Формирование и передача сигналов
Задание
«ФОРМИРОВАНИЕ И ПЕРЕДАЧА СИГНАЛОВ»
Связной передатчик.
Параметры передатчика:
Мощность: 300 Вт.
Диапазон рабочих частот: 100 - 150 МГц.
Диапазон модулирующих частот: 0,3 - 34 кГц.
Шаг установки частоты: 25 кГц.
Вид модуляции: F3E, G3E.
Мощность побочных излучений: не более 10 мВт.
Сопротивление нагрузки: 50 Ом.
Относительная нестабильность несущей
частоты: не более
.
Введение
Радиопередающими называют устройства,
предназначенные для выполнения двух основных функций - генерации
электромагнитных колебаний высокой и сверхвысокой частоты и их модуляция в
соответствии с передаваемым сообщением.
Одной из основных тенденций развития техники
радиопередающих устройств является стремление выполнить передатчик полностью на
полупроводниковых приборах и интегральных микросхемах.
Целью данного курсового проекта является
проектирование передатчика для связи в диапазоне 100 - 150 МГц, имеющего
выходную мощность 300 Вт.
Так как существующие приборы могут обеспечить
такую мощность, передатчик вполне может быть выполнен полностью на
полупроводниковых приборах.
Обоснование структурной схемы
Синтезатор.
Синтезатор предназначен для формирования сетки
частот в диапазоне 100 - 150 МГц с шагом 25 кГц и состоит из генератора,
управляемого напряжением (ГУН), широкополосного усилителя (ШПУ), делителя с
переменным коэффициентом деления (ДПКД), делителя с фиксированным коэффициентом
деления (ДФКД), частотно-фазового детектора (ЧФД). В синтезатор также входит
генератор опорной частоты (ГОЧ) и преобразователь кода.
ГУН.
В состав ГУН входит частотный модулятор, фазовый
модулятор, которые подключаются в зависимости от выбранного рода работы (F3E
или G3E), перенастраиваемый генератор, буферный усилитель и фильтр нижних
частот (ФНЧ).
Частотный и фазовый модуляторы предназначены для
модулирования несущего сигнала в соответствии с передаваемым сообщением.
Перенастраиваемый генератор представляет собой
автогенератор, частота которого изменяется в пределах от 100 до 150 МГц при
изменении управляющего напряжения от 5,2 до 7,6 В.
Буферный усилитель предназначен для развязки
генератора и последующих каскадов усиления сигнала.
Фильтр нижних частот осуществляет фильтрацию
управляющего напряжения.
ШПУ.
Широкополосный усилитель предназначен для
усиления высокочастотного сигнала, поступающего с ГУН.
С выхода буферного усилителя ВЧ-сигнал поступает
на делитель с переменным коэффициентом деления.
ДПКД.
Делитель с переменным коэффициентом деления
предназначен для понижения частоты поступающего сигнала до частоты сравнения.
Коэффициент деления ДПКД определяется кодом управления, поступающим с
коммутатора частоты через преобразователь кода.
Преобразователь кода.
Преобразователь кода преобразует
двоично-десятичный код, поступающий с коммутатора частоты, в двоичный, необходимый
для управления коэффициентом деления ДПКД.
С выхода ДПКД сигнал с частотой
сравнения
поступает
на один из входов частотно-фазового детектора, на второй вход поступает опорный
сигнал
с частотой,
равной 12,5 кГц. В ЧД происходит сравнение этих сигналов и вырабатывается
импульсная последовательность с шириной импульса, пропорциональной разности
частот входных сигналов. Эта последовательность с выхода ЧФД поступает на ФНЧ,
где выделяется постоянная составляющая, которая, воздействуя на ГУН, изменяет
его частоту так, чтобы частоты
и
стали равны.
Так как
, то частота
определяется так :
, где
частота сигнала
частота опорного сигнала-
коэффициент деления ДПКД
Минимальный и максимальный коэффициент деления
ДПКД составляет:
(МГц) - нижняя частота рабочего
диапазона
(МГц) - верхняя частота рабочего
диапазона
(кГц) - опорная частота
Частотно-фазовый детектор.
ЧФД предназначен для выработки
управляющего напряжения, которое подается на перенастраиваемый генератор.
Опорный генератор.
ОГ - кварцевый генератор,
предназначенный для генерирования опорной частоты, поступающей на ЧД через
ДФКД.
ДФКД.
Делитель с фиксированным
коэффициентом деления предназначен для понижения частоты ОГ до величины 12,5
кГц.
Усилитель мощности (УМ).
УМ предназначен для усиления мощности
сигнала синтезатора до необходимого уровня и передачи сигнала в выходную
колебательную систему.
Расчет структурной схемы и выбор
транзисторов
Согласно техническому заданию
передатчик должен иметь выходную мощность 300 Вт и диапазон рабочих частот 100
- 150 МГц. Так как в диапазоне УКВ нет транзисторов, имеющих такую мощность,
оконечный каскад усилителя мощности собран на 4 транзисторах КТ930 Б.
Транзистор КТ930 Б имеет выходную
мощность 75 Вт и граничную частоту 400 МГц. Таким образом, соединив транзисторы
по двухтактной схеме, можно получить заданную мощность 300 Вт.
Мощность транзистора для
предоконечного каскада рассчитывается по формуле:
, где
- мощность транзистора оконечного
каскада
- мощность транзистора
предоконечного каскада
- коэффициент усиления транзистора
оконечного каскада
=
(Вт)
Предоконечный каскад собран на двух
транзисторах 2Т34Б. Транзистор 2Т934Б имеет выходную мощность 12 Вт и диапазон
рабочих частот 100 - 500 МГц.
Мощность транзистора для каскада
предварительного усиления рассчитывается по формуле:
(Вт)
В соответствии с полученными
данными, мне подходит транзистор КТ934А, имеющий выходную мощность 3 Вт и
диапазон рабочих частот 100 - 400 МГц.
Для увеличения стабильности частоты
транзистор для задающего генератора должен иметь мощность не выше 100 мВт. По
этим требованиям подходит транзистор КТ331, имеющий максимальную мощность 15
мВт и граничную частоту 250 МГц.
Обоснование принципиальной
электрической схемы
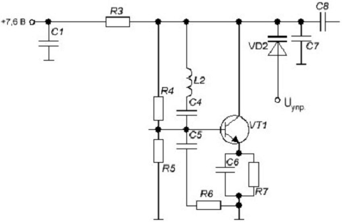
1) Перенастраиваемый генератор.
Автогенератор выполнен по схеме
Клаппа.
) Частотный модулятор.
Частотный модулятор выполнен на
варикапе КВ-102 Г. Варикап связан с колебательным контуром автогенератора с
помощью емкости
. Постоянное
смещение на варикап поступает от источника питания
через
делитель
;
модулирующее напряжение - через разделительную емкость
.
) Оконечный каскад усилителя
мощности.
Оконечный каскад выполнен по
модульной схеме. Каждый из двух модулей представляет собой двухтактный
усилитель мощности, выполненный на трансформаторах с магнитными связями.
Благодаря тому, что у Тр.3 первичные обмотки размещены на общем магнитопроводе
и средняя точка по радиочастоте соединена с корпусом блокировочными
конденсаторами
,
эквивалентная нагрузка в коллекторной цепи для каждого транзистора по четным
гармоника близка к нулю. При работе транзистора в режиме В (угол отсечки
) в
импульсах коллекторных токов отсутствуют нечетные гармоники, а четные
закорачиваются с помощью Тр.3, и напряжения на коллекторах и в нагрузке
оказываются близкими к гармоническому. Входной трансформатор Тр.2 обеспечивает
аналогично параллельное включение транзисторов ко входу.
-
блокировочные. Резисторы
- делители
напряжения для транзистора
; резисторы
для
транзистора
, резисторы
для
транзистора
, резисторы
для
транзистора
соответственно.
В первоначальном состоянии включен
род работы F3E. Переключение видов работы производится посредством подачи
напряжения +5 В на реле
и
. Реле
переключает
контакты, по которым подается питание на фазовый модулятор и НЧ сигнал с
микрофона, а реле
переключает
контакты, по которым подается ВЧ сигнал с перенастраиваемого генератора на
фазовый модулятор.
Расчёт оконечного каскада связного
передатчика
Рис. 1 - Транзистор КТ 930Б
Справочные данные транзистора:
(МГц)
(МГц)
(Вт)
(пФ)
(пФ)
(нГн)
(нГн)
(нГн)
(А)
(пс)
= 4 (В)
Коэффициенты Берга:

(А)
Граничные частоты:

(ГГц)

(МГц)

(МГц)
Расчёт режима транзистора.
Амплитуда первой гармоники
коллекторного напряжения:

(В)
Амплитуда первой гармоники
коллекторного тока:

(А)
Постоянная составляющая
коллекторного тока:
(А)
Мощность первой гармоники:

(Вт)
Мощность, потребляемая от источника
питания:

(Вт)
Рассеиваемая мощность:

(Вт)
Проверка: Ррас.<Рдоп. т.е. 36,6
< 120 Вт
Электронный КПД:
Величина управляющего заряда:

(Кл)
Величина допустимого напряжения
эмиттера:

(В)
Проверка: |
<
=> |
0,65| < 4 (В)
Величина постоянной составляющей
управляющего напряжения:

(В)
Сопротивление коллекторной цепи:

(Ом)
Коэффициент пропорциональности
входной емкости:

Амплитуда первой гармоники
суммарного тока базы:

(А)
Сопротивление корректирующего резистора:

(Ом)
Мощность, рассеиваемая на
корректирующем резисторе:

(Вт)
Активное сопротивление входной цепи:

(Ом)
Мощность, рассеиваемая входной
цепью:

(Вт)
Суммарная мощность, рассеиваемая
входной цепью:

(Вт)
Коэффициент усиления по мощности:

Индуктивность входной цепи:

(нГн)
Емкость входной цепи:

(нФ)
Сопротивление базового делителя:

(Ом)
Это был расчет для одного плеча
схемы сложения мощности. Так как оконечный каскад собран из четырех
транзисторов, следует умножить на 4 следующие параметры:
)
(Вт)
)
(Вт)
)
(Ом)
)
(Ом)
)
)
(В)
)
(А)
Расчет выходной колебательной
системы
Рис. 2
Расчет Г-образного звена:
1)
(Ом)
)
(Ом)
)
)
)
(нГн)
)
(пФ)
Значения параметров элементов ВКС:
(пФ)
(нГн)
(пФ)
(пФ)
(нГн)
Расчет Г- образного четырехполюсника
а)
где:
угловая частота второй гармоники
несущей частоты радиопередатчика.
б)
в)
Так как П-образный фильтр собран из
двух Г-образных цепочек, то индуктивность контура
(нГн)
Расчет П - образного
четырехполюсника
а)
где:
угловая частота второй гармоники
несущей частоты радиопередатчика.
б)
в)
;
Для данной схемы фильтра мера
передачи
Коэффициент затухания второй
гармоники:
Так как выходная колебательная
система состоит из двух П-образных звеньев, коэффициент затухания второй
гармоники:
При максимальной мощности излучения
радиопередающего устройства
Вт, величина побочного излучения
составляет не более
(мВт)
Таким образом, в результате
проведенного расчета видно, что мощность побочных излучений не превышает
заданную.
Расчёт перенастраиваемого генератора
Рис. 3
Транзистор КТ331Г
Справочные данные:
(МГц)
(пФ)
(пФ)
(пс)
(В)
(В)
(мА)
(мВт)
(мА/В)
(В)
(МГц)
Граничные частоты:

(МГц)
400 +10 = 410 (МГц)
1) Активная часть коллекторной емкости:

(пФ)
) Сопротивление потерь в базе:

(Ом)
Расчет корректирующей цепочки:
) 
(Ом)
) Сопротивление корректирующего
резистора:

(Ом)
)
(пФ)
) 
(Ом)
Принял
(Ом)
) Крутизна переходной
характеристики:

(А/В)
Расчет электрического режима:

16 (мА). 
(В)

) Амплитуда первой гармоники
коллекторного тока:

(В)
) Постоянная составляющая
коллекторного тока:

(мА)
) Амплитуда первой гармоники
напряжения на базе транзистора:

(В)
) Амплитуда первой гармоники
коллекторного напряжения:

(В)
) Сопротивление коллекторной цепи:

(Ом)
6) Мощность первой гармоники:

(мВт)
) Потребляемая мощность:

(мВт)
) Рассеиваемая мощность:
(мВт)
Проверка:
(мВт)
) Электронный КПД:

%
) Напряжение смещения:

(В)
[
) Напряженность режима:

12) Напряженность граничного режима:

Проверка:
0,05
Расчет резонатора.
Выбрал L=1,25 мкГн и
Характеристическое сопротивление:

(Ом)
Суммарная емкость контура:

(пФ)
Резонансное сопротивление контура:

(кОм)
Коэффициент включения контура в
выходную цепь транзистора:

0,09
Эквивалентная емкость связи с нагрузкой:

(пФ)

(пФ)

(пФ)
Расчет емкостей
и варикапа
.

(ГГц)

(Ом)
) Добротность нагруженного контура:


(пФ)
) Эквивалентная емкость:

(пФ)
) Емкость варикапа

(пФ)
Расчет цепи питания.
1) 
(Ом)
Выбрал
(Ом), тогда
(мкФ)
) 
(В)
Расчет цепи смещения.
) 
(В)
) 
(кОм)
Проверка: 
кОм < 3,8 кОм
)

(Ом)
) 
(кОм)
) 
(кОм)
) 
(пФ)
Расчет частотного модулятора
Рис. 4
Данные для расчета:
Несущая частота:
(МГц)
Относительная девиация частоты: 

Диапазон модулирующих частот: 0,3 -
3,4 кГц
Из расчета генератора известны его
параметры:
(В)
(В)
(В)
(пФ)
(пФ)
(пФ)
(пФ)
Выбрал варикап КВ 104 Е, емкость
которого
100 (пФ) при
4(В) и
добротность Q = 100.
Предельные параметры варикапа:
(В)
(мВт)
Степень нелинейности вольт-фарадной
характеристики v = 0,5.
Чтобы смещение на варикап можно было
подавать от источника коллекторного питания транзистора
7,6 (В),
выбираем постоянное смещение на варикапе, близкое к этой величине. Пусть
8 (В),
тогда:
) 
(В)
) 
) Коэффициент вклада варикапа в
суммарную емкость контура:

) Коэффициент включения варикапа в
контур:

модулятор каскад
генератор электропитание
5) Амплитуда высокочастотных
колебаний:

(В)
) 
(пФ)
) Амплитуда модулирующих колебаний:

(В)
8) 
(пФ)
Расчет резистивного делителя
.
Условия:
)
(В)
)
(кОм)
Пусть
(кОм), тогда
(кОм),
(кОм).
Выбор источника вторичного питания
Потребляемый ток разработанного
передатчика складывается из токов, потребляемых каскадами усилителя мощности.
(А)
Из полученных результатов расчета
видно, что для разработанного передатчика необходим блок питания с током
нагрузки 20 А.
Заключение
В результате проделанной работы мною был
спроектирован навигационный радиопередатчик, работающий в диапазоне частот 100
- 150 МГц с выходной мощностью 300 Вт.
Разработана структурная схема. Проведен расчет
необходимой мощности транзисторов. По структурной схеме разработана принципиальная
электрическая схема радиопередатчика.
Для радиопередатчика были произведенные
следующие расчеты: расчет необходимого числа каскадов усилителя, расчет
оконечного каскада передатчика диапазона, расчет выходной колебательной
системы, расчет перенастраиваемого генератора и частотного модулятора.
В качестве конструктивной разработки была
выполнена печатная плата одного из трех модулей оконечного каскада усилителя
мощности.
Был выбран источник вторичного электропитания.
В соответствии с современными требованиями
передатчик выполнен полностью на полупроводниковых элементах.
Список использованной литературы
1. «Радиопередающие
устройства на полупроводниковых приборах» Петров Б.Е., Романюк В.А.
. «Полупроводниковые
приборы: транзисторы» - Справочник под общей редакцией Горюнова Н.Н., Москва,
Энергоиздат, 1982 г.
. «Проектирование
радиопередатчиков» под редакцией В.В. Шахгильдяна, Москва, «Радио и связь»,
2000.
. «Судовая
радиосвязь» Справочник по организации и радиооборудованию ГМССБ Бакее Д.А.,
Дуров А.А., Канн В.С., Резников В.Ю., «Судостроение», 2001 г.