Схемотехническое проектирование электронных устройств
Курсовая работа
Усилители электрических сигналов
Схемотехническое проектирование
электронных устройств
Введение
Электронные приборы - устройства, принцип действия которых основан на
использовании явлений связанных с движущимися потоками заряженных частиц. В
зависимости от того как происходит управление, электронные приборы делят на
вакуумные, газоразрядные, полупроводниковые.
В настоящее время трудно назвать такую отрасль, в которой в той или иной
степени не применялась бы электроника. Космические и авиационные летательные
аппараты, техника, все виды транспорта, медицина, атомная физика,
машиностроение используют электронику во все нарастающих масштабах.
Достижения электроники используют все телевизионные передатчики и
приемники, аппараты для приема радиовещания, телеграфная аппаратура и
квазиэлектронные АТС, аппаратура для междугородней связи.
Одним из наиболее важных применений электронных приборов является
усиление электрических сигналов, т.е. увеличение их мощности, амплитуды тока
или напряжения до заданной величины. В настоящее время усилительные устройства
развиваются во многих направлениях, расширяется диапазон усиливаемых частот,
выходная мощность. В развитии усилительных устройств широкие перспективы
открывает применение интегральных микросхем.
Усилители электрических сигналов чаще всего выполняют на биполярных или
полевых транзисторах, включенных соответственно по схеме с ОЭ и ОИ.
Целью данной курсовой работы является:
o Изучение методов проектирования и разработка электронных
устройств в соответствии с данными техническими задания;
o Расчет статических и динамических параметров электрических
устройств;
o Практическое применение ЭВМ для схемотехнического
проектирования электрических устройств.
1. Расчет количества каскадов
Пусть
количество каскадов n=1
Пусть
количество каскадов n=2
Пусть
количество каскадов n=3
Так
как K < 1000,то усилитель может быть реализован на 3
каскадах n=3;
.1
Расчет выходного каскада
.1.1
Выбор рабочей точки
Выбор
рабочей точки А транзистора в режиме покоя, когда входной сигнал отсутствует,
сводится к выбору тока коллектора
и
напряжения
в схеме рис.1, в первоначальном предположении
. т.е. при заземленном эмиттере.
Точку
покоя выберем исходя из заданных значений амплитуды напряжения на коллекторе
и тока коллектора
, которые
по заданным значениям
и
определяются
как
и
.
Рис.1.
Схема усилительного каскада
Определим
напряжение
из неравенства:
|
| ³
+ |
|,
где
- напряжение на коллекторе соответствующее началу
квазигоризонтального участка выходных ВАХ. По величине мощности и частоты
определим вид транзистора
, значит транзистор маломощный
низкой частоты и тогда с учетом того, что транзистор
мощный можно принять
.
Тогда
|
| ³
+ |
|=10,96+1=11,96
(B) примем
и
, где
, тогда
.
Питание
каскада
.
Сопротивление
:
Сопротивление
примем
;
Находим
новую точку А:
,
.
Считаем,
что на вход подается какой-либо переменный сигнал, тогда для переменного
сигнала параллельно
включается
. Для
переменного сигнала
будет идти по какой-либо другой динамической линии
нагрузки. Она будет обязательно проходить через А. Поэтому строим динамическую
линию нагрузки.
Через
точку А проводим линию динамической нагрузки, под углом ц.
это
масштабный коэффициент.
Пусть
=36 В
Пусть
=40 В
Далее
получили
Проверяем условие
, т.к
, то условие выполняется, значит точка A’’’
с координатами A’’’
(18,8;0,093) является рабочей точкой P
(18,8;0,093)
Выберем транзистор КТ3107K т.к.
он подходит по всем параметрам:
.1.2 Расчёт элементов стабилизации рабочей точки
Фиксация рабочей точки A
каскада на биполярном транзисторе (рис. 1) осуществляется резистивным делителем
R1 , R2 .
Из положения рабочей точки и выходных характеристик транзистора,
рассчитаем величину дифференциального коэффициента передачи тока базы :
где
,
-окрестность рабочей точки А
Найдем
ток
:
Так
же из входной характеристики находим входное дифференциальное сопротивление
транзистора
:
Рассчитаем
величину
по следующему эмпирическому соотношению:
,
где
- тепловой ток коллекторного перехода, заданный в
справочнике при температуре t0 ; А = 2,5 для кремниевых транзисторов.
вычислим как
, выберем
.
Рекомендуемое значение N вычисленное как
;
Вычислим
R1,R2 :

где
Корректность
расчета оценим вычислением тока Iдел, причем необходимо соблюдение неравенства
. Вычислим Iдел по формуле:
Полученное
значение удовлетворяет соотношению
Найдем
сопротивление резистивного делителя:
Найдем
входное сопротивление данного каскада
.
.1.3
Расчёт коэффициента усиления по напряжению
Коэффициент
усиления по напряжению рассчитаем по следующей формуле:
Определим
выходные параметры для промежуточного каскада:
.2
Расчет элементов промежуточного каскада
.2.1
Выбор рабочей точки транзистора
Выбор
рабочей точки А транзистора в режиме покоя, когда входной сигнал отсутствует,
сводится к выбору тока коллектора
и
напряжения
в первоначальном предположении
. т.е. при заземленном эмиттере.
Точку
покоя выберем исходя из заданных значений амплитуды напряжения на коллекторе
и тока коллектора
, которые
по заданным значениям
и
определяются
как
и
.
Определим
вид транзистора:
, значит
транзистор малой мощности
Определим
напряжение
из выражения:
, (для
транзисторов малой мощности
= (1¸2.5)[В])
где
-коэффициент запаса равный (0.7¸0.95)
Сопротивление
находим как:
Сопротивление
вычисляется:
Считаем,
что на вход подается какой-либо переменный сигнал, тогда для переменного
сигнала параллельно
включается
. Для
переменного сигнала
будет идти по какой-либо другой динамической линии
нагрузки. Она будет обязательно проходить через А. Поэтому строим динамическую
линию нагрузки.
Через
точку А проводим линию динамической нагрузки, под углом
.
;
это
масштабный коэффициент.
Выбирая
значения
из стандартного ряда, тем самым изменяя положение
динамической линии нагрузки, проверяем условие
. В нашем
случае условие выполнилось при
, значит
точка A’
с координатами A’
(3,4;0,001) является рабочей точкой P
(3,4;0,001).
.2.2 Расчет элементов фиксации рабочей точки
Фиксация
рабочей точки A каскада на биполярном транзисторе осуществляется резистивным
делителем R1 , R2 . Выберем такой транзистор, у которого
и
. В
данном случае таким транзистором может быть транзистор КТ363A.
Из
положения рабочей точки и выходных характеристик транзистора, рассчитаем
величину дифференциального коэффициента передачи тока базы b
где
,
-окрестность рабочей точки А
Найдем
ток
:
Также
из входной характеристики находим входное дифференциальное сопротивление
транзистора
:
Рассчитаем
величину
по следующему эмпирическому соотношению:
,
где
- тепловой ток коллекторного перехода, заданный в
справочнике при температуре t0 ; А = 2,5 для кремниевых транзисторов.
вычислим как
, выберем
.
Рекомендуемое
значение N вычисленное как
;
Вычислим
R1,R2 :
где
Корректность
расчета оценим вычислением тока Iдел, причем необходимо соблюдение неравенства
. Вычислим Iдел по формуле:
Полученное
значение удовлетворяет соотношению
Найдем
сопротивление резистивного делителя:
Найдем
входное сопротивление данного каскада
.
.2.3
Расчет коэффициента усиления напряжения каскада:
Определим
выходные параметры для входного каскада:
.3 Расчет элементов входного каскада
.3.1 Выбор рабочей точки транзистора
Выбор
рабочей точки А транзистора в режиме покоя, когда входной сигнал отсутствует,
сводится к выбору тока коллектора
и
напряжения
в первоначальном предположении
. т.е. при заземленном эмиттере.
Точку
покоя выберем исходя из заданных значений амплитуды напряжения на коллекторе
и тока коллектора
, которые
по заданным значениям
и
определяются,
как
и
.
Определим
вид транзистора:
, значит
транзистор малой мощности
Определим
напряжение
из выражения:
, (для
транзисторов малой мощности
= (1¸2.5)[В])
где
-коэффициент запаса равный (0.7¸0.95)
Сопротивление
находим как:
Сопротивление
вычисляется:
Считаем,
что на вход подается какой-либо переменный сигнал, тогда для переменного
сигнала параллельно
включается
. Для
переменного сигнала
будет идти по какой-либо другой динамической линии
нагрузки. Она будет обязательно проходить через А. Поэтому строим динамическую
линию нагрузки.
Через
точку А проводим линию динамической нагрузки, под углом
.
это
масштабный коэффициент.
Выбирая
значения
из стандартного ряда, тем самым изменяя положение
динамической линии нагрузки, проверяем условие
. В нашем
случае условие выполнилось при
A’
с координатами A’
(1,31;0,00242) является рабочей точкой P
(1,31;0,00242).
.4.2
Расчет элементов фиксации рабочей точки
Фиксация
рабочей точки A каскада на биполярном транзисторе осуществляется резистивным
делителем R1 , R2 . Выберем такой транзистор, у которого
и
. В
данном случае таким транзистором может быть транзистор КТ363A.
Из
положения рабочей точки и выходных характеристик транзистора, рассчитаем
величину дифференциального коэффициента передачи тока базы b
где
,
-окрестность
рабочей точки А
Найдем
ток
:
Также
из входной характеристики находим входное дифференциальное сопротивление
транзистора
:
Рассчитаем
величину
по следующему эмпирическому соотношению:
, где
-
тепловой ток коллекторного перехода, заданный в справочнике при температуре t0
; А = 2,5 для кремниевых транзисторов.
вычислим
как
, выберем
.
Рекомендуемое
значение N вычисленное как
;
Вычислим
R1,R2 :
где
Корректность
расчета оценим вычислением тока Iдел, причем необходимо соблюдение неравенства
. Вычислим Iдел по формуле:
Полученное
значение удовлетворяет соотношению
Найдем
сопротивление резистивного делителя:
Найдем
входное сопротивление данного каскада
.
.3.3
Расчет коэффициента усиления напряжения каскада :
1.4
Расчёт ёмкостных элементов
.4.1
Расчёт ёмкостных элементов выходного каскада
.4.2
Расчёт ёмкостных элементов промежуточного каскада
.4.3
Расчёт ёмкостных элементов входного каскада
1.5
Расчёт суммарного коэффициента усиления по напряжению
Суммарный
коэффициент усиления по напряжению равен произведению коэффициентов усиления
каждого каскада в отдельности:
Кu>Крассчёт
.6
Расчёт элементов цепи обратной связи
По
вычисленным значениям
и
найдем
величину
из выражения (1):


Найдем
величину сопротивления обратной связи из следующего соотношения:
;
;ОС =
10100 [Ом].
.7
Построение графика частотных зависимостей Moc(w)
Построим
частотную зависимость Moc(щ). В данном случае выражением этой зависимости
будет:
Moch(щh)
= MocB(щB)=0.94=
Гц
Гц
Выражения
для
и
одинаковы
по виду, но для различных частотных диапазонов предполагают подстановку разных
значений x, а именно:
для области средних и верхних частот и
для области нижних и средних частот.
Масштаб
оси частот выбираем в десятичных логарифмах циклической частоты.
2.
Моделирование усилителя
.1
Моделирование выходного каскада
Рисунок
2 - Схема выходного каскада
Переходная
характеристика изображена на рис. (Приложение 1).
Амплитуда
входного сигнала:
.
Амплитуда
выходного сигнала:
.
Частота:
.
По
переходной характеристике определяем реальный
:
.
Корректировка
элементов выходного каскада:
|
Элемент
|
Расчетное значение
|
Значение, полученное при моделировании
|
|
R1
|
317 Ом
|
11850 Ом
|
|
R2
|
644 Ом
|
1000 Ом
|
2.2 Моделирование промежуточного каскада
Рисунок 3 - Схема промежуточного каскада
Переходная характеристика изображена на рис. (Приложение 1).
Амплитуда входного сигнала:
.
Амплитуда
выходного сигнала:
.
Частота:
.
По
переходной характеристике определяем реальный
:
.
Корректировка
элементов выходного каскада:
|
Элемент
|
Расчетное значение
|
Значение, полученное при моделировании
|
|
R1
|
468 Ом
|
7300 Ом
|
|
R2
|
551 Ом
|
750 Ом
|
|
С1
|
3,11
мкФ
|
13,58 мкФ
|
|
С2
|
2,61 мкФ
|
12,4 мкФ
|
|
С3
|
1,16 мкФ
|
11,16 мкФ
|
2.3 Моделирование входного каскада
Рисунок 4 - Схема входного каскада
Переходная характеристика изображена на рис. (Приложение 1).
Амплитуда входного сигнала:
.
Амплитуда
выходного сигнала:
.
Частота:
.
По
переходной характеристике определяем реальный
:
.
Корректировка
элементов выходного каскада:
|
ЭлементРасчетное значениеЗначение, полученное при
моделировании
|
|
|
|
R1
|
750 Ом
|
1355 Ом
|
|
R2
|
725 Ом
|
555 Ом
|
|
С2
|
1,67 мкФ
|
6,67 мкФ
|
|
С3
|
1,8 мкФ
|
11,8 мкФ
|
2.4 Моделирование усилителя без ООС
Рисунок 5- Схема усилителя без ООС
Переходная характеристика изображена на рис. (Приложение 3).
Амплитуда входного сигнала:
.
Амплитуда
выходного сигнала:
.
Частота:
.
По
переходной характеристике определяем реальный
:
.5
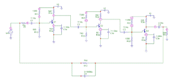
Моделирование усилителя с ООС
Рисунок
6 - Схема усилителя с ООС
Переходная
характеристика изображена на рис. (Приложение 4).
Амплитуда
входного сигнала:
.
Амплитуда
выходного сигнала:
.
Частота:
.
По
переходной характеристике определяем реальный
:
.
Корректировка
элементов усилителя с ООС:
Расчетное значение
|
Значение, полученное при моделировании
|
|
RОС
|
10100 Ом
|
612 Ом
|
|
CОС
|
-
|
0.18956u Ф
|
Заключение
электронный схемотехнический усилитель
В результате выполнения данной курсовой работы были изучены методы
проектирования и разработки электронных устройств в соответствии с данными
технического задания. Был произведен расчет статических и динамических
параметров электронных устройств. А также было изучено практическое применение
ЭВМ для схемотехнического проектирования электронных устройств. Для
моделирования был использован пакет схемотехнического моделирования MicroCap 8.
В ходе курсового проектирования было проведено моделирование усилителя в
частотной и временной областях.
Список литературы
1. Перепелкин А.И., Баскакова И.В. Усилительные устройства:
Методические указания к курсовой работе. - Рязань. : РГРТА, 2007. 36 с.
2. Перепелкин А.И., Баскакова И.В. Анализ электронных
схем: Методические указания к лабораторным и практическим занятиям. РГРТА, 2009. 32 с.
. Лаврененко В.Ю. Справочник по полупроводниковым
приборам: Киев, «Техника», 1977, 376с.
Приложения
1. Анализ выходного каскада
Рис. 7. Переходная характеристика выходного каскада
. Анализ промежуточного каскада
Рис. 8. Переходная характеристика промежуточного каскада
3. Анализ входного каскада
Рис. 9. Переходная характеристика входного каскада
. Анализ усилителя без ООС
Рис. 10. Переходная характеристика усилителя без ООС
Рис.
11. Амплитудно- и фазо-частотные характеристики усилителя без ООС
. Анализ усилителя с ООС
Рис. 12. Переходная характеристика усилителя с ООС
Рис.
11. Амплитудно- и фазо-частотные характеристики усилителя с ООС
. Перечень элементов
|
Поз.обозначение.
|
Наименование
|
Кол.
|
Примечание
|
|
Усилитель переменного сигнала
|
|
|
|
Входной каскад на биполярном p-n-p транзисторе
|
|
Рис. 4
|
|
Генератор входного сигнала1
|
|
|
|
|
Еp
|
Источник питания
|
1
|
|
|
Q1
|
Транзистор КТ363А
|
1
|
|
|
Резисторы
|
|
|
|
R1
|
1300
Ом
|
1
|
|
|
R2
|
555 Ом
|
1
|
|
|
Rg
|
10 Ом
|
1
|
|
|
RK
|
545 Ом
|
1
|
|
|
Rn,Re2
|
96 Ом
|
1
|
|
|
Re
|
163 Ом
|
1
|
|
|
Конденсаторы
|
|
|
|
С1
|
11,8 мкФ
|
1
|
|
|
С2
|
6,67 мкФ
|
1
|
|
|
Сe
|
1,16 мФ
|
1
|
|
|
Промежуточн. каскад на биполярном p-n-p транзисторе
|
|
Рис. 3
|
|
Генератор входного сигнала1
|
|
|
|
|
Еp
|
Источник питания
|
1
|
|
|
Q2
|
Транзистор КТ363А
|
1
|
|
|
Резисторы
|
|
|
|
R1
|
7300
Ом
|
1
|
|
|
R2
|
750 Ом
|
1
|
|
|
Rg
|
545 Ом
|
1
|
|
|
RK
|
284 Ом
|
1
|
|
|
Rn,Re2
|
168 Ом
|
1
|
|
|
Re
|
85 Ом
|
1
|
|
|
Конденсаторы
|
|
|
|
С1
|
13,58 мкФ
|
1
|
|
|
С2
|
12,4 мкФ
|
1
|
|
|
Сe
|
11,16 мФ
|
1
|
|
|
Выходной. каскад на биполярном p-n-p транзисторе
|
|
Рис. 2
|
|
Генератор входного сигнала1
|
|
|
|
|
Еp
|
Источник питания
|
1
|
|
|
Q3
|
Транзистор КТ3107К
|
1
|
|
|
Резисторы
|
|
|
|
R1
|
11850 Ом
|
1
|
|
|
R2
|
1000 Ом
|
1
|
|
|
Поз. Обозн..
|
Наименование
|
Кол.
|
Примечание
|
|
Rg
|
284 Ом
|
1
|
|
|
RK
|
230 Ом
|
1
|
|
|
Rn
|
300 Ом
|
1
|
|
|
Re
|
23 Ом
|
1
|
|
|
Конденсаторы
|
|
|
|
С1
|
2,61 мкФ
|
1
|
|
|
С2
|
2,61 мкФ
|
1
|
|
|
Сe
|
1,08 мФ
|
1
|
|
|
Усилитель с обратной связью
|
|
Рис. 6
|
|
Генератор входного сигнала1
|
|
|
|
|
Еp
|
Источник питания
|
1
|
|
|
Q3
|
Транзистор КТ3107К
|
1
|
|
|
Q1,Q2
|
Транзистор КТ363А
|
2
|
|
|
Резисторы
|
|
|
|
R11
|
1355
Ом
|
1
|
|
|
R12
|
750 Ом
|
1
|
|
|
R21
|
7300 Ом
|
1
|
|
|
R22
|
750 Ом
|
1
|
|
|
R31
|
11850 Ом
|
1
|
|
|
R32
|
1000 Ом
|
1
|
|
|
Rg
|
10 Ом
|
1
|
|
|
Rn,Re
|
300 Ом
|
1
|
|
|
RK1
|
545 Ом
|
1
|
|
|
RK2
|
284 Ом
|
1
|
|
|
RK3
|
230 Ом
|
1
|
|
|
RЭ11
|
163 Ом
|
1
|
|
|
RЭ21
|
85 Ом
|
1
|
|
|
RЭ31
|
23 Ом
|
1
|
|
|
RОС
|
612 Ом
|
1
|
|
|
Конденсаторы
|
|
|
|
С1
|
11,8 мкФ
|
1
|
|
|
С2
|
11,8 мкФ
|
1
|
|
|
С3
|
12,4 мкФ
|
1
|
|
|
СОС
|
0,18956 мкФ
|
1
|
|
|
Сe1
|
1,16 мФ
|
1
|
|
|
Сe2
|
11,16 мФ
|
1
|
|
|
Сe2
|
1,08 мФ
|
1
|
|