Особенности газопровода 'Джубга-Лазаревское-Сочи'

  • Вид работы:
    Дипломная (ВКР)
  • Предмет:
    Физика
  • Язык:
    Русский
    ,
    Формат файла:
    MS Word
    1,76 Мб
  • Опубликовано:
    2013-05-09
Вы можете узнать стоимость помощи в написании студенческой работы.
Помощь в написании работы, которую точно примут!

Особенности газопровода 'Джубга-Лазаревское-Сочи'

Введение

газопровод гидравлический компрессорный

Газопровод берёт начало около посёлка Джубга. Там же газопровод уходит в акваторию Чёрного моря. Трасса газопровода проходит по дну Черного моря вдоль прибрежной полосы (на расстоянии примерно в 4,5 км от берега, на глубинах до 80 метров) до газораспределительной станции «Кудепста» вблизи Сочи. Имеет выходы на сушу в районе поселка Новомихайловское, Туапсе и поселка Кудепста (около Сочи). Протяженность газопровода «Джубга - Лазаревское - Сочи» составляет 171,6 км, включая морской участок - 159,5 км.

Диаметр газопровода - 530 мм, толщина стенок: 15 мм для подводной части газопровода, 11,3 мм - для наземной. Материал - сталь класса особой прочности. Ежегодная производительность - около 3,78 млрд кубометров. Расчетный срок эксплуатации газопровода «Джубга - Лазаревское - Сочи» 50 лет. Давление - 9,8 МПа. Схема трубопровода представлена на рисунке 1. [6]

Рисунок 1 - Схема прокладки газопровода «Джубга-Лазаревское-Сочи»

1. Исходные данные для проектирования

Магистральный газопровод: диаметр 530 мм, проектное давление 9,8 МПа. Необходимо спроектировать участок Джубга-Лазаревское-Сочи протяженностью 171,6 км, с годовой производительностью Qгод = 3,8 млрд. м3/год. По газопроводу транспортируется газ из Березовского месторождения с компонентным содержанием [6]:

Таблица

-метан

94,8%

-этан

1,2%

-пропан

0,3%

-бутан

0,1%

-пентан

0.06%

-двуокись углерода

0,5%

-азот

3%

-сероводород

0


Трубопровод прокладывается по дну Черного моря вдоль восточного побережья в условиях, взятых из [9]:

- средняя температура воды в январе tI = +8,3 °C;

средняя температура воды в июне tVII = + 8,4 °C;

максимальное отклонение от средней температуры в январе    ∆I = 0,7 °C;

максимальное отклонение от средней температуры в июне       ∆VII = 1 °C;

Трубы, изготовленные по ТУ 100 -98 с заводской изоляцией. Толщина наружного трехслойного антикоррозионного полиэтиленового покрытия δиз = 0,003 м, плотность изоляционного покрытия [3].

Газопровод относится к категории I магистральных трубопроводов [3].

2. Расчет свойств перекачиваемого газа

Исходя из компонентного состава газа по [8] определяются свойства каждого из компонентов транспортируемого газа, для удобства эти данные заносим в таблицу 2.1.

Таблица 2.1 - Свойства компонентов газа Березовского месторождения

Компонент газа

Молярная масса  Мi, кг/кмоль

Плотность ri, кг/м3

Критич. Дав. Pкрi , МПа

Критичтемпер. Т крi , К

Метан, СН4

16,043

0,668

4,598

190,55

Этан, С2Н6

30,070

1,260

4,880

305,83

Пропан, С3Н8

44,097

1,864

4,250

369,82

Бутан, С4Н10

58,123

2,496

3,675

425,01

Пентан, С5Н12

72,146

3,174

3,369

469,7

Угл. газ, СО2

44,010

1,839

7,386

304,20

Азот, N2

28,013

1,164

3,390

126,20


Плотность газовой смеси определяется по правилу аддитивности (сложения):

,

где ai- объемные (молярные) концентрации компонентов смеси;

ρi- плотности компонентов смеси.

Определим по формуле (2.1) плотность газа при стандартных условиях (Т=20°С и Р=0,101325 МПа):


Рассчитаем относительную плотность газа :


Молярная масса определяется по формуле:


где ai ,Mi - соответственно объемная доля и молярная масса i-го компонента;


Газовая постоянная природного газа зависит от состава газовой смеси и определяется по следующей формуле:

,

где  - универсальная газовая постоянная R=8314,4 Н.м/(кмоль.К)

.

Рассчитаем псевдокритическую температуру и давление газовой смеси:



3. Гидравлический и тепловой расчет газопровода «Джубга-Лазаревское-Сочи»

.1 Определение числа компрессорных станций и расстояния между ними

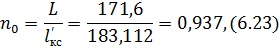
Суточная производительность газопровода:

,

где    kН - оценочный коэффициент пропускной способности газопровода, который ориентировочно можно принять kН =0,9 [4].

Для определения расстояния между компрессорными станциями воспользуемся формулой расхода:


Откуда


где    D - внутренний диаметр газопровода, м;н и Рк - соответственно давления в начале и в конце участка газопровода, МПа;

l - коэффициент гидравлического сопротивления;cp - средний по длине коэффициент сжимаемости газа Zcp=f(Pcp, Tcp);

D - относительная плотность газа.

Для расчета расстояния между КС можно принять ориентировочное значение средней температуры:


где Тср - средняя температура газа;

Т0 - температура окружающей среды на глубине заложения трубопровода;

Тн - температура газа на входе в линейный участок, которую можно принять равной 303-313 К.

Предполагается установить газотурбинный агрегат ГПА - 10ДКС-02, с нагнетателем СПЧ 108-41-1л [10]. Тип нагнетателя - центробежный, двухступенчатый с системой «сухих» газовых уплотнений проточной части и масляными подшипниками. Основные его характеристики:

производительность, отнесённая к 20 °с и 0.1013 МПа 12 млн. м3/сутки;

давление газа абсолютное при входе во всасывающий патрубок нагнетателя 5,77 МПа;

давление газа конечное, абсолютное на выходе из нагнетательного патрубка 9,83 МПа;

политропный кпд, не менее 0,8;

мощность, потребляемая нагнетателем 10 МВт;

расчётная частота вращения ротора нагнетателя 9000 об/мин.

Давление в начале и в конце участка газопровода определяется по формулам:


где Рн - давление в начале участка газопровода, МПа;

Рк - давление в конце участка газопровода, МПа;

Рнаг - проектировочное давление нагнетания, МПа [4];

Рвс - проектировочное давление всасывания, МПа [4];

∆Рнаг - потеря давления в АВО газа, МПа [4];

∆Рвс - потери давления в циклонных пылеуловителях, МПа [4].

Среднее давление в газопроводе:


Коэффициент гидравлического сопротивления l определяется по формуле:


где    Ег - коэффициент гидравлической эффективности, принимается по результатам расчетов диспетчерской службы в соответствии с отраслевой методикой. При отсутствии этих данных коэффициент гидравлической эффективности принимается равным 0,95 устройств[2].

Коэффициент сопротивления трению для всех режимов течения газа в газопроводе определяется по формуле:

,

где    kЭ - эквивалентная шероховатость труб: для труб без внутреннего антикоррозионного покрытия принимается равной 0,03 мм[5].

В первом приближении можно принять квадратичный режим течения газа:


Найдем значения приведенных давления и температуры при P=PCP и T=TСР:


Коэффициент сжимаемости газа определяется по формуле:


Число компрессорных станций:


Таким образом, округляем полученный результат в большую сторону и имеем n = 2 компрессорных станций по всей длине газопровода.

Уточним расстояние между компрессорными станциями:

.2 Уточненный тепловой и гидравлический расчет участка газопровода

Определяем в первом приближении значение конечного давления:


Среднее давление:


С учетом среднего значения давления определяем среднее приведенное давление по формуле (3.11):


Для расчета конечного давления во втором приближении вычисляются уточненные значения Тср, l и Zcp. Для этого при определении Тср будем использовать величины средней удельной теплоемкости Ср и коэффициента а, вычисленные для Рср и Тср первого приближения.

Удельная теплоемкость газа


где ср - средняя удельная теплоемкость, кДж/(кг∙К);

R - газовая постоянная, кДж/(кг∙К);

Е0, Е1, Е2 и Е3 - коэффициенты, рассчитываются соответственно по формулам:


Коэффициент Джоуля-Томсона:


где Di - коэффициент Джоуля - Томсона;

Н0, Н1, Н2 и Н3 - коэффициенты, находятся соответственно по формулам:


ассчитываем коэффициент a по формуле:


где Кср - средний на участке общий коэффициент теплопередачи от газа в окружающую среду, вычисляется по формуле [4]:

 

где Rиз - термическое сопротивление теплоизоляции, м∙К/Вт;

 - термическое сопротивление бетона, м∙К/Вт вычисляется по формуле


где λиз - коэффициент теплопроводности теплоизоляции, Вт/(м∙К) [3];

λб - коэффициент теплопроводности бетона, Вт/(м∙К) [3];

 - наружный диаметр обетонированой трубы, определяется из механического расчета и равно 0,644 м.

Dн.и - наружный диаметр изолированного газопровода, находится по формуле [4]:


где δиз - толщина изоляционного покрытия нанесенного на трубопровод, м, определяется по формуле [4]:


где n - число слоев изоляции;

δип - толщина одного слоя изоляции, м.

αн - коэффициент теплоотдачи от трубопровода в воду, вычисляется по методике «теплообмен при обтекании трубы» приведенной в [1]:


где  - число Нуссельта, при поперечном омываний трубы определяется из следующей формулы:

 - теплопроводность морской воды, принимается равным 0,56 Вт/(м*К). [1]


где c, m, n - безразмерные коэффициенты, принимающие различные значения для соответствующих интервалов изменения .

 - поправочный коэффициент, учитывающий угол атаки y, принимается равным 0,55. [1]

 - число Рейнольдса для морской воды, определяется из формулы:


где  - скорость течения моря, принимается равным 0,8 м/с. [9]

 - кинематическая вязкость морской воды, принимается равным 1,31*10-6 м2/с. [9]

 - число Прандтля для морской воды и газа соответственно, определяется по следующим формулам:


где  - теплоемкость воды [1], принимается равной соответственно 4,2 кДж/кг·К, и газа.

 - теплопроводность газа, принимается равным 0,0451 Вт/(м*К). [1]

 - плотность воды, принимается равным 1170 кг/м3. [1]

 - плотность газа, рассчитывается по следующей формуле:

 - кинематическая вязкость газа, рассчитывается по формуле:


Далее расчет идет по СТО Газпром 2-3.5-051-2006 [4].

Коэффициент динамической вязкости:


где µ - динамическая вязкость газа, Па∙с;

µ0 - динамическая вязкость газа при нормальном давлении, Па∙с, вычисляется по формуле соответственно,


В1, В2 и В3 - коэффициенты, определяют соответственно по формулам:


Определим среднюю температуру по формуле:


С учетом среднего значения температуры определяем среднюю приведенную температуру (3.10) и (3.11):


Коэффициент сжимаемости Zcp по формуле:



Число Рейнольдса по формуле:


Коэффициент сопротивления трению определится по формуле (3.9):


Найдем коэффициент гидравлического сопротивления по формуле (3.8)


Определяем конечное давление:


Проверка условия:


где Рк(i) - конечное давление в i приближении, МПа;

Рк(i+1) - конечное давление в i+1 приближении, МПа.

Условие выполнено.

Конечная температура газа:


4. Механический расчет газопровода «Джубга-Лазаревское-Сочи»

.1 Определение толщины стенки трубопровода

Для строительства газопровода принимаем трубы Dн = 530 мм импортного производства, изготовленные по ТУ 100 -98. [3].

Для принятого диаметра расчетное значение сопротивления металла трубы и толщины стенки газопровода определяют по формулам:


где Р - рабочие давление, МПа;

R1 - расчетное сопротивление металла трубы, МПа;

 - толщина стенки газопровода, мм;

=1,1 - коэффициент надежности по нагрузке;

=589 МПа - временное сопротивление стали на разрыв, МПа;

 =0,75 - коэффициент условий работы;

=1,34 - коэффициент надежности по материалу;

 - коэффициент надежности по назначению.

Коэффициенты ,,,m определяются по СНиП 2.05.06-85*[2].

Вычисленную толщину стенки трубопровода δ=8,8 мм округляем в большую сторону до стандартной величины δ=15 мм из рассматриваемого сортамента труб [3].


При этом продольные осевые напряжения, определяемые от расчетных нагрузок и воздействий, например, для прямолинейных полностью защемленных трубопроводов от воздействия температуры и внутреннего давления


где at - коэффициент линейного расширения металла труб, для стали at = 0,000012 градус-1 [1];

E - модуль упругости материала, для стали E = 2,06.∙ 105 МПа [2];

Dвн - внутренний диаметр трубопровода;

δн - номинальная толщина стенки трубопровода;

DТ - расчетный температурный перепад


при замыкании трубопровода в холодное время года


где tэ - максимальная (или минимальная) возможная температура стенок трубы в процессе эксплуатации определяется в технологической части проекта [9];

tф - наименьшая (tх) или наибольшая (tт) температура, при которой фиксируется расчетная схема трубопровода


где ,  - нормативные температуры морской воды в холодное и теплое время года


В качестве расчетного температурного перепада принимаем наибольшее значение DT = 10,4°С.

Принятая толщина стенки удовлетворяет условиям СНиП 2.05.06-85*[2 Очевидно, что  можно принять за окончательный вариант.

.2 Проверка прочности и устойчивости подземных трубопроводов

.2.1 Проверка на прочность и отсутствие деформаций трубопроводов

Прочность в продольном направлении проверяется по условию:


где sпр N, R1 - продольные осевые напряжения и расчетное сопротивление металла труб;

y2 - коэффициент, учитывающий напряженное состояние металла труб, при растягивающих осевых продольных напряжениях (sпр N 0) ,то y2 рассчитывается по формуле (4.11).

Условие (4.10) выполняется: |28,191| < 182,724 МПа.


где sкц - кольцевые напряжения в стенке трубы от расчетного внутреннего давления, МПа, определяемые соответственно,


где  - кольцевые напряжения в стенке трубопровода от рабочего давления, МПа, вычисляются по формуле согласно,


Для предотвращения недопустимых пластических деформаций трубопроводов в продольном и кольцевом направлениях проверку производят по условиям:


где - максимальные суммарные продольные напряжения в трубопроводе от нормативных нагрузок и воздействий;

 - нормативное сопротивление, принимается равным минимальным значением предела текучести s0,2;

y3 - коэффициент, учитывающий двухосное напряженное состояние металла труб.

Продольные напряжения  для полностью защемленного подземного трубопровода находятся из выражения:


где rmin - минимальный радиус упругого изгиба оси трубопровода [3].

Коэффициент y3 определяется по формуле:


Проверка условия (4.14):

Проверка условия (4.15):



Условие выполняется.

4.2.2 Устойчивость положения трубопроводов против всплытия

Устойчивость положения (против всплытия) трубопроводов, прокладываемых на обводненных участках трассы, следует проверять для отдельных (в зависимости от условий строительства) участков по условию

,

где Qакт - суммарная расчетная нагрузка на трубопровод, действующая вверх, включая упругий отпор при прокладке свободным изгибом, Н;пас - суммарная расчетная нагрузка, действующая вниз (включая массу - собственный вес), Н;н.в - коэффициент запаса устойчивости положения трубопровода против всплытия, принимаемый равным 1,15:

В частном случае при укладке трубопровода свободным изгибом при равномерной балластировке по длине величина нормативной интенсивности балластировки - вес на воздухе , Н/м, определяется из условия


где nб - коэффициент надежности по нагрузке, принимаемый равным 0,9 - для железобетонных грузов;н.в -коэффициент запаса устойчивости положения трубопровода против всплытия;в - расчетная выталкивающая сила воды, действующая на трубопровод, Н/м;


где  - удельный вес воды с учетом растворенных в ней солей, принимается равным 1,15*104 Н/м3. [9]

Dн.и - наружный диаметр с учетом изоляционного покрытия[3];изг - расчетная интенсивность нагрузки от упругого отпора при свободном изгибе трубопровода, Н/м, определяемая по формулам:


где I - момент инерции сечения трубопровода на рассматриваемом участке:


b - угол поворота оси трубопровода, рад равен 0,03; [2]

ρ - радиус кривизны дна траншеи, который находится из формулы:


где  - угол поворота трассы в радианах, принимаем равным 0,0524[2];

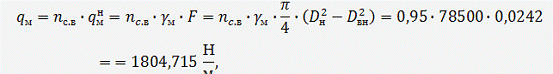
qтр - расчетная нагрузка от массы трубы. Н/м, определяется по формуле:


где qм - нагрузка от собственного веса металла трубы, определяется по формуле соответственно,


где  - нормативные нагрузки от собственного веса металла трубы;

F -площадь поперечного сечения металла трубы определяется, определяется соответственно,


gм - удельный вес металла, из которого изготовлены трубы (для стали gм = 78500 Н/м3); [2]

nc- коэффициент надежности по нагрузкам от действия собственного веса, равный 1,1, а при расчете на продольную устойчивость и устойчивость положения - равный 0,95. [2]

qиз - нагрузка от собственного веса заводской изоляции для подземных трубопроводов, определяется по формуле,


где  - плотность изоляционного покрытия, определяется по техническим условиям или сертификату качества трубы [2];

Dн.и - наружный диаметр с учетом изоляционного покрытия[2];

qпр - расчетная нагрузка от веса продукта, находящегося в трубопроводе единичной длины, вычисляется по формуле соответственно,


Рассчитав вес балластировки в воде , можно определить вес балластировки в воздухе:


где  - удельный вес пригрузки, принимается равным 22563 Н/м [2].

Для случая применения обетонированнных труб при отсутствии нагрузки от упругого отпора при свободном изгибе толщину слоя обетонирования, вычисляют, используя следующие формулы [8]:


где  - диаметр наружный обетонированной трубы (с учетом толщины слоя обетонирования) (м) и вычисляется по формуле


где Dн - диаметр наружный трубы, м;

- плотности, соответственно, метела, бетона, материала изоляционного слоя, воды, кг/м3;


5. Расстановка компрессорных станций

.1 Расстановка компрессорных станций без учета профиля трассы

Расстановка компрессорных станций выполняется графически на формате А2 на сжатом профиле трассы.

Определяется распределение давления по длине газопровода по формуле, при х = 20 км:


где Рх - давление в произвольном сечении, МПа;

x - расстояние от компрессорной станции до произвольного сечения;

Рн - давление в начале линейного участка газопровода, МПа;

Рк - давление в конце линейного участка газопровода, МПа.

Для остальных х расчет производится аналогично. Полученные результаты сводятся в таблицу 5.1 и строят график зависимости давления в произвольном сечении и расстояния от компрессорной станции до произвольного сечения на рисунке 5.1.

Таблица 5.1 - Распределение давления по длине газопровода

Расстояние х, км

Фактическое давление Рх, Мпа

0

9,750

10

9,409

20

9,055

8,687

40

8,303

50

7,900

60

7,475

70

7,025

Расстояние х, км

Фактическое давление Рх, Мпа

80

6,543

85,8

6,247


Рисунок 5.1 - Распределение давления по длине газопровода

По мере удаления от компрессорной станции скорость падения давления возрастает. Это объясняется тем, что с понижением давления уменьшается плотность газа, увеличивается скорость его движения, то есть возрастают потери на трение.

Изменения температуры с учетом эффекта Джоуля-Томсона находится по формуле, при х = 10 км:


Для остальных х расчет производится аналогично. Полученные результаты сводятся в таблицу 5.2 и строят график зависимости изменения температуры и расстояния от компрессорной станции до произвольного сечения на рисунке 5.2.

Таблица 5.2 - Распределение температуры по длине газопровода

Расстояние х, км

Фактическая температура Тх, К

0

306,00

10

295,22

20

288,63

30

284,60

40

282,14

50

280,63

60

279,71

70

279,15

80

278,81

85,8

278,67


Рисунок 5.2 - Распределение температуры по длине газопровода

На профиле трассы газопровода изображаем зависимости распределения давления и распределения температуры по длине газопровода(графическая часть).

6. Влияние профиля трассы на пропускную способность газопровода

Согласно нормам технологического проектирования газопроводов влияние рельефа следует учитывать в тех случаях, когда на трассе имеются точки, расположенные выше или ниже начального пункта газопровода более чем на 100 м. Расчет в таком случае следует выполнять с учетом слагаемого g×dz в уравнении удельной энергии. При этом отметка начальной точки газопровода принимается равной нулю (zН=0). Отметки характерных точек профиля, находящихся выше начальной точки будут иметь положительные значения, ниже - отрицательные. Рассмотрим некоторые частные случаи расчета негоризонтальных газопроводов. [5]

6.1 Наклонный газопровод

Движение газа в наклонном газопроводе постоянного диаметра D и протяженностью ℓКС описывается системой уравнений:


         удельной энергии

         неразрывности

         состояния


Рисунок 6.1 -Расчетная схема наклонного газопровода

Для наклонного газопровода


Умножив левую и правую части уравнения удельной энергии (6.1) на

с учетом (6.2) и (6.4) получим


и заменив величину dhτ выражением

Выразим плотность газа из уравнения состояния

Тогда выражение (6.5) примет вид


Умножим все слагаемые (6.6) на Z×R×T и, группируя их, получим



6.2 Рельефный газопровод

Рассмотрим газопровод, состоящий из n наклонных участков с осредненным постоянным уклоном (рисунок 6.2).

Рисунок 6.2 - Расчетная схема рельефного газопровода


В целом для рельефного газопровода .

Исключая неизвестные значения давления в узловых точках профиля трассы, для всего газопровода в целом можно записать


Обозначив выражение в скобках


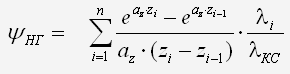
выразим из (6.15) значение массового расхода газа для негоризонтального (рельефного) газопровода


Значение yНГ можно упростить. Полагая, что отметка начальной точки газопровода zН=0;


Величина yНГ не зависит от G, а определяется геометрическими размерами участков и свойствами перекачиваемого газа при средних значениях давления и температуры.

Выразим значение az через относительную плотность газа по воздуху


С учетом (6.19) объемная производительность (коммерческий расход в млн. м3/сут) рельефного газопровода составит


Температура Т и коэффициент сжимаемости Z в формуле (6.20) принимаются средними по длине участка газопровода, то есть T=TСР и Z=ZСР. [3]

6.3 Определение числа компрессорных станций с учетом профиля трассы

Гидравлический расчет участка газопровода, на протяжении которого отсутствуют точки с разницей вертикальных отметок более чем 100 м, следует выполнять без учета рельефа трассы.

Участки газопроводов, на которых данное условие не соблюдается, должны рассчитываться с учетом рельефа трассы. При этом газопровод следует рассматривать как состоящий из наклонных прямолинейных участков с усредненным постоянным уклоном. Отметки характерных точек на газопроводе, расположенных выше начальной точки, имеют знак плюс, ниже начальной - знак минус.

Пропускную способность однониточного участка газопровода для всех режимов течения газа q, млн м3/сут, вычисляют по формулам c учетом рельефа трассы газопроводов (при разности отметок до 500 м)


где  - коэффициент влияния высотных отметок:

- длина рассматриваемого участка, км;- внутренний диаметр трубы, мм;

Рн, Рк - абсолютные давления в начале и конце участка газопровода, соответственно, МПа;

∆ - относительная плотность газа по воздуху;

Тср- средняя по длине участка газопровода температура транспортируемого газа, К;- средний по длине газопровода коэффициент сжимаемости газа, безразмерн.;- длина участка газопровода, км;

λ - коэффициент гидравлического сопротивления участка газопровода, безразмерн.

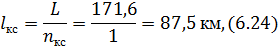
Определяется среднее ориентировочное расстояние между компрессорными станциями по формуле:


Определяется число компрессорных станций по формуле:


Число компрессорных станций округляется до целого числа в большую сторону nкс =1.

Уточняется расстояние между КС по формуле:


6.4 Уточненный тепловой и гидравлический расчет участка газопровода с учетом профиля трассы

Уточненный расчет выполняется в следующем порядке: в качестве первого приближения принимаются значения λ, zср и Тср соответственно: λ = 0,01117; zср = 0,836 и Тср = 284,679 К.

Определяется первое приближение абсолютного давления в конце участка газопровода по формуле:


На этом первое приближение закончено, дальше рассчитывается второе приближение.

Рассчитывается среднее давление в линейном участке газопровода для уточненного давления в конце участка по формуле:


Рассчитываются приведенные температура и давление, при Т = Тср и Р = Рср


Для расчета конечного давления во втором приближении вычисляется уточненное значение средней температуры.

Определяют среднюю удельную теплоемкость по формуле:


Вычисляют коэффициент Джоуля - Томсона по формуле:


Определяют коэффициент по формуле:


Вычисляется уточненное значение средней температуры во втором приближении по формуле:


При Т = Тср и Р = Рср, рассчитываются приведенные температура и давление:


Определяется коэффициент сжимаемости:


Находят динамическую вязкость газа по формуле:


Рассчитывают число Рейнольдса по формуле:


Вычисляют коэффициент сопротивления трения по формуле:


Находят коэффициент гидравлического сопротивления по формуле:


Определяется второе приближение абсолютного давления в конце участка газопровода по формуле:


Проверка условия:


%(выполняется),

Уточняется среднее давление:


Определяется температура газа в конце линейного участка по формуле:


6.5 Расстановка компрессорных станций с учетом профиля трассы

Во втором случае расстановку станций производим с изменениями относительно гидравлического расчета на расстоянии равном 171,6 км.

Далее определяется распределение давления по длине газопровода по формуле c учетом влияния высотных отметок, при х = 20 км:


Для остальных х расчет производится аналогично. Полученные результаты сводятся в таблицу 6.1 и строят график зависимости давления в произвольном сечении и расстояния от компрессорной станции до произвольного сечения на рисунке 6.3.

Таблица 6.1 - Распределение давления по длине газопровода

Расстояние х, км

Фактическое давление Рх, Мпа

0

9,750

20

9,427

40

9,093

60

8,747

80

8,386

100

8,008

120

7,612

140

7,195

160

6,751

171,6

6,480


Рисунок 6.3 - Распределение давления по длине газопровода

По мере удаления от компрессорной станции скорость падения давления возрастает. Это объясняется тем, что с понижением давления уменьшается плотность газа, увеличивается скорость его движения, то есть возрастают потери на трение.

Изменения температуры с учетом эффекта Джоуля-Томсона находится по формуле, при х = 20 км:


Для остальных х расчет производится аналогично. Полученные результаты сводятся в таблицу 6.2 и строят график зависимости изменения температуры и расстояния от компрессорной станции до произвольного сечения на рисунке 6.4.

Таблица 6.2 - Распределение температуры по длине газопровода

Расстояние х, км

Фактическая температура Тх, К

0

306,00

20

286,77

40

281,94

60

280,72

80

280,41

100

280,34

120

280,32

140

280,31

160

280,31

171,6

280,31


Рисунок 6.4 - Распределение температуры по длине газопровода

На профиле трассы газопровода изображаем зависимости распределения давления и распределения температуры по длине газопровода (графическая часть).

Заключение

В данном курсовом проекте был спроектирован газопровод Джубга-Лазаревское-Сочи. На основании этого был произведен:

механический расчет газопровода;

расчет свойств перекачиваемого газа;

гидравлический и тепловой расчеты магистрального газопровода;

расстановка компрессорных станций по газопроводу.

При проектировании получили следующие данные:

толщина стенки - 15 мм.

Без учета высотных отметок:

число компрессорных станций - 2;

конечное давление на участке - 6,247 МПа;

конечная температура на участке - 278,667 К.

С учетом высотных отметок:

число компрессорных станций - 1;

конечное давление на участке - 6,48 МПа;

конечная температура на участке - 280,31 К.

Рассмотрен вопрос влияние профиля трассы на пропускную способность газопровода. Произведен гидравлический расчет и расстановка компрессорных станций с учетом высотных отметок.

Список используемых источников

1. Теплообмен: учеб.-метод. пособие для практических занятий, для студентов спец. 140100 / УГНТУ; каф. ПТЭ; сост. Г.Д. Теляшева, Р.А. Молчанов. - Уфа: Изд-во УГНТУ, 2007. -86 с.

. СНиП 2.05.06-85*. Магистральные трубопроводы/ Госстрой России. - М.: ГУП ЦПП, 2001. - 60 с.

. Типовые расчеты при сооружении и ремонте газонефтепроводов: учеб. Пособие / Л. И. Быков, Ф. М. Мустафин, С. К. Рафиков и др. - СПб. Недра, 2006. - 824 с.

. СТО Газпром 2-3.5-051-2006. Нормы технологического проектирования магистральных газопроводов / ОАО "Газпром". - М.: ВНИИГАЗ, 2006. - 186 с.

. Коршак, А. А. Проектирование и эксплуатация газонефтепроводов / А. А. Коршак, А. М. Нечваль. - СПб.: Недра, 2008. - 488 с.

. Газпром. Производство. Проекты. Газопроводы. Джубга-Лазаревское-Сочи. [электронный рессурс] - Режим доступа к сайту. http://www.gazprom.ru/about/production/projects/pipelines/dls/.

. Национальный атлас России. [электронный рессурс] - Режим доступа к сайту. - http://www.national-atlas.ru/

. СП 109-35-10. Нормы проектирования магистральных газопроводов. - М.: РАО «Газпром», 2010.- 183 с.

. Черное море. Свойства воды. [электронный рессурс] - Режим доступа к сайту. - http://blacksea-education.ru/2-2.shtml

. Каталог газодинамических характеристик ЦБК природного газа / ОАО "Газпром". - М.: ВНИИГАЗ, 2005. - 128 с.

Похожие работы на - Особенности газопровода 'Джубга-Лазаревское-Сочи'

 

Не нашли материал для своей работы?
Поможем написать уникальную работу
Без плагиата!
Без нейросетей!