Моделирование и оптимизация элементов и систем в теплоэнергетике

  • Вид работы:
    Контрольная работа
  • Предмет:
    Физика
  • Язык:
    Русский
    ,
    Формат файла:
    MS Word
    538,21 Кб
  • Опубликовано:
    2013-09-18
Вы можете узнать стоимость помощи в написании студенческой работы.
Помощь в написании работы, которую точно примут!

Моделирование и оптимизация элементов и систем в теплоэнергетике

МИНИСТЕРСТВО ОБРАЗОВАНИЯ И НАУКИ РОССИЙСКОЙ ФЕДЕРАЦИИ

ФЕДЕРАЛЬНОЕ АГЕНТСТВО ОБРАЗОВАНИЯ

Государственное образовательное учреждение высшего профессионального образования

Национальный минерально-сырьевой университет "Горный"







Контрольная работа №1

МОДЕЛИРОВАНИЕ И ОПТИМИЗАЦИЯ ЭЛЕМЕНТОВ И СИСТЕМ В ТЕПЛОЭНЕРГЕТИКЕ

Студент Приходько Артем Борисович




Санкт-Петербург 2013 г

Задача

Для выполнения комплекса работ на предприятии разработан сетевой график реализации данного комплекса с указанием номеров работы; определены длительности каждой работы и требуемые для реализации каждой работы людские ресурсы.

Необходимо произвести расчет сетевого графика и оптимизировать распределение ресурсов, выделенных на выполнение каждой работы в рамках всего комплекса работ.

В задаче предполагается, что ресурсы каждой работы пропорциональны ее длительности, то есть, если длительность работы составляет 10 единиц времени, то и используемый для выполнения этой работы людской ресурс также составляет 10 работников.

Решение:

В современном производстве, где для достижения реальных целей производства согласовываются действия больших групп и коллективов людей, важнейшим инструментарием по планированию и управлению является графическое моделирование. Оно позволяет согласовывать сроки начала и окончания работ, осуществлять контроль за каждым мероприятием в рамках комплекса работ, оптимально распределять ресурсы, выделяемые для осуществления работ. К системам планирования и управления предъявляются следующие требования: способность оценить текущее состояние, предсказать дальнейший ход работ, помочь выбрать правильное направление для воздействия на текущие проблемы с тем, чтобы весь комплекс работ был выполнен в установленные сроки согласно бюджету. На данном этапе происходит определение последовательности выполнения работ, результатом чего являются сетевой график. Этот график представляет информационно-динамическую модель, отражающую взаимосвязи между работами, необходимыми для достижения конечной цели проекта. В основе сетевого планирования лежит изображение планируемого комплекса работ в виде ориентированного графа, т.е. графической схемы, состоящей из точек - вершин графа, соединенных направленными линиями - стрелками, которые называются ребрами графа. Для выделения работ определяющих общую длительность проекта применяется метод критического пути, согласно которому данные работы называют критическими, а их сетевую взаимосвязь - критическим путем. Для определения критического пути производится процедура прямого и обратного прохода по сетевому графику и вычисляется выходная информация. Прямой проход начинается с начальной даты проекта и продолжается по сетевому графику, при этом для каждой работы к начальному сроку прибавляется ее продолжительность и вычисляется раннее начало и раннее окончание этой работы. Самыми ранними возможными датами для работы являются ее начало и конец, допустимые исходя из логической последовательности сетевого графика. Обратный проход использует в качестве исходной точки конечную дату расписания, вычисленную путем прямого прохода, и проводится обратный расчет для определения поздних дат начала и окончания работ. Поздними датами работы являются ее самые поздние допустимые начало и конец, не влекущие задержки выполнения всего проекта. Кроме того, на основании рассчитанных ранних и поздних дат начала работ определяются величины временных резервов для каждой работы.

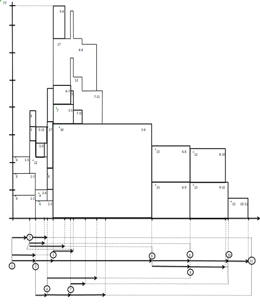
Для удобства управления сетевой график после расчета и оптимизации может быть привязан к текущему времени. Такой график получил название масштабного (временного) сетевого графика. Данный график дает более наглядное представление о ходе процесса на временной оси и часто используется как рабочий документ при организации и управлении регламентными работами. Построение графика начинается с критического пути. Работы критического пути вытягиваются в одну линию, которая и определяет длину графика. Параллельно критическому вычерчиваются все остальные пути сетевого графика. На масштабном графике кружки событий помещаются на линии своего пути таким образом, чтобы центр кружка совпадал по времени со значением, равным позднему сроку свершения события. Действительные работы вычерчиваются сплошными линиями, которые выходят из предыдущего события и длина которых соответствует продолжительности работ. Тогда проведенные пунктирные линии между кружками (событиями) и окончанием сплошных линий работ будут соответствовать резервам времени событий или резервам времени отрезков путей от одного критического события до другого.

Еще большей наглядностью обладают диаграммы, которые составляются из линейных диаграмм отдельных систем. Данные диаграммы строятся на основе оптимизированного сводного сетевого графика. По горизонтальной оси линейной диаграммы откладывается равномерная шкала времени и параллельно ей поочередно одна за другой располагаются все работы, проводимые на данной системе, включая работы-ожидания. Каждая работа изображается отрезком, длина которого равна продолжительности выполнения работы, а ее начало и конец соответствуют начальному и конечному событиям работы. Моменту наступления начального события комплекса работ сопоставляют на временной оси значения времени. Действительные работы обозначаются сплошными линиями, а резерв времени работ - пунктирными.



Исходные данные:

1

2

3

4

5

6

7

8

9

10

11

12

13

14

15

16

17

18

19

20

Длит. работ

9

5

6

4

9

6

7

6

7

2

14

4

8

7

9

6

6

32

15

7


Расчет сетевого графика:

Работа

Длительность

tpi

tni

tpj

tnj

Rn(i,j)

Rc(i,j)


работы, tij







1 - 2

0

0

7

7

0

0

1 - 3

7

0

0

16

16

9

9

2 - 3

9

7

7

16

16

0

0

2 - 4

15

7

7

22

22

0

0

3 - 4

6

16

16

22

22

0

0

3 - 5

6

16

16

22

25

3

0

3 - 6

6

16

16

22

32

10

0

3 - 11

6

16

16

61

61

39

39

4 - 9

7

22

22

29

29

0

0

8

22

22

37

47

17

7

5 - 8

7

22

25

35

45

16

6

5 - 9

4

22

25

29

29

3

3

6 - 7

9

22

32

31

41

10

0

6 - 8

5

22

32

35

45

18

8

7 - 8

4

31

41

35

45

10

0

7 - 11

9

31

41

61

61

21

21

8 -10

2

35

45

37

47

10

0

9 - 10

6

29

29

37

47

12

9 - 11

32

29

29

61

61

0

0

10 - 11

14

37

47

61

61

10

10


Два равных критических пути проходят через работы:

)        1-2-3-4-9-11 длительностью 61 единиц

)        1-2-4-9-11 длительностью 61 единиц


Строим график потребляемых ресурсов:

сетевой оптимизация ресурс масштабный



Строим масштабный сетевой график и график распределения ресурсов:


После построения масштабного сетевого графика производим его оптимизацию (поскольку пик потребляемых ресурсов слишком велик). После оптимизации произошло заметное снижение максимального уровня потребляемых ресурсов до 49 единиц.

Похожие работы на - Моделирование и оптимизация элементов и систем в теплоэнергетике

 

Не нашли материал для своей работы?
Поможем написать уникальную работу
Без плагиата!
Без нейросетей!