Разработка аппаратно-программных средств микропроцессорной системы

  • Вид работы:
    Контрольная работа
  • Предмет:
    Информатика, ВТ, телекоммуникации
  • Язык:
    Русский
    ,
    Формат файла:
    MS Word
    526,81 Кб
  • Опубликовано:
    2013-08-07
Вы можете узнать стоимость помощи в написании студенческой работы.
Помощь в написании работы, которую точно примут!

Разработка аппаратно-программных средств микропроцессорной системы

Оглавление

ВАХ полевого транзистора

Структурное проектирование      

Выбор микроконтроллёра  

Преобразователь ток-напряжение

Интегрирующий усилитель 

Жидкокристаллический дисплей  

Принципиальная схема устройства       

Алгоритм работы устройства       1

Программа        

Заключение        



Вариант №6

Задание: Разработать аппаратно-программные средства МПС, позволяющие реализовать процедуру снятия переходных ВАХ полевого транзистора

ВАХ полевого транзистора

Полевой транзистор (ПТ) - это полупроводниковый прибор, усилительные свойства которого обусловлены потоком подвижных носителей заряда одного знака (или электронов, или дырок) через проводящий канал, управляемым электрическим полем (отсюда и название: полевые). В полевом транзисторе с p-n переходом управление током через канал осуществляется электрическим полем обратно смещенного p-n перехода.

Рис. 1 - Схема полевого транзистора.

На рис. 1 изображена типичная схема МДП - транзистора. Главной отличительной особенностью ПТ от биполярных является низкий ток затвора (базы). Сопротивление канала сток-исток зависит от приложенного напряжения затвор-исток. При Uзи=0 сопротивление канала имеет низкую величину, при уменьшении Uзи сопротивление канала увеличивается. Ток протекающий в цепи сток-исток обозначается Iс, соответственно при уменьшении Uзи ток уменьшается. Величина Uзи при которой ток Iс =0 называется напряжением отсечки. Зависимость тока стока от напряжения затвор-исток называется переходная вольтамперная характеристика

Iс=f(Uзи);

Рис. 2 - Типовая вольтамперная характеристика полевого транзистора.

Разрабатываемое устройство должно измерять зависимость тока от напряжения. Так как значения для различных типов транзисторов могут варьироваться в довольно широких пределах, необходимо предусмотреть возможность регулировки диапазона измерения.

Определимся, в каком диапазоне лежат измеряемые величины.

Uзи отс Изменяется от 1В для маломощных транзисторов (КП103, КП104) до 20 для мощных (КП901)

Iс изменяется в диапазоне от 1мА для маломощных транзисторов (КП103, КП104) до 300 мА для мощных (КП901)

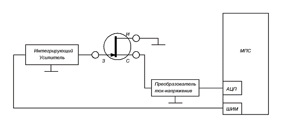
Напряжение Uзи будет регулироваться цифро-аналоговым преобразователем (ЦАП), входящим в состав микропроцессорной системы. Ток Iс, протекающий в цепи сток-исток будет преобразовываться в напряжение, и подаваться на вход аналого-цифрового преобразователя. На рис. 3 приведена схема измерения.

Усилитель в цепи ЦАП-затвор необходим для нормировки диапазона изменения значения напряжения Uзи

Рис. 3 - Схема измерения ВАХ.

Структурное проектирование

В данном устройстве необходимо применять цифровую обработку информации. Перечислим и обоснуем выбор составляющих элементов:

Микропроцессор - для обработки цифровой информации.

Требования:

Желательно иметь восьмиразрядный, что позволит иметь 256 градаций оцифрованного сигнала. При максимальном значении амплитуды аналогового сигнала 5 В даст неточность преобразования 0,02 В. Уменьшение разрядной сетки приведёт к излишнему усложнению устройства, а увеличение к неоправданному удорожанию.

На рабочую частоту нет каких либо жестких ограничений, все существующие микропроцессоры стравятся с поставленной задачей.

Память программ - Возможно использование ROM, EPROM, EEPROM, FLASH. Применение ROM оправданно будет лишь при серийном массовом выпуске. Для устройства желательно иметь память типа EEPROM, FLASH, что бы иметь возможность перепрограммировать (усовершенствовать) устройство.

Требования:

Ориентировочная величина памяти 1 Кб, эта величина будет определена после написания программы управления

Память данных - для записи и обработки ВАХ. Для решения данной задачи вполне хватает памяти регистров общего назначения. Установка дополнительной памяти не имеет смысла

Генератор - для тактирования и синхронизации устройства. Будет применяться кварцевый, так как он имеет слабую зависимость от температуры, питания и т.д., работает на высоких частотах, дешевый.

ЦАП - для снятия ВАХ

Требования

Восьмиразрядный ( как будет показано далее нам необходимо иметь 64 градации напряжения, так как более точное измерение не будет отображаться на ЖКД, а меньшее приведёт к аппаратным погрешностям, округляя до стандартного в большую сторону получаем 8 разрядов).

Возможна альтернатива - использование широтно-импульной модуляции. При данной замене необходимо включение в цепь интегрирующего устройства

АЦП - для снятия ВАХ

Требования

Восьмиразрядный

Аналоговым сигналом преобразования является ток, либо применение устройств для конвертирования сигнала ток-напряжение

Устройства ввода-вывода

Ввода:

Кнопка - для подачи сигнала снятия характеристик

Регулировка уровня аналогового сигнала

Вывода:

Устройство отображения информации. Наиболее оправдано будет применение графических ЖКИ, так как они имеют малые габариты, низкое питание и токопотребление, не требуют динамического обновления данных, удобны в управлении, дешевы. При выборе ищется компромисс между кол-вом отображаемых пикселей и стоимостью.

При выборе элементной базы, на которой будет строиться устройство, не маловажным параметром является: низкая стоимость ключевых узлов и их распространенность, возможность модификации (возможности аппаратных средств использованы не до предела, а так же можно перепрограммировать)

Наиболее дешевым решением будет строить устройство на микроконтроллере, который своём составе уже имел бы микропроцессор, память, ЦАП, генератор. Его цена в простейшей комбинации составляет примерно 50 руб. В то время как если создавать систему на микропроцессоре, то минимальная стоимость процессора, памяти и ЦАП составляет примерно 200 руб. Тем более микроконтроллер несёт в себе большие возможности по модификации схемы.

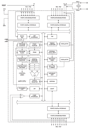
Выбор микроконтроллёра

Требования к микроконтроллеру были изложены выше. В современное время многие производители (Motorola, Zilog,Microchip, Scinex, Atmel)  предлагают широкий выбор микросхем, для разных задач и решений. Как правило, для решения стандартных типов задач выбор между фирмами подает на личное усмотрение программиста, так как все микросхемы лежат примерно в одной ценовой категории и обладают схожими функциональными параметрами.

Для построения системы мной была выбрана линейка микроконтроллеров Atmel. Из наиболее дешевых микроконтроллеров можно выделить два класса: Tiny (современные микроконтроллеры с резко урезанными возможностями) и AVR (довольно старые, вследствие чего и дешевые). Для решения поставленной задачи у семейства Tiny недостаточно портов ввода-вывода, поэтому было взято семейство AVR. Наиболее подходящим по требованиям оказался - ATmega8.

Основные характеристики выбранного микроконтроллера:

-битная RISC-архитектура

Высокая производительность (до 16 MIPS при fтакт = 16МГц)

инструкция, многие из которых выполняются за 1 такт

8-битных регистра общего назначения

КБ встроенной flash-памяти

КБ статического ОЗУ

байт EEPROM

Два 8-битных и один 16-битный  таймера

Три ШИМ-канала

-канальный (DIP) или 8-канальный (TQFP, QFN/MLF) 10-битный АЦП интерфейс

Аналоговый компаратор

Встроенный RC-генератор

программируемые линии ввода/вывода

Частота тактирования: 0 - 8 МГц (ATmega8L)

- 16 МГц (ATmega8)

Напряжение питания: 2.7 - 5.5 В (ATmega8L)

.6 - 5.5 В (ATmega8)

Потребляемый ток при fтакт = 8 МГц и Uпит = 5 В не более 15 мА

Рис. 4 -  Внутренняя блок-схема микроконтроллера ATmega8.

Как видно данный микроконтроллер несёт в себе аппаратно большие возможности, чем мы используем для написания устройства.

Микросхема имеет в своём составе АЦП, работающее по напряжению и ШИМ, поэтому придется добавлять к нему устройства преобразования сигнала.

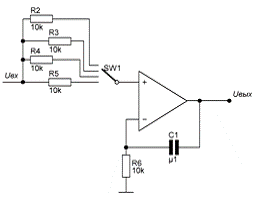
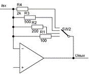
Преобразователь ток-напряжение

Для преобразования используем стандартную схему на ОУ, включим в сопротивление нагрузки переключатель для выбора необходимого коэффициента усиления

Рис. 5 - Преобразователь ток-напряжение

Напряжение на выходе ОУ будет определяться:

вых=IвхRоос,

Интегрирующий усилитель

транзистор микроконтроллер преобразователь усилитель

Для выделения постоянной составляющей от канала ШИМ микропроцессора применим интегрирующий усилитель.

Рис. 6 - Интегрирующей усилитель.

На ОУ не налагается каких либо жестких требований к работе, единственным условием должно быть это - частота единичного усиления много больше частоты изменения сигнала, в случае ШИМ сигнал изменяется 2 раза за 256 тактов при рабочей частоте 16 (8) МГц. То есть с частотой 125 кГц. Выберем к примеру Усилитель КР140УД, он имеет частоту единичного усиления сигнала до 10 МГц, при том имеет низкую стоимость - 7 руб.

Жидкокристаллический дисплей

Наиболее приемлемым соотношением цена/качество стал дисплей компании МЭЛТ МТ-6464. Данный дисплей в своём составе имеет дисплей и микросхему по управлению, что значительно упрощает работу с ним.

Для управления данным ЖКД используется 8-разрядная шина. Размеры дисплея имеют 64x64 пикселя. Способ адресации к ЖКД имеет страничный вид. Распределение ОЗУ приведено на рис. 7

Рис. 7 - Соответствие между адресами ОЗУ и отображаемыми точками.

Для отображения байта информации необходимо сначала задать страницу и адрес ОЗУ. На рисунке 8 приведены команды для управления ЖКД.

Рис. 8 - Команды управления ЖКД

Принципиальная схема устройства

Рис. 9 - Принципиальная схема снятия ВАХ

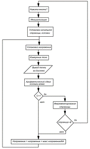
Алгоритм работы устройства

Составим блок-схему функционирования устройства

Рис. 10 - Блок-схема алгоритма функционирования

Программа

Метка

Команда

Значение

Комментарий


.DSEG




.ORG

0x100



.def

TMP=R16

Регистр для переменной


.def

I=R17

Регистр измерения тока


.def

COL=R18

Регистр для колонки


.def

STR=R19

Регистр для хранения страницы


.def

U=R20

Регистр для значения напряжения


.CSEG




.ORG

a4



CLI


Запрет глобальных прерываний


LDI

TMP,0b 0001 1000

Отключение сторожевого таймера

WDTCR,TMP



CLR

TMP



OUT

WDTCR,TMP



ldi

TMP,low(RAMEND)

Настройка указателя стека на конец оперативной памяти


out

SPL,TMP



ldi

TMP,high(RAMEND)



out

SPH,TMP



LDI

TMP, 0b 0100 0000

Настройка порта С


OUT

PORTС, TMP



CLI

TMP



OUT

DDRС, TMP



CLR

TMP

настройка порта D для вывода информации на ЖКД


OUT

PORTD, TMP



LDI

TMP,0b 1000 0001

Настройка канала ШИМ OC1A Режим - fast PWM 8 бит Тактирование от системного генератора


OUT

TCCR1A,TMP



LDI

TMP,0b 0000 1001



OUT

TCCR1B,TMP



CLR

TMP



OUT

OCR1AL, TMP



LDI

TMP, 0b 1110 0000

Настройка АЦП ИОН - внутренний Тактирование 1МГц (1:16) 8 бит


OUT

ADMUX, TMP



LDI

TMP,0b1000 0100



OUT

ADCSRA, TMP


Основная часть программы

Begin:

CLR

STR

Установка начальной страницы


LDI

TMP,0b1011 1000



OUT

DDRB,TMP



LDI

COL,0b 0000 0001

Установка начальной колонки


CLR

U

Установка начального режима ШИМ

GET:

OUT

OCR1AL,U

установка напряжения Uзи


LDI

Выбор канала АЦП


OUT

ADMUX,TMP



LDI

TMP,0x14

Задержка 10 мкс для стабилизации напряжения на входе блока АЦП

a1:

DEC

TMP



NOP




BRNE

a1



SBI

ADCSRA,6

Запуск преобразования

a2:

SBIS

ADCSRA,4

Ожидание окончания преобразования


RJMP

a2



IN

I,ADCH

Чтение результата преобразования


LSR

I

Установка адреса ОЗУ в ЖКД


LSR

I



AND

I, 0b 0011 1111



ADD

I, 0b 0100 0000



OUT

DDRD,I



LDI

TMP, 0b 0100 0000

Вывод точки на ЖКД


OUT

DDRС, TMP



OUT

DDRD, COL



CLI

TMP



OUT

DDRС, TMP



ROL

COL

Установка следующей колонки

a3:

BRCS

INK

Переход для установки новой страницы


ADD

U,0x4

Увеличение напряжения Uзи


RJMP

GET


INK:

INC

STR

Инкрементирование страницы


CPSE

STR, 0b 0000 0100

Если была последняя страница - то выход


RJMP

a6


a4:

SBIS

DDRA,2


RJMP

a4



LDI

TMP,0x14

Задержка на 10 мкс для исключения дребезга контактов

a5:

DEC

TMP



NOP




BRNE

a5



RJMP

Begin


a6:

ADD

STR, 0b1011 1000

Установка новой страницы ЖКД


OUT

DDRD, STR



RJMP

a3





Заключение

Необходимо рассчитать коэффициент использования аппаратных и программных средств.

Использование аппаратных средств

Кисп. апп. = Nисп. апп./Nобщ апп =

Использование памяти (по результатам компиляции в AVR Studio):

ПЗУ (flash) - 6,2%

ОЗУ (SRAM) - 0,0%- 0, 0%

Использование программных средств

Как видно задача была успешно решена с применением микроконтроллера. Данная система имеет большую способность к модернизации, заложенной в ней аппаратно.

Похожие работы на - Разработка аппаратно-программных средств микропроцессорной системы

 

Не нашли материал для своей работы?
Поможем написать уникальную работу
Без плагиата!
Без нейросетей!