Радиопередатчик подвижной связи с угловой модуляцией
Содержание
Введение
.
Выбор структурной схемы разрабатываемого устройства
.
Обоснование выбора типа элементов структурной схемы
.1
Обоснование выбора типа преобразователя частоты
.2
Обоснование выбора типа фазового модулятора
.3
Обоснование выбора типа усилителей
.
Расчет структурной схемы
.1
Расчет конечного фильтра нижних частот
.2
Расчет оконечного усилителя мощности
.3
Расчет полосового фильтра
.4
Расчет умножителя частоты и фазового модулятора
.5
Расчет опорного (кварцевого) генератора
.8
Расчет ограничителя амплитуд
.7
Расчет фильтра тональных частот
.8
Расчет интегратора
.9
Расчет усилителя звуковой частоты
.
Электрический расчёт отдельных блоков радиопередатчика
.1
Электрический расчет фазового модулятора
.2
Электрический расчет умножителя частоты
.
Принципиальная схема радиопередатчика
Заключение
Список
литературы
Введение
Формирование радиочастотных сигналов, имеющих
заданные временные, спектральные и энергетические характеристики, их
последующая передача по специальным направляющим электромагнитным системам или
через свободное пространство к потребителю осуществляется с помощью
радиопередающего устройства (РПДУ).
Современный РПДУ представляет сложное
устройство, состоящее из большого числа каскадов и цепей. Для генерирования и
формирования радиосигналов используются различные приборы и активные элементы
(АЭ): лампы, транзисторы и т.д. Основными электрическими характеристиками
передатчика, определяющими его конструкцию, являются мощность, диапазон несущих
частот, вид и требуемое качество модуляции.
Передатчики классифицируются по назначению,
диапазону рабочих частот, излучаемой мощности, виду модуляции и условиям
эксплуатации.
По назначению передатчики классифицируются на
вещательные (радиовещательные, телевизионные), связные радиолокационные, навигационные,
талеметрические и др.
По диапазону рабочих частот современные
передатчики делятся в соответствии с классификационной таблицей диапазонов
частот.
По средней излучаемой мощности передаваемых
сигналов различают передатчики очень (менее 3 Вт), малой (3…100 Вт), средней
(0,1…10 кВт), большой (10…100 кВт) мощности.
По виду модуляции сигнала передатчики делятся на
устройства с амплитудной, фазовой, частотной, импульсной и другими видами
модуляции.
По условиям эксплуатации различают стационарные,
бортовые (космические, корабельные, самолетные, автомобильные и др.) и
переносные (портативные) передатчики.
К основным параметрам передатчиков относятся:
коэффициент полезного действия (КПД), нестабильность частоты несущего
колебания, коэффициенты нелинейных и линейных искажений передаваемого сигнала и
уровни внеполосного излучения.
Коэффициент полезного действия передатчика -
отношение средней мощности, передаваемой к антенне к мощности, потребляемой
устройством от всех источников питания.
Нестабильность частоты определяется отклонением
частоты автогенератора. На стабильность частоты АГ влияют многие
дестабилизирующие факторы, основными из которых являются: самопрогрев,
изменение питающих напряжений и нагрузки, механические воздействия, изменение
внешних условий (температуры, давления, влажности) и т.д.
Главной задачей курсового проектирования
является выбор наиболее эффективных путей реализации технических условий на
проектируемое устройство. Обязательны требования по обеспечению
электромагнитной совместимости - допустимые нестабильности радиочастоты и
уровни побочных и внеполосных излучений. Передатчики с угловой модуляцией (УМ)
получили широкое распространение в радиосвязи. Их используют в системах
подвижных служб (сухопутной, морской, воздушной). Интенсивно изучается
возможность использования УМ для радиовещания на УКВ и более коротком диапазоне
длин волн. Проектирование современного РПДУ представляет сложную задачу,
требующую внедрения новой элементной базы и схемных решений, широкого
использования средств вычислительной техники, как на этапе проектирования, так
и в качестве управляющих и функциональных элементов.
Цель курсового проекта - произвести расчет и
проектирование радиопередающего устройства с угловой модуляцией, уяснить
сущности, особенности угловой модуляции и преимущества её применения в системах
связи по сравнению с амплитудной модуляцией.
1. Выбор структурной схемы
разрабатываемого устройства
Структурные схемы передатчиков с УМ весьма
разнообразны. Они различаются числом каскадов, уровнем проведения модуляции,
структурными схемами возбудителей. Существует несколько способов получения
частотной (ЧМ) и фазовой (ФМ) модуляции.
Угловая модуляция может быть получена прямым
способом, когда модулируется непосредственно частота автогенератора передатчика,
или косвенным, когда в промежуточном каскаде передатчика производится фазовая
модуляция.
Другими словами, прямую частотную модуляцию
осуществляют: в полупроводниковых генераторах путём изменения параметров
колебательного контура с помощью варикапов, варикондов, реактивного
транзистора, нелинейной индуктивности, железоиттриевого граната (на частотах от
нескольких сот мегагерц до десятков гигагерц); в диодных генераторах (на
туннельном диоде, ЛПД, диоде Ганна) путём изменения напряжения смещения на
диоде; в транзисторных RC-генераторах путём изменения режима работы транзистора
(тока коллектора, напряжения смещения на переходе эмиттер-база).
В системах косвенного получения частотной
модуляции используются фазовые модуляторы (ФМ). Косвенный метод состоит в преобразовании
ФМ в ЧМ.
Основное различие между этими методами состоит в
том, что в первом случае ЧМ осуществляется в автогенераторе, а во втором - в
усилительных каскадах или умножителях частоты с резонансной нагрузкой.
Тот и другой способы получения ЧМ имеют свои
недостатки и достоинства. Достоинство прямого метода - возможность получения
глубокой и достаточно линейной частотной модуляции, недостаток - трудность
обеспечения стабильности средней частоты колебания с ЧМ. Достоинство косвенного
способа - высокая стабильность средней частоты, недостатки - неглубокая
модуляция, с последующим многократным умножения частоты для получения
требуемого значения девиации частоты; трудность передачи низких модулирующих
частот.
Передатчики с использованием ФМ нашли широкое
применение на практике из-за существенных преимуществ по сравнению с
амплитудной модуляцией (АМ) и частотной модуляцией (ЧМ):
хорошая помехоустойчивость;
использование АЭ в выгодном энергетическом
режиме.
Разнородный характер передаваемой информации
(телефония, телеграфия, передача данных и т.д.) требует выполнения жестких
ограничений на такие параметры передатчика, как стабильность частоты,
нелинейные искажения, амплитудно - и фазочастотные характеристики.
Тракт формирования ФМ сигнала обычно является
маломощным, т.к. к уровню вносимых искажений и стабильности характеристик
предъявляются наиболее высокие требования. В настоящее время применяется почти
исключительно фильтровой метод (метод повторной балансной модуляции),
характеризуемый высокой стабильностью качественных показателей основных узлов
тракта формирования. В данной курсовой работе я использовал структурную схему
радиопередатчика с угловой модуляцией (рис. 1.1), осуществленной косвенно.
Типовая структурная схема радиоприемника предоставлена ниже. Схема взята из
[4].
Рисунок 1.1 - Структурная схема передатчика
радиосвязи с косвенной угловой модуляцией
В целях достижения высокой стабильности частоты
современные передатчики чаще всего строят как многокаскадные.
Модулирующий сигнал усиливается в усилителе
звуковой частоты (УЗЧ) и подвергается частотной подкоррекции в интегрирующей
цепи (И), затем производится ограничение его амплитуд в ограничителе
(ОА).Фильтр тональных частот (ФТЧ) ограничивает спектр модулирующего сигнала
приблизительно до 3,5 КГц.
В фазовом модуляторе (ФМ) осуществляется
модуляция фазы несущего колебания, затем производится умножение частоты в блоке
умножителя частоты (УЧ) и выделение полосовым фильтром (ПФ) полезного сигнала.
ПФ ослабляет нежелательные спектральные составляющие (в том числе и
субгармоники), возникающие при умножении частоты.
Усилитель мощности (УМ) обеспечивает необходимый
уровень выходной мощности передатчика, конечный фильтр нижних частот (ФНЧ) -
ослабление излучения высших гармоник до допустимого уровня (около - 40..60 дБ )
и согласование с антенной (А).
В задающем автогенераторе (ЗГ) создается несущее
колебания, частота которого стабилизируется кварцевым резонатором, а буферный
усилитель (БУ) уменьшает влияние последующих цепей на частоту ЗГ.
К передатчикам с ФМ предъявляются высокие
требования к стабильности частоты. Для обеспечения требуемой стабильности
поднесущие частоты вырабатываются синтезатором сетки частот. Усиление ФМ
сигнала осуществляется в двух ступенях: в предварительных усилителях или
усилителях промежуточной частоты и в оконечных каскадах усилителя мощности.
Главными требованиями для усилителей является высокая линейность и надёжность.
2. Обоснование выбора типа элементов
структурной схемы
.1 Обоснование выбора типа
преобразователя частоты
В курсовом проекте для получения
фазомодулированных колебаний был предложен метод резонансной модуляции с
помощью варикапов. Применяемые для этой цели преобразователи частоты (ПЧ)
состоят из фазового модулятора (ФМ) и полосового фильтра (ПФ), не пропускающего
колебание фазовых искажений, образующиеся на выходе модулятора.
При проектировании и разработке ПЧ к ним
предъявляют обычно следующие требования:
) малый уровень нелинейных искажений;
) низкий уровень шумов по отношению к полезному
выходному сигналу (менее 60 дБ);
) малое затухание полезного сигнала;
) низкий уровень сигналов на выходе ПЧ от
прямого прохождения;
) стабильность характеристик ПЧ в заданных
диапазонах амплитуд, частот, фаз и температур;
) высокая надёжность работы ПЧ.
Первые два требования относятся фактически к ЧМ
и удовлетворяются при выборе соответствующих элементов модулятора и их режимов.
Остальные требования относятся к обоим компонентам ПЧ и удовлетворяются при
соответствующем выборе схем и режимов.
Резонансные модуляторы на транзисторах в
линейном и ключевом режимах не нашли применения в радиопередающих устройствах.
В высококачественных возбудителях и передатчиках с ФМ применяют, как правило,
резонансные (РМ) и кольцевые резонансные (КРМ) модуляторы на дискретных
варикапах или транзисторах; первые предпочтительнее из-за использования
линейной зависимости частоты колебаний fг автогенератора от резонансной fк
контура. Например, в простейшем модуляторе затухание полезного сигнала
составляет обычно 15…20 дБ, а ослабление сигналов с частотами Fo и f (f-частота
модуляции) не превышает 6 дБ. В РМ и КРМ возможно согласование между выходным
сопротивлением источника сигнала (предыдущим каскадом) сопротивлением нагрузки
(последующим каскадом) так, что затухание полезного сигнала составит порядка
4…10 дБ. Ослабление прямого прохождения сигналов с частотами Fo и f на выход
зависит от точности симметрирования модуляторов и на практике достигает 30…35
дБ.
2.2 Обоснование выбора типа фазового
модулятора
u(t) = Uнcos[wнt
+ F(t)],
где Uн - амплитуда колебания; wн
- несущая (средняя) частота; F(t) - начальная фаза.
В зависимости от модулирующего (управляющего)
сигнала, изменяется полная фаза (фазовый угол) Y(t) = wнt
+ F(t).
При УМамплитуда высокочастотного (несущего)
колебания остается неизменной, а информация содержится в изменении частоты w(t)
или начальной фазы F(t). Если пропорционально
управляющему сигналу изменяется частота, то модуляция называется частотной
(ЧМ). Если модулирующий сигнал воздействует на начальную фазу, то модуляция
называется фазовой (ФМ). Термин “угловая модуляция” возник в связи с
представлением модулированных колебаний по фазе и частоте в виде вектора,
вращающегося с частотой w(t).
Для получения расчетных соотношений в качестве
управляющего сигнала целесообразно выбрать моногармоническое колебание
м (t) = UWcosWt,
где UW - амплитуда
модулирующего сигнала; W - частота модулирующего сигнала.
При ЧМ высокочастотный сигнал имеет вид
,
где kч - крутизна модуляционной
характеристики частотного модулятора, рад /(сВ).
Тогда, частотно-модулированный
сигнал
(t) = Uнcos[wнt + mчsinWt],
где mч = kчUW/W - индекс частотной модуляции
Величина Dwд = kчUW является девиацией частоты,
поскольку представляет наибольшие отклонения частоты от ее среднего значения.
Далее получаем
ч = Δωд/Ω
.
При ФМ начальная фаза
высокочастотного колебания изменяется пропорционально управляющему сигналу
u(t) = Uнcos[wнt + kFuм(t)],
где kF - крутизна фазовой
характеристики фазового модулятора, рад / В.
u(t) = Uнcos[wнt
+ mFcosWt],
где mF = kFUW
- индекс фазовой модуляции (девиация фазы).
Таким образом ,при ЧМ девиация частоты пропорциональна
амплитуде управляющего сигнала и не зависит от его частоты, а при ФМ индекс
модуляции пропорционален амплитуде управляющего сигнала и не зависит от его
частоты.
Мгновенное значение частоты определяется как
производная мгновенной фазы по времени, т.е. w = dY/dt.
В случае ЧМ с учетом предыдущих формул ,имеем w
= wн
+ DwдcosWt.
При ФМw = wн
+ mFWsinWt,
где Dwд
= mFW
- девиация частоты.
Из этих выражений следует, что при неизменной
амплитуде модулирующего сигнала девиация частоты при ЧМ постоянна, а при ФМ
увеличивается пропорционально частоте управляющего сигнала со скоростью 6 дБ на
октаву.
Фазовый модулятор-устройство, которое
осуществляет фазовую модуляцию. Бывает двух типов:
Линейные ФМ, в которых достигается линейная
зависимость модуляцонных характеристик.
Дискретные ФМ - можно реализовать с помощью ЛФМ,
подавая на ЛФМ модулирующий сигнал в цифровой форме, однако чаще применяют
специальные схемы.
Так как наш входной сигнал является аналоговым(в
диапазоне от 0.3 до 3.4 КГЦ),то используем ЛФМ. На практике в них широко
используются, в качестве управляющего элемента, емкость запертого p-n перехода,
а именно варикап.
В ходе проектирования передатчика я выбрал
двухконтурную линейную схему фазового модулятора, так как она является наиболее
типовой схемой ФМ, к тому обладает более широким линейным участком
модуляционных характеристик, по сравнению с одноконтурным. Также двухконтурная
схема может обеспечить необходимое значение девиации частоты, а именно 35
(см п. 3.4). Схема модулятора представлена на рисунке 2.1. Схема взята из [3].
Рисунок 2.1 - Двухконтурная линейная схема
фазового модулятора
2.3 Обоснование выбора типа
усилителей
Угловая модуляция обладает несколькими важными
достоинствами. Так, мощность передатчика не изменяется при модуляции, она
постоянна и равна пиковой. Усилитель мощности передатчика с угловой модуляцией
работает при постоянной амплитуде сигнала, поэтому к его линейности не
предъявляется никаких требований. Он может работать в режиме класса С, т. е. с
максимальным КПД.
Режим работы ранзистора выбирают
слабоперенапряженным, близким к граничному (x=(1,01…1,02)xгр).
Угол отсечки принимают оптимальным по энергетическим показателям. В схеме с ОЭ
рекомендуют применять q = 70…80, при ОБ Θ
= 90.
В оконечных каскадах мощных транзисторных РПДУ
можно использовать двухтактные схемы с транзисторами в перенапряжённом режиме
класса В (угол отсечки Θ=900, реже
используются схемы с углом отсечки Θ=1800).
3. Расчёт структурной схемы
Исходными данными для ориентировочного расчёта
структурной схемы передатчика являются: несущие частоты передатчика (F1, F2),
коэффициент нелинейных искажений на выходе передатчика (Кf З общ, дБ),
максимальная мощность, отдаваемая передатчиком, измеренная на входе фидера
антенны (Р1 Аmax, Вт).
Расчет блоков схемы удобно вести с конца в
начало. Определим коэффициент усиления по мощности каждого блока дополненной
структурной схемы (рис. 3.1)
Рисунок 3.1 - Подробная структурная схема
передатчика
Обозначения:
Активный фильтр, как усилитель звуковых частот
Интегратор
Ограничитель амплитуды
Активный фильтр, как фильтр тональных частот
Кварцевый генератор
Буферное устройство
Фазовый модулятор
Буферное устройство, для создания необходимого
уровня мощности УЧ
Умножитель частоты
Буферное устройство
Полосовой фильтр
Буферное устройство
Высокочастотный усилитель мощности
Фильтр нижних частот
Определим коэффициенты передачи по мощности для
каждого блока. По техническому заданию выходная мощность равна Рвых = 15 Вт.
Выберем для расчета входную мощность Рвх = 4мВт. Для успешной работы фазового
модулятора на его входе должна быть мощность не менее 400 мВт (см. п. 4.1). Это
означает, что суммарный коэффициент усиления в блоках 1-4 должен быть равен:
= 400 мВт / 4 мВт =
100 раз.
Однако, коэффициент усиления по мощности
интегратора равен 1 [15]. Коэффициент усиления ограничителя амплитуды равен 12
(см. 3.8), тогда для получения необходимого усиления коэффициент передачи
и
должны
быть равны:
= 1000 / 12 = 84.
Возьмем два одинаковых активных фильтра с
усилением:
=
=
9,2 раза
Определим коэффициент передачи по мощности
фазового модулятора, зная соответственно входное и выходное значение (см. п.
4.1).
= 130 мВт / 400 мВт
= 0.325.
радиопередатчик генератор амплитуда
модулятор
Для работы умножителя частоты необходимо, что
уровень мощности на входе был не меньше 312 мВт (см. 4.2). Тогда определим
коэффициент передачи БУ (8):
= 312 / 130 = 2.4
Значение на выходе умножителя частоты будет
равно 171 мВт (см. п. 4.2). Выходная мощность всего радиопередатчика должна
быть не меньше 15 Вт, тогда определим суммарный коэффициент передачи по
мощности в блоках 10-14.
= 15 Вт / 171 мВт
= 88.
Также мы знаем характеристики ФНЧ (см п. 3.1 ) и
ПФ (см. п. 3.3),они соответственно, равны:
Тогда определим необходимый коэффициент
передачи, чтобы успешно выполнить техническое задание:
= 88 / 0.98 * 0.88
= 102.
Осталось определить коэффициент передачи ВЧ УМ
(13),который равен:
= 102 / 2.4 * 2.4 =
18.
3.1 Расчет конечного фильтра нижних
частот
Необходим для ослабления излучения высших
гармоник до допустимого уровня(не менее -40…60 дБ) и согласования с антенной.
Граничная частота полосы пропускания равна от 500 МГЦ. Для этого выберем фильтр
Кауэра седьмого порядка, который является широкодиапазонным фильтром.
Максимальный коэффициент передачи в полосе пропускания равен 0.18 дБ, что
составляет ориентировочно К = 0.98.Гарантированное затухание в полосе
задержание: as = - 80 дБ. Схема взята из [9].
Рисунок 3.2 - Конечный фильтр нижних частот
3.2 Расчет оконечного усилителя
мощности
Обеспечивает необходимый уровень выходной
мощности передатчика.
Коэффициент усиления равен 18 (см. п. 3).Рабочая
частота 450 МГц. Схема взята из [13].
Рисунок 3.3 - Оконечный усилитель мощности
высокой частоты
3.3 Расчет полосового фильтра
Ослабляет нежелательные спектральные
составляющие (в том числе и субгармоники), возникающие в результате умножения
частоты. Граничные частоты:=400МГц f2=500МГц. Затухание в полосе пропускании не
более 1.1 дБ, а значит можно считать, что коэффициент передачи равен 0.88.
Схема взята из [12].
Рисунок 3.4 - Полосовой фильтр
3.4 Расчет умножителя частоты и
фазового модулятора
При осуществлении косвенного метода умножитель
частоты и фазовый модулятор образуют так называемое модулирующее устройство,
поэтому их рассчитывают вместе.
Так как девиация фазы на выходе фазового
модулятора очень мала, то для обеспечения требуемой девиации частоты необходим
умножитель частоты. Рассчитаем необходимый индекс фазовой модуляции исходя из
технического задания, в котором полоса передаваемых частот от 300 Гц до
3.4кГц,расчет будем вести для средней частоты 1 кГц и девиация частоты ∆fд6кГц.
Из формулы следует Ф = ∆ωд
/ Ω = ∆fд / Fн =6000 / 1000 = 6 рад.
На практике реальные фазовые модуляторы имеют
индекс фазовой модуляции 20 … 60˚.Однако, выбранный двухконтурный фазовый
модулятор может образовывать индекс фазовой модуляции 20 … 40˚, выберем из
этого интервала среднее значение, величиной 35.5˚.
Рассчитаем девиацию частоты реального фазового
модулятора с индексом фазовой модуляции Ф = 35.5˚ = 0.67 рад.
∆fд р =Fн ∙ Ф = 1000 ∙ 0.67 =
670 Гц.
Исходя, из этого рассчитаем необходимый
коэффициент умножения частоты, чтобы обеспечить требуемую девиацию частоты
= ∆fд / ∆fд р = 6000 / 670 = 9.
Для реализации умножения частоты в 9 раз
используем два утроителя частоты на варакторах. Схема утроителя частоты на
рисунке 6.Схема взята из [5].
Рисунок 3.5 - Утроитель частоты с
последовательным включением варактора
3.5 Расчет опорного (кварцевого)
генератора
Создает стабильное высокочастотное
(модулируемое) колебание для начала процесса модуляции.
При выборе частоты генератора необходимы частоту
несущего колебания поделить на N-коэффициент умножения: 450 МГц / 9=50МГц.
Генератор с такой частотой называется
высокочастотным.
Имеет следующие параметры[7]:
Нестабильность частоты-2*10-6, что соответствует
техническому задания
Выходная мощность -10мВт
Схема опорного кварцевого генератора приведена
ниже. Схема взята из [7].
Рисунок 3.6 - Опорный кварцевый генератор
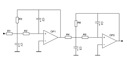
3.6 Расчет фильтра тональных частот
Ограничивает спектр модулирующего сигнала
приблизительно до 3,5 КГц. Для этого возьмем активный фильтр Баттервотра.
Коэффициент передачи фильтра равен 9.2. Схема взята из [17].
Рисунок 3.7 - Активный фильтр низких частот
3.7 Расчет ограничителя амплитуд
Создает ограничение амплитуды модулирующего
сигнала. Коэффициент ограничения диодного ограничителя составляет 20-30 дБ.
Устойчивый коэффициент усиления равен 12. [13] Схема взята их [13].
Рисунок 3.8 - Структурная схема диодного
ограничителя
3.8 Расчет интегратора
Устраняет зависимость девиации частоты от
частоты модуляции
. Цепь должна иметь
коэффициент передачи пропорциональным 1/
.
Тогда девиация частоты на выходе такого устройства будет зависеть только от
амплитуды входного сигнала, что характерно для ЧМ. Коэффициент передачи по
мощности равен 1.Схема взята из [15].
Рисунок 3.9 - Схема интегратора
Рисунок 3.10 - АЧХ интегратора
Коэффициент передачи цепи уменьшается на 6 дБ на
октаву.
3.9 Расчет усилителя звуковой
частоты
Увеличивает значение модулирующего сигнала для
последующей модуляции.
Для увеличения амплитуды входного сигнала до
значения 12 В, при котором будет осуществляться модуляция.
Для уменьшения нелинейных искажений в полосе
пропускания (до 3,5 кГц) воспользуемся схемой активного фильтра нижних частот
Баттерворта. Коэффициент передачи фильтра равен 9.2.Схема взята из [17].
Рисунок 3.11 -Принципиальная схема активного
фильтра
3.10 Расчет буферного устройства
Необходим для согласования отдельных блоков
схемы. Коэффициент усиления равен 2.4. Схема взята из [5].
Рисунок 3.12 - Принципиальная схема буферного
устройства
4. Электрический расчёт отдельных
блоков радиопередатчика
.1 Электрический расчет фазового
модулятора
Для начала расчета необходимо выбрать тип
варикапа. Учитывая, что на вход модулятора поступает напряжение в 12 В, частота
работы варикапа приблизительно 50 МГЦ, а также линейность его характеристики
возьмем варикап КВ 126А-5. Его параметры предоставлены на рисунке 12. Таблица
взята из [6].
Таблица 4.1 - Параметры используемого варикапа
КВ 126А-5
|
Варикап
|
Св/Uоб,пФ/В
|
TKE
|
Q(U/F)
(В/Мгц)
|
I0/U0,мкА/В
|
Uобр.мах
|
|
КВ126А-5
|
2.6-3.8/25
|
6.8-(3-25)
|
0.8/4
|
200(12/50)
|
0.5/25
|
28
|
где
Расчет будем вести по методике, описанной в
[3].Для удобства воспользуемся эквивалентной схемой двухконтурного линейного
фазового модулятора, представленной на рисунке 4.1.
Рисунок 4.1 - Эквивалентная схема двухконтурного
линейного фазового модулятора
Обозначим основные параметры схемы:
Св - емкость диодов, параметры которых считаем
одинаковымив - проводимость потерь диода (Gв=const)
Ссв - емкость связи- выходная проводимость
источникн - проводимость нагрузки
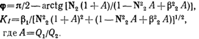
Фаза между входным и выходным токами зависит от
емкости Св. Тогда определим комплексный коэффициент передачи по току Ki =
Iвых/Iвх, который связан с параметрами системы следующим образом:
где

параметры связи,
обобщенные расстройки и добротности первого и
второго парциального контуров, образованных индуктивностями L и параллельно
соединенными емкостями Св и Ссв. При резонансе
=1/(Cв0+Св)L,
соответственно
Св=Св0+
Св.
Комплексные амплитуды напряжений на контурах
Uвых,Uвх связаны коэффициентом передачи напряжения
.
При резонансе (Св=Св0; N1=0; N2=0) амплитуда Uвх
синфазна с Iвх, а Uвых опережает статическую Uвх на
.Зависимость
фазы Ki от расстройки определяет статическую характеристику МХ
;зависимость
Ki
характеризует
паразитную амплитудную модуляцию (ПАМ).
Определим модуль и аргумент комплексного
коэффициента передачи по току:
В пределе при изменении N2 от
фаза
меняется от МХ 5
до
.
Зная зависимость дифференциальной емкости диода от напряжения, легко найти
соотношения для интересующих нас МХ
.
Для резкого p-n перехода:
где
-
напряжение, при котором Св=Св0.
Расчеты показывают, что наиболее выгодными с
точки зрения обеспечения линейности МХ значениями параметрами модулятора
являются
.
Для дальнейшего расчета воспользуемся
параметрами, приведенными в таблице в [3].
Таблица 4.2 - Параметры двухконтурного
модулятора
Параметры приведены при
Где
относительно значения при резонансе
Из таблицы видно, в каких пределах надо менять
относительное модулирующее напряжение Em/Em0 для получения изменения фазы
при
малом изменении дифференциальной крутизны МХ.
Итак, рассчитаем модулятор при частоте 50МГц,
номинальный индекс модуляции 35
.Из таблицы 2
имеем:А=1,
=1.25,Q=7.
Диод имеет параметры [11]:
Последовательное сопротивление потерь rобр=1.33
Омпр=25В
мощность рассеяния Pрас мах= 20мВт
Для получения необходимого значения индекса
фазовой модуляции необходимо изменить Em от Em min = Em0 до Em max =
1.4Em0.Абсолютное значение Em0 зависит от требуемой мощности на выходе
Рвых =
.
Напряжение на варикапах складывается из
модулирующего напряжения Em и высокочастотного напряжения с амплитудой Uв. Em и
Uв должны быть такими, чтобы варикап не пробивался и не открывался:
Em max + Uв
,в
Em min
Оценим максимально реализуемое значение Рвых и
получаемые при этом Em max,Uв
Em min.При
резонансе N2=0,а значит из предыдущих формул получаем Uвых =
.Поэтому
будем исходить из режима второго варикапа.
Тогда
;
Отсюда Em min=10.4В, Em max=14,6В.Емкость
Св0=2С4
=7.4пФ.При
rобр=1.33 Ом,Gв= rобр
=0.256мСм.
Найдем теперь проводимость нагрузки Gн,исходя из
известной добротности Q=7;
Мощность в нагрузке
при Uв= Em min:Рвых=130 мВт.А мощность рассеиваемая в варикапе Ррас = =
=13,8мВт.
Рассчитанное таким образом значение выходной
мощности соответствует границе отпирания и пробоя варикапа и поэтому является
максимальным. При уменьшении выходной, а значит и входной мощности МХ меняется
мало.
Емкость связи
Ссв=
Gн+Gв)/
=1.77пФ.
Контурные индуктивности
=1/
(Св0+Ссв)=31
нГн.
.2 Электрический расчет умножителя
частоты
Для расчет воспользуемся методикой приведенной в
[5].Утроитель частоты (N=3) при входной частоте 50МГц на варакторе
1А403А.Параметры варактора:
=0.32 пФ при u0=3B;
Rs3=4 Ом; Rs0=0.5 Ом
=1/3; uд=50 В;
Тв=0.17 нс; Тр=50 нс; Ррд = 400 мВт; Lв =2 нГн
Определяем усредненную емкость варактора в
запертом состоянии:
Св=0.35 пФ
определим оптимальные углы отсечки
:=3,
=
для режима «А»;=2,
=
для режима «В»;=1,
=
для режима «С».
Далее определяем максимально допустимую
дополнительную емкость
Сд макс = 6.4 пФ, Смакс = 6.75 пФ для режима
«А»;
Сд макс = 1.9 пФ, Смакс = 2.25 пФ для режима
«В»;
Сд макс = 0.4 пФ, Смакс = 0.75 пФ для режима
«С»;
Оценим максимальную входную мощность в режимах
А,В,С по следующей формуле:
Рвх макс
Pn
макс = 110мВт для режима «А»;
Рвх макс
Pn
макс = 170мВт для режима «В»;
Рвх макс
Pn
макс = 260мВт для режима «С».
Из расчетов видно, что при переходе от режима
«А» к режиму «В» и от режима «В» к режиму «С» значение максимальной входной
мощности возрастает. Причем максимальная входная мощность даже в режиме «С»
заметно меньше допустимой мощности рассеяния Ррд=400 мВт. С целью более полного
использования варактора по мощности выбираем в качестве оптимального режим «С».
Выберем схему с последовательным включением
варактора. Далее необходимо выбрать сопротивления для режима работы С из
таблицы, приведенной в [5].
Таблица 4.3 - Сопротивления потерь, коэффициенты
гармоник и кпд варактора
Уточняем для С = 2 Св = 0.7 пФ значение входной
мощности Р вх в соответствии с формулами

К опт=0.16;
=
183 мА; Р вх = 312 мВт.
. Для дальнейшего расчета необходимо
воспользоваться обобщённой эквивалентной схемой варактора. Схема взята из [5].
Рисунок 4.2 - Эквивалентная схема обобщенного
варактора
Рассчитаем по формулам усредненный по 1-ой и
N-ой гармоникам параметры обобщенного варактора.

= 2.8 пФ;
=
7.7 пФ;
=
+
=
28,3 Ом;
= 16.3 Ом;
+
=18.6
Ом.
После этого из формул


вычисляем параметры схемы с последующим
включением варактора:
Сд = 1.68 пФ; Сн = 0.44 пФ; Lн = 11.6 нГн
Свх = 9.67 пФ; Lвх = 44 нГн;
= 115 Ом;
Наконец, вычисляем сопротивление нагрузки Rн,
пересчитанное параллельно точкам включения контура нагрузки и входное
сопротивление Rв. пересчитанное параллельно емкости Сд.
= 475 Ом;
=
95.5 Ом.
Выходная мощность будет определяться как:


=312 мВт *
0.55=171.6 мВт
Для расчета цепи связи умножителя с другими
блоками необходимо знать величину сопротивления R`вх, пересчитанного
параллельно входной емкости Свх.
Это сопротивление приближенно выражается, как:
Отсюда R`вх = 184 Ом.
Принципиальная схема радиопередатчика
Рисунок 4.3.а - Принципиальная схема
радиопередатчика
Рисунок 4.3.б - Принципиальная схема
радиопередатчика
Заключение
В процессе выполнения курсового проекта был
рассчитан умножитель частоты и фазовый модулятор передатчика с частотной
модуляцией, полностью удовлетворяющий критериям, приведенным в задании на
проектирование. Также выбрана, обоснована и представлена структурная схема
всего передающего устройства.
Для выполнения курсовой работы были изучены
новые аспекты и нюансы проектирования радиопередающих устройств, вследствие
чего были приобретены необходимые знания для дальнейшей работы в этом
направлении.
Список литературы
1. Проектирование
радиопередатчиков: Учебн. пособие для вузов / В.В. Шахгильдян, М.С. Шумилин,
В.Б. Козырев и др.; Под ред. В.В. Шахгильдяна.- 4-е изд.; перераб. и доп. М.:
Радио и связь, 2000. - 656 с.
2. Формирование
радиосигналов с однополосной и частотной модуляцией: Методические указания к
л.р. №7,8 по дисциплине «Устройства генерирования и формирования сигналов» -
для студентов специальности 210302 «Радиотехника» всех форм обучения/ ГОУ ВПО
ВГТУ; сост. М.И. Бочаров. Воронеж, 2008. - 41 с.
. Радиопередающие
устройства - под ред. Челноков - 1982.
. Радиопередающие
устройства. Учебник для вузов/ В.В. Шахгильдян, В.Б. Козырев, А.А. Ляховкин и
др., Под редакцией В.В. Шахгильдяна - 2-е изд, перераб. и доп. - М.: Радио и
связь, 1990 - 432 с.
. Валитов
Р.А. (под ред.) - Радиопередающие устройства на полупроводниковых приборах -
1973.
. Варикапы.Справочник.
Л.С. Берман. М. Энергия, МРБ, вып. 587 39стр, Год издания: 1965.
. Кварцевые
генераторы: Справочное пособие/Альтшуллер Г.Б., Елфимов Н.Н., Шакулин В.Г. М.:
Радио и связь, 1984. - 232 с.
. Проектирование
транзисторных каскадов передатчиков. Учеб. Пособие для техникумов./М.С.
Шумилин, В.Б. Козырев, В.А. Власов; М.: Радио и свзяь, 1987. - 320с.
. Построение
и расчёт схем генераторов: учеб. пособие / М.И. Бочаров. Воронеж: ГОУВПО
«ВГТУ», 2007. 157с.
. Транзисторы
для аппаратуры широкого применения: Справочник / К.М. Брежнева, Е.И. Гантман,
Т.И. Давыдова и др., под ред. Б.Л. Перельмана. - М.: Радио и связь, 1981. - 656
с.
. Диоды
и их зарубежные аналоги. Справочник. Хрулев А.К., Черепанов В.П. ИП РадиоСофт,
1999. - 640 с.
. Журнал
«Компоненты и технологии» №12, 2011.
13. Сайт
«Радиофанат»: <http://rf.atnn.ru/>
15. Essentials of Electronic Testing for Digital, Memory, and Mixed-Signal VLSI Circuits.Авторы: Michael L. Bushnell, Vishvani D. Agraval О.
Посвященная методам автоматического генерирования аналоговых тестов. Автор
перевода: Масякин Е.А. 2007.
. Цыкина
А.В. Проектирование транзисторных усилителей низкой частоты 1968.
. Джонсон
Д., Джонсон Дж., Мур Г. Справочник по активным фильтрам. 1983 Издательство:
ЭНЕРГОАТОМИЗДАТ. 128 с.