Проектирование избирательного усилителя
Техническое задание
Разработать и спроектировать избирательный усилитель (ИУ) в соответствии
с индивидуальным кодом: 3 369 536 103 434 295 999 971
Параметры избирательного усилителя
|
Параметр
|
Значение
|
|
Максимальная мощность на
нагрузке, Pн max
|
8 Вт
|
|
Максимальное напряжение на
нагрузке, Uн max
|
25 В
|
|
Сопротивление нагрузки, Rн
|
-
|
|
Минимальная частота полосы
пропускания, fmin
|
500 Гц
|
|
Максимальная частота полосы
пропускания, fmax
|
7500 Гц
|
|
Коэффициент частотных
искажений, М
|
±1,5 дБ
|
|
Форма АЧХ при огибающей
спектра генерируемого сигнала
|
Плоская
|
|
Величина подавления сигнала
на частотах 1/3 fmin и 3 fmax, b
|
10 дБ
|
|
Коэффициент нелинейных
искажений, Кf
|
0,5%
|
|
Выходное сопротивление
устройства, Rвых
|
0,5 Ом
|
|
Входное сопротивление
устройства, Rвх
|
0,5 МОм
|
|
ЭДС генератора входного
сигнала, eг
|
40 мВ
|
|
Выходное сопротивление
генератора входного сигнала, Rг
|
0,1 МОм
|
|
Выходная емкость генератора
входного сигнала, Сг
|
-
|
|
Диапазон регулирования
выходной величины в % от макс.значения
|
-50%
|
|
Диапазон изменения
температуры среды, ∆t
|
+10۫C …
+40۫C
|
|
Вид питающего напряжения
|
220 В, +10%, -15%, 50 Гц
|
Введение
В настоящее время широко используется для радиосвязи
частотный диапазон. Для построения приемопередающих устройств систем связи
необходимы избирательные усилители.
Избирательными называются усилители, полоса
пропускания которых сужена для отделения сигналов в нужной полосе частот от
сигналов, помех или шумов других частот.
Наиболее используемые избирательные усилители должны быть недорогими и в
то же время обеспечивать все предъявляемые к ним требования по параметрам:
полосе пропускания, устойчивости, коэффициенту передачи в полосе, собственным
шумам, чувствительности, потребляемой мощности, выходной мощности и т.д.
Ïðè ðàñ÷åòå ñõåì
èçáèðàòåëüíûõ
óñèëèòåëåé èñõîäíûå
äàííûå ìîãóò
âàðüèðîâàòüñÿ
â çàâèñèìîñòè
îò íàçíà÷åíèÿ
è îñîáåííîñòåé
ïðèìåíåíèÿ óñèëèòåëÿ.
 äàííîé ðàáîòå
ïðîâåäåí ðàñ÷åò
èçáèðàòåëüíîãî
óñèëèòåëÿ â ñîîòâåòñòâèè
ñ òåõíè÷åñêèì
çàäàíèåì.
1. Âûáîð ôóíêöèîíàëüíîé
ñõåìû óñòðîéñòâà
Ðèñóíîê 1 - Ôóíêöèîíàëüíàÿ
ñõåìà èçáèðàòåëüíîãî
óñèëèòåëÿ.
ÂÓ - âõîäíîé óñèëèòåëü,
ñëóæèò äëÿ ïîâûøåíèÿ
íàïðÿæåíèÿ ñèãíàëà
äî óðîâíÿ, îáåñïå÷èâàþùåãî
íîðìàëüíóþ ðàáîòó
óñèëèòåëÿ ìîùíîñòè
(ÓÌ).
ÏÔ - ïîëîñîâîé
ôèëüòð, ïðåäíàçíà÷åí
äëÿ âûäåëåíèÿ
èç ñëîæíîãî ñèãíàëà
ìîíîõðîìíîé
ñîñòàâëÿþùåé.
ÓÌ - óñèëèòåëü
ìîùíîñòè, ïðåäíàçíà÷åí
äëÿ ñîçäàíèÿ â
íàãðóçêå ñèãíàëîâ
ñ òðåáóåìûìè
ïàðàìåòðàìè
ïî ìîùíîñòè, íàïðÿæåíèþ
è òîêó.
ÐÓ - ðåãóëÿòîð
óðîâíÿ ñèãíàëà
Ðàçäåëèòåëüíûé
êîíäåíñàòîð
(Ñð) -ïðèìåíåíèå
êîíäåíñàòîðîâ
ñâÿçàíî ñ âîçìîæíîñòüþ
íàëè÷èÿ ïîñòîÿííîé
ñîñòàâëÿþùåé
ó âõîäíîãî ñèãíàëà
è ñ íàëè÷èåì
íàïðÿæåíèÿ ñìåùåíèÿ
íóëÿ.
2. Ðàñ÷åò îñíîâíûõ
óçëîâ óñòðîéñòâà
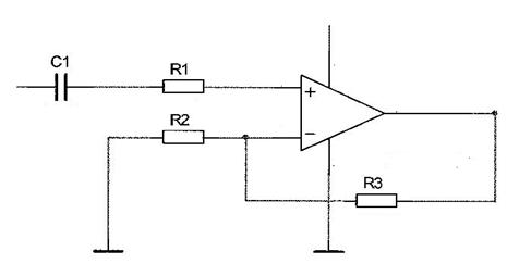
2.1 Âõîäíîé
óñèëèòåëü
Äëÿ âõîäíîãî
óñèëèòåëÿ âûáåðåì
ñõåìó íåèíâåðòèðóþùåãî
óñèëèòåëÿ (ðèñ.2).
Ðèñóíîê 2 - ñõåìà
íåèíâåðòèðóþùåãî
óñèëèòåëÿ
Âûáåðåì îïåðàöèîííûé
óñèëèòåëü èñõîäÿ
èç äàííûõ òåõíè÷åñêîãî
çàäàíèÿ:
|
Ïàðàìåòð
|
Çíà÷åíèå
|
|
Ìàêñèìàëüíîå
íàïðÿæåíèå íà
íàãðóçêå, Uí
max
|
25 Â
|
|
Ìèíèìàëüíàÿ
÷àñòîòà ïîëîñû
ïðîïóñêàíèÿ,
fmin
|
500 Ãö
|
|
Ìàêñèìàëüíàÿ
÷àñòîòà ïîëîñû
ïðîïóñêàíèÿ,
fmax
|
7500 Ãö
|
|
Âõîäíîå
ñîïðîòèâëåíèå
óñòðîéñòâà, Râõ
|
0,5 ÌÎì
|
|
ÝÄÑ ãåíåðàòîðà
âõîäíîãî ñèãíàëà,
eã
|
40 ìÂ
|
0,1 ÌÎì
|
|
Âèä ïèòàþùåãî
íàïðÿæåíèÿ
|
220 Â, +10%, -15%,
50 Ãö
|
Ñîãëàñíî èìåþùèìñÿ
äàííûì íàèáîëåå
ïîäõîäÿùèì ÿâëÿåòñÿ
óñèëèòåëü LMV821.
Äàííûå ïî óñèëèòåëþ:
|
Êîýôôèöèåíò
óñèëåíèÿ Íàïðÿæåíèå
ñìåùåíèÿ íóëÿ
Âõîäíîé òîê Âûõîäíûé
òîê ×àñòîòà
åäèíè÷íîãî óñèëåíèÿ
Ñêîðîñòü íàðàñòàíèÿ
âûõîäíîãî íàïðÿæåíèÿ
Êîýôôèöèåíò
îñëàáëåíèÿ ñèíôàçíîãî
ñèãíàëà Ïîòðåáëÿåìûé
òîê Íàïðÿæåíèå
ïèòàíèÿ
|
Ê=100 Â/ìÂ;
Uñì = 3,5 ìÂ; IÂÕ=30 íÀ; ΔIâõ=
10 íÀ; f1= 6,5 ÌÃö;
Vu âûõ = 2,0 B/ìêñ; Êîññô
= 85äÁ; 1ïîò = 0,30 ìÀ U =
5 Â
|
Ïðèíöèïèàëüíàÿ
ñõåìà íåèíâåðòèðóþùåãî
óñèëèòåëÿ ïðåäñòàâëåíà
íà ðèñóíêå 3.
Ðèñóíîê 3 - Ïðèíöèïèàëüíàÿ
ñõåìà íåèíâåðòèðóþùåãî
óñèëèòåëÿ
Êîýôôèöèåíò
óñèëåíèÿ íåèíâåðòèðóþùåãî
óñèëèòåëÿ ïðè
èäåàëüíîì ÎÓ
ðàññ÷èòûâàåòñÿ
ïî ôîðìóëå:
Ó÷èòûâàÿ,
÷òî ÝÄÑ ãåíåðàòîðà
âõîäíîãî ñèãíàëà
eã=40
ìÂ, à ìàêñèìàëüíîå
íàïðÿæåíèå íà
íàãðóçêå Uí
max =
25 Â, íàéäåì îáùèé
êîýôôèöèåíò
óñèëåíèÿ Ê:
Òàê
êàê îïòèìàëüíûé
êîýôôèöèåíò
óñèëåíèÿ ïîëîñîâîãî
ôèëüòðà kô=10, òî ïðèìåì
êîýôôèöèåíò
óñèëåíèÿ íåèíâåðòèðóþùåãî
óñèëèòåëÿ
Ñ
ó÷åòîì íàéäåííîãî
Êîñ íàéäåì
ñëåäóþùèå íîìèíàëû
ðåçèñòîðîâ:
Èç
ñòàíäàðòíîãî
ðÿäà Å24 âûáåðåì
íàèáîëåå áëèçêèå
çíà÷åíèÿ ðåçèñòîðîâ:
R1=0.51 ÌÎì
R2=0.51 ÌÎì
R3=30 êÎì
Âû÷èñëèì
íîìèíàë ðàçäåëèòåëüíîãî
êîíäåíñàòîðà
èñõîäÿ èç îãðàíè÷åíèé
íà êîýôôèöèåíò
÷àñòîòíûõ èñêàæåíèé,
ïîÿâëÿþùèõñÿ
íà íèçêèõ ÷àñòîòàõ
(îáùèé êîýôôèöèåíò
÷àñòîòíûõ èñêàæåíèé
íå äîëæåí ïðåâûøàòü
1,5 äÁ, ò.å. êàæäûé
êîíäåíñàòîð
íå äîëæåí âíîñèòü
èñêàæåíèÿ áîëüøå,
÷åì íà 1,5 äÁ):
ôèëüòð èçáèðàòåëüíûé
óñèëèòåëü ñõåìà
Èç
ñòàíäàðòíîãî
ðÿäà Å24 âûáåðåì
íàèáîëåå áëèçêèå
çíà÷åíèÿ ðåçèñòîðîâ:
Ñð = 0.68 íÔ.
Òàêèì
îáðàçîì, â êà÷åñòâå
âõîäíîãî óñèëèòåëÿ
áûë âûáðàí íåèíâåðòèðóþùèé
óñèëèòåëü, óäîâëåòâîðÿþùèé
òðåáîâàíèÿì,
ïðåäúÿâëåííûì
â òåõíè÷åñêîì
çàäàíèè.
2.2 Ïîëîñîâîé
ôèëüòð
Äëÿ ïðîåêòèðîâàíèÿ
ÏÔ áóäåì èñïîëüçîâàòü
ôèëüòð Áàòòåðâîðòà,
ò.ê. îí èìååò ìàêñèìàëüíî
ïëîñêóþ À×Õ, óìåðåííóþ
ôàçîâóþ íåëèíåéíîñòü,
ïðèåìëåìóþ ïåðåõîäíóþ
õàðàêòåðèñòèêó
è äîñòàòî÷íî
êðóòîé ñïàä À×Õ
âíå ïîëîñû ïðîïóñêàíèÿ.
À×Õ ôèëüòðà ïðåäñòàâëÿåòñÿ
ôîðìóëîé:
T(s) =
,
Äëÿ
ñîçäàíèÿ ïîëîñîâîãî
ôèëüòðà íåîáõîäèìî
ïðîâåñòè ìàñøòàáèðîâàíèå
ïî êîýôôèöèåíòó
ïåðåäà÷è è ïî ÷àñòîòå.
Ïðîâåä¸ì ïîäñòàíîâêó
, ãäå
-
öåíòðàëüíàÿ ÷àñòîòà
ïîëîñû ïðîïóñêàíèÿ,
îïðåäåëÿåìàÿ
íèæíèì è âåðõíèì
ïîðîãîì ïîëîñû
ïðîïóñêàíèÿ,
- øèðèíà ïîëîñû
ïðîïóñêàíèÿ, à
òàêæå óìíîæèì
âûðàæåíèå íà
êîýôôèöèåíò
ïåðåäà÷è k=10.
 ðåçóëüòàòå
âûøåîïèñàííûõ
ïðåîáðàçîâàíèé
â ïðîãðàììå MathCad ïîëó÷àåì
ïðîíîðìèðîâàííîå
âûðàæåíèå, îïðåäåëÿþùåå
òðåáóåìóþ ïåðåäàòî÷íóþ
ôóíêöèþ:
Äëÿ ñèíòåçà
ÏÔ â êëþ÷å ïåðåäàòî÷íîé
ôóíêöèè íåîáõîäèìî
ïðèìåíèì 2 çâåíà
ÔÍ× è 2 çâåíà ÔÂ×
ñ ìíîãîïåòëåâîé
îáðàòíîé ñâÿçüþ.
 ñâåòå âûøåèçëîæåííîãî,
ïðèíöèïèàëüíàÿ
ñõåìà ÏÔ áóäåò
èìåòü âèä:
Ðèñóíîê
4 - Ïðèíöèïèàëüíàÿ
ñõåìà ÏÔ
Ïåðåäàòî÷íàÿ
ôóíêöèÿ ýòîé
ïðèíöèïèàëüíîé
ñõåìû çàïèøåòñÿ:
Ñîïîñòàâëÿÿ
âèä òðåáóåìîé
ïåðåäàòî÷íîé
ôóíêöèè è ôóíêöèè
ïðèíöèïèàëüíîé
ñõåìû ìîæíî ïðèéòè
ê ñëåäóþùåìó
âûðàæåíèþ:
Ðåøèì ýòó ñèñòåìó
ñ ïîìîùüþ ïðîãðàììû
MathCad:
Âûáåðåì íîìèíàëû
êîíäåíñàòîðîâ
è ðåçèñòîðîâ
ñ ïîìîùüþ ñòàíäàðòíûõ
ðÿäîâ Å6, Å12 è Å24:
Ñòàíäàðòíûå
ðÿäû íîìèíàëîâ
ýëåìåíòîâ.
E6: 1,0;
1,5; 2,2; 3,3; 4,7; 6,8.
E12: 1,0;
1,2; 1,5; 1,8; 2,2; 2,7; 3,3; 3,9; 4,7; 5,6; 6,8; 8,2.
E24:
1,0; 1,1; 1,2; 1,3; 1,5; 1,6; 1,8; 2,0; 2,2; 2,4; 2,7; 3,0; 3,3; 3,6; 3,9; 4,3;
3,7; 5,1; 5,6; 6,2; 6,8; 7,5; 8,2; 9,1.
Çíà÷åíèÿ íîìèíàëîâ
ðåçèñòîðîâ áûëè
âûáðàíû â ñîîòâåòñòâèè
ñ ðÿäîì E24. Ïðè âûáîðå
íîìèíàëîâ êîíäåíñàòîðîâ
áûëà èñïîëüçîâàíà
ñëåäóþùàÿ òàáëèöà:
|
Äèàïàçîí
åìêîñòåé
|
Ñòàíäàðòíûé
ðÿä íîìèíàëîâ
|
|
1 ïÔ … 1 íÔ
|
E24
|
|
1 íÔ … 100 íÔ
|
E12
|
|
100 íÔ … 10 ìêÔ
|
E6
|
 ðåçóëüòàòå
ïîäáîðà ïîëó÷èì
ñëåäóþùèå íîìèíàëû:
Ïî ïîëó÷åííûì
íîìèíàëàì áûëà
ñèíòåçèðîâàíà
ñõåìà ÏÔ â ïðîãðàììå
Electronics Workbench (ðèñóíîê
5).
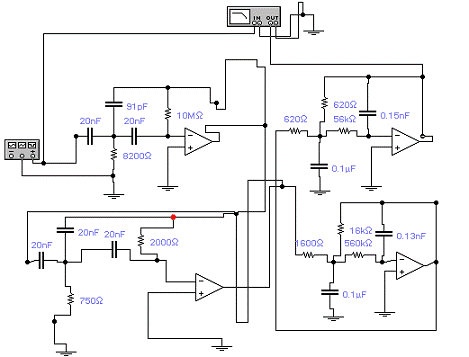
Ðèñóíîê 5 - Ñõåìà
ÏÔ, ïîñòðîåííîãî
â ïðîãðàììå Electronics Workbench
Íà ðèñóíêå 6 ïðèâåäåíû
÷àñòîòíûå õàðàêòåðèñòèêè
ïîëó÷åííîãî
ôèëüòðà:
|
Àìïëèòóäíàÿ
õàðàêòåðèñòèêà f=fmin
|

|
|
Àìïëèòóäíàÿ
õàðàêòåðèñòèêà f=fmax
|
|
|
Ôàçîâàÿ
õàðàêòåðèñòèêà
|
|
Ðèñóíîê 6 - À×Õ
è Ô×Õ ÏÔ, ïîñòðîåííîãî
â ïðîãðàììå Electronics Workbench
Ñóäÿ ïî ïîëó÷åííûì
÷àñòîòíûì õàðàêòåðèñòèêàì,
ïðèõîäèì ê âûâîäó,
÷òî äàííûé ïîëîñîâîé
ôèëüòð óäîâëåòâîðÿåò
òåõíè÷åñêîìó
çàäàíèþ.
2.3 Óñèëèòåëü
ìîùíîñòè
Äëÿ ìèíèìèçàöèè
ðàñ÷åòîâ âûáåðåì
ãîòîâûé ïðèáîð
ñ ïîäõîäÿùèìè
ïàðàìåòðàìè.
Ðàññìîòðèì
ìîùíûé îäíîêàíàëüíûé
óñèëèòåëü íèçêîé
÷àñòîòû 100 Âò (TDA7294).
ÓÍ× âûïîëíåí
íà èíòåãðàëüíîé
ìèêðîñõåìå
TDA7294. Ýòà ÈÌÑ ïðåäñòàâëÿåò
ñîáîé ÓÍ× êëàññà
ÀÂ. Áëàãîäàðÿ
øèðîêîìó äèàïàçîíó
ïèòàþùèõ íàïðÿæåíèé
è âîçìîæíîñòè
îòäàâàòü òîê
â íàãðóçêó äî
10 À, ìèêðîñõåìà
îáåñïå÷èâàåò
îäèíàêîâóþ ìàêñèìàëüíóþ
âûõîäíóþ ìîùíîñòü
íà íàãðóçêàõ
îò 4 Îì äî 8 Îì. Îäíîé
èç îñíîâíûõ îñîáåííîñòåé
ýòîé ìèêðîñõåìû
ÿâëÿåòñÿ ïðèìåíåíèå
ïîëåâûõ òðàíçèñòîðîâ
â ïðåäâàðèòåëüíûõ
è âûõîäíûõ êàñêàäàõ
óñèëåíèÿ.
Òåõíè÷åñêèå
õàðàêòåðèñòèêè:
|
Íàïðÿæåíèå
ïèòàíèÿ Ïèêîâîå
çíà÷åíèå âûõîäíîãî
òîêà Òîê â ðåæèìå
ïîêîÿ Äîëãîâðåìåííàÿ
âûõîäíàÿ ìîùíîñòü
ïðè êîýôôèöèåíòå
ãàðìîíèê 0,5% Uï = ±35 Â, R = 8 Îì
Uï =
±31 Â, R = 6 Îì Uï = ±27 Â, R = 4 Îì
Ïèêîâàÿ ìóçûêàëüíàÿ
âûõîäíàÿ ìîùíîñòü
(â òå÷åíèå 1 ñåê.)
ïðè êîýôôèöèåíòå
ãàðìîíèê = 10% Uï = ±38 Â, R = 8 Îì
Uï =
±33 Â, R = 6 Îì Uï = ±29 Â, R = 4 Îì
Êîýôôèöèåíò
óñèëåíèÿ ïî íàïðÿæåíèþ
Äèàïàçîí âîñïðîèçâîäèìûõ
÷àñòîò Âõîäíîå
ñîïðîòèâëåíèå
Âõîäíîå íàïðÿæåíèå
|
±10…40 Â 10 À
20…60 ìÀ 70 Âò 70 Âò 70 Âò
100 Âò 100 Âò 100 Âò 30 äÁ
20…20000 Ãö 20 êÎì 0,707 Â
|
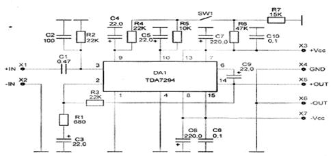
Ïðèíöèïèàëüíàÿ
ñõåìà âûáðàííîãî
ÓÍ× ïðåäñòàâëåíà
íà ðèñóíêå 7.
Ðèñóíîê 7 - Ïðèíöèïèàëüíàÿ
ñõåìà ÓÍ×
Äëÿ óñèëèòåëÿ
ìîùíîñòè ñ öåëüþ
óìåíüøåíèÿ ðàñ÷åòîâ
âûáåðåì ãîòîâûé
èñòî÷íèê ïèòàíèÿ.
Ïðèâåäåì òåõíè÷åñêèå
õàðàêòåðèñòèêè,
ïðèíöèïèàëüíóþ
ñõåìó íà ðèñóíêå
8 è ïðèíöèï ðàáîòû
äàííîãî èñòî÷íèêà
ïèòàíèÿ.
Òåõíè÷åñêèå
õàðàêòåðèñòèêè
èñòî÷íèêà ïèòàíèÿ
|
Uâõ Uâûõ Ìàêñ.âûõîäíàÿ
ìîùíîñòü íà
íàãðóçêó 4 Îìà
ïðè THD 0,5% Ìàêñ.âûõîäíàÿ
ìîùíîñòü íà
íàãðóçêó 4 Îìà
ïðè THD 10% Ìàêñ.âûõîäíàÿ
ìîùíîñòü íà
íàãðóçêó 8 Îìà
ïðè THD 0,5% Ìàêñ.âûõîäíàÿ
ìîùíîñòü íà
íàãðóçêó 8 Îìà
ïðè THD 10% THD ïðè
Pâûõ îò 0,1 äî 50 Âò
â äèàïàçîíå
20…15000 Ãö Ñêîðîñòü
íàðàñòàíèÿ âûõîäíîãî
íàïðÿæåíèÿ Ñîïðîòèâëåíèå
âõîäà íå ìåíåå
|
12 Â ±38 Â 70 Âò
100 Âò 70 Âò 100 Âò <0,1% 10 Â/ìêÑ
100 êÎì
|
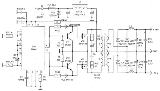
Ðèñóíîê 8 - Ïðèíöèïèàëüíàÿ
ñõåìà èñòî÷íèêà
ïèòàíèÿ
Ïðèíöèï ðàáîòû
èñòî÷íèêà ïèòàíèÿ:
Èìïóëüñû äëÿ
óïðàâëåíèÿ êëþ÷àìè
ãåíåðèðóåò çàäàþùèé
ãåíåðàòîð, ïîñòðîåííûé
íà ñïåöèàëüíîì
äðàéâåðå TL494, ÷àñòîòà
èìïóëüñîâ óïðàâëåíèÿ
30 êÃö. Èìïóëüñû
óïðàâëåíèÿ ñ âûõîäîâ
ìèêðîñõåìû ïîäàþòñÿ
ïîî÷åðåäíî íà
òðàíçèñòîðíûå
êëþ÷è VT1, VT2 ïðåäâàðèòåëüíîãî
ôîðìèðîâàòåëÿ
èìïóëüñîâ äëÿ
âûõîäíûõ ñèëîâûõ
êëþ÷åé. Êëþ÷è
VT1, VT2 íàãðóæåíû
òðàíñôîðìàòîðîì
óïðàâëåíèÿ TR1, êîòîðûé
è ôîðìèðóåò èìïóëüñû
óïðàâëåíèÿ ìîùíûìè
âûõîäíûìè êëþ÷àìè
VT3, VT4. Ôîðìèðîâàòåëü
íåîáõîäèì äëÿ
ãàëüâàíè÷åñêîé
ðàçâÿçêè çàòâîðíûõ
öåïåé âûõîäíîãî
êàñêàäà. ÈÏ ïîñòðîåí
ïî ïîëóìîñòîâîé
ñõåìå, ñðåäíÿÿ
òî÷êà äëÿ ïîëóìîñòà
ñîçäàåòñÿ êîíäåíñàòîðàìè
ÑÇ, Ñ4, êîòîðûå îäíîâðåìåííî
ñëóæàò ñãëàæèâàþùèì
ôèëüòðîì âûïðÿìëåííîãî
äèîäíûì ìîñòîì
VDS1 ïèòàþùåãî
íàïðÿæåíèÿ ñåòè.
Öåïü R7, Ñ8
îáåñïå÷èâàåò
êðàòêîâðåìåííî
ïèòàíèå íà çàäàþùèé
ãåíåðàòîð è ôîðìèðîâàòåëü
èìïóëüñîâ óïðàâëåíèÿ
äëÿ ïåðâè÷íîãî
çàïóñêà ÈÁÏ, ïîñëå
ïîëíîãî çàðÿäà
êîíäåíñàòîðà
Ñ8, ïèòàíèå ôîðìèðîâàòåëÿ
îñóùåñòâëÿåòñÿ
íåïîñðåäñòâåííî
îáìîòêîé 3 òðàíñôîðìàòîðà
TR2, ñ êîòîðîé
ñíèìàåòñÿ ïåðåìåííîå
íàïðÿæåíèå 12Â.
Öåïî÷êà VD2, Ñ6 ñëóæèò
äëÿ âûïðÿìëåíèÿ
è ñãëàæèâàíèÿ
ïèòàþùåãî ôîðìèðîâàòåëü
íàïðÿæåíèÿ. Ñòàáèëèòðîí
VD1 îãðàíè÷èâàåò
íàïðÿæåíèå ïåðâè÷íîãî
çàïóñêà äî 12Â. Âòîðè÷íîå
íàïðÿæåíèå ïèòàíèÿ
äëÿ ÐÝÀ ñíèìàåòñÿ
ñ îáìîòêè 3 òðàíñôîðìàòîðà
TR2, âûïðÿìëÿåòñÿ
äèîäàìè øîòêè
VD3, VD4 è ïîäàåòñÿ
íà ñãëàæèâàþùèé
ôèëüòð Ñ9, Ñ10 Åñëè
íåîáõîäèìîå
íàïðÿæåíèå ïèòàíèÿ
ïðåâûøàåò 35Â, âêëþ÷àþòñÿ
ïî äâà äèîäà ïîñëåäîâàòåëüíî.
Çàêëþ÷åíèå
Íà ïðèìåðå êóðñîâîãî
ïðîåêòà ÿ íàó÷èëàñü
ïðèìåíÿòü çíàíèÿ,
êîòîðûå ÿ ïîëó÷èëà
ïðè èçó÷åíèè
òåîðåòè÷åñêîãî
êóðñà, íà ïðàêòèêå;
ðåøàòü íåêîòîðûå
èíæåíåðíûå çàäà÷è
(íà ïðèìåðå èçáèðàòåëüíîãî
óñèëèòåëÿ); ðàáîòàòü
ñ íàó÷íî-òåõíè÷åñêîé
è ïàòåíòíîé ëèòåðàòóðîé;
îñóùåñòâëÿòü
ïîèñê èçâåñòíûõ
òåõíè÷åñêèõ
ðåøåíèé. Ðàçðàáàòûâàåìûé
â äàííîé êóðñîâîé
ðàáîòå ïðèáîð
ïðåäíàçíà÷åí
äëÿ âûïîëíåíèÿ
ôóíêöèè óñèëåíèÿ
âõîäíîãî íàïðÿæåíèÿ
â óçêîé ïîëîñå
÷àñòîò. Ïðèìåíåíèå
âûñîêîòî÷íîãî
óñèëèòåëÿ îáåñïå÷èâàåò
âûñîêóþ òî÷íîñòü
è õîðîøóþ ñòàáèëüíîñòü
ðàáîòû.
Èçáèðàòåëüíûé
óñèëèòåëü ïîçâîëÿåò
ñóùåñòâåííî
èñêëþ÷èòü âëèÿíèå
øóìîâ è ïîìåõ
íà âõîäíîé ñèãíàë,
ïîýòîìó ïîçâîëÿåò
áåç îñîáûõ èñêàæåíèé
óñèëèâàòü âõîäÿùèé
ñèãíàë.
Ñïèñîê ëèòåðàòóðû
1. Ãóäèëèí, À.Å.
«Ðóêîâîäñòâî ê
êóðñîâîìó ïðîåêòèðîâàíèþ
ïî ýëåêòðîííûì
óñòðîéñòâàì
àâòîìàòèêè: Ìåòîäè÷åñêèå
óêàçàíèÿ»/À.Å.Ãóäèëèí,
Î.Í.Êàçüìèí, Â.Í.Êàëèí,
À.Ä.×åñíîêîâ. - ×åëÿáèíñê:
×ÏÈ, 1985. - 82ñ.
2. Äæîíñîí, Ä.
«Ñïðàâî÷íèê ïî
àêòèâíûì ôèëüòðàì»/Ä.Äæîíñîí,
Äæ.Äæîíñîí, Ã.Ìóð.
- Ì.:Ýíåðãîàñòîìèçäàò,
1983.
. Ãóñåâ, Â.Ã.
«Ýëåêòðîíèêà»/
Â.Ã.Ãóñåâ, Þ.Ì.Ãóñåâ.
- Ì.: Âûñøàÿ øêîëà,
1991.
. Õîðîâèö, Ï.
«Èñêóññòâî ñõåìîòåõíèêè»/Ï.Õîðîâèö,
Ó.Õèëë. - Ì.: Ìèð,
2001. - 704 ñ.
Ðàçìåùåíî
íà Allbest.ru