Мікропроцесорна система управління перетворювачем частоти

  • Вид работы:
    Дипломная (ВКР)
  • Предмет:
    Информатика, ВТ, телекоммуникации
  • Язык:
    Украинский
    ,
    Формат файла:
    MS Word
    1,9 Мб
  • Опубликовано:
    2013-10-17
Вы можете узнать стоимость помощи в написании студенческой работы.
Помощь в написании работы, которую точно примут!

Мікропроцесорна система управління перетворювачем частоти

Міністерство освіти і науки України

Донбаський державний технічний університет

Факультет автоматизації та електротехнічних систем

Кафедра електронних систем

Спеціальність 6.050802 Електронні пристрої та системи






ПОЯСНЮВАЛЬНА ЗАПИСКА

до дипломного проекту бакалавра

на тему

Мікропроцесорна система управління перетворювачем частоти



Виконав: Дрєєв С.С.

студент 4 курсу, групи ЕС-09-2

Керівник: Скурятін Ю.В.




Алчевськ - 2013

РЕФЕРАТ

Пояснювальна записка 81 сторінка, 17 рисунків, 7 таблиць, 9 джерел, 3 додатки. Графічна частина 5 аркушів формату А1.

Об’єктом проектування є мікропроцесорна система для управління перетворювачем частоти.

Мета роботи - розробка мікропроцесорної системи.

В процесі роботи проведені розробка та розрахунок структурної та принципової схем мікропроцесорної системи, конструктивне опрацювання. В ході дипломного проектування був розроблений електронний пристрій, що представляє собою мікропроцесорну систему управління для автономного інвертора напруги, на основі трифазного інвертора з драйверами рівнів напруги та зворотних зв’язків за струмом та напругою.

Розробка пристрою дозволяє використовувати його не тільки для автономного інвертора напруги, але ще й для будь-яких перетворювачів частоти.

Автономний інвертор напруги, джерело живлення, мостовий випрямляч, мікроконтролер, шим модуляція, датчик струму, датчик напруги

ЗМІСТ

Вступ

1. Аналітичний огляд

2. Структурна схема мікропроцесорної системи

. Розробка та обґрунтування електричної принципової схеми мікропроцесорної системи

3.1 Силова частина

3.2 Датчики струму

3.3 Датчик напруги

3.4 Розрахунок трансформатору живлення

3.5 Розрахунок LC-фільтра

3.6 Вибір стабілізаторів напруги

3.7 Вибір мікроконтролеру

3.8 Вибір системи індикації

3.9 Вибір драйверів

4. Розробка друкованої плати

4.1 Розробка конструкції друкованої плати

4.1.1 Вибір і обґрунтування типу друкованої плати

4.1.2 Вибір і обґрунтування класу точності друкованої плати

4.1.3 Вибір матеріалу, габаритних розмірів і конфігурації друкованої

плати

. Моделювання мікропроцесорної системи

6. Охорона праці

6.1 Інструкція з охорони праці інженера-електроніка

6.2 Пожежна безпека

Висновки

Перелік посилань

Додаток А Елементи автоматизації

ВСТУП

Постійний прогрес в області силової електроніки, пов'язаний в першу чергу з появою дедалі досконаліших силових напівпровідникових приладів, відкриває шляхи поліпшення і створення нових схемотехнічних рішень, підвищення енергетичних і динамічних показників, розширення сфери використання силової електроніки в народному господарстві. У цих умовах значно зростає роль автоматичного управління в силовій електроніці. Це обумовлено такими основними факторами:

- підвищення вимог до якості і швидкодії регулювання вихідних координат перетворювачів електроенергії в режимах автоматичної управління;

- необхідність підвищення якості вхідних енергетичних показників перетворювачів з метою поліпшення їх електромагнітної сумісності;

- розробка нових класів перетворювачів з ускладненими законами управління. Інвертор - пристрій для перетворення постійного струму або змінного в змінний струм із зміною величини напруги або і частоти.

Зазвичай являє собою генератор періодичного напруги, за формою наближеного до синусоїди, або дискретного сигналу.

Існують кілька груп інверторів, які розрізняються за вартістю приблизно в 15 разів:

- перша група дорожчих інверторів забезпечує синусоїдальна вихідна напруга,

- друга група забезпечує вихідна напруга спрощеної форми, що замінює синусоїду. Найчастіше використовується сигнал у вигляді трапецеїдального синуса.

Для переважної більшості побутових приладів допустимо використовувати змінну напругу з спрощеною формою сигналу. Синусоїда важлива тільки для деяких телекомунікаційних, лабораторних приладів, медичної апаратури, а також професійної аудіо апаратури. Вибір інвертора проводиться виходячи з пікової потужності енергоспоживання стандартного напруги 220В/50Гц. Існують три режими роботи інвертора:

- режим тривалої роботи. Режим відповідає номінальній потужності інвертора,

- режим перенавантаженної роботи.

У даному режимі більшість моделей інверторів протягом декількох десятків хвилин (до 30) можуть віддавати потужність в 1,2-1,5 разів більше номінальної,

- режим пусковий.

У даному режимі інвертор здатний віддавати підвищену моментальну потужність протягом декількох мілісекунд для забезпечення запуску електродвигунів і ємнісних навантажень. Протягом декількох секунд більшість моделей інверторів можуть віддавати потужність в 1,5-2 рази перевищує номінальну. Сильна короткочасне перевантаження виникає, наприклад, при включенні холодильника. Інвертора потужністю 150 Вт достатньо, щоб живити від бортової електромережі автомобіля практично будь-який ноутбук. Для живлення і зарядки мобільних телефонів, аудіо та фотоапаратури вистачить 7,5 Вт

1. АНАЛІТИЧНИЙ ОГЛЯД

1.1 Основні відомості про автономний інвертор напруги

Для живлення різних мереж споживачів змінним струмом частоти 50 Гц одно-або трифазним напругою 220 (220/380) У в аварійних режимах, при використанні нетрадиційних джерел енергії (сонячні батареї тощо), на автономних і віддалених об'єктах широко застосовують автономні інвертори напруги (АІН). Зокрема, АІН є частиною гарантійних джерел живлення, застосовуваних для живлення відповідальних споживачів (пристрої обчислювальної техніки, управління, зв'язку, охоронне обладнання тощо), світова продаж яких до кінця XX століття перевищувала 2 млн. прим. Ці перетворювачі, особливо системи on-line, забезпечують високу якість вихідного сигналу, яке відповідає вимогам ГОСТ до якості низьковольтних мереж. У подібних системах застосовуються методи широтно-імпульсної модуляції за синусоїдальним законом, у зв'язку з цим системи управління цих пристроїв досить складні і пред'являють підвищені вимоги до джерел живлення.

Розробка алгоритмів перемикання АІН інтенсивно велась починаючи з 60-х рр. XX століття. Метою цих робіт було досягнення прийнятного гармонійного складу вихідної напруги при досить обмежених частотних властивостях напівпровідникових приладів, що існували в той час. Іншою особливістю цього етапу досліджень була обмеженість можливостей систем управління, яка поступово переборювалася у зв'язку з появою інтегральних мікросхем, цифрових і мікропроцесорних рішень, а в останнє десятиліття з зв'язку з удосконаленням мікроконтролерів. Накопичений величезний матеріал широко використовується на практиці, але далеко не завжди була проведена необхідна ревізія технічних рішень, обумовлена можливістю значного підвищенням частоти комутації, яке часто якісно змінює результати зіставлення відомих рішень. У результаті цього до теперішнього часу застосовуються складні рішення, необхідність в яких вже відпала. Хоча вартість системи управління АІН помітно менше вартості силової частини потрібно враховувати, що, як правило, складні рішення не тільки вимагають додаткових апаратних витрат але і застосування досить складних і дорогих джерел живлення для ланцюгів управління, в той час як нерідко єдиним первинним джерелом живлення є акумулятор. Інвертор - прилад перетворює постійну напругу в змінну. Потреба в інверторах існує для вирішення завдання живлення пристроїв для побутової мережі 220В 50Гц від джерел постійної напруги, наприклад акумуляторів. З розвитком електроніки це завдання вирішувалося все більш складними методами, що дають більш якісні параметри вихідний електроенергії. Однофазні інвертори. Існують декілька груп інверторів, які розрізняються за вартістю приблизно в 15 разів:

- перша група дорожчих інверторів забезпечує синусоїдальну вихідну напругу,

- друга група інверторів забезпечує вихідну напругу спрощеної форми, що замінює синусоїду. Найчастіше використовується вихідний сигнал у вигляді трапецеїдального синуса.

Для переважної більшості побутових приладів допустимо використовувати змінну напругу з спрощеною формою сигналу. Синусоїда важлива тільки для деяких телекомунікаційних, вимірювальних, лабораторних приладів, медичної апаратури, а також професійної аудіо апаратури. Вибір інвертора проводиться виходячи з пікової потужності енергоспоживання стандартного напруги 220В/50Гц Існують три режими роботи інвертора:

- Режим тривалої роботи. Даний режим відповідає номінальній потужності інвертора.

- Режим перевантаження. У даному режимі більшість моделей інверторів протягом декількох десятків хвилин (до 30) можуть віддавати потужність в 1,2-1,5 рази більше номінальної.

- Режим пусковий. У даному режимі інвертор здатний віддавати підвищену моментальну потужність протягом декількох мілісекунд для забезпечення запуску електродвигунів і ємнісних навантажень. Протягом декількох секунд більшість моделей інверторів можуть віддавати потужність в 1,5-2 рази перевищує номінальну. Сильна короткочасне перевантаження виникає, наприклад, при включенні холодильника. Інвертора потужністю 150 Вт достатньо, щоб живити від бортової електромережі автомобіля практично будь-який ноутбук. Для живлення і зарядки мобільних телефонів, аудіо та фотоапаратури вистачить 7,5 Вт.

Трифазні інвертори. Трифазні інвертори зазвичай використовуються для створення трифазного струму для електродвигунів. Наприклад, для живлення трифазного асинхронного двигуна. При цьому обмотки двигуна безпосередньо підключаються до виходу інвертора. Високопотужні трифазні інвертори застосовуються в тягових перетворювачах в електроприводі локомотивів, теплоходів (наприклад, АКСМ-321), трамваїв, прокатних станів, бурових вишок, в індуктори [3]. Інвертори напруги дозволяють усунути або принаймні послабити залежність роботи інформаційних систем від якості мереж змінного струму. Наприклад, в персональних комп'ютерах, інформаційних центрах на базі ПК при раптовому відмову мережі за допомогою резервної акумуляторної батареї і інвертора можна забезпечити роботу комп'ютерів для коректного завершення вирішуваних завдань. У складніших відповідальних системах інверторні пристрої можуть працювати в тривалому контрольованому режимі паралельно з мережею або незалежно від неї. Крім «самостійних» додатків, де інвертор виступає в якості джерела живлення споживачів змінного струму, широкий розвиток отримали технології перетворення енергії, де інвертор є посередником. Принциповою особливістю інверторів напруги для таких додатків є висока частота перетворення (десятки-сотні кілогерц). Для ефективного перетворення енергії на високій частоті потрібно більш досконала елементна база (напівпровідникові ключі, магнітні матеріали, спеціалізовані контролери). Як і будь-яке інше силове пристрій, інвертор повинен мати високий ККД, володіти високою надійністю і мати прийнятні масо-габаритні характеристики. Крім того, ІН повинен мати допустимий рівень вищих гармонійних складових у кривої вихідної напруги (допустиме значення коефіцієнтів гармонік) і не створювати при роботі неприпустимий для інших споживачів рівень пульсації на затискачах джерела енергії.

1.2 Типові схеми інверторів напруги

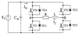
Мостова схема. Однофазна мостова схема транзисторного автономного інвертора напруги (АІН), що є однією з найпоширеніших схем такого типу, зручна для початкового вивчення принципу дії інверторів напруги, особливостей структури схем і електромагнітних процесів в них. Спрощена схема однофазного мостового транзисторного інвертора напруги показана на рис. 1.1. Слід особливо підкреслити, що на цій схемі не показані елементи пристрою формування траєкторії перемикання силових ключів, а також ланцюги формування сигналів управління, без яких реальна схема інвертора непрацездатна. Надалі будемо припускати, що і керовані силові ключі (транзистори або замикаються тиристори), і некеровані силові ключі (діоди) мають властивості ідеальних ключів, а саме:

- Падіння напруга від прямого струму дорівнює нулю;

- Струми витоків у вимкненому стані відсутні;

- Часи включення і виключення дорівнюють нулю;

- Паразитні індуктивності і ємності відсутні.

Розглянемо роботу схеми інвертора при симетричному управлінні, тобто за умови, що транзистори VT1, VT2 включаються одночасно і знаходяться у включеному стані 180 градусів за частотою вихідної напруги, а транзистори VT3, VT4 теж включаються одночасно, але зі зсувом по фазі на 180 градусів за відношенню до першої парі транзисторів. Тимчасові розгортки електромагнітних процесів у схемі показані на рисунку 1.1. При включенні транзисторів VT1, VT2 точка схеми підключається до позитивного затискача джерела живлення, а точка до негативного. При цьому в навантаженні наростає струм в напрямку, вказаному на схемі, причому ерс самоіндукції в цьому випадку перешкоджає збільшенню струму в контурі. У момент транзистори VT1, VT2 вимикаються і контур струму навантаження розмикається. Однак, завдяки енергії запасеної в індуктивності навантаження, струм навантаження підтримується за рахунок ерс самоіндукції, при цьому знак цієї ерс змінюється на зворотну, що призводить до включення діодів VD3, VD4.

Рисунок 1.1 - Спрощена схема однофазного мостового транзисторного інвертора напруги

При включенні діода VD3 точка схеми підключається до позитивного затискача джерела живлення, а точка - до негативного. Таким чином, полярність напруги на навантаженні змінюється на зворотну, незалежно від того, чи включені транзистори VT3, VT4 чи ні. На цьому інтервалі струм навантаження протікає від індуктивності навантаження через діод VD3, через джерело Ed у зворотному напрямку і через діод VD4 в навантаження. При цьому забезпечується скидання енергії, запасеної в індуктивності навантаження, назад в джерело живлення. Тому діоди, включені в схемі інвертора паралельно силовим транзисторам, називаються зворотними діодами. Для нормальної роботи схеми необхідно, щоб до моменту спаду струму навантаження до нуля, транзистори VT3, VT4 були включені, що забезпечує повторення всіх процесів з іншою полярністю струму. Полумостова схема. Однофазна полу мостова схема інвертора напруги застосовується в джерелах живлення з посередником підвищеної частоти, а також може служити елементарної осередком трифазного АІН. У схемі інвертора, що на рис. 1.3, одна вертикаль однофазного моста замінена двома плечима ємнісного дільника напруги, що створює штучну нульову точку в джерелі напруги живлення. Як і в попередньому випадку, будемо вважати елементи схеми ідеальними.

Розглянемо роботу схеми інвертора при симетричному управлінні, тобто за умови, що транзистори VT1, і VT2 знаходяться у включеному стані 180 градусів за частотою вихідної напруги, але включаються із зсувом по фазі на 180 градусів. Тимчасові розгортки електромагнітних процесів у схемі показані на рис. 1.4. При включенні транзистора VT2 точка схеми підключається до позитивного затискача джерела живлення, а точка залишається підключеною до штучної нульовій точці джерела живлення. При цьому до навантаження прикладається напруга рівне, а в навантаженні наростає струм в напрямку, вказаному на схемі. Так само, як і в бруківці схемою, ерс самоіндукції в цьому випадку перешкоджає збільшенню струму в контурі. У момент транзистор VT2 вимикаються і контур струму навантаження розмикається. Однак, завдяки енергії, запасеної в індуктивності навантаження, струм навантаження підтримується за рахунок ерс самоіндукції, при цьому знак цієї ерс змінюється на зворотну, що призводить до включення діода VD1. Таким чином, точка схеми підключається до негативного затискача джерела живлення, полярність напруги на навантаженні змінюється на зворотну, і енергія, запасена в індуктивності навантаження, скидається в нижню половину джерела живлення. Для нормальної роботи схеми необхідно, щоб до моменту спаду струму навантаження до нуля, транзистор VT1 був включений, що забезпечує повторення всіх процесів з іншого полярністю струму. Таким чином, особливістю полумостового варіанта схеми є те, що накопичення енергії в індуктивності. На рисунку 1.2 зображена типова схема однофазного полумостового інвертора напруги.

Рисунок 1.2 - Схема однофазного полумостового інвертора напруги

Схема з виводом нульової точки трансформатора. Однофазна схема інвертора з висновком нульової точки трансформатора застосовується в блоках харчування (у тому числі і з посередником підвищеної частоти) у випадках, коли вхідна напруга невелика (наприклад, при живленні від акумуляторної батареї) і для підвищення ККД перетворювача бажано зменшити падіння напруги у вхідний ланцюга. У схемі інвертора, що на рисунку 1.3, замість двох силових транзисторів однофазного моста, що мають загальний потенціал колекторів, включений трансформатор, первинна обмотка якого має висновок нульової точки. Таким чином, первинна обмотка трансформатора складається з двох полуобмоток (тобто з двох фаз), кожна з яких має число витків.

Рисунок1.3 - Схема однофазного АІН з висновком нульової точки трансформатора

Як і в попередньому випадку, будемо вважати елементи схеми ідеальними. Для трансформатора це означає рівність нулю струму намагнічування, а також рівність нулю активного опору обмоток і відсутність індуктивностей розсіювання обмоток. Розглянемо роботу схеми інвертора при симетричному управлінні, тобто за умови, що транзистори VT1, і VT3 знаходяться у включеному стані 180 градусів за частотою вихідної напруги, але включаються із зсувом по фазі на 180 градусів. При включенні транзистора VT1 висновок первинної обмотки трансформатора підключається до негативного затискача джерела живлення, а нульова точка залишається підключеною до позитивного затискача джерела живлення.

Оскільки число витків первинних полуобмоток трансформатора однакова, напруга на колекторі вимкненого транзистора VT3 і, зворотня напруга, прикладена до діода VD3, дорівнює подвоєній напрузі джерела живлення.

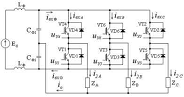
Трифазний АІН з нульовим проводом. Одним з найпростіших варіантів схем трифазних АІН є інвертор, що складається з трьох однофазних полумостовой інверторів (аналогічних розглянутому в попередньому розділі), керованих із зсувом на 120 градусів. Схема інвертора показана на малюнку 1.4. Номери транзисторів відповідають черговості вироблення керуючих імпульсів. Наприклад, позитивна напівхвиля напруги фази А формується при включенні транзистора VT4 в момент часу. Відповідно, негативна напівхвиля формується при включенні транзистора VT1 при Амплітуда фазної напруги дорівнює напрузі на верхній ємності фільтра CФ1, яке становить половину напруги джерела живлення Ed. Струм навантаження фази А замикається через нульовий провід. За наявності нульового дроту, що сполучає нульову точку зірки навантаження з середньою точкою вхідного фільтра, кожна фаза інвертора працює незалежно один від одного. В принципі, можливо два способи управління транзисторами інвертора: з тривалістю керуючих імпульсів 180 градусів, і з тривалістю керуючих імпульсів 120 градусів. Оскільки при другому способі управління форма вихідної напруги залежить від параметрів навантаження [3,5], то в даний час, як правило, використовується лише перший спосіб. При тривалості керуючих імпульсів рівної 180 градусів крива фазної напруги має прямокутну форму з амплітудою рівній половині напруги в ланці постійного струму. Відповідно, спектр вихідної напруги однієї фази містить всі непарні гармоніки, а діюче значення першої гармоніки вихідної напруги визначається співвідношенням (1.1):

 (1.1)

Рисунок 1.4 - Спрощена схема трифазного АІН з нульовим проводом

Амплітуда лінійної напруги дорівнює напрузі Ed, а тривалість імпульсу - 120 градусів. Рівність нулю лінійного напруги відповідає тим моментам, коли фазні напруги рівні. Наприклад, на інтервалі одночасно включені транзистори VT4 і VT6, отже, потенціали фаз А і В рівні потенціалу верхньої шини моста, а, відповідно, їх різниця потенціалів дорівнює нулю. Трифазна мостова схема. Для навантажень з однаковими фазними струмами, наприклад, для трифазних двигунів змінного струму, широко використовується трифазна мостова схема АІН без нульового проводу. Спрощена схема інвертора показана на малюнку 1.5. Алгоритм управління силовими ключами в даній схемі такий же, як і в схемі з нульовим проводом. На відміну від попереднього варіанта схеми, в якій фазні напруги і струми формуються незалежно один від одного, в трифазній мостовій схемі без нульового проводу напруги і струми кожної фази залежать один від одного. Як вже було сказано вище, протягом періоду вихідної напруги відбувається шість перемикань силових транзисторів і, відповідно, є шість станів схеми, які чергуються через 60 градусів. Відповідна еквівалентна схема включення опорів навантаження представлена на малюнку 1.6 (а,б,в,д). Таким чином, на першому інтервалі опору фаз А і С включені паралельно між собою, і послідовно з ними включено опір фази В.

Рисунок 1.5 - Спрощена схема трифазного АІН без нульового проводу

Рисунок 1.6 (а,б,в,д) - Еквівалентні схеми включення опорів на навантаженні

У загальному випадку - до опорів фаз А і С буде прикладена 1/3 напруги джерела живлення, а до опору фази В - 2/3. Перший інтервал закінчується при виключенні транзистора VT2. При активно-індуктивному навантаженні зміни в кривих фазних напруг відбуваються до того, як вмикається наступний силовий транзистор VT5, так як після виключення транзистора VT2 струм, запасений в індуктивності фази С обірватися не може і, відповідно, замикається через діод VD5. При цьому висновок фази С відключається від позитивного затискача джерела живлення і підключається до негативного затискача. Відповідна еквівалентна схема показана на малюнку 1.6 (б). У результаті зміни схеми включення опорів навантаження відбувається зміна розподілу напруги між фазами: на другому інтервалі до фази А докладено 2/3 Ed, а до фаз В і С - 1/3 Ed.

Таким чином, формування кривої фазного напруги відбувається в момент включення зворотного діода і, на перший погляд, незалежно від моменту включення наступного силового транзистора. Однак, слід зазначити, що для збереження нормальної форми фазної напруги необхідно, щоб наступний силовий транзистор був включений до моменту виключення зворотного діода (інакше фаза повністю відключається від джерела). Оскільки цей момент залежить від співвідношення параметрів навантаження, то доцільно величину затримки між моментами виключення виходить з роботи транзистора і моментів включення наступного зробити по можливості менше. Мінімальна величина цієї затримки при використанні біполярних транзисторів визначалася часом розсмоктування носіїв (до 5-8 мкс у високовольтних транзисторах), а при використанні сучасних приладів (IGBT або MOSFET) визначається величиною часу вимкнення ключа (порядку 0,1 - 0,5 мкс).

2. СТРУКТУРНА СХЕМА МІКРОПРОЦЕСОРНОЇ СИСТЕМИ

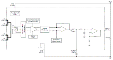
У проекті розробляється перетворювальна система для живлення малопотужного навантаження із змінною напругою з можливістю зміни величини вихідної частоти. Дана система є адаптивною, в ній реалізована функція самонастроювання. На рисунку 2.1 наведена структурна схема перетворювальної системи для живлення малопотужного навантаження.

Запропонована структурна схема розроблена відповідно до технічного завдання і представлена на рисунку 2.1 та у графічній частині дипломного проекту і складається з наступних блоків:

Рисунок 2.1 - Структурна схема мікропроцесорної системи

Виходячи зі схеми видно, що вхідна постійна напруга (Джерело живлення) надходить на блок трьох фазного автономного інвертора напруги (3ф АИН - інвертор напруги), який у свою чергу управляється за допомогою драйвера (мікроконтролера). Схема містить датчики вихідного струму (ДС - датчик струму) і вхідної напруги (ДН - датчик напруги).

Блок джерела живлення у свою чергу містить: випрямляч, фільтр, стабілізатор.

Випрямляч. Випрямляч це перетворювач електричної енергії;, напівпровідниковий пристрій, призначений для перетворення змінного вхідного електричного струму в постійний вихідний електричний струм. Більшість випрямлячів створює не на постійні, а пульсуючі односпрямовані напрузі і струмі, для згладжування пульсацій яких застосовують фільтри. Випрямлячі зазвичай використовуються там, де потрібно перетворити змінний струм в постійний струм. Застосування випрямлячів для перетворення змінного струму в постійний викликало поняття середнього значення струму за модулем (тобто без урахування знака ординати) за період. При двопівперіодним випрямленні середнє значення по модулю визначається як середньоарифметичне значення всіх ординат обох півхвиль за цілий період без урахування їх знаків (тобто вважаючи все ординати за період позитивними, що і має місце при двопівперіодним ідеальному випрямленні). Приймачами електроенергії з нелінійними характеристиками є в першу чергу всілякі перетворюючі установки змінного струму в постійний, що використовують різні вентилі.

Фільтр. Як правило, будь який перетворювач на базі АІН містить вхідний і вихідний фільтри. Вимога застосування вхідного фільтра обумовлено тим, що крива вхідного струму інвертора напруги, незалежно від схемного варіанту, має досить складну форму, з розривами в моменти комутацій. Оскільки вихідний опір джерела живлення (наприклад, випрямляча) зазвичай має індуктивний характер (у кращому випадку це індуктивність струмопідводящих шин), то, для запобігання перенапруг на вході інвертора і відповідних спотворень вихідної напруги, на вході інвертора необхідний ємнісний або Г-подібний фільтр.

Інвертор напруги. Інвертор - пристрій для перетворення постійного струму або змінного в змінний струм із зміною величини напруги або і частоти. Зазвичай являє собою генератор періодичного напруги, за формою наближеного до синусоїди, або дискретного сигналу. Для переважної більшості побутових приладів допустимо використовувати змінну напругу з спрощеною формою сигналу. Синусоїда важлива для деяких телекомунікаційних, вимірювальних, медичної апаратури, а також професійної аудіо апаратури. Вибір інвертора проводиться виходячи з пікової потужності енергоспоживання стандартного напруги 220В/50Гц. Датчики струму. Датчики струму дозволяє вирішити всі проблеми в області силової електроніки, пов'язані з створенням систем зворотного зв'язку в електрообладнанні, а такі при вимірюванні і контролі постійного, змінного, імпульсного напруги і струму в широких межах з високою точністю. Датчики забезпечують точну ізольовану ОС (зворотний зв'язок) в системах управління приводами постійного і змінного струму, в перетворювальної техніки, системах електробезпеки та контролю струмів витоку. Промислові (стандартні) датчики струму перекривають діапазон вимірювань від 0 до 10000 А і можуть застосовуватися у робототехніці, системах електропостачання, промислових приводах, перетворювачах напруги, електропечах, лазерної та медичній техніці, електро та радіозв'язки, і т.д.

3. РОЗРОБКА ТА ОБҐРУНТУВАННЯ ЕЛЕКТРИЧНОЇ ПРИНЦИПОВОЇ СХЕМИ МІКРОПРОЦЕСОРНОЇ СИСТЕМИ

.1 Силова частина

Розробку принципової схеми і її розрахунок необхідно почати зі з'ясування того, за допомогою яких елементів можна реалізувати весь перелік необхідних функцій. Перш за все, варто звернути увагу на специфічні компоненти приладу. Застосування електронних компонентів тільки вітчизняного виробництва однозначно не може гарантувати надійність, якість і взагалі виконання всіх завдань покладених на пристрій, хоча цей крок приніс би певну економічну вигоду. Тому, оптимальним варіантом, буде комбіноване застосування компонентів вітчизняної і зарубіжної промисловості.

Даний пристрій працює від мережі змінної напруги 220В/50Гц. Понижуючий трансформатор знижує мережну напругу до ~ 30В. LC фільтр згладжує пульсації. Випрямлена, згладжена постійна напруга подається на лінійні стабілізатори, які знижують напругу до рівня 5 та 12В. Даними напругами живляться датчики струму, напруги, драйвера мікроконтролер, воно ж є опорним для АЦП. Відслідковуються струми на виході і напруга на вході АІН.

Випрямляч. Випрямляч представлений діодним мостом. Діодний міст - електрична схема, призначена для перетворення («випрямлення») змінного струму в пульсуючий. Таке випрямлення називається двухполуперіодним. Виконується по мостовій схемі Гретца. Спочатку вона була розроблена із застосуванням радіоламп, але вважалася складним і дорогим рішенням, замість неї застосовувалася схема Миткевича зі здвоєним вторинною обмоткою в живильному випрямляч трансформаторі. Зараз, коли напівпровідники дуже дешеві, в більшості випадків застосовується мостова схема. Двохнапівперіодне випрямлення за допомогою моста DC дозволяє: - отримати на виході напругу з підвищеною частотою пульсацій, яке простіше згладити підключеним до нього фільтром з конденсатором. - уникнути постійного струму підмагнічування в живильному міст трансформаторі. - збільшити його ККД, що дозволяє зробити його магнітопровід меншого перетину.

Мости можуть бути виготовлені з окремих діодів, і можуть бути виконані у вигляді монолітної конструкції (діодний збірка). Монолітна конструкція, як правило, краще - вона дешевша і менше за обсягом (хоча не завжди тієї форми, яка потрібна). Діоди в ній підібрані на заводі і напевно мають однакові параметри і при роботі перебувають в однаковому тепловому режимі. Збірку простіше монтувати. У монолітної конструкції при виході з ладу одного діода доводиться міняти весь моноліт. У конструкції з окремих діодів може змінюватися тільки один діод. Яку конструкцію застосувати вирішує конструктор, залежно від призначення пристрою. На вхід (Input) схеми подається змінна напруга (зазвичай, але не обов'язково синусоїдальне). У кожний з полупериодов струм проходить тільки через 2 діоди.

Рисунок 3.1 - Схема діодного моста

Замість діодів в схемі можуть застосовуватися вентилі будь-яких типів, наприклад селенові стовпи, принцип роботи схеми від цього не зміниться.

Принципова схема мікропроцесорної системи зведена на рисунку 3.2.

Рисунок 3.2 - Схема електрична принципова мікропроцесорної системи

Дільник напруги. Дільник напруги - пристрій, в якому вхідна і вихідна напруга пов'язані коефіцієнтом передачі. У якості подільника напруги зазвичай застосовують регульовані опору (потенціометри). Можна уявити як дві ділянки ланцюга, звані плечима, сума напруг на яких дорівнює вхідній напрузі. Плече між нульовим потенціалом і середньою точкою називають нижнім, а інше - верхнім. Розрізняють лінійні і нелінійні подільники напруги. У лінійних вихідна напруга змінюється за лінійним законом в залежності від вхідного. Такі дільники використовуються для завдання потенціалів і робочих напружень в різних точках електронних схем. У нелінійних ділителях вихідна напруга залежить від коефіцієнта нелінійно. Нелінійні подільники напруги застосовуються у функціональних потенціометрах. Опір може бути як активним, так і реактивним. Типова схема дільника напруги представлена на рисунку 3.3.

Рисунок 3.3 - Схема резистивного дільника напруги

Найпростіший резистивний дільник напруги являє собою два послідовно включених резистора R1 і R2, підключених до джерела напруги U. Оскільки резистори з'єднані послідовно, то струм через них буде однаковий відповідно з першим правилом Кірхгофа. Падіння напруги на кожному резисторі відповідно до закону Ома буде пропорційно опору.

3.2 Датчики струму

Компанія Allegro Microsystems Inc. спеціалізується на розробці і виробництві аналого-цифрових силових мікросхем і датчиків струму на основі ефекту Холла. Вироби Allegro Microsystems працюють у розширеному діапазоні температур, що дозволяє використовувати їх в жорстких умовах експлуатації. Датчик, виконаний у вигляді мікросхеми, складається з дуже точного лінійного датчика Холла, інтегрованого на кристал мікросхеми, і мідного провідника, розміщеного близько до кристалу. Електричний струм, протікаючи через провідник, створює магнітне поле, яке фіксується датчиком Холла і перетвориться в напругу, пропорційне значенню вхідного струму.

Датчик для вимірювання постійного і змінного струму та постійного струму до 20А на ефекті Холла, інтегрований в малогабаритний корпус DIP8, що має гальванічну розв'язку з напругою пробою 2,1 кВ (RMS). Висока точність, гальванічна ізоляція вимірювальної схеми, термостабільність і малі габарити роблять датчики хорошим рішенням для застосування в перетворювальної техніки, побутової, автомобільної та промислової електроніці.

Принципова та блок схеми датчику зображені на рисунках 3.4 та 3.5.

Рисунок 3.4 - Блок схема датчику струму ACS713

Рисунок 3.5 - Принципова схема датчику току ACS713

3.3 Датчик напруги

Далі розраховуємо дільник напруги, що складається з резисторів R2 та R3 (R4-R7). Графічне зображення дільника напруги зображеній на рисунку 3.6.

Рисунок 3.6 - Дільник напруги

За умови що  дорівнює 5В (за умовою) розрахуємо навантаження в дільнику:

 (3.1)

де, U2 - напруга вторичної обмотки трансформатора

 - напруга на навантаженні

,  - опір дільника напруги


R2 та R3 дорівнюють 620 та 100 Ом відповідно.

Виберемо резистори марки R2 СF-01.

 

3.4 Розрахунок трансформатору живлення

Для розрахунку параметрів елементів схеми визначаємо необхідні вхідні та вихідні дані:

–   Номінальна напруга в мережі 220В+10%-15%;

- Схема випрямляча - мостова (дозволить розрахувати необхідні максимальні параметри для трансформатору та елементів фільтрації);

–   Схема фільтра - LC;

–   Напруга навантаження - ;

–   Струм навантаження - .

Відповідно від вхідних даних мережі розраховуємо верхній та нижній діапазони вхідної напруги:

, (3.2)

, (3.3)

. (3.4)

Мінімальна випрямлена напруга:

. (3.5)

Визначимо діючу напругу вторинної обмотки трансформатора.

Врахуємо падіння напруги на випрямлячі. Тому що у нас мостова схема, на діодах падає 1 В.

, В (3.6)

де  - напруга вторинної обмотки трансформатора.

В.

Так, як , визначаємо :

,В; (3.7)

.

Визначимо коефіцієнт трансформації трансформатора:

, (3.8)

де - мінімальна напруга в мережі.

.

Визначимо максимальну напругу вторинної обмотки трансформатора:

; (3.9)

;

; (3.10)

.

Знайдемо значення , так як напруга у нас буде падати на діоді, то визначаємо:

 (3.11)


Визначимо максимальний випрямлений струм:

, (3.12)

де  - загальна потужність;

.

Загальна потужність дорівнює:

 (3.13)


Струм у первинній обмотці трансформатора:

. (3.14)

Струм у вторинній обмотці:

. (3.15)

Знайдемо струм через діоди:

. (3.16)

Зворотна напруга на діоді:

. (3.17)

Максимальний струм вторинної обмотки:

,А; (3.18)

.

Потужність діодів:

,Вт (3.19)

.

Потужність трансформатора:

. (3.20)

Параметри для обрання силових діодів:

;

;

.

Параметри для обрання трансформатора:

;

;

;

;

;

.

Відповідно до розрахунку обираємо діодний мост VDS1 - DF005M.

Діодний мост DF005M має наступні параметри:

–   максимальна пряма напруга 50 В;

–   прямий струм 2 А;

–   падіння напруги 1.7 В.

У якості трансформатору обираємо ТП-112. Який має наступні параметри:

;

;

;

;

;

.

.5 Розрахунок LC-фільтра

Приймемо  10% від :

,В (3.21)

.

Розрахуємо амплітуду першої гармоніки:

,В (3.22)


Визначимо вихідні пульсації:

, (3.23)


Тому що на вході стоїть однофазна нульова схема випрямлення, приймемо .

Розрахуємо коефіцієнт згладжування:

, (3.24)

.

Визначимо L*C:

, (3.25)

 (3.26)

Розрахуємо приведений опір навантаження:

,Ом (3.27)

.

Приймемо  на порядок менше :

 (3.28)

Визначимо значення ємності:

,Ом (3.29)

,Ф (3.30)

.

Розрахуємо значення індуктивності:

, Гн (3.31)

.

Напруга на індуктивності:

,В (3.32)


Параметри для обрання LC фільтру:

;

;

;

.

Відповідно до розрахунку обираємо індуктивність L1 - RL822 22мГн, та конденсатор С1, С2 - KME-BP 470 мкФ.

.6 Вибір стабілізаторів напруги

У якості стабілізаторів напруги обираємо LM7805 та LM7812.

Схема підключення стабілізаторів LM7805 та LM7812 показана на рисунку 3.7, основні технічні параметри наведені в таблицях 3.1 та 3.2.

Серія LM78XX з трьох лінійних регуляторів напруги випускаються в корпусах TO-220 з кількома значеннями вихідної напруги, що робить їх корисними в широкому спектрі пристроїв. Кожен тип (lm7812) використовує внутрішнє обмеження струму, надійну теплову захист операційної області, що забезпечує його надійну роботу і застерігає від виходу з ладу. Вихідний струм (lm7812) досягає 1.5А за умови нормального тепло відводу.

Рисунок 3.7 - Зовнішній вигляд і схема підключення стабілізатора LM7805

Таблиця 3.1

Основні технічні параметри стабілізатора LM7805

Параметр

Значення

Вхідна напруга Uвх, В

5 - 35

Вихідна напруга Uвых, В

5

Вихідний струм Iвых, мА

500


Таблиця 3.2

Основні технічні параметри стабілізатора LM7812

ПараметрЗначення


Вхідна напруга Uвх, В

12 - 35

Вихідна напруга Uвых, В

12

Вихідний струм Iвых, мА

1000


Блок схема стабілізаторів наведена на рисунку 3.8.

Рисунок 3.8 - Блок - схема стабілізаторів LM78ХХ

.7 Вибір мікроконтролеру

Мікроконтролер Atmega8 володіє всіма необхідними характеристиками і може бути використаний в якості керуючого елемента системи управління.

Призначення контактів мікроконтролера показані на рисунку 3.9, основні технічні параметри наведені в таблиці 3.3.

Рисунок 3.9 - Розташування виводів AVR Atmega8

Таблиця 3.3

Основні технічні параметри мікроконтролера Atmega8

Параметр

Значення

Діапазон напруги живлення Uп., В

4 - 6

Максимальна тактова частота f, МГц

16

Робочий діапазон температур t, °С

-40…+85


Характеристики мікроконтролера ATmega8:

А) 8-розрядний високопродуктивний AVR мікроконтролер з малим споживанням.

Б) Прогресивна RISC архітектура.

130 високопродуктивних команд, більшість команд виконується за один тактовий цикл;

32 8-розрядних робочих регістра загального призначення Повністю статична робота;

Наближається до 16 MIPS (при тактовій частоті 16 МГц) продуктивність.

В) Незалежна пам'ять програм і даних.

8 Кбайт внутрішньосистемної програмованої Flash пам'яті (In-System Self-Programmable Flash):

) Забезпечує 10000 циклів стирання / запису.

Додатковий сектор завантажувальних кодів з незалежними битами блокування;

Забезпечено режим одночасного читання / запису (Read-While-Write);

512 байт EEPROM;

Забезпечує 100000 циклів стирання / запису;

1 Кбайт вбудованої SRAM;

Програмована блокування, що забезпечує захист програмних засобів користувача.

Г) Вбудована периферія:

Два 8-розрядних таймера / лічильника з окремим попередніми дільником, один з режимом порівняння;

Один 16-розрядний таймер / лічильник з окремим попередніми дільником і режимами захоплення і порівняння;

Лічильник реального часу з окремим генератором;

Три канали PWM;

8-канальний аналого-цифровий перетворювач (в корпусах TQFP і MLF):

) 6 каналів з 10-розрядної точністю;

) 2 канали з 8-розрядної точністю.

6-канальний аналого-цифровий перетворювач (в корпусі PDIP):

) 4 канали з 10-розрядної точністю;

) 2 канали з 8-розрядної точністю.

Байт-орієнтований 2-дротовий послідовний інтерфейс;

Програмований послідовний USART;

Послідовний інтерфейс SPI (ведучий / ведений);

Програмований сторожовий таймер з окремим вбудованим генератором;

Вбудований аналоговий компаратор.

Д) Спеціальні мікроконтролерні функції:

Скидання по подачі живлення і програмований детектор короткочасного зниження напруги живлення;

Вбудований калібрований RC-генератор;

Внутрішні і зовнішні джерела переривань;

П'ять режимів зниженого споживання: Idle, Power-save, Power-down, Standby і зниження шумів ADC;

Е) Висновки I / O і корпусу:

23 програмовані лінії введення / виводу;

28-вивідний корпус PDIP, 32-вивідний корпус TQFP і 32-вивідний корпус MLF;

Е) Робочі напруги:

4,5 - 5,5 В (ATmega8).

0 - 16 МГц (ATmega8).

.8 Вибір системи індикації

Для того, що б пристрій було здатне виводити інформацію у вигляді цифр і букв, зручно використовувати LCD - дисплей.

Рідкокристалічний дисплей (РК-дисплей, РК-дисплеєм, англ. Liquid crystal display, LCD), - плоский дисплей на основі рідких кристалів.

В даний час для виведення інформації на пристроях управління і автоматики більш актуальними є РК-дисплеї.

У даному розробляється пристрої застосований РК-дисплей LM016L, який дозволяє виводити символи на два рядки по 16 символів на рядок. Зовнішній вигляд індикатора показаний на рисунку 3.10.

Рисунок 3.10 - Зовнішній вигляд LM016L

Основні характеристики рідкокристалічного дисплею наведені у таблиці 3.4. Дисплей може працювати по 8-ми, або по 4-х бітної шині даних (задається при ініціалізації), тобто буде використовуватися 8 або 4 висновків контролера для передачі даних. Ми будемо працювати по 4-х бітної шині, при якій у дисплея використовуються виводи D4-D7.

Таблиця 3.4

Основні технічні параметри дисплея LM016L

Параметр

Значення

Максимальна зворотня напруга Uпос.обр.max, В

15

Максимальний пряма напруга Uпр.max, В

6

Максимальний прямий струм Iпр.max, мА

25-30

Зворотній струм Iобр., мкА

10

Робочий діапазон температур t, °С

-40…+85


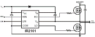
.9 Вибір драйверів

У якості драйверів для силових ключів керування перетворювача обираємо IR2101, схема підключення відповідного драйверу наведена рисунку 3.11. електронний інвертор мікропроцесорний перетворювач- драйвер високовольтний, для високошвидкісних МОП-транзисторів або IGBT-транзисторів з незалежними вихідними каналами нижнього і верхнього рівнів. Власна HVIC-технологія і стійка до засувки КМОП-технологія дозволили створити монолітну конструкцію.

Логічний вхід сумісний з стандартними КМОП або LSTTL виходом. Виходи драйверів відрізняються високим імпульсним струмом буферного каскаду, що виконано для мінімізації зустрічній провідності драйвера. Вихідний канал може бути використаний для управління N-канальним силовим МОП-транзистором або IGBT-транзистором з напругою живлення верхнього рівня до 600В.

Рисунок 3.11 - Схема підключення драйверу IR2101

Відмінні особливості:

Керуючі канали розроблені для навантаженого функціонування повної працездатні до +600 В;

Нечутливий до негативних напружень при перехідних процесах;

Стійкість до швидкості наростання напруги (dV / dt);

Діапазон напруги живлення драйверів 10... 20В;

Блокування при зниженні напруги;

5В вхідна логіка з тригерами Шміта;

Узгоджена затримка розповсюдження для обох каналів;

Виходи у фазі з входами (IR2101) або в протифазі (IR2102);

Напруга зсуву VOFFSET не більше 600В;

Імп.вих. струм К.З Iо ± 130 мА / 270 мА;

Вихідна напруга драйверів VOUT 10 - 20В;

Час вкл. / Викл. 160/150 нс;

Узгоджена затримка 50 нс.

Блок - схема драйверу наведена на рисунку 3.12, призначення виводів драйверу наведені у таблиці 3.5.

Рисунок 3.12 - Блок схема драйверу

Таблиця 3.5

Призначення виводів драйверу


Розташування виводів драйверу наведено на рисунку 3.13.

Рисунок 3.12 - Розташування виводів драйверу

4. РОЗРОБКА ДРУКОВАНОЇ ПЛАТИ

Умови розміщення електронного пристрою визначають рівень дії на нього механічних і кліматичних чинників. Тому на початковій стадії конструювання необхідно визначити характер і рівень цих дій. До таких дій відносять дію механічної вібрації і ударів, температурні дії, дії підвищених і зниженої вологості і тиску.

При визначенні вимог до механічних і кліматичних дій для пристрою, що розробляється, необхідно провести аналіз умов роботи, грунтуючись на його призначенні і умовах експлуатації.

Визначення вимог до механічних і кліматичних дій здійснюється відповідно до стандарту - ГОСТ 15150-69.

Залежно від району передбачуваного використання пристрою розрізняють дев'ять кліматичних виконань виробів.

В даному випадку пристрій використовується в районі з помірним кліматом (У) з середньорічними екстремумами температури що знаходяться в діапазоні від - 45 С до + 40 С. Пристрій експлуатується в закритих приміщеннях з природною вентиляцією без кондиціонування.

Коефіцієнт відносної електричної міцності повітряних проміжків залежно від висоти над рівнем моря дорівнює одиниці.

При виборі елементної бази необхідно врахувати умову експлуатації пристрою, а саме рівень механічних і температурних дій.

Попереднє компонування конструкції електронного пристрою починається з визначення місця розташування елементів електричної схеми (на друкованій платі, на панелі корпусу, на шасі усередині корпусу або в іншому місці).

Необхідно визначитися також з розташуванням вузлів і модулів пристрою.

В процесі попереднього компонування необхідно врахувати можливі дії на компоненти схеми: теплові, магнітні, електричні, електромагнітні і механічні, а також оцінити їх рівень і, при необхідності, передбачити засоби для зменшення цих дій.

Конструкції елементів, що встановлюються на друкованій платі приведені в додатку А.

.1 Розробка конструкції друкованої плати

Розробка конструкції друкованої плати має наступні основні стадії:

вибір і обґрунтування типу друкованої плати;

вибір і обґрунтування класу точності друкованої плати;

вибір матеріалу, габаритних розмірів і конфігурації друкованої плати;

попереднє розміщення навісних елементів;

трасування провідників і розміщення елементів малюнка, що проводить;

розробка конструкторської документації друкованої плати.

.1.1 Вибір і обґрунтування типу друкованої плати

По конструкції друковані плати діляться на односторонні, двосторонні і багатошарові. Застосування двошарових і багатошарових друкованих плат дозволяє понизити габаритні розміри пристрою, що розробляється. В деяких випадках реалізація складних схем, застосування малогабаритних і багатопо-люсних елементів є необхідним. При виборі типу друкованої плати необхідно враховувати, що трудомісткість виготовлення друкованої плати зі збільшенням числа шарів зростає, а збільшення щільності розташування елементів може привести до перегрівання елементів і появи паразитних зв'язків.

Оскільки проектований пристрій працює від невисокої напруги, має незначну кількість елементів і відсутність обмежень в розмірах, те застосування односторонньої друкованої плати в даному випадку є найбільш доцільним.

.1.2 Вибір і обґрунтування класу точності друкованої плати

Відповідно до ГОСТ 23751-86 [8] друковані плати по точності виконання елементів малюнка, що проводить, діляться на п'ять класів точності. Вибраний клас точності визначає граничні розміри і відхилення елементів конструкції друкованих плат.

Буквені позначення розмірів елементів конструкції односторонньої друкованої плати приведені на рисунку 4.1.

Рисунок 4.1 - Одностороння друкована плата

НП - товщина друкованої плати; НМ - товщина матеріалу основи друкованої плати; Ііф - товщина фольги; b - гарантійний поясочок; D - діаметр контактного майданчика; d - діаметр отвору; S - відстань між краями сусідніх елементів малюнка, що проводить; t - ширина друкарського провідника; Q - відстань від краю друкованої плати, вирізу, паза до елементів малюнка, що проводить.

Для виготовлення друкованої плати приймаємо перший клас точності, оскільки плати цього класу точності прості у виготовленні, надійні і мають малу вартість.

Розміри елементів конструкції односторонньої друкованої плати першого классу точності: мінімальне значення номінальної ширини провідника t = 0.75мм;

         мінімальне значення відстані між провідниками S = 0.75мм;

         гарантійний поясочок b = 0.30мм;

         граничне відхилення діаметру отвору Д d:

без металізації при d < 1мм - 0.10 мм;

без металізації при d > 1мм - 0.15 мм;

         граничне відхилення ширини друкарського провідника A t (контактного майданчика):

без покриття - 0.15мм;

з покриттям - + 0.22мм; - 0.2мм;

         допуск на розташування осей отворів Td:

при розмірі плати по більшій стороні до 180 мм включно - 0.2мм;

при розмірі плати по більшій стороні від 180 до 360 мм - 0.25мм;

при розмірі плати по більшій стороні понад 360 мм - 0.3мм;

         допуск на розташування центрів контактних майданчиків TD:

при розмірі плати по більшій стороні менше 180 мм - 0.35 мм;

при розмірі плати по більшій стороні від 180 до 360 мм - 0.4 мм;

при розмірі плати по більшій стороні понад 360 мм - 0.45 мм.

.1.3 Вибір матеріалу, габаритних розмірів і конфігурації друкованої плати

Робоча площа друкованої плати Spa6 дорівнює загальній площі друкованої плати за вирахуванням площі крайового поля - вільної смуги уздовж периметра друкованої плати, що передбачається для технологічних цілей, не займаної рисунком, навісними елементами і з'єднувачем.

Умова можливості розміщення елементів схеми на заданій площі друкованої плати визначається нерівністю Spa6 > SSi, де Si - площа посадочного місця і-го елементу, яка визначається габаритними розмірами елементу, правилами формування виводів для установки при заданому кроці координатної сітки, варіантом установки елементу на платі.

Розмір крайового поля з боку з’єднувача складає 15..30 мм, залежно від типу і числа контактів роз'єму. У інших місцях ширина крайового поля визначається конструкцією друкованої плати і друкарського модуля в цілому і має бути не менше товщина плати; для плат завтовшки менше 1 мм крайове поле має бути не менше 1 мм.

Розміри сторін друкованих плат, що розробляються, відповідно до ГОСТ 10317-79 [10] не повинні перевищувати 470 мм і мають бути кратними 2,5 мм:

при довжині до 100 мм; 5,0 мм - при довжині до 350 мм; 10,0 мм - при

довжині більше 350 мм. Співвідношення лінійних розмірів сторін друкованої

плати має бути не більше.

Товщина друкованої плати визначається завтовшки матеріалу основи з урахуванням товщини фольги і вибирається залежно від використовуваної елементної бази і діючих механічних навантажень.

В якості матеріалу для виготовлення друкованих плат субтрактивным методом застосовуються гетинакс і текстоліт з нанесеною на одну або дві сторони мідною фольгою. Основні параметри, типи, розміри і технічні вимоги на ці матеріали викладені в техніко-економічній частині.

Згідно з цим в якості матеріалу для виготовлення друкованої плати вибираємо фольгований склотекстоліт марки СФ-1-50 з товщиною 2,5 мм, робочий діапазон температур якого знаходиться в межах.

Складальне креслення та друкована плата представлені в графічній частині дипломного проекту та на рисунках 4.2, 4.3.

Рисунок 4.2 - Складальне креслення

Рисунок 4.3 - Друкована плата

5. МОДЕЛЮВАННЯ МІКРОПРОЦЕСОРНОЇ СИСТЕМИ

Моделювання - дослідження об'єктів на їх моделях; побудова і вивчення моделей реально існуючих предметів процесів або явищ з метою отримання пояснень цих явищ, а також для прогнозу явищ, що цікавлять дослідника.

Моделювання роботи пристрою зробимо в програмах Proteus 7 Professional. На рисунку 5.1 приведена схема моделі пристрою в програмі Proteus 7. На рисунках 5.2 та 5.3 наведені результати роботи програми. При моделюванні мікропроцесорної системи використовувалася ШІМ при з'єднанні навантаження зірка.

Рисунок 5.1 - Моделювання роботи пристрою в програмі Proteus 7

Метод широтно-імпульсної модуляції (ШІМ) є одним з найбільш ефективних, з точки зору поліпшення якості вихідної напруги АІН. Основна ідея методу полягає в тому, що крива вихідної напруги формується у вигляді серії високочастотних імпульсів, тривалість яких змінюється (модулюється) за певним законом, в більшості випадків - синусоідальному. Частота проходження імпульсів називається несучої (або тактовою) частотою, а частота, з якою здійснюється зміна тривалості імпульсів, - частотою модуляції. Оскільки несуча частота зазвичай істотно вище частоти модуляції, то гармоніки кратні частоті несучої, присутні в спектрі вихідного напруги, відносно легко придушуються за допомогою відповідного фільтра.

Рисунок 5.2 - Результат моделювання

Рисунок 5.3 - Приклад імпульсів управління ШИМ. Форма вихідної напруги

6. ОХОРОНА ПРАЦІ

У даному дипломному проекті здійснюється проектування мікропроцесорної системи управління перетворювачем частоти. Він має свої конструктивні та схемотехнічні особливості, які необхідно врахувати під час монтажу і налагодження, тому що в противному випадки система керування та її окремі частини на стадії монтажу і збірки можуть вийти з ладу.

На всіх стадіях виробництва необхідно не забувати про безпеку і шкідливість деяких факторів.

За величиною напруги пристрій належить до електричного обладнання з напругою до 1000 В.

Пристрій живиться від однофазної мережі змінного струму напругою 220В з глухозаземленою нейтраллю, частотою 50 Гц. Потужність приладу дорівнює 100 Вт.

Приміщення, де знаходиться пристрій, за мірою небезпеки ураження електричним струмом не належить до классу приміщень з підвищеною небезпекою, оскільки це нормальне, сухе приміщення, яке має одну ознаку підвищеної небезпеки - струмопровідну підлогу.

Зона розміщення перетворювача не є вибухонебезпечною.

.1 Інструкція з охорони праці інженера-електроніка

6.1.1 Вимоги безпеки

Ця інструкція розроблена на основі типових інструкцій з охорони праці відповідно до тарифно-кваліфікаційної характеристики інженера-електроніка.

Обов'язками в галузі охорони праці є:

забезпечення дотримання вимог охорони праці та техніки безпеки при експлуатації і ПЕОМ;

забезпечення правильної експлуатації і ефективність роботи відео дисплейних терміналів і ПЕОМ;

здійснення систематичного контролю за справністю і ПЕОМ;

участь у плануванні та проведенні заходів з охорони праці, життя і здоров'я працівників школи;

участь у роботі комісії з розслідування нещасних випадків з працівниками та учнями Установи;

здійснення адміністративно-громадського контролю з питань техніки безпеки та охорони праці.

До самостійної роботи в якості інженера-електроніка допускаються особи не молодше 18 років, які мають відповідну освіту і підготовку за фахом, про-лада теоретичними знаннями і професійними навичками відповідно до вимог чинних нормативно-правових актів, що не мають протипожежні-показань до роботи з даної посади за станом здоров'я, що пройшли в установлення порядку попередній (при вступі на роботу) і періодичні (під час трудової діяльності) медичні огляди, які пройшли навчання без-небезпечним методам і прийомам виконання робіт, вступний інструктаж з охорони праці та інструктаж з охорони праці на робочому місці, перевірку знань вимог охорони праці, при необхідності стажування на робочому місці і мають 1 групу з електробезпеки. Проведення всіх видів інструктажів має реєструватися в журналі інструктажів з обов'язковими підписами отримав і проводив інструктаж. Повторні інструктажі з охорони праці повинні проводитися не рідше одного разу на півроку.

Інженер-електронік зобов'язаний:

дотримуватися затверджені в організації правила внутрішнього розпорядку;

підтримувати порядок на своєму робочому місці;

бути уважним під час роботи, не відволікатися сторонніми справами і розмовами і не відволікати інших від роботи;

не допускати порушень вимог безпеки праці та правил пожежної безпеки;

використовувати обладнання і інструменти строго відповідно до Інструкції-ми заводів-виробників;

дотримуватися правил особистої гігієни;

виконувати тільки ту роботу, яка визначена його посадовою інструкцією;

дотримуватися режиму праці та відпочинку в залежності від тривалості та виду трудової діяльності (раціональний режим праці і відпочинку передбачає дотримання перерв);

зберігати і приймати їжу тільки у встановлених і спеціально обладнаний-них місцях;

негайно повідомляти директору установи про будь-якій ситуації, яка загрожує життю і здоров'ю людей, про кожний нещасний випадок, що сталося в організації, про погіршення стану свого здоров'я;

дотримуватися вимог та приписи знаків безпеки, сигнальних кольорів і розмітки;

вміти надавати першу медичну допомогу потерпілим при нещасних випадках;

знати номери телефонів для виклику екстрених служб (пожежної охорони, скорій медичної допомоги, аварійної служби газового господарства тощо) і термінового інформування безпосереднього і вищестоящих керівників, місце зберігання аптечки, шляхи евакуації людей при надзвичайних ситуаціях.

Електронік зобов'язаний дотримуватися правил охорони праці для забезпечення захисту від впливу небезпечних і шкідливих виробничих факторів, пов'язаних з характером роботи, включаючи:

підвищені зорові навантаження, а також несприятливий вплив зір мерехтінь символів і фону при нестійкій роботі відео термінала, нечіткому зображенні на екрані;

при роботі протягом тривалого часу на комп'ютері і з паперовими документами;

іонізуючі, неіонізуючі випромінювання електромагнітні поля при роботі з комп'ютером;

поразка електричним струмом при використанні несправних електричних приладів, при роботі на обладнанні без захисного заземлення, а також зі знятою задньою кришкою відео термінала;

травми при роботі несправним інструментом і пристосуваннями;

травми при падінні з висоти під час роботи з використанням драбин або сходів.

Куріння і вживання алкогольних напоїв на роботі, а також вихід на роботу в нетверезому вигляді забороняється.

Відповідно до чинного законодавства інженер-електронік несе відповідальність за порушення вимог охорони праці, протипожежної безпеки, санітарних норм і правил, а також справжньої інструкції.

Особи, які допустили невиконання або порушення інструкції з охорони праці, притягуються до дисциплінарної відповідальності відповідно до правил внутрішнього трудового розпорядку і, при необхідності, піддаються позачергової перевірки знань норм і правил охорони праці.

При роботі двірником повинна використовуватися наступна спецодяг: костюм брезентовий, чоботи гумові, рукавиці комбіновані, рукавички гумові, протигаз шланговий, взимку додатково - куртка і брюки на утеплювальній прокладці.

У слюсарній майстерні повинна бути Медаптечка з набором необхідних медикаментів і перев'язувальних засобів для надання першої допомоги при травмах.

6.1.2 Вимоги безпеки перед початком роботи

Оглянути робоче місце, використовуване обладнання, інструменти та матеріали. Прибрати зайві предмети.

Перевірити:

робоче місце на відповідність вимогам безпеки;

справність застосовуваного обладнання та інструментів, якість використовуючих матеріалів.

Підготувати до роботи використовувані оргтехніку, обладнання, інструменти, матеріали і т.д.

Відрегулювати рівень освітленості робочого місця, робоче крісло по ви-соте, за наявності комп'ютера висоту і кут нахилу монітора.

Виявлені перед початком роботи порушення вимог безпеки усунути власними силами, а при неможливості повідомити про це директору Установи, вжити відповідних заходів щодо їх усунення. До усунення неполадок до роботи не приступати.

Самостійне усунення порушень вимог безпеки праці, особливо пов'язане з ремонтом і наладкою обладнання, здійснюється тільки за наявності відповідної підготовки та допуску до подібного виду робіт, за умови дотримання правил безпеки праці.

.1.3 Вимоги безпеки пiд час роботи

Дотримуватися вимоги безпеки і правила експлуатації обладнання, використання інструментів і матеріалів, викладені в технічних паспортах, експлуатаційної, ремонтної та іншої документації, розробленої організаціями-виробниками.

Під час роботи не допускати сторонніх розмов і дратівливих шумів. Сидіти за робочим столом слід прямо, вільно, не напружуючись. Слід дотримуватися регламентовані перерви протягом робочого дня для проведення загальної виробничої гімнастики, масажу пальців і кистей рук і вправ для очей.

Забороняється працювати при недостатньому освітленні й при місцевому освітленні.

Слідкувати за чистотою повітря в приміщенні. При провітрюванні не допускати утворення протягів. Утримувати робоче місце в порядку і чистоті. Сміття слід збирати в спеціальні ємності і кожен день видаляти з приміщення.

Для запобігання аварійних ситуацій і виробничих травм забороняється:

курити в приміщеннях;

доторкатися до оголених електропроводів;

працювати на несправному обладнанні;

залишати без нагляду електронагрівальні прилади;

використовувати електронагрівальні прилади з відкритою спіраллю.

Постійно стежити за справністю обладнання, інструментів, блокований вільно, які включають і вимикають пристроїв, сигналізації, електропроводки, штепсельних вилок, розеток та заземлення.

Слідкувати за відповідним санітарно-гігієнічним станом приміщення.

Якщо інженер-електронік або навчається під час роботи раптово відчув себе нездоровим, електроніка повинні бути прийняті екстрені заходи:

при порушенні здоров'я студента (запаморочення, непритомність, кровотечею з носа тощо) інженер-електронік повинен надати йому необхідну першу долікарську допомогу, викликати медпрацівника або проводити захворів у медпункт Установи (лікувальний заклад);

при раптовому погіршенні здоров'я інженера-електроніка поставити до відома директора установи (завідувача господарством) про те, що трапилося. Подальші дії представника адміністрації зводяться до надання допомоги інженеру-електроніку і його заміною на час роботи.

Електронік повинен застосовувати заходи впливу на учнів (працівників), які свідомо порушують правила безпечної поведінки під час роботи.

Електронік повинен доводити до відома директора Установи (завідувача господарством) про всі недоліки в забезпеченні охорони праці працівників і учнів, які знижують життєдіяльність і працездатність організму людини (занижена освітленість, несправність ПЕОМ, невідповідність пускорегулюючої апаратури люмінесцентних ламп, травмо небезпечність та ін.)

.1.4 Вимоги безпеки в аварійних ситуаціях

При виникненні в робочій зоні небезпечних умов праці (поява запаху гару і диму, підвищене тепловиділення від устаткування, підвищений рівень шуму при його роботі, несправність заземлення, загоряння матеріалів та обладнання, припинення подачі електроенергії, поява запаху газу тощо) негайно припинити роботу, вимкнути обладнання, повідомити про події директору Установи при необхідності викликати представників аварійної та (або) технічної служб.

При пожежі, задимлення або загазованості приміщення (появі запаху га-за) необхідно негайно організувати евакуацію людей з приміщення відповідно до затвердженого плану евакуації.

При виявленні загазованості приміщення (запаху газу) слід негайно припинити роботу, вимкнути електроприлади та електроінструменти, відкрити вікно або кватирку, залишити приміщення, повідомити про події директору Установи, викликати аварійну службу газового господарства.

У разі загоряння або пожежі негайно викликати пожежну команду, проінформувати директора Установи, і приступити до ліквідації осередку пожежі наявними засобами вогнегасіння. При загорянні електромереж та електроустаткування необхідно їх знеструмити.

При нещасному випадку (травмі) надати першу медичну допомогу. При необхідності викликати швидку медичну допомогу. Про подію нещасний випадок (травмі) доповісти директору Установи.

При виникненні небезпечних, екстремальних або надзвичайних ситуацій (пожежі, прориву системи опалення, водопроводу, електрозамикання, при виявленні підозрілих предметів тощо) слід негайно повідомити про це директору Установи, вжити заходів щодо евакуації працівників і можливої ліквідації (локалізації) виниклої ситуації відповідно до розроблених правил та інструкцій

6.1.5 Вимоги безпеки після закінчення роботи

Привести в порядок робоче місце.

Відключити і знеструмити обладнання, оргтехніку та світильники.

Прибрати використовувані інструменти та матеріали в призначене для їх зберігання місце.

Повідомити директору Установи про виявлені під час роботи неполадки і несправності обладнання та інших факторах, що впливають на безпеку праці.

.2 Пожежна безпека

До заходів з пожежобезпеки належать наступні заходи:

застосування засобів пожежної сигналізації;

застосування засобів пожежогасіння;

організаційні заходи.

Для правильного планування та успішного проведення заходів пожежної профілактики вагоме значення має оцінка об'єктів щодо їх вибухо-пожежонебезпеки. Умови виникнення та поширення пожежі в будівлях та приміщеннях залежать від кількості та пожежонебезпечних властивостей речовин і матеріалів, що в них знаходяться (використовуються), а також особливостей технологічних процесів розміщених у них виробництв.

Вогнегасники слід розташовувати на об'єкті, відповідно до вимог ГОСТ 12.4.009 (розділ 2, 3) таким чином, щоб вони були захищені від дії прямих сонячних променів, теплових потоків, механічних впливів та інших несприятливих факторів (вібрація, агресивне середовище, підвищена вологість і т.д.). Вони повинні бути добре видно і легкодоступні у разі пожежі. Переважно розміщувати вогнегасники поблизу місць найбільш ймовірного виникнення пожежі, вздовж шляхів проходу, а також близько виходу з приміщення Вогнегасники не повинні перешкоджати евакуації людей під час пожежі.

Відстань від можливого осередку пожежі до найближчого вогнегасника визначається вимогами правил, воно не повинно перевищувати 70 м - для приміщень категорії Д.

Пристрій експлуатується у приміщені категорії Д.

До засобів з пожежобезпеки належать:

а) застосування засобів пожежогасіння;

б) організаційні заходи.

Засоби з пожежогасіння та їх кількість наведені в таблиці 6.1.

 

Таблиця 6.1

Засоби з пожежогасіння

Приміщення

Площа, м2

Вуглекислі вогнегасники ручні (ОУ-2), шт.

Д

40

1


Вогнегасники перебувають в спеціально відведених для них місцях.

Як організаційні заходи передбачені також проведення протипожежного інструктажу і призначення відповідальних осіб, що стежать за справним станом і постійною готовністю засобів пожежогасіння і сигналізації.

У холодний і перехідний періоди року приміщення опалюється центральним опаленням, у теплий період використовується кондиціювання.

Вид вентиляції - механічна, кондиціювання.

ВИСНОВКИ

В ході дипломного проектування був розроблений електронний пристрій, що представляє собою мікропроцесорну систему управляння перетворювачем частоти, яка дозволяє керувати автономним інвертором напруги, на основі трифазного інвертора з драйвером управління та елементами захисту використовуючи датчики напруги та струми.

В дипломному проекті виконана розробка схем мікропроцесорної системи, конструкторська розробка друкованого вузла, а також модель роботи мікропроцесорної системи для автономного інвертора напруги і заходи щодо охорони праці при використанні пристрою.

Під час розробки дипломного проекту використовувалися сучасні технічні та інформаційні технології.

ПЕРЕЛІК ПОСИЛАНЬ

1. Забродин Ю.С. Промышленная электроника: Учебник для вузов - М.: Высш. шк., 1982 - 496 с.

2. Чиженко И.М., Руденко В.С., Сенько В.И. Основы преобразовательной техники. Учебн. пособие для специальности «Промышленная электроника» - М., «Высш.школа», 1974. - 430 с.

.. Мелешин. В.И. Транзисторная преобразовательная техника. - Москва: Техносфера, 2005. - 632 с.

. Н.Н. Горюнова. Справочник по полупроводниковым диодам, транзисторам и интегральным схемам / Под общ. ред. Н.Н. Горюнова. Изд. 4-е, перераб. и доп. - М.,Энергия», 1977. - 320 с.

5. Круковский-Синевич К.Б. Практическое пособие по учебному конструированию РЭА. / Под ред. Ю.Л. Мазора. - К.: «Вища школа», 1992 - 494 с.

6. Разумов И.М., Белова А.Д., Ипатов М.И., Проскуряков А.В. Сетевые графики в планировании. Учебное пособие. М.: Высшая школа, 1981. - 160 с.

. Кулик В.Д., Силовая электроника. Автономные инверторы. Под общ. ред. Н.Н. Горюнова. Изд. 4-е,2010 - 90 с.

8. Бедфорд Б. Хофт Р. Теория автономных инверторов. М.: Высш. шк., 1969. - 220 с.

9. Чиженко И.М.. Справочник по преобразовательной технике Издательство «Технiка», 1978. - 500 с.

ДОДАТОК А

Елементи автоматизації

 

Конденсатори

Індуктивності

Діоди

Діодний міст

Діодний міст

Резистори

Змінний резистор

Трансформатор

Похожие работы на - Мікропроцесорна система управління перетворювачем частоти

 

Не нашли материал для своей работы?
Поможем написать уникальную работу
Без плагиата!
Без нейросетей!