Генератор последовательности чисел

  • Вид работы:
    Контрольная работа
  • Предмет:
    Информатика, ВТ, телекоммуникации
  • Язык:
    Русский
    ,
    Формат файла:
    MS Word
    275,35 Кб
  • Опубликовано:
    2013-11-25
Вы можете узнать стоимость помощи в написании студенческой работы.
Помощь в написании работы, которую точно примут!

Генератор последовательности чисел





Курсовая работа

Генератор последовательности чисел

Введение

Тема является весьма актуальной в настоящее время. Так как во многих областях науки и техники (электроника, электротехника, приборо- и машиностроение) необходимо использование генераторов, которые обладают рядом определенных полезных свойств. Их использование лежит в основе электротехники и радиотехники, и играют важнейшую роль в развитии современной схемотехники.

В данной курсовой работе было предложено спроектировать делитель частоты на JK триггерах с заданным вектором числовой последовательности и разрядностью двоичных чисел. Провести расчеты функций возбуждения (с помощью таблицы переходов генератора и методом карт Карно), произвести моделирование схемы с помощью программы Altera. Полученные значения комбинаций на временных диаграммах должны совпасть с заданным вектором числовой последовательности.

1. Генераторы чисел. Основные сведения

генератор программа комбинационный число

Числовой генератор-это цифровое устройство вырабатывающее последовательность N-разрядных чисел, длинны-L. Число состояний генератора называется длинной последовательности чисел, которая определяется как число тактов машинного времени (периодов синхросигналов), после которого последовательность чисел на выходе генератора повторяется. Последовательные узлы такого типа называют также распределителями сигналов (импульсов), так как образуемая на их выходах последовательность двоичных чисел часто используется в цифровых системах как последовательность сигналов, управляющих работой других узлов.

Таким образом, первой классификацией генераторов числовых последовательностей можно выделить разрядность чисел N:

трехразрядные

четырехразрядные и т.д.

По своей структуре генераторы чисел близки либо к счетчикам, либо к регистрам. Следовательно, седеющей классификацией будет:

.        Генераторы на основе счетчиков

Любой счетчик можно рассматривать как генератор определенной последовательности чисел, имеющей Lг=Kc. Например, счетчик с модулем счета Kc=8 является генератором последовательности 0-1-2-3-4-5-6-7. Аналогично можно получить структуры генераторов любой последовательности чисел. При этом требуемое число разрядов (триггеров) равно числу двоичных разрядов m в генерируемых числах.

2.      Генераторы на основе сдвиговых регистров

Таким образом, можно реализовать генераторы циклических последовательностей чисел (такие триггеры называют кольцевыми), в которых каждое последующее число образуется путем сдвига предыдущего числа, записанного в регистре, на один разряд и введением в освободившийся первый разряд 0 или 1. Для этого ко входу первого разряда регистра подключается комбинационная схема, образующая необходимый управляющий сигнал. Если имеется m-разрядный сдвиговый регистр, то можно генерировать циклические последовательности длинной Lг≤2m.

На основе сдвиговых регистров относительно просто получаются управляемые генераторы, образующие различные последовательности кодов в зависимости от комбинации внешних управляющих сигналов М. При разработке структуры таких генераторов сначала определяются функции управляющей комбинационной схемы, необходимые для получения всех заданных последовательностей. После минимизации функции строится КС, которая при заданной комбинации внешних сигналов М будет давать на выходе ту или иную управляющую функцию, необходимую для формирования требуемой последовательности чисел.

Однако генераторы на основе регистров образуют только циклические последовательности чисел. Для реализации любых нециклических последовательностей требуется дополнительный преобразователь кодов, включаемый на выходе генератора. При этом основные параметры генератора (быстродействие, мощность, площадь кристалла) несколько ухудшаются.

В данной работе генератор последовательности чисел будем синтезировать по следующей принципиальной схеме:

Рис. 1

где n-разрядность счетчика

2. Расчет функций возбуждения генератора чисел

Для моего варианта: разрядность двоичных чисел: N=3

длина последовательности: L=21

вектор числовой последовательности:

W=<4,1,7,6,5,4,5,4,5,4,2,2,2,7,1,4,3,6,4,4,4>

1)      Определим разрядность счетчика

Счmod32=0ч20

2)      Составим таблицу переходов генератора чисел

Таблица 1.

C

Qt

Qt+1

D


С5

C4 0

C3

C2

C1

Q3

Q2

Q1

Q3

Q2

Q1

D3

D2

D1

0

0


0

0

0


0

0

0

0

1

0

0

1

1

0

0

0

0

1

0

0

1

1

1

1

1

1

1

2

0

0

0

1

0

1

1

1

1

1

0

1

1

0

3

0

0

0

1

1

1

1

0

1

0

1

1

0

1

4

0

0

1

0

0

1

0

1

1

0

0

1

0

0

5

0

0

1

0

1

1

0

0

1

0

1

1

0

1

6

0

0

1

1

0

1

0

1

1

0

0

1

0

0

7

0

0

1

1

1

1

0

0

1

0

1

1

0

1

8

0

1

0

0

0

1

0

1

1

0

0

1

0

0

9

0

1

0

0

1

1

0

0

0

1

0

0

1

0

10

0

1

0

1

0

0

1

0

0

1

0

0

1

0

11

0

1

0

1

1

0

1

0

0

1

0

0

1

0

12

0

1

1

0

0

0

1

0

1

1

1

1

1

1

13

0

1

1

0

1

1

1

1

0

0

1

0

0

1

14

0

1

1

1

0

0

0

1

1

0

0

1

0

0

15

0

1

1

1

1

1

0

0

0

1

1

0

1

1

16

1

0

0

0

0

0

1

1

1

1

0

1

1

0

17

1

0

0

0

1

1

1

0

1

0

0

1

0

0

18

1

0

0

1

0

1

0

0

1

0

0

1

0

0

19

1

0

0

1

1

1

0

0

1

0

0

1

0

0

20

1

1

0

0

1

0

0

1

0

0

1

0

0




Колонку D заполняем исходя из свойств D-триггеров (выход триггера повторяет вход)

Таблица переходов D-триггера имеет вид:

Таблица 2.

Qt→Qt+1

C

D

Qt+1

примечание

0→0

0

Х

Qt

хранение

0→1

1

1

1

запись 1

1→0

1

0

0

запись 0

1→1

0

Х

Qt

хранение


Составим карты Карно:

Таблица 3.

54\321

000

001

011

010

110

111

101

100

00

0

1

1

1

1

1

1

1

01

1

0

0

0

1

0

0

1

11

х

х

х

х

х

х

х

х

10

1

1

1

1

х

х

х

1


Таблица 4.

54\321

000

001

011

010

110

111

101

100

00

0

1

0

1

0

0

0

0

01

0

1

1

1

0

1

0

1

11

х

х

х

х

х

х

х

х

10

1

0

0

0

х

х

х

0


Таблица 5.

54\321

000

001

011

010

110

111

101

100

00

1

1

1

0

0

1

1

0

01

0

0

0

0

0

1

1

1

11

х

х

х

х

х

х

х

х

10

0

0

0

0

х

х

х

0



Исходя из полученных результатов, для построения схемы выбираем карты с единичными покрытиями.

)        Составим уравнения возбуждающих функций генератора.

С помощью карт Карно составляем уравнения для каждого из триггеров D, в уравнение входят переменные, которые не меняют своего значения в данном покрытии. Если значение переменной равно 1, то в уравнении она записывается в прямом виде, иначе (значение равно 0) в инверсном. Число слагаемых в уравнении равняется числу покрытий.

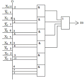
D3 =X5+X3X1+X4X3+X4X2+X4X1+X4X2X1

D2 =X4X2X1+X4X3X2+X4X3X1+X4X3X2X1+X5X3X2X1+X5X3X2X1+X5X3X2X1

D1=X3X1+X4X3X2+X5X4X1+X5X4X3X2

У=17+16+32=65 (цена по Квайну)

Составим схему для каждого из уравнений:

Рис. 2

Рис. 3

Рис. 4

генератор программа комбинационный число

Имея схемы для каждого из выводов D, собираем их в общую схему генератора с помощью метода физического моделирования на программе Altera. Все элементы в программе имеют западное обозначение. В качестве счетчика чисел по требуемому модулю (32) используем 7493 (155ИЕ5) из библиотеки mf синхронизация внешняя.

Кроме того, в задании спроектировать генератор необходимо на JK-триггерах, поэтому делаем замещение:

3. Модель генератора на программе Altera

Чтобы проверить результаты теоретических расчетов произведем моделирование схемы методом физического моделирования. Для этого воспользуемся программным обеспечением в виде Altera MAXPLUS-2.

Рис. 5.

4. Временные диаграммы

Работу данной схемы отражают временная диаграмма:

Рис. 6.

На диаграмме комбинации:

(001,111,110,101,100,101,100,101,100,010,010,010,111,001,100,011,110,100,100,100)

5. Применение СИС в ИС

Термин «схемы средней степени интеграции» появился в середине 60-х годов прошлого столетия, когда возникла технологическая возможность изготовления одного или нескольких комбинационных (мультиплексоров, дешифраторов, компараторов и др.) или последовательных (триггеров, регистров, счетчиков и др.) устройств в виде одного кристалла. Такие схемы, включающие в себя от 101 до 1000 элементов, стали называть средними интегральными схемами (СИС).

СИС, имея высокую степень интеграции, позволяет получить малые габариты, уменьшить количество кристаллов при малой потребляемой мощности. При проектировании цифровых систем с использованием СИС разработчик в состоянии не только реализовать поставленную перед ним задачу, но и достигнуть сокращения числа компонентов и площади печатных плат, при экономии потребляемой мощности, времени проектирования и доводки конструкции по сравнению с традиционными методами проектирования на малых интегральных схемах. В настоящее время СИС применяют в следующих случаях:

когда привлекает преимущество СИС, заключающееся в благоприятном сочетании в широком диапазоне частотно-мощностных характеристик;

при разработках, когда невыгодно использовать микропроцессоры;

в микропроцессорных системах, где СИС обеспечивает дешифрацию адреса, состояния, выбора датчиков с помощью мультиплексоров, мультиплексирование адреса данных, преобразование кодов и другие подобные функции.

ЦИС малой степени интеграции, реализующие элементарные логические функции типа И-НЕ или ИЛИ-НЕ, являются наиболее универсальной базой, так как на их основе могут быть реализованы любые более сложные цифровые устройства и системы. ЦИС средней степени интеграции реализуют широко применяемые цифровые узлы, такие как дешифраторы, счетчики, регистры.

В составе интегральных схем имеются счетчики СИС по модулю 10, 12, 16 - это соответственно 155ИЕ2 (аналог 7490), 155ИЕ4 (7492), 155ИЕ5 (7493).

В данной работе используется счетчик 155ИЕ5 (7493). Что позволяет достигнуть сокращения числа компонентов и площади печатных плат, уменьшить аппаратные затраты, при экономии потребляемой мощности.

6. Применение ПЗУ для реализации комбинационных устройств

Запоминающие устройства служат для хранения и обмена информацией. В общем объеме выпуска ИС ЗУ составляют 40%.

ПЗУ, основной функцией которых является долговременное энергозависимое хранение данных, могут быть использованы и в других целях. Это относится прежде всего к ППЗУ, которые можно рассматривать как универсальные элементы с программируемым по желанию пользования внутренним содержанием. В этом отношении ППЗУ можно рассматривать как устройство с табличным заданием любых функций от переменных, подаваемых на адресные входы. Это могут быть логические функции, арифметические и элементарные функции. К примеру, ППЗУ с организацией 2nх1 можно рассматривать как комбинационное устройство с n входами и одним выходом. Такое устройство выдает на выход 0 или 2 в зависимости от содержания ячейки по адресу, которым в данном случае является m-разрядный код. Быстродействие устройств на программируемых ПЗУ будет определяться временем считывания из него и может быть значительно выше, чем при традиционной реализации на базе ЛЭ.

При табличном задании функции программирование ПЗУ производится непосредственно по этой таблице путем занесения 0 и 1 в соответствующие ячейки памяти. Если функции заданы аналитически, то их следует перевести в СДНФ, а затем составить таблицу истинности, которая и является таблицей для программирования.

В данной работе на основе элементов памяти строятся D-триггеры, являющиеся бистабильными элементами для хранения и преобразования двоичной информации.

Заключение

В ходе данного курсового проекта был разработан делитель частот на JK-триггерах и делитель частот на СИС. В ходе анализа работы схем получены следующие выводы. Делитель частот на СИС прост в изготовлении, т.к. отпадает необходимость расчетов, необходимо лишь знать за что отвечает каждый конкретный вывод схемы. Быстродействие схемы определится быстродействием одного элемента (не включая логические схемы), а не нескольких. Значительно меньше и их цена. Таким образом, для изготовления схем предпочтительно использование СИС счетчиков.

Список использованной литературы

1.   Хоровиц П., У Хилл У., Искусство схемотехники Т.2; 4-е изд. - М.: Мир, 1993. - 122 с.

.     Чье Ен Ун. Схемотехника: учеб. пособие для вузов («Автоматизация и управление») / Чье Ен Ун. - Хабаровск: Изд-во ТОГУ, 2007. - 384 с.

.     Чье Ен Ун. Электроника. Цифровые элементы и устройства: Учебное пособие») / Чье Ен Ун. - Хабаровск: Изд-во ТОГУ, 2002. - 97 с

.     Алексенко А.Г., Микросхемотехника. М.: Изд. Центр «Радио и сязь»;, 1990. -492 с.

Похожие работы на - Генератор последовательности чисел

 

Не нашли материал для своей работы?
Поможем написать уникальную работу
Без плагиата!
Без нейросетей!