Процессы в производстве строительных материалов

  • Вид работы:
    Курсовая работа (т)
  • Предмет:
    Строительство
  • Язык:
    Русский
    ,
    Формат файла:
    MS Word
    656,24 Кб
  • Опубликовано:
    2013-05-31
Вы можете узнать стоимость помощи в написании студенческой работы.
Помощь в написании работы, которую точно примут!

Процессы в производстве строительных материалов

ВВЕДЕНИЕ

В искусственных строительных конгломератах различного назначения в качестве крупного неорганического заполнителя применяют гравий и щебень. Тот и другой могут быть природными, добываемыми в соответствующих месторождениях, однако обычно под щебнем понимается не природный, а получаемый специальным дроблением материал.

Природный гравий представляет собой рыхлую смесь окатанных обломков размером от 5 до 70 мм. Горный гравий по сравнению с речным, морским и ледниковым обладает более угловатыми с шероховатой поверхностью обломками и большим количеством пылевато-глинистых примесей. Обломки гравия, обработанные водой, имеют гладкую поверхность, что ухудшает ее сцепление с вяжущим веществом. Лучшей разновидностью гравия считается ледниковый, который менее окатан и имеет более равномерный зерновой состав. Все разновидности гравия (а также природного щебня и дресвы) характеризуются неоднородным петрографическим и минеральным составом, так как в их образовании участвуют разнообразные горные породы и минералы. Поэтому оценка их прочности производится на образцах средних проб с отбором из них зерен слабых и неморозостойких пород и определением их содержания в процентах по массе. Прочность щебня характеризуется маркой и определяется по его дробимости при сжатии, (раздавливании) в металлическом цилиндре. Значительное содержание в гравии выветрелых обломков осадочных и других пород (иногда до 40... 60%) ухудшает их механические свойства; присутствие же обломков магматических пород (гранитных валунов) и песчаников повышает его качество. При разработке гравийных отложений производится разделение их по зерновому составу, поскольку другие виды обогащения затруднительны. Встречающиеся в них отдельные крупные глыбы и галька подвергаются дроблению, что хотя и удорожает стоимость, но при этом повышает качество гравийного материала. Аналогичным путем поступают и при разработке отложений природного щебня, сложенного преимущественно остроугольным обломками размером до 100 ... 150 мм. При содержании в гравии природного песка от 25 до 40% материал называют песчано-гравийной смесью. Применение гравия и песчано-гравийной смеси в производстве строительных материалов производится после предварительных лабораторных проверок прочности, морозостойкости и других показателей качества в зависимости от конструктивных особенностей сооружения.

Щебень - материал, получаемый дроблением горных пород, валунов, гальки или искусственных камней. Для этого применяют различные по конструкции и мощности камнедробильные машины, от которых зависит качество получаемой продукции (рис. 9.2). Лучшей формой щебенок считается кубовидная или тетраэдрическая, размером в пределах 5 ... 70 мм. Содержание щебенок лещадной и игловатой форм не должно превышать 10 ... 15% по массе. Одновременно со щебнем в камнедробильных машинах получают более мелкие песчаные (высевки) и пылеватые фракции, которые отделяются от него в процессе грохочения. На качество щебня установлены требования в соответствующих ГОСТах и ТУ в зависимости от его назначения (для бетона, асфальтобетона, легкого бетона и др.). Эти требования в основном сходны, но имеют уточнения в деталях. Основные сходные требования имеются по дробимости щебня в металлических цилиндрах при сжатии, морозостойкости, истираемости и сопротивлению удару, зерновому составу, прочности исходной породы (обычно в водонасыщенном состоянии). Для производства щебня из горных пород отдают предпочтение магматическим, особенно гранитам, габбро, диабазам, базальтам, а из осадочных - известнякам, доломитам, из побочных продуктов производства - шлакам доменного процесса, отходам керамического производства.

Широкое использование имеют легкие крупные заполнители. Природные заполнители получают дроблением пористых известняков, известняков-ракушечников, вулканических и известковых туфов и некоторых других пористых пород. Искусственные - путем термической обработки в основном алюмосиликатного сырья с получением керамзитового, аглопоритового гравия или щебня, а также шунгизита, вакулита, вспученного перлита, термозита (шлаковой пемзы) и других пористых материалов с насыпной плотностью от 200 до 1400 кг/м. Керамзитовый гравий и песок получают путем вспучивания в процессе ускоренного обжига гранул из легкоплавкой глины. Аглопоритовый щебень и песок - путем спекания глинистой породы и отходов от добычи, переработки и сжигания каменных углей на специальных агломерационных металлических решетках с последующим дроблением продуктов обжига. Вакулитовый полый гравий получают путем накатывания слоя малопластичных высокодисперсных пород типа суглинков, супесей, зол ГЭС, сланцевых и других на «ядро» из легкосгораемого органического материала (опилок, торфа, лигнина и др.) и последующего обжига получаемых при этом сырцевых гранул. Сильно поризованные особо легкие щебень и песок получают при нагревании (обжиге) вермикулита, вулканического стекла обсидиана, кремнеземистой горной породы перлита и др. Получил расширенное применение шунгизит, сырьем для производства которого являются вспучивающиеся шунгитовые сланцы, содержащие до 3 % шунгита - углерода особой формы. Если требуется повышенная прочность, то искусственный заполнитель получают утяжеленный. Для этого из маловспучивающегося глинистого сырья изготовляют керамдор, из регенерированной стекломассы - дорсил и др., качество которых обусловливается специальными требованиями заказчиков-строителей.

Заполнители сильно различаются между собой по прочности. Предел прочности при сжатии образцов, изготовленных из разных заполнителей, изменяется у тяжелых горных пород от 10 до 500 МПа, у легких-от 0,4 до 25 МПа. Принято, чтобы прочность заполнителя превосходила прочность конгломерата на 20 ... 50%, но целесообразнее каждый раз обосновывать минимально допустимую прочность заполнителя по характеристике вяжущего вещества оптимальной структуры.

Для тяжелого бетона марки 300 и выше прочность исходной горной породы в насыщенном водой состоянии должна быть в 2 раза больше этой марки.

По морозостойкости щебень делится на шесть марок: Мрз 15, 25, 100, 150, 200 и 300. Числа марок соответствуют количеству циклов попеременного замораживания и оттаивания образцов, при котором потеря массы крупного заполнителя не превышает 5% (для Мрз 15 и 25 допускается потеря массы до 10%). Следует отметить, что эти требования к качеству щебня относятся в основном при его применении в бетонах. Для других видов ИСК технические требования несколько отличаются. Особое значение придается обоснованию наибольшей крупности зерен и зерновому составу: первое- исходя из размера конструктивного элемента, второе -по предельным значениям.

По крупности плотный гравий и щебень разделяют на фракции 5 ... 10, 10 ... 20, 20 ... 40 и 40 ... 70 мм просеиванием сухой пробы в количестве 10 кг через стандартный набор сит с размерами отверстий 70, 40, 20, 10 и 5 мм. По крупности пористый гравий и щебень применяют трех фракций: от 5 до 10 мм, от 10'до 20 мм и от 20 до 40 мм. Вместо фракций 5... 10 мм в легких бетонах допускается применять фракции 3 ... 10 мм, а вместо фракций 10 ... 20 мм использовать фракции 10 ... 15 мм. Для всех разновидностей заполнителей имеет важное значение коэффициент размягчения - отношение предела прочности породы в водонасыщенном состоянии к прочности при сжатии в сухом состоянии, поскольку он косвенно характеризует морозостойкость материала. Его величина для плотных заполнителей должна быть не менее 0,85, а при заполнителях пористых - не менее 0,8 и только в конгломератах теплотехнического назначения этот показатель должен быть не менее 0,7. Во всех случаях требуется учитывать требования последних стандартов на соответствующие разновидности тяжелых и легких заполнителей по показателям их качества. Кроме зернистых используют заполнители иной формы. Большое распространение в технологии различных ИСК получают волокнистые заполнители, выполняющие в структуре функции армирующего компонента. Волокнистые заполнители направленного (ориентированного) или хаотического расположения увеличивают способность конгломератов к сопротивлению изгибающим и растягивающим нагрузкам. С этой целью используют короткие стальные волокна длиной до 25 мм и диаметром 0,005 ... 0,015 мм, называемые фиброй, стекловолокно, волокна из расплава шлака, керамики, горных пород (например, асбеста, базальтов), которые имеют гораздо большие значения упругости по сравнению с ИСК; например бетоном. Внесение в состав волокнистого заполнителя несколько усложняет технологию ИСК, но приносит эффект в упрочнении конструкций, если только была обоснованно выбрана разновидность волокна. Так, например, обычное стекловолокно сравнительно быстро разрушается в щелочной среде цементного камня, поэтому у нас и за рубежом предложены составы щелочестойких стекловолокон.

В составе некоторых конгломератов, особенно на основе полимерных вяжущих веществ, нередко используют заполнители пластинчатой формы с образованием свеобразных композиционных материалов. Своеобразным видом «активного заполнителя» может быть и металлическая арматура, например стальная в железобетоне, часто выполняющая функции каркаса в ИСК, если ей придана форма сетки. Направленное расположение арматуры повышает анизотропность получаемого материала (подобно анизотропии кристаллов), что может благоприятствовать механическому упрочнению конструкции. Однако наблюдаются случаи, когда в эксплуатационный период нарушается сцепление вяжущего с арматурой. Тогда такой «заполнитель» становится неактивным, что отрицательно отразится на надежности конструкции в здании или сооружении. Определение количества и разновидности арматуры производится, в теории железобетона с помощью специальных расчетов.

ФИЗИКО-МЕХАНИЧЕСКИЕ СВОЙСТВА

Определение водопоглощения крупного заполнителя.

Метод основан на определении разности массы навески до и после насыщения ее водой.

Аппаратура. Технические весы по ГОСТ 24104-88 <#"668005.files/image001.gif"> (18)

где т1 - масса сухой пробы заполнителя, г;

т2 - масса пробы заполнителя, насыщенного водой, г.

За результат испытания принимаем среднее арифметическое значение результатов двух параллельных определений.

Водопоглощение крупного заполнителя (Wпогл) в процентах по объему вычисляем на основании предварительно установленного значения средней плотности зерен крупного заполнителя по формуле:

 (19)

где к - средняя плотность зерен крупного заполнителя, г/см3;

В - плотность воды, равная 1 г/см3;

W'погл - водопоглощение крупного заполнителя за 1 ч, %.

Определение средней плотности зерен крупного заполнителя.

Сущность метода. Среднюю плотность зерен крупного заполнителя определяем гидростатическим методом по разности массы контейнера с навеской до и после насыщения ее водой при взвешивании в воде и на воздухе.

Аппаратура. Весы для статического взвешивания по ГОСТ 23676-79.

Технические весы по ГОСТ 24104 <#"668005.files/image003.gif">

1 - сетчатый (перфорированный) сосуд; 2 - контейнер со сливом для воды; 3 - разновесы

Черт. 2 Весы для гидростатического взвешивания

Подготовка пробы. Отбираем пробу заполнителя испытываемой фракции объемом 3 л, высушиваем ее до постоянной массы, отсеивают в течение 1 - 2 мин на сите с отверстиями диаметром 5 мм частицы мельче 5 мм.

Проведение испытания.

Сухой контейнер с крышкой (см. черт. 3 <#"668005.files/image004.gif">

1 - нижняя часть контейнера, 2 - крышка; 3 - две шпильки диаметром 4 мм и длиной 2 мм; 4 - отверстия диаметром 4 мм с шагом 8 мм на нижней части контейнера и крышке; 5 -кольцо диаметром 10 мм

Черт. 3 Контейнер для насыщения заполнителя водой

Обработка результатов. Среднюю плотность зерен крупного заполнителя (к) в г/см3 вычисляем по формуле

 (2)

где m1 - масса пробы сухого заполнителя, найденная по разности массы контейнера с высушенной пробой и массы контейнера при взвешивании на воздухе, г;

m2 - масса пробы заполнителя, насыщенного водой, найденная по разности массы контейнера с насыщенной пробой заполнителя и без него при взвешивании на воздухе, г;

т3 - масса заполнителя в воде, найденная по разности массы контейнера с насыщенной пробой заполнителя и без него при взвешивании в воде, г;

в - плотность воды, принимаемая равной 1 г/см3.

Определение насыпной плотности.

Сущность метода. Насыпную плотность определяем взвешиванием массы высушенной пробы заполнителя в мерном сосуде.

Аппаратура. Весы для статического взвешивания с ценой деления не более 1 г по ГОСТ 23676-79.

Комплект мерных цилиндрических сосудов.

Сушильный электрошкаф по ОСТ 16.0.801.397-87.

Металлическая линейка по ГОСТ 427-75 <#"668005.files/image006.gif">

1 - воронка; 2 - опоры; 3 - заслонка

Черт. 1 Воронка для определения насыпной плотности песка

Обработка результатов. Насыпную плотность заполнителя (н) в кг/м3 вычисляем с точностью до 10 кг/м3 (песка марок по насыпной плотности 250 и менее - до 1 кг/м3) по формуле:

 (1)

где m1 - масса мерного сосуда с заполнителем, кг;

m2 - масса мерного сосуда, кг;

V - объем мерного сосуда, м3.

Насыпную плотность заполнителя вычисляем как среднее арифметическое значение результатов двух параллельных определений, при проведении которых каждый раз используем новую порцию заполнителя.

Для песка марок по насыпной плотности 250 и менее вычисление ведём по результатам трех определений.

Насыпную плотность заполнителя в состоянии естественной влажности определяем при контрольной проверке его качества. За насыпную плотность заполнителя в партии принимаем среднее арифметическое значение результатов трех параллельных определений, для которых каждый раз берём новую порцию заполнителя из объединенной пробы.

Для перевода количества поставляемого заполнителя из весовых единиц в объемные определяем насыпную плотность заполнителя в партии (в состоянии естественной влажности) путем взвешивания заполнителя в состоянии естественной влажности в мерном сосуде, размер которого в зависимости от крупности заполнителя принимаем по табл. 4.

Таблица 4

Наибольшая крупность зерен заполнителя, мм

Объем мерного сосуда, л

Размеры сосуда, мм



Диаметр

Высота

10 и менее

10

234

233,8

20

20

294

294

50

400

400


Определение теплопроводности зерен крупного заполнителя.

Сущность метода. Метод основан на определении теплопроводности крупного заполнителя расчетным путем по теплопроводности бетона и его растворной части.

Аппаратура и материалы.

Весы для статического взвешивания по ГОСТ 23676-79.

Сушильный электрошкаф по ОСТ 16.0.801.397-87.

Сита с отверстиями 5, 10, 20 и 40 мм из стандартного набора.

Мерные цилиндрические сосуды вместимостью 1, 2 и 5 л.

Виброплощадка по ГОСТ 10181.1-81 <#"668005.files/image008.gif"> (12)

где Vб - объем бетона, изготовляемого из раствора и крупного заполнителя, предназначенных для испытаний, л.

Объем бетона для изготовления двух образцов 25255 см должен составлять 8 л.

Отобранную навеску раствора перемешиваем в течение 1-2 мин вручную на предварительно увлажненном противне с навеской крупного заполнителя, приготовленного по п. 4.3.1 <#"668005.files/image009.gif"> (13)

где к - средняя плотность зерен крупного заполнителя, г/см3;

Wпогл - водопоглощение заполнителя за 1 ч, %.

Из приготовленной бетонной смеси вибрированием в течение 30-40 с формуемдва образца для определения теплопроводности. Образцы раствора и бетона не ранее чем через 6 ч после изготовления пропариваем в лабораторной пропарочной камере при температуре 80-85 °С в течение 10-16 ч и после распалубки помещаем в сушильный электрошкаф, где высушиваем до постоянной массы.

Затем определяем размеры образцов, их срединою плотность в сухом состоянии и теплопроводность по ГОСТ 7076 <#"668005.files/image010.gif"> (14)

где р - теплопроводность растворной части бетона, Вт/(м·°С) [ккал/(м·ч·°С)];

б - теплопроводность бетона, Вт/(м·°С) [ккал/(м·ч·°С)];

 - фактическая объемная концентрация крупного заполнителя, определяемая по формуле

 (15)

где р - средняя плотность образцов раствора в сухом состоянии, г/см3;

б - средняя плотность образцов бетона, г/см3;

к - средняя плотность крупного заполнителя, г/см3.

Определение теплопроводности крупного заполнителя па-рафинированием приведено в рекомендуемом приложении 2 <#"668005.files/image012.gif"> (42)

где т1 - масса навески заполнителя до испытания, г;

т2 - масса остатка на сите после испытания, г.

Потерю массы при замораживании определяем как среднее арифметическое значение результатов двух параллельных испытаний для каждой фракции заполнителя.

Результаты наших испытаний (фракция 20-40мм)

1.Определение водопоглощения

20-40 мм фракция

 

Масса образца в сухом состоянии

Масса образца в насыщенном водой состоянии

1

m1=26.6

33,5

2

m2=34.6

43,2

3

m3=20.0

25,3

4

m4=15.3

18,9


W1=(33.5-26.6)*100%/26.6=25.9%=(43.2-34.6)*100%/34.6=24.8%

Wср=(25,9+24,8+26,5+23,5)/4=25,175%

W3=(25.3-20.0)*100%/20=26.5%=(18.9-15.3)*100/15.3%=23.5%

 

.Определение средней плотности материала в образце неправильной геометрической формы

Vп=(m1-m)/pп

m-масса сухого образца, масса образца, покрытого парафином, кг; рп-средняя плотность парафина, равная 930 кг/м3

р=m/(V1-Vп)

m-масса сухого образца; V1-объем образца с парафином, м; Vп-объем парафина, м3

Сухой образец            парафином

m1=16.2 гр                   m1=18.2             

m2=17.6              m2=19.8             

m3=14.6              m3=16.8    

m цилиндр=311,7 гр             m=326 m в=326-311.7=14.3

№1Vn=(0.0182-0.0162)/930=0.000002 м3=326-311.7=14.3=0.0143 м3=0,0162/(0,0143-0,000002)=1,14 кг/м3

№2 Vn=(0.0198-0.0176)/930=0.00002366                          Рср=1,125 кг/м3=327.3-311.7=0.0156 м3

Р2=0,0176/(0,0156-0,00002366)=1,13 кг/м3

№3 Vn=(0.0168-0.0146)/930=0.00000237=324.9-311.7=13.2=0.0132 м3

р3=0,0146/(0,0132-0,00000237)=1,106 кг/м3

3.Определение насыпной плотности

Р=(m1-m2)/V

m1-масса запол. с сосуд.      m2-масса сосуда V-объем сосуда

-40 мм сырец

m2=890г=0,89кг

V=10л=0,01 м3

) m1=6,715кг                р=(6,715-0,89)/0,01=582,5

) m1=6,915кг                р=(6,915-0,89)/0,01=602,5    Рср=589,5 кг/м3

) m1=6,725кг                р=(6,725-0,89)/0,01=583,5

 

-40 мм обожжен.

m2=890г=0,89кг

V=10л=0,01 м3

) m1=8,015кг                р=(8,015-0,89)/0,01=712,5

) m1=8,260кг                р=(8,260-0,89)/0,01=737,0    Рср=719,83 кг/м3

) m1=7,990кг                р=(7,990-0,89)/0,01=710

 

.Определение теплопроводности

-40 мм

с=0,84 кДж/кг с

γ=1120 кг/м3

λ1=0,089 Вт/мК           λ2=0,066 Вт/мК           λср=0,0775 Вт/мК

5-10, Wср водопоглощения

26,65

10-20, Wср

26

20-40, Wср водопоглощение

25,175

Сред. Плотность с парафином

1,125

5-10 Рн, сырьецнасыпная плот.

611,6

10-20 Рн, сырьец

625

20-40 Рн, сырьец

589,5

5-10 Рн, обожжен.

750

10-20 Рн, обожжен.

736,6

20-40 Рн, обожжен.

719,83

5-10 λср теплопроводность

0,1285

10-20 λср

0,099

20-40 λср

0,0775


РАСЧЁТ ОСНОВНЫХ ПАРАМЕТРОВ ВАЛКОВЫХ И МОЛОТКОВЫХ ДРОБИЛОК

Расчёт основных параметров валковых дробилок.

Конструктивные параметры.

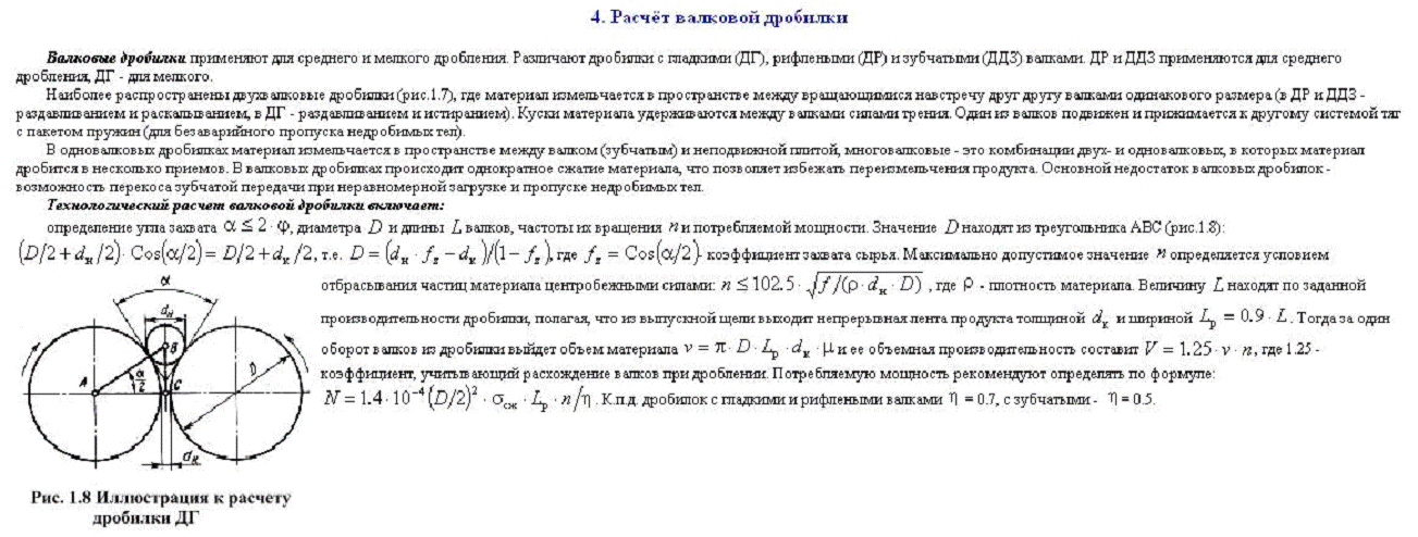
Основными параметрами валковой дробилки являются: ширина выходной щели, угол захвата α, диаметр D, длины валков L, частоты их вращения n, и потребляемая мощность N.

Рисунок 1 - Схема для расчёта валковой дробилки

Определяем ширину выходной щели а, м, из отношения:

a/d = 0,25, (1.1.1)

где d - диаметр куска материала, d = 85 = 0,085 м [по заданию]

 (1.1.2)


Значение D находиться из треугольника ABC (Рис. 1):

 (1.1.3)

 (1.1.4)

где fн=tg(α/2) - коэффициент захвата сырья.

Коэффициент fн трения для прочных пород принимают 0,3, при таких значениях угол α=16,7º, а отношение D/d:

 (1.1.5)

Наибольший диаметр загружаемого материала (d) задан 85 мм, поэтому диаметр вальцов равен:

D=d*17=85*17=1445 мм

Максимально допустимое значение частоты вращения валка (n) определяется условиями отбрасывания частиц материала центробежными силами:

 (1.1.6)

ρ - плотность материала, для щебня от 1,4 до 3 г/см³

=1,34 об\с=80,4 об\мин

Для нахождения минимальных и максимальных значений частоты вращения валков воспользуемся формулами

 (1.1.7) (1.1.8)

Таблица 1 - Техническая характеристика отечественных двухвалковых дробилок



Валковые дробилки



Показатель


с гладкими валками


с рифле­ным и гладким валками

Размер бандажа, мм:







диаметр

400

600

800

1000

1500

600

длина

250

400

500

550

600

400

Максимальная крупность исходного материала, мм

 20

 30

 40

 50

 75

 60

Пределы регулирования выходной щели, мм

 2-12

 2-14

 4-16

 4-18

 4-20

 10-30

Частота вращения валком, об/мин

 200

 180

 150

 100

 83

 175

Окружная скорость валков, м/с

 4,2

 5,6

 6,2

 5,2

 6,5

 5,5

Мощность электродвигателя кВт

2X4,5

2X7,5

28

40

55

20

Производительность, м³/ч, не менее при выходной щели







минимальной

2,7

4,3

10,8

11,9

13,0

18

максимальной

16,2

30,2

43,0

53,5

65,0

54

2,2

3,4

12,5

15,9

32,4

3,33


Выбираем ближайшее значение L=600

Нагрузки в основных элементах.

Усилия в деталях валковой дробилки определяются нагрузкой, которая создается пружинами предохранительного устройства. Эта нагрузка зависит от многих факторов и может быть вычислена лишь приближенно.

Предположим, что среднее суммарное усилие между валками при дроблении материала равно Рср (Н). Площадь, на которой будет действовать это усилие:

 (1.1.9)

где L - длина валков, м; l - длина дуги на участке измельчения материала, м,

l = Rα = Dα/2 (R - радиус валка, м; α - угол дуги, рад.).

При измельчении прочных материалов α = 16° 70'.

Тогда l = 0,143*D=0,143*1,445=0,21 м.

F=0.6*0,21=0.124 м²

Среднее суммарное усилие (Н) дробления

 (1.1.10)

где  - предел прочности материала при сжатии, кг\см² (=1200-1800 кг/см2); - коэффициент разрыхления материала, для прочных пород = 0,2-0,3.

1500*1240*20=37200000 Н=37,2 МН

Сила нажатия пружин подвижного валка должна обеспечивать указанные значения .

Производительность дробилки.

Производительность валковых дробилок можно вычислить, если представить процесс дробления как движение ленты материала шириной, равной длине L валка, и толщиной, равной ширине а выходной щели. Тогда за один оборот вала объем (м³) ленты материала, прошедший через выходную щель:

 (1.1.11)

Значит, при n (об/с) производительность (м³/с) дробилки будет:

 (1.1.12)

Необходимо иметь в виду, что при дроблении материалов средней прочности пружины, поджимающие валки, несколько сжимаются и валки расходятся. При этом ширина выходной щели может существенно измениться, что нужно учитывать, особенно при мелком дроблении пород средней прочности на гладких вплотную сдвинутых валках, т. е. при d - 0. Значит Q = 0.

Фактически производительность не равна нулю, так как валки раздвигаются на ширину b, зависящую от фактических усилий дробления и степени жесткости предохранительных пружин. Тогда:

 (1.1.13)

На основании практических данных b = 0,25dk, т. е. в расчетах производительности ширину выходной щели е учетом деформации пружин принимают равной 1,25 dk. При dk = 0 фактическое значение b можно определить по средневзвешенному значению dCB готового продукта в каждом конкретном случае.

Так как обычно длина валка используется не полностью и материал выходит из дробилки в разрыхленном виде, а не плотной лентой, то в формулу учитывающий степень разрыхленности материала: принимают для прочных материалов μ = 0,2-0,3.

Часто в формулу вводят также плотность дробимого материала ρ (т/м3). Тогда окончательно производительность Q (т/с) валковой дробилки

 (1.1.14)

т/с=1,152 т\мин

Мощность двигателя.

Мощность двигателя Nдв валковой дробилки с учетом затрат мощности на преодоление всех сопротивлений при работе машины

Nдв = (N1+N2) / η, (1.1.15)

где N1 - мощность, расходуемая на дробление с учетом трения материалов о валок;

N2 - мощность расходуемая на трение подшипников;

η - КПД передачи, η = 0,90-0,95

Мощность двигателя N1 необходима для дробления (Вт):

 (1.1.16)

где λ - коэффициент, учитывающий одновременность раскалывания материалов, λ= 0,02

N1 = 2х3,14х0,8х80х106х0,5х0,33х0,4х0,02х0,45х0,85 = 41517 Вт

Мощность N2, необходимая на преодоление трения в подшипниках двух валков, Вт:

 (1.1.17)

где dш - диаметр шейки вала, м;

f1 - коэффициент трения качения, приведенный к валу, f1 = 0,001

G - нагрузка на подшипники, Н.

 (1.1.18)

где Q - сила тяжести валка, Н, Q = 25000Н

Вт

Nдв = (41517+3335,5)/0,95 = 47213 Вт = 47,2 кВт

Расчёт основных параметров молотковых дробилок.

Для молотковых дробилок основным критерием для расчетов является критическая линейная скорость ротора, при которой возможно разрушение материала заданной крупности.

(2.1)

где -предел прочности материала при растяжении, =25Мпа;

-объемная масса дробимого материала, =1400кг/м3;

d-диаметр дробимого материала, d=0,2м.


Принимаем 40 м /с.

Исходя из рекомендаций литературы /4/, принимают диаметр дробилки:

 (2.2)

Найдя необходимую скорость удара рабочего органа по измельчаемому материалу и, задавшись диаметром дробилки D=1000 мм, мы можем определить необходимую угловую скорость вращения ротора дробилки:

(2.3)

где R-радиус траектории движения ударного элемента;


Частота вращения ротора связана с угловой скоростью следующей зависимостью:

(2.4)


Длина ротора дробилки определяется следующей зависимостью:

(2.5)

Принимаем длину ротора дробилки L=800 мм.

Число бил будет зависеть от физико-механических свойств обрабатываемого материала. Большое количество ярусов будет замедлять прохождение материала через рабочую зону и, в конечном счете, сказываться на производительности. А так же пострадает качество измельчения- возможно появление эффекта переизмельчения. При малом же числе бил будет наблюдаться проскакивание частиц материала и вследствие малого воздействия на материал, он не будет достигать требуемой степени дробления. Обычно необходимое количество бил устанавливается опытным путем. Мы принимаем число бил: Nярусов=4

Число ударных элементов также влияет на все, о чем было сказано выше. Минимальное количество должно быть не менее 2, чтобы уравновесить вал ротора. Большое их количество снижает силу удара по частицам материала. Мы принимаем: Nэл=4.

Определение производительности.

По условию задания производительность дробилки должна быть до 25 т/час. Определим производительность в кубометрах:

(2.6)

где g - объемная масса материала, g = 1,4 т/м3;


Определение мощности на привод дробилки

Для определения мощности на привод дробилки воспользуемся формулой ВНИИСтройдормаша, разработанной на основе закона поверхностей:

(2.7)

где -энергетический показатель разрушения материала, =3,6 Вт´час/м2;

-производительность дробилки, =17,86м3/час;

-степень дробления, =200/8=25;

-КПД дробилки, =0,8;

-КПД привода, =0,94.


Принимаем электродвигатель АИР160М6 мощностью 15 кВт

Частота вращения n=970 об/мин. Кратность пускового момента=2.

РАСЧЕТ ГОРЕНИЯ ГАЗА ДЛЯ ФРАКЦИИ 10-20

Рассчитываем в качестве примера горение природного газа Саратовского месторождения.

Задано:

1.объемный состав газа(%)

Всего 100%.

.влагосодержание воздуха, согласно климатологическим таблицам d составляет 10 г. на 1 кг сухого воздуха.

.природный газ сжигается во вращающейся керамзитообжигательной печи. Требуемая температура обжига t=1100˚C

Определить: количество, влагосодержание и энтальпию дымовых газов и расход воздуха на горение топлива.

Решение:

Определим калориметрическую температуру горения

t =t /ŋ t = 1000˚C/0.8=1375

Для проектных расчетов объемной теплоемкости продуктов горения допустимо пользоваться приближенной формулой

Сд=1,355+0,0000755t

Cд=1.355+0.0000755*1375=1.459 кДж

α=(Qn+t *C )/(V *t +Cg- V *C *t )= 2.14

Определяем объемный состав дымовых газов:

V =100V *α=2036,38

Определяем влагосодержание дымовых газов на 1 кг сухого воздуха

dд=6Н2О/Lcд=177,5/17,58=10,09

Lсд- масса сухих дымовых газов от сжигания 1м топлива

Lсд=Lд-GH2O=(1235-177.5)/100=17.58

Энтальпию продуктов горения, отнесенную к 1 кг сухих дымовых газов, определяют по формуле:

Iд=(Qn+Vв*Сд* α*tв+tт*Gт)/17,58= (36400+9,67*1,4*2,14 *10+10*1,7) /17,58 =2086,73 кДж/кг

щебень гравий дробилка газ

СПИСОК ИСПОЛЬЗУЕМОЙ ЛИТЕРАТУРЫ

1. «Строительные машины и оборудование»: учебник для вузов/ В.П. Сергеев; -М.: Высшая школа, 1987. -376 с.

2. «Дробилки. Конструкция, расчёт, особенности эксплуатации»: Б.В. Клушанцев, А.И. Косарев, Ю.А. Муйземнек; -М.: Машиностроение, 1990. 320с.

. «Процессы в производстве строительных материалов»: А.Б. Лошкарёв, Д.А. Трапезников, В.Б. Пономарёв, А.Н. Клинкин

4. Камалов С.А., Ли К.А. География размещения месторождений природных ископаемых Уральской области и их народнохозяйственной применение. Уральск: 1992. - 139 с.

.Котляр В.Д. Опоки - перспективное сырье для стеновой керамики / В.Д. Котляр, Б.В. Талпа // Строительные материалы. - 2007. - № 2. - С.31-33.

.Котляр В.Д. Классификация кремнистых опоковидных пород как сырья для производства стеновой керамики / В.Д. Котляр // Строительные материалы. - 2009. - № 3. - С. 36-39.

.Котляр В.Д. Вещественный состав и дообжиговые керамические свойства глинистых опок / В.Д. Котляр, Д.И. Братский, А.В. Устинов // Инженерный вестник Дона. Электронный журнал (http://www.ivdon.ru) - 2010. - № 4.

.ГОСТ 21216.9-93. Сырье глинистое. Метод определения спекаемости. - М.: ИПК Изд-во стандартов, 1995. - 18 с.

Похожие работы на - Процессы в производстве строительных материалов

 

Не нашли материал для своей работы?
Поможем написать уникальную работу
Без плагиата!
Без нейросетей!