Система управления стеклоочистителя автомобиля

  • Вид работы:
    Курсовая работа (т)
  • Предмет:
    Транспорт, грузоперевозки
  • Язык:
    Русский
    ,
    Формат файла:
    MS Word
    884,68 Кб
  • Опубликовано:
    2013-08-07
Вы можете узнать стоимость помощи в написании студенческой работы.
Помощь в написании работы, которую точно примут!

Система управления стеклоочистителя автомобиля

Министерство образования и науки Российской Федерации

Государственное образовательное учреждение

высшего профессионального образования

«Владимирский государственный университет

имени Александра Григорьевича и Николая Григорьевича Столетовых»

(ВлГУ)

Институт инновационных технологий

Кафедра АиМС




Курсовая работа

на тему: «Система управления стеклоочистителя автомобиля»




Выполнил: ст.гр. АЭ-109

Парамонов П.А.

Проверил:

Мишулин Ю.Е.




Владимир 2012

Содержание

1. Введение

. История создания стеклоочистителя

. Устройство стеклоочистителей

. Разработка структурной схемы управления ЭД стеклоочистителя

. Разработка функциональной схемы

. Составление принципиальной схемы включения двигателя стеклоочистителя ветрового стекла

. Заключение

. Список литературы

1. Введение

Стеклоочиститель (также «дворник») - это устройство, используемое для удаления капель дождя (влаги) и грязи с ветрового стекла автомобиля. Все транспортные средства, включая поезда, самолеты и корабли оснащены стеклоочистителями, это нормативное требование.

На сегодняшний день стеклоочиститель или «дворники», является незаменимым атрибутом практически всех видов моторной техники.

В данной работе будет собрана принципиальная схема управления электродвигателем стеклоочистителя лобового стекла для автомобиля «ВАЗ-2110». Стеклоочиститель будет выполнен с двумя режимами работы:

а) Непрерывный с регулируемой скоростью вращения.

б) Прерывистый, с заданным временем ожидания.

2. История создания стеклоочистителя

История возникновения стеклоочистителей начинается с момента появления на автомобилях ветрозащитных стекол.

Первые автомобили конца XIX века конструировались по принципу открытых экипажей с той лишь разницей, что тяговой силой теперь являлся двигатель внутреннего сгорания. Мощность двигателя была небольшой, всего 1.5 л.с., позволяющую развивать скорость до 16 км/ч. Такая конструкция в остеклении не нуждалась.

Довольно скоро ситуация начала меняться. Новые двигатели позволяли развивать ощутимую скорость. Невольно пришлось задуматься о защите водителя и пассажиров от потока встречного воздуха. Стали появляться закрытые кузова, позволяющие делать поездки комфортными в любую погоду. К началу XX века лобовое стекло стало неотъемлемой частью каждого автомобиля. Самым первым вариантом ветрозащитного стекла был небольшой, прозрачный щиток округлой формы, закреплённый на рулевой колонке напротив водителя. Его функциональность была близка к символической, однако его наличие уже позволило сделать управление автомобилем более комфортным и безопасным. Чуть позже, лобовое стекло стало покрывать почти всю ширину автомобиля, принимая более привычные нам очертания.

И тут возникла новая проблема - в плохую погоду стекло практически полностью закрывало обзор водителю из-за налипшего снега или дождевых капель.

Идею автомобильных стеклоочистителей, или по-простому «дворников», впервые предложила американка Мэри Андерсон (англ. Mary Anderson) родом из Грин Каунти, штат Алабама. По роду занятий она не имела никакого отношения к технике. В один из ненастных дней Мери ехала в трамвае и обратила внимание на то, что осадки значительно усложняют управление транспортом. Вагоновожатый то и дело останавливал трамвай и выходил на улицу чтобы протереть стекло машины от налипшего снега. Только так было возможно обеспечить необходимый обзор дороги.

В 1903 году Мэри Андерсон получила патент на свое изобретение. (рис.1)

Рисунок 1. Стеклоочиститель М. Андерсон

«Устройство для очистки стекла» с ручным приводом было предназначено для трамваев. Конструкция дворника имела ручной привод. Ось вращения проходила сквозь раму наверху. На одном конце был прикреплен скребок прижимаемый пружиной к стеклу, на другом - рычаг для вращения дворника.

Своей разработкой Мэри существенно облегчила жизнь водителям, хотя поначалу новшество подверглось серьезной критике и получило должное признание лишь к 1916 году, когда компания Tri-Continental, (предшественница современной Trico), выпустила первый серийный автомобильный «дворник». Привод механизма оставался ручным. Ось стеклоочистителя проходила через щель между верхней и нижней половинками ветрового стекла (позднее, когда щель стали закрывать уплотнителем, стеклоочиститель стали устанавливать на верхнюю часть стекла).

В 1920 году появились первые автоматические стеклоочистители. Механизм работал от воздействия разряженного воздуха во впускном коллекторе двигателя. Функциональность таких «дворников» оказалась весьма нестабильной. При высоких нагрузках на мотор система попросту переставала работать. Электрические стеклоочистители увидели свет в 1926 году. Они были гораздо практичней своего предшественника, хотя и не сразу оказались доступны широкому кругу автомобилистов, поскольку довольно долго устанавливались лишь на дорогие автомобили. Очередной виток в модернизации стеклоочистителей пришелся на 1963 г. Роберт Кирнс, профессор инженерного факультета Университета в Детройте предложил использовать схему прерывистых дворников, в которой интервал между взмахами щеток регулировался водителем. Роберт Кирнс называл свое изобретение "Мигающий глаз". В таком виде стеклоочистители используются и по сей день.

. Устройство стеклоочистителей

На автомобилях ВАЗ применяется стеклоочиститель типа СЛ-193. (см. рис.2) Он устанавливается под капотом в коробке воздухозаборника отопителя. Нижняя часть скобы 2 с электродвигателем крепится двумя шпильками к кронштейну на дне коробки, а верхняя часть скобы и кронштейн поводка 7 крепятся к панели рамы ветрового окна с помощью пластмассовых дистанционных втулок уравнителей, между которыми зажимается.

Рисунок 2. Устройство стеклоочистителя на автомобилях ВАЗ:

. Электродвигатель стеклоочистителя; 2. Скоба; 3. Внутренний уравнитель; 4.Ось рычага; 5. Рычаг щетки; 6. Наружный уравнитель; 7. Поводок правого рычага: 8. Промежуточная тяга; 9. Поводок левого рычага: 10. Втулки; 11. Штуцер; 12. Войлок; 13. Шатунная тяга; 14. Кривошип; 15. Вкладыши; 16. Распорная пружина; 17. Кожух реле; 18. Якорь реле; 19. Токопроводящая пластина: 20. Опора контактов; 21. Основание; 22. Обмотка реле; 23. Резистор; 24. Кронштейн прерывателя; 25. Биметаллическая пластина прерывателя; 26. Ось шестерни; 27. Шестерня редуктора; 28. Пружинная пластина; 29. Контактные стойки; 30. Смотри 29; 31. Крышка; 32. Вал якоря; 33. Крышка-картер редуктора; 34. Щетка; 35. Щеткодержатель; 36. Постоянный магнит; 37. Войлочное кольцо; 38. Подпятник; 39. Втулка; 40. Корпус; 41. Якорь электродвигателя; 42. Пластина крепления крышки; 43. Коллектор; 44. Электродвигатель стеклоочистителя: 45. Электродвигатель смывателя ветрового стекла; 46. Монтажный блок: 47. Выключатель зажигания; 48. Переключатель стеклоочистителя и омывателя ветрового стекла; 49. Реле стеклоочистителя: 50. I. Реле РС-514 стеклоочистителя; 51. II. Электродвигатель МЭ-241 стеклоочистителя; 52. III. Схема включения электродвигателей стеклоочистителя и смывателя ветрового стекла.

Панель после затягивания гайки стеклоочиститель состоит из рычажного механизма, щеток с рычагами и электродвигателя 1, который крепится к стальной скобе 2 тремя болтами. Вращение кривошипа 14 тягой 13 преобразуется в качание поводков 9 и 7, связанных тягой 8- Оси поводков вращаются каждая в двух металлокерамических втулках 1б, разделенных войлочной вставкой 12. Втулки и войлок пропитаны маслом. Тяги 8 и 13 соединяются с поводками и кривошипом сферическими шарнирами, в которых находятся по два полусферических металлокерамических вкладыша 15, пропитанных маслом, которым также заполнено и пространство между вкладышами. Вкладыши разжимаются пружиной. Рычаги щеток имеют пружины, которыми щетки прижимаются к стеклу. Электродвигатель стеклоочистителя Техническая характеристика Частота вращения вала редуктора при моменте 0, 1 кгс-м, не менее, мин" Потребляемая сила тока при моменте 0.1 кгс-м, не более, А2, 8 В стеклоочистителях СЛ-193 применяются двухщеточные двухполюсные электродвигатели постоянного тока МЭ-241 с возбуждением от постоянных магнитов. В один узел с электродвигателем объединен червячный редуктор. Электродвигатель имеет стальной штампованный корпус 40, внутри которого пружинными держателями закреплены два постоянных магнита 36. образующие вместе с корпусом статор. Стальной вал 32 якоря на средней части имеет продольную накатку, а на переднем конце - однозаходный червяк. На накатанную часть вала напрессован сердечник, набранный из пластин электротехнической стали. В пазы сердечника, изолированные картоном, уложена обмотка якоря, выводы секций которой припаяны к медным пластинам коллектора 43. Вал якоря вращается в двух металлокерамических втулках, закрепленных стальными обоймами, одна в корпусе, а другая на крышке 33. Наружная поверхность втулок сферическая. Вокруг втулок помещены войлочные кольца 37. пропитанные маслом. Осевое усилие, действующее на вал якоря от червячной передачи, воспринимается текстолитовым подпятником 38, в который упирается задний конец вала. Осевой свободный ход вала регулируется подбором шайб, устанавливаемых между коллектором и передней втулкой вала якоря. Корпус электродвигателя закрывается крышкой 33, являющейся одновременно картером редуктора. Крышка отлита из алюминиевого сплава и крепится к корпусу двумя винтами. С внутренней стороны к крышке приклепан пластмассовый щеткодержатель 35 с двумя щетками, а с наружной (в картере редуктора) находится пластмассовая червячная шестерня 27 с кулачком. Шестерня напрессована на ось 26. Другой конец оси имеет конусную накатанную поверхность на которую надевается и крепится гайкой кривошип 14. Ось вращается в металлокерамической втулке, запрессованной в крышку 33. Между шестерней и картером установлены стальная и текстолитовая шайбы. Снаружи ось уплотняется резиновым кольцом, потом расположены текстолитовая шайба и стальная упругая эластичная шайба, устраняющая свободный ход оси и прижимающая шестерню к картеру редуктора. Затем устанавливается водоотражательное кольцо и пружинное стопорное кольцо. Передаточное отношение редуктора составляет 51:1. кapтер редуктора закрывается пластмассовой панелью и крышкой 31. Между панелью и картером устанавливается уплотнительная прокладка. В панели находятся контактные стойки, к которым припаиваются провода и крепится пружинная пластина с контактами выключателя, обеспечивающего остановку электродвигателя в тот момент, когда щетки находятся в нижнем положении. Контакты пружинной пластины прижимаются к стойке 30, соединенной с источником питания. Когда выступ кулачка шестерни находится против пластины, он отжимает ее от стойки 30 и прижимает к стойке 29. соединенной с "массой". С 1982г. на части электродвигателей устанавливается термобиметаллический предохранитель многоразового действия. Он включен в провод, соединяющий одну из щеток электродвигателя с пружинной пластиной концевого выключателя. Предохранитель располагается либо на отдельном кронштейне, прикрепленном к крышке 31, либо на панели. Этот термобиметаллический предохранитель защищает цепь питания обмотки якоря электродвигателя от перегрузок, которые могут быть при заедании механизма стеклоочистителя. Реле стеклоочистителя на автомобилях ВАЗ для получения прерывистой работы стеклоочистителя применяется реле типа РС-514. Оно устанавливается под панелью приборов с левой стороны и крепится к кузову двумя винтами. Реле имеет эластичный пластмассовый кожух 17 и гетинаксовое основание 21, к которому приклепан сердечник с ярмом электромагнита. На сердечнике в пластмассовом каркасе находится обмотка 22. ярму с одной стороны винтом приклепана пластмассовая опора 20 с двумя парами неподвижных контактов, а с другой стороны на ярме качается якорь 18. К якорю приклепана токопроводящая пластина 19, замыкающая верхнюю или нижнюю пару контактов. Пружина оттягивает якорь от сердечника и поэтому верхняя пара контактов является нормально замкнутой, а нижняя - нормально разомкнутой. Когда якорь притягивается к сердечнику, то размыкается верхняя пара контактов и замыкается нижняя. К основанию 21 приклепан также кронштейн 24 прерывателя с биметаллической пластиной и. На пластине поверх изоляционной прокладки из асбестовой бумаги намотана нихромовая проволока. Когда через нее проходит ток, то она разогревается пластинка выгибается и контакты прерывателя размыкаются. После остывания пластинка принимает прежнее положение, и контакты прерывателя замыкаются. При размыкании контактов прерывателя в обмотке электромагнита возникает ЭДС самоиндукции, которая стремится поддержать исчезающий ток и вызывает искрение между разомкнутыми контактами прерывателя. Чтобы устранить искрение и, следовательно, обгорание контактов прерывателя, параллельно обмотке включен дополнительный резистор 23 с величиной сопротивления 100 Ом, через который замыкается ток самоиндукции. Он расположен под основанием 21 и приклеен к нему эпоксидной смолой. Работа стеклоочистителя Стеклоочиститель включается переключателем, расположенным на рулевой колонке. Рычаг переключателя стеклоочистителя расположен с правой стороны рулевой колонки и имеет три положения: "выключено" (рычаг в верхнем положении), "прерывистая работа" (среднее положение рычага), и "постоянная работа" (нижнее положение рычага). Постоянная работа_ стеклоочистителя. Ток идет от вывод "**зажима "30" генератора и замыкается по пути: зажим "30" генератора" - монтажный блок 46 - контакты "30" и "INT" выключателя 47 зажигания - предохранитель 2 монтажного блока - переключатель 48 стеклоочистителя - по серому проводу до монтажного блока и от него по голубому проводу до пластины 28 выключателя электродвигателя - предохранитель - обмотка якоря электродвигателя.

Электродвигатель работает с постоянной скоростью и щетки качаются с частотой 50-60 циклов в минуту. При замкнутых контактах 28 и 30 выключателя электродвигателя ток может идти также непосредственно от монтажного блока по желто-черному проводу к контакту 30 выключателя электродвигателя минуя переключатель стеклоочистителя. Прерывистая работа стеклоочистителя достигается с помощью-релё в среднем положении рычага переключателя 48. Как и в предыдущем случае, ток идет от зажима "30" генератора и тем же путем течет до переключателя 48 стеклоочистителя. Затем путь тока следующий: переключатель 48 стеклоочистителя - красный провод обмотка электромагнита реле 49 и параллельно через дополнительный резистор - контакты прерывателя реле - биметаллическая пластина прерывателя - желтый провод - переключатель 48 стеклоочистителя - "масса". "Ток, протекающий по обмотке электромагнита реле, вызывает притяжение якоря к сердечнику и замыкаются нижние контакты реле (на схеме верхние), а верхние размыкаются. Через замкнутые нижние контакты реле начинает протекать ток, питающий обмотку якоря электродвигателя.

Путь тока следующий: красный провод - замкнутые нижние контакты - по серому проводу к монтажному блоку, а затем по голубому проводу к пластине 28 выключателя электродвигателя - предохранитель - обмотка якоря электродвигателя - "масса". Якорь электродвигателя начинает вращаться и приводит в движение щетки стеклоочистителя. Одновременно протекает ток по обмотке прерывателя реле. Путь его идет также от красного провода, а затем - замкнутые нижние контакты реле (на схеме верхние) - обмотка прерывателя - желтый провод - переключатель 48 стеклоочистителя - "масса". Этот ток разогревает обмотку прерывателя. Биметаллическая пластинка от нагревания выгибается, и контакты прерывателя размыкаются, отключая питание обмотки электромагнита. Якорь реле возвращается в исходное положение. Нижние контакты реле размыкаются, а верхние (на схеме нижние) замыкаются, соединяя с "массой" контакт *9 выключателя электродвигателя. Электродвигатель останавливается. Поскольку ток теперь не протекает через обмотку прерывателя, то она остывает вместе с биметаллической пластиной. Пластина принимает прежнюю форму, и контакты прерывателя замыкаются, включая питание обмотки электромагнита. Описанный цикл повторяется вновь с частотой 9-17 раз в минуту. За время одного цикла щетки совершают один двойной ход и останавливаются в нижнем положении.

В начальный момент включения стеклоочистителя на прерывистую работу (пока еще не нагрелась биметаллическая пластина прерывателя) щетки могут сделать до 4-х непрерывных двойных ходов. Выключение стеклоочистителя происходит после перевода рычага исходное положение. 6 этом случае ток к обмотке якоря электродвигателя подается только от монтажного блока по желто-черному проводу через замкнутые контакты 28 и 30 концевого выключателя в электродвигателе. В тот момент, когда щетки стеклоочистителя придут в нижнее положение, выступ кулачка червячной шестерни редуктора разомкнет контакты 28 и 30 и отключит питание обмотки якоря. Якорь электродвигателя остановится, и щетки стеклоочистителя останутся в нижнем положении

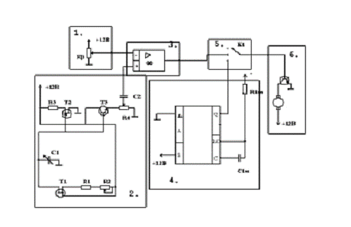
4. Разработка структурной схемы управления ЭД стеклоочистителя

Структурная схема стеклоочистителя представлена на рисунке 3.

В структурной схеме реализовано ШИМ регулирование следующим образом: генератор пилообразного напряжения на выходе выдает Пилообразное напряжение представленный на рисунке 4. Компаратор сравнивает сигнал с резистора переменного сопротивления и с генератора пилообразного напряжения, и на выходе выдает импульсы заданной ширины в результате чего мы получаем некоторое среднее значение напряжения, оно будет завесить от величины переменного сопротивления.(рис. 4)

Ждущий мультивибратор в данной схеме реализует «ждущий режим», механический переключатель имеет 3 положения:

. стеклоочиститель выключен,

. Режим непрерывного вращения,

. режим с ожиданием в заданный промежуток времени.

Рисунок 3. Структурная схема управления двигателем стеклоочистителя

Рисунок 4. Структурная схема стеклоочистителя ветрового стекла

5. Разработка функциональной схемы

Функциональная схема представлена на рисунке 5. Она содержит в себе следующие элементы:

. Резистор переменного сопротивления (реостат).

. Генератор пилообразного напряжения, изображенный на рис. 5(2), состоит из источника постоянного тока на полевом транзисторе T1, конденсатора переменной ёмкости С1 и однопереходного транзистора Т2. С помощью потенциометра R2 устанавливается значение постоянного тока стока полевого транзистора Т1, соответствующее термостабильной точке ПТ. Отрицательная обратная связь, создаваемая включенными в цепь истока резисторами R1 и R2 с большим сопротивлением, обеспечивает стабильный ток стока несмотря на наличие изменений напряжения питания. Этот ток линейно заряжает конденсатор переменной емкости С1 до напряжения запуска однопереходного транзистора Т2. Время заряда является функцией ёмкости конденсатора С1 [8].

Рисунок 5. Функциональная схема стеклоочистителя ветрового стекла

Изменяя ёмкость конденсатора С1, можно регулировать частоту повторения выходного сигнала генератора в диапазоне от 500 Гц до 50 кГц.

Накопительный конденсатор быстро разряжается через проводящий переключатель на транзисторе Т2. Пилообразное напряжение с конденсатора С1 подается на выход через эмиттерный повторитель на транзисторе Т3. Амплитуда выходного сигнала определяется положением движка потенциометра R4 и может регулироваться в пределах от 0 до 12 В. Во всём диапазоне частот нелинейность пилообразного напряжения в данной схеме не превышает 1%.

. Компаратор (рис.6) выполнен по сравнительно простой схеме без входов стробирования.

Второй каскад тоже выполнен по дифференциальной схеме на транзисторах Т4 и 7Y Благодаря балансной схеме подачи смещения поддерживается постоянным напряжение на базе транзистора Т3 при изменении положительного напряжения питания. Стабилитрон Д2 в эмиттерных цепях транзисторов Г4 и Т5 фиксирует потенциалы их баз на уровне 7В. Это значение определяет допустимый входной сигнал. Для повышения нагрузочной способности выхода по току применен эмиттерный повторитель на транзисторе 72.

Стабилитрон Д1 в эмиттерной цепи этого транзистора предназначен для сдвига уровня выходного сигнала с целью обеспечения совместительности компаратора по выходу с входами цифровых ТТЛ микросхем. Транзистор Т8 обеспечивает путь для входного вытекающего тока подключенной к компаратору ТТЛ микросхемы при логическом 0. Транзистор Т1 в диодном включении замыкает дифференциальный выход второго каскада

Рисунок 6. Компаратор

. Для реализации «ждущего режима» используем ждущий мультивибратор (рис.6). В данном случае будем использовать одноканальный ждущий мультивибратор. Он формирует калиброванные импульсы с хорошей стабильностью длительности. Мультивибратор содержит внутреннюю ячейку памяти - триггер с двумя выходами Q и Q. Поскольку о6а выхода имеют наружные выводы, разработчик получает от микросхемы парафазный сформированный импульс. Триггер имеет три импульсных входа логического управления,(установки в исходное состояние) через элемент Шмитта. Вход В (активный перепад - положительный) дает прямой запуск триггера, вход A- инверсные (активный перепад - отрицательный).

Сигнал сброса, в триггере, формируется с помощью RC-звена: времязадающий конденсатор Сτ подключается между выводами микросхемы 10 и 11, резистор Rτ включается от вывода 11 к положительной шине питания 5 В.

На кристалле микросхемы К155АГ1 (74121)(между выводами 11 и 9) имеется внутренний интегральный резистор Rвн с номиналом примерно 2 кОм. Длительность ожидания выходного импульса можно подсчитать:

τожид = C1мR1м ln2 ≈ 0,7 C1м R1м = 0.7*1.9*3.7 = 5с.

Мультивибратор нельзя перезапустить, пока не истекло время τожид.

. Под рулевые переключатели управления стеклоочистителем в автомобиле ваз установлены на рулевой колонке с правой стороны.

- стеклоочиститель лобового стекла выключен;

- стеклоочиститель лобового стекла работает непрерывно;- стеклоочиститель лобового стекла работает в прерывистом режиме;

.Моторедуктор привода стеклоочистителя ВАЗ 2110(рис.6а):

Напряжение: 12 В.

Мощность: 8,5 Вт.

Количество скоростей: 2.

Потребляемый ток: 4/4,7 А.

Рисунок 6а. Моторедуктор привода стеклоочистителя

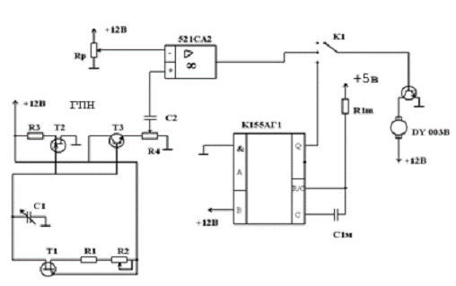
6. Составление принципиальной схемы включения двигателя стеклоочистителя ветрового стекла

стеклоочиститель электродвигатель компаратор

По имеющейся уже функциональной схеме выберем элементы для принципиальной схемы (рис. 7).

Для данной схемы используем отечественный компаратор 521СА2:

Технические характеристики аналогового компаратора:

Аналог uA710

Время задержки распространения не более 40 нс

Работа от двух источников +12/ -6 В

ТТЛ совместимый выход

Смещение нуля не более 3 мВ

Коэффициент усиления дифференциального сигнала не менее 1700

Мощность потребления 160 мВт

Области применения

Детекторы пересечения нуля

Детекторы перенапряжений

Широтно-импульсные модуляторы

Прецизионные выпрямители

Аналого-цифровые преобразователи

Ждущий мультивибратор на микросхеме К155АГ1 представляют собой одновибратор с логическим элементом на входе.

Содержит 55 интегральных элементов.

Корпус К155АГ1 типа 201.14-1, масса не более 1 г.

Предельно допустимые режимы эксплуатации :

Напряжение питания 5 В

Входное напряжение низкого уровня < 0,4 В

Входное напряжение высокого уровня > 2,4 В

Емкость нагрузки < 15 пФ

Длительность фронта и среза входного импульса < 150 нс

Температура окружающей среды: - К155......... - 45 + 85 °С

Рисунок 7. Принципиальная схема включения двигателя стеклоочистителя ветрового стекла

Для включения моторедуктора используем MOSFET транзистор 40312V1:

Материал p-n-перехода: Si

Структура транзистора: npn

Предельное постоянное напряжение коллектор-база (Ucb): 60V

Предельное постоянное напряжение коллектор-эмиттер (Uce) транзистора:

Предельное постоянное напряжение эмиттер-база (Ueb): 20V

Предельный постоянный ток коллектора транзистора (Icmax): 10A

Предельная температура p-n перехода (Tj): 200В°C

Граничная частота коэффициента передачи тока (Ft) транзистора: 375KHz

Статический коэффициент передачи тока в схеме с общим эмиттером (Hfe), min/max: 20/40

Производитель: RCA

Корпус: TO66

Моторедуктор привода стеклоочистителя DY003B, имеет следующие характеристики:

Частота вращения вала моторедуктора при напряжении питания 14В,

моменте нагрузки 1,47 Нм (0,15 кгс-м) и температуре окружающей среды (25±10) °С, мин:

первая (малая).....................30-40

вторая (большая).................55-70

Потребляемая сила тока при указанном выше моменте нагрузки, А, не более:

на первой скорости............3,5

на второй скорости............5.

7. Заключение

. Непрерывный (с регулируемой скоростью вращения);

. Прерывистый с заданным временем ожидания (5 секунд).

К преимуществам схемы можно отнести относительную дешевизну конструкции, а также бесступенчатое регулирование скорости моторедуктора.

8. Список литературы

1. Как появились «дворники». История стеклоочистителя.: «http://bwiper.ru/kak-poyavilis-dvorniki-istoriya-stekloochistitelya»

. Стеклоочиститель ветрового стекла автомобилей ВАЗ 2110: «http://car-exotic.com/vaz-cars/vaz-2110-car-electric-equipment-21.html»

. Технические характеристики аналоговых компараторов: «http://www.gaw.ru/html.cgi/txt/doc/comparator/data/521ca2.htm»

. Цифровая схемотехника : учеб. пособие / Ю. Е. Мишулин, В. А. Немонтов; Владим. гос. ун-т. - Владимир : Изд-во Владим. гос. ун-та, 2006. - 144 с.

Похожие работы на - Система управления стеклоочистителя автомобиля

 

Не нашли материал для своей работы?
Поможем написать уникальную работу
Без плагиата!
Без нейросетей!