Расчеты крановых механизмов и их деталей

  • Вид работы:
    Дипломная (ВКР)
  • Предмет:
    Транспорт, грузоперевозки
  • Язык:
    Русский
    ,
    Формат файла:
    MS Word
    1,53 Мб
  • Опубликовано:
    2013-05-10
Вы можете узнать стоимость помощи в написании студенческой работы.
Помощь в написании работы, которую точно примут!

Расчеты крановых механизмов и их деталей

Введение


Металлургические машины являются сложными техническими системами непрерывного действия, большой единичной производительности, работающими в условиях интенсивного нагружения и неблагоприятной окружающей среды.

В состав агрегатов входят десятки машин, сотни единиц узлов и тысячи деталей, каждая из которых имеет свой определенный, заранее неизвестный срок службы. Поэтому время нахождения оборудования в работоспособном состоянии является величиной случайной и с течением времени отказ неизбежен.

Для поддержания оборудования в работоспособном состоянии на металлургических предприятиях действует система технического обслуживания и ремонтов машин и агрегатов, призванная обеспечить безотказную работу в межремонтный период.

В период плановых остановок оборудования проводится большой объем ремонтно-восстановительных работ и тем не менее не удается избежать отказов, приводящих к потерям производства и дополнительным затратам на восстановление. Решение задач надежности должно тесно увязываться с экономическими вопросами.

Как правило, мероприятия, направленные на повышение показателей надежности, требуют существенных затрат на их реализацию, которые в ряде случаев могут превысить затраты, связанные с поддержанием оборудования в работоспособном состоянии на прежнем уровне. И в этом случае необходимо отказаться от таких мероприятий (если не идет речь о здоровье людей), либо искать другие приемлемые решения.

И только тогда, когда выбрано направление повышения надежности, оборудования, установлены критерии его предельного состояния и обоснована стратегия восстановления, возможно повышение эффективности принимаемых технических решений по ремонту узлов и деталей [1].

1. АНАЛИЗ РАБОТЫ ОБОРУДОВАНИЯ В ЦЕХЕ № 11 ОАО БМК

.1 Анализ работы мостового крана грузоподъёмностью 10 тонн

В конце 1914 года в Белорецке вступил в строй новый сталепроволочно гвоздильный завод. Он состоял из трех корпусов с отделением травления и отжига проволоки, гвоздильного цеха и цеха для изготовления телеграфных крючьев, механической мастерской, понизительной подстанции и заводской конторы. Новый завод был хорошо технически оснащен и лишь немногим уступал западноевропейским заводам того времени. Впоследствии стали строиться новые цеха, завод вырос и превратился в нынешнее сталепроволочно-канатное производство. Цех легированной проволоки - самый большой на СПКП не только по величине занимаемой территории, но и по количеству выпускаемой здесь продукции и численности работающих людей.

Цех легированной проволоки № 11 является подразделением Белорецкого Металлургического Комбината и производит проволоку из высоколегированных сталей и сплавов, а также проволоку других назначений для всех отраслей народного хозяйства.

Грузоподъемные машины (ГПМ) предназначены для подъема и перемещения грузов на незначительные расстояния в пространстве, ограниченном зоной промышленного предприятия, обслуживаемого машиной. В современном производстве широко применяют различные ГПМ, однако наибольшее распространение получили грузоподъемные краны [1].

Грузоподъемным краном называют грузоподъемную машину циклического действия, предназначенную для подъема и перемещения грузов (удерживаемых грузозахватным органом) из одной точки площадки, обслуживаемой машиной, в другую.

Современные грузоподъемные краны разделяют по назначению, области применения, конструктивным признакам, эксплуатационным параметрам и другим особенностям.

В процессе эксплуатации ко всем видам кранов предъявляются следующие общие технические требования:

грузоподъемные машины, сменные грузозахватные органы и съемные грузозахватные приспособления изготовляют в соответствии с Правилами устройства и безопасной эксплуатации грузоподъемных кранов, руководствуясь документами РД и ГОСТами, а при отсутствии последних - в соответствии с утвержденными техническими условиями;

электрическое оборудование грузоподъемных машин, его монтаж, подвод тока и заземление должны быть выполнены согласно Правилам устройства электроустановок (ПУЭ);

эксплуатация электрического оборудования грузоподъемных машин должна осуществляться в соответствии с Правилами эксплуатации и безопасности [11].

1.2 Особенности устройства мостового крана грузоподъемностью 10т

Мостовые краны являются одним из наиболее распространенных средств механизации различных производств, погрузочно-разгрузочных и складских работ. Перемещаясь по надземным путям, они не занимают полезной площади цеха или склада, обеспечивая в то же время обслуживание практически любой их точки.

Мостовые краны по типу мостов подразделяются на двухбалочные и однобалочные. Двухбалочный кран (рис. 2.1) включает две основные части: мост и тележку. Металлическая конструкция моста содержит две пролетные и две концевые балки и перекрывает рабочий пролет производственного помещения или склада.Мостовой кран (рис. 2.1) представляет собой мост 11 с ходовыми колесами 3, установленными в концевых балках 4 моста. Колеса перемещаются по подкрановым путям 2, уложенным на выступах верхней части стены или колонн цеха. По верхнему поясу моста крана передвигается тележка 8, снабженная механизмом подъема 7 с крюковой подвеской. В кранах общего назначения, или, как их называют еще, «уборочных», имеется только один механизм подъема (один крюк).

Механизм передвижения 13 установлен на мосту 11 крана, а механизм передвижения 12 тележки - непосредственно на тележке. Управление всеми механизмами совершается из кабины 1 крановщика. Для осмотра троллеев служит кабина 10.

Подъём и перемещение груза в поперечном направлении осуществляется подвижной тележкой, установленной на мосту крана. Подвижная тележка представляет собой сварную раму с размещенными на ней механизмами подъёма груза и механизмом передвижения тележки. Механизм подъёма груза является основным рабочим механизмом подъёма груза мостового крана.

1 - кабина машиниста (крановщика) ; 2 - крановые рельсы; 3 - ходовые колеса; 4 - концевая балка; 5 - гибкий кабель для токоподвода к тележке крана ;6 - вспомогательный механизм подъема груза; 7 -механизм подъема груза; 8 - крановая тележка; 9 - проволока для подвески гибкого кабеля; 10 - площадка для обслуживания тролеев;11 - главная балка; 12 - механизм передвижения тележки; 13 - механизм передвижения моста

Рисунок 2.1 - Мостовой кран общего назначения грузоподъемностью 10 т

Согласно «Правилам устройства и безопасной эксплуатации грузоподъёмных кранов» механизмы подъёма груза выполняют так, чтобы опускание груза производилось только принудительно, включением двигателя [3].

К основным параметрам крана относятся грузоподъемность, пролет, база, высота подъема, скорость подъема груза, скорость механизма передвижения крана и тележки, колея и база, тележки, режим работы, масса крана и тележки.

Грузоподъемность - максимальная масса поднимаемого краном груза. В нее включается и масса навешиваемого на крюк грузозахватного устройства или тары. Грузоподъемность является определяющим параметром для монтажных кранов и кранов, используемых в ремонтных и сборочных цехах. Для кранов, предназначенных для погрузочно-разгрузочных работ или для обслуживания технологических процессов, определяющим параметром, кроме того, является их производительность.

В результате отказов могут возникнуть аварийные ситуации. Одной из аварий является обрушение моста крана, когда его ходовые колеса сходят с пути из-за неисправности подкрановых балок и рельсовых путей. Прочность крепления подкранового рельса на подкрановых балках должна исключать возможность бокового или продольного смещения при работе крана, так как большие зазоры в стыках между рельсами, расширения и сужения пути, расположение рельсов на разных уровнях создают возможность возникновения аварий.

В процессе эксплуатации крана рельсы и ходовые колеса интенсивно изнашиваются, особенно при работе в цехах со значительными выделениями тепла, газов и пыли. Циклические нагрузки при перемещении грузов в пределах номинальной грузоподъемности крана обуславливают образование трещины, наплывов и выбоин на рельсах, ходовых колесах и их ребордах. Систематические осмотры подкрановых путей и ходовой части крана, своевременная замена изношенных или поврежденных рельсов и колес обеспечивают условия безопасной работы крана.

Высокие требования предъявляются к эксплуатации мостового крана. При перегрузке крана, движении рывками и ударах о концевые упоры в его конструктивных элементах возникают напряжения, которые приводят к нарушению целостности моста. Даже небольшие деформации моста крана могут привести к возникновению аварийной ситуации, поэтому перегрузка крана не допускается.

Важным условием безаварийной работы мостового крана является исправность тормозной системы, которая служит для регулировки скорости опускания груза и удержания его на весу в неподвижном состоянии. Изношенные тормозные колодки и ленты необходимо своевременно заменять новыми.

Помимо ограничителей хода, краны оборудывают ограничителями подъема, которые автоматически выключают двигатель подъема. Работа крана при отсутствии конечных выключателей или при неисправном их состоянии недопустима. Исправность и эффективность работы конечных выключателей должны систематически проверяться.

Техническая характеристика мостового крана общего назначения грузоподъемностью 10т:

Техническая характеристика мостового крана грузоподъемностью 10 т

Грузоподъемность, т……………………………………...10

Высота подъема, м…………………………………………20

Скорость, м/мин:

Подъема……………………………………………..……..12,5

передвижения тележки …………………………………..41,3

передвижения крана ……………………………………....154

Мощность электродвигателя механизма, кВт:

подъема…..………..………………………………………...45

передвижения тележки …………………………………….11

передвижения крана ………………………….…….………13

Масса, m:

тележки ………………………………………………………13,6

крана ………………………………………………………….52,9

2. РАСЧЕТНО-КОНСТРУКТОРСКАЯ ЧАСТЬ

 

.1 Кинематический расчет привода механизма передвижения тележки мостового крана


Исходные данные:

. Вес поднимаемого груза: Gгр = 100000 Н;

. Вес тележки (по паспорту крана): Gт = 139000 Н;

. Вес подвески: Gподв = 3680 Н;

. Скорость передвижения тележки: υ = 61,2 м/мин = 1,02 м/с.

Выбор кинематической схемы

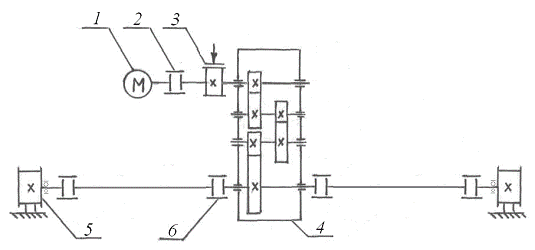
1 - двигатель; 2 - муфта зубчатая; 3 - тормоз; 4 - редуктор; 5 - колесо ходовое приводное; 6 - муфта зубчатая

Рисунок 2.1 - Кинематическая схема механизма передвижения тележки мостового крана

Статические нагрузки на колёса

Вес номинального груза равен . Вес тележки определим как:

([1], с 36)

Примем  =34,3

С учётом коэффициента неравномерности нагружения колёс максимально статических нагрузка на одно колесо:

,                                                           (2.1)

где k - коэффициент неравномерно нагруженных колес, k = 1,1.

Минимальная статическая нагрузка на одно колесо:

,                                                                               (2.2)

где k - коэффициент неравномерно нагруженных колес, k = 0,9.

Выбирается колесо диаметром D = 250 мм;  = 42 кН.

По диаметру колеса выбираются стандартные колёсные установки приводная колёсная установка К2РП-250 исполнения 1(один конец вала со шпоной) и неприводная К2РН-250, имеющие параметры [4]: Dк = 250 мм; d = 40 мм; dц = 55 мм; В =50 мм; mк.у.пр = 38,14 кг, mк.у.непр = 36,3 кг; zреб = 2. Форма поверхности катания - цилиндрическая. Тип подшипника - роликовый сферический двухрядный с симметричными роликами.

Выбор подтележного рельса

Принимается рельс Р 24 ГОСТ 6368 - 52 с выпуклой головкой. Значение b = 51 мм. Проверим соотношение ширины дорожки катания колеса B и головки рельса b по формуле:


что соответствует норме B - b  30 мм. указанной в таблице 2.12

Тип колеса: тележечное одноребордное.

Другие параметры рельса: R = 250 мм; b = 92 мм; F = 30.75 см2; I = 468 см4; А=107мм; С=51мм; m = 24.14 кг; l = 6, 7 и 8 м; материал - сталь М 62.

Сопротивление передвижению тележки

Сопротивление передвижению тележки с номинальным грузом при установившемся режиме работы определяется по формуле:

,                                             (2.3)

где f - приведённый коэффициент трения скольжения в подшипниках шариковых, роликовых [4], f = 0,015;

d - диаметр цапфы, мм, d = 55 мм;

μ - коэффициент трения качения колеса по выпуклому рельсу, μ=0,4 мм [4];

kдоп - коэффициент дополнительных сопротивлений, определяемых в основном трением реборд о головку рельса и трением элементовтокосъёмного устройства, kдоп = 2,0 [4];

Dк - диаметр колеса, мм;

- соответственно вес тележки и номинального груза,  

Сопротивление передвижению тележки без груза, создаваемое уклоном подтележечного пути, определяется по формуле:

,                                                                      (2.4)

где - уклон рельсового пути, .

Определим сопротивление, создаваемое при разгоне силами инерции. При скорости движения менее 1м/с  =1,25. Масса тележки равна 3,5т. Из этого значения необходимо вычесть массу крюковой подвески, совершающей вместе с грузом сложное колебательное движение. Масса поступательно движущейся тележки определяем по формуле:

т        ,                                     (2.5)

где  - масса тележки;

 масса крюковой подвески

Сопротивление передвижению тележки, создаваемое силами инерции:

По табл.2.16 ([1],с.41) примем значение =0,5∙[] = 0,5∙0,1=0,05 м/с

,                                 (2.6)

где  - коэффициент, учитывающий инерцию вращающихся частей механизма, ;

 масса поступательно движущегося объекта, =3,371т;

а - ускорение при разгоне, м/с, а = 0,05 м/с2

Сопротивление, создаваемое раскачиванием груза на гибкой подвеске:

                           (2.7)

Учитывая, что кран работает в помещении, полное сопротивление передвижению тележки в период разгона:

,                  (2.8)

где сопротивление, создаваемое раскачиванием груза, =0,5;

сопротивление, создаваемое силами трения, =1,72;

сопротивление создаваемое уклоном , =0,26;

сопротивление, создаваемое раскачиванием груза на гибкой подвеске, =0,21

Выбор двигателя

Мощность предварительно выбираемого двигателя вычисляется по формуле:

,                                                                               (2.9)

где  υ - скорость передвижения тележки, 41,3м/мин = 0,68м/с;

- предварительное значение к.п.д. механизма, ηпр = 0,9;

 - кратность среднепускового момента двигателя по отношению к номинальному,  = 1,55 [4]. Из табл.2.17 ([1], с.42)

Выбирается двигатель типа MTH 111-6, имеющий параметры: Nдв = 3,5 кВт; ПВдв = 25%, ηдв = 870 об/мин; Jр.дв = 0,115 кг·м, dв.дв = 35 мм, mдв = 76 кг.

Выбор передачи

Частота вращения колеса:

,                                           (2.10)

Требуемое передаточное число механизма:

,                                                                    (2.11)

Выбирается тип редуктора ВК - 400-IV

Определим эквивалентный момент на тихоходном валу редуктора  . Аналогично механизму главного подъёма примемдля группы режима 4М класс нагружения ВК - 400 и класс использования А4. При этом =0,25, =0,63, = 12500ч.

Частота вращения тихоходного вала редуктора равна частоте вращения колеса:

,                                                                   (2.12)

Число циклов нагружения на тихоходном валу редуктора:

,                                                                          (2.13)

где tмаш - общее время работы за весь срок службы, в течение которого данный механизм находится в действии, tмаш = 12500 ч. [4]

Суммарное число циклов контактных напряжений зуба шестерни тихоходной ступени:

,                                                                                  (2.14)

где uт - передаточное число тихоходной ступени редуктора, uт = 5 [4].

Коэффициент срока службы:

,                                                                                      (2.15)

где Z0 - базовое число циклов контактных напряжений, .

Коэффициент долговечности:

,                                                         (2.17)

Значение  необходимо принять не менее, чем 0,63, поэтому окончательно =0,63.

Определим расчетный крутящий момент  на тихоходном валу редуктора. Будем ориентироваться на типоразмер редуктора.  ,что расходится со значением  на допустимую величину, равную 2,9%


Номинальная угловая скорость двигателя:


Номинальный момент двигателя:

,                                                  (2.18)

Примем . Тогда максимальный момент двигателя:

                                   (2.19)

Расчетный крутящий момент на тихоходном валу редуктора:

,                                                                       (2.20)

где uр - передаточное число редуктора, uр = 15,95;

ηр - к.п.д. редуктора, по данным завода-изготовителя ηр = 0,94;

максимальный момент двигателя.

Расчетный эквивалентный момент:

                                          (2.21)

Редуктор ВК-400 имеет номинальный крутящий момент на тихоходном валу, равный Тр.н = 980…6700 Н∙м. Следовательно условие  выполняется. Редуктор имеет следующие параметры: а = 400 мм; dв.быстр = 50 мм; dв.тих = 55 мм; mр = 93кг;

Определение фактической скорости и к.п.д. механизма

Фактическая скорость передвижения тележки:

,                                                                             (2.22)

где  - угловая скорость двигателя, рад/с;

rк - радиус колеса, м;

uмех - передаточное число механизма.

Значение фактической скорости передвижения тележки отличается от данного значения на 7,8%, что допустимо.

К.п.д. зубчатой муфты  = 0,99.

Необходимо установить одну муфту между двигателем и редуктором (зубчатую муфту первого типа) и между редуктором и колесом (зубчатую муфту второго типа - с промежуточным валом).

Поэтому

                                      (2.23)

Данное значение к.п.д. мало отличается от предварительно принятого, поэтому перерасчёт мощности делать не требуется.

Выбор муфт

По диаметрам концов соединяемых валов выбираются муфты: для быстроходного вала - зубчатая муфта 1-1600-35-250-20-2У2 ГОСТ 5006-83; для тихоходной ступени-2-6300-55-1-40-1-2У2 ГОСТ 5006-83. Параметры муфты на быстроходном валу: T=1600 Н·м; I = 0,06 кг·м; d= d= 55 мм; mм = 9,2 кг.

Параметры муфты на тихоходном валу: Tм.н=6300 Н·м; Iм = 2,25 кг·м; dлев.max = dправ.max = 80 мм; mм = 22,6 кг.

Выбор тормоза

Сопротивление передвижению тележки без груза, создаваемое уклоном:

                                                (2.24)

Сопротивление передвижению тележки без груза, создаваемое инерцией:

,                                               (2.25)

где δ - коэффициент, учитывающий инерцию вращающихся частей механизма, при скорости передвижения больше 1 м/с δ = 1,25 [4];

а - уклон рельсового пути, для тележки а = 0,002 [4].

Сопротивление передвижению тележки без груза, создаваемое трением:

,                                                            (2.26)

где - коэффициент трения качения колеса по рельсу;

f - приведенный коэффициент трения скольжения в подшипниках колес;

dц. - диаметр цапфы вала колеса, мм;

kдоп. - коэффициент дополнительных сопротивлений, определяемых в основном трением реборд о головку рельса и трением элементов токосъемного устройства.

По следующим формулам находим:

Момент, создаваемый уклоном:

,                  (2.27)

где радиус ходового колеса, =0,125;

КПД механизма на участке кинематической цепи «приводное колесо-тормоз» =0,92;

Момент, создаваемый инерцией:

,                 (2.28)

Момент, создаваемый силами трения:

        ,        (2.29)

Расчётный тормозной момент вычисляется по формуле:

,               (2.30)

где моменты, создаваемые уклоном, инерцией и силами трения и приведенные к валу, на котором установлен тормоз.

Расчетный тормозной момент тормоза:


Данному тормозному моменту соответствует тормоз: ТКГ-160 ОСТ 24.290.08, имеющий следующие параметры тормоза: Тт.н = 98 Н·м; Dт.ш = 160 мм; Вк = 70 мм; Lуст = 200 мм; mтор = 25 кг.

Выбор тормозного шкива

По диаметру конца вала двигателя и требуемому диаметру шкива выбирается стандартный тормозной шкив II-го исполнения (с цилиндрическим посадочным отверстием). Шкив имеет следующие параметры: D = 160 мм;  = 70 мм;  = 35 мм; mт = 4,9 кг.

Условное обозначение типоразмера шкива-шкив Ш2-160/70 ОСТ 24.290.062-75

Компонование тележки

Опорные давления ходовых колес тележки мостового крана, определяется:


где, номинальная грузоподъемность крана;

вес тележки;

горизонтальная инерционная нагрузка на кран от груза;

ордината оси барабана относительно подтележечного рельса.

Сумма нагрузок на приводные колеса:


2.2 Проверочный расчет привода механизма передвижения тележки мостового крана


Проверка двигателя механизма передвижения тележки на время разгона

Определяется момент инерции тормозного шкива:

,                                                                       (2.31)

где mт.ш - масса тормозного шкива, mт.ш =4,9кг;

r - радиус тормозного шкива, r =0,08м;

- коэффициент, учитывающий распределенность массы, =0,6


Момент инерции всех вращающихся частей на быстроходном валу механизма:

,                                                                    (2.32)

где Jр.дв - момент инерции ротора двигателя, кг·м2;

Jм - момент инерции муфты, кг·м2.


Сумма поступательно движущихся масс:

,                                                                            (2.33)

где mгр - масса поднимаемого груза.

По следующим формулам находится момент инерции при разгоне вращающихся масс:

,                                                                                     (2.34)

где  - коэффициент учета вращающихся масс;

J1 - момент инерции вращающихся масс, кг·м2.

Момент инерции при разгоне поступательно движущихся частей механизма с грузом, приведенный к валу двигателя определяется по формуле:

,                                                                      (2.35)

Приведенный к валу двигателя момент инерции при разгоне всех движущихся частей механизма, включая поступательно движущиеся массы определяется по формуле:

,                                                                   (2.36)

Среднепусковой момент двигателя:

,                                                                          (2.37)

где - кратность среднепускового момента двигателя.

Статическое сопротивление передвижения тележки определяется по формуле:

,                                                                            (2.38)

Момент статических сопротивлений при разгоне определяется по формуле

,                                                                         (2.39)

Фактическое время разгона определяется по формуле:

,                                                                    (2.40)

Данное значение времени не превышает рекомендуемого, т.е. 5-6 > 1,87 с [4]. Следовательно, выбранный двигатель обеспечит необходимую интенсивность разгона. Среднее ускорение груза при таком времени разгона:

Проверка времени торможения механизма передвижения тележки

параметры определяется по формулам:

,                                                              (2.41)

Момент инерции всех движущихся масс механизма и поступательно движущихся объектов при торможении, приведенный к первому валу механизма находится по формуле:

,                                                                    (2.42)

Сопротивление торможению тележки, создаваемое трением колеса о рельс определяется по формуле:

,                                                          (2.43)

Статическое сопротивление торможения тележки определяется по формуле:

,                                                                             (2.44)

Момент статических сопротивлений при торможении:

,                                                                         (2.45)

Фактическое время торможения:

,                                                                                     (2.46)

Данное значение соответствует требованиям. Условие выполняется.

Проверка запаса сцепления колёс тележки с рельсами при разгоне

При компоновке тележки были получены фактические статические нагрузки на приводные колеса, (рисунок 2.2) когда тележка не нагружена. Сумма погрузок на приводных колесах тележки: Рпр.0 = 63кН.

Рисунок 2.2 - Расчетная схема для определения опорных нагрузок ходовых колес моста и тележки мостового крана

Опорные нагрузки на ходовые колеса от веса порожней тележки мостового крана рассчитываются по формулам [5]:

Сила сцепления приводных колес с рельсом:

,                                                                          (2.47)

где Fсц.0 - сила сцепления приводного колеса (колес) с рельсом, когда кран не нагружен, кН;

fсц.0 - коэффициент сцепления колес с рельсом, fсц.о = 0,2.

Момент силы сцепления колес с рельсом:

,                                                                              (2.48)

Момент на оси приводных колес созданный силами трения:

,                                                            (2.49)


где rц - радиус цапфы

Момент на оси приводных колес, уклоном:

,                                                                             (2.50)

Момент инерции для порожнего состояния тележки:

,                                                                  (2.51)

Определяется приведенный к валу двигателя момент инерции при разгоне всех движущихся частей механизма в порожнем состоянии:

,                                                               (2.52)

Сила статического сопротивления движению:

,                                                                   (2.53)

Статический момент при разгоне ненагруженной тележки, приведенный к валу двигателя

,                                                                      (2.54)

Угловое ускорение вала двигателя при трогании с места ненагруженной тележки:

,                                                                     (2.55)

Момент сил инерции при разгоне вращающихся частей механизма, приведенный к валу двигателя:

,                                                                       (2.56)

Среднепусковой момент двигателя, уменьшенный на момент сил инерции вращающихся частей механизма, приведенный к оси колеса:

,                                                 (2.57)

Коэффициент соотношения масс в механизме при разгоне:

,                                                                             (2.58)

Максимальный статистический момент на тихоходном трансмиссионном валу:

,                                                             (2.59)

В качестве материала трансмиссионного вала принимаем сталь 45, = 598 МПа [4]. Следовательно:

,                                           (2.60)

Диаметр трансмиссионного вала на участке, имеющем наибольшую длину:

,                                                                                     (2.61)

Принимается диаметр конца вала 60 мм.

Полярный момент инерции поперечного сечения трансмиссионного вала:

                                        (2.62)

Коэффициент жесткости одного участка трансмиссионного вала между зубчатым и ходовым колесами:

,                                                                          (2.63)

где Gупр - модуль упругости второго рода, Gупр = 7,943·104 МПа;

lуч - общая длина участка вала, м.

Определяется условный коэффициент жесткости трансмиссионного вала:

,                                                  (2.64)

Коэффициент жесткости тихоходного участка трансмиссии:

,                                 (2.65)

Динамический момент при разгоне:

,                                         (2.67)

где с - коэффициент жесткости тихоходного участка трансмиссии;

- угловой зазор в муфтах трансмиссионного вала, =0,025рад ([1], с 91)


Коэффициент запаса сцепления колеса с рельсом:

,                 (2.68)


2.3 Ходовые колеса тележки

Максимальная статическая нагрузка  = 36,4, минимальная статическая нагрузка  ,скорость передвижения =0,68/; укладка рельсов - на металлических балках; материал колеса - сталь 65Г, поковка, НВ350, точность установки колеса =0,0005

Определяем натяжение в контакте обода колеса и рельса с выпуклой головкой:

,                                                                (2.69)

где коэффициент, учитывающий влияние касательной нагрузки на направления в контакте;

коэффициент, зависящий от отношения радиуса закругления головки  к диаметру колеса  и определяется:


где коэффициент, зависящий от жесткости кранного пути, =0,15


Получаем:


Определяем допускаемые напряжения в контакте обода колеса с рельсом при приведенном числе оборотов колеса за срок службы колеса :

,                                                                       (2.70)

По табл.5 ([5], с. 11) определяем допускаемое напряжение для кованых и штампованных колес =890

Приведенное число оборотов колеса за срок службы определяем:


Где полное число оборотов колеса за срок службы

где усредненная скорость колеса

                                                                                (2.71)

По табл.6 ([5], с. 12)   

                                                                   (2.72)

По табл.7 ([5], с.13)  тогда коэффициент приведенного числа оборотов

                                                           (2.73)

,                                              (2.74)


Для выбранного колеса при заданных параметрах будет обеспечен срок службы колеса по ободу  = 12500ч. При другой норме точности установки колеса, например, при  = 0,002 срок службы колеса будет определяться износом реборд. Тогда по табл.9 ([5], с.14) значение   часов.

3. НАДЕЖНОСТЬ УЗЛОВ ПРИВОДА МЕХАНИЗМА ПОДЪЕМА ТЕЛЕЖКИ МОСТОВОГО КРАНА ОБЩЕГО НАЗНАЧЕНИЯ

 

.1 Анализ работы узлов трения и выбора материалов трущихся поверхностей

 

.1.1 Пара трения: зубчатое зацепление цилиндрического редуктора

Наибольшее нормальное контактное напряжение для цилиндрических прямозубых зацеплений [6]:

,                                              (3.1)

где u - передаточное число;

b - ширина зубчатого венца, м;

А - межцентровое расстояние, м;

К - коэффициент, К = 1,3;

Мк - крутящийся момент на колесе, МН×м.

Угловая скорость тихоходного вала определяется по формуле:

,                                                                                       (3.2)

где v - скорость передвижения тележки, м/с;

R - радиус вала, м.

Угловая скорость быстроходного вала определяется по формуле:

,                                                                                (3.3)

где uред - передаточное число редуктора.


Крутящий момент быстроходного вала определяется по формуле:

                                                     (3.4)

Крутящийся момент на колесе определяется по формуле:

                                                        (3.5)

Наибольшее нормальное контактное напряжение для цилиндрических прямозубых зацеплений равно:


Скорость скольжения в зацеплении

Окружная скорость превышает истинную в 1,48 раза, тогда

                                       (3.6)

Возможный вид изнашивания

На поверхности зуба возникают контактные напряжения. Со временем в зонах максимальных напряжений происходят повреждения зубьев. Износ зубьев, искажение профиля в результате износа приводит динамических нагрузок, повышению напряжений изгиба и, как следствие к поломке зуба, характер вида износа усталостный.

Выбор материалов

Для уменьшение износа и предотвращения других видов повреждений необходимо обеспечить повышенную твердость контактирующих поверхностей. В качестве материала шестерни выбирается легированную сталь 38ХН3МА.

Упрочняющая обработка

Повышение твердости поверхности зубьев достигается применением термической обработки улучшения (закалка = отпуск). Ожидаемые механические свойства после термической обработки: предел прочности sв = 1100 МПа, предел усталости s-1 = 440 МПа, твердость 50 HRC.

Смазочный материал

Для повышения износостойкости зубьев под воздействием усталостного износа применяют жидкий смазочный материал с высоким классом чистоты. Режим смазывания постоянный, заливается в картер редуктора, смазка происходит путем окунания.

3.1.2 Пара трения: вал - зубчатая муфта

Нагруженность пары трения

Контурное давление, возникающее в паре трения: вал - зубчатая муфта определяется по формуле:

,                                                                                       (3.7)

где Dн - величина натяга, м;

d - диаметр вала, м.

Величина контурного давления для минимального натяга Dн.min = 3 мкм определяется по формуле:

,                                                                       (3.8)

                                                                           (3.9)

где d2 - наружный диаметр ступицы, м;

d - диаметр вала, м;

Е - модуль упругости, МПа (для стали Е = 2,1 × 105 МПа).

Тогда

Величину контурного давления для максимального натяга Dн.max = 68 мкм:

Возможный вид изнашивания

Так как данное сопряжение в паре трения высоко нагружено, то необходимо сделать проверку на реализацию внешнего трения. Для этого должно соблюдаться условие:

,                                                               (3.10)

где НВ - твердость по Бринеллю менее твердого тела, МПа;

D- комплексная характеристика шероховатости.

,                                                                             (3.11)

где t0 и b фрикционные характеристики определяются по таблице [9];

Рс - контурное давление, МПа.

Условие внешнего трения выглядит следующим образом:

,

В данном случае Рс min = 2,14 МПа, то есть необходимое условие внешнего трения выполняется.

Наиболее характерным видом износа в данном случае является фреттинг-коррозия. Этот вид износа наиболее распространен на посадочных поверхностях полумуфт, зубчатых колес, подшипников качения, в деталях кривошипно-шатунных механизмов.

На интенсивность процесса изнашивания существенное влияние оказывает количество циклов нагружения.

Характерным признаком процесса фреттинг-коррозии в подвижных соединениях являются наличие темных полос по границам сопряжения. В соединениях с натягом в месте контакта появляются продукты окисления от светло-красно-коричневого до темно-коричневого цвета.

Обоснование и выбор материала вала и муфты.

Предотвратить или замедлить развитие процесса фреттинг-коррозии можно путем повышения твердости одной из деталей.

Так как вал передает большой крутящий момент, то для него целесообразно выбрать материал с лучшими механическими свойствами, чем для муфты.

В соответствии с данным видом изнашивания для вала выбирается материал сталь 40ХН, sв = 120 МПа, sт = 95 МПа, HRC = 50.

Материал муфты - сталь 45, sв = 120 МПа, sт = 95 МПа, HRC = 48.

Упрочняющая обработка

Повышение твердости достигается применением термической обработки улучшения (закалка с высоким отпуском). Ожидаемые механические свойства после термической обработки sв = 140 МПа, sт = 115 МПа, HRC = 55.

Смазочный материал

Для замедления фреттинг-коррозии применяется смазочный материал с противоизносными присадками. В данном случае жидкую смазку применять нельзя, поэтому применяется пластическая смазка, закладываемая в муфту. Муфта смазывается при каждом ремонте.

3.1.3 Пара трения: вал-подшипник качения (3-я ступень тихоходного вала) цилиндрического редуктора

Контурное давление возникающее в паре трения вал-подшипник качения определяется по формуле:

,                                                                                       (3.12)

где Dн - величина натяга, м;

d - диаметр вала, d = 0,135 м;

Dн min = 3 мкм (посадка d Н7/p6).

Величина контурного давления для минимального натяга определяется по формуле:

,                                                                       (3.13)


Е - модуль упругости, МПа (для стали Е = 2,1 × 105 МПа).


Тогда

Определяется величина контурного давления для максимального натяга Dн.max = 68 мкм

Восстановление работоспособности узла трения вал - подшипник качения

При превышении величины износа допустимого значения предполагается следующие мероприятия по восстановлению работоспособности узла.

При износе посадочных мест под подшипники качения восстановление упрочнения поврежденной поверхности осуществляется физико-химическим способом упрочнения: электролитическое осаждение пленки (хромирование).

При износе подшипника производится его замена на новый.

Необходимо сделать проверку на реализацию внешнего трения. Для этого должно соблюдаться условие:

,                                                              (3.14)

где tn = t0 +b×НВ;

t0 и b фрикционные характеристики определяются по таблице t0 = 184 МПа;

b = 0,055; при НВ = 3410 МПа;

Рс - контурное давление, МПа.

Условие внешнего трения выглядит следующим образом:

,

В данном случае Рс min , то есть необходимое условие внешнего трения выполняется.

Наиболее подходящим видом износа будет являться фреттинг - коррозия. Этот вид износа наиболее распространен на посадочных поверхностях полумуфт, колес зубчатых подшипниках качения.

Обоснование и выбор материала вала

Для уменьшения износа и предотвращения других видов повреждений необходимо обеспечить повышенную твердость контактирующих поверхностей. В качестве материала вала выбирается сталь 45, sв = 150 МПа, sт = 80 МПа, HB = 2500 МПа.

Материал подшипника определяется по ГОСТ 8338-75.

Упрочняющая обработка

Повышение твердости достигается применением термической обработки улучшения (закалка с высоким отпуском). Ожидаемые механические свойства после термической обработки sв = 210 МПа, sт = 100 МПа. Вид закалки - поверхностная в смазке.

Смазочный материал

Для смазки подшипников качения при изнашивании фреттинг-коррозии используют смазочный материал с противоизносными присадками. Жидкий смазочный материал заливается в картер редуктора, смазка происходит постоянно путем разбрызгивания.

3.2 Выбор системы смазывания и марки смазочного материала. Карта смазывания привода механизма передвижения тележки мостового крана общего назначения

 

.2.1 Выбор марки смазочного материала для редуктора

На выборе марки минерального масла для зубчатых передач оказывают влияние: температурный режим (50-1300С), окружная скорость, нормальные контактные напряжения в зоне контакта, твердость и состояние контактирующих поверхностей

Как правило, для легко- и средненагруженных зубчатых передач применяют индустриальные масла без присадок. В легконагруженных зубчатых зацеплениях нормальные контактные напряжения не превышают 800 МПа, при окружной скорости до 100 м/с, в средненагруженных зубчатых зацеплениях соответственно 1200 МПа и 10 - 15 м/с. Для более тяжелых условий работы используют индустриальные масла с противоизносными и противозадирными присадками.

Рассмотрим третью ступень цилиндрического редуктора

Исходные данные:


Крутящийся момент, Мк = 1326,5Н·м


Межцентровое расстояние, А = 0,3 м


Твердость поверхности зубьев, HRC - 50


Передаточное число, u = 3,6


Определение необходимой вязкости минерального масла для стальных зубчатых передач производится в зависимости от параметра х:

,                                                                                (3.15)

где HV - твердость по Виккерсу, МПа;

Рmax - максимальное нормальное контактное напряжение, МПа;

 - средняя скорость, м/с.

Для нахождения твердости по Виккерсу, зная значение твердости по Роквеллу, можно пользоваться зависимостью:

        (3.16)

Наибольшее нормальное контактное напряжение для цилиндрических прямозубых зацеплений:

,                                                 (3.17)

,

Значение параметра х = 775,5 соответствует значение кинематической вязкости J.

Значение кинематической вязкости при эталонных температурах 100 и 40оС определяется по следующей формуле:

,                                                   (3.18)

JJ,               (3.19)

JJ               (3.20)

Первая ступень цилиндрического редуктора

Исходные данные:


Крутящийся момент, Мк = 53,06 Н·м


Межцентровое расстояние, А = 0,2 м


Твердость поверхности зубьев, HRC - 50


Передаточное число, u = 1.4



Определение необходимой вязкости минерального масла для стальных зубчатых передач производится в зависимости от параметра х:

,                                                                              (3.21)

 (3.22)

Наибольшее нормальное контактное напряжение для цилиндрических прямозубых зацеплений

,                                                 (3.23)

Значение параметра х = 241,27 соответствует значение кинематической вязкости J.

Найдем значение кинематической вязкости при эталонных температурах 100, 40ОС

,           (3.24)

JJ,

JJ

Выбор марки минерального масла подшипников качения 3-х ступенчатого цилиндрического редуктора

При выборе марки минерального масла для подшипников узла необходимо учитывать размеры подшипника и частоту его вращения, величину нагрузки, действующей на подшипник, рабочую температуру подшипникового узла и состояние окружающей среды.

Выбор необходимой вязкости определяется по номограммам, а марка минерального масла находится.

Подбор смазочного материала для подшипников качения тихоходного вала 3-й ступени

Исходные данные:

подшипник №326 ГОСТ 8338 - 75;

наружный диаметр, D = 280 мм;

внутренний диаметр, d = 135 мм.

Средний диаметр определяется по формуле:

Частота вращения тихоходного вала определяется по формуле:

,                                                                                   (3.25)

По номограмме можно определить вязкость, при t = 60оС, Jt=60 = 130 мм2/с.

Вязкость минерального масла при эталонной температуре (40 и 50оС), J50 = 180 мм2/с, J40 = 250мм2/с.

Подбор смазочного материала для подшипников качения быстроходного вала 3-й ступени

Исходные данные:

подшипник №319 ГОСТ 8338-75;

наружный диаметр, D = 200 мм;

внутренний диаметр, d = 95 мм.

Средний диаметр определяется по формуле:


Частота вращении вала шестеренки

,                                                                                   (3.26)

где nт.в - частота вращения тихоходного вала, об/мин;

u - передаточное число 3,6.

По номограмме находится вязкость минерального масла при t = 60оС, Jt=60 = 65 мм2/с.

Вязкость минерального масла при эталонной температуре (40-50оС), J50 = 85 мм2/с, J40 = 150 мм2/с.

Подбор смазочного материала для подшипников качения быстроходного вала 2-й ступени

Исходные данные:

подшипник №315 ГОСТ 8338-71;

наружный диаметр, D = 160 мм;

внутренний диаметр, d = 75 мм.

Средний диаметр определяется по формуле:


Частота вращения вала шестерни

,                                                                                      (3.27)

По номограммам находится вязкость минерального масла при t = 60oC, Jt=60 = 35 мм2/с.

Вязкость минерального масла при эталонной температуре (40 и 50оС), J40 = 70 мм2/с, J50 = 50 мм2/с.

Подбор смазочных материалов для подшипников качения быстроходного вала 1-ступени

Исходные данные:

подшипник №310 ГОСТ 8338-75;

наружный диаметр, D = 110 мм;

внутренний диаметр, d = 50 мм.

Средний диаметр определяется по формуле:


Частота вращения вала-шестерни

,                                                                                      (3.28)

По номограммам вязкость минерального масла при t = 60oC, Jt=60 = 18 мм2/с.

Вязкость минерального масла при эталонной температуре (40 и 50оС) J40 = 36 мм2/с; J50 = 28 мм2/с ( таблица 3.1).

Таблица 3.1 - Выбор вязкости смазочного материала

Наименование узла смазки

Вязкость, мм2/с


t = 40oC

t = 50oC

t = 60oC

Зубчатое зацепление (1-я ступень)

86

45

6,03 (100)

Зубчатое зацепление (3-я ступень)

129

65

7,58(100)

Подшипник №326 ГОСТ 8338 - 75 (3-ступень тихоходного вала)

250

180

130

Подшипник №319 ГОСТ 8338 - 75 (3-я ступень быстроходного вала

150

85

65

Подшипник №315 ГОСТ 8338 - 75 (2-я ступень быстроходного вала)

70

50

35

Подшипник №310 ГОСТ 333 - 71 (1-я ступень быстроходного вала)

36

28

18


Наибольшая вязкость при эталонных температурах 40 и 50оС равна: J40 = 250 мм2/с, J50 = 180 мм2/с.

Выбирается следующая марка минерального масла: И-Т-Д-680 ГОСТ 17479.4-87.

3.3 Технические требования на дефектацию и ремонт редуктора

 

.3.1 Расчет допустимых величин износа тихоходной зубчатой передачи цилиндрического редуктора

Исходные данные:

диаметр делительной окружности колеса, D = 240 мм;

модуль, m = 7;

Запас прочности зубьев


Определение значения максимального допустимой величины износа [u] для тихоходных зубчатых передач можно осуществить по зависимости:

,                                                                          (3.29)

где а - толщина зуба, мм;

n - запас прочности зубьев.

Толщина зубьев в основании:

,                                                          (3.30)

где D - диаметр делительной окружности колеса, мм;

m - модуль.

 

3.3.2 Определение величины минимально-допустимого натяга в посадке зубчатой муфты на вал

Соединение с натягом должны гарантировать отсутствие относительного проскальзывания контактирующих поверхностей. Это реализуется за счет назначения соответствующих натягов. Однако в процессе сборки таких соединений методом запрессовки эти натяги уменьшаются. В нашем случае уменьшение натяга составит 12 мкм.

Зубчатая муфта (М3Н7) установлена с помощью пресса на вал диаметром 125 мм с посадкой dH7/р6. Для передачи допускаемого крутящего момента [М] = 1326,5 Н·м. Диаметр обоймы, полумуфты D3 = 240 мм. Длина посадочной поверхности l = 165 мм. Комплексная характеристика шероховатости D = 0,5. Твердость поверхности вала НВ = 2500 МПа. 6-класс чистоты обработки поверхности для передачи Мкр = 1326,5 Н·м.

Определяется вид контакта для посадки dН7/р6. Из справочника выбирается нижнее и верхнее значение натягов Dmin = 3 мкм, Dmax = 68 мкм. Находится величина Dн, характеризующая условие перехода к насыщенному пластическому контакту

,                                                                           (3.31)

где a = 0,5 - при прессовой сборке.

,                                                                     (3.32)

,

То есть соединение может реализоваться как ненасыщенный пластический контакт, так и насыщенный пластический контакт.

При максимальной величине натяг 68 мкм крутящий момент определяется из зависимости

,                                               (3.33)

где fм -молекулярная составляющая коэффициента трения, принимается равной               0,12.

Подставляя Dн = 68 - 12 = 56 мкм.

Величина 12 мкм взята из таблицы для места класса обработки поверхности


Для минимальной величины натяга Dн = 3 - 12 = -9 мкм.

Крутящий момент в данном случае будет равен нулю, т.к. зазор.

-    1,3 £ 25,9;

-    1,3 £ 0.

Для максимальной величины натяга минимальный допуск данной посадки обеспечивает передачу крутящего момента.

Для минимальной величины натяга не верно, т.е. минимальный допуск для данной посадки не обеспечивает передачу заданного крутящего момента.

Необходимо установить минимально допустимый натяг Dн из зависимости

,                                                               (3.34)

где Dпр - уменьшение натяга при прессовой сборки, берется из таблицы, мкм;                 Dпр = 12мкм.


Значит, чтобы была обеспечена передача допустимого крутящего момента [М] = 1,3 кН·м, необходимо установить минимально допустимый натяг Dн = 15,8 мкм для заданных размеров зубчатой муфты.

3.3.3 Определение величины минимально-допустимого натяга в посадке подшипника на вал

Подшипник качения посажен на тихоходный вал с гарантированным натягом, это соединение должно гарантировать фиксацию контактирующих поверхностей, предотвращающих относительное проскальзывание. Это реализуется за счет назначения соответствующих натягов.

Подшипник установлена с помощью пресса на вал диаметром 135 мм с посадкой dH7/p6. Диаметр наружный D3 = 280 мм. Длина посадочной поверхности l = 125 мм. Комплексная характеристика шероховатости D = 0,5. Твердость поверхности вала НВ = 2700 МПа. 6-класс чистоты обработки поверхности.

Определяется вид контакта для посадки dН7/р6. Из справочника выбирается нижнее и верхнее значение натягов Dmin = 3 мкм, Dmax = 68 мкм. Находится величина Dн, характеризующая условие перехода к насыщенному пластическому контакту:

,                                                                  (3.35)

где a = 0,5 - при прессовой сборке.

,                                                                     (3.36)

,

,

То есть соединение может реализоваться как ненасыщенный пластический контакт, так и насыщенный пластический контакт.

Минимально допустимая величина натяга Dн определяется из зависимости

,                                                                        (3.37)

Момент сопротивления для подшипников качения определяется по формуле:

,                                                                                (3.38)

,

,

,

,


Таким образом, посадка подшипника качения на ведомый вал редуктора обеспечит гарантированную фиксацию контактирующих поверхностей, предотвращающих относительное проскальзывание, при величине диаметра вала не менее чем 135,12002мм

3.4 Ремонт редуктора

 

.4.1 Технология восстановления деталей механизма подъёма мостового крана общего назначения

Во время ремонта сборочные единицы демонтируют и разбирают на составные части. Детали моют и отправляют на дефектацию. Шестерни, колёса, валы, подшипники, износ которых превысил допустимое значение, заменяются новыми или восстанавливаются.

Восстановленные, новые, бездефектные детали направляются на сборку узла. После сборки трущиеся поверхности необходимо приработать, для чего проводится обкатка оборудования.

3.4.2 Технология восстановления вала

В процессе эксплуатации возможно появление таких дефектов, как изменение диаметров и формы шеек, трещины, задиры, изгиб и скручивание вала, смятие и выкрашивание рабочих поверхностей шпоночных канавок и шлицев, излом и разрушение резьб.

Выбор способа восстановления или замены поврежденной детали (вала) определяется экономической эффективностью или необходимой целесообразностью.

Для восстановления поверхностей контактирующих с подшипниками, колесами, используют следующие способы:

обработка до следующего ремонтного размера;

нанесение поверхностного слоя металла путем хромирования и последующая обработка до номинального размера.

При восстановлении шпоночных канавок, поврежденные канавки заплавляют и последующим фрезерованием под углом 900 или 1350 выполняют новые.

Технологический процесс восстановления вала заключается в восстановлении шеек вала для посадки на них подшипников. Восстановление изношенных поверхностей приводного вала пилы осуществляется электродуговой наплавкой, с последующей обработкой на токарном станке. Для износостойкой наплавки шейки вала служит порошковая проволока ПП-25Х5ФМС по ТУ ИЭС-42-66 и наплавочная проволока ЗОХГСА.

4. МЕРОПРИЯТИЯ ПО ПОВЫШЕНИЮ ДОЛГОВЕЧНОСТИ ДЕТАЛЕЙ КРАНОВЫХ МЕХАНИЗМОВ

 

4.1 Модернизация тормозного механизма


В подъемно-транспортных машинах находит применение большое количество разнообразных конструкций колодочных тормозов, различающихся в основном по схемам рычажных систем. Обычно они состоят из рычагов и двух колодок, расположенных диаметрально относительно тормозного шкива. Торможение механизма колодочным тормозом происходит в результате создания силы трения между тормозным шкивом, связанным с одним из валов механизма, и тормозной колодкой, соединенной посредством рычажной системы с неподвижными элементами конструкции.

В простейшем случае одноколодочного тормоза (рисунок 4.1,а) замыкающая сила Р, приложенная к тормозному рычагу, создает нажатие колодки на тормозной шкив, вследствие чего на вращающемся шкиве возникает сила трения F = f ∙ N, противодействующая вращению механизма. Если момент силы F больше момента движущей силы, действующей на том же валу, то скорость движения замедляется и движение прекращается.

Рисунок 4.1 - Расчетные схемы тормозов:

а - одноколодочного, б - двухколодочного

Тормозной момент, создаваемый одноколодочным тормозом:

,                                                                              (4.1)

где f - коэффициент трения;

N - сила нажатия колодки на шкив;

D - диаметр тормозного шкива.


                                                                                     (4.2)

Необходимую величину усилия Р, замыкающего тормоз, находят из условия равновесия рычага относительно его оси вращения:

,                                                                             (4.3)

где l1 - расстояние от основания до оси тормозного шкива;

b - плечо;

l - длина плеча.

Знаки «плюс» или «минус» в уравнении определяются направлением вращения тормозного шкива. На рисунке 4.1 зазор между колодкой и шкивом при наличии сил трения между ними показан условно - для упрощения выявления на схеме действующих сил. При одноколодочном тормозе сила N нажатия колодки на шкив воспринимается валом тормозного шкива и подшипниками вала, вследствие чего увеличиваются размеры вала и подшипников. Поэтому одноколодочные тормоза применяют весьма редко и только в ручных механизмах.

Наиболее широко применяют двухколодочные тормоза с тормозными колодками, шарнирно связанными с тормозным рычагом (рисунок 4.1, б). Тормозной момент, создаваемый двухколодочным тормозом, составляется из суммы тормозных моментов, развиваемых каждой тормозной колодкой. Усилия нажатия колодок на, шкив определяются из уравнений равновесия тормозных рычагов. Момент от силы трения N∙f на плече, равном расстоянию от поверхности трения до оси колодки, стремится повернуть колодку, что приводит к неравномерному распределению давления между накладкой и шкивом по дуге обхвата. При конструировании тормозов стремятся разместить ось вращения колодки как можно ближе к поверхности трения, вследствие чего этот момент обычно относительно невелик и при составлении уравнений равновесия рычагов влиянием этого момента можно пренебречь.

В современных конструкциях тормозов для уничтожения усилия, изгибающего тормозной вал, применяют тормоза с прямыми рычагами. При этом тормозные моменты, создаваемые каждой колодкой, одинаковы и не зависят от направления вращения тормозного шкива. Общий тормозной момент двухколодочного тормоза при прямых рычагах:

,                                                                      (4.4)

где η - к. п. д. рычажной системы тормоза, учитывающий потери на трение в шарнирах рычажной системы, η = 0,9÷0,95 (большие значения принимают для шарниров, имеющих смазку).

Условное среднее давление между шкивом и колодкой тормоза определяют из соотношения:

,                                                              (4.5)

где Fк - площадь одной тормозной колодки;

D - диаметр шкива;

В - ширина колодки, принимаемая обычно для обеспечения полного контакта между колодкой и шкивом, на 5-10 мм меньше ширины шкива;

β - угол обхвата шкива одной колодкой (обычно принимают β = 60÷100°).

Для получения малогабаритного тормоза, уменьшения мощности его размыкающего устройства (привода) и в то же время получения большого тормозного момента в тормозах подъемно-транспортных машин используют специальные материалы, обладающие повышенными фрикционными качествами. Из фрикционных материалов, выпускаемых отечественной промышленностью, наилучшими свойствами применительно к использованию в тормозах подъемно-транспортных машин обладает вальцованная лента 6КВ-10, «накладки тормозные вальцованные» ТУ 3027-51 Главшинпрома, а также вальцованная лента 8-229-63, обладающая повышенной износоустойчивостью. Вальцованную ленту выпускают толщиной 4-8 и шириной 20-100 мм. Длина ленты не ограничивается.

Вальцованная лента имеет высокую износоустойчивость, стабильный коэффициент трения, мало изменяющийся в процессе работы при нагреве тормоза. Она хорошо работает в паре с чугунным или стальным тормозным шкивом, имеющим твердость поверхности трения не ниже НВ250; при более низкой твердости происходит повышенный износ стального тормозного шкива и фрикционного материала. Фрикционный материал обычно крепят к тормозной колодке или ленте латунными или медными заклепками.

Исходя из необходимости предохранения поверхности шкива от чрезмерного износа, головку заклепки располагают от поверхности трения фрикционного материала не менее чем на половину толщины накладки (рисунок 4.2). Центр заклепки располагают от края накладки не менее чем на 15 мм во избежание выкрашивания. Расстояние между заклепками рекомендуется принимать не менее 80-100 мм.

В данном проекте предлагаю использовать способ соединения накладок с металлическим элементом путем приклеивания термостойкими клеями. Этот способ обеспечивает более полное использование фрикционного материала и повышает износоустойчивость фрикционной пары.

Рисунок 4.2 - Крепление фрикционной накладки к тормозной колодке:

а - до модернизации, б - после модернизации, 1 - колодка, 2 - накладка, 3 - клей

Предлагаю теплостойкий клей ВС-10Т. Данный клей предназначается для склеивания деталей из различных материалов (стали, дюралюминия, теплостойких пенопластов, стеклотекстолита и сотоматериалов, изготовленных на основе стеклоткани, пропитанной фенолоформальдегидной смолой) между собой и в сочетании друг с другом в конструкциях, работающих без снижения прочности клеевого шва при 200оС в течении 200 часов и при 300оС - 5 часов с учетом термостойкости склеиваемых материалов. Клей ВС-10Т применяется так же вместо заклепок при склеивании фрикционных накладок с металлическими колодками ведомых дисков сцепления.

Клей ВС-10Т выглядит как коричневая жидкость, он ограниченно стоек к воде, стоек к маслу, бензину и органическим растворителям. Рабочая температура клея: от -60 до 300оС. Клей ограниченно стоек в различных климатических условиях, не вызывает коррозии металлов, имеет высокую длительную прочность. Гарантийный срок хранения клея ВС-10Т с момента изготовления - 8 месяцев.

Технические характеристики клея ВС-10Т указаны в таблице 4.1.

Таблица 4.1 - Технические характеристики клея ВС-10Т

Массовая доля сухого остатка, %

20-26

Условная вязкость по вязкозометру типа ВЗ-246 с диаметром сопла 6 мм, с

35-70

Предмет прочности при сдвиге по клеевому соединению стали 30ХГСА, кгс/см2: - при температуре 20оС, не менее - при температуре 200оС, не менее - при температуре 300оС, не менее

 195 75 45

Кислотное число, мг∙КОН/г, не более

0,06


При отсутствии смазки рекомендуются следующие значения коэффициентов трения различных материалов:

Чугун и сталь по чугуну……………………………………..0,15

Тканая тормозная асбестовая лента по чугуну и стали……0,35

Вальцованная лента по чугуну и стали……………………..0,42

Пластмасса типа КФЗ, КФЗМ по чугуну…………………….0,22

То же по стали……………………...0,29

Горячеформованный фрикционный материал (на каучуке)

по чугуну и стали………………………………………….0,32

Дерево по чугуну……………………………………………..0,30

Дерево по стали………………………………………………0,25

Кожа по чугуну и стали……………………………………...0,20

Бронза по чугуну и стали……………………………………0,17

Бронза по бронзе……………………………………………..0,18

Сталь по текстолиту…………………………………………0,15

Сталь по фибре………………………………………………0,17

Эти значения коэффициента трения являются гарантированными расчетными, ниже которых при нормальных условиях работы действительное значение коэффициента трения не опускается.

Допускаемые значения давлений при использовании фрикционных материалов в колодочных тормозах механизмов среднего режима работы рекомендуется принимать по таблице 4.2. Для легкого режима работы рекомендуемые значения давлений можно повышать на 30%. Для тяжелого и весьма тяжелого режимов работы они должны быть снижены на 30%.

Таблица 4.2 - Допускаемые давления в колодочных тормозах

Материал трущихся поверхностей

Давление [p] в тормозах, кг/см2


в стопорном

в спускном

Чугун и сталь по чугуну

20

15

Сталь по стали

4

2

Тормозная асбестовая лента по металлу

6

3

Вальцованная лента по металлу

6

4


Основные фрикционные материалы по результатам их испытаний в различных условиях работы имеют следующие значения допускаемой температуры нагрева, при превышении которой они теряют свои фрикционные качества: вальцованная лента tдоп = 220° С; тормозная асбестовая лента типа А (пропитка битумом) tдоп = 200° С; тормозная асбестовая лента типа Б (пропитка масляная) tдоп = 175° С. Превышение допускаемой температуры приводит к нарушению надежности тормозного устройства.

Замыкающая сила Р в современных конструкциях колодочных тормозов создается в большинстве случаев усилием сжатой пружины. Применение специального замыкающего груза, вследствие его значительной инерции, приводящей к увеличению времени замыкания и размыкания тормоза, ограничено некоторыми мало нагруженными тормозными устройствами.

В качестве размыкающего устройства (привода рычажной системы тормоза) используются специальные тормозные электромагниты, электрогидравлические и электромеханические толкатели, включаемые параллельно двигателю механизма. Поэтому размыкание тормоза и освобождение механизма происходит одновременно с включением двигателя. При выключении тока привод тормоза и двигатель механизма выключаются, тормоз под действием замыкающей силы замыкается и производит остановку механизма.

В отечественном подъемно-транспортном машиностроении применяются длинноходовые электромагниты постоянного тока типа КМП и ВМ (водозащищенного исполнения) и переменного тока типа КМТ, короткоходовые электромагниты постоянного тока типа МП и ТКЛ, а также переменного тока типа МО-Б (однофазный магнит).

К недостаткам тормозных электромагнитов следует отнести резкое включение магнита, сопровождающееся ударом якоря о сердечник, и практическую невозможность регулирования скорости движения якоря, вследствие чего не представляется возможным осуществить плавное изменение величины тормозного момента в процессе торможения. В связи с этим в подъемно-транспортном машиностроении получают все большее применение электрогидравлический и электромеханический приводы тормозов, осуществляемые при помощи электрогидравлических и электромеханических толкателей.

Электрогидравлический толкатель - это независимый механизм, состоящий из центробежного насоса, приводимого от электродвигателя малой мощности и поршневой группы, соединяемой с рычажной системой тормоза рисунок 4.3.

На рисунке показана одна из конструкций электрогидравлических толкателей при выключенном двигателе и крайнем нижнем положении поршня 1. При включении тока лопастное колесо 6 центробежного насоса, укрепленного в нижней части цилиндра 5, начинает вращаться и создает избыточное давление в золотниковой коробке 3, под влиянием которого золотник 4 поднимается, сжимает пружину 2 и открывает доступ жидкости через золотниковые отверстия в цилиндр под поршнем. При этом происходит перекачивание жидкости из пространства над поршнем в пространство под поршнем, и поршень 1 под влиянием избыточного давления начинает подниматься, преодолевая сопротивление внешней нагрузки. При выключении тока лопастное колесо останавливается, и поршень под действием внешней нагрузки и собственного веса опускается вниз, заставляя жидкость перетекать в пространство над ним. Лопасти рабочего колеса насоса выполнены радиальными, что делает насос, а следовательно, и толкатель независимыми от направления вращения двигателя толкателя.

Рисунок 4.3 - Электрогидравлический двухштоковый толкатель

Двухштоковые толкатели данного типа требуют повышенной точности изготовления и склонны к заклиниванию. Поэтому более современной моделью являются одноштоковые толкатели типа ТГ (рисунок 4.4), выпускаемые отечественной промышленностью.

Рисунок 4.4 - Электрогидравлический одноштоковый толкатель

В этом толкателе электродвигатель 1 размещен в нижней части корпуса 2 и погружен в рабочую жидкость - масло АМГ-10, трансформаторное масло или специальную жидкость ПМС-20 и ПГ-271, что обеспечивает лучшие условия охлаждения двигателя и возможность его более интенсивного использования. Регулирование времени подъема спуска поршня толкателя осуществляется винтами 4 и 5, воздействующими на втулку 3, изменяющую сечения отверстий истечения жидкости.

Электрогидравлические толкатели являются устройством, не чувствительным к механическим перегрузкам: если внешняя нагрузка превышает его подъемную силу, то поршень толкателя остается на месте, а насос продолжает работать, создавая нормальное рабочее давление жидкости под поршнем. При этом ток в обмотке двигателя, а также напряжения в элементах толкателя не увеличиваются. Ход штока толкателя можно произвольно ограничить как в сторону подъема, так и в сторону спуска, причем это не вызывает изменение подъемного усилия и дополнительный расход энергии или нагрев обмотки двигателя. Большими достоинствами электрогидравлических толкателей по сравнению с электромагнитами являются плавная работа устройства с большим числом (до 1000) включений в час, высокая износоустойчивость элементов толкателя, простота эксплуатации, резкое уменьшение пусковых токов. Применение регулировочных клапанов позволяет в весьма широких пределах изменять время срабатывания тормоза и время торможения. На время хода поршня толкателя, кроме величины отверстий истечения рабочей жидкости, влияет также и нагрузка на шток толкателя - чем больше внешняя нагрузка, тем больше время подъема и меньше время опускания.

Однако электрогидравлические толкатели имеют также и недостатки. Так, наличие рабочей жидкости в корпусе требует обеспечения хорошего уплотнения и создает неудобства в эксплуатации, особенно при низких температурах. Конструкция толкателя весьма сложная и требует для обеспечения надежной работы высокой точности изготовления, что предопределяет их высокую стоимость. Выпускаемые нашей промышленностью толкатели могут работать только в вертикальном положении - отклонение от вертикали не должно превышать 15°. Конструкция тормоза с приводом от электрогидравлического толкателя приведена на рисунке 4.5.

Рисунок 4.5 - Колодочный тормоз с электрогидравлическим приводом

В обычных конструкциях электрогидравлических толкателей избыточное давление рабочей жидкости не превышает 1 кг/см2 во избежание вспенивания при обратном ходе поршня. Однако имеются конструкции, в которых давление жидкости имеет значительно большую величину (от 7 до 15 атм.), что позволяет создать малогабаритные устройства, развивающие большие усилия.

Электромеханические толкатели, так же как и электрогидравлические, нечувствительны к механическим перегрузкам. Так, если внешняя нагрузка превышает подъемную силу толкателя, то шток его остается в крайнем нижнем положении, а двигатель продолжает работать, создавая нормальное рабочее усилие на штоке. При этом не образуются ни повышенные токи в двигателе, ни повышенные напряжения в элементах толкателя. Ход его можно ограничить произвольно как в сторону подъема, так и в сторону спуска без изменения величины подъемного усилия.

 

5. БЕЗОПАСНОСТЬ И ЭКОЛОГИЧНОСТЬ

 

.1 Анализ существующих опасных и вредных производственных факторов в прокатном цехе


Прокатный цех состоит из трех пролетов: АВ, ВС и СЕ и административно бытового комплекса (рисунок 5.1).

Рисунок 5.1 - Схема расположения кранового оборудования в прокатном цехе №2

Пролет АВ включает в себя склад заготовки, склад готовой продукции; пролет ВС состоит из линии проката; пролет СЕ включает в себя слесарные мастерские, токарные участки, кузницу.

К опасным и вредным производственным факторам в прокатном цехе в соответствии с ГОСТ 12.0.003 - 74 относятся: подвижные части прокатного оборудования, перемещение грузов, запыленность воздуха рабочей зоны (оксидом углерода, оксидом азота, триоксидом железа), повышенный уровень вибрации и шума [10].

Для снижения вредных и опасных производственных факторов используются средства коллективной и индивидуальной защиты от вредных факторов, а также плакаты.

Содержание вредных веществ в воздухе рабочей зоны не должно превышать ПДК, используемых при проектировании производственных зданий, технологических процессов, оборудования, вентиляции, для контроля над качеством производственной среды и профилактики неблагоприятного воздействия на здоровье работающих.

Согласно ГОСТ 12.1.005-88 [11], установлены предельно допустимые концентрации вредных веществ в воздухе рабочей зоны. В таблице 5.1 приведены существующие вредности, ПДК некоторых веществ, наиболее часто загрязняющих воздух рабочей зоны цеха.

Таблица 5.1 - Предельно-допустимые концентрации (ПДК) в воздухе рабочей зоны

Наименование вещества

Величина ПДК, мг/м3

Класс опасности

Окислы азота

2

III

Оксид железа

6

III

Оксид марганца

0,3

II

Масла минеральные

5

III

Пыль

6

IV


5.2 Обеспечение безопасности труда

 

.2.1 Анализ работы оборудования с точки зрения безопасности. Опасные зоны. Ограждения. Блокировки. Сигнализация

Правила устройства и безопасной эксплуатации подъемных кранов ПБ-10-382-00 требуют применения на грузоподъемных кранах приборов и устройств безопасности, обеспечивающих их безопасную эксплуатацию. Приборы и устройства безопасности предназначены для предотвращения перегрузки грузоподъемного крана и его механизмов; схода с кранового пути в результате действия случайных факторов; невнимательности или неоперативности крановщика; отключения их в экстренных ситуациях, а также для обеспечения защиты обслуживающего персонала от поражения электрическим током, падения с высоты и др. [12, 13].

К приборам безопасности грузоподъемных кранов относят: ограничители грузоподъемности ОГП, ограничители пути движения (рабочих движений крана, блок-контакты, противоугонные устройства, упоры и буферы, опорные детали и предохранительные щитки), а также устройства электробезопасности.

На мостовом кране общего назначения грузоподъемностью 10 тонн установлены следующие приборы безопасности:

-   ограничитель грузоподъемности (не должен допускать перегрузку более чем на 25%) [14];

-   ограничитель пути движения крана;

-   ограничитель высоты подъема груза;

-        концевые выключатели - предназначены для отключения крана при соприкосновении линеек с другими предметами;

-        аварийный выключатель;

-        ключ-бирка - необходима для отключения мостового крана во время ремонта или технического обслуживания;

-        устройства электробезопасности;

-        звуковое сигнальное устройство, звук которого должен быть хорошо слышен в зоне работы крана;

Согласно ПУЭ устройства электробезопасности предусматривают следующие основные технические мероприятия по защите обслуживающего персонала от поражения электрическим током: защитное заземление, ограждающие, предохранительные или изолирующие устройства автоматического контроля, сигнализации и отключение электрооборудования, устанавливается электроблокировка на дверце кабины, люках крана, средства индивидуальной защиты. К средствам индивидуальной защиты относят диэлектрические перчатки, слесарно-монтажные инструменты с изолирующими рукоятками, плакаты и знаки безопасности, диэлектрические галоши, диэлектрические коврики, переносные заземления [14, 15].

5.2.2 Техническое освидетельствование ГПМ

Краны установленные или после капремонта до пуска в работу должны быть подвергнуты полному техническому освидетельствованию, при проведении регистрации в органах Ростехнадзора. Техническое освидетельствование должно проводиться согласно руководству по эксплуатации крана. При отсутствии в руководстве соответствующих указаний освидетельствование кранов проводится согласно настоящим Правилам [12].

Краны в течение нормативного срока службы должны подвергаться периодическому техническому освидетельствованию:

а) частичному - не реже одного раза в 12 мес.;

б) полному - не реже одного раза в 3 года, за исключением редко используемых кранов (краны для обслуживания машинных залов электрических и насосных станций, компрессорных установок, а также другие краны, используемые только при ремонте оборудования.

При техническом освидетельствовании крана должны быть осмотрены и проверены в работе его механизмы, тормоза, гидро- и электрооборудование, приборы и устройства безопасности. Проверка исправности действия ограничителя грузоподъемности крана стрелового типа должна проводиться с учетом его грузовой характеристики.

Кроме того, при техническом освидетельствовании крана должны быть проверены:

а) состояние металлоконструкций крана и его сварных (клепаных) соединений (отсутствие трещин, деформаций, утонения стенок вследствие коррозии, ослабления клепаных соединений и др.), а также кабины, лестниц, площадок и ограждений;

б) состояние крюка, блоков. У кранов ревизия кованых и штампованных крюков и деталей их подвески, а также деталей подвески пластинчатых крюков должна проводиться заводской лабораторией по инструкции с применением методов неразрушающего контроля. Заключение лаборатории должно храниться вместе с паспортом крана.

Статические испытания крана проводятся нагрузкой, на 25% превышающей его паспортную грузоподъемность.

Динамические испытания крана проводятся грузом, масса которого на 10% превышает его паспортную грузоподъемность, и имеют целью проверку действия ее механизмов и тормозов.

Кран, отработавшие нормативный срок службы, должны подвергаться экспертному обследованию (диагностированию), включая полное техническое освидетельствование, проводимому специализированными организациями в соответствии с нормативными документами. Результаты обследования должны заноситься в паспорт крана мастером по ремонту металлургического оборудования, ответственным за содержание грузоподъемных кранов в исправном состоянии.

Вывод крана в ремонт должен производиться мастером по ремонту металлургического оборудования, ответственным за содержание грузоподъемных кранов в исправном состоянии, в соответствии с графиком ремонта, утвержденным владельцем крана.

На проведение ремонта мостового крана должен выдаваться наряд-допуск в порядке, установленном ПБ 10-382-00.

Разрешение на пуск в работу крана после ремонта выдается мастером по ремонту металлургического оборудования ответственным за содержание грузоподъемных кранов в исправном состоянии, с записью в вахтенном журнале. [12].

5.2.3 Вентиляция и отопление

В соответствии с СНиП 41-01-2003 все производственные и вспомогательные помещения цеха вентилируются. Естественная вентиляция во всех отделениях цеха, осуществляется через оконные проемы. Кроме естественной вентиляции в цехе предусматривается приточная и вытяжная вентиляция [19].

Вентиляция позволяет снизить концентрацию пыли и газов до санитарных норм, создает возможность поддерживать температуру воздуха зимой 14-18°С, летом не более чем на 5°С выше наружной.

Приёмные отверстия приточной вентиляции располагаются на высоте двух метров. Выброс загрязненного воздуха осуществляется на высоте пяти метров, после предварительной очистки.

Отопление остальных участков цеха производится путем подачи воздуха через калориферы. Бытовые помещения отапливаются горячей водой. Для уменьшения сквозняков и подсоса наружного воздуха в холодное время года все наружные ворота снабжены тепловыми завесами.

В цехе предусмотрено кондиционирование воздуха. Кондиционирование используется для обеспечения благоприятных микроклиматических условии.

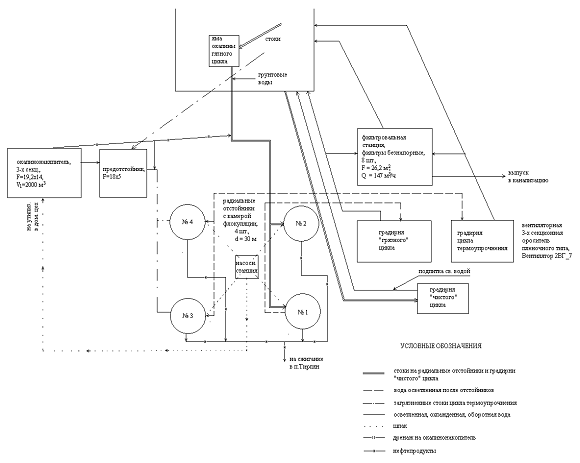
5.3 Охрана окружающей среды


Для водоснабжения предприятий черной металлургии используются все известные схемы водоснабжения: прямоточные, оборотные, схемы с последовательно-оборотным использованием воды и смешанные.

Для защиты водоемов от загрязнения сточными водами схема оборотного водоснабжения имеет наибольшее преимущество перед всеми остальными.

Просачивание кислых растворов в почву влияет на рост растений и на качество грунтовых вод.

При сбросе железосодержащих растворов в водоемы резко ухудшаются биологические условия из-за уменьшения содержания в воде кислорода, в результате чего в водоеме гибнет рыба, что в конечном итоге может привести к нарушению экологического равновесия.

Одним из основных методов очистки сточных вод, содержащих щелочи и кислоты, является нейтрализация, основанная на реакции с образованием воды. Для нейтрализации используются различные щелочные реагенты: сода каустическая, кальцинированная аммиачная вода или аммиак, соединения кальция и магния.

Щелочные реагенты удобны тем, что их легче транспортировать и дозировать, однако, сода и щелочь дороги. Дешевле аммиак, притом аммиачные соли легко утилизировать в качестве удобрений. Таким образом, для нейтрализации соляной кислоты используется аммиак.

Около 90% выплавляемой стали поступают в прокатку. По сравнению с другими переделами черной металлургии в прокатном производстве образуется меньше пыли и газов. Основными источниками загрязнения атмосферного воздуха в прокатном производстве являются нагревательные печи, термофрезерные машины, а также станы горячей прокатки, над которыми образуется пылевыбросы, содержащие окалину (оксиды железа) и другие металлы в зависимости от степени легирования стали и сплава.

Для очистки дымовых газов нагревательных печей прокатного цеха от оксидов азота предусматриваются ванадиевые катализаторы, встроенные в котлы - утилизаторы. В настоящее время в основном применяются высокие дымовые трубы, при этом обеспечивается предельная концентрация в пределах ПДК.

Основными экологически вредными отходами являются отработанные ртутьсодержащие лампы, окалины металлургического и сталепроволочного производства, пылевидные выделения, которые в тоже время являются ценным сырьем для металлургического производства.

Все эти отходы размещены в местах организованного складирования, ртутные лампы по мере накопления, согласно договорам, сдаются на специализированные предприятия для переработки.

Не менее серьезна для комбината проблема утилизации железосодержащих отходов. С целью уменьшения объемов размещаемых отходов ОАО «БМК» реализовано сторонним предприятиям (вывезено за пределы республики) более 13000 тонн окалины прокатного производства, отсевов кокса в количестве 358 тонн.

Для достижения нормативов предельно-допустимых выбросов разработан проект, где указаны все мероприятия по снижению выбросов вредных веществ в атмосферу. Их выполнение позволит комбинату достигнуть норм ПДВ.

Составлен проект нормативов образования отходов производства и потребления лимитов на их размещение на ОАО «БМК» на основании нового классификатора отходов.

Одним из направлений улучшения экологической обстановки на комбинате является разработка новых технологий и оборудований, позволяющих уменьшить, а в некоторых случаях полностью убрать вредное воздействие на экологию.

В прокатном производстве сточные воды образуются при охлаждение валков, их шеек и подшипников, смыве и транспортировки окалины, а также при охлаждении пил, ножниц и других вспомогательных механизмов.

В прокатном производстве на станах горячей прокатки используются система оборотного водоснабжения (рисунок 5.2). В настоящее время на предприятиях предусматривается трехступенчатая система очистки оборотной воды. Первая ступень включат яму для окалины, радиальные отстойники с камерами флокуляции (для укрупнения механических примесей) и сетчатые фильтры. В качестве второй ступени очистки в системе предусматриваются отстойники со встроенными камерами хлопьеобразования гидроциклонного типа. На третьей ступени очистки (тонкая очистка окалины и маслосодержащих сточных вод) применяются специальные фильтры: антроцито-кварцевые или с плавающей пенополитстерольной загрузкой.

Рисунок 5.2 - Схема очистки оборотной воды стана «150»

В связи с закрытием металлургического производства потребление свежей технической воды, следовательно и сброс снизился на 5,6 млн.м3, т.е. на 27%.

5.4 Предупреждение и ликвидация чрезвычайных ситуаций


План предупреждения и ликвидации аварий и чрезвычайных ситуаций прокатного цеха.

В федеральном законе (О защите населения и территории от чрезвычайных ситуаций природного и техногенного характера) принятый Государственной Думой 11 ноября 1994 года отмечается, что одной из важнейших задач комплекса мероприятий следует считать проведение аварийно-спасательных и других неотложных работ в ходе ликвидации чрезвычайных ситуаций.

На металлургических предприятиях должны быть разработаны в соответствии с «Инструкции по составлению планов ликвидации (локализации) аварий в металлургических и коксохимических производствах» РД-11-561-03 [21].

Планы ликвидации аварий разрабатываются начальником цеха и утверждаются главным инженером (техническим директором), главным энергетиком, помощником генерального директора по ГО и ЧС предприятия по согласованию с региональным органом Ростехнадзора.

План ликвидации аварий состоит из двух частей:

-     в первой части предусматриваются мероприятия по защите персонала и действия по ликвидации аварий в пределах предприятия;

-     во второй части предусматриваются мероприятия по защите населения и ликвидации последствий аварий за пределами предприятия, а персонал предприятия, объекта включается в состав соответствующего подразделения, осуществляющего локализацию чрезвычайных ситуаций.

Планы ликвидации аварий имеют целью четкую конкретизацию технических средств и действий производственного персонала и спецподразделений по локализации аварий на соответствующих стадиях их развития в пределах участка, цеха, предприятия, ближайшей территории и защите персонала и населения от негативных воздействий.

Планы ликвидации аварий пересматриваются не реже одного раза в два года и утверждаются за месяц до конца двухлетнего периода действия раннее утвержденных планов ликвидации аварий.

В течении года в цехах, участках в каждой смене по возможным аварийным ситуациям, предусмотренные оперативной частью ПЛА, должны проводиться учебно-тренировочные занятия согласно графикам, утвержденным главным инженером предприятия.

Планы ликвидации аварий цехов, участков и предприятий должны находиться у главного инженера и диспетчера предприятия; производственном или производственно - техническом отделе; у начальника цеха; участка; у начальника ГСС; лица, возглавляющего ДГСД; начальника (инструктора) пожарной части; в территориальном штабе ГО (при необходимости). Выписка из ПЛА и перечень мероприятий, относящихся к производствам взаимозависимых цехов и участков, должна находиться на соответствующих рабочих местах.

Одна из аварийных ситуаций в прокатном цехе приведена в таблице 5.2.

мостовой кран зубчатый тормозной

Таблица 5.2 - Возможная чрезвычайная ситуация в прокатном цехе

Наименование аварий, место их возникновения, возможное их развитие

Последовательность мероприятий по спасению людей, ликвидации аварий и локализации их воздействия

Исполнители, ответственные лица за выполнение мероприятий

Места нахождения средств ликвидации аварий

Ответственный руководитель работ

Электрослужба прокатного цеха

Отсутствие напряжения 6кВ на одной или нескольких секциях п/ст44

Сообщить начальнику смены, мастеру смены. Действовать согласно инструкции по ликвидации аварий потребителей 1 категории

Старший дежурный ЭМП-2, старший дежурный ГПП-3, бригадир дежурных электриков

п/ст 44

Начальник смены, мастер ЭМП-2, электрик стана 150, начальник электроцеха ТЭЦ

Отключение масляных выключателей на отходящих фидерах п/ст44

Сообщить начальнику смены, мастеру смены. Действовать согласно инструкции по ликвидации аварий потребителей 1 категории

Старший дежурный ЭМП-2, бригадир дежурных электриков, дежурные электрики ЭМП

п/ст44 ЭМП-1,2,3

Начальник смены, мастер ЭМП-2

Отключение вводных, секционных автоматов на РУ-0,4кВ п/ст44

Сообщить начальнику смены, мастеру смены. Действовать согласно инструкции по ликвидации аварий потребителей 1 категории

Старший дежурный ЭМП-2, бригадир дежурных электриков, дежурные электрики ЭМП

п/ст44 ЭМП-1,2,3

Начальник смены, мастер ЭМП-2

 

6. АНАЛИЗ ТЕХНИКО-ЭКОНОМИЧЕСКИХ ПОКАЗАТЕЛЕЙ И ОБОСНОВАНИЕ ЭКОНОМИИ ЦЕЛЕСООБРАЗНОСТИ ПРИНЯТЫХ В ПРОЕКТЕ РЕШЕНИЙ

 

6.1 Организация ремонта оборудования и труда ремонтного персонала

 

.1.1 Планирование ремонтов оборудования

Система технического обслуживания и ремонта применяется с целью предотвращения прогрессивного нарастания износа оборудования, внеплановых и аварийных ремонтов и поддержания его в работоспособном состоянии путем систематического ухода, надзора и принудительных остановок на профилактические осмотры и ремонты.

В процессе эксплуатации технологическое оборудование подвергается физическому и моральному износу и требует постоянного технического обслуживания. Работоспособность оборудования восстанавливается путем его ремонта.

В прокатном цехе предусмотрен периодический (плановый) метод организации ремонта. Плановые ремонты в зависимости от объема, сложности и сроков проведения работ подразделяются на текущие и капитальные ремонты.

Типовая система предусматривает обязательную подготовку к проведению ремонтных работ и формы организации ремонта оборудования. Своевременное проведение всех подготовительных работ значительно сокращает сроки ремонта, улучшает качество и снижает стоимость ремонтных работ. Подготовка к ремонту включает техническую, материальную и организацию подготовку.

Ремонтная служба цеха состоит из слесарно-ремонтной группы, к которой относятся бригады по ремонту оборудования, электроремонтной группы и бригады электромонтеров и цеховой ремонтно-механической мастерской. Цеховая ремонтная служба административно подчиняется начальнику цеха и функционально главному механику завода.

Плановые ремонты оборудования выполняются в соответствии с графиками.

В цехе составляется годовой график П.Р. (форма П.2.5.) и месячный график П.Р. [21]. Также ежегодно составляют проект годового плана текущих и капитальных ремонтов всего эксплуатируемого оборудования цеха, который утверждается руководством предприятия.

Проект годового плана ремонтов оборудования составляется отделом главного механика (ОГМ) предприятия на основе заявки на проведение ремонтов в планируемом году, подписанной начальником цеха и его помощником по оборудованию (механиком цеха).

Сводный годовой график текущих и капитального ремонтов оборудования по цеху составляется отделом главного механика на основании годового плана текущих и капитальных ремонтов оборудования, утвержденного руководством предприятия.

Месячные графики плановых ремонтов оборудования (форма П.2.6.) составляются цехом совместно с ОГМ предприятия на основе годового графика ТОиР с уточнением даты остановок на ремонт и продолжительности. В месячный график могут включаться (при необходимости) также ремонты, не предусмотренные годовым графиком.

Месячный график ПР подписывается начальником цеха и механиком цеха, согласуется с производственным отделом, главным механиком, главным энергетиком и утверждается главным инженером предприятия.

Утвержденный месячный график ПР является основным документом, регламентирующим проведение ремонтов оборудования и планирование производства в данном месяце.

Порядок проведения, подготовки и планирования капитальных ремонтов оборудования, а так же финансирование капитальных ремонтов осуществляется в соответствии с утвержденным Положением о капитальном ремонте.

Для выполнения текущего ремонта оборудования составляется ремонтная ведомость, оперативный график ПОР и типовая смета. Ремонтные ведомости утверждаются начальником цеха [21].

На основании данных приведенных в таблице 6.1, строится структура ремонтного цикла мостового крана с гибким подвесом траверсы грузоподъемностью 5+5 т. (рисунок 6.1), т.е. перечень и последовательность циклически повторяющихся работ по ремонту оборудования, выполняемых в период между капитальными ремонтами [22].

Таблица 6.1 - Нормативы на ремонт грузоподъемного оборудования

Наименование оборудования

Тип, краткая техническая характеристика

Категория ремонтной сложности

Текущий ремонт

Кап. ремонт

Структура ремонтного цикла




Т1

Т2

Т3

К





Продолжительность (числитель) месяцы, годы





Продолжительность (знаменатель) годы


Мостовой кран с гибким подвесом траверсы

Грузоподъемность Q=5+5т

18

60/8

360/16

24/12

8/48

50Т1+9Т2+ 0,5Т3+К


Рисунок 6.1 - Структура ремонтного цикла мостового крана с гибким подвесом траверсы

6.1.2 Расчет трудоемкости ремонтных работ и численности ремонтного и дежурного персонала для мостового крана с гибким подвесом траверсы

По нормативам периодичности и продолжительности, приведенных в таблице 6.1 рассчитываются нормативы [23].

Трудоемкости каждого вида текущего и капитального ремонтов агрегата определяются по формуле:

 ,                                                                              (6.1)

где  - трудоемкость i-го текущего ремонта,

 - нормативы трудовых затрат на одну единицу ремонтной сложности                  при соответствующем виде ремонта (Т1, Т2, Т3, К);

КРС - категория ремонтной сложности оборудования, (таблица 6.1) КРС = 120.

Для технологического оборудования металлургических предприятий принимаем по ТОиР:


Трудоемкости каждого вида текущего и капитального ремонта агрегата составит:

а) без учета поправочных коэффициентов:


б) с учетом поправочных коэффициентов:

,                                           (6.2)

где К1 =1,15 - поправочный коэффициент, зависящий от срока службы,

К3 = 1,2 - поправочный коэффициент ремонта оборудования с учетом температуры окружающей среды.


Суммарная трудоемкость текущих ремонтов за год эксплуатации (без Т2, Т3 и капремонта) определяется по формуле:

,                                                                      (6.3)

где n1i - количество текущих ремонтов i-го вида в год эксплуатации без капремонта.

а) без учета поправочных коэффициентов:


б) с учетом поправочных коэффициентов:


Суммарная трудоемкость в год проведения капремонта:

,                                                              (6.4)

где n2i - количество текущих ремонтов i - го вида в год проведения капремонта.

а) без учета поправочных коэффициентов:


б) с учетом поправочных коэффициентов:


Средняя трудоемкость ремонтов машины за год определяется по формуле:

,                                          (6.5)

где  - трудоемкость текущих ремонтов по видам (Т1, Т2, Т3) и капремонта (К) соответственно,

n1, n2, n3 - количество текущих ремонтов Т1, Т2, Т3 соответственно, n1 = 50,n2 = 9, n3 = 0,5;

Тц - продолжительность ремонтного цикла, лет.

а) без учета поправочных коэффициентов:

б) с учетом поправочных коэффициентов:

По средней годовой трудоемкости определяется среднегодовая численность ремонтного персонала (Чр) на ремонт данной машины:

,                                                                        (6.6)

где Тф - годовой фонд рабочего времени одного рабочего, ч., Тф = 1948;

Ки - коэффициент использования рабочего времени, Ки = 0,8.

а) без учета поправочных коэффициентов:

для ремонта данной машины.

б) с учетом поправочных коэффициентов:

для ремонта данной машины принимаем 3 чел./год.

Численность дежурного персонала определяется по методике ВНИИОчермета, для данного случая численность дежурного персонала определяется по формуле:

,                                                                    (6.7)

где  - трудоемкость текущих ремонтов за год эксплуатации,

R - коэффициент, учитывающий подготовительные работы и трудоемкость ремонта отдельных механизмов общецехового назначения, неучтенные в величине нормативной трудоемкости, R = 1,3;

Nотр - отраслевой норматив численности дежурного персонала, чел./1000  Nотр = 0,250/1000.

тогда для одной машины примем 1 человека.

6.1.3 Расчет планового годового фонда оплаты труда

Для ремонтного персонала, в основном, применяют повременно - премиальную систему оплаты труда.

График работы ремонтного персонала - 4б-П (прерывный однобригадный односменный с двумя выходными днями в неделю с продолжительностью смены 8 часов). График работы дежурного персонала - 1-Н (непрерывный круглосуточный четырех бригадный трехсменный с продолжительностью смены 8 часов). Расчет фонда оплаты труда оформляется в виде таблицы 6.2 по группам рабочих с одинаковой системой оплаты труда, системой премирования и графиком выхода на работу. Методика расчета отдельных строк таблицы приводится в методическом указании [23].

Таблица 6.2 - Расчет планового годового фонда оплаты труда

Наименование отделений, участков, рабочих мест

Отношение к производству

Разряд работы или оклад, руб/час

Тарифная ставка (в час), руб.

Система оплаты труда

График работы

Количество рабочих по раб. местам с подменой на выходные

Процент выполнения нормы выработки

Фонд рабочего времени, чел.ч

Основная зарплата

Дополнительная зарплата

Итого зарплаты, руб.

Среднемесячная зарплата, руб.









Всего

В том числе

Зарплата по тарифу, руб.

Сдельный приработок, руб.

Доплаты, руб.

Производственная премия

Итого, руб.

%

∑, руб.












Работа в праздники

Переработка по графику

Работа в ночное время



За работу в праздники

За переработку по графику

За работу в ночь

%

∑, руб.






Канатный цех (обслуживание канатной машины)

РП

-

18,71

Повременно премиальная

4б-П

-

60

1948

-

-

-

146686

-

-

-

-

40

58674

205360

14

234110,4

4877,3


ДП

-

16,16


1-Н

-

60

2190

96

292

1460

70780

-

3002

1770

23594

40

28312

127559

14

17858,3

145417,3

6059,1

 

6.1.4 Расчет сетевого графика текущего ремонта Т1 мостового крана с гибким подвесом траверсы

Используя ТОиР и данные цеха ОАО «БМК» составим перечень работ по текущему ремонту Т1 и оформим в виде таблицы.

Таблица 6.3 - Перечень работ по текущему ремонту Т1 мостового крана с гибким подвесом траверсы

Работа i - j

Наименование работ

Продолжительность работы tij, мин

Численность

1-2

Осмотр канатов и их крепления, проверка числа обрывов проволок на шаге свивки и замена отбракованных канатов согласно Ростехнадзора

60

1

1-3

Проверка тормозов всех механизмов крана состояние рабочих поверхностей тормозных шкивов и фрикционных обкладок колод и лент

120

1

1-4

Проверка степени износа подшипников качения и вкладышей (втулок) трансмиссионных валов и валов редукторов

120

2

2-8

Проверка состояния грузового крюка, его опоры и крепления; изношенные и поврежденные детали узла подвески крюка заменить

90

2

3-5

Реставрация и замена предельно изношенных деталей

150

2

4-9

Осмотр балансиров ходовых тележек кранов, проверка состояния и работы механизмов подъема мостового крана

90

1

4-11

Ревизия и замена болтовых и шпоночных Креплений

60

1

5-6

Регулировка тормозов

120

2

Работа i - j

Наименование работ

Продолжительность работы tij, мин

Численность

6-7

Осмотр и ревизия ходовых колес: состояние и величина износа поверхностей катания, наличие трещин и отколов на ребордах и поверхностях катания

120

1

7-10

Состояние крепления зубчатых венцов, наличие «натиров»

60

1

8-12

Устранение дефектов в сварных и клепаных элементах металлоконструкции

60

2

9-12

Долив и замена в узлах трения смазочного материала

60

2

10-11

Проверка состояния соединительных муфт: прочность крепления полумуфт на валах

90

1

11-13

Степень износа зубьев в зубчатых, эластичных колец и отверстий во втулочно-пальцевых муфтах

120

1

12-15

Замена изношенных деталей и центровка муфт

150

2

13-14

Вскрытие и осмотр отдельных узлов, недоступных для непосредственного наблюдения

90

2

14-15

Дефектация деталей, требующих замены или реставрации при ближайшем плановом ремонте с занесением данных в агрегатный журнал


1


Строим сетевой график текущего ремонта Т1 мостового крана с гибким подвесом траверсы согласно составленному перечню работ (рисунок 6.2).

Рисунок 6.2 - Сетевой график текущего ремонта Т1

Критический путь сетевого графика: 1-3-5-6-7-10-11-13-14-15;

Используя рисунок рассчитываем параметры сетевого графика текущего ремонта Т1 мостового крана с гибким подвесом траверсы, а результаты занесем в таблицу 6.4.

В таблице: tij - продолжительность работы, мин; Р.Н. - раннее начало работы, мин; Р.О. - раннее окончание работы, мин; П.Н. - позднее начало работы, мин; П.О. - позднее окончание работы, мин; Rn - полный резерв времени работы, мин; Rсв - свободный резерв времени работы, мин.

 

6.2 Оценка экономической эффективности проводимого мероприятия

 

.2.1 Технико-экономическое обоснование принятых решений

В данной работе предложена модернизация отдельных узлов крана с гибким подвесом траверсы, который находится в прокатном цехе стана 150 на приеме и отгрузке продукции. С помощью этого крана производится перемещение бухт, на которые намотана продукция. Кран имеет с-образную подвеску, при помощи которой происходит зацепление бухты. В данном проекте предлагается закрепить на верхней части траверсы пластичный материал (лента транспортерная) с целью уменьшения деформации (задиры) продукции при ее транспортировке.

Предлагаю так же внести изменения в тормозной механизм крана, а именно изменить способ крепления тормозных накладок к колодкам, с помощью замены заклепок на клей с целью повышения долговечности кранового оборудования. Крепление с помощью заклепок происходит путем утапливания заклепки на половину толщины накладки, и при эксплуатации происходит истирание накладки до заклепки, в этом случае следует незамедлительно произвести их замену, так как дальнейшая эксплуатация может привести к повреждению тормозного шкива, что не допустимо, потому что замена данной детали весьма затруднительна. Использование клея для крепления тормозных накладок к колодкам позволит увеличить срок эксплуатации тормозных колодок за счет более полного изнашивания накладок.

В данной работе проводится оценка экономической эффективности сокращения продолжительности текущего ремонта Т1 мостового крана с гибким подвесом траверсы.

Это сокращение проводим за счет оптимизации сетевого графика. Оптимизация сетевого графика - это процесс улучшение организации комплекса работ с учетом установленного срока и использования установленных ресурсов. Для этого воспользуется методом перераспределения ресурсов - это перенос ресурсов с работ, имеющих резервы на работы критического пути.

Таблица 6.4 - Параметры сетевого графика текущего ремонта Т1 мостового крана с гибким подвесом траверсы

Код работ

tij, мин

Р.Н., мин.

Р.О., мин.

П.Н., мин.

П.О., мин.

Rn, мин.

Rсв, мин.

1-2

60

0

60

600

660

600

0

1-3

120

0

120

0

120

0

0

1-4

90

0

90

480

570

480

0

2-8

120

60

180

660

780

600

0

3-5

150

120

270

120

270

0

0

4-9

90

90

180

670

780

600

0

Код работ

tij, мин

Р.Н., мин.

Р.О., мин.

П.Н., мин.

П.О., мин.

Rn, мин.

Rсв, мин.

4-11

60

90

150

570

630

480

480

5-6

60

270

330

270

330

0

0

6-7

120

330

450

330

450

0

0

7-10

120

450

570

450

570

0

0

8-12

60

180

240

760

840

600

0

9-12

60

180

240

760

840

600

0

10-11

60

570

630

570

630

0

0

11-13

90

630

720

630

720

0

0

12-15

120

240

360

840

960

600

600

13-14

150

720

870

720

870

0

0

14-15

90

870

960

870

960

0

0


Строим сетевой график в масштабе времени (рисунок 6.3), если критический путь: 1 - 3 - 5 - 6 - 7 - 10 - 11 - 13 - 14 - 15

Из таблицы 6.4 видно, что свободный резерв имеют работы:

-11 (Rсв = 480 мин)

-15 (Rсв = 600 мин)

Производим перераспределение ресурсов между работами 13-14 и 12-15

Определим трудоемкость по формуле

,                                                                                         (6.28)

где Т - трудоемкость чел×мин;

t - продолжительность работ (таблица 6.4), мин;

Ч - численность, чел;

Рисунок 6.3 - Сетевой график в масштабе времени

Тогда трудоемкость:


Производим перераспределение


Таким образом, после проведенных мероприятий получим


Следовательно, продолжительность работы 12-15 увеличилась на 120 мин, но не превышает Rсв.


Значит, продолжительность работы 13-14 уменьшилась на 50 минуты.

Вывод: В результате оптимизации сетевого графика продолжительность ремонта Т1 сократилось на 50 минут, что позволит повысить производительность мостового крана с гибким подвесом траверсы.

Заключение

В данном дипломном проекте были произведены расчеты потребной мощности двигателя, выбран тормоз и муфта с тормозным шкивом механизма передвижения тележки мостового крана общего назначения. Рассчитана надежность и определены нагрузки в узлах трения, дано обоснование выбора смазочного материала для узлов трения и рассчитаны предельно допустимые величины зазоров в парах трения механизма передвижения тележки мостового крана.

Произведен анализ технико-экономических показателей и обоснование целесообразности принятых в проекте решений.

В качестве модернизации мостового крана с гибким подвесом траверсы Q = 5 + 5 т предложено: 1) закрепить на верхней части траверсы пластичный материал с целью уменьшения деформации продукции при ее перемещении; 2) изменить способ крепления тормозных накладок к колодкам, с помощью замены заклепок на клей с целью повышения долговечности кранового оборудования, путем оценки технического состояния деталей машин и принятия оптимальных решений, обеспечивающих уменьшение уровня затрат деталей с минимальными затратами на их восстановление.

Это позволит сократить затраты на техническое обслуживание и ремонт, а также повысить долговечность машины.

Список использованных источников

1    Кружков В.А. Металлургические подъемно-транспортные машины. М. «Металлургия»,: 1966

2    Камышев А.Г. Мостовые электрические краны. М., «Металлургия» 1972

3       Неврозов Л.А., Гудков Ю.И., Полосин М.Д. Устройство и эксплуатация грузоподъемных кранов. ИРПО, 2000-448 с

         Казак С.А., Дусье В.Е., Кузнецов Е.С. Курсовое проектирование грузоподъемных машин. М., Высшая школа: 1989-319с

         Кузьмин А.В., Марон Ф.Л. Справочник по расчетам механизмов подъемно-транспортных машин. Минск: Высшая школа, 1983-350 с

         Жиркин Ю.В. Надежность, эксплуатация и ремонт металлургических машин. Магнитогорск, МГТУ, 2002-330с

         ВНИИПТМАШ. Расчеты крановых механизмов и их деталей. Издание 3-е переработанное и дополненное. «Машиностроение», М.: 1971

         Иванченко Ф.К. Расчеты грузоподъемных и транспортирующих машин. Киев, Вища школа: 1975. 520с

         Брауде В.И., Гохбег М.М., Звязин И.Е. Справочник по кранам в двух томах. Том 1 Характеристики материалов и нагрузок. Основы расчета кранов, их приводов и металлических конструкций. М., «Машиностроение», 1988. 536с

         ГОСТ 12.0.003-74 ССБТ «Опасные вредные производственные факторы. Классификация»,1974. 28с

         ГОСТ 12.1.005-88 ССБТ «Общие санитарно-гигиеничесские требования к воздуху рабочей зоны». Издательство стандартов.1988. 25с

12    Правила устройства и безопасной эксплуатации грузоподъемных кранов ПБ-10-382-00. 26с

13     Правила безопасности в прокатном производстве ПБ-11-519-02. 18с

         Правила устройства электроустановок ПУЭ-2007. 584с

         Межотраслевые правила по охране труда при эксплуатации электроустановок ПОТ РМ-016-2001. 180с

         ГОСТ 12.2.033 - 78 ССБТ «Рабочее место при выполнении работ сидя. Общие эргономические требования». 34с

         ГОСТ 12.4.021 - 75. ССБТ. Системы вентиляционные. Общие требования (1-VII-88)

         ГОСТ 12.1.012 - 90. ССБТ. Вибрационная безопасность. Общие требования

         СНиП 41-01-2003. Отопление, вентиляция и кондиционирование. М., Минстрой России, 1994. 31с

         А.А. Богорад, А.Т. Загузин. Грузоподъемные краны машиностроительных предприятий. М., Высшая школа. 1990. 271с

         Инструкция по составлению планов ликвидации аварий в металлургических и коксохимических производствах РД-11-561-03. 20с

         Карлик А.Е., Шугальтер М.Л. Экономика предприятия М., Инфа-М, 2001

         Положение о техническом обслуживании и ремонта (ТОиР) механического оборудования метизных предприятия. 297с

         Хамзина Д.Р. методические указания. Анализ технико-экономических показателей и обоснование экономической целесообразности проектных решений. 26с

         ГОСТ 2.104-68 ЕСКД. Основные надписи

         ГОСТ 2.105-95 ЕСКД. Общие требования к текстовым документам

         ГОСТ 2.108-68 ЕСКД. Спецификация

         ГОСТ 2.111-68 ЕСКД. Нормоконтроль

         ГОСТ 3.1105-84 ЕСТД. Форма и правила оформления документов общего назначения

         ГОСТ 7.1-84 ССИБИД. Библиографическое описание документа

         ГОСТ 7.9-95 ССИБИД. Реферат и аннотация

         ГОСТ 8.417- 81 ГСИ. Единицы физических величин

Похожие работы на - Расчеты крановых механизмов и их деталей

 

Не нашли материал для своей работы?
Поможем написать уникальную работу
Без плагиата!
Без нейросетей!