Корпоративная культура на примере ТОО 'Балхаш тамак'

  • Вид работы:
    Дипломная (ВКР)
  • Предмет:
    Менеджмент
  • Язык:
    Русский
    ,
    Формат файла:
    MS Word
    263,25 Кб
  • Опубликовано:
    2013-09-20
Вы можете узнать стоимость помощи в написании студенческой работы.
Помощь в написании работы, которую точно примут!

Корпоративная культура на примере ТОО 'Балхаш тамак'

Введение

Актуальность темы. Возможность реального построения успешного менеджмента на любом предприятии в разрезе изучения, разработки и практического внедрения корпоративной культуры как первостепенной задачи организационного объединения на основе групповых интересов.

Понятие «социокультурное развитие организаций» родилось как авторское сочетание двух родственных терминов: «социальная организация» + «организационная культура». Это понимание пришло только тогда, когда был накоплен большой материал для нового осмысления менеджмента и введения новой учебной дисциплины под аналогичным названием. Но это понятие имеет базовые истоки в 70-80-х гг. прошлого века, когда стали изучаться успешные бизнес организации и кросскультурные особенности международных компаний.

Степень разработанности темы. Наиболее серьезные изучения социокультурных процессов в этот период были проведены американскими коллегами профессором У. Оучи и особенно консультантами Т. Питерсом и Р. Уотерменом, которые собрали богатейший эмпирический материал, характеризующий успешные деловые организации как уникальные культурные общности, имеющие в то же время много сходных социокультурных позиций. Во второй половине 80-х гг. издаются бестселлеры-воспоминания, в которых видные руководители американских компаний описывают свой опыт управления, осмысливая его с позиций организационной культуры. Этот термин прочно входит в деловой язык наряду с понятием «корпоративная культура».

Понятие «организационная культура» возникло как изначальное, родовое, и обозначало любые культурологические явления в организациях, а понятие «корпоративная культура» возникло как уточняющее, характерное только для крупных предприятий. Но в обиходе понятие «организационная культура» часто употребляется в первоначальном смысле, что вносит путаницу в понимание сущности социокультурных проблем, происходящих, например, в крупных акционерных компаниях.

Изучение корпоративной культуры необходимо начать с ее ключевого понятия: что такое корпорация? Понятие «корпорация» означает (лат. corporatio - сообщество) организационное объединение на основе частногрупповых интересов (юридическое понятие - холдинг). Понятие «корпоративность» означает ассоциирование себя с теми, кто работает в этой же компании, когда употребляются местоимения «мы», «наши» и когда работающие в компании воспринимаются как «свои», «такие же». Понятие «корпоративная культура» обозначает прояснение того, какие общие ценности объединяют работников разных подразделений и как эти ценности направляют их деятельность в достижении заявленных корпоративных целей. Это понятие имеет расширительный смысл, так как включает в себя множество организационных типов культур, характерных для подразделений корпорации Сильная корпоративная культура обладает коренным свойством: открытости для «своих» и закрытости для «чужих». В этом она подобна религии, где вера в мистифицированные ценности определяет стиль жизни верующих и их образ жизни. Сильная корпоративная культура есть религия успешных корпораций. Более того. Они и оказываются успешными именно потому, что их сотрудники «исповедуют» определенную корпоративную культуру. Не случайно понятие «культ» (лат. cultus - почитание, поклонение) является основополагающим в понятии «культура».

Корпоративная культура представляет собой большую область явлений материальной и духовной жизни коллектива: доминирующие в нем моральные нормы и ценности, принятый кодекс поведения и укоренившиеся ритуалы, традиции, которые формируются с момента образования организации и разделяются большинством ее сотрудников.

Корпоративная культура все еще слишком зыбкий термин для описания всего, что лежит под рациональной, измеряемой поверхностью организации. Однако большинство теоретиков соглашаются с тем или иным вариантом базового определения: корпоративная культура - это воплощение отношения работника компании к ключевым ценностям, убеждениям и традициям в характерных моделях. Культура материализуется в корпоративных преданиях, церемониях, праздновании успехов, обычаях. А также - в целях, стратегии, процессе управления, структуре, методах распределения ресурсов компании.

Цель: на основе исследования корпоративной культуры предприятия определить оптимальное направление развития внутрифирменного корпоративизма изучение внутренней корпоративной среды, определение на основе анализа типа корпоративной культуры ТОО «Балхаш тамак».

Исходя из цели бакалаврской работы определены следующие задачи:

изучить источники, предпосылки возникновения понятия «корпоративная культура»;

ознакомиться с признаками корпоративной культуры на примере образцовых компаний;

определить потребность в формировании и развитии корпоративной культуры в соответствии с идеологией предприятия;

рассмотреть корпоративный кодекс компании ТОО «Балхаш тамак», который определяет рамки-требования к менеджменту на предприятии;

провести исследование оценочного потенциала корпоративной культуры на примере компании ТОО «Балхаш тамак» с дальнейшими заключениями.

Объектом исследования бакалаврской работы является ТОО «Балхаш тамак», процесс формирования и развития на предприятии корпоративной культуры на основе миссии предприятия, его внутренних культурных традиций и этических норм.

Предмет исследования внутренняя корпоративная среда, определение на основе анализа типа корпоративной культуры ТОО «Балхаш тамак»

Гипотеза бакалаврской работы заключается в тезисе - успех корпорации обеспечивается совместными усилиями членов организации по достижению общих целей на основе устойчиво сформированной корпоративной культуры.

Методы исследования, использованные в процессе выполнения бакалаврской работы:

изучение и анализ научной литературы;

изучение и обобщение отечественной и зарубежной практики;

моделирование, сравнение, анализ, синтез, интервьюирование и т.д.

Методологической и теоретической основой послужили труды зарубежных и отечественных авторов, работающих в данной области.

Информационной базой послужили: законодательство РФ, РК, , а так же документация фирмы.

Практическая значимость бакалаврской работы заключается в возможности применения предложенной методики на основе исследования разных типов корпоративных культур развивать корпоративную культуру предприятия в нужном направлении.

1. Теоретические основы социокультурного развития организаций (предприятия, фирмы)

.1 История развития корпоративной культуры. Зарубежный опыт

Формирование представлений о компаниях как своеобразных «культурных общностях» возникло и стало устойчивым именно в американском менеджменте в 80-х гг. прошлого века. С одной стороны, американский рационализм в управлении был поколеблен «извне» тогда, когда стал широко известен японский опыт управления компанией, который оказался для американцев шокирующим (У.Оучи, 1981). С другой стороны, американскому рационализму был нанесен удар «изнутри», когда стало известно о том, что и в США есть немало компаний, которые успешно развиваются благодаря уникальным способностям своих лидеров создавать оптимальные «человеческие ансамбли» работников (Т. Питерс и Р. Уотермен, 1982). Этот период стал поворотным в истории социокультурного развития американского менеджмента, так как понятие «культура компании» вошло в словарный оборот и теоретиков, и практиков-менеджеров.

Обе книги появились в самый разгар экономического кризиса в США, когда американский рынок стал объектом экспансии многих качественных товаров из Японии, которая переживала «бум» экономического подъема, опережая США по темпам экономического роста и повышения производительности труда. Это был период, когда в средствах массовой информации и солидных журналах стал обсуждаться кризис американской модели рационального управления в связи с «нашествием» японских товаров. Книга У. Оучи и книга Т. Питерса и Р. Уотермена стали достойным ответом на «японский вызов» в управлении компаниями.

Начало 80-х гг. прошедшего столетия стало периодом переосмысления социокультурной значимости организационного управления в американском менеджменте. Тогда была «раскрыта» японская управленческая система, которая оказалась более эффективной по сравнению с традиционно американской, поскольку целиком конструировалась на вовлеченности рабочих групп в процессы производства и управления. Именно тогда возник большой интерес и теоретиков, и практиков менеджмента к японской деловой культуре, которая воплощалась в высокую работоспособность и высокую производительность труда. Знакомство с этой загадочной культурой даже породило своеобразный «культурный шок» у тех теоретиков менеджмента, которые проповедовали «рациональную модель» управления, и у тех менеджеров, которые ее принимал и как непреложную истину. И вдруг истина была опрокинута. Оказалось, что некоторые «нетипичные» американские компании также ориентированы на «человеческий фактор» управления и также отбрасывают «рациональную модель» как малопригодную для эффективного управления в условиях обостряющейся конкуренции.

Первичное переосмысление сущности американского менеджмента произошло после выхода книги профессора Высшей школы управления при Калифорнийском университете США Уильяма Оучи «Методы организации производства. Теория Z «Японский и американский подходы», которая стала бестселлером [22, 31]. В ней автор раскрыл «минусы» традиционной американской культуры управления в сравнении с «плюсами» японской деловой культуры. Он разработал две противоположные управленческие модели, которые условно назвал модель А (традиционная американская система рационального управления, где финансовые показатели были главным ориентиром организационного развития) и модель Z (новая система неформального управления, где «человеческие ансамбли» стали главной движущей силой организационного развития). Заслугой У. Оучи стало то, что он определил условия перехода менеджеров от традиционной модели финансового управления к человекоориентированной модели управления. В своей книге У. Оучи понимал эти модели как разные «культуры», отождествляя их со стилем управления, и даже употребил понятие «управленческая культура». Для него это понятие имело смысл как разработка философской концепции управления, которая должна быть воплощена в реальных действиях.

У. Оучи считал, что такая концептуальная база необходима для того, чтобы помочь руководству компании сохранить ее индивидуальность. «Эта концепция - основа управления и функционирования в ее окончательном виде должна стать стержнем всей системы управления организацией» [22, 125]. Она должна быть документально изложена и распространена среди работников компании, для которых она становится обязательным руководством к действию. Этот документ отражает цели компании, средства достижения целей и принципы, благодаря которым каждое подразделение и каждый сотрудник осознают свою деятельность как приобщенность к общей корпоративной деятельности. «Но документ, - пишет У. Оучи, станет живым только в условиях сотрудничества, доверия и искренности во всей корпорации. Такая тенденция становится неотъемлемой частью всей управленческой культуры корпорации и часто является лишь первым шагом на пути организационных изменений...» [22,133]. У. Оучи был первым теоретиком, кто разработал этапы перехода от социокультурной модели А к социокультурной модели Z. И он показал на примерах, как некоторые американские компании («Хьюлетт Паккард», «Дейтон-Хатсон», «Рокуэлл Интернейшнл», «Интел») формируют корпоративную культуру персонала

У. Оучи подробно разработал технологию формирования «философии» управления, особенно активно используя опыт «Интел». Но главное, что он предложил, - это расшифровка «культуры управления компанией», которую понимал как ту среду, в которой формируются высокопроизводительные «человеческие ансамбли», активно вовлеченные в реализацию целей корпорации на основе «рабочей этики». С одной стороны, У. Оучи показал, как работают японские компании, а с другой - продемонстрировал, как могут работать те американские компании, которые «живут» в похожей деловой социокультурной среде.

«Я поставил своей целью, - пишет он, - провести сравнение традиций Японии и США для того, чтобы выявить основные черты, характерные для той и другой культуры, а также для того, чтобы увидеть различие в сформировавшихся в них структурах управления. Конечной же целью, безусловно, является стремление понять наши собственные формы организации управления. Японцы служат фоном, на котором ярче видны специфические черты наших организационных структур и тех сил в нашем обществе, которые их формируют.

Ричард Т. Паскаль и я разработали план двухфазного исследования для того, чтобы сравнить японский и американский стили управления. В первой фазе работы, которая проводилась в течение 1973 и 1974 гг., мы анализировали процесс управления в более чем двадцати японских и американских компаниях, каждая из которых имеет завод или свое отделение в обеих странах. Вторая фаза включала сбор более подробной информации. После завершения первой фазы нашего исследования были выделены те компании, которые руководствовались в своей деятельности методом "Z". Это исключительно американские компании, они и являются главным объектом исследования в настоящей книге» [22, 136 ].

Из проведенных в первой фазе исследования интервью нам удалось получить ясную картину общих черт, характерных для японских и американских фирм, и, что самое важное, тех различий, о которых ранее мы только предполагали.

У типичной японской фирмы в США подход к управлению совершенно иной, чем у типичной американской фирмы. Вместо того чтобы использовать те организационные формы и методы управления, которые приняты в Японии, эти фирмы модифицируют свою систему управления так, чтобы она удовлетворяла запросам и условиям, существующим в США. При этом, однако, им удается в значительной степени сохранить японский стиль руководства, и они довольно сильно отличаются от большинства американских фирм. Преобладающее число японских фирм в Соединенных Штатах выдвинулись в ряды весьма преуспевающих. Кроме значительных достижений в производственной, финансовой и сбытовой деятельности у них отмечается также успех в области управления персоналом.

С другой стороны, несколько американских компаний пытались применить типичный американский подход к управлению в условиях Японии. Все попытки, без исключения, кончались полной катастрофой. Почему так происходило? Почему американские фирмы не могут успешно переносить свой стиль управления в Японию, в то время как японцы так успешно переносят свои формы и методы управления в Соединенные штаты? Особенно непонятна позиция США как крупного экспортера теорий и методов управления, а также систем подготовки управленческих кадров. Может быть, японский стиль управления является универсальным?»

Второе переосмысление сущности американского менеджмента произошло благодаря книге Т. Питерса и Р. Уотермена, которая была издана в США в 1982 г. Они показали, что успешные компании с «человеческим лицом» есть не только в Японии, но и в США. Тем самым они «перевернули» на 360 градусов представления и теоретиков, и практиков менеджмента, которые были уверены в незыблемости американской рациональной модели управления и шокированы японской. А теперь они увидели свою, но другую управленческую модель, которая была ранее в тени, но которая оказалась ничуть не хуже японской, а по некоторым параметрам даже ее опережала. И тогда им открылась другая истина...

Оказалось, что главный парадокс корпоративного управления состоит в том, что его успешность зависит не столько от ориентации на финансовые показатели, сколько от сформированности такой корпоративной культуры, которая приобщает работников к бизнес-организации. Т. Питерс и Р. Уотермен убедительно доказали, что компании, у которых была сформирована система воспринятых работниками ценностей, оказались не только успешными, но и образцовыми [23, 41 ]. И все они отличались социокультурной уникальностью. Т. Питерс и Р. Уотермен выявили восемь признаков образцовых компаний и подробно рассказали, как они проявляются в каждой из них:

Ориентация на действие

Все образцовые компании обладают очень широким набором способов действия, где первостепенное значение придается сугубо индивидуальным методам, которые помогают противостоять бюрократическому администрированию. Успешные компании решают многие альтернативы, которые возникают в процессе работы.

Альтернатива «Организационная подвижность - организационная окостенелость». Для того чтобы быстро реагировать на рыночные вызовы, нужна такая организация управления, которая стимулировала бы свободу неформального общения в открытых деловых контактах. «Стереотипы поведения и интенсивность общения, - пишут Т. Питерс и Р. Уотермен, - способствуют тому, чтобы нужные люди регулярно вступали в контакты друг с другом, и хаотическо-анархические свойства системы держатся под контролем просто благодаря регулярности контактов по существу дела» [23, 163]. Политика «открытых дверей» и демократичность свободного общения разных по должностному статусу сотрудников являются нормой в образцовых компаниях.

Успешные образцовые компании отличаются от неуспешных именно тем, что умеют маневрировать человеческими ресурсами так, как этого требует рабочая необходимость в быстрой переориентации на изменения условий их жизнедеятельности.

Еще одной отличительной особенностью образцовых компаний является их ориентация на постоянное экспериментирование по принципу «Делай-налаживай-пробуй-узнавай». Особенно эффективным оказывается совместное экспериментирование сотрудников разных специальностей и разных подразделений, которых собирают на время вместе для решения открывшихся новых проблем. Эксперимент является самым сильным средством для запуска нововведения в дело.

Лицом к потребителю

В образцовых компаниях потребитель является главным фактором, который определяет всю ее внутреннюю политику. Обслуживание, качество и надежность - вот главные стратегические установки этих компаний. Другие компании это провозглашают, но образцовые компании действительно это делают. Так, в компании «ИБМ» помощниками высших руководителей назначаются лучшие агенты по продажам, которые обязаны обеспечивать в течение 24 часов ответ на любую жалобу потребителя. Для этой компании движущей силой развития стали не технологии изготовления компьютерного продукта, а запросы потребителей и их обслуживание после продаж. Отсюда организуется и постоянное обучение сотрудников. Приверженность потребителю - вот главная ценность успешных компаний.

Самостоятельность и предприимчивость

Существенной особенностью образцовых компаний, как подчеркивают Т. Питерс и Р. Уотермен, является то, что они, оставаясь организационно крупными, работают так, как это делают малые фирмы, т.е. развивают у своих сотрудников дух предприимчивости, постоянно ориентируя их на приток новых идей с мест [23,254-255]. Проблема управления «централизация-децентрализация» решается ими в пользу децентрализации, но так, чтобы всегда поддерживать энтузиастов своего дела. Исследование и анализ реализации инициатив в образцовых компаниях показал, что именно энтузиасты являются их двигателями. Не планово организованные группы, а группы лидеров-энтузиастов оказываются на переднем крае достижений образцовых компаний.

Образцовые компании постоянно расширяют спектр своих возможностей, организуя системы поддержки энтузиастов. Более того, в образцовых компаниях создаются конкурирующие группы энтузиастов, которые разрабатывают однотиповые проекты, но с разных новаторских позиций. Это дает возможность получать одновременно продукты с различными товарными свойствами и одновременно проверять их в продажах. Такой широкий диапазон экспериментирования помогает образцовым компаниям всегда быть впереди конкурентов.

Производительность - от человека

Т. Питерс и Р. Уотермен убедительно показывают, каким образом в образцовых компаниях высшее руководство компании дорожит человеческими ресурсами, которые считает главным фактором успехов. Уважение к работникам пронизывает всю деятельность образцовых компаний. Такое основополагающее убеждение, пишут они, «делает эту идею жизненной реальностью», позволяя «достигать выдающихся достижений с помощью обыкновенных людей» [23,300]. Образцовые компании дают возможность людям влиять на свои судьбы, подчеркивая значение реальных достижений. В то же время это взыскательное уважение, поскольку судьбы сотрудников непосредственно увязаны с судьбой компании. Заботливое отношение к сотрудникам сочетается с их требовательностью по отношению к самим себе, так как существует четкое понимание взаимозависимости каждого от результатов работы других. Возникает поразительный феномен строгого внутреннего контроля, который основывается на вере руководства в сотрудников, ибо ничто так не обязывает человека, как ощущение собственной нужности. Отсюда и отдача в работе соответствует уровню возлагаемых на него высоких надежд. Это происходит тогда, когда сотрудники сравнивают свои успехи с теми, кто работает рядом.

В образцовых компаниях существуют внутренние системы повышения квалификации работников, которые органически вписываются в рабочие процессы.

Совместные ценности (связь с жизнью - ценностное руководство)

Организационная культура как атрибут бизнес-организации появляется тогда, когда разрабатываются и внедряются те ценности, которые и определяют ее уникальность. Т. Питерс и Р. Уотермен пишут: «На нас произвело большое впечатление ярко выраженное внимание, которое они уделяют ценностям, а также то, каким образом их руководителям своим личным вниманием, упорством и прямым вмешательством удается создать возбуждающую среду - сверху донизу» [23, 347]. Именно ценности помогают раскрывать способности сотрудников и направлять их творческую энергию на достижение успехов, если топ-менеджерам удается сформировать определенную систему убеждений, которая оказывается привлекательной для сотрудников. Каждая образцовая компания имеет систему таких убеждений и наоборот.

Приверженность своему делу

Образцовые компании, как правило, очень осторожно относятся к слияниям и поглощениям, потому что разрастание компании может привести к появлению прямо противоположных ценностей и тем самым разрушить социокультурное единение персонала. В слившихся компаниях такая ситуация возникает прежде всего потому, что теряется важнейший феномен организационной культуры - доверие низового персонала к высшему руководству, которое теперь оказывается «культурно-двойственным», или «размытым». В разветвляющихся компаниях начинают развиваться только те из них, которые разворачивают свою деятельность вокруг основного стержневого направления, благодаря которому они стали образцовыми.

Простая форма - скромный штат управления

Образцовые компании сталкиваются и с такой трудностью, как управление разросшимися компаниями. Но их руководство тоже успешно преодолевает эти трудности, не позволяя создавать сложные структуры и раздувать управленческий персонал. Им важно, чтобы сформированная корпоративная культура стала мотивирующей силой для многих сотен работников отдаленных подразделений. А это значит, что надо добиваться простоты в управлении, а не перегружать его сложными организационными схемами, как это делают другие компании, вводя, например, матричные структуры управления.

- Свобода действий и жесткость одновременно

Это, по мнению Т. Питерса и Р. Уотермена, то, что наиболее отличает образцовые компании от всех остальных, где единство централизации и децентрализации власти сочетается оптимально и порождает такой парадокс управления, в котором развита и жесткость требований центральной власти, и максимальная автономия подразделений. Такое двуединство управления формирует самодисциплину сотрудников, которая на самом деле есть продукт автономии. Этот парадокс возможен только на основе системы сформированных ценностей, которые являются глубинным регулятором поведения всех работников. Ценности, переросшие в доминирующие убеждения, свято соблюдаются всеми сотрудниками, обеспечивая в конечном счете единство контроля и самоконтроля, обучения и самообучения, развития и саморазвития. Это и есть подлинное управление, в котором феномен самоуправления выражен как его ведущий компонент.

Тенденция оптимального сочетания противоположных позиций в управлении развивалась и дальше. Это породило в сознании теоретиков и менеджеров-практиков представления о целостном подходе к изучению менеджмента с позиций организационной культуры (а далее и корпоративной), которое стало его основным понятием. Для того чтобы изучать единство культурного разнообразия в бизнес - организации, можно употреблять понятие « корпоративная культура» в сочетании с понятием «субкультура». В целом все это и оказывается процессом социокультурного познания, где организационная культура становится его первичным объектом.

1.2 Проблемы формирования и развития корпоративной культуры на предприятии

Потребность в формировании корпоративной культуры появляется тогда, когда фирма начинает разрастаться. Она становится трудно управляемой и требует особых организационных усилий топ-менеджеров. В этот период возникает «критическая точка» управляемости, когда прежняя организационная культура управления в малой фирме уже не «работает», а новая - в расширяющейся фирме - еще не создана. И тогда начинают отрабатываться корпоративные меры по налаживанию ускользающей управляемости. Эту ситуацию можно назвать «исходным социокультурным кризисом управления», который проявляется в возникновении тотального «пространства рисков», когда приходится преодолевать возникающие риски внешних конфликтов и появляющиеся риски конфликтов внутренних. На модели (см. Приложение 1) изображена ситуация тотального пространства рисков после быстрого расширения фирмы под девизом главы фирмы: «Сначала захватим новые рынки, а потом отладим организацию управления». В этой ситуации возникают две группы рисков: а) горизонтальные, т.е. риски нерешаемости стыковых внутренних проблем; б) вертикальные, т.е. риски неучтенных интересов низовых звеньев. В целом же происходит разбалансировка интересов высшего звена управления. Почему возникает такая ситуация? Потому что резко возрастают объемы работ во внешней, рыночной зоне управления. Это значит:

увеличивается количество новых структурных звеньев фирмы, которая тем самым превращается в корпорацию;

увеличивается денежный оборот капитала;

увеличивается номенклатура выпускаемой продукции;

увеличивается количество клиентов;

увеличивается количество поставщиков;

увеличивается документооборот, который требует перехода на новую систему учета и контроля;

увеличивается штат новых сотрудников, которые вливаются в фирму и привносят свое понимание ситуации, подрывая тем самым сложившуюся организационную культуру;

резко увеличиваются нагрузки на топ-менеджеров и на средний управленческий персонал.

Все это приводит к разбалансировке управления и по вертикали и по горизонтали, а при возрастающих объемах работ - к возникновению спешки, ошибок, недоделок, неопределенности в понимании новых функциональных обязанностей. По существу создающаяся корпорация (холдинг) оказывается в ситуации эксперимента как с предсказуемыми, так и с непредсказуемыми последствиями, особенно тогда, когда вдруг возникает сопротивление переменам со стороны прежних сотрудников, которые видят, как на их глазах разрушается система ценностей той организационной культуры, к которой они привыкли и которую считали своей... А «чужаки» пришли и стали все портить. В этом и проявляется главная особенность тех рисков, которые идеологически приводят к потере внутренней управляемости. И теперь перед топ-менеджерами встает дилемма стратегического выбора: бороться за сохранение прежней организационной культуры или формировать новую - корпоративную?

А в это время нарастают риски нерешаемости «стыковых» внутренних проблем. Это проявляется в том, что возникают постоянные сбои в распределении полномочий и ответственности, должностные инструкции еще не прописаны, руководители подразделений по-своему видят свои и «чужие» проблемы, а поэтому с ними трудно договориться, обнаруживается дефицит необходимой информации и ее искажение, так как еще не налажены обратные связи, кто-то из ключевых сотрудников никак не может адаптироваться к новой ситуации...

Ситуация ухудшается еще и потому, что возникают риски неучтенных интересов «низовых» звеньев. Если раньше дистанция между главой фирмы и работниками была маленькой, все проблемы обсуждались коллективно и каждому уделялось достаточное внимание для их решения, то теперь до главы создающейся корпорации уже не «достучаться». «Низовые» проблемы начинают усложняться, так как ответственность за их решение стихийно возросла, а дополнительные ресурсы не выделены. К тому же стала падать стимуляция трудовых усилий работников. И они начинают чувствовать себя брошенными. В то же время начинает нарастать распорядительство первый признак бюрократического корпоративизма, который формирует негативный образ будущей корпоративной культуры.

Сработавшаяся раньше команда топ-менеджеров пополняется новыми руководителями, которые привыкли работать в другом режиме в других командах, а поэтому им нужно время для адаптации. К тому же они не всегда хотят адаптироваться к сложившимся отношениям в «чужой» для них команде. И теперь возникает главная управленческая проблема: как создавать новую команду? А ведь создание новой команды - это и есть формирование корпоративной культуры в миниатюре, потому что управленческая команда топ-менеджеров и является социокультурным «ядром» будущей корпоративной культуры: какова управленческая команда, такова и ее управленческая культура. Таков первый генеологический закон ее формирования. А формирование управленческой команды зависит от главы фирмы: каков глава создающейся корпорации, такова и его команда, если она действительно создается. А он создает команду по своему образу и подобию. Таков второй генеологический закон формирования корпоративной культуры [12, 117].

Именно глава корпорации вместе с управленческой командой головного офиса формирует идеологию социокультурного развития бизнес-организации. Эта идеология становится ценностной основой будущей корпоративной культуры. Но создается эта идеология в рамках развития корпоративного управления и корпоративной политики.

Зарождение и развитие корпоративной культуры определяется, прежде всего, первичными представлениями главы фирмы (или ее учредителями) о том, какой должна быть корпорация и как она будет развиваться дальше. Эти представления, которые Э. Шейн - основоположник теории организационной культуры - называет базовыми, и являются идеологией корпоративной культуры, которая может совершенствоваться в процессе командной работы. Управленческая команда во главе с ее лидером и оказывается организующим социокультурным «ядром» корпоративизма, но только в том случае, если она сформирована главой фирмы для наращивания конкурентных преимуществ [30, 48].

Основы корпоративной культуры формируют, как правило, глава фирмы и его управленческая команда, т.е. команда головного офиса. Он может быть единоличным собственником активов компании и одновременно управляющим (президентом или генеральным директором), но может быть и наемным менеджером, которого учредители пригласили на должность генерального директора с широкими полномочиями, поручив ему усилить рыночные позиции компании. И тогда именно он разрабатывает свою управленческую концепцию, в которой определяет корпоративную политику и основы корпоративной культуры.

Если глава фирмы - единоличный собственник (или владелец контрольного пакета акций), то в этом случае возникает феномен «силового лидерства», когда управленческая «Я»-позиция собственника-управляющего целиком определяет содержание корпоративной культуры, которая должна приниматься на веру.

Если же главой фирмы является наемный менеджер (типа футбольного тренера), от которого ждут высоких результатов и учредители, и акционеры, и деловые партнеры-инвесторы, то тогда его концепция корпоративной политики разрабатывается с учетом их рекомендаций, пожеланий и даже требований, хотя они могут быть противоречивыми и даже ошибочными. Поэтому управленческое кредо наемного главы фирмы должно пройти первичную апробацию и быть принято как главный «козырь» компании. Оно и определяет содержание той корпоративной культуры, которую следует формировать. И в том и в другом случае это управленческое кредо оказывается «ядром» будущей корпоративной культуры, особенно тогда, когда оно принимается менеджерами среднего звена как руководство к действию [13, 86].

Изучение опыта успешных фирм, как западных, так и отечественных, показывает, что «сильная» корпоративная культура может быть сформирована и харизматическим лидером, и лидером-организатором. Но в первом случае она может «свернуться» с его уходом, и тогда сотрудники компании окажутся в кризисной ситуации, а во втором случае, т.е. с уходом лидера-организатора, она окажется живучей. В первом случае вместо корпоративной культуры консультантам придется изучать организационные субкультурные позиции, т.е. то, что разъединяет компанию и насколько. Во втором случае консультанты встречают феномен устойчивой корпоративной культуры, которая была заложена лидером-организатором [10, 158].

В консалтинговой практике приходится сталкиваться также с тремя вариантами ситуаций в тех случаях, когда учредителей несколько человек и между ними существуют разногласия о том, как развиваться холдингу. Одни хотят быстрой «отдачи» и поэтому предлагают меркантильную концепцию корпоративной культуры, в которой главной ее ценностью является прибыль. Другие ориентированы на долгосрочные перспективы, а поэтому предлагают ресурсную концепцию корпоративной культуры, в которой приоритетным направлением является профессиональное развитие сотрудников. К тому же многие из учредителей не имеют опыта руководящей работы в высших эшелонах власти, но хотят руководить «сверху» путем «выдачи» указаний. Эти противоречия сильно мешают консультантам создавать корпоративную культуру в расширяющейся компании. Продуктом консалтинговой практики в таком случае становится корпоративный кодекс, на основе которого предъявляются определенные рамки-требования к высшему менеджменту, среднему и низовому, а также ко всем работникам корпорации. И этот продукт становится официальным социокультурным «ядром» корпорации, если он утверждается учредителями. Это происходит в том случае, когда лидер среди учредителей выделяется естественным путем как более компетентный в проблемах управления. Чаще всего он и становится генеральным директором.

А далее происходит постепенное внедрение корпоративного кодекса в подразделениях, где существуют собственные субкультуры и где такие субкультуры еще только складываются. В Приложении 2 предлагается корпоративный кодекс этических норм компании ТОО «Балхаш тамак», на базе этой компании во второй части бакалаврской работы будет проведено исследование на выявление типа корпоративной культуры компании

В практике Красовского Ю.Д. [12, 59] успешно применяется фронтальный метод межкомандного консалт-обучения, когда в игровом поле одновременно работает от пяти до семи команд. Каждая команда «примеряет» корпоративный кодекс к своим потребностям, корректируя его с позиций собственной субкультуры. Так формируется корпоративная культура как единство разнообразия и как отлаживание деловых коммуникаций между подразделениями во имя достижения общих задач и единой цели. Если, такие деловые игры проходят три раза за полгода, то уже можно считать, что сформировался ансамбль единомышленников, идеологией которого стало именно то корпоративное кредо, которое было провозглашено и отработано в игровых процессах. Эти игровые процессы описаны во всех публикациях Красовского Ю.Д., начиная с 1989 г. Именно в деловых играх ансамблевого типа он формировал главную ценность корпоративной культуры - коллективное деловое сотрудничество.

Опыт работы успешных компаний показывает, что управленческими критериями формирования корпоративной культуры (т.е. того, что всех объединяет в компании) являются прежде всего два важнейших феномена: а) временной, т.е. организационная синхронность («Всем успевать в сроки!»); б) пространственный, т.е. организационная коммуникабельность («Решать стыковые задачи»!). Второй парой критериев является феномен двойной управляемости: в) конъюнктурное управление; г) стратегическое управление. В сегментах между ними оказываются четыре типичные корпоративные позиции высшего звена управления (В3У). Эти идеологемы и образуют исходную управленческую модель корпоративизма, которая является прообразом корпоративной культуры будущего (см. Приложение 3). Анализ жизнедеятельности многих успешных компаний показывает, что у них есть много общего в понимании организационного управления, но в то же время корпоративная культура каждой из них является уникальной, поскольку формируется в результате «раскручивания» личной управленческой концепции основателя компании.

Организационная синхронность отражает такой тип корпоративных требований, благодаря которым компания выполняет свои обязательства перед деловыми партнерами в оговоренные и установленные сроки. Это формирует представление о надежности деловых отношений и возможности долгосрочного делового сотрудничества со всеми внешними агентами. Ключевую роль в обеспеченности делового сотрудничества во временном ракурсе играет прежде всего служба логистики, которая отслеживает все цепочки внутренних и внешних контактов в «зонах» взаимодействий работников разных уровней и специализаций. Главной корпоративной ценностью в этой позиции становится обеспечение партнерской надежности. Если этот тип корпоративных требований мобилизует по срокам исполнения всех работников компании, то тогда формируется образ корпоративной культуры под девизом «Мы никогда не подводим наших деловых партнеров». Этот внешний образ формируется «изнутри» как требование, обращенное ко всем сотрудникам, неуклонно выполнять свои обязательства перед деловыми партнерами и клиентами, преодолевая все трудности. Единство многообразия корпоративной культуры вырисовывается через своевременное выполнение своих обязательств каждым подразделением, где сроки являются всеобщим регулятором разнородной системы управления.

Организационная коммуникабельность отражает такой тип корпоративных требований, который обеспечивает «стыки» между подразделениями во всей системе деловых взаимосвязей. Это происходит на основе постоянного обмена информацией и ее использовании работниками в улучшении «стыковых» процессов, а также в результате создания временных рабочих групп из разных специалистов, которые и разрешают возникающие «стыковые» проблемы. Время от времени в корпорации происходит внутренняя ротация работников, т.е. их перемещения по подразделениям, организованное таким образом, чтобы они «чувствовали» проблемы партнеров. Все принимаемые на работу проходят специальный курс «адаптационной ротации», чтобы быстрее освоить разнородную внутрифирменную проблематику. Как правило, эту модель поведения контролирует исполнительный директор, а обеспечивает директор по управлению персоналом или директор по управлению человеческими ресурсами. Если эта модель корпоративизма пронизывает все управленческие звенья, то тем самым преодолеваются и противоречия между «рыночными» подразделениями, непосредственно работающими с клиентурой, и функциональными подразделениями, обслуживающими «рыночников», но далекими от выявления потребностей клиентов. Этот тип корпоративных позиций становится основой формирования образа коммуникативно-развитой корпоративной культуры под девизом «Все вместе работаем на обеспечение потребностей клиентов». Именно так начинает «срабатывать» единство многообразия будущей корпоративной культуры.

Административно-распорядительный тип корпоративных позиций высшего звена управления означает регламентацию поведения работников «сверху вниз» на основе определенных требований (норм, стандартов поведения, должностных инструкций, правовых актов и т.д.). Внутрифирменное управление осуществляется с помощью корпоративного кодекса, а также путем издания приказов, распоряжений, личных указаний высшего звена управления. Контрольные функции менеджмента осуществляются прежде всего по отклонениям от корпоративных требований. Это формирует конформизм поведения персонала, снижая эффекты управления по обратным связям. Однако на первом этапе формирования идеологии корпоративной культуры это необходимо для укрепления дисциплины исполнения. Если этот тип корпоративных позиций пронизывает всю бизнес-организацию, то тем самым формируется регламентный образ корпоративной культуры под девизом «Все на боевом посту». В этой ситуации единство многообразия достигается в результате предписанным «сверху» нормам поведения типа «солдаты на марше».

Локально-полномочный тип корпоративных позиций высшего звена управления означает автономию подразделений на основе распределения и делегирования им определенных, но значительных полномочий, в результате которых они могут ответственно осуществлять свободу маневра, самостоятельно зарабатывая прибыль. Организация начинает формироваться как совокупность центров прибыли, где ее сотрудники оцениваются как создатели добавочной стоимости. Организационная структура подразделений максимально адаптируется к изменяющимся условиям рыночной среды по типу «все вокруг клиента». Компенсационный пакет вознаграждений формируется в зависимости от финансовых результатов работников подразделений и корректируется по итогам календарного года на основе перераспределения общей совокупной прибыли компании. Многочисленные структурные звенья формируют собственные субкультурные позиции, которые дополняют «руководящие» указания «сверху», корректируя их «снизу - вверх». Если этот тип корпоративных позиций пронизывает все управленческие звенья, то тем самым формируется образ адаптивной корпоративной культуры под девизом «Мы все создаем гарантию нашего собственного будущего». На этой организационной основе и начинает выращиваться корпоративная культура, содержанием которой является единство многообразия.

Фронтально-информационный тип корпоративных позиций высшего звена управления означает постоянное отслеживание информации по всем тем показателям, которые образуют имидж компании и ее внутренний корпоративный бренд. На этой основе создается единое информационное пространство для постоянного обмена необходимыми сведениями, где главным для персонала является требование быть в курсе происходящего, генерируя необходимые данные для повышения рабочих эффектов. В этом информационном пространстве периодически осуществляется мониторинг ключевых факторов успеха и ключевых факторов угроз во временной динамике: какие показатели были неделю назад и как они изменились за этот период. Тем самым сотрудники получают четкие информационные ориентиры, регулирующие их поведение на перспективу. В этом же «блоке» вся информация подается в оценках достижений каждого сотрудника, каждого подразделения, где оценивается, какой вклад вносят работники в общее дело и какие поощрения они получают за свои успехи в работе. Если эта модель корпоративизма пронизывает все управленческие звенья, то тем самым возникает nрозрачность деловых отношений во всей системе управления. Этот тип корпоративных позиций, преодолевая служебную узость, становится основой панорамного формирования корпоративной культуры под девизом «Успехи каждого и всех - основа нашего развития и процветания!». И поскольку разнородная информация просматривается по всему фронту работ, а ее генерация оказывается естественной необходимостью для каждого работника каждого подразделения, то тем самым возникает информационный феномен «вся компания в одной комнате». Так формируется информационное единство многообразия корпоративной культуры.

Рефлексивно-сфокусированный тип корпоративных позиций означает ориентацию высшего звена управления на постоянное выявление обратных связей бизнес- организации, которые являются лучшим средством управления «извне», если они поступают от клиентов, и мощным средством управления «изнутри», если они организуются от сотрудников. Обратные связи «задают» импульс социокультурному развитию бизнес- организации, так как помогают не только накапливать банк инициатив и обеспечивать тем самым свободу маневра, но и изучать новый управленческий опыт, организовывать эксперименты по совершенствованию различных управленческих технологий вместе с их инициаторами. Обратные связи помогают обогащать сотрудников новыми организационными знаниями, осваивать их новый опыт в изменяющихся конкурентных условиях, осмысливать этот опыт в процессе совместной работы и переосмысливать уже имеющиеся знания в новые подходы к управленческой деятельности. Тем самым каждый работник оказывается не только в курсе всех новых достижений в управлении корпорацией, но и получает возможность вносить любые свои предложения в общую копилку новых идей, что является источником повышения конкурентной устойчивости компании на рынке. Это особенно важно; когда приходится, с одной стороны, находить способы минимизации возрастающих рисков, а с другой - развиваться через кризисы их преодоления, когда у работников возникает предельное напряжение сил. Время от времени происходит переосмысление собственных возможностей - индивидуальных, групповых, командных - в достижении успехов и оценке неудач. Этот тип корпоративных позиций высшего звена управления формирует образ корпоративной культуры с точки зрения динамично развивающейся компании, интеллектуальный потенциал которой постоянно возрастает. Девиз такой корпоративной позиции может быть выражен так: «Нет предела нашему совершенству!» В обратных связях выражен весь смысл организационного управления, поскольку высшее звено управления разворачивается на 360° и к потребителю, и к собственным сотрудникам при их же помощи и поддержке. Тем самым преодолевается та управленческая дистанция, которая и мешает подлинному управлению. Оно становится открытым, помогая всем сотрудникам понять, что в той бизнес- организации, где они работают, разнообразные мнения не только высоко ценятся высшим звеном управления, но и являются органическим условием достижения победных рубежей корпорации.

Однако корпоративизм как сущность разросшейся компании проявляется прежде всего в двух кардинальных управленческих позициях: стратегической и конъюнктурной. Эти позиции всегда соотносятся между собой в определенных пропорциях и зависят от той среды жизнедеятельности, в которую погружена компания. Они отражают возможности адаптации компании к рыночным отношениям «изнутри - вовне» (стратегическая позиция) и адаптационные возможности ее персонала в овладении ситуациями рыночной среды, т.е. «извне - вовнутрь» (конъюнктурная позиция). Балансировка между этими управленческими позициями зависит от того, как отслеживаются риски невостребованности компании в тех или иных рыночных сегментах. Их можно выделить во внешней среде управления по следующим основаниям:

смена приоритетов при выборе продукции (Какие приоритеты товарной продукции предпочитал потребитель ранее и какие предпочитает теперь? Какие предпочтения могут быть?);

несоответствие оценок качества, цены, условий продажи, гарантий (Какие были ранее, какие стали теперь и какие могут быть?);

несоответствие тех или иных видов работ новым требованиям (Какие виды работ оказываются устаревающими под влиянием новых технологий?);

обострение конкурентной борьбы (По каким основным позициям разворачивается конкурентная борьба? С кем прежде всего? За каких поставщиков? По каким товарным ассортиментам? В каких рыночных пространствах? За каких клиентов?);

возникновение покупательской неуверенности (Какие товары предпочтительнее покупать? Какие из них дополняют друг друга? Какие товары обладают всеми необходимыми свойствами, оправдывая ожидания покупателей?).

Однако формирование корпоративной культуры в компаниях может развиваться и по другому, негативному сценарию. Пружиной этого сценария является порочная модель инфраструктурной финансовой ловушки. Она невольно затягивает в свои сети высшее звено управления и приводит компанию к социокультурной деформации. Возникает феномен деформированного корпоративизма, на основе которого формируется квазиуправленческая корпоративная культура [3,89]. Ее основными источниками оказываются следующие установки высшего звена управления.

. Рабочая сила - источник затрат.

. Организация - совокупность центров финансовой ответственности.

. Оплата труда - за проделанную работу в своих подразделениях.

. Критерии оплаты труда специализированы в каждом подразделении.

. Каждый отвечает за свой участок работы.

. Поощряется экономия возможных издержек в подразделениях.

. Осуждаются претензии подразделений на сверхнормативные затраты.

. Бухгалтерский баланс исчисляется суммарно по всем подразделениям.

. Управленческий учет лишь дополняет учет бухгалтерский.

. Взаимозависимость подразделений друг от друга скрыта от финансового анализа.

Эта квазиуправленческая корпоративная культура развивается «изнутри» - вовне» по такому сценарию.

Внутрифирменное управление

. В фирме провоцируется групповой эгоизм и эгоизм индивидуальный.

. Формируются зоны постоянных межгрупповых напряженностей.

. Время от времени возникают новые конфликты интересов.

. Скрытая взаимозависимость подразделений оказывается не управляемой.

. Информация о тех или иных проблемах подается «наверх» в выгодном ракурсе.

. «Стыковые» проблемы из ресурса фирмы превращаются в ключевые факторы угроз.

. Утрачивается своевременное выявление возможностей развития и роста фирмы.

. Те или иные стратегии не обеспечиваются мотивационным настроем персонала.

. Руководители высших эшелонов власти начинают ужесточать требования.

. Управленческий контроль по отклонениям усиливается.

. Стратегическое управление приносится в жертву достижению ближайших целей.

Внешнефирменное управление

. Сознание менеджеров ориентировано на быструю экономическую отдачу.

. Нарушаются долгосрочные договоренности с деловыми партнерами.

. Цепь «ресурсы - потребитель» оказывается неустойчивой.

.Возникают разрывы в этой цепи, повышая затраты на ее функционирование.

. Появляется практика приобретения продукции поставщиков по дешевой цене.

. Это усиливает конкуренцию между ними с точки зрения снижения цен.

. Происходит ухудшение качества продаваемой товарной продукции.

. Увеличивается доля негодной или поддельной продукции на рынке.

. Фирме приходится обманывать покупателей, рекламируя эту продукцию.

.Работники вынуждены цинично относиться к обманываемой ими клиентуре.

. Тем самым подрывается имидж фирмы «изнутри», который размывает ее корпоративный бренд.

Корпоративные особенности компании лучше всего оценивается через ее образное восприятие - корпоративный бренд [16, 83]. Этот социокультурный феномен формируется спонтанно в зависимости от того, как оценивают корпоративную культуру компании сами сотрудники в кулуарных беседах (внутреннее видение компании); как высшее звено управления представляет компанию на рынке через службы связей с общественностью (желаемое видение компании); как оценивают корпоративное положение дел в компании те новички, которые принимаются на работу в компанию (реальное видение компании) и которые могут переживать срыв надежд: «Обещали одно, а на самом деле здесь все не так».

Имидж организации в глазах потенциальных и реальных сотрудников не менее важен, чем представление, сложившееся о ней у партнеров и клиентов. Как характеризуют компанию требования к специалистам? На какие черты корпоративного бренда в первую очередь обращают внимание новички? Ответы на эти вопросы были изучены в совместном исследовании хэдхантингового агентства Ros-Expert и российской компании ЭКОПСИ-Консалтинг в 2004 г. (см.: Компания. 2004. № 20. 24 мая. С. 64-67). Главные выводы из этого исследования таковы.

. Основное назначение корпоративного бренда компании с точки зрения набора специалистов - знакомить кандидатов с теми требованиями, которые предъявляют к ним вакантные должности, и формировать у них определенные ожидания, пропагандируя достоинства корпоративной культуры компании. Это входит в компетенцию директора по управлению человеческими ресурсами, который заинтересован в том, чтобы принять на работу достойных специалистов. Однако иногда он вынужден представлять корпоративную культуру в оптимистическом варианте, стремясь выполнить задание по подбору специалистов в короткие сроки, особенно тогда, когда компания испытывает их нехватку. И тогда он рискует, потому что специалисты могут быстро разочароваться, когда поймут, что на самом деле представляет корпоративная культура компании.

. Критерии привлекательности компании для менеджеров высшего и среднего уровней управления различны. Для менеджеров среднего звена приоритетны характер работы и условия ее оплаты, а также стабильность компании, система управления и возможности карьерного роста в этой системе. Менеджеры высшего звена управления основывают свой выбор на таких факторах, как персональные качества главы фирмы, ее репутация на рынке, содержание миссии и ценности корпоративной культуры. Для них особое значение имеет возможность решения масштабных задач, получение необходимых полномочий и реализация стратегических задач и проектов. Компенсационный пакет воспринимается ими как само собой разумеющееся, хотя здесь могут быть определенные оговорки.

. Оказалось, что корпоративный бренд компании, воспринимаемый специалистами и менеджерами на рынке труда, требует значительных управленческих усилий. На этом рынке возросла конкуренция за их «головы», поэтому для каждой компании возникла необходимость грамотно позиционировать достоинства своей корпоративной культуры, выразителем которой и является корпоративный бренд. Он должен быть действительно привлекательным для тех профессиональных сообществ, которые являются потенциальным ресурсом обновления кадров, особенно для быстро растущих компаний.

. Корпоративный бренд на рынке труда представляет вполне реальный ресурс, который имеет свою стоимость. Он оказывается нематериальным активом компании, поскольку аккумулирует в себе все те средства, которые были затрачены компанией на формирование своей репутации и через средства массовой информации, и в специализированных изданиях вплоть до собственной корпоративной газеты, и в Интернет - публикациях, и во время презентационных публичных акций. Чем более развита корпоративная культура компании, тем больше внимания уделяют ее лидеры формированию ее корпоративного бренда и во внутренней инфраструктуре, и в инфраструктуре рыночных отношений. Каждая компания проходит определенные этапы формировании и развития корпоративного бренда, т.е. того обобщенного образа, благодаря которому компания оказывается узнаваемой и выделяемой среди своих конкурентов. Но заслужить хорошую репутацию только РR-методами невозможно.

Она формируется только на основе той корпоративной культуры, которая сложилась в компании усилиями менеджеров высшего, среднего и низового звеньев управления. Корпоративная культура есть результат их усилий, оказывая обратное влияние на всю их управленческую деятельность. В этом качестве она становится самостоятельным феноменом, который воспроизводится в компании и по своим собственным законам, и по законам организационного жанра. Корпоративная культура есть образ жизни и стиль жизни персонала компании. Она может формироваться «сверху», но сильно корректироваться «снизу». Ее главными составляющими компонентами являются: миссия компании, в которой обозначается корпоративная ответственность бизнес- организации; провозглашенные ценности, которые воспринимаются персоналом как руководство к действию; регулятивные нормы поведения, сложившиеся в подразделениях; служебный этикет; принятая символика; привычная ритуализация поведения; поддержание существующих традиций и оценивание происходящего в соответствии с теми психологическими стереотипами, которые сложились в корпорации; мифология, где есть свои герои, добившиеся выдающихся успехов в профессиональной деятельности; истории, которые отражают реальные события в жизни корпорации; метафорическое (лингвистически-образное) преподнесение информации, которая легко воспринимается и быстро усваивается.

В то же время формирование корпоративной культуры может опираться на этические кодексы, которые отражают основные ее принципы и статьи, регламентирующие многообразие поведения сотрудников.

1.3 Влияние корпоративной культуры на эффективность функционирования организации

Каким образом корпоративная культура влияет на эффективность организации? Эффективность требует, чтобы культура организации, ее стратегия, окружение (внешняя среда) и технология (внутренняя среда) были приведены в соответствие. Стратегия организации, опирающаяся на требования рынка и более подходящая при динамичном окружении, предполагает культуру, основывающуюся на индивидуальной инициативе, риске, высокой интеграции, нормальном восприятии конфликтов и широком горизонтальном общении. Стратегия, диктуемая перспективами развития производства продукции, фокусируется на эффективности, лучшей работе при стабильном окружении. Она более успешна, когда культура организации предусматривает ответственный контроль, минимизирует риск и конфликты.

Таким образом, различные организации тяготеют к определенным приоритетам в корпоративной культуре. Культура может иметь особенности в зависимости от рода деятельности, формы собственности, занимаемого положения на рынке или в обществе.

Организации всегда будут добиваться стабильности и эффективности деятельности, если культура организации адекватна применяемой технологии. Регулярные формализованные (рутинные) технологические процессы обеспечивают стабильность и эффективность организации, когда культура организации акцентирует внимание на централизации в принятии решений, и сдерживает (ограничивает) индивидуальную инициативу. Нерегулярные (нерутинные) технологии эффективны, когда они заполняются культурой организации, которая поддерживает индивидуальную инициативу, и ослабляет контроль.

Сильная культура определяет последовательность поведения работников. Работники четко знают, какому поведению они должны следовать. Предсказуемость, упорядоченность и последовательность деятельности в организации формируются с помощью высокой формализации. Сильная культура достигает того же результата без ведения какой-либо документации и распределений. Более того, сильная культура может быть более эффективной, чем любой формальный структурный контроль. Чем сильнее культура организации, тем меньше менеджменту нужно уделять внимания развитию формальных правил и положений для управления поведением работника. Это все будет в подсознании работника, принимающего культуру организации.

И все же, влияние культуры на организационную эффективность определяется, прежде всего, ее соответствием общей стратегии организации. Выделяется четыре основных подхода к разрешению проблемы несовместимости стратегии и культуры в организации:

игнорируется культура, серьезным образом препятствующая эффективному проведению в жизнь выбранной стратегии;

система управления подстраивается под существующую в организации культуру; этот подход строится на признании имеющихся барьеров, создаваемых культурой для выполнения желаемой стратегии, и выработке альтернатив по «обходу» этих препятствий без внесения серьезных изменений в саму стратегию. Так, при переходе от механистической к органической схеме организации на многих производственных предприятиях долгое время не удается изменить организационную культуру на сборочных участках. В этом случае в решении проблемы может помочь данный подход;

делаются попытки изменить культуру таким образом, чтобы она подходила для выбранной стратегии. Это наиболее сложный подход, занимающий много времени и требующий значительных ресурсов. Однако бывают такие ситуации, когда он может быть главным для достижения долговременного успеха фирмы;

изменяется стратегия с целью ее подстраивания под существующую культуру.

В целом можно выделить два пути влияния корпоративной культуры на жизнь организации.

Первый, как это было показано выше, - культура и поведение взаимно влияют друг на друга. Второй - культура влияет не столько на то, что люди делают, сколько на то, как они это делают.

Существуют различные подходы к выделению набора переменных, посредством которых прослеживается влияние культуры на организацию. Обычно эти переменные служат основой анкет и вопросников, которые используются для описания культуры той или иной организации.

Набор переменных, выбираемых руководством для анализа организации, может быть связан непосредственно с уровнем организационного взаимодействия: организация - внешняя среда; группа - группа; индивид - организация. При этом для каждого уровня (индивид, группа, организация) могут измеряться как эффективность их функционирования с точки зрения интересов организации, так и удовлетворенность. Кроме того, каждая из указанных групп переменных может рассматриваться во временном аспекте, т. е. быть преимущественно ориентированной на краткосрочную или долгосрочную перспективу.

Модель В. Сате. В. Сате выделил семь процессов, посредством которых культура влияет на организационную деятельность:

кооперация между индивидами и частями организации;

принятие решений;

контроль;

коммуникации;

лояльность организации;

восприятие корпоративной среды;

оправдание своего поведения.

При этом первые три процесса корреспондируют с первым, поверхностным уровнем корпоративной культуры или образцами корпоративного поведения, а следующие четыре со вторым, внутренним уровнем, имеющим «ценностную» основу. От того, как эти процессы протекают, зависит эффективность функционирования организации.

Кооперацию как образец поведения в организации нельзя установить только с помощью формальных управленческих мер, так как нельзя предусмотреть все возможные случаи. Насколько действительно люди кооперируются в организации, зависит от разделяемых ими предположений в этой области. В одних организациях высшей ценностью является групповая работа, в других - внутренняя конкуренция. Говоря другими словами, все зависит от того, какая философия преобладает: индивидуалистская или коллективистская.

Влияние культуры на принятие решений осуществляется через разделяемые верования и ценности, формирующие у членов организации устойчивый набор базовых предположений и предпочтений. Так как корпоративная культура может способствовать сведению к минимуму разногласий, то процесс принятия решений становится более эффективным.

Сущность процесса контроля заключается в стимулировании действий в направлении достижения поставленных целей. В природе управления существуют три механизма контроля: рынок, администрирование, клановость. Обычно в организациях присутствуют все три механизма сразу, но в разной степени.

При рыночном механизме контроля полагаются в основном на цены. Лежащее в основе этого предположение заключается в том, что меняющиеся цены и платежи должны стимулировать необходимые изменения в организации. Административный механизм контроля строится на формальном авторитете. Сам процесс состоит в изменении правил и процедур посредством издания директив. Клановый механизм контроля всецело основан на разделяемых верованиях и ценностях. Именно из них исходят члены организации при осуществлении своих действий. Предполагается также, что работники достаточно привержены организации, знают, как действовать в рамках данной культуры. По мере роста и развития организации клановый механизм заменяется административным, а затем и рыночным.

Влияние культуры на коммуникации происходит по двум направлениям. Первое - это отсутствие необходимости общения в делах, по которым имеются разделяемые предположения. В этом случае определенные действия совершаются как бы без слов. Второе - разделяемые предположения обеспечивают направленность и оказывают помощь в интерпретации получаемых сообщений. Так, если в компании работник не считается придатком машины, то и известие о предстоящей автоматизации или роботизации не вызовет в нем шока.

Содержание культуры влияет также на содержание коммуникации. В одних организациях ценится открытость коммуникаций, а в других - наоборот. Индивид чувствует себя посвященным во внутренние процессы организации тогда, когда он отождествляет себя с последней и испытывает некоторую эмоциональную связь с ней. Сильная культура делает сильным отождествление и чувства индивида по отношению к организации. Также работники могут активизировать свои действия в стремлении помочь организации.

Восприятие индивидом организационной реальности или то, что он видит, обусловлено в значительной мере тем, что говорят об увиденном его коллеги, разделяющие с ним один и тот же опыт. Культура влияет на этот процесс, обеспечивая членов организации общей интерпретацией их опыта. В организациях, где высоко ценится своевременное обслуживание потребителя, восприятие недостатка в ресурсах для работы не будет интерпретировано как необходимость изменения выработанного расположения к клиенту. В противоположном случае клиент может серьезно пострадать.

Культура помогает людям в организации действовать осмысленно, обеспечивая оправдание их поведению. В компаниях, где ценится риск, человек идет на него, зная, что в случае неудачи он не будет наказан и что из неудачи будут извлечены уроки на будущее. Оправдываемые таким образом действия усиливают существующее поведение, особенно когда оно вписывается в ситуацию. Данный процесс является источником средств для изменения самой культуры. Поскольку люди используют культуру для оправдания поведения, то можно изменять культуру через изменение в поведении. Однако для успеха этого процесса необходимо обеспечить, чтобы люди не могли бы оправдывать свое новое поведение «старой» культурой.

Модель Т. Питерса - Р. Уотермана. Авторы известного бестселлера «В поисках успешного управления» обнаружили связь между культурой и успехом в работе организации. Взяв за образец успешные американские фирмы, и описав управленческую практику, они «вывели» ряд верований и ценностей корпоративной культуры, приведших эти компании к успеху.

Вера в действия. Согласно этой ценности, решения принимаются даже в условиях недостатка информации. Откладывание решений равносильно их непринятию.

Связь с потребителем. Для успешно действующих компаний потребитель представляет фокус в их работе, так как именно от него поступает главная информация для организации. Удовлетворенность потребителя составляет сердцевину корпоративной культуры таких фирм.

Автономия и предприимчивость. Компании, борющиеся с недостатком нововведений и бюрократией, «делятся» на более мелкие управляемые части и предоставляют им, а также отдельным индивидам определенную степень самостоятельности, необходимой для проявления творчества и риска. Эта культурная норма поддерживается через распространение в организации легенд и историй о своих собственных героях.

Производительность зависит от человека. Данная ценность провозглашает человека наиболее важным активом организации. При этом эффективность организации измеряется через удовлетворенность ее членов. Вера в то, что отношение к людям с уважением ведет к успеху, лежит в основе культуры подобных организаций.

Знай то, чем управляешь. В соответствии с этой глубоко укоренившейся культурной нормой успешных компаний считается, что они управляются не из-за закрытых дверей кабинетов руководителей, а через посещение руководителями управляемых ими объектов и через непосредственные контакты с подчиненными на местах их работы.

Не занимайся тем, чего не знаешь. Данное положение относится к разряду одной из важных характеристик культуры успешно действующих фирм. Эти фирмы не признают диверсификации в сторону от основного бизнеса.

Простые структуры и мало управленцев. Типичным для успешно действующих компаний является наличие небольшого числа уровней управления и сравнительно небольшого штата управленческих работников, особенно в высшем эшелоне. Положение менеджера в таких компаниях определяется не количеством его подчиненных, а его влиянием на дела организации и, главное, на ее результаты. Согласно этой культурной ценности, менеджеры больше ориентируются на уровень выполнения подчиненными своей работы, а не на наращивание своих штатов.

Одновременная гибкость и жесткость в организации. Парадокс этого атрибута корпоративной культуры успешных компаний разрешается следующим образом. Высокая организованность в них достигается за счет того, что все работники понимают и верят в ценности компании. Это их жестко связывает с компанией и интегрирует в нее. Гибкость обеспечивается посредством сведения к минимуму «руководящих» вмешательств и минимизации числа регламентирующих правил и процедур. Поощряется новаторство и стремление брать на себя риск. В итоге жесткая структура разделяемых культурных ценностей делает возможной гибкую структуру административного контроля.

Модель Т. Парсонса. В общем виде связь между культурой и результатами деятельности организации представлена в модели американского социолога Т. Парсонса. Модель разработана на основе спецификации определенных функций, которые любая социальная система, в том числе организация, должна выполнять, чтобы выжить и добиться успеха. Первые буквы английских названий этих функций в аббревиатуре дали название модели - AGIL: adaptation (адаптация); goal-seeking (достижение целей); integration (интеграция) и legacy (легитимность).

Суть модели состоит в том, что для своего выживания и процветания любая организация должна быть способной адаптироваться к постоянно меняющимся условиям внешней среды, добиваться выполнения поставленных ею целей, интегрировать свои части в единое целое, и, наконец, быть признанной людьми и другими организациями.

Данная модель исходит из того, что ценности корпоративной культуры являются наиболее важными средствами или инструментами выполнения функций этой модели. Если разделяемые в организации верования и ценности помогают ей адаптироваться, достичь целей, объединиться и доказать свою полезность людям и другим организациям, то очевидно, что такая культура будет влиять на организацию в направлении успеха.

Необходимость изменений - неизбежное явление в жизни любой компании в условиях современного рынка. И от того, насколько они будут оперативными и успешными, полностью зависит конкурентное преимущество организации.

Широкий же спектр инструментов, позволяющих изменить корпоративную культуру, будет эффективно работать лишь в том случае, если заказчик и провайдер этого процесса правильно ими воспользуются.

Заказчиками процесса изменения корпоративной культуры выступают руководители высшего звена или акционеры. От них требуется четкое понимание того, что подразумевается в их компаниях под корпоративной культурой, зачем ее надо менять, и ясное представление конечной цели изменений. Провайдерами данного процесса, как правило, являются HR-менеджеры. Именно от них зависит конечный результат преобразований, и эта работа потребует от них наличия такого важного качества как умение управлять проектом.

По словам Марины Олешек, заместителя Генерального Директора компании «Ростелеком»: «и заказчик, и менеджер должны отчетливо понимать, что эта работа занимает от 1,5 до 3 лет. Длительность процесса зависит от позиции первых лиц компании. А окупаемость инвестиций, вложенных в этот проект, произойдет не ранее, чем через 2-4 года».

Российская практика консультационной работы с предприятиями организованными на постсоветском пространстве, позволяет выделить следующие важные области, в которых использование методов исследования и коррекции корпоративной культуры сказалось наиболее плодотворным образом на результатах деятельности предприятия.

Упрочение авторитета и власти первых лиц (например, если первые лица были моложе своих подчиненных на 5-15 лет);

Преодоление подозрений в отношении первых лиц и создание атмосферы взаимного доверия (если подчиненные подозревали, что бизнес был организован на федеральные деньги или на деньги богатых родителей, в то время как на самом деле он был организован на личных накоплениях, заработанных честным трудом или на взятый в банке под проценты кредит);

Комплексная организационная диагностика с целью выявления слабых мест в организации деятельности (менеджменту необходима объективная независимая комплексная оценка качества своей организационной работы);

Преодоление внутренних конфликтов между профессиональными и иерархическими группами в организации, в особенности при внедрении новых технологий и методов работы, или реорганизации существующих (трения между IT и производственниками, между «людьми процента» и «людьми оклада», между менеджментом и рядовыми сотрудниками и др.);

Диагностика различного отношения к бизнесу и способу его ведения представителями разных национальных культур (например, русскими, белорусами и литовцами);

Диагностика различий в ведении бизнеса крупными организациями и небольшими организациями (более 2000 человек и 30 человек соответственно) при их взаимодействии друг с другом и выстраивании партнерских отношений;

Выявление внутренних конкурентов и раскола в организации (попытки одних учредителей получить большую власть и участие в бизнесе в ущерб другим, отколоть большую часть организации на себя, попытки наемного лица увести бизнес организации на себя или на третьих лиц и т. п.);

Реструктуризация организации в саморазвивающуюся и самообучающуюся организацию (рынок поделен, наблюдается жесткая конкуренция, привлечение дополнительных внешних ресурсов затруднено);

Осознание факторов, мешающих росту и развитию менеджеров в организации на всех уровнях - как отдельным лицам, так и управленческим командам. Часто, осознание необходимости работы по корпоративной культуре приходит к руководству после длительных и регулярных попыток увеличить масштабы деятельности организации и количество работающих в ней людей. В процессе работы с корпоративной культурой происходит нейтрализация мешающих факторов и актуализация факторов, способствующих росту и развитию;

Преодоление кризисов в отношениях между менеджерами и кризисов личного развития (например, желание собственников изменить распределение доли участия каждого в бизнесе, необходимость личного самоопределения).

2. Оценка корпоративной культуры в ТОО «Балхаш тамак»

.1 Характеристика организационно-экономической деятельности ТОО «Балхаш тамак»

Основной деятельностью компании «Балхаш тамак» является дистрибьюция продуктов питания по магазинам категории "А" разных регионов Казахстана, торгово-закупочная работа, розничная и оптовая торговля продуктами питания (чай, консервация, продукты глубокой заморозки, кондитерские, вино - водочные изделия и прочее). Поставщиками продукции являются крупные компании Российской Федерации, Польши, Германии.

Структура ТОО «Балхаш тамак» представлена следующими отделами (приложение 4):

АУП - административно-управленческий персонал (Дирекция, бухгалтерия)

Торговый отдел (отдел логистики): определение спроса на отдельные виды продукции, поиск партнеров, обеспечение заказов, заключение разных видов договоров, организация поставки, таможенные процедуры, обеспечение конкурентоспособных цен, сертификация продукции

Отдел внешней логистики (международные автотранспортные перевозки): обеспечение доставки грузов собственным автотранспортом от поставщика до складов компании, охрана груза в пути следования, обеспечение и поддержание необходимой температуры хранения продукта в пути.

Склады: хранение и отпуск продукции, сбор и регистрация заявок, нанесение стикеров с переводом на государственный язык, инвентаризация.

Отдел внутренней логистики: доставка продукции от склада компании «Балхаш тамак» к магазинам - заказчикам по городу, обслуживание клиентской сети

Миссия фирмы - предоставление качественных продуктов питания для покупателей среднего класса. Цель компании - добиться лидерства в данном сегменте рынка.

Стратегия и стратегические планы компании - увеличить объем продаж, расширить клиентскую базу, развить внутренний потенциал компании.

Режим работы компании: пятидневный рабочий день с 9-00 до 18-00.

При изучении корпоративной культуры компании были выявлены следующие установки:

Все отделы компании подчиняются Директору;

Единоличные решения, принимаемые Директором, основываются на маркетинговых исследованиях конъюнктуры рынка;

Ежедневная планёрка позволяет поставить конкретные оперативные цели перед каждым сотрудником согласно регламентации времени;

Еженедельный анализ результатов проделанной работы даёт возможность постановки будущих корпоративных целей.

Существует система материального поощрения (премии) за достижение определённых положительных результатов по показателям деятельности компании;

Система социальных благ - социальный пакет включает в себя выплаты за рождение ребёнка, бракосочетание, компенсация при потере родственника, денежная премия к юбилею, дополнительные выходные дни и др., утверждённые в кодексе компании;

Ежегодное празднование Дня основания компании с вознаграждением наиболее отличившихся сотрудников, поощрительное мероприятие для сотрудников компании (выезд на природу, празднование коллективом в кафе)

Гибкая система планирования деятельности компании в комплексе, ориентированная на покупательскую способность населения, на отзывы со стороны клиентов;

В качестве рекламной компании применяется личный красочный

логотип компании, нанесенный на автотранспорт; применяются рекламные щиты, размещенные в различных частях города.

ТОО «Балхаш тамак» поддерживает официальный сайт в информационной сети Интернет, что позволяет и сотрудникам компании, и клиентам получать необходимую информацию, касательно деятельности предприятия.

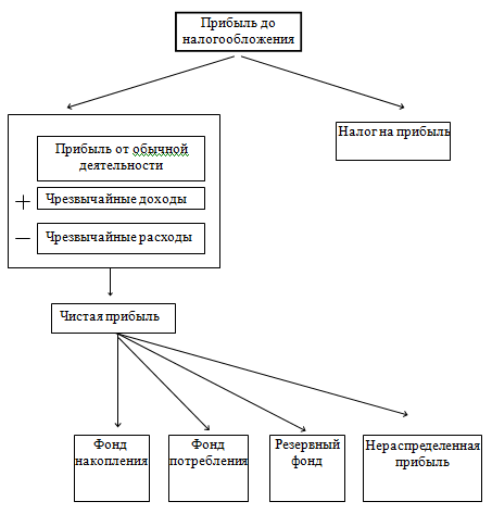
Таблица 1 - Основные показатели финансово-хозяйственной деятельности ТОО «Балхаш тамак» за 2010-2011 гг. тыс. тенге.

Показатели

2010 г.

2011 г.

Выручка от реализации продукции (за минусом НДС, акциза и аналогичных платежей)

19 145,7

35 052,3

Полная себестоимость реализованной продукции

6 444,7

13 898,0

Прибыль от реализации продукции

10 701

22 154,3

Прибыль отчетного периода

4 478

10 630,3

Корпоративный подоходный налог

1 343

3 189,09

Чистая прибыль

3 135

7 441,21


Основными источниками информации для проведения анализа финансовых результатов деятельности рассматриваемого предприятия являются документы финансовой отчетности. Следует отметить, что сбор информации о деятельности предприятия представляет определенные трудности, т.к. специалисты, боясь утечки конфиденциальной информации, неохотно идут на контакт.

На рассматриваемом предприятии регулярно проводится внутренний анализ финансово-хозяйственной деятельности, однако как результаты, так и некоторые исходные данные этого анализа не разглашаются, так как руководство ТОО «Балхаш тамак» относит эту информацию к коммерческий тайне.

Основную часть прибыли предприятие ТОО «Балхаш тамак» получает за счет реализации товарной продукции. План по сумме прибыли от реализации товарной продукции за 2011 г. перевыполнен на 10 703 900 тенге (35 052,3- 24 348,4 тыс.тенге), или на 43,9 % .

По сравнению с предшествующим годом сумма прибыли возросла на 15 906 600 тенге. , или на 183% .

Прибыль от реализации товарной продукции зависит от четырех факторов первого порядка: объема реализации продукции; ее структуры; себестоимости и уровня среднереализационных цен. Эти же факторы являются факторами второго порядка по отношению к балансовой прибыли.

В случае ТОО «Балхаш тамак» рост прибыли напрямую связан с приёмом на работу нового Директора компании (по решению Учредителя) и внедрением этим Директором новой программы по развитию предприятия, основанным на расширении круга поставщиков, сотрудничестве со странами ближнего и дальнего зарубежья. По этой программе акцент делается на закупе и реализации товаров категории А.

Здесь следует отметить, что анализ результатов деятельности предприятия проводится за 2010 и 2011 годы. За это время цены на продукцию возросли в связи с инфляцией. По нашему мнению, факторный анализ, показывающий за счет каких факторов и на сколько изменилась сумма прибыли в 2011г. по сравнению с 2011 г. представляет несомненный интерес.

Для проведения анализа рентабельности деятельности ТОО «Балхаш тамак» необходимы данные, представленные в таблице 2

Для расчета показателей рентабельности капитала предпочтительнее

брать среднюю величину капитала. Так, собственный капитал на начало года составлял 3 963 200 тенге, а на конец года - 11 164 480 тысяч тенге. Средняя сумма капитала, используемая в формуле рентабельности составит:

 тысяч тенге

Однако в условиях инфляции более реальные оценки можно получить, используя моментные значения показателей капитала. По этой причине, а также по причине отсутствия у меня информации о сумме капитала на начало 2010 г., использовалось одномоментное значение капитала за 2010 г. - на конец года.

Таблица 2 - Исходные данные для анализа рентабельности деятельности ТОО «Балхаш тамак», тыс.тенге.

Показатель

2010

2011

Выручка от реализации товарной продукции

19 145,7

35 052,3

Затраты на производство и сбыт продукции

11 444,7

23 898,0

Прибыль от реализации продукции

10 701

22 154,3

Балансовая прибыль

4 478

10 630,3

Корпоративный подоходный налог

1 343

3 189,09

Чистая прибыль

3 135

7 441,21

Собственный капитал

3 963,2

7 564,2

Внеоборотные активы

2 418,7

4 119,9

Весь капитал предприятия

6381,9

11 684


Расчет показателей рентабельности:

 , (1)

где Rп - рентабельность продаж;

Прп - прибыль от реализации продукции;

В - выручка от реализации продукции.

В анализируемом периоде (2011 г.):

 =63%

В предшествующем периоде (2010 г.):

 =56%

Таким образом, если в 2010 году с каждого тенге реализованной продукции предприятие получало прибыли 56 тиын, то в 2011 году этот показатель возрос в 1,12 раз и составил 63 тиын.

Рентабельность производственной деятельности (окупаемость издержек):

 , (2)

где И - затраты на производство и сбыт продукции.

В 2011 г.  =92%

В 2010 г.  =93%

Отсюда следует, что каждый тенге затрат на производство и сбыт продукции в 2011 году принес предприятию прибыли 93 тиын, это на один процент выше, чем в предыдущем 2010 году.

рентабельность (доходность) всего капитала предприятия (RК):

 , (3)

где ЧП - чистая прибыль;

В(ср) - итог баланса (средний).

В 2011 г.  = 64 %

В 2010 г.  = 49 %.

В 2011 году чистая прибыль предприятия составила 64 % от среднегодовой стоимости всего инвестированного капитала.

В 2010 г. доля чистой прибыли составила 49% от суммы всего капитала на конец года.

) Рентабельность внеоборотных активов (RF):

 , (4)

где F(ср) - средняя стоимость внеоборотных активов.

В 2011 г.  %

В 2010 г.  %.

На каждый тенге, вложенный во внеоборотные активы, приходится 1,8 тенге чистой прибыли, что в 1,4 раза больше, чем в предшествующем году.

) Рентабельность собственного капитала (Rск):

 , (5)

где СК - собственный капитал предприятия.

В 2011 г.  %

В 2010 г.  %.

Эффективность использования собственных средств предприятия в 2011 г. возросла по сравнению с предшествующим годом в 1,24 раза.

Приведенные показатели рентабельности зависят от множества факторов. Здесь мы приведем факторный анализ уровня рентабельности производственной деятельности предприятия.

Уровень рентабельности производственной деятельности (окупаемость затрат) зависит от трех основных факторов первого порядка: изменения структуры реализованной продукции, ее себестоимости и средних цен реализации. В анализируемом периоде с начала 2010 по конец 2011 года система товарного обеспечения радикально изменилась. Это произошло под влиянием изменения спроса на продукцию на казахстанском рынке, а также конкурентной борьбой.

Таблица 3 - Показатели рентабельности деятельности ТОО «Балхаш тамак»

Показатель

2010 г., %

2011 г.,%

Рентабельность продаж (Rп)

56

63

Рентабельность производственной деятельности (окупаемость затрат) (RЗ)

92

93

Рентабельность всего капитала предприятия (Rк)

49

64

Рентабельность внеоборотных активов (RF)

129

180

Рентабельность собственного капитала (Rск)

79

98


Распределение доходов в ТОО «Балхаш тамак» выражено в Приложении 5. На данный момент наибольшую часть чистой прибыли при распределении составляет фонд потребления. Это связано с растущими объемами реализации продукции, соответственно, с увеличившимся оборотом капитала.

Подводя итоги экономического анализа хозяйственной деятельности ТОО «Балхаш тамак» за период начала 2010 до конца 2011 года, следует отметить парадоксально высокие коэффициенты развития. Эта тенденция говорит о том, что период стал положительно переломным для компании. Но как следствие следующие несколько лет в любом случае станут «застойными» в связи с достигнутыми результатами, а также с учётом усложнившейся ситуации на рынке реализации товара. Перерассмотрение таможенных тонкостей (ТОО «Балхаш тамак» работает с Российской Федерацией, Польшей, Германией), рост цен на продукты первой необходимости в связи с дефицитом сырья и неурожаем приведёт к увеличению затрат и уменьшению чистой прибыли. Соответственно, следует пересмотреть политику ведения хозяйственной деятельности.

2.2 Исследование оценочного потенциала корпоративной культуры на примере ТОО «Балхаш тамак»

Эффективность деятельности ТОО «Балхаш тамак» достигается также такими факторами, как непрерывное взаимодействие руководителя со всеми отделами компании, получение необходимой информации и ее анализ, выбор наиболее оптимального для компании оперативного решения и внедрение этого решения в производственный цикл. Успех деятельности рассматриваемой компании напрямую зависит от чёткого распределения функциональных обязанностей сотрудников, качества их исполнения и личной заинтересованности в положительных результатах компании каждым сотрудником.

Внутри компании наработана система постоянного повышения уровня знаний в соответствии со специализацией каждого из сотрудников методом проведения обучающих программ, конференций, мастер-классов по профилю.

Тип корпоративных позиций ТОО «Балхаш тамак» ориентирует высшее звено управления компании на постоянное выявление обратных связей бизнес-организации, которые являются лучшим средством управления «извне», если они поступают от клиентов, и мощным средством управления «изнутри», если они организуются от сотрудников. Обратные связи «задают» импульс социокультурному развитию компании, так как помогают не только накапливать банк инициатив и обеспечивать тем самым свободу маневра, но и изучать новый управленческий опыт, организовывать эксперименты по совершенствованию различных управленческих технологий вместе с их инициаторами. Обратные связи помогают обогащать сотрудников ТОО «Балхаш тамак» новыми организационными знаниями, осваивать их новый опыт в изменяющихся конкурентных условиях, осмысливать этот опыт в процессе совместной работы и переосмысливать уже имеющиеся знания в новые подходы к управленческой деятельности. Тем самым каждый работник оказывается не только в курсе всех новых достижений в управлении корпорацией, но и получает возможность вносить любые свои предложения в общую копилку новых идей, что является источником повышения конкурентной устойчивости компании на рынке.

Представленная компания была взята примером для определения сложившегося типа корпоративной культуры на предприятии, ее изучения, анализа и обобщающих выводов на базе методики исследования корпоративной культуры, предложенной Ю.Д. Красовским [ 12, 328]

Изучение корпоративной культуры рассматриваемой компании проводится под двойным углом зрения:

А) «сверху вниз», т.е. как осваиваются персоналом подразделений корпоративные ценности, разработанные в головном офисе; б) «снизу вверх», т.е. как видится и воспринимается ценностная природа корпоративной культуры из подразделений (структурных отделов ТОО «Балхаш тамак»). В этой ситуации важно, чтобы экспертами были руководители ведущих подразделений и специалисты из каждого подразделения (отдела). Тогда получится многогранность визуальных позиций в восприятии корпоративной культуры. Важно изучать не столько социокультурную «объективную истину», которая неуловима в динамично развивающихся организациях, а восприятие социокультурной среды, в которой так или иначе проявляется корпоративная культура. Видеографическая технология и задает такие «оценочно-ракурсные» сценарии развития событий, при которых формируется многогранное видение социокультурной среды. И только тогда появляется возможность вычленять главные компоненты корпоративной культуры.

Базовые организационные культуры. Социокультурное развитие ТОО «Балхаш тамак» опирается на формирование базовых организационных культур управления. Изучая эти типы opгaнизационных культур, важно понять, как проявляется корпоративная культура компании, и насколько подразделения являются выразителями корпоративизма. Это можно осознать только на основе конкретных исследований конкретных отделов фирмы. Объектом исследования в данном случае стала торгово-закупочная компания ТОО «Балхаш тамак» (более 60 человек), сфера деятельности которой - закупка и реализация продуктов питания зарубежных фирм-производителей. Главной целью исследования стало желание понять, какова социокультурная среда компании, которая видится «снизу вверх», в ближайшем окружении «на стыках» подразделений и в самом административно-управленческом составе.

Задачи исследования:

а) опробовать видеографическую методику изучения социокультурной среды;

б) провести визуализированное интервью с работниками одного из отделов компании (отдел мерчендайзинга);

в) подключить руководителя этого отдела к оценке социокультурной среды при помощи визуальных моделей «Ракурс».

Основные гипотезы:

а) социокультурная среда компании имеет большие ресурсы для усиления конкурентоспособных позиций на казахстанском рынке;

б) базовые организационные культуры (рыночные, интерактивные, сетевые, инструментальные) задают необходимый исследовательский ракурс в «расшифровке» корпоративной культуры.

Методика исследований «Ракурс»

А. Рыночные организационные культуры управления

. Рейтинговая культура управления «Клиент»

Основное содержание. Репутация компании «мы» - «наши клиенты» - «мы».

Осознание имиджа как идеологии компании.

Лозунг: «Успехи фирмы зависят от удовлетворения потребностей клиентов» - является одним из ведущих в идеологии компании.

Основные суждения:

. Мы работаем для клиентов и ради клиентов.

. Рейтинг фирмы зависит от того, как нас оценивают наши клиенты.

. Ориентация на клиентов объединяет все наши подразделения.

. В фирме ценятся стремления сотрудников лучше удовлетворять запросы клиентов.

. Постоянное изучение отзывов клиентов становится нормой поведения.

. В фирме всегда реагируют на претензии и предложения клиентов.

. Стабильность фирмы основана на расширении и укреплении клиентской базы.

. Надежность фирмы ассоциируется с устойчивостью ее репутации у клиентов.

. Работники быстро реагируют на понижение или повышение имиджа фирмы.

. У руководителей отделов есть перечень критериев, по которым контролируется имидж фирмы.

Все подразделения объединяет ориентация на клиентов: в отделах работают консультанты компании, действуют «горячие линии» консультаций специалистов по продукции, поддерживается информативный сайт в Интернете, ведется большая полиграфическая работа по созданию красочных рекламных листовок. Мерчендайзеры проводят следующие мероприятия по представлению товаров: выкладка товара способами, поощряющими импульсивные покупки товара; размещение рекламных элементов в обслуживаемых магазинах: плакатов, буклетов, рекламного торгового оборудования (стоек, стеллажей и др.) Также мерчендайзеры обязаны осуществлять контроль за концепцией выкладки товара, целевым использованием рекламного торгового оборудования, состоянием рекламных элементов. Осуществляют обучение и подготовку обслуживающего персонала торгового предприятия, направленные на усиление мотивации покупки товара потребителями.

Руководитель торгового отдела ТОО «Балхаш тамак» ведет ежедневный учет продаж каждого вида продукта и контролирует состояние выкладки продукции на витрины магазинов, торговых комплексов, разрабатывает психологические концепции лучшего восприятия клиентами товара (цвет, вид, содержание упаковки, конструкция витрины и т.д.). У специалистов торгового отдела имеется перечень критериев, по которому контролируется поддержание имиджа фирмы.

Стабильность компании основана на расширении и укреплении клиентской базы.

. Конфронтальная культура управления «Конкуренция»

Основное содержание. Конкурентный рынок: «они» - «мы» - «они». Осознание конкурентных угроз и преимуществ.

Лозунг: «Успех зависит прежде всего от жесткой конкурентной политики».

Основные суждения

. Работники чувствуют давление конкурентной рыночной среды.

. Развитие фирмы зависит от успешного противостояния конкурентам.

. В фирме ценится стремление находить новые конкурентные преимущества и видоизменять прежние.

. Внешний контроль предполагает постоянное изучение конкурентов.

. В фирме работают амбициозные сотрудники, нацеленные на успехи.

.Стабильность фирмы связывается в их сознании с максимальным использованием конкурентных преимуществ.

. Надежность фирмы ассоциируется у них с расширением рынка и рос-том прибыли.

.Работники постоянно находятся под прессом требований и больших нагрузок.

Менеджеры ориентированы на достижение результатов и побед вконкурентной борьбе.

Стабильность фирмы связывается в сознании работников с «раскрученностъю» бренда, высоким качеством товара, растущей популярностью здорового образа жизни. Предлагаемая ТОО «Балхаш тамак» продукция пользуются все большей популярностью у представителей среднего класса при условии профессионально проводимой рекламы и консультирования представителями компании. Росту продаж способствует также политика постепенного расширения области дистрибьюции и ассортимента товара. Ведется политика по продвижению только высококачественной продукции - вся продукция компании соответствует высшему международному стандарту качества производства.

Компания регулярно принимает участие в конференциях, выставках нового ассортимента и т.д. Сотрудники торгового отдела и отдела мерчендайзинга ТОО «Балхаш тамак» проходят дополнительное обучение на семинарах, посвященных каждому новому виду продукта, а также изучают психологию и техники продаж. Таким образом, продвигая свои бренды на рынке, компания успешно участвует в конкурентной борьбе. Однако ответы на вопросы показали, что недостаточно внимания уделяется изучению конкурентов и, как следствие, ослаблен поиск новых конкурентных преимуществ.

Б. Интерактивные организационные культуры управления

. Пирамидальная культypa управления «Централизм»

Конформизм поведения: исполнительность - дисциплина. Осознание организационной регламентации.

Лозунг: «Успехи в фирме зависят прежде всего от выполнения требований вышестоящего руководства».

. Все распоряжения и указания поступают «сверху».

.Организационная упорядоченность рабочих мест является главным условием эффективности исполнения.

.Формальные требования и процедуры ограничивают проявление инициатив.

. На работе нормой поведения является рациональный подход к делу.

. Идущие «сверху» изменения слабо учитывают реальные требования жизни.

. В пирамидально организованной фирме результаты работ предсказуемы.

. Предсказуемость является гарантом ее стабильности.

. Надежность фирмы ассоциируется с выполнением контрольного

графика работ.

. В фирме у работников сформировано конформистское сознание: привычка к исполнению.

. Менеджеры психологически ориентированы на существующие традиции.

Описание пирамидальной культуры управления «Централизм» наиболее полно характеризует систему управления в исследуемой компании, что еще раз подтверждает ведущую роль принципа централизма.. Почти на все утверждения ответ: «Да, это так». Ответ: «Бывает часто» для интервьюируемого означает существование некоторых недоработок. Этот тип культуры управления позволяет поддерживать стабильность, предсказуемость работы компании и организационную упорядоченность рабочих мест, что является главным условием эффективности исполнения.

. Командная культура управления «Новаторство»

Автономное поведение команд: «инициатива - ответственность».

Осознание командных «вкладов» в решение общих деловых проблем.

Лозунг: «Успех фирмы зависит прежде всего от продуктивной и творческой работы команды на опережение».

. В фирме используется командный ресурс для более продуктивной работы.

. Командам делегированы полномочия для решения возникающих проблем.

. В командах апробируются новые и новейшие идеи организационного развития фирмы.

. В фирме существуют подразделения, где сформированы команды из различных специалистов.

. В каждом подразделении есть команды профессионалов, работающие на перспективу.

. Глава фирмы настраивает работников на творческое решение проблем.

. Работники постоянно находятся в творческом поиске, выстраивая перспективы развития компании.

. В фирме создана группа обработки и анализа инициативных предложений работников.

. Время от времени в фирме создаются команды для отработки экспериментов.

Руководители отделов поощряют и стимулируют творческий поиск,

взвешенный риск и личные инициативы работников.

Глава фирмы и руководители отделов настраивают работников не на творческое, а на традиционное решение проблем. Возможно, усиление инициативности работников позволило бы расширить сферу деятельности компании либо сделать более эффективными некоторые «устоявшиеся» способы решения текущих проблем.

В. Сетевые организационные культуры управления

. Патерналистская культура управления «Дом»

Контактные взаимоотношения в благоприятной среде общения. Осмысление дружеской взаимоподдержки в общем деле.

Лозунг: «Успех фирмы зависит прежде вceгo oт развития способностей каждого сoтpудника в блaгoприятном морально-психологическом климате».

. Главная ценность фирмы - ее сотрудники.

. Фирма для сотрудников - это ее второй дом.

. Все получают удовлетворение от того, что работают вместе.

. Личный вклад каждого в общее дело - норма поведения всех.

. В фирме всячески поощряют достижения сотрудников.

. «Вес» каждого сотрудника определяется его профессиональным ростом.

. Профессиональный рост работников расценивается как ответ на

вызовы конкурентов.

. Менеджеры учитывают психологическое состояние каждого сотрудника.

. Работники для менеджеров - коллеги, партнеры, помощники.

. В фирме царит рабочая атмосфера, основанная на уважении, взаимопонимании и взаимоподдержке.

Формулировки, описывающие патерналистскую культуру «Дом», оказались для начальника отдела мерчендайзинга формулировками проблем, стоящими перед компанией и его отделом. Проблема оказалась в том, что руководство фирмы, несмотря на проведение некоторых мероприятий по сплочению коллектива (совместное проведение праздников, выезды на природу, празднование 10-летнего юбилея компании), не уделяет достаточного внимания развитию корпоративного духа сотрудников. Существует большая дистанция между отделом мерчендайзинга и другими отделами, между которыми не налажены каналы коммуникаций. И если внутри отдела руководитель прилагает усилия к тому, чтобы его сотрудники чувствовали свою значимость для фирмы, получали удовлетворение от совместной работы, ощущали себя членами одной команды: то на высшем уровне достижения работников конкретных отделов часто недооцениваются, не поощряется внеурочная или дополнительная работа.

Г. Инструментальные организационные культуры управления

. Мобильная культура управления «Маневренность»

Контроль темпов изменения внешней среды. Осмысление и переосмысление изменяющихся условий жизнедеятельности фирмы.

Лозунг: «Успехи фирмы зависят прежде всего от оперативной маневренности ресурсами».

Руководству фирмы невозможно прогнозировать и планировать условия и

способы ее дальнейшего существования.

. Ее внешнее окружение хаотично и изменчиво.

. Управлять жизнедеятельностью фирмы можно только по ситуациям.

.Главный тактический метод управления - одновременное манипулирование всеми ее ресурсами.

Работников фирмы объединяет направленность всех усилий на преодоление

возникающих угроз.

. В фирме ценятся их умения извлекать выгоды из угрожающих ситуаций внешнего окружения.

.Контроль в фирме организован как постоянное отслеживание и переработка

информации об изменениях во внешней среде.

Существование фирмы ассоциируется со. способностью ее лидера и топ-менеджеров изменять ситуации внешнего окружения в свою пользу.

Все работники фирмы ориентированы на постоянное обновление конкурентных преимуществ.

. Многие возникающие проблемы руководство фирмы решает путем личных контактов с административными органами и заинтересованными лицами.

Эта культура имеет самый низкий показатель, хотя разработаны оперативные технологии маневренности ресурсами, на основе которой осуществляются тактические варианты управления - одновременное манипулирование всеми ресурсами фирмы. Однако вся концепция управления построена именно на выборе стратегии, тщательном подборе партнеров - производителей товара с мировым именем и предполагает существование стабильной и неагрессивной внешней среды. Контроль деятельности фирмы организован как постоянное отслеживание и переработка информации об изменении в продвижении приоритетных товаров. Однако вносить изменения в действующий механизм функционирования ТОО «Балхаш тамак» может только высшее руководство, но не руководители отделов. Слабая маневренность является прямым следствием развитой культуры «Централизм».

. Консолидарная культура управления «Сбалансированность»

Поддержание высокой сплоченности в контроле проблемных зон.

Осмысление внутренних резервов достижения успехов.

Лозунг: «Успех в бизнесе зависит прежде всего от сбалансированной политики главы фирмы».

Высшее руководство

. Предлагает основополагающую установку: «Наше будущее создаем сами».

. Разъясняет позиции фирмы в конкурентной борьбе.

.Организовывает сотрудничество работников на главных направлениях.

. Помогает разрешать «стыковые» проблемы между подразделениями.

.Отрабатывает способы совмещения различных внутрифирменных интересов.

. Предлагает те или иные варианты видения сложных ситуаций.

. Эмоционально заряжает работников перспективами развития фирмы.

. Предвидит угрозы положению фирмы на рынке.

.Ориентирует специалистов на разработку оптимистических, пессимистических и реалистических сценариев.

.Создает сотрудникам и командам подразделений соревновательные условия.

.Увязывает разрозненность подразделений постановкой общезначимых целей.

.Проводит политику «сдержек и противовесов» в организационном укреплении фирмы.

.Обеспечивает финансовую надежность внутрифирменного сотрудничества.

. Сохраняет стабильное положение фирмы на рынке.

.Обучает сотрудников регулярно оценивать, осмысливать и переосмысливать рыночное положение фирмы.

. Руководствуется этическим кодексом профессионального поведения работников.

.Сочетает наступательные, оборонительные и адаптивные стратегии.

.Успевает реагировать на изменения окружающей среды.

.Развивает командное и межкомандное сотрудничество внутри фирмы.

. Формирует инновационную среду межличностного общения.

Высшее руководство поддерживает и развивает консолидарную культуру управления «Сбалансированность». Сотрудники фирмы находят справедливыми и действующими все утверждения, описывающие данную модель. Средний, а не высокий показатель свидетельствует не о том, что работа отделов недостаточно сбалансирована, а о специфических трудностях, возникающих в процессе балансирования деятельности почти автономно работающих отделов. Кроме того, полученные количественные показатели говорят о возможности совершенствования деятельности высшего руководства (ориентация специалистов на разработку оптимистических, пессимистических и реалистических сценариев; создание соревновательных условий).

3. Пути повышения корпоративной культуры предприятия

.1 Повышение корпоративной культуры посредством проведения тренинга

Привлечь в компанию ярких и талантливых людей сегодня не так просто. Однако еще сложнее создать из них команду, способную работать максимально эффективно, образующую синергетический эффект. Если в силу каких-то обстоятельств руководителю не удалось сплотить команду, то приходится обращаться за помощью к тем, кто может научить сотрудников командному взаимодействию. На сегодняшний день командообразование - острая проблема во всех областях, где необходимо эффективное групповое участие, но ее создание представляет собой сложный творческий процесс, требующий существенных финансовых затрат и интеллектуальных усилий.

На сегодняшний день успех любой компании, фирмы или проекта определяется тем, какая команда его реализует. Руководители компаний подбирают свои команды, мотивируемые различными приоритетами, начиная от максимальной исполнительности и управляемости коллектива, где беспрекословное выполнение указаний является решающим стандартом, до максимальной свободы в творчестве и самореализации, ради развития предприятия.

Если даже у вас замечательный товар или услуга, которые пользуются хорошим спросом, для того, чтобы они были конкурентоспособными завтра - необходимо развитие сотрудничества между поставщиком и потребителем. Этот аспект деятельности компании всецело зависит от изобретательности и творчества сотрудников компании.

В осуществлении тренингового процесса для корпоративных клиентов целью является не стандартное изложение тренингового материала, который традиционно включает лекционную часть, упражнения и процессы, моделирующие жизненные ситуации, через которые проходит компания и её коллектив на протяжении своего развития. А также коллективное обсуждение пройденного материала, но и достижение поставленных компанией целей, будь то финансовый или товарооборот, или выход компании на новый уровень развития. И в этом смысле специалисты компании, проводящие тренинговый процесс, в значительно большей степени оказываются включёнными в производственную или финансовую деятельность компании, поскольку берут на себя задачу реализации в партнерстве с сотрудниками компании намеченных её руководством планов и целей.

Независимо от формата, командообразующие тренинги должны быть направлены на решение целого ряда заданий:

формирование навыков успешного взаимодействия членов команды в различных ситуациях;

повышение уровня личной ответственности за результат;

переход из состояния конкуренции к сотрудничеству;

повышение уровня доверия и заботы членов команды;

переключение внимания участника с себя на команду;

повышение командного духа и заряда позитивного настроения.

Каждый формат командообразующих тренингов имеет свои преимущества. Между тем, по мнению Аллы Заднепровской, все форматы тренингов - это инструменты, которые могут быть очень эффективными для решения каких-либо точечных задач, связанных с командой. При этом сами по себе они не могут решить задачу формирования эффективной команды. Настоящее же формирование команды происходит в жизни, а не на тренинге.

Хотя жесткую схему формирования команды определить невозможно, существует ряд факторов, способных повысить эффективность тренинговых программ. Прежде всего это относится к готовности менеджмента к делегированию полномочий и ответственности. «Особенность тренинга по командообразованию заключается в том, что приобретенные навыки нужно практиковать в коллективе, следовательно, важно, чтобы все участники и руководитель поддерживали желание менять существующие менее эффективные модели - в этом случае и будет получена максимальная отдача», - подчеркивает Ирина Климова, тренер тренинговой компании MTI Ukraine. Немаловажную роль играет система мотивации и компенсаций, а также специфика бизнеса компании.

Определить, насколько эффективным был тренинг чрезвычайно сложно, поскольку измерить взаимоотношения между людьми практически невозможно. Между тем существует ряд показателей, которые дают представление о том, как работает команда в компании. Например, о положительном эффекте тренинга свидетельствует повышение производительности труда и сокращение времени выполнения каждой операции. Не стоит забывать и о том, что командный дух - это дополнительный магнит, удерживающий сотрудников в компании.

По мнению Виктора Крючкова, закреплению эффекта от обучения способствует целый ряд моментов. Во-первых, сначала необходима ответственность со стороны самих участников тренинга, которые должны применять знания, полученные на тренинге. Во-вторых, важно отметить ответственность менеджмента компании, задача которого - поставить перед сотрудниками конкретные цели на обучение. Менеджмент также обязан инициировать использование полученных навыков, расставляя акценты подчиненным. В-третьих, ответственность за закрепление эффекта от тренинга несут и HR-специалисты. Выбирая компанию-провайдера, именно они должны проверить программу тренинга на соответствие специфике деятельности компании. В-четвертых, это ответственность провайдера, которая заключается в предоставлении качественных посттренинговых материалов, разработке домашнего задания, обеспечения информационной поддержки руководителей.

Формирование команды происходит в жизни, а не на тренинге

«Закрепление эффекта тренинга происходит в случае использования посттренинговых программ, например, использование результатов тренинга в работе компании (с описанием алгоритмов действий, определением ответственных и сроков выполнения). При этом наибольшая отдача от тренинга получается при условии соблюдения планового применения технологий и адекватного закрепления навыков на рабочем месте, при обязательном контроле со стороны управленческого персонала. По нашей экспертной оценке для выхода на уровень продуктивной работы (создание устойчивого навыка) необходимо от трех до шести месяцев», - считает Сергей Фатерин.

В свою очередь Ирина Климова полагает: для того чтобы отдача от программ по командообразованию была максимальной, тренинг не должен проводиться для галочки. Он должен быть не разовым мероприятием, а вписываться в единую концепцию обучения и развития персонала. Безусловно, любая тренинговая программа может быть полезной для сотрудников компании, развивая у них дополнительные навыки, расширяя кругозор. Но чтобы получить определенный эффект от приобретенных сотрудниками навыков, убедитесь, что выбранный тренинг соответствует целям, которые стоят перед компанией.

Основное направление деятельности ТОО «Балхаштамак»- дистрибьюция продуктов питания по магазинам категории "А" разных регионов Казахстана, торгово-закупочная работа, розничная и оптовая торговля продуктами питания (чай, консервация, продукты глубокой заморозки, кондитерские, вино - водочные изделия и прочее). Компания ТОО «Балхаштамак» на рынке 9-лет, что позволило лидирующие позиции на рынке.

ТОО «Балхаштамак» начало свою деятельность в 2002 году.

Структура ТОО «Балхаш тамак» представлена следующими отделами.

АУП - административно-управленческий персонал (Дирекция, бухгалтерия).

Торговый отдел (отдел логистики).

Отдел внешней логистики (международные автотранспортные перевозки).

Склады.

Отдел внутренней логистики.

ТОО «Балхаштамак» уделяет большое внимание поддержке социальных программ и проектов.

Для проведения оценки результатов на тренинге были смоделированы некие ситуации и предложены варианты ответов - примеры поведения. Далее результаты сверяются с тестовым вариантом и рассчитывается процент допустимых ошибок. Тем не менее, нужно помнить, что полученные результаты тестирования не всегда означают, что участник тренинга будет себя вести в конкретной ситуации именно так, как он обозначил в тесте. Например, если менеджер по продажам теоретически знает, что нельзя прерывать возражения клиента, это еще не означает, что он не будет этого делать в работе с реальным клиентом.

В таких случаях, после проведения тренинга, для оценки его эффективности можно использовать метод включенного наблюдения. Для этого приглашается внешний эксперт, который наблюдает за процессом поведения участников тренинга в конкретной ситуации. Например, необходимо определить, как тот или иной продавец ведет себя в ситуации с трудным, скандальным клиентом. Эксперт играет роль клиента или покупателя и оценивает работу продавца. Здесь нужно различать активное наблюдение, когда эксперт выступает в роли клиента, и пассивное, когда эксперт как клиент наблюдает за работой продавца с другими покупателями. В большинстве случаев оценка методом включенного наблюдения не входит в стоимость тренинга, поскольку предполагает проведение отдельной аналитической работы. Будет ли проводиться такая оценка зависит от руководителя компании-заказчика, насколько он понимает важность этого исследования, связанного с привлечением большого количества специалистов извне.

Вот например, если нужно проанализировать работу менеджеров по работе с клиентами в фирменном магазине, следует:

определить типы клиентов, с которыми работает менеджер. Минимальная градация - 3 типа: авторитарный (подчиняет своему мнению), замкнутый (предпочитает порядок и предсказуемость), дружелюбный (ищет уверенности в себе и понимания со стороны других);

расписать сценарии поведения экспертов в роли каждого типа клиентов;

определить количество экспертов, которые будут выступать в роли наблюдателей;

разработать для экспертов и наблюдателей критерии оценки работы менеджера.

Если каждый продавец должен уметь работать с любым типом клиента, необходимо привлечь на каждого из них соответствующее количество экспертов. При этом в процессе будут задействованы также эксперты-наблюдатели, оценивающие ситуацию со стороны.

Поскольку процесс изменений динамичный, такие оценки -контрольные замеры - необходимо проводить несколько раз. Ведь эффективность работы одного сотрудника может возрасти и не опускаться, а у другого после всплеска эффективности в первые две недели после тренинга, будет наблюдаться ее спад. Необходимо разобраться в том, почему это произошло: возможно, у работника нет уверенности в себе либо он столкнулся с проблемой, которую не может решить самостоятельно, здесь причина его неуспеха кроется вовсе не в полученных навыках. На каком-то этапе поиск этой причины входит в стоимость тренинга, а на каком то предполагается уже исследовательская работа.

Если речь идет о системной оценке эффективности тренингов, то в этом плане можно привести наиболее известную модель Д. Киркпатрика, которая состоит из 5 уровней:

Реакция - оценка тренинга участниками: понравился ли им тренинг, насколько по их мнению он был важным, насыщенным. Опрос проводится в конце каждого дня и в заключении тренинга. Тренинг-менеджер также опрашивает сотрудников в "неформальной" обстановке для выявления "двойной" реакции, когда в бланках оценки участники пишут положительные отзывы, а в "кулуарах" сетуют на зря потраченные средства и время.

Усвоение - тренинг-менеджер и тренинговая компания устанавливают, какие знания, навыки, техники и методы усвоены участниками тренинга. Для этого они заполняют определенные тесты, выполняют контрольные задания, и отвечают на вопросы с последующей оценкой ответов, т. е. проходят мини-экзамен в игровой форме. Полученные результаты более формализованные и используются для дальнейшего анализа.

Поведение - определяется изменение поведения участника в рабочей ситуации, применение им полученных навыков в рабочих условиях. На этом уровне используются рассмотренные ранее методы.

Результат - выявляются измеримые результаты (улучшение качества обслуживания, уменьшение нерациональных расходов и т. д.). Используются данные, полученные на уровне "усвоение".

Возврат вложений - оценивается возврат от вложений. Наиболее проблемный этап, поскольку рассчитывая возврат по математической формуле, не всегда можно с достоверной точностью определить цифровой показатель измерения результатов.

В реальных условиях оценить проведенный тренинг не всегда возможно по всем перечисленным уровням. Нельзя забывать о влиянии на эффективность результата частоты проведения тренингов, которая зависит прежде всего от выбранной тематики. Например, тренинг по продажам по телефону надо повторить через 2-3 месяца после базового, добавляя некоторые аспекты решения проблемы, возникшие у участников после базового тренинга. Такая периодичность нужна не только для того, чтобы закрепить полученные знания и навыки, но и для работы с проблемными моментами, поскольку в большинстве случаев работник, сталкиваясь с тем, что у него не получается, старается не возвращаться к этому и делать только то, что у него выходит. Однако, если у работника получается эффективно работать только с позитивным клиентом, то ему обязательно нужно научиться работать также и с проблемной покупательской аудиторией.

Когда идет речь о повышении эффективности работы персонала, руководители часто не придают значение тому, что каждый сотрудник, например, участник тренинга по эффективным продажам, будет иметь свою результативность: один сможет привлекать в месяц на 20 клиентов больше, другой - только на 15.

Одним из важных вопросов, которые возникают при проведении оценки эффективности тренинга, является ответственность сторон: тренинговая компания отвечает, прежде всего, за качество своего продукта, а компания-заказчик, особенно участники тренинга, - за достижение результатов по проведенному тренингу. Приведем пример. Покупая в известной компании комбайн для сельскохозяйственных работ, фермер получает на него гарантию качества. Кроме этого, продавец гарантирует покупателю, что при соблюдении правил пользования комбайн не только проработает положенное количество лет, но и позволит фермеру качественно и эффективно собирать урожай. Вместе с тем, продавец не влияет на погодные условия, качество зерна, посеянного фермером, и на время уборки урожая комбайнером.

Необходимо также учитывать, что на управление бизнесом влияют различные факторы - вид бизнеса, которым занимается компания, изменения, происходящие как на рынке, так и внутри самой компании (смена руководства, реструктуризация и т. д.). Если после тренинга оценка показала усвоение навыков и знаний, а продажи не растут, причину этого скорее всего надо искать в маркетинге и менеджменте компании.

Поэтому, когда наши ожидания после проведения тренинга ожидают повышение продаж, например, на 20%. Для того чтобы дать вероятностную оценку, выраженную в конкретных цифрах, мы должны, прежде всего провести внутренний анализ состояния компании (анализ результатов деятельности, стратегий, конкурентоспособности) и внешний анализ (анализ потребителей, конкурентов, рынка, среды). Только после изучения ситуации, мы сможем сказать, что при соблюдении определенных условий клиент может получить ожидаемый результат. Хотя это уже относится скорее к консалтингу.

После проведения тренинга и подведения итогов результаты оправдали ожидание и продажи предприятия выросли на 20%.

Вывод: В данном случае тренинг был проведен эффективно.

3.2 Основные направления развития корпоративной культуры предприятия

Проведенный анализ показал, что работа в режиме управленческой команды дает возможность существенно повысить управляемость организации. Структура ТОО «Балхаш тамак» представляет собой расположенные в строгом иерархическом порядке отделы, отвечающие за решение конкретных задач, стоящих перед компанией. Каждый отдел согласно принципу централизма выступает как «законодательный орган» для нижестоящего отдела и как «исполнительный» - для вышестоящего отдела.

Работа отдела мерчендайзинга направляется и контролируется торговым отделом при прямом руководстве директора компании. Таким образом, управленческая команда по этому направлению представлена двумя руководителями отделов и директором.

В ходе визуализированного интервью с руководителем отдела мерчендайзинга были отмечены следующие возможности роста ресурса управляемости:

повысить качество управленческих решений, снизить риск ошибок;

повысить степень реализуемости управленческих решений;

усилить согласованность целей и действий;

находить такие решения, которые невозможно выработать без развитой управленческой команды;

снизить возможности манипулирования руководителем со стороны его подчиненных;

повысить ответственность членов управленческой команды за дела в организации в целом;

своевременно выявлять проблемы, которые долго недооцениваются.

Координационные позиции компании развиты внутри самих подразделений, где начальники отделов вынуждены сочетать в пределах своей компетенции решение стратегических и оперативных задач, согласовывать все «местные» решения с начальством, поддерживать доверительно-открытые взаимоотношения между сотрудниками внутри отделов.

Очевидно, что даже компании с сильной корпоративной культурой нуждаются в постоянном поддержании и развитии своих культурных ценностей, так как факторы внешней среды, отбор и прием новых сотрудников, исключение сотрудников, выход на новые отраслевые и особенно национальные рынки, изменение статуса - все это способствует изменению корпоративной культуры.

При этом очень важно соблюдать постепенность и поэтапность нововведений. Кроме того, не менее важно, чтобы элементы новой культуры не вступали в явное противоречие с существующей системой ценностей корпорации. Нужно, чтобы новую культуру принимали и поддерживали все высшие руководители. Только в этом случае совершенствование корпоративной культуры в дальнейшем будет способствовать процветанию организации.

Также важно указать, что при разработке и внедрении комплекса мероприятий, направленных на совершенствование КК необходимо принять во внимание следующие обстоятельства:

подобный объем работы может быть качественно проведен только с привлечением консультантов по процессу (нужен «свежий взгляд», эти люди не находятся внутри самой корпорации и при этом не связаны формальными и неформальными производственными обязательствами перед работниками корпорации);

привлечение только специалистов самой организации для выполнения данной работы в принципе не позволяет надеяться на достижение желаемого конечного результата (это люди системы, они уже работают в заданном режиме, существует определенная субординация и т.п.).

Теоретические концепции и методологические разработки профессора Ю.Д. Красовского, используемые в качестве модели исследования по описанию и диагностированию типов организационной культуры компании, дают возможность на основе беседы-интервью, заполнения несложных таблиц и визуальных моделей составить картину социокультурного пространства исследуемой компании ТОО «Балхаш тамак», диагностировать эффекты и провалы в управлении, создавать рекомендации по более полному использованию внутренних и внешних ресурсов, находить дальнейшие пути развития компании.

Социокультурное пространство, составляющее основу ТОО «Балхаш тамак», представлено в Приложении 6.

Социокультурное развитие компании опирается на формирование базовых организационных культур управления персоналом. Девиз «Успехи фирмы зависят от удовлетворения потребностей клиентов» является одним из ведущих в идеологии компании. Стабильность компании основана на расширении и укреплении клиентской базы.

Стабильность фирмы связывается в сознании работников с «раскрученностью» бренда, высоким качеством товара. Таким образом, продвигая свои бренды на рынке, компания успешно участвует в конкурентной борьбе. Однако вопросы показали, что недостаточно внимания уделяется изучению конкурентов и поиску новых конкурентных преимуществ.

Описание пирамидальной культуры управления «Централизм» наиболее полно характеризует систему управления как в исследуемой компании, так и в отделе мерчендайзинга. Этот тип организационной культуры управления позволяет поддерживать стабильность, предсказуемость работы компании, а организационная упорядоченность рабочих мест является главным условием эффективности исполнения.

Однако опрос показал, что не существует подразделений, где сформированы команды из различных специалистов, нет группы обработки и анализа инициативных предложений работников. Эксперименты не проводятся и не приветствуются. Возможно, усиление командной культуры «Новаторство» с ее ориентацией на инициативность позволило бы расширить сферу деятельности компании либо сделать более эффективными некоторые «устоявшиеся» способы решения проблем.

Формулировки, описывающие патерналистскую культуру «Дом», оказались для начальника отдела мерчендайзинга формулировками проблем, стоящими перед компанией и его отделом. Проблема оказалась в том, что руководство фирмы, несмотря на проведение некоторых; мероприятий по сплочению коллектива, не уделяет достаточного внимания развитию корпоративного духа сотрудников. Существует большая дистанция между отделом мерчендайзинга и другими отделами, где не налажены каналы коммуникаций. И если внутри отдела руководитель прилагает усилия к тому, чтобы его сотрудники чувствовали свою значимость для фирмы, получали удовлетворение от совместной работы, ощущали себя членами одной команды, то на высшем уровне достижения работников подразделений часто недооцениваются и не поощряются.

В компании работают подготовленные специалисты. Однако они часто оказываются в таком положении, когда их профессиональный уровень постоянно возрастает, интересы и возможности расширяются, а руководство компании не может предоставить им места, где они могли бы в полной мере раскрыть свой творческий потенциал, не дает возможности продвижения по служебной лестнице, не увеличивает оплату труда. Это положение является главной причиной текучести кадров, потери ценных в профессиональном плане работников.

Слабая маневренность является прямым следствием развитой культуры «Централизм».

Высшее руководство поддерживает и укрепляет консолидарную культуру управления «Сбалансированность». Сотрудники фирмы находят справедливыми и действующими все утверждения, описывающие данную модель.

Благодаря профессиональным действиям руководителя отдела мерчендайзинга при этом удается минимизировать стрессовые ситуации и тем самым избежать «давления», прессинга на подчиненных, добиться слаженной работы всей группы.

С другой стороны, как работники отдела, так и их начальник не обладают достаточной свободой для проявления собственной инициативы. Связь с вышестоящим начальством выглядит односторонней: «сверху» идут конкретные задания, предложения, инструкции. Работникам время от времени делегируются новые полномочия, но не предоставляются им права на ошибку. От них не ждут инициатив, а если они возникают, то, как правило, рассматриваются высшим руководством компании.

Изучение и описание социокультурных процессов в компании показали, что корпоративную культуру можно понять, опираясь на базовые разработки организационной культуры. Корпоративная культура пронизывает все управленческие звенья, сосуществуя вместе с автономными субкультурами подразделений, подчиняя их корпоративным позициям. Вместе с тем субкультурные позиции подразделений остаются достаточно автономными. Слабость корпоративных позиций высшего звена управления проявляется в неразрешимости многих стыков проблем между подразделениями.

Анализ изучения социокультурных позиций компаний показывает, что можно выявить «сильные» и «слабые» корпоративные культуры по определенным критериям.

Предложенные методики позволили комплексно рассмотреть особенности корпоративной культуры, присущей только этой компании, и на основе проведённых диагностик сформировать результат исследования. Вид корпоративной культуры «Централизм» наиболее приближённо соответствует корпоративной культуре компании ТОО «Балхаш тамак».

Изучив социокультурное пространство ТОО «Балхаш тамак» (Приложение 6), следует отметить, что в целом система коммуникации на предприятии имеет ярко выраженный характер. Тесное взаимодействие отделов, строгая зависимость функционирования одного отдела от другого, - всё это приводит к постоянному столкновению эмоциональных настроений. Например, работа торгового отдела напрямую зависит от отдела внешней логистики. Насколько сплочённо сработают сотрудники отдела внешней логистики, настолько лояльными и выгодными получатся заключённые соглашения, а это ведёт за собой бесперебойную и более скоординированную работу торгового отдела. Результаты проделанной сотрудниками торгового отдела работы обуславливают пространство для новых продвижений деятельности отдела внешней логистики. Такова функциональная взаимосвязь этих отделов. Но наряду с производственными вопросами возникают настолько же производственные конфликты, рождённые противоречивыми позициями рассмотрения одного и того же вопроса разными отделами. В таком конфликте отделов необходимо единоличное оптимальное решение третьего лица, например, Директора предприятия, либо главного бухгалтера. Такое решение является профессиональным, а также рациональным решением производственного момента.

Наблюдая социокультурную обстановку в ТОО «Балхаш тамак», была определена лидерская верхушка коммуникативной системы. В неё входят Директор, главный бухгалтер, некоторые супервайзеры, а так же экономист. Главный бухгалтер и экономист имеют длительный стаж работы в ТОО «Балхаш тамак» (соответственно, владеют всеми тонкостями ведения хозяйственной деятельности фирмы), Директор превосходно ведёт компанию относительно состояния рынка (владеет техникой принятия решений, маркетинговыми стратегиями, методикой улаживания конфликтов и анализа деятельности), супервайзеры являются коммуникабельными, активными людьми и по сути своей являются неформальными лидерами части коллектива. Соответственно, при тесном и непрерывном взаимодействии лидеров происходит постоянный обмен информацией, эмоциями, обсуждениями возникающих вопросов.

В целом атмосферу психологического взаимодействия в коллективе ТОО «Балхаш тамак» оцениваю как стабильную. Объясняется это просто: при возникновении конфликта на производственной основе ситуация быстро разряжается благодаря вмешательству компетентных лиц. При столкновении же личных интересов сотрудники переходят к решению производственных вопросов, что отвлекает от конфликта и сохраняет возможность благоприятного общения внутри коллектива.

Несомненно, что только интенсивная и целенаправленная работа с персоналом организации может принести сколь либо достойные плоды на ниве взращивания корпоративной культуры. Проекты, меморандумы, схемы, записки и идеи так и останутся невостребованными бумагами, если в один прекрасный день руководитель не уяснит, что проект стал чем-то большим, а именно, «душой», воздухом организации.

Естественно, что корпоративная культура не приносит доход и прибыль сама по себе, хотя привычка каждое утро вставать в шесть утра и идти работать в поле, выращивая пшеницу - это тоже культурная характеристика. Поэтому становится важным установить связь между деятельностью по формированию, диагностике и изменениям - читай, развитию корпоративной культуры и другими, более традиционными областями внимания менеджеров и организаций.

Но в то же время, вряд ли кто станет спорить с тем, что сплоченная и стремящаяся к единой цели команда, способна решать поставленные перед ней задачи с гораздо большим энтузиазмом и, как следствие, эффективностью, чем разрозненный коллектив работников.

Эффективная корпоративная культура - самый действенный способ разгрузить руководителя. Она, лучше при участии коллектива, задает долговременную цель существования организации, создает корпоративные стандарты, которых необходимо придерживаться для эффективного достижения этой цели, убеждает в правильности этих целей и стандартов сотрудников организации и, наконец, внедряет механизм передачи (транслирования) этих корпоративных ценностей неофитам.

Заключение

В заключение бакалаврской работы хотелось бы выделить следующие положения. Изучение понятия «корпоративизм» является исходным в понимании сущности корпоративной культуры. Оно раскрывается в четырех корпоративных позициях, которые «задают» четыре видения корпоративизма. Это очень облегчает понимание тех социокультурных процессов, которые происходят в корпорациях. По существу эта видеографическая модель является основной парадигмой первичного раскрытия корпоративной культуры. Она помогает понять, что корпоративная культура может быть изучена и как конструктивный, и как деструктивный феномен, особенно тогда, когда доминирует централизованное финансирование и блокируется развитие командных субкультур.

Изучение корпоративной культуры происходит и с точки зрения «расшифровки» корпоративного бренда компании, что является большим достижением в ее раскрытии. Сочетание внутренних и внешних факторов, формирующих так или иначе корпоративную культуру компании, оказывается единственно верным методологическим подходом, который необходимо развивать.

Корпоративные кодексы компании являются внешним атрибутом той корпоративной культуры, которая реально существует в бизнес- организации. Они необходимы, чтобы формально зафиксировать управленческое «кредо» высшего руководства и дать работникам необходимые идеологические ориентиры в управлении собственным поведением. Но за этими кодексами скрываются «теневые» взаимоотношения работников, которые проявляются как самостоятельные феномены в тех или иных субкультурных позициях.

Однако можно утверждать, что существует закономерность в управленческой сфере, которая формулируется так: чем подробнее разработан корпоративный кодекс компании, тем больше возможностей он предоставляет и в понимании корпоративной культуры, и в ее формировании, и в ее экспресс- диагностике. Образцовые корпоративные кодексы выполняют именно эти три функции организационного управления, особенно тогда, когда становится необходимым «расшифровать» организационную культуру, чтобы эффективно ее использовать в развитии бизнес- организации.

Корпоративная культура компании может измеряться на основе базовых организационных культур, если подразделения являются укрупненными. Это - исходный уровень оценивания корпоративной культуры.

Однако социально-психологическая сущность корпоративной культуры состоит в том, чтобы понять, насколько она объединяет работников разных подразделений и насколько работники внутренне приемлют для себя ее ценности и ее атрибутику. Поэтому структурная модель оценки корпоративной культуры предполагает и ее такую видеограмму, в соответствии с которой оцениваются малые подразделения холдинга. Именно в этих оценках лучше всего прослеживается взаимосвязь корпоративных позиций с субкультурными позициями малых подразделений.

Таким образом, корпоративную культуру можно измерять в расширенном и в суженном вариантах. Эта «матрешечная» модель ее изучения помогает наконец расшифровать этот сложный социокультурный феномен «сверху вниз» и «снизу вверх».

Формирование корпоративной культуры в холдингах является очень сложным процессом, который зависит от множества факторов. Но главным фактором оказывается выработка корпоративного кредо главой фирмы и его командой. В практике управления существует два типичных подхода в выработке корпоративного кредо компании: ориентация главы компании на собственные индивидуальные возможности (субкультура «эго-лидерство») и ориентация главы компании на подбор управленческой команды ( субкультура «супер-лидерство»). Эти позиции можно описывать в понятии «управленческая культура».

Изучение особенностей формирования корпоративной культуры «сверху-вниз» может развиваться оптимально, когда создаются лидерские команды по каскадному принципу. Но могут быть и серьезные сбои, если управленческая команда головного офиса является слабо, потому что тогда она теряет шансы стать социокультурным «ядром» корпоративной культуры.

В практической части бакалаврской работы было проведено исследование оценочного потенциала корпоративной культуры на примере ТОО «Балхаш тамак», в целях определения типа корпоративной культуры, раскрывающей общие ценности работников разных подразделений и как эти ценности направляют их деятельность в достижении заявленных корпоративных целей.

Теоретические концепции и методологические разработки профессора Ю.Д. Красовского, используемые в качестве модели исследования по описанию и диагностированию типов организационной культуры компании, дают возможность на основе беседы-интервью, заполнения несложных таблиц и визуальных моделей составить картину социокультурного пространства исследуемой компании ТОО «Балхаш тамак», диагностировать эффекты и провалы в управлении, создавать рекомендации по более полному использованию внутренних и внешних ресурсов, находить дальнейшие пути развития компании.

Социокультурное развитие компании опирается на формирование базовых организационных культур управления персоналом. Девиз «Успехи фирмы зависят от удовлетворения потребностей клиентов» является одним из ведущих в идеологии компании. Стабильность компании основана на расширении и укреплении клиентской базы.

Стабильность фирмы связывается в сознании работников с «раскрученностью» бренда, высоким качеством товара. Таким образом, продвигая свои бренды на рынке, компания успешно участвует в конкурентной борьбе. Однако вопросы показали, что недостаточно внимания уделяется изучению конкурентов и поиску новых конкурентных преимуществ.

Описание пирамидальной культуры управления «Централизм» наиболее полно характеризует систему управления как в исследуемой компании, так и в отделе мерчендайзинга. Этот тип организационной культуры управления позволяет поддерживать стабильность, предсказуемость работы компании, а организационная упорядоченность рабочих мест является главным условием эффективности исполнения.

Что касается повышения корпоративной культуры посредствам проведения тренингов так же можно сказать, что это способ является очень эффективным для поддержания корпоративной культуры в достижении стратегических задач компании. Но как говорилась ранее у каждой организации своя стратегия выбора правил и предписаний, управляющих повседневным повелением сотрудников на своем рабочем месте, осуществляя свою деятельность в соответствии с теми ценностями, и потребностями которые имеют существенное значение для ее сотрудников.

На основе проведенного анализа корпоративной культуры ТОО «Балхаш тамак», сформированы следующие предложения:

организовать систему, по которой сотрудники компании имели бы возможность самовыражения при выполнении функциональных обязанностей. Это позволило бы выявить лидеров группы в отделах, а также ответственных исполнителей. Выигрывает и фирма ( определяет сильные стороны специалистов и направляет их в нужное развития) и сотрудник ( имеет возможность реализовать себя в карьере).

для обеспечения выше предложенного необходимо возложить на начальника отдела кадров полномочия по проведению оценки кадрового потенциала. Простят директору распределение обязанностей между сотрудниками с учетом личных качеств каждого работника.

существование такого отдела повысит скорость и качество выполняемых работ, что положительно отразится на престиже всей компании.

основываясь на экономических показателях, следует сформировать систему снижения затрат при реализации продукции.

предлагается проведение мероприятий по совершенствованию функций контроля в сфере закупок, целью которых является увеличение продаж и, следовательно, товарооборота.

Каждый сотрудник должен осознать свою значимость в сложной систем организации деятельности фирмы. Сбалансированная оценка ответственности и возможностей в достижении поставленных задач развивает не только корпоративную культуру, но и кадровый потенциал фирмы.

Список использованной литературы

1. Приказ Министра транспорта и коммуникаций Республики Казахстан от 23 ноября 2004 года № 429-I «Об утверждении Правил перевозок грузов» (с дополнениями по состоянию на 22.12.2006 г.) <#"665438.files/image020.gif">

Приложение 2

Кодекс корпоративной этики сотрудников ТОО «Балхаш тамак»

Декларируемые ценности ТОО «Балхаш тамак»

Главная ценность - это люди, независимо от ранга и статуса в компании.

Базовые ценности - знания, эффективность, сотрудничество и ответственность.

Знания для ТОО «Балхаш тамак» это:

профессионализм - опыт и доскональное знание своего дела;

постоянное совершенствование, поиск и новаторство;

познание, понимание, интуиция и предвидение.

Эффективность для ТОО «Балхаш тамак» - это:

достижение максимальных результатов за минимально возможное время;

точный расчет и оптимальный баланс затрат и результатов;

наиболее целесообразное использование человеческих и финансовых ресурсов.

Сотрудничество для ТОО «Балхаш тамак» - это:

взаимопонимание и взаимодоверие внутри компании;

совместное решение проблем и достижение результатов деятельности;

открытое и доброжелательное взаимодействие с партнерами, клиентами, общественностью, государственными органами.

Ответственность ТОО «Балхаш тамак» включает:

перед учредителем - ответственность за результаты деятельности компании;

перед друг другом как сотрудниками компании - за качество работы, следование нормам и принципам деятельности;

перед потребителями - за качество продукции и услуг;

перед партнерами - за выполнение своих обязательств;

Основные принципы ТОО«Балхаш тамак».

Компания никогда не допустит принижения статуса сотрудника компании.

Компания всегда будет работать в интересах государства как его ответственный партнер.

Компания всегда будет обеспечивать высокое качество своей продукции.

Компания всегда будет рассматривать вопросы экологии как приоритетные.

Компания всегда будет надежным партнером и клиентом.

Компания всегда будет обеспечивать наивысшую квалификацию своих сотрудников.

Компания всегда будет уделять особое внимание вопросам образования сотрудников .

Компания всегда будет обеспечивать своим сотрудникам справедливую оплату труда.

Компания всегда будет делать все возможное для обеспечения социальной защищенности своего персонала.

Компания всегда будет защищать интересы своих акционеров.

Нормы и правила поведения в компании «Балхаш тамак»

Мы проявляем друг к другу взаимное уважение.

Мы стремимся делать качественно работу.

Мы открыто и конструктивно обсуждаем любые проблемы.

Мы отрицательно относимся к уравниловке и ориентируемся на справедливую оценку каждого сотрудника.

Мы стремимся к профессиональному и карьерному росту.

Мы создаем условия для обучения и профессионального роста молодых сотрудников компании.

Мы делаем все возможное для социальной защищенности сотрудников.

Мы заботимся о здоровье сотрудников, создавая безопасные условия труда.

Мы заботимся о сохранении окружающей среды.

Мы действуем в соответствии с данными нормами компании и правилами в случае возникновения конфликтов личных интересов и интересов компании, не нанося ущерба ни одной из сторон.

Мотивация к труду в компании «Балхаш тамак»

Руководство компании понимает под мотивацией персонала к труду процесс стимулирования работника и групп работников к деятельности, направленной на оптимальное и эффективное достижение целей, организации через удовлетворение их собственных потребностей и интересов, как материальных, так и духовных.

Принципы мотивации к труду

Комплексность подходов - все элементы мотивации должны органично и согласованно дополнять друг друга, а не являться хаотичным набором порой противоречивых по направленности стимулов.

Справедливость - степень распределения компенсаций и благ должна быть прямо пропорциональна степени реального вклада работника в достижение успеха компании.

Прогнозируемость и ясность - работник компании должен четко знать, какие компенсации и блага ему могут предоставляться, в каком размере и как он может их заработать.

Конкурентоспособность - компания посредством всего набора элементов мотивации будет всегда самым привлекательным работодателем для работников, проявляющих высокий уровень профессионализма и приверженность корпоративным принципам.

Измеримость и единый подход в рамках компании.

Совершенствование дифференцированного подхода: учет индивидуальных и коллективных результатов труда.

Ориентации системы мотивации на поощрения, а не наказание.

Формы материального поощрения

Постоянная заработная плата.

Переменная заработная плата (доплаты, надбавки, премии и др.).

Социальные доплаты и льготы.

Организация отдыха и предоставление путевок.

Награждение ценными подарками.

Корпоративные программы: «Спецодежда»; «Молодые специалисты»; «Мобильный персонал».

Формы нематериального поощрения: смотры-конкурсы; корпоративные и отраслевые награды; корпоративные праздники.

Долгoсрочная система мотивации: включает косвенно-денежные, корпоративные и социальные программы, определяющие последовательную деятельность компании по улучшению условий труда, повышению удовлетворенности сотрудников своим положением в компании.

Среди долгосрочных программ компании наиболее важными являются следующие:

. Дoплаты, гарантии и льготы по коллективным договорам. Если в 2010 г. компания затратила на реализацию этой программы 10 670 долл., то в 2011г. было затрачено 11 710 долл.

. Поддержание сотрудников во внештатных ситуациях (болезнь, травматизм, стихийные бедствия и т.д.).

.Создание условий для отдыха сотрудников компании в здравницах, санаториях, профилактoриях и домах отдыха. Если в 2010 г., компания затратила на реализацию этой программы 8 350 долл. и 19 сотрудников воспользовались ее возможностями, то в 2011 г. было затрачено 11 300 долл. и 25 сотрудников воспользовались путевками.

. Обеспечение фирменной спецодеждой улучшенногo качества рабочих (грузчиков) как элемент создания благоприятных и безопасных условий труда. Если ранее затраты на 64 600 комплектов составляли 3 536 000 долл., то улучшенный вариант обходится компании в 3 965 000 долл. на 20 000 комплектов с эксплуатацией.

. Создание условий для обучения и повышения квалификации сотрудников компании. Развитие системы непрерывного образования сотрудников. Если в 2010 г. обучение прошли 18 человек (торговые агенты, мерчендайзеры) , то в2011 г.

Обучались 28 сотрудников.

Приложение 3


Приложение 4


Приложение 5

корпоративный культура этика прибыль

Распределение прибыли ТОО «Балхаш тамак»


Приложение 6

Социокультурное пространство ТОО «Балхаш тамак»


Похожие работы на - Корпоративная культура на примере ТОО 'Балхаш тамак'

 

Не нашли материал для своей работы?
Поможем написать уникальную работу
Без плагиата!
Без нейросетей!