Примеры построение линейных математических моделей
Примеры
построение линейных математических моделей
математический модель экономика
Введение
Компьютеры в современном мире стали привычными для человеческой
деятельности: в финансовой сфере, в бизнесе, промышленности, образовании, сфере
досуга. Благодаря компьютерам западной цивилизации удалось существенно
продвинуться в следующих направлениях.
· Автоматизация трудовой деятельности во всех сферах
· Информационная революция. Возможность хранить и
структурировать огромные и самые разнообразные массивы информации и производить
быстрый и эффективный поиск необходимой информации.
· Прогнозирование. Компьютер позволяет строить имитационные
модели сложных систем, проигрывать сценарии и делать прогнозы.
· Оптимизация. Любая человеческая деятельность, в том числе
обыденная жизнь требует постоянной оптимизации действий. В процессе эволюции
сформировались биологические системы, которые оказываются оптимальными в том
или ином смысле, например, в смысле наиболее экономичного использования
энергии. Для того чтобы формализовать целевую функцию, то есть ответить на
вопрос, что же является для системы оптимальным, необходимо сформулировать
модель оптимизируемого процесса и критерии оптимизации. Компьютер позволяет
проектировать и реализовать различные алгоритмы оптимизации.
Компьютер работает не с самой системой, а с моделью. Что же такое МОДЕЛЬ?
Наиболее простой и общий ответ на этот вопрос: модель - это копия
объекта, в некотором смысле "более удобная", допускающая манипуляции
в пространстве и во времени.
При моделировании, выборе и формулировке модели, определяющими
обстоятельствами являются объект, цель и метод (средства) моделирования.
Методами моделирования служат методы динамической теории систем. Средства
- дифференциальные и разностные уравнения, методы качественной теории
дифференциальных уравнений, компьютерная симуляция.
Цели моделирования:
. Выяснение механизмов взаимодействия элементов системы
. Идентификация и верификация параметров модели по
экспериментальным данным.
. Оценка устойчивости системы (модели). Само понятие устойчивости
требует формализации.
. Прогноз поведения системы при различных внешних воздействиях,
различных способах управления и проч.
. Оптимальное управление системой в соответствии с выбранным
критерием оптимальности.
В последние годы для оценки качества соответствующих систем в экономике,
технике, медицине, образовании и в других областях стали разрабатываться и
применяться интегральные показатели (ИП) качества, задаваемые обычно линейными
математическими моделями. В образовании и в спорте такие ИП называют
рейтингами.
Математическое моделирование социально-экономических процессов стало
неотъемлемой частью методов экономики.
На идее моделирования базируется любой метод научного исследования.
Задача исследователя - предсказывать характер явления и ход процесса. Иногда,
бывает, что объект доступен, но эксперименты с ним дорогостоящи или привести к
серьезным экологическим последствиям. Знания о таких процессах получают с
помощью моделей.
Особую роль в науке играют математические модели, строительный материал и
инструменты этих моделей - математические понятия. Они накапливались и
совершенствовались в течении тысячелетий. Современная математика дает
исключительно мощные и универсальные средства исследования. Практически каждое
понятие в математике, каждый математический объект, начиная от понятия числа,
является математической моделью.
Построение математической модели - это центральный этап исследования или
проектирования любой системы. От качества модели зависит весь последующий
анализ объекта. Построение модели - это процедура не формальная. Сильно зависит
от исследователя, его опыта и вкуса, всегда опирается на определенный опытный
материал. Модель должна быть достаточно точной, адекватной и должна быть удобна
для использования.
Математическое моделирование является универсальным методом, не требующим
больших материальных затрат, и позволяющим отразить проблему в абстрактной
форме, исследовать объекты, процессы и явления, недоступные исследованию
прямыми методами, в самых различных предметных областях Анализ полученных
результатов способствует обоснованному выбору оптимального решения задачи
управления исследуемым процессом.
Целью данной работы является изучение принципов и примеров построения
линейных математических моделей, а также получение практических навыков по
использованию ряда известных моделей для анализа и прогнозирования процессов.
Рис.
Если оператор обеспечивает линейную зависимость выходных параметров У от
значений входных параметров Х, то математическая модель называется линейной.
Линейные модели более просты для анализа. Предельные значения У для линейных
моделей достигаются, как правило на границах областей допустимых значений
входных параметров.
Исторически первыми стали разрабатываться именно линейные математические
модели. Область применения подобных моделей очень широка. Она охватывает
классическую механику, электродинамику, аналитическую химию и биологию. Методы
их построения, разрабатывавшиеся в течение столетий, обладают большой общностью
и эффективностью.
Линейное поведение свойственно относительно простым объектам.
В качестве примеров простых моделей можно привести многие законы физики
(закон всемирного тяготения, закон Ома, закон Гука, закон трения Кулона), а
также все эмпирические, т.е. полученные из опыта, алгебраические зависимости
между входными и выходными параметрами.
1.Математические модели, описываемые обыкновенными
дифференциальными уравнениями
Дифференциальное
уравнение является основой математического моделирования. Пусть на отрезке
[0,T] определена n раз дифференцируемая функция y(t) и ее производные
Переменные
образуют
- мерное пространство.
,
)
Уравнение, разрешенное относительно старшей производной, имеет вид:
Уравнение,
разрешенное относительно старшей производной, легко записать в виде системы
первого порядка:
общий вид:
При моделировании fm могут быть непрерывными или разрывными,
соответственно определяют функции ym . Мы будем считать в дальнейшем fm непрерывными
функциями.
Обыкновенные дифференциальные уравнения моделируют явления и процессы,
которые описываются одной функцией или вектор функцией одного переменного.
2.Временные процессы
Обычно
математическая модель описывает связь между y(t),
скоростью
и ускорением
процесса
в виде:
или
.
Если
мы имеем несколько параметров модели
, то
имеем СДУ в виде:
или если
связаны
и
:
(0.5) Система
общий
вид:
(0.4) является нормальной, а система
или если
связаны
и
:
(0.5) не является нормальной. Систему

Рис.
3.Примеры
математических моделей для временных процессов
Динамика популяции
Одним из важнейших разделов современной биологии и экологии является
биология популяций. Вопросы, которые приходиться решать биологии популяций,
разнообразны. Например, что получиться, если поместить тысячу карасей в пруд с
ограниченными пищевыми ресурсами? Какими темпами будет увеличиваться
численность людей на Земле?
Характерной особенностью биологии как науки является то, что одним из основных
методов исследований данной дисциплины все еще остается наблюдение. В то же
время для исследования динамики популяций достаточно интенсивно используется
математическое моделирование. В частности, для популяций с непрерывным периодом
размножения применим аппарат дифференциального исчисления.
Первая модель была предложена священником Томасом Мальтусом еще в 1778 г.
хотя она касалась народонаселения Земли, ее можно распространять на любую
популяцию.
Содержательная постановка задачи
Как будет изменяться численность популяции, если сдерживающие факторы
отсутствуют?
Допустим скорость прироста прямо пропорционально величине численности
популяции. Такие предположения оправдано на довольно коротком начальном этапе
развития популяции.
Математическая постановка задачи для модели Мальтуса
Пусть x(t) - численность популяции. Тогда функция прироста R(t) -
относительное изменение численности за время
:
Если R(t) = const =r, тогда
.
Переходя
к пределу при
, получим следующее обыкновенное дифф. уравнение:
Для
решения задачи, нужно найти решение уравнения
(1.)при
начальном условии
.
Решение задачи
Для решения уравнения
(1.воспользуемся
методом разделения переменных:
или
.
Анализ
результатов
Полученное
решение предсказывает неограниченный рост численности популяции. В
действительности численность популяции испытывает небольшие колебания
относительно некоторой величины.
Одним
из первых обратил на это внимание П.Ф.Ферхюльст. в 1845 г. Он объяснил, что
любая экологическая ниша может обеспечивать существование популяции только
определенного максимального размера xmax и что коэффициент прироста должен
снижаться, когда размеры популяции приближаются к xmax . Будем измерять
численность популяции в относительных единицах: 
Тогда
функцию прироста по Ферхюльсту можно записать следующим образом:
C
учетом
или
.
(0.2запишем математическую постановку задачи для модели
Ферхюлста.
Найти
решение задачи Коши
при
начальных условиях x(0) = X0 .
Решение
задачи Уравнение
в
результате получим решение
Анализ
результатов
На
Рисунок 2 Изменение относительной численности популяции показано изменение
относительной численности популяции во времени при различных начальных значения
X0 и r (условие X0 >1 возможно, если в период времени до начала рассмотрения
изменения популяции окружающие условия были более благоприятны для нее).
Рисунок
2 Изменение относительной численности популяции
Как
можно видеть, с течением времени величина
.
Проанализируем данное обстоятельство подробнее.
Рассмотрим исходное дифференциальное уравнение
В
теории ОДУ точки X*, в которых f(X*)=0, называются
положением равновесия, или стационарными (особыми) точками. Положение
равновесия может быть как устойчивым, так и неустойчивым. Эти понятия имеют
большое значение и являются одними из наиболее важных понятий при анализе
различных математических моделей. Например, в случае неустойчивого равновесия в
результате даже очень малых начальных отклонений система может быть отброшена
от стационарного состояния и движение станет либо очень сложным, либо система
перейдет в другое стационарное состояние, весьма далекое от исходного. Вспомним
два определения. Стационарная точка дифф. уравнения называется устойчивой по
Ляпунову, если для
, такое что для всякого решения X(t) этого уравнения,
начальные значения которого удовлетворяют неравенству
Для
всех
справедливо
Здесь
- расстояние между точками X и X*.
Если
же положение равновесия X* не только устойчиво, но кроме того, удовлетворяют
условию
, то в этом случае с.т. X* называется асимптотически
устойчивой.
Предположим,
что исследуемая система в некоторый момент времени t* находилась в состоянии
X(t*), близком к состоянию равновесия X*:
где
- некоторый малый параметр (
, а
-
функция того же класса, что и X(t).
При
каких условиях X(t) и для t > t* останется близкой к X* ? Ответ на этот
вопрос дает теорема Ляпунова об устойчивости по первому приближению.
Для
автономных (динамических) систем ОДУ ее суть состоит в том, что если систему
можно линеаризовать в окрестности положения равновесия, то положение равновесия
исходной (нелинейной) системы будет асимптотически устойчивым, если
действительные части всех собственных значений линеаризованной системы
отрицательны (собственные значения лежат в левой полуплоскости), и
неустойчивым, если хотя бы одно собственное значение линеаризованной системы
имеет положительную действительную часть.
В
случае одного уравнения линеаризация сводится к разложению в ряд Тейлора правой
части уравнения в окрестности точки X = X* и отбрасыванию нелинейных слагаемых.
Получившееся линейное уравнение будет иметь решение в виде экспоненты с
показателем степени, равным значению производной правой части уравнения в точке
X = X*
Решение
уравнения будет неограниченно возрастать, если
, и,
решение X = X* (положение равновесия) будет неустойчивым (всякое неограниченное
решение неустойчиво по Ляпунову), а при
положение
равновесия будет устойчивым. При
ничего
неясно.
Таким
образом, в случае одного дифференциального уравнения исследование равновесия по
теореме Ляпунова сводится к определению знака первого (линейного) члена в
разложении правой части уравнения в ряд Тейлора.
Исследуем уравнение
(0.6)
и
найдем положение равновесия, приравняв правую часть уравнения к нулю. Получаем
две точки
и
Производная
правой части равна
т.е.
Для
величина
, т.е. если величина коэффициента прироста r популяции
положительная (популяция растет), то данное положение равновесия является
неустойчивым. Если же r < 0 (т.е. популяция вымирающая), то положение
равновесия
является устойчивым. Для
величина
, т.е. получаем обратную картину: при
(популяция невымирающая) данное
положение равновесия устойчиво, а при
(популяция вымирающая) -
неустойчиво.
позволяет
не только оценить тенденции эволюции популяции при различных исходных данных,
но и определить значимость различных исходных данных, но и определить
значимость различных параметров модели. Так, в данном случае анализ показал
определяющую роль на судьбу популяции такого параметра, как коэффициент
прироста r. Коэффициент прироста зависит от множества факторов, действующих как
разово, так и в течение многих лет. Например, стихийные бедствия и эпидемии
можно отнести к разовым воздействиям, а климатические условия - к действующим в
течение длительного времени. Для популяций большой численности отрицательная
величина коэффициента прироста, связанная с разовыми воздействиями, не так
страшна. Этого нельзя сказать о малых популяциях. Для них велика вероятность вымирания
в результате неблагоприятных погодных условий, стихийных бедствий, эпидемий и
т.п.
Не
менее важным обоснованием необходимости анализа устойчивости является то, что
во многих случаях исследователя в большей степени интересует вопрос о самих
точках равновесия, а не о том, каким образом исследуемая система перейдет в эти
точки. Как правило, если внешние условия для системы остаются неизменными, то
сама система достаточно быстро перейдет в одно из устойчивых состояний
равновесия и будет находиться там до изменения внешних условий.
Определение
точек равновесия и исследование их на устойчивость для моделей, сводящихся к
системе обыкновенных дифференциальных уравнений, - более простая задача, чем
получение аналитического или численного решения.
Динамику
популяции, описываемую моделью Ферхюльста, в зависимости от начальных условий и
коэффициента прироста можно исследовать с использованием численной процедуры
Радиоактивный
распад
m(t) - масса распадающегося вещества. Количество распавшегося вещества
пропорционально количеству m(t) и
времени, т.е.
при
имеем
Решение
дифф. уравнения
. Дополнительное условие -(t=t0)=m0 , тогда задача
Размножение
с миграцией.
N(t) - численность популяции, изменяющейся во времени,(t) - миграция.
Уравнение имеет вид:
Его решение
.
Дополнительные условия: N(t0) = N0 . Тогда задача имеет вид:
Решение задачи:
функцией одного переменного.
Планирование эксперимента для построения математических моделей
Рассмотрим пример: Пусть известно, что z и y линейно зависимы
но
и
неизвестны,
например ток и напряжение связаны зависимостью
,
. Для определения значений коэффициента
и
было
проведено несколько опытов, в которых переменные z и y приняли значения z1,
z2,…,zm и y1, y2,…,ym. Из-за погрешностей, неизбежных при проведении опытов,
точки с координатами (z1,y1), (z2,y2),…, (zm,ym), не лежат на одной прямой, а
группируются возле нее, как показано на рис.4. Согласно методу наименьших квадратов,
для вычисления
и
,
коэффициенты должны выбираться так, чтобы минимизировать сумму квадратов
разностей между измеренными значениями переменной у в каждой точке и теми ее
значениями, которые предсказаны с помощью модели.
Стандартная
техника решения таких задач (взятие производных по
и
,
составление системы уравнений и ее решение) приводит к следующему результату:
, где
,
Рассмотренный эксперимент - пассивный, т.к. z может быть произвольным. В
активном задача выбора этих значений является одной из главных.
4.Матрица планирования и ее свойства
Рассмотрим общий случай, когда имеются n переменных x1, x2,…, xn-входные
переменные или факторы, и выходная y-отклик. Требуется выянить, какой
зависимостью связаны x1, x2,…, xn и y.
Эту
задачу можно рассматривать как устройство на Рис. 3 Заданное устройство
Простейшей является линейная модель
;
Для
определения величин коэффициентов
,
,…,
необходимо провести опыты, в каждом из которых факторы x1, x2,…, xn принимают
определенные значения. Если нас удовлетворяет модель
; 3.3, то достаточно двух значений для каждого
фактора. В случае одного фактора это объясняется тем, что прямую линию можно
провести через две точки. Для построения квадратичной модели двух уровней уже
недостаточно.
Рассмотрим
задачу планирования эксперимента для построения линейных моделей. В этом случае
каждый фактор будет принимать два значения верхнее
и нижнее
. Для
построения модели и дальнейшего ее анализа оказывается удобным перейти к так
называемым кодированным факторам
:
,
каждый из которых принимает значение +1 (при
) и -1(при
);
Полным факторным экспериментом называется эксперимент, в котором каждый
фактор независимо от других принимает два значения. В случае n факторов число
опытов в таком эксперименте составляет N=2n.
Рассмотрим случай, когда n=2; там где это возможно, будем производить
формулы для произвольного n.
План
проведения опытов и результаты заносят в таблицу, называемую матрицей
планирования, где значения факторов приводятся в кодированном виде, значение
отклика - в реальном масштабе. Матрица плана 22 представлена в Таблица 1,
наглядно этот план изображен на Рис. 5.
Таблица
1
Матрица планирования имеет ряд свойств, наиболее важные из которых три:
Симметричность- сумма всех элементов столбца каждого фактора равна нулю:
,
нормированность- сумма квадратов всех элементов каждого столбца зависит
от рассматриваемого фактора и равна N:
,
ортогональность- сумма произведений соответствующих элементов двух
столбцов разных факторов равна нулю:
,
Символом
обозначено значение i-го фактора в j-м опыте.
Построение модели
Для
кодированных факторов модель (3.7) при n=2 имеет вид
;
Значение
, как и выше, найдем методом наименьших квадратов. Для
этого составим искомую сумму квадратов:
,
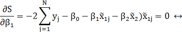
найдем производные по параметрам
и приравняем их к нулю; результат
приведем только для коэффициента
:
Второе
и четвертое слагаемые обращаются в нуль из-за свойств 3.9 и 3.10 и уравнение
существенно упрощается. Итоговые формулы:
Для
единообразия записи в матрицу обычно вводится столбец фиктивной переменной
, которая принимает только одно значение +1. Формула
для подсчета значений коэффициентов тогда приобретает вид:
3.11
Для плана 22:
Формула
3.12 справедлива для однократных опытов; в случае кратных, когда в каждой точке
плана, то есть для каждой комбинации значений факторов, проводится r опытов,
выражение для коэффициентов примет вид:
где
-
среднее значение отклика в j-й строке плана:
,
- значение отклика в j-м опыте при l-м его
повторении.
Заключение
Я думаю, что на вас произвело впечатление, что простыми средствами
математического анализа можно понять и познать причины и сущность неочевидных и
непонятных явлений. За счет чего достигается эта простота? Она обязана в первую
очередь широте и необъятности возможностей современного математического
мышления. Во вторую очередь тому, кто его применяет. Научиться моделированию,
ограничившись только формальным усвоением каких-то правил, по-видимому,
невозможно. Но все же этому можно научиться, и умеренно следовать главным
правилам моделирования:
. Чем проще модель, тем меньше возможность ошибочных выводов.
. Модель должна быть простой, но не проще, чем это возможно.
. Пренебрегать можно чем угодно, нужно только знать, как это
повлияет на решение.
. Модель должна быть грубой: малые поправки не должны кардинально
менять ее поведение.
. Модель и расчет не должны быть точнее исходных данных.
Данное исследование примеров линейных математических моделей, предпринято
стремлением показать «технологию» создания математических моделей и в то же
время обратить внимание на некоторые нюансы, присущие большинству из них. При
этом следует отметить, что разработка математических моделей реальных процессов
и явлений существенно сложнее, чем в примерах, и требует весьма глубоких
знаний, интуиции, догадки. Изучая какие-либо физические явления, прежде всего,
создаем его математическую идеализацию или, математическую модель, т.е.
пренебрегая второстепенными характеристиками явления, записываем основные
законы, управляющие этим явлением. Очень часто эти законы можно выразить в виде
дифференциальных уравнений.
Список литературы
.А.Н.Жирабок. (2001). Планирование эксперимента для
построения математических моделей. Соровкий образовательный журнал , 7 (9),
121-127.
.В.П. Василенков, И. Б. (2008). Математическое моделирование
социально-экономических процессов. (Vol. Ч.1.). Смоленск: СмолГУ.
.Г.Ю. Ризниченко - профессор, б.-ф. М. (n.d.). ЛЕКЦИЯ 1.
ВВЕДЕНИЕ. МАТЕМАТИЧЕСКИЕ МОДЕЛИ В БИОЛОГИИ. Retrieved 04 11, 2012, from
СИНЕРГЕТИКА - САЙТ С.П. КУРДЮМОВА.
.Математическое моделирование. (2012, 04 05). Retrieved 04
11, 2012, from Методическое объединение преподавателей:
#"663019.files/image128.gif">
Рис.
Классическая модель, широко использующаяся в биологии, это модель
Вольтерра-Лотки, которая описывает динамику системы хищник-жертва. Именно в
этой модели впервые было показано, почему в экосистемах могут возникать
колебательные режимы. Не вдаваясь в подробности самой модели, приведем
результаты аналитического моделирования усовершенствованной модели
Вольтерра-Лотки:
Рис.
Однако, ставшая классическим примером, реальная динамика численности
жертвы и хищника в экосистемах намного сложнее:
Рис.
Рис.
Рис.
Рис.
Рис.
Рис.
Если сравнить эту динамику с динамикой Ферхюльста (см. выше), то
становится понятно, что, в данном случае, наличие в системе хищника играет
стабилизирующую роль и не дает системе перейти в колебательный режим, как это
было показано для конкурирующих видов в работе (3).
Фазовые портреты. Динамический, детерминированный хаос
Рис.
Область 2а бифуркационной диаграммы наиболее интересная по наблюдаемым
там процессам. При переходе границы разделяющей области 1а и 2а возникает
замкнутая фазовая кривая. Она с увеличением параметра роста хищника
видоизменяется, разрывается на отдельные точки, замкнутые области, и, наконец,
возникает динамический, детерминированный хаос - когда каждая точка в фазовом
пространстве имеет свое значение, но все они заполняют вполне определенную
область. Даже незначительное изменение параметра может привести к изменению
фазового портрета.
На следующем рисунке приведен пример хаотической динамики в области 2а.
Рис.
Переход к динамическому хаосу в области 2а бифуркационной диаграммы
проиллюстрирован на фазовых портретах приведенных ниже. На них изображено
изменение зависимости численности хищника от численности жертвы при постоянном
параметре роста жертвы rж =2,5
и изменении параметра роста хищника от 1,0 до 1,47.