Маркетинговый анализ круизного рынка
МИНИСТЕРСТВО
ОБРАЗОВАНИЯ И НАУКИ, МОЛОДЕЖИ И СПОРТА УКРАИНЫ
ОДЕССКИЙ
НАЦИОНАЛЬНЫЙ МОРСКОЙ УНИВЕРСИТЕТ
Кафедра
«Морские перевозки»
Расчетно-графическое
задание
по
дисциплине «Пассажирские перевозки»
на тему:
«Маркетинговый анализ круизного рынка»
Одесса-2012
Введение
Расчетно-графическая работа ставит целью
приобретение практических навыков проведения маркетингового исследования рынка
морских пассажирских перевозок, выбора пассажирского судна, использования
эконометрических методов анализа связей между различными факторами и дать
прогнозные значения разным количественным показателям конъюнктуры ринка.
Морские круизы как часть современного
туристического рынка, предлагающего отдых на современных круизных лайнерах -
настоящих плавучих курортах, сформировалась в начале 21 века.
Буквально за последнее десятилетие морские
круизы «шагнули» из эпохи, когда этот вид отдыха воспринимался исключительно
как элитарный и очень дорогой, в новую эпоху - круизов, как очень популярных и
доступных, но при этом полностью сохранившим «высокий стиль отдыха для
избранных».
Для примера приведем немного статистики: если в
1990 году в круизах отдыхали 3,7 миллиона человек, то в 2010 году уже более14
миллионов.
За последние годы мировой рынок морских круизов
подвергся глобализации и распределился между несколькими международными
корпорациями гигантами, которые являются законодателями круизной индустрии.
Крупнейшая из них и бесспорный мировой лидер - круизная корпорация Carnival
Corporation, владеющая 52% всего мирового круизного рынка. За ней следует Royal
Caribbean, которой принадлежит 22% доли рынка, и корпорация MSC -с 10% доли
круизного рынка. Далее следуют несколько независимых круизных холдингов и
круизных компаний, предлагающих морские круизы на собственных круизных
кораблях.
Именно процессы глобализации мировой экономики,
в которую круизные корпорации вовлечены в полной мере, позволили в значительной
мере снизить издержки при затратах на строительство и обслуживание круизной
индустрии. И сделать морские круизы доступными по цене для миллионов, но при
этом максимально сохраняя качество «высокого стиля отдыха».
В мире насчитывается более 150 морских круизных
компаний - греческих, итальянских, испанских, американских, датских,
норвежских. К наиболее известным перевозчикам в сфере морских круизов помимо
выше названных относятся Celebrate Cruises, Princess Cruises, Costa Cruises,
Norwegian Cruise Lines и многие другие. С каждым годом число круизных компаний
увеличивается, так как увеличивается число туристов, проявляющих интерес к
круизам. В 1980 г. насчитывалось 1,5 млн туристов морских круизов, в 1993 г. -
4,5 млн, в 1996 г. - 6,5 млн, в 2003 г. - 9 млн, в 2006 г. эта цифра достигла
12 млн туристов. С начала 1980 х гг. растет и количество круизных судов. В 1985
г. насчитывалось 120 морских круизных судов, в 1994 г. - 175, в 2003 г. - 327,
а в 2006 г. количество морских круизных судов составило 387. Происходит не
только количественный, но и качественный рост морских круизных перевозок и
судов. Круизные суда, как и гостиницы, оцениваются по целому ряду критериев,
после чего им присваивается определенное количество звезд. Используются
следующие критерии: судно и его оснащение, состояние кают, питание,
обслуживание, развлекательные программы, ассортимент дополнительных услуг на
борту.
Создаются просто фантастические по уровню
комфорта и предлагаемого сервиса круизные лайнеры - настоящие плавучие курорты
, на которых есть все, чтобы обеспечить самый высококлассный отдых:
комфортабельные каюты (многие из которых с персональными балконами) ,
многочисленные рестораны, бары, пиццерии, кафе, зоны развлечений с
кинотеатрами, театрами, концертными залами, казино, аквапарками, бассейнами,
SPA-центрами, теннисными кортами, полями для гольфа, дискотеками, игровыми
зонами для детей и подростков… продолжать можно бесконечно. Даже часовни для
венчаний имеются, и при желании свидетелем на свадьбе может выступить сам
капитан.
Причем в отличии от наземного отдыха в отеле или
на курорте аналогичного уровня, морские круизы - это отдых по системе «все
включено». И в отличие от наземного отдыха, морские круизы позволяют за одну
поездку посетить сразу несколько стран, причем в условиях максимального
комфорта перемещаться от страны к стране. В портах захода организуются
многочисленные экскурсии к достопримечательностям. Поэтому, если сравнить
стоимость и количество уже входящих услуг в морском круизе со стоимостью с
наземным отдыхом, становится очевидно, почему морские круизы так популярны во
всем мире и почему все больше туристов делают выбор в пользу круизов. А
качество и количество впечатлений, которые туристы получают в круизе, вообще
трудно переоценить.
Крупнейшие круизные корпорации обладают большим,
постоянно пополняющимся современным круизным флотом, состоящим из лайнеров,
спроектированных по последнему слову науки, техники и дизайна. Сегодня при
строительстве круизных лайнеров применяются самые инновационные технологии и
достижения инженерной мысли, обеспечивающие комфорт и безопасность пассажиров
при любых погодных условиях и в любых регионах плавания по всему земному шару.
А великолепие дизайна интерьеров способно затмить любые всемирно-известные
дизайнерские отели.
Каждый год на воду спускается несколько новых
круизных лайнеров. Круизные корпорации инвестируют большие средства в
строительство новых кораблей.
Основные районы морских круизов - Карибский
бассейн и Средиземное море. Главным преимуществом Карибского бассейна является
то, что круизы можно проводить круглый год. Классические морские круизы - это
Средиземное море. Круизные маршруты охватывают сразу несколько европейских
стран - Испания, Франция, Италия, Греция - и стран Северной Африки - Марокко,
Тунис, Египет. Большой популярностью пользуются круизы вдоль берегов Британии,
Скандинавии и России.
Некоторые круизные компании организуют
кругосветные путешествия продолжительностью более 120- 140 дней. В последние
несколько лет стали популярны круизные маршруты к берегам Антарктиды и к
Северному полюсу. "Ледовые" круизы осуществляются круглый год: летом
маршруты пролегают в Арктику, зимой основное направление - Антарктида.
Стоимость "ледовых" круизов достаточно высокая - от 10 тыс. долл. до
18 тыс.дол. В последнее время большую популярность приобрели круизы на паромах
как разновидность морских круизов. В основном из-за их краткосрочности и
экономичности. Современные паромы, используемые в круизных целях, представляют
собой многопалубные корабли. Перевозка туристов морским транспортом
регулируется правовыми актами международного и национального законодательства.
При международных перевозках действуют договоры и конвенции, среди которых
следует выделить Афинскую конвенцию о перевозке морем пассажиров и багажа,
Международную конвенцию об охране человеческой жизни на море, Международную
конвенцию об унификации некоторых правил, относящихся к перевозке пассажиров
морем, Международную конвенцию о поиске и спасении на море. При перевозке
туристов в российских территориальных водах действует Кодекс торгового
мореплавания Украины. В последнее время стали популярны морские круизы на
небольших парусных яхтах. По статистике ВТО, ежегодный стабильный прирост
туристов, использующих те или иные формы морских круизов, составляет 8 %.
1. Маркетинговые исследования
круизного маршрута
.1 Общая характеристика региона
По территориальному признаку мировой рынок
пассажирских перевозок подразделяется на 5 региональных секций рынков:
Средиземноморская (включая Черное море).
Атлантическая.
Балтийска (включая Северное море).
Карибская.
Тихоокеанская (включая район Австралии и Новой
Зеландии).
Регионы плавания, предлагаемые современными
круизными компаниями, охватывают весь земной шар. По направлениям и
предпочтениям пассажиров круизы распределяются следующим образом: круизы по
Средиземному морю (18%) , круизы по Европе (9%) , круизы по Карибам (35%),
круизы по Аляске (6%), круизы по Багамам ( 7%), круизы по Мексике (5%), круизы
по Панамскому каналу (3%), круизы Трансатлантические (3%), круизы по
Тихоокеанскому региону (2%), круизы на Бермуды(1%), круизы на Гавайи (2%),
круизы по Юго-Восточной Азии (1%), круизы по Южной Америке (2%), круизы с
заходом в Канаду(1%) , Кругосветные(2%), Дальний Восток (1%), прочее (3%).
К категории прочее следует также отнести круизы
к берегам Арктики и в Антарктиду.
Но в представленной пропорции распределения
предпочтений следует отметить, что это справедливо для рынков США и Европы.
Именно туристы из этих стран на сегодняшний день составляют основной
пассажиропоток в круизы.
Рис. 1 - Распределение мирового рынка круизов по
регионам
Мировой спрос на круизные услуги по странам:
|
Северная
Америка
|
71%
|
|
Великобритания
|
11%
|
|
Италия
|
6%
|
|
Германия
|
8%
|
|
Испания
|
4%
|
Рис. 2 - Мировой спрос на круизные услуги по
странам
Но, что касается туристов из Украины, которые
тоже активно осваивают этот замечательный вид отдыха, то однозначно, на первое
место предпочтений выходят круизы по Средиземноморью ( 60%), круизы по Европе
(20%), круизы по Карибам ( 12%), прочее (8%):
Рис. 3 - Спрос на круизные регионы среди
украинцев
Первый квартал 2012 года в сравнении с 1-м
кварталом 2011.
Таблица 1 - Отчет по объему пассажирских
перевозок CLIA
|
Длительность
круизов
|
2011
|
2012
|
Увелич.
на
|
Уменьш.
на
|
|
Число
|
%
|
Число
|
%
|
Число
|
%
|
|
1-5
дней
|
895,359
|
32.43%
|
960,512
|
33.33%
|
65,153
|
7.28%
|
|
6-8
дней
|
1,394,840
|
50.52%
|
1,510,523
|
52.41%
|
115,683
|
8.29%
|
|
9-17
дней
|
443,042
|
16.05%
|
387,006
|
13.43%
|
(56,036)
|
(12.65%)
|
|
18+
дней
|
27,712
|
1.00%
|
24,067
|
0.84%
|
(3,645
|
(13.15%)
|
|
Всего
|
2,760,953
|
100
%
|
2,882,108
|
100
%
|
121,155
|
4.39%
|
|
Иностранные
|
980,608
|
|
1,128,711
|
|
148,103
|
15.10%
|
|
Всего
в мире
|
3,741,561
|
|
4,010,819
|
|
269,258
|
7.20%
|
В данной работе рассматривается круиз,
принадлежащий к Средиземноморской секции, которая в свою очередь подразделяется
на подсекции:
Средиземное море
Средиземное и Черное море
Черное море
Средиземное море - Канарские острова.
Наш круиз принадлежит к подсекции Средиземное
море.
Также существует иная классификация подсекций
данного региона:
Западное и центральное Средиземноморье.
Западно-восточное Средиземноморье.
Адриатика (восточное Средиземноморье).
Греция (восточное Средиземноморье).
Рассматриваемый круиз принадлежит к подсекции Западное
и центральное Средиземноморье.
Таблица 2 - Характеристика района плавания -
Средиземное море
|
Характеристика
|
Описание
|
|
Период
наибольшего спроса
|
Сентябрь
- начало октября, май
|
|
Период
стабильного спроса
|
Март
- апрель
|
|
Период
спада спроса
|
Декабрь
- январь
|
|
Наибольшие
компании, обслуживающие данный регион
|
Costa Crociere», «МSС»,
«Royal Caribbean International"
|
|
Климат
|
Во
всех регионах со средиземноморским климатом зимы относительно мягкие, а
летняя температура колеблется в зависимости от региона. К примеру, в Афинах в
Греции летом наблюдается высокая температура, а в Сан-Франциско лето более
прохладное из-за апвеллинга холодных водных масс вдоль побережья. Поскольку
все регионы со средиземноморским климатом находятся вблизи крупных водоёмов,
в целом температура в них умеренная с относительно небольшой разницей между
зимним минимумом и летним максимумом (хотя суточные перепады температур летом
могут быть велики, если местность не расположена непосредственно на
побережье). Температура зимой, как правило, редко опускается ниже нуля
градусов, снег также редко выпадает на уровне моря, однако в окрестных горах
часто бывают снегопады из-за высокой влажности.
|
Формы организации пассажирских перевозок бывают
2 видов:
Линейные перевозки
Круизные путешествия
Обе формы представлены в данном регионе, так как
она оказывают услуги, направленные на удовлетворение различных потребностей.
Так, для линейных перевозок главная цель - перевозка, а не организация отдыха,
в то время как круизными путешествиями пользуются люди, желающие приятно
провести время, отдохнуть. Наиболее важными компаниями, обслуживающими
средиземноморский рынок, являются компании «Costa Crociere», «МSС» и «Royal
Caribbean International". В 2008г. они перевезли в Средиземноморье 549223
(в 2007 году - 573442), 406516 (321756) и 353282 (184796) пассажиров
соответственно.
Таблица 3 - Характеристика оперирующих в
Средиземноморском регионе компаний
|
Название
компании
|
Количество
посадочных мест
|
Количество
судов
|
|
Carnival
Cruise Line
|
62000
|
24
|
|
Costa
Cruise Line
|
30785
|
15
|
|
Holland
America Line
|
23493
|
15
|
|
Celebrity
Cruises
|
20068
|
10
|
|
MSC
Cruises
|
24358
|
11
|
|
Royal
Caribbean Int.
|
61888
|
22
|
|
Princess
Cruises
|
37220
|
17
|
|
Norwegian
Cruises Line
|
26346
|
11
|
Характеристика выбранного типа суднаCrociere -
это итальянская круизная компания, круизы которой рассчитанны на пассажиров
всех возрастов. Славится своим превосходным европейским сервисом, высоким
уровнем обслуживания и дружелюбной, многонациональной командой. Рекомендуется
для семей с детьми, молодым парам и людям среднего и пенсионного возраста.
Здесь хорошо прослеживается цена - качество.
Круизное подразделение MSC Crociere было создано
в 1988 г. и вплоть до конца 90-х оперировало тремя судами: MSC Monterey, MSC
Rhapsody и MSC Melody.
Однако с началом третьего тысячелетия MSC
Crociere начинает стремительно развиваться, всерьез заявляя о своих амбициях на
мировом круизном рынке. Со стапелей судоверфи Chantiers de l`Atlantique
компании Aker Yards во французском Сент-Назаре в 2003 году сходит MSC Lirica, в
2004 - MSC Opera, затем MSC Crociere приобретает у круизной компании Festival
Cruises еще два современных лайнера - MSC Armonia и MSC Sinfonia. В 2005 году
всем этим лайнерам с водоизмещением 60 000 тонн самый компетентный круизный
справочник Berlitz Guide присваивает высокую категорию 4 звезды. Но MSC
Crociere не останавливается на достигнутом и заказывает еще серию судов
следующего поколения (90 000 тонн, 1275 кают), таким образом, флот компании в
2006 году пополняется лайнером MSC Musica, в 2007 - MSC Orchestra, а в апреле 2008
года на воду спускают MSC Poesia.
Стоит отметить, что уже в декабре 2008 года свою
навигацию начнет и представитель нового класса судов MSC Crociere - MSC
Fantasia, увеличив состав пассажирского флота компании MSC Crociere до 10
лайнеров. MSC Fantasia и MSC Splendida будут крупнейшими в истории круизными
лайнерами, заказанными европейским судовладельцем: водоизмещение - 133,5 тыс.
тонн, длина - 333 м, ширина - 38 м, вместимость - 3900 пассажиров и 1313 членов
экипажа. Завидная динамика роста компании основана на колоссальном опыте ее
персонала, высоких мореходных качествах судов, стабильности и верности
традициям.
Круизы MSC Crociere отличает изысканный дизайн
корабельных помещений, безупречный сервис, отличная европейская кухня,
великолепные развлекательные программы, одним словом, "сделано в
Италии".
1.2 Общая характеристика судна
Выбранное судно - MSC ORCHESTRA. Судно построено
во Франции, компанией Aker Yards. Стоимость судна - 360 млн. долл., введено в
эксплуатацию в мае 2007 года. Зарегестрировано в Италии.
Описание MSC Orchestra
Таблица 4 - Технические характеристики судна
|
Технические
характеристики
|
|
Звезд
|
5*
|
|
Вместимость
|
2550
чел
|
|
Персонал
|
987
чел
|
|
Водоизмещение
|
89600
тонн
|
|
Палуб
для гостей
|
13
шт
|
|
Длина
|
294
м
|
|
Ширина
|
32
м
|
|
Скорость
|
23
узлов
|
|
Стабилизаторы
качки
|
Есть
|
|
Год
постройки
|
2007
г
|
Таблица 5 - Габариты судна
|
футы
|
метры
|
|
Длина
|
963,9
|
293,8
|
|
Ширина
|
105,6
|
32,2
|
|
Осадка
|
25,2
|
7,7
|
Машинная установка - дизельный электродвигатель.
Рис. 4
Рис. 5
Рис. 6
Круизный лайнер MSC Orchestra предлагает
пассажирам окунуться в мир чувственных наслаждений и увлекательных путешествий.
Великолепный дизайн многопалубного лайнера, разнообразные развлечения и
отличная кухня превратят обычное путешествие в интересный и запоминающийся
отдых. Лайнер MSC Orchestra, построенный в 2007 году, является образцом самого
современного круизного лайнера в итальянском стиле.
Этот роскошный лайнер прекрасно оборудован и
оснащен по последнему слову навигационной техники. Здесь вас ожидают комфорт и
элегантность, множество развлечений, фитнес, спортивные игры, яркие шоу,
солнечные ванны у бортика бассейна или оздоровляющие процедуры в SPA-центре...
Большинство кают корабля оснащено балконом, благодаря чему вы еще полнее
сможете насладиться вашим феерическим, незабываемым путешествием. MSC Orchestra
лучше всего подходит для молодых пар, семей с малышами, детьми и подростками,
кому нравится наслаждаться всеми прелестями большого лайнера, жизнью городского
стиля. Соседями будут иностранцы, скорее всего европейцы. Русских на корабле
как правило 5-20%.
Услуги на борту:
информационный офис;
круглосуточное обслуживание в каюте;
основных ресторана;
ресторан со “шведским столом”;
множество разнообразных баров;
суши-бар;
сигарная комната;
интернет-кафе;
концертный зал;
музыкальный салон;
конференц-зал;
казино;
дискотека;
библиотека;
комната для карточных игр;
комната для видеоигр;
детский клуб;
бутики;
магазины duty-free;
бассейна для взрослых;
детских бассейна;
джакузи;
тренажерный зал;центр;
сауна;
турецкая баня;
настольный теннис;
мини-гольф;
гольф-симулятор;
теннисный корт;
салон красоты;
пункт обмена валюты;
прачечная/химчистка;
типография;
фотография;
медпункт.
Во всех каютах:
ванная;
телефон;
телевизор;
фен;
мини-бар;
сейф;
кондиционер.
Питание
Вид питания:
заказ по меню,
шведский стол.
Заведения:
бары - 16,
пиццерия и суши-бар,
рестораны - 4.
Кухня:
интернациональная (средиземноморская),
итальянская,
китайская.
Условия для детей.
Развлечения:
бассейн,
игровая комната,
мини клуб,
юниор клуб.
Сервис в отеле.
Бизнес-сервис: конференц-зал.
Магазины:
магазин duty free,
пассаж/галерея.
Услуги в отеле:
лифт,
лобби.
Таблица 6 - Каютно-тарифные категории
|
Категория
|
Метраж,
м2
|
Описание
кают
|
Кол-во
кают, Ni
|
Количество
кают, * количество мест в каюте, Ni * К =Pi
|
Тарифная
ставка, fi , дол./круиз
|
fi
* Pi
|
|
Внутренняя
|
14
|
Односпальные
кровати, которые могут быть превращены в двуспальную кровать (по запросу) за
исключением кают для людей c ограниченными возможностями. Просторный
гардероб. Ванная с душем. Диалоговое ТВ. Телефон. Возможность
интернет-соединения для вашего собственного портативного компьютера(доп.
оплата). Мини бар и сейф. Кондиционирование.
|
32
|
64
|
398
|
25472
|
|
Внутренняя
|
14
|
|
98
|
196
|
398
|
78008
|
|
Внутренняя
|
14
|
|
145
|
190
|
398
|
115420
|
|
Каюта
с окном
|
17
|
Односпальные
кровати, которые могут быть превращены в двуспальную кровать (по запросу) за
исключением кают для людей c ограниченными возможностями. Просторный
гардероб. Ванная с душем. ТВ. Телефон. Возможность интернет-соединения для
вашего собственного портативного компьютера(доп. оплата). Мини бар и сейф.
Кондиционирование. Некоторые каюты на Палубе Arpa имеют ограниченный вид.
|
61
|
122
|
548
|
66856
|
|
Каюта
с окном
|
16,4
|
|
112
|
224
|
548
|
122752
|
|
Каюта
с балконом
|
15,3
|
Односпальные
кровати, которые могут быть превращены в двуспальную кровать (по запросу) за
исключением кают для людей c ограниченными возможностями. Просторный
гардероб. Ванная с душем. ТВ. Телефон. Возможность интернет-соединения для
вашего собственного портативного компьютера (доп. оплата). Мини бар и сейф.
Кондиционирование.
|
130
|
260
|
638
|
165880
|
|
Каюта
с балконом
|
15,3
|
|
154
|
308
|
638
|
196504
|
|
Каюта
с балконом
|
15,3
|
|
93
|
186
|
638
|
118668
|
|
Каюта
с балконом
|
17,8
|
|
16
|
32
|
638
|
|
Каюта
с балконом
|
17,8
|
|
208
|
416
|
638
|
265408
|
|
Каюта
с балконом
|
17,8
|
|
208
|
416
|
638
|
265408
|
|
Сьют
с балконом
|
25
|
Двуспальная
кровать, которая может быть превращена в две односпальных кровати (по
запросу). Просторный гардероб. Ванная с бадьей. ТВ. Телефон. Возможность
интернет-соединения для вашего собственного портативного компьютера (доп.
оплата). Мини бар и сейф. Кондиционирование.
|
18
|
36
|
898
|
32328
|
|
Сумма
|
|
|
|
2550
|
|
1473120
|
Сьют с балконом:
Рис. 7
Каюта с балконом
Рис. 8
Каюта с окном
Рис. 9
Внутренняя каюта
Рис. 10
На основе данных, приведенных в таблице 3,
проводятся расчеты средневзвешенной суточной тарифной ставки круиза при условии
100% загрузки
де fi - суточная ставка каютной
категории;- количество мест і - ой категории;- время рейса, сут.кр -
пассажировместимость
- Средневзвешенная суточная тарифная
ставка по категории;
сут.ср.вз.1 = 32*2*879/2550*8 =
1.25сут.ср.вз.2 = 3.82сут.ср.вз 3 =5.66сут.ср.вз.4 =3.28сут.ср.вз.5
=6.01сут.ср.вз.6 = 8.13сут.ср.вз.7 =9.63сут.ср.вз.8 =5.82сут.ср.вз.9
=1сут.ср.вз.10 = 13.01сут.ср.вз.11 =13.01сут.ср.вз.12 =1.59
Рис. 11
Классификация пассажирских судов в
зависимости от стоимости.
Существует несколько
распространенных классификаций пассажирских судов и круизных маршрутов.
Международная ассоциация круизных компаний CLIA (Cruise Lines International
Association) подразделяет морские маршруты в зависимости от стоимости дня
проживания на 4 категории: экономические (до $150 в день), классические
($100-200 в день), премиум-круизы ($150-400 в день) и круизы класса «люкс» (от $400
до $1000 в день) и эксклюзивные круизы (от $700 до $1000).
В данной работе представлен круиз
экономичного класса, т.к. средневзвешенная суточная тарифная ставка круиза =
72,2 долл.
2. Общая характеристика рейса
Рис. 12
Представленный круиз является автономным (не
используются другие виды транспорта), по признаку организации - кольцевой, то
есть круиз начинается и заканчивается в одном и том же порту. По тематическим
развлечениям - развлекательный, то есть направлен на удовлетворении
потребностей пассажиров в отдыхе, развлечениях и приятном времяпрепровождении.
По продолжительности - среднесрочный (8 дней), по форме организации -
классический европейский (включает в себя не только отдых на лайнере, а и
остановки в различных портах с экскурсиями и прогулками в городах). Приведем
эти данные в таблице:
Таблица 7 - Описание круиза
|
Признак
|
Описание
|
|
По
стоимости
|
Экономичный
- 72,2$/сут (до 150$ в сутки)
|
|
По
продолжительности
|
Среднесрочный
- 8 суток (от 5 до 13 суток)
|
|
По
способу организации
|
Европейская
(классическая организация). Европейская система предусматривает путешествие
по морю с заходом в различные порты и предоставление в них экскурсионной
программы, причем могут даже практиковаться поездки на 1-2 дня в другие города.
|
|
По
типу маршрута
|
Кольцевой
- круиз начинается и заканчивается в одном и том же порту
|
|
По
способу перевозки
|
На
круизном судне
|
|
По
типу транспортных услуг
|
Классический
|
|
По
тематическим развлечениям
|
Развлекательный
- направлен на удовлетворении потребностей пассажиров в отдыхе, развлечениях
и приятном времяпрепровождении
|
|
Количество
звезд
|
5*
|
Таблица 8 - Расписание план-карты
|
Порт
|
Время
прихода
|
Время
ухода
|
|
Валенсия
|
|
17.30
|
|
Ибица
|
01.00
|
13.00
|
|
Ла
Гуллет
|
13.30
|
19.30
|
|
Катания
|
13.30
|
19.30
|
|
Неаполь
|
09.00
|
17.00
|
|
Ливорно
|
09.30
|
19.00
|
|
Марсель
|
07.00
|
14.00
|
|
Валенсия
|
12.30
|
|
Описание портов:
Валенсия - город богат достопримечательностями -
это башни бывшей городской стены, Валенсийский собор (где хранится чаша,
которая признана католической церковью в лице Папы Римского Священным Граалем),
ажурная колокольня собора (известна под названием «Мигелете»), дом гильдии
ткачей шёлка (Ла Лонха. Валенсия входит во Всемирное наследие человечества с
1996 г.). Основные достопримечательности:
Площадь Святой Девы - сердце старого города.
Именно здесь, когда-то небольшом острове между двух потоков реки Турия, был
заложен римский Форум. Как напоминание о реке, сейчас в центре площади
находиться фонтан, центральная фигура которого в окружении семи дев,
символизирует Турию и ее оросительные каналы. Площадь окружают главные здания
города: Дворец Генералитета (правительства провинции), Базилику Святой Девы
Отверженных и Центральный Кафедральный Собор.( PLAZA DE LA VIRGEN.)
Башни Серранос - Башни ворот были построены в
девяностых годах ХIV века и являлись частью крепостной стены с двенадцатью
башнями, окружавшими территорию города тех времен. Архитектор Пере Балагер взял
прообразом башен ворота каталонского монастыря Поблет, но сумел превзойти
оригинал и создать один из лучших примеров готической военной архитектуры
Испании. Каменная громада башен Серранос гармонично сочетает в себе мощь и
благородство линий.
Валенсийская арены для корриды - находится рядом
с Северным железнодорожным вокзалом. Это одна из самых больших и красивейших
арен в Испании. Построена она в середине XIX века и вмещает 16 тысяч зрителей.
Здесь проходит коррида, концерты и всевозможные городские мероприятия, а также
расположены музей Корриды и школа Тореадоров.
Здание-полусфера. Строительство здания было
завершено в 1998 году. По своему дизайну оно напоминает гигантский глаз, веко
которого может подниматься и опускаться. Окружающий водоем отражает в своих
водах это необычное сооружение, делая его еще более загадочным. Полусфера -
единственный в Испании зал, объединивший три вида зрелищ: Планетарий,
стереокинотеатр и лазерный проектор Laserum
Ибица - остров, расположенный в Средиземном
море, в 80 км от побережья Испании. Это третий по величине остров Балеарского
архипелага, являющегося автономной областью.
Испании.
Ибица знаменита не только своими вечеринками, но
и тем, что большая часть острова внесена в список Всемирного Наследия ООН и
избежала коммерциализации крупных городов, например - «God’s Finger» в бухте
Беннирас, а также некоторые традиционные культурные места Ибисенсо. Благодаря
легендарной природной красоте этих мест, компании и артисты часто используют
остров для фотосессий и киносъемок. Памятник («Яйцо»), возведенный в честь
Христофора Колумба, находится в Сан-Антони, так как Ибица считается одним из
предполагаемых мест рождения знаменитого путешественника.
Однако, весь год за исключением летнего периода,
остров пустует, и большинство знаменитых клубов закрыто (только клуб Пача
работает круглый год). Туристов, планирующих поездку на остров до июня или
после сентября, ожидает тихий и спокойный отдых с переменчивой погодой.
Ла Гулетт - также известен под названием Хальк
аль-Уэди - Город Хальк аль-Уэди (в средние века Голетта или Ла-Гулетт) - это
порт столицы Туниса на Средиземном море, который соединён с ней каналом
протяжённостью 11 км и железнодорожной веткой. Город стоит на песчаной косе,
которая отделяет Тунисский залив от озера, также называемого Тунис.
Голетта была основана императором Карлом V в
1535 году в качестве испанской цитадели на северных побережьях Африки. В 1881
году вместе со всем Тунисом Голетта присоединилась к французской колониальной
империи. С обретением независимости всё проживающее здесь европейское население
эмигрировало во Францию и Италию.
Ла-Гулетт - важный рыбный порт Туниса, кроме того
являющийся портом для круизных лайнеров.
Ничем особенным сам город не отличается - такие
же узкие улочки и простенькие здания, как и повсюду. Ночная жизнь практически
отсутствует, но здесь множество рыбных ресторанов.
Катания - Весь исторический путь Катании
проходит в тени Этны. От известной своим неспокойным нравом горы город иногда
получает разрушительные сюрпризы, хотя гораздо более популярны здесь рассказы о
чудесных спасениях, за которые благодарят святую Агату, покровительствующую
Катании. Всего Катания была похоронена под потоками раскалённой лавы семь раз,
и под её слоями можно обнаружить римский город, а под ним - греческий.
Необходимость несколько раз заново отстраивать
значительную часть города не даёт ему остановиться на каком-то одном этапе
архитектурного развития. В последний раз Катания превращалась в большую стройку
в начале XVIII века. Здания того периода относят к специфическому стилю
сицилийского барокко. Однако не только архитектурой примечателен второй по
величине город Сицилии. Туристы любят его за великолепные пляжи, множество
дизайнерских магазинов и отличную кухню, молодёжь - за шумные дискотеки, люди в
возрасте - за целительные источники и обилие умиротворяющих пейзажей.
Сами итальянцы называют Катанию городом
контрастов: основанный ещё в VIII веке до н.э., он удивительно равнодушен к
своей истории, покровителями Катании являются могучий слон и хрупкая девушка, а
чёрный лавовый камень контрастирует здесь с белым известняком и почти никогда
не скрывающимся за облаками солнцем.
Кафедральный собор (Cattedrale di Sant'Agata)
Внушительный собор посвящён Святой Агате -
покровительнице города. В нём покоятся её останки. Фасад здания отделан
мрамором и украшен множеством статуй, призванных уберечь Катанию от последствий
опасного соседства вулкана. А опасаться есть чего: первое здание собора
разрушило землетрясение в 1169 году; второе просуществовало около пяти столетий
и также рухнуло во время стихийного бедствия, унеся жизни 7 тысяч прихожан.
Нынешний собор в стиле барокко возведён в 1711 году.
Коллегиальная базилика (Basilica
della Collegiata)
Это небольшой, но яркий образец сицилийского
барокко. Колонны первого уровня базилики поддерживают ажурную балюстраду,
второй уровень включает большое центральное окно и статуи четырёх святых:
Петра, Павла, Агаты и Аполлонии. Венчает фасад небольшая колокольня. Внутренняя
часть и своды здания в 1896 году были украшены фресками с изображениями сцен из
жизни Девы Марии, ангелов и святых.
Часовня Бонаюто (Cappella Bonajuto) Эта часовня
- одно из немногих уцелевших зданий византийской постройки (VI-IX века). Её
план представляет классическую форму греческого креста. В силу преклонного
возраста и нескольких пережитых землетрясений фундамент часовни находится на
два метра ниже первоначального уровня.
В XV веке здание перешло во владение семьи
Бонаюто, где она и проживала до завершения строительства своей постоянной
резиденции. С тех пор часовня дважды подвергалась восстановлению, а сегодня
служит площадкой для проведения выставок и конференций.
Дворец Брука (Palazzo Bruca) находится примерно
в 200 метрах от Соборной площади. Это здание XVIII века примечательно
просторным внутренним двором, в котором расположен неоклассический фонтан с
изображением Нептуна, и отсюда же открывается доступ к Музею игрушек.
Дворец Бискари (Palazzo Biscari) Семейный дворец
князей Бискари был построен в конце XVII века прямо напротив сохранившегося
участка городской стены. В течение почти ста лет здание дорабатывалось, пока не
приняло характерную приземистую вытянутую форму с просторным внутренним двором,
доступным по большой двойной лестнице. Дворец увенчан небольшим куполом.
Большая часть исторических вещей перевезена отсюда в центральный Городской
музей, но и здесь осталось достаточно материала, составляющего Музей Бискари,
демонстрирующий оригинальное оформление комнат, каждая из которых выдержана в
собственном стиле.
Рыбный рынок (Pescheria di Catania) Этот рынок -
один из самых древних рынков города, он всегда многолюден и напоминает
восточные базары. Туристов приводят сюда, чтобы познакомить с фольклором,
которого предостаточно на сицилийских рыбных рынках.
Неаполь - Неаполь можно любить, можно
ненавидеть, но оставаться равнодушным к нему невозможно. В этом городе
контрастов, третьем по величине в Италии после Рима и Милана, тесно переплелись
хорошее и плохое, радость и грусть, красота и упадок. Потрясающие пейзажи
города и его окрестностей и... собственные правила, по которым строится жизнь
только здесь, свой диалект, на котором разговаривают исключительно в этом
городе. Неаполь - это одновременно гордость и боль юга Италии. Иногда этот
город называют настоящим театром жизни, театром под открытым небом, доступным
для всех.
Королевский дворец (Il Palazzo Reale) В конце
16-го века по Неаполю распространилась весть о возможном визите в город короля
Филиппа III. Специально для высокого гостя был задуман дворец. Его
строительство поручили архитектору Доменико Фонтана в 1600 году, и спустя два
года он был практически готов. Позднее дворец достраивался и расширялся, и
теперь в распоряжении туристов - 17 залов, оформленных произведениями
искусства. Здесь находятся Королевские аппартаменты, Тронный зал, Королевская
капелла с выставкой церковного искусства, Придворный театр, Национальная
библиотека, содержащая среди прочего ценную коллекцию папирусов из Геркуланума.
Нижний этаж фасада украшают восемь статуй наиболее значимых правителей Неаполя,
управлявших городом с 1140 года.
Замок Кастель дель Ово (Castel dell’Ovo Кастель
дель Ово (Замок яйца) - самый старинный замок Неаполя. Его название объясняет
легенда, согласно которой древнеримский поэт Вергилий спрятал в потайной
подземной комнате замка яйцо, которое поддерживает всю крепость. И если оно
будет уничтожено, это не только приведет к разрушению замка, но и спровоцирует
серию катастроф в самом Неаполе. Подъем к вершине замка позволяет любоваться
незабываемыми пейзажами, но самый красивый вид на залив открывается с Оружейной
террасы (Terrazza dei cannoni) - самого высокого места крепости.
Капелла Сансеверо (Cappella Sansevero) служила
когда-то усыпальницей и семейной часовней князей Сансеверо, известных также под
фамилией Сангро. Скульптурная композиция «Христос под плащаницей» («Cristo
velato») - одно из самых знаменитых и таинственных произведений искусства,
которое можно увидеть в Неаполе, и, пожалуй, самый главный шедевр капеллы
Сансеверо. Рассказывают, что мраморное покрывало на теле Иисуса Христа
первоначально было из ткани, которая превратилась в камень благодаря особой
жидкости, изобретенной князем Сансеверо, - такой эффект на любителей легенд
производит шедевр неаполитанского скульптора Джузеппе Санмартино, для которого
эта композиция, завершенная в 1753 году, стала главной работой жизни
Церковь и монастырь святой Клары Ассизской
(Basilica di Santa Chiara)
Базилика Святой Клары - самая большая церковь
Неаполя, построенная в готическом стиле в 1310-1340 годах по велению Роберто
Анжуйского, и практически полностью перестроенная в стиле барокко в XVII-XVIII
веках. Бомбардировка союзников 4 августа 1943 года вызвала пожар, длившийся два
дня и уничтоживший практически полностью церковь. Реставрационные работы
вернули базилике первоначальный готический вид. Весь комплекс включает в себя
также монастырь, гробницы и археологический музей. Стоит обязательно осмотреть
и монастырский дворик с его аркадами, колоннами, скамьями, покрытыми
майоликовыми плитками.
Ливорно - Среди крупных городов Тосканы Ливорно,
пожалуй, самый молодой. Вероятно поэтому он со средних веков служит местным
центром нововведений и передовых взглядов. Развитие портовой деятельности
обеспечило городу стабильную экономику, а позже - и туристическую
привлекательность. Здесь не найти привычных античных руин, зато широко
представлены здания и памятники эпохи Возрождения, подарившей Ливорно период
наибольшего расцвета.
Национальный парк Тосканского архипелага (Parco
nazionale dell'Arcipelago Toscano)Согласно легенде, когда Венера родилась из
морской волны, с её тиары упали несколько драгоценных камней, став семью
островами у тосканского побережья, начиная с крупного Эльба (223 кв. км) и
заканчивая легендарным, но скромным Монтекристо (чуть более 1000 гектаров). Все
острова архипелага за исключением Монтекристо сегодня входят в состав морского
заказника, существующего в основном на доходы от биологического туризма.
Национальный парк был создан в 1996 году для сохранения уникальной экосистемы
островов. Помимо сухопутных участков его границы охватывают 60 тысяч гектаров
омывающего их моря. Основу местного биоразнообразия составляет типичная
средиземноморская флора и фауна, но встречаются редкие виды, такие как
водоросли «Кисть Нептуна» и тюлени-монахи, искоренённые на большинстве
итальянских побережий.
Любители птиц в межсезонье могут наблюдать за
огромными стаями, останавливающимися здесь на отдых во время перелётов между
Африкой и Европой. Достаточно на островах архипелага и постоянно обитающих
птиц: крупные Эльба и Пианоза стали домом для пугливых красных куропаток, здесь
же гнездится около трети мировой популяции Корсиканской чайки, ставшей символом
национального парка.
Музей естественной истории Средиземноморья
(Museo di storia naturale del Mediterraneo) Естественнонаучный музей находится
в исторической вилле Хендерсон, и его экспозиция полностью посвящена биологии
Средиземного моря. В 2009 году на базе музея был создан банк семян, работающий
совместно с другими крупными генными хранилищами Европы.
Музей расположен по адресу: Римская улица, 234.
Он открыт с 9:00 до 13:00 со вторника по пятницу и с 15:00 до 19:00 во вторник,
четверг, субботу и воскресенье. Взрослый билет стоит 10 евро, детский - 5 евро.
Музей Джованни Фаттори (Museo civico Giovanni
Fattori)Музей, посвящённый творчеству художников-маккьяйоли и названный именем
одного из ярчайших представителей этого стиля живописи, открылся в 1994 году в
прекрасной вилле Мимбелли. Начало экспозиции было положено ещё в 1877 году, ещё
при жизни активных участников движения маккьяйоли и полностью оформилась в 30-м
годам прошлого столетия.
Марсель - Знакомство с Марселем лучше всего
начинать со Старого порта (Vieux Port) с фортами св. Жана и св. Николая (1660
г.) и примыкающих к порту старинных кварталов Панье (Le Panier) и Святого
Виктора (St Victor). Побродите по их маленькими узким улочкам, поднимитесь по
крутым лестницам. Так Вы доберетесь до базилики Нотр-Дам де ля Гард (Notre-Dame
de la Garde) - главной достопримечательности города, являющейся символом
Марселя. Ее нельзя не заметить, настолько она доминирует над городом.
Возведение собора началось в 1853 году на месте
часовни, которая была построена в 1214 году и на протяжении веков благословляла
моряков в дальние плавания. Современный собор, освященный в 1864 году,
представляет собой романо-византийскую базилику с золоченой статуей Пречистой
Девы высотой 10 метров и бронзовым колоколом весом более 8 тонн. Во внутреннем
убранстве собора - изобилие мозаики по византийскому образцу.
Базилика Нотр-Дам де ля Гард находится на холме,
на самой высокой точке города (154 м), откуда открывается захватывающая дух
панорама города и Марсельского залива.
Недалеко от Нотр-Дам де ля Гард находится
древнее аббатство св. Виктора (Abbaye
Saint-Victor) XII века.
К
трем главным религиозным строениям города также относится новый собор Де ля
Мажер (cathedrale de la Major) XIX века. Его экзотический стиль и роскошное
внутреннее убранство напоминает церкви Востока. Это наиболее просторный собор
построенный со времен Средневековья. Кроме этого, в древнем городе Марселе еще
множество красивых церквей и соборов.
Приковывает внимание прогуливающихся по городу
прекрасный дворец Лонгшамп (Palais Longchamp).
С архитектурной точки зрения его можно считать
"гражданским" аналогом стиля базилики Нотр-Дам де ля Гард.
Во дворце располагаются Музей изобразительных
искусств и Музей естествознания.
В "историческом сердце" Марселя
расположен Сад развалин (Jardin des Vestiges) - парк-музей с руинами античного
города, которые были обнаружены здесь во время раскопок.
Неподалеку от парка находится здание Биржи
перестроенное при Наполеоне III в неоклассическом стиле. В нем размещается
богатый музей Морского флота.
Триумфальная арка, фонтаны, ботанический сад в
парке Барели (Parc Borely)... В Марселе много интересных
достопримечательностей. Еще одной из них является Ситэ Радьез (Cite Radieuse) -
"Сияющий город". Это 17-этажное жилое здание было построено в начале
50-х годов XX века знаменитым архитектором Ле Корбюзье.
Старый порт Марселя - место встреч марсельцев,
здесь много ресторанчиков, отсюда отходят прогулочные катера, отправляющиеся на
близлежащие Фриульские острова (Iles de Frioul), где находится замок Иф
(Chateau d'If), ставший знаменитым благодаря роману Александра Дюма "Граф
Монте-Кристо".
А история замка такова: крепость была выстроена
Франциском I для обороны Марселя, а в 1634 году она была превращена в
государственную тюрьму.
С тех пор в ней сидели как реальные, так и
вымышленные персонажи. Камера знаменитого вымышленного персонажа Эдмона Дантеса
демонстрируется всем желающим.
С островов открывается прекрасная панорама на
город и бухту.
Марсель - второй после Парижа город во Франции
по количеству музеев. Из наиболее интересных можно выделить Музей изящных
искусств с коллекцией живописи, скульптуры и рисунков XVI-XIX веков, Музей
истории Марселя, где выставляются найденные при раскопках предметы эпохи
античности и средневековья,
Музей военно-морского флота, Музей археологии
Средиземноморья в замке Борели (chateau de Borely), а также уникальный Музей
керамики в замке Пастрэ (chateau Pastre), где собраны более 1500 шедевров
гончарного искусства.
3. Выбор оптимального маршрута
Учитывая то, что круиз круговой, в качестве
метода оптимизации выбираем метод решения задачи коммивояжера.
Имеется 7 портов, расстояния между которыми
указаны в виде матрицы C = (cij), де i.j = (1…n).
Таблица 9 - Расстояния между портами линии
|
Порты
выхода
|
Порты
захода
|
|
Валенсия
|
Ибица
|
Ла
Гулетт
|
Катания
|
Неаполь
|
Ливорно
|
Марсель
|
|
Валенсия
(1)
|
|
97
|
544
|
808
|
687
|
538
|
343
|
|
Ибица
(2)
|
97
|
-
|
458
|
724
|
625
|
533
|
317
|
|
Ла
Гулетт (3)
|
544
|
458
|
-
|
299
|
305
|
409
|
462
|
|
Катания
(4)
|
808
|
724
|
299
|
-
|
244
|
462
|
620
|
|
Неаполь
(5)
|
687
|
625
|
305
|
244
|
-
|
260
|
450
|
|
Ливорно
(6)
|
538
|
533
|
409
|
462
|
260
|
-
|
233
|
|
Марсель
(7)
|
343
|
317
|
462
|
620
|
450
|
233
|
-
|
круиз спрос судно порт
Каждое значение cij является
расстояниями между портом выхода и портом захода j, поэтому их величины не
могут иметь отрицательного значения, cij
0,
.
В общем случае cij
cji (на
пример когда cji является стоимостью проезда из города j в город i и, которое
не равняется переезду из города i и в город j). Такая задача считается
несимметричной. Учитывая особенности работы морского транспорта и
географическое расположение портов круиза, наша задача имеет симметричный
характер, то есть cij = cji.
Нужно найти кратчайший замкнутый
маршрут, который проходит через каждый порт только один раз с возвращением в
первый базовый порт и который минимизирует суммарное пройденное расстояние.
Математическая модель задачи:
; (1)
(2)
(3)
(4)
Матрица, приведенная по строкам
|
i
j
|
1
|
2
|
3
|
4
|
5
|
6
|
7
|
ai
|
|
1
|
-
|
97
|
544
|
808
|
687
|
538
|
343
|
97
|
|
2
|
97
|
-
|
458
|
724
|
625
|
533
|
317
|
97
|
|
3
|
544
|
458
|
-
|
299
|
305
|
409
|
462
|
299
|
|
4
|
808
|
724
|
299
|
-
|
244
|
462
|
620
|
244
|
|
5
|
687
|
625
|
305
|
244
|
-
|
260
|
450
|
244
|
|
6
|
538
|
533
|
409
|
462
|
260
|
-
|
233
|
233
|
|
7
|
343
|
317
|
462
|
620
|
450
|
233
|
-
|
233
|
Приведенная матрица по столбцам
|
i
j
|
1
|
2
|
3
|
4
|
5
|
6
|
7
|
|
1
|
-
|
0
|
447
|
711
|
590
|
441
|
246
|
|
2
|
0
|
-
|
361
|
627
|
528
|
436
|
220
|
|
3
|
245
|
159
|
-
|
0
|
6
|
110
|
163
|
|
4
|
564
|
480
|
55
|
-
|
0
|
218
|
376
|
|
5
|
443
|
381
|
61
|
0
|
-
|
16
|
206
|
|
6
|
305
|
300
|
229
|
27
|
-
|
0
|
|
7
|
110
|
84
|
229
|
387
|
217
|
0
|
-
|
|
bj
|
0
|
0
|
55
|
0
|
0
|
0
|
0
|
Приведення матрица Go.
γ = 97+97+299+244+244+233+233+55=1502
|
i
j
|
1
|
2
|
3
|
4
|
5
|
6
|
7
|
|
1
|
-
|
0(330)
|
392
|
711
|
590
|
441
|
246
|
|
2
|
0(330)
|
-
|
306
|
627
|
528
|
436
|
220
|
|
3
|
245
|
159
|
-
|
0(6)
|
6
|
110
|
163
|
|
4
|
564
|
480
|
0(6)
|
-
|
0(6)
|
218
|
376
|
|
5
|
443
|
381
|
6
|
0(6)
|
-
|
16
|
206
|
|
6
|
305
|
300
|
121
|
229
|
27
|
-
|
0(190)
|
|
7
|
110
|
84
|
174
|
387
|
217
|
0(100)
|
-
|
Матрица G1 (исключается дуга 2-1)
|
i
j
|
2
|
3
|
4
|
5
|
6
|
7
|
ai
|
|
1
|
-
|
392
|
711
|
590
|
441
|
246
|
246
|
|
3
|
159
|
-
|
0
|
6
|
110
|
163
|
|
|
4
|
480
|
0
|
-
|
0
|
218
|
376
|
|
|
5
|
381
|
6
|
0
|
-
|
16
|
206
|
|
|
6
|
300
|
121
|
229
|
27
|
-
|
0
|
|
|
7
|
84
|
174
|
387
|
217
|
0
|
-
|
|
|
bj
|
84
|
|
|
|
|
|
|
γ= 246 + 84 = 330
Матрица G2
|
i
j
|
1
|
2
|
3
|
4
|
5
|
6
|
7
|
ai
|
|
1
|
-
|
0
|
392
|
711
|
590
|
441
|
246
|
|
|
2
|
-
|
-
|
306
|
627
|
528
|
436
|
220
|
220
|
|
3
|
245
|
159
|
-
|
0
|
6
|
110
|
163
|
|
|
4
|
564
|
480
|
0
|
-
|
0
|
218
|
376
|
|
|
5
|
443
|
381
|
6
|
0
|
-
|
16
|
206
|
|
|
6
|
305
|
300
|
121
|
229
|
27
|
-
|
0
|
|
|
7
|
110
|
84
|
174
|
387
|
217
|
0
|
-
|
|
|
bj
|
110
|
|
|
|
|
|
|
|
γ= 220 +110 = 330
Наименьшая сумма констант приведения равна (246
+ 84) = 330 для ребра (2-1), продолжаем ветвить матрицу G1.
Приведенная матрица G1
|
i
j
|
2
|
3
|
4
|
5
|
6
|
7
|
|
1
|
-
|
146
|
465
|
344
|
195
|
0(146)
|
|
3
|
75
|
-
|
0(6)
|
6
|
110
|
163
|
|
4
|
396
|
0(6)
|
-
|
0(6)
|
218
|
376
|
|
5
|
297
|
6
|
0(6)
|
-
|
16
|
206
|
|
6
|
216
|
121
|
229
|
27
|
-
|
0(27)
|
|
7
|
0
|
174
|
387
|
217
|
0(16)
|
-
|
Матрица G3 (исключается дуга 1-7
|
i
j
|
2
|
3
|
4
|
5
|
6
|
ai
|
|
3
|
75
|
-
|
0(6)
|
6
|
110
|
|
|
4
|
396
|
0(6)
|
-
|
0(6)
|
218
|
|
|
5
|
297
|
6
|
0(6)
|
-
|
16
|
|
|
6
|
216
|
121
|
229
|
27
|
-
|
27
|
|
7
|
0
|
174
|
387
|
217
|
0(16)
|
|
γ= 27
Матрица G4
|
i
j
|
2
|
3
|
4
|
5
|
6
|
7
|
ai
|
|
1
|
-
|
146
|
465
|
344
|
195
|
-
|
146
|
|
3
|
75
|
-
|
0
|
6
|
110
|
163
|
|
|
4
|
396
|
0
|
-
|
0
|
218
|
376
|
|
|
5
|
297
|
6
|
0
|
-
|
16
|
206
|
|
|
6
|
216
|
121
|
229
|
27
|
-
|
0
|
|
|
7
|
0
|
174
|
217
|
0
|
-
|
|
γ=146
Наименьшая сумма констант приведения равна = 27
для ребра (1-7), продолжаем ветвить матрицу G3.
Матрица G3
|
i
j
|
2
|
3
|
4
|
5
|
6
|
|
3
|
75
|
-
|
0(6)
|
6
|
110
|
|
4
|
396
|
0(6)
|
-
|
0(6)
|
218
|
|
5
|
297
|
6
|
0(6)
|
-
|
16
|
|
6
|
189
|
94
|
202
|
0(94)
|
-
|
|
7
|
0
|
174
|
387
|
217
|
0(16)
|
Матрица G5 (исключается дуга 6-5)
|
i
j
|
2
|
3
|
4
|
6
|
|
3
|
75
|
-
|
0
|
110
|
|
4
|
396
|
0
|
-
|
218
|
|
5
|
297
|
6
|
0
|
16
|
|
7
|
0
|
174
|
387
|
0
|
γ=0
Матрица G6
|
i
j
|
2
|
3
|
4
|
5
|
6
|
ai
|
|
3
|
75
|
-
|
0
|
6
|
110
|
|
|
4
|
396
|
0
|
-
|
0
|
218
|
|
|
5
|
297
|
6
|
0
|
-
|
16
|
|
|
6
|
189
|
94
|
202
|
-
|
-
|
94
|
|
7
|
0
|
174
|
387
|
217
|
0
|
|
γ=94.
Наименьшая сумма констант приведения равна = 0
для ребра (6-5), продолжаем ветвить матрицу G5
Матрица G5 (приведенная)
|
i
j
|
2
|
3
|
4
|
6
|
|
3
|
75
|
-
|
0(75)
|
110
|
|
4
|
396
|
0(224)
|
-
|
218
|
|
5
|
297
|
6
|
0(6)
|
16
|
|
7
|
0(75)
|
174
|
387
|
0(110)
|
Матрица G7 (исключается дуга 4-3)
|
i
j
|
2
|
4
|
6
|
ai
|
|
3
|
75
|
-
|
110
|
75
|
|
5
|
297
|
0
|
-
|
|
|
7
|
0
|
387
|
0
|
|
γ=0. Матрица G8
|
i
j
|
2
|
3
|
4
|
6
|
ai
|
|
3
|
75
|
-
|
0
|
110
|
|
|
4
|
396
|
-
|
-
|
218
|
218
|
|
5
|
297
|
6
|
0
|
-
|
|
|
7
|
0
|
174
|
387
|
0
|
|
|
bj
|
|
6
|
|
|
|
γ=218. Наименьшая сумма
констант приведения равна = 0 для ребра (4-3), продолжаем ветвить матрицу G7.
Матрица G7 (приведенная)
|
i
j
|
2
|
4
|
6
|
|
3
|
0(35)
|
-
|
35
|
|
5
|
297
|
0(684)
|
-
|
|
7
|
0(0)
|
387
|
0(35)
|
Матрица G9 (исключается дуга 5-4)
В соответствии с этой матрицей включаем в
гамильтонов маршрут ребра (7-6) и (3-2).
В результате по дереву ветвлений гамильтонов
цикл образуют ребра:
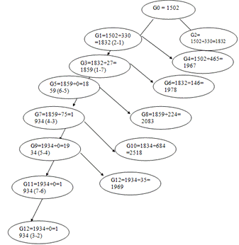
(2-1), (1-7), (6-5), (4-3), (5-4), (7-6), (3-2),
Длина маршрута равна L = 1934
Рис. 13
Круизная линия: 2-1-7-6-5-4-3-2
Ибица - Валенсия - Марсель - Ливорно - Неаполь -
Катания - Ла-Гулетт - Ибица. Протяженность линии составляет:
= 97+343+233+260+244+299+458=1934 мили.
Расчет параметров схем движения пассажирских
судов.
я схема - полученная в результате решения задачи
коммивояжера:=1934 мили
я схема - базовая
-2-4-3-5-6-7-1, L=2261 миля
Проведем расчеты технико-эксплуатационных
показателей:
.Объем перевозок, пассажиров:
ΣNп = ΣNпас
+ ΣNпор
= 2050 пасс.
Где ΣNпас
- количество перевезенных пассажиров (принимается равным пассажировместимости
судна)
ΣNпор - количество
перевезенных порожних мест.
Пассажирооборот, пасс-миль:
пl = ΣNпli
где ΣNпli
- пассажирооборот каждого i-го участка схемы линии.
Для 1й схемы: Nпl1 = 1934*2050 = 3964700
пасс-миль
Для 2й схемы: Nпl2 = 2261*2050 = 4635050
пас-миль
Средняя дальность перевозки, миль:
= (97+343+233+260+244+299+458)/7 = 276.29 миль.=
(97+724+299+305+260+233+343)/7 = 323 мили
Потребный тоннаж, мест пас
ΣWп = Nmax = 2550
Де Nmax - максимальний пасажиропоток.
Протяженность линии, миль
L = Σli
Где li - протяженность каждого i-го участка
схемы
Для 1й схемы: L = 97+343+233+260+244+299+458 =
1934
Для 2й схемы: L =97+724+299+305+260+233+343 =
2261
Техническая работа
Для 1й схемы: Ртех1 = Wп•L = 2550 * 1934 =
4931700 пасс-миль
Для 2й схемы: Ртех2 = 2550*2261= 5765550
пасс-миль
Коэффициент использования пассажировместимости
судна
Для 1й схемы: α = ΣNпl/Ртех
= 3964700/ 4931700 = 0,8
Для 2й схемы: α =
4635050/5765550 = 0,8
Коэффициент сменности
Для 1й схемы: β =L1 / l1
= 1934/276,29 = 7
Для 2й схемы: β =
2261/323 = 7
Результаты расчетов приведены в таблице.
Таблица 10 - Параметры линии
|
Параметры
лиии
|
Позначення
|
Схема1
|
Схема2
|
|
Объем
перевозок
|
ΣNк,
пасс.
|
2050
|
2050
|
|
Пассажирооборот
|
ΣNкl
пасс-миль.
|
3964700
|
4635050
|
|
Средняя
дальность перевозок
|
l,миль
|
276,29
|
353
|
|
Потребный
тоннаж
|
ΣWк
|
2550
|
2550
|
|
Протяженность
круиза
|
L,миль
|
1934
|
2261
|
|
Техническая
работа
|
Ртех,
|
4931700
|
5765550
|
|
Коэффициент
использования пассажировместимости судна
|
α
|
0,8
|
0,8
|
|
Коэффициент
сменности
|
β
|
7
|
7
|