Диагностика хозяйственной деятельности и разработка бизнес-плана по повышению эффективности деятельности ООО 'КонтактСтройСервис'
ГОСУДАРСТВЕННОЕ ОБРАЗОВАТЕЛЬНОЕ
УЧРЕЖДЕНИЕ
ВЫСШЕГО ПРОФЕССИОНАЛЬНОГО ОБРАЗОВАНИЯ
КАМСКАЯ ГОСУДАРСТВЕННАЯ
ИНЖЕНЕРНО-ЭКОНОМИЧЕСКАЯ АКАДЕМИЯ
КАФЕДРА «Экономика, организация и
управление производством»
ДИПЛОМНЫЙ ПРОЕКТ
на тему: «Диагностика хозяйственной
деятельности и разработка бизнес-плана по повышению эффективности деятельности
ООО «КонтактСтройСервис»
Набережные Челны
РЕФЕРАТ
Дипломный проект содержит 119 стр. печатного текста, 19 рисунков, 43
таблицы, в которых отражены ключевые моменты дипломного проекта.
В работе используются 17 литературных источников, среди которых
периодические издания, учебники, а так же финансовая документация предприятия.
Ключевые слова: бизнес-планирование, финансово-хозяйственная диагностика,
сетевое планирование, управление проектами, инвестиции, окупаемость, снижение
затрат.
Объектом исследования в дипломном проекте является ООО
«КонтактСтройСервис».
Цель дипломного проекта: разработка инвестиционного проекта и
организационно-экономического механизма реализации проекта.
Результаты дипломного проекта: повышение эффективности деятельности
предприятия ООО «КонтактСтройСервис».
СОДЕРЖАНИЕ
ВВЕДЕНИЕ
1. ТЕОРЕТИЧЕСКИЕ И
МЕТОДИЧЕСКИЕ АСПЕКТЫ БИЗНЕС-ПЛАНИРОВАНИЯ В ОРГАНИЗАЦИИ
1.1 Сущность и значение
бизнес-планирования для повышения эффективности деятельности
1.2 Организация
бизнес-планирования в организации
2. ДИАГНОСТИКА
ФИНАНСОВО-ХОЗЯЙСТВЕННОЙ ДЕЯТЕЛЬНОСТИ ООО «КОНТРАКТСТРОЙСЕРВИС»
2.1 Общие сведения о
предприятии
2.2 Анализ имущественного
положения предприятия
2.3 Анализ ликвидности
предприятия
2.4 Анализ финансовой
устойчивости
2.5 Анализ эффективности и
интенсивности использования капитала предприятия
2.6 Разработка дерева
проблем и дерева целей предприятия
2.7 Выводы по главе 2
3. РАЗРАБОТКА БИЗНЕС-ПЛАНА
ПО ПРОИЗВОДСТВУ ВИНИЛОВОГО САЙДИНГА НА ПРЕДПРИЯТИИ ООО «КОНТАКТСТРОЙСЕРВИС»
3.1 Меморандум о
конфиденциальности
3.2 Резюме
3.3 Общая характеристика
предприятия и продукции
3.4 Анализ рынка
3.4.1 Состояние рынка
сбыта продукции
3.5 Маркетинговая
стратегия и обоснование цены
3.6 План производства
3.6.1 Расчет объема
выпуска продукции
3.6.2 Расчет объема
оборота предприятия в стоимостном выражении при полной загрузке
производственных мощностей
3.6.3 Расчет стоимости
закупаемого оборудования
3.6.4 Расчет издержек производства
3.6.5 Расчет прибыли и
рентабельности
3.7 Финансовый план
3.8 Анализ экономических
рисков
3.9 Выводы по главе 3
4.
ОРГАНИЗАЦИОННО-ЭКОНОМИЧЕСКИЙ МЕХАНИЗМ РЕАЛИЗАЦИИ ПРОЕКТА
4.1 Содержание этапов
проекта по организации производства винилового сайдинга
4.2 Создание команды
проекта
4.2.1 Формирование
структуры команды проекта
4.2.2 Определение
функциональных обязанностей участников команды проекта
4.3 Составление
мастер-плана проекта
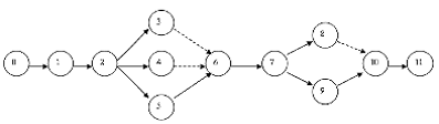
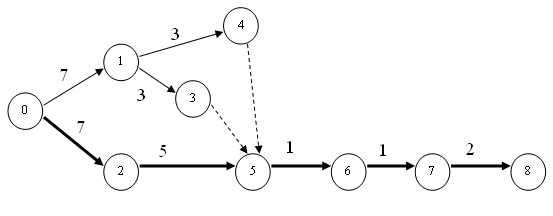
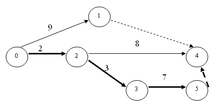
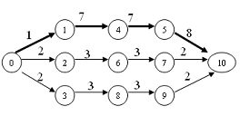
4.4 Сетевой график
реализации проекта
4.5 Юридическая
легализация проекта
4.6 План управления по
организации производства винилового сайдинга
4.7 План управления
эффективностью реализации проекта
4.8 План страхования
рисков
4.9 Календарное
планирование реализации проекта по организации производства винилового сайдинга
4.9.1 Основные задачи
проекта
4.9.2 Разработка
технологии
4.9.3 Детальное
проектирование
4.9.4 Поставка
технического обеспечения для первых испытательных операций производства
винилового сайдинга
4.9.5 Опытная эксплуатация
линии по производству винилового сайдинга
4.9.6 Предварительная
оценка организации производства винилового сайдинга
4.9.7 Сдача в эксплуатацию
линии по производству винилового сайдинга
4.10 Выводы по главе 4
ЗАКЛЮЧЕНИЕ
СПИСОК ИСПОЛЬЗОВАННЫХ
ИСТОЧНИКОВ
ПРИЛОЖЕНИЯ
ВВЕДЕНИЕ
Переход к рыночной экономике требует от предприятий повышения
эффективности производства, конкурентоспособности продукции и услуг на основе
внедрения достижений научно-технического прогресса, фиктивных форм
хозяйствования и управления производством.
Конечная цель деятельности любого предприятия состоит в получение
наибольшей возможности прибыли за определенный срок времени. И в столь
стремительно и бесповоротно меняющихся условиях внешней среды - это является
основой жизнедеятельности не только самого предприятия, но и города, региона
страны.
Чтобы вывести предприятия из кризиса, необходимы инновации: запуск новых
изделий в производство, внедрение новых технологий, как производственных, так и
управленческих. Проектный подход позволяет создавать гибкие организационные
структуры, предназначенные для решения конкретных задач при постоянных
отклонениях от запланированного хода выполнения работ. Управление при помощи
проектов позволяет сконцентрироваться на достижении поставленных целей и вместо
долгого и очень формального выполнения регламентированных процессов,
осуществлять короткое и прямое взаимодействие, координацию и четкое разделение
труда.
Управление при помощи проектов - современный подход в менеджменте и
позволяет справиться практически со всеми перечисленными проблемами. В его
основе лежит системный анализ. Сложная общая картина производственной
деятельности разбивается на отдельные работы, этапы, изучаются взаимосвязи
отдельных компонентов. Формируется команда сотрудников, ставятся конкретные
цели, задаются сроки, назначаются ресурсы на работы и определяется бюджет
проекта. Зачастую сотрудники в команду набираются из разных отделов
организации, и только те, которые действительно нужны для выполнения проекта.
Ничего лишнего, скрупулезный расчет ресурсов, необходимых для выполнения работ
(помимо людей, к ресурсам относятся оборудование, товарно-материальные запасы и
т.д.), тщательно рассчитывается бюджет (смета) проекта. Проектируемая
трудоемкость выполнения работ или часы работы оборудования могут служить базой
для "справедливого" разнесения производственных накладных расходов.
Прозрачная организационная структура управления при помощи проектов позволяет
достигать высокой эффективности управления по показателям производительности,
оптимизации сроков и затрат на выполнения отдельных работ, этапов, проекта в
целом.
Целью дипломного проекта является разработка бизнес-плана по оргнаизации
производства винилового сайдинга на предприятии «КонтактСтройСервис».
Задачи дипломного проекта:
изучить теоретические вопросы;
дать общую характеристику предприятия;
провести диагностику финансово-хозяйственной деятельности предприятия;
разработать бизнес-план по организации производства винилового сайдинга;
описать организационно-экономический механизм реализации проекта;
рассчитать экономическую эффективность проекта;
сделать выводы.
Предметом исследования является система управления предприятием ООО
«КонтактСтройСервис».
Объект исследования - общество с ограниченной ответственностью
«КонтактСтройСервис».
При реализации проекта действует обратная связь, полученные результаты
сравниваются с запланированными, оцениваются отклонения, на основе которых
корректируется оставшаяся часть проекта.
В дипломной работе использовались следующие методы: swot-анализ, метод
построения деревьев, метод потока платежей, системный анализ, а также
нормативная и отчетная документация предприятия ООО «КонтактСтройСервис»,
литература: «Анализ хозяйственной деятельности предприятия» Г.В. Савицкая,
«Управление проектами» И.И. Мазур, В.Д. Шапиро и методические рекомендации по
выполнению дипломного проекта.
В первой главе дипломного проекта раскрыты теоретические основы
управления ресурсами, даны определения видов ресурсов и экономической
эффективности. Во второй главе дана краткая характеристика предприятия и
проведён анализ финансово-хозяйственной деятельности предприятия и выявлены
основные проблемы. В третьей главе разработан бизнес-план по организации
производства винилового сайдинга на предприятии «КонтактСтройСервис». В
четвёртой главе разработан организационно-экономический механизм реализации
проекта, определен состав участников и их функции.
бизнес план финансовый ликвидность
1. ТЕОРЕТИЧЕСКИЕ И МЕТОДИЧЕСКИЕ АСПЕКТЫ БИЗНЕС-ПЛАНИРОВАНИЯ В ОРГАНИЗАЦИИ
1.1 Сущность и значение
бизнес-планирования для повышения эффективности деятельности
Слово «бизнес» означает любое занятие, дело, приносящее доход. Человек,
занимающийся бизнесом, - это бизнесмен, т. е. делец, коммерсант,
предприниматель. В новых экономических справочниках под словом «бизнес»
понимается экономическая деятельность субъекта в условиях рыночной экономики,
нацеленная на получение прибыли путем создания и реализации определенной
продукции (товаров, работ, услуг). Также понятие «бизнес» может рассматриваться
как синоним понятия «предпринимательство».
Бизнес - это и совокупность отношений между всеми его участниками -
предпринимателями, потребителями продукции, работниками, государственными
органами:
предприниматели - это лица, осуществляющие инициативную деятельность на
свой риск, под свою экономическую и юридическую ответственность;
- потребители продукции - индивидуальные и коллективные физические и
юридические лица, при - обретающие продукцию, предлагаемую
предпринимателями-производителями, а также коллективы потребителей, образующих
свои союзы, ассоциации и т. п.;
- работники - лица, осуществляющие трудовую деятельность по найму, на
контрактной или иной основе, а также их профессиональные союзы;
государственные органы, учреждения и организации являются представителями
четвертой группы участников бизнеса, когда они выступают непосредственными
участниками сделок. Речь идет о предоставлении правительственных заказов
предпринимателям; определении цен, состава и объема льгот при их выполнении и
т. д. В таких случаях государственные органы являются равноправными партнерами
других участников бизнеса.
Бизнес-план - это документ, который описывает все основные аспекты
будущего коммерческого проекта, анализирует все проблемы, с которыми оно может
столкнуться, а также позволяет выбрать наиболее перспективные решения проблем и
определить средства для их достижения. Бизнес-план является документом,
позволяющим управлять бизнесом, этому его можно представить как неотъемлемый
элемент стратегического планирования и как руководство для исполнения и
контроля.[6,39]
Основная цель разработки бизнес-плана - планирование хозяйственной
деятельности фирмы на ближайшие и отдаленные периоды в соответствии. С
потребностями рынка и возможностями получения необходимых ресурсов.
Наряду с главной, определяющей, целью составители бизнес-плана должны
отразить другие цели:
социальные:
повышение статуса предпринимателя
иные, специальные цели и задачи.
Ядро бизнес-плана - концентрирование финансовых ресурсов для решения
стратегических задач, т.е. он призван помочь предпринимателю решить следующие
основные задачи, связанные с функционированием фирмы:
оценить затраты, необходимые для изготовления и сбыта продукции,
соизмерить их с ценами, по которым будут продаваться товары, чтобы определить
потенциальную прибыльность проекта;
выявить соответствие кадров фирмы и условий для мотивации их труда
требованиям по достижению поставленных целей;
проанализировать материальное и финансовое положение фирмы и определить,
соответствуют ли материальные и финансовые ресурсы достижению намеченных целей;
просчитать риски. Предусмотреть трудности, которые могут помешать
выполнению бизнес-плана.
В современной практике бизнес-план выполняет 5 функций:
его использование для разработки стратегии бизнеса;
планирование. Эта функция позволяет оценить возможности развития
нового направления деятельности, контролировать процессы внутри фирмы;
привлечение денежных средств (ссуды, кредиты). В современных российских
условиях без кредитных ресурсов практически невозможно осуществить какой-либо
значительный проект, однако получить кредит непросто;
привлечение к реализации планов компании потенциальных партнеров, которые
пожелают вложить в производство собственный капитал или имеющуюся у них
технологию;
улучшение информированности всех сотрудников о предстоящих действиях,
координирование их усилий, создание мотивации достижения целей посредством
вовлечения работников в процесс составления бизнес-плана.
Таким образом, внутрифирменное планирование является неотъемлемой частью
управления любого предприятия независимо от его размера. Бизнес-план обобщает
анализ возможностей для начала или расширения бизнеса в конкретной ситуации и
дает четкое представление о том, каким образом менеджмент данной компании
намерен использовать этот потенциал. Велико его значение и для привлечения
деловых партнеров, создания совместных предприятий, а также для получения
финансирования.
Наряду с внутрифирменными функциями бизнес-планирование имеет большое
значение при определении стратегии планирования на макроуровне. Совокупность
долгосрочных бизнес-планов предприятий составляет информационную базу, которая
является основой для разработки национальной политики планирования в рамках
государственного регулирования экономики.
Таким образом, в наибольшей степени бизнес-план используется при оценке
рыночной ситуации, как вне фирмы, так и внутри ее при поиске инвесторов. Он
может помочь крупным предпринимателям расширить дело с помощью покупки акций
другой фирмы или организации новой производственной структуры, а также служит
основой для формирования общегосударственной стратегии планирования.
В рыночной экономике существует множество версий бизнес-планов по форме,
содержанию, структуре. Наибольшие различия наблюдаются в рамках модификаций
бизнес-планов в зависимости от назначения: по бизнес-линиям (продукция, работы,
услуги, технические решения); по предприятию в целом (новому или действующему).
В рамках одной организации может разрабатываться весь комплекс целей и
отдельные бизнес-планы по приведенной выше типологии.
В настоящее время в России наиболее привлекательными являются проекты
создания бизнес-линий как совокупности прав собственности, конкурентных
преимуществ и долгосрочных привилегий, объединяющих все виды преимуществ, от
закупки сырья и найма работников до сбыта продукции.
Широко применяются также специальные бизнес-планы
финансово-экономического характера:
составление проспектов эмиссии ценных бумаг;
обоснование предложений по приватизации государственных предприятий;
выпуск акций в закрытых компаниях типа ООО и ЗАО или определение паев в
товариществах при выходе из состава одного из акционеров;
обоснование вариантов санации предприятия - банкрота и т.д.
Существует 2 основных подхода к разработке бизнес-плана:
первый заключается в том, что инициаторы проекта сами разрабатывают
бизнес-план, а методические рекомендации получают у специалистов, возможно даже
у предпологаемых инвесторов. Согласно зарубежной практике, данный подход
является более предпочтительным. Кроме авторов концепций, заложенных в
бизнес-плане, активное участие в его создании принимают финансисты, знающие
особенности кредитного рынка, наличие свободных капиталов, риски данного
бизнеса;
- при втором подходе инициаторы бизнес-плана сами его не разрабатывают, а
выступают в качестве заказчиков. Разработчиками бизнес- плана являются: фирмы,
специализирующиеся в области маркетинговой деятельности; авторские коллективы;
отдельные авторы. При необходимости привлекаются консалтинговые фирмы и
эксперты.
В бизнес-плане оцениваются возможные варианты развития ситуации как
внутри фирмы, так и вне фирмы. Он особенно необходим руководству для ориентации
в условиях акционерной собственности, так как именно при помощи бизнес-плана
руководители компании принимают решение о накоплении прибыли и распределении ее
части в виде дивидендов между акционерами.
Существуют определенные особенности при разработке бизнес-планов для
различных организаций, например одноточечной и многоточечной организации. Под
одноточечной организацией понимается организация (юридическое лицо), состоящая
из одного предприятия. Соответственно многоточечной будет организация,
состоящая из двух и более предприятий. При планировании деятельности такой
организации сначала разрабатываются планы для каждого предприятия, а затем
только эти планы сводятся в общий бизнес-план. Если бизнес начинается впервой
раз, то в план включаются лишь расчетные показатели. Если бизнес существует уже
определенное время, то в план включаются отчетные данные за предшествующий год.
Бизнес-план для организаций с крупным инвестиционным проектом, требующим
внешнего финансирования,- это наиболее сложный вид бизнес-плана. Первое место
здесь занимают показатели, характеризующие инвестиционный проект. Затем
излагаются обычные разделы бизнес-плана, увязанные с инвестиционным проектом.
Бизнес-план для непроизводственных организаций отличается тем, что вместо
развернутого плана производства в нем кратко излагается планируемый перечень
услуг (работ), наличие лицензий, разрешений, сертификатов, обеспечение прав
потребителей. Вместо плана производства в бизнес-плане непроизводственной организации
разрабатывается оперативный план, в котором прогнозируются средства, помещения
и ресурсы, которые будут необходимы для ведения бизнеса в предстоящий период, а
также потребность в материалах, рабочей силе, средствах связи и т.д. Остальные
разделы плана разрабатываются аналогично планам производственных организаций.
Для решения важнейших экономических проблем - что, как и для кого
производить - рынки выступают наиболее эффективной системой организации
взаимосвязей. Однако и эта система способна функционировать лишь при наличии
определенных условий, которые создает государство.
Надо обратить внимание на то, что ядро рыночной системы хозяйствования
составляет индивидуализм, который основывается на праве личности иметь частную
собственность, являющуюся священной и незыблемой основой существования и
развития рыночной системы хозяйствования.
Поскольку фундамент бизнеса составляют частная собственность (на средства
производства, ресурсы домашнего хозяйства, рабочую силу) и государственная
собственность, то в зависимости от ее видов выделяют основные формы бизнеса -
производственный, потребительский, трудовой, государственный.
В зависимости от того, какой критерий заложен в основу бизнеса, он
принимает ту или иную форму.
Исходя из различных критериев и форм бизнеса формируются его концепции -
систематизированные теоретические представления о видах и качестве бизнеса,
потребность в которых является актуальной для какой-либо страны в данный момент
времени. По совокупности приоритетных на данный момент факторов экономического
развития специалисты пересматривают свои подходы к бизнесу, вырабатывая его
новые концепции. Конечно, они впитывают в себя и более ранние, доказавшие свою
действенность. Это расширяет теорию и практику бизнеса.
Бизнес-планирование (деловое планирование)- самостоятельный вид плановой
деятельности, которая непосредственно связана с предпринимательством. Это -
упорядоченная совокупность стадий и действий, связанных с ситуационным анализом
окружающий среды, постановкой целей бизнес-планирования, осуществлением
планирования (разработкой бизнес-плана), продвижением бизнес-плана на рынок
интеллектуальной собственности, реализацией бизнес-плана, контролем за его
выполнением.
Как уже отмечалось, «бизнесом» называется экономическая деятельность
субъекта в условиях рыночной экономики, нацеленная на получение прибыли путем
создания и реализации определенной продукции (товаров, работ, услуг). В
условиях рынка практически не возможно добиться стабильного успеха в бизнесе,
если не планировать зарание эффективного его развития, не аккумулировать
постоянно информацию о собственном состоянии и перспективах, о состоянии
целевых рынков, положении на них конкурентов и т.д.
Нужно не только точно представлять свои потребности на перспективу в
материальных, трудовых, интеллектуальных, финансовых ресурсах, но и
предусматривать источники их получения, уметь выявлять эффективность
использования ресурсов в процессе работы предприятия.
Сегодня большинство коммерческих фирм не имеют официально принятых
планов; равно как и отсутствуют необходимые механизмы планирования: различного
рода нормы, нормативы, методики и т. д. Планирование подменяется разного рода
решениями собственника о тех или иных направлениях хозяйственной деятельности,
которые, как правило, рассчитаны на ближайший период времени, а не на
долгосрочный. Квартальная и годовая финансовая отчетность представляется в
соответствии с приказами Минфина России, статистическая отчетность - по
указанию Федеральной службы государственной статистики.
Что касается бизнес-планирования, то определенных указаний по разработке
бизнес-планов пока нет. Именно по этой причине многие предприятия оказываются в
сложном финансовом положении или вообще неплатежеспособными, включая
предприятия торговли, общественного питания и других видов услуг, хотя в этих
отраслях проблема неплатежей и не должна возникать.
Таким образом, бизнес-планирование - это объективная оценка собственной
предпринимательской деятельности предприятия, фирмы и в то же время -
необходимый инструмент проектно - инвестиционных решений в соответствии с
потребностями рынка и сложившейся ситуацией хозяйствования. Бизнес-планирование
предусматривает решение стратегических и тактических задач, стоящих перед
предприятием, примеры которых в зависимости от участников процесса бизнес-планирования
представлены в таблице.
Формальное планирование, конечно же, требует усилий, но оно обеспечивает
и немалые выгоды:
заставляет руководителей мыслить перспективно;
обеспечивает основу для принятия эффективных управленческих решений;
увеличивает возможности в обеспечении фирмы необходимой информацией;
способствует снижению рисков предпринимательской деятельности;
ведет к четкой координации действий всех участников бизнеса;
позволяет предвидеть ожидаемые перемены, подготовиться к внезапному изменению
рыночной обстановки.
1.2 Организация бизнес-планирования в
организации
Для успешной организации бизнес - планирования в коммерческой организации
необходимо наличие 4 обязательных условий, которые тесно связаны между собой и
составляют инфраструктуру процесса бизнес - планирования коммерческой
организации
Во-первых, коммерческая организация должна располагать соответствующей
методологической базой разработки, контроля и анализа исполнения бизнес-плана,
а работники финансово-экономических служб должны быть достаточно
квалифицированными, чтобы уметь применять эту методологию на практике.
Во-вторых, наличие компонента - информационного блока - процесса
бизнес-планирования составляют:
экономическая информация - прогноз процентных ставок, прогноз темпов
инфляции,
учетная информация - данные бухгалтерского учета (баланс, отчет о
прибылях и убытках, отчет о движении денежных средств, приложение к балансу) и
управленческого учета,
сообщения финансовых органов, информация учреждений банковской
системы, информация товарных, валютных бирж и прочая финансовая
информация,
политическая информация и т.д.
Также, функционирование системы бизнес-планирования осуществляется в
рамках действующего нормативно-правового обеспечения, к которому относятся:
законы, указы Президента РФ, послания Правительства РФ, приказы и распоряжения
отраслевых министерств, уставные документы, инструкции и др.
В-третьих, процесс бизнес-планирования всегда реализуется через
соответствующие организационную структуру и систему управления, составляющие
организационный блок.
В-четвертых, в процессе финансового планирования и контроля происходит
регистрация и обработка больших массивов информации. Программно-технические
средства, используемые в процессе финансового планирования и контроля, составляют
программно-технический блок системы бизнес-планирования.
Можно выделить следующие основные стадии процесса бизнес-планирования:
подготовительная;
собственно разработка бизнес-плана; продвижение бизнес-плана;
реализация бизнес-плана.
Ключевыми моментом подготовительной стадии бизнес-планирования является
формирование перспективной бизнес-идеи. Бизнес-идея - это идея нового продукта
или услуги, технического, организационного или экономического решения и др.
Независимо от того, каким образом получена бизнес-идея, важно очень
тщательно ее проанализировать и оценить, с тем, чтобы убедиться, что она
действительно может стать основой успешного предприятия.
Убедившись в перспективности бизнес-идеи, приступают к разработке
бизнес-проекта и принимают решение о подготовки бизнес-плана. Создается группа
разработчиков бизнес-плана, определяется система финансового обеспечения
бизнес-плана и открывается финансирование его подготовки.
Продвижение идеи, результатов проекта является сложным процессом передачи
содержательных сведений. Начальным этапом стадии продвижения бизнес-плана
выступает организация и проведение презентации бизнес-плана. .
Презентация бизнес-плана - это краткое изложение основных положений
бизнес-плана на переговорах с инвесторами и потенциальными партнерами.
Презентация предшествует началу переговоров с потенциальными инвесторами
и партнерами по реализации бизнес-проекта. В ходе переговоров происходит
согласование условий и оформление договорных отношений. По результатам
переговоров вносятся соответствующие коррективы в бизнес-план. Началу
переговоров с инвесторами предшествует этап аудита бизнес-плана.
Процедура аудита бизнес-плана внешними инвесторами проводится по
определенной схеме, включающей, как правило, 6 этапов:
оценка характеристик компании-заявителя, анализ отрасли его деятельности;
анализ условий инвестиционного соглашения: форма заимствования и возврата
кредита, залог, гарантия возврата кредитных средств;
анализ последнего баланса: определение степени финансовой устойчивости и
ликвидности, оценка активов и обязательств; проверка достаточности собственного
оборотного капитала, расчет уровня коэффициента покрытия .
оценка руководящей команды компании-заявителя;
выявление особенностей проекта;
общий анализ бизнес-плана.
Только после завершения работы по 5 первым этапам и получения вывода о
целесообразности дальнейшего рассмотрения проекта переходят к 6-му этапу -
общему глубокому изучению бизнес-плана. Завершается аудит бизнес-плана
принятием или отклонением решения о его инвестировании.
Этап реализации бизнес-плана охватывает период от принятия решения об
инвестировании до начальной стадии практической реализации проекта, включая
коммерческое производство. Реализовать бизнес-план это, значит, выполнить все
рабочие задачи в компании и вне ее, необходимые для того, чтобы перевести
деловой проект из стадии бизнес-плана в реальную производственную стадию.
Планирование реализации бизнес-проекта и составление бюджета предполагают
решение следующих основных задач:
- определение типа рабочих задач в компании и вне ее;
- определение логической последовательности событий в рабочих задачах;
- подготовка графика реализации задач;
определение ресурсов для решения задач;
- подготовка бюджета реализации и потоков средств, которые обеспечат
финансирование бизнес-плана;
документирование всех данных реализации бизнес - проекта.
Таким образом, план реализации содержит график, объединяющий
последовательную схему действий на различных стадиях реализации бизнес-плана:
финансовое планирование;
организационное оформление;
приобретение и передача технологий;
подготовка заявочных документов;
представление предложений;
переговоры и заключение контрактов;
приобретение земли;
строительные работы;
установка оборудования;
закупка материалов и сырья;
предпроизводственный маркетинг;
обучение и назначение на должность;
запуск и начало производства;
поддержание и развитие производства.
Главные стадии реализации бизнес-плана не всегда поддаются шаговому
анализу, когда одна стадия неизменно следует за другой. Неизбежно большое
количество пересечений и одновременного планирования различной деятельности.
Выполнение отдельных работ, относящихся к различным стадиям
бизнес-планирования, во времени носит параллельно- последовательный характер.
Стадия разработки бизнес-плана осуществляется с некоторым отрицательным
временным лагом по отношению к подготовительной стадии. Работы по подготовке
бизнес-плана могут проводиться параллельно с завершающими стадиями разработки
бизнес - проекта. Стадия продвижения бизнес-плана начинается практически с самого
начала работы над бизнес-проектом. Уже после утверждения бизнес-идеи могут
проводиться предварительные переговоры и консультации с будущими партнерами и
инвесторами. Стадия реализации бизнес-плана, в основном, начинается сразу после
завершения всех процессов продвижения бизнес-плана или с некоторым
положительным временным лагом.
Внешне бизнес-планы могут отличаться друг от друга, но состав их разделов
остается практически неизменным, а именно: краткое содержание (резюме);
характеристика отрасли; описание создаваемой компании и про изводимых ею
продуктов и услуг; исследование и анализ рынка; планы маркетинга;
производственный и финансовый планы, а также оценка возможных рисков и
страхование.
Структуру бизнес-плана.
Титульный лист. Аннотация.
Меморандум о конфиденциальности. Оглавление.
Основные разделы:
1.Резюме.
2.История бизнеса
организации (описание отрасли).
3.Характеристика
объекта бизнеса организации.
4.Анализ
бизнес-среды организации.
5.План маркетинга.
6.Производственный
план.
7.Организационный
план.
8.Финансовый план.
9.Оценка и
страхование риска. Приложения.
Данная структура бизнес-плана носит лишь рекомендательный характер.
Перечень разделов и их содержание в каждом конкретном случае могут дополняться
или уточняться в зависимости от условий, в которых функционирует фирма.
Бизнес-план начинается с титульного листа, на котором обычно указывают:
наименование проекта, место подготовки плана, авторов проекта, название и адрес
предприятия, телефоны, имена и адреса учредителей, назначение бизнес-плана и
его пользователей.
На титульном листе обычно помещается меморандум о конфиденциальности. Он
составляется с целью предупреждения всех лиц о неразглашении содержащейся в
плане информации и использовании ее исключительно в интересах фирмы,
представившей проект.
После титульного листа идет оглавление - формулировка разделов плана с
указанием страниц и выделением наиболее важных пунктов в соответствии с
особенностями конкретного проекта.
Бизнес-план может содержать аннотацию, в которой дается краткое описание
цели и основных положений бизнес-плана (0,5-2 страницы). Аннотация может быть
оформлена в последовательности, которая указана ниже: (предприятие; адрес;
телефон, факс; руководитель предприятия; суть предлагаемого проекта и место реализации;
результат реализации проекта; необходимые финансовые ресурсы; срок окупаемости
проекта; ожидаемая среднегодовая прибыль; возможные гарантии по возврату
инвестиций).
Во введении указываются задачи составления бизнес-плана и круг лиц,
которым он адресован.
Резюме (концепция бизнеса) - краткое изложение основных положений
предполагаемого плана, т. е. информация о намечаемом бизнесе и целях, которые
ставит перед собой предприятие либо предприниматель, начиная собственное дело
или развивая имеющееся.
Концепция составляется после написания всех разделов бизнес-плана, так
как содержит самое основное из всех его разделов.
В большинстве случаев главной целью предполагаемого бизнеса является
получение прибыли за счет предложения рынку конкурентоспособных видов
продукции, услуг, новых технических решений и др. В свою очередь, главной целью
бизнес-плана является выработка стратегических решений путем рассмотрения
предлагаемого объекта бизнеса с позиций маркетингового синтеза.
Помимо выделения главной цели (целей) бизнес-плана, указывается, для кого
он предназначен: для потенциального инвестора или кредитора; возможных
партнеров по бизнесу или акционеров, соучредителей; руководства предприятия или
самого предпринимателя (как средство самоорганизации); государственных или
муниципальных органов власти (с целью получения поддержки).
Таким образом, резюме содержит следующие данные:
идеи, цели и суть проекта;
- особенности предлагаемых товаров (услуг, работ), их преимущества в
сравнении с аналогичной продукцией конкурентов;
стратегия и тактика достижения поставленных целей;
квалификация персонала и особенно ведущих менеджеров;
прогноз спроса, объемов продаж товаров (услуг, работ) и суммы вы-
ручки в ближайший период (месяц, квартал, год и т. д.);
планируемая себестоимость продукции и потребности в финансировании;
ожидаемая чистая прибыль, уровень доходности и срок окупаемости затрат;
основные факторы успеха (описание способов действий и мероприятий).
Раздел истории бизнеса организации содержит основные сведения о
предприятии и сфере его деятельности. Оценивается фактическое положение
предприятия на рынке, указываются направления его развития на перспективу.
В разделе описываются положительные и отрицательные стороны
местонахождения предприятия. Рассматриваются основные факторы, влияющие или
способные (при определенных условиях) повлиять на деятельность предприятия. Еще
данный раздел содержит общую характеристику отрасли. Заканчивается он
формулировкой миссии и целей деятельности предприятия и определением стратегии
бизнеса.
В разделе бизнес-плана «Характеристика объекта бизнеса организации»
(«Характеристика услуг и продукции») дается описание продукции предприятия с
позиций потребителя.
Основное назначение товара - удовлетворение потребностей клиента фирмы.
Поэтому в бизнес-плане отражаются: область применения, перечень функциональных
особенностей, привлекательность товара. К привлекательности товара относят:
ценность, возможность приобретения, цену, качество, экологичность, имидж,
марку, форму, упаковку, срок службы и др.
Со свойствами продукта связаны показатели его качества: долговечность,
надежность, простота и безопасность эксплуатации и ремонта и т. д. Некоторые
показатели качества могут быть оценены количественно, соответствующие данные
приводятся в бизнес-плане. Указывается наличие сертификатов промышленной
продукции.
В данном разделе может быть приведена фотография или рисунок изделия,
дающие достаточно четкое представление о товарном виде последнего.
Формулируется отличие нового или существующего товара от товара конкурентов.
Описываются патентные права предприятия, патенты на полезные модели, товарные
знаки. Указывается наличие лицензий, а также ноу-хау, возможность экспорта
продукции. Если продукция поставляется на внешний рынок, то приводятся основные
показатели, характеризующие экспорт: страна, объем продаж, валютная выручка.
Для нового товара в бизнес-плане указывается, соответствует ли этот товар
требованиям «новизны».
Раздел анализа бизнес-среды организации, как правило, посвящается исследованию
и анализу рынка, конкуренции на нем. Рыночные исследования направлены на
выявление сегодняшних потребителей продукции, услуг и определение
потенциальных. Определяются приоритеты, которыми руководствуется потребитель
при покупке: качество, цена, время и точность поставки, надежность поставок,
сервисное обслуживание и т. п.
Под сегментацией рынка понимается выделение отдельных частей (сегментов)
рынка, отличающихся друг от друга характеристиками спроса на товары (услуги),
т. е. разбивка потребителей по мотивации покупок и иным признакам.
Размер рынка - территория, на которой происходит реализация товаров
(услуг) предприятия.
Емкость рынка - объем реализованных на рынке товаров (услуг) в течение
определенного периода времени. Емкость рынка при планировании рассчитывается в
денежном и натуральном выражении. Знание емкости рынка и тенденции ее изменения
позволяет оценить перспективность рынка в планируемом периоде.
Емкость рынка может быть оценена потенциальной емкостью и долей рынка. В
отличие от потенциальной, т. е. максимально возможной емкости рынка, доля рынка
отражает фактические или планируемые результаты деятельности предприятия. Она
определяется как отношение объема продаж данного предприятия к потенциальной
емкости рынка рассматриваемого товара. Этот показатель показывает уровень
конкурентоспособности предприятия, который может быть высоким, средним,
пониженным и низким. Следует отметить, что доля предприятия на рынке наиболее
сильно влияет на норму получаемой им прибыли, что является наиболее важным
фактором при планировании финансовых результатов деятельности предприятия.
Методы расчета емкости рынка для различных товаров различаются.
При определении емкости рынка потребительских товаров анализируются
факторы, формирующие спрос потребителей. Сюда могут входить следующие факторы:
численность и половозрастная структура населения в регионе;
уровень доходов и структура потребительских расходов населения;
политика в области оплаты труда.
Емкость рынка - показатель динамичный, складывающийся под воздействием
многих факторов. В его основе лежит соотношение между спросом и предложением на
планируемый товар. Обобщающий показатель, характеризующий спрос и предложение,
принято называть конъюнктурой рынка. Именно под воздействием конъюнктуры
складывается емкость рынка в тот или иной период.
Комплексный подход к изучению конъюнктуры рынка предполагает
использование различных, взаимодополняющих источников информации, применение
совокупности различных методов анализа и прогнозирования. Используются: (наблюдение,
опрос, проводящего анализ, эксперимент)
В процессе подготовки данного раздела бизнес-плана даются ответы на
вопросы: кто, почему, сколько и когда будет готов купить продукцию завтра,
послезавтра и вообще в течение ближайших 2, 3 и более лет. В этом разделе
перечисляются все имеющиеся заказы на продукцию. Помимо всего прочего, здесь:
анализируется то, как быстро продукция (услуги) утвердится на рынке,
обосновываются возможности дальнейшего его расширения;
оцениваются основные факторы, влияющие на расширение рынка (например,
тенденции развития отрасли, региона, социально-экономическая региональная и
федеральная политика, создание конкуренции и т. д.);
отслеживаются и оцениваются основные конкуренты. Выделяются и
анализируются сильные и слабые стороны конкурента и самого составителя
бизнес-плана, конкурентоспособность производимых товаров, услуг;
основываясь на оценке преимуществ производимых товаров, услуг,
определяется возможный объем продаж в натуральном и денежном выражении.
Маркетинг - это система организации деятельности фирмы по разработке,
производству и сбыту товаров и предоставлению услуг на основе комплексного
изучения рынка и реальных запросов покупателей с целью получения высокой
прибыли.
Основной принцип маркетинга - ориентация конечных результатов
производства на требования и пожелания потребителей.
Для решения сложного комплекса задач создания товара и его движения к
потребителю маркетинг должен выполнять следующие функции:
аналитическую;
производственную;
сбытовую.
управления и контроля, подразумевающую:
Аналитическая функция представляет собой систему маркетинговых
исследований, которые решают следующие задачи: систематический сбор регистрация
и анализ данных по проблемам, относящимся к маркетингу.
Маркетинговые исследования связаны с принятием решений по всем аспектам
маркетинговой деятельности. Данные исследования и решен принимаемые на их
основании, находят свое отражение в соответствующем разделе бизнес-плана -
«План маркетинга». В этом разделе объясняются основные элементы плана в части
товаров, рынков, развития различных производств. Данный раздел содержит
информацию о том: какая стратегия маркетинга принята на фирме; как будет
реализовываться товар - через собственные фирменные магазины или через оптовые
торговые организации; как будут определяться цены на товары, и какой уровень
прибыльности на вложенные средства предполагается реализовать; как
предполагается добиваться роста объема продаж - за счет расширения района сбыта
или за счет поиска новых форм привлечения покупателей; как будет организована
служба сервиса и сколько на это понадобится средств; как предполагается
добиваться хорошей репутации товаров и самой фирмы в глазах общественности.
Таким образом, этот раздел включает такие пункты, как:
цели и стратегии маркетинга;
ценообразование;
схема распространения товаров;
методы стимулирования продаж;
организация послепродажного обслуживания клиентов;
реклама;
формирование общественного мнения о фирме и товарах;
бюджет маркетинга;
контроллинг маркетинга.
Производственный план готовится только той фирмой, которая занимается или
будет заниматься производством. Для непроизводственных фирм потребность в
долгосрочных активах, оборотных средствах и прогноз затрат определяются в
разделе «Финансовый план».
В зависимости от вида бизнеса в плане производства дается краткое
описание особенностей технологического процесса изготовления продукции или
оказания услуг. Производственный план формируется на основе плана сбыта
выпускаемой продукции и проектируемых производственных мощностей предприятия.
Разработчики бизнес-плана в этом разделе должны показать, что предприятие
реально может производить необходимое количество продукции в нужные сроки и с
требуемым качеством.
Данный раздел включает: (технология производства; производственное
кооперирование; контроль производственного процесса; система охраны окружающей
среды; производственная про грамма; производственные мощности и их развитие;
потребность в долгосрочных активах; потребность в оборотных средствах; прогноз
затрат).
Организационный план - посвящается системе управления фирмой и ее
кадровой политике. Структура раздела может включать в себя следующие пункты:
(организационная структура; ключевой управленческий персонал; профессиональные
советники и консультационные услуги; персонал; кадровая политика фирмы; план
социального развития; правовое обеспечение деятельности фирмы).
Организационная структура представляет собой способ и форму объединения
работников для достижения поставленных перед предприятием производственных и
управленческих целей. Она документально фиксируется в графических схемах
структуры, штатных расписаниях персонала, положениях о подразделениях аппарата
управления предприятия, должностных инструкциях отдельных исполнителей.
Организационную структуру характеризуют: количество звеньев; иерархичность;
характер распределения полномочий и ответственности по вертикали и горизонтали
структуры системы управления.
В бизнес-плане приводятся данные:
о производственно-технологической структуре предприятия;
функциях ключевых подразделений;
составе дочерних фирм и филиалов, их организационных взаимосвязях с
головной фирмой;
организационной структуре управления;
организации координирования взаимодействия служб и подразделений фирмы;
автоматизации системы управления.
Здесь же дается оценка соответствия организационной структуры целям и
стратегиям предприятия.
Финансовый план в бизнес-плане включает вопросы финансового обеспечения
деятельности фирмы и наиболее эффективного использования денежных средств
(собственных и привлекаемых) на основе оценки текущей финансовой информации и
прогноза объемов реализации товаров на рынках в последующие периоды, т. е.
здесь представляется достоверная система данных, отражающих ожидаемые
результаты финансовой деятельности фирмы.
Прогноз финансовых результатов призван ответить на главные вопросы,
волнующие менеджера. Именно из этого раздела менеджер узнает о прибыли, на
которую он может рассчитывать, а кредитор (или инвестор) - о способности
потенциального заемщика обслужить долг.
В данном разделе представляются (отчет о прибылях и убытках; баланс
денежных расходов и поступлений; прогнозный баланс активов и пассивов (для
предприятия); анализ безубыточности; стратегия финансирования).
На основании представленных данных в аналитических целях производятся
дополнительные расчеты показателей финансового состояния предприятия
(ликвидность, платежеспособность, прибыльность, использование активов,
использование акционерного капитала и т. д.), показателей доходности инвестиций
и т. п.
Деятельность субъектов хозяйственных отношений постоянно связана с
риском. Известны различные определения понятия «риск». В наиболее общем виде
риск может быть определен как вероятность осуществления некоторого
нежелательного события.
Существует множество разных видов риска, в том числе: (суверенный
(становой) риск; политический риск; производственный риск; финансовый риск;
риск снижения покупательной способности денежной единицы; процентный риск;
систематический, или рыночный, риск; специфический, или несистематический,
риск; проектный риск, напрямую связанный с бизнес-планированием; валютный риск;
транзакционный риск; актуарный риск.
В рыночных условиях бизнес всегда осуществляется в условиях
неопределенности и изменчивости как внешней, так и внутренней среды. Это означает,
что постоянно имеются сомнения в полезности ожидаемого конечного результата и,
из-за этого возникает опасность непредвиденных потерь и неудач. Поэтому
вопросы, связанные с рисками, их оценками, прогнозированием и управлением ими,
являются очень важными, так как кредиторы (инвесторы) фирмы хотят знать, с
какими проблемами может столкнуться фирма и как предприниматель предполагает
выходить из сложившейся ситуации.
Сюда относится, как правило, имеет следующий вид:
формирование полного перечня возможных рисков;
оценка вероятности появления рисков;
ранжирование рисков по вероятности их появления;
оценка ожидаемых размеров убытков при их реализации;
установление и обоснование приемлемого уровня риска (определение области
допустимого риска);
выделение наиболее существенных рисков;
страхование рисков [12,28].
2. ДИАГНОСТИКА ФИНАНСОВО-ХОЗЯЙСТВЕННОЙ ДЕЯТЕЛЬНОСТИ ООО
«КОНТРАКТСТРОЙСЕРВИС»
.1 Общие сведения о предприятии
Общество с ограниченной ответственностью ООО «КонтрактСтрой-Сервис»,
учреждено в соответствии с законодательством РФ и РТ. Общество является
юридическим лицом и свою деятельность организует на основании Устава,
учредительного договора и действующего законодательства.
Общество имеет в собственности обособленное имущество, учитываемое на его
самостоятельном балансе, может от своего имени приобретать и осуществлять
имущественные и личные неимущественные права, нести обязанности быть истцом и
ответчиком в суде.
Общество вправе в установленном порядке открывать банковские счета на
территории Российской Федерации и за ее пределами.
Общество вправе создавать филиалы и открывать представительства по
решению участника.
Общество имеет круглую печать, содержащую его полное фирменное
наименование и указание на местонахождение общества.
Общество вправе иметь штампы и бланки со своим фирменным наименованием,
собственную эмблему, а также зарегистрированный товарный знак и другие средства
индивидуализации.
Российская Федерация, субъекты Российской Федерации, и муниципальные
образования не несут ответственности по обязательствам Общества, равно как и
Общество не несет ответственности по обязательствам Российской Федерации,
субъектов РФ и муниципальных образований.
Для обеспечения деятельности Общества Участником Общества формируется
уставный капитал Общества.
Общество может иметь дочерние и зависимые хозяйственные общества правами
юридического лица.
Отраслевой деятельностью Общества является:
1) Строительные и строительно-ремонтные работы, в том числе выполнение
функций генерального подрядчика;
2) Отделочные работы;
) Строительство и эксплуатация станций технического обслуживания
автотранспорта, ремонт и техобслуживание автотранспорта;
) Оказание транспортных и экспедиторских услуг;
) Осуществление на предприятиях строительных, монтажных,
электромонтажных и наладочных работ;
) Организация и эксплуатация автостоянок;
) Приобретение, продажа и сдача в аренду движимого и недвижимого
имущества;
) Бытовое облуживание населения, услуги проката;
) Выполнение работ автомобильными кранами;
) Иные виды деятельности, не запрещенные действующим
законодательством и соответствующие цели Общества;
Отдельными видами деятельности, перечень которых определяются
законодательством, Общество может заниматься только на основании специального
разрешения (лицензии).
Общество может иметь гражданские права, и нести гражданские обязанности,
необходимые для осуществления любых видов деятельности, не запрещенные
действующим законодательством.
ООО «КонтрактСтройСервис» имеет лицензию на общестроительные и
специальные работы. В основном финансирование строительства производиться в
пределах сметной стоимости, которая устанавливается на основе договоров на
строительство с заказчиками, а также договоров, заключенных с поставщиками
материально-технических ресурсов.
Характер строительно-монтажных работ обуславливает различную степень
материалоемкости и трудоемкости выполняемых работ в отдельные периоды
строительства, что определяет неравномерную потребность в оборотных средствах.
В связи с неоднородностью и различным характером затрат на сооружаемых
объектах цена определяется в каждом отдельном случае. Сметная стоимость
строительства включает в себя прямые затраты, накладные расходы и плановые
накопления.
2.2 Анализ имущественного положения
предприятия
Для оценки имущественного положения предприятия сначала получим общее
представление об имеющих место качественных изменениях в структуре средств и их
источников, а также динамике этих изменений. Воспользуемся основными методами
вертикального и горизонтального анализа бухгалтерской отчетности и с помощью
расчетных коэффициентов (табл.2.1).
Таблица 2.1 - Аналитическая группировка и анализ статей актива баланса за
2009 г.
|
Статьи актива баланса
|
На начало периода
|
На конец периода
|
Абсолютное отклонение, тыс.руб
|
Темп роста, %
|
|
Сумма, тыс.руб
|
Уд.вес %
|
Сумма, тыс.руб.
|
Уд.вес, %
|
|
|
|
1.Внеоборотные активы, в т.ч.
|
1573
|
17,28
|
1990
|
19,95
|
417
|
126,51
|
130
|
1,43
|
142
|
1,42
|
12
|
109,23
|
|
Основные средства
|
217
|
2,38
|
362
|
3,63
|
145
|
166,82
|
|
Незавершенное строительство
|
1059
|
11,63
|
1319
|
13,22
|
260
|
124,55
|
|
Доходные вложения в материальные ценности
|
167
|
1,84
|
167
|
1,68
|
-
|
-
|
|
2. Оборотные активы, в т.ч.
|
7530
|
82,72
|
7985
|
80,05
|
455
|
106,04
|
|
Запасы
|
3698
|
40,62
|
3912
|
39,22
|
214
|
105,79
|
|
НДС
|
24
|
0,26
|
24
|
0,24
|
-
|
-
|
|
Прочие оборотные активы
|
1108
|
12,17
|
-
|
-
|
-
|
-
|
|
ДЗ(краткосрочная)
|
1011
|
11,11
|
1004
|
10,07
|
-7
|
-0,69
|
|
Краткосрочные финансовые вложения
|
1038
|
11,41
|
2133
|
21,38
|
1095
|
205,49
|
|
Денежные средства
|
651
|
7,15
|
912
|
9,14
|
261
|
140,09
|
|
Стоимость имущества
|
9103
|
100
|
9975
|
100
|
467
|
161,61
|
|
Выручка от реализации
|
50525
|
-
|
54366
|
-
|
3841
|
107,60
|
Темп роста выручки от реализации за 2009 год составил 107,6%, а темп
роста валюты баланса - 140,09%. Более высокий темп роста выручки от реализации
по сравнению с темпом роста стоимости имущества свидетельствует о рациональном
регулировании предприятием своих активов.
На предприятии удельный вес внеоборотных активов в общей стоимости
имущества составляет 19,95%, а оборотных активов - 80,05%. Такое соотношение
является совершенно приемлемым, если учесть, что предприятие занимается
преимущественно торговой деятельностью.
Из табл.2.1 видно, что за отчетный год структура активов анализируемого
предприятия практически не изменилась, однако, в разрезе статей баланса
произошли некоторые изменения.
Стоимость внеоборотного капитала увеличилась на 417 тыс. руб., что
составляет 26,51%. Это произошло за счет увеличения стоимости нематериальных
активов на 9,23%, основных средств на 66,82%, что свидетельствует о повышении
деловой активности предприятия.
Стоимость доходных вложений в материальные ценности за анализируемый
период не изменилась, хотя их удельный вес в общей стоимости активов уменьшился
на 0,16%, это произошло за счет увеличения общей стоимости имущества. Наличие
доходных вложений в материальные ценности указывает на инвестиционную
направленность вложений предприятия.
На конец отчетного периода происходит увеличение незавершенного
строительства на 260 тыс.рублей, оно не участвует в производственном обороте и
при определенных условиях увеличение его доли может негативно сказаться на
результативности финансовой деятельности предприятия.
Одним из важнейших факторов является эффективность использования основных
средств (табл.2.2).
Таблица 2.2 - Анализ состава, структуры и динамики основных средств
|
Показатели
|
Остаток на начало периода
|
Поступило тыс.руб.
|
Остаток на конец года, тыс.руб.
|
Изменения за период (+,-)
|
Темп роста, %
|
|
Основные средства, в т.ч.
|
|
|
|
|
|
|
Здания
|
-
|
-
|
-
|
-
|
-
|
|
Машины и оборудование
|
702
|
401
|
1103
|
+401
|
157,12
|
|
Транспортные средства
|
-
|
-
|
-
|
-
|
-
|
|
Произв. в хоз.инвентарь
|
56
|
66
|
122
|
+66
|
217,86
|
|
ИТОГО осн. ср-в, в т.ч.
|
758
|
467
|
1225
|
+467
|
161,61
|
|
Производственных
|
758
|
467
|
1225
|
+467
|
161,61
|
|
Непроизводственных
|
|
-
|
-
|
-
|
-
|
|
Амортизация
|
542
|
-
|
863
|
+321
|
-
|
Из табл.2.2 следует, что на анализируемом предприятии стоимость основных
средств возросла на 467 тыс. руб., темп роста составляет 161,61%. Увеличение
произошло за счет вложения капитала в оборудование и производственный инвентарь
при открытии новых торговых точек.
По данным табл. рассчитаем следующие показатели:
1) доля активной части основных фондов
на начало периода = 702/758*100% = 93%
на конец периода = 1103/1225*100% = 90%
В нашем примере произошло уменьшение доли активной части в общей
стоимости основных средств.
2) коэффициент поступления: Кпост = 467 / 1225 = 0,38
3) коэффициент обновления: Кобн = 467 / 1225 = 0,38
) коэффициент выбытия: Квыб = 0 / 758 = 0
В отчетном периоде основные средства не выбывали. Это свидетельствует о
том, что на предприятии используются основные средства с низким уровнем
морального и материального износа.
5) коэффициент прироста: Кприроста = 467 /758 = 0,62
За отчетный период уровень прироста основных средств составил 62%.
6) Коэффициент износа: Ки = 863 / 1225 = 0,70
Это означает, что 70 % стоимости основных средств подлежит списанию на
затраты в последующих периодах. Коэффициент годности является обратным
дополнением коэффициент износа и составит 30 %.
7) Фондоотдача:
Фосб = 50525 / 758 = 66,66 (руб.); Фосо=
54366 / 1225 = 44,38 (руб.)
Фо активной частиб = 50525 / 702 = 71,97
(руб.)
Фо актовной частио = 54366 / 1103= 49,29
(руб.)
За отчетный период фондоотдача основных средств уменьшилась на 22,28 руб.
и показывает, что на конец периода на каждый рубль основных средств приходится
44,38 руб. выручки от реализации.
С помощью индекса фондоотдачи и индекса стоимости основных фондов мы
можем определить влияние экстенсивного фактора (объема основных фондов) и
интенсивного фактора (фондоотдачи) на изменение объема реализованной продукции.
Показатели эффективности использования основных фондов приведены в табл.2.3.
Таблица 2.3 - Показатели эффективности использования основных фондов
|
Показатели
|
Обозначение
|
2008 год
|
2009 год
|
|
Стоимость основных фондов (тыс.руб)
|
F
|
758
|
1225
|
|
Стоимость акт. части осн. фондов (тыс.руб)
|
Fa
|
701
|
1103
|
|
Доля акт. части в общем объеме осн. фондов
|
dа
|
92,48
|
98,04
|
|
Фондоотдача основных фондов (руб.)
|
Ф
|
66,66
|
44,38
|
|
Фондоотдача акт. части осн. фондов (руб.)
|
Fa
|
71,97
|
49,29
|
|
Выручка от реализации продукции (тыс.руб)
|
ВР
|
50525
|
54366
|
Изменение выручки от реализации под влиянием изменения фондоотдачи и
стоимости основных средств:
ΔРП=Σf1Е1 / Σf0Е0 (2.1)
ΔРП = Σf1Е1 - Σf0Е0 (2.2)
ΔРП = 54366/50525 = 1,08; ΔРП = 54366-50525 =3841
- в том числе за счет изменения фондоотдачи
ΔРП = 54366 / (66,66 * 758) = 1,076; ΔРП = 54366 - 50528 = 3838
- за счет изменения стоимости основных средств
ΔРП =(66,66 * 1225) / 50525 = 1,616; ΔРП = 50528 - 50525 = 3
Таким образом, изменение объема выручки от реализации под совокупным
влиянием фондоотдачи и стоимости основных средств составляет 38%. За счет
увеличения фондоотдачи выручка от реализации увеличилась на 7,6%, что
составляет 3838 тыс. руб., а за счет прироста стоимости основных фондов - на
6,16%, что составляет 3 тыс. руб.
Доля активной части в общем объеме основных фондов
= BР / Fа * Fа / F (2.3).
На начало года: f = 50525 / 701 * 701 / 1225 = 41,24.
На конец года: f = 54366 / 1103 * 1103 / 1225 = 44,38.
Изменение фондоотдачи под совокупным влиянием этих факторов:
Δf = fа1
* da1 / fа0
* da0
Δf = 49,29 * 0,90 / 72,08 * 0,57 =
1,08;
Δf = 44,38 - 41,27 = 3,14
- за счет увеличения фондоотдачи активной части основных фондов:
Δf = 44,38 / 72,08 * 0,90 = 0,68;
Δf = 44,38 - 64,87 = -20,49
- за счет снижения доли активной части в общем объеме основных фондов:
Δf = 72,08 * 0,90 / 66,66 = 0,97;
Δf = 64,87 - 66,66 = - 1,79.
Таким образом, доля активной части в общем объеме основных фондов на
конец года увеличилась на 3,14. Абсолютное изменение фондоотдачи под совокупным
влиянием факторов составило 3,14 руб., за счет снижения фондоотдачи активной
части основных фондов общая фондоотдача уменьшилась на 31,6%, что составляет
20,49 руб., а вследствие снижения доли активной части основных фондов -
уменьшилась на 3%, что составляет 1,79 руб.
) Фондоемкость (обратное показателю фондоотдачи):
в базисном периоде
Фе = 758 / 50525 = 0,02;
в отчетном периоде
Фе = 1225 / 54366 = 0,02.
Данные свидетельствуют, что в анализируемом периоде на 1 руб.
реализованной продукции приходится 0,02 руб. стоимости основных средств. Чем
больше фондоемкость, тем меньше эффективность использования основных фондов.
Как видно из нашего примера, фондоемкость осталась неизменна.
Для оценки оборачиваемости оборотного капитала рассчитаем следующие
показатели, используя формулы:
. Коэффициент оборачиваемости текущих активов, который рассчитывается,
как отношение выручки от реализации к стоимости текущих активов:
Кобор б = 50525 / 7530 = 6,7;
Кобор о = 54366 / 7985 = 6,8.
. Период оборачиваемости текущих активов, который рассчитывается как
отношение количества дней в периоде к коэффициенту оборачиваемости:
Т0 = 365 / 6,7 = 54,48 (дн.);
Т1 = 365 / 6,8 = 53,68 (дн.).
Таким образом, из приведенных данных видно, что скорость оборачиваемости
оборотных активов увеличилась на 0,1, что повлекло за собой уменьшение периода
обращения текущих активов на 0,8 дня.
. Коэффициент закрепления определяется отношением оборотного капитала к
выручке от реализации:
Кз б = 7530 / 50525 = 0,15;
Кз о = 7985 / 54366 = 0,15.
Расчет коэффициента закрепления показывает, что в базисном периоде и
отчетном периоде на 1 руб. реализованной продукции потребовалось 0,15 руб.
оборотных средств. Данное соотношение - весьма положительная тенденция, так как
чем меньше величина коэффициента закрепления или остается неизменной, тем более
эффективно используется оборотный капитал.
. Величина высвобождения оборотного капитала рассчитывается по следующей
формуле:
ΔСО = СО1 - СО0
* Кур, (2.4)
где ΔСО - величина экономии (-) или привлечения (+) оборотного
капитала;
СО1 , СО0 - оборотный капитал в текущем и базисном
периодах;
Кур - коэффициент роста выручки (в относительных единицах).
ΔСО = 7985 - 7530* 1,08 = -147,4 (тыс.
руб).
Таким образом, полученные данные свидетельствуют о том, что экономия
оборотных средств вследствие ускорения оборачиваемости текущих активов
составляет 147,4 тыс. руб.
. Величина прироста объема реализованной продукции за счет ускорения
оборачиваемости оборотного капитала определяется методом цепных подстановок:
ΔVр = (К1- К0)
* СО1, (2.5)
где К1, К0 - коэффициенты оборачиваемости
оборотного капитала за отчетный и базовый периоды;
СО1 - оборотный капитал в отчетном периоде.
ΔVр = (6,8 - 6,7) * 7985 =
798,5 (тыс. руб).
Из расчета следует, что за счет ускорения оборачиваемости оборотного
капитала объем реализованной продукции увеличился на 798,5 тыс. руб.
. Влияние оборачиваемости оборотного капитала на приращение прибыли можно
рассчитать по формуле:
ΔР = Р0* ( К1 /
К0 ) - Р0 (2.6)
где ΔР - прибыль в базисном периоде (балансовая прибыль по ф.№2).
ΔР = 9419 * (6,8/6,7) - 9419 =
140,58(тыс. руб).
Таким образом, под влиянием ускорения оборачиваемости оборотного капитала
балансовая прибыль увеличилась на 140,58 тыс. руб.
По данным таблицы 2.4 можно сделать вывод, что основным источником
формирования имущества предприятия является заемный капитал, доля которого
составляет 52,28% в общем объеме источников средств. За отчетный год заемный
капитал увеличился на 1412 тыс. руб. Это произошло за счет увеличения
инвестированного капитала при открытии в 2009 году собственного офиса.
Таблица 2.4 - Аналитическая группировка и анализ статей пассива баланса
|
Наименование статей пассива баланса
|
На начало периода
|
На конец периода
|
Абс. Изм. (+,-)
|
Темпы роста, %
|
|
Сумма, тыс.руб
|
Уд.вес, %
|
Сумма, тыс.руб.
|
Уд.вес, %
|
|
|
|
Собств. капитал, в т.ч.
|
5300
|
58,22
|
4760
|
47,72
|
-540
|
89,80
|
|
1. уставный капитал
|
8
|
0,09
|
8
|
0,08
|
-
|
100
|
|
2. добавочный капитал
|
-
|
-
|
-
|
-
|
-
|
-
|
|
3. резервный капитал
|
-
|
-
|
-
|
-
|
-
|
-
|
|
4.фонд соц. сферы
|
-
|
-
|
-
|
-
|
-
|
-
|
|
5. нераспред. прибыль
|
5292
|
58,13
|
4752
|
47,64
|
-540
|
89,80
|
|
Заемный капитал, в т.ч
|
3803
|
41,78
|
5215
|
52,28
|
+1412
|
137,13
|
|
кредиторская зад-ть
|
2246
|
24,68
|
2578
|
25,84
|
+332
|
114,78
|
|
доходы будущих пер-в
|
-
|
-
|
-
|
-
|
-
|
-
|
|
валюта баланса
|
9103
|
100
|
9975
|
100
|
+332
|
109,58
|
Доля собственных средств составляет лишь 47,72% от общего итога. В
течение 2007 года изменение собственного капитала составляет -540 тыс. руб. В
базисном и отчетном периодах предприятием привлекались долгосрочные и
краткосрочные кредиты и займы, вероятно, это обусловлено отсутствием
достаточного объема собственного капитала.
В состав заемного капитала входит краткосрочная кредиторская задолженность,
которая за отчетный год увеличилась на 332 тыс. руб. и составляет на конец
периода 2578 тыс. руб. Таким образом, финансирование на данном предприятии
происходит за счет заемных средств.
Чистый оборотный капитал:
ЧОК0 = 7530 - 2246 = 5284 (тыс. руб.);
ЧОК1 = 7985 - 2578 = 5407 (тыс. руб.).
За текущий период величина чистого оборотного капитала увеличилась на 123
тыс. руб. Увеличение этого показателя свидетельствует о ликвидности и
финансовой устойчивости предприятия.
Предприятие не имеет ни долгосрочной, ни просроченной дебиторской
задолженности, отсюда следует, что руководство предприятия ведет рациональную
политику по предоставлению отсрочки платежей для различных дебиторов (табл.
2.5).
|
Показатели
|
Остаток на начало периода
|
Возникло обязательств
|
Погашено обязательств
|
Остаток на конец периода
|
Изменение (+,-)
|
|
Краткосрочная ДЗ, тыс. руб.
|
1011
|
11716
|
11723
|
1004
|
-7
|
)Коэффициент оборачиваемости дебиторской задолженности рассчитывается как
отношение выручки от реализации к сумме дебиторской задолженности:
К0 = 50525 / 1011 = 49,98;
К1 = 54366 / 1004 = 54,15.
В анализируемом периоде коэффициент оборачиваемости дебиторской
задолженности увеличился на 4,17, данный факт говорит о том, что уменьшение
суммы оборотных средств, отвлеченных в дебиторскую задолженность может
положительно повлиять на платежеспособность предприятия.
1) Период погашения дебиторской задолженности определяется как отношение
количества дней периода к оборачиваемости дебиторской задолженности:
Т0 = 365 / 49,98 = 7,30 (дней);
Т1 = 365 / 54,15 = 6,74 (дней).
В среднем срок расчетов покупателей и заказчиков за приобретенные товары
составляет 6,74 дня. За отчетный период срок погашения дебиторской задолженности
уменьшился на 0,56 дня. Но руководству предприятия все же необходимо принять
меры по ужесточению политики расчетов с различными дебиторами, особенно с
такими, у которых задолженность высока.
2) Доля дебиторской задолженности в общем объеме текущих активов
Д0 = 1011/7530 * 100 = 13,43%;
Д1= 1004/7985 * 100 = 12,57%.
За анализируемый период на 12,57% оборотные активы состоят из дебиторской
задолженности. Уменьшение данного показателя за отчетный год на 0,86%
свидетельствует об улучшении «качества» оборотных активов.
Вся имеющаяся кредиторская задолженность является краткосрочной и не
просроченной (табл. 2.6).
Таблица 2.6 - Анализ состава и структуры кредиторской задолженности
|
Показатели
|
Остаток на начало
|
Возникло обязательств
|
Погашено обязательств
|
Остаток на конец
|
Изменение (+,-)
|
|
Кредиторская задолженность краткосрочная, тыс.руб.
|
2246
|
51251
|
50919
|
2578
|
+662
|
Увеличение кредиторской задолженности на 332 тыс. руб. свидетельствует об
ухудшении платежной дисциплины на предприятии.
1) Коэффициент оборачиваемости кредиторской задолженности рассчитывается
как отношение выручки от реализации к сумме кредиторской задолженности
К0 = 50525 / 2246 = 22,50;
К1 = 54366 / 2578 = 21,09.
2) Период погашения кредиторской задолженности определяется как отношение
количества дней периода к оборачиваемости кредиторской дебиторской
задолженности:
Т0 = 365 / 22,50 = 16,22;
Т1 = 365 / 21,09 = 17,31.
Уменьшение коэффициента оборачиваемости на 1,41 раза повлекло за собой
увеличение периода погашения кредиторской задолженности на 1,09 дня, который на
конец отчетного периода составил 17,31 день.
) Доля кредиторской задолженности в общем объеме текущих пассивов
Д0 = 2246 / 2246 * 100 = 100%;
Д1 = 2578 / 2578 * 100 = 100%.
Данные свидетельствуют, что текущие пассивы предприятия на 100% состоят
из краткосрочной кредиторской задолженности.
Коэффициент соотношения оборачиваемости кредиторской и дебиторской
задолженности:
К0 = 49,98 / 22,5 = 2,2;
К1 = 54,15 / 21,09 = 2,6.
Дебиторская задолженность превышает кредиторскую, это свидетельствует от
иммобилизации собственного капитала в дебиторскую задолженность, что может
создать угрозу финансовой устойчивости предприятия и делает необходимым
привлечение дополнительных средств.
За отчетный год ситуация не изменилась коренным образом. Если в базисном
периоде скорость оборота дебиторской задолженности в 2,2 раза превышала
скорость оборота кредиторской задолженности, то в отчетном периоде скорость
оборота дебиторской задолженности в 2,6 раза превышала скорость оборота
кредиторской задолженности.
2.3 Анализ ликвидности предприятия
Анализ ликвидности баланса заключается в сравнении средств по активу,
сгруппированных по степени убывания ликвидности, с краткосрочными
обязательствами по пассиву, которые группируются по степени срочности их
погашения.
Данные таблицы 2.7 свидетельствуют, что на конец 2007 года баланс ООО
«КонтактСтройСервис» является абсолютно ликвидным, так как все необходимые
соотношения выполняются.
Далее вычислим следующие показатели по формулам (18-29):
) Коэффициент общей ликвидности, который определяется отношением текущих
активов к краткосрочным обязательствам:
Таблица 2.7 - Анализ ликвидности баланса ООО «КонтактСтройСервис»
|
Актив
|
2009 год
|
Пассив
|
2009 год
|
Платежный изл. (+), недост. (-)
|
|
На начало года, тыс.руб.
|
На конец года, тыс.руб.
|
|
На начало года, тыс.руб
|
На конец года, тыс.руб.
|
На начало года, тыс.руб
|
На конец года, тыс.руб
|
|
1.Наиболее ликвидные (А1)
|
1689
|
3045
|
1.Ниболее срочные об-ва (П1)
|
2246
|
2578
|
+587
|
-467
|
|
2. Легко-реализуемые (А2)
|
4487
|
4549
|
2.Краткосрочные пассивы (П2)
|
1557
|
2637
|
+2930
|
+1912
|
|
3. Медленно- реализуемые (А3)
|
1354
|
391
|
3.Долгосрочные пассивы (П3)
|
-
|
-
|
+1354
|
+391
|
|
4. Трудно- реализуемые (А4)
|
1573
|
1990
|
4.Постоянные пассивы (П4)
|
5300
|
4760
|
+3727
|
+2770
|
|
Валюта баланса
|
9103
|
9975
|
Валюта баланса
|
9103
|
9975
|
-
|
-
|
К0 = 7530 / 2246 = 3,35;
К1 = 7985 / 2578 = 3,10.
Текущие активы покрывают краткосрочные обязательства в 3,35 раза в
базисном периоде и в 3,10 раза - в отчетном.
) Коэффициент текущей ликвидности определяется как отношение разницы
между текущими активами и дебиторской задолженностью, платежи по которой
ожидаются более чем через 12 месяцев к краткосрочным обязательствам. Значение
коэффициентов общей и текущей ликвидности совпадают, так как отсутствует
дебиторская задолженность, платежи по которой наступят более чем через 12
месяцев.
) Коэффициент срочной ликвидности определяется как отношение суммы
денежных средств, краткосрочных финансовых вложений и дебиторской
задолженности, платежи по которой ожидаются в течение 12 месяцев (20):
К0 = (1689 + 1011) / 2246 = 1,2;
К1 = (3045 + 1004) / 2578 = 1,57.
Увеличение данного коэффициента в динамике говорит об улучшении
платежеспособности предприятия.
) Коэффициент абсолютной ликвидности определяется отношением суммы
денежных средств и краткосрочных финансовых вложений к сумме краткосрочных
обязательств:
К0 = 1689 / 2246 = 0,75;
К1 = 3045 / 2578 = 1,18.
В базисном периоде только 75% краткосрочных обязательств могли быть
погашены немедленно, а в текущем периоде при увеличении данного коэффициент на
0,43 краткосрочные обязательства могут быть погашены немедленно в полном
объеме.
) Ликвидность средств в обращении рассчитывается как отношение суммы
денежных средств, краткосрочных финансовых вложений и дебиторской
задолженности, платежи по которой ожидаются в течение 12 мес.:
К0 = 2700 / 7530 = 0,36;
К1 = 4049/ 7985 = 0,51.
Согласно рассчитанным коэффициентам, доля наиболее ликвидной части
активов в составе оборотного капитала увеличилась с 0,36 до 0,51.
) Коэффициент материального покрытия рассчитывается как отношение
материальных оборотных средств к краткосрочным обязательствам:
К0 = 3722 / 2246 = 1,66;
К1 = 3936 / 2578 = 1,53.
Стоимость материальных запасов в базисном периоде в 1,66 раза превышает
краткосрочные обязательства, а в отчетном периоде в 1,53 раза.
Сведем показатели в общую таблицу 2.8. Как видно из таблицы 2.8, на
анализируемом предприятии коэффициенты ликвидности не выше рекомендуемых, при
этом их величина имеет тенденцию к увеличению на конец периода, поэтому ООО
«КонтактСтройСервис» можно охарактеризовать как среднеликвидное. С
экономической точки зрения это означает, что всю имеющуюся задолженность
предприятие сможет погасить в довольно короткий срок и в полном объеме.
Таблица 2.8 - Показатели ликвидности
|
Показатели
|
На начало периода
|
На конец периода
|
Изменения
|
Рекомендуемые показатели
|
|
Коэффициент общей ликвидности
|
3,35
|
3,10
|
-0,25
|
> 1,0
|
|
Коэффициент текущей ликвидности
|
3,35
|
3,10
|
-0,25
|
> 1,0
|
|
Коэффициент срочной ликвидности
|
1,2
|
1,57
|
+0,37
|
> 0,3
|
|
Коэффициент абсолютной ликвидности
|
0,75
|
1,18
|
+0,43
|
0,3-0,5
|
|
Ликвидность средств в обращении
|
0,36
|
0,51
|
+0,15
|
0,6-0,9
|
|
Коэффициент материального покрытия
|
1,66
|
1,53
|
-0,13
|
0,3
|
Величина собственного оборотного капитала определяется как стоимость
текущих активов за минусом стоимости собственных акций, выкупленных у
акционеров, задолженности учредителей по взносам в уставный капитал,
дебиторской задолженности :
СОК0=7530 - 2246=5284 (тыс. руб.);
СОК1=7985 - 2578 =5407 (тыс. руб.).
Маневренность собственного оборотного капитала определяется как отношение
суммы денежных средств к величине собственного оборотного капитала:
М0 = 651 / 5284 = 0,12;
М1 = 912 / 5407 = 0,17.
Доля оборотных средств в активах определяется соотношением стоимости
текущих активов за минусом стоимости собственных акций, выкупленных у
акционеров, задолженности учредителей по взносам в уставный капитал,
дебиторской задолженности:
Д0 = 7530 / 9103 = 0,83;
д1 = 7985 / 9975 = 0,80.
Доля собственного оборотного капитала в общей сумме текущих активов
определяется как отношение величины собственных оборотных средств к сумме
оборотных активов:
Д0 = 5284 / 7530 = 0,70;
Д1 = 5407 / 7985 = 0,68.
Доля собственных оборотных средств в покрытии запасов определяется как
отношение собственного оборотного капитала к стоимости запасов:
Д0 = 5284 / 3722 = 1,42;
Д1 = 5407 / 3936 = 1,37.
Коэффициент покрытия запасов рассчитывается как отношение «нормальных
источников покрытия запасов»:
К0 = 6580 / 3722 = 1,36;
К1 = 5825 / 3936 = 1,48.
Таблица 2.9 - Сводная таблица показателей ликвидности предприятия
|
Показатели
|
На начало года
|
На конец года
|
Изменение
|
|
Собственный оборотный капитал
|
5284
|
5407
|
+123
|
|
Маневренность собственного оборотного капитала
|
0,12
|
0,17
|
+0,05
|
|
Доля оборотных средств в активах, %
|
83
|
80
|
-3
|
|
доля собственных оборотных средств в общей сумме оборотных
активов, %
|
70
|
68
|
-2
|
|
доля собственных оборотных средств в покрытии запасов, %
|
142
|
137
|
-5
|
|
Коэффициент покрытия запасов
|
1,36
|
1,48
|
+0,12
|
Как видно из таблицы 2.9, величина собственного оборотного капитала за
отчетный год увеличилась на 123 тыс. руб. , т.е. данная тенденция является
безусловно положительной для развития предприятия.
Исходя из полученного результата, можно сделать вывод, что предприятию
частично не хватает свободных денежных средств, удовлетворяющих ежедневную
потребность, но предприятие в состоянии покрыть запасы собственным оборотным
капиталом. Коэффициент покрытия запасов также имеет тенденцию к увеличению, что
еще раз подтверждает стабильное платежеспособное положение предприятия.
.4 Анализ финансовой устойчивости
Рассчитаем и дадим оценку следующим показателям:
1) коэффициент автономии (коэффициент независимости) рассчитывается как
отношение собственного капитала к валюте баланса:
Ка0 = 5300 / 9103 = 0,58 или 58%;
Ка1 = 4760 / 9975 = 0,48 или 48%;
2) коэффициент задолженности рассчитывается как отношение заемного
капитала к собственному:
Кз0 = 2246 / 5300 = 0,42 или 42%;
Кз1 = 2578 / 4760 = 0,54 или 54%.
3) коэффициент обеспеченности внеоборотных активов собственным капиталом:
Ко0 = 1573 / 5300 = 0,30 или 30%;
Ко1 = 1990 / 4760 = 0,42 или 42%.
4) соотношение оборотного и внеоборотного капитала:
К0 = 7530 / 1573 = 4,79;
К1 = 7985 / 1990 = 4,01.
5) коэффициент маневренности собственного капитала определяется как
отношение суммы денежных средств к величине собственного оборотного капитала:
Км0 = 5284 / 5300 = 1 или 100%;
Км1 = 5407 / 4760 = 1,14 или 114%.
6) уровень чистого оборотного капитала:
У0 = 5284 / 9103 = 0,58;
У1 = 5407 / 9975 = 0,54.
7) уровень инвестированного капитала:
У0 = 0 / 9103 = 0;
У1 = 0 / 9975 = 0.
8) коэффициент финансовой устойчивости финансирования:
Кфу0 = 5300 / 9103 = 0,58;
Кфу1 = 4760 / 9975 = 0,48.
9) уровень функционирующего капитала рассчитывается как отношение разницы
между общей стоимостью активов и долгосрочными и краткосрочными финансовыми
вложениями к общей стоимости активов:
У0 = 9103 / 9103 = 1;
У1= 9975 / 9975 = 1.
Таблица 2.10 - Сравнительная оценка коэффициентов финансовой устойчивости
|
Показатели
|
Нормативные
|
На начало периода
|
На конец периода
|
|
Коэффициент автономии
|
> 0,3
|
0,58
|
0,48
|
|
Коэффициент задолженности
|
< 2
|
0,42
|
0,54
|
|
Коэффициент обеспеченности внеоборотных активов собственным
капиталом
|
< 1
|
0,30
|
0,42
|
|
Соотношение оборотного и внеоборотного капитала
|
> 2
|
4,79
|
4,01
|
|
Коэффициент маневренности собственного капитала
|
> 0,5
|
1
|
1,14
|
|
Уровень чистого оборотного капитала
|
0,1
|
0,58
|
0,54
|
Таким образом, согласно данным табл.2.10 все полученные коэффициенты
значительно превышают нормативные. Следовательно, финансовое состояние
предприятия является устойчивым.
2.5 Анализ эффективности и
интенсивности использования капитала предприятия
Для анализа эффективности и интенсивности использования капитала
предприятия рассчитаем следующие показатели.
Эффективность использования капитала:
Эф0 = 1996 / 7961,50 = 0,25 (руб.);
Эф1 = -327 / 9539 = -0,03 (руб.)
Данные свидетельствуют, что в базисном периоде на 1 рубль вложенного
капитала получено 0,25 руб. прибыли, а в отчетном периоде -
,03 руб. Уменьшение данного показателя свидетельствует о снижении
эффективности использования капитала.
Коэффициент оборачиваемости:
К0 = 50525 / 7961,5 = 6,35; К1 = 54366 / 9539 =
5,70.
Оборачиваемость капитала уменьшилась, что, несомненно, является
негативной тенденцией.
Взаимосвязь между показателями рентабельности совокупного капитала и его
оборачиваемостью вычисляется при помощи следующего соотношения:
/
9539 = -327 / 54366 * 54366 / 9539; -0,03 = -0,03.
Расчет
влияния факторов на изменение уровня рентабельности капитала можно произвести
методом абсолютных разницы:
- за счет коэффициента оборачиваемости капитала
Δ ROA = Δ Коб * Rоб0 (2.7);
Δ ROA = (5,70-6,35) * (-0,01) = 0,01.
за счет рентабельности оборота
Δ ROA = Δ Коб1 * Δ Rоб: ROA = 5,7 * (0,02- (-0,01)) =
0,17.
Показатели эффективности использования капитала представлены в табл.2.11.
Сравнительная оценка эффективности использования капитала приведена в табл.
2.12.
Таблица 2.11- Показатели эффективности использования капитала
|
Показатели
|
2006 год
|
2007 год
|
|
Балансовая прибыль, тыс. руб.
|
1996
|
-327
|
|
Выручка от реализации, тыс. руб.
|
50525
|
54366
|
|
Среднегодовая стоимость капитала, тыс. руб.
|
7961,50
|
9539
|
|
Рентабельность капитала, %
|
25
|
3
|
|
Рентабельность оборота, %
|
0,04
|
1
|
|
Коэффициент оборачиваемости капитала
|
6,35
|
5,70
|
Таким образом, рентабельность капитала за анализируемый период на
предприятии уменьшилась на 22%, в том числе за счет снижения коэффициента
оборачиваемости - на 0,96%.
Таблица 2.12 - Сравнительная оценка эффективности использования капитала
|
Наименование
|
Уровень показателя
|
|
Коб
|
Rоб
|
RОА
|
|
Среднестатистические данные
|
10
|
3
|
30
|
|
ООО «КонтактСтройСервис»
|
5,70
|
1
|
3
|
Можно сделать вывод, что рентабельность капитала на данном предприятии
очень высокая и это достигается высоким уровнем рентабельности продаж. Если
руководство предприятия уделит должное внимание увеличению оборачиваемости
капитала, то финансовое положение ООО «КонтактСтройСервис» будет еще более
устойчиво.
Проанализируем эффективность функционирования предприятия. Величину
прироста объема реализованной продукции за счет ускорения оборачиваемости
оборотного капитала можно определить, применяя метод цепных подстановок. Для
этого необходимо провести факторный анализ доходности собственного капитала по
формуле:
ΔVр = (К1- К0)
* СО1, (2.8)
где К1, К0 - коэффициенты оборачиваемости
оборотного капитала за отчетный и базовый периоды;
СО1 - оборотный капитал в отчетном периоде
ΔVр = (5,70-6,35) * 7985= -
5190,25.
Исходные данные для анализа рентабельности собственного капитала показаны
в табл.2.13.
Общее изменение рентабельности собственного капитала составляет -25%, в
том числе за счет изменения:
- удельного веса чистой прибыли в общей сумме балансовой прибыли
Δ ROЕ = -2,51*1,718*6,35*3,95 =
-108,16%;
..мультипликатора капитала
Δ ROЕ = -1,6 *0,378*6,35*3,95 =
-15,17%;
оборачиваемости капитала
Δ ROЕ = -1,6*2,096*(-0,65)*3,95 =
8,60%;
рентабельности продаж
Δ ROЕ = -1,6*2,096*5,7*(-3,96) =
75,70.
Таблица 2.13 - Исходные данные для анализа рентабельности собственного
капитала
|
Показатели
|
2008 год
|
Изменения
|
|
Балансовая прибыль, тыс.руб.
|
1996
|
-327
|
-1669
|
|
Налог па прибыль, тыс.руб.
|
184
|
195
|
+11
|
|
Чистая прибыль, тыс.руб.
|
1812
|
-522
|
-1290
|
|
Удельный вес чистой прибыли в общей сумме балансовой
прибыли
|
0,91
|
-1,60
|
-2,51
|
|
Чистая выручка от всех видов продаж, тыс.руб
|
50525
|
54366
|
+3841
|
|
Среднегодовая сумма совокупного капитала, тыс. руб.
|
7961,50
|
9539
|
+1577,5
|
|
В том числе собственного капитала, тыс. руб.
|
4393
|
7410
|
+3017
|
|
Рентабельность продаж до уплаты налогов, %
|
3,95
|
-0,01
|
-3,96
|
|
Коэффициент оборачиваемости капитала
|
6,35
|
5,70
|
-0,65
|
|
Мультипликатор капитала
|
1,718
|
2,096
|
+0,378
|
|
Рентабельность собств. капитала после уплаты налогов (ROE),
%
|
34
|
-11
|
-45
|
Следовательно, доходность собственного капитала уменьшилась под влиянием
снижения удельного веса чистой прибыли в общем объеме балансовой прибыли и за
счет снижения мультипликатора капитала.
.6 Разработка дерева проблем и дерева
целей предприятия
На основании выполненного теоретического анализа и анализа текущей
финансовой деятельности поставлены следующие задачи проектирования:
. Выполнить оптимизацию финансовых потоков путем расширения
инвестиционной деятельности.
. Произвести прогнозирование движения финансовых потоков, в том числе и
на основании сценариев денежных потоков.
3. С целью увеличения товарооборота предлагается развивать инвестиционную
деятельность, в частности, путем создания участка по производству винилового
сайдинга.
Рисунок 2.1 - Дерево проблем предприятия ООО «КонтракСтройСервис»
Рисунок 2.2 - Дерево целей предприятия ООО «КонтрактСтройСервис»
2.7 Выводы по главе 2
Выполненный анализ диагностики хозяйственной деятельности предприятия ООО
«КонтрактСтройСервис» выявил следующие основные проблемы предприятия:
– Снижение эффективности деятельности ООО «КонтрактСтройСервис».
– Снижение рентабельности деятельности предприятия.
– Увеличение затрат на производство и реализацию продукции.
– Увеличение стоимости на сырье, электроэнергию, материалы.
– Инфляция.
– Снижение чистой прибыли.
– Увеличение расходов от прочей деятельности.
С целью устранения выявленных проблем намечены следующие пути
совершенствования хозяйственной деятельности предприятия:
1) Повышение эффективности деятельности предприятия.
2) Увеличение объема прибыли.
) Снижение себестоимости строительных услуг.
) Повышение качества строительных услуг.
) Расширение инвестиционной деятельности за счет создания
производсвенного участка по выпуску винилового сайдинга.
3. РАЗРАБОТКА БИЗНЕС-ПЛАНА ПО
ПРОИЗВОДСТВУ ВИНИЛОВОГО САЙДИНГА НА ПРЕДПРИЯТИИ ООО «КОНТАКТСТРОЙСЕРВИС»
3.1 Меморандум о конфиденциальности
Данный бизнес-план представляется на рассмотрение на конфиденциальной
основе исключительно для принятия решения о возможности поддержки проекта
(административной, финансовой) и не может быть использован для копирования и
каких-либо других целей, а также не может быть передан третьим лицам.
Получатель, принимая на рассмотрение данный бизнес-план, берет на себя
ответственность за соблюдение указанных условий.
Все данные, оценки, планы, предположения и выводы, приведенные по данному
проекту, касающиеся его потенциальной прибыльности, объемов реализации,
расходов основываются на согласованных мнениях участников разработки проекта.
.2 Резюме
В рамках проекта планируется организовать производство виниловых
сайдинговых панелей, предназначенных для наружной отделки помещений.
Виниловый сайдинг - это жесткая вентилируемая конструкция в сочетании
всех ее элементов. Продукция идеальна для создания любого архитектурного стиля.
Появившись на отечественном рынке довольно давно, стальной сайдинг очень долго
оставался невостребованным частными застройщиками. Интерес к нему проявился
только в последние годы.
Как и в других отраслях, появившийся спрос сначала удовлетворяла
импортная готовая продукция. Первые партии винилового сайдинга, появившиеся на
российском рынке в начале девяностых годов прошлого века, были привезены из
Северной Америки. Этот дорогостоящий материал продавался в России вплоть до
финансового кризиса 1998 года. После кризиса на рынке появился дешевый сайдинг
из Польши («Vox») и Словакии («Slovinyl Siding»). Позднее на российский рынок
пришли канадские торговые марки «Mitten», «Kaycan», «Gentek» и американские
«CertainTeed», «Variform» и «Georgia Pacific».
Первые российские производители стали предлагать виниловый сайдинг только
в начале XXI века. К сожалению, в то время российские сайдинговые компании при
выходе на рынок ориентировались, главным образом, на низкую цену. Это вынуждало
их покупать бывшее в употреблении оборудование, а так же экспериментировать с
качеством сырья. Но, как известно, за низкую стоимость производства приходится
платить снижением качества конечного продукта.
Тем не менее, буквально за первые пять лет нового столетия на рынке
образовался пул российских производителей из 9 предприятий. Среди них быстро
определились компании-лидеры: «Дёке Экстружн» (по данным исследований
маркетингового агентства «Step by step», лидер по объему производства
винилового сайдинга в России в 2007 году), «Альта-Профиль» и «Терна-Полимер».
В связи достаточно весомой конкуренцией на данном рынке, чтобы завоевать
свою нишу, в процессе производства фирмы предполагается использовать
прогрессивную и экологически чистую технологию, специально заказанную за
рубежом. Сырьевая база производства на 100% обеспечивается единым поставщиком в
соответствии с единым технологическим замыслом, что повышает надежность готовой
продукции.
Общая стоимость проекта по введению в строй и эксплуатации
производственного комплекса фирмы по выпуску виниловых сайдинговых панелей -
6,7 млн. рублей. Планируемый объем выпуска готовой продукции около 10 000 м кв.
в год на общую сумму при цене 2000 руб./м. кв. около 20 млн. рублей в год на
основе действующих и проектируемых производственных мощностей. В дальнейшем
планируется увеличить производство продукции.
Рынком сбыта готовой продукции являются строительные фирмы, занимающиеся
отделочными работами, частные лица, предприниматели малого и среднего бизнеса,
использующие продукцию для наружного оформления офисов, коттеджей, магазинов,
киосков и пр.
Персонал фирмы состоит из высококвалифицированных специалистов и
находится в состоянии комплектации. Общая планируемая численность работающих -
86 человек.
Конкурентоспособность фирмы обеспечивается низкими
внутрипроизводственными издержками вследствие обеспечения сквозного
технологического процесса, а также эксклюзивным качеством готовой продукции.
Целями бизнес-плана являются:
1) Обоснование рентабельности ввода в строй и эксплуатации цеха по
производству виниловых сайдинговых панелей на действующих арендуемых
производственных площадях и реализации готовой продукции на региональном рынке.
2) Выявление условий рынка и прогноз продаж готовой продукции при
наращивании мощности производства в инвестиционный период.
) Оценка ожидаемых финансовых результатов бизнеса и построение
финансовой стратегии предприятия при расчетах с кредитными организациями.
Задачами предприятия в инвестиционный период являются:
– Осуществить ввод в строй и эксплуатацию комплексного
автоматизированного оборудования с целью обеспечения сквозного технологического
процесса: закупка сырья (комплектующих и расходных материалов), производство
(сборка) готовой продукции и услуг, реализация конечного продукта потребителю;
– закрепиться и расширить управляемый сегмент регионального рынка
виниловых сайдинговых панелей.
Срок окупаемости проекта 1 год.
Для размещения цеха по производству виниловых сайдинговых панелей
конструкций ООО «КонтактСтройСервис» необходимо арендовать производственные
площади в 200 м кв., оснащенные всеми необходимыми для производства
коммуникациями: водоснабжением; канализацией; вентиляцией; отоплением от
котельной; электропитанием, что составит 50000 руб. при 250 руб. за 1 кв. м.
Предполагается приобрести технологическое оборудование, необходимое для
производства виниловых сайдинговых панелей, импортируется из Германии. Работа
цеха будет организована по принципу сквозного технологического процесса, что
обеспечит значительную экономию внутрипроизводственных издержек и существенно
повысит рентабельность производства. Стоимость оборудования составит 5352000
руб.
Необходимо приобрести в лизинг два развозных автомобиля
("Газель" или зарубежные аналоги. Необходимый запас производственных
материалов на 1 мес. работы - 180000 руб. Бюджет на рекламу составит около
884000 руб. в год. В итоге необходимы инвестиции в размере 6466000 руб.
3.3 Общая характеристика предприятия
и продукции
Инициатор проекта - ООО «КонтактСтройСервис» Организационно- правовая
форма собственности - частная. Размер Уставный капитала составляет 55 тыс. руб.
Генеральный директор Гимадеев Ильдус Ахметович. Возраст 51 год,
образование высшее техническое, опыт работы в коммерческих структурах - 25 лет,
в том числе в высшем звене управления - 16 лет.
Главный бухгалтер Шаймарданова Гузель Нафисовна. Возраст 38 лет,
образование высшее экономическое, опыт работы в коммерческих структурах -15
лет, в том числе в производственной сфере - 12 лет.
Основной вид деятельности - производство строительных материалов и
строительная деятельность.
Основное преимущество винилового сайдинга среди других видов отделки
облицовки состоит в том, что он просто и быстро монтируется, не требует траты
большого количества временных и физических затрат, работая с кирпичом или декоративным
камнем. По дизайну и красоте виеиловый сайдинг не уступает никакой другой
продукции.
Ассортимент винилового сайдинга представлен в табл. 3.1, аксессуары - в
табл. 3.2.
Таблица 3.1 - Виниловый сайдинг модели «Georgia Pacific»
|
№
|
Наименование
|
Ед.изм.
|
Цена, руб.
|
|
1
|
Сайдинг "Parkridge", профиль "Корабельный
брус". Цвета стандартные, все
|
кв.м.
|
195
|
|
2
|
Сайдинг "CedarLine", профиль "Ёлка".
Цвета: стандартные, все
|
кв.м.
|
650
|
|
3
|
Сайдинг "CedarLine", профиль "Корабельный
брус". Цвета: стандартные, все
|
кв.м.
|
763
|
|
4
|
Сайдинг "HerritageHill", профиль
"Корабельный брус". Цвета: Hampton Red, остальные под заказ
|
кв.м.
|
624
|
|
5
|
Софит Т4, перфорированный полностью. Цвета: White, Almond,
Cream, Pearl, Beige, Tan
|
кв.м.
|
390
|
|
6
|
Софит Т4, перфорированный по центру. Цвета: White, Almond, Cream,
Pearl, Beige, Tan
|
кв.м.
|
390
|
|
7
|
Софит
Т4, без перфорации. Цвета: White, Almond, Cream,
Pearl, Beige, Tan
|
кв.м.
|
390
|
|
8
|
Софит Т4, перфорированный полностью. Цвет: темно-коричневый
|
кв.м.
|
460
|
|
9
|
Софит Т4, перфорированный по центру. Цвет: темно-коричневый
|
кв.м.
|
460
|
|
10
|
Софит Т4, без перфорации. Цвет: темно-коричневый
|
кв.м.
|
460
|
Оборудование и закупаемая вместе с ним технология является на настоящий
момент самой прогрессивной в мире и не имеет аналогов на региональном рынке
Поволжья. Поставщик и производитель оборудования - фирма SCHUCO International,
которая занимается крупномасштабными разработками в этой области уже более 40
лет и сейчас является общепризнанным мировым лидером на рынке технологий и
оборудования для изготовления винилового сайдинга.
Продукция ООО «КонтактСтройСервис» будет изготавливаться на основе
материала, прошедшего сертификацию по европейскому стандарту (единственный
подобный факт на местном рынке), что гарантирует эксклюзивное, недоступное
остальным субъектам местного рынка, качество готовых изделий по следующим
позициям:
Таблица 3.2 - Аксессуары для винилового сайдинга "Georgia
Pacific"
|
№
|
Наименование
|
Ед.изм
|
"Parkridge"
|
"CedarLine"
|
"HerritageHill"
|
|
1
|
F-рейка. Цвета: белый, цветной (не видна, т.к. закрывается
ветровой планкой)
|
шт.
|
206 руб.
|
-
|
-
|
|
2
|
F-рейка. Цвета: темно-коричневый
|
шт.
|
330 руб.
|
-
|
-
|
|
3
|
Н-рейка. Цвета: стандартные, все кроме Peach
|
шт.
|
525 руб.
|
-
|
-
|
|
4
|
J-рейка узкая5/8. Цвета: стандартные, все
|
шт.
|
207 руб.
|
350 руб.
|
273 руб.
|
|
5
|
J-рейка узкая5/8. Цвета: темно-коричневый
|
шт.
|
365 руб.
|
-
|
-
|
|
6
|
J-рейка гибкая. Цвета: белый
|
шт.
|
820 руб.
|
-
|
-
|
|
7
|
Ветровая планка. Цвета: стандартные, все кроме Peach, Flint
|
шт.
|
560 руб.
|
-
|
-
|
|
8
|
Внешний угол. Цвета: стандартные, все
|
шт.
|
590 руб.
|
950 руб.
|
959 руб.
|
|
9
|
Внутренний угол. Цвета: стандартные, все
|
шт.
|
435 руб.
|
560 руб.
|
528 руб.
|
|
10
|
Наличник. Цвета: стандартные, все, кроме Peach
|
шт.
|
450 руб.
|
-
|
-
|
|
11
|
Отлив от цоколя. Цвета: белый
|
шт.
|
300 руб.
|
-
|
-
|
|
12
|
Стартовая рейка. Цвета: белый (не видно, т.к. закрывается
панелью)
|
шт.
|
181 руб.
|
-
|
-
|
|
13
|
Узкий/Потолочный молдинг. Цвета: белый
|
шт.
|
350 руб.
|
-
|
-
|
|
14
|
Финишная рейка. Цвета: стандартные, все
|
шт.
|
177 руб.
|
350 руб.
|
273 руб.
|
|
15
|
Гвозди для сайдинга. Zn, широкая шляпка, 30 мм
|
кг.
|
213 руб.
|
213 руб.
|
213 руб.
|
1) морозоустойчивость;
2) защита от ультрафиолетового излучения;
) неразрушение озонового слоя;
) экологичность (100%-ное отсутствие канцерогенных свойств).
Необходимым условием успешной реализации данного проекта является
неразрывная связь поставок из единого источника не только полного комплекта
оборудования, но и абсолютно всех комплектующих изделий и расходных материалов.
Оборудование, ориентированное только на строго определенные, очень высокие
стандарты исходного материала, гарантировано от использования некачественного
сырья со стороны, благодаря чему обеспечивается исключительное качество готовых
изделий.
В связи с этим положительный эффект бизнеса достигается по следующим
позициям:
. Происходит значительная экономия транспортных издержек (100- 200%) по
сравнению с другими фирмами, вовлеченными в рассматриваемую сферу деятельности,
и имеющими до 40 поставщиков.
2. Заимствование прогрессивной технологии не только производства, но и
складирования, когда сырье закупается не впрок, а под конкретный заказ. Как
следствие, сокращаются и таможенные расходы, производственные запасы и
незавершенное производство.
3.4 Анализ рынка
3.4.1 Состояние рынка сбыта продукции
ООО «КонтактСтройСервис» планирует реализовывать свою продукцию на
региональном рынке, емкость которого позволяет осуществить интервенцию с целью
закрепления на управляемом сегменте рынка. В 2009 г. объем продаж в Поволжском
регионе составил около 1000 тыс. кв.м продукции в год.
Планируемый ООО «КонтактСтройСервис» объем производства - 100 тыс. кв.м в
год. Таким образом, с учетом деятельности ООО «КонтактСтройСервис» общий объем
продаж винилового сайдинга в регионе в ближайшем будущем составит около 1100
тыс. кв.м. в год. Это означает, что фирма претендует на долю местного рынка в
размере около 10% .
Наблюдаемые в Татарстане стабильные тенденции роста объемов высоко
комфортного частного строительства (до 7% год) и ежегодное увеличение спроса на
коммерческую (офисную) недвижимость (до 11 % в год) и связанные с этим услуги
на евроремонт помещений предопределяют стабильный рост спроса на виниловый
сайдинг. По предварительным оценкам, в 2010 г. объем спроса на эту продукцию
составит не менее 115 - 120 млн. руб.
На рынке Татарстана, где ООО «КонтактСтройСервис» предполагает
реализовывать свою продукцию в первую очередь, основным конкурентом является
ООО «Агава» с сетью гипермаркетов «Мегастрой». Недостатком гипермаркетов
«Мегастрой» является отсутствие единства поставок. Преобладает стремление
приобрести комплектующие у разных фирм по более низким ценам. Это, во-первых,
сильно отражается на транспортных издержках. Во-вторых, что самое главное,
отсутствие единого поставщика не позволяет достигнуть единой технологии и
создает вероятность несовпадения технических и иных параметров комплектующих
изделий от разных поставщиков.
Отличительной особенностью ООО «КонтактСтройСервис», как уже отмечалось,
является именно единство поставок. Заказываемое оборудование, представляющее
собой автоматизированные сборочные места, предназначено для обработки только
тех комплектующих изделий, технические и иные параметры которых отвечают строго
определенным стандартам, гарантирующим исключительное качество готовой
продукции.
Поэтому закупка у одной и той же фирмы не только производственного
оборудования, но и всего комплекта комплектующих и расходных материалов является
идеальным сочетанием с точки зрения гарантии качества.
ООО «КонтактСтройСервис» будет единственным предприятием, самостоятельно
осуществляющим монтаж своей продукции (как неотъемлемую часть технологического
процесса). Остальные фирмы (в том числе и «Мегастрой») не оказывают услуг по
монтажу и привлекают сторонние организации, что в итоге снижает его качество и
сказывается на издержках производства в сторону увеличения.
Таким образом, у ООО «КонтактСтройСервис» есть определенные конкурентные
преимущества, будет являться несомненным лидером в этой области.
В плане цен у ООО «КонтактСтройСервис» также не будет серьезных
конкурентов, так как собственное производство позволит иметь среднюю отпускную
цену 1 м кв. от уровня 195 руб. за квадратный метр, а минимальная отпускная
цена ближайшего конкурента - 235 и более руб./кв.м.
В плане гибкости реагирования на покупательские потребности, на
конкретное желание заказчика, ООО «КонтактСтройСервис»также имеет неоспоримые
преимущества. Наличие собственного производства позволяют быстро откликаться на
любые требования рынка.
Поставка всех материалов будет осуществляться из ФРГ автотранспортом.
Поставщик - SCHUCO International, поскольку для немецкой фирмы это отличная
возможность проникнуть на один из самых емких и быстро развивающихся рынков в
России
Принцип поставок "под заказ" считается в данной сфере
производства наиболее прогрессивным и экономичным (складские помещения не
затовариваются, не остается неликвидных остатков, которые невозможно отправить
обратно в ФРГ по причине взимания заново таможенных платежей).
3.5 Маркетинговая стратегия и
обоснование цены
На основании анализа, изложенного в п. 3.2, изделия ООО
«КонтактСтройСервис» должны обладать самыми высокими на местном рынке
характеристиками качества, а относительно низкая себестоимость продукции
(благодаря значительному снижению внутрипроизводственных издержек) позволит
установить отпускные цены на 15 - 20% ниже среднерыночных. Как следует из
анализа рынка сбыта продукции, только такое сочетание качественных и
стоимостных характеристик продукции позволит новому субъекту рынка обеспечить
себе гарантированный сбыт.
Таким образом, маркетинговой стратегией ООО «КонтактСтройСервис» является
ценовая конкуренция при обеспечении эксклюзивного качества изделий. В связи с
этим фирма сможет не только занять планируемую нишу на региональном рынке, но и
закрепиться на ней, обеспечив себе стабильный гарантированный сбыт.
Существующий разброс цен на виниловый сайдинг от 235 руб./кв.м. до 650
руб./кв.м. Точно так же велики качественные различия между продукцией разных
фирм и условиями заказов.
Для того, чтобы конкурировать с минимальной ценой 235 руб./м кв., ООО
«КонтактСтройСервис» планирует установить минимальную отпускную цену (наиболее
простой вариант заказа) - не более 195 руб./кв.м. А средняя отпускная цена 1м
кв. условной продукции составит 200 руб./кв.м, что существенно ниже принятой
практики. Данная цена позволит предприятию работать с рентабельностью не менее
20%.
Большой опыт работы руководства предприятия в строительной деятельности,
назначение на руководящие должности квалифицированных и уже зарекомендовавших
себя специалистов и тщательный отбор претендентов на рабочие места - все это
является дополнительным существенным фактором успеха бизнеса.
Одним из основных способов продвижения товара на рынок будет реклама -
самый мощный стимулятор спроса. ООО «КонтактСтройСервис» планирует использовать
следующие каналы распространения рекламы:
– две рекламные растяжки на центральных улицах города в течение 6
месяцев. Стоимость размещения одной рекламной растяжки составляет 1000 евро.
Затраты на этот вид рекламы составят: 2 * 1000 * 32 руб. * 6 = 384000 руб. в
год.
– реклама в газете "Челны ЛТД": 1/4 газетной полосы 4
раза в месяц. Затраты на этот вид рекламы составят: в месяц: 20000 руб. в мес.;
в год: 240.000 руб. в год без учета скидки; в год с учетом скидки:200000 руб. в
год;
– рекламный ролик на телевидении («Чаллы-ТВ»): 10 сек. х З
раза/день = 0,5 мин. в день изготовление ролика - 10000 руб. прокат ролика -
2000 руб. за 1 мин. в день: 1000 руб. месяц: 1000 руб. * 30 = 30000 руб. в
мес.; в год: 30000 руб. * 12 = 360000 руб. в год без учета скидки в год с
учетом скидки: 300000 руб. в год.
ИТОГО: рекламные расходы - 884000 руб. в год
Стратегия рекламной кампании: в течение первого года планируется
сформировать у потенциальных потребителей мнение о товаре и фирме, в связи с
чем в этот период целесообразна наиболее интенсивная реклама в средствах
массовой информации, т.е. рекламные объявления будут выходить наиболее часто. Затем
в течение всего года необходимо постоянно поддерживать в сознании потребителей
заинтересованность в данном продукте, в связи с чем реклама будет появляться
постоянно, но немного реже.
3.6 План производства
.6.1 Расчет объема выпуска продукции
Расчет объемов выпуска продукции и его реализации в 2010- 2011 г показан
в таблице 3.3.
Таблица 3.3 - Предполагаемый объем производства винилового сайдинга
|
Параметр
|
2010 г.
|
2011 г.
|
Всего
|
|
Готовая продукция, кв.м
|
200000
|
200000
|
560000
|
|
Процент использования мощности
|
100%
|
100%
|
100%
|
Планируемый режим работы предполагает 1 смену при 8 часовом рабочем дне.
Планируемый фонд рабочего времени - 21 день. Расчетная производительность цеха
после выхода завода на полную мощность:
в смену - 792 кв.м;
в месяц: 792 * 21 = 16632 кв.м;
в год: 200000 кв.м.
Полное освоение мощностей планируется к концу первого квартала 2012 года,
а до тех пор будет происходить постепенное наращивание мощности.
3.6.2 Расчет объема оборота
предприятия в стоимостном выражении при полной загрузке производственных
мощностей
Расчет объемов выпуска продукции представлен в табл. 3.4.
Таблица 3.4 - Расчет объемов выпуска и реализации продукции
|
Объем реализации
|
1 кв
|
2 кв
|
3 кв
|
4 кв
|
5 кв
|
6 кв
|
7 кв
|
8 кв
|
Всего
|
|
Сайдинг "Parkridge", профиль "Корабельный
брус" кв.м
|
3 000
|
3 500
|
4 700
|
4 500
|
5 000
|
5 800
|
6 500
|
7 000
|
40 000
|
|
Сайдинг "CedarLine", профиль "Ёлка"
кв.м
|
3 000
|
3 500
|
4700
|
4500
|
5000
|
5800
|
6500
|
7000
|
40000
|
|
Сайдинг "CedarLine", профиль "Корабельный
брус". кв.м
|
3 000
|
3 500
|
4 700
|
4 500
|
5 000
|
5 800
|
6 500
|
7 000
|
40 000
|
|
Сайдинг "HerritageHill", профиль
"Корабельный брус" кв.м
|
3 000
|
3 500
|
4 700
|
4 500
|
5 000
|
5 800
|
6 500
|
7 000
|
40 000
|
|
Софит Т4, перфорированный полностью кв.м
|
3 000
|
3 500
|
4 700
|
4 500
|
5 000
|
6 500
|
7 000
|
40 000
|
|
Софит Т4, перфорированный по центру кв.м
|
3 000
|
3 500
|
4 700
|
4 500
|
5 000
|
5 800
|
6 500
|
7 000
|
40 000
|
|
Софит Т4, без перфорации кв.м
|
3 000
|
3 500
|
4 700
|
4 500
|
5 000
|
5 800
|
6 500
|
7 000
|
40 000
|
|
Софит Т4, перфорированный полностью кв.м
|
3 000
|
3 500
|
4 700
|
4 500
|
5 000
|
5 800
|
6 500
|
7 000
|
40 000
|
|
Софит Т4, перфорированный по центру. кв.м
|
3 000
|
3 500
|
4 700
|
4 500
|
5 000
|
5 800
|
6 500
|
7 000
|
40 000
|
|
Софит Т4, без перфорации. кв.м
|
3 000
|
3 500
|
4 700
|
4 500
|
5 000
|
5 800
|
6 500
|
7 000
|
40 000
|
Объем выпуска продукции в месяц - 8316 кв. м в мес.
Розничные отпускные цены приведены в табл. 3.5.
Таблица 3.5 - Розничные отпускные цены
|
Наименование
|
Единицы изм.
|
Отпускные цены
|
|
Сайдинг "Parkridge", профиль "Корабельный
брус"
|
руб./кв.м
|
195
|
|
Сайдинг "CedarLine", профиль "Ёлка"
|
руб./кв.м
|
650
|
|
Сайдинг "CedarLine", профиль "Корабельный
брус".
|
руб./кв.м
|
763
|
|
Сайдинг "HerritageHill", профиль
"Корабельный брус"
|
руб./кв.м
|
624
|
|
Софит Т4, перфорированный полностью
|
руб./кв.м
|
390
|
|
Софит Т4, перфорированный по центру
|
руб./кв.м
|
390
|
|
Софит Т4, без перфорации
|
руб./кв.м
|
390
|
|
Софит Т4, перфорированный полностью
|
руб./кв.м
|
460
|
|
Софит Т4, перфорированный по центру.
|
руб./кв.м
|
460
|
|
Софит Т4, без перфорации.
|
руб./кв.м
|
460
|
.6.3 Расчет стоимости закупаемого
оборудования
Стоимость оборудования - 127000 евро (включая стоимость монтажа). В
рублевом выражении это оборудование составит 127000 * 38 = 4800000 руб.
Таможенная пошлина составляет 10%, или 480000 руб. Сбор за таможенное
оформление 0,15%, - 72000 руб.
В итоге затраты на оборудование составят - 5352000 руб.
3.6.4 Расчет издержек производства
Стоимость материалов, необходимых для изготовления стеклопакетов:
Расход, цена единицы материала, материальные затраты (в руб.) из расчета
на одну условную единицу продукции (м кв.):
– винил: Ц = 146 руб./кв.м, норма расхода - 1,2 кв.м на 1 кв.м сайдинга;
стоимость расхода на 1 кв.м - 175,2 руб.;
– прочие расходные материалы: стоимость расхода на условную единицу
- 5 руб.
Итого материальные затраты на производство одного кв.м винилового
сайдинга - 180,2 руб.
Затраты на оплату труда:
Среднемесячные оклады: работник административного управления - 15000
руб.; основные рабочие - 12500 руб.; вспомогательные рабочие и охрана - 9000
руб.; уборщики - 5500 руб.
Число работающих:
Цех по производству винилового сайдинга: 10 чел. в смену.
Цех комплектации, складирования и упаковки 12 чел. в смену.
Аппарат управления: 4 чел.
Охрана и уборщики: 4 чел.
Всего по предприятию: 30 человек
Расчет месячного фонда заработной платы показан в табл. 3.6.
Таблица 3.6 - Расчет месячного фонда заработной платы, руб.
|
Персонал
|
Численность
|
З/п в мес.
|
Фонд з/п в мес.
|
|
Рабочие производственного цеха
|
10
|
12500
|
125000
|
|
Рабочие цеха комплектации
|
12
|
12500
|
150000
|
|
Администрация
|
4
|
15000
|
60000
|
|
Охрана
|
3
|
9000
|
27000
|
|
Уборщики
|
1
|
5500
|
5500
|
|
Итого
|
30
|
|
367500
|
Затраты на топливо и энергию:
– энергопотребление - 30 кВт/ч;
– стоимость 1 кВт/ч в Татарстане - 3,721 руб.;
Издержки на энергию в месяц: 166 * 30 * 3,721 = 18530 руб./мес.
Издержки на энергию в год: 222,367 тыс. руб./год.
– потребление топлива в год (котельная) - 3 тонн;
– стоимость мазута за 1т - 5800 руб. Издержки на топливо в месяц
(среднегодовые): 1450 руб./мес.
Издержки на топливо в год: 17400 руб./год.
ВСЕГО затраты на топливо и энергию: в месяц: 19800 руб.; в год: 237600
руб.
Затраты на услуги связи: в месяц: 3000 руб.; в год: 36000 руб.
Амортизация:
Стоимость собственных основных средств:
– оборудование - 4800000 руб.
– транспорт - 200 000 руб.;
– норма амортизации - 5% в год
Амортизационные отчисления:
год: (4800000 + 200000) * 0,05 = 250000 руб.; в месяц: 20833 руб./мес.
Расходы на рекламу в год: 884000 руб.; в месяц - 73667 руб.
Аренда помещений: площадь - 200 м кв.; ставка - 250 руб./м кв./ мес..
Арендная плата: в месяц: 50000 руб.; в год: 600000 руб.
Проценты по кредиту: сумма кредитования - 6466000 руб.; процентная ставка
- 19% годовых.
Финансовые издержки:
в год: 6666000 * 0,19 = 1227400 руб.; в месяц: 102283 руб./мес.
Налоги и отчисления.
Налоговые платежи (налог на добавленную стоимость - 18%)
Расчет налога на добавленную стоимость, подлежащего оплате в бюджет:
а) НДС, уплачиваемый за производство продукции (услуг):
в месяц: 1663200 * 0,152 = 277200 руб.;
в год: 3326400 руб.
б) НДС, уплачиваемый поставщикам за поставку материалов и комплектующих:
в месяц: 178794 * 0,152 = 29858 руб.;
в год: 358303 руб.
в) НДС, уплаченный за энергоресурсы:
в месяц: 3646 * 0,152 = 609 руб.;
в год: 7308 руб.
г) Сумма НДС, подлежащая внесению в бюджет:
в месяц: 277200 - 29858 - 609 = 246733 руб.;
в год: 3326400 - 358303 - 7308 = 2960789 руб.
Единый социальный налог - 35,6%.
Таким образом, отчисления от ФОТ:
в месяц - 372000 * 0,356 = 132432 руб.;
в год - 1589184 руб.
Текущие издержки на производственную программу по статьям себестоимости
на месяц, год (руб.)
Таблица 3.7 - Текущие издержки
|
Статья издержек
|
В месяц
|
В год
|
|
1. Материалы и комплектующие
|
5 271 000
|
63 248 000
|
|
Итого переменные издержки
|
178 794
|
2 145 528
|
|
2. Топливо и энергия
|
3 646
|
43 752
|
|
3. Связь
|
3 000
|
36 000
|
|
4. Транспорт
|
2 901
|
34 817
|
|
5. Реклама
|
73 667
|
884 000
|
|
6. Аренда
|
50 000
|
600 000
|
|
7. Амортизация
|
50 750
|
609 000
|
|
9. Проценты по кредиту
|
158 500
|
1 902 000
|
|
10. Резервы
|
40058
|
480696
|
|
11. НДС
|
246733
|
2960789
|
|
12. Отчисления от ФОТ
|
132432
|
1589184
|
|
Итого себестоимость
|
1286267
|
15435204
|
.6.5 Расчет прибыли и рентабельности
Расчет прибыли и рентабельности осуществлен, исходя из прогнозируемых
объемов производства (в месяц, год), сложившихся цен на единицу продукции
(услуг), внутренних издержек фирмы на производственную программу при полной
загрузке мощности цеха (табл. 3.8).
Таблица 3.8 - Расчет прибыли
|
Показатели
|
Стоимость (руб.)
|
|
2010 г.
|
2011 г.
|
|
1. Выручка от реализации услуг
|
75 077 000
|
116 203 000
|
|
2. НДС
|
13 514 000
|
20 916 000
|
|
3. Доход с оборота
|
11 829 000
|
52 955 000
|
|
4. Внутрипроизводственные издержки
|
122463936
|
112258608
|
|
5. Налоги, относимые на себестоимость
|
2 321 000
|
2 732 000
|
|
6. Налоги, относимые на финансовые результаты
|
145 000
|
27 720 000
|
|
6. Расходы на зарплату
|
4 412 000
|
4 412 000
|
|
7. Валовая прибыль
|
291 000
|
40 255 000
|
|
8. Чистая прибыль
|
6 046
|
33 740 000
|
Рисунок 3.1 - Рентабельность проекта по чистой прибыли
3.7 Финансовый план
Финансовый план инвестиционного проекта отражает динамику поступления и
расходования денежных средств фирмы при поэтапном) наращивании мощности
производства и реализации. Основные показатели проекта представлкены в табл.
3.9. Все показатели финансового плана в полном объеме представлены в приложении
А. Накопление массы чистой прибыли по годам наращивания производственной
мощности отражается в "Финансовом плане".
Финансовую устойчивость фирма приобретает в 2011 г., когда накопленной
суммы прибыли достаточно для погашения кредитных средств. Этот анализ позволяет
принимать решения по проекту.
Выручка от реализации и полная себестоимость показана на рис. 3.2, чистый
оборотный капитал на рис.3.3, накопленная чистая прибыль на рис. 3.4, график
движения денежных средств на рис.3.5
Таблица 3.9 - Основные показатели проекта
|
Основные показатели проекта
|
|
1 кв
|
2 кв
|
3 кв
|
4 кв
|
5 кв
|
6 кв
|
7 кв
|
8 кв
|
всего
|
|
Длительность интервала планирования
|
дни
|
|
|
|
|
|
|
|
|
|
|
Срок жизни проекта
|
кв
|
|
|
|
|
|
|
|
|
|
|
Выручка от реализации
|
тыс.руб.
|
14 346
|
16 737
|
22 475
|
21 519
|
23 910
|
27 736
|
31 083
|
33 474
|
191 280
|
|
Себестоимость
|
тыс.руб.
|
17 377
|
19 089
|
18 955
|
17 277
|
17 301
|
19 043
|
19 077
|
17 396
|
145 516
|
|
Налоги и отчисления во внебюджетные фонды, пошлины
|
тыс.руб.
|
1 080
|
1 175
|
1 380
|
1 377
|
2 025
|
2 358
|
2 798
|
4 800
|
16 991
|
|
НДС в бюджет (+) из бюджета (-)
|
тыс.руб.
|
0
|
0
|
0
|
307
|
1 574
|
1 900
|
2 544
|
3 308
|
9 776
|
|
Чистая прибыль
|
тыс.руб.
|
-3 432
|
-2 824
|
2 901
|
3 145
|
4 950
|
6 828
|
9 861
|
12 101
|
33 530
|
|
То же, нарастающим итогом
|
тыс.руб.
|
-3 432
|
-6 256
|
-3 354
|
-209
|
4 740
|
11 569
|
21 429
|
33 530
|
33 530
|
|
Дивиденды, выплаченные
|
тыс.руб.
|
0
|
0
|
0
|
0
|
0
|
0
|
0
|
0
|
|
Потребность в финансировании постоянных активов
|
тыс.руб.
|
6 089
|
0
|
0
|
0
|
0
|
0
|
0
|
0
|
6 089
|
|
Потребность в финансировании чистого оборотного капитала
|
тыс.руб.
|
4 707
|
174
|
-155
|
-1 500
|
-3
|
291
|
18
|
-1 003
|
-
|
|
Чистые доходы для полных инвестиционных затрат
|
тыс.руб.
|
-14 076
|
-2 846
|
3 209
|
5 304
|
5 551
|
7 045
|
10 225
|
13 339
|
36 402
|
|
То же, нарастающим итогом
|
тыс.руб.
|
-16 221
|
-19 067
|
-15 858
|
-10 554
|
-5 003
|
2 041
|
12 266
|
25 606
|
36 402
|
|
Ставка сравнения (номинальная годовая)
|
%
|
|
|
|
|
|
|
|
|
|
|
NPV
|
тыс.руб.
|
33819
|
|
IRR (номинальная годовая)
|
%
|
97%
|
|
Простой срок окупаемости
|
лет
|
1,4
|
|
Дисконтированный срок окупаемости
|
лет
|
1,4
|
|
Привлечение кредитов
|
тыс.руб.
|
0
|
0
|
0
|
0
|
0
|
0
|
0
|
0
|
20 000
|
|
Погашение задолженности
|
тыс.руб.
|
0
|
0
|
-245
|
-2 567
|
-3 771
|
-5 268
|
-6 149
|
0
|
-18 000
|
|
Выплаты процентов по кредитам
|
тыс.руб.
|
-477
|
-477
|
-477
|
-471
|
-410
|
-320
|
-194
|
-48
|
-2 872
|
|
Общий коэффициент покрытия долга
|
разы
|
7,93
|
0,96
|
4,42
|
2,56
|
2,46
|
2,35
|
2,80
|
519,89
|
|
|
Свободные денежные средства
|
тыс.руб.
|
3 302
|
0
|
2 467
|
4 734
|
6 103
|
7 560
|
11 442
|
24 734
|
24 734
|
|
|
|
|
|
|
|
|
|
|
|
|
Рисунок 3.2 - Выручка от реализации и полная себестоимость
Рисунок 3.3 - Чистый оборотный капитал
Рисунок 3.4 - Накопленная чистая прибыль
Рисунок 3.5 - Движение денежных средств (cash flow)
.8 Анализ экономических рисков
Из данных видов риска наиболее значимыми для данного предприятия
являются:
во-первых, зависимость от поставщиков, поскольку деятельность направлена
на взаимодействие непосредственно с одним поставщиком для обеспечения сквозного
производства, тем самым значительно снижая издержки;
во-вторых, снижение цен у конкурентов, поскольку это одно из основных
конкурентных преимуществ данного предприятия наряду с высоким качеством
продукции;
в-третьих, также один из самых важных рисков - это рост цен на сырье и
материалы, поскольку это также может повлиять либо на снижение прибыли, что в
условиях расчета по кредиту крайне неблагоприятно, либо на рост цен, а это в
свою очередь ведет к потери опять же одного из основных конкурентных
преимуществ.
Остальные риски, как таковые, на мой взгляд, недостаточно актуальны, за
исключением роста налогов, и поэтому особой опасности для организации данного
вида деятельности не представляют.
Таблица 3.10 - Финансово-экономические риски
|
Виды рисков
|
Отрицательное влияние на прибыль
|
|
Неустойчивость спроса
|
Падение спроса с ростом цен
|
|
Появление альтернативного продукта
|
Снижение спроса
|
|
Снижение цен конкурентов
|
Снижение цен
|
|
Увеличение производства у конкурентов
|
Падение продаж или снижение цен
|
|
Рост налогов
|
Уменьшение чистой прибыли
|
|
Снижение платежеспособности потребителей
|
Падение продаж
|
|
Рост цен на сырье, материалы, перевозки
|
Снижение прибыли из-за роста цен на сырье, материалы,
перевозки
|
|
Зависимость от поставщиков, отсутствие альтернативы
|
Снижение прибыли из-за роста цен
|
|
Недостаток оборотных средств
|
Увеличение кредитов или снижение объема производства
|
.9 Выводы по главе 3
В рамках проекта планируется организовать производство выпуска винилового
сайдинга для наружной отделки зданий и сооружений. Основным направлением
деятельности предприятия является выпуск винилового сайдинга разной
конструкции, цвета, фактуры.
Общая стоимость проекта по запуску производства винилового сайдинга
стоставляет около 20 млн. руб. Планируемый объем выпуска готовой продукции
около 400 000 кв.м винилового сайдинга в год на общую сумму 121 млн. руб. В
дальнейшем планируется увеличить ассортимент выпускаемой продукции.
Инициатор проекта - ООО «КонтактСтройСервис». Организационно- правовая
форма собственности - частная. Размер Уставный капитала составляет 55 тыс. руб.
Положительный эффект данного бизнеса достигается по следующим позициям:
. Происходит значительная экономия транспортных издержек (100- 200%) по
сравнению с другими фирмами, вовлеченными в рассматриваемую сферу деятельности,
и имеющими до 40 поставщиков.
2. Заимствование прогрессивной технологии не только производства, но и
складирования, когда сырье закупается не впрок, а под конкретный заказ. Как
следствие, сокращаются и таможенные расходы, производственные запасы и
незавершенное производство.
Отличительной особенностью ООО «КонтактСтройСервис» является именно
единство поставок.
ООО «КонтактСтройСервис» будет единственным предприятием, самостоятельно
осуществляющим монтаж своей продукции (как неотъемлемую часть технологического
процесса). Остальные фирмы привлекают сторонние организации для монтажа, что в
итоге снижает его качество и сказывается на издержках производства в сторону
увеличения.
Рынком сбыта готовой продукции является Татарстан и Среднее Поволжье.
Одним из основных способов продвижения товара на рынок будет реклама -
самый мощный стимулятор спроса.
Маркетинговой стратегией ООО «КонтактСтройСервис» является ценовая
конкуренция при обеспечении эксклюзивного качества изделий.
Весь проект должен окупиться приблизительно за 1 год при выходе
предприятия на полную производственную мощность.
Финансовый план инвестиционного проекта отражает динамику поступления и
расходования денежных средств фирмы при поэтапном наращивании мощности
производства и реализации.
Остальные риски, как таковые, на мой взгляд, не достаточно актуальны, за
исключением роста налогов, и поэтому особой опасности для организации данного
вида деятельности не представляют.
4. ОРГАНИЗАЦИОННО-ЭКОНОМИЧЕСКИЙ МЕХАНИЗМ РЕАЛИЗАЦИИ ПРОЕКТА
4.1 Содержание этапов проекта по
организации производства винилового сайдинга
Первоначальная оценка. Работа консультантов по реализации проекта
производства винилового сайдинга начинается с проведения первоначального аудита
состояния менеджмента качества организации в соответствии с той нормативной
базой, которая была выбрана в процессе первоначального знакомства с
руководством организации. В качестве такой базы могут быть выбраны различные
известные стандарты и требования, например ISO 9001:2000, ISO 9004:2000, HACCP,
GMP, CMM и другие модели совершенствования типа TQM, ЕФУК, «6 сигм» и др.
Такая оценка первоначального состояния позволит определить узкие
проблемные места, а также направления совершенствования основных процессов в
бизнесе организации.
Проведение практического семинара.. Для обеспечения осознанного и
ответственного вовлечения персонала организации в проект организации
производства винилового сайдинга проводится практический семинар, программа
которого разрабатывается с учетом результатов первоначальной оценки.
В течение двух-трех дней руководство организации и ключевой персонал
принимают активное участие в практическом семинаре по темам:
1) Модель организации производства винилового сайдинга на предприятии.
2) Технологии и инструментальные средства бизнес-инжиниринга
применяемые при производстве винилового сайдинга.
На этом этапе определяется также возможный состав участников группы
проекта.
Планирование проекта. Планирование работ по проекту осуществляет группа
проекта совместно с консультантами. Согласованный план организации производства
винилового сайдинга с установленным объемом и сроками работ, установленными
ответственными, а также определением необходимых дополнительных ресурсов в виде
технического и программного обеспечения является основой для договора на предоставление
консультационных и информационно-технологических услуг.
Реализация проекта. Диагностика процессов деятельности организации на
основе результатов входного аудита позволит построить бизнес-модель предприятия
« как есть», определить дефицит функций, процессов, документов и ресурсов для
выполнения требований нормативных документов.
Эта работа позволяет построить начальную модель деятельности на основании
собранных в организации документов, инструкций, приказов и распоряжений,
штатного расписания и прочей информации (например, полученной путем
анкетирования), Эта модель используется также для установления связей между
выделенными процессами деятельности.
Анализ такой модели позволит определить уровень зрелости определенных
процессов и спланировать работу по совершенствованию процессов до заданного
(планируемого) уровня зрелости. Представителями организации (с помощью
консультантов) вырабатываются и фиксируются в модели политика и цели в области
качества, а также определяется регламент их пересмотра и доведения до всего
персонала.
Дальнейшая работа над процессами будет проводиться в соответствии с
планом развития процессов, разработанным на этом этапе.
Разработка и внедрение производства винилового сайдинга проводится
представителями организации с участием консультантов. При этом все
рекомендуемые изменения в процессах организации отражаются в ее бизнес-модели и
завершаются практическим внедрением и апробацией с использованием
актуализированных документов автоматизированной системы и ведением требуемых записей.
На этом этапе запускается механизм корректирующих действий, позволяющий вносить
требуемые по результатам внедрения изменения в бизнес-модель, с последующим
выпуском измененной документации.
Обучение. Для профессиональной организации работ по производству
винилового сайдинга организации необходимо обучение специалистов в области
качества, таких как:
– представитель
руководства (или уполномоченный по качеству);
– внутренний
аудитор.
Консультанты могут оказать помощь при выборе программы и фирмы, проводящей
обучение с учетом специфики организации-заказчика.
Опытная эксплуатация. Целью опытной эксплуатации оборудования по
производству винилового сайдинга является проверка соответствия документов
требованиям стандарта, а также проверка того, что установленные в документации
действия действительно осуществляются и достаточны для реализации
провозглашенной политики и целей в области качества.
На этом этапе запускается механизм внутренних аудитов, позволяющий
оценить результативность организации производства винилового сайдинга, и
осуществляется ее совершенствование за счет проводимых корректирующих действий.
Завершение проекта. Проект завершается по желанию заказчика
заключительным аудитом документации по организации производства винилового
сайдинга с учетом результатов уже проведенных внутренних аудитов, а также при
необходимости консультациями по выбору органа по сертификации и подаче заявки
на сертификацию.
4.2 Создание команды проекта
.2.1 Формирование структуры команды
проекта
Для управления любым проектом на период его осуществления создается
специфическая временная организационная структура, возглавляемая руководителем
проекта.
По форме команда проекта отражает существующую организационную структуру
управления проектом, разделение функций, обязанностей и ответственности за
принимаемые решения в процессе его реализации. На верхнем уровне структуры
находится менеджер проекта, а на нижних - исполнители, отделы и специалисты,
отвечающие за отдельные функциональные сферы.
По содержанию команда проекта представляет собой группу специалистов
высокой квалификации, обладающих знаниями и навыками, необходимыми для
эффективного достижения целей проекта.
С одной стороны, команда проекта оказывает влияние на создание
определенной организационной среды проекта, формируя ценности, принципы и нормы
поведения персонала. С другой стороны, действует в ней, подчиняясь единой цели
и философии управления проектом. Поэтому проблемы формирования и деятельности
команды проекта целесообразно рассматривать в логической последовательности
(рис.4.1).
Рисунок 4.1 - Проблемы формирования и деятельности команды проекта
Смысл командной работы по реализации проекта заключается в возможности
синергетического эффекта от объединения групповых усилий, знаний и выработки
групповых управленческих решений, т.е. в достижении «состояния, при котором
целое больше, чем сумма его составных частей». Такая кооперация в работе
персонала значительно эффективнее, чем конкуренция. Процесс управления командой
проекта представлен на рисунке 4.2.
Состав команды проекта. Команда проекта создается руководителем проекта -
юридическим лицом, которому заказчик делегирует права по управлению проектом в
объеме, определенном контрактом.
Руководитель проекта назначает менеджера проекта, осуществляющего общее
руководство проектом, контролирующего его основные параметры и координирующего
деятельность членов команды. Менеджер проекта с одобрения руководителя проекта
определяет необходимое число специалистов - членов команды, их квалификацию,
проводит отбор и наем работников.
В команде проекта выделяются привлекаемые члены, принимающие участие в
разработке и реализации проекта на различных стадиях его жизненного цикла.
«Костяк» команды составляют постоянные члены - главный инженер, главный
бухгалтер, руководитель по проектированию, руководитель службы контрактов,
возглавляющие функциональные отделы команды и отвечающие за принятие решений по
управлению проектом в пределах своей компетенции.
В основе групповой консолидации лежат три естественные потребности
человека: в присоединении к группе ему подобных; в признании его личности, его
талантов и заслуг; в сопричастности к какому-то общему делу, к общим
результатам.
Команда проекта обладает всеми присущими социальной группе качествами и
характеристиками. Как формальная группа она занимает определенное место в
структуре организации, имеет закрепленные функции и обязанности, пользуется
формальными каналами информации. Как неформальная группа она достаточно
устойчива к кризисам и конфликтам, пользуется различными неформальными связями
и информационными каналами (рис.4.3-4.6).
Рисунок 4.2 - Алгоритм управления командой проекта
Рисунок 4.3 - Структура команды проекта
Рисунок 4.4 - Структура управления организации производства винилового
сайдинга
В зависимости от принятой системы управления - руководителей
подразделений в команду отбирает менеджер проекта. В случае матричной структуры
управления решение по отбору и найму функциональных менеджеров принимается
совместно с непосредственным руководителем соответствующего отдела.
Специалистов в подразделения команды отбирает менеджер функционального
подразделения. Участие менеджера проекта и менеджера, подразделения при отборе
персонала отражено в таблице 4.1.
Критериями отбора обычно выступают образование, опыт работы, медицинские
данные и личные качества. Нужно отметить, что специалистов со специальным
образованием в области управления проектами в настоящее время очень немного и
речь может идти либо об опыте участия в проектах, либо о дополнительном
образовании в сфере менеджмента проектов.
Таблица 4.1- Участие менеджеров в процессе отбора
|
Мероприятие по отбору
|
Менеджер проекта
|
Менеджер подразделения
|
|
Выбор критериев отбора
|
Осуществляет выбор критериев для отбора менеджеров
|
Осуществляет выбор критериев для отбора специалистов
|
|
Утверждение критериев
|
Утверждает критерии
|
-
|
|
Отборочная беседа
|
Проводит беседу с менеджерами
|
Проводит беседу со специалистами
|
|
Анализ заявлений и анкет
|
Анализирует заявления и анкеты менеджеров
|
Анализирует заявления и анкеты специалистов
|
|
Беседа о принятии
|
Беседует с менеджерами, со специалистами
|
Беседует со специалистами совместно
|
|
Тестирование
|
Тестирует менеджеров
|
Тестирует специалистов
|
|
Проверка рекомендаций
|
Проверяет рекомендации менеджеров
|
Проверяет рекомендации специалистов
|
|
Принятие решения о найме
|
Принимает решение
|
Дает рекомендации о приеме специалистов
|
4.2.2 Определение функциональных
обязанностей участников команды проекта
Формирование, организация и управление командой проекта, а также функции
ее членов зависят от принятой заказчиком организационной структуры управления
проектом.
При матричной структуре функциональные отделы по управлению проектом не
образовываются. Менеджер проекта имеет полномочия привлекать любых специалистов
из существующих отделов руководителя проекта по согласованию с их прямыми
руководителями, а также внешних консультантов и специалистов для решения тех
или других задач, что позволяет гибко реагировать на изменения в проекте.
Использование матричной структуры позволяет также снять некоторые
отрицательные психологические моменты, например, напряженность при
срабатываемости команды, неуверенность персонала в дальнейшем трудоустройстве при
окончании проекта.
При проектной структуре команда создается на более длительный срок и
полностью ориентируется на осуществление проекта, функциональные сферы
управления представлены отделами (либо отдельными специалистами), отсутствует
двойственность подчинения.
Особенностью распределения обязанностей между членами команды проекта
является командная ответственность за выполнение отдельных функций, за
отдельные сферы деятельности, т.е. распределение обязанностей производится
укрупненно между подразделениями команды, а внутри подразделений наблюдаются
коллегиальное принятие решений и солидарная ответственность за результаты
деятельности.
Таблица 4.2 - Перечень обязанностей участников проекта
|
Участник проекта
|
Основные задачи, обязанности
|
|
Менеджер проекта
|
Осуществляет общее руководство проектом, контролирует
основные параметры проекта, координирует деятельность членов команды,
планирование и составление сетевых графиков
|
|
Инженер - координатор проекта
|
Приобретение нового более производительного оборудования,
разработка новой более технологичной концепции проекта, разработка технологии
|
|
Координатор работ по эксплуатации
|
Поиск более современных методов эксплуатации
|
|
Административный руководитель контрактов
|
Заключает контракты покупки оборудования, поставки программного
обеспечения, договора на внедрение и обслуживание системы, поставку
материалов
|
|
Главный технолог
|
Управляет разработкой технологических инструкций по
производству винилового сайдинга
|
|
Бухгалтерия
|
Привлечение банковских кредитов, проведение финансовых
платежей и расчетов, учет финансовых ресурсов, составление финансовой
отчетности
|
|
Руководитель отдела логистики
|
Закупка необходимого оборудования, материалов, управление
сбытом винилового сайдинга
|
Рисунок 4.5. Сетевой график выполнения работ по образованию команды
проекта
Таблица 4.3 - Перечень работ по образованию команды проекта
|
Код
|
Работа
|
Продолжительность, чел. дни
|
Ответственный
|
|
0-1
|
Разработка организационной структуры команды проекта
|
1
|
Технический директор
|
|
1-2
|
Назначение менеджера проекта
|
2
|
Технический директор
|
|
2-3
|
Определение необходимого числа специалистов членов команды
|
2
|
Менеджер проекта
|
|
2-4
|
Определение квалификации участников
|
2
|
Менеджер проекта
|
|
2-5
|
Определение психологической совместимости участников
|
2
|
Менеджер проекта
|
|
3-6
|
Фиктивная работа
|
|
|
|
4-6
|
Фиктивная работа
|
|
|
|
5-6
|
Согласование с генеральным директором кандидатур участников
проекта
|
3
|
Менеджер проекта
|
|
6-7
|
Набор основных и вспомогательных рабочих
|
7
|
Менеджер проекта, директор по производству
|
|
7-8
|
Составление плана разработки проекта
|
4
|
Менеджер проекта
|
|
7-9
|
Составление плана разработки проекта
|
5
|
Менеджер проекта
|
|
8-10
|
Фиктивная работа
|
|
|
|
9-10
|
Контроль и координация деятельности команды
|
5
|
Менеджер проекта
|
|
10-11
|
Оценка деятельности команды проекта
|
6
|
Менеджер проекта
|
Критический путь проходит через события (0-1-2-5-6-7-9-10-11). Его длина
составляет 35 дней. Каждое событие (на рисунке изображено как круг) имеет свой
номер (вписан в круг).
В таблице 4.4 представлены временные параметры графика.
Таблица 4.4 - Временные параметры, человеко-дни
|
№ события
|
Ранний срок, Тр
|
Поздний срок, Тп
|
Резерв времени
|
|
0
|
0
|
0
|
0
|
|
1
|
1
|
1
|
0
|
|
2
|
3
|
3
|
0
|
|
3
|
5
|
14
|
9
|
|
4
|
5
|
14
|
9
|
|
5
|
9
|
9
|
0
|
|
6
|
12
|
12
|
0
|
|
7
|
19
|
19
|
|
8
|
23
|
29
|
6
|
|
9
|
24
|
24
|
0
|
|
10
|
29
|
29
|
0
|
|
11
|
35
|
35
|
0
|
Таким образом, события, лежащие на критическом пути (0-1-2-5-6-7-9-10-11)
не имеют резервов времени и должны быть совершены точно в срок во избежание
срыва сроков по выполнению всей задачи. Работы критического пути нуждаются в
особом контроле, который обеспечивается ответственными лицами, обозначенными в
таблице 4.5.
Таблица 4.5 - Перечень работ
мастер-плана
|
Работы
|
Ответственные
|
|
Обоснование цели проекта
|
Менеджер проекта
|
|
Проведение маркетинговых исследований
|
Отдел маркетинга
|
|
Разработка АХД и бизнес-плана
|
Планово-экономический отдел
|
|
Техническое проектирование
|
Главный инженер
|
|
Разработка технологии производства
|
Главный технолог
|
|
Заказ оборудования
|
Административный руководитель контрактов
|
|
Закупка оборудования
|
Руководитель отдела логистики
|
|
Настройка оборудования
|
Главный инженер
|
Некритические пути обладают резервами времени:
Длина пути L1
(0-1-2-3-6-7-8-10-11) = 22Резерв35-22 = 13
Длина пути L2
(0-1-2-3-6-7-9-10-11) = 28Резерв35-28 = 7
Длина пути L3
(0-1-2-4-6-7-8-10-11) = 22Резерв35-22 = 13
Длина пути L4
(0-1-2-4-6-7-9-10-11) = 28Резерв35-28 = 7
Длина пути L5
(0-1-2-5-6-7-8-10-11) = 29Резерв35-29 = 6
4.3 Составление мастер-плана проекта
Процесс планирования начинается со стратегического уровня. В основе
процесса - базовое предложение о существовании на оперативном уровне детальной
информации, которую можно использовать для создания и оценки индивидуальных
планов перспективных цехов и подразделений, а также для создания и оценки
внутренних планов предприятия.
На функциональном уровне при поддержке консультанта по проектам
осуществляется разработка детальных мастер-планов, отдельных составляющих
проекта. Затем производится интеграция планов в единый мастер-план.
Мастер-план должен включать вопросы, связанные с материально-техническим
обеспечением, инженерным обеспечением, транспортной, энергетической и
социальной инфраструктурой.
Рисунок 4.6. Структура проектного
анализа
4.4 Сетевой график реализации проекта
Сетевое планирование позволяет не только определять потребность различных
производственных ресурсов в будущем, но и координировать их рациональный расход
в настоящем. С помощью сетевых графиков можно соединить в единую систему все
материальные, трудовые финансовые и другие ресурсы и средства производства как
в идеальном (планируемых), так и в реальных (существующих) экономических
условиях.
Важнейшие этапы:
– расчленение комплекса работ на отдельные части и их закрепление за
ответственными исполнителями;
– выявление и описание каждым исполнителем всех событий и работ,
необходимых для достижения поставленной цели;
– построение первичных сетевых графиков и уточнение содержания
планируемых работ; сшивание частных сетей и построение сводного сетевого
графика выполнения комплекса работ;
– обоснование и уточнение времени выполнения каждой работы в
сетевом графике.
В практике сетевого планирования при необходимости можно осуществить
комплексный анализ ресурсный, экономической и финансовой реализуемости
разработанных стратегических и тактических планов.
Анализ ресурсной, экономической и финансовой реализуемости
стратегического плана проводится в аналогической последовательности, но с
непременным учетом особенностей выполнения каждой стадии.
Рисунок 4.7 - Сетевой график выполнения работ по реализации проекта
Критический путь проходит через события (0-1-2-5-8-9-10-11-12). Его длина
составляет 56 дней. Каждое событие (на рисунке изображено как круг) имеет свой
номер (вписан в круг). В таблице 4.7 представлены временные параметры графика.
Таким образом, события, лежащие на критическом пути не имеют резервов
времени и должны быть совершены точно в срок во избежание срыва сроков по
выполнению всей задачи. Работы критического пути нуждаются в особом контроле,
который обеспечивается ответственными лицами, обозначенными в таблице 4.6.
Некритические пути обладают резервами времени:
Длина пути L1
(0-1-2-5-8-11-12) = 32 Резерв24 дня
Длина пути L2
(0-1-3-9-10-11-12) = 43 Резерв13 дней
Длина пути L3
(0-1-4-6-7-9-10-11-12) = 39 Резерв17 дней
Длина пути L4
(0-1-4-6-7-11-12) = 25 Резерв 31 дней
Таблица 4.6 - Перечень работ по
реализации проекта
|
Код
|
Работа
|
Продолжительность, чел. дни
|
Ответственный
|
|
0-1
|
Обоснование цели проекта
|
4
|
Менеджер проекта
|
|
1-2
|
Проведение маркетинговых исследований
|
8
|
Отдел маркетинга
|
|
1-3
|
Разработка АХД и бизнес-плана
|
10
|
Планово-экономический отдел
|
|
1-4
|
Разработка технических условий
|
5
|
Главный инженер
|
|
2-5
|
Выбор поставщика программного обеспечения и оборудования
|
6
|
Отдел закупок и поставок
|
|
3-9
|
Фиктивная работа
|
|
|
|
4-6
|
Техническое проектирование
|
5
|
Начальник конструкторско-технологичес-кого отдела
|
|
5-8
|
Расчет потребности ресурсов
|
4
|
Отдел снабжения
|
|
6-7
|
Рабочее проектирование
|
3
|
Начальник конструкторско-технологичес-кого отдела
|
|
7-9
|
Обучение персонала
|
4
|
Менеджер проекта
|
|
8-9
|
Закупка компьютерного оборудования
|
5
|
Административный руководитель контрактов
|
|
8-11
|
Сертификация
|
5
|
Менеджер проекта
|
|
7-11
|
Согласование сроков поставки
|
3
|
Отдел закупок и поставок
|
|
9-10
|
Совершенствование технологии документооборота
|
4
|
Главный инженер
|
|
10-11
|
Работы по внедрению организации производства винилового
сайдинга
|
20
|
Производственный отдел
|
|
11-12
|
Формирование документов по учету производства винилового
сайдинга
|
5
|
Административный руководитель контрактов
|
Таблица 4.7 - Временные параметры, человеко-дни
|
№ события
|
Ранний срок, Тр
|
Поздний срок, Тп
|
Резерв времени
|
|
0
|
0
|
0
|
0
|
|
1
|
4
|
4
|
0
|
|
2
|
12
|
12
|
0
|
|
3
|
14
|
27
|
13
|
|
4
|
9
|
15
|
6
|
|
5
|
18
|
18
|
0
|
|
6
|
14
|
21
|
7
|
|
7
|
17
|
24
|
7
|
|
8
|
22
|
22
|
0
|
|
9
|
27
|
27
|
0
|
|
10
|
31
|
31
|
0
|
|
11
|
51
|
51
|
0
|
|
12
|
56
|
56
|
0
|
.5 Юридическая легализация проекта
Для получения наиболее выгодных результатов отбор участников проекта
(подрядчиков, поставщиков) и заключение контрактов необходимо проводить на
конкурсной основе, путем организации подрядных торгов, конкурсов, тендеров.
Отношения между участниками проекта при его реализации, осуществлении
закупок и поставок регулируются определенной правовой формой-контрактом
(договором).
Контракты фиксируют достигнутые между сторонами соглашения по
осуществлению либо всего комплекса, либо отдельных работ и услуг, по поставке
материально-технических ресурсов и оборудования, связанных с подготовкой,
разработкой, реализацией проекта и управлением им, а также условия их
выполнения.
4.6 План управления по организации производства винилового сайдинга
План управления по организации производства винилового сайдинга
предусматривает возможное место внедренческой группы структуре предприятия
(рис.4.8).
Рисунок 4.8. Возможное место внедренческой группы в структуре
предприятия.
4.7 План управления эффективностью
реализации проекта
Реализация любого проекта направлена на достижение заранее заданных и
четко сформулированных целей и связанных с ними конкретных результатов. Цель
может быть определена как намерение достичь того или иного результата. В свою очередь,
планируемый результат является объектом целеполагания проекта.
Реализация проекта сопряжена с воздействием на него целого ряда внешних и
внутренних факторов, не учтенных или учтенных не полностью на этапе
стратегического, тактического и оперативного планирования. Эти факторы могут
существенно влиять на фактические параметры проекта, такие, как себестоимость
работ, сроки и т.д. В связи с этим руководству проекта необходимо постоянно
оценивать фактически достигнутые промежуточные результаты, сравнивать их с
плановыми показателями, выявлять причины отклонений и корректировать ход
реализации проекта (контроль и управление изменениями проекта).
Оценка прогнозируемых конечных результатов проекта, проводимая на стадии
его реализации, дает возможность определить, насколько правильно реализуется
проект в целом. Анализ фактических конечных результатов проекта позволяет
сделать соответствующие выводы на будущее и принять меры по усовершенствованию
подходов к управлению проектами.
Различают промежуточные и конечные результаты проекта. Промежуточные
результаты, как правило, связаны с выполнением комплексов (пакетов) работ и
завершением определенных вех проекта. Конечный результат связан с окончательной
реализацией всего проекта. Точной оценке поддаются в основном экономические
результаты проекта. Результаты (последствия) социального, экологического,
политического характера корректной количественной оценке практически не
поддаются.
Результаты проекта могут быть выражены в виде статических и динамических
показателей, абсолютных и относительных величин.
В качестве результатов проекта могут выступать:
– абсолютные показатели продолжительности, затрат и выгод проекта
(продолжительность строительства, стоимость выполненных работ, объем
затраченных ресурсов, прибыль от эксплуатации проекта, срок окупаемости и др.);
– относительные показатели эффективности использования ресурсов
проекта (оборачиваемость ресурсов, производительность труда, рентабельность
проекта, доходность инвестиций и др.);
– динамические показатели, характеризующие изменение во времени или
по отношению к другим аналогичным проектам параметров проекта (например, рост
производительности труда, снижение себестоимости работ, сокращение сроков
строительства и др.).
Результаты могут измеряться в натуральных и денежных единицах, временных
величинах и т.д.
Основными результатами проекта являются:
1. Факт завершения проекта (достижение поставленных целей с
выполнением требований качественного характера).
2. Стоимость выполненных работ (стоимость затраченных ресурсов).
. Продолжительность реализации проекта.
. Экономические выгоды, полученные в результате реализации проекта
(доход, прибыль, укрепление рыночных позиций и др.).
. Социально-экономические достижения (увеличение занятости, рост
уровня жизни населения и т.д.).
Оценка результатов проекта основана на сравнении фактических показателей
с плановыми и (или) с показателями аналогичных проектов. Таким образом, оценка
характеризует меру достижения намеченных целей (результатов) и относительные
преимущества реализуемого проекта.
Анализ результатов позволяет выявить факторы, приведшие к отклонениям от
заданных параметров проекта, обнаружить «слабые места», установить причину
сбоев, задержек, перерасхода средств и других «неприятностей». Оценка и анализ
результатов проекта служат основой эффективного управления проектом.
.8 План страхования рисков
Для оценки риска проекта использовалась методика, предложенная Липсицом
И.В. и Коссовым В.В., и известная как методика постадийной оценки риска.
В данной методике под риском понимается опасность того, что цели,
поставленные в проекте, могут быть не достигнуты полностью или частично. Т.к.
рассматриваемый проект достаточно сложен в том отношении, что охватывает
несколько достаточно четко выраженных стадий, то и оценку риска целесообразно
проводить по ним, т.е. по подготовительной, строительной стадиям и стадии
функционирования
Постадийная оценка рисков основана на том, что риски определяются для
каждой стадии проекта отдельно, а затем находится суммарный риск по всему
проекту. В настоящем проекте выделяются следующие стадии:
– подготовительная: выполнение всего комплекса работ, необходимого для
начала реализации проекта;
– строительная: закупка и монтаж оборудования;
– функционирования: вывод проекта на полную мощность и получение прибыли.
По характеру воздействия риски делятся на простые и составные. Составные
риски являются композицией простых, каждый из которых в композиции
рассматривается как простой риск. Простые риски определяются полным перечнем
непересекающихся событий, т.е. каждое из них рассматривается как не зависящее
от других. В связи с этим первой задачей является составление исчерпывающего
перечня рисков. Второй задачей является определение удельного веса каждого
простого риска во всей их совокупности.
Характер инвестиционного проекта как чего-то совершаемого в
индивидуальном порядке, по существу, оставляет единственную возможность для
оценки значений рисков - использование мнений экспертов. Для оценки вероятности
рисков использовались мнения трех экспертов.
Разработчиками проекта был составлен перечень первичных рисков по всем
стадиям проекта. Каждому эксперту, работающему отдельно, предоставлялся
перечень первичных рисков, и им предлагалось оценить вероятность их
наступления, руководствуясь следующей системой оценок:
– 0 - риск рассматривается как несущественный;
– 25 - риск, скорее всего, не реализуется;
– 50 - о наступлении события ничего определенного сказать нельзя;
– 75 - риск, скорее всего, проявится;
– 100 - риск наверняка реализуется.
Оценки экспертов подвергались анализу на их непротиворечивость согласно
принятой методике. Три оценки сведены в среднюю, которая используется в
дальнейших расчетах
В графе 6 таблицы приведены оценки приоритетов, которые отражают важность
каждого отдельного события для всего проекта. Обоснование приоритетов выполнено
разработчиками проекта.
Вопрос о доступности подрядчиков на месте является обязательным для
подготовительной стадии. Убежденность в их наличии является важным условием
успеха дела. Все три эксперта единодушны в том, что с этой стороны неприятности
не угрожают.
После определения вероятностей по простым рискам была проведена
интегральная оценка риска. В соответствии с применяемой методикой интегральная
оценка риска осуществлялась в два последовательных этапа: сначала определялась
оценка риска для каждой из стадий, предварительно рассчитав риски для подстадий
(композиций), стадии функционирования - финансово-экономической,
технологической, социальной и экологической; после этого можно работать с
объединенными рисками и дать оценку риска всего проекта на основе оценок риска
отдельных стадий.
Для получения оценки объединенных рисков использовалась процедура
взвешивания, для которой необходимо определить веса, с которыми каждый простой
риск входит в общий риск проекта. При этом использовалась единая систему весов
для каждой композиции простых рисков, веса удовлетворяли естественному условию
неотрицательности. а их сумма была равна единице.
Процедура взвешивания (определение веса, с которыми каждый простой риск
входит в общий риск проекта) проводилась согласно следующим правилам:
– все простые риски могут быть проранжированы по степени важности
(расставлены по приоритетам). Риски первого приоритета имеют больший вес, чем
риски второго, и т.д.;
– все риски с одним и тем же приоритетом имеют равные веса.
Определение приоритетов прямо связано с социально-экономической ситуацией
в стране. Так как она существенным образом связана с неплатежами, то все риски,
связанные с системой расчетов, имели первый приоритет. Второй приоритет был
отдан социальным факторам.
При анализе рисков рассматриваемого проекта были использованы три
приоритета. Они определяют значения весов следующим образом: первый и последний
приоритеты определяют соответственно максимальное и минимальное значение весов;
веса, второй приоритет является средним арифметическим между ними, т.е. веса,
соответствующие соседним приоритетам, являются эквидистантными. Для получения
значений веса каждого простого риска было принято отношение весов,
соответствующих первому и третьему приоритетам, равное 10 и вес простого риска
в третьем приоритете был принят равным 0,01.
При использовании средней арифметической вес одного простого риска в
первом приоритете составит 0,1. Вес простого риска во втором приоритете
составит 0,055=(0,01+0,1)/2. Анализ рисков настоящего инвестиционного проекта
приведен в таблице 4.8 . Из приведенных данных следует, что вероятность риска
для подготовительной стадии - 1,67%, которая складывается из риска отношения с
местными властями.
Таблица 4.8 - Оценки экспертов
|
Простые риски
|
Эксперты
|
Средняя Vi
|
Приоритет Pi
|
Wi
|
Pi
|
|
|
Эксперт 1
|
Эксперт 2
|
Эксперт 3
|
|
|
|
|
|
1
|
2
|
3
|
4
|
5
|
6
|
7
|
8
|
|
Подготовительная стадия
|
1,67
|
|
1.
|
Удаленность от инженерных сетей
|
0
|
0
|
0
|
0
|
3
|
0,01
|
0,00
|
|
2.
|
Отношение местных властей
|
25
|
0
|
25
|
17
|
1
|
0,1
|
1,67
|
|
3.
|
Доступность подрядчиков на месте
|
0
|
0
|
0
|
0
|
3
|
0,01
|
0,00
|
|
Строительство
|
9,83
|
|
1.
|
Платежеспособность заказчика
|
0
|
25
|
25
|
17
|
1
|
0,1
|
1,67
|
|
2.
|
Непредвиденные затраты
|
50
|
50
|
75
|
58
|
1
|
0,1
|
5,83
|
|
3.
|
Валютный риск
|
25
|
0
|
25
|
17
|
1
|
0,1
|
1,67
|
|
4.
|
Недостатки проектно-изыскательских работ
|
25
|
50
|
25
|
33
|
3
|
0,01
|
0,33
|
|
5.
|
Несвоевременная поставка комплектующих
|
25
|
25
|
0
|
17
|
3
|
0,01
|
0,17
|
|
6.
|
Несвоевременная подготовка ИТР и рабочих
|
0
|
0
|
0
|
0
|
2
|
0,055
|
0,00
|
|
7.
|
Недобросовестность подрядчика
|
25
|
25
|
17
|
3
|
0,01
|
0,17
|
|
Функционирование
|
10,29
|
|
Финансово-экономические:
|
6,25
|
|
1.
|
Неустойчивость спроса
|
25
|
25
|
50
|
33
|
3
|
0,01
|
0,33
|
|
2.
|
Появление альтернативного продукта (конкурента)
|
25
|
25
|
50
|
33
|
3
|
0,01
|
0,33
|
|
3.
|
Снижение цен конкурентами
|
25
|
25
|
25
|
25
|
3
|
0,01
|
0,25
|
|
4.
|
Увеличение производства у конкурентов
|
25
|
0
|
0
|
8
|
3
|
0,01
|
0,08
|
|
5.
|
Рост налогов
|
50
|
50
|
50
|
50
|
3
|
0,01
|
0,50
|
|
6.
|
Неплатежеспособность потребителей
|
0
|
0
|
25
|
8
|
1
|
0,1
|
0,83
|
|
7.
|
Рост цен на сырье, материалы, перевозки
|
50
|
50
|
25
|
42
|
3
|
0,01
|
0,42
|
|
8.
|
Зависимость от поставщиков
|
25
|
0
|
25
|
17
|
3
|
0,01
|
0,17
|
|
9.
|
Недостаток оборотных средств
|
25
|
25
|
50
|
33
|
1
|
0,1
|
3,33
|
|
Социальные:
|
2,46
|
|
1.
|
Трудности с набором квалифицированной рабочей силы
|
0
|
0
|
25
|
8
|
3
|
0,01
|
0,08
|
|
2.
|
Угроза забастовки
|
25
|
25
|
0
|
17
|
1
|
0,1
|
1,67
|
|
3.
|
Отношение местных властей
|
25
|
25
|
0
|
17
|
3
|
0,01
|
0,17
|
|
4.
|
Недостаточный уровень заработной платы
|
0
|
25
|
0
|
8
|
2
|
0,055
|
0,46
|
|
5.
|
Квалификация кадров
|
0
|
0
|
25
|
8
|
3
|
0,01
|
0,08
|
|
Технические:
|
1,33
|
|
1.
|
Нестабильность качества сырья и материалов
|
25
|
0
|
25
|
17
|
3
|
0,01
|
0,17
|
|
2.
|
Новизна технологии
|
0
|
25
|
25
|
17
|
3
|
0,01
|
0,17
|
|
3.
|
Недостаточная надежность технологии
|
0
|
25
|
25
|
17
|
2
|
0,055
|
0,92
|
|
4.
|
Отсутствие резерва мощности
|
0
|
25
|
0
|
8
|
3
|
0,01
|
0,08
|
|
Экологические:
|
0,25
|
|
1.
|
Вероятность залповых выбросов
|
0
|
25
|
25
|
17
|
3
|
0,01
|
0,17
|
|
2.
|
Вредность производства
|
0
|
25
|
0
|
8
|
3
|
0,01
|
0,08
|
|
Суммарный риск проекта
|
21,79
|
Строительная стадия отличается существенно более высоким уровнем риска,
чем подготовительная. Особую опасность в ней представляют непредвиденные
затраты, из-за которых может снизиться общая рентабельность проекта. Обратим
внимание на то, что один из простых рисков - несвоевременная подготовка ИТР и
рабочих - признан экспертами несущественным. Все они выразили уверенность в
том, что вероятность этого риска равна нулю.
Из результатов расчета финансово-экономических рисков следует, что
средняя вероятность составляет примерно 6,25%, причем главной, доминирующими
причинами этого является недостаток оборотных средств, вероятность
существенного изменения налоговой системы и возможная неплатежеспособность
потребителей.
Вероятность социальных рисков составляет 2,46%, причем их подавляющая
часть обусловлена угрозой забастовки.
Среди технических рисков, как и следовало ожидать, наибольшие опасения
вызывает недостаточная надежность технологии. Рассматриваемый проект не связан
со значительными экологическими рисками.
Таким образом, сведенные воедино риски по композициям стадии
функционирования приведены в таблице 4.9.
Таблица 4.9 - Риски стадии функционирования
|
Композиции
|
Риск
|
|
Финансово-экономические
|
6,25
|
|
Социальные
|
2,46
|
|
Технические
|
1,33
|
|
Экологические
|
0,25
|
|
Итого
|
10,29
|
Сведенные по всем стадиям инвестиционного проекта риски приведены в
таблице 4.10.
Таблица 4.10 - Риски инвестиционного проекта
|
Стадия
|
Риск
|
|
Подготовительная
|
1,67
|
|
Строительная
|
9,83
|
|
Функционирования
|
10,29
|
|
Всего
|
21,79
|
Риск проекта, как правило, в первую очередь связан с небольшим числом
особо опасных факторов. В таблице 4.11. приводятся наиболее значимые риски.
Таблица 4.11 - Наиболее значимые риски
|
Непредвиденные затраты
|
5,83
|
|
Недостаток оборотных средств
|
3,33
|
|
Валютный риск
|
1,67
|
|
Угроза забастовки
|
1,67
|
|
Платежеспособность потребителей
|
1,67
|
В качестве условий предотвращения рисков в бизнес-плане рассматриваются:
– заключение контрактов на поставку и выполнение работ на условиях «под
ключ»;
– получение от первоклассных банков гарантий надлежащего исполнения
контрактов;
– разработка системы мероприятий по снижению потребности
предприятия в оборотных средствах за счет повышения ритмичности работы,
уменьшения запасов, и работы с дебиторами;
– заключение долгосрочных контрактов с четкими условиями и
штрафными санкциями;
– использование механизмов страхования валютных рисков
(хеджирование, закрытие открытой валютной позиции и др.).
.9 Календарное планирование
реализации проекта по организации производства винилового сайдинга
.9.1 Основные задачи проекта
В данном разделе разработана система целенаправленных действий по
реализации проекта, предусматривающая порядок, последовательность и сроки
выполнения работ.
Для реализации проекта необходимо выполнить следующие основные задачи:
1. Образование команды проекта.
2. Разработка технологии.
. Детальное проектирование.
. Поставка оборудования, материалов для первых пусковых и
испытательных операций.
. Монтаж и пуск оборудования.
. Предпроизводственный маркетинг.
. Сдача оборудования в эксплуатацию.
4.9.2 Разработка технологии
Сетевая модель в табличной форме приведена в таблице 4.12. На рис.4.11
представлен сетевой график. Критический путь Lкр проходит через события 0-1-2-4-5-6. Его длина составляет 30
дней. В табл. 4.13. представлены временные параметры графика.
Таблица 4.12 - Перечень работ по разработке технологии
|
Код
|
Работа
|
Продолжительность в человеко-днях
|
Ответственный
|
|
0-1
|
Составление тех.задания на разработку технологического
процесса
|
3
|
менеджер по проекту
|
|
1-2
|
Пооперационная разработка тех.процесса (тех.карт,
тех.маршрута)
|
15
|
главный инженер-технолог
|
|
1-3
|
Составление внутренних стандартов предприятия
|
17
|
главный инженер-технолог
|
|
2-4
|
Создание системы контроля качества тех.процесса и продукции
|
8
|
главный инженер-технолог
|
|
2-5
|
Утверждение тех.процесса согласно ГОСТ, ОСТ, внутренних
стандартов предприятия
|
5
|
главный инженер-технолог
|
|
4-5
|
Фиктивная работа
|
|
|
|
3-5
|
Фиктивная работа
|
|
|
|
5-6
|
Комплектация технологической документации по производству
винилового сайцдинга
|
4
|
главный инженер-технолог
|
Рисунок 4.11 - Сетевой график выполнения работ по разработке технологии
производства винилового сайдинга
Таблица 4.13 - Временные параметры в человеко-днях
|
№ события
|
Ранний срок, Тр
|
Поздний срок, Тп
|
Резерв времени, Р
|
|
0
|
0
|
0
|
0
|
|
1
|
3
|
3
|
0
|
|
2
|
18
|
18
|
0
|
|
3
|
20
|
26
|
6
|
|
4
|
26
|
26
|
0
|
|
5
|
26
|
26
|
0
|
|
6
|
30
|
30
|
0
|
Резерв времени имеет лишь оно событие (№3): работа над внутренними
стандартами предприятия может быть увеличена с 20 до 26 дней.
Некритические пути:
Длина пути L1(0-1- 3-5-6) = 24. Резерв 30-24=6
человеко-дней.
Длина пути L2(0-1- 2-5-6) = 27. Резерв 30-27=3
человеко-дня.
4.9.3 Детальное проектирование
Таблица 4.14 - Перечень работ по детальному проектированию
|
Код
|
Работа
|
Продолжительность в человеко-днях
|
Ответственный
|
|
0-1
|
Составление производственной программы
|
9
|
главный инженер
|
|
0-2
|
Спецификация оборудования
|
2
|
главный инженер
|
|
1-4
|
Фиктивная работа
|
|
|
|
2-3
|
Обработка документации по эксплуатации и тех.обслуживанию
|
3
|
Координатор работ по эксплуатации
|
|
2-4
|
8
|
Начальник конструкторско-технологического отдела
|
|
3-5
|
Разработка стандартов на испытание и приемку оборудования
|
7
|
Начальник конструкторско-технологического отдела
|
|
5-4
|
Фиктивная работа
|
|
|
Рисунок .4.12 - Сетевой график выполнения работ по детальному
проектированию
Критический путь Lкр
проходит через
события 0-2-3-5-4. Его длина составляет 12 дней. В таблице 4.15 представлены
временные параметры графика.
Таблица 4.15 - Временные параметры в человеко-днях
|
№ события
|
Ранний срок, Тр
|
Поздний срок, Тп
|
Резерв времени, Р
|
|
1
|
2
|
3
|
4
|
|
0
|
0
|
0
|
0
|
|
1
|
9
|
12
|
3
|
|
1
|
2
|
3
|
4
|
|
2
|
2
|
2
|
0
|
|
3
|
5
|
5
|
0
|
|
4
|
12
|
12
|
0
|
|
5
|
12
|
12
|
0
|
Таким образом, можно продлить составление производственной программы на 3
дня, остальные события не имеют резерва времени.
Некритические пути также обладают резервами времени.
Длина пути L1(0-1- 4) = 9. Резерв 12-9=3
человеко-дня.
Длина пути L2(0-2-4) = 10. Резерв 12-10=2
человеко-дня.
4.9.4 Поставка технического обеспечения
для первых испытательных операций производства винилового сайдинга
Сетевая модель в табличной форме приведена в таблице 4.16. На рис.4.13
представлен сетевой график.
Рисунок.4.13 - Сетевой график выполнения работ по поставке технического
обеспечения для первых испытательных операций
Таблица 4.16 - Перечень работ по поставке технического обеспечения для
первых испытательных операций
|
Код
|
Работа
|
Продолжительность в человеко-днях
|
Ответственный
|
|
0-1
|
Обработка и анализ разработанной спецификации оборудования
|
1
|
главный инженер
|
|
0-2
|
Определение потребности в оснастке, инструменте, инвентаре
|
2
|
главный инженер
|
|
0-3
|
Определение потребности в сырье, материале
|
2
|
главный инженер
|
|
1-4
|
Поиск и выбор поставщика оборудования
|
7
|
главный инженер
|
|
4-5
|
Заключение договоров купли-продажи по оборудованию
|
7
|
Гл. юрист
|
|
5-10
|
Оплата счетов и поставка оборудования
|
8
|
бухгалтерия
|
|
2-6
|
Поиск и выбор поставщиков инструмента, оснастки, инвентаря
|
3
|
главный инженер
|
|
6-7
|
Заключение договоров на поставку
|
3
|
Гл. юрист
|
|
7-10
|
Оплата счетов на поставку, поставка инструмента, оснастки,
инвентаря
|
2
|
бухгалтерия
|
|
3-8
|
Поиск и выбор поставщиков сырья, материала
|
3
|
главный инженер
|
|
8-9
|
Заключение договоров на поставку
|
3
|
Гл. юрист
|
|
9-10
|
Оплата счетов на поставку, поставка сырья, материала
|
2
|
бухгалтерия
|
Критический путь Lкр
проходит через
события 0-1-4-5-10. Его длина составляет 23 дней. В таблице 4.17 представлены
временные параметры графика.
Таблица 4.17 - Временные параметры в человеко-днях
|
№ события
|
Ранний срок, Тр
|
Поздний срок, Тп
|
Резерв времени, Р
|
|
0
|
0
|
0
|
0
|
|
1
|
1
|
1
|
0
|
|
2
|
2
|
15
|
13
|
|
4
|
8
|
8
|
0
|
|
5
|
15
|
15
|
0
|
|
6
|
5
|
18
|
13
|
|
7
|
8
|
21
|
3
|
|
8
|
5
|
18
|
13
|
|
9
|
8
|
21
|
3
|
|
10
|
23
|
23
|
0
|
Таким образом, самые напряженные работы - работы по закупке и поставке
оборудования. Срыв сроков их выполнения не допустим.
Работы по поставке оснастки, инструмента, инвентаря, сырья, материалов
имеют резервы времени. Они лежат на некритических путях L1, L2, которые имеют следующие длины и резервы:
Длина пути L1(0-2-6-7-10) = 10. Резерв 23-10=13
человеко-дней.
Длина пути L2(0-3-8-9-10) = 10. Резерв 23-10=13
человеко-дней.
4.9.5 Опытная эксплуатация линии по
производству винилового сайдинга
Сетевая модель показана на рис. 4.14 и в табличной форме приведена в
таблице 4.18.
Рисунок 4.14 - Сетевой график выполнения работ по опытной эксплуатации
линии винилового сайдинга
Таблица 4.18 - Перечень работ по монтажу оборудования
|
Код
|
Работа
|
Продолжительность в человеко-днях
|
Ответственный
|
|
0-1
|
Обработка и анализ проектной документации
|
1
|
Гл. инженер
|
|
1-2
|
Установка и монтаж технологического оборудования
|
7
|
Гл. инженер
|
|
2-3
|
Настройка технологического оборудования
|
2
|
Начальник цеха
|
|
3-4
|
Испытания, аттестация
|
2
|
Начальник цеха
|
|
4-5
|
Квалификационный допуск персонала к работе с линией производства
винилового сайдинга
|
3
|
Гл. инженер
|
|
5-6
|
Составление акта об окончании опытной эксплуатации линии
производства винилового сайдинга
|
1
|
Гл. инженер
|
Критический путь Lкр
проходит через
события 0-1-2-3-4-5-6. Его длина составляет 16 дней. В табл. 4.19. представлены
временные параметры графика.
Таблица 4.19 - Временные параметры в человеко-днях
|
№ события
|
Ранний срок, Тр
|
Поздний срок, Тп
|
Резерв времени, Р
|
|
0
|
0
|
0
|
0
|
|
1
|
1
|
1
|
0
|
|
2
|
8
|
8
|
0
|
|
3
|
10
|
10
|
0
|
|
4
|
12
|
12
|
0
|
|
5
|
15
|
15
|
0
|
|
6
|
16
|
16
|
0
|
Все работы лежат на критическом пути. Некритических путей нет. Резервов
времени нет.
4.9.6 Предварительная оценка
организации производства винилового сайдинга
Сетевая модель в табличной форме приведена в таблице 4.20.
Таблица 4.20 - Перечень работ по предварительной оценке внедрения
организации производства винилового сайдинга
|
Код
|
Работа
|
Продолжительность в человеко-днях
|
Ответственный за выполнение
|
|
0-1
|
Изучение потребности в виниловом сайдинге
|
7
|
менеджер проекта
|
|
0-2
|
Изучение предложения, альтернатив
|
7
|
менеджер проекта
|
|
1-3
|
Определение емкости работ
|
3
|
менеджер проекта
|
|
1-4
|
Позиционирование винилового сайдинга
|
3
|
менеджер проекта
|
|
3-5
|
Фиктивная работа
|
|
|
|
4-5
|
Фиктивная работа
|
|
|
|
2-5
|
Анализ слабых и сильных сторон по сравнению с
конкурирующими поставщиками винилового сайдинга
|
2
|
менеджер проекта
|
|
5-6
|
Определение потенциальной доли рынка винилового сайдинга
|
1
|
менеджер проекта
|
|
6-7
|
Определение возможных объемов работ
|
1
|
менеджер проекта
|
|
7-8
|
Разработка стратегии внедрения
|
2
|
менеджер проекта
|
Рисунок 4.15 - Сетевой график выполнения работ по предварительной оценке
внедрения
Критический путь Lкр
проходит через
события 0-2-5-6-7-8. Его длина составляет 16 дней. В таблице 4.21. представлены
временные параметры графика.
Таблица 4.22 - Временные параметры в человеко-днях
|
№ события
|
Ранний срок, Тр
|
Поздний срок, Тп
|
Резерв времени, Р
|
|
0
|
0
|
0
|
0
|
|
1
|
7
|
13
|
6
|
|
2
|
7
|
7
|
0
|
|
3
|
10
|
16
|
6
|
|
4
|
10
|
16
|
6
|
|
5
|
12
|
12
|
0
|
|
6
|
13
|
13
|
0
|
|
7
|
14
|
14
|
0
|
|
8
|
16
|
16
|
0
|
Таким образом, события № 1, 3, 4 имеют резервы во времени свершения.
Некритические пути:
Длина пути L1(0-1-3-5-6-7-8) = 14. Резерв 16-14=2
человеко-дня.
Длина пути L2(0-1-4-5-6-7-8) = 14. Резерв 16-14=2
человеко-дня.
4.9.7 Сдача в эксплуатацию линии по
производству винилового сайдинга
Сетевая модель в табличной форме приведена в таблице 4.23.
Таблица 4.23 - Перечень работ по сдаче в эксплуатацию линии винилового
сайдинга
|
Код
|
Работа
|
Продолжительность в человеко-днях
|
Ответственный за выполнение
|
|
0-1
|
Подписание акта соответствия и готовности
|
10
|
Менеджер проекта
|
|
1-2
|
Опытная эксплуатация линии по производству винилового
сайдинга
|
2
|
Главный инженер
|
|
2-3
|
Фиксирование и ликвидация возникших замечаний
|
2
|
Менеджер проекта
|
|
3-4
|
Запуск в эксплуатацию линии по производству винилового
сайдинга
|
1
|
Главный инженер
|
На рис.4.16 представлен сетевой график.
Рисунок 4.16 - Сетевой график выполнения работ по сдаче в эксплуатацию
линии по производству винилового сайдинга
Все события лежат на критическом пути Lкр (0-1-2-3-4). Его длина
составляет 15 дней. В табл. 4.24 представлены временные параметры графика.
Таблица 4.24 - Временные параметры в человеко-днях
|
№ события
|
Ранний срок, Тр
|
Поздний срок, Тп
|
Резерв времени, Р
|
|
0
|
0
|
0
|
0
|
10
|
10
|
0
|
|
2
|
12
|
12
|
0
|
|
3
|
14
|
14
|
0
|
|
4
|
15
|
15
|
0
|
Данные работы являются завершающими во всем комплексе работ по запуску
проекта в фазу функционирования. Поэтому они имеют высокую степень важности.
Для их свершения устанавливаются точные сроки выполнения. Резервы времени равны
нулю.
4.10 Выводы по главе 4
В результате выполнения главы 4 дипломного проекта разработан комплекс
средств управления проектом, включающий в себя содержание этапов проекта по
организации производства винилового сайдинга, создание команды проекта,
формирование структуры команды проекта, определение функциональных обязанностей
участников команды проекта, составление мастер-плана проекта, сетевой график
реализации проекта, юридическая легализация проекта.
Разработан план управления организации производства винилового сайдинга,
аспекты и принципы обеспечения качества проекта, организация управления
качеством проекта, план управления эффективностью реализации проекта.
Выполнена оценка промежуточных и конечных результатов проекта,
определение эффективности достижения целей проекта, разработан план страхования
рисков.
Выполнено календарное планирование реализации проекта, образование
команды проекта, произведена предварительная оценка организации производства
винилового сайдинга, сдача в эксплуатацию линии по производству винилового
сайдинга.
ЗАКЛЮЧЕНИЕ
Выполненный анализ диагностики хозяйственной деятельности предприятия ООО
«КонтрактСтройСервис» выявил следующие основные проблемы предприятия:
– Снижение эффективности деятельности ООО «КонтрактСтройСервис».
– Снижение рентабельности деятельности предприятия.
– Увеличение затрат на производство и реализацию продукции.
– Увеличение стоимости на сырье, электроэнергию, материалы.
– Инфляция.
– Снижение чистой прибыли.
– Увеличение расходов от прочей деятельности.
С целью устранения выявленных проблем намечены следующие пути
совершенствования хозяйственной деятельности предприятия:
– Повышение эффективности деятельности предприятия.
– Увеличение объема прибыли.
– Снижение себестоимости строительных услуг.
– Повышение качества строительных услуг.
– Расширение инвестиционной деятельности за счет создания
производсвенного участка по выпуску винилового сайдинга.
В рамках проекта планируется организовать производство выпуска винилового
сайдинга для наружной отделки зданий и сооружений. Основным направлением
деятельности предприятия является выпуск винилового сайдинга разной
конструкции, цвета, фактуры.
Общая стоимость проекта по запуску производства винилового сайдинга
стоставляет около 20 млн. руб. Планируемый объем выпуска готовой продукции
около 400 000 кв.м винилового сайдинга в год на общую сумму 121 млн. руб. В
дальнейшем планируется увеличить ассортимент выпускаемой продукции.
Инициатор проекта - ООО «КонтактСтройСервис». Организационно- правовая
форма собственности - частная. Размер Уставный капитала составляет 55 тыс. руб.
Положительный эффект данного бизнеса достигается по следующим позициям:
. Происходит значительная экономия транспортных издержек (100- 200%) по
сравнению с другими фирмами, вовлеченными в рассматриваемую сферу деятельности,
и имеющими до 40 поставщиков.
2. Заимствование прогрессивной технологии не только производства, но и
складирования, когда сырье закупается не впрок, а под конкретный заказ. Как
следствие, сокращаются и таможенные расходы, производственные запасы и
незавершенное производство.
Отличительной особенностью ООО «КонтактСтройСервис» является именно
единство поставок.
ООО «КонтактСтройСервис» будет единственным предприятием, самостоятельно
осуществляющим монтаж своей продукции (как неотъемлемую часть технологического
процесса). Остальные фирмы привлекают сторонние организации для монтажа, что в
итоге снижает его качество и сказывается на издержках производства в сторону
увеличения.
Рынком сбыта готовой продукции является Татарстан и Среднее Поволжье.
Одним из основных способов продвижения товара на рынок будет реклама -
самый мощный стимулятор спроса.
Маркетинговой стратегией ООО «КонтактСтройСервис» является ценовая
конкуренция при обеспечении эксклюзивного качества изделий.
Весь проект должен окупиться приблизительно за 1 год при выходе
предприятия на полную производственную мощность.
Финансовый план инвестиционного проекта отражает динамику поступления и
расходования денежных средств фирмы при поэтапном наращивании мощности
производства и реализации.
Остальные риски, как таковые, на мой взгляд, не достаточно актуальны, за
исключением роста налогов, и поэтому особой опасности для организации данного
вида деятельности не представляют.
В результате выполнения главы 4 дипломного проекта разработан комплекс
средств управления проектом, включающий в себя содержание этапов проекта по
организации производства винилового сайдинга, создание команды проекта,
формирование структуры команды проекта, определение функциональных обязанностей
участников команды проекта, составление мастер-плана проекта, сетевой график
реализации проекта, юридическая легализация проекта.
Разработан план управления организации производства винилового сайдинга,
аспекты и принципы обеспечения качества проекта, организация управления
качеством проекта, план управления эффективностью реализации проекта.
Выполнена оценка промежуточных и конечных результатов проекта,
определение эффективности достижения целей проекта, разработан план страхования
рисков.
Выполнено календарное планирование реализации проекта, образование
команды проекта, произведена предварительная оценка организации производства
винилового сайдинга, сдача в эксплуатацию линии по производству винилового
сайдинга.
СПИСОК ИСПОЛЬЗОВАННЫХ ИСТОЧНИКОВ
1. Баканов М.И., Шеремет А.Д. Теория экономического
анализа: Учебник. - 4-е изд., доп. и перераб. - М.: Финансы и статистика, 2002.
- 416 с.
2. Бизнес-планирование: Учебник/Под ред. В.М.
Попова и С.И. Ляпунова. - М.: Финансы и статистика, 2002. - 672 с.: ил.
3. Бухгалтерские балансы ООО «КонтактСтройСервис» за
2007-2009 гг.
4. Инвестиционный анализ / В.А. Чернов; под ред.
М.И. Баканова. - Москва, ЮНИТИ, 2008г.
5. Кузнецов Б.Л., Коврижных О.Е.
Организационно-экономический механизм управления проектами: Учебное пособие. -
Наб. Челны: Изд-во Камского государственного политехнического института, 2003.
- 214 с.
6. Мазур И.И. Управление проектами: Учебное пособие
для студентов, обучающихся по специальности «Менеджмент организации»/ И.И.
Мазур, В.Д. Шапиро, Н.Г. Ольдерогге. Под общей редакцией И.И. Мазура. - 3-е
изд. - М.: Омега - Л, 2005. - 664 с.
7. Методические рекомендации по оценке
эффективности инвестиционных проектов (вторая редакция) - М.: Экономика, 2000.
8. Методические указания по выполнению курсовой
работы по дисциплине «Управление проектами»/ Составитель: профессор, д.т.н.
Б.Л. Кузнецов. - Наб. Челны: Изд-во ИНЭКА, 2008. - 97 с.
9. Методические указания к курсовой работе по
дисциплине «Анализ и диагностика финансово-хозяйственной деятельности
предприятия»/ Составитель Э.Р. Мубаракшина. - Наб. Челны: Изд-во КамПИ, 2002. -
68 с.
10. Оценка эффективности инвестиционных проектов /
А.С. Волков, А.А.Марченко.- Москва, РИОР, 2006г.
11. Савицкая Г.В. Анализ хозяйственной деятельности
предприятия: 4-е изд., перераб. и доп. - Минск: ООО «Новое знание», 2000. - 688
с.
12. Сухова Л.Ф., Чернова Н.А. Практикум по разработке
бизнес-плана и финансовому анализу предприятия: Учебное пособие.- М.: Финансы и
статистика, 2002.- 160 с.: ил.
. Алексеева М.М. Планирование деятельности фирмы:
учебно-методическое пособие. М.: Финансы и статистика, 2003. - 248 с.
14. Методические положения по оценке финансового
состояния предприятий и установлению неудовлетворительной структуры баланса. -
Распоряжение ФУДН от 12.08.94. № 31-р.
15. Ковалев В.В. Финансовый анализ: Управление капиталом.
Выбор инвестиций. Анализ отчётности. - М.: Финансы и статистика, 2000. - 332 с.
. Басовский Л.Е., Басовская Е.Н. Комплексный
экономический анализ хозяйственной деятельности: Учеб.пособие. - М.: ИНФРА-М,
2004. - 366 с.
. Ефимова О.В. Финансовый анализ. - 4-е изд., перераб.
и доп. - М.: Бухгалтерский учет, 2002. - 528 с.