Разработка информационной системы ведения проектов строительной компании ООО 'Стройтек'

  • Вид работы:
    Дипломная (ВКР)
  • Предмет:
    Информационное обеспечение, программирование
  • Язык:
    Русский
    ,
    Формат файла:
    MS Word
    1,75 Мб
  • Опубликовано:
    2013-06-29
Вы можете узнать стоимость помощи в написании студенческой работы.
Помощь в написании работы, которую точно примут!

Разработка информационной системы ведения проектов строительной компании ООО 'Стройтек'

Список сокращений


БД - база данных

АИС - автоматизированная информационная система

ИС - информационная система

БС - базовая станция

СКС - структурированная кабельная система

ЭВМ - электронно-вычислительная система

ЛС - локальная сеть

СУБД - система управления базами данных

АРМ - автоматизированное рабочее место

Введение

В настоящее время на Западе наблюдается бум интереса к методикам и практике управления проектами. По статистике одного из лидеров в области методологии и стандартов в управлении проектами - Института управления проектами (Project Management Institute), - если за первые 30 лет его существования было сертифицировано около 15 тыс. профессионалов в области управления проектами (Project Management Professionals - PMP), то за последний год их количество удвоилось и доросло до 30 тыс. Первые признаки бума уже наблюдаются и в России: от оживленных дискуссий энтузиастов до становления и внедрения полноценных систем управления проектами на российских предприятиях.

В базовое образование западного менеджера в обязательном порядке входят основы управления проектами, тогда как в России управление проектами недавно включили в образовательные программы. На Западе любой серьезный проект невозможно осуществить без руководителя и команды проекта, наличия плана проекта, который включает в себя, наравне с календарным планом работ, планы управления целями, бюджетами, рисками проекта, персоналом, информационными потоками, взаимодействием с контрагентами и т. д. В нашей стране менеджеры зачастую по-разному понимают и интерпретируют само определение проекта и основных стадий его развития. Руководители и исполнители проектов нередко следуют разным правилам «игры», что приводит к непониманию членами команды целей проекта и способов их достижения. Как правило, российский менеджер недооценивает важность планирования, особенно на начальных стадиях проекта, а зачастую вообще не составляет план его проведения.

В настоящее время, даже высококвалифицированный специалист в области управления не может обойтись без программных средств автоматизации управления проектами. В условиях сильной конкуренции от эффективности планировании, эффективности распределения ресурсов зависит благосостояние компании.

Выгоды автоматизации процессов управления проектами таковы.

1.      Рост общей прибыльности проектной деятельности за счет

o     увеличения производительности труда благодаря использованию эффективных программных инструментов;

o     повышения эффективности командной работы;

o     расширения количества успешных проектов.

2.      Экономия средств с помощью

o     эффективного анализа загрузки и распределения ресурсов;

o     прогноза затрат и установления обоснованных сроков;

o     возможности формирования и реализации налаженных правил ведения работ;

o     снижения накладных расходов, связанных со сбором, обработкой, предоставлением и анализом информации.

3.      Повышение эффективности управления как отдельно взятым проектом, так и целым их портфелем благодаря:

o     применению инструментов эффективного планирования и контроля выполнения проектных работ;

o     централизованному учету проектов и возможности анализировать, оптимизировать и легко контролировать портфель проектов ;

o     прозрачности процессов, когда участники понимают, на каком этапе находится проект, кто и какие действия должен произвести для его успешной реализации;

o     повышению качества принятия решений, что обеспечивается оперативностью, полнотой и достоверностью информации, удобными механизмами анализа текущих показателей эффективности, возможностью проанализировать разнообразные варианты и гибко отреагировать на сложившуюся ситуацию;

o     переходу от субъективного, кустарного анализа стратегических целей к принципиально новому организационному уровню.

4.      Перевод процессов обеспечения информативности и коммуникаций на принципиально новый уровень за счет:

o     исключения информационных разрывов между различными бизнес-процессами, определяющими этапы жизненного цикла проектов и интеграцию подсистемы управления проектами в общую систему управления предприятием;

o     повышения персональной ответственности за ввод данных (ведение истории ввода данных и контроль этого процесса );

o     возможности объединения всей информации в едином хранилище и обеспечения легко реализуемого доступа к требуемым данным.

5.      Повышение качества работы, достигаемое в результате:

o     улучшения качества управленческих решений;

o     персонализации ответственности;

o     организации требуемого уровня информативного и коммуникационного обеспечения;

o     снижения влияния человеческого фактора.

6.      Повышение лояльности клиентов за счет улучшения качества исполнения и роста количества успешных проектов.

Аннотация

Работа посвящена созданию программного модуля информационной системы ведения проектов.

Дипломный проект, направлен на решение задачи автоматизации процесса ведения проектов строительной компании. В ходе проектирования был проведен анализ и оценка качества существующих систем, построена функциональная модель процесса ведения проекта, проведено проектирование структуры базы данных, разработан пользовательский интерфейс, проведена оценка эффективности.

Разработанный программный модуль может использоваться как автономное приложение. Программный модуль позволяет снизить нагрузку на специалистов отдела проектирования за счет автоматизации расчета стоимости проекта и формирования сметы, также система позволяет эффективно распределять ресурсы компании среди текущих проектов.

Практическая ценность подтверждена актом реализации информационной системы в отделе проектирования строительной компании «Стройтек».

1. Исследовательский раздел

 

.1 Описание компании


Корпорация ООО «СТРОЙТЭК» существует более 3-х лет, она очень молодая, но при этом добилась на рынке строительства больших результатов.

С 2006 года началась консолидация возможностей корпорации в сфере строительных и смежных услуг. Открылись две базы строительной техники, в Куркино и Капотне. Развитию корпорации способствовали рост производственных мощностей, улучшение технологий выполнения работ и развитие отношений с заказчиками, количество строительной техники стало намного больше.

База монтажной службы начала увеличивать численность рабочих специалистов.

Мастера монтажной службы оснащены отличным оборудованием и инструментом и используют исключительно качественные расходные материалы от ведущих производителей.

Немного позднее, в 2008 году, открылся департамент EPG, компания стала прямым поставщиком из - США, штат Иллинойс, г. Лафайэт генераторов и электрораспределительного оборудования, но по мимо этого поставляет и устанавливает не только продукцию зарубежных производителей, но и российского производства. Параллельно с департаментом EPG, открылась база сервисной службы по обслуживанию газогенераторных установок.

После незначительного роста Корпорации ООО «СТРОЙТЭК», и огромнейшего спроса на предлагаемый товар и строительные работы, в июне 2009 года открылся дополнительный офис для обслуживания клиентов, в котором после интеграции ИТ-систем, органично влился в корпоративную инфраструктуру.

Компания начала активно вступать в различного рода организации, стала членом НП СРО «Объединение генеральных подрядчиков в строительстве», членом НП НАМИКС (Национальное агентство малоэтажного и коттеджного строительства), членом МТПП (Московская Торгово-Промышленная Палата).

За это время корпорация зарекомендовала себя исполнительным и надежным партнёром, чутко реагирующим на запросы заказчиков и их финансовые возможности.

Клиентами компании являются как физические, так и юридические лица.

За годы работы в компании сложилась хорошая команда, которая состоит из бригадиров, инженеров, менеджеров по продажам, по проектам, по закупкам, тендер менеджеров и т.д.

Компания осуществляет все виды строительных и ремонтных работ, также работы по созданию инженерных систем здания: электрические, сантехнические, вентиляционные и слаботочные.

В 2010 году компании предложили строительство пятиэтажного дома во Владимирской области,

В дальнейших перспективах компания планирует строить коттеджные дома на собственных земельных участках. Для реализации этих проектов создан новый отдел по продаже земельных участков и коттеджей.

.2 Описание структуры управления компании

Рассмотрим оргштатную структуру компании, схема структуры приведена на рис. 1.1.

Рис. 1.1 - Оргштатная структура предприятия «СТРОЙТЭК»

Руководит предприятием ООО «СТРОЙТЭК» руководит директор предприятия, он представляет компанию в переговорах с крупными партнерами, заслуживает доклады руководителей отделов, определяет стратегию развития компании. Отвечает за соблюдение трудового законодательства на предприятии. Организует взаимодействие отделов. Отвечает за организацию охраны труда на предприятии. В подчинении директора находятся следующие отделы:

1.      Отдел продаж - занимается приемом заказов от клиентов компании, контролем исполнения заказов, принимает претензии и отзывы от клиентов компании;

2.      Строительный отдел - один из главных отделов компании, включает в свой состав, строителей, инженеров, занимается строительство объектов;

.        Отдел снабжения - занимается закупкой товаров на склад компании от производителей, закупкой необходимых строительных и расходных материалов, техники необходимой для повседневной работы сотрудников компании;

.        Отдел маркетинга - занимается составлением, планированием и проведением маркетинговых исследований потребностей потенциального клиента, оценки клиентом уровня сервиса компании, отдел занимается обеспечением постоянных клиентов компании информацией об акциях и специальных предложениях компании, занимается разработкой различных рекламных компаний для привлечения большего числа клиентов;

.        Экономический отдел - занимается планированием продаж, исследованием потенциала рынка реализации продукции, занимается разработкой бизнес-планов для открытия и развития непрофильных подразделений компании, разработкой системы показателей для анализа эффективности работы предприятия;

.        Технический отдел - занимается обслуживанием парка техники компании, созданием проектов внедрения новых ИС на предприятии, созданием планов обновления технического парка техники компании, проведением обучающих семинаров для сотрудников компании по работе с ИС, функционирующими на предприятии;

.        Бухгалтерский отдел - занимается ведением бухгалтерского и налогового учета на предприятии, подготовкой отчетной документации, составлением смет, договоров, осуществлением анализа бухгалтерской деятельности, оперативной отчетности, связанной с выполнением финансового и кассового плана;

.        Монтажный отдел - занимается монтажом генераторов и электрораспределительного оборудования;

.        Проектный отдел - занимается проектированием объектов, ведением проектов;

.        Складской отдел - осуществляет сборку необходимых материалов для объекта строительства.

Предполагается, что модуль «Ведение проектов» будет функционировать на базе проектного отдела, поэтому рассмотрим подробнее структуру данного отдела. Схема структуры отдела представлена на рис. 1.2.

Рис. 1.2 - Структура экономического отдела

Состав и должностные обязанности сотрудников отдела:

.        Специалист по планированию - занимается планирование работ на объекте;

.        Главный проектировщик - занимается проектированием объектов, расчетом необходимых ресурсов;

.        Ведущий инженер - занимается проектированием инженерной инфраструктуры объекта;

.        Оператор ПК (3 сотрудника) - осуществляет рутинные функции: набор текста, ксерокопирование, подшивка, ввод первичной информации в систему.

Для оценки взаимодействия экономического отдела с другими отделами предприятия рассмотрим схему взаимодействия отделов, представленную на рис. 1.3.

Рис. 1.3 - Схема взаимодействия отделов

Как видно из схемы, проектный отдел занимается созданием проекта объекта, исходя из заказов клиентов, отдел занимается расчетом стоимости и ресурсоемкости проекта, делает заявку на склад на количество необходимых материалов. Проект объекта поступает руководству на утверждение.

.3 Описание процесса ведения проекта

Схема процесса «Ведение проекта» представлена на рис. 1.4.

Рис. 1.4 - Функциональная схема процесса «Ведение проекта»

Как видно из схемы на вход процесса поступает заказ на строительство.

На выходе процесса появляется проект объекта.

Осуществляет процесса проектировщик.

Проектировщик действует в соответствии с должностными инструкциями.

Схема функциональной декомпозиции представлена на рис. 1.5.

Рис. 1.5 - Схема функциональной декомпозиции процесса «Ведение проекта»

Как видно процесс состоит из следующих задач:

.        Оформление технического задания - клиент и сотрудник отдела продаж оформляют требования заказчика в виде технического задания;

.        Определение перечня работ - проектировщик формирует перечень работ по строительству объекта и представляет на утверждение клиенту;

.        Расчет сроков работ и ресурсов - проектировщик рассчитывает сроки выполнения работ, количество строительных материалов, количество задействованных сотрудников и техники и отдает расчеты клиенту на утверждение;

.        Оформление проекта - оформление требований клиента, сметы, плана работ в виде проектной документации.

Самой трудоемкой и сложной задачей процесса является «Расчет сроков работ и ресурсов». Данная задача занимает наибольшее количество времени и часто является причиной ошибок.

Недостатки существующего процесса:

.        Высокая трудоемкость задачи «Расчет сроков работ и ресурсов»;

.        Отсутствие единой базы текущих проектов для распределения ресурсов компании;

.        Отсутствие справочной подсистемы по трудоемкости выполнения каждого вида работ.

.4 Структура программно-аппаратных средств компании

Спецификация рабочего места сотрудника:

·        монитор: HP 17" (1708FP TCO99);

·        системный блок: процессор intel Celeron 2,4 GHz, оперативная память 1 GB, встроенная видео звуковая карта, встроенные колонки;

·        клавиатура;

·        мышь;

·        операционная система: Windows XP;

·        доступ к общему принтеру;

·        доступ к общему многофункциональному устройству.

Схема рабочего места сотрудника представлена на рисунке 1.6. Общая архитектура сети организации представлена на рисунке 1.7.

Рис. 1.6 - Схема рабочего места сотрудника

Рис. 1.7 - Схема локальной сети

Компьютеры объединены в локальную сеть. Компьютеры сети имеют выход в интернет через маршрутизатор.

Количество рабочих станций в проектировочном отделе: 7;

Количество серверов: 1;

Количество коммутаторов: 8.

Структура программного обеспечения отделов представлена на рис. 1.8

Рис. 1.8 - Схема программного обеспечения отделов

Для ведения проектов сотрудники проектного отдела используют пакет «Проект+». Прежде данное ПО удовлетворяло задачам отдела, но постоянно возникаю проблемы с сопровождением данной программы. IT-компания разработавшая данное ПО обанкротилась и в настоящий момент для изменения функций программы и расширения перечня функций приходится обращаться к другим компаниям, при всем при этом они не всегда могут помочь, так как не каждый программист может разобраться в чужом проекте.

Поэтому руководство компании приняло решение создать новый программный продукт на основе существующего ПО, доработать функции и добавить новые.

2. Технологический раздел

 

.1 Анализ ТЗ


Техническое задание на разработку ИС ведения проекта формировалось исходя из недостатков процесса (пункт 1.3), а также рекомендаций конечных пользователей.

Основные требования к системе:

—  Простота установки, настройки и использования;

—  Быстрый доступ к основным сценариям использования;

—  Простая навигация.

Функциональные:

—  Учет заявок;

—  Формирование перечня работ для заявки;

—  Ведение справочника услуг;

—  Ведение справочника материалов;

—  Ведение справочника ресурсов;

—  Расчет необходимого количества материалов и ресурсов для проведения вида работ;

—  Расчет общей стоимости проекта;

—  Формирование сметы проекта и вывод на печать.

Требования к производительности:

—  Код приложения должен быть оптимизирован для достижения максимальной производительности;

—  Запросы к БД должны выполняться с крупными массивами информации.

Требование к безопасности:

Необходимость обеспечить резервное хранение данных, в случае возникновения проблем с основным хранилищем информации.

Требование к масштабированности:

Возможность добавлять и изменять модули программы с минимальными изменениями в коде.

Требования к программной реализации:

Программная реализация должна представлять собой win-приложение.

.2 Цель и назначение разработки

Целью разработки ИС ведения проектов строительной компании «Стройтек» является повышение эффективности ведения проектов за счет автоматизации всех расчетов и учета всех материалов и ресурсов компании.

Назначение ИС:

.        Учет материалов;

.        Учет ресурсов;

.        Учет заявок и сроков исполнения;

.        Планирование загруженности ресурсов;

.        Расчет стоимости видов работ и всего проекта.

.3 Обзор аналогов

В настоящее время существует большое количество программного обеспечения обеспечивающего планирование и управление проектами.

Рассмотрим наиболее распространенные из них.

Microsoft Project (или MSP) - программа управления проектами, разработанная и продаваемая корпорацией Microsoft.Project создан, чтобы помочь менеджеру проекта в разработке планов, распределении ресурсов по задачам, отслеживании прогресса и анализе объёмов работ.Project создаёт расписания критического пути. Расписания могут быть составлены с учётом используемых ресурсов. Цепочка визуализируется в диаграмме Ганта.

Под маркой Microsoft Project доступны сразу несколько продуктов и решений: Microsoft Project Standard - однопользовательская версия для небольших проектовProject Professional - корпоративная версия продукта поддерживающая совместное управление проектами и ресурсами, а также управление портфелями проектов с помощью Microsoft Project Server.Project Web Access - Web-интерфейс для отчетности о выполнении задач, а также просмотра портфелей проектовProject Portfolio Server - продукт для отбора проектов для запуска на основе сбалансированных показателей

Корпоративная редакция Microsoft Project вместе с методикой внедрения на базе Microsoft Solution Framework составляет решение по управлению проектами от корпорации Microsoft под названием Microsoft Enterprise Project Management Solution (MS EPM).

Программа «Планирование производства работ» от компании Visual Data

Программа «Планирование производства работ» предназначена для повышения эффективности управления предприятием путем автоматизации процессов формирования календарных планов выполнения работ с последующим контролем их реализации, с использованием наглядных форм представления данных. Программа адресована руководителям и планово-производственным отделам предприятий прежде всего строительной отрасли, хотя может быть использована и в других отраслях экономики.

Функции программы:

·        автоматизировать и наглядно визуализировать в форме графиков ведение производственной деятельности предприятия по Договорам с заказчиком для строек и объектов (проектов) произвольной организационной структуры;

·        формировать ведомость работ Договора с заказчиком вручную или на основе существующей локальной сметы, импортированной в электронном виде из любой сметной программы;

·        простыми и удобными визуальными средствами превратить ведомость работ Договора в календарный план производства работ в традиционной форме диаграммы Ганта;

·        на основании календарного плана автоматически сформировать планы и графики потребности в ресурсных составляющих проекта.

·        в наглядной графической форме визуализировать ход выполнения работ по Договору с пропорциональным выделением на графике областей задержки/опережения в объемном и стоимостном показателях;

·        обеспечить удобство ввода объемов выполненных работ за произвольные промежутки времени в форме справок о выполнении работ, отображающих оперативное состояние производства;

·        автоматически группировать сведения из справок о выполнении в Акт выполненных работ (формы КС-2, КС-3, М-29).

·        обеспечить оперативную коррекцию сроков исполнения и ресурсных составляющих работ в соответствии с непредвиденно возникшими потребностями производства;

·        автоматически формировать сводные календарные планы, графики выполнения и финансовые результаты в целом по предприятию.

·        выделение работ в субподряд с формированием субподрядных договоров

·        назначение исполнителей с планированием трудовых ресурсов

·        общее и оперативное планирование исполнительной документацией (акты скрытых работ, акты испытаний и прочее) и контроль ее накопления.

Программа PlanWIZARD. Календарное и сетевое планирование

В компании «Визардсофт» предусмотрели возможность грамотно построить сетевое планирование и календарное планирование производства. Мы считаем своей обязанностью автоматизировать сетевое планирование и строительное календарное планирование на высокопрофессиональном уровне. Специалисты компании разрабатывают надежное и функциональное программное обеспечение для оптимизации сметного дела в строительстве.

Функциональное назначение программы PlanWIZARD заключается в автоматизации управленческой деятельности в строительных организациях, а именно - для календарного планирования и сетевого планирования проектов в строительстве. С данным продуктом компании «Визардсофт» календарное планирование и, вместе с ним, сетевое планирование становится проще, удобнее и, главное, надежнее.

Грамотно построенное календарное планирование и комплексное сетевое планирование существенно облегчает работу менеджера проекта. Программа обладает полной совместимостью с другими продуктами «Визардсофт» (например, SmetaWIZARD). Принципиальным отличием PlanWIZARD от аналогичных программ является уникальная возможность использования сметно-нормативных баз 1984 и 2001 годов.

Благодаря PlanWIZARD уже на стадии предпроектных разработок можно получить стоимостную оценку проекта, рассчитать последовательность и графики производства работ, оценить потребности в ресурсах строительства и т.д. Программа обладает удобным интерфейсом и множеством достоинств, благодаря чему календарное планирование и управление, и сетевое планирование становятся максимально эффективными и удобными.

Одна из функциональных возможностей программы - построение диаграммы Ганта, которая позволяет ярко и наглядно представить сроки и важность производимых работ и демонстрирует связи между осуществляемыми строительными работами.

В PlanWIZARD менеджер имеет возможность создавать собственные шаблоны проектов, осуществлять индивидуальную настройку параметров документа и принтера. Благодаря технологии SWAAPExchange реализована возможность экспорта-импорта сметной документации SmetaWIZARD.

Проекты PlanWIZARD и SmetaWIZARD полностью интегрированы: реализован импорт/экспорт сметной документации и нормативов, что позволяет существенно снизить временные и финансовые затраты при возможности качественно автоматизировать сетевое планирование и календарное планирование производства

Нашими специалистами постоянно осуществляется совершенствование и доработка программы с учетом пожеланий клиентов. PlanWIZARD - это новое качество планирования и управления строительством. Благодаря программным продуктам компании «Визардсофт» календарное планирование и сетевое планирование вышло на качественно новый уровень развития.

Использование программы PlanWIZARD позволяет:

·        Определить работы, сформировать список конкретных работ, которые обеспечат достижение целей проекта;

·        Установить последовательность выполнения работ, определить и задокументировать технологические зависимости и ограничения на работы в рамках проекта;

·        Оценить продолжительность работ, трудозатрат и других ресурсов, необходимых для выполнения отдельных работ;

·        Определять интервалы использования ресурсов.

·        Задавать профили использования ресурсов и способ начисления затрат ресурса.

·        Проанализировать технологические зависимости выполнения работ, длительности работ и требования к ресурсам;

·        Рассчитывать отклонения от базового плана в процессе работы.

·        Вести статистику проекта в реальном времени.

·        Осуществлять планирование ресурсов.

·        Использовать фильтры - средство отбора отображаемой или выделенной информации о задаче.

·        Создавать проекты на основании сметы.

·        Импортировать ресурсы из сметных документов и использовать полученный список ресурсов для построения проекта.

·        Вводить и отображать в проекте данные по фактическому выполнению из актов по выполненным работам с помощью формата SWAAPExchange.

·        Распределять выполнение работ по исполнителям.

·        Рассчитывать остатки по выполнению.

·        Выгружать в SWAAPExchange данные по фактическому выполнению для последующей загрузки этой информации в смету.

·        ЗАО «Визардсофт» гарантирует пользователю программного продукта PlanWIZARD качественное техническое сопровождение:

·        выезд специалиста для демонстрации возможностей программы;

·        установка программы;

·        обучение пользователей в офисе Клиента или в НОУИПАП

·        выезд к Клиенту для решения проблем, возникших при работе с программой;

·        поддержка по телефонам «Горячей линии» и электронной почте;

·        уведомление о выпуске новых версий программы PlanWIZARD

2.4 Расчет обобщенного критерия эффективности системы

Для выбора наиболее приемлемого решения для компании дадим интегральную оценку коммерческим продуктам и собственной разработке.

Сравнение коммерческих программных продуктов ведения проекта и разработанной ИС представлено в таблице 2.1. Оценка велась по пятибалльной шкале, стоимостной показатель нормирован.

Таблица 2.1 Сравнение программ автоматизации процесса управления проектами

Критерий

Microsoft Project

PlanWIZARD

ИС ведения проекта

Адаптируемость к бизнес-процесса компании «СтройТэк»

3

1

5

Стоимость внедрения

1

5

4

Стоимость сопровождения

2

3

5

Обучение пользователей

3

3

5

Возможность создания выходных форм

1 (только унифицированные)

1 (только унифицированные)

5

Интегральный показатель

10

13

24


Сравнительный анализ показал, что основная собственная разработка наиболее полно удовлетворяет задачам компании. Для работы с коммерческими программными продуктами необходимо отправлять персонал на курсы переподготовки, а разрабатываемая ИС создается на основе существующей до настоящего момента системы управления проектами «Проект+». Стоимость установки и администрирования данных программных продуктов достаточно высока, а разработанную ИС будут администрировать сотрудники компании, так как она проста в установке и обслуживании.

Для добавления нестандартных функций (новых форм и т.д.) в коммерческие программные продукты необходимо будет связываться с разработчиком, заключать договор обсуждать техническое задание и обойдется это компании «СтрйТэк» в большую сумму денег. Собственную ИС смогут доработать сотрудники компании.

3. Проектный раздел

 

.1 Структурное проектирование


Для описания структуры информационной системы: пользователей, входной и выходной информации - создадим информационную модель системы.

Информационная модель представляет собой схему, отражающую преобразование информационных реквизитов от источников информации до её получателей или, иными словами, процесс обработки информации в информационной системе.

Рис. 3.1 - Информационная модель системы

Как видно сотрудник отдела снабжения актуализирует справочник материалы - список основных материалов используемых при работах и их стоимость для расчета последующей стоимости проекта.

Сотрудник отдела продаж ведет учет заявок от клиентов для последующей разработки проекта.

Также сотрудник отдела продаж ведет справочник услуг - перечень строительных работ, которые осуществляет компания.

Проектировщик ведет справочник ресурсы список людских ресурсов и техники, эта информация необходима для последующих расчетов системой.

Исходя из заявки клиента, проектировщик формирует перечень работ для проекта и заносит их в таблицу «Перечень работ».

.2 Логическое проектирование

Схема логической структуры БД представлена на рис. 3.2.

Рис. 3.2 - Схема логической структуры БД

БД ИС ведения проекта компании «СтройТэк» содержит следующие таблицы: информационный проект строительный программирование

.        Заявки - содержит информацию о заявках на проекты, первичный ключ - поле «код заявки»;

.        Проект - состав работ проекта и стоимость, первичный ключ - составной «код заявки» + «код услуги»;

.        Услуги - информация о видах строительных и монтажных работ выполняемых компанией, первичный ключ - поле «код услуги»;

.        Материалы - информация о материалах используемых при строительных работах и их стоимости, первичный ключ - поле «код материала»;

.        Состав материалов - перечень и количество материалов необходимых для оказания единицы услуги, первичный ключ - составной «код ресурса» + «код услуги»;

.        Ресурсы - информация о ресурсах компании (людские, техника) и их стоимости, первичный ключ - поле «код ресурса»;

.        Состав ресурсов - перечень и количество ресурсов необходимых для оказания единицы услуги, первичный ключ - составной «код ресурса» + «код услуги».

Схема физической структуры БД ИС ведения проекта приведена на рис. 3.3.

Рис. 3.3 - Схема физической структуры БД

3.3 Выбор средств разработки

 

.3.1 Выбор языка программирования и среды разработки

Произведем сравнение нескольких языков программирования в отношении их поддержки компонентного ПО, проведенное в таблице 3.1.

Таблица 3.1 Сравниваются только самые основные языки общего назначения

Аспект

Object Pascal

C

C++

Smalltalk

Component Pascal

Структурированный синтаксис

+

-

-

-

+

Простота и регулярность

+

-

-

+

+

Статические объекты

+

+

+

-

+

Статические типы

+

+

+

-

+

Динамические типы

+

-

+

+

+

Эффективная трансляция

+

+

+

-

+

Динамич. связывание

+

+(3)

+

+

+

Сокрытие информации

-

-

+(5)

+ (5)

+ (4)

Полиморфизм

+

-

+

+

+

Наследование

+

-

+

+

+

Множ. наследование

+

-

+

-

-

Полная безопас. типов

- (7)

-(7,8)

+

+

Сборка «мусора» (10)

-

-

-

+

+ (11)

Динамическая загрузка

-

-

-

+

+

Разделельный интерф./реализ.

-

-

-

-

- (12)

Отсутствие требования к доп. изучению

+

-

-

-

-

Отсутствие дублирования кода

+

+

+

-

-

Взаимодействие с традиционным оборудованием

+

+

+

+

-

Поддерживают пред- и постусловия в интерфейсе

+

+

+

+

-

Интегральная оценка

14

7

12

11

13


(1) Определение языка включает 34 класса и сотни методов; существует множество исключений из правил; возможности языка взаимоблокируются так, что невозможно объяснить одно без знания остального;

(2) Отсутствие статических типов и параметров, передаваемых по значению, накладывает ограничения на быстродействие;

(3) Процедурные типы / указатели на процедуры;

(4) Модули / пакеты;

(5) Только в отдельных классах, никакие инварианты между классами не могут гарантироваться;

(6) Интерфейсы для (множественного) наследования интерфейса; классы для (одиночного) наследования реализации;

(7) Небезопасные вариантные записи; явное освобождение памяти;

(8) Небезопасные указатели;

(9) Унаследованные небезопасные возможности C;

(10) Сборка мусора необходима для достижения полной безопасности типов;

(11) Образуется меньше мусора, чем в языках без статических типов, поэтому - более эффективен;

(12) По соглашению, наследование реализации редко используется, поэтому такое разделение не слишком важно [4].

Интегральная оценка языков программирования производится аддитивной сверткой. При этом «+» имеет вес равный 1, а «-» имеет вес равный 0, все критерии имеют одинаковый вес:

      

Из таблицы 3.1 видно, что выбранным критериям в полной мере удовлетворяет язык программирования - Pascal.

На данный момент основной визуальной средой разработки ПО, основанной на языке Pascal и имеющей мощные инструменты для работы с БД, является среда разработки Borland Delphi.7.0 - мощная высокопроизводительная среда разработки приложений, значительно упрощающуая разработку e-business приложений следующего поколения. Delphi включает в себя большой набор инструментов для управления и доставки бизнес-данных с использованием открытых стандартов.

Платформа разработки Web Services BizSnap упрощает разработку и интеграцию приложений business-to-business (B2B) за счет создания Web Services на основе стандартов SOAP/XML и предоставления средств их соединения между собой, позволяющих интегрировать бизнес компании-производителя продукта с бизнесом поставщиков и клиентов этой компании.

Платформа разработки Web-приложений WebSnap обеспечивает скорость, эффективность и надежность разработки.

Платформа DataSnap позволяет разработчикам создавать высокопроизводительные многозвенные решения с доступом к данным через программное обеспечение среднего звена, позволяющее интегрировать такие решения с любыми приложениями ваших партнеров по бизнесу.

Обеспечение интеграции Web Services BizSnap представляет собой мощную платформу разработки Web Services. BizSnap упрощает обмен, трансформацию и манипуляцию XML-документами, обеспечивая гибкость и расширяемость ваших бизнес-приложений, приводя их в готовность к использованию в электронном бизнесе новой волны. Delphi полностью соответствует индустриальным стандартам, что означает возможность адекватной реакции на быстро меняющиеся требования современного бизнеса. Delphi позволяет вам тесно взаимодействовать с различными приложениями ваших торговых партнеров, использующих такие платформы, как .Net и BizTalk от Micorsoft, ONE от Sun Microsystems.

Ускорение разработки Web-приложений представляет собой законченную платформу разработки Web-приложений на Delphi за счет использования самых современных средств быстрой разработки приложений (RAD). Инструменты, входящие в состав WebSnap, например отладочный Web-сервер, упрощают отладку и тестирование приложений. Возможность плотной интеграции приложений WebSnap в корпоративные Web-сайты порталы, разработанные с использованием таких известных средств, как DreamWeaver и FrontPage, а также поддержка серверных сценариев на JavaScript, VBScript и других языках позволяют вам задействовать существующие наработки в области Web-приложений.

Обеспечение разработки приложений среднего звена с поддержкой Web DataSnap позволяет использовать все существующие стандарты распределенной обработки данных, такие, как SOAP, XML, COM, CORBA и средства TCP/IP для упрощения интеграции существующих систем с новыми приложениями электронного бизнеса. Эти стандарты позволяют Delphi-приложениям взаимодействовать с любыми бизнес-процессами или Web-службами ваших партнеров. DataSnap предоставляет высокопроизводительные средства доступа к таким СУБД, как DB2, Informix, InterBase, MS SQL Server, Oracle и Sybase. оптимизирует число соединений и потоки данных между клиентами и серверами баз данных за счет централизации доступа к данным и их обновлению среди всех процессов и приложений электронного бизнес, а также позволяет масштабировать приложения в зависимости о изменения объемов обрабатываемых данных.

Выход на новые рынки и увеличение возврата инвестиций

Комбинация Delphi с Kylix позволяет использовать единый исходный код для разработки кросс-платформенных приложений для Windows/Linux. Приложения, созданные на основе CLX, Component Library for Cross-Platform development, являются совместимыми по исходному коду с Kylix. компоненты NetCLX позволят вам разрабатывать кросс-платформенные приложения для web-серверов Apache, IIS и Netscape c использованием как специальных средств расширения этих серверов, так и с использованием стандарта CGI.

Повышение эффективности доступа к корпоративным базам данных

За счет использования высокопроизводительных драйверов dbExpress значительно упрощается интеграция корпоративной информации в приложения, использующие такие источники данных, как Access, DB2, dBase, FoxPro, InterBase, Informix, MS SQL, MySQL, MyBase, Oracle, Paradox и Sybase, а также обеспечивается прозрачный доступ к любому источнику данных Microsoft ADO с использованием dbGo для ADO.

Богатый набор средств доступа к данным и визуальных элементов построения пользовательского интерфейса к данным позволяет быстро пройти путь от макета приложения к полноценной коммерческой версии. Также имеются возможности оптимизации производительности SQL-запросов, их тестирования и отладки.

Средства создания корпоративных решений для электронного бизнеса 7.0 включает средства интеграции с Borland AppServer 4.5, что позволяет удовлетворить растущие потребности крупных клиентов электронного бизнеса. Delphi позволяет в короткие сроки создавать высокопроизводительные графические приложения и клиенты-броузеры WebSnap для приложений AppServer. Также имеется возможность создания оконечных Web-приложений для EJB-приложений AppServer с использованием Delphi BizSnap, WebSnap и DataSnap, а также Web Services на основе XML/SOAP.

Разработка и развертывание в гетерогенных средах

С использованием VisiBroker для Delphi, - лидера среди брокеров объектных запросов CORBA,- вы получаете возможность разрабатывать и развертывать приложения в гетерогенных вычислительных средах. VisiBroker обеспечивает необходимую масштабируемость распределенных приложений в интрасетях и в Internet. Сложные алгоритмы управления ресурсами, наследуемые приложениями на основе VisiBroker, позволяют ограничивать возможности использования таких приложений лишь текущими потребностями вашей организации.

Интеграция и развертывание персональных приложений баз данных 7.0 позволяет быстро и эффективно разрабатывать приложения баз данных с использованием кросс-платформенного ядра XML-базы данных MyBase, обеспечивающего высокую производительность обработки данных за счет хранения данных в оперативной памяти, а также не требующего специальной настройки и установки дополнительных компонентов приложений. обеспечивает масштабирование приложений за счет встроенных в Delphi средств переноса данных между MyBase и любой из поддерживаемых Delphi СУБД. MyBase обеспечивает широкий спектр возможностей полноценной РСУБД при небольшом объеме исполняемого кода и требованиях к ресурсам системы.

Покорение мировых рынков с использованием Borland Translation Suite 7.0 обеспечивает разработку интернациональных приложений за счет использования средства Borland Translation Suite, позволяющего быстро переводить на различные языки сообщения и текстовые элементы интерфейса приложений. Borland Translation Suite позволяет визуально разрабатывать такие приложения, в то время, как Delphi автоматически обеспечивает синхронизацию перевода ресурсов и сохранения их в репозитории.

RADикальное увеличение производительности разработки Используйте ClassInsight для ускорения описания новых классов и объектов. Object TreeView позволит быстрее перемещаться по исходному коду и получать прямой доступ к свойствам суб-компонентов в инспекторе объектов.

Увеличение продуктивности групповой разработки за счет использования TeamSource 7.0 упрощает управление исходными кодами за счет использования новой версии TeamSource, обеспечивающей использование для управления исходным кодом как встроенные механизмы, так и внешние системы контроля версий, расширяя их за счет высокопродуктивной модели обмена рабочими данными.

Преимущества Delphi

Растущая роль Сети сделала электронный бизнес важным элементом современного предприятия. Компаниями требуются приложения Web Services, позволяющие ускорять, улучшать и автоматизировать процессы обмена деловой информацией. Среда разработки, стоящая за этими приложениями, должна соответствовать большинству современных индустриальных стандартов и Delphi 7.0 является такой средой.

Мощная и эффективная среда быстрой разработки приложений Delphi обладает полным набором средств для максимизации эффективности использования ваших данных. Вы получаете возможность быстро и эффективно создавать приложения электронного бизнеса на основе современных стандартов.

3.3.2 Выбор СУБД

Выбор СУБД произведен на основании матрицы возможностей СУБД и потребностей проекта. Общая оценка определена как сумма положительных и отрицательных оценок с весом, равным единице. Стоимостной показатель нормирован (нормированное значение приведено в скобках).

Анализируя сравнительную таблицу, видно, что СУБД Access, SQLAnywhere и Oracle лучшие по показателям, но, учитывая опыт работы с СУБД SQLAnywhere, мною сделан выбор в пользу СУБД SQLAnywhere, как наиболее полно удовлетворяющей потребностям проектирования.

Таблица 3.2 Сравнение основных СУБД

Сравнительный признак

MS Access

SQLAnywhere

ORACLE Server 8.05

Personal ORACLE 7.0

DBASE IV

FoxPro7.0

Возможность реализации архитектуры клиент-сервер

+

+

+

-

-

+

Реализация реляционной модели данных

+

+

+

+

-

+

Наличие механизмов защиты данных

+

+

+

+

-

-

Нетребовательность к ресурсам вычислительной платформы

+

+

-

+

+

-

Наличие встроенного интерпретирующего языка программирования

-

+

-

-

+

+

Поддержка синтаксиса SQL-92

+

+

+

+

-

-

Стоимость($)

60(0.96)

45(0.97)

1000(0.00)

135(0.88)

15(1.00)

65(0.95)

Отсутствие  необходимости дополнительного обучения

+

+

+

-

-

-

Наличие опыта применения

+

+

+

-

-

-

Возможность редактирования уже созданных таблиц

+

-

+

+

-

-

Общая оценка

8.96

8.97

8.00

5.88

3.00

3.95

3.4 Разработка ПО

 

.4.1 Описание сценария работы программы


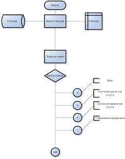
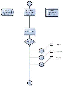
Рис. 3.4 - Схема алгоритма работы программы

.4.2 Описание экранных форм ввода

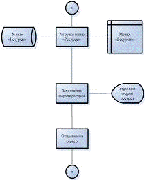
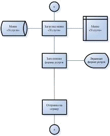
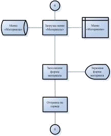
Формы входной информации приведены на рис. 3.5-3.7.

Рис. 3.5 - Форма ввода «Заказа»

Рис. 3.6 - Форма ввода «Услуги»

Рис. 3.7 - Форма ввода «Материалы»

Рис. 3.8 - Форма ввода «Ресурсы»

3.4.3 Описание выходной информации

Выходным документом является смета проекта, форма выходного документа приведена на рис. 3.9.

Рис. 3.9 - Форма сметы работ проекта

4. Специальный раздел

 

.1 Тестирование и отладка ПО


Тестирование и отладка программного обеспечения осуществлялась разработчиками системы, а также пользователями системы на этапе опытной эксплуатации. Тестирование осуществлялось без использования автоматизированных систем тестирования.

Для проверки работы системы запросов был сгенерирован большой массив информации в БД системы и все SQL-запросы осуществлялись с данным массивом. Время выполнения запросов не превышает допустимое.

Также были созданы тестовые наборы данных для проверки работы системы контроля ввода данных на противоречивость.

Также была проверена работа триггеров ссылочной целостности БД путем попытки удаления информации из зависимых таблиц.

4.2 Инструкция пользователя ПО

Установка программы

1.      Копируем файл project.db в корень диска C:\

.        Устанавливаем Sybase SQL Anywhere 5.0

.        Создаем источник данных



Нажимаем кнопку «Добавить…»

Выбираем драйвер Sybase SQL Anywhere 5.0


Заполняем следующие пункты:Source Name: projectID: DBA: SQLFile: C:\project.db (Browse…- выбираем файл project.db на диске С:\)

Работа с программой

Для работы программы необходимо запустить приложение project.exe.

Рабочая область программы содержит вкладки: «Заказ», «Состав ресурсов для услуги», «Состав материалов для услуги», «Справочная информация».


На вкладке «Справочная информация» содержится список услуг, материалов и список ресурсов. Для добавления услуги, материала или ресурса, необходимо заполнить форму заказа и нажать кнопку «Добавить ресурс (материал)». Запись появится в списке.

Для удаления информации необходимо выбрать в соответствующем списке запись и нажать кнопку «Удалить». При вводе стоимости должно вводиться целочисленное значение.


На вкладке «Состав материалов для услуги» содержится список услуг, список материалов необходимых для услуги и каталог материалов. Для добавления материала в услугу, необходимо выбрать материал из каталога материалов (информация о нем при этом появится в форме), задать количество и нажать кнопку «Добавить в услугу». Запись появится в списке «Состав материалов».

Для удаления информации необходимо выбрать в списке «Состав материалов» запись и нажать кнопку «Удалить из услуги». При вводе количества должно вводиться целочисленное значение. При вводе информации автоматически рассчитывается общая стоимость материала и добавляется к стоимости услуги.


На вкладке «Состав ресурсов для услуги» содержится список услуг, список ресурсов необходимых для услуги и каталог ресурсов. Для добавления ресурса в услугу, необходимо выбрать ресурс из каталога ресурсов (информация о нем при этом появится в форме), задать количество и нажать кнопку «Добавить в услугу». Запись появится в списке «Состав материалов».

Для удаления информации необходимо выбрать в списке «Состав ресурсов» запись и нажать кнопку «Удалить из услуги». При вводе количества должно вводиться целочисленное значение. При вводе информации автоматически рассчитывается общая стоимость материала и добавляется к стоимости услуги.


На вкладке «Заказ» содержится список заказов, перечень работ для заказа и каталог услуг. Для добавления услуги в перечень работ, необходимо выбрать услугу из каталога ресурсов (информация о нем при этом появится в форме), задать количество и нажать кнопку «Добавить в заказ». Запись появится в списке «Перечень работ».

Для удаления информации необходимо выбрать в списке «Перечень работ» запись и нажать кнопку «Удалить из заказа». При вводе количества должно вводиться целочисленное значение. При вводе информации автоматически рассчитывается общая стоимость данного вида работ и добавляется к сметной стоимости заказа.

После формирования необходимого перечня работ можно вывести на печать смету. Пример представлен ниже. Она содержит работы, их стоимость и сроки выполнения.

5. Организационно-экономический раздел

 

.1 Разработка сетевого графика


Календарное планирование в управлении проектами - это ключевой и важный процесс, результатом которого является утвержденный руководством компании календарный план проекта (часто его называют еще планом-графиком, календарным графиком, планом управления проектом). Цель календарного планирования - получить точное и полное расписание проекта с учетом работ, их длительностей, необходимых ресурсов, которое служит основой для исполнения проекта.

Рис. 5.1 - Алгоритм планирования проекта

При постановке задач ресурсного планирования предполагается, что проект описан в виде комплекса работ с определенными зависимостями между ними. Зависимости между работами отображаются в виде сетевого графика (сети).

В дальнейшем под распределенной системой следует понимать совокупность автономных процессоров и систем, объединенных в коммуникационные подсети для накопления данных и действующих совместно для решения общей задачи. Посредством сети происходит координация распределенных процессов и обмен информацией.

Технология распределенных систем обработки данных сформировалась в течение последних десятилетий и обеспечила методологическую основу для разработки современных информационных систем.

В сетевом графике типа «вершина-событие», называемом также «сетевой моделью» (Arrow Diagramming Method, ADM), работы изображают стрелками, а каждая стрелка должна начинаться и завершаться событием, которое изображают кружком. Чтобы отразить взаимосвязи, вводят фиктивные работы (отображаются пунктиром).

Группа разработчиков:

1.      Аналитик - выполняет анализ первичной информации;

2.      Проектировщик - выполняет выбор средств разработки, проектирует структуру программы и структуру информационного фонда;

.        Руководитель проекта - координирует работу, согласовывает бюджет план проекта;

.        Инженер - выбирает оборудование для ИС;

.        Программист - создание программного кода ИС;

.        Руководство - руководство предприятия;

7.      Сотрудник компании - пользователь ИС;

8.      Консультант - консультирование по использованию ИС;

9.      Тестировщик - тестирование ИС;

.        Техник - установка оборудования и программного обеспечения.

5.2.Выполнение проекта, оценка себестоимости разработки

Характеристика и анализ ресурсов проекта

Рис. 5.4 - Заработная плата группы разработчиков с учетом рабочего времени

Анализ загрузки ресурсов

Рис. 5.5 - График загруженности ресурсов

Стоимостный анализ проекта

Рис. 5.6 - Список затрат на всех этапах разработки

 

5.3 Технико-экономическое обоснование разработки


Сравнения затрат рабочего времени по видам работ приведены в таблице 5.1.

Таблица 5.1 Сравнение затрат рабочего времени

Виды работ

Кол. раз в год

Затраты времени



Существующая система (мин.)

Внедряемая система (мин.)

Учет заявок

600

20

5

Учет услуг

600

20

5

Учет материалов

600

20

5

Учет ресурсов

360

30

5

Расчет сметы проекта

360

30

0

Оформление отчета

360

30

5

Итого

68400

12600


Экономия временных затрат:

∆T=68400-12600=57600 часов

Средний размер заработной платы сотрудника составляет 130 руб. в час.

Расчет годовой суммарной экономии средств представлен в таблице 5.2.

Таблица 5.2 Экономия средств на затраты рабочего времени

Годовая экономия (час.)

Стоимость 1 ч. раб. времени (руб.)

Годовая экономия (руб.)

Отчисления 26,2 % (руб.)

Всего годовая экономия (руб.)

57600

130

7488000

1946880

9434880


Таким образом, суммарная экономия денежных средств на оплату труда и материальных затрат составляет 9434880 рублей в год.

В результате исследований были получены следующие данные:

.        Сумма сметных затрат на разработку и внедрение программного продукта составляет 75360 рублей;

.        Годовая экономия средств, выделяемых на оплату труда, составляет 9434880 рублей в год;

.        Период окупаемости равный отношению суммы затрат на разработку и внедрение ПП к годовой экономии средств составил (0,01) 1 месяц.

Исходя из вышесказанного, применение данной разработки позволит, в самые кратчайшие сроки компенсировать затраты на разработку и эксплуатацию, получить экономический эффект от использования ИС.

6. Безопасность жизнедеятельности и охрана труда

 

.1 Актуальность проблемы


Решение вопросов обеспечения безопасности труда необходима, так как несчасные случаи на работе в большинстве случаев парализуют работу предприятия, приносят существенные финансовые потери и создает нервозную обстановку в коллективе.

Охрана здоровья трудящихся, обеспечение безопасности условий труда, ликвидация профессиональных заболеваний и производственного травматизма составляет одну из главных вопросов управления предприятием.

На рабочем месте должны быть предусмотрены меры защиты от возможного воздействия опасных и вредных факторов производства. Уровни этих факторов не должны превышать предельных значений, оговоренных правовыми, техническими и санитарно-техническими нормами. Эти нормативные документы обязывают к созданию на рабочем месте условий труда, при которых влияние опасных и вредных факторов на работающих либо устранено совсем, либо находится в допустимых пределах.

.2 Характеристика условий труда

Разработчики ИС находятся в помещении с габаритами:

S - площадь помещения, S = 18 м2;

h - расчетная высота подвеса, h = 2,92 м;

A - ширина помещения, А = 3 м;

В - длина помещения, В = 6 м.

Схема расположения рабочих мест в помещении представлена на рис. 6.1

Рис. 6.1 - Схема размещения рабочих мест в помещении

Анализ условий труда на рабочем месте

Так как разработчики работают только с компьютерами, то характерны следующие вредные факторы:

Слабая освещенность:

Правильно спроектированное и выполненное производственное освещение улучшает условия зрительной работы, снижает утомляемость, способствует повышению производительности труда, благотворно влияет на производственную среду, оказывая положительное психологическое воздействие на работающего, повышает безопасность труда и снижает травматизм.

Недостаточность освещения приводит к напряжению зрения, ослабляет внимание, приводит к наступлению преждевременной утомленности. Чрезмерно яркое освещение вызывает ослепление, раздражение и резь в глазах. Неправильное направление света на рабочем месте может создавать резкие тени, блики, дезориентировать работающего. Все эти причины могут привести к несчастному случаю или профзаболеваниям, поэтому столь важен правильный расчет освещенности.

Искусственное освещение применяется при работе в темное время суток и днем, когда не удается обеспечить нормированные значения коэффициента естественного освещения (пасмурная погода, короткий световой день). Освещение, при котором недостаточное по нормам естественное освещение дополняется искусственным, называется совмещенным освещением.

Искусственное освещение подразделяется на рабочее, аварийное, эвакуационное, охранное. Рабочее освещение, в свою очередь, может быть общим или комбинированным. Общее - освещение, при котором светильники размещаются в верхней зоне помещения равномерно или применительно к расположению оборудования. Комбинированное - освещение, при котором к общему добавляется местное освещение.

Согласно СНиПП-4-79 в помещений вычислительных центров необходимо применить систему комбинированного освещения.

При выполнении работ категории высокой зрительной точности (наименьший размер объекта различения 0,3…0,5мм) величина коэффициента естественного освещения (КЕО) должна быть не ниже 1,5%, а при зрительной работе средней точности (наименьший размер объекта различения 0,5…1,0 мм) КЕО должен быть не ниже 1,0%. В качестве источников искусственного освещения обычно используются люминесцентные лампы типа ЛБ или ДРЛ, которые попарно объединяются в светильники, которые должны располагаться над рабочими поверхностями равномерно.

Требования к освещенности в помещениях, где установлены компьютеры, следующие: при выполнении зрительных работ высокой точности общая освещенность должна составлять 300лк, а комбинированная - 750лк; аналогичные требования при выполнении работ средней точности - 200 и 300лк соответственно.

Кроме того все поле зрения должно быть освещено достаточно равномерно - это основное гигиеническое требование. Иными словами, степень освещения помещения и яркость экрана компьютера должны быть примерно одинаковыми, т.к. яркий свет в районе периферийного зрения значительно увеличивает напряженность глаз и, как следствие, приводит к их быстрой утомляемости.

Электромагнитное излучение:

Большинство ученых считают, что как кратковременное, так и длительное воздействие всех видов излучения от экрана монитора не опасно для здоровья персонала, обслуживающего компьютеры. Однако исчерпывающих данных относительно опасности воздействия излучения от мониторов на работающих с компьютерами не существует и исследования в этом направлении продолжаются.

Допустимые значения параметров неионизирующих электромагнитных излучений от монитора компьютера (СанПиН 2.2.2.542-96): в диапазоне частот 5 Гц - 2 кГц - 25 В/м; в диапазоне частот 2 - 400 кГц - 2,5 В/м

Максимальный уровень рентгеновского излучения на рабочем месте оператора компьютера обычно не превышает 10мкбэр/ч, а интенсивность ультрафиолетового и инфракрасного излучений от экрана монитора лежит в пределах 10…100мВт/м2.

.3 Постановка задачи

Для обеспечения необходимого уровня освещения необходимо оборудовать рабочие места настольными лампами дневного света.

Для защиты от воздействия ЭМИ необходимо разработать регламент перерывов при работе на компьютере.

 

6.4 Рекомендации к рабочему месту разработчика


Проектирование рабочих мест, снабженных видеотерминалами, относится к числу важнных проблем эргономического проектирования в области вычислительной техники.

Рабочее место и взаимное расположение всех его элементов должно соответствовать антропометрическим, физическим и психологическим требованиям. Большое значение имеет также характер работы. В частности, при организации рабочего места программиста должны быть соблюдены следующие основные условия: оптимальное размещение оборудования, входящего в состав рабочего места и достаточное рабочее пространство, позволяющее осуществлять все необходимые движения и перемещения.

Главными элементами рабочего места программиста являются стол и кресло. Основным рабочим положением является положение сидя.

Рабочая поза сидя вызывает минимальное утомление программиста. Рациональная планировка рабочего места предусматривает четкий порядок и постоянство размещения предметов, средств труда и документации. То, что требуется для выполнения работ чаще, расположено в зоне легкой досягаемости рабочего пространства.

Моторное поле - пространство рабочего места, в котором могут осуществляться двигательные действия человека.

Максимальная зона досягаемости рук - это часть моторного поля рабочего места, ограниченного дугами, описываемыми максимально вытянутыми руками при движении их в плечевом суставе.

Оптимальная зона - часть моторного поля рабочего места, ограниченного дугами, описываемыми предплечьями при движении в локтевых суставах с опорой в точке локтя и с относительно неподвижным плечом.

Оптимальное размещение предметов труда и документации в зонах досягаемости:

ДИСПЛЕЙ размещается в зоне а (в центре);

СИСТЕМНЫЙ БЛОК размещается в предусмотренной нише стола;

КЛАВИАТУРА - в зоне г/д;

«МЫШЬ» - в зоне в справа;

СКАНЕР в зоне а/б (слева);

ПРИНТЕР находится в зоне а (справа).

ДОКУМЕНТАЦИЯ: необходимая при работе - в зоне легкой досягаемости ладони - в, а в выдвижных ящиках стола - литература, неиспользуемая постоянно.

Для комфортной работы стол должен удовлетворять следующим условиям:

·   высота стола должна быть выбрана с учетом возможности сидеть свободно, в удобной позе, при необходимости опираясь на подлокотники;

·   нижняя часть стола должна быть сконструирована так, чтобы программист мог удобно сидеть, не был вынужден поджимать ноги;

·   поверхность стола должна обладать свойствами, исключающими появление бликов в поле зрения программиста;

·   конструкция стола должна предусматривать наличие выдвижных ящиков (не менее 3 для хранения документации, листингов, канцелярских принадлежностей).

·   высота рабочей поверхности рекомендуется в пределах 680-760 мм. Высота поверхности, на которую устанавливается клавиатура, должна быть около 650 мм.

Большое значение придается характеристикам рабочего кресла. Так, рекомендуемая высота сиденья над уровнем пола находится в пределах 420-550 мм. Поверхность сиденья мягкая, передний край закругленный, а угол наклона спинки - регулируемый.

Необходимо предусматривать при проектировании возможность различного размещения документов: сбоку от видеотерминала, между монитором и клавиатурой и т.п. Кроме того, в случаях, когда видеотерминал имеет низкое качество изображения, например, заметны мелькания, расстояние от глаз до экрана делают больше (около 700 мм), чем расстояние от глаза до документа (300-450 мм).

Положение экрана определяется:

·   расстоянием считывания (0,6…0,7м);

·   углом считывания, направлением взгляда на 20 ниже горизонтали к центру экрана, причем экран перпендикулярен этому направлению.

Должна также предусматриваться возможность регулирования экрана:

·   по высоте +3 см;

·   по наклону от -10 до +20 относительно вертикали;

·   в левом и правом направлениях.

Большое значение также придается правильной рабочей позе пользователя. При неудобной рабочей позе могут появиться боли в мышцах, суставах и сухожилиях. Требования к рабочей позе пользователя видеотерминала следующие:

·   голова не должна быть наклонена более чем на 20 градусов,

·   плечи должны быть расслаблены,

·   локти - под углом 80…100 градусов,

·   предплечья и кисти рук - в горизонтальном положении.

Причина неправильной позы пользователей обусловлена следующими факторами: нет хорошей подставки для документов, клавиатура находится слишком высоко, а документы - низко, некуда положить руки и кисти, недостаточно пространство для ног.

В целях преодоления указанных недостатков даются общие рекомендации: лучше передвижная клавиатура; должны быть предусмотрены специальные приспособления для регулирования высоты стола, клавиатуры и экрана, а также подставка для рук.

Существенное значение для производительной и качественной работы на компьютере имеют размеры знаков, плотность их размещения, контраст и соотношение яркостей символов и фона экрана. Если расстояние от глаз оператора до экрана дисплея составляет 60…80 см, то высота знака должна быть не менее 3 мм, оптимальное соотношение ширины и высоты знака составляет 3:4, а расстояние между знаками - 15…20% их высоты. Соотношение яркости фона экрана и символов - от 1:2 до 1:15.

Создание благоприятных условий труда и правильное эстетическое оформление рабочих мест на производстве имеет большое значение как для облегчения труда, так и для повышения его привлекательности, положительно влияющей на производительность труда.

 

.5 Режим труда


Как уже было неоднократно отмечено, при работе с персональным компьютером очень важную роль играет соблюдение правильного режима труда и отдыха. В противном случае у персонала отмечаются значительное напряжение зрительного аппарата с появлением жалоб на неудовлетворенность работой, головные боли, раздражительность, нарушение сна, усталость и болезненные ощущения в глазах, в пояснице, в области шеи и руках.

В таблице 6.1 представлены сведения о регламентированных перерывах, которые необходимо делать при работе на компьютере, в зависимости от продолжительности рабочей смены, видов и категорий трудовой деятельности с ВДТ (видеодисплейный терминал) и ПЭВМ (в соответствии с СанПиН 2.2.2 542-96 «Гигиенические требования к видеодисплейным терминалам, персональным электронно-вычислительным машинам и организации работ»).

Таблица 6.1 Время регламентированных перерывов при работе на компьютере

Категория работы с ВДТ или ПЭВМ

Уровень нагрузки за рабочую смену при видах работы с ВДТ

Суммарное время регламентированных перерывов, мин


Группа А, количество знаков

Группа Б, количество знаков

Группа В, часов

При 8-часовой смене

При 12-часовой смене

I

до 20000

до 15000

до 2,0

30

70

II

до 40000

до 30000

до 4,0

50

90

III

до 60000

до 40000

до 6,0

70

120


В соответствии со СанПиН 2.2.2 546-96 в нашем случае, работа программиста относится к творческой деятельности, рабочий день программиста 8 часов, следовательно суммарное время перерыво составляет 70 минут.

Эффективность перерывов повышается при сочетании с производственной гимнастикой или организации специального помещения для отдыха персонала с удобной мягкой мебелью, аквариумом, зеленой зоной и т.п.

 

.6 Расчетная часть


Расчет освещенности рабочего места сводится к выбору системы освещения, определению необходимого числа светильников, их типа и размещения. Исходя из этого, рассчитаем параметры искусственного освещения.

Обычно искусственное освещение выполняется посредством электрических источников света двух видов: ламп накаливания и люминесцентных ламп. Будем использовать люминесцентные лампы, которые по сравнению с лампами накаливания имеют ряд существенных преимуществ:

·        по спектральному составу света они близки к дневному, естественному свету;

·        обладают более высоким КПД (в 1,5-2 раза выше, чем КПД ламп накаливания);

·        обладают повышенной светоотдачей (в 3-4 раза выше, чем у ламп накаливания);

·        более длительный срок службы.

Расчет освещения производится для комнаты площадью 18м2, ширина которой 6м, высота - 3 м. Воспользуемся методом светового потока.

Для определения количества светильников определим световой поток, падающий на поверхность по формуле:

 ,

где

F - рассчитываемый световой поток, Лм;

Е - нормированная минимальная освещенность, Лк (определяется по таблице). Работу программиста, в соответствии с этой таблицей, можно отнести к разряду точных работ, следовательно, минимальная освещенность будет Е = 300Лк;

S - площадь освещаемого помещения (в нашем случае S = 15м2);

Z - отношение средней освещенности к минимальной (обычно принимается равным 1,1…1,2 , пусть Z = 1,1);

К - коэффициент запаса, учитывающий уменьшение светового потока лампы в результате загрязнения светильников в процессе эксплуатации (его значение зависит от типа помещения и характера проводимых в нем работ и в нашем случае К = 1,5);

n - коэффициент использования, (выражается отношением светового потока, падающего на расчетную поверхность, к суммарному потоку всех ламп и исчисляется в долях единицы; зависит от характеристик светильника, размеров помещения, окраски стен и потолка, характеризуемых коэффициентами отражения от стен (РС) и потолка (РП)), значение коэффициентов РС и РП были указаны выше: РС=40%, РП=60%. Значение n определим по таблице коэффициентов использования различных светильников. Для этого вычислим индекс помещения по формуле:

 ,

где

S - площадь помещения, S = 18 м2;

h - расчетная высота подвеса, h = 2.92 м;

A - ширина помещения, А = 3 м;

В - длина помещения, В = 6 м.

Подставив значения получим:


Зная индекс помещения I находим n = 0,22

Подставим все значения в формулу для определения светового потока F:

 

Для освещения выбираем люминесцентные лампы типа ЛБ40-1, световой поток которых F = 4320 Лк.

Рассчитаем необходимое количество ламп по формуле:

 

 - определяемое число ламп;

F - световой поток, F = 33750 Лм;

Fл- световой поток лампы, Fл = 4320 Лм.

 

При выборе осветительных приборов используем светильники типа ОД. Каждый светильник комплектуется двумя лампами.

Шум ухудшает условия труда, оказывая вредное действие на организм человека. Работающие в условиях длительного шумового воздействия испытывают раздражительность, головные боли, головокружение, снижение памяти, повышенную утомляемость, понижение аппетита, боли в ушах и т. д. Такие нарушения в работе ряда органов и систем организма человека могут вызвать негативные изменения в эмоциональном состоянии человека вплоть до стрессовых. Под воздействием шума снижается концентрация внимания, нарушаются физиологические функции, появляется усталость в связи с повышенными энергетическими затратами и нервно-психическим напряжением, ухудшается речевая коммутация. Все это снижает работоспособность человека и его производительность, качество и безопасность труда. Длительное воздействие интенсивного шума [выше 80 дБ(А)] на слух человека приводит к его частичной или полной потере.

В табл. 6.2 указаны предельные уровни звука в зависимости от категории тяжести и напряженности труда, являющиеся безопасными в отношении сохранения здоровья и работоспособности.

Таблица 6.2 Предельные уровни звука, дБ, на рабочих местах.

Категория напряженности труда

Категория тяжести труда


I. Легкая

II. Средняя

III. Тяжелая

IV. Очень тяжелая

I. Мало напряженный

80

80

75

75

II. Умеренно напряженный

70

70

65

65

III. Напряженный

60

60

-

-

IV. Очень напряженный

50

50

-

-


Уровень шума на рабочем месте программистов и операторов ПК не должен превышать 50дБА, а в залах обработки информации на вычислительных машинах - 65дБА. Для снижения уровня шума стены и потолок помещений, где установлены компьютеры, могут быть облицованы звукопоглощающими материалами. Уровень вибрации в помещениях вычислительных центров может быть снижен путем установки оборудования на специальные виброизоляторы.

Заключение

Цель научно-исследовательской работы - повышение эффективности планирования строительных работ компании ООО «СТРОЙТЭК» путем разработки программного модуля «Ведение проекта».

Объектом исследования выступает процесс ведения проекта как неотъемлемый компонент процесса строительства. Предмет исследования - процесс «Ведение проекта» на предприятии «СТРОЙТЭК».

В первой главе пояснительной записки дается описание предметной области и обоснование необходимости автоматизации процесса ведения проекта:

·        общее описание компании «СТРОЙТЭК»;

·        описание оргштатной структуры и структуры управления;

·        описание существующего процесса ведения проекта.

Во второй главе дается анализ технического задания сформулированного исходя из недостатков описанного процесса и требований конечного пользователя.

Третья глава посвящена созданию проекта системы ведения проекта компании «СТРОЙТЭК», в ней даются:

·        проектные решения по организационному, информационному видам обеспечения ИС;

·        описывается инфологическая модель ИС;

·        описываются используемые в ИС классификаторы и системы кодирования;

·        описывается входная, выходная и нормативно-справочная информация ИС;

·        описываются алгоритмы расчета остатка по наименованию;

·        строится сетевая модель разработки и внедрения ИС на предприятии «СТРОЙТЭК»;

·        осуществляется расчет показателей экономической эффективности от внедрения ИС на предприятии;

·        делаются выводы о целесообразности внедрения ИС.

Четвертая глава посвящена описанию программной реализации ИС ведения проекта компании «СТРОЙТЭК», в ней даются:

·        сценарий работы пользователя в программе;

·        описан алгоритм работы программы;

·        дано обоснование и выбор средств разработки ПО и выбора СУБД.

В пятой главе дано финансово-экономическое обоснование разработки и внедрения ИС ведения проектов на предприятии «Стройтек», а определен перечь работ проекта, определены сроки выполнения работ, составлен план-график выполнения работ. Дана оценка стоимости разработки ИС и рассчитаны показатели экономической эффективности, период окупаемости системы составляет 1 месяц.

Таким образом, ИС ведения проекта полностью реализует процесс ведения проекта компании «СтройТэк». Внедрение ИС позволит осуществлять планирование выполнения работ и расчет сметы проекта.

Список литературы


1. Управление программными проектами: достижение оптимального качества при минимуме затрат.: Пер. с англ. - М.: Издательский дом «Вильямс», 2004.

2. Интернет - маркетинг: Учебник. Успенский И.В. - СПб.: Изд-во СПГУЭиФ, 2003.

3. Экономическая информатика: Введение в экономический анализ информационных систем: Учебник. - М.: ИНФРА-М, 2005.

4. Шафер Д.Ф., Фартрел Т., Шафер Л.И. Управление программными проектами: достижение оптимального качества при минимуме затрат.: Пер. с англ. - М.: Вильямс, 2004.

5. Марка Д. А., МакГоуэн К. Методология структурного анализа и проектирования SADT.

6. Проектирование экономических информационных систем: учеб. / под ред. Ю. Ф. Тельнова. М., 2005

7. Автоматизированные информационные технологии в экономике: Учебник/Под ред. проф. Г.А. Титоренко. - М.: Компьютер, ЮИНИТИ, 2006

8. Маклаков С. В. Моделирование бизнес-процессов с AllFusion Process Modeler (BPwin 4.1). М., 2003

9. Маклаков С.В. Создание информационных систем с AllFusion Modeling Suite. - М.: ДИАЛОГ-МИФИ, 2005

10.Маклаков С.В. BPwin и Erwin. CASE-средства разработки информационных систем. - М.: ДИАЛОГ-МИФИ, 2000

11.Фаулер М. UML в кратком изложении: применение стандартного языка объектного моделирования: пер. с англ. / М. Фаулер, К. Скотт. М., 2001

12.Фаулер М. UML - основы. Руководство по стандартному языку объектного моделирования.: Пер. с англ. - СПб.: Символ, 2006

13.Калянов Г.Н. Консалтинг при автоматизации предприятий (подходы, методы, средства) // М.: СИНТЕГ, 1997

14.Петров Ю.А., Шлимович Е.Л., Ирюпин Ю.В. Комплексная автоматизация управления предприятием: Информационные технологии - теория и практика. - М.: Финансы и статистика, 2001

15. Хомоненко А.Д. и др. Базы данных: Учебник для вузов / Под ред. проф. А.Д. Хомоненко. - СПб.: КОРОНА принт, 2004 - 736 с.

. Смирнова Г.Н. и др. Проектирование экономических информационных систем: Учебник / Под ред. Ю.Ф. Тельнова. - М.: Финансы и статистика, 2002 - 512 с.

. Смирнов И.Н. и др. Основные СУБД. - М.: Наука, 1999 - 320 с.

. ГОСТ 34.602-89 «Информационная технология. Комплекс стандартов на автоматизированные системы. Техническое задание на создание автоматизированной системы»;

. ГОСТ 34.601-90 «Информационная технология. Комплекс стандартов на автоматизированные системы. Автоматизированные системы. Стадии создания».

. Гультяев А. К., «Microsoft Office Project 2007. Управление проектами: практическое пособие. » - СПб.: КОРОНА-Век, 2008 - 480с, ил.

. Атре Ш. Структурный подход к организации баз данных. - М.: Финансы и статистика, 1998.

Похожие работы на - Разработка информационной системы ведения проектов строительной компании ООО 'Стройтек'

 

Не нашли материал для своей работы?
Поможем написать уникальную работу
Без плагиата!
Без нейросетей!