Моделирование системы обслуживания с отказами

  • Вид работы:
    Практическое задание
  • Предмет:
    Информационное обеспечение, программирование
  • Язык:
    Русский
    ,
    Формат файла:
    MS Word
    250,28 Кб
  • Опубликовано:
    2013-05-20
Вы можете узнать стоимость помощи в написании студенческой работы.
Помощь в написании работы, которую точно примут!

Моделирование системы обслуживания с отказами

Федеральное агентство по образованию

Государственное образовательное учреждение высшего профессионального образования

Ивановский государственный химико-технологический университет







Лабораторная работа №3

Вариант 1

Моделирование систем



Выполнили:

Романычева А.C. гр. 3/42

Стрельников А.А. гр. 3/42

Проверил: Смирнов С.С.




Иваново 2013

Задание


1. Построить модель одноканальной СМО с отказами с использованием блоков библиотеки SimEvents

2.      Согласно варианту задания произвести модельные эксперименты и определить статистические характеристики СМО в стационарном режиме

.        Результаты вычислений оформить в виде отчета с подробным описанием работы модели, используемых формул и с необходимым графическим материалом.

Одноканальная СМО с отказами представляет собой одну телефонную линию. Заявка (вызов), пришедшая в момент, когда линия занята, получает отказ. Заявки распределены по закону, наименование и параметры которого указаны в таблице вариантов. Продолжительность разговора распределена по закону, наименование и параметры которого указаны в таблице вариант. Определите вероятностные характеристики СМО в установившемся режиме работы.

Таблица 1

Варианты заданий

№ варианта

Закон поступления заявок

Закон обслуживания заявок


Закон

Параметр, мин

Закон

Параметр, мин

1

Экспоненциальный

10

Равномерный

8 ± 3




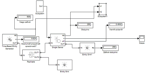
Генератор поступления заявок

Задаем в блоке Time-Based Entity Generator:

Лямбда = 10


Облуживание заявок задаем в блоке Subsystem


По заданию у нас равномерное распределение в интервале от 5 до 11.

Блок Replicate отвечает за отказ от заявок.

Блок Entity Sink уничтожает отказанные заявки.Server собственно сам одноканальный сервер.

Время моделирование установлено 5000, чтобы показать, что СМО переходит в стационарный режим, из графика видно, что это так


Всего сгенерировано 509 заявок, из них обслужено 290 заявок.

Коэффициент использования обслуживающего устройства равен 0.4642.

Далее непосредственно мы определяем статистические характеристики СМО:


1. Абсолютную пропускную способность определим по формуле: А=λ×q=5.697 обслуживаний в час.

2.      Ротк=1-q= отказано 43%.

3.      q мы высчитывали пропорцией между обслуженными и сгенерированными заявками, обслужено 57% заявок.

Вывод: В ходе работы построена СМО с отказами, и вычислены статистические характеристики.

модель одноканальный система отказ

Приложение 1

Model {"Pravilbno"7.50{00"""1.3"00

}"windows-1251"on0.035000onoff"UseLocalSettings""UseLocalSettings""Overwrite"120"Wed Apr 10 15:32:53 2013""Александр""UpdateHistoryNever""%<Auto>""Александр""%<Auto>""Thu Apr 11 12:09:20 2013"287582859"1.%<AutoIncrement:3>""None"offoff"none"offoffoffonoffoffonononoffoffonoffoffononoffoff"normal""none"off"MATLABWorkspace""accel.tlc""accel_default_tmf""make_rtw"offoff"/""covdata""dw"offonononon"covCumulativeData"offon"Off"offoffon"manual""normal""1""any"1000"auto"00"rising"0"off"offoffoffoffonoffonononoffoff{"Handle"1.ConfigSet {

$ObjectID 1"1.10.0"{"Handle".SolverCC {

$ObjectID 2"1.10.0""0.0""1000""auto""auto""auto""-1"5"auto""10*128*eps""1000"41"auto""auto""1""1e-3""Auto""ode45""ode45""auto""DisableAll""UseLocalSettings""Nonadaptive""TrustRegion""Fast"offoff"Unconstrained""Whenever possible"

}.DataIOCC {

$ObjectID 3"1.10.0""1""[t, u]""xFinal""xInitial"on"1000"offoffoffoff"Array"onoffononoffonoff"xout""tout""yout""logsout""dsmout""RefineOutputTimes""[]""out""1"

}.OptimizationCC {

$ObjectID 4"1.10.0"{"Cell"4"ZeroExternalMemoryAtStartup""ZeroInternalMemoryAtStartup""NoFixptDivByZeroProtection""OptimizeModelRefInitCode""DisabledProps"

}onononoffoffoffononoffoffononoff"uint_T"on64"Structure reference"2147483647onon5offoffoffoffonononoffIntCast offIntZero onoff"inf""Inherit from target"on"Off"off

}.DebuggingCC {

$ObjectID 5"1.10.0""error""none""none""none""none""UseLocalSettings""UseLocalSettings""UseLocalSettings""warning""warning""warning""none"on"Classic""none"off"TryResolveAllWithWarning""warning""warning""none""error""warning""warning""warning""warning""none""error""none""warning""warning""none""warning"ToFloatConvMsg "warning""error""error""none""warning""warning""none""none""none""none""none""none""error""Use local settings""none""warning""warning""warning""none""none""warning""warning""UseLocalSettings"off"none""none""none""none""warning""warning""warning""error""warning""warning""Warning""WarnAndRepair""none""error""none"

}.HardwareCC {

$ObjectID 6"1.10.0"8163232"Undefined""Unspecified"32on"32-bit Generic"8163232on"Undefined""Unspecified"3203232"Specified"offon

}.ModelReferenceCC {

$ObjectID 7"1.10.0""IfOutOfDateOrStructuralChange""error"off"None""Multi""Infer from blocks in model"onoffoffoff

}.SFSimCC {

$ObjectID 8"1.10.0"onononononononoff"sf_incremental_build"

}.RTWCC {

$BackupClass "Simulink.RTWCC"

$ObjectID 9"1.10.0"{"Cell"1"IncludeHyperlinkInReport""DisabledProps"

}"grt.tlc"off"make_rtw"on"grt_default_tmf"offoffonoffoffoffoffoff"Default""Optimized"offoffoffoffoff"C"onoffoffoffoffoffoff"Off""Off""OnUpdate"{"Handle"2.CodeAppCC {

$ObjectID 10"1.10.0"{"Cell""IgnoreCustomStorageClasses""InsertBlockDesc""SFDataObjDesc""SimulinkDataObjDesc""DefineNamingRule""SignalNamingRule""ParamNamingRule""InlinedPrmAccess""CustomSymbolStr""CustomSymbolStrGlobalVar""CustomSymbolStrType""CustomSymbolStrField""CustomSymbolStrFcn""CustomSymbolStrBlkIO""CustomSymbolStrTmpVar""CustomSymbolStrMacro""DisabledProps"

}offononoffoff31offoffoffoffoffoffoff1"$R$N$M""$N$R$M""$N$M""$R$N$M$F""rt$I$N$M""rtb_$N$M""$N$M""$R$N$M""None""None""None"offonoff"Literals"offoff

}.GRTTargetCC {

$BackupClass "Simulink.TargetCC"

$ObjectID 11"1.10.0"{"Cell""IncludeMdlTerminateFcn""CombineOutputUpdateFcns""SuppressErrorStatus""ERTCustomFileBanners""GenerateSampleERTMain""GenerateTestInterfaces""MultiInstanceERTCode""PurelyIntegerCode""SupportNonFinite""SupportComplex""SupportAbsoluteTime""SupportContinuousTime""SupportNonInlinedSFcns""DisabledProps"

}"ansi_tfl_tmw.mat""""""ANSI_C""Auto""System defined""None"2562048onoffoffoffonononon"Disable all"offoffoff"Auto"offon"rt_"onoffononoffononoffon"Nominal"offoffoffoffoffoffoffoff10000000"ext_comm""Level1"offoffoffoff

}"Components"

}

}.SimEventsCC {

$ObjectID 12"1.10.0""SimEvents""0""0""123456789""0""1000""100000""1""1""0""2""1"

}"Components"

}"Configuration""Solver"" [ 200, 197, 1080, 827 ] "

}"ConfigurationSets"

}.ConfigSet {

$PropName "ActiveConfigurationSet"

$ObjectID 1

}{"black""white"off"normal""Arial"10"normal""normal"on0off

}{"center""middle""black""white"off"Arial"10"normal""normal"off

}{"Arial"9"normal""normal"

}{{Constant"1"D on"Sample based""[]""[]""Inherit from 'Constant value'""fixdt(1,16,0)""Use specified scaling""[]""Inherit: Inherit from 'Constant value'"off"inf""inf"off

}{Display"short""10"off"-1"

}{Outport"1"off"BusObject"off"-1""Inherit""-1""[]""[]""auto""fixdt(1,16,0)""[]""Inherit: auto"off"auto""auto""Dialog""held""[]"

}{Product"2""Element-wise(.*)""All dimensions""1"on"[]""[]""Same as first input""fixdt(1,16,0)""[]""Inherit: Same as first input"off"Zero""-1"

}{SubSystem"FromPortIcon""ReadWrite""All"offoff"-1""Auto""Auto""Inherit from model""Inherit from model""Inherit from model""Inherit from model""Inherit from model"off"UseLocalSettings""UseLocalSettings"

}{Sum"rectangular""++""All dimensions""1"on"Inherit: Inherit via internal rule""[]""[]""Same as first input""fixdt(1,16,0)""[]""Inherit: Same as first input"off"Floor""-1"

}{UniformRandomNumber"-1""1""0""-1"D on

}

}{"Pravilbno"[2, 82, 1022, 722]onoff200"white""landscape""auto""A4""centimeters"[0.500000, 0.500000, 0.500000, 0.500000]1off"100""simulink-default.rpt"78{Display"Absolutna9 propyskna9 \nsposobnostb1"1[1][165, 90, 255, 120]"1"off

}{Display"Absolutna9 propyskna9 \nsposobnostb2"2[1][470, 145, 560, 175]"1"off

}{Display"Absolutna9 propyskna9 \nsposobnostb3"3[1][655, 250, 745, 280]"1"off

}{Display"Absolutna9 propyskna9 \nsposobnostb4"4[1][690, 130, 780, 160]"1"off

}{Display"Absolutna9 propyskna9 \nsposobnostb6"6[1][635, 65, 725, 95]"1"off

}{Reference"Entity Sink"10[0, 0, 0, 0, 0, 1][400, 288, 485, 342]"1""1.271"on"DataTag0""simeventssink1/Entity Sink""Entity Sink""FromPortIcon""-1"off"Inherit from model""Inherit from model""Inherit from model""Inherit from model""Inherit from model"on"Off"

}{Reference"Entity Sink1"9[0, 1, 0, 0, 0, 1][525, 238, 610, 292]"1""1.271"on"DataTag1""simeventssink1/Entity Sink""Entity Sink""FromPortIcon""-1"off"Inherit from model""Inherit from model""Inherit from model""Inherit from model""Inherit from model"on"On"

}{Reference"Replicate"11[0, 0, 0, 0, 0, 1, 2][195, 275, 295, 330]"1""1.370"on"DataTag2""simeventsrouting1/Replicate""Replicate""FromPortIcon""-1"off"Inherit from model""Inherit from model""Inherit from model""Inherit from model""Inherit from model""2""Any entity output port is not blocked""OUT1 port""56789""Discard entity""Off""Off""2"

}{Reference"Single Server"8[1, 3, 0, 0, 0, 1, 1][345, 193, 430, 252]"1""1.208"on"DataTag3""simeventsserver1/Single Server""Single Server""FromPortIcon""-1"off"Inherit from model""Inherit from model""Inherit from model""Inherit from model""Inherit from model""Signal port t""1""Weight""500"off"PriorityAttributeName""Ascending"off"ResidualServiceTime"onoff"On""On""Off""Off""Off""On""Off"

}{SubSystem"Subsystem"12[0, 1][260, 48, 320, 112]offoff"Auto"offoffoffoff{"Subsystem"[167, 113, 587, 301]"white""landscape""auto""A4""centimeters"[0.500000, 0.500000, 0.500000, 0.500000]"100"{Sum"Add"13[2, 1][135, 67, 165, 98]"+-"off"Inherit via internal rule""sfix(16)""2^-10""Inherit: Inherit via internal rule"off

}{Sum"Add2"14[2, 1][310, 102, 340, 133]off"Inherit via internal rule""sfix(16)""2^-10""Inherit: Inherit via internal rule"off

}{Constant"Constant3"15[25, 25, 55, 55]off"11""sfix(16)""2^0"

}{Constant"Constant4"16[25, 75, 55, 105]off"5""sfix(16)""2^0"

}{Product"Product"17[2, 1][230, 97, 260, 128]off"Inherit via internal rule""sfix(16)""2^0""Inherit: Inherit via internal rule"off

}{UniformRandomNumber"Uniform Random\nNumber"18[30, 124, 60, 156]"0""1000""0"

}{Outport"Out1"19[365, 113, 395, 127]"Port number""sfix(16)""2^0"

}{"Constant3"1[30, 0; 0, 35]"Add"1

}{"Constant4"1[0, 0; 35, 0]{"Add"2

}{[0, 70; 200, 0]"Add2"2

}

}{"Add"1[20, 0; 0, 20]"Product"1

}{"Uniform Random\nNumber"1[75, 0; 0, -20]"Product"2

}{"Product"1[15, 0; 0, -5]"Add2"1

}{"Add2"1[0, 0]"Out1"1

}

}

}{Reference"Time-Based\nEntity Generator"7[0, 1, 0, 0, 0, 0, 1][80, 192, 165, 248]"1""1.358"on"DataTag4""des_ddg_create""DataTag5""simeventsgenerators1/Entity Generators/Time-Based\nEntity   

Generator""Time-Based Entity Generator""FromPortIcon""-1"off"Inherit from model""Inherit from model""Inherit from model""Inherit from model""Inherit from model""Intergeneration time from dialog""Exponential""0""2""10""97531""1""300"on"Pause generation""Immediate restart""Blank""On""Off""Off"

}{"Time-Based\nEntity Generator"1[100, 0; 0, -40; -120, 0]"Absolutna9 propyskna9 \nsposobnostb1"1

}{"Single Server"1[10, 0; 0, -40]"Absolutna9 propyskna9 \nsposobnostb2"1

}{"Subsystem"1[5, 0]"Single Server"1

}{"Connection""Entity Sink1"LConn1[-30, 0; 0, -20]"Single Server"RConn1

}{"Entity Sink1"1"Absolutna9 propyskna9 \nsposobnostb3"1

}{"Single Server"3[240, 0]"Absolutna9 propyskna9 \nsposobnostb4"1

}{"Connection""Replicate"RConn2"Entity Sink"LConn1

}{"Single Server"2[165, 0; 0, -135]"Absolutna9 propyskna9 \nsposobnostb6"1

}{"Connection""Time-Based\nEntity Generator"RConn1"Replicate"LConn1

}{"Connection""Replicate"RConn1[-5, 0; 0, -50]"Single Server"LConn1

}

}

}{6{DataTag5" %)30 . 0 8 ( ! % \" $ / 0 0 #P %1I;65\"87-E9$5N="

"&ET>0 "

}{DataTag4" %)30 . F P 8 ( @ % \" $ ! 0 % 0 #P $ !+ 8VAI;&"

"1.86UE :6Y?:6YI= :6Y?8FQO8VMU<&1A=&4 ;6%S:W9A;'5E<P ;6%S:VYA;65S . 4 8 "

" ( ! % \" $ ? 0 0 'P %]?5&EM92U\"87-E9 I%;G1I='D@1V5N97)A=&]R7U\\ #@ #@"

" & \" 8 !0 @ ! 0 $ \"0 @ X X !@ @ & 4"

" ( 0 $ ! D ( . 8 4 8 ( 0 % \" !4 ! 0 "

" . 6 8 ( ! % \" $ F 0 0 )@ %=I=&@@:6YT97(M9V5N97)A=&EO;B!T:6UE("

"&9R;VT@9&EA;&]G . . 8 ( ! % \" $ ' 0 0 !P %5N:69O<FT #@ # "

" & \" 0 !0 @ ! 0 $ $ ! # . , 8 ( ! % \" $ "

" ! 0 0 $ ,0 X P !@ @ $ 4 ( 0 $ ! ! 0 Q #@ #@ &"

" \" 0 !0 @ ! !0 $ $ 4 Q,C,T-0 X P !@ @ $ 4 ( "

" 0 $ ! ! 0 Q #@ # & \" 0 !0 @ ! @ $ $ \" \"TQ ."

" , 8 ( ! % \" $ ! 0 0 $ , X X !@ @ $ 4 ( "

" 0 8 ! ! & 4FES:6YG . , 8 ( ! % \" $ ! 0 0 "

"$ ,0 X P !@ @ $ 4 ( 0 , ! ! P!O9F8 #@ # & \" 0 "

" !0 @ ! @ $ $ \" $YO . . 8 ( ! % \" $ ' 0 0 "

" !P $1E9F%U;'0 #@ $ & \" 0 !0 @ ! #0 $ $ T !$969A=6QT16YT:71Y "

"#@ #@ & \" 0 !0 @ ! \" $ $ @ !$:7-A8FQE9 X X !@ @ $ "

" 4 ( 0 4 ! ! % 0V]U;G0 . 4 8 ( ! % \" $ ? "

"0 0 'P $%C8V]R9&EN9R!T;R!S;W)T960@8FQO8VL@;W)D97( #@ #@ & \" 0 !0 @ ! \""

" $ $ @ !$:7-A8FQE9 X X !@ @ $ 4 ( 0 @ ! ! ( 1&E"

"S86)L960. . 8 ( ! % \" $ ( 0 0 \" $1I<V%B;&5D#@ ,@% & \" "

" $ !0 @ 5 0 $ #@ $ & \" 0 !0 @ ! # $ $ "

" P !I;G1E<D=E;E1I;64 #@ $ & \" 0 !0 @ ! # $ $ P !D:7-T<FEB"

"=71I;VX #@ #@ & \" 0 !0 @ ! !P $ $ < !M:6Y5;FEF X X !@ "

" @ $ 4 ( 0 < ! ! ' ;6%X56YI9@ . , 8 ( ! % \" "

"$ $ 0 0 0 ;65A;@X P !@ @ $ 4 ( 0 0 ! ! ! !S965D#@ # "

" & \" 0 !0 @ ! ! $ $ $ '1I;64. 0 8 ( ! % \" $ "

" * 0 0 \"@ '-A;7!L951I;64 . 0 8 ( ! % \" $ * 0 "

" 0 \"@ &]F9G-E=%1I;64 . . 8 ( ! % \" $ ' 0 0 !P '1R"

":6=G97( #@ $@ & \" 0 !0 @ ! & $ $ !@ !0<FEO<FET>45N=&ET>4=E;F5R871I;"

"VX. 0 8 ( ! % \" $ . 0 0 #@ &=E;D9I<G-T179T3W!T . 0 8 "

" ( ! % \" $ ) 0 0 \"0 &)L;V-K86)L90 . 0 8 ( ! "

" % \" $ * 0 0 \"@ &5N=&ET>51Y<&4 . 0 8 ( ! % \" $ "

" * 0 0 \"@ &5N=&ET>4YA;64 . 0 8 ( ! % \" $ , 0 "

" 0 # '-T871#;W5N=$]P= . 0 8 ( ! % \" $ - 0 0 #0 &%T='"

").86UE0V]U;G0 . . 8 ( ! % \" $ ( 0 0 \" '-C:&5D=6QE#@ $ "

" & \" 0 !0 @ ! #0 $ $ T !O=710;W)T4W1A='5S #@ $ & \" 0 "

" !0 @ ! #0 $ $ T !A=F='96Y4:6UE3W!T #@ $ & \" 0 !0 @ "

"! \"@ $ $ H !F8VY#86QL3W!T "

}{DataTag3" %)30 . . $ 8 ( @ % \" $ ! 0 % 0 #P $ M 8VAI;&"

"1.86UE :6Y?:6YI= :6Y?8FQO8VMU<&1A=&4 #@ $@ & \" 0 !0 @ ! $0 $"

" $ !$ !?7U-I;F=L92!397)V97)?7P . . 8 ( !@ % \" $ ! 0 "

" ) \" #@ #@ & \" 8 !0 @ ! 0 $ \"0 @ "

}{DataTag2" %)30 . , $ 8 ( @ % \" $ ! 0 % 0 #P $ M 8VAI;&"

"1.86UE :6Y?:6YI= :6Y?8FQO8VMU<&1A=&4 #@ $ & \" 0 !0 @ ! #0 $"

" $ T !?7U)E<&QI8V%T95]? #@ #@ & \" 8 !0 @ ! 0 $ \"0 @"

" X X !@ @ & 4 ( 0 $ ! D ( "

}{DataTag1" %)30 . , $ 8 ( @ % \" $ ! 0 % 0 #P $ M 8VAI;&"

"1.86UE :6Y?:6YI= :6Y?8FQO8VMU<&1A=&4 #@ $ & \" 0 !0 @ ! #P $"

" $ \\ !?7T5N=&ET>2!3:6YK7U\\ #@ #@ & \" 8 !0 @ ! 0 $ \"0 "

" @ X X !@ @ & 4 ( 0 $ ! D ( "

}{

Tag DataTag0" %)30 . , $ 8 ( @ % \" $ ! 0 % 0 #P $ M 8VAI;&"

"1.86UE :6Y?:6YI= :6Y?8FQO8VMU<&1A=&4 #@ $ & \" 0 !0 @ ! #P $"

" $ \\ !?7T5N=&ET>2!3:6YK7U\\ #@ #@ & \" 8 !0 @ ! 0 $ \"0 "

" @ X X !@ @ & 4 ( 0 $ ! D ( "

}

}

Приложение 2

Model {"qw"7.50{00"""1.2"00

}"windows-1251"on0.035000onoff"UseLocalSettings""UseLocalSettings""Overwrite"120"Thu Apr 11 12:09:33 2013""Александр""UpdateHistoryNever""%<Auto>""Александр""%<Auto>""Thu Apr 11 12:10:06 2013"287582987"1.%<AutoIncrement:2>""None"offoff"none"offoffoffonoffoffonononoffoffonoffoffononoffoff"normal""none"off"MATLABWorkspace""accel.tlc""accel_default_tmf""make_rtw"offoff"/""covdata""dw"offonononon"covCumulativeData"offon"Off"offoffon"manual""normal""1""any"1000"auto"00"rising"0"off"offoffoffoffonoffonononoffoff{"Handle"1.ConfigSet {

$ObjectID 1"1.10.0"{"Handle".SolverCC {

$ObjectID 2"1.10.0""0.0""10.0""auto""auto""auto""-1"5"auto""10*128*eps""1000"41"auto""auto""1""1e-3""Auto""ode45""ode45""auto""DisableAll""UseLocalSettings""Nonadaptive""TrustRegion""Fast"offoff"Unconstrained""Whenever possible"

}.DataIOCC {

$ObjectID 3"1.10.0""1""[t, u]""xFinal""xInitial"on"1000"offoffoffoff"Array"onoffononoffonoff"xout""tout""yout""logsout""dsmout""RefineOutputTimes""[]""out""1"

}.OptimizationCC {

$ObjectID 4"1.10.0"{"Cell"7"BooleansAsBitfields""PassReuseOutputArgsAs""PassReuseOutputArgsThreshold""ZeroExternalMemoryAtStartup""ZeroInternalMemoryAtStartup""OptimizeModelRefInitCode""NoFixptDivByZeroProtection""DisabledProps"

}onononoffoffoffononoffoffononoff"uint_T"on64"Structure reference"2147483647onon5offoffoffoffononoffoffIntCast offIntZero onoff"inf""Inherit from target"on"Off"off

}.DebuggingCC {

$ObjectID 5"1.10.0""error""none""none""none""none""UseLocalSettings""UseLocalSettings""UseLocalSettings""warning""warning""warning""warning"on"Classic""none"off"UseLocalSettings""warning""warning""none""error""warning""warning""warning""error""error""error""none""warning""warning""none""warning"ToFloatConvMsg "warning""error""error""none""warning""warning""none""none""none""none""none""none""error""Use local settings""none""warning""warning""warning""none""none""warning""warning""UseLocalSettings"off"none""none""none""none""warning""warning""warning""error""warning""warning""ErrorLevel1""WarnAndRepair""none""error""none"

}.HardwareCC {

$ObjectID 6"1.10.0"8163232"Undefined""Unspecified"32on"32-bit Generic"8163232on"Undefined""Unspecified"3203232"Specified"offon

}.ModelReferenceCC {

$ObjectID 7"1.10.0""IfOutOfDateOrStructuralChange""error"off"None""Multi""Infer from blocks in model"onoffoffoff

}.SFSimCC {

$ObjectID 8"1.10.0"onononononononoff"sf_incremental_build"

}.RTWCC {

$BackupClass "Simulink.RTWCC"

$ObjectID 9"1.10.0"{"Cell"6"IncludeHyperlinkInReport""GenerateTraceInfo""GenerateTraceReport""GenerateTraceReportSl""GenerateTraceReportSf""GenerateTraceReportEml""DisabledProps"

}"grt.tlc"off"make_rtw"on"grt_default_tmf"offoffonoffoffoffoffoff"Default""Optimized"offoffoffoffoff"C"offoffoffoffoffoffoff"Off""Off""OnUpdate"{"Handle"2.CodeAppCC {

$ObjectID 10"1.10.0"{"Cell""IgnoreCustomStorageClasses""IgnoreTestpoints""InsertBlockDesc""SFDataObjDesc""SimulinkDataObjDesc""DefineNamingRule""SignalNamingRule""ParamNamingRule""InlinedPrmAccess""CustomSymbolStr""CustomSymbolStrGlobalVar""CustomSymbolStrType""CustomSymbolStrField""CustomSymbolStrFcn""CustomSymbolStrFcnArg""CustomSymbolStrBlkIO""CustomSymbolStrTmpVar""CustomSymbolStrMacro""ReqsInCode""DisabledProps"

}offononoffoff31offoffoffoffoffoffoff1"$R$N$M""$N$R$M""$N$M""$R$N$M$F""rt$I$N$M""rtb_$N$M""$N$M""$R$N$M""None""None""None"offonoff"Literals"offoff

}.GRTTargetCC {

$BackupClass "Simulink.TargetCC"

$ObjectID 11"1.10.0"{"Cell""GeneratePreprocessorConditionals""IncludeMdlTerminateFcn""CombineOutputUpdateFcns""SuppressErrorStatus""ERTCustomFileBanners""GenerateSampleERTMain""GenerateTestInterfaces""ModelStepFunctionPrototypeControlCompliant""CPPClassGenCompliant""MultiInstanceERTCode""PurelyIntegerCode""SupportNonFinite""SupportComplex""SupportAbsoluteTime""SupportContinuousTime""SupportNonInlinedSFcns""PortableWordSizes""DisabledProps"

}"ansi_tfl_table_tmw.mat""""""ANSI_C""Auto""System defined""None"2562048onoffoffoffonononon"Disable all"offoffoff"Auto"offon"rt_"onoffononoffononoffon"Nominal"offoffoffoffoffoffoffoff10000000"ext_comm""Level1"offoffoffoff

}"Components"

}

}.hdlcc {

$ObjectID 12"1.10.0""HDL Coder custom configuration component""HDL Coder"{"Cell"1"""HDLConfigFile"

}"0"

}"Components"

}"Configuration""Solver"" [ 200, 197, 1080, 827 ] "

}"ConfigurationSets"

}.ConfigSet {

$PropName "ActiveConfigurationSet"

$ObjectID 1

}{"black""white"off"normal""Helvetica"10"normal""normal"on0off

}{"center""middle""black""white"off"Helvetica"10"normal""normal"off

}{"Helvetica"9"normal""normal"

}{{Display"short""10"off"-1"

}

}{"qw"[177, 315, 713, 604]onoff200"white""landscape""auto""A4""centimeters"[1.270000, 1.270000, 1.270000, 1.270000]1off"100""simulink-default.rpt"1{Display"Display"1[1][155, 105, 245, 135]"1"off

}

}

}{"qwe"6.40{00"""1.2"00

}"windows-1251"onoff"none"offoffoffonoffoffononoffoffon0.035000onoff"UseLocalSettings""UseLocalSettings""Overwrite"offoffononoffoff"Tue Apr 09 15:04:56 2013""UpdateHistoryNever""%<Auto>""Dk13""%<Auto>""Wed Apr 10 12:33:52 2013""1.%<AutoIncrement:2>""None""none"off"MATLABWorkspace""accel.tlc""accel_default_tmf""make_rtw"offoff"/""covdata""dw"offononon"covCumulativeData"offonoffon"manual""normal""1""any"1000"auto"00"rising"0"off"offoffoffoffonoffononon"32-bit Generic"offoff{"Handle"1.ConfigSet {

$ObjectID 1"1.2.0"{"Handle".SolverCC {

$ObjectID 2"1.2.0""0.0""300.0""auto""auto""auto""-1"5"10*128*eps""1000"41"auto""auto""1""1e-3""Auto""ode45""ode45""UseLocalSettings""TrustRegion""Fast"offoff"Unconstrained""Deterministic"

}.DataIOCC {

$ObjectID 3"1.2.0""1""[t, u]""xFinal""xInitial"on"1000"offoffoff"Array"onoffonoffon"xout""tout""yout""logsout""RefineOutputTimes""[]""1"

}.OptimizationCC {

$ObjectID 4{"Cell"5"ZeroExternalMemoryAtStartup""ZeroInternalMemoryAtStartup""InitFltsAndDblsToZero""OptimizeModelRefInitCode""NoFixptDivByZeroProtection""DisabledProps"

}"1.2.0"onononoffoffononononononon5offoffoffoffonononoffIntCast offoff"inf"on

}.DebuggingCC {

$ObjectID 5"1.2.0""error""none""none""none""UseLocalSettings""UseLocalSettings""UseLocalSettings""warning""warning"onoff"TryResolveAllWithWarning""warning""warning""error""warning""warning""warning""warning""none""error""none""warning""warning""none""warning"ToFloatConvMsg "warning""error""error""none""warning""none""none""none""error""Use local settings""none""warning""warning""warning""none""none""warning""warning""UseLocalSettings"off"none""none""none""none"off"warning""warning""warning""error""Warning"

}.HardwareCC {

$ObjectID 6"1.2.0"8163232"Undefined""Unspecified"32on"32-bit Generic"8163232on"Undefined""Unspecified"3203232"Specified"offon

}.ModelReferenceCC {

$ObjectID 7"1.2.0""IfOutOfDateOrStructuralChange""error""Multi"onoff

}.RTWCC {

$BackupClass "Simulink.RTWCC"

$ObjectID 8{"Cell"1"IncludeHyperlinkInReport""DisabledProps"

}"1.2.0""grt.tlc"off"make_rtw"on"grt_default_tmf"offoffonoffoffoffoffoff"Default""Optimized"offoffoff"C"{"Handle"2.CodeAppCC {

$ObjectID 9{"Cell""IgnoreCustomStorageClasses""InsertBlockDesc""SFDataObjDesc""SimulinkDataObjDesc""DefineNamingRule""SignalNamingRule""ParamNamingRule""InlinedPrmAccess""CustomSymbolStr""CustomSymbolStrGlobalVar""CustomSymbolStrType""CustomSymbolStrField""CustomSymbolStrFcn""CustomSymbolStrBlkIO""CustomSymbolStrTmpVar""CustomSymbolStrMacro""DisabledProps"

}"1.2.0"offononoff31offoffoffoffoffoffoffon1"$R$N$M""$N$R$M""$N$M""$R$N$M$F""rtb_$N$M""$N$M""$R$N$M""None""None""None"offonoff"Literals"off

}.GRTTargetCC {

$BackupClass "Simulink.TargetCC"

$ObjectID 10{"Cell""IncludeMdlTerminateFcn""CombineOutputUpdateFcns""SuppressErrorStatus""ERTCustomFileBanners""GenerateSampleERTMain""GenerateTestInterfaces""MultiInstanceERTCode""PurelyIntegerCode""SupportNonFinite""SupportComplex""SupportAbsoluteTime""SupportContinuousTime""SupportNonInlinedSFcns""DisabledProps"

}"1.2.0""ansi_tfl_tmw.mat""""""ANSI_C""Auto"onoffoffoffononoffoffonoff"Auto"offon"rt_"onoffononoffononoffoffoff10000000"ext_comm"offoffoffoff

}"Components"

}

}.SimEventsCC {

$ObjectID 11"1.2.0""SimEvents""0""123456789""0"0000

}"Components"

}"Configuration""normal""Solver"

}"ConfigurationSets"

}.ConfigSet {

$PropName "ActiveConfigurationSet"

$ObjectID 1

}{"right""black""white"off"normal""Arial"10"normal""normal"on

}{{Actuator"unknown""blob"

}{Assertionon"-1"

}{Constant

}{DataTypeConversion"Inherit via back propagation""sfix(16)""2^0"off"Real World Value (RWV)""Zero""-1"

}{DigitalClock"1"

}{Display"short""10"off"-1"

}{From"Tag"

}{Gain"1""Element-wise(K.*u)""Same as input""sfix(16)""Best Precision: Matrix-wise""2^0""Same as input""sfix(16)""2^0"off"Floor""-1"

}{Goto"Tag"

}{Ground

}{Inport"1"off"BusObject"off"-1""-1""auto""sfix(16)""2^0""auto""auto"offoffon

}{Math"exp""auto""-1""Same as first input""sfix(16)""2^0"off"Floor"

}{Outport"1"off"BusObject"off"-1""-1""auto""sfix(16)""2^0""auto""auto""held""[]"

}{PMComponent"unknown"

}{PMIOPort

}{Product"2""Element-wise(.*)"on"Same as first input""sfix(16)""2^0"off"Zero""-1"

}{RelationalOperator">="on"Logical (see Configuration Parameters: "

"tion)""uint(8)"on"-1"

}{Sensor"unknown""blob"

}{"S-Function""system""''""[]"

}{Step"1""0""1""-1"D onon

}{Stop

}{SubSystemon"ReadWrite""All"off"-1""Auto""Auto""Inherit from model""Inherit from model""Inherit from model""Inherit from model""Inherit from model"off"UseLocalSettings""UseLocalSettings"

}{Sum"rectangular""++"on"Same as first input""sfix(16)""2^0"off"Floor""-1"

}{Terminator

}{UniformRandomNumber"-1""1""0""-1"D on

}

}{"center""middle""black""white"off"Arial"10"normal""normal"

}{"Arial"9"normal""normal"

}{"qwe"[2, 82, 997, 722]onoff200"white""landscape""auto""A4""centimeters"[0.500000, 0.500000, 0.500000, 0.500000]1off"100""simulink-default.rpt"{Display"Absolute Bandwidth"[1][655, 415, 745, 445]"1"off

}{Sum"Add"[2, 1][155, 292, 185, 323]"+-"off"Inherit via internal rule""2^-10"

}{Sum"Add1"[2, 1][855, 487, 885, 518]"left"off"Inherit via internal rule""2^-10"

}{Sum"Add2"[2, 1][330, 327, 360, 358]off"Inherit via internal rule""2^-10"

}{Reference"Arrival Rate"[1, 1][105, 89, 160, 121]"simulink/Math\nOperations/Slider\nGain""Slider Gain"on"-1"off"Inherit from model""Inherit from model""Inherit from model""Inherit from model""Inherit from model""0""10""20"

}{Constant"Constant"[20, 90, 50, 120]"1"D on"Sample based""Inherit from 'Constant value'""sfix(16)""Use specified scaling""2^0""inf""inf"

}{Constant"Constant1"[305, 855, 335, 885]"1"D on"Sample based""Inherit from 'Constant value'""sfix(16)""Use specified scaling""2^0""inf""inf"

}{Constant"Constant2"[265, 25, 295, 55]"1"D on"Sample based""Inherit from 'Constant value'""sfix(16)""Use specified scaling""2^0""inf""inf"

}{Constant"Constant3"[45, 250, 75, 280]off"11"D on"Sample based""Inherit from 'Constant value'""sfix(16)""Use specified scaling""2^0""inf""inf"

}{Constant"Constant4"[45, 300, 75, 330]off"5"D on"Sample based""Inherit from 'Constant value'""sfix(16)""Use specified scaling""2^0""inf""inf"

}{Reference"Departures from \nthe System"[1][495, 698, 580, 752]"1"on"DataTag0""simeventssink1/Signal Scope""Signal Scope"on"-1"off"Inherit from model""Inherit from model""Inherit from model""Inherit from model""Inherit from model""Stair""Signal""1""Count""Event time""Event time""Count"on"0""10""Stretch axis limits""0""10""Stretch axis limits"on"off"" ""b""-""."on" "" ""Time""des_figposition([5 60 25 25])"off"Off"onon

}{Reference"Departures to\n the System"[1][715, 18, 800, 72]"1"on"DataTag1""simeventssink1/Signal Scope""Signal Scope"on"-1"off"Inherit from model""Inherit from model""Inherit from model""Inherit from model""Inherit from model""Stair""Signal""1""Count""Event time""Event time""Count"on"0""10""Stretch axis limits""0""10""Stretch axis limits"on"off"" ""b""-""."on" "" ""Time""des_figposition([5 60 25 25])"off"Off"onon

}{DigitalClock"Digital Clock"[915, 493, 980, 517]"left"

}{Product"Divide"[2, 1][760, 485, 795, 520]"left""*/"off"Inherit via internal rule""2^-10""Floor"

}{Reference"Enabled Gate"[1, 0, 0, 0, 0, 1, 1][595, 77, 680, 133]"1"on"DataTag2""simeventsgates1/Enabled Gate""Enabled Gate"on"-1"off"Inherit from model""Inherit from model""Inherit from model""Inherit from model""Inherit from model"off"2000""Off"

}{Reference"Entity Sink"[0, 1, 0, 0, 0, 1][300, 773, 385, 827]"1"on"DataTag3""simeventssink1/Entity Sink""Entity Sink"on"-1"off"Inherit from model""Inherit from model""Inherit from model""Inherit from model""Inherit from model"on"On"

}{DataTypeConversion"Int2Dbl"[525, 69, 580, 101]"alternate""double""Floor"

}{Reference"NumOfQueries"[1, 1][390, 854, 445, 886]"simulink/Math\nOperations/Slider\nGain""Slider Gain"on"-1"off"Inherit from model""Inherit from model""Inherit from model""Inherit from model""Inherit from model""1""20""50"

}{Reference"NumOfQueries1"[1, 1][355, 23, 415, 57]"simulink/Math\nOperations/Slider\nGain""Slider Gain"on"-1"off"Inherit from model""Inherit from model""Inherit from model""Inherit from model""Inherit from model""1""20""50"

}{Reference"Output Switch"[0, 0, 0, 0, 0, 1, 1][470, 477, 570, 533]"1"on"DataTag4""simeventsrouting1/Output Switch""Output Switch"on"-1"off"Inherit from model""Inherit from model""Inherit from model""Inherit from model""Inherit from model""1""First port that is not blocked""34567""Attribute1"off"4100""Off""Off"

}{Product"Product"[2, 1][250, 322, 280, 353]off"Inherit via internal rule"

}{Display"Query's Average \nRound Time"[1][290, 714, 375, 746]"1"off

}{Reference"Query's Full\nRound Time"[1][325, 623, 410, 677]"1"on"DataTag5""simeventssink1/Signal Scope""Signal Scope"on"-1"off"Inherit from model""Inherit from model""Inherit from model""Inherit from model""Inherit from model""Continuous""Signal""1""Count""Event time""Event time""Count"on"0""10""Stretch axis limits""0""10""Stretch axis limits"on"off"" ""b""-""None"on" "" ""Time""des_figposition([5 60 25 25])"off"Off"onon

}{Reference"Read Timer"[0, 3, 0, 0, 0, 1, 1][115, 581, 200, 644]"0"on"DataTag6""simeventstiming1/Read Timer""Read Timer"on"-1"off"Inherit from model""Inherit from model""Inherit from model""Inherit from model""Inherit from model""T1""Error"off"On""Off""On""On"

}{RelationalOperator"Relational\nOperator"[465, 67, 495, 98]"alternate"offoff"Boolean"

}{RelationalOperator"Relational\nOperator2"[470, 792, 500, 823]">"off"Boolean"

}{Reference"Server Utilization"[1][315, 403, 400, 457]"left""1"on"DataTag7""simeventssink1/Signal Scope""Signal Scope"on"-1"off"Inherit from model""Inherit from model""Inherit from model""Inherit from model""Inherit from model""Continuous""Signal""1""Count""Event time""Event time""Count"on"0""10""Stretch axis limits""0""10""Stretch axis limits"on"off"" ""b""-""None"off" "" ""Time""des_figposition([5 60 25 25])"off"Off"onon

}{Reference"Single Server"[1, 1, 0, 0, 0, 1, 1][315, 476, 400, 534]"1"on"DataTag8""simeventsserver1/Single Server""Single Server"on"-1"off"Inherit from model""Inherit from model""Inherit from model""Inherit from model""Inherit from model""Signal port t""1""Weight""500"off"PriorityAttributeName""Ascending"off"ResidualServiceTime"on"Off""Off""Off""Off""Off""On"

}{Reference"Start Timer"[0, 1, 0, 0, 0, 1, 1][790, 82, 875, 138]"0"on"DataTag9""simeventstiming1/Start Timer""Start Timer"on"-1"off"Inherit from model""Inherit from model""Inherit from model""Inherit from model""Inherit from model""T1""Warn and continue""On"

}{Step"Step"[915, 435, 945, 465]"left""1""0""0"off

}{Stop"Stop Simulation"[550, 792, 585, 828]

}{UniformRandomNumber"Uniform Random\nNumber"[50, 349, 80, 381]"0""1000""0"

}{SubSystem"___DES_SL_IF___"[][15, 15, 15, 15]"[0.910000, 0.910000, 0.910000]"off"des_support('desSolverInitFcn',gcbh)""des_support('desSolverSubsystemOpenFcn',gcb)""des_solver_error_redirect"off"Auto"offonon{"___DES_SL_IF___"[480, 93, 1060, 386]"white""landscape""auto""A4""centimeters"[0.500000, 0.500000, 0.500000, 0.500000]"100"{From"From_SS_ec_1"[50, 880, 260, 910]"simeventstagc2b44c549c09a9ea"

}{From"From_SS_ec_2"[50, 930, 260, 960]"simeventstag3c8a2eb064dd2811"

}{From"From_SS_mr_1"[50, 130, 260, 160]"simeventstag24f3d339a02559ab"

}{From"From_SS_mr_2"[50, 180, 260, 210]"simeventstag9372f275b468f089"

}{From"From_SS_mr_3"[50, 230, 260, 260]"simeventstagefe503645733c852"

}{From"From_SS_mr_4"[50, 280, 260, 310]"simeventstagbe0edb8ac69d3b2c"

}{From"From_SS_mr_5"[50, 330, 260, 360]"simeventstag391f03ee17554ddc"

}{Goto"Goto_SS_ec_1"[400, 480, 610, 510]"simeventstag136ff78612a321b0""global"

}{Goto"Goto_SS_ec_3"[400, 580, 610, 610]"simeventstag743a298218a450d6""global"

}{Goto"Goto_SS_ec_4"[400, 630, 610, 660]"simeventstag92ab27cb566e20c0""global"

}{Goto"Goto_SS_ec_5"[400, 680, 610, 710]"simeventstag15afc545e38684bf""global"

}{Goto"Goto_SS_ec_6"[400, 730, 610, 760]"simeventstag293fdf2cc10534b7""global"

}{Goto"Goto_SS_ec_7"[400, 780, 610, 810]"simeventstagde1a83fb994b247""global"

}{Ground"Ground"[15, 15, 35, 35]

}{Ground"Ground_last_mr"[50, 380, 260, 410]

}{Reference"___cec_sfun_d2s_1__"[0, 1][300, 480, 360, 510]"des_sfun_lib/z_CEC-S-Function"""on"0""1""0"

}{Reference"___cec_sfun_d2s_2__"[0, 1][300, 530, 360, 560]"des_sfun_lib/z_CEC-S-Function"""on"0""1""1"

}{Reference"___cec_sfun_d2s_3__"[0, 1][300, 580, 360, 610]"des_sfun_lib/z_CEC-S-Function"""on"0""1""2"

}{Reference"___cec_sfun_d2s_4__"[0, 1][300, 630, 360, 660]"des_sfun_lib/z_CEC-S-Function"""on"0""1""3"

}{Reference"___cec_sfun_d2s_5__"[0, 1][300, 680, 360, 710]"des_sfun_lib/z_CEC-S-Function"""on"0""1""4"

}{Reference"___cec_sfun_d2s_6__"[0, 1][300, 730, 360, 760]"des_sfun_lib/z_CEC-S-Function"""on"0""1""5"

}{Reference"___cec_sfun_d2s_7__"[0, 1][300, 780, 360, 810]"des_sfun_lib/z_CEC-S-Function"""on"0""1""6"

}{Reference"___ed_sfun_s2d_1__"[1][300, 880, 360, 910]"des_sfun_lib/z_ED-S-Function"""on"1""0""0"

}{Reference"___ed_sfun_s2d_2__"[1][300, 930, 360, 960]"des_sfun_lib/z_ED-S-Function"""on"1""0""1"

}{Reference"___mr_sfun_s2d_1__"[1][300, 130, 360, 160]"des_sfun_lib/z_MR-S-Function"""on"1""0""-1""-1""0"on

}{Reference"___mr_sfun_s2d_2__"[1][300, 180, 360, 210]"des_sfun_lib/z_MR-S-Function"""on"1""0""-1""-1""1"on

}{Reference"___mr_sfun_s2d_3__"[1][300, 230, 360, 260]"des_sfun_lib/z_MR-S-Function"""on"1""0""-1""-1""2"off

}{Reference"___mr_sfun_s2d_4__"[1][300, 280, 360, 310]"des_sfun_lib/z_MR-S-Function"""on"1""0""-1""-1""3"on

}{Reference"___mr_sfun_s2d_5__"[1][300, 330, 360, 360]"des_sfun_lib/z_MR-S-Function"""on"1""0""-1""-1""4"on

}{Reference"___vs_sfun___"[1][300, 30, 360, 60]"des_sfun_lib/VS-S-Function"""on"5"desCEC_numBlks "2"slCEC_numBlks "7""0"

}{Reference"zzzzzzz-last_MR-S-Function"[1][300, 380, 360, 410]"des_sfun_lib/last_MR-S-Function"""on"1""0""-1""-1""5"

}{"Ground"1"___vs_sfun___"1

}{"From_SS_mr_1"1"___mr_sfun_s2d_1__"1

}{"From_SS_mr_2"1"___mr_sfun_s2d_2__"1

}{"From_SS_mr_3"1"___mr_sfun_s2d_3__"1

}{"From_SS_mr_4"1"___mr_sfun_s2d_4__"1

}{"From_SS_mr_5"1"___mr_sfun_s2d_5__"1

}{"___cec_sfun_d2s_1__"1"Goto_SS_ec_1"1

}{"___cec_sfun_d2s_2__"1"Goto_SS_ec_2"1

}{"___cec_sfun_d2s_3__"1"Goto_SS_ec_3"1

}{"___cec_sfun_d2s_4__"1"Goto_SS_ec_4"1

}{"___cec_sfun_d2s_5__"1"Goto_SS_ec_5"1

}{"___cec_sfun_d2s_6__"1"Goto_SS_ec_6"1

}{"___cec_sfun_d2s_7__"1"Goto_SS_ec_7"1

}{"From_SS_ec_1"1"___ed_sfun_s2d_1__"1

}{"From_SS_ec_2"1"___ed_sfun_s2d_2__"1

}{"Ground_last_mr"1"zzzzzzz-last_MR-S-Function"1

}

}

}{SubSystem"Генератор времени\nмежду заявками"[1, 1][210, 76, 300, 134]{"extended_custcode""Subsystem Initialize Function"" setCanModuleFloatingPointCallback "

" \n(&GlobalModuleCAN_A, CAN_IRQ_ERROR, can_irq_CAN_A_CAN_"

"IRQ_ERROR );\n""enableCanModuleCallback(&GlobalModuleCAN_A, C"

"AN_IRQ_ERROR );\n""Multiple"""

}off"Auto"offoff{

Name"Генератор времени\nмежду заявками"

Location[410, 355, 878, 672]"white""landscape""auto""A4""centimeters"[0.500000, 0.500000, 0.500000, 0.500000]"100"{Inport"Rate"[35, 43, 65, 57]"Port number"

}{Assertion"Assertion"[350, 167, 410, 213]on

}{Assertion"Assertion1"[350, 232, 410, 278]on

}{Constant"Constant"[45, 80, 75, 110]off"1"D on"Sample based""Inherit from 'Constant value'""sfix(16)""Use specified scaling""2^0""inf""inf"

}{Product"Divide"[2, 1][175, 27, 205, 58]off"*/"off"Inherit via internal rule""2^-10""Floor"off

}{Reference"Lower Bound\non Arrival Rate"[1, 1][250, 175, 280, 205]"simulink/Logic and Bit\nOperations/Compare"

"\nTo Constant""Compare To Constant"on"-1"off"Inherit from model""Inherit from model""Inherit from model""Inherit from model""Inherit from model"">""0""uint8"off

}{Math"Math\nFunction"[1, 1][185, 120, 215, 150]"log"

}{Product"Product"[2, 1][260, 92, 290, 123]offoff"Inherit via internal rule"off

}{Sum"Subtract"[2, 1][115, 117, 145, 148]off"+-"off"Inherit via internal rule""2^-10"off

}{Reference"Unary Minus"[1, 1][335, 95, 365, 125]off"simulink/Math\nOperations/Unary Minus""Unary Minus"off

}{UniformRandomNumber"Uniform Random\nNumber"[45, 124, 75, 156]"0""97531""0"

}{Reference"Upper Bound \non Arrival Rate "[1, 1][235, 241, 295, 269]"simulink/Logic and Bit\nOperations/Compare"

"\nTo Constant""Compare To Constant"on"-1"off"Inherit from model""Inherit from model""Inherit from model""Inherit from model""Inherit from model""<=""20""uint8"off

}{Outport"InterTime"[390, 103, 420, 117]"Port number"off

}{"Unary Minus"1"InterTime"1

}{"Product"1"Unary Minus"1

}{"Math\nFunction"1[10, 0; 0, -20]"Product"2

}{"Subtract"1"Math\nFunction"1

}{"Uniform Random\nNumber"1"Subtract"2

}{"Constant"1[15, 0]{[0, 30]"Subtract"1

}{[0, -60]"Divide"1

}

}{"Rate"1[85, 0]{"Divide"2

}{[0, 140]{"Lower Bound\non Arrival Rate"1

}{[0, 65]"Upper Bound \non Arrival Rate "1

}

}

}{"Divide"1[15, 0; 0, 55]"Product"1

}{"Lower Bound\non Arrival Rate"1"Assertion"1

}{"Upper Bound \non Arrival Rate "1"Assertion1"1

}{"Attention: The arrival rate \nshould not ex"

"ceed the service \nrate, which is 1 in this model."[15, 284]"left""red"

}

}

}{Reference"Формирование заявок"[1, 1, 0, 0, 0, 0, 1][335, 77, 420, 133]"1"on"DataTag10""des_ddg_create""DataTag11""simeventsgenerators1/Entity Generators/Time-Bas"

"ed\nEntity Generator""Time-Based Entity Generator"on"-1"off"Inherit from model""Inherit from model""Inherit from model""Inherit from model""Inherit from model""Intergeneration time from port t""Constant""0""2""1""97531""1""300"on"Pause generation""Immediate restart""Blank""On""Off""Off"

}{"Формирование заявок"1"Relational\nOperator"2

}{"Arrival Rate"1[0, 0]

DstBlock "Генератор времени\nмежду заявками"1

}{"Генератор времени\nмежду заявками"

SrcPort 1[0, 0]"Формирование заявок"1

}{"Constant"1"Arrival Rate"1

}{"Connection""Single Server"RConn1[40, 0]"Output Switch"LConn1

}{"Connection""Read Timer"LConn1[0, -50; 485, 0]"Output Switch"RConn1

}{"Single Server"1[15, 0; 0, -60]"Server Utilization"1

}{"Connection""Read Timer"RConn1[25, 0; 0, 135; 45, 0]"Entity Sink"LConn1

}{"Entity Sink"1[0, 0; 15, 0]{"Relational\nOperator2"

}{[0, -75]"Departures from \nthe System"

}

}{"Read Timer"3[15, 0; 0, 85; 55, 0]"Query's Average \nRound Time"1

}{"Read Timer"2[60, 0; 0, 70; 45, 0]"Query's Full\nRound Time"1

}{"Divide"1[-115, 0]"Absolute Bandwidth"1

}{"Read Timer"1[610, 0; 0, -95]"Divide"1

}{"Relational\nOperator2"1[0, 0]"Stop Simulation"1

}{"NumOfQueries"1[5, 0]"Relational\nOperator2"2

}{"Digital Clock"1[-10, 0]"Add1"2

}{"Add1"1[-40, 0]"Divide"2

}{"Step"1[-10, 0]"Add1"1

}{"Connection""Enabled Gate"RConn1[80, 0]"Start Timer"LConn1

}{"Start Timer"1[30, 0; 0, -85; -210, 0]"Departures to\n the System"1

}{"Connection""Формирование заявок"RConn1"Enabled Gate"LConn1

}{"Constant1"1"NumOfQueries"1

}{"Constant2"1"NumOfQueries1"1

}{"NumOfQueries1"1[15, 0; 0, 35]"Relational\nOperator"1

}{"Relational\nOperator"1"Int2Dbl"1

}{"Int2Dbl"1[0, 5]"Enabled Gate"1

}{"Constant3"1[30, 0; 0, 35]"Add"1

}{"Constant4"1[0, 0; 35, 0]{"Add"

}{[0, 70; 200, 0]"Add2"

}

}{"Add"1[20, 0; 0, 20]"Product"1

}{"Uniform Random\nNumber"1[75, 0; 0, -20]"Product"2

}{"Product"1[15, 0; 0, -5]"Add2"1

}{"Add2"1[0, 50; -120, 0; 0, 95]"Single Server"1

}{"Connection""Start Timer"RConn1[5, 0; 0, 270; -600, 0; 0, 125]"Single Server"LConn1

}{[705, 259]off

}{[707, 270]off

}

}

}{12{DataTag11" %)30 . 0 8 ( ! % "

"\" $ / 0 0 #P %1I;65\"87-E9$5N=&ET>0 "

}{DataTag10" %)30 . F P 8 ( @ % "

"\" $ ! 0 % 0 #P $ !+ 8VAI;&1.86UE :6Y?:6YI"

"= :6Y?8FQO8VMU<&1A=&4 ;6%S:W9A;'5E<P ;6%S:VYA;65S "

" . 4 8 ( ! % \" $ ? 0 0 'P "

"%]?5&EM92U\"87-E9 I%;G1I='D@1V5N97)A=&]R7U\\ #@ #@ & \" 8 "

" !0 @ ! 0 $ \"0 @ X X !@ @ "

"& 4 ( 0 $ ! D ( . 8 4 8 "

" ( 0 % \" !4 ! 0 . 6 8 ( ! "

" % \" $ F 0 0 )@ %=I=&@@:6YT97(M9V5N97)A=&EO"

";B!T:6UE(&9R;VT@9&EA;&]G . . 8 ( ! % \" $ '"

" 0 0 !P %5N:69O<FT #@ # & \" 0 !0 @ "

" ! 0 $ $ ! # . , 8 ( ! % \" "

" $ ! 0 0 $ ,0 X P !@ @ $ 4 ( "

"0 $ ! ! 0 Q #@ #@ & \" 0 !0 @ ! "

" !0 $ $ 4 Q,C,T-0 X P !@ @ $ 4 "

" ( 0 $ ! ! 0 Q #@ # & \" 0 !0 "

"@ ! @ $ $ \" \"TQ . , 8 ( ! % "

"\" $ ! 0 0 $ , X X !@ @ $ 4 ("

" 0 8 ! ! & 4FES:6YG . , 8 ( ! "

" % \" $ ! 0 0 $ ,0 X P !@ @ $ "

" 4 ( 0 , ! ! P!O9F8 #@ # & \" 0 !"

"0 @ ! @ $ $ \" $YO . . 8 ( ! % "

" \" $ ' 0 0 !P $1E9F%U;'0 #@ $ & \" 0 "

" !0 @ ! #0 $ $ T !$969A=6QT16YT:71Y #@ "

"#@ & \" 0 !0 @ ! \" $ $ @ !$:7-A"

"8FQE9 X X !@ @ $ 4 ( 0 4 ! ! % "

" 0V]U;G0 . 4 8 ( ! % \" $ ? 0 "

" 0 'P $%C8V]R9&EN9R!T;R!S;W)T960@8FQO8VL@;W)D97( #@ #@ & \" "

" 0 !0 @ ! \" $ $ @ !$:7-A8FQE9 X X !"

"@ @ $ 4 ( 0 @ ! ! ( 1&ES86)L960. "

" . 8 ( ! % \" $ ( 0 0 \" $1I<"

"V%B;&5D#@ ,@% & \" $ !0 @ 5 0 $ #@ "

"$ & \" 0 !0 @ ! # $ $ P !I;G1E<"

"D=E;E1I;64 #@ $ & \" 0 !0 @ ! # $ "

" $ P !D:7-T<FEB=71I;VX #@ #@ & \" 0 !0 @ "

" ! !P $ $ < !M:6Y5;FEF X X !@ @ $ "

"4 ( 0 < ! ! ' ;6%X56YI9@ . , 8 ( ! "

" % \" $ $ 0 0 0 ;65A;@X P !@ @ $ "

" 4 ( 0 0 ! ! ! !S965D#@ # & \" 0 "

" !0 @ ! ! $ $ $ '1I;64. 0 8 ( ! "

" % \" $ * 0 0 \"@ '-A;7!L951I;64 . 0 "

" 8 ( ! % \" $ * 0 0 \"@ &]F9G-E=%"

"1I;64 . . 8 ( ! % \" $ ' 0 "

" 0 !P '1R:6=G97( #@ $@ & \" 0 !0 @ ! & "

"$ $ !@ !0<FEO<FET>45N=&ET>4=E;F5R871I;VX. 0 8 ( ! "

" % \" $ . 0 0 #@ &=E;D9I<G-T179T3W!T . "

" 0 8 ( ! % \" $ ) 0 0 \"0 &)L;V"

"-K86)L90 . 0 8 ( ! % \" $ * 0 "

" 0 \"@ &5N=&ET>51Y<&4 . 0 8 ( ! % \""

" $ * 0 0 \"@ &5N=&ET>4YA;64 . 0 8 ( "

" ! % \" $ , 0 0 # '-T871#;W5N=$]P= "

" . 0 8 ( ! % \" $ - 0 0 #0 "

"&%T=').86UE0V]U;G0 . . 8 ( ! % \" $ ( "

"0 0 \" '-C:&5D=6QE#@ $ & \" 0 !0 @ !"

" #0 $ $ T !O=710;W)T4W1A='5S #@ $ & \" 0 "

" !0 @ ! #0 $ $ T !A=F='96Y4:6UE3W!T #@ "

"$ & \" 0 !0 @ ! \"@ $ $ H !F8VY#"

"86QL3W!T "

}{DataTag9" %)30 . , $ 8 ( @ % "

"\" $ ! 0 % 0 #P $ M 8VAI;&1.86UE :6Y?:6YI"

"= :6Y?8FQO8VMU<&1A=&4 #@ $ & \" 0 !0 @ "

" ! #P $ $ \\ !?7U-T87)T(%1I;65R7U\\ #@ #@ & \" "

" 8 !0 @ ! 0 $ \"0 @ X X "

" !@ @ & 4 ( 0 $ ! D ( "

}{DataTag8" %)30 . . $ 8 ( @ % "

"\" $ ! 0 % 0 #P $ M 8VAI;&1.86UE :6Y?:6YI"

"= :6Y?8FQO8VMU<&1A=&4 #@ $@ & \" 0 !0 @ "

" ! $0 $ $ !$ !?7U-I;F=L92!397)V97)?7P . . "

" 8 ( !@ % \" $ ! 0 ) \" "

"#@ #@ & \" 8 !0 @ ! 0 $ \"0 @ "

" "

}{DataTag7" %)30 . P\"4 8 ( @ % "

"\" $ ! 0 % 0 $@ $ ! @ 8VAI;&1.86UE :6Y?"

":6YI= :6Y?8FQO8VMU<&1A=&4 ;6%S:W9A;'5E<P ;6%S:VYA;"

"65S 8FQO8VM?;F%M90 26YD97@ >$1A=&$ "

" >41A=&$ <&]I;G1S4&QO='1E9 9FER<W1C86QL "

" :&9I9P <W1R1G)A;64 <V%M<&QE<U]P97)?9G)A;64 "

"3D-H86YS <&%R86US :&-S<&5C :&%X:"

"7, :&QI;F4 :&QI;FUA<FL :'-T96T "

" :&=R:60 :&9R86UE;G5M 875T;W-C86QI;F<"

" :&=R:61T97AT :&QE9V5N9 57!D871E3&EN97-&8VX "

" :6YC <V5T=7!?87AE<U]C86QL97( ;&%S=$E#<&]I;G0 ="

"&AI<U!O:6YT27-)0P 9&]N=%]D96QE=&4 #@ $ & \" 0 "

" !0 @ ! $ $ $ ! !?7U-I9VYA;\"!38V]P95]?#@ #@ "

" & \" 8 !0 @ ! 0 $ \"0 @ "

" X X !@ @ & 4 ( 0 $ ! D ( "

" . N 8 8 ( 0 % \" !L ! 0 . "

" 0 8 ( ! % \" $ . 0 0 #@ $1I<"

"V-R971E(%-T871E . . 8 ( ! % \" $ & 0 "

" 0 !@ %-I9VYA; #@ # & \" 0 !0 @ ! "

"0 $ $ ! #$ . . 8 ( ! % \" $ ( "

" 0 0 \" %!R:6]R:71Y#@ $ & \" 0 !0 @ "

" ! \"@ $ $ H !%=F5N=\"!T:6UE #@ $ & \" "

" 0 !0 @ ! \"@ $ $ H !%=F5N=\"!T:6UE "

" #@ $ & \" 0 !0 @ ! \"@ $ $ H "

" !!='1R:6)U=&58 #@ # & \" 0 !0 @ ! P "

" $ $ # &]F9@ . 2 8 ( ! % \" $ 3 "

" 0 0 $P %-T<F5T8V@@07AI<R!,:6UI=', X P !@ @ $ "

" 4 ( 0 $ ! ! 0 P #@ # & \" 0 "

" !0 @ ! 0 $ $ ! # . 2 8 ( ! "

" % \" $ 3 0 0 $P %-T<F5T8V@@07AI<R!,:6UI=', "

" X P !@ @ $ 4 ( 0 $ ! ! 0 P "

" #@ # & \" 0 !0 @ ! 0 $ $ ! # "

". , 8 ( ! % \" $ # 0 0 , ;V9F X"

" P !@ @ $ 4 ( 0 $ ! ! 0 P #@ "

" # & \" 0 !0 @ ! 0 $ $ ! # . "

", 8 ( ! % \" $ # 0 0 , 8BUO X P"

" !@ @ $ 4 ( 0 $ ! ! 0 P #@ # "

" & \" 0 !0 @ ! 0 $ $ ! # . , "

" 8 ( ! % \" $ \" 0 0 ( ;VX X X "

"!@ @ $ 4 ( 0 @ ! ! ( 4')I;W)I='D. "

" , 8 ( ! % \" $ ! 0 0 $ , X "

" !0 !@ @ $ 4 ( 0 !\\ ! ! ? 9V5T*"

"# L)V1E9F%U;'1F:6=U<F5P;W-I=&EO;B<I.P . , 8 ( ! % \""

" $ # 0 0 , 3V9F X P !@ @ $ 4 ( "

" 0 , ! ! P!O9F8 #@ # & \" 0 !0 @ "

" ! P $ $ # &]F9@ . 8 < 8 ( 0 % \" !"

"L ! 0 . . 8 ( ! % \" $ ( 0"

" 0 \" '!L;W14>7!E#@ $ & \" 0 !0 @ ! "

" \"0 $ $ D !I;G!U=%1Y<&4 #@ $ & \" 0 "

" !0 @ ! \"0 $ $ D !N=6U);G!U=', #@ "

" $ & \" 0 !0 @ ! \"0 $ $ D !A='1"

"R3F%M95D #@ $ & \" 0 !0 @ ! #P $ "

" $ \\ !X26YP=71/<'13:6=N86P #@ $ & \" 0 !0 "

"@ ! #P $ $ \\ !X26YP=71/<'1%;G1I='D #@ $ & \""

" 0 !0 @ ! \"0 $ $ D !A='1R3F%M95@ "

" #@ $@ & \" 0 !0 @ ! $P $ $ !, "

" !E;F%B;&5%;G1I='E/=71P;W)T . 0 8 ( ! % \" "

" $ * 0 0 \"@ 'A'<F]W=&A/<'0 . , 8 ( !"

" % \" $ $ 0 0 0 6$UI;@X P !@ @ $ "

" 4 ( 0 0 ! ! ! !836%X#@ $ & \" 0 "

" !0 @ ! \"@ $ $ H !Y1W)O=W1H3W!T #@ "

"# & \" 0 !0 @ ! ! $ $ $ %E-:6X. ,"

" 8 ( ! % \" $ $ 0 0 0 64UA> X X "

" !@ @ $ 4 ( 0 @ ! ! ( 07AI<T=R:6"

"0. 0 8 ( ! % \" $ * 0 0 \"@ "

"$%X:7-,96=E;F0 . 0 8 ( ! % \" $ , "

"0 0 # $QI;F5$:7-A8FQE<P . 0 8 ( ! % "

" \" $ * 0 0 \"@ $QI;F5#;VQO<G, . 0 8 "

" ( ! % \" $ * 0 0 \"@ $QI;F53='EL97, "

" . 0 8 ( ! % \" $ + 0 0 "

"\"P $QI;F5-87)K97)S . 2 8 ( ! % \" $ "

"3 0 0 $P &]P96Y38V]P94%T4VEM4W1A<G0 X X !@ @ "

" $ 4 ( 0 8 ! ! & 64QA8F5L . . "

" 8 ( ! % \" $ & 0 0 !@ %A,86)E; #"

"@ #@ & \" 0 !0 @ ! !@ $ $ 8 !F:"

"6=0;W, X ! !@ @ $ 4 ( 0 D ! ! "

" ) <W1A=$-O=6YT X X !@ @ $ 4 ( 0 @"

" ! ! ( 07AI<UIO;VT. 0 8 ( ! % \" "

" $ + 0 0 \"P $9R86UE3G5M8F5R . 2 8 ( "

" ! % \" $ 6 0 0 %@ '%W92]397)V97(@571I;&E"

"Z871I;VX X X !@ @ & 4 ( 0 $ ! D "

" ( . , 8 ( !@ % \" 0 "

" ) X P !@ @ & 4 ( ! "

" D #@ #@ & \" 8 !0 @ ! 0 $ "

" \"0 @ X P !@ @ ) @ 4 ( 0 $ "

" ! ( 0 #@ # & \" 8 !0 @ "

" $ \"0 . . 8 ( ! % \" $ & "

" 0 0 !@ %!O:6YT<P #@ #@ & \" 8 !0 @ !"

" 0 $ \"0 @ #P/PX X !@ @ & 4 "

" ( 0 $ ! D ( \\#\\. : H 8 ( @ "

" % \" $ ! 0 % 0 %0 $ \"+ @ 4&QO=%1Y<&4 "

" 26YP=714>7!E 3G5M26YP=71S 071T<FE"

"B=71E3F%M95D 6$EN<'5T3W!T:6]N4VEG;F%L 6$EN<'5T3W!T:6]N16YT:71Y "

"071T<FEB=71E3F%M95@ 16YA8FQE16YT:71Y3W5T<&]R= 6$UI;@ "

" 6$UA> 6$QI;6ET17AC965D961/<'1I;VX 64UI;@ "

" 64UA> 64QI;6ET17AC965D961/<'1I;VX 07AI<T="

"R:60 07AI<TQE9V5N9 3&EN941I<V%B;&5S "

"3&EN94-O;&]R<P 3&EN95-T>6QE<P 3&EN94UA<FME<G, "

" 3W!E;E-C;W!E0713:6U3=&%R= 5&ET;&4 64QA8F5L "

" 6$QA8F5L 1FEG=7)E4&]S:71I;VX 07AI<UI"

"O;VT 1&%T85-T;W)E3W!T:6]N 1&%T85!O:6YT<TQI;6ET "

"4W1A=$YU;6)E<D%R<FEV960 4VAO=T-O=6YT4&QO='1E9

4VAO=U1O;VQB87( "

" . . 8 ( !@ % \" $ ! 0 "

" ) \" A #@ #@ & \" 8 !0 @ ! 0 "

" $ \"0 @ #P/PX X !@ @ & 4 ( "

" 0 $ ! D ( \\#\\. . 8 ( ! "

"% \" $ % 0 0 !0 $-O=6YT #@ #@ & \" "

"8 !0 @ ! 0 $ \"0 @ #P/PX X !@"

" @ & 4 ( 0 $ ! D ( \\#\\. "

" . 8 ( ! % \" $ % 0 0 !0 $-O="

"6YT #@ #@ & \" 8 !0 @ ! 0 $ \"0 "

" @ #P/PX X !@ @ & 4 ( 0 $ ! "

" D ( . . 8 ( !@ % \" $ ! "

" 0 ) \" \"1 #@ $@ & \" 0 !0 @"

" ! $P $ $ !, !3=')E=&-H(&%X:7,@;&EM:71S . . "

" 8 ( !@ % \" $ ! 0 ) \" "

" #@ #@ & \" 8 !0 @ ! 0 $ \"0 @ "

" D0 X !( !@ @ $ 4 ( 0 !, ! ! "

" 3 4W1R971C:\"!A>&ES(&QI;6ET<P #@ # & \" 0 !0"

" @ ! @ $ $ \" &]N . , 8 ( ! % "

" \" $ # 0 0 , ;V9F X P !@ @ $ 4 "

" ( 0 $ ! ! 0 @ #@ # & \" 0 !0 "

"@ ! 0 $ $ ! &( . , 8 ( ! % \" "

" $ ! 0 0 $ +0 X P !@ @ $ 4 ( "

" 0 0 ! ! ! !.;VYE#@ #@ & \" 8 !0 @ "

"! 0 $ \"0 @ X P !@ @ $ 4"

" ( 0 $ ! ! 0 @ #@ # & \" 0 !0 "

" @ ! 0 $ $ ! \" . , 8 ( ! % "

" \" $ $ 0 0 0 5&EM90X !0 !@ @ & 4 "

"( 0 0 ! D @ 4D .\" 0 @'9 "

"@;$ . , 8 ( ! % \" $ # 0 0 , ;V9"

"F X X !@ @ & 4 ( 0 $ ! D ( "

" \"$ . . 8 ( !@ % \" $ ! 0 "

") \" B,- #@ #@ & \" 8 !0 @ ! 0 "

"$ \"0 @ #P/PX P !@ @ $ 4 ( 0"

" ( ! ! @!O;@ #@ #@ & \" 8 !0 @ ! "

" 0 $ \"0 @ #P/PX X !@ @ & 4 "

" ( 0 $ ! D ( $ !8HT . . 8 ( !@ "

" % \" $ ! 0 ) \" $ 3J- #@ #@ & \""

" 8 !0 @ ! 0 $ \"0 @ 0 %\"C0 X X"

" !@ @ & 4 ( 0 $ ! D ( $ !2H"

"T . . 8 ( !@ % \" $ ! 0 ) \" "

" ! 5*- #@ #@ & \" 8 !0 @ ! 0 $ "

"\"0 @ 0 %:C0 X ! !@ @ & 4 ( 0 ( !"

" D 0 $ !<HT 0 %ZC0 X P !@ @ & 4 "

" ( ! D #@ # & \" 8 !0 "

" @ $ \"0 . , 8 ( !@ % "

"\" 0 ) X \"P P !@ @ 0 4 "

"( 0 $ ! X \" P !@ @ \" 4 ( 0 "

" '-E;G1I;F5L !F=6YC=&EO;E]H86YD;&4 #@ % & \" 0 "

" !0 @ ! '@ $ $ !X !#.EQ0<F]G<F%M($9I;&5S7$U!5$Q!0EQ2"

",C P-F$ X P !@ @ $ 4 ( 0 $ ! ! "

"0!< #@ # & \" 0 !0 @ ! 0 $ $ ! "

"$ . . ( 8 ( @ % \" $ ! 0 % 0 "

"\"@ $ H 9G5N8W1I;VX '1Y<&4 !F:6QE <&%R96YT86=E X !("

" !@ @ $ 4 ( 0 !< ! ! 7 =7!D871E7"

"VQI;F5S7V-O;G1I;G5O=7, #@ $ & \" 0 !0 @ ! #@ "

" $ $ X !S8V]P961F=6YC=&EO;@ #@ ' & \" 0 !"

"0 @ ! /P $ $ #\\ !#.EQ0<F]G<F%M($9I;&5S7$U!5$Q!0EQ2,"

"C P-F%<=&]O;&)O>%QD97-<9&5S8FQK<UQD97-?<V-O<&4R+G #@

, & \" $ "

" !0 @ ! @ $ #@ $@ & \" 0 !0 "

" @ ! %P $ $ !< !U<&1A=&5?;&EN97-?8V]N=&EN=6]U<P . 0 "

" 8 ( ! % \" $ * 0 0 \"@ &1E<U]S8"

"V]P93( . . 8 ( !@ % \" $ ! 0 "

" ) \" / _#@ $@ & \" 0 !0 @ ! %P "

" $ $ !< !#<F5A=&5?;W)?4F5S=&%R=%]38V]P90 . . 8 ( !"

"@ % \" $ ! 0 ) \" / _#@ #@ &"

" \" 8 !0 @ ! 0 $ \"0 @ X"

" X !@ @ & 4 ( 0 $ ! D ( "

" "

}{DataTag6" %)30 . , $ 8 ( @ % "

"\" $ ! 0 % 0 #P $ M 8VAI;&1.86UE :6Y?:6YI"

"= :6Y?8FQO8VMU<&1A=&4 #@ $ & \" 0 !0 @ "

" ! #@ $ $ X !?7U)E860@5&EM97)?7P #@ #@ & \" "

" 8 !0 @ ! 0 $ \"0 @ X X "

"!@ @ & 4 ( 0 $ ! D ( "

}{DataTag5" %)30 . ,\", 8 ( @ % "

"\" $ ! 0 % 0 $@ $ ! @ 8VAI;&1.86UE :6Y?"

":6YI= :6Y?8FQO8VMU<&1A=&4 ;6%S:W9A;'5E<P ;6%S:VYA;"

"65S 8FQO8VM?;F%M90 26YD97@ >$1A=&$ "

" >41A=&$ <&]I;G1S4&QO='1E9 9FER<W1C86QL "

" :&9I9P <W1R1G)A;64 <V%M<&QE<U]P97)?9G)A;64 "

"3D-H86YS <&%R86US :&-S<&5C :&%X:"

"7, :&QI;F4 :&QI;FUA<FL :'-T96T "

" :&=R:60 :&9R86UE;G5M 875T;W-C86QI;F<"

" :&=R:61T97AT :&QE9V5N9 57!D871E3&EN97-&8VX "

" :6YC <V5T=7!?87AE<U]C86QL97( ;&%S=$E#<&]I;G0 ="

"&AI<U!O:6YT27-)0P 9&]N=%]D96QE=&4 #@ $ & \" 0 "

" !0 @ ! $ $ $ ! !?7U-I9VYA;\"!38V]P95]?#@ #@ "

" & \" 8 !0 @ ! 0 $ \"0 @ "

" X X !@ @ & 4 ( 0 $ ! D ( "

" . N 8 8 ( 0 % \" !L ! 0 . "

" 0 8 ( ! % \" $ . 0 0 #@ $1I<"

"V-R971E(%-T871E . . 8 ( ! % \" $ & 0 "

" 0 !@ %-I9VYA; #@ # & \" 0 !0 @ ! "

"0 $ $ ! #$ . . 8 ( ! % \" $ ( "

" 0 0 \" %!R:6]R:71Y#@ $ & \" 0 !0 @ "

" ! \"@ $ $ H !%=F5N=\"!T:6UE #@ $ & \" "

" 0 !0 @ ! \"@ $ $ H !%=F5N=\"!T:6UE "

" #@ $ & \" 0 !0 @ ! \"@ $ $ H "

" !!='1R:6)U=&58 #@ # & \" 0 !0 @ ! P "

" $ $ # &]F9@ . 2 8 ( ! % \" $ 3 "

" 0 0 $P %-T<F5T8V@@07AI<R!,:6UI=', X P !@ @ $ "

" 4 ( 0 $ ! ! 0 P #@ # & \" 0 "

" !0 @ ! 0 $ $ ! # . 2 8 ( ! "

" % \" $ 3 0 0 $P %-T<F5T8V@@07AI<R!,:6UI=', "

" X P !@ @ $ 4 ( 0 $ ! ! 0 P "

" #@ # & \" 0 !0 @ ! 0 $ $ ! # "

". , 8 ( ! % \" $ # 0 0 , ;V9F X"

" P !@ @ $ 4 ( 0 $ ! ! 0 P #@ "

" # & \" 0 !0 @ ! 0 $ $ ! # . "

", 8 ( ! % \" $ # 0 0 , 8BUO X P"

" !@ @ $ 4 ( 0 $ ! ! 0 P #@ # "

" & \" 0 !0 @ ! 0 $ $ ! # . , "

" 8 ( ! % \" $ \" 0 0 ( ;VX X X "

"!@ @ $ 4 ( 0 @ ! ! ( 4')I;W)I='D. "

" , 8 ( ! % \" $ ! 0 0 $ , X "

" !0 !@ @ $ 4 ( 0 !\\ ! ! ? 9V5T*"

"# L)V1E9F%U;'1F:6=U<F5P;W-I=&EO;B<I.P . , 8 ( ! % \""

" $ # 0 0 , 3V9F X P !@ @ $ 4 ( "

" 0 , ! ! P!O9F8 #@ # & \" 0 !0 @ "

" ! P $ $ # &]F9@ . 8 < 8 ( 0 % \" !"

"L ! 0 . . 8 ( ! % \" $ ( 0"

" 0 \" '!L;W14>7!E#@ $ & \" 0 !0 @ ! "

" \"0 $ $ D !I;G!U=%1Y<&4 #@ $ & \" 0 "

" !0 @ ! \"0 $ $ D !N=6U);G!U=', #@ "

" $ & \" 0 !0 @ ! \"0 $ $ D !A='1"

"R3F%M95D #@ $ & \" 0 !0 @ ! #P $ "

" $ \\ !X26YP=71/<'13:6=N86P #@ $ & \" 0 !0 "

"@ ! #P $ $ \\ !X26YP=71/<'1%;G1I='D #@ $ & \""

" 0 !0 @ ! \"0 $ $ D !A='1R3F%M95@ "

" #@ $@ & \" 0 !0 @ ! $P $ $ !, "

" !E;F%B;&5%;G1I='E/=71P;W)T . 0 8 ( ! % \" "

" $ * 0 0 \"@ 'A'<F]W=&A/<'0 . , 8 ( !"

" % \" $ $ 0 0 0 6$UI;@X P !@ @ $ "

" 4 ( 0 0 ! ! ! !836%X#@ $ & \" 0 "

" !0 @ ! \"@ $ $ H !Y1W)O=W1H3W!T #@ "

"# & \" 0 !0 @ ! ! $ $ $ %E-:6X. ,"

" 8 ( ! % \" $ $ 0 0 0 64UA> X X "

" !@ @ $ 4 ( 0 @ ! ! ( 07AI<T=R:6"

"0. 0 8 ( ! % \" $ * 0 0 \"@ "

"$%X:7-,96=E;F0 . 0 8 ( ! % \" $ , "

"0 0 # $QI;F5$:7-A8FQE<P . 0 8 ( ! % "

" \" $ * 0 0 \"@ $QI;F5#;VQO<G, . 0 8 "

" ( ! % \" $ * 0 0 \"@ $QI;F53='EL97, "

" . 0 8 ( ! % \" $ + 0 0 "

"\"P $QI;F5-87)K97)S . 2 8 ( ! % \" $ "

"3 0 0 $P &]P96Y38V]P94%T4VEM4W1A<G0 X X !@ @ "

" $ 4 ( 0 8 ! ! & 64QA8F5L . . "

" 8 ( ! % \" $ & 0 0 !@ %A,86)E; #"

"@ #@ & \" 0 !0 @ ! !@ $ $ 8 !F:"

"6=0;W, X ! !@ @ $ 4 ( 0 D ! ! "

" ) <W1A=$-O=6YT X X !@ @ $ 4 ( 0 @"

" ! ! ( 07AI<UIO;VT. 0 8 ( ! % \" "

" $ + 0 0 \"P $9R86UE3G5M8F5R . 4 8 ( "

" ! % \" $ ; 0 0 &P '%W92]1=65R>2=S($9U;&P"

"*4F]U;F0@5&EM90 #@ #@ & \" 8 !0 @ ! 0 $"

" \"0 @ X P !@ @ & 4 ( "

" ! D #@ # & \" 8 !0 @ "

" $ \"0 . . 8 ( !@ % \" $ "

" ! 0 ) \" #@ # & \" D\" !0 "

" @ ! 0 $ @ ! $ . , 8 ( !@ % "

"\" 0 ) X X !@ @ $ 4 ("

" 0 8 ! ! & 4&]I;G1S . . 8 ( !@ "

" % \" $ ! 0 ) \" / _#@ #@ & \" "

" 8 !0 @ ! 0 $ \"0 @ #P/PX #0!P "

" !@ @ \" 4 ( 0 $ ! 4 ! 5 0 .,! !"

");G!U=%1Y<&4 !826YP=71/<'1I;VY%;G1I='D !!='1R:6)U=&5.86UE60 "

" !!='1R:6)U=&5.86UE6 !0;&]T5'EP90 !!>&ES1W)I9 "

" !3:&]W0V]U;G10;&]T=&5D !!>&ES3&5G96YD !!>&ES6F"

"]O;0 !/<&5N4V-O<&5!=%-I;5-T87)T !&:6=U<F50;W-I=&EO;@ !"

"83&%B96P !4:71L90 !936EN "

" !936%X !836EN !836%X "

" !93&%B96P !,:6YE4W1Y;&5S !,:6YE36"

"%R:V5R<P !,:6YE0V]L;W)S !83&EM:71%>&-E961E9$]P=&EO;@!"

"93&EM:71%>&-E961E9$]P=&EO;@ X X !@ @ $ 4 ( "

" 0 8 ! ! & 4VEG;F%L . 0 8 ( ! % "

" \" $ * 0 0 \"@ $5V96YT('1I;64 . . 8 "

" ( ! % \" $ % 0 0 !0 $-O=6YT #@ "

" #@ & \" 0 !0 @ ! !0 $ $ 4 !#;W5N"

"= X ! !@ @ $ 4 ( 0 H ! ! * "

" 0V]N=&EN=6]U<P X P !@ @ $ 4 ( 0 ( "

" ! ! @!O;@ #@ # & \" 0 !0 @ ! @ "

"$ $ \" &]N . , 8 ( ! % \" $ # "

"0 0 , ;V9F X P !@ @ $ 4 ( 0 , ! "

" ! P!O9F8 #@ # & \" 0 !0 @ ! @ $ "

" $ \" &]N . 4 8 ( !@ % \" $ $ 0 "

" ) ( )J9F9F9F4E S<S,S,S,?$ !P0 &A #@ # & \""

" 0 !0 @ ! ! $ $ $ %1I;64. , 8 ( "

" ! % \" $ ! 0 0 $ ( X X !@ @ "

" & 4 ( 0 $ ! D ( . . 8"

" ( !@ % \" $ ! 0 ) \" \"1 #"

"@ #@ & \" 8 !0 @ ! 0 $ \"0 @ "

" X X !@ @ & 4 ( 0 $ ! D "

" ( )$ . , 8 ( ! % \" $ ! 0 "

" 0 $ ( X P !@ @ $ 4 ( 0 $ ! "

" ! 0 M #@ # & \" 0 !0 @ ! ! $ "

" $ $ $YO;F4. , 8 ( ! % \" $ ! 0 "

" 0 $ 8@ X !( !@ @ $ 4 ( 0 !, ! ! "

" 3 4W1R971C:\"!A>&ES(&QI;6ET<P #@ $@ & \" 0 !0"

" @ ! $P $ $ !, !3=')E=&-H(&%X:7,@;&EM:71S . "

" . 8 ( !@ % \" $ ! 0 ) \" #"

" .JE #@ #@ & \" 8 !0 @ ! 0 $ \"0 "

" @ !@ #\"I0 X X !@ @ & 4 ( 0 $ ! "

" D ( 8 RJ4 . . 8 ( !@ % \" $ ! "

" 0 ) \" & -*E #@ #@ & \" 8 !0 @ "

" ! 0 $ \"0 @ P #:I0 X X !@ @ & "

" 4 ( 0 $ ! D ( , XJ4 . 0 8 ( !"

"@ % \" $ \" 0 ) $ # /JE , ! J4 ."

" , 8 ( !@ % \" 0 ) X "

" P !@ @ & 4 ( ! D #@ "

"# & \" 8 !0 @ $ \"0 . "

"L , 8 ( $ % \" $ ! 0 . @ , 8 ("

" @ % \" $ ! 0 % 0 $ $ ! ;6%T;&%B"

"<F]O= '-E<&%R871O<@ !S96YT:6YE; 9G5N8W1I;VY?:&%N9&QE "

" X !0 !@ @ $ 4 ( 0 !X ! ! > 0S"

"I<4')O9W)A;2!&:6QE<UQ-051,04)<4C(P,#9A . , 8 ( ! % "

" \" $ ! 0 0 $ 7 X P !@ @ $ 4 "

"( 0 $ ! ! 0! #@ #@\" & \" ( !0 "

"@ ! 0 $ !0 $ H ! * &9U;F-T:6]N !T>7!E 9FE"

"L90 '!A<F5N=&%G90 . 2 8 ( ! % \" $ 7 "

" 0 0 %P '5P9&%T95]L:6YE<U]C;VYT:6YU;W5S X ! !@ @ $"

" 4 ( 0 X ! ! . <V-O<&5D9G5N8W1I;VX X "

" !P !@ @ $ 4 ( 0 #\\ ! ! _ 0SI<4"

"')O9W)A;2!&:6QE<UQ-

051,04)<4C(P,#9A7'1O;VQB;WA<9&5S7&1E<V)L:W-<9&5S7W-

C;W!E,B"

"YP X # !@ @ ! 4 ( 0 ( ! X !( "

" !@ @ $ 4 ( 0 !< ! ! 7 =7!D871E7VQI"

";F5S7V-O;G1I;G5O=7, #@ $ & \" 0 !0 @ ! \"@ $"

" $ H !D97-?<V-O<&4R #@ #@ & \" 8 !0 "

" @ ! 0 $ \"0 @ #P/PX !( !@ @ $ "

" 4 ( 0 !< ! ! 7 0W)E871E7V]R7U)E<W1A<G1?4V-O"

"<&4 #@ #@ & \" 8 !0 @ ! 0 $ \"0 @"

" #P/PX X !@ @ & 4 ( 0 $ ! "

" D ( . . 8 ( !@ % \" $ ! "

" 0 ) \" "

}{DataTag4" %)30 . . $ 8 ( @ % "

"\" $ ! 0 % 0 #P $ M 8VAI;&1.86UE :6Y?:6YI"

"= :6Y?8FQO8VMU<&1A=&4 #@ $@ & \" 0 !0 @ "

" ! $0 $ $ !$ !?7T]U='!U=\"!3=VET8VA?7P . . "

" 8 ( !@ % \" $ ! 0 ) \" "

" #@ #@ & \" 8 !0 @ ! 0 $ \"0 @ "

" "

}{DataTag3" %)30 . , $ 8 ( @ % "

"\" $ ! 0 % 0 #P $ M 8VAI;&1.86UE :6Y?:6YI"

"= :6Y?8FQO8VMU<&1A=&4 #@ $ & \" 0 !0 @ "

" ! #P $ $ \\ !?7T5N=&ET>2!3:6YK7U\\ #@ #@ & \" "

" 8 !0 @ ! 0 $ \"0 @ X X "

" !@ @ & 4 ( 0 $ ! D ( "

}{DataTag2" %)30 . . $ 8 ( @ % "

"\" $ ! 0 % 0 #P $ M 8VAI;&1.86UE :6Y?:6YI"

"= :6Y?8FQO8VMU<&1A=&4 #@ $@ & \" 0 !0 @ "

" ! $0 $ $ !$ !?7T5N86)L960@1V%T92!?7P . . "

" 8 ( !@ % \" $ ! 0 ) \" "

"#@ #@ & \" 8 !0 @ ! 0 $ \"0 @ "

" "

}{DataTag1" %)30 . .\", 8 ( @ % "

"\" $ ! 0 % 0 $@ $ ! @ 8VAI;&1.86UE :6Y?"

":6YI= :6Y?8FQO8VMU<&1A=&4 ;6%S:W9A;'5E<P ;6%S:VYA;"

"65S 8FQO8VM?;F%M90 26YD97@ >$1A=&$ "

" >41A=&$ <&]I;G1S4&QO='1E9 9FER<W1C86QL "

" :&9I9P <W1R1G)A;64 <V%M<&QE<U]P97)?9G)A;64 "

"3D-H86YS <&%R86US :&-S<&5C :&%X:"

"7, :&QI;F4 :&QI;FUA<FL :'-T96T "

" :&=R:60 :&9R86UE;G5M 875T;W-C86QI;F<"

" :&=R:61T97AT :&QE9V5N9 57!D871E3&EN97-&8VX "

" :6YC <V5T=7!?87AE<U]C86QL97( ;&%S=$E#<&]I;G0 ="

"&AI<U!O:6YT27-)0P 9&]N=%]D96QE=&4 #@ $ & \" 0 "

" !0 @ ! $ $ $ ! !?7U-I9VYA;\"!38V]P95]?#@ #@ "

" & \" 8 !0 @ ! 0 $ \"0 @ "

" X X !@ @ & 4 ( 0 $ ! D ( "

" . N 8 8 ( 0 % \" !L ! 0 . "

" 0 8 ( ! % \" $ . 0 0 #@ $1I<"

"V-R971E(%-T871E . . 8 ( ! % \" $ & 0 "

" 0 !@ %-I9VYA; #@ # & \" 0 !0 @ ! "

"0 $ $ ! #$ . . 8 ( ! % \" $ ( "

" 0 0 \" %!R:6]R:71Y#@ $ & \" 0 !0 @ "

" ! \"@ $ $ H !%=F5N=\"!T:6UE #@ $ & \" "

" 0 !0 @ ! \"@ $ $ H !%=F5N=\"!T:6UE "

" #@ $ & \" 0 !0 @ ! \"@ $ $ H "

" !!='1R:6)U=&58 #@ # & \" 0 !0 @ ! P "

" $ $ # &]F9@ . 2 8 ( ! % \" $ 3 "

" 0 0 $P %-T<F5T8V@@07AI<R!,:6UI=', X P !@ @ $ "

" 4 ( 0 $ ! ! 0 P #@ # & \" 0 "

" !0 @ ! 0 $ $ ! # . 2 8 ( ! "

" % \" $ 3 0 0 $P %-T<F5T8V@@07AI<R!,:6UI=', "

" X P !@ @ $ 4 ( 0 $ ! ! 0 P "

" #@ # & \" 0 !0 @ ! 0 $ $ ! # "

". , 8 ( ! % \" $ # 0 0 , ;V9F X"

" P !@ @ $ 4 ( 0 $ ! ! 0 P #@ "

" # & \" 0 !0 @ ! 0 $ $ ! # . "

", 8 ( ! % \" $ # 0 0 , 8BUO X P"

" !@ @ $ 4 ( 0 $ ! ! 0 P #@ # "

" & \" 0 !0 @ ! 0 $ $ ! # . , "

" 8 ( ! % \" $ \" 0 0 ( ;VX X X "

"!@ @ $ 4 ( 0 @ ! ! ( 4')I;W)I='D. "

" , 8 ( ! % \" $ ! 0 0 $ , X "

" !0 !@ @ $ 4 ( 0 !\\ ! ! ? 9V5T*"

"# L)V1E9F%U;'1F:6=U<F5P;W-I=&EO;B<I.P . , 8 ( ! % \""

" $ # 0 0 , 3V9F X P !@ @ $ 4 ( "

" 0 , ! ! P!O9F8 #@ # & \" 0 !0 @ "

" ! P $ $ # &]F9@ . 8 < 8 ( 0 % \" !"

"L ! 0 . . 8 ( ! % \" $ ( 0"

" 0 \" '!L;W14>7!E#@ $ & \" 0 !0 @ ! "

" \"0 $ $ D !I;G!U=%1Y<&4 #@ $ & \" 0 "

" !0 @ ! \"0 $ $ D !N=6U);G!U=', #@ "

" $ & \" 0 !0 @ ! \"0 $ $ D !A='1"

"R3F%M95D #@ $ & \" 0 !0 @ ! #P $ "

" $ \\ !X26YP=71/<'13:6=N86P #@ $ & \" 0 !0 "

"@ ! #P $ $ \\ !X26YP=71/<'1%;G1I='D #@ $ & \""

" 0 !0 @ ! \"0 $ $ D !A='1R3F%M95@ "

" #@ $@ & \" 0 !0 @ ! $P $ $ !, "

" !E;F%B;&5%;G1I='E/=71P;W)T . 0 8 ( ! % \" "

" $ * 0 0 \"@ 'A'<F]W=&A/<'0 . , 8 ( !"

" % \" $ $ 0 0 0 6$UI;@X P !@ @ $ "

" 4 ( 0 0 ! ! ! !836%X#@ $ & \" 0 "

" !0 @ ! \"@ $ $ H !Y1W)O=W1H3W!T #@ "

"# & \" 0 !0 @ ! ! $ $ $ %E-:6X. ,"

" 8 ( ! % \" $ $ 0 0 0 64UA> X X "

" !@ @ $ 4 ( 0 @ ! ! ( 07AI<T=R:6"

"0. 0 8 ( ! % \" $ * 0 0 \"@ "

"$%X:7-,96=E;F0 . 0 8 ( ! % \" $ , "

"0 0 # $QI;F5$:7-A8FQE<P . 0 8 ( ! % "

" \" $ * 0 0 \"@ $QI;F5#;VQO<G, . 0 8 "

" ( ! % \" $ * 0 0 \"@ $QI;F53='EL97, "

" . 0 8 ( ! % \" $ + 0 0 "

"\"P $QI;F5-87)K97)S . 2 8 ( ! % \" $ "

"3 0 0 $P &]P96Y38V]P94%T4VEM4W1A<G0 X X !@ @ "

" $ 4 ( 0 8 ! ! & 64QA8F5L . . "

" 8 ( ! % \" $ & 0 0 !@ %A,86)E; #"

"@ #@ & \" 0 !0 @ ! !@ $ $ 8 !F:"

"6=0;W, X ! !@ @ $ 4 ( 0 D ! ! "

" ) <W1A=$-O=6YT X X !@ @ $ 4 ( 0 @"

" ! ! ( 07AI<UIO;VT. 0 8 ( ! % \" "

" $ + 0 0 \"P $9R86UE3G5M8F5R . 4 8 ( "

" ! % \" $ = 0 0 '0 '%W92]$97!A<G1U<F5S('1"

"O\"B!T:&4@4WES=&5M #@ #@ & \" 8 !0 @ ! 0 "

"$ \"0 @ X P !@ @ & 4 ( "

" ! D #@ # & \" 8 !0 @ "

" $ \"0 . . 8 ( !@ % \" $ "

" ! 0 ) \" #@ # & \" D\" !0 "

" @ ! 0 $ @ ! $ . , 8 ( !@ % "

"\" 0 ) X X !@ @ $ 4 ("

" 0 8 ! ! & 4&]I;G1S . . 8 ( !@ "

" % \" $ ! 0 ) \" / _#@ #@ & \" "

" 8 !0 @ ! 0 $ \"0 @ #P/PX #(!P "

" !@ @ \" 4 ( 0 $ ! 4 ! 5 0 .,! !"

");G!U=%1Y<&4 !826YP=71/<'1I;VY%;G1I='D !!='1R:6)U=&5.86UE60 "

" !!='1R:6)U=&5.86UE6 !0;&]T5'EP90 !!>&ES1W)I9 "

" !3:&]W0V]U;G10;&]T=&5D !!>&ES3&5G96YD !!>&ES6F"

"]O;0 !/<&5N4V-O<&5!=%-I;5-T87)T !&:6=U<F50;W-I=&EO;@ !"

"83&%B96P !4:71L90 !936EN "

" !936%X !836EN !836%X "

" !93&%B96P !,:6YE4W1Y;&5S !,:6YE36"

"%R:V5R<P !,:6YE0V]L;W)S !83&EM:71%>&-E961E9$]P=&EO;@!"

"93&EM:71%>&-E961E9$]P=&EO;@ X X !@ @ $ 4 ( "

" 0 8 ! ! & 4VEG;F%L . 0 8 ( ! % "

" \" $ * 0 0 \"@ $5V96YT('1I;64 . . 8 "

" ( ! % \" $ % 0 0 !0 $-O=6YT #@ "

" #@ & \" 0 !0 @ ! !0 $ $ 4 !#;W5N"

"= X X !@ @ $ 4 ( 0 4 ! ! % "

" 4W1A:7( . , 8 ( ! % \" $ \" 0 "

" 0 ( ;VX X P !@ @ $ 4 ( 0 ( ! "

"! @!O;@ #@ # & \" 0 !0 @ ! P $ $"

" # &]F9@ . , 8 ( ! % \" $ # 0 0 "

" , ;V9F X P !@ @ $ 4 ( 0 ( ! ! @"

"!O;@ #@ % & \" 8 !0 @ ! ! $ \"0 "

"\" \":F9F9F9E)0,W,S,S,S'Q <$ !H0 X P !@ @ $ "

" 4 ( 0 0 ! ! ! !4:6UE#@ # & \" 0 "

" !0 @ ! 0 $ $ ! \" . . 8 ( !@ "

" % \" $ ! 0 ) \" #@ #@ & \" "

" 8 !0 @ ! 0 $ \"0 @ D0 X X "

" !@ @ & 4 ( 0 $ ! D ( "

". . 8 ( !@ % \" $ ! 0 ) \" "

" \"1 #@ # & \" 0 !0 @ ! 0 $ $"

" ! \" . , 8 ( ! % \" $ ! 0 0"

" $ +0 X P !@ @ $ 4 ( 0 $ ! ! "

"0 N #@ # & \" 0 !0 @ ! 0 $ $ ! "

"&( . 2 8 ( ! % \" $ 3 0 0 $"

"P %-T<F5T8V@@87AI<R!L:6UI=', X !( !@ @ $ 4 ( "

" 0 !, ! ! 3 4W1R971C:\"!A>&ES(&QI;6ET<P #@ #@ "

" & \" 8 !0 @ ! 0 $ \"0 @ P .RI0"

" X X !@ @ & 4 ( 0 $ ! D ( "

" , #BJ4 . . 8 ( !@ % \" $ ! 0 ) "

" \" & Y*E #@ #@ & \" 8 !0 @ ! 0 $ "

" \"0 @ !@ .:I0 X X !@ @ & 4 ( 0 "

" $ ! D ( , #HJ4 . . 8 ( !@ % \""

" $ ! 0 ) \" # ZJE #@ $ & \" 8 "

" !0 @ ! @ $ \"0 ! P /\"I0 # \\JE #@ #"

" & \" 8 !0 @ $ \"0 . ,"

" 8 ( !@ % \" 0 ) X P "

" !@ @ & 4 ( ! D #@ , # "

" & \" ! !0 @ ! 0 $ #@ ) # & \" "

" ( !0 @ ! 0 $ !0 $ ! ! 0 &UA=&QA8G)O;W"

"0 !S97!A<F%T;W( <V5N=&EN96P &9U;F-T:6]N7VAA;F1L90 . "

" 4 8 ( ! % \" $ > 0 0 '@ $,Z7%!"

"R;V=R86T@1FEL97-<34%43$%\"7%(R,# V80 #@ # & \" 0 !0 "

" $ ! 0 0 $ 0 X !( @ !@ @ \" 4 ( "

" 0 $ ! 4 ! * 0 \"@ !F=6YC=&EO;@ ='EP90 &9I;&"

"4 !P87)E;G1A9V4 #@ % & \" 0 !0 @ ! &P "

"$ $ !L !U<&1A=&5?;&EN97-?9&ES8W)E=&5?<W1A=&4 X ! !@ "

" @ $ 4 ( 0 X ! ! . <V-O<&5D9G5N8W1I"

";VX X !P !@ @ $ 4 ( 0 #\\ ! ! _"

" 0SI<4')O9W)A;2!&:6QE<UQ-

051,04)<4C(P,#9A7'1O;VQB;WA<9&5S7&1E<V)L:W-<9&5S7"

"W-C;W!E,BYP X #( !@ @ ! 4 ( 0 ( ! "

"X !0 !@ @ $ 4 ( 0 !L ! ! ; =7!"

"D871E7VQI;F5S7V1I<V-R971E7W-T871E . 0 8 ( ! % "

"\" $ * 0 0 \"@ &1E<U]S8V]P93( . . 8 "

"( !@ % \" $ ! 0 ) \" / _#@ $"

"@ & \" 0 !0 @ ! %P $ $ !< !#<F5A=&"

"5?;W)?4F5S=&%R=%]38V]P90 . . 8 ( !@ % \" $ ! "

" 0 ) \" / _#@ #@ & \" 8 !0 @ "

" ! 0 $ \"0 @ X X !@ @ & "

" 4 ( 0 $ ! D ( "

}{DataTag0" %)30 . .\", 8 ( @ % "

"\" $ ! 0 % 0 $@ $ ! @ 8VAI;&1.86UE :6Y?"

":6YI= :6Y?8FQO8VMU<&1A=&4 ;6%S:W9A;'5E<P ;6%S:VYA;"

"65S 8FQO8VM?;F%M90 26YD97@ >$1A=&$ "

" >41A=&$ <&]I;G1S4&QO='1E9 9FER<W1C86QL "

" :&9I9P <W1R1G)A;64 <V%M<&QE<U]P97)?9G)A;64 "

"3D-H86YS <&%R86US :&-S<&5C :&%X:"

"7, :&QI;F4 :&QI;FUA<FL :'-T96T "

" :&=R:60 :&9R86UE;G5M 875T;W-C86QI;F<"

" :&=R:61T97AT :&QE9V5N9 57!D871E3&EN97-&8VX "

" :6YC <V5T=7!?87AE<U]C86QL97( ;&%S=$E#<&]I;G0 ="

"&AI<U!O:6YT27-)0P 9&]N=%]D96QE=&4 #@ $ & \" 0 "

" !0 @ ! $ $ $ ! !?7U-I9VYA;\"!38V]P95]?#@ #@ "

" & \" 8 !0 @ ! 0 $ \"0 @ "

" X X !@ @ & 4 ( 0 $ ! D ( "

" . N 8 8 ( 0 % \" !L ! 0 . "

" 0 8 ( ! % \" $ . 0 0 #@ $1I<"

"V-R971E(%-T871E . . 8 ( ! % \" $ & 0 "

" 0 !@ %-I9VYA; #@ # & \" 0 !0 @ ! "

"0 $ $ ! #$ . . 8 ( ! % \" $ ( "

" 0 0 \" %!R:6]R:71Y#@ $ & \" 0 !0 @ "

" ! \"@ $ $ H !%=F5N=\"!T:6UE #@ $ & \" "

" 0 !0 @ ! \"@ $ $ H !%=F5N=\"!T:6UE "

" #@ $ & \" 0 !0 @ ! \"@ $ $ H "

" !!='1R:6)U=&58 #@ # & \" 0 !0 @ ! P "

" $ $ # &]F9@ . 2 8 ( ! % \" $ 3 "

" 0 0 $P %-T<F5T8V@@07AI<R!,:6UI=', X P !@ @ $ "

" 4 ( 0 $ ! ! 0 P #@ # & \" 0 "

" !0 @ ! 0 $ $ ! # . 2 8 ( ! "

" % \" $ 3 0 0 $P %-T<F5T8V@@07AI<R!,:6UI=', "

" X P !@ @ $ 4 ( 0 $ ! ! 0 P "

" #@ # & \" 0 !0 @ ! 0 $ $ ! # "

". , 8 ( ! % \" $ # 0 0 , ;V9F X"

" P !@ @ $ 4 ( 0 $ ! ! 0 P #@ "

" # & \" 0 !0 @ ! 0 $ $ ! # . "

", 8 ( ! % \" $ # 0 0 , 8BUO X P"

" !@ @ $ 4 ( 0 $ ! ! 0 P #@ # "

" & \" 0 !0 @ ! 0 $ $ ! # . , "

" 8 ( ! % \" $ \" 0 0 ( ;VX X X "

"!@ @ $ 4 ( 0 @ ! ! ( 4')I;W)I='D. "

" , 8 ( ! % \" $ ! 0 0 $ , X "

" !0 !@ @ $ 4 ( 0 !\\ ! ! ? 9V5T*"

"# L)V1E9F%U;'1F:6=U<F5P;W-I=&EO;B<I.P . , 8 ( ! % \""

" $ # 0 0 , 3V9F X P !@ @ $ 4 ( "

" 0 , ! ! P!O9F8 #@ # & \" 0 !0 @ "

" ! P $ $ # &]F9@ . 8 < 8 ( 0 % \" !"

"L ! 0 . . 8 ( ! % \" $ ( 0"

" 0 \" '!L;W14>7!E#@ $ & \" 0 !0 @ ! "

" \"0 $ $ D !I;G!U=%1Y<&4 #@ $ & \" 0 "

" !0 @ ! \"0 $ $ D !N=6U);G!U=', #@ "

" $ & \" 0 !0 @ ! \"0 $ $ D !A='1"

"R3F%M95D #@ $ & \" 0 !0 @ ! #P $ "

" $ \\ !X26YP=71/<'13:6=N86P #@ $ & \" 0 !0 "

"@ ! #P $ $ \\ !X26YP=71/<'1%;G1I='D #@ $ & \""

" 0 !0 @ ! \"0 $ $ D !A='1R3F%M95@ "

" #@ $@ & \" 0 !0 @ ! $P $ $ !, "

" !E;F%B;&5%;G1I='E/=71P;W)T . 0 8 ( ! % \" "

" $ * 0 0 \"@ 'A'<F]W=&A/<'0 . , 8 ( !"

" % \" $ $ 0 0 0 6$UI;@X P !@ @ $ "

" 4 ( 0 0 ! ! ! !836%X#@ $ & \" 0 "

" !0 @ ! \"@ $ $ H !Y1W)O=W1H3W!T #@ "

"# & \" 0 !0 @ ! ! $ $ $ %E-:6X. ,"

" 8 ( ! % \" $ $ 0 0 0 64UA> X X "

" !@ @ $ 4 ( 0 @ ! ! ( 07AI<T=R:6"

"0. 0 8 ( ! % \" $ * 0 0 \"@ "

"$%X:7-,96=E;F0 . 0 8 ( ! % \" $ , "

"0 0 # $QI;F5$:7-A8FQE<P . 0 8 ( ! % "

" \" $ * 0 0 \"@ $QI;F5#;VQO<G, . 0 8 "

" ( ! % \" $ * 0 0 \"@ $QI;F53='EL97, "

" . 0 8 ( ! % \" $ + 0 0 "

"\"P $QI;F5-87)K97)S . 2 8 ( ! % \" $ "

"3 0 0 $P &]P96Y38V]P94%T4VEM4W1A<G0 X X !@ @ "

" $ 4 ( 0 8 ! ! & 64QA8F5L . . "

" 8 ( ! % \" $ & 0 0 !@ %A,86)E; #"

"@ #@ & \" 0 !0 @ ! !@ $ $ 8 !F:"

"6=0;W, X ! !@ @ $ 4 ( 0 D ! ! "

" ) <W1A=$-O=6YT X X !@ @ $ 4 ( 0 @"

" ! ! ( 07AI<UIO;VT. 0 8 ( ! % \" "

" $ + 0 0 \"P $9R86UE3G5M8F5R . 4 8 ( "

" ! % \" $ ? 0 0 'P '%W92]$97!A<G1U<F5S(&9"

"R;VT@\"G1H92!3>7-T96T #@ #@ & \" 8 !0 @ ! 0 "

"$ \"0 @ X P !@ @ & 4 ( "

" ! D #@ # & \" 8 !0 @ "

" $ \"0 . . 8 ( !@ % \" $ "

" ! 0 ) \" #@ # & \" D\" !0 "

" @ ! 0 $ @ ! $ . , 8 ( !@ % "

"\" 0 ) X X !@ @ $ 4 ("

" 0 8 ! ! & 4&]I;G1S . . 8 ( !@ "

" % \" $ ! 0 ) \" / _#@ #@ & \" "

" 8 !0 @ ! 0 $ \"0 @ #P/PX #(!P "

" !@ @ \" 4 ( 0 $ ! 4 ! 5 0 .,! !"

");G!U=%1Y<&4 !826YP=71/<'1I;VY%;G1I='D !!='1R:6)U=&5.86UE60 "

" !!='1R:6)U=&5.86UE6 !0;&]T5'EP90 !!>&ES1W)I9 "

" !3:&]W0V]U;G10;&]T=&5D !!>&ES3&5G96YD !!>&ES6F"

"]O;0 !/<&5N4V-O<&5!=%-I;5-T87)T !&:6=U<F50;W-I=&EO;@ !"

"83&%B96P !4:71L90 !936EN "

" !936%X !836EN !836%X "

" !93&%B96P !,:6YE4W1Y;&5S !,:6YE36"

"%R:V5R<P !,:6YE0V]L;W)S !83&EM:71%>&-E961E9$]P=&EO;@!"

"93&EM:71%>&-E961E9$]P=&EO;@ X X !@ @ $ 4 ( "

" 0 8 ! ! & 4VEG;F%L . 0 8 ( ! % "

" \" $ * 0 0 \"@ $5V96YT('1I;64 . . 8 "

" ( ! % \" $ % 0 0 !0 $-O=6YT #@ "

" #@ & \" 0 !0 @ ! !0 $ $ 4 !#;W5N"

"= X X !@ @ $ 4 ( 0 4 ! ! % "

" 4W1A:7( . , 8 ( ! % \" $ \" 0 "

" 0 ( ;VX X P !@ @ $ 4 ( 0 ( ! "

"! @!O;@ #@ # & \" 0 !0 @ ! P $ $"

" # &]F9@ . , 8 ( ! % \" $ # 0 0 "

" , ;V9F X P !@ @ $ 4 ( 0 ( ! ! @"

"!O;@ #@ % & \" 8 !0 @ ! ! $ \"0 "

"\" \":F9F9F9E)0,W,S,S,S'Q <$ !H0 X P !@ @ $ "

" 4 ( 0 0 ! ! ! !4:6UE#@ # & \" 0 "

" !0 @ ! 0 $ $ ! \" . . 8 ( !@ "

" % \" $ ! 0 ) \" #@ #@ & \" "

" 8 !0 @ ! 0 $ \"0 @ D0 X X "

" !@ @ & 4 ( 0 $ ! D ( "

". . 8 ( !@ % \" $ ! 0 ) \" "

" \"1 #@ # & \" 0 !0 @ ! 0 $ $"

" ! \" . , 8 ( ! % \" $ ! 0 0"

" $ +0 X P !@ @ $ 4 ( 0 $ ! ! "

"0 N #@ # & \" 0 !0 @ ! 0 $ $ ! "

"&( . 2 8 ( ! % \" $ 3 0 0 $"

"P %-T<F5T8V@@87AI<R!L:6UI=', X !( !@ @ $ 4 ( "

" 0 !, ! ! 3 4W1R971C:\"!A>&ES(&QI;6ET<P #@ #@ "

" & \" 8 !0 @ ! 0 $ \"0 @ P )ZJ0"

" X X !@ @ & 4 ( 0 $ ! D ( "

" , \"4JD . . 8 ( !@ % \" $ ! 0 ) "

" \" & EJI #@ #@ & \" 8 !0 @ ! 0 $ "

" \"0 @ !@ )BJ0 X X !@ @ & 4 ( 0 "

" $ ! D ( , \":JD . . 8 ( !@ % "

"\" $ ! 0 ) \" # G*I #@ $ & \" 8 "

" !0 @ ! @ $ \"0 ! P **J0 # I*I #@ #"

" & \" 8 !0 @ $ \"0 . ,"

" 8 ( !@ % \" 0 ) X P "

" !@ @ & 4 ( ! D #@ , # "

" & \" ! !0 @ ! 0 $ #@ ) # & \" "

" ( !0 @ ! 0 $ !0 $ ! ! 0 &UA=&QA8G)O;W"

"0 !S97!A<F%T;W( <V5N=&EN96P &9U;F-T:6]N7VAA;F1L90 . "

" 4 8 ( ! % \" $ > 0 0 '@ $,Z7%!"

"R;V=R86T@1FEL97-<34%43$%\"7%(R,# V80 #@ # & \" 0 !0 "

"@ ! 0 $ $ ! %P . , 8 ( ! % \" "

" $ ! 0 0 $ 0 X !( @ !@ @ \" 4 ( "

" 0 $ ! 4 ! * 0 \"@ !F=6YC=&EO;@ ='EP90 &9I;&"

"4 !P87)E;G1A9V4 #@ % & \" 0 !0 @ ! &P "

"$ $ !L !U<&1A=&5?;&EN97-?9&ES8W)E=&5?<W1A=&4 X ! !@ "

" @ $ 4 ( 0 X ! ! . <V-O<&5D9G5N8W1I"

";VX X !P !@ @ $ 4 ( 0 #\\ ! ! _"

" 0SI<4')O9W)A;2!&:6QE<UQ-

051,04)<4C(P,#9A7'1O;VQB;WA<9&5S7&1E<V)L:W-<9&5S7"

"W-C;W!E,BYP X #( !@ @ ! 4 ( 0 ( ! "

"X !0 !@ @ $ 4 ( 0 !L ! ! ; =7!"

"D871E7VQI;F5S7V1I<V-R971E7W-T871E . 0 8 ( ! % "

"\" $ * 0 0 \"@ &1E<U]S8V]P93( . . 8 "

"( !@ % \" $ ! 0 ) \" / _#@ $"

"@ & \" 0 !0 @ ! %P $ $ !< !#<F5A=&"

"5?;W)?4F5S=&%R=%]38V]P90 . . 8 ( !@ % \" $ ! "

" 0 ) \" / _#@ #@ & \" 8 !0 @ "

" ! 0 $ \"0 @ X X !@ @ & "

" 4 ( 0 $ ! D ( "

}

Приложение 3

Model {"qwe1"7.50{00"""1.2"00

}"windows-1251"on0.035000onoff"UseLocalSettings""UseLocalSettings""Overwrite"120"Tue Apr 09 15:04:56 2013""Александр""UpdateHistoryNever""%<Auto>""Александр""%<Auto>""Tue Apr 09 18:12:11 2013"287431922"1.%<AutoIncrement:2>""None"offoff"none"offoffoffonoffoffonononoffoffonoffoffononoffoff"normal""none"off"MATLABWorkspace""accel.tlc""accel_default_tmf""make_rtw"offoff"/""covdata""dw"offonononon"covCumulativeData"offon"Off"offoffon"manual""normal""1""any"1000"auto"00"rising"0"off"offoffoffoffonoffonononoffoff{"Handle"1.ConfigSet {

$ObjectID 1"1.10.0"{"Handle".SolverCC {

$ObjectID 2"1.10.0""0.0""1000.0""auto""auto""auto""-1"5"auto""10*128*eps""1000"41"auto""auto""1""1e-3""Auto""ode45""ode45""auto""DisableAll""UseLocalSettings""Nonadaptive""TrustRegion""Fast"offoff"Unconstrained""Whenever possible"

}.DataIOCC {

$ObjectID 3"1.10.0""1""[t, u]""xFinal""xInitial"on"1000"offoffoffoff"Array"onoffononoffonoff"xout""tout""yout""logsout""dsmout""RefineOutputTimes""[]""out""1"

}.OptimizationCC {

$ObjectID 4"1.10.0"{"Cell"4"ZeroExternalMemoryAtStartup""ZeroInternalMemoryAtStartup""NoFixptDivByZeroProtection""OptimizeModelRefInitCode""DisabledProps"

}onononoffoffoffononoffoffononoff"uint_T"on64"Structure reference"2147483647onon5offoffoffoffonononoffIntCast offIntZero onoff"inf""Inherit from target"on"Off"off

}.DebuggingCC {

$ObjectID 5"1.10.0""error""none""none""none""none""UseLocalSettings""UseLocalSettings""UseLocalSettings""warning""warning""warning""none"on"Classic""none"off"TryResolveAllWithWarning""warning""warning""none""error""warning""warning""warning""warning""none""error""none""warning""warning""none""warning"ToFloatConvMsg "warning""error""error""none""warning""warning""none""none""none""none""none""none""error""Use local settings""none""warning""warning""warning""none""none""warning""warning""UseLocalSettings"off"none""none""none""none""warning""warning""warning""error""warning""warning""Warning""WarnAndRepair""none""error""none"

}.HardwareCC {

$ObjectID 6"1.10.0"8163232"Undefined""Unspecified"32on"32-bit Generic"8163232on"Undefined""Unspecified"3203232"Specified"offon

}.ModelReferenceCC {

$ObjectID 7"1.10.0""IfOutOfDateOrStructuralChange""error"off"None""Multi""Infer from blocks in model"onoffoffoff

}.SFSimCC {

$ObjectID 8"1.10.0"onononononononoff"sf_incremental_build"

}.RTWCC {

$BackupClass "Simulink.RTWCC"

$ObjectID 9"1.10.0"{"Cell"1"IncludeHyperlinkInReport""DisabledProps"

}"grt.tlc"off"make_rtw"on"grt_default_tmf"offoffonoffoffoffoffoff"Default""Optimized"offoffoffoffoff"C"onoffoffoffoffoffoff"Off""Off""OnUpdate"{"Handle"2.CodeAppCC {

$ObjectID 10"1.10.0"{"Cell""IgnoreCustomStorageClasses""InsertBlockDesc""SFDataObjDesc""SimulinkDataObjDesc""DefineNamingRule""SignalNamingRule""ParamNamingRule""InlinedPrmAccess""CustomSymbolStr""CustomSymbolStrGlobalVar""CustomSymbolStrType""CustomSymbolStrField""CustomSymbolStrFcn""CustomSymbolStrBlkIO""CustomSymbolStrTmpVar""CustomSymbolStrMacro""DisabledProps"

}offononoffoff31offoffoffoffoffoffoff1"$R$N$M""$N$R$M""$N$M""$R$N$M$F""rt$I$N$M""rtb_$N$M""$N$M""$R$N$M""None""None""None"offonoff"Literals"offoff

}.GRTTargetCC {

$BackupClass "Simulink.TargetCC"

$ObjectID 11"1.10.0"{"Cell""IncludeMdlTerminateFcn""CombineOutputUpdateFcns""SuppressErrorStatus""ERTCustomFileBanners""GenerateSampleERTMain""GenerateTestInterfaces""MultiInstanceERTCode""PurelyIntegerCode""SupportNonFinite""SupportComplex""SupportAbsoluteTime""SupportContinuousTime""SupportNonInlinedSFcns""DisabledProps"

}"ansi_tfl_tmw.mat""""""ANSI_C""Auto""System defined""None"2562048onoffoffoffonononon"Disable all"offoffoff"Auto"offon"rt_"onoffononoffononoffon"Nominal"offoffoffoffoffoffoffoff10000000"ext_comm""Level1"offoffoffoff

}"Components"

}

}.SimEventsCC {

$ObjectID 12"1.10.0""SimEvents""0""0""123456789""0""1000""100000""1""1""0""2""1"

}"Components"

}"Configuration""Solver"" [ 200, 197, 1080, 827 ] "

}"ConfigurationSets"

}.ConfigSet {

$PropName "ActiveConfigurationSet"

$ObjectID 1

}{"black""white"off"normal""Arial"10"normal""normal"on0off

}{"center""middle""black""white"off"Arial"10"normal""normal"off

}{"Arial"9"normal""normal"

}{{Assertionon"-1"

}{Constant"1"D on"Sample based""[]""[]""Inherit from 'Constant value'""fixdt(1,16,0)""Use specified scaling""[]""Inherit: Inherit from 'Constant value'"off"inf""inf"off

}{DataTypeConversion"[]""[]""Inherit via back propagation""fixdt(1,16,0)""[]""Inherit: Inherit via back propagation"off"Real World Value (RWV)""Zero""-1"

}{DigitalClock"1"

}{Display"short""10"off"-1"

}{Inport"1"off"BusObject"off"-1""Inherit""-1""[]""[]""auto""fixdt(1,16,0)""[]""Inherit: auto"off"auto""auto"offoffon

}{Math"exp""auto""-1""[]""[]""Same as first input""fixdt(1,16,0)""[]""Inherit: Same as first input"off"Floor""Inherit: Inherit via internal rule""Newton-Raphson""3"

}{Outport"1"off"BusObject"off"-1""Inherit""-1""[]""[]""auto""fixdt(1,16,0)""[]""Inherit: auto"off"auto""auto""Dialog""held""[]"

}{Product"2""Element-wise(.*)""All dimensions""1"on"[]""[]""Same as first input""fixdt(1,16,0)""[]""Inherit: Same as first input"off"Zero""-1"

}{RelationalOperator">="on"Logical (see Configuration Parameters:

Optimization)""uint(8)""Inherit: Logical (see Configuration Parameters:

Optimization)"on"-1"

}{Step"1""0""1""-1"D onon

}{Stop

}{SubSystem"FromPortIcon""ReadWrite""All"offoff"-1""Auto""Auto""Inherit from model""Inherit from model""Inherit from model""Inherit from model""Inherit from model"off"UseLocalSettings""UseLocalSettings"

}{Sum"rectangular""++""All dimensions""1"on"Inherit: Inherit via internal rule""[]""[]""Same as first input""fixdt(1,16,0)""[]""Inherit: Same as first input"off"Floor""-1"

}{UnaryMinus"-1"

}{UniformRandomNumber"-1""1""0""-1"D on

}

}{"qwe1"[205, 238, 1208, 878]onoff200"white""landscape""auto""A4""centimeters"[0.500000, 0.500000, 0.500000, 0.500000]1off"100""simulink-default.rpt"299{Display"Absolute Bandwidth"1[1][655, 340, 745, 370]"1"off

}{Sum"Add1"3[2, 1][855, 412, 885, 443]onoff"Inherit via internal rule""sfix(16)""2^-10""Inherit: Inherit via internal rule"

}{Constant"Constant"6[20, 90, 50, 120]"sfix(16)""2^0"

}{Constant"Constant1"7[340, 650, 370, 680]"sfix(16)""2^0"

}{Constant"Constant2"8[175, 25, 205, 55]"sfix(16)""2^0"

}{Reference"Departures from \nthe System"11[1][530, 493, 615, 547]"1""1.271"on"DataTag0""simeventssink1/Signal Scope""Signal Scope""FromPortIcon""-1"off"Inherit from model""Inherit from model""Inherit from model""Inherit from model""Inherit from model""Stair""Signal""1""Count""Event time""Event time""Count"on"0""10""Stretch axis limits""0""10""Stretch axis limits"on"off"" ""b""-""."on" "" ""Time""des_figposition([5 60 25 25])"off"Limited""10000""Off"onon

}{DigitalClock"Digital Clock"13[915, 418, 980, 442]on

}{Product"Divide"14[2, 1][760, 340, 795, 375]on"*/"off"Inherit via internal rule""sfix(16)""2^-10""Inherit: Inherit via internal rule""Floor"

}{Reference"Entity Sink"16[0, 1, 0, 0, 0, 1][335, 568, 420, 622]"1""1.271"on"DataTag1""simeventssink1/Entity Sink""Entity Sink""FromPortIcon""-1"off"Inherit from model""Inherit from model""Inherit from model""Inherit from model""Inherit from model"on"On"

}{DataTypeConversion"Int2Dbl"17[525, 69, 580, 101]"alternate""double""sfix(16)""2^0""double""Floor"

}{Reference"NumOfQueries"32[1, 1][425, 649, 480, 681]"1.216""simulink/Math\nOperations/Slider\nGain""Slider Gain""FromPortIcon""-1"off"Inherit from model""Inherit from model""Inherit from model""Inherit from model""Inherit from model""1""20""50"

}{Reference"Output Switch"34[0, 0, 0, 0, 0, 1, 1][500, 287, 600, 343]"1""1.370"on"DataTag2""simeventsrouting1/Output Switch""Output Switch""FromPortIcon""-1"off"Inherit from model""Inherit from model""Inherit from model""Inherit from model""Inherit from model""1""First port that is not blocked""34567""Attribute1"off"1"offoff"4100"off"Off""Off""Off""Off""1"

}{Display"Query's Average \nRound Time"37[1][325, 509, 410, 541]"1"off

}{Reference"Query's Full\nRound Time"38[1][360, 418, 445, 472]"1""1.271"on"DataTag3""simeventssink1/Signal Scope""Signal Scope""FromPortIcon""-1"off"Inherit from model""Inherit from model""Inherit from model""Inherit from model""Inherit from model""Continuous""Signal""1""Count""Event time""Event time""Count"on"0""10""Stretch axis limits""0""10""Stretch axis limits"on"off"" ""b""-""None"on" "" ""Time""des_figposition([5 60 25 25])"off"Limited""10000""Off"onon

}{Reference"Read Timer"39[0, 3, 0, 0, 0, 1, 1][115, 421, 200, 484]"0""1.205"on"DataTag4""simeventstiming1/Read Timer""Read Timer""FromPortIcon""-1"off"Inherit from model""Inherit from model""Inherit from model""Inherit from model""Inherit from model""T1""Error"off"On""Off""On""On"

}{RelationalOperator"Relational\nOperator"40[2, 1][465, 67, 495, 98]"alternate"offoff"boolean""boolean"

}{RelationalOperator"Relational\nOperator2"41[2, 1][505, 587, 535, 618]">"off"boolean""boolean"

}{Reference"Server Utilization"42[1][310, 208, 395, 262]on"1""1.271"on"DataTag5""simeventssink1/Signal Scope""Signal Scope""FromPortIcon""-1"off"Inherit from model""Inherit from model""Inherit from model""Inherit from model""Inherit from model""Continuous""Signal""1""Count""Event time""Event time""Count"on"0""10""Stretch axis limits""0""10""Stretch axis limits"on"off"" ""b""-""None"off" "" ""Time""des_figposition([5 60 25 25])"off"Limited""10000""Off"onon

}{Reference"Single Server"43[1, 1, 0, 0, 0, 1, 1][310, 301, 395, 359]"1""1.208"on"DataTag6""simeventsserver1/Single Server""Single Server""FromPortIcon""-1"off"Inherit from model""Inherit from model""Inherit from model""Inherit from model""Inherit from model""Signal port t""1""Weight""500"off"PriorityAttributeName""Ascending"off"ResidualServiceTime"onoff"Off""Off""Off""Off""Off""On""Off"

}{Step"Step"45[915, 360, 945, 390]on"1""0""0"off

}{Stop"Stop Simulation"46[585, 587, 620, 623]

}{SubSystem"Генератор времени\nмежду заявками"18[1, 1][210, 76, 300, 134]{"extended_custcode""Subsystem Initialize Function"" setCanModuleFloatingPointCallback \n(&GlobalModuleCAN_A,

CAN_IRQ_ERROR, can"

"_irq_CAN_A_CAN_IRQ_ERROR );\n""enableCanModuleCallback(&GlobalModuleCAN_A,

CAN_IRQ_ERROR );\n""Multiple"""

}offoff"Auto"offoffoffoff{

Name"Генератор времени\nмежду заявками"

Location[410, 355, 878, 672]"white""landscape""auto""A4""centimeters"[0.500000, 0.500000, 0.500000, 0.500000]"100"{Inport"Rate"19[35, 43, 65, 57]"Port number""sfix(16)""2^0"

}{Assertion"Assertion"20[350, 167, 410, 213]on

}{Assertion"Assertion1"21[350, 232, 410, 278]on

}{Constant"Constant"22[45, 80, 75, 110]off"sfix(16)""2^0"

}{Product"Divide"23[2, 1][175, 27, 205, 58]off"*/"off"Inherit via internal rule""sfix(16)""2^-10""Inherit: Inherit via internal rule""Floor"off

}{Reference"Lower Bound\non Arrival Rate"24[1, 1][250, 175, 280, 205]"1.216""simulink/Logic and Bit\nOperations/Compare\nTo Constant""Compare To Constant""FromPortIcon""-1"off"Inherit from model""Inherit from model""Inherit from model""Inherit from model""Inherit from model"">""0""uint8"off

}{Math"Math\nFunction"25[1, 1][185, 120, 215, 150]"log""sfix(16)""2^0"

}{Product"Product"26[2, 1][260, 92, 290, 123]offoff"Inherit via internal rule""sfix(16)""2^0""Inherit: Inherit via internal rule"off

}{Sum"Subtract"27[2, 1][115, 117, 145, 148]off"+-"off"Inherit via internal rule""sfix(16)""2^-10""Inherit: Inherit via internal rule"off

}{UnaryMinus"Unary Minus"28[335, 95, 365, 125]off

}{UniformRandomNumber"Uniform Random\nNumber"29[45, 124, 75, 156]"0""97531""0"

}{Reference"Upper Bound \non Arrival Rate "30[1, 1][235, 241, 295, 269]"1.216""simulink/Logic and Bit\nOperations/Compare\nTo Constant""Compare To Constant""FromPortIcon""-1"off"Inherit from model""Inherit from model""Inherit from model""Inherit from model""Inherit from model""<=""20""uint8"off

}{Outport"InterTime"31[390, 103, 420, 117]"Port number""sfix(16)""2^0"

}{"Unary Minus"1"InterTime"1

}{"Product"1"Unary Minus"1

}{"Math\nFunction"1[10, 0; 0, -20]"Product"2

}{"Subtract"1"Math\nFunction"1

}{"Uniform Random\nNumber"1"Subtract"2

}{"Constant"1[15, 0]{[0, 30]"Subtract"1

}{[0, -60]"Divide"1

}

}{"Rate"1[85, 0]{"Divide"2

}{[0, 140]{"Lower Bound\non Arrival Rate"1

}{[0, 65]"Upper Bound \non Arrival Rate "1

}

}

}{"Divide"1[15, 0; 0, 55]"Product"1

}{"Lower Bound\non Arrival Rate"1"Assertion"1

}{"Upper Bound \non Arrival Rate "1"Assertion1"1

}{"Attention: The arrival rate \nshould not exceed the service \nrate, which is 1 in this model."[15, 284]"left""red"

}

}

}{SubSystem"Генератор времени\nмежду заявками1"247[0, 1][70, 221, 160, 279]{"extended_custcode""Subsystem Initialize Function"" setCanModuleFloatingPointCallback \n(&GlobalModuleCAN_A,

CAN_IRQ_ERROR, can"

"_irq_CAN_A_CAN_IRQ_ERROR );\n""enableCanModuleCallback(&GlobalModuleCAN_A,

CAN_IRQ_ERROR );\n""Multiple"""

}offoff"Auto"offoffoffoff{

Name"Генератор времени\nмежду заявками1"

Location[410, 355, 878, 672]"white""landscape""auto""A4""centimeters"[1.270000, 1.270000, 1.270000, 1.270000]"100"{Sum"Add"261[2, 1][135, 62, 165, 93]"+-"off"Inherit via internal rule""sfix(16)""2^-10""Inherit: Inherit via internal rule"off

}{Sum"Add2"262[2, 1][310, 97, 340, 128]off"Inherit via internal rule""sfix(16)""2^-10""Inherit: Inherit via internal rule"off

}{Constant"Constant3"263[25, 20, 55, 50]off"11""sfix(16)""2^0"

}{Constant"Constant4"264[15, 70, 45, 100]off"5""sfix(16)""2^0"

}{Product"Product"265[2, 1][230, 92, 260, 123]off"Inherit via internal rule""sfix(16)""2^0""Inherit: Inherit via internal rule"off

}{UniformRandomNumber"Uniform Random\nNumber"266[30, 119, 60, 151]"0""1000""0"

}{Outport"InterTime"260[410, 108, 440, 122]"Port number""sfix(16)""2^0"

}{"Constant3"1[30, 0; 0, 35]"Add"1

}{"Constant4"1[45, 0]{"Add"2

}{[0, 70; 200, 0]"Add2"2

}

}{"Add"1[0, 20]"Product"1

}{"Uniform Random\nNumber"1[75, 0; 0, -20]"Product"2

}{"Product"1[30, 0]"Add2"1

}{"Add2"1"InterTime"1

}

}

}{Reference"Интенсивность потока\nзаявок"5[1, 1][105, 89, 160, 121]"1.216""simulink/Math\nOperations/Slider\nGain""Slider Gain""FromPortIcon""-1"off"Inherit from model""Inherit from model""Inherit from model""Inherit from model""Inherit from model""0""10""20"

}{Reference

Name "Количество заявок для эксперимента"

SID 33[1, 1][310, 23, 370, 57]"1.216""simulink/Math\nOperations/Slider\nGain""Slider Gain""FromPortIcon""-1"off"Inherit from model""Inherit from model""Inherit from model""Inherit from model""Inherit from model""1""20""50"

}{Reference

Name "Начальное время заявки в системе"

SID 44[0, 1, 0, 0, 0, 1, 1][790, 82, 875, 138]"0""1.205"on"DataTag7""simeventstiming1/Start Timer""Start Timer""FromPortIcon""-1"off"Inherit from model""Inherit from model""Inherit from model""Inherit from model""Inherit from model""T1""Warn and continue""On"

}{Reference"Поступившие заявки"12[1][705, 13, 790, 67]"1""1.271"on"DataTag8""simeventssink1/Signal Scope""Signal Scope""FromPortIcon""-1"off"Inherit from model""Inherit from model""Inherit from model""Inherit from model""Inherit from model""Stair""Signal""1""Count""Event time""Event time""Count"on"0""10""Stretch axis limits""0""10""Stretch axis limits"on"off"" ""b""-""."on" "" ""Time""des_figposition([5 60 25 25])"off"Limited""10000""Off"onon

}{Reference"Формирование\nзаявок"47[1, 1, 0, 0, 0, 0, 1][335, 77, 420, 133]"1""1.358"on"DataTag9""des_ddg_create""DataTag10""simeventsgenerators1/Entity Generators/Time-Based\nEntity

Generator""Time-Based Entity Generator""FromPortIcon""-1"off"Inherit from model""Inherit from model""Inherit from model""Inherit from model""Inherit from model""Intergeneration time from port t""Constant""0""2""1""97531""1""300"on"Pause generation""Immediate restart""Blank""On""Off""Off"

}{Reference"Шлюз разрешения"15[1, 0, 0, 0, 0, 1, 1][595, 77, 680, 133]"1""1.140"on"DataTag11""simeventsgates1/Enabled Gate""Enabled Gate""FromPortIcon""-1"off"Inherit from model""Inherit from model""Inherit from model""Inherit from model""Inherit from model"off"2000""Off"

}{"Формирование\nзаявок"1"Relational\nOperator"2

}{

SrcBlock "Интенсивность потока\nзаявок"1[0, 0]"Генератор времени\nмежду заявками"1

}{"Генератор времени\nмежду заявками"

SrcPort 1[0, 0]"Формирование\nзаявок"1

}{"Constant"1

DstBlock "Интенсивность потока\nзаявок"1

}{"Connection""Single Server"RConn1[75, 0]"Output Switch"LConn1

}{"Connection""Read Timer"LConn1[0, -70; 515, 0]"Output Switch"RConn1

}{"Single Server"1[20, 0; 0, -80]"Server Utilization"1

}{"Connection""Read Timer"RConn1[60, 0; 0, 90; 45, 0]"Entity Sink"LConn1

}{"Entity Sink"1[15, 0]{"Relational\nOperator2"

}{[0, -75]"Departures from \nthe System"

}

}{"Read Timer"3[50, 0; 0, 40; 55, 0]"Query's Average \nRound Time"1

}{"Read Timer"2[95, 0; 0, 25; 45, 0]"Query's Full\nRound Time"1

}{"Divide"1[0, 35; -115, 0]"Absolute Bandwidth"1

}{"Read Timer"1[0, -20; 610, 0; 0, -60]"Divide"1

}{"NumOfQueries"1[5, 0]"Relational\nOperator2"2

}{"Digital Clock"1[-10, 0]"Add1"2

}{"Add1"1[0, -65]"Divide"2

}{"Step"1[-10, 0]"Add1"1

}{"Connection""Шлюз разрешения"

SrcPort RConn1[80, 0]"Начальное время заявки в системе"LConn1

}{"Начальное время заявки в системе"

SrcPort 1[30, 0; 0, -85; -220, 0]"Поступившие заявки"1

}{"Connection""Начальное время заявки в системе"RConn1[65, 0; 0, -95; -445, 0; 0, 115; -85, 0; 0, 45; -130, 0]"Single Server"LConn1

}{"Connection""Формирование\nзаявок"RConn1"Шлюз разрешения"LConn1

}{"Constant1"1"NumOfQueries"1

}{"Constant2"1"Количество заявок для эксперимента"

DstPort 1

}{"Количество заявок для эксперимента"

SrcPort 1[60, 0; 0, 35]"Relational\nOperator"1

}{"Relational\nOperator"1"Int2Dbl"1

}{"Int2Dbl"1[0, 5]"Шлюз разрешения"1

}{"Генератор времени\nмежду заявками1"1[0, 65]"Single Server"1

}{[705, 259]

}{[707, 195]

}

}

}{12{DataTag11" %)30 . . $ 8 ( @ % \" $ ! 0 % 0 #P $ M 8VAI;&"

"1.86UE :6Y?:6YI= :6Y?8FQO8VMU<&1A=&4 #@ $@ & \" 0 !0 @ ! $0

$"

" $ !$ !?7T5N86)L960@1V%T92!?7P . . 8 ( !@ % \" $ ! 0 "

" ) \" #@ #@ & \" 8 !0 @ ! 0 $ \"0 @ "

}{DataTag10" %)30 . 0 8 ( ! % \" $ / 0 0 #P %1I;65\"87-E9$5N="

"&ET>0 "

}{DataTag9" %)30 . F P 8 ( @ % \" $ ! 0 % 0 #P $ !+ 8VAI;&"

"1.86UE :6Y?:6YI= :6Y?8FQO8VMU<&1A=&4 ;6%S:W9A;'5E<P

;6%S:VYA;65S . 4 8 "

" ( ! % \" $ ? 0 0 'P %]?5&EM92U\"87-E9

I%;G1I='D@1V5N97)A=&]R7U\\ #@ #@"

" & \" 8 !0 @ ! 0 $ \"0 @ X X !@ @ & 4"

" ( 0 $ ! D ( . 8 4 8 ( 0 % \" !4 ! 0 "

" . 6 8 ( ! % \" $ F 0 0 )@

%=I=&@@:6YT97(M9V5N97)A=&EO;B!T:6UE("

"&9R;VT@9&EA;&]G . . 8 ( ! % \" $ ' 0 0 !P %5N:69O<FT #@ # "

" & \" 0 !0 @ ! 0 $ $ ! # . , 8 ( ! % \" $ "

" ! 0 0 $ ,0 X P !@ @ $ 4 ( 0 $ ! ! 0 Q #@ #@ &"

" \" 0 !0 @ ! !0 $ $ 4 Q,C,T-0 X P !@ @ $ 4 ( "

" 0 $ ! ! 0 Q #@ # & \" 0 !0 @ ! @ $ $ \" \"TQ ."

" , 8 ( ! % \" $ ! 0 0 $ , X X !@ @ $ 4 ( "

" 0 8 ! ! & 4FES:6YG . , 8 ( ! % \" $ ! 0 0 "

"$ ,0 X P !@ @ $ 4 ( 0 , ! ! P!O9F8 #@ # & \" 0 "

" !0 @ ! @ $ $ \" $YO . . 8 ( ! % \" $ ' 0 0 "

" !P $1E9F%U;'0 #@ $ & \" 0 !0 @ ! #0 $ $ T !$969A=6QT16YT:71Y "

"#@ #@ & \" 0 !0 @ ! \" $ $ @ !$:7-A8FQE9 X X !@ @ $ "

" 4 ( 0 4 ! ! % 0V]U;G0 . 4 8 ( ! % \" $ ? "

"0 0 'P $%C8V]R9&EN9R!T;R!S;W)T960@8FQO8VL@;W)D97( #@ #@

& \" 0 !0 @ ! \""

" $ $ @ !$:7-A8FQE9 X X !@ @ $ 4 ( 0 @ ! ! ( 1&E"

"S86)L960. . 8 ( ! % \" $ ( 0 0 \" $1I<V%B;&5D#@ ,@% & \" "

" $ !0 @ 5 0 $ #@ $ & \" 0 !0 @ ! # $ $ "

" P !I;G1E<D=E;E1I;64 #@ $ & \" 0 !0 @ ! # $ $ P !D:7-T<FEB"

"=71I;VX #@ #@ & \" 0 !0 @ ! !P $ $ < !M:6Y5;FEF X X !@ "

" @ $ 4 ( 0 < ! ! ' ;6%X56YI9@ . , 8 ( ! % \" "

"$ $ 0 0 0 ;65A;@X P !@ @ $ 4 ( 0 0 ! ! ! !S965D#@ # "

" & \" 0 !0 @ ! ! $ $ $ '1I;64. 0 8 ( ! % \" $ "

" * 0 0 \"@ '-A;7!L951I;64 . 0 8 ( ! % \" $ * 0 "

" 0 \"@ &]F9G-E=%1I;64 . . 8 ( ! % \" $ ' 0 0 !P '1R"

":6=G97( #@ $@ & \" 0 !0 @ ! & $ $ !@

!0<FEO<FET>45N=&ET>4=E;F5R871I;"

"VX. 0 8 ( ! % \" $ . 0 0 #@ &=E;D9I<G-T179T3W!T . 0 8 "

" ( ! % \" $ ) 0 0 \"0 &)L;V-K86)L90 . 0 8 ( ! "

" % \" $ * 0 0 \"@ &5N=&ET>51Y<&4 . 0 8 ( ! % \" $ "

" * 0 0 \"@ &5N=&ET>4YA;64 . 0 8 ( ! % \" $ , 0 "

" 0 # '-T871#;W5N=$]P= . 0 8 ( ! % \" $ - 0 0 #0 &%T='"

").86UE0V]U;G0 . . 8 ( ! % \" $ ( 0 0 \" '-C:&5D=6QE#@ $ "

" & \" 0 !0 @ ! #0 $ $ T !O=710;W)T4W1A='5S #@ $ & \" 0 "

" !0 @ ! #0 $ $ T !A=F='96Y4:6UE3W!T #@ $ & \" 0 !0 @ "

"! \"@ $ $ H !F8VY#86QL3W!T "

}{DataTag8" %)30 . >\"0 8 ( @ % \" $ ! 0 % 0 $@ $ !D @ 8VAI;"

"&1.86UE :6Y?:6YI= :6Y?8FQO8VMU<&1A=&4 ;6%S:W9A;'5E<P ;6%S:VYA;65S "

" 8FQO8VM?;F%M90 26YD97@ >$1A=&$ >41A=&$

<&]I;G1S4&QO='1E9"

" 9FER<W1C86QL :&9I9P <W1R1G)A;64

<V%M<&QE<U]P97)?9G)A;64 3D-H86YS "

" <&%R86US :&-S<&5C :&%X:7, :&QI;F4 :&QI;"

"FUA<FL :'-T96T :&=R:60 :&9R86UE;G5M 875T;W-C86QI;F< "

" :&=R:61T97AT :&QE9V5N9 57!D871E3&EN97-&8VX :6YC

<V5T=7!?87AE<U]C8"

"6QL97( ;&%S=$E#<&]I;G0 =&AI<U!O:6YT27-)0P

9&]N=%]D96QE=&4 <&5M;V1E :7-/;F53=&5"

"P4&QO= X ! !@ @ $ 4 ( 0 ! ! ! 0 7U]3:6=N86P@4V-O<&5?7"

"PX X !@ @ & 4 ( 0 $ ! D ( . . 8 ( !@ "

" % \" $ ! 0 ) \" #@ +@& & \" $ !0 @ ; 0 "

"$ #@ $ & \" 0 !0 @ ! #@ $ $ X !$:7-C<F5T92!3=&%T90 #@ #@"

" & \" 0 !0 @ ! !@ $ $ 8 !3:6=N86P X P !@ @ $ 4 "

" ( 0 $ ! ! 0 Q #@ #@ & \" 0 !0 @ ! \" $ $ @ "

" !0<FEO<FET>0X ! !@ @ $ 4 ( 0 H ! ! * 179E;G0@=&EM90 X "

"! !@ @ $ 4 ( 0 H ! ! * 179E;G0@=&EM90 X ! !@ @ $"

" 4 ( 0 H ! ! * 071T<FEB=71E6 X P !@ @ $ 4 ( "

" 0 , ! ! P!O9F8 #@ $@ & \" 0 !0 @ ! $P $ $ !, !3=')"

"E=&-H($%X:7,@3&EM:71S . , 8 ( ! % \" $ ! 0 0 $ , X P "

"!@ @ $ 4 ( 0 $ ! ! 0 P #@ $@ & \" 0 !0 @ ! $"

"P $ $ !, !3=')E=&-H($%X:7,@3&EM:71S . , 8 ( ! % \" $ ! 0"

" 0 $ , X P !@ @ $ 4 ( 0 $ ! ! 0 P #@ # & \" "

" 0 !0 @ ! P $ $ # &]F9@ . , 8 ( ! % \" $ ! 0 "

" 0 $ , X P !@ @ $ 4 ( 0 $ ! ! 0 P #@ # & \" "

" 0 !0 @ ! P $ $ # &(M;P . , 8 ( ! % \" $ ! 0 "

" 0 $ , X P !@ @ $ 4 ( 0 $ ! ! 0 P #@ # & \" 0"

" !0 @ ! @ $ $ \" &]N . . 8 ( ! % \" $ ( 0 "

" 0 \" %!R:6]R:71Y#@ # & \" 0 !0 @ ! 0 $ $ ! # . 4 8"

" ( ! % \" $ ? 0 0 'P

&=E=\"@P+\"=D969A=6QT9FEG=7)E<&]S:71I;VXG*3L #@ #"

" & \" 0 !0 @ ! P $ $ # $]F9@ . , 8 ( ! % \" "

"$ # 0 0 , ;V9F X P !@ @ $ 4 ( 0 , ! ! P!O9F8 #@ & '"

" & \" $ !0 @ ; 0 $ #@ #@ & \" 0 !0 @ ! \" $"

" $ @ !P;&]T5'EP90X ! !@ @ $ 4 ( 0 D ! ! ) :6YP=714>"

"7!E X ! !@ @ $ 4 ( 0 D ! ! ) ;G5M26YP=71S X !"

" !@ @ $ 4 ( 0 D ! ! ) 871T<DYA;659 X ! !@ @ $ "

" 4 ( 0 \\ ! ! / >$EN<'5T3W!T4VEG;F%L X ! !@ @ $ 4 ( "

" 0 \\ ! ! / >$EN<'5T3W!T16YT:71Y X ! !@ @ $ 4 ( 0 D ! "

" ! ) 871T<DYA;658 X !( !@ @ $ 4 ( 0 !, ! ! 3 9"

"6YA8FQE16YT:71Y3W5T<&]R= #@ $ & \" 0 !0 @ ! \"@ $ $ H

!X1W)O="

"W1H3W!T #@ # & \" 0 !0 @ ! ! $ $ $ %A-:6X. , 8 ( ! "

" % \" $ $ 0 0 0 6$UA> X ! !@ @ $ 4 ( 0 H ! "

" ! * >4=R;W=T:$]P= X P !@ @ $ 4 ( 0 0 ! ! ! !936EN#@ "

"# & \" 0 !0 @ ! ! $ $ $ %E-87@. . 8 ( ! % \" "

" $ ( 0 0 \" $%X:7-'<FED#@ $ & \" 0 !0 @ ! \"@ $ $ "

" H !!>&ES3&5G96YD #@ $ & \" 0 !0 @ ! # $ $ P !,:6YE1&ES8"

"6)L97, #@ $ & \" 0 !0 @ ! \"@ $ $ H !,:6YE0V]L;W)S #@ "

"$ & \" 0 !0 @ ! \"@ $ $ H !,:6YE4W1Y;&5S #@ $ & \" "

" 0 !0 @ ! \"P $ $ L !,:6YE36%R:V5R<P #@ $@ & \" 0 !0 "

" @ ! $P $ $ !, !O<&5N4V-O<&5!=%-I;5-T87)T . . 8 ( ! % \" "

" $ & 0 0 !@ %E,86)E; #@ #@ & \" 0 !0 @ ! !@ $ $ "

"8 !83&%B96P X X !@ @ $ 4 ( 0 8 ! ! & 9FEG4&]S . 0 8 "

" ( ! % \" $ ) 0 0 \"0 '-T871#;W5N= . . 8 ( ! "

" % \" $ ( 0 0 \" $%X:7-:;V]M#@ $ & \" 0 !0 @ ! \"P "

"$ $ L !&<F%M94YU;6)E<@ #@ & & \" 0 !0 @ ! %@ $ $0 \""

"P !Q '< 90 O !\\$/@1!!$($0P0_!#@$,@1(!#@$-00@ #<$, 1/!#($.@0X! . . 8

( !@ % \" "

"$ ! 0 ) \" #@ # & \" 8 !0 @ $ \"0 "

" . , 8 ( !@ % \" 0 ) X X !@ @ & "

"4 ( 0 $ ! D ( . . 8 ( !@ % \" $ ! 0 "

" ) \" #@ # & \" 8 !0 @ $ \"0 . . "

"8 ( ! % \" $ & 0 0 !@ %!O:6YT<P #@ #@ & \" 8 !0 "

"@ ! 0 $ \"0 @ #P/PX X !@ @ & 4 ( 0 $ ! D"

" ( \\#\\. < @ 8 ( @ % \" $ ! 0 % 0 %0 $ - @ 26YP=7"

"14>7!E 6$EN<'5T3W!T:6]N16YT:71Y 071T<FEB=71E3F%M95D

071T<FEB=71E3F%M95@ 4&QO=%1Y"

"<&4 07AI<T=R:60 4VAO=T-O=6YT4&QO='1E9 07AI<TQE9V5N9

07AI<UIO;V"

"T 3W!E;E-C;W!E0713:6U3=&%R= 1FEG=7)E4&]S:71I;VX 6$QA8F5L

5&ET;&4 "

" 64UI;@ 64UA> 6$UI;@ 6$UA> "

" 64QA8F5L 3&EN95-T>6QE<P 3&EN94UA<FME<G, 3&EN94-

O;&]R<P "

" 1&%T85!O:6YT<TQI;6ET 1&%T85-T;W)E3W!T:6]N

6$QI;6ET17AC965D961/<'1I;VX 64QI;6ET17AC965D96"

"1/<'1I;VX #@ #@ & \" 0 !0 @ ! !@ $ $ 8 !3:6=N86P X ! !@ "

" @ $ 4 ( 0 H ! ! * 179E;G0@=&EM90 X X !@ @ $ "

" 4 ( 0 4 ! ! % 0V]U;G0 . . 8 ( ! % \" $ % 0 "

" 0 !0 $-O=6YT #@ #@ & \" 0 !0 @ ! !0 $ $ 4 !3=&%I<@ X"

" P !@ @ $ 4 ( 0 ( ! ! @!O;@ #@ # & \" 0 !0 @ "

" ! @ $ $ \" &]N . , 8 ( ! % \" $ # 0 0 , ;V9F X "

" P !@ @ $ 4 ( 0 , ! ! P!O9F8 #@ # & \" 0 !0 @ "

" ! @ $ $ \" &]N . 4 8 ( !@ % \" $ $ 0 ) ( "

" %! ,S,S,S,S@T !T0 '! #@ # & \" 0 !0 @ ! ! $ $ $ %1I;6"

"4. , 8 ( ! % \" $ ! 0 0 $ ( X X !@ @ & 4 "

"( 0 $ ! D ( . . 8 ( !@ % \" $ ! 0 )"

" \" \"1 #@ #@ & \" 8 !0 @ ! 0 $ \"0 @ X "

" X !@ @ & 4 ( 0 $ ! D ( )$ . , 8 ( ! %"

" \" $ ! 0 0 $ ( X P !@ @ $ 4 ( 0 $ ! ! 0 M "

" #@ # & \" 0 !0 @ ! 0 $ $ ! \"X . , 8 ( ! % "

" \" $ ! 0 0 $ 8@ X X !@ @ & 4 ( 0 $ ! D ( "

" \"(PT . . 8 ( ! % \" $ ' 0 0 !P $QI;6ET960 #@ $@ & "

" \" 0 !0 @ ! $P $ $ !, !3=')E=&-H(&%X:7,@;&EM:71S . 2 8 ( "

" ! % \" $ 3 0 0 $P %-T<F5T8V@@87AI<R!L:6UI=', X X !@ @ & "

" 4 ( 0 $ ! D ( $PCT . . 8 ( !@ % \" $ ! "

"0 ) \" !\"(] #@ #@ & \" 8 !0 @ ! 0 $ \"0 @ !"

" 1\"/0 X X !@ @ & 4 ( 0 $ ! D ( 0 $8CT . . 8 ( "

"!@ % \" $ ! 0 ) \" !((] #@ #@ & \" 8 !0 @ ! "

" 0 $ \"0 @ 2B/0 X ! !@ @ & 4 ( 0 ( ! D 0 "

" % CT 4B/0 X P !@ @ & 4 ( ! D #@ # & \""

" 8 !0 @ $ \"0 . , 8 ( !@ % \" "

"0 ) X \"@ P !@ @ 0 4 ( 0 $ ! X !P P !@ @ \" "

" 4 ( 0 $ ! 4 ! 0 0 $ !M871L86)R;V]T <V5P87)A=&]R '-E;G1I;F5L "

" !F=6YC=&EO;E]H86YD;&4 #@ $ & \" 0 !0 @ ! # $ $ P !#.EQ-871L"

"86(W,3 #@ # & \" 0 !0 @ ! 0 $ $ ! %P . , 8 ( ! "

" % \" $ ! 0 0 $ 0 X X @ !@ @ \" 4 ( 0 $ ! "

" 4 ! * 0 \"@ !F=6YC=&EO;@ ='EP90 &9I;&4 !P87)E;G1A9V4 #@ % &

\" 0 !0 "

" @ ! &P $ $ !L !U<&1A=&5?;&EN97-?9&ES8W)E=&5?<W1A=&4 X !

!@ @ $ 4"

" ( 0 X ! ! . <V-O<&5D9G5N8W1I;VX X !@ !@ @ $ 4 ( 0 \"T "

" ! ! M 0SI<36%T;&%B-S$P7'1O;VQB;WA<9&5S7&1E<V)L:W-

<9&5S7W-C;W!E,BYP #@ ,@ & \" $ "

" !0 @ ! @ $ #@ % & \" 0 !0 @ ! &P $ $ !L "

"!U<&1A=&5?;&EN97-?9&ES8W)E=&5?<W1A=&4 X ! !@ @ $ 4 ( 0 H !

! *"

" 9&5S7W-C;W!E,@ X X !@ @ & 4 ( 0 $ ! D ( \\#\\."

" 2 8 ( ! % \" $ 7 0 0 %P $-R96%T95]O<E]297-T87)T7U-C;W!E X X "

" !@ @ & 4 ( 0 $ ! D ( \\#\\. . 8 ( !@ % "

" \" $ ! 0 ) \" #@ #@ & \" 8 !0 @ ! 0 $ "

" \"0 @ X P !@ @ $ 4 ( 0 0 ! ! ! !N;VYE#@ #@ & "

" \" 8 !0 @ ! 0 $ \"0 @ "

}{DataTag7" %)30 . , $ 8 ( @ % \" $ ! 0 % 0 #P $ M 8VAI;&"

"1.86UE :6Y?:6YI= :6Y?8FQO8VMU<&1A=&4 #@ $ & \" 0 !0 @ ! #P $"

" $ \\ !?7U-T87)T(%1I;65R7U\\ #@ #@ & \" 8 !0 @ ! 0 $ \"0 "

" @ X X !@ @ & 4 ( 0 $ ! D ( "

}{DataTag6" %)30 . . $ 8 ( @ % \" $ ! 0 % 0 #P $ M 8VAI;&"

"1.86UE :6Y?:6YI= :6Y?8FQO8VMU<&1A=&4 #@ $@ & \" 0 !0 @ ! $0

$"

" $ !$ !?7U-I;F=L92!397)V97)?7P . . 8 ( !@ % \" $ ! 0 "

" ) \" #@ #@ & \" 8 !0 @ ! 0 $ \"0 @ "

}{DataTag5" %)30 . L\", 8 ( @ % \" $ ! 0 % 0 $@ $ ! @ 8VAI;"

"&1.86UE :6Y?:6YI= :6Y?8FQO8VMU<&1A=&4 ;6%S:W9A;'5E<P

;6%S:VYA;65S "

" 8FQO8VM?;F%M90 26YD97@ >$1A=&$ >41A=&$

<&]I;G1S4&QO='1E9"

" 9FER<W1C86QL :&9I9P <W1R1G)A;64

<V%M<&QE<U]P97)?9G)A;64 3D-H86YS "

" <&%R86US :&-S<&5C :&%X:7, :&QI;F4 :&QI;"

"FUA<FL :'-T96T :&=R:60 :&9R86UE;G5M 875T;W-C86QI;F< "

" :&=R:61T97AT :&QE9V5N9 57!D871E3&EN97-&8VX :6YC

<V5T=7!?87AE<U]C8"

"6QL97( ;&%S=$E#<&]I;G0 =&AI<U!O:6YT27-)0P

9&]N=%]D96QE=&4 #@ $ & \" 0 !0"

" @ ! $ $ $ ! !?7U-I9VYA;\"!38V]P95]?#@ #@ & \" 8 !0 @ ! 0"

" $ \"0 @ X X !@ @ & 4 ( 0 $ ! D ( "

" . N 8 8 ( 0 % \" !L ! 0 . 0 8 ( ! % \" "

" $ . 0 0 #@ $1I<V-R971E(%-T871E . . 8 ( ! % \" $ & 0 "

" 0 !@ %-I9VYA; #@ # & \" 0 !0 @ ! 0 $ $ ! #$ . . "

" 8 ( ! % \" $ ( 0 0 \" %!R:6]R:71Y#@ $ & \" 0 !0 "

" @ ! \"@ $ $ H !%=F5N=\"!T:6UE #@ $ & \" 0 !0 @ ! \"@"

" $ $ H !%=F5N=\"!T:6UE #@ $ & \" 0 !0 @ ! \"@ $ $"

" H !!='1R:6)U=&58 #@ # & \" 0 !0 @ ! P $ $ # &]F9@ . 2 "

" 8 ( ! % \" $ 3 0 0 $P %-T<F5T8V@@07AI<R!,:6UI=', X P !@ "

" @ $ 4 ( 0 $ ! ! 0 P #@ # & \" 0 !0 @ ! 0 "

" $ $ ! # . 2 8 ( ! % \" $ 3 0 0 $P %-T<F5T8V@@07AI<"

"R!,:6UI=', X P !@ @ $ 4 ( 0 $ ! ! 0 P #@ # & \" "

"0 !0 @ ! 0 $ $ ! # . , 8 ( ! % \" $ # 0 "

" 0 , ;V9F X P !@ @ $ 4 ( 0 $ ! ! 0 P #@ # & \" 0 "

" !0 @ ! 0 $ $ ! # . , 8 ( ! % \" $ # 0 "

" 0 , 8BUO X P !@ @ $ 4 ( 0 $ ! ! 0 P #@ # & \" 0 "

" !0 @ ! 0 $ $ ! # . , 8 ( ! % \" $ \" 0 "

" 0 ( ;VX X X !@ @ $ 4 ( 0 @ ! ! ( 4')I;W)I='D. , 8 ("

" ! % \" $ ! 0 0 $ , X !0 !@ @ $ 4 ( 0 !\\ !"

" ! ? 9V5T*# L)V1E9F%U;'1F:6=U<F5P;W-I=&EO;B<I.P . , 8 ( ! % \" $ #

"

" 0 0 , 3V9F X P !@ @ $ 4 ( 0 , ! ! P!O9F8 #@ # & "

" \" 0 !0 @ ! P $ $ # &]F9@ . 8 < 8 ( 0 % \" !L ! "

" 0 . . 8 ( ! % \" $ ( 0 0 \" '!L;W14>7!E#@ $ & "

" \" 0 !0 @ ! \"0 $ $ D !I;G!U=%1Y<&4 #@ $ & \" 0 "

" !0 @ ! \"0 $ $ D !N=6U);G!U=', #@ $ & \" 0 !0 @ ! "

" \"0 $ $ D !A='1R3F%M95D #@ $ & \" 0 !0 @ ! #P $ "

" $ \\ !X26YP=71/<'13:6=N86P #@ $ & \" 0 !0 @ ! #P $ $ \\ !X2"

"6YP=71/<'1%;G1I='D #@ $ & \" 0 !0 @ ! \"0 $ $ D !A='1R3F%M95@ "

" #@ $@ & \" 0 !0 @ ! $P $ $ !, !E;F%B;&5%;G1I='E/=71P;W)T . "

" 0 8 ( ! % \" $ * 0 0 \"@ 'A'<F]W=&A/<'0 . , 8 ( "

" ! % \" $ $ 0 0 0 6$UI;@X P !@ @ $ 4 ( 0 0 ! "

" ! ! !836%X#@ $ & \" 0 !0 @ ! \"@ $ $ H !Y1W)O=W1H3W!T "

" #@ # & \" 0 !0 @ ! ! $ $ $ %E-:6X. , 8 ( ! % "

"\" $ $ 0 0 0 64UA> X X !@ @ $ 4 ( 0 @ ! ! ( 0"

"7AI<T=R:60. 0 8 ( ! % \" $ * 0 0 \"@ $%X:7-,96=E;F0 . 0"

" 8 ( ! % \" $ , 0 0 # $QI;F5$:7-A8FQE<P . 0 8 ( ! "

" % \" $ * 0 0 \"@ $QI;F5#;VQO<G, . 0 8 ( ! % \""

" $ * 0 0 \"@ $QI;F53='EL97, . 0 8 ( ! % \" $ + "

"0 0 \"P $QI;F5-87)K97)S . 2 8 ( ! % \" $ 3 0 0 $"

"P &]P96Y38V]P94%T4VEM4W1A<G0 X X !@ @ $ 4 ( 0 8 ! ! & 64Q"

"A8F5L . . 8 ( ! % \" $ & 0 0 !@ %A,86)E; #@ #@ & \" "

" 0 !0 @ ! !@ $ $ 8 !F:6=0;W, X ! !@ @ $ 4 ( 0 "

" D ! ! ) <W1A=$-O=6YT X X !@ @ $ 4 ( 0 @ ! ! "

" ( 07AI<UIO;VT. 0 8 ( ! % \" $ + 0 0 \"P $9R86UE3G5M8F5R "

" . 2 8 ( ! % \" $ 6 0 0 %@ '%W92]397)V97(@571I;&EZ871I;VX X "

" X !@ @ & 4 ( 0 $ ! D ( . , 8 ( !@ "

" % \" 0 ) X P !@ @ & 4 ( ! D "

" #@ #@ & \" 8 !0 @ ! 0 $ \"0 @ X P !@ @ "

") @ 4 ( 0 $ ! ( 0 #@ # & \" 8 !0 @ $ "

" \"0 . . 8 ( ! % \" $ & 0 0 !@ %!O:6YT<P #@ #@ &"

" \" 8 !0 @ ! 0 $ \"0 @ #P/PX X !@ @ & 4 ("

" 0 $ ! D ( \\#\\. > @ 8 ( @ % \" $ ! 0 "

"% 0 %0 $ - @ 26YP=714>7!E 6$EN<'5T3W!T:6]N16YT:71Y

071T<FEB=71E3F%M95D 071T<FEB="

"71E3F%M95@ 4&QO=%1Y<&4 07AI<T=R:60 4VAO=T-

O=6YT4&QO='1E9 07AI<TQE9V5"

"N9 07AI<UIO;VT 3W!E;E-C;W!E0713:6U3=&%R=

1FEG=7)E4&]S:71I;VX 6$QA8F5L "

" 5&ET;&4 64UI;@ 64UA> 6$UI;@ "

" 6$UA> 64QA8F5L 3&EN95-T>6QE<P 3&EN94UA<FME<G, "

" 3&EN94-O;&]R<P 1&%T85!O:6YT<TQI;6ET 1&%T85-

T;W)E3W!T:6]N 6$QI;6ET17AC965D961"

"/<'1I;VX 64QI;6ET17AC965D961/<'1I;VX #@ #@ & \" 0 !0 @ ! !@ $ $ 8

"

" !3:6=N86P X ! !@ @ $ 4 ( 0 H ! ! * 179E;G0@=&EM90 X "

" X !@ @ $ 4 ( 0 4 ! ! % 0V]U;G0 . . 8 ( ! %"

" \" $ % 0 0 !0 $-O=6YT #@ $ & \" 0 !0 @ ! \"@ $ "

" $ H !#;VYT:6YU;W5S #@ # & \" 0 !0 @ ! @ $ $ \" &]N "

". , 8 ( ! % \" $ \" 0 0 ( ;VX X P !@ @ $ 4 "

"( 0 , ! ! P!O9F8 #@ # & \" 0 !0 @ ! P $ $ # &]F9@ ."

" , 8 ( ! % \" $ # 0 0 , ;V9F X !0 !@ @ & 4 ( "

" 0 0 ! D @ 4$ S,S,S,S.#0 '1 <$ . , 8 ( ! % "

" \" $ $ 0 0 0 5&EM90X P !@ @ $ 4 ( 0 $ ! ! 0 @ "

"#@ #@ & \" 8 !0 @ ! 0 $ \"0 @ X X !@ @ & "

" 4 ( 0 $ ! D ( )$ . . 8 ( !@ % \" $ ! "

"0 ) \" #@ #@ & \" 8 !0 @ ! 0 $ \"0 @ "

" D0 X P !@ @ $ 4 ( 0 $ ! ! 0 @ #@ # & \" 0 !"

"0 @ ! 0 $ $ ! \"T . , 8 ( ! % \" $ $ 0 0 0 3"

"F]N90X P !@ @ $ 4 ( 0 $ ! ! 0!B #@ #@ & \" 8 !0"

" @ ! 0 $ \"0 @ (C#0 X X !@ @ $ 4 ( 0 < ! "

" ! ' 3&EM:71E9 . 2 8 ( ! % \" $ 3 0 0 $P %-T<F5T8V@@87AI"

"<R!L:6UI=', X !( !@ @ $ 4 ( 0 !, ! ! 3 4W1R971C:\"!A>&ES(&QI;"

"6ET<P #@ #@ & \" 8 !0 @ ! 0 $ \"0 @ 0 %BC0 X X !@ "

" @ & 4 ( 0 $ ! D ( 0 !.HT . . 8 ( !@ % \" "

"$ ! 0 ) \" ! 4*- #@ #@ & \" 8 !0 @ ! 0 $ \"0 "

" @ 0 %*C0 X X !@ @ & 4 ( 0 $ ! D ( $ !4HT . . 8"

" ( !@ % \" $ ! 0 ) \" ! 5J- #@ $ & \" 8 !0 "

"@ ! @ $ \"0 ! 0 %RC0 ! 7J- #@ # & \" 8 !0 @ "

"$ \"0 . , 8 ( !@ % \" 0 ) X P !@ "

"@ & 4 ( ! D #@ ) # & \" ! !0 @ ! 0 $"

" #@ & # & \" ( !0 @ ! 0 $ !0 $ ! ! 0 &UA=&QA8G)O;W0 "

" !S97!A<F%T;W( <V5N=&EN96P &9U;F-T:6]N7VAA;F1L90 . 0 8 ( ! %

\" $ "

" , 0 0 # $,Z7$UA=&QA8C<Q, . , 8 ( ! % \" $ ! 0 "

" 0 $ 7 X P !@ @ $ 4 ( 0 $ ! ! 0! #@ \"@\" & \" ( "

" !0 @ ! 0 $ !0 $ H ! * &9U;F-T:6]N !T>7!E 9FEL90 '!A<F5N=&%G90 "

". 2 8 ( ! % \" $ 7 0 0 %P '5P9&%T95]L:6YE<U]C;VYT:6YU;W5S X ! "

" !@ @ $ 4 ( 0 X ! ! . <V-O<&5D9G5N8W1I;VX X !@ !@ @ $ "

" 4 ( 0 \"T ! ! M 0SI<36%T;&%B-S$P7'1O;VQB;WA<9&5S7&1E<V)L:W-

<9&5S7W-C;W!E,BYP "

" #@ , & \" $ !0 @ ! @ $ #@ $@ & \" 0 !0 @ ! "

" %P $ $ !< !U<&1A=&5?;&EN97-?8V]N=&EN=6]U<P . 0 8 ( ! % \" $ * "

" 0 0 \"@ &1E<U]S8V]P93( . . 8 ( !@ % \" $ ! 0 ) "

"\" / _#@ $@ & \" 0 !0 @ ! %P $ $ !< !#<F5A=&5?;W)?4F5S=&%R"

"=%]38V]P90 . . 8 ( !@ % \" $ ! 0 ) \" / _#@ #@ & "

"\" 8 !0 @ ! 0 $ \"0 @ X X !@ @ & 4 ( "

" 0 $ ! D ( "

}{DataTag4" %)30 . , $ 8 ( @ % \" $ ! 0 % 0 #P $ M 8VAI;&"

"1.86UE :6Y?:6YI= :6Y?8FQO8VMU<&1A=&4 #@ $ & \" 0 !0 @ ! #@ $"

" $ X !?7U)E860@5&EM97)?7P #@ #@ & \" 8 !0 @ ! 0 $ \"0 @"

" X X !@ @ & 4 ( 0 $ ! D ( "

}{DataTag3" %)30 . 8\"0 8 ( @ % \" $ ! 0 % 0 $@ $ !D @ 8VAI;"

"&1.86UE :6Y?:6YI= :6Y?8FQO8VMU<&1A=&4 ;6%S:W9A;'5E<P ;6%S:VYA;65S "

" 8FQO8VM?;F%M90 26YD97@ >$1A=&$ >41A=&$ <&]I;G1S4&QO='1E9"

" 9FER<W1C86QL :&9I9P <W1R1G)A;64 <V%M<&QE<U]P97)?9G)A;64 3D-H86YS "

" <&%R86US :&-S<&5C :&%X:7, :&QI;F4 :&QI;"

"FUA<FL :'-T96T :&=R:60 :&9R86UE;G5M 875T;W-C86QI;F< "

" :&=R:61T97AT :&QE9V5N9 57!D871E3&EN97-&8VX :6YC <V5T=7!?87AE<U]C8"

"6QL97( ;&%S=$E#<&]I;G0 =&AI<U!O:6YT27-)0P 9&]N=%]D96QE=&4 <&5M;V1E :7-/;F53=&5"

"P4&QO= X ! !@ @ $ 4 ( 0 ! ! ! 0 7U]3:6=N86P@4V-O<&5?7"

"PX X !@ @ & 4 ( 0 $ ! D ( . . 8 ( !@ "

" % \" $ ! 0 ) \" #@ +@& & \" $ !0 @ ; 0 "

"$ #@ $ & \" 0 !0 @ ! #@ $ $ X !$:7-C<F5T92!3=&%T90 #@ #@"

" & \" 0 !0 @ ! !@ $ $ 8 !3:6=N86P X P !@ @ $ 4 "

" ( 0 $ ! ! 0 Q #@ #@ & \" 0 !0 @ ! \" $ $ @ "

" !0<FEO<FET>0X ! !@ @ $ 4 ( 0 H ! ! * 179E;G0@=&EM90 X "

" 4 ( 0 H ! ! * 071T<FEB=71E6 X P !@ @ $ 4 ( "

" 0 , ! ! P!O9F8 #@ $@ & \" 0 !0 @ ! $P $ $ !, !3=')"

"E=&-H($%X:7,@3&EM:71S . , 8 ( ! % \" $ ! 0 0 $ , X P "

"!@ @ $ 4 ( 0 $ ! ! 0 P #@ $@ & \" 0 !0 @ ! $"

"P $ $ !, !3=')E=&-H($%X:7,@3&EM:71S . , 8 ( ! % \" $ ! 0"

" 0 $ , X P !@ @ $ 4 ( 0 $ ! ! 0 P #@ # & \" "

" 0 !0 @ ! P $ $ # &]F9@ . , 8 ( ! % \" $ ! 0 "

" 0 $ , X P !@ @ $ 4 ( 0 $ ! ! 0 P #@ # & \" "

" 0 !0 @ ! P $ $ # &(M;P . , 8 ( ! % \" $ ! 0 "

" 0 $ , X P !@ @ $ 4 ( 0 $ ! ! 0 P #@ # & \" 0"

" !0 @ ! @ $ $ \" &]N . . 8 ( ! % \" $ ( 0 "

" 0 \" %!R:6]R:71Y#@ # & \" 0 !0 @ ! 0 $ $ ! # . 4 8"

" ( ! % \" $ ? 0 0 'P &=E=\"@P+\"=D969A=6QT9FEG=7)E<&]S:71I;VXG*3L #@ #"

" & \" 0 !0 @ ! P $ $ # $]F9@ . , 8 ( ! % \" "

"$ # 0 0 , ;V9F X P !@ @ $ 4 ( 0 , ! ! P!O9F8 #@ & '"

" & \" $ !0 @ ; 0 $ #@ #@ & \" 0 !0 @ ! \" $"

" $ @ !P;&]T5'EP90X ! !@ @ $ 4 ( 0 D ! ! ) :6YP=714>"

"7!E X ! !@ @ $ 4 ( 0 D ! ! ) ;G5M26YP=71S X !"

" !@ @ $ 4 ( 0 D ! ! ) 871T<DYA;659 X ! !@ @ $ "

" 4 ( 0 \\ ! ! / >$EN<'5T3W!T4VEG;F%L X ! !@ @ $ 4 ( "

" 0 \\ ! ! / >$EN<'5T3W!T16YT:71Y X ! !@ @ $ 4 ( 0 D ! "

" ! ) 871T<DYA;658 X !( !@ @ $ 4 ( 0 !, ! ! 3 9"

"6YA8FQE16YT:71Y3W5T<&]R= #@ $ & \" 0 !0 @ ! \"@ $ $ H !X1W)O="

"W1H3W!T #@ # & \" 0 !0 @ ! ! $ $ $ %A-:6X. , 8 ( ! "

" % \" $ $ 0 0 0 6$UA> X ! !@ @ $ 4 ( 0 H ! "

" ! * >4=R;W=T:$]P= X P !@ @ $ 4 ( 0 0 ! ! ! !936EN#@ "

"# & \" 0 !0 @ ! ! $ $ $ %E-87@. . 8 ( ! % \" "

" $ ( 0 0 \" $%X:7-'<FED#@ $ & \" 0 !0 @ ! \"@ $ $ "

" H !!>&ES3&5G96YD #@ $ & \" 0 !0 @ ! # $ $ P !,:6YE1&ES8"

"6)L97, #@ $ & \" 0 !0 @ ! \"@ $ $ H !,:6YE0V]L;W)S #@ "

"$ & \" 0 !0 @ ! \"@ $ $ H !,:6YE4W1Y;&5S #@ $ & \" "

" 0 !0 @ ! \"P $ $ L !,:6YE36%R:V5R<P #@ $@ & \" 0 !0 "

" @ ! $P $ $ !, !O<&5N4V-O<&5!=%-I;5-T87)T . . 8 ( ! % \" "

" $ & 0 0 !@ %E,86)E; #@ #@ & \" 0 !0 @ ! !@ $ $ "

"8 !83&%B96P X X !@ @ $ 4 ( 0 8 ! ! & 9FEG4&]S . 0 8 "

" ( ! % \" $ ) 0 0 \"0 '-T871#;W5N= . . 8 ( ! "

" % \" $ ( 0 0 \" $%X:7-:;V]M#@ $ & \" 0 !0 @ ! \"P "

"$ $ L !&<F%M94YU;6)E<@ #@ % & \" 0 !0 @ ! &P $ $ !L"

" !Q=V4O475E<GDG<R!&=6QL\"E)O=6YD(%1I;64 X X !@ @ & 4 ( 0 $ ! D "

" ( . , 8 ( !@ % \" 0 ) X P !@ @ "

" & 4 ( ! D #@ #@ & \" 8 !0 @ ! 0 $ "

" \"0 @ X X !@ @ & 4 ( 0 $ ! D ( "

". , 8 ( !@ % \" 0 ) X X !@ @ $ 4 ("

" 0 8 ! ! & 4&]I;G1S . . 8 ( !@ % \" $ ! 0 ) "

" \" / _#@ #@ & \" 8 !0 @ ! 0 $ \"0 @ #P/PX !X"

"\" !@ @ \" 4 ( 0 $ ! 4 ! 5 0 T\" !);G!U=%1Y<&4 !826Y"

"P=71/<'1I;VY%;G1I='D !!='1R:6)U=&5.86UE60 !!='1R:6)U=&5.86UE6 !0;&]T5'EP90 !!>&ES1"

"W)I9 !3:&]W0V]U;G10;&]T=&5D !!>&ES3&5G96YD !!>&ES6F]O;0 !/<&5N4V-"

"O<&5!=%-I;5-T87)T !&:6=U<F50;W-I=&EO;@ !83&%B96P !4:71L90 !936EN "

" !936%X !836EN !836%X !93&%B96P "

" !,:6YE4W1Y;&5S !,:6YE36%R:V5R<P !,:6YE0V]L;W)S !$871A4&]I;G1S3"

"&EM:70 !$871A4W1O<F5/<'1I;VX !83&EM:71%>&-E961E9$]P=&EO;@!93&EM:71%>&-E961E9$]P=&EO;@ . . 8"

" ( ! % \" $ & 0 0 !@ %-I9VYA; #@ $ & \" 0 !0 @"

" ! \"@ $ $ H !%=F5N=\"!T:6UE #@ #@ & \" 0 !0 @ ! !0 "

"$ $ 4 !#;W5N= X X !@ @ $ 4 ( 0 4 ! ! % 0V]U;G0 "

" . 0 8 ( ! % \" $ * 0 0 \"@ $-O;G1I;G5O=7, . , 8 "

" ( ! % \" $ \" 0 0 ( ;VX X P !@ @ $ 4 ( 0 ( "

" ! ! @!O;@ #@ # & \" 0 !0 @ ! P $ $ # &]F9@ . , 8 "

" ( ! % \" $ # 0 0 , ;V9F X P !@ @ $ 4 ( 0 ( "

" ! ! @!O;@ #@ % & \" 8 !0 @ ! ! $ \"0 \" !00#,S,"

"S,S,X- =$ !P0 X P !@ @ $ 4 ( 0 0 ! ! ! !4:6UE#@ # "

"& \" 0 !0 @ ! 0 $ $ ! \" . . 8 ( !@ % \" $ "

" ! 0 ) \" #@ #@ & \" 8 !0 @ ! 0 $ \"0 @ "

" D0 X X !@ @ & 4 ( 0 $ ! D ( . . 8 "

"( !@ % \" $ ! 0 ) \" \"1 #@ # & \" 0 !0 @ "

" ! 0 $ $ ! \" . , 8 ( ! % \" $ ! 0 0 $ +0 X "

" P !@ @ $ 4 ( 0 0 ! ! ! !.;VYE#@ # & \" 0 !0 @ "

" ! 0 $ $ ! &( . . 8 ( !@ % \" $ ! 0 ) \" "

" B,- #@ #@ & \" 0 !0 @ ! !P $ $ < !,:6UI=&5D X !( !@ @ "

"$ 4 ( 0 !, ! ! 3 4W1R971C:\"!A>&ES(&QI;6ET<P #@ $@ & \" 0 "

" !0 @ ! $P $ $ !, !3=')E=&-H(&%X:7,@;&EM:71S . . 8 ( !@ % "

" \" $ ! 0 ) \" !4(Q #@ #@ & \" 8 !0 @ ! 0 $ "

" \"0 @ 2B,0 X X !@ @ & 4 ( 0 $ ! D ( 0 $PC$ . "

" . 8 ( !@ % \" $ ! 0 ) \" $ !.(Q #@ #@ & \" 8 "

" !0 @ ! 0 $ \"0 @ 4\",0 X X !@ @ & 4 ( 0 $ !"

" D ( %(C$ . 0 8 ( !@ % \" $ \" 0 ) $ !"

"8(Q %HC$ . , 8 ( !@ % \" 0 ) X P !@ @ & "

" 4 ( ! D #@ # & \" 8 !0 @ $ "

" \"0 . D , 8 ( $ % \" $ ! 0 . 8 , 8 ( @ % "

" \" $ ! 0 % 0 $ $ ! ;6%T;&%B<F]O= '-E<&%R871O<@ !S96YT:6YE; "

" 9G5N8W1I;VY?:&%N9&QE X ! !@ @ $ 4 ( 0 P ! ! , 0SI<36%T;&%B-S$P "

" X P !@ @ $ 4 ( 0 $ ! ! 0!< #@ # & \" 0 !0"

" @ ! 0 $ $ ! $ . * ( 8 ( @ % \" $ ! 0 % 0 \"@"

" $ H 9G5N8W1I;VX '1Y<&4 !F:6QE <&%R96YT86=E X !( !@ @ $ 4 ( 0 "

" !< ! ! 7 =7!D871E7VQI;F5S7V-O;G1I;G5O=7, #@ $ & \" 0 !0 @ ! #@ "

" $ $ X !S8V]P961F=6YC=&EO;@ #@ & & \" 0 !0 @ ! +0 $ $ \""

"T !#.EQ-871L86(W,3!<=&]O;&)O>%QD97-<9&5S8FQK<UQD97-?<V-O<&4R+G . P 8 ( 0 % \" $"

" \" 0 . 2 8 ( ! % \" $ 7 0 0 %P '5P9&%T95]L:6YE<U]"

"C;VYT:6YU;W5S X ! !@ @ $ 4 ( 0 H ! ! * 9&5S7W-C;W!E,@ X "

" X !@ @ & 4 ( 0 $ ! D ( \\#\\. 2 8 ( ! "

" % \" $ 7 0 0 %P $-R96%T95]O<E]297-T87)T7U-C;W!E X X !@ @ & 4 "

" ( 0 $ ! D ( \\#\\. . 8 ( !@ % \" $ ! 0 "

" ) \" #@ #@ & \" 8 !0 @ ! 0 $ \"0 @ X "

" P !@ @ $ 4 ( 0 0 ! ! ! !N;VYE#@ #@ & \" 8 !0 @ "

" ! 0 $ \"0 @ "

}{DataTag2" %)30 . . $ 8 ( @ % \" $ ! 0 % 0 #P $ M 8VAI;&"

"1.86UE :6Y?:6YI= :6Y?8FQO8VMU<&1A=&4 #@ $@ & \" 0 !0 @ ! $0 $"

" $ !$ !?7T]U='!U=\"!3=VET8VA?7P . . 8 ( !@ % \" $ ! 0 "

" ) \" #@ #@ & \" 8 !0 @ ! 0 $ \"0 @ "

}{DataTag1" %)30 . , $ 8 ( @ % \" $ ! 0 % 0 #P $ M 8VAI;&"

"1.86UE :6Y?:6YI= :6Y?8FQO8VMU<&1A=&4 #@ $ & \" 0 !0 @ ! #P $"

" $ \\ !?7T5N=&ET>2!3:6YK7U\\ #@ #@ & \" 8 !0 @ ! 0 $ \"0 "

" @ X X !@ @ & 4 ( 0 $ ! D ( "

}{DataTag0" %)30 . :\"0 8 ( @ % \" $ ! 0 % 0 $@ $ !D @ 8VAI;"

"&1.86UE :6Y?:6YI= :6Y?8FQO8VMU<&1A=&4 ;6%S:W9A;'5E<P ;6%S:VYA;65S "

" 8FQO8VM?;F%M90 26YD97@ >$1A=&$ >41A=&$ <&]I;G1S4&QO='1E9"

" 9FER<W1C86QL :&9I9P <W1R1G)A;64 <V%M<&QE<U]P97)?9G)A;64 3D-H86YS "

" <&%R86US :&-S<&5C :&%X:7, :&QI;F4 :&QI;"

"FUA<FL :'-T96T :&=R:60 :&9R86UE;G5M 875T;W-C86QI;F< "

" :&=R:61T97AT :&QE9V5N9 57!D871E3&EN97-&8VX :6YC <V5T=7!?87AE<U]C8"

"6QL97( ;&%S=$E#<&]I;G0 =&AI<U!O:6YT27-)0P 9&]N=%]D96QE=&4 <&5M;V1E :7-/;F53=&5"

"P4&QO= X ! !@ @ $ 4 ( 0 ! ! ! 0 7U]3:6=N86P@4V-O<&5?7"

"PX X !@ @ & 4 ( 0 $ ! D ( . . 8 ( !@ "

" % \" $ ! 0 ) \" #@ +@& & \" $ !0 @ ; 0 "

"$ #@ $ & \" 0 !0 @ ! #@ $ $ X !$:7-C<F5T92!3=&%T90 #@ #@"

" & \" 0 !0 @ ! !@ $ $ 8 !3:6=N86P X P !@ @ $ 4 "

" ( 0 $ ! ! 0 Q #@ #@ & \" 0 !0 @ ! \" $ $ @ "

" !0<FEO<FET>0X ! !@ @ $ 4 ( 0 H ! ! * 179E;G0@=&EM90 X "

"! !@ @ $ 4 ( 0 H ! ! * 179E;G0@=&EM90 X ! !@ @ $"

" 4 ( 0 H ! ! * 071T<FEB=71E6 X P !@ @ $ 4 ( "

" 0 , ! ! P!O9F8 #@ $@ & \" 0 !0 @ ! $P $ $ !, !3=')"

"E=&-H($%X:7,@3&EM:71S . , 8 ( ! % \" $ ! 0 0 $ , X P "

"!@ @ $ 4 ( 0 $ ! ! 0 P #@ $@ & \" 0 !0 @ ! $"

"P $ $ !, !3=')E=&-H($%X:7,@3&EM:71S . , 8 ( ! % \" $ ! 0"

" 0 $ , X P !@ @ $ 4 ( 0 $ ! ! 0 P #@ # & \" "

" 0 !0 @ ! P $ $ # &]F9@ . , 8 ( ! % \" $ ! 0 "

" 0 $ , X P !@ @ $ 4 ( 0 $ ! ! 0 P #@ # & \" "

" 0 !0 @ ! P $ $ # &(M;P . , 8 ( ! % \" $ ! 0 "

" 0 $ , X P !@ @ $ 4 ( 0 $ ! ! 0 P #@ # & \" 0"

" !0 @ ! @ $ $ \" &]N . . 8 ( ! % \" $ ( 0 "

" 0 \" %!R:6]R:71Y#@ # & \" 0 !0 @ ! 0 $ $ ! # . 4 8"

" ( ! % \" $ ? 0 0 'P &=E=\"@P+\"=D969A=6QT9FEG=7)E<&]S:71I;VXG*3L #@ #"

" & \" 0 !0 @ ! P $ $ # $]F9@ . , 8 ( ! % \" "

"$ # 0 0 , ;V9F X P !@ @ $ 4 ( 0 , ! ! P!O9F8 #@ & '"

" & \" $ !0 @ ; 0 $ #@ #@ & \" 0 !0 @ ! \" $"

" $ @ !P;&]T5'EP90X ! !@ @ $ 4 ( 0 D ! ! ) :6YP=714>"

"7!E X ! !@ @ $ 4 ( 0 D ! ! ) ;G5M26YP=71S X !"

" !@ @ $ 4 ( 0 D ! ! ) 871T<DYA;659 X ! !@ @ $ "

" 4 ( 0 \\ ! ! / >$EN<'5T3W!T4VEG;F%L X ! !@ @ $ 4 ( "

" 0 \\ ! ! / >$EN<'5T3W!T16YT:71Y X ! !@ @ $ 4 ( 0 D ! "

" ! ) 871T<DYA;658 X !( !@ @ $ 4 ( 0 !, ! ! 3 9"

"6YA8FQE16YT:71Y3W5T<&]R= #@ $ & \" 0 !0 @ ! \"@ $ $ H !X1W)O="

"W1H3W!T #@ # & \" 0 !0 @ ! ! $ $ $ %A-:6X. , 8 ( ! "

" % \" $ $ 0 0 0 6$UA> X ! !@ @ $ 4 ( 0 H ! "

" ! * >4=R;W=T:$]P= X P !@ @ $ 4 ( 0 0 ! ! ! !936EN#@ "

"# & \" 0 !0 @ ! ! $ $ $ %E-87@. . 8 ( ! % \" "

" $ ( 0 0 \" $%X:7-'<FED#@ $ & \" 0 !0 @ ! \"@ $ $ "

" H !!>&ES3&5G96YD #@ $ & \" 0 !0 @ ! # $ $ P !,:6YE1&ES8"

"6)L97, #@ $ & \" 0 !0 @ ! \"@ $ $ H !,:6YE0V]L;W)S #@ "

"$ & \" 0 !0 @ ! \"@ $ $ H !,:6YE4W1Y;&5S #@ $ & \" "

" 0 !0 @ ! \"P $ $ L !,:6YE36%R:V5R<P #@ $@ & \" 0 !0 "

" @ ! $P $ $ !, !O<&5N4V-O<&5!=%-I;5-T87)T . . 8 ( ! % \" "

" $ & 0 0 !@ %E,86)E; #@ #@ & \" 0 !0 @ ! !@ $ $ "

"8 !83&%B96P X X !@ @ $ 4 ( 0 8 ! ! & 9FEG4&]S . 0 8 "

" ( ! % \" $ ) 0 0 \"0 '-T871#;W5N= . . 8 ( ! "

" % \" $ ( 0 0 \" $%X:7-:;V]M#@ $ & \" 0 !0 @ ! \"P "

"$ $ L !&<F%M94YU;6)E<@ #@ % & \" 0 !0 @ ! 'P $ $ !\\"

" !Q=V4O1&5P87)T=7)E<R!F<F]M( IT:&4@4WES=&5M X X !@ @ & 4 ( 0 $ ! D "

" ( . , 8 ( !@ % \" 0 ) X P !@ @ "

" & 4 ( ! D #@ #@ & \" 8 !0 @ ! 0 $ "

" \"0 @ X X !@ @ & 4 ( 0 $ ! D ( ."

" , 8 ( !@ % \" 0 ) X X !@ @ $ 4 ( "

" 0 8 ! ! & 4&]I;G1S . . 8 ( !@ % \" $ ! 0 ) "

" \" / _#@ #@ & \" 8 !0 @ ! 0 $ \"0 @ #P/PX !P\""

" !@ @ \" 4 ( 0 $ ! 4 ! 5 0 T\" !);G!U=%1Y<&4 !826YP="

"71/<'1I;VY%;G1I='D !!='1R:6)U=&5.86UE60 !!='1R:6)U=&5.86UE6 !0;&]T5'EP90 !!>&ES1W)"

"I9 !3:&]W0V]U;G10;&]T=&5D !!>&ES3&5G96YD !!>&ES6F]O;0 !/<&5N4V-O<"

"&5!=%-I;5-T87)T !&:6=U<F50;W-I=&EO;@ !83&%B96P !4:71L90 !936EN "

" !936%X !836EN !836%X !93&%B96P "

" !,:6YE4W1Y;&5S !,:6YE36%R:V5R<P !,:6YE0V]L;W)S !$871A4&]I;G1S3&E"

"M:70 !$871A4W1O<F5/<'1I;VX !83&EM:71%>&-E961E9$]P=&EO;@!93&EM:71%>&-E961E9$]P=&EO;@ . . 8 "

" ( ! % \" $ & 0 0 !@ %-I9VYA; #@ $ & \" 0 !0 @ "

" ! \"@ $ $ H !%=F5N=\"!T:6UE #@ #@ & \" 0 !0 @ ! !0 $ "

" $ 4 !#;W5N= X X !@ @ $ 4 ( 0 4 ! ! % 0V]U;G0 "

" . . 8 ( ! % \" $ % 0 0 !0 %-T86ER #@ # & \" 0 "

" !0 @ ! @ $ $ \" &]N . , 8 ( ! % \" $ \" 0 "

" 0 ( ;VX X P !@ @ $ 4 ( 0 , ! ! P!O9F8 #@ # & \" 0 "

" !0 @ ! P $ $ # &]F9@ . , 8 ( ! % \" $ \" 0 "

" 0 ( ;VX X !0 !@ @ & 4 ( 0 0 ! D @ 4$ S,S,S,S.#0 "

" '1 <$ . , 8 ( ! % \" $ $ 0 0 0 5&EM90X P !@ @ $ "

" 4 ( 0 $ ! ! 0 @ #@ #@ & \" 8 !0 @ ! 0 $ "

" \"0 @ X X !@ @ & 4 ( 0 $ ! D ( )$ . "

" . 8 ( !@ % \" $ ! 0 ) \" #@ #@ & \" 8 "

" !0 @ ! 0 $ \"0 @ D0 X P !@ @ $ 4 ( 0 $ ! "

" ! 0 @ #@ # & \" 0 !0 @ ! 0 $ $ ! \"T . , 8 ( "

" ! % \" $ ! 0 0 $ +@ X P !@ @ $ 4 ( 0 $ ! "

" ! 0!B #@ #@ & \" 8 !0 @ ! 0 $ \"0 @ (C#0 X X "

"!@ @ $ 4 ( 0 < ! ! ' 3&EM:71E9 . 2 8 ( ! % \""

" $ 3 0 0 $P %-T<F5T8V@@87AI<R!L:6UI=', X !( !@ @ $ 4 ( 0 "

" !, ! ! 3 4W1R971C:\"!A>&ES(&QI;6ET<P #@ #@ & \" 8 !0 @ ! 0 "

" $ \"0 @ 7\")0 X X !@ @ & 4 ( 0 $ ! D ( "

" %(B4 . . 8 ( !@ % \" $ ! 0 ) \" $ !4(E #@ #@ & \" "

" 8 !0 @ ! 0 $ \"0 @ ! 5B)0 X X !@ @ & 4 ( 0 "

" $ ! D ( %@B4 . . 8 ( !@ % \" $ ! 0 ) \" "

" !:(E #@ $ & \" 8 !0 @ ! @ $ \"0 ! 8\")0 !B(E #@"

" # & \" 8 !0 @ $ \"0 . , 8 ( !@ % \""

" 0 ) X P !@ @ & 4 ( ! D #@ "

" * # & \" ! !0 @ ! 0 $ #@ ' # & \" ( !0 @ ! 0 "

" $ !0 $ ! ! 0 &UA=&QA8G)O;W0 !S97!A<F%T;W( <V5N=&EN96P &9U;F-T:6]N7VAA;"

"F1L90 . 0 8 ( ! % \" $ , 0 0 # $,Z7$UA=&QA8C<Q, . , "

"8 ( ! % \" $ ! 0 0 $ 7 X P !@ @ $ 4 ( 0 $"

" ! ! 0! #@ #@\" & \" ( !0 @ ! 0 $ !0 $ H ! * &9"

"U;F-T:6]N !T>7!E 9FEL90 '!A<F5N=&%G90 . 4 8 ( ! % \" $ ; 0 "

" 0 &P '5P9&%T95]L:6YE<U]D:7-C<F5T95]S=&%T90 #@ $ & \" 0 !0 @ ! #@ $ "

" $ X !S8V]P961F=6YC=&EO;@ #@ & & \" 0 !0 @ ! +0 $ $ \"T "

" !#.EQ-871L86(W,3!<=&]O;&)O>%QD97-<9&5S8FQK<UQD97-?<V-O<&4R+G . R 8 ( 0 % \" $ "

" \" 0 . 4 8 ( ! % \" $ ; 0 0 &P '5P9&%T95]L:6YE<U]D:7"

"-C<F5T95]S=&%T90 #@ $ & \" 0 !0 @ ! \"@ $ $ H !D97-?<V-O<&4R "

" #@ #@ & \" 8 !0 @ ! 0 $ \"0 @ #P/PX !( !@ @ "

" $ 4 ( 0 !< ! ! 7 0W)E871E7V]R7U)E<W1A<G1?4V-O<&4 #@ #@ & \" 8 "

" !0 @ ! 0 $ \"0 @ #P/PX X !@ @ & 4 ( 0 $ !"

" D ( . . 8 ( !@ % \" $ ! 0 ) \" "

" #@ # & \" 0 !0 @ ! ! $ $ $ &YO;F4. . 8 ( !@ % "

" \" $ ! 0 ) \" "

}

}

Приложение 4

Model {"r1"6.40{00"""1.1"00

}"windows-1251"onoff"none"offoffoffonoffoffononoffoffon0.035000onoff"UseLocalSettings""UseLocalSettings""Overwrite"offoffononoffoff"Wed Apr 10 12:34:28 2013""UpdateHistoryNever""%<Auto>""Dk13""%<Auto>""Wed Apr 10 12:36:03 2013""1.%<AutoIncrement:1>""None""none"off"MATLABWorkspace""accel.tlc""accel_default_tmf""make_rtw"offoff"/""covdata""dw"offononon"covCumulativeData"offonoffon"manual""normal""1""any"1000"auto"00"rising"0"off"offoffoffoffonoffononon"32-bit Generic"offoff{"Handle"1.ConfigSet {

$ObjectID 1"1.2.0"{"Handle".SolverCC {

$ObjectID 2"1.2.0""0.0""500""auto""auto""auto""-1"5"10*128*eps""1000"41"auto""auto""1""1e-3""Auto""ode45""ode45""UseLocalSettings""TrustRegion""Fast"offoff"Unconstrained""Deterministic"

}.DataIOCC {

$ObjectID 3"1.2.0""1""[t, u]""xFinal""xInitial"on"1000"offoffoff"Array"onoffonoffon"xout""tout""yout""logsout""RefineOutputTimes""[]""1"

}.OptimizationCC {

$ObjectID 4{"Cell"5"ZeroExternalMemoryAtStartup""ZeroInternalMemoryAtStartup""InitFltsAndDblsToZero""OptimizeModelRefInitCode""NoFixptDivByZeroProtection""DisabledProps"

}"1.2.0"onononoffoffononononononon5offoffoffoffonononoffIntCast offoff"inf"on

}.DebuggingCC {

$ObjectID 5"1.2.0""error""none""none""none""UseLocalSettings""UseLocalSettings""UseLocalSettings""warning""warning"onoff"TryResolveAllWithWarning""warning""warning""error""warning""warning""warning""warning""none""error""none""warning""warning""none""warning"ToFloatConvMsg "warning""error""error""none""warning""none""none""none""error""Use local settings""none""warning""warning""warning""none""none""warning""warning""UseLocalSettings"off"none""none""none""none"off"warning""warning""warning""error""Warning"

}.HardwareCC {

$ObjectID 6"1.2.0"8163232"Undefined""Unspecified"32on"32-bit Generic"8163232on"Undefined""Unspecified"3203232"Specified"offon

}.ModelReferenceCC {

$ObjectID 7"1.2.0""IfOutOfDateOrStructuralChange""error""Multi"onoff

}.RTWCC {

$BackupClass "Simulink.RTWCC"

$ObjectID 8{"Cell"1"IncludeHyperlinkInReport""DisabledProps"

}"1.2.0""grt.tlc"off"make_rtw"on"grt_default_tmf"offoffonoffoffoffoffoff"Default""Optimized"offoffoff"C"{"Handle"2.CodeAppCC {

$ObjectID 9{"Cell""IgnoreCustomStorageClasses""InsertBlockDesc""SFDataObjDesc""SimulinkDataObjDesc""DefineNamingRule""SignalNamingRule""ParamNamingRule""InlinedPrmAccess""CustomSymbolStr""CustomSymbolStrGlobalVar""CustomSymbolStrType""CustomSymbolStrField""CustomSymbolStrFcn""CustomSymbolStrBlkIO""CustomSymbolStrTmpVar""CustomSymbolStrMacro""DisabledProps"

}"1.2.0"offononoff31offoffoffoffoffoffoffon1"$R$N$M""$N$R$M""$N$M""$R$N$M$F""rtb_$N$M""$N$M""$R$N$M""None""None""None"offonoff"Literals"off

}.GRTTargetCC {

$BackupClass "Simulink.TargetCC"

$ObjectID 10{"Cell""IncludeMdlTerminateFcn""CombineOutputUpdateFcns""SuppressErrorStatus""ERTCustomFileBanners""GenerateSampleERTMain""GenerateTestInterfaces""MultiInstanceERTCode""PurelyIntegerCode""SupportNonFinite""SupportComplex""SupportAbsoluteTime""SupportContinuousTime""SupportNonInlinedSFcns""DisabledProps"

}"1.2.0""ansi_tfl_tmw.mat""""""ANSI_C""Auto"onoffoffoffononoffoffonoff"Auto"offon"rt_"onoffononoffononoffoffoff10000000"ext_comm"offoffoffoff

}"Components"

}

}.SimEventsCC {

$ObjectID 11"1.2.0""SimEvents""0""123456789""0"0000

}"Components"

}"Configuration""normal""Solver"

}"ConfigurationSets"

}.ConfigSet {

$PropName "ActiveConfigurationSet"

$ObjectID 1

}{"right""black""white"off"normal""Arial"10"normal""normal"on

}{{Actuator"unknown""blob"

}{Assertionon"-1"

}{Constant

}{DataTypeConversion"Inherit via back propagation""sfix(16)""2^0"off"Real World Value (RWV)""Zero""-1"

}{DigitalClock"1"

}{Display"short""10"off"-1"

}{From"Tag"

}{Gain"1""Element-wise(K.*u)""Same as input""sfix(16)""Best Precision: Matrix-wise""2^0""Same as input""sfix(16)""2^0"off"Floor""-1"

}{Goto"Tag"

}{Ground

}{Inport"1"off"BusObject"off"-1""-1""auto""sfix(16)""2^0""auto""auto"offoffon

}{Math"exp""auto""-1""Same as first input""sfix(16)""2^0"off"Floor"

}{Outport"1"off"BusObject"off"-1""-1""auto""sfix(16)""2^0""auto""auto""held""[]"

}{PMComponent"unknown"

}{PMIOPort

}{Product"2""Element-wise(.*)"on"Same as first input""sfix(16)""2^0"off"Zero""-1"

}{RelationalOperator">="on"Logical (see Configuration Parameters: Optimiza"

"tion)""uint(8)"on"-1"

}{Sensor"unknown""blob"

}{"S-Function""system""''""[]"

}{Step"1""0""1""-1"D onon

}{Stop

}{SubSystemon"ReadWrite""All"off"-1""Auto""Auto""Inherit from model""Inherit from model""Inherit from model""Inherit from model""Inherit from model"off"UseLocalSettings""UseLocalSettings"

}{Sum"rectangular""++"on"Same as first input""sfix(16)""2^0"off"Floor""-1"

}{Terminator

}{UniformRandomNumber"-1""1""0""-1"D on

}

}{"center""middle""black""white"off"Arial"10"normal""normal"

}{"Arial"9"normal""normal"

}{"r1"[2, 78, 1005, 718]onoff200"white""landscape""auto""A4""centimeters"[0.500000, 0.500000, 0.500000, 0.500000]1off"100""simulink-default.rpt"{Display"Absolute Bandwidth"[1][660, 365, 750, 395]"1"off

}{Sum"Add"[2, 1][160, 242, 190, 273]"+-"off"Inherit via internal rule""2^-10"

}{Sum"Add1"[2, 1][860, 437, 890, 468]"left"off"Inherit via internal rule""2^-10"

}{Sum"Add2"[2, 1][335, 277, 365, 308]off"Inherit via internal rule""2^-10"

}{Constant"Constant"[15, 85, 45, 115]"1"D on"Sample based""Inherit from 'Constant value'""sfix(16)""Use specified scaling""2^0""inf""inf"

}{Constant"Constant1"[310, 820, 340, 850]"1"D on"Sample based""Inherit from 'Constant value'""sfix(16)""Use specified scaling""2^0""inf""inf"

}{Constant"Constant2"[260, 20, 290, 50]"1"D on"Sample based""Inherit from 'Constant value'""sfix(16)""Use specified scaling""2^0""inf""inf"

}{Constant"Constant3"[50, 200, 80, 230]off"11"D on"Sample based""Inherit from 'Constant value'""sfix(16)""Use specified scaling""2^0""inf""inf"

}{Constant"Constant4"[50, 250, 80, 280]off"5"D on"Sample based""Inherit from 'Constant value'""sfix(16)""Use specified scaling""2^0""inf""inf"

}{Reference"Departures from \nthe System1"[1][500, 663, 585, 717]"1"on"DataTag0""simeventssink1/Signal Scope""Signal Scope"on"-1"off"Inherit from model""Inherit from model""Inherit from model""Inherit from model""Inherit from model""Stair""Signal""1""Count""Event time""Event time""Count"on"0""10""Stretch axis limits""0""10""Stretch axis limits"on"off"" ""b""-""."on" "" ""Time""des_figposition([5 60 25 25])"off"Off"onon

}{Reference"Departures to\n the System"[1][710, 13, 795, 67]"1"on"DataTag1""simeventssink1/Signal Scope""Signal Scope"on"-1"off"Inherit from model""Inherit from model""Inherit from model""Inherit from model""Inherit from model""Stair""Signal""1""Count""Event time""Event time""Count"on"0""10""Stretch axis limits""0""10""Stretch axis limits"on"off"" ""b""-""."on" "" ""Time""des_figposition([5 60 25 25])"off"Off"onon

}{DigitalClock"Digital Clock"[920, 443, 985, 467]"left"

}{Product"Divide"[2, 1][765, 435, 800, 470]"left""*/"off"Inherit via internal rule""2^-10""Floor"

}{Reference"Enabled Gate"[1, 0, 0, 0, 0, 1, 1][590, 72, 675, 128]"1"on"DataTag2""simeventsgates1/Enabled Gate""Enabled Gate"on"-1"off"Inherit from model""Inherit from model""Inherit from model""Inherit from model""Inherit from model"off"2000""Off"

}{Reference"Entity Sink"[0, 1, 0, 0, 0, 1][305, 738, 390, 792]"1"on"DataTag3""simeventssink1/Entity Sink""Entity Sink"on"-1"off"Inherit from model""Inherit from model""Inherit from model""Inherit from model""Inherit from model"on"On"

}{DataTypeConversion"Int2Dbl"[520, 64, 575, 96]"alternate""double""Floor"

}{Reference"NumOfQueries"[1, 1][395, 819, 450, 851]"simulink/Math\nOperations/Slider\nGain""Slider Gain"on"-1"off"Inherit from model""Inherit from model""Inherit from model""Inherit from model""Inherit from model""1""20""50"

}{Reference"NumOfQueries1"[1, 1][350, 18, 410, 52]"simulink/Math\nOperations/Slider\nGain""Slider Gain"on"-1"off"Inherit from model""Inherit from model""Inherit from model""Inherit from model""Inherit from model""1""20""50"

}{Reference"Output Switch"[0, 0, 0, 0, 0, 1, 1][475, 427, 575, 483]"1"on"DataTag4""simeventsrouting1/Output Switch""Output Switch"on"-1"off"Inherit from model""Inherit from model""Inherit from model""Inherit from model""Inherit from model""1""First port that is not blocked""34567""Attribute1"off"4100""Off""Off"

}{Product"Product"[2, 1][255, 272, 285, 303]off"Inherit via internal rule"

}{Display"Query's Average \nRound Time1"[1][295, 679, 380, 711]"1"off

}{Reference"Query's Full\nRound Time1"[1][330, 588, 415, 642]"1"on"DataTag5""simeventssink1/Signal Scope""Signal Scope"on"-1"off"Inherit from model""Inherit from model""Inherit from model""Inherit from model""Inherit from model""Continuous""Signal""1""Count""Event time""Event time""Count"on"0""10""Stretch axis limits""0""10""Stretch axis limits"on"off"" ""b""-""None"on" "" ""Time""des_figposition([5 60 25 25])"off"Off"onon

}{Reference"Read Timer"[0, 3, 0, 0, 0, 1, 1][120, 539, 205, 606]"0"on"DataTag6""simeventstiming1/Read Timer""Read Timer"on"-1"off"Inherit from model""Inherit from model""Inherit from model""Inherit from model""Inherit from model""T1""Error"off"On""Off""On""On"

}{RelationalOperator"Relational\nOperator"[460, 62, 490, 93]"alternate"offoff"Boolean"

}{RelationalOperator"Relational\nOperator2"[475, 757, 505, 788]">"off"Boolean"

}{Reference"Server Utilization"[1][320, 353, 405, 407]"left""1"on"DataTag7""simeventssink1/Signal Scope""Signal Scope"on"-1"off"Inherit from model""Inherit from model""Inherit from model""Inherit from model""Inherit from model""Continuous""Signal""1""Count""Event time""Event time""Count"on"0""10""Stretch axis limits""0""10""Stretch axis limits"on"off"" ""b""-""None"off" "" ""Time""des_figposition([5 60 25 25])"off"Off"onon

}{Reference"Single Server"[1, 1, 0, 0, 0, 1, 1][320, 426, 405, 484]"1"on"DataTag8""simeventsserver1/Single Server""Single Server"on"-1"off"Inherit from model""Inherit from model""Inherit from model""Inherit from model""Inherit from model""Signal port t""1""Weight""500"off"PriorityAttributeName""Ascending"off"ResidualServiceTime"on"Off""Off""Off""Off""Off""On"

}{Reference"Start Timer"[0, 1, 0, 0, 0, 1, 1][785, 77, 870, 133]"0"on"DataTag9""simeventstiming1/Start Timer""Start Timer"on"-1"off"Inherit from model""Inherit from model""Inherit from model""Inherit from model""Inherit from model""T1""Warn and continue""On"

}{Step"Step"[920, 385, 950, 415]"left""1""0""0"off

}{Stop"Stop Simulation"[555, 757, 590, 793]

}{UniformRandomNumber"Uniform Random\nNumber"[55, 299, 85, 331]"0""1000""0"

}{SubSystem"___DES_SL_IF___"[][15, 15, 15, 15]"[0.910000, 0.910000, 0.910000]"off"des_support('desSolverInitFcn',gcbh)""des_support('desSolverSubsystemOpenFcn',gcb)""des_solver_error_redirect"off"Auto"offonon{"___DES_SL_IF___"[480, 93, 1060, 386]"white""landscape""auto""A4""centimeters"[0.500000, 0.500000, 0.500000, 0.500000]"100"{From"From_SS_ec_1"[50, 880, 260, 910]"simeventstagaf66c62fb0450a7"

}{From"From_SS_ec_2"[50, 930, 260, 960]"simeventstagdbc13581fdf0508f"

}{From"From_SS_mr_1"[50, 130, 260, 160]"simeventstaga16f24ffe3f2070e"

}{From"From_SS_mr_2"[50, 180, 260, 210]"simeventstage4c3f29d83f3b63f"

}{From"From_SS_mr_3"[50, 230, 260, 260]"simeventstag393c2e71a468762"

}{From"From_SS_mr_4"[50, 280, 260, 310]"simeventstag8ae185563cbabb4"

}{From"From_SS_mr_5"[50, 330, 260, 360]"simeventstag1c5db8bb6045b7e1"

}{Goto"Goto_SS_ec_1"[400, 480, 610, 510]"simeventstag2d2cb5f53746c881""global"

}{Goto"Goto_SS_ec_2"[400, 530, 610, 560]"simeventstag2d8317011a7e3b3a""global"

}{Goto"Goto_SS_ec_3"[400, 580, 610, 610]"simeventstagd4d58db8f2ed867d""global"

}{Goto"Goto_SS_ec_4"[400, 630, 610, 660]"simeventstag1dec61d9a6b93ab1""global"

}{Goto"Goto_SS_ec_5"[400, 680, 610, 710]"simeventstaga678993e48b2feba""global"

}{Goto"Goto_SS_ec_6"[400, 730, 610, 760]"simeventstag3777289921711818""global"

}{Goto"Goto_SS_ec_7"[400, 780, 610, 810]"simeventstag19abf540d0e48912""global"

}{Ground"Ground"[15, 15, 35, 35]

}{Ground"Ground_last_mr"[50, 380, 260, 410]

}{Reference"___cec_sfun_d2s_1__"[0, 1][300, 480, 360, 510]"des_sfun_lib/z_CEC-S-Function"""on"0""1""0"

}{Reference"___cec_sfun_d2s_2__"[0, 1][300, 530, 360, 560]"des_sfun_lib/z_CEC-S-Function"""on"0""1""1"

}{Reference"___cec_sfun_d2s_3__"[0, 1][300, 580, 360, 610]"des_sfun_lib/z_CEC-S-Function"""on"0""1""2"

}{Reference"___cec_sfun_d2s_4__"[0, 1][300, 630, 360, 660]"des_sfun_lib/z_CEC-S-Function"""on"0""1""3"

}{Reference"___cec_sfun_d2s_5__"[0, 1][300, 680, 360, 710]"des_sfun_lib/z_CEC-S-Function"""on"0""1""4"

}{Reference"___cec_sfun_d2s_6__"[0, 1][300, 730, 360, 760]"des_sfun_lib/z_CEC-S-Function"""on"0""1""5"

}{Reference"___cec_sfun_d2s_7__"[0, 1][300, 780, 360, 810]"des_sfun_lib/z_CEC-S-Function"""on"0""1""6"

}{Reference"___ed_sfun_s2d_1__"[1][300, 880, 360, 910]"des_sfun_lib/z_ED-S-Function"""on"1""0""0"

}{Reference"___ed_sfun_s2d_2__"[1][300, 930, 360, 960]"des_sfun_lib/z_ED-S-Function"""on"1""0""1"

}{Reference"___mr_sfun_s2d_1__"[1][300, 130, 360, 160]"des_sfun_lib/z_MR-S-Function"""on"1""0""-1""-1""0"on

}{Reference"___mr_sfun_s2d_2__"[1][300, 180, 360, 210]"des_sfun_lib/z_MR-S-Function"""on"1""0""-1""-1""1"on

}{Reference"___mr_sfun_s2d_3__"[1][300, 230, 360, 260]"des_sfun_lib/z_MR-S-Function"""on"1""0""-1""-1""2"on

}{Reference"___mr_sfun_s2d_4__"[1][300, 280, 360, 310]"des_sfun_lib/z_MR-S-Function"""on"1""0""-1""-1""3"off

}{Reference"___mr_sfun_s2d_5__"[1][300, 330, 360, 360]"des_sfun_lib/z_MR-S-Function"""on"1""0""-1""-1""4"on

}{Reference"___vs_sfun___"[1][300, 30, 360, 60]"des_sfun_lib/VS-S-Function"""on"5"desCEC_numBlks "2"slCEC_numBlks "7""0"

}{Reference"zzzzzzz-last_MR-S-Function"[1][300, 380, 360, 410]"des_sfun_lib/last_MR-S-Function"""on"1""0""-1""-1""5"

}{"Ground"1"___vs_sfun___"1

}{"From_SS_mr_1"1"___mr_sfun_s2d_1__"1

}{"From_SS_mr_2"1"___mr_sfun_s2d_2__"1

}{"From_SS_mr_3"1"___mr_sfun_s2d_3__"1

}{"From_SS_mr_4"1"___mr_sfun_s2d_4__"1

}{"___cec_sfun_d2s_1__"1"Goto_SS_ec_1"1

}{"___cec_sfun_d2s_2__"1"Goto_SS_ec_2"1

}{"___cec_sfun_d2s_3__"1"Goto_SS_ec_3"1

}{"___cec_sfun_d2s_4__"1"Goto_SS_ec_4"1

}{"___cec_sfun_d2s_5__"1"Goto_SS_ec_5"1

}{"___cec_sfun_d2s_6__"1"Goto_SS_ec_6"1

}{"___cec_sfun_d2s_7__"1"Goto_SS_ec_7"1

}{"From_SS_ec_1"1"___ed_sfun_s2d_1__"1

}{"From_SS_ec_2"1"___ed_sfun_s2d_2__"1

}{"Ground_last_mr"1"zzzzzzz-last_MR-S-Function"1

}

}

}{SubSystem"Генератор времени\nмежду заявками"[1, 1][205, 71, 295, 129]{"extended_custcode""Subsystem Initialize Function"" setCanModuleFloatingPointCallback "

" \n(&GlobalModuleCAN_A, CAN_IRQ_ERROR, can_irq_CAN_A_CAN_"

"IRQ_ERROR );\n""enableCanModuleCallback(&GlobalModuleCAN_A, C"

"AN_IRQ_ERROR );\n""Multiple"""

}off"Auto"offoff{

Name"Генератор времени\nмежду заявками"

Location[410, 355, 878, 672]"white""landscape""auto""A4""centimeters"[0.500000, 0.500000, 0.500000, 0.500000]"100"{Inport"Rate"[35, 43, 65, 57]"Port number"

}{Assertion"Assertion"[350, 167, 410, 213]on

}{Assertion"Assertion1"[350, 232, 410, 278]on

}{Constant"Constant"[45, 80, 75, 110]off"1"D on"Sample based""Inherit from 'Constant value'""sfix(16)""Use specified scaling""2^0""inf""inf"

}{Product"Divide"[2, 1][175, 27, 205, 58]off"*/"off"Inherit via internal rule""2^-10""Floor"off

}{Reference"Lower Bound\non Arrival Rate"[1, 1][250, 175, 280, 205]"simulink/Logic and Bit\nOperations/Compare"

"\nTo Constant""Compare To Constant"on"-1"off"Inherit from model""Inherit from model""Inherit from model""Inherit from model""Inherit from model"">""0""uint8"off

}{Math"Math\nFunction"[1, 1][185, 120, 215, 150]"log"

}{Product"Product"[2, 1][260, 92, 290, 123]offoff"Inherit via internal rule"off

}{Sum"Subtract"[2, 1][115, 117, 145, 148]off"+-"off"Inherit via internal rule""2^-10"off

}{Reference"Unary Minus"[1, 1][335, 95, 365, 125]off"simulink/Math\nOperations/Unary Minus""Unary Minus"off

}{UniformRandomNumber"Uniform Random\nNumber"[45, 124, 75, 156]"0""97531""0"

}{Reference"Upper Bound \non Arrival Rate "[1, 1][235, 241, 295, 269]"simulink/Logic and Bit\nOperations/Compare"

"\nTo Constant""Compare To Constant"on"-1"off"Inherit from model""Inherit from model""Inherit from model""Inherit from model""Inherit from model""<=""20""uint8"off

}{Outport"InterTime"[390, 103, 420, 117]"Port number"off

}{"Unary Minus"1"InterTime"1

}{"Product"1"Unary Minus"1

}{"Math\nFunction"1[10, 0; 0, -20]"Product"2

}{"Subtract"1"Math\nFunction"1

}{"Uniform Random\nNumber"1"Subtract"2

}{"Constant"1[15, 0]{[0, 30]"Subtract"1

}{[0, -60]"Divide"1

}

}{"Rate"1[85, 0]{"Divide"2

}{[0, 140]{"Lower Bound\non Arrival Rate"1

}{[0, 65]"Upper Bound \non Arrival Rate "1

}

}

}{"Divide"1[15, 0; 0, 55]"Product"1

}{"Lower Bound\non Arrival Rate"1"Assertion"1

}{"Upper Bound \non Arrival Rate "1"Assertion1"1

}{"Attention: The arrival rate \nshould not ex"

"ceed the service \nrate, which is 1 in this model."[15, 284]"left""red"

}

}

}{Reference"Интенсивность потока заявок"[1, 1][100, 84, 155, 116]"simulink/Math\nOperations/Slider\nGain""Slider Gain"on"-1"off"Inherit from model""Inherit from model""Inherit from model""Inherit from model""Inherit from model""0""10""20"

}{Reference"Формирование заявок"[1, 1, 0, 0, 0, 0, 1][330, 72, 415, 128]"1"on"DataTag10""des_ddg_create""DataTag11""simeventsgenerators1/Entity Generators/Time-Bas"

"ed\nEntity Generator""Time-Based Entity Generator"on"-1"off"Inherit from model""Inherit from model""Inherit from model""Inherit from model""Inherit from model""Intergeneration time from port t""Constant""0""2""1""97531""1""300"on"Pause generation""Immediate restart""Blank""On""Off""Off"

}{"Connection""Enabled Gate"RConn1[80, 0]"Start Timer"LConn1

}{"Connection""Формирование заявок"RConn1"Enabled Gate"LConn1

}{"Формирование заявок"1[25, 0]"Relational\nOperator"2

}{"Интенсивность потока заявок"

SrcPort 1[30, 0]"Генератор времени\nмежду заявками"1

}{"Генератор времени\nмежду заявками"

SrcPort 1[0, 0]"Формирование заявок"1

}{"Constant"1"Интенсивность потока заявок"1

}{"Start Timer"1[30, 0; 0, -85; -210, 0]"Departures to\n the System"1

}{"Constant2"1"NumOfQueries1"1

}{"NumOfQueries1"1[15, 0; 0, 35]"Relational\nOperator"1

}{"Relational\nOperator"1[10, 0]"Int2Dbl"1

}{"Int2Dbl"1[0, 5]"Enabled Gate"1

}{"Connection""Read Timer"LConn1[0, -60; 485, 0]"Output Switch"RConn1

}{"Connection""Single Server"RConn1[40, 0]"Output Switch"LConn1

}{"Single Server"1[15, 0; 0, -60]"Server Utilization"1

}{"Divide"1[-115, 0]"Absolute Bandwidth"1

}{"Read Timer"1[610, 0; 0, -105]"Divide"1

}{"Digital Clock"1[-10, 0]"Add1"2

}{"Add1"1[-40, 0]"Divide"2

}{"Step"1[-10, 0]"Add1"1

}{"Constant3"1[30, 0; 0, 35]"Add"1

}{"Constant4"1[0, 0; 35, 0]{"Add"

}{[0, 70; 200, 0]"Add2"

}

}{"Add"1[20, 0; 0, 20]"Product"1

}{"Uniform Random\nNumber"1[75, 0; 0, -20]"Product"2

}{"Product"1[15, 0; 0, -5]"Add2"1

}{"Add2"1[0, 50; -120, 0; 0, 95]"Single Server"1

}{"Connection""Start Timer"RConn1[5, 0; 0, 230; -590, 0; 0, 120]"Single Server"LConn1

}{"Entity Sink"1[0, 0; 15, 0]{"Relational\nOperator2"

}{[0, -75]"Departures from \nthe System1"

}

}{"Read Timer"3[15, 0; 0, 90; 55, 0]"Query's Average \nRound Time1"1

}{"Read Timer"2[60, 0; 0, 75; 45, 0]"Query's Full\nRound Time1"1

}{"Relational\nOperator2"1[0, 0]"Stop Simulation"1

}{"NumOfQueries"1[5, 0]"Relational\nOperator2"2

}{"Constant1"1[0, 0]"NumOfQueries"1

}{"Connection""Read Timer"RConn1[55, 0; 0, 170]"Entity Sink"LConn1

}{[710, 209]off

}{[712, 220]off

}

}

}{12{DataTag11" %)30 . 0 8 ( ! % "

"\" $ / 0 0 #P %1I;65\"87-E9$5N=&ET>0 "

}{DataTag10" %)30 . F P 8 ( @ % "

"\" $ ! 0 % 0 #P $ !+ 8VAI;&1.86UE :6Y?:6YI"

"= :6Y?8FQO8VMU<&1A=&4 ;6%S:W9A;'5E<P ;6%S:VYA;65S "

" . 4 8 ( ! % \" $ ? 0 0 'P "

"%]?5&EM92U\"87-E9 I%;G1I='D@1V5N97)A=&]R7U\\ #@ #@ & \" 8 "

" !0 @ ! 0 $ \"0 @ X X !@ @ "

"& 4 ( 0 $ ! D ( . 8 4 8 "

" ( 0 % \" !4 ! 0 . 6 8 ( ! "

" % \" $ F 0 0 )@ %=I=&@@:6YT97(M9V5N97)A=&EO"

";B!T:6UE(&9R;VT@9&EA;&]G . . 8 ( ! % \" $ '"

" 0 0 !P %5N:69O<FT #@ # & \" 0 !0 @ "

" ! 0 $ $ ! # . , 8 ( ! % \" "

" $ ! 0 0 $ ,0 X P !@ @ $ 4 ( "

"0 $ ! ! 0 Q #@ #@ & \" 0 !0 @ ! "

" !0 $ $ 4 Q,C,T-0 X P !@ @ $ 4 "

" ( 0 $ ! ! 0 Q #@ # & \" 0 !0 "

"@ ! @ $ $ \" \"TQ . , 8 ( ! % "

"\" $ ! 0 0 $ , X X !@ @ $ 4 ("

" 0 8 ! ! & 4FES:6YG . , 8 ( ! "

" % \" $ ! 0 0 $ ,0 X P !@ @ $ "

" 4 ( 0 , ! ! P!O9F8 #@ # & \" 0 !"

"0 @ ! @ $ $ \" $YO . . 8 ( ! % "

" \" $ ' 0 0 !P $1E9F%U;'0 #@ $ & \" 0 "

" !0 @ ! #0 $ $ T !$969A=6QT16YT:71Y #@ "

"#@ & \" 0 !0 @ ! \" $ $ @ !$:7-A"

"8FQE9 X X !@ @ $ 4 ( 0 4 ! ! % "

" 0V]U;G0 . 4 8 ( ! % \" $ ? 0 "

" 0 'P $%C8V]R9&EN9R!T;R!S;W)T960@8FQO8VL@;W)D97( #@ #@ & \" "

" 0 !0 @ ! \" $ $ @ !$:7-A8FQE9 X X !"

"@ @ $ 4 ( 0 @ ! ! ( 1&ES86)L960. "

" . 8 ( ! % \" $ ( 0 0 \" $1I<"

"V%B;&5D#@ ,@% & \" $ !0 @ 5 0 $ #@ "

"$ & \" 0 !0 @ ! # $ $ P !I;G1E<"

"D=E;E1I;64 #@ $ & \" 0 !0 @ ! # $ "

" $ P !D:7-T<FEB=71I;VX #@ #@ & \" 0 !0 @ "

" ! !P $ $ < !M:6Y5;FEF X X !@ @ $ "

"4 ( 0 < ! ! ' ;6%X56YI9@ . , 8 ( ! "

" % \" $ $ 0 0 0 ;65A;@X P !@ @ $ "

" 4 ( 0 0 ! ! ! !S965D#@ # & \" 0 "

" !0 @ ! ! $ $ $ '1I;64. 0 8 ( ! "

" % \" $ * 0 0 \"@ '-A;7!L951I;64 . 0 "

" 8 ( ! % \" $ * 0 0 \"@ &]F9G-E=%"

"1I;64 . . 8 ( ! % \" $ ' 0 "

" 0 !P '1R:6=G97( #@ $@ & \" 0 !0 @ ! & "

"$ $ !@ !0<FEO<FET>45N=&ET>4=E;F5R871I;VX. 0 8 ( ! "

" % \" $ . 0 0 #@ &=E;D9I<G-T179T3W!T . "

" 0 8 ( ! % \" $ ) 0 0 \"0 &)L;V"

"-K86)L90 . 0 8 ( ! % \" $ * 0 "

" 0 \"@ &5N=&ET>51Y<&4 . 0 8 ( ! % \""

" $ * 0 0 \"@ &5N=&ET>4YA;64 . 0 8 ( "

" ! % \" $ , 0 0 # '-T871#;W5N=$]P= "

" . 0 8 ( ! % \" $ - 0 0 #0 "

"&%T=').86UE0V]U;G0 . . 8 ( ! % \" $ ( "

"0 0 \" '-C:&5D=6QE#@ $ & \" 0 !0 @ !"

" #0 $ $ T !O=710;W)T4W1A='5S #@ $ & \" 0 "

" !0 @ ! #0 $ $ T !A=F='96Y4:6UE3W!T #@ "

"$ & \" 0 !0 @ ! \"@ $ $ H !F8VY#"

"86QL3W!T "

}{DataTag9" %)30 . , $ 8 ( @ % "

"\" $ ! 0 % 0 #P $ M 8VAI;&1.86UE :6Y?:6YI"

"= :6Y?8FQO8VMU<&1A=&4 #@ $ & \" 0 !0 @ "

" ! #P $ $ \\ !?7U-T87)T(%1I;65R7U\\ #@ #@ & \" "

" 8 !0 @ ! 0 $ \"0 @ X X "

" !@ @ & 4 ( 0 $ ! D ( "

}{DataTag8" %)30 . . $ 8 ( @ % "

"\" $ ! 0 % 0 #P $ M 8VAI;&1.86UE :6Y?:6YI"

"= :6Y?8FQO8VMU<&1A=&4 #@ $@ & \" 0 !0 @ "

" ! $0 $ $ !$ !?7U-I;F=L92!397)V97)?7P . . "

" 8 ( !@ % \" $ ! 0 ) \" "

"#@ #@ & \" 8 !0 @ ! 0 $ \"0 @ "

" "

}{DataTag7" %)30 . R\"4 8 ( @ % "

"\" $ ! 0 % 0 $@ $ ! @ 8VAI;&1.86UE :6Y?"

":6YI= :6Y?8FQO8VMU<&1A=&4 ;6%S:W9A;'5E<P ;6%S:VYA;"

"65S 8FQO8VM?;F%M90 26YD97@ >$1A=&$ "

" >41A=&$ <&]I;G1S4&QO='1E9 9FER<W1C86QL "

" :&9I9P <W1R1G)A;64 <V%M<&QE<U]P97)?9G)A;64 "

"3D-H86YS <&%R86US :&-S<&5C :&%X:"

"7, :&QI;F4 :&QI;FUA<FL :'-T96T "

" :&=R:60 :&9R86UE;G5M 875T;W-C86QI;F<"

" :&=R:61T97AT :&QE9V5N9 57!D871E3&EN97-&8VX "

" :6YC <V5T=7!?87AE<U]C86QL97( ;&%S=$E#<&]I;G0 ="

"&AI<U!O:6YT27-)0P 9&]N=%]D96QE=&4 #@ $ & \" 0 "

" !0 @ ! $ $ $ ! !?7U-I9VYA;\"!38V]P95]?#@ #@ "

" & \" 8 !0 @ ! 0 $ \"0 @ "

" X X !@ @ & 4 ( 0 $ ! D ( "

" . N 8 8 ( 0 % \" !L ! 0 . "

" 0 8 ( ! % \" $ . 0 0 #@ $1I<"

"V-R971E(%-T871E . . 8 ( ! % \" $ & 0 "

" 0 !@ %-I9VYA; #@ # & \" 0 !0 @ ! "

"0 $ $ ! #$ . . 8 ( ! % \" $ ( "

" 0 0 \" %!R:6]R:71Y#@ $ & \" 0 !0 @ "

" ! \"@ $ $ H !%=F5N=\"!T:6UE #@ $ & \" "

" 0 !0 @ ! \"@ $ $ H !%=F5N=\"!T:6UE "

" #@ $ & \" 0 !0 @ ! \"@ $ $ H "

" !!='1R:6)U=&58 #@ # & \" 0 !0 @ ! P "

" $ $ # &]F9@ . 2 8 ( ! % \" $ 3 "

" 0 0 $P %-T<F5T8V@@07AI<R!,:6UI=', X P !@ @ $ "

" 4 ( 0 $ ! ! 0 P #@ # & \" 0 "

" !0 @ ! 0 $ $ ! # . 2 8 ( ! "

" % \" $ 3 0 0 $P %-T<F5T8V@@07AI<R!,:6UI=', "

" X P !@ @ $ 4 ( 0 $ ! ! 0 P "

" #@ # & \" 0 !0 @ ! 0 $ $ ! # "

". , 8 ( ! % \" $ # 0 0 , ;V9F X"

" P !@ @ $ 4 ( 0 $ ! ! 0 P #@ "

" # & \" 0 !0 @ ! 0 $ $ ! # . "

", 8 ( ! % \" $ # 0 0 , 8BUO X P"

" !@ @ $ 4 ( 0 $ ! ! 0 P #@ # "

" & \" 0 !0 @ ! 0 $ $ ! # . , "

" 8 ( ! % \" $ \" 0 0 ( ;VX X X "

"!@ @ $ 4 ( 0 @ ! ! ( 4')I;W)I='D. "

" , 8 ( ! % \" $ ! 0 0 $ , X "

" !0 !@ @ $ 4 ( 0 !\\ ! ! ? 9V5T*"

"# L)V1E9F%U;'1F:6=U<F5P;W-I=&EO;B<I.P . , 8 ( ! % \""

" $ # 0 0 , 3V9F X P !@ @ $ 4 ( "

" 0 , ! ! P!O9F8 #@ # & \" 0 !0 @ "

" ! P $ $ # &]F9@ . 8 < 8 ( 0 % \" !"

"L ! 0 . . 8 ( ! % \" $ ( 0"

" 0 \" '!L;W14>7!E#@ $ & \" 0 !0 @ ! "

" \"0 $ $ D !I;G!U=%1Y<&4 #@ $ & \" 0 "

" !0 @ ! \"0 $ $ D !N=6U);G!U=', #@ "

" $ & \" 0 !0 @ ! \"0 $ $ D !A='1"

"R3F%M95D #@ $ & \" 0 !0 @ ! #P $ "

" $ \\ !X26YP=71/<'13:6=N86P #@ $ & \" 0 !0 "

"@ ! #P $ $ \\ !X26YP=71/<'1%;G1I='D #@ $ & \""

" 0 !0 @ ! \"0 $ $ D !A='1R3F%M95@ "

" #@ $@ & \" 0 !0 @ ! $P $ $ !, "

" !E;F%B;&5%;G1I='E/=71P;W)T . 0 8 ( ! % \" "

" $ * 0 0 \"@ 'A'<F]W=&A/<'0 . , 8 ( !"

" % \" $ $ 0 0 0 6$UI;@X P !@ @ $ "

" 4 ( 0 0 ! ! ! !836%X#@ $ & \" 0 "

" !0 @ ! \"@ $ $ H !Y1W)O=W1H3W!T #@ "

"# & \" 0 !0 @ ! ! $ $ $ %E-:6X. ,"

" 8 ( ! % \" $ $ 0 0 0 64UA> X X "

" !@ @ $ 4 ( 0 @ ! ! ( 07AI<T=R:6"

"0. 0 8 ( ! % \" $ * 0 0 \"@ "

"$%X:7-,96=E;F0 . 0 8 ( ! % \" $ , "

"0 0 # $QI;F5$:7-A8FQE<P . 0 8 ( ! % "

" \" $ * 0 0 \"@ $QI;F5#;VQO<G, . 0 8 "

" ( ! % \" $ * 0 0 \"@ $QI;F53='EL97, "

" . 0 8 ( ! % \" $ + 0 0 "

"\"P $QI;F5-87)K97)S . 2 8 ( ! % \" $ "

"3 0 0 $P &]P96Y38V]P94%T4VEM4W1A<G0 X X !@ @ "

" $ 4 ( 0 8 ! ! & 64QA8F5L . . "

" 8 ( ! % \" $ & 0 0 !@ %A,86)E; #"

"@ #@ & \" 0 !0 @ ! !@ $ $ 8 !F:"

"6=0;W, X ! !@ @ $ 4 ( 0 D ! ! "

" ) <W1A=$-O=6YT X X !@ @ $ 4 ( 0 @"

" ! ! ( 07AI<UIO;VT. 0 8 ( ! % \" "

" $ + 0 0 \"P $9R86UE3G5M8F5R . 4 8 ( "

" ! % \" $ ; 0 0 &P '5N=&ET;&5D+U-E<G9E<B!"

"5=&EL:7IA=&EO;@ #@ #@ & \" 8 !0 @ ! 0 $"

" \"0 @ X P !@ @ & 4 ( "

" ! D #@ # & \" 8 !0 @ "

" $ \"0 . . 8 ( !@ % \" $ "

" ! 0 ) \" #@ # & \" D\" !0 "

" @ ! 0 $ @ ! . , 8 ( !@ % "

"\" 0 ) X X !@ @ $ 4 ("

" 0 8 ! ! & 4&]I;G1S . . 8 ( !@ "

" % \" $ ! 0 ) \" / _#@ #@ & \" "

" 8 !0 @ ! 0 $ \"0 @ #P/PX !H\"@"

" !@ @ \" 4 ( 0 $ ! 4 ! 5 0 (L\" "

" !0;&]T5'EP90 !);G!U=%1Y<&4 !.=6U);G!U=', "

" !!='1R:6)U=&5.86UE60 !826YP=71/<'1I;VY3:6=N86P !826YP=71/<'1"

"I;VY%;G1I='D !!='1R:6)U=&5.86UE6 !%;F%B;&5%;G1I='E/=71P;W)T !836EN"

" !836%X !83&EM:71%>&-E961E9$]P=&EO;"

"@!936EN !936%X !93&EM:71%>&-E961E9$"

"]P=&EO;@!!>&ES1W)I9 !!>&ES3&5G96YD !,:6YE1&ES86)"

"L97, !,:6YE0V]L;W)S !,:6YE4W1Y;&5S !,:6YE"

"36%R:V5R<P !/<&5N4V-O<&5!=%-I;5-T87)T !4:71L90 "

" !93&%B96P !83&%B96P !&:6=U<F50;W-I=&EO;@"

" !!>&ES6F]O;0 !$871A4W1O<F5/<'1I;VX !$871A4&]I;G1"

"S3&EM:70 !3=&%T3G5M8F5R07)R:79E9 !3:&]W0V]U;G10;&]T=&5D !3:&]W"

"5&]O;&)A<@ X X !@ @ & 4 ( 0 "

" $ ! D ( \"$ . . 8 ( !@ % "

"\" $ ! 0 ) \" / _#@ #@ & \" 8 "

" !0 @ ! 0 $ \"0 @ #P/PX X !@ "

"@ $ 4 ( 0 4 ! ! % 0V]U;G0 . . "

" 8 ( !@ % \" $ ! 0 ) \" /"

" _#@ #@ & \" 8 !0 @ ! 0 $ \"0 @ "

" #P/PX X !@ @ $ 4 ( 0 4 ! !"

" % 0V]U;G0 . . 8 ( !@ % \" $ ! 0"

" ) \" / _#@ #@ & \" 8 !0 @ ! "

" 0 $ \"0 @ X X !@ @ & 4 "

" ( 0 $ ! D ( )$ . 2 8 ( ! "

" % \" $ 3 0 0 $P %-T<F5T8V@@87AI<R!L:6UI=', "

" X X !@ @ & 4 ( 0 $ ! D ( "

" . . 8 ( !@ % \" $ ! 0 "

") \" \"1 #@ $@ & \" 0 !0 @ ! $P "

" $ $ !, !3=')E=&-H(&%X:7,@;&EM:71S . , 8 ( ! "

" % \" $ \" 0 0 ( ;VX X P !@ @ $ "

" 4 ( 0 , ! ! P!O9F8 #@ # & \" 0 "

" !0 @ ! 0 $ $ ! \" . , 8 ( ! "

" % \" $ ! 0 0 $ 8@ X P !@ @ $ "

" 4 ( 0 $ ! ! 0 M #@ # & \" 0 "

" !0 @ ! ! $ $ $ $YO;F4. . 8 ( !@ "

" % \" $ ! 0 ) \" #@ # & \" "

" 0 !0 @ ! 0 $ $ ! \" . , 8 ( "

"! % \" $ ! 0 0 $ ( X P !@ @ $"

" 4 ( 0 0 ! ! ! !4:6UE#@ % & \" 8 "

" !0 @ ! ! $ \"0 \" !20 X(! "

" \" =D \"!L0 X P !@ @ $ 4 ( 0 , ! "

" ! P!O9F8 #@ #@ & \" 8 !0 @ ! 0 $ "

" \"0 @ (0 X X !@ @ & 4 ( 0 "

"$ ! D ( \"(PT . . 8 ( !@ % \""

" $ ! 0 ) \" / _#@ # & \" 0 "

" !0 @ ! @ $ $ \" &]N . . 8 ( !@ "

" % \" $ ! 0 ) \" / _#@ #@ & \" "

" 8 !0 @ ! 0 $ \"0 @ 0 %BC0 X X "

" !@ @ & 4 ( 0 $ ! D ( 0 !.HT "

". . 8 ( !@ % \" $ ! 0 ) \" "

" ! 4*- #@ #@ & \" 8 !0 @ ! 0 $ \""

"0 @ 0 %*C0 X X !@ @ & 4 ( 0 $ ! "

" D ( $ !4HT . . 8 ( !@ % \" $ "

" ! 0 ) \" ! 5J- #@ $ & \" 8 !0 "

" @ ! @ $ \"0 ! 0 %RC0 ! 7J- #@ # & "

"\" 8 !0 @ $ \"0 . , 8 "

"( !@ % \" 0 ) X P !@ @"

" & 4 ( ! D #@ + # & \" "

" ! !0 @ ! 0 $ #@ ( # & \" ( "

" !0 @ ! 0 $ !0 $ ! ! 0 &UA=&QA8G)O;W0 !S"

"97!A<F%T;W( <V5N=&EN96P &9U;F-T:6]N7VAA;F1L90 . 4 8 "

" ( ! % \" $ > 0 0 '@ $,Z7%!R;V=R86T@1"

"FEL97-<34%43$%\"7%(R,# V80 #@ # & \" 0 !0 @ ! "

" 0 $ $ ! %P . , 8 ( ! % \" $ !"

" 0 0 $ 0 X X @ !@ @ \" 4 ( 0 $ "

" ! 4 ! * 0 \"@ !F=6YC=&EO;@ ='EP90 &9I;&4 !P"

"87)E;G1A9V4 #@ $@ & \" 0 !0 @ ! %P $ "

"$ !< !U<&1A=&5?;&EN97-?8V]N=&EN=6]U<P . 0 8 ( ! % "

" \" $ . 0 0 #@ '-C;W!E9&9U;F-T:6]N . < 8 "

" ( ! % \" $ _ 0 0 /P $,Z7%!R;V=R86T@1"

"FEL97-<34%43$%\"7%(R,# V85QT;V]L8F]X7&1E<UQD97-B;&MS7&1E<U]S8V]P93(N< . P"

" 8 ( 0 % \" $ \" 0 . 2 8 ("

" ! % \" $ 7 0 0 %P '5P9&%T95]L:6YE<U]C"

";VYT:6YU;W5S X ! !@ @ $ 4 ( 0 H ! "

"! * 9&5S7W-C;W!E,@ X X !@ @ & 4 ( 0"

" $ ! D ( \\#\\. 2 8 ( ! % "

" \" $ 7 0 0 %P $-R96%T95]O<E]297-T87)T7U-C;W!E X "

" X !@ @ & 4 ( 0 $ ! D ( "

" \\#\\. . 8 ( !@ % \" $ ! 0 ) "

"\" #@ #@ & \" 8 !0 @ ! 0 $ "

" \"0 @ "

}{DataTag6" %)30 . , $ 8 ( @ % "

"\" $ ! 0 % 0 #P $ M 8VAI;&1.86UE :6Y?:6YI"

"= :6Y?8FQO8VMU<&1A=&4 #@ $ & \" 0 !0 @ "

" ! #@ $ $ X !?7U)E860@5&EM97)?7P #@ #@ & \" "

" 8 !0 @ ! 0 $ \"0 @ X X "

"!@ @ & 4 ( 0 $ ! D ( "

}{DataTag5" %)30 . .\", 8 ( @ % "

":6YI= :6Y?8FQO8VMU<&1A=&4 ;6%S:W9A;'5E<P ;6%S:VYA;"

"65S 8FQO8VM?;F%M90 26YD97@ >$1A=&$ "

" >41A=&$ <&]I;G1S4&QO='1E9 9FER<W1C86QL "

" :&9I9P <W1R1G)A;64 <V%M<&QE<U]P97)?9G)A;64 "

"3D-H86YS <&%R86US :&-S<&5C :&%X:"

"7, :&QI;F4 :&QI;FUA<FL :'-T96T "

" :&=R:60 :&9R86UE;G5M 875T;W-C86QI;F<"

" :&=R:61T97AT :&QE9V5N9 57!D871E3&EN97-&8VX "

" :6YC <V5T=7!?87AE<U]C86QL97( ;&%S=$E#<&]I;G0 ="

"&AI<U!O:6YT27-)0P 9&]N=%]D96QE=&4 #@ $ & \" 0 "

" !0 @ ! $ $ $ ! !?7U-I9VYA;\"!38V]P95]?#@ #@ "

" & \" 8 !0 @ ! 0 $ \"0 @ "

" X X !@ @ & 4 ( 0 $ ! D ( "

" . N 8 8 ( 0 % \" !L ! 0 . "

" 0 8 ( ! % \" $ . 0 0 #@ $1I<"

"V-R971E(%-T871E . . 8 ( ! % \" $ & 0 "

" 0 !@ %-I9VYA; #@ # & \" 0 !0 @ ! "

"0 $ $ ! #$ . . 8 ( ! % \" $ ( "

" 0 0 \" %!R:6]R:71Y#@ $ & \" 0 !0 @ "

" ! \"@ $ $ H !%=F5N=\"!T:6UE #@ $ & \" "

" 0 !0 @ ! \"@ $ $ H !%=F5N=\"!T:6UE "

" #@ $ & \" 0 !0 @ ! \"@ $ $ H "

" !!='1R:6)U=&58 #@ # & \" 0 !0 @ ! P "

" $ $ # &]F9@ . 2 8 ( ! % \" $ 3 "

" 0 0 $P %-T<F5T8V@@07AI<R!,:6UI=', X P !@ @ $ "

" 4 ( 0 $ ! ! 0 P #@ # & \" 0 "

" !0 @ ! 0 $ $ ! # . 2 8 ( ! "

" % \" $ 3 0 0 $P %-T<F5T8V@@07AI<R!,:6UI=', "

" X P !@ @ $ 4 ( 0 $ ! ! 0 P "

" #@ # & \" 0 !0 @ ! 0 $ $ ! # "

". , 8 ( ! % \" $ # 0 0 , ;V9F X"

" P !@ @ $ 4 ( 0 $ ! ! 0 P #@ "

" # & \" 0 !0 @ ! 0 $ $ ! # . "

", 8 ( ! % \" $ # 0 0 , 8BUO X P"

" !@ @ $ 4 ( 0 $ ! ! 0 P #@ # "

" & \" 0 !0 @ ! 0 $ $ ! # . , "

" 8 ( ! % \" $ \" 0 0 ( ;VX X X "

"!@ @ $ 4 ( 0 @ ! ! ( 4')I;W)I='D. "

" , 8 ( ! % \" $ ! 0 0 $ , X "

" !0 !@ @ $ 4 ( 0 !\\ ! ! ? 9V5T*"

"# L)V1E9F%U;'1F:6=U<F5P;W-I=&EO;B<I.P . , 8 ( ! % \""

" $ # 0 0 , 3V9F X P !@ @ $ 4 ( "

" 0 , ! ! P!O9F8 #@ # & \" 0 !0 @ "

" ! P $ $ # &]F9@ . 8 < 8 ( 0 % \" !"

"L ! 0 . . 8 ( ! % \" $ ( 0"

" 0 \" '!L;W14>7!E#@ $ & \" 0 !0 @ ! "

" \"0 $ $ D !I;G!U=%1Y<&4 #@ $ & \" 0 "

" !0 @ ! \"0 $ $ D !N=6U);G!U=', #@ "

" $ & \" 0 !0 @ ! \"0 $ $ D !A='1"

"R3F%M95D #@ $ & \" 0 !0 @ ! #P $ "

" $ \\ !X26YP=71/<'13:6=N86P #@ $ & \" 0 !0 "

"@ ! #P $ $ \\ !X26YP=71/<'1%;G1I='D #@ $ & \""

" 0 !0 @ ! \"0 $ $ D !A='1R3F%M95@ "

" #@ $@ & \" 0 !0 @ ! $P $ $ !, "

" !E;F%B;&5%;G1I='E/=71P;W)T . 0 8 ( ! % \" "

" $ * 0 0 \"@ 'A'<F]W=&A/<'0 . , 8 ( !"

" % \" $ $ 0 0 0 6$UI;@X P !@ @ $ "

" 4 ( 0 0 ! ! ! !836%X#@ $ & \" 0 "

" !0 @ ! \"@ $ $ H !Y1W)O=W1H3W!T #@ "

"# & \" 0 !0 @ ! ! $ $ $ %E-:6X. ,"

" 8 ( ! % \" $ $ 0 0 0 64UA> X X "

" !@ @ $ 4 ( 0 @ ! ! ( 07AI<T=R:6"

"0. 0 8 ( ! % \" $ * 0 0 \"@ "

"$%X:7-,96=E;F0 . 0 8 ( ! % \" $ , "

"0 0 # $QI;F5$:7-A8FQE<P . 0 8 ( ! % "

" \" $ * 0 0 \"@ $QI;F5#;VQO<G, . 0 8 "

" ( ! % \" $ * 0 0 \"@ $QI;F53='EL97, "

" . 0 8 ( ! % \" $ + 0 0 "

"\"P $QI;F5-87)K97)S . 2 8 ( ! % \" $ "

"3 0 0 $P &]P96Y38V]P94%T4VEM4W1A<G0 X X !@ @ "

" $ 4 ( 0 8 ! ! & 64QA8F5L . . "

" 8 ( ! % \" $ & 0 0 !@ %A,86)E; #"

"@ #@ & \" 0 !0 @ ! !@ $ $ 8 !F:"

"6=0;W, X ! !@ @ $ 4 ( 0 D ! ! "

" ) <W1A=$-O=6YT X X !@ @ $ 4 ( 0 @"

" ! ! ( 07AI<UIO;VT. 0 8 ( ! % \" "

" $ + 0 0 \"P $9R86UE3G5M8F5R . 6 8 ( "

" ! % \" $ A 0 0 (0 '5N=&ET;&5D+U%U97)Y)W,"

"@1G5L; I2;W5N9\"!4:6UE,0 . . 8 ( !@ % \" "

"$ ! 0 ) \" #@ # & \" 8 !"

"0 @ $ \"0 . , 8 ( !@ % "

" \" 0 ) X X !@ @ & 4 "

" ( 0 $ ! D ( . , 8 ( \"0( "

" % \" $ ! 0 \" $ 0 X P !@ @ & "

" 4 ( ! D #@ #@ & \" 0 "

" !0 @ ! !@ $ $ 8 !0;VEN=', X X !@ @ "

" & 4 ( 0 $ ! D ( \\#\\. . "

" 8 ( !@ % \" $ ! 0 ) \" / "

"_#@ - ' & \" ( !0 @ ! 0 $ !0 $ !4 "

"! XP$ $EN<'5T5'EP90 %A);G!U=$]P=&EO;D5N=&ET>0 $%T=')I8G5T"

"94YA;659 $%T=')I8G5T94YA;658 %!L;W14>7!E $%X:"

"7-'<FED %-H;W=#;W5N=%!L;W1T960 $%X:7-,96=E;F0 "

" $%X:7-:;V]M $]P96Y38V]P94%T4VEM4W1A<G0

$9I9W5R95!O<VET:6]"

"N %A,86)E; %1I=&QE %E-:6X "

" %E-87@ %A-:6X %A-8"

"7@ %E,86)E; $QI;F53='EL97, "

" $QI;F5-87)K97)S $QI;F5#;VQO<G, %A,:6UI=$5X8V5E9&5"

"D3W!T:6]N %E,:6UI=$5X8V5E9&5D3W!T:6]N #@ #@ & \" 0 "

" !0 @ ! !@ $ $ 8 !3:6=N86P X ! !@ @ $"

" 4 ( 0 H ! ! * 179E;G0@=&EM90 X "

" X !@ @ $ 4 ( 0 4 ! ! % 0V]U;G"

"0 . . 8 ( ! % \" $ % 0 0 !0"

" $-O=6YT #@ $ & \" 0 !0 @ ! \"@ $ "

" $ H !#;VYT:6YU;W5S #@ # & \" 0 !0 @ "

" ! @ $ $ \" &]N . , 8 ( ! % \" "

" $ \" 0 0 ( ;VX X P !@ @ $ 4 ( "

" 0 , ! ! P!O9F8 #@ # & \" 0 !0 @ !"

" P $ $ # &]F9@ . , 8 ( ! % \" $ "

" \" 0 0 ( ;VX X !0 !@ @ & 4 ( 0 "

" 0 ! D @ FIF9F9F924#-S,S,S,Q\\0 '! :$ . "

", 8 ( ! % \" $ $ 0 0 0 5&EM90X P"

" !@ @ $ 4 ( 0 $ ! ! 0 @ #@ #@ "

" & \" 8 !0 @ ! 0 $ \"0 @ "

" X X !@ @ & 4 ( 0 $ ! D ( "

" )$ . . 8 ( !@ % \" $ ! 0 ) "

" \" #@ #@ & \" 8 !0 @ ! 0 $ "

" \"0 @ D0 X P !@ @ $ 4 ( 0 "

" $ ! ! 0 @ #@ # & \" 0 !0 @ ! "

" 0 $ $ ! \"T . , 8 ( ! % \" $ "

"$ 0 0 0 3F]N90X P !@ @ $ 4 ( 0 $ "

" ! ! 0!B #@ $@ & \" 0 !0 @ ! $P "

" $ $ !, !3=')E=&-H(&%X:7,@;&EM:71S . 2 8 ( !"

" % \" $ 3 0 0 $P %-T<F5T8V@@87AI<R!L:6UI="

"', X X !@ @ & 4 ( 0 $ ! D "

" ( 4 <T . . 8 ( !@ % \" $ ! 0 "

" ) \" &L') #@ #@ & \" 8 !0 @ ! "

"0 $ \"0 @ !L!R0 X X !@ @ & 4 ( "

" 0 $ ! D ( ;0<D . . 8 ( !@ "

" % \" $ ! 0 ) \" %X') #@ #@ & \" "

" 8 !0 @ ! 0 $ \"0 @ !?!R0 X ! "

"!@ @ & 4 ( 0 ( ! D 0 8@<T "

" !C!S0 X P !@ @ & 4 ( ! D "

" #@ # & \" 8 !0 @ $ \"0 "

" . , 8 ( !@ % \" 0 ) "

" X \"P P !@ @ 0 4 ( 0 $ ! X \" "

" P !@ @ \" 4 ( 0 $ ! 4 ! 0 0 $ "

" !M871L86)R;V]T <V5P87)A=&]R '-E;G1I;F5L !F=6YC=&EO;"

"E]H86YD;&4 #@ % & \" 0 !0 @ ! '@ $ $"

" !X !#.EQ0<F]G<F%M($9I;&5S7$U!5$Q!0EQ2,C P-F$ X P !@ @ $ "

" 4 ( 0 $ ! ! 0!< #@ # & \" 0 "

" !0 @ ! 0 $ $ ! $ . . ( 8 ( @ "

" % \" $ ! 0 % 0 \"@ $ H 9G5N8W1I;VX '1Y<&"

"4 !F:6QE <&%R96YT86=E X !( !@ @ $ 4 ( "

" 0 !< ! ! 7 =7!D871E7VQI;F5S7V-O;G1I;G5O=7, #@ $ &"

" \" 0 !0 @ ! #@ $ $ X !S8V]P961F=6YC"

"=&EO;@ #@ ' & \" 0 !0 @ ! /P $ $ "

" #\\ !#.EQ0<F]G<F%M($9I;&5S7$U!5$Q!0EQ2,C P-

F%<=&]O;&)O>%QD97-<9&5S8FQK<UQD"

"97-?<V-O<&4R+G #@ , & \" $ !0 @ ! @ $ "

" #@ $@ & \" 0 !0 @ ! %P $ $ !< "

" !U<&1A=&5?;&EN97-?8V]N=&EN=6]U<P . 0 8 ( ! % \" "

" $ * 0 0 \"@ &1E<U]S8V]P93( . . 8 ( "

"!@ % \" $ ! 0 ) \" / _#@ $@ "

"& \" 0 !0 @ ! %P $ $ !< !#<F5A=&5?;W)"

"?4F5S=&%R=%]38V]P90 . . 8 ( !@ % \" $ ! 0 "

" ) \" / _#@ #@ & \" 8 !0 @ ! "

" 0 $ \"0 @ X X !@ @ & 4 "

" ( 0 $ ! D ( "

}{DataTag4" %)30 . . $ 8 ( @ % "

"\" $ ! 0 % 0 #P $ M 8VAI;&1.86UE :6Y?:6YI"

"= :6Y?8FQO8VMU<&1A=&4 #@ $@ & \" 0 !0 @ "

" ! $0 $ $ !$ !?7T]U='!U=\"!3=VET8VA?7P . . "

" 8 ( !@ % \" $ ! 0 ) \" "

" #@ #@ & \" 8 !0 @ ! 0 $ \"0 @ "

" "

}{DataTag3" %)30 . , $ 8 ( @ % "

"\" $ ! 0 % 0 #P $ M 8VAI;&1.86UE :6Y?:6YI"

"= :6Y?8FQO8VMU<&1A=&4 #@ $ & \" 0 !0 @ "

" ! #P $ $ \\ !?7T5N=&ET>2!3:6YK7U\\ #@ #@ & \" "

" 8 !0 @ ! 0 $ \"0 @ X X "

" !@ @ & 4 ( 0 $ ! D ( "

}{DataTag2" %)30 . . $ 8 ( @ % "

"\" $ ! 0 % 0 #P $ M 8VAI;&1.86UE :6Y?:6YI"

"= :6Y?8FQO8VMU<&1A=&4 #@ $@ & \" 0 !0 @ "

" ! $0 $ $ !$ !?7T5N86)L960@1V%T92!?7P . . "

" 8 ( !@ % \" $ ! 0 ) \" "

"#@ #@ & \" 8 !0 @ ! 0 $ \"0 @ "

" "

}{DataTag1" %)30 . 0\", 8 ( @ % "

"\" $ ! 0 % 0 $@ $ ! @ 8VAI;&1.86UE :6Y?"

":6YI= :6Y?8FQO8VMU<&1A=&4 ;6%S:W9A;'5E<P ;6%S:VYA;"

"65S 8FQO8VM?;F%M90 26YD97@ >$1A=&$ "

" >41A=&$ <&]I;G1S4&QO='1E9 9FER<W1C86QL "

" :&9I9P <W1R1G)A;64 <V%M<&QE<U]P97)?9G)A;64 "

"3D-H86YS <&%R86US :&-S<&5C :&%X:"

"7, :&QI;F4 :&QI;FUA<FL :'-T96T "

" :&=R:60 :&9R86UE;G5M 875T;W-C86QI;F<"

" :&=R:61T97AT :&QE9V5N9 57!D871E3&EN97-&8VX "

" :6YC <V5T=7!?87AE<U]C86QL97( ;&%S=$E#<&]I;G0 ="

"&AI<U!O:6YT27-)0P 9&]N=%]D96QE=&4 #@ $ & \" 0 "

" !0 @ ! $ $ $ ! !?7U-I9VYA;\"!38V]P95]?#@ #@ "

" & \" 8 !0 @ ! 0 $ \"0 @ "

" X X !@ @ & 4 ( 0 $ ! D ( "

" . N 8 8 ( 0 % \" !L ! 0 . "

" 0 8 ( ! % \" $ . 0 0 #@ $1I<"

"V-R971E(%-T871E . . 8 ( ! % \" $ & 0 "

" 0 !@ %-I9VYA; #@ # & \" 0 !0 @ ! "

"0 $ $ ! #$ . . 8 ( ! % \" $ ( "

" 0 0 \" %!R:6]R:71Y#@ $ & \" 0 !0 @ "

" ! \"@ $ $ H !%=F5N=\"!T:6UE #@ $ & \" "

" 0 !0 @ ! \"@ $ $ H !%=F5N=\"!T:6UE "

" #@ $ & \" 0 !0 @ ! \"@ $ $ H "

" !!='1R:6)U=&58 #@ # & \" 0 !0 @ ! P "

" $ $ # &]F9@ . 2 8 ( ! % \" $ 3 "

" 0 0 $P %-T<F5T8V@@07AI<R!,:6UI=', X P !@ @ $ "

" 4 ( 0 $ ! ! 0 P #@ # & \" 0 "

" !0 @ ! 0 $ $ ! # . 2 8 ( ! "

" % \" $ 3 0 0 $P %-T<F5T8V@@07AI<R!,:6UI=', "

" X P !@ @ $ 4 ( 0 $ ! ! 0 P "

" #@ # & \" 0 !0 @ ! 0 $ $ ! # "

". , 8 ( ! % \" $ # 0 0 , ;V9F X"

" P !@ @ $ 4 ( 0 $ ! ! 0 P #@ "

" # & \" 0 !0 @ ! 0 $ $ ! # . "

", 8 ( ! % \" $ # 0 0 , 8BUO X P"

" !@ @ $ 4 ( 0 $ ! ! 0 P #@ # "

" & \" 0 !0 @ ! 0 $ $ ! # . , "

" 8 ( ! % \" $ \" 0 0 ( ;VX X X "

"!@ @ $ 4 ( 0 @ ! ! ( 4')I;W)I='D. "

" , 8 ( ! % \" $ ! 0 0 $ , X "

" !0 !@ @ $ 4 ( 0 !\\ ! ! ? 9V5T*"

"# L)V1E9F%U;'1F:6=U<F5P;W-I=&EO;B<I.P . , 8 ( ! % \""

" $ # 0 0 , 3V9F X P !@ @ $ 4 ( "

" 0 , ! ! P!O9F8 #@ # & \" 0 !0 @ "

" ! P $ $ # &]F9@ . 8 < 8 ( 0 % \" !"

"L ! 0 . . 8 ( ! % \" $ ( 0"

" 0 \" '!L;W14>7!E#@ $ & \" 0 !0 @ ! "

" \"0 $ $ D !I;G!U=%1Y<&4 #@ $ & \" 0 "

" !0 @ ! \"0 $ $ D !N=6U);G!U=', #@ "

" $ & \" 0 !0 @ ! \"0 $ $ D !A='1"

"R3F%M95D #@ $ & \" 0 !0 @ ! #P $ "

" $ \\ !X26YP=71/<'13:6=N86P #@ $ & \" 0 !0 "

"@ ! #P $ $ \\ !X26YP=71/<'1%;G1I='D #@ $ & \""

" 0 !0 @ ! \"0 $ $ D !A='1R3F%M95@ "

" #@ $@ & \" 0 !0 @ ! $P $ $ !, "

" !E;F%B;&5%;G1I='E/=71P;W)T . 0 8 ( ! % \" "

" $ * 0 0 \"@ 'A'<F]W=&A/<'0 . , 8 ( !"

" % \" $ $ 0 0 0 6$UI;@X P !@ @ $ "

" 4 ( 0 0 ! ! ! !836%X#@ $ & \" 0 "

" !0 @ ! \"@ $ $ H !Y1W)O=W1H3W!T #@ "

"# & \" 0 !0 @ ! ! $ $ $ %E-:6X. ,"

" 8 ( ! % \" $ $ 0 0 0 64UA> X X "

" !@ @ $ 4 ( 0 @ ! ! ( 07AI<T=R:6"

"0. 0 8 ( ! % \" $ * 0 0 \"@ "

"$%X:7-,96=E;F0 . 0 8 ( ! % \" $ , "

"0 0 # $QI;F5$:7-A8FQE<P . 0 8 ( ! % "

" \" $ * 0 0 \"@ $QI;F5#;VQO<G, . 0 8 "

" ( ! % \" $ * 0 0 \"@ $QI;F53='EL97, "

" . 0 8 ( ! % \" $ + 0 0 "

"\"P $QI;F5-87)K97)S . 2 8 ( ! % \" $ "

"3 0 0 $P &]P96Y38V]P94%T4VEM4W1A<G0 X X !@ @ "

" $ 4 ( 0 8 ! ! & 64QA8F5L . . "

" 8 ( ! % \" $ & 0 0 !@ %A,86)E; #"

"@ #@ & \" 0 !0 @ ! !@ $ $ 8 !F:"

"6=0;W, X ! !@ @ $ 4 ( 0 D ! ! "

" ) <W1A=$-O=6YT X X !@ @ $ 4 ( 0 @"

" ! ! ( 07AI<UIO;VT. 0 8 ( ! % \" "

" $ + 0 0 \"P $9R86UE3G5M8F5R . 6 8 ( "

" ! % \" $ B 0 0 (@ '5N=&ET;&5D+T1E<&%R='5"

"R97,@=&\\*('1H92!3>7-T96T . . 8 ( !@ % \" "

"$ ! 0 ) \" #@ # & \" 8 !"

"0 @ $ \"0 . , 8 ( !@ % "

" \" 0 ) X X !@ @ & 4 "

" ( 0 $ ! D ( . , 8 ( \"0( "

" % \" $ ! 0 \" $ 0 X P !@ @ & "

" 4 ( ! D #@ #@ & \" 0 "

" !0 @ ! !@ $ $ 8 !0;VEN=', X X !@ @ "

" & 4 ( 0 $ ! D ( \\#\\. . "

" 8 ( !@ % \" $ ! 0 ) \" / "

"_#@ ,@' & \" ( !0 @ ! 0 $ !0 $ !4 "

"! XP$ $EN<'5T5'EP90 %A);G!U=$]P=&EO;D5N=&ET>0 $%T=')I8G5T"

"94YA;659 $%T=')I8G5T94YA;658 %!L;W14>7!E $%X:"

"7-'<FED %-H;W=#;W5N=%!L;W1T960 $%X:7-,96=E;F0 "

" $%X:7-:;V]M $]P96Y38V]P94%T4VEM4W1A<G0

$9I9W5R95!O<VET:6]"

"N %A,86)E; %1I=&QE %E-:6X "

" %E-87@ %A-:6X %A-8"

"7@ %E,86)E; $QI;F53='EL97, "

" $QI;F5-87)K97)S $QI;F5#;VQO<G, %A,:6UI=$5X8V5E9&5"

"D3W!T:6]N %E,:6UI=$5X8V5E9&5D3W!T:6]N #@ #@ & \" 0 "

" !0 @ ! !@ $ $ 8 !3:6=N86P X ! !@ @ $"

" 4 ( 0 H ! ! * 179E;G0@=&EM90 X "

" X !@ @ $ 4 ( 0 4 ! ! % 0V]U;G"

"0 . . 8 ( ! % \" $ % 0 0 !0"

" $-O=6YT #@ #@ & \" 0 !0 @ ! !0 $ "

" $ 4 !3=&%I<@ X P !@ @ $ 4 ( 0 ( "

"! ! @!O;@ #@ # & \" 0 !0 @ ! @ $"

" $ \" &]N . , 8 ( ! % \" $ # 0"

" 0 , ;V9F X P !@ @ $ 4 ( 0 , ! "

" ! P!O9F8 #@ # & \" 0 !0 @ ! @ $ "

" $ \" &]N . 4 8 ( !@ % \" $ $ 0 "

" ) ( )J9F9F9F4E S<S,S,S,?$ !P0 &A #@ # & \" "

" 0 !0 @ ! ! $ $ $ %1I;64. , 8 ( "

" ! % \" $ ! 0 0 $ ( X X !@ @ "

"& 4 ( 0 $ ! D ( . . 8 "

" ( !@ % \" $ ! 0 ) \" \"1 #@"

" #@ & \" 8 !0 @ ! 0 $ \"0 @ "

" X X !@ @ & 4 ( 0 $ ! D "

" ( )$ . , 8 ( ! % \" $ ! 0 "

" 0 $ ( X P !@ @ $ 4 ( 0 $ ! "

" ! 0 M #@ # & \" 0 !0 @ ! 0 $ "

" $ ! \"X . , 8 ( ! % \" $ ! 0 "

" 0 $ 8@ X !( !@ @ $ 4 ( 0 !, ! ! "

" 3 4W1R971C:\"!A>&ES(&QI;6ET<P #@ $@ & \" 0 !0"

" @ ! $P $ $ !, !3=')E=&-H(&%X:7,@;&EM:71S . "

" . 8 ( !@ % \" $ ! 0 ) \" %"

" =*% #@ #@ & \" 8 !0 @ ! 0 $ \"0 "

" @ !0 &2A0 X X !@ @ & 4 ( 0 $ ! "

" D ( < !FH4 . . 8 ( !@ % \" $ ! "

" 0 ) \" ) :*% #@ #@ & \" 8 !0 @ "

" ! 0 $ \"0 @ !@ '\"A0 X X !@ @ & "

" 4 ( 0 $ ! D ( 4 !RH4 . 0 8 ( !"

"@ % \" $ \" 0 ) $ % >*% < !ZH4 ."

" , 8 ( !@ % \" 0 ) X "

" P !@ @ & 4 ( ! D #@ "

"# & \" 8 !0 @ $ \"0 . "

"P , 8 ( $ % \" $ ! 0 . D , 8 ("

" @ % \" $ ! 0 % 0 $ $ ! ;6%T;&%B"

"<F]O= '-E<&%R871O<@ !S96YT:6YE; 9G5N8W1I;VY?:&%N9&QE "

" X !0 !@ @ $ 4 ( 0 !X ! ! > 0S"

"I<4')O9W)A;2!&:6QE<UQ-051,04)<4C(P,#9A . , 8 ( ! % "

" \" $ ! 0 0 $ 7 X P !@ @ $ 4 "

"( 0 $ ! ! 0! #@ $@\" & \" ( !0 "

"@ ! 0 $ !0 $ H ! * &9U;F-T:6]N !T>7!E 9FE"

"L90 '!A<F5N=&%G90 . 4 8 ( ! % \" $ ; "

" 0 0 &P '5P9&%T95]L:6YE<U]D:7-C<F5T95]S=&%T90 #@ $ &"

" \" 0 !0 @ ! #@ $ $ X !S8V]P961F=6YC"

"=&EO;@ #@ ' & \" 0 !0 @ ! /P $ $ "

" #\\ !#.EQ0<F]G<F%M($9I;&5S7$U!5$Q!0EQ2,C P-

F%<=&]O;&)O>%QD97-<9&5S8FQK<UQD"

"97-?<V-O<&4R+G #@ ,@ & \" $ !0 @ ! @ $ "

" #@ % & \" 0 !0 @ ! &P $ $ !L "

" !U<&1A=&5?;&EN97-?9&ES8W)E=&5?<W1A=&4 X ! !@ @ $ "

" 4 ( 0 H ! ! * 9&5S7W-C;W!E,@ X X !@"

" @ & 4 ( 0 $ ! D ( \\#\\. "

" 2 8 ( ! % \" $ 7 0 0 %P $-R9"

"6%T95]O<E]297-T87)T7U-C;W!E X X !@ @ & 4 ( 0 "

"$ ! D ( \\#\\. . 8 ( !@ % "

"\" $ ! 0 ) \" #@ #@ & \" 8 "

" !0 @ ! 0 $ \"0 @ "

}{DataTag0" %)30 . 0\", 8 ( @ % "

"\" $ ! 0 % 0 $@ $ ! @ 8VAI;&1.86UE :6Y?"

":6YI= :6Y?8FQO8VMU<&1A=&4 ;6%S:W9A;'5E<P ;6%S:VYA;"

"65S 8FQO8VM?;F%M90 26YD97@ >$1A=&$ "

" >41A=&$ <&]I;G1S4&QO='1E9 9FER<W1C86QL "

" :&9I9P <W1R1G)A;64 <V%M<&QE<U]P97)?9G)A;64 "

"3D-H86YS <&%R86US :&-S<&5C :&%X:"

"7, :&QI;F4 :&QI;FUA<FL :'-T96T "

" :&=R:60 :&9R86UE;G5M 875T;W-C86QI;F<"

" :&=R:61T97AT :&QE9V5N9 57!D871E3&EN97-&8VX "

"&AI<U!O:6YT27-)0P 9&]N=%]D96QE=&4 #@ $ & \" 0 "

" !0 @ ! $ $ $ ! !?7U-I9VYA;\"!38V]P95]?#@ #@ "

" & \" 8 !0 @ ! 0 $ \"0 @ "

" X X !@ @ & 4 ( 0 $ ! D ( "

" . N 8 8 ( 0 % \" !L ! 0 . "

" 0 8 ( ! % \" $ . 0 0 #@ $1I<"

"V-R971E(%-T871E . . 8 ( ! % \" $ & 0 "

" 0 !@ %-I9VYA; #@ # & \" 0 !0 @ ! "

"0 $ $ ! #$ . . 8 ( ! % \" $ ( "

" 0 0 \" %!R:6]R:71Y#@ $ & \" 0 !0 @ "

" ! \"@ $ $ H !%=F5N=\"!T:6UE #@ $ & \" "

" 0 !0 @ ! \"@ $ $ H !%=F5N=\"!T:6UE "

" #@ $ & \" 0 !0 @ ! \"@ $ $ H "

" !!='1R:6)U=&58 #@ # & \" 0 !0 @ ! P "

" $ $ # &]F9@ . 2 8 ( ! % \" $ 3 "

" 0 0 $P %-T<F5T8V@@07AI<R!,:6UI=', X P !@ @ $ "

" 4 ( 0 $ ! ! 0 P #@ # & \" 0 "

" !0 @ ! 0 $ $ ! # . 2 8 ( ! "

" % \" $ 3 0 0 $P %-T<F5T8V@@07AI<R!,:6UI=', "

" X P !@ @ $ 4 ( 0 $ ! ! 0 P "

" #@ # & \" 0 !0 @ ! 0 $ $ ! # "

". , 8 ( ! % \" $ # 0 0 , ;V9F X"

" P !@ @ $ 4 ( 0 $ ! ! 0 P #@ "

" # & \" 0 !0 @ ! 0 $ $ ! # . "

", 8 ( ! % \" $ # 0 0 , 8BUO X P"

" !@ @ $ 4 ( 0 $ ! ! 0 P #@ # "

" & \" 0 !0 @ ! 0 $ $ ! # . , "

" 8 ( ! % \" $ \" 0 0 ( ;VX X X "

"!@ @ $ 4 ( 0 @ ! ! ( 4')I;W)I='D. "

" , 8 ( ! % \" $ ! 0 0 $ , X "

" !0 !@ @ $ 4 ( 0 !\\ ! ! ? 9V5T*"

"# L)V1E9F%U;'1F:6=U<F5P;W-I=&EO;B<I.P . , 8 ( ! % \""

" $ # 0 0 , 3V9F X P !@ @ $ 4 ( "

" 0 , ! ! P!O9F8 #@ # & \" 0 !0 @ "

" ! P $ $ # &]F9@ . 8 < 8 ( 0 % \" !"

"L ! 0 . . 8 ( ! % \" $ ( 0"

" 0 \" '!L;W14>7!E#@ $ & \" 0 !0 @ ! "

" \"0 $ $ D !I;G!U=%1Y<&4 #@ $ & \" 0 "

" !0 @ ! \"0 $ $ D !N=6U);G!U=', #@ "

" $ & \" 0 !0 @ ! \"0 $ $ D !A='1"

"R3F%M95D #@ $ & \" 0 !0 @ ! #P $ "

" $ \\ !X26YP=71/<'13:6=N86P #@ $ & \" 0 !0 "

"@ ! #P $ $ \\ !X26YP=71/<'1%;G1I='D #@ $ & \""

" 0 !0 @ ! \"0 $ $ D !A='1R3F%M95@ "

" #@ $@ & \" 0 !0 @ ! $P $ $ !, "

" !E;F%B;&5%;G1I='E/=71P;W)T . 0 8 ( ! % \" "

" $ * 0 0 \"@ 'A'<F]W=&A/<'0 . , 8 ( !"

" % \" $ $ 0 0 0 6$UI;@X P !@ @ $ "

" 4 ( 0 0 ! ! ! !836%X#@ $ & \" 0 "

" !0 @ ! \"@ $ $ H !Y1W)O=W1H3W!T #@ "

"# & \" 0 !0 @ ! ! $ $ $ %E-:6X. ,"

" 8 ( ! % \" $ $ 0 0 0 64UA> X X "

" !@ @ $ 4 ( 0 @ ! ! ( 07AI<T=R:6"

"0. 0 8 ( ! % \" $ * 0 0 \"@ "

"$%X:7-,96=E;F0 . 0 8 ( ! % \" $ , "

"0 0 # $QI;F5$:7-A8FQE<P . 0 8 ( ! % "

" \" $ * 0 0 \"@ $QI;F5#;VQO<G, . 0 8 "

" ( ! % \" $ * 0 0 \"@ $QI;F53='EL97, "

" . 0 8 ( ! % \" $ + 0 0 "

"\"P $QI;F5-87)K97)S . 2 8 ( ! % \" $ "

"3 0 0 $P &]P96Y38V]P94%T4VEM4W1A<G0 X X !@ @ "

" $ 4 ( 0 8 ! ! & 64QA8F5L . . "

" 8 ( ! % \" $ & 0 0 !@ %A,86)E; #"

"@ #@ & \" 0 !0 @ ! !@ $ $ 8 !F:"

"6=0;W, X ! !@ @ $ 4 ( 0 D ! ! "

" ) <W1A=$-O=6YT X X !@ @ $ 4 ( 0 @"

" ! ! ( 07AI<UIO;VT. 0 8 ( ! % \" "

" $ + 0 0 \"P $9R86UE3G5M8F5R . 6 8 ( "

" ! % \" $ E 0 0 )0 '5N=&ET;&5D+T1E<&%R='5"

"R97,@9G)O;2 *=&AE(%-Y<W1E;3$ . . 8 ( !@ % \" $"

" ! 0 ) \" #@ # & \" 8 !0"

" @ $ \"0 . , 8 ( !@ % "

" \" 0 ) X X !@ @ & 4 "

" ( 0 $ ! D ( . , 8 ( \"0( "

" % \" $ ! 0 \" $ 0 X P !@ @ & "

" 4 ( ! D #@ #@ & \" 0 "

" !0 @ ! !@ $ $ 8 !0;VEN=', X X !@ @ "

" & 4 ( 0 $ ! D ( \\#\\. . "

" 8 ( !@ % \" $ ! 0 ) \" / _"

"#@ ,@' & \" ( !0 @ ! 0 $ !0 $ !4 !"

" XP$ $EN<'5T5'EP90 %A);G!U=$]P=&EO;D5N=&ET>0 $%T=')I8G5T9"

"4YA;659 $%T=')I8G5T94YA;658 %!L;W14>7!E $%X:7"

"-'<FED %-H;W=#;W5N=%!L;W1T960 $%X:7-,96=E;F0 "

" $%X:7-:;V]M $]P96Y38V]P94%T4VEM4W1A<G0

$9I9W5R95!O<VET:6]N"

" %A,86)E; %1I=&QE %E-:6X "

" %E-87@ %A-:6X %A-87"

"@ %E,86)E; $QI;F53='EL97, "

" $QI;F5-87)K97)S $QI;F5#;VQO<G, %A,:6UI=$5X8V5E9&5D"

"3W!T:6]N %E,:6UI=$5X8V5E9&5D3W!T:6]N #@ #@ & \" 0 "

"!0 @ ! !@ $ $ 8 !3:6=N86P X ! !@ @ $ "

" 4 ( 0 H ! ! * 179E;G0@=&EM90 X "

" X !@ @ $ 4 ( 0 4 ! ! % 0V]U;G0"

" . . 8 ( ! % \" $ % 0 0 !0 "

" $-O=6YT #@ #@ & \" 0 !0 @ ! !0 $ "

" $ 4 !3=&%I<@ X P !@ @ $ 4 ( 0 ( !"

" ! @!O;@ #@ # & \" 0 !0 @ ! @ $ "

" $ \" &]N . , 8 ( ! % \" $ # 0 "

" 0 , ;V9F X P !@ @ $ 4 ( 0 , ! "

" ! P!O9F8 #@ # & \" 0 !0 @ ! @ $ "

" $ \" &]N . 4 8 ( !@ % \" $ $ 0 "

" ) ( )J9F9F9F4E S<S,S,S,?$ !P0 &A #@ # & \" "

" 0 !0 @ ! ! $ $ $ %1I;64. , 8 ( "

"! % \" $ ! 0 0 $ ( X X !@ @ &"

" 4 ( 0 $ ! D ( . . 8 "

" ( !@ % \" $ ! 0 ) \" \"1 #@ "

" #@ & \" 8 !0 @ ! 0 $ \"0 @ "

" X X !@ @ & 4 ( 0 $ ! D "

"( )$ . , 8 ( ! % \" $ ! 0 "

" 0 $ ( X P !@ @ $ 4 ( 0 $ ! "

" ! 0 M #@ # & \" 0 !0 @ ! 0 $ "

"$ ! \"X . , 8 ( ! % \" $ ! 0 "

"0 $ 8@ X !( !@ @ $ 4 ( 0 !, ! ! "

" 3 4W1R971C:\"!A>&ES(&QI;6ET<P #@ $@ & \" 0 !0 "

" @ ! $P $ $ !, !3=')E=&-H(&%X:7,@;&EM:71S . "

". 8 ( !@ % \" $ ! 0 ) \" "

",(&% #@ #@ & \" 8 !0 @ ! 0 $ \"0 "

"@ #(!@0 X X !@ @ & 4 ( 0 $ ! "

" D ( Z@8$ . . 8 ( !@ % \" $ ! "

" 0 ) \" .P&! #@ #@ & \" 8 !0 @ "

" ! 0 $ \"0 @ #.!@0 X X !@ @ & "

"4 ( 0 $ ! D ( P 84 . 0 8 ( !@ "

" % \" $ \" 0 ) $ ,8&% R 84 . "

" , 8 ( !@ % \" 0 ) X "

" P !@ @ & 4 ( ! D #@ # "

" & \" 8 !0 @ $ \"0 . P "

", 8 ( $ % \" $ ! 0 . D , 8 ( "

" @ % \" $ ! 0 % 0 $ $ ! ;6%T;&%B<F"

"]O= '-E<&%R871O<@ !S96YT:6YE; 9G5N8W1I;VY?:&%N9&QE X"

" !0 !@ @ $ 4 ( 0 !X ! ! > 0SI<"

"4')O9W)A;2!&:6QE<UQ-051,04)<4C(P,#9A . , 8 ( ! % "

"\" $ ! 0 0 $ 7 X P !@ @ $ 4 ("

" 0 $ ! ! 0! #@ $@\" & \" ( !0 @"

" ! 0 $ !0 $ H ! * &9U;F-T:6]N !T>7!E 9FEL"

"90 '!A<F5N=&%G90 . 4 8 ( ! % \" $ ; "

" 0 0 &P '5P9&%T95]L:6YE<U]D:7-C<F5T95]S=&%T90 #@ $ & "

" \" 0 !0 @ ! #@ $ $ X !S8V]P961F=6YC="

"&EO;@ #@ ' & \" 0 !0 @ ! /P $ $ "

"#\\ !#.EQ0<F]G<F%M($9I;&5S7$U!5$Q!0EQ2,C P-

F%<=&]O;&)O>%QD97-<9&5S8FQK<UQD9"

"7-?<V-O<&4R+G #@ ,@ & \" $ !0 @ ! @ $ "

" #@ % & \" 0 !0 @ ! &P $ $ !L "

" !U<&1A=&5?;&EN97-?9&ES8W)E=&5?<W1A=&4 X ! !@ @ $ "

"4 ( 0 H ! ! * 9&5S7W-C;W!E,@ X X !@ "

" @ & 4 ( 0 $ ! D ( \\#\\. "

" 2 8 ( ! % \" $ 7 0 0 %P $-R96"

"%T95]O<E]297-T87)T7U-C;W!E X X !@ @ & 4 ( 0 $"

" ! D ( \\#\\. . 8 ( !@ % \""

" $ ! 0 ) \" #@ #@ & \" 8 "

" !0 @ ! 0 $ \"0 @ "

Приложение 5

{"untitled"7.50{00"""1.1"00

}"windows-1251"on0.035000onoff"UseLocalSettings""UseLocalSettings""Overwrite"120"Thu Apr 11 12:09:33 2013""Александр""UpdateHistoryNever""%<Auto>""Александр""%<Auto>""Thu Apr 11 12:09:52 2013"287582987"1.%<AutoIncrement:1>""None"offoff"none"offoffoffonoffoffonononoffoffonoffoffononoffoff"normal""none"off"MATLABWorkspace""accel.tlc""accel_default_tmf""make_rtw"offoff"/""covdata""dw"offonononon"covCumulativeData"offon"Off"offoffon"manual""normal""1""any"1000"auto"00"rising"0"off"offoffoffoffonoffonononoffoff{"Handle"1.ConfigSet {

$ObjectID 1"1.10.0"{"Handle".SolverCC {

$ObjectID 2"1.10.0""0.0""10.0""auto""auto""auto""-1"5"auto""10*128*eps""1000"41"auto""auto""1""1e-3""Auto""ode45""ode45""auto""DisableAll""UseLocalSettings""Nonadaptive""TrustRegion""Fast"offoff"Unconstrained""Whenever possible"

}.DataIOCC {

$ObjectID 3"1.10.0""1""[t, u]""xFinal""xInitial"on"1000"offoffoffoff"Array"onoffononoffonoff"xout""tout""yout""logsout""dsmout""RefineOutputTimes""[]""out""1"

}.OptimizationCC {

$ObjectID 4"1.10.0"{"Cell"7"BooleansAsBitfields""PassReuseOutputArgsAs""PassReuseOutputArgsThreshold""ZeroExternalMemoryAtStartup""ZeroInternalMemoryAtStartup""OptimizeModelRefInitCode""NoFixptDivByZeroProtection""DisabledProps"

}onononoffoffoffononoffoffononoff"uint_T"on64"Structure reference"2147483647onon5offoffoffoffononoffoffIntCast offIntZero onoff"inf""Inherit from target"on"Off"off

}.DebuggingCC {

$ObjectID 5"1.10.0""error""none""none""none""none""UseLocalSettings""UseLocalSettings""UseLocalSettings""warning""warning""warning""warning"on"Classic""none"off"UseLocalSettings""warning""warning""none""error""warning""warning""warning""error""error""error""none""warning""warning""none""warning"ToFloatConvMsg "warning""error""error""none""warning""warning""none""none""none""none""none""none""error""Use local settings""none""warning""warning""warning""none""none""warning""warning""UseLocalSettings"off"none""none""none""none""warning""warning""warning""error""warning""warning""ErrorLevel1""WarnAndRepair""none""error""none"

}.HardwareCC {

$ObjectID 6"1.10.0"8163232"Undefined""Unspecified"32on"32-bit Generic"8163232on"Undefined""Unspecified"3203232"Specified"offon

}.ModelReferenceCC {

$ObjectID 7"1.10.0""IfOutOfDateOrStructuralChange""error"off"None""Multi""Infer from blocks in model"onoffoffoff

}.SFSimCC {

$ObjectID 8"1.10.0"onononononononoff"sf_incremental_build"

}.RTWCC {

$BackupClass "Simulink.RTWCC"

$ObjectID 9"1.10.0"{"Cell"6"IncludeHyperlinkInReport""GenerateTraceInfo""GenerateTraceReport""GenerateTraceReportSl""GenerateTraceReportSf""GenerateTraceReportEml""DisabledProps"

}"grt.tlc"off"make_rtw"on"grt_default_tmf"offoffonoffoffoffoffoff"Default""Optimized"offoffoffoffoff"C"offoffoffoffoffoffoff"Off""Off""OnUpdate"{"Handle"2.CodeAppCC {

$ObjectID 10"1.10.0"{"Cell""IgnoreCustomStorageClasses""IgnoreTestpoints""InsertBlockDesc""SFDataObjDesc""SimulinkDataObjDesc""DefineNamingRule""SignalNamingRule""ParamNamingRule""InlinedPrmAccess""CustomSymbolStr""CustomSymbolStrGlobalVar""CustomSymbolStrType""CustomSymbolStrField""CustomSymbolStrFcn""CustomSymbolStrFcnArg""CustomSymbolStrBlkIO""CustomSymbolStrTmpVar""CustomSymbolStrMacro""ReqsInCode""DisabledProps"

}offononoffoff31offoffoffoffoffoffoff1"$R$N$M""$N$R$M""$N$M""$R$N$M$F""rt$I$N$M""rtb_$N$M""$N$M""$R$N$M""None""None""None"offonoff"Literals"offoff

}.GRTTargetCC {

$BackupClass "Simulink.TargetCC"

$ObjectID 11"1.10.0"{"Cell""GeneratePreprocessorConditionals""IncludeMdlTerminateFcn""CombineOutputUpdateFcns""SuppressErrorStatus""ERTCustomFileBanners""GenerateSampleERTMain""GenerateTestInterfaces""ModelStepFunctionPrototypeControlCompliant""CPPClassGenCompliant""MultiInstanceERTCode""PurelyIntegerCode""SupportNonFinite""SupportComplex""SupportAbsoluteTime""SupportContinuousTime""SupportNonInlinedSFcns""PortableWordSizes""DisabledProps"

}"ansi_tfl_table_tmw.mat""""""ANSI_C""Auto""System defined""None"2562048onoffoffoffonononon"Disable all"offoffoff"Auto"offon"rt_"onoffononoffononoffon"Nominal"offoffoffoffoffoffoffoff10000000"ext_comm""Level1"offoffoffoff

}"Components"

}

}.hdlcc {

$ObjectID 12"1.10.0""HDL Coder custom configuration component""HDL Coder"{"Cell"1"""HDLConfigFile"

}"0"

}"Components"

}"Configuration""Solver"" [ 200, 197, 1080, 827 ] "

}"ConfigurationSets"

}.ConfigSet {

$PropName "ActiveConfigurationSet"

$ObjectID 1

}{"black""white"off"normal""Helvetica"10"normal""normal"on0off

}{"center""middle""black""white"off"Helvetica"10"normal""normal"off

}{"Helvetica"9"normal""normal"

}{{Display"short""10"off"-1"

}

}{"untitled"[177, 315, 713, 604]onoff200"white""landscape""auto""A4""centimeters"[1.270000, 1.270000, 1.270000, 1.270000]1off"100""simulink-default.rpt"1{Display"Display"1[1][155, 105, 245, 135]"1"off

}

}

}

Похожие работы на - Моделирование системы обслуживания с отказами

 

Не нашли материал для своей работы?
Поможем написать уникальную работу
Без плагиата!
Без нейросетей!