Имитационное моделирование сети Ethernet в среде GPSS World

  • Вид работы:
    Курсовая работа (т)
  • Предмет:
    Информационное обеспечение, программирование
  • Язык:
    Русский
    ,
    Формат файла:
    MS Word
    178,24 Кб
  • Опубликовано:
    2013-05-16
Вы можете узнать стоимость помощи в написании студенческой работы.
Помощь в написании работы, которую точно примут!

Имитационное моделирование сети Ethernet в среде GPSS World

РЕСПУБЛИКА КАЗАХСТАН

АЛМАТИНСКИЙ ИНСТИТУТ ЭНЕРГЕТИКИ И СВЯЗИ

Кафедра Автоматической электросвязи










ПОЯСНИТЕЛЬНАЯ ЗАПИСКА

К КУРСОВОМУ ПРОЕКТУ

Тема: Имитационное моделирование сети Ethernet в среде GPSS World


Студентка:

Балтабаева Дина

Специальность РТС

Группа БРЭ-05-13

№ зч. кн. 053402

Вариант 02


Алматы 2008

ЗАДАНИЕ

Раскрыть технологию Ethernet. Построить схему сети, описать алгоритм работы.

Внести изменения в базовую модель 10 - мегабитной сети Ethernet, в соответствии с вариантом. Запустить процесс моделирования и получить результаты. Результаты моделирования представить в виде стандартного отчета GPSS World, гистограмм и следующей таблицы:

Таблица 1 - Исследование процесса моделирования

Число станций

Коэффициент загрузки сети

Число коллизий

Среднее длина очереди

Среднее время ожидания

100





208






N - количество дополнительно введенных станций, определить по варианту.

Сделать сравнительный анализ показателей работы сети до и после ввода дополнительных станций, результатов аналитического и имитационного моделирования.

Провести испытания с разработанной моделью и получить зависимости y=f(x), переменные x и y указаны для каждого варианта отдельно. Сделать анализ полученных результатов.

Таблица 2 - Зависимость количества ошибок от времени прохождения 32 битов

№ вар.

Аргумент х

Значение функции у

52

Inter

Time

СОДЕРЖАНИЕ

ВВЕДЕНИЕ

1. ТЕХНОЛОГИЯ Ethernet

1.1 ТЕХНОЛОГИЯ ETHERNET

1.2 ПОСТРОЕНИЕ СХЕМЫ СЕТИ ETHERNET ПО ПРИНЦИПУ ТОПОЛОГИИ ШИНЫ

1.3 АЛГОРИТМ РАБОТЫ СЕТИ

2. АНАЛИТИЧЕСКОЕ МОДЕЛИРОВАНИЕ СЕТИ ETHERNET

3. ИМИТАЦИОННОЕ МОДЕЛИРОВАНИЕ СЕТИ ETHERNET

3.1 ЛИСТИНГ БАЗОВОЙ ПРОГРАММЫ

3.2 ЗАПУСК ПРОЦЕССА МОДЕЛИРОВАНИЯ

3.3 АНАЛИЗ РЕЗУЛЬТАТОВ БАЗОВОЙ МОДЕЛИ

3.4 ЛИСТИНГ ПРОГРАММЫ С ДОПОЛНИТЕЛЬНЫМИ СТАНЦИЯМИ

3.5 ЗАВИСИМОСТЬ СРЕДНЕГО ВРЕМЕНИ ОЖИДАНИЯ ОБСЛУЖИВАНИЯ ОТ СРЕДНЕГО ЗНАЧЕНИЯ ОБЩЕГО КОЛИЧЕСТВА СООБЩЕНИЙ, ПОСТУПАЮЩИХ В КАЖДУЮ МИЛЛИСЕКУНДУ Y=F(X)

ЗАКЛЮЧЕНИЕ

СПИСОК ЛИТЕРАТУРЫ

ВВЕДЕНИЕ


Внедрение новых телекоммуникационных и информационных технологий способствует дальнейшему развитию моделирования сетей и систем телекоммуникации. Увеличилось многообразие моделей, используемых при проектировании и исследовании, поэтому их изучение является актуальным при подготовке специалистов.

Целью курсовой работы является овладение методами моделирования систем телекоммуникаций.

При аналитическом моделировании математическая модель реализуется в виде такой системы уравнений относительно искомых величин, которая допускает получение нужного результата аналитически (в явном виде) или численным методом. В некоторых случаях аналитическое описание системы становится чрезмерно сложным, что затрудняет получение требуемых результатов. В данной ситуации следует переходить к использованию имитационных моделей.

Имитационная модель в принципе позволяет воспроизвести весь процесс функционирования ТС с сохранением логической структуры, связи между явлениями и последовательность протекания их во времени.

При имитационном моделировании на компьютере имитируется работа проектируемой системы. Математическая модель при этом реализуется в виде программы для компьютера. В результате экспериментов на компьютере собирается статистика, обрабатывается и выдается необходимая информация.

 

1. ТЕХНОЛОГИЯ Ethernet


1.1 ТЕХНОЛОГИЯ ETHERNET


Технология Ethernet была разработана в исследовательском центре компании Xerox в 70-х годах и достигла своего нынешнего лидирующего положения в 80-х. Впервые термин Ethernet был использован Робертом Меткалфом в статье, написанной им в этом исследовательском центре в мае 1973 года.

В локальных сетях с топологией общей шины все станции соединены при помощи соответствующего аппаратного интерфейса, называемого отводом (tap), напрямую с линейной передающей средой. Дуплексная связь между станцией и отводом позволяет передавать данные в шину и получать их с шины. Данные, передаваемые любой станцией распространяются по всей длине носителя в обоих направлениях и могут быть получены всеми станциями. На каждом конце шины находится терминатор шины, поглощающий все сигналы шины, таким образом удаляя их из шины.

При таком устройстве локальной сети возникают две проблемы. Во-первых, поскольку передача любой станции может приниматься всеми остальными станциями, требуется способ указывать кому предназначаются данные. Во-вторых, необходим механизм управления передачей.

Решение проблем передачи и управления решаются таким образом, что станции передают данные небольшими блоками, называемыми кадрами. Каждый кадр состоит из порции данных, которые станция желает передавать, а так же заголовка кадра, содержащего управляющую информацию. Каждой станции на шине присваивается уникальный адрес, называемый идентификатором, и адрес получателя включается в заголовок каждого кадра.

При передаче пакета от станции С к станции А. Адрес станции А включен в заголовок кадра. По мере того, как кадр распространяется по шине, он проходит мимо станции В . стация В проверяет адрес и игнорирует кадр. Станция А, наоборот, определяет, что кадр предназначен ей, и копирует данные из кадра. Станции передают кадру поочередно, сотрудничая друг с другом.

Спецификации физической среды Ethernet

Исторически первые сети технологии Ethernet были созданы на коаксиальном кабеле диаметром 0.5 дюйма. В дальнейшем были определены и другие спецификации физического уровня для стандарта Ethernet, позволяющие использовать различные среды передачи данных в качестве общей шины. Метод доступа CSMA/CD и все временные параметры Ethernet остаются одними и теми же для любой спецификации физической среды.

Физические спецификации технологии Ethernet на сегодняшний день включают следующие среды передачи данных:

Base-5 - коаксиальный кабель диаметром 0.5 дюйма, называемый "толстым" коаксиалом. Имеет волновое сопротивление 50 Ом. Максимальная длина сегмента - 500 метров (без повторителей).

Base-2 - коаксиальный кабель диаметром 0.25 дюйма, называемый "тонким" коаксиалом. Имеет волновое сопротивление 50 Ом. Максимальная длина сегмента - 185 метров (без повторителей).

Base-T - кабель на основе неэкранированной витой пары (Unshielded Twisted Pair, UTP). Образует звездообразную топологию с концентратором.

Расстояние между концентратором и конечным узлом - не более 100 м.

Base-F - оптоволоконный кабель. Топология аналогична стандарту на витой паре. Имеется несколько вариантов этой спецификации - FOIRL, 10Base- FL, 10Base-FB.

Число 10 обозначает битовую скорость передачи данных этих стандартов - 10 Мб/с, а слово Base - метод передачи на одной базовой частоте 10 МГц (в отличие от стандартов, использующих несколько несущих частот, которые называются broadband - широкополосными).

1.2 ПОСТРОЕНИЕ СХЕМЫ СЕТИ ETHERNET, ПО ПРИНЦИПУ ТОПОЛОГИИ ШИНЫ

Рисунок 1 - Схема сети с топологией шина

Работа всех узлов сети Ethernet в режиме большой распределенной электронной схемы с общим тактовым генератором приводит к нескольким ограничениям, накладываемым на сеть. Основными ограничениями являются:

Максимально допустимая длина сегмента. Она зависит от типа используемого кабеля: для витой пары это 100 м, для тонкого коаксиала - 185 м, для толстого коаксиала - 500 м, а для оптоволокна - 2000 м. Для наиболее дешевых и распространенных типов кабеля - витой пары и тонкого коаксиала - это ограничение часто становится весьма нежелательным. Технология Ethernet предлагает использовать для преодоления этого ограничения повторители и концентраторы, выполняющие функции усиления сигнала, улучшения формы фронтов импульсов и исправления погрешностей синхронизации. Однако возможности этих устройств по увеличению максимально допустимого расстояния между двумя любыми узлами сети (которое называется диаметром сети) не очень велики - число повторителей между узлами не может превышать 4-х (так называемое правило четырех хабов). Для витой пары это дает увеличение до 500 м (рисунок 3). Кроме того, существует общее ограничение на диаметр сети Ethernet - не более 2500 м для любых типов кабеля и любого количества установленных концентраторов. Это ограничение нужно соблюдать для четкого распознавания коллизий всеми узлами сети, как бы далеко (в заданных пределах) они друг от друга не находились, иначе кадр может быть передан с искажениями.


Рисунок 2- Максимальный диаметр сети Ethernet на витой паре.

Максимальное число узлов в сети. Стандарты Ethernet ограничивают число узлов в сети предельным значением в 1024 компьютера вне зависимости от типа кабеля и количества сегментов, а каждая спецификация для конкретного типа кабельной системы устанавливает еще и свое, более жесткое ограничение. Так, к сегменту кабеля на тонком коаксиале нельзя подключить более 30 узлов, а для толстого коаксиала это число увеличивается до 100 узлов. В сетях Ethernet на витой паре и оптоволокне каждый отрезок кабеля соединяет всего два узла, но так как количество таких отрезков спецификация не оговаривает, то здесь действует общее ограничение в 1024 узла.

Существуют также и другие причины, кроме наличия указанных в стандартах ограничений, по которым число узлов в сети Ethernet обычно не превосходит нескольких десятков. Эти причины лежат в самом принципе разделения во времени одного канала передачи данных между всеми узлами сети. При подключении к такому каналу каждый узел пользуется его пропускной способностью - 10 Мб/с - в течение только некоторой доли общего времени работы сети. Соответственно, на узел приходится эта же доля пропускной способности канала. Даже если упрощенно считать, что все узлы получают равные доли времени работы канала и непроизводительные потери времени отсутствуют, то при наличии в сети N узлов на один узел приходится только 10/N Мб/с пропускной способности. Очевидно, что при больших значениях N пропускная способность, выделяемая каждому узлу, оказывается настолько малой величиной, что нормальная работа приложений и пользователей становится невозможной - задержки доступа к сетевым ресурсам превышают тайм-ауты приложений, а пользователи просто отказываются так долго ждать отклика сети.

Случайный характер алгоритма доступа к среде передачи данных, принятый в технологии Ethernet, усугубляет ситуацию. Если запросы на доступ к среде генерируются узлами в случайные моменты времени, то при большой их интенсивности вероятность возникновения коллизий также возрастает и приводит к неэффективному использованию канала: время обнаружения коллизии и время ее обработки составляют непроизводительные затраты. Доля времени, в течение которого канал предоставляется в распоряжение конкретному узлу, становится еще меньше.

1.3 АЛГОРИТМ РАБОТЫ СЕТИ


В соответствии с протоколом CSMA (Carrier-Sense Multiple Access - метод доступа к сети с контролем несущей), рабочая станция вначале слушает сеть, чтобы определить, не передается ли в данный момент какое-либо другое сообщение. Если “слышится” несущий сигнал (carrier tone), значит, в данный момент сеть занята другим сообщением - рабочая станция переходит в режим ожидания и находится в нем до тех пор, пока сеть не освободится. Когда в сети наступает молчание, станция начинает передачу. Collision Detection (метод обнаружения конфликтов) - служит для разрешения ситуаций, когда две или более рабочие станции пытаются передавать сообщения одновременно. Если две станции начнут передавать свои пакеты одновременно, передаваемые данные накладываются друг на друга и ни одно из сообщений не дойдет до получателя. Такую ситуацию называют конфликтом или коллизией (сигналы одной станции перемешаются с сигналами другой).

Если одна из станций обнаружит коллизию, она посылает специальный сигнал, предупреждающий другие станции о произошедшем конфликте. При коллизии уничтожаются все данные в сети. После коллизии станции пытаются передать свои данные повторно. Для того чтобы предотвратить одновременную передачу, был разработан специальный механизм прерываний, который предписывает каждой станции выждать случайный промежуток времени перед повторной передачей. Станция, которой достался самый короткий период ожидания, первая из них совершит попытку передать данные. После первого конфликта каждая станция ждет 0 или 1 единицу времени, прежде чем попытается возобновить передачу. Если снова произошел конфликт, что может быть, если две станции выбрали одно и то же число, то каждая из них выбирает одно из четырех случайных чисел: 0, 1, 2, 3. Если и в третий раз произошел конфликт, случайное число выбирается из интервала 0-7 и т. д. После 10 последовательных конфликтов интервал выбора случайных чисел фиксируется и становится равным 0-1023. После 16 конфликтов контроллер отказывается от дальнейших попыток передать кадр и сообщает об этом компьютеру. Все дальнейшие действия по выходу из сложившейся ситуации осуществляются под руководством протоколов верхнего уровня. Такой алгоритм позволяет разрешить коллизии, когда конфликтующих станций немного.

Обнаружение конфликта происходит по алгоритму, в котором осуществляется блокировка при выходе в сеть более чем одной станции. Аппаратное обеспечение станции должно во время передачи «прослушивать» сеть для определения факта коллизии. Если сигнал, который станция регистрирует, отличается от передаваемого ею, значит, произошла коллизия.

Кадр протокола IEEE802.3 состоит из следующих полей

Преамбула, 7-байтовая последовательность сменяющих друг друга битов 0 и 1, используемых получателем для синхронизации с отправителем

Ограничитель начала кадра (Start Frame Delimeter, SFD) последовательность 10101011, обозначающая фактическое начало кадра и позволяющего получателю обнаружить местоположение первого бита остальной части кадра

Адрес получателя идентифицирует станцию, которой предназначается передаваемый кадр

Адрес отправителя идентифицирует станцию, посылающую кадр

Длина \ тип. Длина поля данных Logical Link Control (управление логическим соединением) в байтах. Максимальный размер кадра составляет 1518 байт

Данные LLC

Заполнитель, байты, добавляемые для того, чтобы гарантировать достаточную для обнаружения коллизии длину кадра

Контрольная последовательность кадра (Frame Check Sequence) 32-разрядный циклический избыточный код, в котором учитываются все поля кадра, кроме преамбулы, ограничителя начала кадра и самого поля котроля последовательности кадра

Рисунок 3 - Формат кадра IEEE802.3

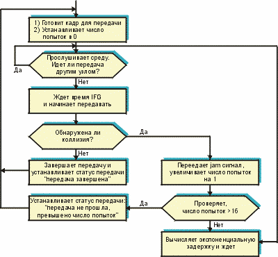
Алгоритм передачи кадра по протоколу CSMA/CD представлен на рисунке 1.

1.      Станция, собравшаяся передавать, прослушивает среду. И передает, если среда свободна. В противном случае (т.е. если среда занята) переходит к шагу 2. При передаче нескольких кадров подряд станция выдерживает определенную паузу между посылками кадров - межкадровый интервал, причем после каждой такой паузы перед отправкой следующего кадра станция вновь прослушивает среду (возвращение на начало шага 1);

2.      Если среда занята, станция продолжает прослушивать среду до тех пор, пока среда не станет свободной, и затем сразу же начинает передачу;

.        Каждая станция, ведущая передачу прослушивает среду, и в случае обнаружения коллизии, не прекращает сразу же передачу а сначала передает короткий специальный сигнал коллизии - jam-сигнал, информируя другие станции о коллизии, и прекращает передачу;

.        После передачи jam-сигнала станция замолкает и ждет некоторое произвольное время в соответствии с правилом бинарной экспоненциальной задержки и затем возвращаясь к шагу 1.

Рисунок 4 - Алгоритм передачи по протоколу CSMA/CD

Алгоритм приема кадра по протоколу CSMA/CD представлен на рисунке 2.

Рисунок 5 - Алгоритм приема по протоколу CSMA/CD

Принимающая станция или другое сетевое устройство, например, концентратор или коммутатор первым делом синхронизируется по преамбуле и затем преобразовывает манчестерский код в бинарную форму (на физическом уровне). Далее обрабатывается бинарный поток.

На уровне MAC оставшиеся биты преамбулы сбрасываются, а станция читает адрес назначения и сравнивает его со своим собственным. Если адреса совпадают, то поля кадра за исключением преамбулы, SDF и FCS помещаются в буфер и вычисляется контрольная сумма, которая сравнивается с полем контрольной последовательности кадра FCS (используется метод циклического суммирования CRC-32). Если они равны, то содержимое буфера передается протоколу более высокого уровня. В противном случае кадр сбрасывается. Возникновение коллизии при приеме кадра обнаруживается либо по изменению электрического потенциала, если используется коаксиальный сегмент, либо по факту приема дефектного кадра, неверная контрольная сумма, если используется витая пара или оптическое волокно. В обоих случая принятая информация сбрасывается.

2. АНАЛИТИЧЕСКОЕ МОДЕЛИРОВАНИЕ СЕТИ ETHERNET


Механизм разделения среды протокола Ethernet упрощенно описывается простейшей моделью типа M/M/1 - одноканальной моделью с простейшим потоком заявок и показательным законом распределения времени обслуживания. Она хорошо описывает процесс обработки случайно поступающих заявок на обслуживание системами с одним обслуживающим прибором со случайным временем обслуживания и буфером для хранения поступающих заявок на время, пока обслуживающий прибор занят выполнением другой заявки. Передающая среда Ethernet представлена в этой модели обслуживающим устройством, а пакеты соответствуют заявкам.

Пусть на вход одноканальной СМО поступает простейший поток заявок с интенсивностью λ, закон распределения времени обслуживания показательный с интенсивностью μ показано на рисунке 3.

Входящий   Очередь     Устройство Выходящий

поток ,         λ                 μ                   поток

Рисунок 6 - Одноканальная СМО

Отношение ρ = λ/μ называется коэффициентом загрузки, который определяет какую часть времени устройство было занято на протяжении всего времени наблюдения за СМО.

В этом случае формулы Полячека-Хинчина для определения средней длины очереди и среднего времени ожидания имеют вид

3. ИМИТАЦИОННОЕ МОДЕЛИРОВАНИЕ СЕТИ ETHERNET


В качестве базовой модели взята модель 10-мегабитной сети Ethernet, разработанной Minuteman Software.

-мегабитная сеть Ethernet с сотней подключенных в данный момент рабочих станций работает удовлетворительно. Было определено, что сетевой трафик состоит из двух классов сообщений, которые генерируются с одинаковой пропорцией во всех узлах.

Общая структура входящего потока сообщений в час пик может быть смоделирована как пуассоновский процесс со случайным выбором отдельных рабочих станций.

Сообщения поступают экспоненциально и бывают двух типов: короткие и длинные. Выбирается узел и удерживается в течение передачи сообщения и всех выдержек времени в случае коллизии. Каждый узел Ethernet может быть занят одним сообщением до тех пор, пока оно не будет отправлено или пока не произойдет некоторое количество коллизий (во время попыток передачи другими узлами), после чего объявляется постоянная ошибка и узел освобождается. Время измеряется в миллисекундах. Подразумевается, что отдельные узлы отстоят друг от друга на 2,5 м. При расчете окна коллизии для определения разделяющего расстояния используется идентификационный номер узла. Задержки распространения между смежными узлами равны 0,01 микросекунды. Каждый бит перемещается за 0,1 микросекунды. Межкадровый интервал моделируется путем задержки сети передающим узлом на некоторое дополнительное время, после того как он передал свое сообщение. Сообщения представлены транзактами GPSS. Узлы и сеть представлены устройствами GPSS. Дополнительное устройство используется во время передачи преднамеренных помех для предотвращения начала передачи нового сообщения. Коллизия возникает из-за нескольких одновременных попыток передачи 2 или более узлов. Задержка распространения сигнала препятствует одновременному распознаванию узлов друг другом, тем самым, приводя к возможности коллизии. Интервал времени, в течение которого сигнал из другого узла может быть обнаружен, называется «окном коллизии». Коллизия представлена лишением передающего транзакта права занимать Ethernet и отправкой его в подпрограмму выдержки времени. Новый занимающий транзакт передает преднамеренные помехи в Ethernet и затем сам выдерживает некоторый временной интервал. Когда отправляется сообщение транзакта, транзакт занимает устройство Ethernet с приоритетом 0 и может быть вытеснен (PREEMPT) только транзактом с приоритетом 1. Когда транзакт передает преднамеренные помехи, он занимает устройство Ethernet с приоритетом 1 и не может быть вытеснен.

3.1 ЛИСТИНГ БАЗОВОЙ ПРОГРАММЫ


Аргументы:

. Node_Count - Количество узлов, отстоящих друг от друга на 2.5 м.

. Min_Msg - Минимальное сообщение (бит).

. Max_Msg - Максимальное сообщение (бит).

. Fraction Short Msgs - Доля коротких сообщений (в долях от тысячи)

. Intermessage_Time - Общий интервал между сообщениями.

Исходные данные:

Node_Count = 100 - Общее число узлов Ethernet._Time = 1.0 - Среднее значение общего количества сообщений, поступающих каждую миллисекунду.

Min_Msg = 512 - Минимальное сообщение в битах._Msg = 12144 - Максимальное сообщение в битах._Short_Msgs = 600 - Короткие сообщения (в долях от тысячи).

Lot_Time = 0.0512 - Время прохождения 512 битов._Time = 0.0032 - Время прохождения 32 битов._Limit = 10 - Не больше, чем 10 повторов в случае коллизии._Time = 0.0096 - Время прохождения 96 битов.

*************************************************************_Count EQU 100_Time EQU 1.0_Msg  EQU 512_Msg EQU 12144_Short_Msgs EQU 600_Time  EQU 0.0512_Time  EQU 0.0032_Limit  EQU 10_Time  EQU 0.0096

*************************************************************

Определение функций и переменных GPSS

*************************************************************_Delay VARIABLE Slot_Time#V$Backrandom

Backrandom VARIABLE 1+(RN4@((2^V$Backmin)-1))

Backmin VARIABLE (10#(10'L'P$Retries))+(P$Retries#(10'GE'P$Retries))_Select VARIABLE 1+(RN3@Node_Count)ABS ((X$Xmit_Node-P$Node_ID)/100000)'GE' (ACl-X$Xmit_Begin)VARIABLE (0.0001)#V$MsgrandVARIABLE Min_Msg+(RN1'G'Fraction_Short_Msgs)#(Max_Msg-Min_Ms)

*************************************************************

Диаграмма задержки сообщений

*************************************************************_Delays QTABLE Global_Delays,1,1,20

*************************************************************

Главная часть модели

*************************************************************

Генерация сообщений

*************************************************************

GENERATE (Exponential(1,0,Intermessage_Time))Node_ID,V$Node_SelectMessage Time,V$MsgtimeRetries,0

*************************************************************Global_DelaysP$Node_ID_To_Send PRIORITY 1JamJamE F$Ethernet,l,Start_Xmit

*************************************************************занят. Проверим, находимся ли мы в окне коллизии передающего узла.

Если это так, данный узел в любом случае начнет передачу, т.к. несущая не

будет обнаружена. В этом случае мы должны инициировать коллизию.

Если задержка распространения до передающего узла больше или равна времени передачи, происходит коллизия.

*************************************************************E V$Collide, 1 ,Start_Xmit

* * * * * * * * * * * * * * * * Коллизия * * * * * * * * * * * * * * * * * * * PREEMPT Ethernet,PR,Backoff , ,REJamJam TimeJamEthernet0ASSIGN Retries+,1LE P$Retries,Backoff_Limit,Xmit_ErrorV$Backoff_Delay,Try_To_Send

*************************************************************

Занятие Ethernet и начало передачи.

*************************************************************Xmit SEIZE EthernetXmit_Node,P$Node_IDXmit_Begin,AC10P$Message_TimeInterframe_TimeEthernetNode RELEASE P$Node_IDGlobal_Delays

*************************************************************_Error SAVEVALUE Error_Count+, 1,Free Node

*************************************************************

Сегмент таймера

*************************************************************

GENERATE 10001

 

.2 ЗАПУСК ПРОЦЕССА МОДЕЛИРОВАНИЯ


Запуск процесса моделирования осуществим следующим образом

Выберем Command / Create Simulation (Команда / Создать процесс моделирования).

Откроем диаграмму задержки сообщений, выберем Window / Simulation Window / Table Window (Окно / Окно процесса моделирования / Окно «Таблица»), в выпадающем списке диалогового окна уже выбрана таблица MSG_DELAYS. Нажимаем ОК.

Выберем Command / START (Команда / START), так как нам нужен счетчик завершения, равный 1, в диалоговом окне нажмем ОК.

04/19/08 19:03:46 Model Translation Begun.

/19/08 19:03:46 Ready.

/19/08 19:03:46 Model Translation Begun.

/19/08 19:03:46 Ready.

/19/08 19:04:38 START 1

/19/08 19:04:38 Simulation in Progress.

/19/08 19:04:39 The Simulation has ended. Clock is 1000.000000.

/19/08 19:04:39 Reporting in курсовая Балтабаева.6.1 - REPORT Window.

Отчет процесса моделирования:World Simulation Report - курсовая Балтабаева.6.1, April 19, 2008 19:04:39TIME END TIME BLOCKS FACILITIES STORAGES

.000 1000.000 35 102 0VALUE10011.00018.000_DELAY 10009.000_LIMIT 10.00010010.00010013.00012.000_COUNT UNSPECIFIED10022.000_SHORT_MSGS 600.000_NODE 29.000_DELAYS 10017.000_TIME 0.010_TIME 1.00010021.000_TIME 0.003_MSG 12144.000_TIME 10019.000_MSG 512.00010015.00010014.000_DELAYS 10016.000_COUNT 100.000_ID 10018.000_SELECT 10012.00010020.000_TIME 0.051_XMIT 22.000_TO_SEND 7.000_BEGIN 10024.000_ERROR 32.000_NODE 10023.000LOC BLOCK TYPE ENTRY COUNT CURRENT COUNT RETRY

GENERATE 914 0 0

ASSIGN 914 0 0

ASSIGN 914 0 0

ASSIGN 914 0 0

QUEUE 914 0 0

SEIZE 914 0 0_TO_SEND 7 PRIORITY 920 0 0

SEIZE 920 0 0

RELEASE 920 0 0

TEST 920 0 0

TEST 440 0 012 PREEMPT 3 0 0

SEIZE 3 0 0

ADVANCE 3 0 0

RELEASE 3 0 0

RELEASE 3 0 0

PRIORITY 3 0 018 ASSIGN 6 0 0

TEST 6 0 0

ADVANCE 6 0 0

TRANSFER 6 0 0_XMIT 22 SEIZE 917 0 0

SAVEVALUE 917 0 0

SAVEVALUE 917 0 0

PRIORITY 917 0 0

ADVANCE 917 0 0

ADVANCE 914 0 0

RELEASE 914 0 0_NODE 29 RELEASE 914 0 0

DEPART 914 0 0

TERMINATE 914 0 0_ERROR 32 SAVEVALUE 0 0 0

TRANSFER 0 0 0

GENERATE 1 0 0

TERMINATE 1 0 0ENTRIES UTIL. AVE. TIME AVAIL. OWNER PEND INTER RETRY DELAY

17 0.012 0.718 1 0 0 0 0 0

10 0.010 1.010 1 0 0 0 0 0

11 0.010 0.873 1 0 0 0 0 0

10 0.015 1.535 1 0 0 0 0 0

10 0.012 1.155 1 0 0 0 0 0

6 0.009 1.488 1 0 0 0 0 0

4 0.003 0.773 1 0 0 0 0 0

9 0.011 1.253 1 0 0 0 0 0

8 0.007 0.858 1 0 0 0 0 0

9 0.007 0.743 1 0 0 0 0 0

10 0.009 0.886 1 0 0 0 0 0

7 0.009 1.262 1 0 0 0 0 0

8 0.008 0.964 1 0 0 0 0 0

8 0.007 0.935 1 0 0 0 0 0

8 0.014 1.718 1 0 0 0 0 0

13 0.019 1.481 1 0 0 0 0 0

10 0.007 0.692 1 0 0 0 0 0

10 0.006 0.558 1 0 0 0 0 0

10 0.009 0.870 1 0 0 0 0 0

9 0.007 0.728 1 0 0 0 0 0

7 0.004 0.616 1 0 0 0 0 0

14 0.011 0.801 1 0 0 0 0 0

10 0.012 1.158 1 0 0 0 0 0

11 0.017 1.577 1 0 0 0 0 0

8 0.009 1.090 1 0 0 0 0 0

2 0.002 0.832 1 0 0 0 0 0

12 0.015 1.234 1 0 0 0 0 0

13 0.008 0.606 1 0 0 0 0 0

15 0.014 0.917 1 0 0 0 0 0

11 0.012 1.048 1 0 0 0 0 0

16 0.008 0.503 1 0 0 0 0 0

9 0.008 0.939 1 0 0 0 0 0

10 0.012 1.199 1 0 0 0 0 0

5 0.004 0.881 1 0 0 0 0 0

12 0.012 0.963 1 0 0 0 0 0

10 0.005 0.496 1 0 0 0 0 0

11 0.010 0.947 1 0 0 0 0 0

4 0.003 0.651 1 0 0 0 0 0

7 0.008 1.113 1 0 0 0 0 0

8 0.007 0.881 1 0 0 0 0 0

11 0.009 0.790 1 0 0 0 0 0

5 0.006 1.170 1 0 0 0 0 0

7 0.008 1.162 1 0 0 0 0 0

11 0.012 1.055 1 0 0 0 0 0

18 0.012 0.677 1 0 0 0 0 0

9 0.005 0.501 1 0 0 0 0 0

8 0.006 0.720 1 0 0 0 0 0

10 0.012 1.168 1 0 0 0 0 0

5 0.007 1.350 1 0 0 0 0 0

6 0.006 0.979 1 0 0 0 0 0

3 0.005 1.584 1 0 0 0 0 0

10 0.009 0.870 1 0 0 0 0 0

4 0.004 1.012 1 0 0 0 0 0

13 0.019 1.460 1 0 0 0 0 0

13 0.017 1.310 1 0 0 0 0 0

11 0.016 1.442 1 0 0 0 0 0

5 0.006 1.153 1 0 0 0 0 0

6 0.004 0.630 1 0 0 0 0 0

9 0.008 0.838 1 0 0 0 0 0

6 0.005 0.862 1 0 0 0 0 0

6 0.006 1.057 1 0 0 0 0 0

8 0.006 0.723 1 0 0 0 0 0

10 0.009 0.866 1 0 0 0 0 0

10 0.010 1.003 1 0 0 0 0 0

7 0.004 0.531 1 0 0 0 0 0

5 0.004 0.758 1 0 0 0 0 0

9 0.010 1.074 1 0 0 0 0 0

8 0.008 1.030 1 0 0 0 0 0

6 0.007 1.241 1 0 0 0 0 0

10 0.010 1.049 1 0 0 0 0 0

8 0.005 0.615 1 0 0 0 0 0

10 0.012 1.208 1 0 0 0 0 0

10 0.009 0.873 1 0 0 0 0 0

7 0.004 0.512 1 0 0 0 0 0

7 0.006 0.900 1 0 0 0 0 0

10 0.011 1.124 1 0 0 0 0 0

12 0.010 0.814 1 0 0 0 0 0

11 0.005 0.430 1 0 0 0 0 0

11 0.015 1.358 1 0 0 0 0 0

15 0.011 0.751 1 0 0 0 0 0

11 0.008 0.758 1 0 0 0 0 0

11 0.011 0.992 1 0 0 0 0 0

3 0.003 0.860 1 0 0 0 0 0

9 0.011 1.174 1 0 0 0 0 0

8 0.008 1.038 1 0 0 0 0 0

14 0.017 1.239 1 0 0 0 0 0

10 0.009 0.925 1 0 0 0 0 0

9 0.004 0.427 1 0 0 0 0 0

8 0.007 0.844 1 0 0 0 0 0

8 0.015 1.870 1 0 0 0 0 0

14 0.011 0.802 1 0 0 0 0 0

7 0.004 0.583 1 0 0 0 0 0

9 0.007 0.727 1 0 0 0 0 0

10 0.019 1.874 1 0 0 0 0 0

8 0.006 0.747 1 0 0 0 0 0

7 0.007 0.999 1 0 0 0 0 0

10 0.007 0.695 1 0 0 0 0 0

8 0.008 0.941 1 0 0 0 0 0

9 0.007 0.761 1 0 0 0 0 0

9 0.009 0.947 1 0 0 0 0 0923 0.000 0.000 1 0 0 0 0 0920 0.477 0.518 1 0 0 0 0 0MAX CONT. ENTRY ENTRY(0) AVE.CONT. AVE.TIME AVE.(-0) RETRY_DELAYS 8 0 914 0 0.888 0.972 0.972 0MEAN STD.DEV. RANGE RETRY FREQUENCY CUM.%_DELAYS 0.972 0.966 0

_ - 1.000 445 48.69

.000 - 2.000 365 88.62

.000 - 3.000 74 96.72

.000 - 4.000 19 98.80

.000 - 5.000 4 99.23

.000 - 6.000 2 99.45

.000 - 7.000 5 100.00RETRY VALUE_NODE 0 91.000_BEGIN 0 999.843XN PRI BDT ASSEM CURRENT NEXT PARAMETER VALUE

916 0 1000.869 916 0 1

0 2000.000 917 0 34

Когда сообщения проходят через Ethernet, в Q-таблице Msg_Delays регистрируется продолжительность их передачи. Процесс моделирования завершится, когда будет смоделирована 1 секунда работы.

В окне «Table» («Таблица») видно, что среднее время задержки сообщений составило 0.972 мили секунды, что немногим меньше одной миллисекунды.

Рисунок 7 - Q-таблица в конце процесса моделирования

3.3 АНАЛИЗ РЕЗУЛЬТАТОВ БАЗОВОЙ МОДЕЛИ


Сейчас взглянем на отчет. Двигайтесь вниз к разделу, посвященному устройству, которое представляет сеть Ethernet. Оно использовалось в среднем на 48% (Util). Посмотрим на количество входов в блок с меткой Collision. В течение процесса моделирования было 3 коллизии. То есть на одно сообщение приходится 0.003 коллизии.

3.4 ЛИСТИНГ ПРОГРАММЫ С ДОПОЛНИТЕЛЬНЫМИ СТАНЦИЯМИ


Выберем Command / CLEAR (Команда / CLEAR). Теперь мы изменим некоторые параметры эксперимента. Мы сделаем это с помощью интерактивной команды. Теперь посмотрим на эффект добавления N = 81 дополнительных рабочих станций.

Изменим количество рабочих станций со 100 до 181

Node_Count EQU 181

Выберем Command / Custom... (Команда / Ввести...), наберем Node_Count EQU 81. Нажмем [Enter].

Общий интервал между поступлением сообщений - во второй строке наберем Intermessage_Time EQU 1.0# (100/181).

Запустим процесс моделирования с новыми условиями. Выберем Command / START (Команда / START). Так как мы нам нужен счетчик завершения, равный 1, в диалоговом окне нажмем ОК.

04/19/08 21:24:35 CLEAR ON

/19/08 21:24:44 Node_Count EQU 71_Time EQU 1.0# (100/181)

/19/08 21:24:52 START 1

/19/08 21:24:52 Simulation in Progress.

/19/08 21:25:22 The Simulation has ended. Clock is 1000.000000.

/19/08 21:25:22 Reporting in курсовая Балтабаева.7.5 - REPORT Window.

Получим отчет:World Simulation Report - курсовая Балтабаева.7.2, April 30, 2008 02:33:04TIME END TIME BLOCKS FACILITIES STORAGES

.000 1000.000 35 102 0VALUE10011.00018.000_DELAY 10009.000_LIMIT 10.00010010.00010013.00012.000_COUNT UNSPECIFIED10022.000_SHORT_MSGS 600.000_NODE 29.000_DELAYS 10017.000_TIME 0.010_TIME 0.55210021.000_TIME 0.003_MSG 12144.000_TIME 10019.000_MSG 512.00010015.00010014.000_DELAYS 10016.000_COUNT 100.000_ID 10018.000_SELECT 10012.00010020.000_TIME 0.051_XMIT 22.000_TO_SEND 7.000_BEGIN 10024.000_ERROR 32.000_NODE 10023.000LOC BLOCK TYPE ENTRY COUNT CURRENT COUNT RETRY

GENERATE 1759 0 0

ASSIGN 1759 0 0

ASSIGN 1759 0 0

ASSIGN 1759 0 0

QUEUE 1759 0 0

SEIZE 1759 0 0_TO_SEND 7 PRIORITY 1969 0 0

SEIZE 1969 0 0

RELEASE 1969 0 0

TEST 1969 0 0

TEST 1782 3 012 PREEMPT 105 0 0

SEIZE 105 0 0

ADVANCE 105 0 0

RELEASE 105 0 0

RELEASE 105 0 0

PRIORITY 105 0 018 ASSIGN 210 0 0

TEST 210 0 0

ADVANCE 210 0 0

TRANSFER 210 0 0_XMIT 22 SEIZE 1861 0 0

SAVEVALUE 1861 0 0

SAVEVALUE 1861 0 0

PRIORITY 1861 0 0

ADVANCE 1861 1 0

RELEASE 1755 0 0_NODE 29 RELEASE 1755 0 0

DEPART 1755 0 0

TERMINATE 1755 0 0_ERROR 32 SAVEVALUE 0 0 0

TRANSFER 0 0 0

GENERATE 1 0 0

TERMINATE 1 0 0ENTRIES UTIL. AVE. TIME AVAIL. OWNER PEND INTER RETRY DELAY

19 0.087 4.597 1 0 0 0 0 0

12 0.048 3.970 1 0 0 0 0 0

20 0.067 3.369 1 0 0 0 0 0

23 0.074 3.228 1 0 0 0 0 0

21 0.110 5.223 1 0 0 0 0 0

22 0.095 4.306 1 0 0 0 0 0

16 0.071 4.451 1 0 0 0 0 0

24 0.079 3.274 1 0 0 0 0 0

16 0.070 4.358 1 0 0 0 0 0

13 0.046 3.513 1 0 0 0 0 0

20 0.063 3.163 1 0 0 0 0 0

10 0.055 5.465 1 1759 0 0 0 0

17 0.091 5.327 1 0 0 0 0 0

18 0.074 4.092 1 0 0 0 0 0

21 0.111 5.302 1 0 0 0 0 0

22 0.087 3.962 1 0 0 0 0 0

16 0.054 3.402 1 0 0 0 0 0

10 0.042 4.170 1 0 0 0 0 0

12 0.044 3.699 1 0 0 0 0 0

26 0.108 4.165 1 0 0 0 0 0

22 0.109 4.941 1 0 0 0 0 0

18 0.073 4.041 1 1758 0 0 0 0

19 0.075 3.956 1 0 0 0 0 0

18 0.080 4.435 1 0 0 0 0 0

14 0.060 4.313 1 0 0 0 0 0

15 0.067 4.493 1 0 0 0 0 0

24 0.100 4.177 1 0 0 0 0 0

14 0.057 4.102 1 1760 0 0 0 0

12 0.034 2.805 1 0 0 0 0 0

14 0.077 5.483 1 0 0 0 0 0

18 0.050 2.758 1 0 0 0 0 0

18 0.086 4.758 1 0 0 0 0 0

14 0.064 4.588 1 0 0 0 0 0

21 0.082 3.924 1 0 0 0 0 0

15 0.046 3.067 1 0 0 0 0 0

21 0.091 4.322 1 1757 0 0 0 0

17 0.084 4.919 1 0 0 0 0 0

21 0.100 4.758 1 0 0 0 0 0

16 0.057 3.536 1 0 0 0 0 0

21 0.085 4.069 1 0 0 0 0 0

24 0.114 4.733 1 0 0 0 0 0

9 0.023 2.556 1 0 0 0 0 0

15 0.059 3.917 1 0 0 0 0 0

24 0.111 4.612 1 0 0 0 0 0

18 0.065 3.631 1 0 0 0 0 0

14 0.069 4.925 1 0 0 0 0 0

16 0.058 3.655 1 0 0 0 0 0

32 0.124 3.877 1 0 0 0 0 0

20 0.085 4.251 1 0 0 0 0 0

20 0.086 4.302 1 0 0 0 0 0

11 0.074 6.731 1 0 0 0 0 0

15 0.063 4.218 1 0 0 0 0 0

11 0.035 3.198 1 0 0 0 0 0

12 0.054 4.516 1 0 0 0 0 0

24 0.125 5.228 1 0 0 0 0 0

11 0.058 5.317 1 0 0 0 0 0

14 0.042 2.999 1 0 0 0 0 0

18 0.091 5.046 1 0 0 0 0 0

14 0.046 3.294 1 0 0 0 0 0

14 0.061 4.332 1 0 0 0 0 0

23 0.109 4.750 1 0 0 0 0 0

13 0.056 4.324 1 0 0 0 0 0

10 0.048 4.843 1 0 0 0 0 0

21 0.109 5.173 1 0 0 0 0 0

14 0.051 3.645 1 0 0 0 0 0

25 0.111 4.426 1 0 0 0 0 0

16 0.054 3.365 1 0 0 0 0 0

22 0.067 3.058 1 0 0 0 0 0

19 0.077 4.046 1 0 0 0 0 0

14 0.054 3.852 1 0 0 0 0 0

21 0.079 3.746 1 0 0 0 0 0

20 0.089 4.458 1 0 0 0 0 0

15 0.046 3.095 1 0 0 0 0 0

18 0.059 3.286 1 0 0 0 0 0

22 0.089 4.048 1 0 0 0 0 0

21 0.078 3.704 1 0 0 0 0 0

24 0.086 3.591 1 0 0 0 0 0

17 0.078 4.610 1 0 0 0 0 0

17 0.068 4.019 1 0 0 0 0 0

25 0.123 4.912 1 0 0 0 0 0

16 0.059 3.658 1 0 0 0 0 0

16 0.051 3.215 1 0 0 0 0 0

13 0.056 4.287 1 0 0 0 0 0

16 0.073 4.589 1 0 0 0 0 0

9 0.030 3.387 1 0 0 0 0 0

17 0.065 3.799 1 0 0 0 0 0

21 0.107 5.082 1 0 0 0 0 0

20 0.082 4.091 1 0 0 0 0 0

18 0.060 3.320 1 0 0 0 0 0

18 0.072 4.007 1 0 0 0 0 0

13 0.038 2.939 1 0 0 0 0 0

11 0.036 3.274 1 0 0 0 0 0

17 0.075 4.387 1 0 0 0 0 0

13 0.047 3.642 1 0 0 0 0 0

10 0.041 4.089 1 0 0 0 0 0

26 0.094 3.598 1 0 0 0 0 0

20 0.083 4.151 1 0 0 0 0 0

14 0.065 4.669 1 0 0 0 0 0

25 0.097 3.871 1 0 0 0 0 0

23 0.076 3.312 1 0 0 0 0 02074 0.000 0.000 1 0 0 0 0 01966 0.900 0.458 1 1757 0 0 0 3MAX CONT. ENTRY ENTRY(0) AVE.CONT. AVE.TIME AVE.(-0) RETRY_DELAYS 28 4 1759 0 7.627 4.336 4.336 0MEAN STD.DEV. RANGE RETRY FREQUENCY CUM.%_DELAYS 4.341 3.843 0

_ - 1.000 248 14.13

.000 - 2.000 347 33.90

.000 - 3.000 231 47.07

.000 - 4.000 167 56.58

.000 - 5.000 144 64.79

.000 - 6.000 141 72.82

.000 - 7.000 113 79.26

.000 - 8.000 93 84.56

.000 - 9.000 74 88.77

.000 - 10.000 52 91.74

.000 - 11.000 55 94.87

.000 - 12.000 22 96.13

.000 - 13.000 14 96.92

.000 - 14.000 11 97.55

.000 - 15.000 14 98.35

.000 - 16.000 3 98.52

.000 - 17.000 4 98.75

.000 - 18.000 6 99.09

.000 - 19.000 5 99.37

.000 - _ 11 100.00RETRY VALUE_NODE 0 36.000_BEGIN 0 999.542XN PRI BDT ASSEM CURRENT NEXT PARAMETER VALUE

0 1000.756 1757 26 27_TIME 1.214_ID 36.0000.000

1761 0 1000.758 1761 0 1

0 2000.000 1762 0 34

Как мы видим в окне «Table» («Таблица»), большое количество сообщений задерживается из-за временных задержек в случае коллизий. Средняя задержка сообщения увеличивается до 65.417 миллисекунд.

Рисунок 8 - Q-таблица для 181 рабочих станций в сети

Анализ отчета, созданного после изменения процесса моделирования.

Коэффициент использования устройства Ethernet вырос до 98.5%, за моделируемое время произошло 105 коллизий. У многих транзактов произошло несколько коллизий.

Время, затраченное на ожидание перед повтором передачи при возникновении коллизий, составило большую часть от дополнительного времени задержки сообщений.

Вся эта информация доступна в окнах «Facilities» («Устройства») и «Blocks» («Блоки»).

Таблица 3 - Исследование процесса моделирования

Число станций

Коэффициент загрузки сети

Число коллизий

Среднее длина очереди

Среднее время ожидания

100

0.477

3

0.888

0.518

181

0.900

105

7.627

4.336

3.5 ЗАВИСИМОСТЬ СРЕДНЕГО ВРЕМЕНИ ОЖИДАНИЯ ОБСЛУЖИВАНИЯ ОТ СРЕДНЕГО ЗНАЧЕНИЯ ОБЩЕГО КОЛИЧЕСТВА СООБЩЕНИЙ, ПОСТУПАЮЩИХ В КАЖДУЮ МИЛЛИСЕКУНДУ Y=F(X)

Таблица 2 - Зависимость среднего времени ожидания обслуживания от среднего значения общего количества сообщений, поступающих в каждую миллисекунду

Inter

0.519

2.0

3.0

4.0

5.0

Util

0.051

0.051

0.051

0.051

0.051


Рисунок 9 - Зависимость среднего времени ожидания обслуживания от среднего значения общего количества сообщений, поступающих в каждую миллисекунду

По полученному графику можно сказать, что среднее время ожидания обслуживания от среднего значения общего количества сообщений, поступающих в каждую миллисекунду, не зависит.

 

ЗАКЛЮЧЕНИЕ

еthernet сеть имитационное моделирование

Теоретическая часть данной работы посвящена изучению технологии Ethernet. Особое внимание было уделено рассмотрению аналитического и имитационного моделирования сети Ethernet.

Основная задача курсовой работы - овладение методом имитационного моделирования систем телекоммуникаций с помощью специализированной системы GPSS World. Решением этой задачи явилось моделирование базовой 10-мегабитной сети Ethernet, изменение числа рабочих станций согласно заданному варианту и анализ полученных результатов моделирования: стандартных отчетов и гистограмм. Работа сети состоит из множества случайных процессов, характеристики которых невозможно предугадать, о них можно говорить лишь с определенной вероятностью. Но когда речь заходит о сети с 100 и более компьютерами, вероятности событий начинают зависеть друг от друга и от некоторых дополнительных факторов затрудняющих подсчет, и тогда на помощь приходят ЭВМ и в частности программный комплекс GPSS. С помощью GPSS смоделировали функционирование сети состоящей из 100 и 208 компьютеров, обеспечив при этом отчетность о всех событиях происшедших за 1 секунду моделирования. На основании сравнения работы двух сетей, можно сказать, что при увеличении числа компьютеров, число коллизий возросло в 47 раз и составило 141 против 3 коллизий. Так же возрасла средняя длина очереди до 18.521 и среднее время ожидания до 10.001 миллисекунд.

В целях закрепления навыков анализа отчетов моделирования в соответствии с работой 208 компьютеров, была получена зависимость среднего времени ожидания обслуживания от среднего значения общего количества сообщений, поступающих в каждую миллисекунду. По данной зависимости, представленной в виде таблицы и графика, можно сказать, что при увеличении среднего количества сообщений в миллисекунду не увеличивает среднее время ожидания обслуживания.

СПИСОК ЛИТЕРАТУРЫ


1. Боев В.Д. Моделирование систем. Инструментальные средства GPSS World: Учеб. пособие. - СПб.: БХВ-Петербург, 2004.

. Ермаков С.М., Михайлов Г.А. Курс статистического моделирования - М.: Радио и связь, 1976.

. Крылов В.В., Самохвалова С.С. Теория телетрафика и её приложения. - СПб.: БХВ - Петербург, 2005

. Руководство Пользователя по GPSS World. - Казань: Изд-во «Мастер Лайн», 2002.

. Советов Б.Я., Яковлев С.А. Моделирование систем. - М.: Высшая школа, 1998.

. Учебное пособие по GPSS World. - Казань: Изд-во «Мастер Лайн», 2002.

. Шварц М. Сети связи: Протоколы, моделирование и анализ. - М.: Наука, 1992

Похожие работы на - Имитационное моделирование сети Ethernet в среде GPSS World

 

Не нашли материал для своей работы?
Поможем написать уникальную работу
Без плагиата!
Без нейросетей!