|
Анализ причин и эффектов
|
Цели модернизации системы
|
|
Проблема
|
Причины и эффекты
|
Цели системы
|
Ограничения системы
|
|
1. Нерациональное использование времени для
подготовки документации по договору
|
Большое количество неструктурированной
информации, хранимой на бумаге
|
Создание БД для обеспечения хранения информации
и доступа к ней посредством приложения СУБД
|
Совместимость с существующей ИС
|
|
2. Хранение информации в бумажном виде 3.
Сложность в формирование отчетности
|
- Возможная потеря данных - Сложность поиска
нужного документа - Невозможность редактирования документации - Большое
количество неструктурированной информации, хранимой на бумаге
|
- Вся информация будет хранится в одной БД -
Создание БД для обеспечения хранения информации и доступа к ней посредством
программы
|
- Будет хранится только та информация, для
которой выделены поля в сущностях БД.
|
2.2
Моделирование процессов в организации (IDEF0)
Методология IDEF0 позволяет отобразить функциональную структуру
объекта, т.е. действия и связи между объектами системы. Данная методология
применяется при проектировании информационных систем для наглядного
представления «механизмов» работы системы. Основной сферой применения
методологии IDEF0 является предпроектное обследование и анализ системы.
Верхний уровень диаграммы показывает общее описание
деятельности компании ООО «Альянс».
Рис. 2 Диаграмма основной деятельности ООО «Альянс»
Декомпозируем диаграмму верхнего уровня, чтобы показать
составляющие основной деятельности компании.
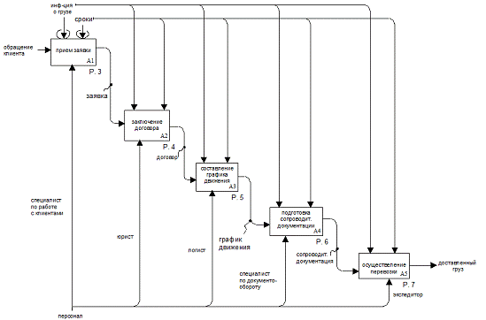
Подпроцессы системы:
· прием заявки А1
· заключение договора А2
· составление графика движения А3
· подготовка сопроводительной документации
А4
· осуществление перевозки А5

Далее представлены схемы декомпозиции основных подпроцессов
на диаграммы третьего уровня:
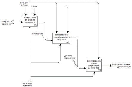
Рис. 4 Декомпозиция блока А1 «Прием заявки»
Рис. 5 Декомпозиция блока А2 «Заключение договора»
Рис. 6 Декомпозиция блока А3 «Составление графика движения»
Рис. 7 Декомпозиция блока А4 «Подготовка сопроводительной
документации»
Рис. 8 Декомпозиция блока А5 «Осуществление перевозки»
2.3
Диаграмма потока данных (DFD)
Потоки данных, протекающие в процессе управления
деятельностью предприятия, описываются следующей контекстной диаграммой. При
построении DFD - диаграммы мы учитываем только информационные процессы.
Рис. 9 Контекстная диаграмма
Информационная система (рис. 7) содержит четыре подсистемы:
подсистема авторизованного доступа, подсистема работы с сотрудниками,
подсистема хранения документации, подсистема отчетности.
Рис. 10 Схема подсистем проектируемой ИС
Подсистема авторизованного доступа позволяет разграничить
права между пользователями системы. Декомпозиция этой подсистемы представлена
на рис. 8.
Рис. 11 Декомпозиция подсистемы авторизованного доступа
С помощью подсистемы работы с сотрудниками предприятие хранит
данные о сотрудниках.
Рис. 12 Декомпозиция подсистемы работы с сотрудниками
Используя подсистему отчетности, директор предприятия может
проводить анализ эффективности деятельности предприятия, а также прогнозировать
возможные варианты развития предприятия.
Рис. 13 Декомпозиция подсистемы отчетности
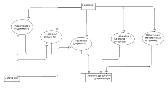
Подсистема внутренней документации содержит все документы,
оформляемые и создаваемые в процессе деятельности компании.
Рис. 14 Декомпозиция подсистемы работы с внутренней
документацией
2.4
Построение модели данных в соответствии с методологией IDEF1X
Методология IDEF1X является методом для разработки
реляционных баз данных и использует условный синтаксис, специально
разработанный для удобного построения концептуальной модели. Концептуальной
моделью называют универсальное представление структуры данных в рамках
коммерческого предприятия, независимое от конечной реализации базы данных и
аппаратной платформы. Использование метода IDEF1X наиболее целесообразно для
построения логической структуры базы данных после того, как все информационные
ресурсы исследованы (с помощью метода IDEF1Х) и решение о внедрении реляционной
базы данных, как части корпоративной информационной системы, было принято.
Исходя из требований к информационной системе, была построена
логическая модель базы данных.
Рис. 15. Диаграмма IDEF1X
При моделировании базы данных был проведен анализ данных -
процесс, который готовит модель данных для внедрения в базе данных с целью
обеспечения простоты, гибкости, безызбыточности и адаптивности. Используемая
технология называется нормализация.
Нормализация - анализ данных, которая формирует атрибуты
данных, группируя их в виде безызбыточных, устойчивых, гибких и адаптивных
сущностей.
Отношения БД должны удовлетворять 1НФ, 2НФ, 3НФ.
Исходя из данных положений, при построении концептуальной
модели предметной области были определены ключевые атрибуты и характер связей
между сущностями.
3.
Описание интерфейса и диалога ИС
.1
Авторизация и главная страница
При входе в приложение пользователь должен ввести логин и
пароль на странице авторизации (Рис. 15)
Рис. 15 Форма авторизации пользователя
Если введен неверный логин или пароль или ячейки пустые, то
всплывают следующее сообщение (рис. 15).
Рис. 15 Введен неверный логин или пароль
После входа в систему под правами администратора, появляется
форма, содержащая следующие вкладки (рис 16):
Рис. 16. Главная страница приложения
а) Вкладка «Сотрудники» (Рис. 17)
На данной вкладке можно производить поиск данных по любому из
полей, сортировку по выбранному полю, а также удалять, добавлять и
редактировать данные.
Рис. 17 Вкладка «Сотрудники»
б) Форма «Редактирование сотрудника» (Рис. 18)
На данной форме осуществление изменение, добавление, удаление
данных о сотрудниках. При нажатии на кнопки «Cancel», «Delete», «Apply changes» происходит обновление
информации в базе данных.
Рис. 18 Форма «Редактирование сотрудника»
в)
Пара связных вкладок «Партнеры» и «Редактировать данные о партнере» (Рис. 19)
На данной вкладке можно производить поиск данных по любому из
полей, сортировку по выбранному полю, а также удалять, добавлять и
редактировать данные. На данной форме осуществление изменение, добавление,
удаление данных о сотрудниках. При нажатии на кнопки «Delete», «Apply changes» происходит обновление
информации в базе данных. При нажатии кнопки «Cancel» происходит возврат к
парной вкладке «Партнеры».

Рис. 19 Пара связных вкладок «Партнеры» и «Редактировать
данные о партнере»
г) Вкладка «Узлы РЖД» (Рис. 20)
В данной вкладке можно производить поиск данных по любому из
полей, сортировку по выбранному полю, а также удалять, добавлять и
редактировать данные. На данной форме осуществление изменение, добавление,
удаление данных о сотрудниках посредством организация такого элемента как «Tabular form».
Рис. 20 «Узлы РЖД»
д)
Вкладка «Виды вагонов» (Рис. 21)
В данной вкладке представлены данные о перечне
предоставляемых услуг: виды вагонов, которые могут быть представлены для
перевозки для груза. Возможностей поиска и сортировки нет, данная вкладка
предоставляет только информацию для просмотра и ознакомления.
Рис. 21 Вкладка «Виды вагонов»
е)
Вкладка «Списки грузов» (Рис. 22)
Работа в этой вкладке организована в форме Tabular form, что позволяет
добавлять, редактировать и удалять данные без перехода между формами. Некоторые
поля, имеющие ограничения, организованы в виде выпадающего списка. Кнопка
«Сохранить изменения» инициирует обновление базы данных.
Рис. 22 Вкладка «Списки грузов»
ж) Вкладка «Графики движения» (Рис. 23)
Работа в этой вкладке организована в форме Tabular form, что позволяет
добавлять, редактировать и удалять данные без перехода между формами. Некоторые
поля, имеющие ограничения, организованы в виде выпадающего списка. Кнопка
«Сохранить изменения» инициирует обновление базы данных.
Перед тем как нажать на кнопку «Удалить» необходимо поставить
флажок напротив записи, которую необходимо удалить.
Рис. 23 Вкладка «Графики движения»
з) Вкладка «Договоры» (Рис. 24)
Вкладка содержит информацию о договорах, которые подписаны и
вступили в действие. Работа в этой вкладке организована в форме Tabular form, что позволяет
добавлять, редактировать и удалять данные без перехода между формами. Некоторые
поля, имеющие ограничения, организованы в виде выпадающего списка. Кнопка
«Сохранить изменения» инициирует обновление базы данных.
Перед тем как нажать на кнопку «Удалить» необходимо поставить
флажок напротив записи, которую необходимо удалить.
Некоторые поля, имеющие ограничения, организованы в виде
выпадающего списка.
Рис. 24 Вкладка «Договоры»
и) Вкладка «Отчеты по графикам движения»
Отчетность в этой вкладке реализована с возможностью выбора
параметра: необходимо выбрать в выпадающем списке договор по которому требуется
просмотреть график движения грузов. При выборе элемента страница обновляется, и
согласно запросу, на форму выводится требуемая информация.
к) Вкладка «Отчеты о грузах, перевозимых по
договору»
Отчетность в этой вкладке реализована с возможностью выбора
параметра: необходимо выбрать в выпадающем списке договор по которому требуется
просмотреть список перевозимых грузов. При выборе элемента страница
обновляется, и согласно запросу, на форму выводится требуемая информация - о
договоре, а также список грузов. Записи в отчете можно сортировать по любому выбранному
полю, а также осуществлять поиск.
л) Вкладка «Как нас найти?»
В этой вкладке находится информация о местоположении компании
на карте, никаких манипуляций с данными не производится.
Заключение
В результате выполнения данной курсовой работы была
разработана информационная система, предназначенная для автоматизации процессов
обработки данных, их корректировки и хранения в БД, связанных с деятельностью
компании железнодорожных грузоперевозок.
При выполнении данной работы была выбрана и детально изучена
конкретная предметная область. Применив системный подход к рассмотрению и
моделированию бизнес-процессов, с использованием технологии IDEF, была разработана
система автоматизированного управления информацией в процессе деятельности
отдела. На этапах разработки были изучены процессы построения таблиц, запросов,
форм и отчетов.
Было создано приложение Oracle Application Express со вкладками?
отражающими различные виды документации компании, реализована подсистема
авторизации пользователей, автоматизированы процессы ввода информации о грузах,
накладных, графиках движения, договорах, сотрудниках и т.д., составлены шаблоны
формирования отчетов.
Список
использованной литературы
информационный программный технический интерфейс
1. Проектирование информационных систем /
Дубаков А.А. [Электронный ресурс]. - Режим доступа [свободный]
2. Дубаков А.А. Проектирование
информационных систем: Учебное пособие. - Томск: Изд. ТПУ, 2001. - 150 с.
3. Online-учебник SQL [Электронный ресурс]. -
Режим доступа [свободный]: http://www.sqlbook.ru/
. Библиотека книг по Oracle Application Express - http://applicationexpress.ru/books.html
5. Изучаем Oracle APEX на примерах. Электронный
учебник - http://applicationexpress.ru/
Приложение
А
Код создания таблиц БД:
1) таблица «Клиент»
CREATE TABLE «ALIANS_CLIENT»
(«ID_CLIENTA» NUMBER (4,0) NOT NULL ENABLE,
«CONT_FACE» VARCHAR2 (60) NOT NULL ENABLE,
«PHONE» VARCHAR2 (30) NOT NULL ENABLE,
«FACT_ADRESS» VARCHAR2 (100) NOT NULL ENABLE,
«JUR_ADRESS» VARCHAR2 (100) NOT NULL ENABLE,
«COMPANY_NAME» VARCHAR2 (40) NOT NULL ENABLE,
«ACCOUNT_NUMBER» VARCHAR2 (30) NOT NULL
ENABLE,«ID_CLIENT_PK» PRIMARY KEY («ID_CLIENTA») ENABLE
)OR REPLACE TRIGGER «BI_CLIENT»insert on
«ALIANS_CLIENT»each row:NEW. «ID_CLIENTA» is null then«ID_CLIENT_SEQ».nextval
into:NEW. «ID_CLIENTA» from sys.dual;if;;
/ALTER TRIGGER «BI_CLIENT» ENABLE/
) таблица «Договор»
CREATE TABLE «ALIANS_DOGOVOR»
(«ID_DOGOVORA» NUMBER NOT NULL ENABLE,
«DATA_ZAKL» VARCHAR2 (20) NOT NULL ENABLE,
«ID_CLIENTA» NUMBER (4,0) NOT NULL ENABLE,
«ID_NAKL» NUMBER (4,0) NOT NULL ENABLE,
«ID_GRAFIKA» NUMBER (4,0) NOT NULL
ENABLE,«ALIANS_DOGOVOR_PK» PRIMARY KEY («ID_DOGOVORA») ENABLE
)
/TABLE «ALIANS_DOGOVOR» ADD CONSTRAINT
«ALIANS_DOGOVOR_FK» FOREIGN KEY («ID_CLIENTA»)«ALIANS_CLIENT» («ID_CLIENTA») ENABLE
/TABLE «ALIANS_DOGOVOR» ADD CONSTRAINT
«ALIANS_DOGOVOR_FK2» FOREIGN KEY («ID_NAKL»)«ALIANS_NAKLADNAYA» («ID_NAKL»)
ENABLE
/TABLE «ALIANS_DOGOVOR» ADD CONSTRAINT
«ALIANS_DOGOVOR_FK3» FOREIGN KEY («ID_GRAFIKA»)«ALIANS_GRAFIK_DVIZH»
(«ID_GRAFIKA») ENABLE
/
OR REPLACE TRIGGER «BI_ALIANS_DOGOVOR»insert on
«ALIANS_DOGOVOR»each row:NEW. «ID_DOGOVORA» is null
then«ALIANS_DOGOVOR_SEQ».nextval into:NEW. «ID_DOGOVORA» from sys.dual; if;
end;
3) таблица «График движения»
CREATE TABLE «ALIANS_GRAFIK_DVIZH»
(«ID_GRAFIKA» NUMBER (4,0) NOT NULL ENABLE,
«PRIBYTIE» VARCHAR2 (20) NOT NULL ENABLE,
«OTPRAVKA» VARCHAR2 (20) NOT NULL ENABLE,
«ID_UZLA» NUMBER (4,0) NOT NULL ENABLE,
«NOMER_P_SOSTAVA» NUMBER (4,0) NOT NULL ENABLE,
«ID_DOG» NUMBER,«ALIANS_GRAFIK_DVIZH_PK» PRIMARY
KEY («ID_GRAFIKA») ENABLE
)
/TABLE «ALIANS_GRAFIK_DVIZH» ADD CONSTRAINT
«ALIANS_GRAFIK_DVIZH_FK»KEY («ID_UZLA»)«ALIANS_UZLY_RZHD» («ID_UZLA») ENABLE
/TABLE «ALIANS_GRAFIK_DVIZH» ADD CONSTRAINT
«ALIANS_GRAFIK_DVIZH_FK2»KEY («NOMER_P_SOSTAVA»)«ALIANS_PODVIZHNOY_SOSTAV»
(«NOMER_P_SOSTAVA») ENABLE
/
OR REPLACE TRIGGER «BI_ALIANS_GRAFIK_DVIZH»insert
on «ALIANS_GRAFIK_DVIZH»each row:NEW. «ID_GRAFIKA» is null
then«ALIANS_GRAFIK_DVIZH_SEQ».nextval into:NEW. «ID_GRAFIKA» from sys.dual;if;;
/TRIGGER «BI_ALIANS_GRAFIK_DVIZH» ENABLE
) таблица «Груз»
CREATE TABLE «ALIANS_GRUZ»
(«ID_GRUZA» NUMBER (4,0) NOT NULL ENABLE,
«TONNAZH» NUMBER NOT NULL ENABLE,
«SODERJIMOE» VARCHAR2 (60) NOT NULL ENABLE,
«PRIMECHANIE» VARCHAR2 (60),
«ID_CAT_GRUZA» NUMBER (4,0) NOT NULL ENABLE,
)
/ALTER TABLE «ALIANS_GRUZ» ADD CONSTRAINT
«ALIANS_GRUZ_FK» FOREIGN KEY («ID_CAT_GRUZA»)«ALIANS_GRUZ_CATEGORY»
(«ID_CAT_GRUZA») ENABLE/TABLE «ALIANS_GRUZ» ADD CONSTRAINT «ALIANS_GRUZ_FK2»
FOREIGN KEY («ID_NAKL»)«ALIANS_NAKLADNAYA» («ID_NAKL») ENABLE/
OR REPLACE TRIGGER «BI_ALIANS_GRUZ»insert on
«ALIANS_GRUZ»each row:NEW. «ID_GRUZA» is null then«ALIANS_GRUZ_SEQ».nextval
into:NEW. «ID_GRUZA» from sys.dual;if;; /TRIGGER «BI_ALIANS_GRUZ» ENABLE
) таблица «Договор»
CREATE TABLE «ALIANS_PODVIZHNOY_SOSTAV»
(«NOMER_P_SOSTAVA» NUMBER (4,0) NOT NULL ENABLE,
«FIO_MASHINISTA» VARCHAR2 (50) NOT NULL ENABLE,
«TEL_MASHINISTA» VARCHAR2 (20) NOT NULL ENABLE,«ALIANS_PODVIZHNOY_SOSTAV_PK»
PRIMARY KEY («NOMER_P_SOSTAVA») ENABLE
)
/
OR REPLACE TRIGGER
«BI_ALIANS_PODVIZHNOY_SOSTAV»insert on «ALIANS_PODVIZHNOY_SOSTAV»each row:NEW.
«NOMER_P_SOSTAVA» is null then«ALIANS_PODVIZHNOY_SOSTAV_SEQ».nextval into:NEW.
«NOMER_P_SOSTAVA» from sys.dual;if;;
/TRIGGER «BI_ALIANS_PODVIZHNOY_SOSTAV» ENABLE
-код для реализации таблиц БД имеет типовую структуру,
аналогичную приведенной выше.
Приложение
Б
Sql-код запросов, формирующих отчеты:
1) отчет «Отчеты о грузах, перевозимых по договору»
· Код для элемента выпадающего списка,
который обновляет страницу:
select LIANS_NAKLADNAYA.DATA_PRIEMA||
ALIANS_SOTRUDNIK.FAMILIYA||ALIANS_SOTRUDNIK.IMYA as infoALIANS_SOTRUDNIK,
ALIANS_DOGOVOR, ALIANS_NAKLADNAYAALIANS_NAKLADNAYA.ID_NAKL=ALIANS_DOGOVOR.ID_NAKL
and ALIANS_NAKLADNAYA.INN_SOTRUDNIKA=ALIANS_SOTRUDNIK.INN_SOTRUDNIKA and
((ALIANS_DOGOVOR.ID_DOGOVORA =:P23_select_dog)
· код формирующий тело отчета:
select ALIANS_GRUZ.TONNAZH as
TONNAZH,_GRUZ.ID_NAKL as ID,_GRUZ.SODERJIMOE as SODERJIMOE,_GRUZ.PRIMECHANIE as
PRIMECHANIE,_GRUZ_CATEGORY.HARAKTERISTIKA as HARAKTERISTIKAALIANS_GRUZ_CATEGORY
ALIANS_GRUZ_CATEGORY,_NAKLADNAYA ALIANS_NAKLADNAYA,_GRUZ
ALIANS_GRUZALIANS_GRUZ.ID_NAKL=ALIANS_NAKLADNAYA.ID_NAKLALIANS_GRUZ.ID_CAT_GRUZA=ALIANS_GRUZ_CATEGORY.ID_CAT_GRUZA
and ALIANS_GRUZ.ID_NAKL=:P23_nomer_n
2) отчет «Отчеты по графикам движения»
· Код для элемента выпадающего списка,
который обновляет страницу:
select LIANS_NAKLADNAYA.DATA_PRIEMA||
ALIANS_SOTRUDNIK.FAMILIYA||ALIANS_SOTRUDNIK.IMYA as infoALIANS_SOTRUDNIK,
ALIANS_DOGOVOR,
ALIANS_NAKLADNAYAALIANS_NAKLADNAYA.ID_NAKL=ALIANS_DOGOVOR.ID_NAKL and
ALIANS_NAKLADNAYA.INN_SOTRUDNIKA=ALIANS_SOTRUDNIK.INN_SOTRUDNIKA and
((ALIANS_DOGOVOR.ID_DOGOVORA =:P23_select_dog)
· код формирующий тело отчета:
select ALIANS_GRAFIK_DVIZH.PRIBYTIE as
PRIBYTIE,_GRAFIK_DVIZH.OTPRAVKA as OTPRAVKA,_UZLY_RZHD.NAZVANIE_STANCII as
NAZVANIE_STANCIIALIANS_UZLY_RZHD ALIANS_UZLY_RZHD,_DOGOVOR
ALIANS_DOGOVOR,_GRAFIK_DVIZH
ALIANS_GRAFIK_DVIZHALIANS_GRAFIK_DVIZH.ID_DOG=ALIANS_DOGOVOR.ID_DOGOVORAALIANS_GRAFIK_DVIZH.ID_UZLA=ALIANS_UZLY_RZHD.ID_UZLA
and ALIANS_DOGOVOR.ID_DOGOVORA=1 and ALIANS_DOGOVOR.ID_DOGOVORA=:P81_select_dog