Социально-психологические факторы удовлетворенности трудом

  • Вид работы:
    Курсовая работа (т)
  • Предмет:
    Психология
  • Язык:
    Русский
    ,
    Формат файла:
    MS Word
    1,05 Мб
  • Опубликовано:
    2013-04-24
Вы можете узнать стоимость помощи в написании студенческой работы.
Помощь в написании работы, которую точно примут!

Социально-психологические факторы удовлетворенности трудом

Оглавление

Введение

Глава 1. Изучение социально-психологических характеристик личности, связанных с удовлетворенностью трудом

1.1 Удовлетворенность трудом

.2 Психологическая характеристика профессиональной деятельности продавца

.3 Психологические характеристики продавцов, связанные с удовлетворенностью трудом

Выводы по главе 1

Глава 2. Изучение взаимосвязи личностных особенностей сотрудников торговой сети и ИХ удовлетворенности трудом

.1 Организация исследования

.2 Статистический анализ и описание полученных результатов

Выводы по главе 2

Заключение

Список литературы

Приложения

Введение

Для каждого работодателя важно, чтобы его сотрудники трудились эффективно и обеспечивали предприятию высокую прибыль. С возникновением крупных предприятий начались работы по изучению способов увеличения производительности труда. При этом относительно недавно было установлено, что одной из важнейших характеристик, влияющих на эффективность трудовой деятельности, является удовлетворенность трудом.

Удовлетворенность трудом определяет, насколько работник доволен условиями своей работы, насколько работа соответствует его ожиданиям, насколько в ней могут реализоваться его способности и склонности.

О важности учета и уровня удовлетворенности трудом указывали В. Квинн, Д. и С. Шульц и многие другие. Герцбергом была разработана модель мотивации персонала с учетом факторов удовлетворенности трудом. В теории Олдхэма и Хэкмана представлены объективные факторы работы, связанные с удовлетворенностью трудом.

Данное исследование посвящено изучению удовлетворенности трудом продавцов, работающих в торговой сети.

Актуальность данной темы связана с тем, что торговля относится к бурно развивающимся отраслям, при этом потребность в высококвалифицированном персонале в данной сфере не снижается, а только возрастает. При этом труд продавца является сложным, а требования к его личностной компетентности достаточно высоки. Для работодателя важны не столько специальные профессиональные навыки и опыт работы, сколько личностные особенности продавцов, их умение произвести на покупателя благоприятное впечатление и продать товар.

Таким образом, становится важным выявить, какие личностные особенности продавцов связаны с удовлетворенностью трудом.

Целью данного исследования является выявление взаимосвязи некоторых особенностей личности продавцов с удовлетворенностью трудом.

Задачи исследования:

.        Анализ литературы, связанной с изучением удовлетворенности трудом, профессиональной деятельности и особенностей личности продавцов.

.        подбор методик эмпирического исследования.

.        Проведение исследования.

.        Обработка результатов.

.        Выводы.

Методики:

.        Методика удовлетворенности трудом Розановой.

.        "Интегральная удовлетворенность трудом" Фетискин Н.П., Козлов В.В., Мануйлов Г.М.

3.      Методика Айзенка (EPI).

4.      Методика исследования волевой саморегуляции А.В. Зверькова и Е.В. Эйдмана.

.        Методика Многоуровневый личностный опросник “Адаптивность” (МЛО).

Гипотеза исследования: между личностными особенностями продавцов и их удовлетворенностью трудом существует взаимосвязь.

Предмет исследования: личностные особенности продавцов, удовлетворенность трудом.

Объект исследования: продавцы сети магазинов «Дикси». 30 человек, из них 26 женщин и 4 мужчины. Средний возраст от 25 до 30 лет.

Глава 1. Изучение социально-психологических характеристик личности, связанных с удовлетворенностью трудом

1.1 Удовлетворенность трудом

профессиональный удовлетворенность труд продавец

Удовлетворенность трудом можно рассматривать как интегральную характеристику, которая складывается из удовлетворенности рядом рабочих ситуаций. Она отражает отношение личности к выполняемой работе и условиям труда.

При этом она может выступать как стабильная, устойчивая характеристика, которая не всегда зависит от характеристик самой работы, а может зависеть от личных установок человека на «счастье» и «несчастье», которые практически не меняются с течением времени [35, с.294]. Из этого делается вывод, что на удовлетворенности работой не всегда сказываются внешние изменения: в служебном положении, уровне заработной платы и в условиях труда.

Результаты лонгитюдного исследования близнецов позволяют предполагать, что удовлетворение от работы заложено в человеке генетически и связано с общей удовлетворенностью жизнью. При этом так и не установлено, какой из факторов (удовлетворенность трудом или общая удовлетворенность) является причиной, а какой следствием. Некоторые исследования указывают на то, что с течением времени общая удовлетворенность жизнью начинает оказывать более сильное влияние на удовлетворенность работой. Исследование Харта (1999) показало, что удовлетворенность жизнью у испытуемых была более связана с факторами, которые не связаны с работой (35, с.294). При этом сильная взаимосвязь этих факторов остается неоспоримой, что свидетельствует о важности работы по созданию условий для большей удовлетворенности трудом сотрудниками.

С другой стороны, В. Квинн [12, с.531] указывает на то, что было установлено обратное соотношение: именно удовлетворенность работой является необходимой составляющей общей удовлетворенности жизнью, а степень удовлетворенности работой влияет на все аспекты отношения к жизни. При этом отсутствие удовлетворенности трудом может сказаться даже на состоянии здоровья человека. Так, по данным Томпсона среди неудовлетворенных работой в 3,3 раза больше людей с заболеваниями позвоночника. [12, с.531]

При этом степень удовлетворенности трудом зависит от ожиданий и потребностей человека, т.е. человека могут удовлетворять одни аспекты работы и не удовлетворять другие.

Поскольку работа занимает значительное место в жизни человека, в ней могут найти свое удовлетворение все основные потребности человека.

Потребность как психологическая характеристика отражает состояние нужды в чем-либо, что является необходимым условием нормального функционирования человека, ее можно считать движущей силой развития человека [22, с. 422-425], она выступает как источник активности. Потребности придают жизни целенаправленность. В историческом контексте потребности выступают как функция деятельности человека и являются следствием развития производства. Потребности можно рассматривать как предпосылку и результат трудовой деятельности. В этом контексте удовлетворение потребностей рассматривается как процесс присвоения определенной формы деятельности, обусловленной общественным развитием.

Потребности разделяются на первичные (врожденные, биологические) и вторичные (приобретенные, социальные). Также они могут быть явные и латентные. Эти формы потребностей определяются способами их удовлетворения. По функциям и формам проявления различают экстравертные (направленные вовне, на других людей) и интровертные (направлены на самого себя) потребности. Также потребности могут быть эгоцентрическими и социоцентрическими.

Наиболее известная классификация потребностей принадлежит А. Маслоу. Маслоу разработал иерархическую модель потребностей, которую принято изображать в форме пирамиды, в основании которой находятся потребности более низкого порядка (низшие, биологические), а на вершине - потребности более высокого порядка.

-       Так, внизу пирамиды находятся физиологические потребности: в пище, питье, сне и т.д.,

-       следующий уровень представлен потребностями в безопасности - как биологической, так и психологической и социальной,

-       далее следуют потребности в принадлежности к группе, которые отражают необходимость для человека иметь близких ему людей,

-       на следующем уровне находятся потребности в признании, связанные с тем, что человек стремится добиться того, чтобы окружающие ценили и уважали его способности и дела,

-       верхний уровень представлен потребностью в самоактуализации. Это - высший уровень развития потребностей по Маслоу. Он отражает стремление человека к полному раскрытию себя, своих способностей.

Маслоу утверждал, что потребности более высоких уровней могут возникать у человека только, когда у него удовлетворены потребности более низкого порядка.

Понятие удовлетворенности трудом раскрывается в мотивационной теории, разработанной Герцбергом. Она называется «теория двух факторов» (35, с.282-283). Герцберг говорит о существовании двух видов потребностей: гигиенических, которые обуславливают отсутствие удовлетворенности трудом, и потребностей-мотиваторов, которые способствуют удовлетворенности трудом.

Неудовлетворенность трудом связана с действием гигиенических потребностей. Они связаны с продвижением по службе и заботой о здоровье. Они не связаны с содержанием деятельности, а отражают внешние параметры: организационную политику, особенности межличностных отношений, условия и организацию рабочего места, формы оплаты труда и организации вознаграждений. Если данные условия не соответствуют представлениям и ожиданиям работника, они вызывают неудовлетворенность трудом. При этом, даже если человек доволен гигиеническими условиями, это не означает удовлетворенности работой, а лишь говорит об отсутствии неудовлетворенности. В чем-то гигиенические потребности в понимании Герцберга соотносятся с физиологическими потребностями, потребностями в безопасности и в принадлежности к группе в иерархии Маслоу. И, вслед за Маслоу, Герцберг утверждает, что мотивирующее воздействие высших потребностей (потребностей-мотиваторов) возможно лишь при удовлетворении низших, или гигиенических потребностей.

Потребности-мотиваторы относятся к высшему уровню и стимулируют высокую производительность труда персонала. Они являются атрибутами работы как таковой, связаны с ее содержанием. Они включают в себя специфику индивидуальных производственных заданий, выполняемых работником, уровень ответственности работника, уровень его достижений, признания, продвижения, развития карьеры и профессионального роста. Они сходны с потребностью в самоактуализации по Маслоу. Их удовлетворение достигается через внесение в работу творческого компонента, они стимулируются сложностями, возникающими в работе, также их росту способствуют такие требования к работе, которые требуют от работника всех его знаний и способностей. Если потребности-мотиваторы удовлетворены, человек в целом удовлетворен трудом. Если нет, если работа сотрудника не удовлетворяет уровню сложности и ответственности, необходимому работнику, он не обязательно будет испытывать неудовлетворенность трудом. Просто у него не возникнет ощущения удовлетворенности.

Герцберг утверждал, что потребности-мотиваторы стимулируют работника работать как можно лучше и формируют у него позитивное отношение к своим обязанностям. Следовательно, возможна такая реорганизация работы, которая оптимизирует удовлетворение этих потребностей. В результате была создана модель обогащения содержания работы, в которой разрабатывались варианты расширения участия персонала в планировании, выполнении и оценке работы, направленные на то, чтобы сотрудники могли наиболее полно удовлетворить свои потребности, связанные с удовлетворенностью трудом.

Герцберг разработал следующие пути обогащения работы:

.        Избавление работников от излишнего контроля со стороны менеджмента, предоставление им большей автономности и самостоятельности, что позволит им взять на себя большую ответственность за результаты своего труда и повысит их авторитет, как в собственных глазах, так и в глазах окружающих.

.        Предоставление работникам возможности создавать завершенные продукты, а не отдельные детали, если технологический процесс позволяет это. Возможность создания целостного продукта благоприятствует тому, что работники осознают место своего труда в общем производительном процессе, что положительно сказывается на их самооценке.

.        Работников необходимо обеспечить регулярной обратной связью о производительности их труда и качестве их работы. При этом рекомендуется давать обратную связь непосредственно самому работнику, а не передавать ее через супервизоров.

.        Работников важно настраивать на выполнение новых, нестандартных заданий, а также на профессиональный рост в рамках их специализации.

Следование этим рекомендациям будет стимулировать более активное развитие личности и удовлетворение потребностей человека в достижениях, ответственности и признании.

Таким образом, обогащение содержания работы предполагает создание условий, требующих от работника более высокого уровня знаний и подготовки.

Результаты исследования по внедрению системы обогащения содержания труда, проведенные Паркером в 1998 году, показали, что в результате работники стали более уверенными в себе и в способности эффективно выполнять работу. За счет предоставления им возможности работать более автономно и нести непосредственную ответственность за результаты своего труда, они стали чувствовать себя более эффективными, уверенными в качестве выполнения ими поставленных задач.

Модель обогащения содержания работы легла в основу теории мотивации, разработанной Г. Олдхэмом и Дж. Хэкманом. Они создали теорию характеристик работы. Они стремились ответить на вопрос о том, какие именно параметры работы можно обогатить. В их теории представлены объективно измеряемые факторы работы, коррелирующие с удовлетворенностью трудом и трудовой дисциплиной сотрудников.

По их данным, можно выделить некоторые характеристики работы, влияющие на отношение к ней исполнителей и на их поведение. При этом влияние этих факторов на персонал будет различным, поскольку профессиональные потребности имеют у всех людей разный вес.

Сила мотивации, побуждающей хорошо работать, зависит от силы потребности в профессиональном росте и развитии.

Суть теории характеристик работы заключается в том, что при условии, что человек испытывает сильную потребность в профессиональном росте, некоторые характеристики приводят к определенным психологическим состояниям, которые приводят к усилению мотивации, к более результативному труду и к удовлетворенности.

Принципиально важными параметрами работы в соответствии с теорией Олдхэма и Хэкмана являются [35, с.285]:

.        Разнообразие навыков, т.е. мера использования на рабочем месте различных навыков и способностей. Работа будет тем привлекательней для исполнителя, чем больше навыков и умений требуется для ее выполнения.

.        Идентичность рабочего задания. Более привлекательной будет та работа, в которой есть возможность создать нечто целое, а не отдельную деталь.

.        Важность работы. Более привлекательной является та работа, значение которой для жизни и благополучия других людей достаточно велико.

.        Автономность, т.е. мера самостоятельности работника. Работа будет тем привлекательней, чем больше самостоятельности работник сможет проявить при ее планировании, организации и выполнении.

.        Обратная связь. Привлекательной считается работа, где работник имеет возможность получать достаточное количество информации об эффективности и качестве его труда.

Для усиления действий выделенных факторов Олдхэм и Хэкман разработали ряд рекомендаций [35, с.285-286]:

-       фрагментарные и специализированные операции должны быть объединены так, чтобы у работника появилась возможность создать целостный, завершенный объект. Для этого работнику потребуется более разнообразный набор навыков, а идентичность его работы возрастет.

-       Последовательность выполнения отдельных заданий должна подчиняться естественной логике работы, чтобы в результате можно было получить идентифицируемый предмет. Это стимулирует у работника ощущение идентичности работы и рост чувства значимости.

-       У работника должна быть возможность прямого взаимодействия с заказчиками, которые используют результаты их труда. Это даст работникам возможность обогатить имеющиеся навыки, а также придаст их работе большую автономность и обеспечит их разносторонней обратной связью.

-       У работников должно быть право брать на себя ответственность за выполнение заданий, что придает их работе большую идентичность, способствует росту значимости и автономности работы.

-       Работники должны быть обеспечены регулярной информацией о том, насколько хорошо они справляются со своими обязанностями. Это повышает эффективность обратной связи.

Результаты изучения программ обогащения содержания работы свидетельствуют о том, что усложнение и обогащение содержания некоторых видов деятельности, увеличение степени ответственности работника действительно увеличивают его удовлетворенность трудом и способствуют более полному использованию его возможностей.

Удовлетворенность трудом, как совокупность ряда установок по отношению к работе, складывается из многих компонентов [35, с.291]:

-       удовлетворенность внешними условиями труда,

-       семейные и социальные факторы,

-       наличие возможности реализовать свои ожидания и способности,

-       соответствие работы ведущим мотивам труда,

-       личностные факторы. Сюда относятся такие индивидуальные особенности, как возраст, пол, раса, когнитивные способности, эмоциональная стабильность, умение адаптироваться, производственный опыт, возможность использования всех способностей, знаний, умений и навыков, предпочтения, связанные с использованием свободного от работы времени и т.п.

Л.А. Верещагина [5, с.181]указывает на следующие факторы удовлетворенности трудом:

-       ориентация работника на содержание труда,

-       работа в благоприятных для человека условиях, соответствующих его индивидуальным особенностям,

-       хорошая организация рабочего места и рудового процесса в целом,

-       благоприятные отношения с коллегами и начальством,

-       достаточный уровень заработной платы,

-       наличие перспективы профессионального роста и развития и пр.

В. Квинн [12, с.531-533] дает свое описание факторам, влияющим на удовлетворенность трудом:

-       условия труда. Сюда относятся те условия, которые Герцберг обозначал, как гигиенические факторы: наличие и качество необходимого оборудования, инструмента и прочих вспомогательных средств. В обычных условиях наличие гигиенических факторов воспринимается как естественное и не оказывает влияния на отношение человека к работе, но при их отсутствии у человека резко снижается удовлетворенность трудом. С другой стороны, внимание к факторам гигиены повышает самооценку работника, его мотивацию и преданность делу.

-       заработная плата и чувство защищенности. Они ассоциируются с удовлетворением потребностей низшего порядка в терминологии А. Маслоу. Является необходимым элементом удовлетворенности трудом, но недостаточным, также как и факторы гигиены труда.

-       притязания и дополнительные стимулы. Зависят от индивидуальных особенностей человека, в частности от уровня притязаний, и определяют, какой вид деятельности (рутинный или рискованный, ответственный или исполнительский, стабильный или с возможностями роста и самосовершенствования) выберет человек.

-       отношения с коллегами. Теплые, доверительные отношения с коллегами способствуют удовлетворенности трудом. Причем в некоторых случаях доброжелательные отношения с коллегами могут компенсировать недостатки в организации работы.

-       сексуальные домогательства. Эта категория факторов выделяется В. Квинн отдельно, что обосновывается ее распространенностью и чрезвычайно негативным влиянием на чувство удовлетворенности от работы.

-       бегство. Имеется в виду использование работы как средства психологической защиты. Уход в работу позволяет человеку забыть о неприятной для себя реальности и дает чувство удовлетворенности. Понятие бегства в данном контексте употребляется как синоним понятия «трудоголизм». Термин «трудоголизм» был впервые предложен У. Отсом [1, с. 277] (workaholism) для того, чтобы подчеркнуть природу этого качества и его сходство с зависимостью. Трудоголизм можно рассматривать как одну из форм невроза навязчивых состояний, поскольку работа здесь используется для того, чтобы заглушить негативные переживания от неустроенности личной жизни, страх одиночества или боязнь неудачи.

Обобщая, можно сказать, что удовлетворенность трудом сильно зависит от стиля руководства, характера профессиональных компетенций, внутренней политики организации, от групповых норм и состояния рыночной экономики в целом. Поскольку удовлетворенность работой зависит от многих особенностей работы и от организации рабочего места, меры по реорганизации работы и улучшение условий труда могут привести к росту производительности труда и увеличению чувства удовлетворенности.

Кроме того, Перон (1979) предполагает, что неудовлетворенность трудом может считаться симптомом общей социальной дезадаптации [27].

Если сопоставлять удовлетворенность трудом с профессиональной принадлежностью, получается, что удовлетворенность связана со статусом и степенью ответственности и сложности занимаемой должности. Так, в большей степени удовлетворены трудом индивидуальные предприниматели, квалифицированные специалисты и менеджеры, а в меньшей степени - рабочие перерабатывающей промышленности, работники сферы услуг, деятельность которых не требует специальной подготовки, и работники торговли. [27].

В целом удовлетворенность трудом зависит как от внешних условий, так и от внутренних характеристик (особенностей личности) работника.

1.2 Психологическая характеристика профессиональной деятельности продавца

Профессиональная деятельность является социально значимой, ее выполнение требует от человека владения определенными знаниями, умениями и навыками, а также наличия определенных качеств личности. Выделение видов профессиональной деятельности зависит от содержания труда, т.е. определяется предметов, целями, задачами, средствами и условиями труда. Соотнесение видов профессиональной деятельности с требованиями, предъявляемыми к человеку, образует профессии [11].

Э.Ф. Зеер определяет профессию как социально ценную область приложения физических и духовных сил человека, позволяющую ему получать взамен затраченного труда необходимые средства для существования и развития.

Наиболее известным исследователем профессий в нашей стране является Е.А. Климов. Им было предложено следующее определение профессии: «Профессия - это необходимая для общества, социально ценная и ограниченная вследствие разделения труда область приложения физических и духовных сил человека, дающая ему возможность получать взамен затраченного труда необходимые средства его существования и развития» [11]. То есть профессия является общностью, деятельностью и областью проявления личности, а также развивающейся системой.

Климову принадлежит наиболее популярная у нас классификация профессий.

В ней выделяются типы профессий: человек - живая природа, человек - техника (неживая природа), человек - знаковая, система человек - художественный образ, человек - человек.

Типы профессий в зависимости от целей труда объединяются в классы профессий: гностические, преобразующие, изыскательные.

В зависимости от основных средств труда в классах профессий могут выделяться четыре отдела (иногда профессия может использовать несколько средств труда. Тогда она относится сразу к нескольким отделам): профессии ручного труда, профессии машинно-ручного труда, профессии, связанные с применением автоматизированных и автоматических систем, профессии, связанные с преобладанием функциональных средств труда.

Отделы профессий включены в группы профессий, которые определяются условиями труда: работа с условиями, близкими к бытовым, работа, связанная с пребыванием на открытом воздухе в любую погоду, работа в необычных условиях (на высоте, под водой, под землей и т.п.), работа в условиях повышенной моральной ответственности за жизнь и здоровье людей, или за материальные ценности.

Исходя из данной классификации, профессия продавца относится к типу человек - человек, поскольку ее объектами являются люди. По типу является преобразующей, поскольку ее целью является продажа товара. По признаку основных средств труда относится к отделу профессий ручного труда, хотя, если речь идет о работе на кассе, она будет относиться к профессиям машинно-ручного труда, а высокие требования к личностным качествам продавца могут относить ее к отделу профессий с преобладанием функциональных средств труда. По условиям труда профессия продавец относится к группе работы с условиями, близкими к бытовым (поскольку в нашем исследовании речь идет о работниках торгового зала).

Рассмотрим психологические особенности, которыми должен обладать человек при работе в системе человек - человек [13, с.130-135].

В целом работа сводится к взаимодействию между людьми, поэтому важными являются две группы качеств: связанные с организацией взаимодействия, умением устанавливать и поддерживать контакты, а с другой стороны - знание предмета общения. Для продавцов этим предметом выступает товар, особенности, специфику и свойства которого продавец должен досконально знать и уметь донести до покупателя, при этом способствуя продаже товара.

Субъект должен уметь осуществлять полезные действия по обслуживанию различных потребностей людей (материальных, социальных, духовных).

Исполнительско-двигательная сторона труда имеет следующие особенности: приоритетными являются речевые действия, важны также выразительные движения (мимика, пантомимика) и выразительные свойства внешности (в частности одежды), точность и координация рабочих движений.

Особенности познавательной деятельности определяются сложностью, непостоянностью и частой сменяемостью объектов, нечеткостью границ, разделяющих социальные явления.

Очень важными для работы с людьми являются:

-       Устная речь: четкость, раздельность, удобный для слушателя темп, связность, ясность, понятность содержания высказываний.

-       Умение слушать (владение техниками слушания).

-       наблюдательность к проявлениям чувств, ума и характера человека, к его поведению,

-       способность сопереживать (наличие эмпатии). В области эмоций необходимо иметь способность переживать события каждый раз заново и передавать партнерам свое отношение к ним (повторять информацию много раз без утраты полноты переживаний и яркости описаний),

-       наблюдательность, отзывчивость, доброжелательность, готовность бескорыстно прийти на помощь, терпение и снисходительность.

-       творческий склад ума, что подразумевает умение найти адекватное решение в нестандартной ситуации,

-       особенности саморегуляции: постоянное совершенствование своих умений и навыков, включенность в происходящие события, обновление знаний о социальной ситуации; выдержка, способность сохранять хладнокровие. Умение сообразовывать свое поведение с моральными и юридическими нормами. Сочетание доброты с принципиальной требовательностью к себе и другим.

Противопоказания для выбора таких профессий:

-       дефекты речи,

-       невыразительная речь,

-       замкнутость,

-       погруженность в себя,

-       необщительность,

-       выраженные физические недостатки,

-       нерасторопность, излишняя медлительность,

-       равнодушие к людям.

При этом успешность профессиональной деятельности в профессиях типа «человек-человек» не может быть сведена просто к результативности. [23, с. 302]. Обычно она является интегральным показателем, в который включаются количественные и качественные показатели, психофизиологические затраты, удовлетворенность трудом, оценка человеком своего труда и его оплаты, взаимоотношения с руководством, их оценка труда субъекта и т.п.

Также в профессиях типа «человек-человек» сильно влияние внешней среды, например, социально-экономической политики государства, события общественной жизни.

От продавца во многом зависит успешность работы магазина. В современной ситуации к продавцу обычно не предъявляется требований в области владения профессиональными навыками, опыт работы также необязателен в большинстве торговых сетей.

От продавца, устраивающегося на работу в крупный магазин, требуются две группы качеств:

-       особенности личности, позволяющие установить контакт с покупателем, отсутствие раздражительности, способность расположить к себе,

-       способность запоминать большой объем информации, переключаться с разговора об одном товаре на другой. Это обусловлено тем, что продавцу приходится работать с товаром, который часто обновляется.

В обязанности работников торгового зала входит поддержание порядка в отделе, выкладка товара, контроль качества продукции и т.п.

Поскольку работники торгового зала не занимаются активными продажами, требования к их квалификации обычно невысоко и сводятся к наличию регистрации, санитарной книжки и отсутствию судимостей. Из психологических характеристик таким работникам требуется только готовность много и наряжено работать.

Из требований следует объем вознаграждения для работников торговой сети. Их заработная плата невысока, бонусы и премии незначительны. Индексация заработной платы обычно покрывает только уровень инфляции.

При описанных условиях на должности работников торгового зала идеальными кандидатами, как правило, считаются матери-одиночки 30-45 лет, не имеющие высшего образования, живущие недалеко от торговой точки. Работодатели объясняют свой выбор тем, что эти сотрудницы непритязательны, согласны на предлагаемый уровень зарплаты и на сверхурочную работу. Для них важным является только стабильность в выплатах и наличие минимальных социальных гарантий (больничный, отпуск с сохранением места и т.п.).

Психологическое сопровождение труда продавца в основном связано с развитием коммуникативных навыков.

Швальбе указывают, что генеральная линия ведения разговоров с покупателем должна учитывать следующие правила аргументации: язык должен быть четким и ясным, предложения должны быть короткими, язык должен быть понятен покупателю. При этом информация не должна быть избыточной. Эти правила помогут покупателю получить необходимую информацию о товаре, при этом не вызовут у него раздражения. Также при разговоре с покупателем следует отталкиваться от его особенностей и потребностей, давать покупателю ту информацию, которая будет ему полезна [32, с.47].

Д. Норка также обращает внимание на то, что поведение продавца не должно быть навязчивым и назойливым, потому что это может вызвать у покупателя скорее отторжение, чем желание приобрести навязываемый товар. Также в общении с покупателем необходимо проявлять вежливость, улыбаться, уяснить для себя его намерения. При предложении товара важно начинать с того, что именно данный товар удовлетворяет ключевым потребностям покупателя [18].

Таким образом, профессия продавца предполагает владение следующими основными коммуникативными умениями:

-       открытость, умение установить контакт с покупателем,

-       вежливость, корректность,

-       владение приемами убеждения и техниками слушания,

-       эмоциональная устойчивость, отсутствие раздражительности, бесконфликтность

-       способность переключаться с одного покупателя на другого, меняя при этом стиль общения.

1.3 Психологические характеристики продавцов, связанные с удовлетворенностью трудом

На удовлетворенность трудом оказывают влияние различные факторы. Например, условия труда, уровень заработной платы, возможность самореализации в работе, взаимоотношения с начальством и коллегами и т.п. То же можно сказать и про индивидуальные особенности человека: наличие у него ряда психологических качеств будет способствовать более высокой удовлетворенности трудом. Причем некоторые качества личности связаны с удовлетворенностью трудом вообще, а можно выделить характеристики, которые определяют удовлетворенность трудом в определенной сфере профессиональной деятельности.

Сначала рассмотрим качества, определяющие удовлетворенность трудом в целом.

Шульц указывают, что на удовлетворенность трудом влияют локус контроля и отчуждение. Локус контроля определяет, чему в своей жизни человек склонен приписывать ответственность: внешним силам и обстоятельствам (внешний, экстернальный локус контроля) или себе, своим усилиям (внутренний, интернальный локус контроля). У тех, кто чувствует свою связь с окружающими (не испытывает отчуждения) и имеет внутренний локус контроля, выше удовлетворенность трудом. [35, с.300]

Также повышает удовлетворенность трудом стремление к достижениям, т.е. мера напряженности труда и серьезное отношение к работе. А нетерпеливость, раздражительность, что проявляется в гневе, враждебности, ощущении постоянной нехватки времени снижает удовлетворенность трудом.

Шульц предполагают, что более других удовлетворены трудом люди, которым присуще социальное и корпоративное доверие, т.е. те, кто считает большинство людей и организаций порядочными, готовыми прийти на помощь и заслуживающими доверия.

Также было установлено, что люди, не склонные к неврозам, имеющие высокое самоуважение и самоэффективность, а также внутренних локус контроля, в большей степени удовлетворены работой.

Еще одним фактором, оказывающим влияние на удовлетворенность трудом, является волевая саморегуляция. Изучением роли саморегуляции в трудовой деятельности занимается психология профессионального здоровья. В исследованиях, проводимых под управлением Г.С. Никифорова показано значение саморегуляции в профессиональной деятельности.

Саморегуляцию можно определить как особый уровень программирования деятельности на основе процессов предвидения; управление человеком своими эмоциями, чувствами, переживаниями; целенаправленный сознательный выбор характера и способа действий;

Саморегуляция - это процесс воздействия на собственное физиологическое и нервно-психологическое состояние, который во многом зависит от желания человека управлять собственными эмоциями, и как следствие - поведением.

В общем виде волевая саморегуляция предполагает владение собственным поведением в различных ситуациях и способность управлять своим поведением. Она предполагает четкое осознание цели, настойчивость в ее достижении, сохранение спокойствия на пути достижения цели. Настойчивость характеризуется очень стойким стремлением к достижению цели

Способность к самоуправлению вырабатывается при жизни, т.е., поддается формированию и совершенствованию. Можно сказать, что волевая регуляция формируется и развивается под воздействием контроля человека со стороны общества, а затем попадает в сферу самоконтроля личности и становится саморегуляцией.

Волевая регуляция поведения проявляется как личностный уровень произвольной регуляции, где в качестве одного из средств выступает намеренное изменение смысла действий, приводящее к изменению побуждения. Волевая регуляция может быть достигнута через переоценку значимости мотива, с помощью привлечения дополнительных мотивов, предвидения и переживания последствий действия, актуализации мотивов посредством воображаемых ситуаций и т.п.

Эмоционально-волевой уровень саморегуляции - это комплекс свойств, особенностей и возможностей человека, реализующийся с участием волевых процессов. По-другому его можно назвать самообладанием. Самообладание как волевое свойство личности может быть определено как умение владеть собой, своими действиями и настроением в любой момент времени, даже в моменты сильных переживаний. По-другому самообладание называют выдержкой. Кроме самообладания в понятие волевой саморегуляции включается настойчивость как сила намерений человека, его стремление к завершению начатого дела, умение добиваться поставленной цели, преодолевая трудности на пути к ее достижению.

В некоторых ситуациях требуется строчная волевая регуляция. К таким ситуациям относятся: восполнение дефицита побуждения к действиям при отсутствии их достаточной мотивации, выбор мотивов, целей, видов действия при их конфликте, произвольная регуляция внешних и внутренних действий и психических процессов.

Наличие саморегуляции, способность владеть собой и добиваться поставленной цели способствуют получению удовольствия от выполняемой деятельности и удовлетворенности собой, что положительно сказывается и на удовлетворенности трудом.

С.В. Кошелева указывает на взаимосвязь выполнения производственной деятельности и типа нервной системы. По И.П. Павлову можно выделить сильный и слабый тип нервной системы. При этом сильный тип нервной системы можно разделить на уравновешенный и неуравновешенный, а уравновешенный тип может быть подвижным и инертным. Эти типы определяют типы темперамента. Так, слабый тип соответствует меланхолическому темпераменту, сильный неуравновешенный - холерическому, сильный уравновешенный подвижный отражает наличие у человека сангвинического темперамента, а сильный уравновешенный инертный - флегматического.

Тип нервной системы оказывает влияние на выполнение деятельности [19, с.31-35].

Для слабого типа нервной системы характерно быстрое нарастание возбуждения, за которым также быстро следует торможение. Это вызывает так называемую «усталость от ситуации». Поэтому для меланхоликов в работе важно сохранение привычных условий, ритма, объема, режима работы, требований к выполнению работы. О предстоящих изменениях в работе их следует предупреждать заранее и в мягкой форме. Если изменения происходят резко, неожиданно, или преподносятся в резкой форме, это приводит к снижению объема и качества труда людей слабого типа, у них возможны нервные срывы, неадекватные реакции в процессе деятельности, увеличение количества ошибок.

Неуравновешенный тип нервной системы характеризуется мощным возбуждением и слабым торможением. Таким людям следует избегать незнакомой обстановки, работы в условиях дефицита времени, неожиданностей, значимости и эмоциональной насыщенности ситуаций, так как тогда они становятся неадекватными и неуправляемыми.

У инертного типа нервной системы торможение преобладает над возбуждением. Таким людям важно строго следовать инструкциям руководителя. Как правило, они долго думают над поставленными вопросами, избегают нововведений. Они не способны к быстрой перестройке поведения, им сложно по-другому посмотреть и оценить ситуацию, изменить свое отношение к ней. Они являются надежными исполнителями, но нуждаются в предварительном информировании, «ориентировке», чтобы успеть вовремя принять решение.

Подвижный тип нервной системы является сильным, у него гармонично соотносятся процессы возбуждения и торможения, за счет чего он обладает хорошими адаптивными способностями, он легко ориентируется в любых условиях, демонстрирует адекватную реакцию на изменение условий. Такие люди хорошо владеют собой, они легко вступают в контакт с другими, легко обучаются, склонны к оптимизации условий и требований к деятельности и к выработке на этой основе индивидуального стиля деятельности. Также они проявляют быстроту и находчивость в стрессовых ситуациях.

А. Фернхем и П. Хейвен [28, с. 209] указывают, что в сфере торговли большое значение для эффективности деятельности и удовлетворенности трудом играют экстраверсия и сговорчивость.

Для выявления связи удовлетворенности трудом с экстраверсией и нейротизмом [28, с. 209-225] ими использовался опросник Айзенка (EPI).

Г. Айзенк разработал теорию черт, в которой центральными понятиями являются экстраверсия и интроверсия.

Суть теории Г. Айзенка (EPI) заключается в том, что все элементы личности могут быть расположены иерархически. Вершина представлена суперчертами или типами (экстраверсия, интроверсия, нейротизм, психотизм). Каждая из этих черт состоит из составных черт. Они представляют собой либо более поверхностные характеристики основополагающего типа, либо специфические качества, которые ему присущи. Черты, в свою очередь, состоят из многочисленных привычных реакций, которые формируются из множества специфических реакций. Например, для суперчерты Экстраверсия чертами будут общительность, живость, активность, настойчивость, стремление к успеху, которые, в свою очередь, складываются из таких привычных реакций, как склонность разговаривать с другими людьми, посещение вечеринок и т.п., которые складываются из таких специфических реакций, как улыбка, рукопожатие и т.п. [29, с.315-316].

Экстраверсия и интроверсия являются психологическими чертами личности и отражают коммуникативную сторону личности, означая либо влечение к людям и способность легко войти с ними в контакт, либо затруднения в общении [17, с.146].

Вторую координату своей теории Айзенк обозначил как «нейротизм», т.е. эмоциональную нестабильность. Также как экстраверсия-интроверсия, эта шкала имеет полюсы, на одном из которых находится эмоциональная стабильность, а на другом - невротизм.

В сочетании эти две шкалы позволяют выделить 4 типа личности:

.        Стабильный интроверт. Характризуется следующими качествами: спокойствие, уравновешенность, надежность, контролируемость, миролюбие, внимательность, заботливость, пассивность.

.        Невротичный интроверт. Имеет следующие характеристики: легко поддается переменам настроения, тревожный, ригидный, рассудительный, пессимистичный, замкнутый, необщительный, тихий.

.        Стабильный экстраверт. Имеет следующие характеристики: лидер, беззаботный, покладистый, веселый, отзывчивый, разговорчивый, дружелюбный, общительный.

.        Невротичный экстраверт. Является: ранимым, беспокойным, агрессивным, возбудимым, непостоянным, импульсивным, оптимистичным, активным.

Айзенку удалось установить, что уровень экстраверсии связан с уровнем корковой активации. Следовательно, поскольку интроверты являются высоковозбудимыми, они избегают сильной стимуляции, чем можно объяснить их стремление к уединению. А экстраверты наоборот стремятся к ситуациям, которые могут породить дополнительную стимуляцию, что может объяснить их общительность и открытость новым контактам и неутомимость в общении.

Кроме этого, можно выделить еще ряд различий экстравертов и интровертов:

-       экстраверты терпимее относятся к боли, чем интроверты,

-       экстраверты делают больше пауз в процессе работы, чтобы отвлечься; возбуждение повышает эффективность их поступков, тогда как интровертам оно только мешает.

-       экстраверты предпочитают работу, связанную с людьми, а интроверты - теоретические и научные виды деятельности,

-       интроверты чувствуют себя бодрее по утрам и лучше работают утром, а экстраверты лучше себя чувствуют вечером и успешнее работают во второй половине дня.

Также экстраверты по сравнению с интровертами отличаются более высокой социальной адаптацией.

Различия в уровне нейротизма отражают силу реакции на стимулы автономной нервной системы, причем особенно той ее части (лимбической системы), которая отвечает за мотивацию и выражение эмоций. В целом уровень нейротизма отражает эмоциональную неустойчивость, он характеризуется высоким уровнем тревоги, низким самоуважением, вегетативными расстройствами. Люди с высоким нейротизмом обычно реагируют на болезненные, непривычные, вызывающие беспокойство стимулы быстрее, чем более стабильные личности. Их реакции на подобные стимулы более длительны и продолжаются после прекращения действия стимула.

Так, экстраверты предпочитают работать с более высокими уровнями когнитивных требований, темпа, когнитивной целостности, поэтому они, по сравнению с интровертами, не бывают удовлетворены рутинной, канцелярской работой, а также чаще недовольны руководителями и коллегами [29, 17].

Продавцы-экстраверты, по сравнению с интровертами, более склонны брать отгулы или прогуливать работу, чтобы отвлечься и переключиться на другую деятельность, но при этом они имеют более высокие оценки выполнения работы и общего потенциала.

Экстраверты более отзывчивы и общительны, им проще общаться с незнакомыми людьми (в том числе покупателями), им нравится разнообразие контактов, что обеспечивает их большую удовлетворенность деятельностью в качестве продавцов. При этом высокий уровень нейротизма мешает эффективной работе в торговле.

Удовлетворенности трудом будет способствовать эмоциональная стабильность. Установлено [35, с.300], что люди, более удовлетворенные трудом, лучше приспосабливаются к производственным условиям и обладают большей психической устойчивостью.

В терминологии Г. Айзенка (EPI) у этих людей низкий уровень нейротизма.

В целом люди с высоким уровнем нейротизма менее удовлетворены работой, по сравнению с людьми с низким уровнем нейротизма.

Фернхем и Закер (1986) [28, с. 219] в исследовании с использованием опросника Айзанка, выявили взаимосвязь экстраверсии и нейротизма с оставляющими удовлетворенности трудом:

-       экстраверсия имеет положительную взаимосвязь с удовлетворенностью заработной платой и с общей удовлетворенностью трудом,

-       нейротизм имеет отрицательную взаимосвязь с удовлетворенностью объемом работы, с отношениями с коллегами и заработной платой.

-       шкала лжи (социальной желательности) имеет положительные взаимосвязи с удовлетворенностью характером работы, объемом работы, отношениями с коллегами, заработной платой.

Таким образом, удовлетворенность отдельными компонентами работы будет больше при высоком уровне экстраверсии, низком уровне нейротизма, при склонности человека строго следовать общепринятым нормам поведения.

Авторы считают, что нейротизм связан с более низкой удовлетворенностью работой, так как у людей с высоким уровнем нейротизма проявляется более негативное отношение к миру в целом. Но, если высокий нейротизм является негативной чертой для работы, он играет положительную роль в процессе обучения. Маккензи (1989) связывает это с тем, что негативное влияние чрезмерной эмоциональности может ослабляться высоким уровнем интеллекта и адекватными копинг-стратегиями [28].

Также были выявлены некоторые закономерности в отношении к труду в зависимости от уровня экстраверсии.

-       у экстравертов удовлетворенность трудом повышается при наличии в процессе работы большого количества отвлекающих факторов (включенная музыка, телевизор и т.п.), тогда как у интровертов в таких условиях удовлетворенность трудом падает.

-       экстраверты обычно выполняют работу с большим удовольствием и более качественно, если ожидают вознаграждения за нее, тогда как интровертам для более эффективной деятельности требуется угроза наказания.

-       чем выше уровень экстраверсии, тем более человек чувствителен к обещаниям вознаграждения. Из чего делается практический вывод для мотивации персонала: для мотивирования экстравертов следует использовать поощрение, а для интровертов - наказание.

Выводы по главе 1

Удовлетворенность трудом можно рассматривать как интегральную характеристику, которая складывается из удовлетворенности рядом рабочих ситуаций. Она отражает отношение личности к выполняемой работе и условиям труда.

Понятие удовлетворенности трудом раскрывается в мотивационной теории, разработанной Герцбергом. Она называется «теория двух факторов». Герцберг говорит о существовании двух видов потребностей: гигиенических, которые обуславливают отсутствие удовлетворенности трудом, и потребностей-мотиваторов, которые способствуют удовлетворенности трудом.

Также Герцберг сформулировал теорию обогащения содержания работы, которая предполагает создание условий, требующих от работника более высокого уровня знаний и подготовки.

Модель обогащения содержания работы легла в основу теории мотивации, разработанной Г. Олдхэмом и Дж. Хэкманом. Они создали теорию характеристик работы. Они стремились ответить на вопрос о том, какие именно параметры работы можно обогатить. В их теории представлены объективно измеряемые факторы работы, коррелирующие с удовлетворенностью трудом и трудовой дисциплиной сотрудников.

По их данным, можно выделить некоторые характеристики работы, влияющие на отношение к ней исполнителей и на их поведение. При этом влияние этих факторов на персонал будет различным, поскольку профессиональные потребности имеют у всех людей разный вес.

Профессиональная деятельность является социально значимой, ее выполнение требует от человека владения определенными знаниями, умениями и навыками, а также наличия определенных качеств личности.

Наиболее популярная у нас классификация профессий была разработана Е.А. Климовым.

В ней выделяются типы профессий, которые объединяются в классы профессий, которые можно отнести к отделам профессий, которые включены в группы профессий.

Исходя из данной классификации, профессия продавца относится к типу человек - человек, поскольку ее объектами являются люди. По типу является преобразующей, поскольку ее целью является продажа товара. По признаку основных средств труда относится к отделу профессий ручного труда, хотя, если речь идет о работе на кассе, она будет относиться к профессиям машинно-ручного труда, а высокие требования к личностным качествам продавца могут относить ее к отделу профессий с преобладанием функциональных средств труда. По условиям труда профессия продавец относится к группе работы с условиями, близкими к бытовым (поскольку в нашем исследовании речь идет о работниках торгового зала).

Основными психологическими требованиями к профессии продавца являются коммуникативные качества:

-       открытость, умение установить контакт с покупателем,

-       вежливость, корректность,

-       владение приемами убеждения и техниками слушания,

-       эмоциональная устойчивость, отсутствие раздражительности, бесконфликтность

-       способность переключаться с одного покупателя на другого, меняя при этом стиль общения.

По данным Шульц, удовлетворенность трудом связана с такими качествами личности, как локус контроля (удовлетворенности трудом способствует интернальный локус контроля), включенность человека в систему отношений с окружающими, стремление к достижениям, социальное и корпоративное доверие. Отрицательно на удовлетворенность трудом влияют раздражительность, гневливость и постоянное ощущение нехватки времени.

В исследованиях, проводимых под управлением Г.С. Никифорова рассмотрено значение саморегуляции в профессиональной деятельности.

В общем виде волевая саморегуляция предполагает владение собственным поведением в различных ситуациях и способность управлять своим поведением. Она предполагает четкое осознание цели, настойчивость в ее достижении, сохранение спокойствия на пути достижения цели. Настойчивость характеризуется очень стойким стремлением к достижению цели Наличие саморегуляции, способность владеть собой и добиваться поставленной цели способствуют получению удовольствия от выполняемой деятельности и удовлетворенности собой, что положительно сказывается и на удовлетворенности трудом. Исследованиями Фернхема и Хейвена была установлена взаимосвязь удовлетворенности трудом продавцов с некоторыми особенностями личности. По их данным, продавцы будут в большей степени удовлетворены трудом, если у них будет высокий уровень экстраверсии (открытость, общительность) и при этом низкий уровень нейротизма, т.е. они будут эмоционально стабильны.

Глава 2. Изучение взаимосвязи личностных особенностей сотрудников торговой сети и удовлетворенности трудом

.1 Организация исследования

Целью данного исследования является выявление взаимосвязи некоторых особенностей личности продавцов с удовлетворенностью трудом.

Задачи исследования:

.        Подбор методик эмпирического исследования.

.        Проведение исследования.

.        Обработка результатов.

.        Выводы.

Гипотеза исследования: между личностными особенностями продавцов и их удовлетворенностью трудом существует взаимосвязь.

Предмет исследования: личностные особенности продавцов, удовлетворенность трудом.

Объект исследования: продавцы.

Описание выборки: продавцы магазина «Дикси». 30 человек, из них 26 женщин и 4 мужчины. Средний возраст от 25 до 30 лет.

В исследовании были использованы следующие методики:

         Методика удовлетворенности трудом Розановой. Методика состоит из 14 утверждений, в которых предложено 5 вариантов ответа в зависимости от степени удовлетворенности трудом.

Полученный после обработки показатель отражает степень удовлетворенности трудом сотрудника. Причем чем больше полученный показатель, тем меньше удовлетворенность трудом сотрудника.

         Методика «интегральная удовлетворенность трудом» Методика состоит из 18 вопросов, на которые возможны три варианта ответа: «да», «нет», «не совсем». Методика позволяет выявить следующие компоненты удовлетворенности трудом: интерес к работе, удовлетворенность достижениями в работе, удовлетворенность взаимоотношениями с сотрудниками, удовлетворенность взаимоотношениями с руководством, уровень притязаний в профессиональной деятельности, предпочтение выполняемой работы высокому заработку, удовлетворенность условиями труда, профессиональная ответственность, общая удовлетворенность трудом. Цель методики: выявить выраженность составляющих удовлетворенности трудом. По сумме баллов определяется удовлетворенность тем или иным компонентом трудовой деятельности.

         Методика Айзенка (EPI). Методика состоит из 57 вопросов, на которые надо отвечать «да» или «нет». Цель использования данной методики - выявление экстравсрсии-интроверсии и на оценку эмоциональной стабильности-нестабильности (нейротизма). В методике 3 шкалы: лжи, экстраверсии - интроверсии и нейротизма.

         Методика исследования волевой саморегуляции А.В.Зверькова и Е.В.Эйдмана. Методика состоит из 30 утверждений, на которые надо отвечать «да» или «нет». Цель методики - определение величин индексов волевой саморегуляции по пунктам общей шкалы (В) и индексов по субшкалам "настойчивость" (Н) и "самообладание" (С). Уровень развития волевой саморегуляции может быть охарактеризован в целом и отдельно по таким свойствам характера как настойчивость и самообладание.

5       Методика Многоуровневый личностный опросник “Адаптивность” (МЛО). Методика состоит из 165 утверждений, на которые надо отвечать «да» или «нет». Цель методики - выявить уровень адаптивности испытуемого. В методике выделяются следующие шкалы: адаптивные способности, нервно-психическая устойчивость, коммуникативные особенности, моральная нормативность (достоверность).

2.2 Статистический анализ и описание полученных результатов

Анализ результатов проводился в несколько этапов.

На первом этапе были проанализированы результаты диагностики выборки по методике Розановой, направленной на выявление удовлетворенности трудом. Это дало основание для разделения группы на 2 подгруппы в зависимости от степени удовлетворенности трудом.

На втором этапе были проанализированы результаты диагностики по методикам «Интегральная удовлетворенность трудом», МЛО, исследования волевой саморегуляции и Айзенка (EPI). В процессе анализа результатов диагностики в подгруппах проводился корреляционный анализ.

На третьем этапе была проведена проверка достоверности различий между подгруппами.

Четвертый этап заключался в формулировке выводов.

Рассмотрим результаты диагностики по методике удовлетворенности трудом Розановой.

Таблица 1. Показатели разброса по методике удовлетворенности трудом Розановой

Минимум

Среднее

Максимум

21

34,1

51


Данные таблицы отражают, что минимальные значения результатов соответствуют удовлетворенности трудом, средние значения попадают в диапазон «не вполне удовлетворены», максимальные показатели отражают неудовлетворенность трудом.

Таблица 2. Распределение результатов удовлетворенности трудом по уровням

Шкала значений

значения

вполне удовлетворены

чел.

0


%

0

удовлетворены

чел.

13


%

43

не вполне удовлетворены

чел.

16


%

53

не удовлетворены

чел.

1


%

3

крайне не удовлетворены

чел.

0


%

0


Данные таблицы показывают, что крайних значений по методике ни у кого из испытуемых нет. Нет людей, которые были бы вполне удовлетворены работой, как нет и тех, кто крайне ею не удовлетворен.

Менее половины испытуемых удовлетворены своим трудом, более половины испытуемых не вполне удовлетворены, один человек из выборки не удовлетворен трудом.

Таким образом, можно отметить. что в данной выборке присутствует частичная удовлетворенность трудом.

Для дальнейшего анализа группа была разделена на подгруппы по степени удовлетворенности трудом. Несмотря на неравномерное распределение выборки, в одну группу вошли испытуемые, отметившие, что они удовлетворены трудом (13 человек), а во вторую группу вошли сотрудники не вполне удовлетворенные и не удовлетворенные трудом (17 человек).

Сначала рассмотрим результаты диагностики сотрудников, удовлетворенных трудом.

Таблица 3. Показатели разброса по методике интегральной удовлетворенности трудом в группе с высокой удовлетворенностью трудом

Шкалы

Минимум

Среднее

Максимум

интерес к работе

0

1,8

4

удовлетворенность достижениями в работе

1

2,1

4

удовлетворенность взаимоотношениями с сотрудниками

1

3,2

6

удовлетворенность взаимоотношениями с руководством

1

2,7

6

Уровень притязаний в профессиональной деятельности

0

2,2

4

предпочтение выполняемой работы высокому заработку

0

1,8

4

удовлетворенность условиями труда

0

1,2

4

профессиональная ответственность

0

0,8

2

общая удовлетворенность трудом

13

15,8

20


Таблица отражает достаточно большой разброс оценок. По каждому компоненту удовлетворенности трудом есть люди, как полностью не удовлетворенные данным параметром, так и те, кто им доволен.

Общая удовлетворенность трудом в данной группе колеблется в диапазоне от низких до высоких значений.

Рассмотрим, каким образом распределились оценки общей удовлетворенности трудом по уровням.

Таблица 4. Распределение по уровням общей удовлетворенности трудом в группе с высокой удовлетворенностью трудом по методике Розановой

Шкалы

Значения

низкий уровень удовлетворенности трудом

7


%

54

средний уровень удовлетворенности трудом

чел.

5


%

38

высокий уровень удовлетворенности трудом

чел.

1


%

8


В таблице показано, что более половины испытуемых имеют низкий уровень общей удовлетворенности трудом, менее половины показали средний уровень удовлетворенности трудом, а высокий уровень общей удовлетворенности трудом только у одного испытуемого. То есть, по методике Фетискина, большинство испытуемых в данной группе не удовлетворены своим трудом.

Распределение по уровням в компонентах удовлетворенности трудом представлено на таблице 5.

Таблица 5 Распределение по уровням компонентов удовлетворенности трудом в группе с высокой удовлетворенностью трудом по методике Розановой

Шкалы

ниже среднего

выше среднего


чел.

%

чел.

%

интерес к работе

12

92

1

8

удовлетворенность достижениями в работе

10

77

3

23

удовлетворенность взаимоотношениями с сотрудниками

8

62

5

38

удовлетворенность взаимоотношениями с руководством

10

77

3

23

Уровень притязаний в профессиональной деятельности

8

62

5

38

предпочтение выполняемой работы высокому заработку

9

69

4

31

удовлетворенность условиями труда

12

92

1

8

профессиональная ответственность

10

77

3

23


Из таблицы видно, что значений выше среднего в группе относительно немного. Наибольшее количество, но менее половины, испытуемых удовлетворены взаимоотношениями с сотрудниками и теми требованиями, которые к ним предъявляются на работе. Треть работников указало, что содержание работы для них важнее высокого заработка. Менее четверти работников демонстрируют удовлетворенность достижениями в работе, взаимоотношениями с руководством и мерой профессиональной ответственности. При этом подавляющее большинство работников продемонстрировали отсутствие интереса к работе и неудовлетворенность условиями труда. Наглядно результаты представлены на рис. 1.

Рис. 1. Распределение значений по уровням компонентов удовлетворенности трудом в группе с высокой удовлетворенностью трудом по методике Розановой

На рисунке видно, что во всех шкалах более выраженными являются значения ниже среднего. Наиболее выражены удовлетворенность взаимоотношениями с сотрудниками и уровень притязаний в профессиональной деятельности.

Обобщая, можно отметить, что уровень удовлетворенности трудом в группе, согласно данной методике, невысок, причем наибольшую неудовлетворенность вызывают условия труда и отсутствие интереса к работе.

Таблица 6. Показатели разброса по методике МЛО в группе с высокой удовлетворенностью трудом


Минимум

Среднее

Максимум

Поведенческая регуляция и нервно-психическая устойчивость

4

5,8

8

Коммуникативный потенциал

4

5,2

6

Морально-нравственная нормативность

1

4,5

8

Личностный адаптационный потенциал

2

4,1

7


Исходя из данных таблицы, минимальное значение личностного адаптационного потенциала (ЛАП) соответствует низкой адаптации, среднее значение отражает удовлетворительную адаптацию, а максимальное значение - высокую (нормальную) адаптацию.

Минимальный и средний показатели нервно-психической устойчивости (НПУ) средние, а максимальный показатель выше среднего, то есть, группа в целом устойчивая, обладает адекватной самооценкой и реальным восприятием действительности.

Все показатели коммуникативного потенциала (КП) попадают в диапазон средних значений, т.е. в группе есть определенный уровень развития коммуникативных способностей, но возможны затруднения в построении контактов с окружающими.

По шкале морально-нравственной нормативности (МН) наблюдается значительный разброс значений - от минимально возможных до высоких. Средние значения отражают средний уровень развития МН.

Таблица 7. Распределение по уровням ЛАП в группе с высокой удовлетворенностью трудом

Шкалы

Значения

низкая адаптация

чел.

2


%

15

удовлетворительная адаптация

чел.

6


%

46

высокая адаптация

чел.

5


%

38


Исходя из данных таблицы, основная часть группы имеет удовлетворительную адаптацию, что может проявляться эмоциональными срывами при изменениях внешних условий.

Низкая адаптация в группе практически не выражена.

Более трети испытуемых имеют высокую адаптацию, т.е. они легко приспосабливаются к новым условиям деятельности, быстро входят в коллектив, не конфликтны, эмоционально устойчивы.

Теперь рассмотрим распределение по шкалам методики.

Таблица 8. Распределение по уровням шкал МЛО в группе с высокой удовлетворенностью трудом

Шкалы

ниже среднего

средний уровень

выше среднего


чел.

%

чел.

%

чел.

%

НПУ

0

0

8

62

5

38

КП

0

0

13

100

0

0

МН

4

31

6

46

3

23


По таблице видно, что низкие значения получены только по шкале МН, что отражает неадекватную оценку этими испытуемыми (треть от общего числа) своего места в коллективе, несоблюдение общепринятых норм поведения.

Две трети испытуемых имеют оценки выше среднего по шкале НПУ, что отражает высокую устойчивость и поведенческую регуляцию, адекватную самооценку и восприятие действительности этими испытуемыми.

Менее четверти испытуемых имеют высокие оценки по шкале МН, что отражает реальную оценку ими своей роли в коллективе, ориентацию на соблюдение общепринятых норм поведения.

Все испытуемые показали средний уровень по шкале КП, что говорит о наличии у них коммуникативных способностей, способности устанавливать контакты с окружающими.

По шкале НПУ средние результаты показали примерно две трети испытуемых.

По шкале МН менее половины испытуемых имеют средние результаты.

Графически распределение по уровням методики МЛО показано на рис. 1.

Рис. 2. Распределение по уровням МЛО в группе с высокой удовлетворенностью трудом

По рисунку видно, что по шкалам НПУ и МН преобладают средние оценки, шкала КП представлена только средними оценками, в показателе ЛАП также преобладают средние оценки. Это говорит о том, что группа является удовлетворительно адаптированной, в ней может проявляться эмоциональная неустойчивость, а функционирование группы будет во многом зависеть от требований и условий внешней среды.

Результаты диагностики по методике волевой саморегуляции.

Таблица 9. Показатели разброса по методике волевой регуляции в группе с высокой удовлетворенностью трудом

Шкалы

Минимум

Среднее

Максимум

Настойчивость

1

6,4

15

Самообладание

1

6,2

10

Общая волевая регуляция

5

12,6

23


Данные, представленные в таблице, отражают большой разброс значений - от низких до высоких.

Средние значения настойчивости ниже среднего значения по шкале, таким образом, группе свойственна импульсивность, непоследовательность, неуверенность.

Средние значения самообладания и общей волевой регуляции отражают средние значения по данным шкалам.

Далее рассмотрим распределение результатов по уровням.

Таблица 10. Распределение по уровням волевой регуляции в группе с высокой удовлетворенностью трудом

Шкалы

низкие значения

высокие значения


чел.

%

чел.

%

Настойчивость

9

69

4

31

Самообладание

6

46

7

54

Общая волевая регуляция

8

62

5

38


Из таблицы видно, что по шкале настойчивость более двух третей имеют низкие результаты, а всего треть - высокие. Это говорит о том, что в группе преобладают люди эмоционально лабильные, часто непоследовательные в своих действиях, неуверенные и импульсивные.

По шкале самообладание результаты распределились приблизительно поровну, т.е. среди испытуемых есть как спонтанные, импульсивные, так и эмоционально устойчивые, хорошо владеющие собой в любых ситуациях, сдерживающие свои эмоциональные проявления.

Общая волевая регуляция у двух третей испытуемых низкая, т.е. большинство группы эмоционально неустойчиво, ранимо, не уверено в себе. лишь треть испытуемых являются эмоционально зрелыми активными, самостоятельными.

Графически результаты представлены на рис. 2.

Рис. 3. Распределение по уровням волевой регуляции в группе с высокой удовлетворенностью трудом

На рисунке видно, что в оценках настойчивости и общей волевой регуляции преобладают низкие значения, тогда как в оценке самообладания - высокие. Таким образом, испытуемые умеют владеть собой, но при этом обидчивы, импульсивны и эмоционально не устойчивы.

Таблица 11. Показатели разброса по методике Айзенка (EPI) в группе с высокой удовлетворенностью трудом

Шкалы

Минимум

Среднее

Максимум

Экстраверсия

7

14,9

20

Нейротизм

8

14,4

21


Из данных таблицы следует, что минимальные значения группы соответствуют интроверсии и эмоциональной устойчивости. Максимальные значения отражают экстраверсию и нейротизм. Средние значения отражают среднюю выраженность данных качеств.

Таблица 12. Распределение по уровням методики Айзенка (EPI) в группе с высокой удовлетворенностью трудом

Шкалы

ниже среднего

средний уровень

выше среднего


чел.

%

чел.

%

чел.

%

Экстраверсия

2

15

2

15

9

69

Нейротизм

4

31

4

31

5

38


По таблице видно, что более двух третей испытуемых относятся к экстравертам, тогда как результаты по нейротизму распределились приблизительно поровну.

Это представлено на рис. 3.

Рис. 4. Распределение по уровням методики Айзенка (EPI) в группе с высокой удовлетворенностью трудом

На рисунке видно, что количество интровертов и амбивертов в группе незначительно. По шкале нейротизма около трети испытуемых показали высокий нейротизм, треть продемонстрировало эмоциональную впечатлительность, а треть испытуемых эмоционально устойчивы.

Таким образом, большинство членов группы общительно, открыто внешнему миру, а по эмоциональной стабильности группа является неоднородной.

Далее нами был проведен корреляционный анализ. Проверка нормальности распределения показала, что распределение эмпирически совпадает с нормальным, поэтому нами использовался коэффициент корреляции Пирсона.

Корреляционная таблица представлена в приложении.

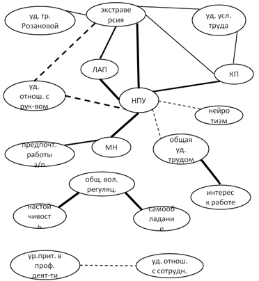
Рис. 5. Корреляционная плеяда взаимосвязей в группе с высокой удовлетворенностью трудом

Условные обозначения:


прямая связь, p≤0,1


прямая связь, p≤0,05


прямая связь, p≤0,01


обратная связь, p≤0,1


обратная связь, p≤0,05


обратная связь, p≤0,01


На рисунке 4 показаны полученные взаимосвязи. Так, видно, что удовлетворенность трудом по методике Розановой имеет всего одну корреляционную связь: статистически достоверную, обратную с уровнем притязаний в профессиональной деятельности. Поскольку чем выше баллы по методике Розановой, тем менее выражена удовлетворенность трудом, мы можем сказать, что чем выше уровень притязаний в профессиональной деятельности, тем выше удовлетворенность трудом.

Общая удовлетворенность трудом по методике Фетискина включена в большое количество взаимосвязей. Выявлены:

-       высокозначимая положительная взаимосвязь с интересом к работе, достоверная положительная взаимосвязь с удовлетворенностью отношениями с руководством, причем эти показатели также положительно связаны между собой на уровне тенденции, то есть увеличение одно из них приведет к увеличению двух остальных

-       достоверная положительная взаимосвязь с удовлетворенностью достижениями в работе,

-       положительная взаимосвязь на уровне тенденции с настойчивостью, положительная достоверная взаимосвязь с общей волевой регуляцией. Оба эти показателя также имеют между собой высокозначимую положительную взаимосвязь. Таким образом, общая удовлетворенность будет выше у людей с высокой общей волевой регуляцией и настойчивостью, причем каждый показатель будет усиливать два остальных.

Также была выявлена положительная взаимосвязь на уровне тенденции между настойчивостью и интересом к работе, т.е., вероятно, что у деятельных, работоспособных людей интерес к работе будет выше.

Удовлетворенность отношениями с руководством имеет обратную взаимосвязь на уровне тенденции с нейротизмом, т.е. этот показатель будет выше у людей уравновешенных, спокойных.

Также удовлетворенность отношениями с руководством имеет обратную взаимосвязь на уровне тенденции с удовлетворенностью отношениями с сотрудниками, т.е. в данной группе, если люди довольны взаимоотношениями с начальством, они не довольны взаимоотношениями с коллегами и наоборот.

Удовлетворенность отношениями с сотрудниками имеет обратную связь на уровне тенденции с удовлетворенностью условиями труда, т.е., чем более сотрудники довольны взаимоотношениями, тем менее им нравятся те условия, в которых они работают, и наоборот.

Удовлетворенность условиями труда имеет высокозначимые взаимосвязи со следующими параметрами: отрицательную - с коммуникативным потенциалом и положительную - с нервно-психической устойчивостью. Таким образом, условия труда вызывают у сотрудников большее удовлетворение, если они обладают высоким уровнем нервно-психической устойчивости, но при этом имеют низкий уровень развития коммуникативных способностей и могут испытывать затруднения в установлении контактов с окружающими.

Нервно-психическая устойчивость имеет высокозначимые положительные взаимосвязи с личностным адаптационным потенциалом и моральной нормативностью, которые также связаны между собой.

При этом ЛАП и МН положительно связаны с предпочтением выполняемой работы высокому заработку, т.е. с уровнем адаптированности личности связано его желание работать в противовес желанию зарабатывать.

Кроме того, оба эти показателя имеют обратную связь на уровне тенденции с удовлетворенностью достижениями в работе, т.е. человек больше доволен своими достижениями при низкой адаптации.

Также показатель моральной нормативности имеет отрицательную достоверную взаимосвязь с профессиональной ответственностью. Получается, что ответственность будет больше, если человек не склонен соблюдать общепринятые нормы.

Удовлетворенность достижениями в работе имеет положительные достоверные взаимосвязи с самообладанием и общей волевой регуляцией, которые также связаны между собой. Таким образом, способность управлять своим поведением и эмоциональная устойчивость сопутствуют удовлетворенности результатами своей работы.

В целом корреляционный анализ позволил установить наличие взаимосвязей удовлетворенности трудом и ее различных компонентов с адаптационным потенциалом личности и с эмоционально-волевой регуляцией. Единственный параметр, с которым не выявлено взаимосвязи - экстраверсия. То есть, можно предположить, что высокая удовлетворенность трудом связана с нервно-психической устойчивостью личности.

Теперь рассмотрим результаты диагностики в группе с низким уровнем удовлетворенности трудом.

Таблица 13. Показатели разброса по методике интегральной удовлетворенности трудом в группе с низкой удовлетворенностью трудом

Шкалы

Минимум

Среднее

Максимум

интерес к работе

0

2,4

6

удовлетворенность достижениями в работе

0

1,6

3

удовлетворенность взаимоотношениями с сотрудниками

0

2,9

6

удовлетворенность взаимоотношениями с руководством

1

2,9

6

Уровень притязаний в профессиональной деятельности

0

1,9

4

предпочтение выполняемой работы высокому заработку

0

1,0

3

удовлетворенность условиями труда

0

1,9

4

профессиональная ответственность

0

1,1

2

общая удовлетворенность трудом

10

15,8

22


Таблица отражает большой разброс по шкалам методики. По всем шкалам минимальные значения говорят об отсутствии удовлетворенности тем или иным компонентом удовлетворенности трудом, а максимальные значения говорят о высоком уровне удовлетворенности данным параметром работы. Таким образом, отношение к работе в данной группе достаточно разнородно.

Если анализировать общую удовлетворенность трудом, можно отметить, что минимальные значения также отражают отсутствие удовлетворенности трудом, в этот же диапазон попадает среднее значение по этой шкале, а максимальное значение отражает высокий уровень удовлетворенности трудом в группе. Таким образом, можно сказать, что в основном члены группы не удовлетворены своей работой, но среди них есть и те, которым их работа нравится.

Рассмотрим, каким образом распределились оценки общей удовлетворенности трудом по уровням.

Таблица 14. Распределение по уровням общей удовлетворенности трудом в группе с низкой удовлетворенностью трудом по методике Розановой

Шкалы

Значения

низкий уровень удовлетворенности трудом

чел.

9


%

53

средний уровень удовлетворенности трудом

чел.

5


%

29

высокий уровень удовлетворенности трудом

чел.

3


%

18


В таблице показано, что более, чем половина испытуемых не удовлетворены трудом, примерно треть испытуемых частично удовлетворены и менее пятой части всех испытуемых в этой группе имеют высокий уровень удовлетворенности трудом. То есть в целом группа скорее не удовлетворена трудом в данной организации.

Распределение по уровням в компонентах удовлетворенности трудом представлено на таблице 15.

Таблица 15 Распределение по уровням компонентов удовлетворенности трудом в группе с низкой удовлетворенностью трудом по методике Розановой

Шкалы

ниже среднего

выше среднего


чел.

чел.

%

интерес к работе

11

65

6

35

удовлетворенность достижениями в работе

11

65

6

35

удовлетворенность взаимоотношениями с сотрудниками

10

59

7

41

удовлетворенность взаимоотношениями с руководством

10

59

7

41

Уровень притязаний в профессиональной деятельности

13

76

4

24

предпочтение выполняемой работы высокому заработку

16

94

1

6

удовлетворенность условиями труда

12

71

5

29

профессиональная ответственность

11

65

6

35


Из таблицы видно, что преобладают значения «ниже среднего», т.е. отражающие неудовлетворенность трудом.

Рассмотрим уровень удовлетворенности трудом. Менее половины испытуемых показали удовлетворенность взаимоотношениями с начальством и сотрудниками. Более трети испытуемых показали наличие у них интереса к работе и удовлетворенность своими достижениями в работе и профессиональную ответственность. Приблизительно треть испытуемых удовлетворена условиями труда и занимаемым на работе положением. Практически никто из группы не предпочел бы свою работу высокому заработку.

Наглядно результаты представлены на рис. 6.

Рис. 6. Распределение значений по уровням компонентов удовлетворенности трудом в группе с низкой удовлетворенностью трудом по методике Розановой

На рисунке видно, что наибольшая неудовлетворенность проявляется в недовольстве заработком, а также соответствию работы способностям и ожиданиям испытуемых, достаточно высока и неудовлетворенность условиями труда.

Наибольшая удовлетворенность трудом наблюдается в оценке взаимоотношений с руководством и сотрудниками, а также в оценке уровня ответственности.

В целом результаты говорят о неудовлетворенности трудом испытуемыми.

Далее рассмотрим результаты диагностики по методике МЛО.

Таблица 16. Показатели разброса по методике МЛО в группе с низкой удовлетворенностью трудом

Шкалы

Минимум

Среднее

Максимум

Поведенческая регуляция и нервно-психическая устойчивость

4

5,9

7

Коммуникативный потенциал

3

4,7

6

Морально-нравственная нормативность

2

4,9

8

Личностный адаптационный потенциал

3

4,5

6


Исходя из данных таблицы, можно сказать, что разброс между минимальными и максимальными значениями не очень велик. Минимальные значения НПУ и ЛАП отражают средний адаптационный уровень, КП и МН выражены ниже среднего. Максимальные значения ПУ и МН отражают высокий уровень адаптированности, КП и ЛАП - средний. Средние значения в группе отражают средние значения методики, т.е. удовлетворительный адаптационный потенциал. Сопоставляя результаты по шкалам, можно сказать, что средине значения НПУ в группе выше, чем показатели КС и МН, т.е. испытуемые способны к регуляции своего поведения, при этом могут испытывать сложности в установлении контактов и адаптации в коллективе.

Таблица 17. Распределение по уровням ЛАП в группе с низкой удовлетворенностью трудом

Шкалы

Значения

низкая адаптация

чел.

0


%

0

удовлетворительная адаптация

чел.

8


%

47

высокая адаптация

чел.

9


%

53


По таблице можно сказать, что низкий уровень адаптации в данной группе отсутствует. Чуть более половины испытуемых имеют высокий уровень адаптации, несколько менее половины испытуемых показали удовлетворительную адаптацию.

То есть, в целом группа достаточно легко адаптируется к новым условиям деятельности, ее члены быстро входят в коллектив, не конфликтны, обладают высокой эмоциональной устойчивостью. Также есть люди, которые имеют различные акцентуации характера, которые могут проявляться при смене деятельности. У этих людей понижена эмоциональная устойчивость, у них возможны асоциальные срывы.

Теперь рассмотрим распределение по шкалам методики.

Таблица 18. Распределение по уровням шкал МЛО в группе с низкой удовлетворенностью трудом

Шкалы

ниже среднего

средний уровень

выше среднего


чел.

%

чел.

%

чел.

%

НПУ

0

0

11

65

6

35

КП

1

6

16

94

0

0

МН

2

12

13

76

2

12


По таблице видно, что значений ниже среднего практически нет, т.е. в основном в группе нет проблем с адаптацией.

Более трети испытуемых имеют высокие значения НПУ, по шкалам КП и МН подавляющее большинство имеет средние оценки. Таким образом, группа имеет достаточно высокий уровень нервно-психической устойчивости, нормальный уровень развития коммуникативного потенциала и моральной норомативности.

Наглядно это представлено на рис. 8.

Рис. 7. Распределение по уровням МЛО в группе с низкой удовлетворенностью трудом

На рисунке видно, что по шкалам поведенческой регуляции и адаптационного потенциала низкие значения отсутствуют совсем. По двум другим шкалам они выражены незначительно. Средние значения более выражены в коммуникативном потенциале, высоких значений больше по шкале поведенческой регуляции. При этом более половины группы имеет высокий личностный адаптационный потенциал.

В целом группа обладает достаточно высоким адаптационным потенциалом с высокой нервно-психической устойчивостью и хорошо развитыми коммуникативными способностями.

Результаты диагностики по методике волевой саморегуляции.

Таблица 19. Показатели разброса по методике волевой регуляции в группе с низкой удовлетворенностью трудом

Шкалы

Минимум

Среднее

Максимум

Настойчивость

2

6,9

16

Самообладание

1

6,9

13

Общая волевая регуляция

6

13,8

23


В таблице показан достаточно большой разброс значений. В целом они колеблются от очень низких до очень высоких.

Средние значения отражают уровень настойчивости ниже среднего, а уровни самообладания и общей волевой регуляции выше среднего. Это означает, что испытуемые импульсивны, могут быть непоследовательны, обладают повышенной чувствительностью, при этом хорошо владеют собой в различных ситуациях, уверены в себе, являются эмоционально зрелыми, активными, независимыми, самостоятельными.

Таблица 20. Распределение по уровням волевой регуляции в группе с низкой удовлетворенностью трудом

Шкалы

низкие значения

высокие значения


чел.

%

чел.

%

Настойчивость

13

76

4

24

Самообладание

9

53

8

47

Общая волевая регуляция

7

41

10

59


Из таблицы видно, что три четверти испытуемых имеют низкие показатели по шкале «настойчивость», четверть из них имеет высокие показатели по этой шкале. То есть, в этой группе часть людей деятельные, работоспособные, тогда как основная масса импульсивны, имеют сниженный фон активности и работоспособности.

Показатели по шкале самообладание поделились почти поровну между низкими и высокими показателями, т.е. половина группы эмоционально устойчива, а вторая половина спонтанна, импульсивна, обидчива.

Показатель общей волевой регуляции является низким менее чем у половины группы, более половины испытуемых показали высокий уровень общей волевой регуляции. Таким образом, в целом группа скорее является эмоционально зрелой, активной, уверенной в себе, а людей ранимых, неуверенных в себе меньшинство.

Рис. 8. Распределение по уровням волевой регуляции в группе с низкой удовлетворенностью трудом

На рисунке показано, что низких значений больше всего по шкале «настойчивость». По шкале «самообладание» низкие значения лишь не на много превосходят высокие, а в показателях общей волевой регуляции преобладают высокие оценки.

Таким образом, в целом группа скорее является уверенной в себе, эмоционально зрелой, активной.

Таблица 21. Показатели разброса по методике Айзенка (EPI) в группе с низкой удовлетворенностью трудом

Шкалы

Минимум

Среднее

Максимум

Экстраверсия

7

14,1

18

Нейротизм

4

14,1

24


Таблица показывает достаточно большой разброс значений по методике. Минимальные значения отражают невыраженность исследуемых качеств, а максимальные значения говорят о высоком уровне проявления данных качеств.

Средние значения отражают среднюю выраженность экстраверсии и нейротизма. таким образом, группа общительна, но не чрезмерно, при этом достаточно уравновешенна.

Таблица 22. Распределение по уровням методики Айзенка (EPI) в группе с низкой удовлетворенностью трудом

Шкалы

ниже среднего

средний уровень

выше среднего


чел.

%

чел.

%

чел.

%

Экстраверсия

3

18

4

24

10

59

Нейротизм

4

24

8

47

5

29


Из таблицы видно, что более половины испытуемых имеют высокий уровень экстраверсии, т.е. основная часть группы является открытой, общительной.

Около половины испытуемых имеют средний уровень нейротизма, что говорит об эмоциональной впечатлительности, четверть испытуемых эмоционально стабильны и менее трети показали высокий уровень нейротизма.

Рис. 9. Распределение по уровням методики Айзенка (EPI) в группе с низкой удовлетворенностью трудом

На рисунке отражено, что менее пятой части испытуемых является необщительными, а более половины группы экстраверты.

По шкале «нейротизм» основная часть испытуемых попадает в диапазон, отражающий средний уровень нейротизма, что говорит об эмоциональной впечатлительности без признаков расшатанности нервной системы.

Далее нами был проведен корреляционный анализ исследуемых признаков. Корреляционная плеяда представлена в приложении.

Рис. 10. Корреляционная плеяда взаимосвязей в группе с низкой удовлетворенностью трудом

Условные обозначения:


прямая связь, p≤0,1


прямая связь, p≤0,05


прямая связь, p≤0,01


обратная связь, p≤0,1


обратная связь, p≤0,05


обратная связь, p≤0,01


По рисунку можно видеть, что количество взаимосвязей между изучаемыми параметрами в данной группе относительно небольшое.

В наиболее количество взаимосвязей включен показатель нервно-психической устойчивости. НПУ связана со всеми шкалами методики МЛО: высокозначимые положительные взаимосвязи обнаружены между НПУ и ЛАП и МН, со шкалой КП связь положительная, достоверная. Таким образом, при увеличении какого-либо из этих показателей, остальные также будут увеличиваться.

Также НПУ имеет отрицательные взаимосвязи на уровне тенденции с нейротизмом и общей удовлетворенностью трудом, т.е. НПУ выше при стабильности личности и понижается с увеличением удовлетворенности трудом.

Отрицательная достоверная взаимосвязь выделена между НПУ и удовлетворенностью отношениями с руководством, т.е. когда НПУ высокая, тогда удовлетворенность взаимоотношениями с руководством низкая.

Высокозначимая положительная связь между НПУ и экстраверсией, т.е. психическая устойчивость подразумевает общительность.

Экстраверсия имеет положительную взаимосвязь на уровне тенденции с удовлетворенностью трудом по методике Розановой. Т.к. методика Розановой имеет обратную шкалу, можно сказать, что удовлетворенность трудом падает по мере возрастания экстраверсии.

Достоверная отрицательная взаимосвязь выявлена между экстраверсией и удовлетворенностью отношениями с руководством, т.е. отношениями с руководством более удовлетворены замкнутые люди.

Также экстраверсия имеет положительные взаимосвязи с показателями ЛАП и КП, а также с удовлетворенностью условиями труда, т.е. все эти показатели будут выше у общительных людей.

При этом удовлетворенность условиями труда положительно связана с коммуникативным потенциалом, т.е. человек будет более доволен условиями своей работы при высоком уровне развития коммуникативных способностей.

Показатель моральной нормативности имеет достоверную положительную взаимосвязь с предпочтением выполняемой работы высокому заработку, т.е. высокий уровень социализации может способствовать желанию выполнять работу ради нее самой.

Общая удовлетворенность трудом имеет высокозначимую положительную взаимосвязь с интересом к работе, т.е., если работа вызывает интерес, это будет положительно сказываться на удовлетворенности.

Общая волевая регуляция положительно высокозначимо связана со шкалами «настойчивость» и «самообладание», т.е. увеличение какого-либо из этих параметров будет способствовать увеличению остальных.

Уровень притязаний в профессиональной деятельности имеет отрицательную взаимосвязь на уровне тенденции с удовлетворенностью отношениями с сотрудниками, т.е. чем более человек доволен отношениями с коллегами, тем меньшие требования он предъявляет к работе.

Обобщая, можно сказать, что между удовлетворенностью трудом и некоторыми особенностями личности в группе с низкой удовлетворенностью трудом выявлены некоторые взаимосвязи. Так, удовлетворенность трудом будет выше при наличии интереса к работе, при низкой нервно-психической устойчивости и при склонности человека к интроверсии.

Далее сопоставим между собой результаты диагностики в группах с высокой и низкой удовлетворенностью трудом.

Сначала сравним между собой средние значения по использованным методикам по группам, а затем проверим достоверность различий между группами.

Таблица 23. Сравнительный анализ средних значений по методике «Интегральная удовлетворенность трудом» в группах с различной удовлетворенностью трудом по методике Розановой

Шкала

высокая удовлетворенность трудом

низкая удовлетворенность трудом

интерес к работе

1,8

2,4

удовлетворенность достижениями в работе

2,1

1,6

удовлетворенность взаимоотношениями с сотрудниками

3,2

2,9

удовлетворенность взаимоотношениями с руководством

2,7

2,9

Уровень притязаний в профессиональной деятельности

2,2

1,9

предпочтение выполняемой работы высокому заработку

1,8

1

удовлетворенность условиями труда

1,2

1,9

профессиональная ответственность

0,8

1,1

общая удовлетворенность трудом

15,8

15,8


По таблице видно, что различные компоненты удовлетворенности трудом по-разному проявляются в группах. При этом средине значения общей удовлетворенности трудом одинаковы в обеих группах.

Наглядно результаты представлены на рис. 11.

Рис. 11. Средние значения по методике «Интегральная удовлетворенность трудом» в группах с различной удовлетворенностью трудом по методике Розановой

На рисунке отражено, что в группе с высокой удовлетворенностью трудом более выражена удовлетворенность достижениями в работе, взаимоотношениями с сотрудниками, уровень притязаний в профессиональной деятельности, значительно выше показатель по предпочтению выполняемой работы высокому заработку.

В группе с низкой удовлетворенностью трудом выше интерес к труду, удовлетворенность отношениями с руководством, условиями труда и показатель профессиональной ответственности.

Таким образом, при одинаковых средних значениях общего показателя удовлетворенности трудом, в разных группах она складывается из сочетания разных факторов.

Таблица 24. Сравнительный анализ средних значений по методике МЛО в группах с различной удовлетворенностью трудом по методике Розановой

Шкала

высокая удовлетворенность трудом

низкая удовлетворенность трудом

Поведенческая регуляция

5,8

5,9

Коммуникативный потенциал

5,2

4,7

Морально-нравственная нормативность

4,5

4,9

Личностный адаптационный потенциал

4,1

4,5


Таблица показывает, что результаты по шкалам МЛО в группах различны. Личностный адаптационный потенциал выше в группе с низкой удовлетворенностью трудом, т.е. они являются более адаптивными к новым условиям, быстрее адаптируются к новой ситуации, более эмоционально устойчивы.

Результаты групп по шкалам методики представлены на рис. 12.

Рис. 12. Средние значения по методике МЛО в группах с различной удовлетворенностью трудом по методике Розановой

По рисунку можно сказать, что поведенческая регуляция выражена приблизительно одинаково в обеих группах. В группе с низкой удовлетворенностью трудом она незначительно выше, чем в группе с высокой удовлетворенностью трудом.

Коммуникативный потенциал более развит в группе с высокой удовлетворенностью трудом.

Моральная нормативность более выражена в группе с низкой удовлетворенностью трудом, что говорит об их более высокой социализации.

Таким образом, испытуемые с низкой удовлетворенностью трудом являются более адаптивными, лучше социализированными по сравнению с испытуемыми. имеющими высокую удовлетворенность трудом.

Таблица 25. Сравнительный анализ средних значений по методике волевой саморегуляции в группах с различной удовлетворенностью трудом по методике Розановой

Шкала

высокая удовлетворенность трудом

низкая удовлетворенность трудом

Настойчивость

6,4

6,9

самообладание

6,2

6,9

Общая волевая регуляция

12,6

13,8


Из таблицы можно сделать вывод, что все показатели волевой регуляции в группе с низкой удовлетворенностью трудом выше, чем во второй группе.

Наглядно это отражено на рис. 13.

Рис. 13. Средние значения по методике волевой саморегуляции в группах с различной удовлетворенностью трудом по методике Розановой

Таким образом, испытуемые с низкой удовлетворенностью трудом в большей степени склонны владеть своим поведением в различных ситуациях, эмоционально зрелые и активные, деятельные, работоспособные, эмоционально устойчивые.

Таблица 26. Сравнительный анализ средних значений по методике Айзенка (EPI) в группах с различной удовлетворенностью трудом по методике Розановой

Шкала

высокая удовлетворенность трудом

низкая удовлетворенность трудом

Экстраверсия

14,9

14,1

Нейротизм

14,4

14,1


По таблице можно сказать, что испытуемые с высокой удовлетворенностью трудом имеют более высокую экстраверсию. Уровень нейротизма в группе с высокой удовлетворенностью трудом незначительно выше, чем в группе с низкой удовлетворенностью трудом.

Рис. 14. Средние значения по методике Айзенка (EPI) в группах с различной удовлетворенностью трудом по методике Розановой

На рисунке отражено, что испытуемые с высокой удовлетворенностью трудом отличаются большей общительностью и меньшей эмоциональной стабильностью по сравнению с испытуемыми с низкой удовлетворенностью трудом.

Теперь рассмотрим проверку достоверности различий. Она проводилась с использованием t-критерия Стьюдента.

Показатель

t эмпирическое

Уровень значимости

Удовлетворенность трудом по методике Розановой

6,31

p≤0,01

Интерес к работе

2,69

p≤0,05

Удовлетворенность отношениями с руководством

2,2

p≤0,05

Уровень притязаний в профессиональной деятельности

1,84

p≤0,1

Удовлетворенность условиями труда

4,01

p≤0,01

Профессиональная ответственность

4,05

p≤0,01

НПУ

2,3

p≤0,05

ЛАП

2,86

p≤0,01

КП

2,06

p≤0,05

МН

2,26

p≤0,05


По таблице можно сказать, что различия между группами существуют по всем использованным методикам, кроме методики Айзенка (EPI) и методики волевой саморегуляции. Таким образом, между группами отсутствуют различия в уровне экстраверсии и нейротизма и в уровне владения собственным поведением, при этом выделяются различия в удовлетворенности трудом и различными компонентами удовлетворенности труда и в адаптационных способностях.

Высокозначимые различия выделены по показателям удовлетворенности трудом по методике Розановой, по удовлетворенности условиями труда, по профессиональной ответственности и по личностному адаптивному потенциалу.

Таким образом, удовлетворенность трудом по методике Розановой в первой группе достоверно выше, чем во второй, что подтверждает правильность нашего разделения выборки на подгруппы. При этом удовлетворенность условиями труда, профессиональная ответственность и личностный адаптивный потенциал выше в группе с низкой удовлетворенностью трудом.

Достоверные различия получены по шкале «интерес к работе», по удовлетворенности отношениями с руководством, по нервно-психической устойчивости, по коммуникативному потенциалу и по моральной нормативности. Все эти показатели выше в группе с низкой удовлетворенностью трудом. Таким образом, испытуемые в этой группе проявляют больший интерес к работе, обладают более адекватной самооценкой, легко устанавливают контакт с окружающими и ориентированы на соблюдение общепринятых норм поведения.

Также выявлено различие на уровне тенденции по уровню притязаний в профессиональной деятельности. Он также выше в группе с низкой удовлетворенностью трудом.

Выводы по главе 2

Проведенное исследование показало, что общий показатель удовлетворенности трудом имеет одинаковые средние значения в группах, при этом в разных группах она складывается из сочетания разных факторов.

В группе с высокой удовлетворенностью трудом более выражена удовлетворенность достижениями в работе, взаимоотношениями с сотрудниками, уровень притязаний в профессиональной деятельности, значительно выше показатель по предпочтению выполняемой работы высокому заработку.

В группе с низкой удовлетворенностью трудом выше интерес к труду, удовлетворенность отношениями с руководством, условиями труда и показатель профессиональной ответственности. Причем все эти различия имеют высокий уровень достоверности.

Личностный адаптационный потенциал выше на уровне высокой значимости в группе с низкой удовлетворенностью трудом, т.е. испытуемые в этой группе являются более адаптивными к новым условиям, быстрее адаптируются к новой ситуации, более эмоционально устойчивы.

Поведенческая регуляция выражена приблизительно одинаково в обеих группах. В группе с низкой удовлетворенностью трудом она незначительно выше, чем в группе с высокой удовлетворенностью трудом. При этом проверка достоверности различий показала. что различия групп по данному фактору достоверны.

Коммуникативный потенциал достоверно более развит в группе с высокой удовлетворенностью трудом.

Моральная нормативность более выражена в группе с низкой удовлетворенностью трудом, что говорит об их более высокой социализации. Данное различие также является достоверным.

Таким образом, испытуемые с низкой удовлетворенностью трудом являются более адаптивными, лучше социализированными по сравнению с испытуемыми, имеющими высокую удовлетворенность трудом.

Все показатели волевой регуляции в группе с низкой удовлетворенностью трудом выше, чем во второй группе. Испытуемые с низкой удовлетворенностью трудом в большей степени склонны владеть своим поведением в различных ситуациях, эмоционально зрелые и активные, деятельные, работоспособные, эмоционально устойчивые.

Испытуемые с высокой удовлетворенностью трудом отличаются большей общительностью и меньшей эмоциональной стабильностью по сравнению с испытуемыми с низкой удовлетворенностью трудом.

Анализ корреляционных связей внутри групп выявил наличие общих для обеих групп взаимосвязей. К ним относятся: высокозначимые положительные взаимосвязи между общей удовлетворенностью трудом и интересом к работе, общей волевой регуляцией и настойчивостью и самообладанием, НПУ и МН, НПУ и ЛАП, МН и предпочтением работы высокому заработку. Видно, что все описанные связи выделены внутри методик, кроме взаимосвязи моральной нормативности и предпочтения выполняемой работы высокому заработку, что устанавливает связь между способностью следовать общепринятым нормам и одним из компонентов удовлетворенности трудом.

Также в обеих группах была выявлена взаимосвязь между коммуникативным потенциалом и удовлетворенностью условиями труда. Но в группе с высокой удовлетворенностью трудом эта взаимосвязь достоверная и отрицательная, т.е. высокий уровень коммуникативных способностей сочетается с низкой удовлетворенностью условиями труда, а в группе с низкой удовлетворенностью трудом взаимосвязь положительная, на уровне тенденции, т.е. развитие коммуникативных способностей может способствовать росту удовлетворенности условиями труда.

Корреляционный анализ в группе с высокой удовлетворенностью трудом позволил установить наличие взаимосвязей удовлетворенности трудом и ее различных компонентов с адаптационным потенциалом личности и с эмоционально-волевой регуляцией. Единственный параметр, с которым не выявлено взаимосвязи - экстраверсия. То есть, можно предположить, что высокая удовлетворенность трудом связана с нервно-психической устойчивостью личности.

В группе с низкой удовлетворенностью трудом удовлетворенность трудом будет выше при наличии интереса к работе, при низкой нервно-психической устойчивости и при склонности человека к интроверсии.

В целом анализ результатов исследования позволяет утверждать, что между удовлетворенностью трудом и некоторыми особенностями личности существует взаимосвязь. Гипотеза работы подтвердилась. Цель достигнута.

Заключение

Данная работа была посвящена изучению удовлетворенности трудом продавцов.

Труд продавца является сложным, требования к его личностной компетентности достаточно высоки, при этом высококвалифицированных кадров не хватает, поэтому для работодателя становятся важны не столько специальные профессиональные навыки и опыт работы, сколько личностные особенности продавцов, их умение произвести на покупателя благоприятное впечатление и продать товар. А эти качества напрямую зависят от того, насколько продавцу нравится его работа. Таким образом, становится важным выявить, какие личностные особенности продавцов связаны с удовлетворенностью трудом.

Удовлетворенность трудом можно рассматривать как интегральную характеристику, которая складывается из удовлетворенности рядом рабочих ситуаций. Она отражает отношение личности к выполняемой работе и условиям труда.

Различными исследованиями были выявлены взаимосвязи удовлетворенности трудом с рядом качеств личности, таких как включенность человека в систему отношений с окружающими, стремление к достижениям, социальное и корпоративное доверие, высокий уровень экстраверсии (открытость, общительность) и при этом низкий уровень нейротизма, т.е. они будут эмоционально стабильны.

Целью данного исследования являлось выявление взаимосвязи некоторых особенностей личности продавцов с удовлетворенностью трудом.

Была выдвинута гипотеза о том, что между личностными особенностями продавцов и их удовлетворенностью трудом существует взаимосвязь.

В исследовании использовались методики удовлетворенности рудом Розановой и интегральная удовлетворенность трудом, методика личностной адаптивности (МЛО), эмоционально-волевой регуляции и методика Айзенка (EPI).

В ходе исследования группа была разделена на две подгруппы в зависимости от удовлетворенности трудом по методике Розановой.

Проведенное исследование показало, что удовлетворенность трудом в разных группах складывается из сочетания разных факторов.

В группе с высокой удовлетворенностью трудом более выражена удовлетворенность достижениями в работе, взаимоотношениями с сотрудниками, уровень притязаний в профессиональной деятельности, значительно выше показатель по предпочтению выполняемой работы высокому заработку.

В группе с низкой удовлетворенностью трудом выше интерес к труду, удовлетворенность отношениями с руководством, условиями труда и показатель профессиональной ответственности. Причем все эти различия имеют высокий уровень достоверности.

Испытуемые с низкой удовлетворенностью трудом являются более адаптивными, лучше социализированными, их личностный адаптивный потенциал в целом выше по сравнению с испытуемыми, имеющими высокую удовлетворенность трудом.

Все показатели волевой регуляции в группе с низкой удовлетворенностью трудом выше, чем во второй группе. Испытуемые с низкой удовлетворенностью трудом в большей степени склонны владеть своим поведением в различных ситуациях, эмоционально зрелые и активные, деятельные, работоспособные, эмоционально устойчивые.

Испытуемые с высокой удовлетворенностью трудом отличаются большей общительностью и меньшей эмоциональной стабильностью по сравнению с испытуемыми с низкой удовлетворенностью трудом.

Анализ корреляционных связей внутри групп выявил наличие взаимосвязей удовлетворенности трудом и ее различных компонентов. В обеих группах выявлена взаимосвязь моральной нормативности и предпочтения выполняемой работы высокому заработку, что устанавливает связь между способностью следовать общепринятым нормам и одним из компонентов удовлетворенности трудом.

Также в обеих группах была выявлена взаимосвязь между коммуникативным потенциалом и удовлетворенностью условиями труда. Но в группе с высокой удовлетворенностью трудом эта взаимосвязь достоверная и отрицательная, т.е. высокий уровень коммуникативных способностей сочетается с низкой удовлетворенностью условиями труда, а в группе с низкой удовлетворенностью трудом взаимосвязь положительная, на уровне тенденции, т.е. развитие коммуникативных способностей может способствовать росту удовлетворенности условиями труда.

Корреляционный анализ в группе с высокой удовлетворенностью трудом позволил установить наличие взаимосвязей удовлетворенности трудом и ее различных компонентов с адаптационным потенциалом личности и с эмоционально-волевой регуляцией. Единственный параметр, с которым не выявлено взаимосвязи - экстраверсия. То есть, можно предположить, что высокая удовлетворенность трудом связана с нервно-психической устойчивостью личности.

В группе с низкой удовлетворенностью трудом удовлетворенность трудом будет выше при наличии интереса к работе, при низкой нервно-психической устойчивости и при склонности человека к интроверсии.

В целом анализ результатов исследования позволяет утверждать, что между удовлетворенностью трудом и некоторыми особенностями личности существует взаимосвязь.

Гипотеза работы подтвердилась. Цель достигнута.

Список литературы

1.      Березовская Р.А. Профессиональное здоровье в управленческой деятельности. // Практикум по психологии менеджмента и профессиональной деятельности. Под ред. Г.С.Никифорова, М.А. Дмитриевой, В.М. Снеткова.-СПБ. : Речь, 2007. - с. 268-296.

.        Большаков А.С. Менеджмент: Стратегия успеха. - СПб., 2002.

.        Вендров Е.Е. Психологические проблемы управления. М., Экономика, 1969.

.        Вересов Н.Н. Психология управления. Москва - Воронеж, 2001. - 223с. Веснин В.Р. Основы менеджмента. - 2-е изд. - М.: ООО ТД «Элит - 2000». - 368 с.

.        Верещагина Л.А. Оценка удовлетворения потребностей работника методом парных сравнений. // Практикум по психологии менеджмента и профессиональной деятельности. Под.ред. Г.С.Никифорова, М.А. Дмитриевой, В.М.Снеткова.-СПБ. : Речь, 2007. - с. 177-180

.        Верещагина Л.А. Оценка удовлетворенности работой. // Практикум по психологии менеджмента и профессиональной деятельности. Под ред. Г.С.Никифорова, М.А. Дмитриевой, В.М. Снеткова.-СПБ. : Речь, 2007. - с. 181-183.

.        Виханский О.С., Наумов А.И. Менеджмент: Учебник, 3-е изд.-М.:Гардарика,1998.

.        Грановская Р.М. Элементы практической психологии. СПб.: Свет, 1997. - 608 с.

9.            Журавлев П.В. Менеджмент персонала: учебное пособие. - М., 2004. - 448 с.

10.    Замфир К. Удовлетворённость трудом. Мнение социолога. - М., 1983

.        Зеер Э.Ф. Психология профессий: Учебное пособие для студентов вузов. М.: Академический Проект; Екатеринбург: Деловая книга, 2003.- 336 с.

.        Квинн В. Прикладная психология. СПб.: Питер, 2000. - 560 с.

.        Климов Е.А. Психология профессионала. М.: изд-во «Институт практической психологии», Воронеж: НПО «МОДЭК», 1996. - 400 с.

.        Маклаков А.Г. Оценка уровня развития адаптационных способностей личности. // Практикум по психологии менеджмента и профессиональной деятельности. Под ред. Г.С.Никифорова, М.А. Дмитриевой, В.М. Снеткова.-СПБ. : Речь, 2007. - с. 127-146.

.        Мескон М., Альберт М., Хедоури Ф., «Основы менеджмента», М.,1995.

.        Моргунов Е.Б. Конспекты по психологии. Личность и организация. М.: Тривола, 1996. 112 с.

.        Нартова-Бочавер С.К. Дифференциальная психология: Уч. пос. М.: Флинта, Московский психолого-социальный институт, 2003. - 280 с.

.        Норка Д. Искусство личных продаж и переговоров. // www.finap.ru

.        Организационная психология: конспект лекций / кН. подг. С.В. Кошелевой. - М.: АСТ; СПб.: Сова, 2005. 125 с.

.        Рабочая книга практического психолога: Пособие для специалистов, работающих с персоналом / Под. ред. А.А. Бодалева, А.А. Деркача, Л.Г. Лаптева. - М.: Изд-во Института Психотерапии, 2003.- 640с.

.        Рогов Е.И. Выбор профессии. Становление профессионала. ВЛАДОС-ПРЕСС, 2003.

.        Словарь практического психолога. / Сост. С.Ю. Головин. Минск.: Харвест, 1997. - 800 с.

.        Травин В.В., Дятлов В.А. Менеджмент персонала предприятия. М.: Юнити, 2002.

.        Управление персоналом: Учебник / Под ред. Т.Ю. Базарова, Б.Л. Еремина. - М., 2001.

.        Управление предприятием и анализ его деятельности / Под ред. В.Н. Титаева. М.: Финансы и статистика, 2001.

.        Уткин Э.А. Управление компанией, - М.: Ассоциация авторов и издателей «Тандем». Изд. «Экмос»,1997.

.        Фернхем А., Хейвен П. Личность и социальное поведение. СПб.: Питер, 2001. - 629с.

.        Хьелл Л., Зиглер Д. Теории личности. СПб.: Питер Пресс, 1997. - 608 с.

.        Цветаев В.М. Кадровый менеджмент: Учебник. - М.: ТК Велби, Изд-во Проспект, 2004.

30.    Шапарь В.Б. Рабочая книга практического психолога.- М.:АСТ; Харьков, 2005.

31.    Швальбе Б., Швальбе Х. Личность, карьера, успех. М.: А/О Издательская группа «Прогресс», «Прогресс-Интер», 1993. - 240 с.

32.    Шейнов В.П. Как управлять другими. Как управлять собой: Искусство менеджера. - М.: АО «Ассиона», 1996. - 232 с.

33.    Шексня С.В. Управление персоналом в современной организации. - М., 1997.

.        Шульц Д., Шульц С. Психология и работа. СПб.: Питер, 2003. - 560 с.

Приложение 1

Удовлетворенность работой

Автор Розанова

Инструкция:

«Перед Вами анкета, содержащая 14 утверждений. Просим Вас оценить каждое из этих утверждений, обведя кружком цифру, соответствующую Вашим представлениям о степени удовлетворенности ваших потребностей, запросов и т.д.»

Утверждение

Вполне удовлетворен

Удовлетворен

Не вполне удовлетворен

Не удовлетворен

Крайне не удовлетворен

1) Организацией, где вы работаете… 2) Физическими условиями ( жара, холод, шум и т.д.) 3) Работой в целом…  4) Слаженностью действий работников… 5) Стилем руководства вашего начальника… 6) Профессиональной компетенцией вашего начальника… 7) Зарплатой в смысле соответствия трудозатратам. 8) Зарплатой в сравнении с тем, сколько за такую же работу платят на других предприятиях… 9) Служебным (профессиональным)  продвижением… 10) Возможностями продвижения… 11) Тем, как вы можете использовать свой опыт и способности… 12) Требованиями работы к интеллекту… 13) Длительностью рабочего дня… 14) В какой степени ваша удовлетворенность работой повлияла бы на ваше решение, если бы вы искали другую работу…

   1     1  1   1    1    1    1     1    1    1    1   1   1      1

   2    2  2   2   2    2    2     2    2    2    2   2   2      2

  3     3  3   3   3    3    3     3    3    3    3   3   3      3

  4    4  4   4   4    4    4     4    4    4    4    4   4       4

  5    5   5   5   5    5    5     5    5    5    5   5   5      5


Суммируются баллы, отмеченные на бланке анкеты. По результатам обследования можно набрать от 14 до 70 баллов. Если человек набирает 40 и более баллов, то это свидетельствует о его неудовлетворенности работой. И, соответственно, чем меньше баллов набирает работник, тем выше у него удовлетворенность работой.

Данная анкета может быть использована и для оценки степени удовлетворенности работой группой работников. В таком случае анализируются средние значения показателей по группе и оценка производится по следующей шкале:

-20 баллов - вполне удовлетворены работой;

-32 балла - удовлетворены;

-44 балла - не вполне удовлетворены;

-60 баллов - не удовлетворены;

свыше 60 баллов - крайне не удовлетворены.

Приложение 2

«Интегральная удовлетворенность трудом» Фетискин Н.П., Козлов В.В., Мануйлов Г.М.

Инструкция к тесту

Прочтите каждое из предложенных утверждений и оцените, насколько оно верно для вас. На отдельном листе бумаги запишите номер утверждения и буквенное обозначение выбранного вами ответа.

Тестовый материал

1.      То, чем я занимаюсь на работе, меня интересует:

1.       да;

2.      отчасти;

.        нет.

2.      За последние годы я добился успехов в своей профессии:

1.       да;

2.      отчасти;

.        нет.

3.      У меня сложились хорошие отношения с членами нашего коллектива:

1.       да;

2.      не со всеми;

.        нет.

4.      Удовлетворение, получаемое от работы, важнее, чем высокий заработок:

1.       да;

2.      не всегда;

.        нет.

5.      Занимаемое мной служебное положение не соответствует моим способностям:

1.       да;

2.      отчасти;

.        нет.

6.      В работе меня прежде всего привлекает возможность узнавать что-то новое:

1.       да;

2.      время от времени;

.        нет.

7.      С каждым годом я ощущаю, как растут мои профессиональные знания:

1.       да;

2.      не уверен;

.        нет.

8.      Люди, с которыми я работаю, уважают меня:

1.       да;

2.      что-то среднее;

.        нет.

9.      В жизни часто бывают ситуации, когда не удается выполнить всю возложенную на вас работу:

1.       да;

2.      среднее;

.        нет.

10.    В последнее время руководство не раз выражало удовлетворение по поводу моей работы:

1.       да;

2.      редко;

.        нет.

11.    Работу, которую я выполняю, не может выполнить человек с более низкой квалификацией:

1.       да;

2.      среднее;

.        нет.

12.    Процесс работы доставляет мне удовольствие:

1.       да;

2.      время от времени;

.        нет.

13.    Меня не устраивает организация труда в нашем коллективе:

1.       да;

2.      не совсем;

.        нет.

14.    У меня часто бывают разногласия с товарищами по работе:

1.       да;

2.      иногда;

.        нет.

15.    Меня редко поощряют за работу:

1.       да;

2.      иногда;

.        нет.

16.    Даже если бы мне предложили более высокий заработок, я бы не сменил место работы:

1.       да;

2.      может быть;

.        нет.

17.    Мой непосредственный руководитель часто не понимает или не хочет понять меня:

1.       да;

2.      иногда;

.        нет.

18.    В нашем коллективе созданы благоприятные условия для труда:

1.       да;

2.      не совсем;

.        нет.

Ключ к тесту

Составляющие удовлетворенности трудом

Утверждения

Максимальный балл

Интерес к работе

1, 6, 12

6

Удовлетворенность достижениями в работе

2, 7

4

Удовлетворенность взаимоотношениями с сотрудниками

3, 8, 14

6

Удовлетворенность взаимоотношениями с руководством

10, 15, 17

6

Уровень притязаний в профессиональной деятельности

5, 11

4

Предпочтение выполняемой работы высокому заработку

4, 16

4

Удовлетворенность условиями труда

13, 18

4

Профессиональная ответственность

9

2

Общая удовлетворенность трудом

1, 2, 3, 4, 5, 6, 7, 8, 9, 10, 11, 12, 13, 14,

28


Дешифратор к ключу

Для получения общей оценки удовлетворенности своим трудом и ее составляющих необходимо ответы перевести в баллы с помощью следующей таблицы:

Утверждения

Варианты ответов

Утверждения

Варианты ответов


а

b

c


а

b

c

1

2

1

0

10

2

1

0

2

2

1

0

11

2

1

0

3

2

1

0

12

0

1

2

4

2

1

0

13

0

1

2

5

2

1

0

14

0

1

2

6

2

1

0

15

0

1

2

7

2

1

0

16

2

1

0

8

2

1

0

17

0

1

2

9

0

1

2

18

2

1

0


Суждение об общей и парциальной удовлетворенности трудом (УТ) производится на основе сопоставления полученных баллов с максимальными показателями, приведенными в ключе обработки.

·              Средний уровень УТ определяется в 45-55%-ном диапазоне от общей суммы баллов.

·              Низкий уровень УТ характеризуется диапазоном 1-44%,

·              Высокий - выше 56%.

Источники

·              Интегральная удовлетворенность трудом / Фетискин Н.П., Козлов В.В., Мануйлов Г.М. Социально-психологическая диагностика развития личности и малых групп. - М., Изд-во Института Психотерапии. 2002. C.470-473.

Приложение 3

 

Многоуровневый личностный опросник “Адаптивность” (МЛО-АМ) А.Г. Маклакова и С.В. Чермянина

Назначение теста

Диагностика адаптивности испытуемого по следующим параметрам: адаптивные способности, нервно-психическая устойчивость, моральная нормативность.

Инструкция к тесту

Ответьте “Да” или “Нет” на приведенные ниже утверждения.

Тестовый материал

1.      Бывает, что я сержусь.

2.      Обычно по утрам я просыпаюсь свежим и отдохнувшим.

.        Сейчас я примерно так же работоспособен, как и всегда.

.        Судьба определенно несправедлива ко мне.

.        Запоры у меня бывают очень редко.

.        Временами мне очень хотелось покинуть свой дом.

.        Временами у меня бывают приступы смеха или плача, с которыми я никак не могу справиться.

.        Мне кажется, что меня никто не понимает.

.        Считаю, что если кто-то причинил мне зло, то я должен ответить ему тем же.

.        Иногда мне в голову приходят такие нехорошие мысли, что лучше о них никому не рассказывать.

.        Мне бывает трудно сосредоточиться на какой-либо задаче или работе.

.        У меня бывают часто странные и необычные переживания.

.        У меня отсутствовали неприятности из-за моего поведения.

.        В детстве я одно время совершал мелкие кражи.

.        Бывало, что я целыми днями или даже неделями ничего не мог делать, потому что никак не мог заставить себя взяться за работу.

.        Сон у меня прерывистый и беспокойный.

.        Моя семья относится с неодобрением к той работе которую я выбрал.

.        Бывали случаи, что я не сдерживал обещаний.

.        Голова у меня болит часто.

.        Раз в неделю или чаще я без всякой видимой причины внезапно ощущаю жар во всем теле.

.        Было бы хорошо, если бы почти все законы отменили.

.        Состояние моего здоровья почти такое же, как у большинства моих знакомых (не хуже).

.        Встречая на улице своих знакомых или школьных друзей, с которыми я давно не виделся, я предпочитаю проходить мимо, если они со мной не заговаривают первыми.

.        Большинству людей, которые меня знают, я нравлюсь.

.        Я человек общительный.

.        Иногда я так настаиваю на своем, что люди теряют терпение.

.        Большую часть времени настроение у меня подавленное.

.        Теперь мне трудно надеяться на то, что я чего-нибудь добьюсь в жизни.

.        У меня мало уверенности в себе.

.        Иногда я говорю неправду.

.        Обычно я считаю, что жизнь стоящая штука.

.        Я считаю, что большинство людей способны солгать, чтобы продвинуться по службе.

.        Я охотно принимаю участие в собраниях и других общественных мероприятиях.

.        Я ссорюсь с членами моей семьи очень редко.

.        Иногда я испытываю сильное желание нарушить правила приличия или кому-нибудь навредить.

.        Самая трудная борьба для меня это борьба с самим собой.

.        Мышечные судороги или подергивания у меня бывают крайне редко (или почти не бывают).

.        Я довольно безразличен к тому, что со мной будет.

.        Иногда, когда я себя неважно чувствую, я бываю раздражительным.

.        Часто у меня такое чувство” что я сделал что-то не то или даже что-то плохое.

.        Некоторые люди до того любят командовать, что меня так и тянет делать все наперекор, даже если я знаю, что они правы.

.        Я часто считаю себя обязанным отстаивать то, что нахожу справедливым.

.        Моя речь сейчас такая же, как всегда (ни быстрее, ни медленнее, нет ни хрипоты, ни невнятности).

.        Я считаю, что моя семейная жизнь такая же хорошая, как у большинства моих знакомых.

.        Меня ужасно задевает, когда меня критикуют или ругают.

.        Иногда у меня бывает чувство, что я просто должен нанести повреждение себе или кому-нибудь другому.

.        Мое поведение в значительной мере определяется обычаями тех, кто меня окружает.

.        В детстве у меня была компания, где все старались стоять друг за друга.

.        Иногда меня так и подмывает с кем-нибудь затеять драку.

.        Бывало, что я говорил о вещах, в которых не разбираюсь.

.        Обычно я засыпаю спокойно и меня не тревожат никакие мысли.

.        Последние несколько лет я чувствую себя хорошо.

.        У меня никогда не было ни припадков, ни судорог.

.        Сейчас мой вес постоянен (я не худею и не полнею).

.        Я считаю, что меня часто наказывали незаслуженно.

.        Я легко плачу.

.        Я мало устаю.

.        Я был бы довольно спокоен, если бы у кого-нибудь из моей семьи были неприятности из-за нарушения закона.

.        С моим рассудком творится что-то неладное.

.        Чтобы скрыть свою застенчивость, мне приходится затрачивать большие усилия.

.        Приступы головокружения у меня бывают очень редко (или почти не бывают).

.        Меня беспокоят сексуальные вопросы.

.        Мне трудно поддерживать разговор с людьми, с которыми я только что познакомился.

.        Когда я пытаюсь что-то сделать, часто замечаю, что у меня дрожат руки.

.        Руки у меня такие же ловкие и проворные, как и прежде.

.        Большую часть времени я испытываю общую слабость.

.        Иногда, когда я смущен, я сильно потею, и меня это очень раздражает.

.        Бывает, что я откладываю на завтра то, что должен сделать сегодня.

.        Думаю, что я человек обреченный.

.        Бывали случаи, что мне было трудно удержаться, чтобы что-нибудь не стащить у кого-нибудь или где-нибудь, например в магазине.

.        Я злоупотреблял спиртными напитками.

.        Я часто о чем-нибудь тревожусь.

.        Мне бы хотелось быть членом нескольких кружков или обществ.

.        Я редко задыхаюсь, и у меня не бывает сильных сердцебиений.

.        Всю свою жизнь я строго следую принципам, основанным на чувстве долга.

.        Случалось, что я препятствовал или поступал наперекор людям просто из принципа, а не потому, что дело было действительно важным.

.        Если мне не грозит штраф и машин поблизости нет, я могу перейти улицу там, где мне хочется, а не там, где положено.

.        Я всегда был независимым и свободным от контроля со стороны семьи.

.        У меня бывали периоды такого сильного беспокойства, что я даже не мог усидеть на месте.

.        Зачастую мои поступки неправильно истолковывались.

.        Мои родители и (или) другие члены моей семьи придираются ко мне больше, чем надо.

.        Кто-то управляет моими мыслями.

.        Люди равнодушны и безразличны к тому, что с тобой случится.

.        Мне нравится быть в компании, где все подшучивают друг над другом.

.        В школе я усваивал материал медленнее, чем другие.

.        Я вполне уверен в себе.

.        Никому не доверять самое безопасное.

.        Раз в неделю или чаще я бываю очень возбужденным и взволнованным.

.        Когда я нахожусь в компании, мне трудно найти подходящую тему для разговора.

.        Мне легко заставить других людей бояться себя, и иногда я это делаю ради забавы.

.        В игре я предпочитаю выигрывать.

.        Глупо осуждать человека, обманувшего того, кто сам позволяет себя обманывать.

.        Кто-то пытается воздействовать на мои мысли.

.        Я ежедневно выпиваю много воды.

.        Счастливее всего я бываю, когда один.

.        Я возмущаюсь каждый раз, когда узнаю, что преступник по какой-либо причине остался безнаказанным.

.        В моей жизни был один или несколько случаев, когда я чувствовал, что кто-то посредствомгипноза заставляет меня совершать те или иные поступки.

.        Я редко заговариваю с людьми первым.

.        У меня никогда не было столкновений с законом.

.        Мне приятно иметь среди своих знакомых значительных людей это как бы придает мне вес в собственных глазах.

.        Иногда, без всякой причины у меня вдруг наступают периоды необычайной веселости.

.        Жизнь для меня почти всегда связана с напряжением.

.        В школе мне было очень трудно говорить перед классом.

.        Люди проявляют по отношению ко мне столько сочувствия и симпатии, сколько я заслуживаю.

.        Я отказываюсь играть в некоторые игры, потому что у меня это плохо получается.

.        Мне кажется, что я завожу друзей с такой же легкостью, как и другие.

.        Мне неприятно, когда вокруг меня люди.

.        Мне, как правило, везет.

.        Меня легко привести в замешательство.

.        Некоторые из членов моей семьи совершали поступки, которые меня пугали.

.        Иногда у меня бывают приступы смеха или плача, с которыми я никак не могу справиться.

.        Мне бывает трудно приступить к выполнению нового задания или начать новое дело.

.        Если бы люди не были настроены против меня, я в жизни достиг бы гораздо большего.

.        Мне кажется, что меня никто не понимает.

.        Среди моих знакомых есть люди, которые мне не нравятся.

.        Я легко теряю терпение с людьми.

.        Часто в новой обстановке я испытываю тревогу.

.        Часто мне хочется умереть.

.        Иногда я бываю так возбужден, что мне бывает трудно заснуть. .

.        Часто я перехожу на другую сторону улицы, чтобы избежать встречи с тем, кого я увидел.

.        Бывало, что я бросал начатое дело, так как боялся, что я не справлюсь с ним.

.        Почти каждый день случается что-нибудь, что пугает меня.

.        Даже среди людей я чувствую себя одиноким.

.        Я убежден, что существует лишь одно-единственное правильное понимание смысла жизни.

.        В гостях я чаще сижу в стороне и разговариваю с кем-нибудь одним, чем принимаю участие в общих развлечениях.

.        Мне часто говорят, что я вспыльчив.

.        Бывает, что я с кем-нибудь посплетничаю.

.        Часто мне бывает неприятно, когда я пытаюсь предостеречь кого-либо от ошибок, а меня понимают неправильно.

.        Я часто обращаюсь к людям за советом.

.        Часто, даже тогда, когда для меня мне складывается все хорошо, я чувствую, что мне все безразлично.

.        Меня довольно трудно вывести из себя.

.        Когда я пытаюсь указать людям на их ошибки или помочь, они часто понимают меня неправильно.

.        Обычно я спокоен и меня нелегко вывести из душевного равновесия.

.        Я заслуживаю сурового наказания за свои проступки.

.        Мне свойственно так сильно переживать свои разочарования, что я не могу заставить себя не думать о них.

.        Временами мне кажется, что я ни на что не пригоден.

.        Бывало, что при обсуждении некоторых вопросов’ я, особо не задумываясь, соглашался с мнением других.

.        Меня весьма беспокоят всевозможные несчастья.

.        Мои убеждения и взгляды непоколебимы.

.        Я думаю, что можно, не нарушая закона, попытаться найти в нем лазейку.

.        Есть люди, которые мне настолько неприятны, что я в глубине души радуюсь, когда они получают нагоняй за что-нибудь.

.        У меня бывали периоды, когда я из-за волнения терял сон.

.        Я посещаю всевозможные общественные мероприятия, потому что это позволяет побывать среди людей.

.        Можно простить людям нарушение правил, которые они считают неразумными.

.        У меня есть дурные привычки; которые настолько сильны, что бороться с ними просто бесполезно.

.        Я охотно знакомлюсь с новыми людьми.

.        Бывает, что неприличная и даже непристойная шутка у меня вызывает смех.

.        Если дело у меня идет плохо, мне сразу хочется все бросить.

.        Я предпочитаю действовать согласно собственным планам, а не следовать указаниям других.

.        Люблю, чтобы окружающие знали мою точку зрения.

.        Если я плохого мнения о человеке или даже презираю его, почти не стараюсь скрыть это от него.

.        Я человек нервный и легко возбудимый.

.        Все у меня получается плохо, не так, как надо.

.        Будущее кажется мне безнадежным.

.        Люди довольно легко могут изменить мое мнение, даже если до этого оно казалось мне окончательным.

.        Несколько раз в неделю у меня бывает чувство, что должно случиться что-то страшное.

.        Чаще всего я чувствую себя усталым.

.        Я люблю бывать на вечерах и просто в компаниях.

.        Я стараюсь уклониться от конфликтов и затруднительных положений.

.        Меня часто раздражает, что я забываю, куда кладу вещи.

.        Приключенческие рассказы мне нравятся больше, чем о любви.

.        Если я захочу сделать что-то, но окружающие считают, что этого делать не стоит, я легко могу отказаться от своих намерений.

.        Глупо осуждать людей, которые стремятся взять от жизни все, что могут.

.        Мне безразлично, что обо мне думают другие.

Ключ к тесту

Достоверность (Д)

·              “Нет”: 1, 10, 19, 31, 51, 69, 78, 92, 101, 116, 128, 138, 148.

Адаптивные способности (АС)

·              “Да”: 4, 6, 7, 8, 9, 11, 12, 14, 15, 16, 17, 18, 20, 21, 22, 24, 27, 28, 29, 30, 33, 36, 37, 39, 40, 41, 42, 43, 46, 47, 50, 56, 57, 59, 60, 61, 63, 64, 65, 67, 68, 70, 71, 72, 73, 75, 77, 79, 80, 81, 82, 83, 84, 86, 88, 89, 90, 91, 93, 94, 95, 96. 98, 99, 102, 103, 104, 106, 108, 109, 110, 111, 112, 113, 114, 115, 117, 118 119, 120, 121. 122. 123, 124, 125, 126, 129, 131, 133, 135, 136, 137, 139, 141, 142, 143, 145, 146, 149, 150, 151, 152, 153, 154, 155, 156, 157, 158, 161, 162, 164, 165

·              “Нет”: 2, 3, 5, 13, 23, 25, 26, 32, 34, 35, 38, 44, 45, 48, 49, 52, 53, 54, 55, 58, 62, 66, 74, 76, 85, 87, 97, 100, 105, 107, 127, 130, 132, 134, 140, 144, 147, 159, 160, 163

Нервно-психическая устойчивость (НПУ)

·              “Да”: 4, 6, 7, 8, 11, 12, 15, 16, 17, 18, 20, 21, 28, 29, 30, 37, 39, 40, 41, 47, 57, 60, 63, 65, 67, 68, 70, 71, 73, 75, 80, 82, 83, 84, 86, 89, 94, 95, 96, 98, 102, 103, 108, 109, 110, 111, 112, 113, 115, 117, 118, 119, 120, 122, 123, 124, 129, 131, 135, 136, 137, 139, 143, 146, 149, 153v 154, 155, 156, 157, 158, 161, 162

·              “Нет”: 2, 3, 5, 23, 25, 32, 38, 44, 45, 49, 52, 53, 54, 55, 58, 62, 66, 87, 105, 127, 132, 134, 140

Коммуникативные особенности (КО)

·              “Да”: 9, 24, 27, 33, 46, 61, 64, 81, 88, 90, 99, 104, 106, 114, 121, 126, 133, 142, 151, 152

·              “Нет”: 26, 34, 35, 48, 74, 85, 107, 130, 144, 147, 159

Моральная нормативность (МН)

·              “Да”: 14, 22, 36, 42, 50, 56, 59, 72, 77, 79, 91, 93, 125, 141, 145, 150, 164, 165

·              “Нет”: 13, 76, 97, 100, 160, 163.

Обработка результатов теста

Обработка результатов осуществляется путем подсчета количества совпадений ответов испытуемого с ключом по каждой из шкал. Начинать обработку следует со шкалы достоверности, чтобы оценить стремление обследуемого представить себя в более социально-привлекательном виде. Если обследуемый набирает по шкале достоверности более 10 баллов, результат тестирования следует считать недостоверным и после проведения разъяснительной беседы необходимо повторить тестирование.

Источники

·              Многоуровневый личностный опросник “Адаптивность” (МЛО-АМ) А.Г. Маклакова и С.В. Чермянина / Практическая психодиагностика. Методики и тесты. Учебное пособие. Ред. и сост. Райгородский Д.Я. - Самара, 2001. С.549-558.

Приложение 4

Исследование типа темперамента тест-опросник Г.Айзенка (EPI)

Цель исследования: определить уровни экстраверсии эмоциональной устойчивости и тип темперамента.

Процедура исследования

Исследование типа темперамента можно проводить и с одним испытуемым, и с небольшой группой. В последнем случае должна быть обеспечена строгая самостоятельность ответов участников тестирования.

Количество текстов опросника и бланков должно соответствовать количеству опрашиваемых. Бланк для ответов представляет собой лист с напечатанными на нем номерами вопросов от 1 до 57 и расположенной рядом с номерами колонкой для ответов "Да" или "Нет".

В задачи экспериментатора входит раздача опросников, бланков, ручек или карандашей и чтение инструкции.

Инструкция испытуемому: "Вам предлагается ответить на 57 вопросов. Внимательно читайте эти вопросы и по ходу чтения в бланке проставляйте Ваш ответ, который может быть либо "Да" либо "Нет". Постарайтесь представить типичные ситуации и дайте первый "естественный" ответ без долгих раздумий. Помните, здесь нет "хороших" и "плохих" ответов. Выбранный Вами ответ на вопрос запишите в бланке для ответов против соответствующего номера. Старайтесь не оставлять вопросы без ответа".

Опросник

1.      Часто ли Вы испытываете тягу к новым впечатлениям, чтобы отвлечься, испытать сильные ощущения?

2.      Часто ли Вы чувствуете, что нуждаетесь в друзьях, которые могут Вас понять, ободрить, выразить сочувствие?

.        Считаете ли Вы себя беззаботным человеком?

.        Очень ли Вам трудно отказываться от своих намерений?

.        Вы обдумываете свои дела не спеша и предпочитаете подождать, прежде чем действовать?

.        Всегда ли Вы сдерживаете свои обещания, даже если это Вам невыгодно?

.        Часто у Вас бывают спады и подъемы настроения?

.        Вы обычно действуете и говорите без долгого обдумывания?

.        Возникало ли у Вас когда-нибудь чувство, что Вы несчастны, хотя никакой серьезной причины для этого не было?

.        Верно ли, что на спор Вы сделали бы почти все, что угодно?

.        Смущаетесь ли Вы, когда хотите познакомиться с человеком противоположного пола, который симпатичен Вам?

.        Бывает ли, что, разозлившись, Вы выходите из себя?

.        Часто ли Вы действуете под влиянием минутного настроения?

.        Часто ли Вы беспокоитесь из-за того, что сделали или сказали что-либо, чего не следовало?

.        Вы обычно предпочитаете чтение книг встречам с людьми?

.        Верно ли, что Вас легко обидеть?

.        Любите ли Вы часто бывать в компаниях?

.        Бывают ли у Вас мысли, которыми Вам хотелось бы делиться с другими людьми?

.        Верно ли, что Вы иногда настолько полны энергии, что все "горит" в руках, а иногда совсем вялы?

.        Стараетесь ли Вы ограничить круг своих .знакомств небольшим числом самых близких друзей?

.        Вы много мечтаете?

.        Когда на Вас кричат. Вы отвечаете тем же?

.        Вас часто беспокоит чувство вины?

.        Все ли Ваши привычки хороши?

.        Способны ли Вы дать волю своим чувствам и вовсю-повеселиться в компании?

.        Можно ли сказать, что нервы у Вас часто бывают напряжены до предела?

.        Считают ли Вас человеком живым и веселым?

.        После того как дело сделано, часто ли Вы возвращаетесь к нему и думаете, что могли бы сделать лучше?

.        Верно ли, что Вы обычно молчаливы и сдержаны, когда находитесь среди людей?

.        Бывает ли, что Вы передаете слухи?

.        Бывает ли, что Вам не спится из-за того, что в голову лезут разные мысли?

.        Верно ли, что Вы предпочтете узнать о чем-то в книге, нежели спросить об этом у других людей?

.        Бывают ли у Вас сильные сердцебиения?

.        Нравится ли Вам работа, требующая напряженного внимания?

.        Бывают ли у Вас приступы дрожи?

.        Верно ли, что Вы всегда говорите о знакомых Вам людях только хорошее, даже тогда, когда уверены, что они об этом не узнают?

.        Верно ли, что Вам неприятно бывать в компании, где постоянно подшучивают друг над другом?

.        Верно ли, что Вы раздражительны?

.        Нравится ли Вам работа, требующая быстроты действия?

.        Верно ли, что Вам нередко не дают покоя мысли о разных неприятностях и "ужасах", которые могли бы произойти, хотя все кончилось благополучно?

.        Верно ли, что Вы неторопливы в движениях?

.        Вы когда-нибудь опаздывали на свидание или работу?

.        Вам часто снятся кошмары?

.        Верно ли, что Вы такой любитель поговорить, что никогда не упустите удобного случая побеседовать с незнакомым человеком?

.        Беспокоят ли Вас какие-нибудь боли?

.        Вы сильно бы огорчились, если бы долго не смогли видеться со своими друзьями?

.        Можете ли Вы назвать себя нервным человеком?

.        Есть ли среди Ваших знакомых такие, которые Вам явно не нравятся?

.        Могли бы Вы сказать, что Вы уверенный в себе человек?

.        Легко ли Вас задевает критика Ваших недостатков или недостатков Вашей работы?

.        Вы считаете, что трудно получить настоящее удовольствие от мероприятий, в которых много участников?

.        Беспокоит ли Вас чувство, что Вы чем-то хуже других?

.        Вы легко бы сумели внести оживление в скучную компанию?

.        Бывает ли, что Вы говорите о вещах, в которых не разбираетесь?

.        Беспокоитесь ли Вы о своем здоровье?

.        Вы любите подшучивать над другими?

.        Страдаете ли Вы от бессонницы?

Обработка результатов

Для определения типа темперамента необходимо определить величины показателей экстраверсии и невротизма. А для оценки надежности этих показателей подсчитывают величину показателя искренности. Величина показателей измеряется в баллах, подсчитываемых как количество совпадений ответов испытуемого с вопросами шкал.

Индекс искренности ("И") представляет собой количество совпадений ответов испытуемых с ответами по следующим вопросам: Ответ "Да" по вопросам №6, 24, 36; Ответ "Нет" на вопросы №12, 18, 30, 42, 48, 54.

Показатель экстраверсии ("Э") равен величине совпадений ответов испытуемых с такими: Ответ "Да" по вопросам №1, 3, 8, 10, 13, 17, 22, 25, 27, 39, 44, 46, 49, 53, 56;

Ответ "Нет" на вопросы №5, 15, 20, 29, 32, 34, 37, 41, 51.

Показатель невротизма - это величина совпадений ответов "Да" с такими вопросами соответствующей шкалы №2, 4, 7, 9, 11, 14, 16, 19, 21, 23, 26, 28, 31, 33, 35, 38, 40, 43, 45, 47, 50, 52, 55, 57.

Вторым шагом в ходе обработки результатов является построение схемы типов темперамента.

Темперамент и его основные свойства можно представить в виде точки проекции величины экстраверсии и эмоциональной устойчивости, полученной путем пересечения перпендикуляров, восстановленных к соответствующим значениям осей (рис. 3).

Анализ результатов

Результаты имеет смысл анализировать, если ответы испытуемого были достаточно искренними и величина индекса "И" не превышает 4 балла.

По мнению Г.Айзенка (EPI), сочетания экстраверсии-интроверсии и невротизма-эмоциональной устойчивости будучи свойствами темперамента, определяют его тип.

Свойства экстраверсии и интроверсии противоположны, равно как и вторая пара, то есть невротизм-эмоциональная устойчивость.

Их можно представить на континууме, где величины одного из показателей, например экстраверсии "Э" 0-12 означают отсутствие экстраверсии, то есть интроверсию, а величины 13-24 - ее выраженность.

_________6__________12__________18__________24

интроверсия экстраверсия

Уровень экстраверсии устанавливают с помощью таблицы.

Индекс экстраверсии "Э"

Уровень экстраверсии-интроверсии

0-6  7-12  13-18  19-24

высокая интроверсия  средняя интроверсия  средняя экстраверсия  высокая экстраверсия



Аналогичное соотношение имеют полярные свойства невротизма - эмоциональной устойчивости. Их уровни определяются на основе тех же интервалов, что и уровня экстраверсии-интроверсии.

В общем смысле экстраверсия - это направленности личности на окружающих людей и события, интроверсия направленность личности на ее внутренний мир, а невротизм - понятие, синонимичное тревожности, проявляется как эмоциональная неустойчивость, напряженность, эмоциональная возбудимость, депрессивность.

Динамическое проявление этих свойств связано со скоростью выработки условных рефлексов, их прочностью, балансом процессов возбуждения-торможения в центральной нервной системе и уровнем активации коры головного мозга со стороны ретикулярной формации.

Так, экстраверт, по сравнению с интровертом, быстрее вырабатывает условные рефлексы, обладает большей терпимостью к боли, но меньшей терпимостью к сенсорной депривации, вследствие чего не переносит монотонности, чаще отвлекается во время работы. Типичными поведенческими проявлениями экстраверта являются общительность, импульсивность, недостаточный самоконтроль, хорошая приспособляемость к среде, открытость в чувствах. Он отзывчив, жизнерадостен, уверен в себе, стремится к лидерству, имеет много друзей, несдержан, стремится к развлечениям, любит рисковать, остроумен, не всегда обязателен.

Интроверта можно узнать по ряду особенностей поведения. Он часто погружен в себя, испытывает трудности, устанавливая контакты с людьми и адаптируясь к реальности. В большинстве случаев интроверт спокоен, уравновешен, миролюбив, его действия продуманны и рациональны. Круг друзей у него невелик. Интроверт любит планировать будущее, задумываясь над тем, что и как будет делать, не склонен поддаваться моментным побуждениям, пессимистичен, не любит волнений, придерживается заведенного жизненного порядка. Он контролирует свои чувства и редко ведет себя агрессивно, обязателен.

На одном полюсе невротизма (высокий уровень) находятся так называемые нейротики, отличающиеся нестабильностью; неуравновешенностью нервно-психических процессов, эмоциональной неустойчивостью, а также лабильностью вегетативной нервной системы. Поэтому они легко возбудимы, для них характерна изменчивость настроения, чувствительность, а также тревожность, мнительность, медлительность, нерешительность.

Другой полюс невротизма (низкий уровень) - это эмоционально-стабильные лица, характеризующиеся спокойствием, уравновешенностью, решительностью.

Вслед за характеристикой вышеприведенных пар свойств темперамента можно приступить к характеристике типов темперамента. Типы темперамента представлены на схеме (рис. 3).

На рис. №3 тип темперамента определяется в точках пересечения показателей экстраверсии и невротизма, восстановленных на соответствующих осях шкал в том или ином октанте. При этом темпераменту сангвиника соответствует экстраверсия и эмоциональная устойчивость, холерика - экстраверсия и невротизм, то есть эмоциональная неустойчивость, флегматика - интроверсия и эмоциональная устойчивость, а меланхолика - интроверсия и невротизм.

Если точка пересечения перпендикуляров попала в площадь малого круга радиусом в 6 единиц, то тип темперамента у испытуемого слабо выражен, а если она находится в пределах разности площадей большого и малого кругов - то тип темперамента ярко выражен.

Темперамент во многом определяет особенности характера человека. Сангвиники обычно бывают общительными, открытыми, разговорчивыми, живыми, инициативными, но часто беззаботными и не всегда склонны доводить начатое дело до конца. У холериков часты смены настроения, они активны, но в то же время импульсивны, бывают обидчивыми и агрессивными и в большинстве своем оптимистичны. В темпераменте флегматика особенно заметны размеренность, спокойствие, надежность. Они миролюбивы, но отличаются пассивностью. Меланхолики - это очень чувствительные люди, обычно наблюдательны, но потому тревожны, малообщительны, быстро раздражаются и много переживают, пессимистичны.


Понимая значение темперамента в регуляции динамики психической деятельности и в сохранении жизненных констант организма, можно продумать рекомендации для развития ряда свойств темперамента испытуемого посредством коррекции некоторых черт характера.

Например, в сангвиниках важно поощрять трудолюбие, склонность к новизне, но при этом нужно контролировать нагрузки, чтобы они были в разумных пределах. Им следует тренировать дисциплинированность и учиться деловым контактам и четкости.

Холерикам с их выраженными лидерскими качествами желательно следить за позитивностью отношений с окружающими, не "выяснять отношений" в моменты конфликтов, а обсуждать возникшие проблемы позже в спокойной ситуации, контролировать стремление подчинять себе других людей, направить усилия на собственное эстетическое воспитание.

Трудолюбивым флегматикам стоит порекомендовать тренировать свой социальный интеллект (понимание людей, наблюдательность за переживаниями других, налаживание контактов и т.п.). В ряде случаев из-за скромности у них не всегда адекватная самооценка, которую в этих случаях важно повысить.

Меланхоликам с их вдумчивостью и повышенной сензитивностью не стоит спешить включаться в виды деятельности и общения, где жесткая субординация. Им тоже нужно контролировать и рефлексировать свое отношение к другим (особенно избегать сильной веры в чей-то авторитет), настраиваться на успех в работе, а для этого рассчитывать сроки выполнения ее отдельных звеньев или частей. Для развития контактности и общительности желательно брать общественные нагрузки, позволяющие вступать в разные взаимоотношения с другими людьми, стараться участвовать в разных мероприятиях, выступать с докладами на конференциях.

Приложение 5

«Исследование волевой саморегуляции» тест-опросник А.В. Зверькова и Е.В. Эйдмана

Цель исследования: определить уровень развития волевой саморегуляции.

Процедура исследования

Исследование волевой саморегуляции с помощью тест-опросника проводится либо с одним испытуемым, либо с группой. Чтобы обеспечить независимость ответов испытуемых, каждый получает текст опросника, бланк для ответов, на котором напечатаны номера вопросов и рядом с ними графа для ответа.

Инструкция испытуемому. "Вам предлагается тест, содержащий 30 утверждений. Внимательно прочитайте каждое и решите, верно или неверно данное утверждение по отношению к Вам. Если верно, то в листе для ответов против номера данного утверждения поставьте знак "плюс" (+), а если сочтете, что оно по отношению к Вам неверно, то "минус" (-).

Тест

1.      Если что-то не клеится, у меня нередко появляется желание бросить это дело.

2.      Я не отказываюсь от своих планов и дел, даже если приходится выбирать между ними и приятной компанией.

.        При необходимости мне нетрудно сдержать вспышку гнева.

.        Обычно я сохраняю спокойствие в ожидании опаздывающего к назначенному времени приятеля.

.        Меня трудно отвлечь от начатой работы.

.        Меня сильно выбивает из колеи физическая боль.

.        Я всегда стараюсь выслушать собеседника, не перебивая, даже если не терпится ему возразить.

.        Я всегда "гну" свою линию.

.        Если надо, я могу не спать ночь напролет (например, работа, дежурстве) и весь следующий день быть в "хорошей форме".

.        Мои планы слишком часто перечеркиваются внешними обстоятельствами.

.        Я считаю себя терпеливым человеком.

.        Не так-то просто мне заставить себя хладнокровно наблюдать волнующее зрелище.

.        Мне редко удается заставить себя продолжать работу после серии обидных неудач.

.        Если я отношусь к кому-то плохо, мне трудно скрывать свою наприязнь к нему.

.        При необходимости я могу заниматься своим делом в неудобной и неподходящей обстановке.

.        Мне сильно осложняет работу сознание того, что ее необходимо во что бы то ни стало сделать к определенному сроку.

.        Считаю себя решительным человеком.

.        С физической усталостью я справляюсь легче, чем другие.

.        Лучше подождать только что ушедший лифт, чем подниматься по лестнице.

.        Испортить мне настроение не так-то просто.

.        Иногда какой-то пустяк овладевает моими мыслями, не дает покоя, и я никак не могу от него отделаться.

.        Мне труднее сосредоточиться на задании или работе, чем другим.

.        Переспорить меня трудно.

.        Я всегда стремлюсь довести начатое дело до конца.

.        Меня легко отвлечь от дел.

.        Я замечаю иногда, что пытаюсь добиться своего наперекор объективным обстоятельствам.

.        Люди порой завидуют моему терпению и дотошности.

.        Мне трудно сохранить спокойствие в стрессовой ситуации.

.        Я замечаю, что во время монотонной работы невольно начинаю изменять способ действия, даже если это порой приводит к ухудшению результатов.

.        Меня обычно сильно раздражает, когда "перед носом" захлопываются двери уходящего транспорта или лифта.

Обработка результатов

Цель обработки результатов - определение величин индексов волевой саморегуляции по пунктам общей шкалы (В) и индексов по субшкалам "настойчивость" (Н) и "самообладание" (С).

Каждый индекс - это сумма баллов, полученная при подсчете совпадений ответов испытуемого с ключом общей шкалы или субшкалы.

В вопроснике б маскировочных утверждений. Поэтому общий суммарный балл по шкале "В" должен находиться в диапазоне от 0 до 24, по субшкале "настойчивость" - от О до 16 и по субшкале "самообладание" - от 0 до 13:

Ключ для подсчета индексов волевой саморегуляции.

Общая шкала

1-, 2+, 3+, 4+, 5+,6-, 7+, 9+, 10-, 11+, 13-, 14-, 16-, 17+, 18+, 20+, 21-, 22-, 24+, 25-, 27+, 28-, 29-, 30-

"Настойчивость"

1-, 2+, 5+, 6-, 9+, 10-, 11+, 13-, 16-, 17+, 18+, 20+, 22-, 24+, 25-, 27+

"Самообладание"

3+, 4+, 5+, 7+, 13-, 14-, 16-, 21-, 24+, 27+, 28-, 29-, 30-


Анализ результатов

В самом общем виде под уровнем волевой саморегуляции понимается мера овладения собственным поведением в различных ситуациях, способность сознательно управлять своими действиями, состояниями и побуждениями.

Уровень развития волевой саморегуляции может быть охарактеризован в целом и отдельно по таким свойствам характера как настойчивость и самообладание.

Уровни волевой саморегуляции определяются в сопоставлении со средними значениями каждой из шкал. Если они составляют больше половины максимально возможной суммы совпадений, то данный показатель отражает высокий уровень развития общей саморегуляции, настойчивости или самообладания. Для шкалы "В" эта величина равна 12, для шкалы "Н" - 8, для шкалы "С" - 6.

Высокий балл по шкале "В" характерен для лиц эмоционально зрелых, активных, независимых, самостоятельных. Их отличает спокойствие, уверенность в себе, устойчивость намерений, реалистичность взглядов, развитое чувство собственного долга. Как правило, они хорошо рефлексируют личные мотивы, планомерно реализуют возникшие намерения, умеют распределять усилия и способны контролировать свои поступки, обладают выраженной социально-позитивной направленностью. В предельных случаях у них возможно нарастание внутренней напряженности, связанной со стремлением проконтролировать каждый нюанс собственного поведения и тревогой по поводу малейшей его спонтанности.

Низкий балл наблюдается у людей чувствительных, эмоционально неустойчивых, ранимых, неуверенных в себе. Рефлексивность у них невысока, а общий фон активности, как правило, снижен. Им свойственна импульсивность и неустойчивость намерений. Это может быть связано как с незрелостью, так и с выраженной утонченностью натуры, не подкрепленной способностью к рефлексии и самоконтролю.

Субшкала "настойчивость" характеризует силу намерений человека - его стремление к завершению начатого дела. На положительном полюсе - деятельные, работоспособные люди, активно стремящиеся к выполнению намеченного, их мобилизируют преграды на пути к цели, но отвлекают альтернативы и соблазны, главная их ценность - начатое дело. Таким людям свойственно уважение социальным нормам, стремление полностью подчинить им свое поведение. В крайнем выражении возможна утрата гибкости поведения, появление маниакальных тенденций. Низкие значения по данной шкале свидетельствуют о повышенной лабильности, неуверенности, импульсивности. которые могут приводить к непоследовательности и даже разбросанности поведения. Сниженный фон активности и работоспособности, как правило, компенсируется у таких лиц повышенной чувствительностью, гибкостью, изобретательностью, а также тенденцией к свободной трактовке социальных норм.

Субшкала "самообладание" отражает уровень произвольного контроля эмоциональных реакций и состояний. Высокий балл по субшкале набирают люди эмоционально устойчивые, хорошо владеющие собой в различных ситуациях. Свойственное им внутреннее спокойствие, уверенность в себе освобождает от страха перед неизвестностью, повышает готовность к восприятию нового, неожиданного и, как правило, сочетается со свободой взглядов, тенденцией к новаторству и радикализму. Вместе с тем стремление к постоянному самоконтролю, чрезмерное сознательное ограничение спонтанности может приводить к повышению внутренней напряженности, преобладанию постоянной озабоченности и утомляемости.

На другом полюсе данной субшкалы - спонтанность и импульсивность в сочетании с обидчивостью и предпочтением традиционных взглядов ограждают человека от интенсивных переживаний и внутренних конфликтов, способствуют невозмутимому фону настроения.

Социальная желательность высоких показателей по шкале неоднозначна. Высокие уровни развития волевой саморегуляции могут быть связаны с проблемами в организации жизнедеятельности и отношениях с людьми. Часто они отражают появление дезадаптивных черт и форм поведения. отличие от них низкие уровни настойчивости и самообладания в ряде случаев выполняют компенсаторные функции. Но также свидетельствуют о нарушениях в развитии свойств личности и ее умении строить отношения с другими людьми и адекватно реагировать на те или иные ситуации.

Получив информацию об осознаваемых особенностях саморегуляции, можно разработать программу совершенствования, отметив те свойства, которые в первую очередь нуждаются в развитии или коррекции.

Приложение 6.

Сводная таблица результатов

 

розанова

интерес к работе

удовлетворенность достижениями в работе

удовлетворенность взаимоотношениями с сотрудниками

удовлетворенность взаимоотношениями с руководством

Уровень притязаний в профессиональной деятельности

предпочтение выполняемой работы высокому заработку

удовлетворенность условиями труда

профессиональная ответственность

общая удовлетворенность трудом

Экстраверсия

Нейротизм

Настойчивость

самообладание

Общая волевая регуляция

Поведенческая регуляция

Коммуникативный потенциал

Морально-нравственная нормативность

Личностный адаптационный потенциал

31

1

1

2

2

2

4

1

1

14

7

19

5

1

6

8

6

8

7

2

42

4

1

3

3

3

2

1

2

19

7

19

4

4

8

4

4

5

3

3

41

2

2

5

1

2

0

1

2

15

13

4

8

2

10

7

4

5

5

4

33

5

0

4

5

2

0

4

1

21

15

5

10

3

13

5

4

5

4

5

21

3

4

4

2

3

0

2

1

19

7

8

14

8

22

7

5

4

4

6

25

0

2

2

3

2

3

2

0

14

13

8

2

10

12

6

5

5

4

7

34

0

3

3

4

1

1

3

0

15

15

8

5

1

6

6

6

4

5

8

32

4

1

1

5

1

4

2

0

18

13

9

1

4

5

7

5

7

6

9

39

2

0

1

2

4

2

2

0

13

17

10

2

9

11

7

5

7

6

10

35

3

0

2

2

2

3

2

2

16

14

13

16

6

22

7

5

8

6

11

41

1

0

3

3

1

1

2

1

12

15

13

8

15

23

7

4

3

4

12

36

4

3

5

1

2

0

3

2

20

17

13

7

7

14

6

5

4

4

13

40

2

2

5

1

1

2

2

0

15

18

13

2

6

8

7

5

5

5

14

32

2

4

2

4

1

1

1

1

16

16

15

4

8

12

4

4

3

2

15

26

1

1

3

2

2

1

4

1

15

17

15

3

4

7

8

4

5

5

16

29

0

2

4

1

3

1

0

2

13

15

16

5

3

8

4

5

1

2

17

39

0

3

4

4

2

1

0

0

14

9

18

11

5

16

4

3

5

3

18

32

3

2

5

2

1

2

0

0

15

18

10

8

18

7

6

7

6

19

35

4

2

2

2

4

0

3

1

18

16

21

15

7

22

5

5

2

3

20

29

2

2

3

1

4

0

2

2

16

20

21

4

6

10

5

5

4

3

21

36

6

3

6

4

0

1

1

1

22

18

22

2

4

6

6

5

6

5

22

32

2

1

6

2

0

2

0

0

13

15

11

8

5

13

4

5

4

3

23

32

3

4

2

3

2

3

1

2

20

18

20

9

9

18

5

5

2

3

24

35

1

2

0

5

1

2

1

1

13

13

12

4

10

14

6

5

4

4

25

51

4

3

0

4

2

1

2

2

18

11

15

7

11

18

5

6

6

5

26

33

2

1

0

2

2

0

3

0

10

15

16

6

4

10

7

5

5

5

27

32

3

2

3

6

3

0

1

1

19

18

9

15

8

23

5

6

3

4

28

42

0

3

1

6

3

1

1

1

16

8

24

8

9

17

5

4

5

4

29

36

1

0

5

1

1

0

1

2

11

18

14

2

15

17

6

5

5

5

30

23

0

1

4

2

4

2

0

0

13

16

18

3

7

10

5

6

5

4


Приложение 7

Результаты диагностики по группам

Группа «удовлетворенных» трудом

высокая

розанова

интерес к работе

удовлетворенность достижениями в работе

удовлетворенность взаимоотношениями с сотрудниками

удовлетворенность взаимоотношениями с руководством

Уровень притязаний в профессиональной деятельности

предпочтение выполняемой работы высокому заоаботку

удовлетворенность условиями труда

профессиональная ответственность

общая удовлетворенность трудом

Экстраверсия

Нейротизм

Настойчивость

самообладание

Общая волевая регуляция

Поведенческая регуляция

Коммуникативный потенциал

Морально-нравственная нормативность

Личностный адаптационный потенциал

1

31

1

1

2

2

2

4

1

1

14

7

19

5

1

6

8

6

8

7

2

21

3

4

4

2

3

0

2

1

19

7

8

14

8

22

7

5

4

4

3

25

0

2

2

3

2

3

2

0

14

13

8

2

10

12

6

5

5

4

4

32

4

1

1

5

1

4

2

0

18

13

9

1

4

5

7

5

7

5

32

2

4

2

4

1

1

1

1

16

16

15

4

8

12

4

4

3

2

6

26

1

1

3

2

2

1

4

1

15

17

15

3

4

7

8

4

5

5

7

29

0

2

4

1

3

1

0

2

13

15

16

5

3

8

4

5

1

2

8

32

3

2

5

2

1

2

0

0

15

19

18

10

8

18

7

6

7

6

9

29

2

2

3

1

4

0

2

2

16

20

21

4

6

10

5

5

4

3

10

32

2

1

6

2

0

2

0

0

13

15

11

8

5

13

4

5

4

3

11

32

3

4

2

3

2

3

1

2

20

18

20

9

9

18

5

5

2

3

12

32

3

2

3

6

3

0

1

1

19

18

9

15

8

23

5

6

3

4

13

23

0

1

4

2

4

2

0

0

13

16

18

3

7

10

5

6

5

4


Группа «неудовлетворенных» трудом

высокая

розанова

интерес к работе

удовлетворенность достижениями в работе

удовлетворенность взаимоотношениями с сотрудниками

удовлетворенность взаимоотношениями с руководством

Уровень притязаний в профессиональной деятельности

предпочтение выполняемой работы высокому заоаботку

удовлетворенность условиями труда

профессиональная ответственность

общая удовлетворенность трудом

Экстраверсия

Нейротизм

Настойчивость

самообладание

Общая волевая регуляция

Поведенческая регуляция

Коммуникативный потенциал

Морально-нравственная нормативность

Личностный адаптационный потенциал

1

42

4

1

3

3

3

2

1

2

19

7

19

4

4

8

4

4

5

3

2

41

2

2

5

1

2

0

1

2

15

13

4

8

2

10

7

4

5

5

3

33

5

0

4

5

2

0

4

1

21

15

5

10

3

13

5

4

5

4

4

34

0

3

3

4

1

1

3

0

15

15

8

5

1

6

6

6

4

5

5

39

2

0

1

2

4

2

2

0

13

17

10

2

9

11

7

5

7

6

6

35

3

0

2

2

2

3

2

2

16

14

13

16

6

22

7

5

8

6

7

41

1

0

3

3

1

1

2

1

12

15

13

8

13

23

7

4

3

4

8

36

4

3

5

1

2

0

3

20

17

13

7

7

14

6

5

4

4

9

40

2

2

5

1

1

2

2

0

15

18

13

2

6

8

7

5

5

5

10

39

0

3

4

4

2

1

0

0

14

9

18

11

5

16

4

3

5

3

11

35

4

2

2

2

4

0

3

1

18

16

21

15

7

22

5

5

2

3

12

36

6

3

6

4

0

1

1

1

22

18

22

2

4

6

6

5

6

5

13

35

1

2

0

5

1

2

1

1

13

13

12

4

10

14

6

5

4

4

14

54

4

3

0

4

2

1

2

2

18

11

15

7

11

18

5

6

6

5

15

33

2

1

0

2

2

0

3

0

10

15

16

6

4

10

7

5

5

5

16

42

0

3

1

6

3

1

1

1

16

8

24

8

9

17

5

4

5

4

17

36

1

0

5

1

1

0

1

2

11

18

14

2

13

17

6

5

5

5


Приложение 8

Проверка нормальности распределения

Группа с высокой удовлетворенностью трудом

 

интерес к работе

 

удовлетворенность достижениями в работе

 

удовлетворенность взаимоотношениями с сотрудниками

 

удовлетворенность взаимоотношениями с руководством

 

 

Эксцесс

-1,2

Эксцесс

-0,6

Эксцесс

-0,1

Эксцесс

0,75

 

Асимметричность

-0,2

Асимметричность

0,89

Асимметричность

0,53

Асимметричность

1,16

 

Экр

4,08

 

 

 

 

 

 

 

Акр

2,04

 

 

 

 

 

 

 

 

норм

 

норм

 

норм

 

норм

 

Уровень притязаний в профессиональной деятельности

 

предпочтение выполняемой работы высокому заоаботку

 

удовлетворенность условиями труда

 

профессиональная ответственность

 

 

Эксцесс

-0,654

Эксцесс

-1,086

Эксцесс

1,254

Эксцесс

-1,282

 

Асимметричность

-0,012

Асимметричность

0,273

Асимметричность

0,967

Асимметричность

0,307

 

 

норм

 

норм

 

норм

 

норм

 

общая удовлетворенность трудом

 

Экстраверсия

 

Нейротизм

 

Настойчивость

 

 

Эксцесс

-1,195

Эксцесс

0,524

Эксцесс

-1,639

Эксцесс

-0,292

 

Асимметричность

0,502

Асимметричность

-1,065

Асимметричность

-0,184

Асимметричность

0,8751

 

 

норм

 

норм

 

норм

 

норм

самообладание

 

Общая волевая регуляция

 

Поведенческая регуляция

 

Коммуникативный потенциал

 

 

Эксцесс

-0,5485

Эксцесс

-0,83387

Эксцесс

-1,425

Эксцесс

-0,496

 

Асимметричность

-0,5475

Асимметричность

0,572021

Асимметричность

0,2844

Асимметричность

-0,203

 

 

норм

 

норм

 

норм

 

норм

 

 

Морально-нравственная нормативность


Личностный адаптационный потенциал


 

 

Эксцесс

-0,408

Эксцесс

-0,549

 

 

Асимметричность

0,173

Асимметричность

0,4822

 

 


норм


норм

 


группа с низкой удовлетворенностью трудом


удовлетворенность достижениями в работе

удовлетворенность взаимоотношениями с сотрудниками

удовлетворенность взаимоотношениями с руководством

Эксцесс

-0,87

Эксцесс

-1,66

Эксцесс

-1,3

Эксцесс

-1,04

Асимметричность

0,33

Асимметричность

-0,27

Асимметричность

-0,14

Асимметричность

0,315

Экр

4,076

 

 

 

 

 

 

Акр

2,038

 

 

 

 

 

 

 

норм

 

норм

 

норм

 

норм

Уровень притязаний в профессиональной деятельности

 

предпочтение выполняемой работы высокому заоаботку

 

удовлетворенность условиями труда

 

профессиональная ответственность

 

Эксцесс

0,019

Эксцесс

-0,56

Эксцесс

-0,51

Эксцесс

-1,52

Асимметричность

0,459

Асимметричность

0,519

Асимметричность

0,26

Асимметричность

-0,12

 

норм

 

норм

 

норм

 

норм

общая удовлетворенность трудом

 

Экстраверсия

 

Нейротизм

 

Настойчивость

 

Эксцесс

-0,78

Эксцесс

-0,3

Эксцесс

-0,34

Эксцесс

0,091

Асимметричность

0,193

Асимметричность

-0,82

Асимметричность

-0,06

Асимметричность

0,781

 

норм

 

норм

 

норм

 

норм

самообладание

 

Общая волевая регуляция

 

Поведенческая регуляция

 

Коммуникативный потенциал

 

Эксцесс

-0,11

Эксцесс

-1,03

Эксцесс

-0,93

Эксцесс

0,293

Асимметричность

0,694

Асимметричность

0,221

Асимметричность

-0,47

Асимметричность

-0,33

 

норм

 

норм

 

норм

 

норм

Морально-нравственная нормативность

 

Личностный адаптационный потенциал

 

 

Эксцесс

1,199

Эксцесс

-0,69

 

Асимметричность

0,118

Асимметричность

-0,16

 

 

норм

 

норм

 

Приложение 9

Проверка достоверности различий

 

Двухвыборочный t-тест с различными дисперсиями

Двухвыборочный t-тест с различными дисперсиями

 

 

розанова

розанова


 

интерес к работе

интерес к работе

 

Среднее

28,92

38,29


Среднее

1,846

2,412

 

Дисперсия

15,24

25,97


Дисперсия

1,808

3,382

 

Наблюдения

13

17


Наблюдения

13

17

 

Гипотетическая разность средних

1



Гипотетическая разность средних

1


 

df

28



df

28


 

t-статистика

-6,31



t-статистика

-2,69


 

P(T<=t) одностороннее

4E-07



P(T<=t) одностороннее

0,006


 

t критическое одностороннее

1,701



t критическое одностороннее

1,701


 

P(T<=t) двухстороннее

8E-07



P(T<=t) двухстороннее

0,012


 

t критическое двухстороннее

2,048

 


t критическое двухстороннее

2,048

 

 


0,01




0,05


 

Двухвыборочный t-тест с различными дисперсиями

Двухвыборочный t-тест с различными дисперсиями

 








 

 

Экстраверсия

Экстраверсия


 

Нейротизм

Нейротизм

 

Среднее

14,92

14,06


Среднее

14,38

14,12

 

Дисперсия

16,74

12,18


Дисперсия

23,09

31,24

 

Наблюдения

13

17


Наблюдения

13

17

 

Гипотетическая разность средних

1



Гипотетическая разность средних

1


 

df

24



df

28


 

t-статистика

-0,1



t-статистика

-0,39


 

P(T<=t) одностороннее

0,462



P(T<=t) одностороннее

0,351


 

t критическое одностороннее

1,711



t критическое одностороннее

1,701


 

P(T<=t) двухстороннее

0,924



P(T<=t) двухстороннее

0,703


 

t критическое двухстороннее

2,064

 


t критическое двухстороннее

2,048

 

 

Двухвыборочный t-тест с различными дисперсиями

Двухвыборочный t-тест с различными дисперсиями

 

 

Уровень притязаний в профессиональной деятельности

Уровень притязаний в профессиональной деятельности


 

предпочтение выполняемой работы высокому заоаботку

предпочтение выполняемой работы высокому заоаботку

 

Среднее

2,154

1,941


Среднее

1,769

1

 

Дисперсия

1,474

1,184


Дисперсия

2,026

0,875

 

Наблюдения

13

17


Наблюдения

13

17

 

Гипотетическая разность средних

1



Гипотетическая разность средних

1


 

df

24



df

20


 

t-статистика

-1,84



t-статистика

-0,51


 

P(T<=t) одностороннее

0,039



P(T<=t) одностороннее

0,309


 

t критическое одностороннее

1,711



t критическое одностороннее

1,725


 

P(T<=t) двухстороннее

0,078



P(T<=t) двухстороннее

0,618


 

t критическое двухстороннее

2,064

 


t критическое двухстороннее

2,086

 

 

Двухвыборочный t-тест с различными дисперсиями

Двухвыборочный t-тест с различными дисперсиями

 

 

Коммуникативный потенциал

Коммуникативный потенциал


 

Морально-нравственная нормативность

Морально-нравственная нормативность

 

Среднее

5,154

4,706


Среднее

4,462

4,941

 

Дисперсия

0,474

0,596


Дисперсия

4,103

1,934

 

Наблюдения

13

17

13

17

 

Гипотетическая разность средних

1



Гипотетическая разность средних

1


 

df

27



df

20


 

t-статистика

-2,06



t-статистика

-2,26


 

P(T<=t) одностороннее

0,024



P(T<=t) одностороннее

0,018


 

t критическое одностороннее

1,703



t критическое одностороннее

1,725


 

P(T<=t) двухстороннее

0,049



P(T<=t) двухстороннее

0,035


 

t критическое двухстороннее

2,052

 


t критическое двухстороннее

2,086

 

 


0,05




0,05


Двухвыборочный t-тест с различными дисперсиями

Двухвыборочный t-тест с различными дисперсиями

 

 

удовлетворенность достижениями в работе

удовлетворенность достижениями в работе


 

удовлетворенность взаимоотношениями с сотрудниками

удовлетворенность взаимоотношениями с сотрудниками

 

Среднее

2,077

1,65


Среднее

3,15

2,88

 

Дисперсия

1,41

1,62


Дисперсия

1,97

3,99

 

Наблюдения

13

17


Наблюдения

13

17

 

Гипотетическая разность средних

1



Гипотетическая разность средних

1


 

df

27



df

28


 

t-статистика

-1,26



t-статистика

-1,2


 

P(T<=t) одностороннее

0,109



P(T<=t) одностороннее

0,13


 

t критическое одностороннее

1,703



t критическое одностороннее

1,7


 

P(T<=t) двухстороннее

0,217



P(T<=t) двухстороннее

0,25


 

t критическое двухстороннее

2,052

 


t критическое двухстороннее

2,05

 

 


Двухвыборочный t-тест с различными дисперсиями

Двухвыборочный t-тест с различными дисперсиями

 

 

Настойчивость

Настойчивость


 

самообладание

самообладание

Среднее

6,385

6,88


Среднее

6,23

6,71

Дисперсия

20,09

18,5


Дисперсия

7,03

13,3

Наблюдения

13

17


Наблюдения

13

17

Гипотетическая разность средних

1



Гипотетическая разность средних

1


df

25



df

28


t-статистика

-0,92



t-статистика

-1,3


P(T<=t) одностороннее

0,182



P(T<=t) одностороннее

0,11


t критическое одностороннее

1,708



t критическое одностороннее

1,7


P(T<=t) двухстороннее

0,365



P(T<=t) двухстороннее

0,21


t критическое двухстороннее

2,06

 


t критическое двухстороннее

2,05

 

Двухвыборочный t-тест с различными дисперсиями

Двухвыборочный t-тест с различными дисперсиями

 

 

удовлетворенность условиями труда

удовлетворенность условиями труда


 

профессиональная ответственность

профессиональная ответственность

 

Среднее

1,231

1,88


Среднее

0,85

1,06

 

Дисперсия

1,359

1,11


Дисперсия

0,64

0,68

 

Наблюдения

13

17


Наблюдения

13

17

 

Гипотетическая разность средних

1



Гипотетическая разность средних

1


 

df

25



df

26


 

t-статистика

-4,01



t-статистика

-4,1


 

P(T<=t) одностороннее

2E-04



P(T<=t) одностороннее

0


 

t критическое одностороннее

1,708



t критическое одностороннее

1,71


 

P(T<=t) двухстороннее

5E-04



P(T<=t) двухстороннее

0


 

t критическое двухстороннее

2,06

 


t критическое двухстороннее

2,06

 

 


0,01




0,01


 



Двухвыборочный t-тест с различными дисперсиями

 



 

Личностный адаптационный потенциал

Личностный адаптационный потенциал



 



Среднее

4,1

4,47



 



Дисперсия

2,4

0,89



 



Наблюдения

13

17



 



Гипотетическая разность средних

1




 



df

19




 



t-статистика

-2,9




 



P(T<=t) одностороннее

0




 



t критическое одностороннее

1,7




 



P(T<=t) двухстороннее

0




 



t критическое двухстороннее

2,1

 



 

 

Двухвыборочный t-тест с различными дисперсиями

Двухвыборочный t-тест с различными дисперсиями

 

Общая волевая регуляция

Общая волевая регуляция


 

удовлетворенность взаимоотношениями с руководством

удовлетворенность взаимоотношениями с руководством

Среднее

13

13,8


Среднее

2,692

2,941

Дисперсия

35

30,5


Дисперсия

2,231

2,559

Наблюдения

13

17


Наблюдения

13

17

Гипотетическая разность средних

1



Гипотетическая разность средних

1


df

25



df

27


t-статистика

-1



t-статистика

-2,2


P(T<=t) одностороннее

0,2



P(T<=t) одностороннее

0,018


t критическое одностороннее

1,7



t критическое одностороннее

1,703


P(T<=t) двухстороннее

0,3



P(T<=t) двухстороннее

0,037


t критическое двухстороннее

2,1

 


t критическое двухстороннее

2,052

 

Среднее

16

15,8


Среднее

5,769

5,882

Дисперсия

6,2

12,2


Дисперсия

2,192

1,11

Наблюдения

13

17


Наблюдения

13

17

Гипотетическая разность средних

1



Гипотетическая разность средних

1


df

28



df

21


t-статистика

-1



t-статистика

-2,3


P(T<=t) одностороннее

0,2



P(T<=t) одностороннее

0,016


t критическое одностороннее

1,7



t критическое одностороннее

1,721


P(T<=t) двухстороннее

0,4



P(T<=t) двухстороннее

0,032


t критическое двухстороннее

2

 


t критическое двухстороннее

2,08

 


Приложение 10.

Корреляционные таблицы результатов исследования

высокая удовлетворенность трудом

розанова

интерес к работе

удовлетворенность достижениями в работе

удовлетворенность взаимоотношениями с сотрудниками

удовлетворенность взаимоотношениями с руководством

Уровень притязаний в профессиональной деятельности

предпочтение выполняемой работы высокому заоаботку

удовлетворенность условиями труда

профессиональная ответственность

общая удовлетворенность трудом

Нейротизм

Настойчивость

самообладание

Общая волевая регуляция

НПУ

КП

МН

ЛАП


0,442

1

 

 

 

 

 

 

 

 

 

 

 

 

 

 

 

 

 


-0,053

0,321

1

 

 

 

 

 

 

 

 

 

 

 

 

 

 

 

 


-0,134

-0,119

-0,158

1

 

 

 

 

 

 

 

 

 

 

 

 

 

 

 


0,381

0,513*

0,108

-0,492*

1

 

 

 

 

 

 

 

 

 

 

 

 

 

 


-0,559**

-0,342

0,049

-0,064

-0,247

1

 

 

 

 

 

 

 

 

 

 

 

 

 


0,281

-0,020

-0,334

-0,397

0,121

-0,460

1

 

 

 

 

 

 

 

 

 

 

 

 


-0,325

0,078

-0,014

-0,481*

0,092

0,091

-0,116

1

 

 

 

 

 

 

 

 

 

 

 


0,103

-0,024

0,452

-0,199

-0,252

0,455

-0,399

0,130

1

 

 

 

 

 

 

 

 

 

 


0,135

0,785***

0,598**

-0,418

0,562**

0,068

-0,157

0,307

0,315

1

 

 

 

 

 

 

 

 

 


0,370

0,089

-0,016

0,162

0,064

0,070

-0,318

-0,101

0,174

0,031

1

 

 

 

 

 

 

 

 


0,219

-0,209

-0,006

0,028

-0,527*

0,260

0,063

-0,225

0,472

-0,208

0,387

1

 

 

 

 

 

 

 


0,049

0,480*

0,432

0,413

0,193

0,065

-0,468

-0,242

0,157

0,516*

-0,030

-0,216

1

 

 

 

 

 

 


-0,191

0,198

0,602**

0,012

0,293

0,066

-0,250

-0,046

-0,139

0,400

0,324

-0,230

0,343

1

 

 

 

 

 


-0,048

0,451

0,595**

0,317

0,277

0,078

-0,465

-0,203

0,057

0,568**

0,122

-0,266

0,907***

0,705***

1

 

 

 

 


-0,234

0,148

-0,273

-0,262

-0,035

-0,071

0,329

0,564**

-0,243

0,120

-0,443

-0,068

-0,061

-0,283

-0,172

1

 

 

 


0,067

0,028

-0,321

0,232

0,050

0,268

0,209

-0,566**

-0,256

-0,075

-0,084

0,132

0,357

-0,021

0,260

0,119

1

 

 


0,015

0,120

-0,535*

-0,144

0,023

-0,268

0,560**

0,163

-0,621**

-0,192

-0,347

-0,003

-0,269

-0,301

-0,337

0,760***

0,363

1

 


0,042

0,206

-0,501*

-0,197

0,119

-0,184

0,536*

0,220

-0,459

0,005

-0,366

-0,027

-0,064

-0,349

-0,204

0,878***

0,456

0,915***

1

розанова

интерес к работе

удовлетворенность достижениями в работе

удовлетворенность взаимоотношениями с сотрудниками

удовлетворенность взаимоотношениями с руководством

Уровень притязаний в профессиональной деятельности

предпочтение выполняемой работы высокому заоаботку

удовлетворенность условиями труда

профессиональная ответственность

общая удовлетворенность трудом

Экстраверсия

Нейротизм

Настойчивость

самообладание

Общая волевая регуляция

НПУ

КП

МН

ЛАП

1.

1


















 

2.

0,013

1

















 

3.

0,268

-0,041

1
















 

4.

-0,218

0,235

0,081

1















 

5.

0,117

-0,097

0,296

-0,355

1














 

6.

0,139

0,044

-0,151

-0,435 *

-0,074

1













 

7.

0,157

-0,109

-0,158

-0,268

0,125

0,000

1












 

8.

-0,342

0,349

-0,219

-0,126

-0,116

0,157

-0,317

1











 

9.

0,307

0,394

-0,098

0,156

-0,186

0,004

-0,081

-0,135

1










 

10.

0,088

0,784***

0,346

0,354

0,244

0,045

-0,057

0,213

0,351

1









 

11.

-0,468 *

0,239

-0,248

0,369

-0,525**

-0,328

-0,211

0,443*

-0,174

-0,060

1








 

12.

0,161

0,086

0,349

-0,144

0,246

0,155

0,084

-0,369

-0,015

0,158

-0,298

1







 

13.

-0,104

0,078

-0,054

-0,169

0,063

0,373

-0,062

0,231

0,195

0,169

-0,254

0,055

1






 

14.

0,368

-0,223

-0,252

-0,296

-0,014

0,011

0,091

-0,221

0,234

-0,368

0,080

0,231

-0,126

1





 

15.

0,164

-0,122

-0,267

-0,302

0,013

0,258

-0,012

0,018

0,331

-0,168

-0,113

0,191

0,675***

0,641***

1




 

16.

-0,238

-0,135

-0,359

0,023

-0,523**

-0,279

0,127

0,212

-0,135

-0,449*

0,647***

-0,443*

-0,196

0,088

-0,068

1



 

17.

0,039

0,179

0,142

-0,267

-0,167

-0,171

0,087

0,415*

0,029

0,019

0,470*

-0,107

-0,256

0,100

-0,145

0,339

1


 

18.

0,170

0,157

-0,224

-0,070

-0,030

-0,002

0,528 **

-0,218

0,112

0,048

-0,051

-0,096

-0,095

-0,090

-0,164

0,208

0,099

1

 

19.

-0,005

-0,011

-0,270

-0,068

-0,312

-0,215

0,283

0,122

-0,038

-0,249

0,484**

-0,391

-0,263

0,025

-0,187

0,750***

0,545**

0,689***

1


Похожие работы на - Социально-психологические факторы удовлетворенности трудом

 

Не нашли материал для своей работы?
Поможем написать уникальную работу
Без плагиата!
Без нейросетей!