Приложение для работы с базой данных

  • Вид работы:
    Курсовая работа (т)
  • Предмет:
    Информационное обеспечение, программирование
  • Язык:
    Русский
    ,
    Формат файла:
    MS Word
    797,66 Кб
  • Опубликовано:
    2013-01-12
Вы можете узнать стоимость помощи в написании студенческой работы.
Помощь в написании работы, которую точно примут!

Приложение для работы с базой данных

Введение

Система управления базами данных (СУБД) - программное обеспечение, осуществляющее управлением и созданием баз данных. Популярными СУБД являются MS SQL Server, Oracle Database, MySQL. В ходе практических занятий изучались первые два программных комплекса, первый из которых в итоге был выбран для реализации приложения.SQL Server - система управления реляционными базами данных (СУБД), разработанная корпорацией Microsoft. Основной используемый язык запросов - Transact-SQL, создан совместно Microsoft и Sybase. Используется для работы с базами данных размером от персональных до крупных баз данных масштаба предприятия.

Язык высокого уровня C# позволяет реализовать широкие возможности для взаимодействия с базами данных MS SQL Server без необходимости подключения сторонних библиотек и расширений.

Первый раздел пояснительной записки содержит описание созданной в ходе лабораторного практикума базы данных по заданной предметной области, второй - процесс разработки приложения, в том числе анализ аналогов и выбор прототипа, разработку алгоритма и графического интерфейса, кодирование и тестирование, третий раздел посвящен документации к созданному приложению.

1. Описание разработанной базы данных

1.1    Постановка задания

Нотариальная контора готова предоставить клиенту определенный комплекс услуг. Услуги формализованы, т.е. составлен их список с описанием каждой услуги. При обращении клиента его стандартные данные (название, вид деятельности, адрес, телефон) фиксируются в базе данных. По каждому факту оказания услуги клиенту составляется документ, в котором указываются дата, услуга, сумма сделки, комиссионные (доход конторы), описание сделки. В рамках одной сделки клиенту может быть оказано несколько услуг. Стоимость каждой услуги фиксирована. Кроме того компания предоставляет в рамках одной сделки различные виды скидок. Скидки могут суммироваться [1].

1.2    Проектирование базы данных

При проектировании использовалась ER-технология, построенные логическая и физическая модели соответствуют стандарту IDEF1X.

Были определены четыре сущности: «Клиент», «Скидка», «Услуга» и «Сделка», между которыми установлены неидентифицирующие связи мощностью один-ко-многим. Логическая модель данных «Нотариальная контора» в стандарте IDEF1X представлена на рисунке 1, а физическая - на рисунке 2.


Рисунок 1 - Логическая модель данных

Рисунок 2 - Физическая модель данных

1.3    Особенности реализации в MS SQL

При создании скриптов базы данных в MS SQL некоторые типы данных отличаются от указанных в физической модели данных, а именно:

тип VARCHAR2 () заменен типом NCHAR();

тип INTEGER заменен типом INT.

2. Разработка приложения

2.1 Анализ и методы решения задачи

алгоритм нотариальный база интерфейс

Информация о приложении

Целью приложения является работа с данными БД под управлением MS SQL Server.

Пользователь подключается к базе данных «Нотариус». После подключения отображаются все таблицы БД с возможностью изменения данных в них.

Требования к функциональным характеристикам

Программный продукт должен обеспечивать выполнение следующих функций:

возможность подключения базе данных;

редактирование данных (удаление и добавление);

понятный интерфейс на русском языке;

доступ к справочной информации об основных функциях из программы;

визуальное информирование об ошибках;

возможность пользователю просматривать результаты запросов.

Предполагаемая политика распространения программного продукта

Предполагаемая политика распространения программного продукта - свободная.

2.2 Разработка алгоритма

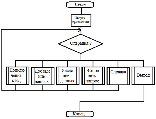
При разработке алгоритма применён метод разбиения общей задачи на более простые (метод декомпозиции). Основной алгоритм программы показывает команды основного окна. Схема данного алгоритма представлена ниже на рисунке 3.

Рисунок 3 - Схема основного алгоритма

2.3 Разработка пользовательского интерфейса

Интерфейс пользователя был разработан при использовании событийного программирования. Видом организации взаимодействия программы с пользователем является система с графическим интерфейсом пользователя (GUI), клавиатурным и манипуляторным (ввод с «мыши»). Шаблон экранной формы основного окна показан на рисунке 4.

Приложение разработано на объектно-ориентированном языке высокого уровня C# [3] в среде разработки Microsoft Visual Studio 2010, экспресс выпуск.

Пояснение листинга

Для улучшения читаемости и информативного исходного кода он был откомментирован, а также отформатирован. Полный листинг программы приведён в приложении А.

Рисунок 4 - Шаблон основного окна

2.4 Написание кода

Программа состоит из нескольких форм. Первая форма это основное окно программы, также есть окна «О программе», «Об авторе» и «Руководство пользователя», которые содержат справочную информацию. Код окна справки содержит необходимую информацию, закрытие данных форм происходит при нажатии на кнопку «ОК».

2.5 Тестирование и отладка приложения

Прежде всего, было проверено соответствие заявленным функциональным характеристикам.

Приложение выполняет подключение к заранее выбранной базе данных из MS SQL Server. Также приложение позволяет редактировать данные БД, в том числе, удаление и добавление, обладает весьма понятным интерфейсом на русском языке. В программе есть доступ к справочной информации об основных функциях и авторе из программы. Все сообщения об ошибках визуально отображаются в отдельном окне. И, наконец, пользователь может просматривать результаты уже созданных запросов.

3. Программная документация

.1 Руководство пользователя

Назначение программы

Целью приложения является работа с данными БД под управлением MS SQL Server.

Программа работает на IBM совместимых персональных компьютерах.

Для запуска приложения необходимо дополнительно наличие.NET Framework 4 или новее, MS SQL Server 2008 (рекомендуется MS SQL Server 2012) или новее с запущенными службами и операционная система MS Windows XP и новее.

Условия выполнения программы

Минимальная конфигурация:

тип процессора Athlon XP или Pentium 4 и выше;

объем ОЗУ 256 МБ и больше;

тип монитора      VGA и выше;

тип манипулятора       клавиатура, мышь.

Выполнение программы

Пользователь может запустить приложение с файла DataBase.exe. Пользователь сразу увидит основное окно программы, оно представлено на рисунке 5.

Далее можно совершить необходимое действие:

) Просмотреть результаты заготовленных запросов, нажав на соответствующую кнопку «Выполнить» в правом нижнем углу экрана и выбрав вкладку «Результат запросов».

Пример выполнения одного из запросов представлен на рисунке 6.

Рисунок 5 - Основное окно программы

Рисунок 6 - Выполнение запроса

2) Выбрать в меню «Файл» пункт «Подключиться к БД» и посмотреть на все существующие таблицы.

После выполнения данного действия пользователь увидит все таблицы из базы данных, это представлено на рисунке 7.

Рисунок 7 - Подключение к базе данных

) Внести изменения в таблицы (добавить или удалить данные), воспользовавшись вкладками в левом нижнем углу экрана.

Рисунок 8 - Добавление данных в таблицу

Пример заполнения формы на добавление строки в таблицу «Клиент» представлено на рисунке 8.

) почитать справочную информацию, выбрав соответствующий пункт из меню «Справка».

3.2 Руководство системного администратора

Назначение программы

Целью приложения является работа с данными БД под управлением MS SQL Server.

Программа работает на IBM совместимых персональных компьютерах.

Для запуска приложения необходимо дополнительно наличие.NET Framework 4 или новее, MS SQL Server 2008 (рекомендуется MS SQL Server 2012) или новее с запущенными службами и операционная система MS Windows XP и новее.

Условия выполнения программы

Минимальная конфигурация:

тип процессора Athlon XP или Pentium 4 и выше;

объем ОЗУ 256 МБ и больше;

тип монитора      VGA и выше;

тип манипулятора       клавиатура, мышь.

Структура программы

Программа состоит из исполняемого файла Database.exe и файлов самой базы данных.

Настройка программы

Для установки приложения необходимо запустить Notarius.sfx и распаковать файлы в выбранную папку на компьютере. Для начала работы нужно выбрать файл Database.exe из распакованных файлов. Для работы программы необходимо, чтобы было установлено.NET Framework v4.0. Так же должен быть установлен MS SQL Server 2008 (рекомендуется MS SQL Server 2012) и новее и запущены его службы.

Проверка программы

Средством проверки служит запуск и работа приложения. Если программа не запустилась, значит либо не были установлен пакет Microsoft.NET Framework, либо приложение распаковалось с ошибками.

Заключение

В результате выполнения данной курсовой работы был получен опыт в проектировании, создании и заполнении базы данных и возможностях языка C# для работы с БД. Так же было создано приложение, позволяющее работать с базами данных под управлением СУБД MS SQL Server, а так же изменять данные в них. Приложение отвечает всем поставленным требованиям.

Список источников

Работа с СУБД MySQL: учеб. пособие / О.Б. Малков, М.В. Девятерикова. - Омск: Изд-во ОмГТУ, 2010. - 84 с.

Цыганенко В.Н. Технология программирования: методические указания к курсовому проектированию. - Омск: Изд-во ОмГТУ, 2005. - 44 с.

Шилдт Герберт. Полный справочник по С#: Пер. с англ. - М.: Издательский дом «Вильямс», 2004. - 752 с.: ил.

Приложение А

Код программы

using System;

using System. Collections. Generic;System. ComponentModel;System. Data;System. Drawing;System. Linq;System. Text;System. Windows. Forms;System. Data. SqlClient;System.IO;DataBase

{partial class Form1: Form

{ // Создаём подключение к базе данныхconnect = new SqlConnection («Server=localhost;» + «database=Notarius;» + «Integrated Security=True»);Form1 ()

{();. Text = «Клиенты»;. Text = «Скидка»;. Text = «Услуга»;. Text = «Сделка»;. Text = «Результат запроса»;. Text = «Клиенты»;. Text = «Скидка»;. Text = «Услуга»;. Text = «Сделка»;

tabPage10. Text = «Добавить данные в таблицу»;. Text = «Удалить данные из таблицы»;

SqlDataAdapter adapter = new SqlDataAdapter («SELECT * FROM Klient», connect);ds = new DataSet();comm = new SqlCommand («SELECT * FROM Klient», connect);. SelectCommand = comm;table = new DataTable();. Locale = System. Globalization. CultureInfo. InvariantCulture;. Fill(table);bs = new BindingSource();. DataSource = table;. DataSource = bs;

// Выводим данные из таблицы Сделкаadapter2 = new SqlDataAdapter («SELECT * FROM Sdelka», connect);ds2 = new DataSet();comm2 = new SqlCommand («SELECT * FROM Sdelka», connect);. SelectCommand = comm2;table2 = new DataTable();. Locale = System. Globalization. CultureInfo. InvariantCulture;. Fill(table2);bs2 = new BindingSource();. DataSource = table2;. DataSource = bs2;

// Выводим данные из таблицы Скидкаadapter3 = new SqlDataAdapter («SELECT * FROM Skidka», connect);ds3 = new DataSet();comm3 = new SqlCommand («SELECT * FROM Skidka», connect);. SelectCommand = comm3;table3 = new DataTable();. Locale = System. Globalization. CultureInfo. InvariantCulture;. Fill(table3);bs3 = new BindingSource();. DataSource = table3;. DataSource = bs3;

// Выводим данные из таблицы Услугаadapter4 = new SqlDataAdapter («SELECT * FROM Usluga», connect);ds4 = new DataSet();comm4 = new SqlCommand («SELECT * FROM Usluga», connect);. SelectCommand = comm4;table4 = new DataTable();. Locale = System. Globalization. CultureInfo. InvariantCulture;. Fill(table4);bs4 = new BindingSource();. DataSource = table4;. DataSource = bs4;. Close();

}void button1_Click (object sender, EventArgs e)

{

// Выполняем первый запрос: Из таблицы Клиент Выводится Телефон и Ф.И.О.

connect. Open();adapter5 = new SqlDataAdapter («SELECT FIO, Telefon FROM Klient», connect);ds5 = new DataSet();comm5 = new SqlCommand («SELECT FIO, Telefon FROM Klient», connect);. SelectCommand = comm5;table5 = new DataTable();. Locale = System. Globalization. CultureInfo. InvariantCulture;. Fill(table5);bs5 = new BindingSource();. DataSource = table5;. DataSource = bs5;. Close();

}void button2_Click (object sender, EventArgs e)

{

// Выполняем второй запрос: Из таблиц Услуга и Клиент выводим Описание услуги и Ф.И.О. клиента

connect. Open();adapter5 = new SqlDataAdapter («SELECT Opisanie, FIO FROM Usluga, Klient WHERE [N uslugi]=[N klienta] ORDER BY FIO», connect);ds5 = new DataSet();comm5 = new SqlCommand («SELECT Opisanie, FIO FROM Usluga, Klient WHERE [N uslugi]=[N klienta] ORDER BY FIO», connect);. SelectCommand = comm5;table5 = new DataTable();. Locale = System. Globalization. CultureInfo. InvariantCulture;. Fill(table5);bs5 = new BindingSource();. DataSource = table5;. DataSource = bs5;. Close();

}void button3_Click (object sender, EventArgs e)

{

// Выполняем третий запрос: Из таблиц Сделка и Клиент вывести Ф.И.О. клиента и Дату

connect. Open();adapter5 = new SqlDataAdapter («SELECT FIO, Data FROM Sdelka, Klient WHERE Klient. [N klienta]=[N sdelki]», connect);ds5 = new DataSet();comm5 = new SqlCommand («SELECT FIO, Data FROM Sdelka, Klient WHERE Klient. [N klienta]=[N sdelki]», connect);. SelectCommand = comm5;table5 = new DataTable();. Locale = System. Globalization. CultureInfo. InvariantCulture;. Fill(table5);bs5 = new BindingSource();. DataSource = table5;. DataSource = bs5;. Close();

}void button4_Click (object sender, EventArgs e)

{Nkl = «»;FIO = «»;Viddet = «»;Adr = «»;Tel = «»;sum = «»;= Convert. ToString (textBox1. Text);= Convert. ToString (textBox2. Text);= Convert. ToString (textBox3. Text);= Convert. ToString (textBox4. Text);= Convert. ToString (textBox5. Text);= «('»+ Nkl + «', '» + FIO + «', '» + Viddet + «', '» + Adr + «', '» + Tel+ «')»;

connect. Open();

{

// Добавляем данные в таблицу Клиент

SqlDataAdapter adapter5 = new SqlDataAdapter («INSERT INTO Klient VALUES» + sum, connect);ds5 = new DataSet();comm5 = new SqlCommand («INSERT INTO Klient VALUES» + sum, connect);. SelectCommand = comm5;table5 = new DataTable();. Locale = System. Globalization. CultureInfo. InvariantCulture;. Fill(table5);bs5 = new BindingSource();. DataSource = table5;. DataSource = bs5;

// Выводим дополненную таблицуadapter6 = new SqlDataAdapter («SELECT * FROM Klient», connect);ds6 = new DataSet();comm6 = new SqlCommand («SELECT * FROM Klient», connect);. SelectCommand = comm6;table6 = new DataTable();. Locale = System. Globalization. CultureInfo. InvariantCulture;. Fill(table6);bs6 = new BindingSource();. DataSource = table6;

// dataGridView5. DataSource = bs6;. DataSource = bs6;

}

{. Show («Вы ввели неверные значения!», «Ошибка ввода»);

}. Close();

}void button5_Click (object sender, EventArgs e)

{Nsk = «»;Vsk = «»;Rsk;sum = «»;= Convert. ToString (textBox6. Text);= Convert. ToString (textBox7. Text);= (int) Convert. ToInt32 (textBox8. Text);= «('» + Nsk + «', '» + Vsk + «', '»;

{

// Добавляем данные в таблицу Скидка

SqlDataAdapter adapter7 = new SqlDataAdapter («INSERT INTO Skidka VALUES» + sum + Rsk + «')», connect);ds7 = new DataSet();comm7 = new SqlCommand («INSERT INTO Skidka VALUES» + sum + Rsk + «')», connect);. SelectCommand = comm7;table7 = new DataTable();. Locale = System. Globalization. CultureInfo. InvariantCulture;. Fill(table7);bs7 = new BindingSource();. DataSource = table7;. DataSource = bs7;

// Выводим дополненную таблицуadapter6 = new SqlDataAdapter («SELECT * FROM Skidka», connect);ds6 = new DataSet();comm6 = new SqlCommand («SELECT * FROM Skidka», connect);. SelectCommand = comm6;table6 = new DataTable();. Locale = System. Globalization. CultureInfo. InvariantCulture;. Fill(table6);bs6 = new BindingSource();. DataSource = table6;

// dataGridView5. DataSource = bs6;. DataSource = bs6;

}

{. Show («Вы ввели неверные значения!», «Ошибка ввода»);

}. Close();

}void button6_Click (object sender, EventArgs e)

{Nusl = «»;OpUsl = «»;StUsl = «»;sum = «»;= Convert. ToString (textBox9. Text);= Convert. ToString (textBox10. Text);= Convert. ToString (textBox11. Text);= «('» + Nusl + «', '» + OpUsl + «', '» + StUsl + «')»;

connect. Open();

{

// Добавляем данные в таблицу Услуга

SqlDataAdapter adapter5 = new SqlDataAdapter («INSERT INTO Usluga VALUES» + sum, connect);ds5 = new DataSet();comm5 = new SqlCommand («INSERT INTO Usluga VALUES» + sum, connect);. SelectCommand = comm5;table5 = new DataTable();. Locale = System. Globalization. CultureInfo. InvariantCulture;. Fill(table5);bs5 = new BindingSource();. DataSource = table5;. DataSource = bs5;

// Выводим дополненную таблицуadapter6 = new SqlDataAdapter («SELECT * FROM Usluga», connect);ds6 = new DataSet();comm6 = new SqlCommand («SELECT * FROM Usluga», connect);. SelectCommand = comm6;table6 = new DataTable();. Locale = System. Globalization. CultureInfo. InvariantCulture;. Fill(table6);bs6 = new BindingSource();. DataSource = table6;

// dataGridView5. DataSource = bs6;. DataSource = bs6;

}

{. Show («Вы ввели неверные значения!», «Ошибка ввода»);

}. Close();

}void button7_Click (object sender, EventArgs e)

{Nsd = «»;Nsk = «»;Nusl = «»;Nkl = «»;Data = «»;SumSd = «»;Kom = «»;sum = «»;= Convert. ToString (textBox12. Text);= Convert. ToString (textBox13. Text);= Convert. ToString (textBox14. Text);= Convert. ToString (textBox15. Text);= Convert. ToString (textBox16. Text);= Convert. ToString (textBox17. Text);= Convert. ToString (textBox18. Text);= «('» + Nsd + «', '» + Nsk + «', '» + Nusl + «', '» + Nkl + «', '» + Data + «', '» + SumSd + «', '» + Kom + «')»;

connect. Open();

{

// Добавляем данные в таблицу Сделка

SqlDataAdapter adapter5 = new SqlDataAdapter («INSERT INTO Sdelka VALUES» + sum, connect);ds5 = new DataSet();comm5 = new SqlCommand («INSERT INTO Sdelka VALUES» + sum, connect);. SelectCommand = comm5;table5 = new DataTable();. Locale = System. Globalization. CultureInfo. InvariantCulture;. Fill(table5);bs5 = new BindingSource();. DataSource = table5;. DataSource = bs5;

// Выводим дополненную таблицуadapter6 = new SqlDataAdapter («SELECT * FROM Sdelka», connect);ds6 = new DataSet();comm6 = new SqlCommand («SELECT * FROM Sdelka», connect);. SelectCommand = comm6;table6 = new DataTable();. Locale = System. Globalization. CultureInfo. InvariantCulture;. Fill(table6);bs6 = new BindingSource();. DataSource = table6;

// dataGridView5. DataSource = bs6;. DataSource = bs6;

}

{. Show («Вы ввели неверные значения!», «Ошибка ввода»);

}. Close();

}void button8_Click (object sender, EventArgs e)

{

// Выполняем четвёртый запрос: Из таблицы Услуга вывести максимальную стоимость услуги

connect. Open();adapter5 = new SqlDataAdapter («SELECT MAX([Stoimost uslugi]) FROM Usluga», connect);ds5 = new DataSet();comm5 = new SqlCommand («SELECT MAX([Stoimost uslugi]) FROM Usluga», connect);. SelectCommand = comm5;table5 = new DataTable();. Locale = System. Globalization. CultureInfo. InvariantCulture;. Fill(table5);bs5 = new BindingSource();. DataSource = table5;. DataSource = bs5;. Columns[0].HeaderCell. Value = «MAX»;. Close();

}void выходToolStripMenuItem_Click (object sender, EventArgs e)

{. Close();

}void button9_Click (object sender, EventArgs e)

{

// Выполняем пятый запрос: Из таблицы Сделка вывести Сумму всех сделок

connect. Open();adapter5 = new SqlDataAdapter («SELECT SUM(SummaSdelki) FROM Sdelka», connect);ds5 = new DataSet();comm5 = new SqlCommand («SELECT SUM(SummaSdelki) FROM Sdelka», connect);. SelectCommand = comm5;table5 = new DataTable();. Locale = System. Globalization. CultureInfo. InvariantCulture;. Fill(table5);bs5 = new BindingSource();. DataSource = table5;. DataSource = bs5;. Columns[0].HeaderCell. Value = «Сумма»;. Close();

}void button10_Click (object sender, EventArgs e)

{ns = «»;n;= Convert. ToString (textBox19. Text);. Open();

{= Convert. ToInt32 (ns);

// Удаляем из таблицы Клиентadapter5 = new SqlDataAdapter («DELETE FROM Klient WHERE [N klienta] = '» + n + «'», connect);ds5 = new DataSet();comm5 = new SqlCommand («DELETE FROM Klient WHERE [N klienta] = '» + n + «'», connect);. SelectCommand = comm5;table5 = new DataTable();. Locale = System. Globalization. CultureInfo. InvariantCulture;. Fill(table5);bs5 = new BindingSource();. DataSource = table5;. DataSource = bs5;

// Выводим изменённую таблицуadapter6 = new SqlDataAdapter («SELECT * FROM Klient», connect);ds6 = new DataSet();comm6 = new SqlCommand («SELECT * FROM Klient», connect);. SelectCommand = comm6;table6 = new DataTable();. Locale = System. Globalization. CultureInfo. InvariantCulture;. Fill(table6);bs6 = new BindingSource();. DataSource = table6;

// dataGridView5. DataSource = bs6;. DataSource = bs6;

}

{. Show («Вы ввели неверные значения!», «Ошибка ввода»);

}. Close();

}void button11_Click (object sender, EventArgs e)

{ns = «»;n;= Convert. ToString (textBox20. Text);. Open();

{= Convert. ToInt32 (ns);

// Удаляем из таблицы Скидкаadapter5 = new SqlDataAdapter («DELETE FROM Skidka WHERE [N skidki] = '» + n + «'», connect);ds5 = new DataSet();comm5 = new SqlCommand («DELETE FROM Skidka WHERE [N skidki] = '» + n + «'», connect);. SelectCommand = comm5;table5 = new DataTable();. Locale = System. Globalization. CultureInfo. InvariantCulture;. Fill(table5);bs5 = new BindingSource();. DataSource = table5;. DataSource = bs5;

// Выводим изменённую таблицуadapter6 = new SqlDataAdapter («SELECT * FROM Skidka», connect);ds6 = new DataSet();comm6 = new SqlCommand («SELECT * FROM Skidka», connect);. SelectCommand = comm6;table6 = new DataTable();. Locale = System. Globalization. CultureInfo. InvariantCulture;. Fill(table6);bs6 = new BindingSource();. DataSource = table6;

// dataGridView5. DataSource = bs6;. DataSource = bs6;

}

{. Show («Вы ввели неверные значения!», «Ошибка ввода»);

}. Close();

}void button12_Click (object sender, EventArgs e)

{ns = «»;n;= Convert. ToString (textBox21. Text);. Open();

{= Convert. ToInt32 (ns);

// Удаляем из таблицы Услугаadapter5 = new SqlDataAdapter («DELETE FROM Usluga WHERE [N uslugi] = '» + n + «'», connect);ds5 = new DataSet();comm5 = new SqlCommand («DELETE FROM Usluga WHERE [N uslugi] = '» + n + «'», connect);. SelectCommand = comm5;table5 = new DataTable();. Locale = System. Globalization. CultureInfo. InvariantCulture;. Fill(table5);bs5 = new BindingSource();. DataSource = table5;. DataSource = bs5;

// Выводим изменённую таблицуadapter6 = new SqlDataAdapter («SELECT * FROM Usluga», connect);ds6 = new DataSet();comm6 = new SqlCommand («SELECT * FROM Usluga», connect);. SelectCommand = comm6;table6 = new DataTable();. Locale = System. Globalization. CultureInfo. InvariantCulture;. Fill(table6);bs6 = new BindingSource();. DataSource = table6;

// dataGridView5. DataSource = bs6;. DataSource = bs6;

}

{. Show («Вы ввели неверные значения!», «Ошибка ввода»);

}. Close();

}void button13_Click (object sender, EventArgs e)

{ns = «»;n;

= Convert. ToString (textBox22. Text);. Open();

// Удаляем из таблицы Сделкаadapter5 = new SqlDataAdapter («DELETE FROM Sdelka WHERE [N sdelki] = '» + n + «'», connect);ds5 = new DataSet();comm5 = new SqlCommand («DELETE FROM Sdelka WHERE [N sdelki] = '» + n + «'», connect);. SelectCommand = comm5;table5 = new DataTable();. Locale = System. Globalization. CultureInfo. InvariantCulture;. Fill(table5);bs5 = new BindingSource();. DataSource = table5;. DataSource = bs5;

// Выводим изменённую таблицуadapter6 = new SqlDataAdapter («SELECT * FROM Sdelka», connect);ds6 = new DataSet();comm6 = new SqlCommand («SELECT * FROM Sdelka», connect);. SelectCommand = comm6;table6 = new DataTable();. Locale = System. Globalization. CultureInfo. InvariantCulture;. Fill(table6);bs6 = new BindingSource();. DataSource = table6;

// dataGridView5. DataSource = bs6;. DataSource = bs6;

}

{. Show («Вы ввели неверные значения!», «Ошибка ввода»);

}. Close();

}void button14_Click (object sender, EventArgs e)

{

// Выполняем шестой запрос: Из таблицы Сделка вывести Сумму сделки без комиссионых

connect. Open();adapter5 = new SqlDataAdapter («SELECT SummaSdelki, Komissionie, (SummaSdelki-Komissionie) FROM Sdelka», connect);ds5 = new DataSet();comm5 = new SqlCommand («SELECT SummaSdelki, Komissionie, (SummaSdelki-Komissionie) FROM Sdelka», connect);. SelectCommand = comm5;table5 = new DataTable();. Locale = System. Globalization. CultureInfo. InvariantCulture;. Fill(table5);bs5 = new BindingSource();. DataSource = table5;. DataSource = bs5;. Columns[2].HeaderCell. Value = «Без комиссионных»;. Close();

}void оПрограммеToolStripMenuItem_Click (object sender, EventArgs e)

{f2;= new Form2 ();. Show(this);

}

void обАвтореToolStripMenuItem_Click (object sender, EventArgs e)

{f3;= new Form3 ();. Show(this);

}void руководствоПользователяToolStripMenuItem_Click (object sender, EventArgs e)

{f4;= new Form4 ();. Show(this);

}

}

}

Похожие работы на - Приложение для работы с базой данных

 

Не нашли материал для своей работы?
Поможем написать уникальную работу
Без плагиата!
Без нейросетей!