Методы определения корней уравнения
Методы
определения корней уравнения
Введение
Если законы
функционирования модели нелинейны, а моделируемые процесс или система обладают
одной степенью свободы (т.е. имеют одну независимую переменную), то такая
модель, как правило, описывается одним нелинейным уравнением.
Если функция f(x)
включает в себя тригонометрические или экспоненциальные функции от некоторого
аргумента x, то ее уравнение f(x) =0 называется трансцендентным уравнением.
Такие уравнения обычно имеют бесконечное множество решений.
Доказано также, что
нельзя построить формулу, по которой можно было бы решать произвольные
алгебраические уравнения выше четвертой степени.
Большинство
употребляющихся приближенных методов решения уравнений являются по сути
способами уточнения корней. Для их применения необходимо знание интервала
изоляции [a, b], в котором лежит уточняемый корень уравнения.
Процесс определения
интервала изоляции [a, b], содержащего только один из корней уравнения,
называется отделением этого корня.
Процесс отделения
корней проводят исходя из физического смысла прикладной задачи, графически, с
помощью таблиц значений функции f(x) или при помощи специальной программы
отделения корней. Процедура отделения корней основана на известном свойстве
непрерывных функций: если функция непрерывна на замкнутом интервале [a, b] и на
его концах имеет различные знаки, т.е. f(a) f(b)<0, то между точками a и b
имеется хотя бы один корень уравнения. Если при этом знак функции f'(x) на
отрезке [a, b] не меняется, то корень является единственным на этом отрезке.
Процесс определения
корней алгебраических и трансцендентных уравнений состоит из 2 этапов:
. отделение корней,
- т.е. определение интервалов изоляции [a, b], внутри которого лежит каждый
корень уравнения;
. уточнение корней,
- т.е. сужение интервала [a, b] до величины равной заданной степени точности
eps.
Для алгебраических
и трансцендентных уравнений пригодны одни и те же методы уточнения приближенных
значений действительных корней:
. метод половинного
деления (метод дихотомии);
. метод простых
итераций;
. метод Ньютона
(метод касательных);
. метод хорд.
1.
Математическая постановка задачи
Целью данного курсового проекта
является разработка программы для нахождения корней нелинейных уравнений. Из
всех возможных способов нахождения корней были для реализации были выбраны:
- метод половинного
деления (метод дихотомии);
метод простых
итераций;
метод Ньютона
(метод касательных);
метод хорд.
Рассмотрим основные этапы
приведенных методов нахождения корней нелинейного уравнения.
Метод половинного
деления.
. В первую очередь
нужно разделить интервал, в котором надо найти корни, пополам.
. Выбираем из двух
получившихся интервалов тот, на концах которого функция имеет разные знаки.
. Проверяем, длина
интервала больше заданной точности или нет. Если больше, то возвращаемся к
выполнению первого пункта.
. Если меньше, то
он и является решением
Рассмотрим
подробнее.
Дано нелинейное уравнение:
(1.1)
Найти корень уравнения,
принадлежащий интервалу [a, b], с заданной точностью
Для уточнения корня методом
половинного деления последовательно осуществляем следующие операции:
1. Делим интервал пополам:
(1.2)
2. В качестве нового интервала
изоляции принимаем ту половину интервала, на концах которого функция имеет
разные знаки
Рис. 1.1
Для этого:) Вычисляем значение
функции f(x) в точках a и t.) Проверяем: если f(a) f(t) < 0, то корень
находится в левой половине интервала [a, b] (рис. 1.а). Тогда отбрасываем
правую половину интервала и делаем переприсвоение b=t.) Если f(a) f(t) < 0
не выполняется, то корень находится в правой половине интервала [a, b] (рис.
1.б). Тогда отбрасываем левую половину и делаем переприсвоение a=t. В обоих
случаях мы получим новый интервал [a, b] в 2 раза меньший предыдущего.
3. Процесс, начиная с пункта 1,
циклически повторяем до тех пор, пока длина интервала [a, b] не станет равной
либо меньшей заданной точности, т.е.
(1.3)
Пример. Методом
половинного деления уточнить корень уравнения(x) = x4 + 2 x3 - x - 1 = 0, лежащий
на отрезке [0, 1].
Последовательно
имеем:(0) = - 1; f(1) = 1; f (0,5) = 0,06 + 0,25 - 0,5 - 1 = - 1,19;(0,75) =
0,32 + 0,84 - 0,75 - 1 = - 0,59;(0,875) = 0,59 + 1,34 - 0,88 - 1 = +
0,05;(0,8125) = 0,436 + 1,072 - 0,812 - 1 = - 0,304;(0,8438) = 0,507 + 1,202 -
0,844 - 1 = - 0,135;(0,8594) = 0,546 + 1,270 - 0,859 - 1 = - 0,043 и т.д.
Можно принять
x =
(0,859
+ 0,875) = 0,867
Метод простых
итераций.
Краткий алгоритм.
. Исходное
уравнение f(x)=0 приводят к виду x=f(x).
. Любую точку из
интервала считаем начальным приближением.
. От этой точки
производят вычисление икса с заданным шагом, пока |x(n) - x (n-1)| не будет
меньше заданной точности, либо пока число итераций не превысит некоторое
заданное число.
Рассмотрим
подробнее.
В ряде случаев весьма удобным
приемом уточнения корня уравнения является метод последовательных приближений
(метод итераций).
Пусть с точностью
необходимо
найти корень уравнения f(x)=0, принадлежащий интервалу изоляции [a, b]. Функция
f(x) и ее первая производная непрерывны на этом отрезке.
Для применения этого
метода исходное уравнение f(x)=0 должно быть приведено к виду
(1.4)
В качестве начального
приближения 0 выбираем любую точку интервала [a, b].
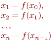
Далее итерационный
процесс поиска корня строится по схеме:
(1.5)
В результате
итерационный процесс поиска реализуется рекуррентной формулой (1.5). Процесс
поиска прекращается, как только выполняется условие
(1.6)
или число итераций
превысит заданное число N.
Для того, чтобы
последовательность х1, х2,…, хn приближалась к
искомому корню, необходимо, чтобы выполнялось условие сходимости:
(1.7)
Рис. 1.2 -
Геометрический смысл метода
Метод Ньютона
(метод касательных);
Краткий алгоритм
1. Выбираем начальную точку в конце
интервала.
. Проводим к ней касательную
. Пересечение касательной с осью Х
дает первое значение корня х1.
Метод Ньютона относится к градиентным
методам, в которых для нахождения корня используется значение производной.
Дано нелинейное уравнение:
f(x)=0
Найти корень на интервале [a, b] с
точностью
.
Метод Ньютона основан на замене
исходной функции f(x), на каждом шаге поиска касательной, проведенной к этой
функции. Пересечение касательной с осью Хдает приближение корня (Рис. 1.3).
Выберем начальную точку x0=b
(конец интервала изоляции). Находим значение функции в этой точке и проводим к
ней касательную, пересечение которой с осью Хдает нам первое приближение корня
x1.
Рис. 1.3
1 = x0 - h0,
где
(1.8)
Поэтому
(1.9)
В результате итерационный процесс
схождения к корню реализуется рекуррентной формулой
(1.10)
Процесс поиска продолжаем до тех
пор, пока не выполнится условие:
(1.11)
Упростим условие (1.11), исходя из
(1.10). Получим:
(1.12)
Метод обеспечивает быструю
сходимость, если выполняется условие:
(1.13)
т.е. первую касательную
рекомендуется проводить в той точке интервала [a, b], где знаки функции f(x0)
и ее кривизны f» (x0) совпадают.
Метод хорд
Краткое описание.
Метод основан на
замене функции f(x) на каждом шаге поиска хордой, пересечение которой с осью Х дает
приближение корня. Семейство хорд может строиться:
а) при
фиксированном левом конце хорд, т.е. z=a, тогда начальная точка х0=b;
б) при
фиксированном правом конце хорд, т.е. z=b, тогда начальная точка х0=a.
Рассмотрим подробнее.
В данном методе
процесс итераций состоит в том, что в качестве приближений к корню уравнения
принимаются значения х1, х2,…, хn
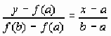
точек пересечения хорды АВ с осью абсцисс. Сначала запишем уравнение
хорды AB:
. (1.14)
Для точки пересечения
хорды AB с осью абсцисс (х = х1, y = 0) получим
уравнение:
(1.15)
Пусть для определенности
f'' (x) > 0 при а
х
b
(случай f'' (x) < 0 сводится к нашему, если
записать уравнение в виде - f(x) = 0). Тогда кривая у
= f(x) будет выпукла вниз и, следовательно, расположена ниже
своей хорды АВ. Возможны два случая: 1) f(а) > 0 (Рис.
1.4, а) и 2) f(b) < 0 (Рис. 1.4, б).
Рис. 1.4, а, б
В первом случае конец а
неподвижен и последовательные приближения: x0 = b;
(1.16)
образуют ограниченную
монотонно убывающую последовательность, причем
(1.17)
Во втором случае
неподвижен конец b, а последовательные приближения: x0
= а;
(1.18)
образуют ограниченную
монотонно возрастающую последовательность, причем
(1.19)
Обобщая эти результаты,
заключаем:
1. неподвижен
тот конец, для которого знак функции f (х) совпадает со знаком ее
второй производной f'' (х);
2. последовательные
приближения xn лежат по ту сторону корня x, где функция f
(х) имеет знак, противоположный знаку ее второй производной f'' (х).
Итерационный
процесс продолжается до тех пор, пока не будет обнаружено, что
| xi -
xi - 1|< e, (1.20)
где e - заданная
предельная абсолютная погрешность.
Пример. Найти
положительный корень уравнения
f(x) = x3 - 0,2 x2 - 0,2
х - 1,2 = 0
с точностью e =
0,01.
Прежде всего,
отделяем корень. Так как
f (1) = -0,6 < 0 и f (2) = 5,6 > 0,
то искомый корень x
лежит в интервале [1, 2]. Полученный интервал велик, поэтому разделим его
пополам. Так как
f (1,5) = 1,425 > 0, то 1< x < 1,5.
Так как f'' (x)
= 6 x - 0,4 > 0 при 1 < х < 1,5 и f (1,5) > 0,
то воспользуемся формулой (1.16) для решения поставленной задачи:
= 1,15;
|x1 -
x0| = 0,15 > e,
следовательно,
продолжаем вычисления;
f
(х1) = -0,173;
= 1,190;
|x2
- x1| = 0,04 > e,
f
(х2) = -0,036;
= 1,198;
|x3 -
x2| = 0,008 < e.
Таким образом, можно
принять x = 1,198 с точностью e = 0,01.
Заметим, что точный
корень уравнения x = 1,2.
2. Метод решения
задачи
При решении поставленной задачи
оптимально использовать для представления информационных материалов язык
Delphi, который является языком высокого уровня и позволяет быстро и эффективно
создавать приложения, с использованием графической библиотеки OpenGL.
Преимущества Delphi по сравнению с
аналогичными программными продуктами.
быстрота разработки программного
средства;
высокая производительность
разработанного приложения;
низкие требования разработанного
программного средства к ресурсам компьютера;
наращиваемость за счет встраивания
новых компонент и инструментов в среду Delphi;
возможность разработки новых
компонент и инструментов собственными средствами Delphi (существующие
компоненты и инструменты доступны в исходных кодах);
удачная проработка иерархии
объектов.
Система программирования Delphi
рассчитана на программирование различных приложений и предоставляет большое
количество компонентов для этого, как, например, неотъемленный компонент курсового
проекта OpenGL.является одним из самых популярных прикладных программных
интерфейсов (API - Application Programming Interface) для разработки приложений
в области двумерной и трехмерной графики.
Характерными особенностями OpenGL,
которые обеспечили распространение и развитие этого графического стандарта,
являются:
Стабильность. Дополнения и
изменения в стандарте реализуются таким образом, чтобы сохранить совместимость
с разработанным ранее программным обеспечением.
Надежность и переносимость.
Приложения, использующие OpenGL, гарантируют одинаковый визуальный результат
вне зависимости от типа используемой операционной системы и организации
отображения информации. Кроме того, эти приложения могут выполняться как на
персональных компьютерах, так и на рабочих станциях и суперкомпьютерах.
К тому же высокие скорость и
качество создания программного средства может обеспечить только среда
визуального проектирования, способная взять на себя значительные объемы
рутинной работы по подготовке программного средства. Возможности Delphi
полностью отвечают требованиям данного курсового проекта, а также подходят для
создания систем любой сложности.
Входной информации в данной
программе являются введенные уравнения, интервал, на котором производится поиск
решения, и шаг, то есть точность проверки. Значения шага и интервала могут быть
любыми числами (шаг больше нуля), уравнение вводится по определенным правилам.
Для упрощения проверки курсовой работы по умолчанию в каждом поле уже
присутствуют данные, удовлетворяющие условию работы программы.
В уравнении допускается
использование круглых скобок, причем количество открывающихся и закрывающихся
скобок должно быть одинаковым, иначе произойдет ошибка при вычислениях.
Арифметические операции записываются обычным способом, то есть +(сложение), -
(вычитание), *(умножение), /(деление).
Для возведения в степень
используется символ ^, например x^3. Допускается введение таких тригонометрических функций, как
синус (sin), косинус (cos), тангенс (tg), а так же десятичного(lg) и натурального(ln) логарифмов.
Выходной информацией при выборе
любого из методов решения нелинейных уравнений является значение корня
уравнения x. Чтобы получить его значение, необходимо после введения всех
необходимых начальных данных нажать кнопку «%Решить%». В появившемся окне будут
так же отображаться промежуточные результаты вычислений. По нажатию на кнопку
«Далее» происходит один шаг выполнения операций. Когда вычисления приобретут
необходимую точность, в окне появится надпись «Конец решения» и ниже значение
самого корня в формате x= «число»
Если мы не знаем точно интервал, в
котором находится корень уравнения, мы можем нажать «Найти а=, b= и % Решить%». При этом на первом
шаге программа вычислит необходимые границы интервала для нахождения корня
уравнения. При нажатии на «Далее», в появившемся окне, будут отображаться
промежуточные результаты вычислений. По нажатию на кнопку «Далее» происходит
один шаг выполнения операций. Когда вычисления приобретут необходимую точность,
в окне появится надпись «Конец решения» и ниже значение самого корня в формате x= «число»
Во всех методах, кроме метода
итераций, можно найти значение функции при заданном значении x. Для этого необходимо, при всех
необходимых заполненных полях в верхней области окна, ввести значение x в поле «х=» и нажать кнопку
«Найти». Справа от кнопки появится значение функции при заданном значении x.
Так же, независимо от выбранного
метода решения, мы можем вывести на экран все значения записанной функции в
заданном пользователем интервале с определенной величиной интервала.
3. Укрупненная
структура программы и описание назначения ее компонент
Программа для нахождения корней
нелинейных уравнений содержит 9 модулей (Unit1 - Unit9). Unit4 содержит в себе
функции для преобразования уравнения, введенного с клавиатуры, в вид, который
будет понятный программе. В этом модуле так же прописаны диалоговые окна с
ошибками, которые возникают в случае некорректности введенного уравнения.
В уравнении допускается
использование круглых скобок, причем количество открывающихся и закрывающихся
скобок должно быть одинаковым, иначе произойдет ошибка при вычислениях.
Арифметические операции записываются обычным способом, то есть +(сложение), -
(вычитание), *(умножение), /(деление).
Для возведения в степень
используется символ ^, например x^3. Допускается введение таких тригонометрических функций, как
синус (sin), косинус (cos), тангенс (tg), а так же десятичного(lg) и натурального(ln) логарифмов.
Остальные восемь модулей включают
кроме функций и операций графические оболочки.
Unit1 - главное окно программы.
Рис. 3.1 - Unit1
Это основная форма, с которой
пользователь может выбрать варианты действий в зависимости от его желаний и
потребностей.
При создании модуля использовались
следующие компоненты:
. TButton;
. TGroupBox;
. TEdit;
. TBitBtn;
. TTabbedNotebook;
. TTimer;
. TLabel;
Для обработки событий в данном
модуле используются следующие методы:
procedure Button1Click
(Sender: TObject);Button2Click (Sender: TObject);GetFunc (const x:real; Sender:
TObject):real;BitBtn1Click (Sender: TObject);FormCreate (Sender:
TObject);TabbedNotebook1Change (Sender: TObject; NewTab: Integer;AllowChange:
Boolean);Edit16KeyPress (Sender: TObject; var Key: Char);Edit18KeyPress
(Sender: TObject; var Key: Char);BitBtn2Click (Sender: TObject);
Unit2 - решение методом хорд
Рис. 3.2 - Решение методом хорд
Это форма, в которую пользователь
попадает при выборе решения методом хорд. В этой форме отображаются
промежуточные вычисления и конечный результат.
При создании модуля использовались
следующие компоненты:
. TButton;
. TGroupBox;
. TBevel;
. TLabel;
Для обработки событий в данном
модуле используются следующие методы:
PROCEDURE SetFormat (var
a:real; var b:string; Sender: TObject);Button1Click (Sender: TObject);MetodHord
(Sender: TObject);- Поиск значений функции
Рис. 3.3 - Поиск значений функции
Это форма, в которую пользователь
попадает нажатии на кнопку «Поиск всех значений». В поле показаны все значения f(x) при x в интервале от левой заданной
границы до правой заданной границы с соответствующим шагом.
При создании модуля использовались
следующие компоненты:
. TButton;
. TEdit;
. TMemo;
. TLabel;
Для обработки событий в данном
модуле используются следующие методы:
Button1Click (Sender: TObject);
Unit5 - Решение методом касательных (первый шаг)
Рис. 3.4 - Решение методом
касательных
Это форма, в которую пользователь
попадает при выборе решения методом касательных (метод Ньютона). В этой форме
отображаются промежуточные вычисления и конечный результат.
При создании модуля использовались
следующие компоненты:
. TButton;
. TLabel;
Для обработки событий в данном
модуле используются следующие методы:
procedure FormActivate
(Sender: TObject);OKBtnClick (Sender: TObject);
Unit6 - Решение методом касательных (второй шаг)

Это форма, в которую пользователь
попадает при выборе решения методом касательных (метод Ньютона). В этой форме
отображаются промежуточные вычисления и конечный результат.
При создании модуля использовались
следующие компоненты:
. TButton;
. TLabel;
. TBevel
. TGroupBox
Для обработки событий в данном
модуле используются следующие методы:
procedure FormActivate
(Sender: TObject);Button1Click (Sender: TObject);
Unit7 - Решение методом половинного деления
Это форма, в которую пользователь
попадает при выборе решения методом половинного деления. В этой форме
отображаются промежуточные вычисления и конечный результат.
Рис. 3.6 - Решение методом
половинного деления
При создании модуля использовались
следующие компоненты:
. TButton;
. TLabel;
. TBevel
. TGroupBox
Для обработки событий в данном
модуле используются следующие методы:
procedure FormActivate
(Sender: TObject);Button1Click (Sender: TObject);
Unit8 - Решение методом простой итерации
Рис. 3.7 - Решение методом прстой
итерации
Это форма, в которую пользователь
попадает при выборе решения методом простой итерации. В этой форме отображаются
промежуточные вычисления и конечный результат.
При создании модуля использовались
следующие компоненты:
. TButton;
. TLabel;
. TBevel
Для обработки событий в данном
модуле используются следующие методы:
procedure FormActivate
(Sender: TObject);Button1Click (Sender: TObject);
Unit9 - Поиск интервала
Рис. 3.8 - Поиск интервала
Это форма, в которую пользователь
попадает при нажатии на кнопку «Найти а=, b= и Решить». В этой форме программа
находит оптимальный диапазон, в котором стоит искать корень уравнения.
При создании модуля использовались
следующие компоненты:
. TButton;
. TLabel;
. TMemo
Для обработки событий в данном
модуле используются следующие методы:
procedure FormActivate
(Sender: TObject);Button1Click (Sender: TObject);
Данная программа может применяться
как в ознакомительных целях в рамках курсового проекта, так и в учебных, так
как методы нахождения корней уравнения, приведенные в курсовом проекте,
являются достаточно точными и проверенными.
4. Схемы алгоритмов
решения задачи и их описание
В программе были реализованы четыре
метода нахождения корней нелинейных уравнений. Блок-схемы этих алгоритмов
приведены на рисунках 4.1 - 4.4.
Рис. 4.1 - Метод
половинного деления
Рис. 4.2 - Метод
итераций
Рис. 4.3 - Метод Ньютона
Рис. 4.4 - Метод хорд
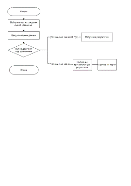
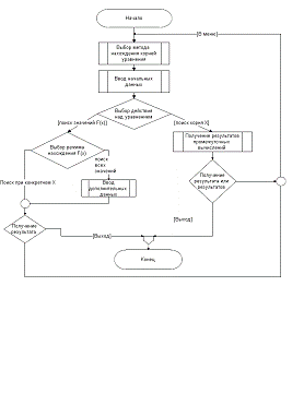
Общий алгоритм программы
представлен в виде блок-схемы на рисунке 4.5.
Алгоритм программы в
виде схемы, построенной по методу Данке, представлен на рисунке 4.6. Алгоритм
программы в виде схемы, построенной по методу Насси-Шнейдермана, показан на
рисунке 4.7.
Рис. 4.5 - Блок схема
общего алгоритма программы
Рис. 4.6 - Блок схема общего
алгоритма программы (метод Данке)
Выбор метода нахождения корней
уравнения
Ввод начальных данных
Выбор действия
Поиск значений F(x)
над уравнением
Поиск корня X
Получение результатов.
5. Результаты
тестирования разработанной программы
Тестированию были подвергнуты два
метода определения корней уравнения, а именно метод хорд и метод половинного
деления. Причем в обоих методах были выбраны все возможные варианты поиска
решений, такие как нахождение всех значений функций на заданном промежутке с
заданным шагом, нахождение оптимальных граничных значений a и b вместе с нахождением корней
уравнения, и обычное нахождение корней уравнения в заданной функции на заданном
интервале.При выборе метода хорд была введена функция F(x) = x^3-2*x^2+3*x-5. Интервал был задан от одной
целой и пять десятых до двух, шаг - одна тысячная.
Рис. 5.1 - Начальные значения
При нажатии на кнопку «Найти а=, b=
и решить» были подобраны такие же а и b, то есть одна целая пять десятых и два.
В результате решения был найден корень уравнения, равный 1,8437.
Рис. 5.2 - Результат решения методом
хорд
Рис. 5.3 - Результат вычисления
функции
При выборе метода половинного
деления была введена функция F(x) = x*x - 0,6.
Интервал был задан от нуля до трех,
шаг - пять сотых.
Рис. 5.4 - Начальные значения
При нажатии на кнопку «Найти а=, b=
и решить» были подобраны оптимальные границы: а=0, b=1. В результате решения
был найден корень уравнения, равный 0,781.
Рис. 5.5 - Результат решения методом
половинного деления
При нажатии на кнопку «Решить» в
основном окне были получены такие же результаты, так как в заданных параметрах
были оптимальные значения интервала.
При нажатии на кнопку «Поиск всех
значений» появилось окно, в котором были введены другие параметры - шаг равен
пять сотых, интервал - от нуля до трех. Результат вычисления функции
представлен на рисунке 5.6.
Рис. 5.6 - Результат вычисления
функции
Таким образом, тестирование
показало, что данная версия программы функционирует исправно, в текущей версии
ошибок выявлено не было.
6.
Методика работы пользователя с разработанной программой
Для запуска разработанной программы
необходимо запустить файл Project1.exe, который лежит в папке с файлами программного кода. Перед
пользователем появится основное окно программы, показанное на рисунке 6.1.
Рис. 6.1 - Основное окно программы
В главном окне программы можно
выбрать один из четырех методов нахождения корней линейных уравнений: метод
хорд, метод касательных, метод половинного деления, метод итераций. Это
делается путем нажатия мышью на соответствующую надпись вверху главного окна.
Независимо от выбранного метода
нахождения корней уравнения, внизу главного окна будет находится область с
кнопкой «Поиск всех значений f(x)», поле для ввода значения x и кнопка найти. В
этой области программы можно найти значение введенной фунции при известном
значении x.
Нажати на кнопку «%Решить%» уводит
пользователя к другому окну программы, в котором ведется нахождение корней
уравнения, и в котором показываются кроме конечного результата еще и
промежуточные.
Заключение
Созданная программа для нахождения
корней нелинейных уравнений демонстрирует потенциальные возможности языка
Delphi в области разработки математических приложений. Благодаря визуальным
возможностям Delphi был разработан интуитивно понятный и удобный интерфейс для
пользователя, а с помощью встроенных классов и функций удалось реализовать
сложные вычисления формул.
Поскольку Delphi в настоящее время
является программным продуктом, в котором отражены самые современные достижения
компьютерных технологий, то он позволяет создавать сложные Windows-приложения с
применением широкого спектра различных компонентов. В разработанной программе
используются для управления, отображения и редактирования информации
стандартные компоненты, однако эти же функции могут выполнять и другие более
сложные элементы управления.
Очевидно, что рассматриваемая в
работе программа может быть легко адаптирована для реализации несколько других
алгоритмов.
В заключение заметим, что ключевой
особенностью Delphi является возможность не только использовать визуальные
компоненты для строительства приложений, но и для создания новых компонентов
ActiveX. Такая возможность позволяет разработчикам не переходить в другую среду
разработки, а наоборот, встраивать новые инструменты в существующую среду.
Кроме того, можно улучшить или полностью заменить существующие в Delphi
компоненты. Используя базы данных элементов ActiveX в Интернете можно
разработать серьезные приложения достаточно быстро и качественно.
Список источников:
программа delphi нелинейный
уравнение
1 Архангельский, Я. 100 компонентов общего назначения библиотеки Delphi 5 / Я. Архангельский. -
М.: Бином, 2003. - 272 с.
Архангельский А.Я. Delphi 7. Справочное пособие. - М.: ООО Бином-Пресс, 2003. - 1024 с.:
ил.
Кнут, Д. Искусство программирования для ЭВМ: в 3 т. / Д. Кнут. -
М.: Мир, 1976.
4 Есенин, С. DirectX и Delphi. Разработка графических и
мультимедийных приложений / С. Есенин. - С.-П.: БХВ-Петербург, 2006. - 512 с.
Краснов, М. DirectX. Графика в проектах Delphi / М. Краснов. - С.-П.: БХВ-Петербург, 2005. - 416 с.
Фленов, М. Библия Delphi / М. Фленов. - С.-П.: БХВ-Петербург, 2008. - 880 с.