Автоматизация рабочего места главного инженера

  • Вид работы:
    Дипломная (ВКР)
  • Предмет:
    Информационное обеспечение, программирование
  • Язык:
    Русский
    ,
    Формат файла:
    MS Word
    926,94 Кб
  • Опубликовано:
    2013-02-11
Вы можете узнать стоимость помощи в написании студенческой работы.
Помощь в написании работы, которую точно примут!

Автоматизация рабочего места главного инженера

Введение


Основной спецификой АСУ ЗАО Шпагатная фабрика «Майкопская», является то, что есть еще подразделения в организации, в которых необходимо произвести автоматизацию. На данный момент введена в эксплуатацию только часть автоматизированных рабочих мест (бухгалтер, отдел кадров, склад, отдел сбыта, канцтовары), остальные АРМ (запланированные в структуре управления предприятием) находятся в стадии разработки или в стадии проектирования, что говорит о продвижении предприятия к системе автоматизации.

Основной задачей функционирования АСУ является обеспечение административного руководства и управленческий персонал необходимой социально-экономической, научно-технической и другой информацией для повышения эффективности работы предприятий.

Актуальность исследования.

Использование АСУ позволяет своевременно выявлять недостатки в планировании работы предприятий, повышать научную обоснованность и объективность принимаемых решений за счет достоверности поступающей информации об имеющихся ресурсах, что позволяет увеличить степень результативности работы предприятия в целом. Обеспечить четкую взаимосвязь между различными уровнями управления и в разных структурных подразделениях, что приводит к росту производительности труда, сокращению производственных потерь.

Основной цель АСУ в ЗАО Шпагатная фабрика «Майкопская», прежде всего, является, улучшение качества управления, для производства высококачественных услуг, в сфере промышленности, с целью получения максимальной прибыли в существующих на данный момент условиях рыночной политики.

Создание комплексной АСУ в организации ЗАО Шпагатная фабрика «Майкопская» даст возможность привести информационные резервы в состояние, обеспечивающее успешное выполнение какой-либо задачи, которая до этого решалась традиционным способом.

Целью данного дипломного проекта является разработка автоматизированного рабочего места главного инженера ЗАО Шпагатная фабрика «Майкопская», предназначенного для автоматизации процесса сбора и анализа информации, а так же качественной исполнительности в работе.

Задачи:

¾      произвести диагностический анализ системы управления;

¾      изучение существующих видов обеспечения на предприятии;

¾      разработка АРМ главного инженера;

¾      расчет экономической эффективности;

¾      внедрение разработанного программного продукта;

¾      определение безопасности и экологичности работы.

Объект исследования - автоматизированная система управления ЗАО Шпагатная фабрика «Майкопская».

Предмет исследования - автоматизированное рабочее место главного инженера.

Практическая значимость заключается в том, что автоматизированный программный продукт уменьшит время обработки данных на бумажных носителях.

1. Диагностический анализ системы управления предприятием


Предпроектное обследование предприятия (организации) ставит своей задачей проведение системного описания исследуемого объекта, диагностический анализ системы управления, существующей на предприятии, исследование потоков информации и подготовку технического задания на разработку АРМ. Основной целью предпроектного обследования является определение путей повышения эффективности производственной деятельности предприятия за счет совершенствования его системы управления. В частности, в процессе анализа выявляются объективные факторы, функции и структуры управляемого объекта, документооборота, и алгоритмов обработки данных, определяются цели функционирования, пути и методы их достижения. Конечным результатом предпроектного обследования является выбор задачи управления, разрешающей наиболее существенную, первоочередную проблемную ситуацию, разработка технического задания на разработку комплекса работ по решению данной задачи управления.

1.1 Общая характеристика ЗАО Шпагатная фабрика «Майкопская»


Закрытое акционерное общество Шпагатная фабрика «Майкопская» создано по решению учредителей на основе их добровольного соглашения и зарегистрировано в качестве юридического лица Постановлением Главы Администрации г. Майкопа от 18 августа 1997 года.

В своей деятельности общество руководствуется Гражданским кодексом РФ, федеральным законом «Об акционерных обществах», иными законодательными актами РФ, а также уставом

Целью общества является извлечение прибыли.

Общество имеет гражданские права и несет обязанности, необходимые для осуществления любых видов деятельности, не запрещенных законом.

Основными видами деятельности являются:

¾      производство канатов, веревок, шпагата и сетей;

¾      оптовая торговля текстильными изделиями, кроме текстильных галантерейных изделий;

¾      оптовая торговля непродовольственными потребительскими товарами;

¾      оптовая торговля пищевыми продуктами, включая напитки, и табачными изделиями;

¾      оптовая торговля через агентов, прочее финансовое посредничество;

¾      прочая оптовая торговля;

¾      розничная торговля текстильными изделиями;

¾      предоставление услуг, связанных с производством сельскохозяйственных культур;

¾      производство деревянных строительных конструкций, включая сборные деревянные строения, и столярных изделий;

¾      производство деревянной тары;

¾      производство прочих изделий из дерева и пробки, соломки и материалов для плетения;

¾      рекламная деятельность,

Отдельными видами деятельности, перечень которых определяется законом, общество может заниматься только на основании специального разрешения (лицензии). Если условиями предоставления разрешения (лицензии) на занятие определенным видом деятельности предусмотрено требование о занятии такой деятельностью как исключительной, то общество в течение срока действия лицензии не вправе осуществлять иные виды деятельности, кроме предусмотренных лицензией и им сопутствующих.

Предприятие имеет право:

¾      заключать договоры с учреждениями, организациями, предприятиями и физическими лицами на предоставление работ и услуг, в соответствии со своими видами деятельности;

¾      привлекать для осуществления своей деятельности на экономически выгодной договорной основе другие учреждения, организации, предприятия и физических лиц;

¾      приобретать или арендовать при осуществлении хозяйственной деятельности основные и оборотные средства за счет имеющихся у него финансовых ресурсов, кредитов и иных источников финансирования;

¾      планировать свою деятельность и определять перспективы развития исходя из плана финансово-хозяйственной деятельности, а также исходя из спроса потребителей на продукцию, работы и услуги.

Предприятие обязано:

¾      представлять в соответствующие организации необходимую сметно-финансовую документацию в полном объеме утвержденных форм и по всем видам деятельности;

¾      нести ответственность в соответствии с законодательством за нарушения договорных, кредитных, расчетных обязательств, правил хозяйствования;

¾      обеспечивать своих работников безопасными условиями труда и нести ответственность в установленном порядке за вред, причиненный работнику увечьем, профзаболеванием либо иным повреждением здоровья, связанным с исполнением их трудовых обязанностей;

¾      нести ответственность за сохранность документов (управленческих, финансово-хозяйственных, по личному составу и иные);

¾      осуществлять оперативный бухгалтерский учет результатов производственной, хозяйственной и иной деятельности.

1.2 Анализ функциональной структуры


.2.1 Построение функционально-иерархической структуры

Действия, направленные на объект, его поддержание и улучшение функционирования в соответствии с существующей целью управления и программой, называется управлением. Функции, направленные на управляемый объект производятся управляющим органом, эта система в дальнейшем будет называться системой управления.

На предприятии ЗАО Шпагатная фабрика «Майкопская» система управления представляет собой класс систем, где постоянно необходимо участие человека для нейтрализации возмущающих факторов, в принятии управленческих решений, изменяющих производственный процесс от исходного состояния.

Для того чтобы достичь эффективного функционирования всех подразделений предприятия и самого предприятия в целом, необходимо определить цель системы управления.

Рассматриваемое предприятие относиться к системе, в структуре которой присутствует иерархическая модель управления. Но отличительной чертой для данной организации является формирование структуры управления на специализации и разделении управленческого труда, что является моделью полного жизненного цикла управленческого решения.

Достичь реализации поставленных задач в модели полного жизненного цикла управления организацией, можно путем создания взаимосвязанных функциональных подсистем, при этом происходит разбиение системы управления, которое называется декомпозицией.

Функционально-иерархическая структура шпагатной фабрики представляет собой связь трех подсистем: организационная, обеспечивающая и производственная.

Организационная подсистема включает в себя: административно-техническое управление, во главе которого стоит генеральный директор предприятия; заместителей по производству, по работе с персоналом, финансовой и хозяйственной деятельностью, главного инженера, руководителей служб и отделов, которые занимаются вопросами повышения эффективности работы предприятия.

Обеспечивающая подсистема включает в себя бухгалтерский учет (учет денежных средств, учет материалов, учет производственных затрат), подготовку квалифицированных кадров, обеспечение финансовыми ресурсами производственного процесса (оплату труда персонала, повышение надежности работы электрооборудования электросетей).

Производственная подсистема на предприятии включает: производство канатов, веревок, шпагата и сетей; оптовую и розничную торговлю текстильными изделиями.

Функционально-иерархическая схема управления фабрикой представлена на рисунке 1.1.

Рисунок 1.1 - Функционально-иерархическая структура управления ЗАО Шпагатная фабрика «Майкопская»

.2.2 Изучение функциональных областей

Каждое предприятие представляет собой органически связанный механизм, в котором заранее заложено множество целей, которые можно определить путем решения определенных задач, объединенных по одному из признаков в подмножества.

О том, как функционирует предприятие, необходимо определить функциональные области и процессы, протекающие в этих областях. За каждой функциональной областью закреплен определенный ряд процессов или функций.

В таблице 1.1 представлен перечень конкретных функциональных областей и протекающих в них процессов.

Таблица 1.1 Функциональные области и процессы, их составляющие

Функциональная область

Код

Процессы, протекающие в функциональных областях

Код

1. Управление производственным планированием

01

1.1. Планирование номенклатуры видов работ 1.2. Планирование производственных мощностей 1.3. Составление схемы размещения рабочей силы 1.4. Определение оптимального режима работы предприятия

011 12 13 14

2. Управление функционированием предприятия

02

2.1. Разработка стратегии развития производства 2.2. Управление предприятием путем принятия управленческих решений

021  22

3. Управление подготовкой производства

03

3.1. Расчет всех нормативов и коэффициентов 3.2. Освоение новых производственных мощностей

031 32

4. Управление материалами и ресурсами

04

4.1. Определение потребности в материалах, ресурсах и комплектующих 4.2. Управление материалами 4.3. Контроль качества материалов и их хранение 4.4. Составление отчетов и документов

041 42 043 44

Функциональная область

Код

Процессы, протекающие в функциональных областях

Код

5. Управление производством

05

5.1. Управление оборудованием 5.2. Управление технологическими процессами

51 52

6. Управление бухгалтерским учетом

006

6.1. Исполнение смет 6.2. Учет основных средств 6.3. Производственный учет 6.4. Начисление заработной платы 6.5. Движение материальных и товарных ценностей 6.6. Учет подотчетных лиц и кассовых операций 6.7. Учет реализованной продукции

61 62 63 64 65 066 67

7. Управление кадрами

007

7.1. Планирование численности рабочих 7.2. Планирование отпусков 7.3. Планирование аттестации 7.4. Переподготовка кадров 7.5. Контроль использования рабочего времени

71 72 73 74 075

8. Управление сбытом (реализацией)

08

8.1. Заключение договоров 8.2. Отправка грузов

81 82

9. Управление финансами

09

9.1. Управление кап. вложениями 9.2. Управление фондами предприятия

91 92


1.3 Анализ целей шпагатной фабрики


Под целью понимается информационный образ желаемого состояния или результата деятельности предприятия. Цели задаются в виде общих целевых установок для системы и потому нуждаются в детализации и конкретизации по мере продвижения вниз по уровням иерархической структуры системы. Следует отметить, что чем точнее сформулированы и определены цели системы, тем легче выбрать средства их достижения.

В таблице 1.2 представлены цели функционирования фабрики.

Таблица 1.2 Основные цели функционирования

Цель

Средства достижения

Критерий эффективности

1. Повышение эффективности производственного процесса

1.1. Оптимизация организации производства. 1.2. Повышение квалификации кадров. 1.3. Совершенствование технологической базы. 1.4. Стимулирование труда.

Удельный объем выполняемых работ

2. Повышение эффективности управления предприятием.

2.1. Использование новых информационных технологий. 2.2. Оптимизация структуры управления.

Рост собственных средств

3. Расширение рынка сбыта

3.1. Развитие жилищно-коммунального хозяйства. 3.2. Развитие фонда потребления.

Объем заказов


Для эффективности работы предприятия, система управления предполагает сложные цели, при этом возникает необходимость в их декомпозиции. Такую возможность создают методики построения дерева целей. Принцип метода дерева целей заключается в том, что на одном из этапов его применения происходит логическое разделение совокупности этих целей. В результате такой иерархической структуры получают дерево целей, которое наглядно показывает связь между целями разных порядков.

Для построения иерархической системы управления необходимым условием является простота модели дерева целей, а также ряд принципов:

- принцип полноты: для реализации декомпозируемой цели необходимым условием является совокупность возникающих при декомпозиции целей, их достаточность;

-       принцип суперпозиций подцелей заключается в том, что декомпозиция подцелей должна быть относительно самостоятельной, что упрощает планирование структуры предприятия, а если декомпозируемая цель будет независима, то она будет аддитивной суммой этих подцелей;

-       принцип конечности декомпозиции: так как процесс деления дерева целей не может продолжаться бесконечно, то алгоритм декомпозиции является завершенным циклом.

Общим принципом декомпозиции дерева целей предприятия являются: достижение основной цели, направления достижения целей, конечные продукты, действия системы, необходимые для получения конечного результата. [3]

Компоненты дерева целей представлены в таблице 1.3

Таблица 1.3 Компоненты дерева целей

Компонента

Содержание

С0

Получение прибыли

С1

Повышение качества отпускаемой электроэнергии

С1.1

Повышение квалификации кадров

С1.2

Повышение качества работы оборудования

С1.2.1

Переподготовка кадров

С1.2.2

Привлечение наиболее квалифицированных кадров извне

С1.3

Стимулирование труда

С1.3.1

Улучшение условий труда

С1.3.2

Повышение заработной платы

C1.4

Внедрение международной системы качества

C2

Совершенствование управления информационными ресурсами

С2.1

Обеспечение эффективного доступа к информационным ресурсам

С2.1.1

Объединение ЭВМ в локальную компьютерную сеть

С2.1.2

Применение ПЭВМ

С2.2

Переход на новые компьютерные технологии

С2.2.1

Внедрение наиболее эффективного ПО

С2.2.2

Внедрение современных информационных систем

С2.2.3

Переход на более современную технику

С2.3

Построение разветвленной компьютерной сети

С2.3.1

Проектирование топологии сети

С2.3.2

Подключение к общей информационной базе

C2.4

Совершенствование информационной базы

C3

Повышение эффективности производственного процесса

C3.1

Совершенствование технологической базы

C3.1.1

Сбор информации о новых технологиях

C3.1.2

Своевременное и качественное освоении новых технологий

C3.2

Оптимизация организации производства

C3.2.1

Оптимальное распределение рабочей силы

C3.2.2

Оптимальное размещение производственных мощностей

С3.3

Модернизация предприятия

C3.3.1

Оснащение баз и сетевых участков современным оборудованием

C3.3.2

Реконструкция линий электропередач и подстанций

С3.3.3

Обновление парка автомобильной техники и механизмов

С3.3.4

Обновление приборного парка

C4

Повышение эффективности управления предприятием

C4.1

Использование новых информационных технологий

C4.1.1

Внедрение наиболее экономически эффективных технических средств

C4.1.2

Качественное и своевременное обучение персонала работе с новыми информационными технологиями

C4.2

Оптимизация структуры управления

C4.2.1

Контроль качества управления

С4.2.2

Своевременное изменение структуры управления

C5

Расширение рынка сбыта электроэнергии

C5.1

Уменьшение себестоимости электроэнергии

C5.1.1

Сокращение потерь электроэнергии в сети

C5.1.2

Максимально уменьшение расходов на материалы

C5.2

Повышение качества ремонта оборудования электросетей

C5.2.1

Внедрение систем диагностики оборудования

C6

Развитие социальной инфраструктуры

C6.1

Рациональная организация труда и отдыха

C6.1.1

Оптимальная организация рабочего процесса

C6.1.2

Эффективная организация отдыха сотрудников предприятия

C6.2

Развитие жилищно-коммунального хозяйства

C6.2.1

Эффективное капитальное строительство

C6.2.2

Эффективное жилищное строительство

C6.3

Повышение благосостояния коллектива


На основании данных из таблицы 1.3 строится дерево целей, представленное на рисунке 1.2.

 

.4 Построение организационно-управленческой структуры


Чтобы понять, как функционирует предприятие, необходимо проанализировать его организационно-управленческую структуру.

Организационная структура управления представляет собой взаимодействие организационных составляющих, которые должны выполнять разносторонние функции по управлению предприятием. Такая структура формируется, исходя из состава, содержания и трудоемкости выполнения общих и специальных функций управления. Организационно-управленческая структура имеет пирамидальное строение, т. е. содержит несколько иерархических уровней. Иерархическое построение системы обеспечивает ее повышенную устойчивость к внешним возмущениям, способствует локализации конфликтов, возникающих между отдельными элементами, и согласует отдельные цели подсистем с общими целями всей системы.

В первую очередь управление организацией осуществляется руководителями - директором и его заместителями.

Генеральный директор назначается на контрактной основе и действует на основании доверенности.

Утверждает штатное расписание, осуществляет прием, перевод, увольнение сотрудников в соответствии с действующим трудовым законодательством РФ.

Рисунок 1.2 - Дерево целей шпагатной фабрики «Майкопская»

 

Заместитель директора по общим вопросам несет ответственность за административно-хозяйственную деятельность предприятия, обеспечивает необходимый уровень технической подготовки производства и его постоянного роста, сокращения издержек (материальных, финансовых, трудовых), рационального использования производственных ресурсов.

Главный инженер отвечает за производственную деятельность предприятия. В его обязанности включается: решение организационных вопросов в производственных отделах предприятия, их синхронизация, перераспределение и размещение производственных мощностей, а также контроль за производственно-технологическим циклом.

Существуют уровни, которые составляют наиболее многочисленный слой, они чаще перемещаются с одних должностей на другие, из них формируется резерв кадров на высшие руководящие должности.

К этому уровню управления предприятия относятся:

¾      отдел кадров;

¾      отдел снабжения;

¾      транспортный отдел

¾      производственные цеха и участки.

Организационно-управленческая структура фабрики представлена на рисунке 1.3.

Отдел управления персоналом является самостоятельной структурной единицей предприятия. Основными задачами отдела управления персоналом являются: организация работы по обеспечению предприятия специалистами и служащими, по необходимым специальностям и квалификациям в соответствии с планами по труду, их расстановка и профессиональная подготовка.

Рисунок 1.3 - Организационно- управленческая структура шпагатной фабрики

К функциям, выполняемым отделом управления персоналом относятся:

-   разработка текущих и перспективных планов комплектования профессиональными кадрами с учетом изменения численности и состава;

-       учет личного состава работников;

-   ведение учета трудового стажа рабочих;

-       составление отчетной документации [1].

Отдел снабжения осуществляет закупочную деятельность предприятием сырья и материалов. В функции отдела входит поддержка связей с поставщиками, поиск новых поставщиков, непосредственно закупочная деятельность, анализ деятельности данного подразделения.

Транспортный отдел занимается осуществлением перевозок: доставка сырья и материалов на склады, а также бесперебойное обеспечение производственных отделов необходимыми материалами. В функции отдела входит: осуществление внутренних и внешних перевозок, своевременный и полный техосмотр парка машин, обеспечение ремонта.

1.5 Построение организационно-функциональной модели


Для создания и наглядности структуры предприятия необходимо использовать таблицу функциональных областей, с учетом протекающих в них процессов (таблица 1.1) и организационно-управленческую структуру организации (рисунок 1.3), строим организационно-функциональную модель организации в форме таблицы-матрицы.

Таблица-матрица получается путём наложения функциональных областей на организационно-управленческую структуру. Такая взаимосвязь позволяет устранить недостаток, заключающийся в стандартном подходе, когда нет соответствия между перечнем функций и организационной структуры управления.

При создании таблицы-матрицы выделяются подразделения, которые представляют собой горизонтальные графы, вертикальные графы - процессы и функции, протекающие в конкретных функциональных областях. Совокупность процедур выполняемых в каждом подразделении, отражают строки матрицы.

Организационно-функциональная модель в форме таблицы-матрицы представлена в таблице 1.4.

1.6 Анализ проблемных ситуаций


Шпагатная фабрика «Майкопская» функционирует как одно целое, в связи с этим может возникнуть множество проблем связанных с управлением. Есть проблемные ситуации, которые решаются сами собой за короткий промежуток времени и они не заметны. Но существуют такие проблемные ситуации, которые влекут за собой большие финансовые затраты. К ним могут относиться, трудности в контроле с оборудование, неопределенность целей в управлении, связей. Проявление проблемных ситуаций происходит очень неожиданно и каждая в отдельности. Как правило, это взаимосвязанное множество проблем, затрагивающих различные сферы деятельности предприятия. На основании вышеизложенного материала можно выделить ряд проблемных ситуаций, уменьшение которых приведет к повышению уровня экономической эффективности предприятия.

Таблица 1.4 Организационно-функциональная модель

Функциональные  области

1

2

3

4

5

6

7

8

9

Подразделения

011

012

013

014

021

022

031

032

041

042

043

044

051

052

061

062

063

064

065

066

067

071

072

073

074

075

081

082

091

092

Директор





о/и

о/и





















о


о

о

Заместитель директора по охране труда и ТБ







о/и

о/и



















и

о



Заместитель директора по общим вопросам







о

о


о


















и



Главный инженер

о


и

у



о/и






о/и

о

















Главный бухгалтер















и

о

о


о/и


и/у










Производственно-техническая служба


и

и

и/у




о

и/у


и



















Отдел управления персоналом

о




















и

и/у

и

о/и

и/у






Отдел материально-технического снабжения







и

о

и/у

и/у





















Обозначения: о - ответственный; у - участник; и - исполнитель.

Перечень проблемных ситуаций и методы их разрешения приведены в таблице 1.5.

Таблица 1.5 Проблемы, существующие на предприятии и методы их разрешения

Проблемы

Методы разрешения

1 Моральный износ технологий

1.1 Внедрение новых технологий 1.2 Обучение специалистов работе с новыми технологиями 1.3 Автоматизация производственных процессов

2 Недостаток финансовых средств

2.1 Расширение долгосрочных кредитных линий 2.2 Привлечение инвестиций

3 Некачественный учет основных средств

3.1 Создание базы данных ОС 3.2 Инвентаризация ОС З.З Автоматизация процесса начисления амортизации и переоценки 3.4 Автоматизация создания и выпуска отчетной документации

4 Отсутствие автоматизации рабочего места главного инженера

4.1 Создание базы данных сотрудников 4.2 Создание АРМ главного инженера

5 Некачественный учет расчетов с поставщиками и подрядчиками

5.1 Создание БД поставщиков-подрядчиков 5.2 Автоматизация процесса учета расчетов с п/п

6 Трудности с развитием социальной инфраструктуры предприятия

6.1 Ремонт и модернизация зданий, сооружений и оборудования 6.2 Рациональная организация труда и отдыха работников


В результате проведения предпроектного обследования выявлена проблема автоматизации рабочего места главного инженера предприятия и предложен ряд мер, выполнение которых позволит решить данную проблему.

1.7 Анализ информационных потоков по выбранной проблеме


Средства описания, моделирования и оптимальной организации потоков информации - важнейшие компоненты информационного обеспечения, т. к. эффективное использование средств электронной вычислительной техники во многом определяется объемами и рациональной организацией потоков информации.

Анализ информационных потоков для описания модели объекта управления может проводиться на документальном уровне. При этом потоки информации рассматриваются в виде документооборота, существующего в объекте управления.

Документ - это один из основных носителей информации о состоянии хозяйственных объектов и протекающих в них процессах. Все документы имеют формализованные списки параметров (типа паспортных данных документа). Дополнительно в эти списки включается формализованное описание смыслового экономического содержания кодов и граф в документе.

Документы по направлению поступления можно разделить на следующие типовые группы, которым присвоим соответствующий код:

1.     Документы входной информации.

.       Официальные положения и инструкции, регламентирующие функции подразделений и определяющие сроки и процедуры обработки информации и принятия решений.

.       Документы фондового хранения. Они содержат статистическую информацию, которая в дальнейшем используется в процессе работы.

.       Документы расчетной информации, содержащие только необходимую для расчета исходную информацию в форме (или виде), максимально приспособленной для производства конкретного расчета.

.       Документы, содержащие выходную информацию. Они содержат чаще всего результаты выполнения расчетов, которые используются в качестве исходной информации для последующих расчетов или хранятся в виде выходных документов или в виде документов фондового хранения, полученных в результате их преобразования.

Изучение информационных потоков позволяет определить информационные связи как всего общества в целом, так и его подразделений.

Таким образом, анализ информационных потоков по выбранной проблеме заключается в изучении документооборота в этой области. Для более наглядного представления информационных потоков строится таблица-схема документооборота.

Каждый документ в таблице-схеме занимает свою горизонталь (на ней не должно быть других документов). Графически указывается количество выписываемых экземпляров, и где они рождаются. Также указывается горизонтальное движение экземпляров.

Документооборот представлен в таблице 1.5.

Таблица 1.5 Перечень используемых документов

Наименование документов

Кем готовится

Кем используется

Тип

Периодичность

Кол. экз.

Код

1

Договора

Клиент, главный инженер

Техническая служба, бухгалтерия, внешняя среда

1

Любая

2

1.01

2

Каталог услуг

Главный инженер, бухгалтерия

Техническая служба, внешняя среда, бухгалтерия

4

Любая ежедневно

1

2.01

3

Техническое задание

Главный инженер

Техническая служба

2

Любая

1

3.01

4

Планируемые договора

Главный инженер

Бухгалтерия, техническая служба

4

Ежегодно

2

1.02

5

Отчеты

Главный инженер

Техническая служба

5

Ежедневно

2

4.01


Для более наглядного представления информационных потоков строится таблица-схема документооборота (таблица 1.6). Каждый документ в таблице-схеме занимает свою горизонталь. Графически указывается количество выписываемых экземпляров, и где они выписываются. Также указываются вертикальные связи между документами, какой документ каким порождается (если таковые связи существуют) и горизонтальное движение экземпляров.

Таблица 1.6 Схема документооборота

Наименование подразделений

Бухгалтерия

Техническая служба

Главный инженер

Внешняя среда


























Выбранная мной проблема является актуальной, в связи с тем, что она позволит автоматизировать рабочее место главного инженера. Упростит работу, связанную со сбором, редактированием данных о отделах и службах. Вследствие чего, время, связанное с документооборотом будет уменьшено, а время на работу не связанную с документами, будет увеличено. Это связано с тем, что автоматизация задач учета повышает оперативность и достоверность учетной информации, углубляет и усиливает аналитические и контрольные функции учета, а через них и эффективность управления.

Выбранная мной проблема для автоматизации - «Автоматизация рабочего места главного инженера в ЗАО Шпагатная фабрика «Майкопская».

Выводы


В первой главе проведен диагностический анализ системы управления ЗАО Шпагатная фабрика «Майкопская», в результате чего были определены следующие положения:

-     дана общая характеристика предприятия (общие положения, основные задачи, цели и функции);

-       произведен анализ функциональной структуры фабрики (построены функционально-иерархическая структура предприятия и таблица функциональных областей);

-       произведен анализ целей предприятия;

-       сформирована организационно-управленческая структура;

-       построена организационно-функциональная модель организации;

-       произведен анализ проблемных ситуаций и выбрана проблема для ее разрешения путем автоматизации;

Выбрана проблемная ситуация № 4 (см. таблицу 1.5) для ее разрешения необходимо произвести автоматизацию рабочего места главного инженера, в связи с тем, что возникают трудности при работе с документооборотом. Для решения данной ситуации было предложено создание автоматизированного рабочего места (АРМ) главного инженера, а полученные в дипломной работе данные будут использованы для дальнейшей разработки автоматизированной системы управления.

2. Описание АСУ Шпагатной фабрики «Майкопская»


2.1 Общее описание АСУ


Главной целью АСУ в ЗАО Шпагатная фабрика «Майкопская» является улучшение качества управления, для производства конкурентоспособной продукции и услуг, пользующихся спросом на рынке сбыта, с целью максимизации прибыли в современных рыночных условиях.

Концептуальный план создания и развития АСУ на предприятии должен разрабатываться руководителями, совместно со специалистами по проектированию АСУ.

Применение смешанной концепции создания АСУ в организации, позволит наиболее полно и качественно выявить все особенности структуры управления.

Основной экономический эффект от внедрения АСУ на предприятии получается за счет:

¾      повышения уровня планирования;

¾      улучшения организации производства;

¾      сокращения непроизводительных потерь.

Отличительной чертой АСУ ЗАО Шпагатная фабрика «Майкопская» является то, что она находится на стадии полной автоматизации, что свидетельствует о его эффективном развитии и совершенствовании системы управления.

 

.2 Функциональная структура АСУ


При изучении уже существующей АСУ организации или построении новой, в начале, необходимо определить её внутреннюю структуру. При этом система разделяется на части, имеющие меньшую сложность, подсистемы и их элементы.

Структуру АСУ можно представить в виде совокупности обеспечивающих и функциональных подсистемы. Применение такого подхода обеспечивает наиболее полное представление о структуре АСУ. Взаимодействие этих подсистем строится на основе общего информационного фонда, который формируется в процессе работы функциональных подсистем на основе единой методологии решения задач и образования взаимосвязанного комплекса показателей, с использованием единых средств и методов описания данных. Программные средства обеспечивают машинное ведение информационного фонда и взаимодействие с этим фондом пользователей всех категорий [2].

Функциональные подсистемы АСУ представляют собой комплекс программных и технических средств, предназначенных для решения задач планирования, учёта, анализа показателей, и принятия на основе этих данных управленческих решений.

Для наглядности деятельности предприятия покажем функциональную модель на рисунках 2.1 и 2.2, реализованных в среде BP Win.

Рисунок 2.1 - Общая схема функционирования фабрики

Рисунок 2.2 - Декомпозиция общей структуры

 

.3 Информационное обеспечение АСУ


В составе информационного обеспечения выделяют два комплекса:

¾      комплекс внемашинного информационного обеспечения, документы регламентирующие отношения между отделами, приказы и др.

¾      комплекс внутримашинного информационного обеспечения, структура базы.

Центральным компонентом информационного обеспечения является база данных, через которую осуществляется обмен данными различных задач. База данных обеспечивает интегрированное использование различных информационных объектов в функциональных подсистемах.

В информационной модели обеспечения АСУ можно выделить основной элемент - информационный массив.

Необходимость в организации информационных массивов в системах информационного обеспечения АСУ ЗАО Шпагатная фабрика обусловлена многими факторами:

¾      использованием одних и тех же данных различными процедурами, выполняемыми как параллельно, так и последовательно;

¾      несовпадением моментов поступления информации с моментами ее потребления;

¾      необходимостью хранения исходной информации, промежуточных и окончательных результатов в процессе исполнения программ и других процедур преобразования информации;

¾      многократным длительным использованием некоторых данных различными процедурами.

2.4 Организационное обеспечение АСУ


Организационное обеспечение АСУ состоит из организационной структуры АСУ и документов, обеспечивающие качественное функционирование организационной структуры.

Организационная структура - это совокупность специалистов по компьютерам различного профиля, обеспечивающих бесперебойное функционирование АСУ. Для поддержки нормального функционирования АСУ необходимо, что бы в организации был создан отдел АСУ, состоящий из следующих подразделов:

Подраздел технического обслуживания должен поддерживать всю технику в рабочем состоянии.

Подраздел, занимающийся системным программированием должен:

¾      поддерживать надёжное функционирование общего программного обеспечения;

¾      своевременно внедрять новые программные продукты общего ПО;

¾      вести статистику всех сбоев и недочетов в работе ПО;

¾      проводить обучение сотрудников работе с внедряемыми программным продуктам.

3 Подраздел проектирования и программирования должен:

¾      проектировать новые программные продукты;

¾      обеспечить обновление частей АСУ;

¾      поддерживать все программные продукты АСУ в работоспособном состоянии;

¾      разбираться со всеми возникающими ошибками в работе АСУ в части специального ПО;

¾      консультировать операторов, пользователей других специалистов в части специфики функционирования специального ПО.

4 Подраздел внедрения занимается:

¾      обеспечением бесперебойного функционирования АСУ;

¾      сбором для секторов проектирования и системного программирования информации о всех нестандартных ситуациях возникающих в системе;

¾      обучение пользователей работе на компьютере;

¾      ведение ЦБД (центральной базы данных).

5 Диспетчерская служба обеспечивает связь между подразделениями АСУ и отделами предприятия. Она включает в себя администрирование сети и баз данных. Диспетчерская служба отвечает за:

¾      систему разделения доступа;

¾      целостность ЦБД;

¾      работу АСУ;

¾      решение всех конфликтов между пользователями и подразделениями АСУ.

2.5 Математическое обеспечение АСУ


Математическое обеспечение строится на основе типизации алгоритмов по классам задач и унификации методов решения родственных задач независимо от подсистем, в которых они находятся. Такая группировка задач позволяет удешевить их математическое обеспечение, а также создать единые модели для решения различного класса задач. Можно выделить следующие классы задач [5]:

¾      задача первичного учёта - являющееся, как правило, массовыми, эффективность включения в АСУ которых, зависит от автоматизации получения машиночитаемой информации;

¾      учетно-статистические задачи - характеризуются большим числом логических операций при небольшом объёме простых математических операций;

¾      бухгалтерские задач - характеризуются большим числом операций сложения, вычитания, логических операций (сортировка, группировка, сравнение) и формирование таблиц в заданной форме;

¾      информационно-справочные задачи;

¾      задачи сложных не экстремальных расчётов - для решения задач данного типа целесообразно применять методы математического моделирования; это позволяет сократить трудность не только самих расчётов, но и работ, необходимых для сбора исходной информации;

¾      оптимизационные задачи - наиболее эффективно используют методы моделирования; в машине могут быть «разыграны» любые варианты и ситуации и получена оценка каждого варианта во всех возможных ситуациях;

¾      задачи оперативного управления - производственными процессами;

¾      логические задачи.

Математическое обеспечение принято делить на общее и специальное. Общее математическое обеспечение (ОМО) является машинно-ориентированным и реализуется в виде программ операционной системы, управляющих всеми участвующими в решении задач узлами машины и сними устройствами, а также тестовых и диагностических программ, проверяющих исправность и выявляющих неисправные узлы и блоки оборудования.

Специальное математическое обеспечение (СМО) является проблемно-ориентированным и реализуется в виде комплекса программ, организующих работу технических средств по выполнению решаемых в АСУ фабрики задач.

Специальное математическое обеспечение:

¾      общесистемное, обеспечивающее функционирование всей системы управления в заданном режиме, включая управление работой ЭВМ и других технических средств;

¾      прикладное, состоящее из прикладных программ в соответствии с индивидуальными особенностями решаемых задач.

Для автоматизированной системы управления на шпагатной фабрике «Майкопская» в состав математического обеспечения входят методы на основе реляционной алгебра. Один из этих методов - метод бинарных отношений.

Бинарные отношения играют важную роль в теории измерений. На языке бинарных отношений удобно описывать многие эмпирические связи и процедуры.

Понятие бинарного отношения является именно таким обобщением понятия функционального отображения, которое допускает наличие многозначных связей между объектами.

Общей характеристикой эмпирических связей, т.е. эмпирических отношений между объектами, идеализированной моделью, которых служат бинарные отношения, является наличие у этих объектов некоторого доступного для эмпирической проверки свойства, по наличию которого можно судить, находится ли какая-либо конкретная пара объектов в данной связи (т.е. в данном эмпирическом отношении) или нет. [6]

Для реализации математического обеспечения создают программное обеспечение.

2.6 Техническое обеспечение АСУ


Проектирование технического обеспечения АСУ шпагатной фабрики осуществляется в соответствии с методическими и руководящими материалами, выданными при обследовании предприятия.

В созданном АСУ фабрики используют ПЭВМ, совместимые с IBM PC. При обследовании предприятия было видно, что техническое обеспечение находится на достаточно высоком уровне это видно из следующих данных:

-    ОЗУ 3-4 Гб;

-       дисковод 1.44 Мб, DVD-R/RW;

-       HDD 500 Гб;

-       Процессор Intel Pentium 4, тактовая частота 2.5 gHz;

-       видеоадаптер встроенный 256 Mb;

-       операционная система Microsoft Windows SP2, Microsoft Windows 2003 Server;

-       мониторы BENQ FP91G+.

В составе технических средств так же используются несколько принтеров Canon 1100 и Epson SX 3000, Epson STYLUS R 8000.

Численность компьютеров в данном отделе 50.

Данный комплекс технических средств объединен в локальную сеть, которая упрощает обмен данными между различными подразделениями организации.

2.7 Программное обеспечение АСУ


Программное обеспечение (ПО) АСУ - совокупность программ для реализации целей и задач автоматизированной системы управления, функционирующие на комплексе технических средств АСУ.

ПО представляет собой реализацию на ЭВМ математического обеспечения. Главная цель ПО - обеспечение максимально эффективного и удобного для пользователя уровня общения с ЭВМ.

ПО АСУ должно разрабатываться для решения основных задач, стоящих перед предприятием, применительно к имеющимся техническим средствам, с учётом изложенных выше особенностей информационного обеспечения.

Программное обеспечение АСУ можно разделить на общее и специальное ПО.

Операционные системы (ОС) - это часть ПО, предназначенная для планирования и организации процесса обработки, ввода/вывода и управления данными, распределения, распределения ресурсов, подготовки и отладки программ и других вспомогательных операций обслуживания. ОС делят на: ОС ПЭВМ и ОС сетей (ОС локальных сетей и ОС глобальных сетей).

Системы программирования можно разделить на:

¾      универсальную - представляющую собой набор трансляторов с алгоритмических проблемно-ориентированных языков, как общего назначения, так и специализированных; основой универсальной системы программирования является алгоритмический машинно-ориентированный язык, представляющий собой универсальный автокод, рассчитанный на распространённые типы вычислительных машин;

¾      частную - основанную на языке конкретной машины и содержащую ряд трансляторов и компиляторов, а также стандартные программы.

Как универсальная, так и частная системы программирования могут неограниченно расширятся.

Пакеты прикладных программ - это программы, расширяющие возможности ОС, программы для инженерных расчётов, для решения экономических задач и т.д. Пакеты прикладных программ можно разделить на:

¾      проблемно-ориентированные пакеты;

¾      методически-ориентированные пакеты;

¾      пакеты общего назначения.

Специальное ПО - это совокупность программ, реализующих функциональную часть АСУ, т.е. подсистемы и автоматизированные рабочие места.

Описание программных средств, имеющихся на предприятии, представлено в таблице2.1.

Таблица 2.1 Программные средства ЗАО Шпагатная фабрика «Майкопская»

Наименование ПО

Описание ПО

1

Windows 2000 Windows 2000 Server Windows XP

Операционные системы

2

СУБД MS Visual FoxPro 7.0, СУБД MS SQL Server 2005

Система управление базами данных

3

Borland Delphi 7.0

Объектно- ориентированная среда программирования

4

TheBat!

Система почтовой связи

5

Total Commander 6.0

Файловый менеджер

6

MS Office 2000, XP, 2003.

Набор офисных приложений

7

Kaspersky Anti-Virus, NOD

Пакет антивирусных программ

8

Консультант+

Справочная система


Данный комплекс программных средств позволяет максимально быстро оперировать данными в организации, что упрощает работу сотрудников.

сбор анализ информация инженер

Выводы


В данной главе проекта рассмотрена концепция создания автоматизированной системы управления ЗАО Шпагатная фабрика «Майкопская». Эта концепция включает в себя описание технического, математического, программного и информационного обеспечения, а также построение функциональной структуры АСУ и создание организационного обеспечения.

Были построены функциональные подсистемы с применением средств визуального моделирования BPWin.

Представленный концептуальный план позволяет создать действующую систему управления, основанную на интеграции всех функциональных подсистем, позволяющую в кратчайшие сроки обрабатывать поступающую информацию и принимать оптимальные решения.

3. Разработка проектных решений по созданию АРМ главного инженера


3.1 Обоснование разработки


Разрабатываемая система предназначена для использования главным инженером данного предприятия, отвечающего за ведение производства, учет предоставленных услуг, сбора итоговой информации, и формированию различных отчётных документов.

Данная система адаптирована к технике IBM/PC, уровень которой отвечает современным требованиям. Использование дружественного интерфейса сильно облегчает работу с ней.

При разработке системы учитывались требования автоматизации часто повторяемых операций, использование многочисленных справочников данных, которые существенно увеличивают производительность труда.

Таким образом, данная программа позволяет экономить рабочее время главного инженера, даёт возможность привести к минимуму ручное выполнение повторяющихся операций. Всё вышеизложенное позволяет сделать вывод о целесообразности разработки.

Эффект полученный после внедрения программного продукта приведен ниже.

3.2 Расчет экономической эффективности


Автоматизированная система созданная на рабочем месте главного инженера, направлена в первую очередь на уменьшение времени на работу с информацией на бумажных носителях.

Существуют методики, которые позволяют при помощи сравнения показателей работы подразделения до и после внедрения АРМ, выявить, при примерно равных условиях работы, насколько произойдет снижение времени, или ее возрастание по сравнению с исходными данными.

Определить экономию времени на принятие решения коэффициент повышения оперативности управления.

Коэффициент повышения оперативности управления Kу рассчитывается по формуле:


где T1 - время, необходимое на принятие решения при ручной технологии;- время, затраченное на принятие решения при машинной технологии.

В свою очередь, T1 и T2 определяются по формулам:=tв1+tр1+tп1+tа1=tв2+tр2+tп2+tа2

где tв1 и tв2 - время ввода информации при ручной и машинной технологии соответственно;

tр1 и tр2 - время поиска информации при ручной и машинной технологии соответственно;

tп1 и tп2 - время подготовки печатных форм при ручной и машинной технологии соответственно;а1 и tа2 - время анализа при ручной и машинной технологии

Соответствующие временные показатели представлены в таблице 3.1.

Таблица 3.1 Временные показатели

Наименование показателя

Временные составляющие


До автоматизации (мин.)

После автоматизации (мин.)

Ввод информации

30

12

Поиск информации

12

0,17

Подготовка печатных форм

10

1

Анализ

7

0,8

=tв1+tр1+tп1+tа1 = 30+12+10+7= 59

T2=tв2+tр2+tп2+tа2 = 12+0.17+1+0.8 = 13.97

Проведя математические расчеты, выяснили, что время необходимое для обработки информации на бумажных носителях, после автоматизации, снизится в 4.22 раз.

Для определения полного экономического эффекта за год работы программного продукта, необходимо перечислить затраты на его эксплуатацию:

¾      затраты на функционирование ПЭВМ;

¾      затраты на заработную плату сотрудника;

¾      затраты на заработную плату информационного работника.

Расчет экономического эффекта определяется следующим образом.

Необходимо в начале определить количество часов в году, затрачиваемое при ручном методе обработки информации Tp, которое включает:

¾      время, выраженное в процентах, затрачиваемое на работу с информацией на бумажных носителях;

¾      рабочий день (время в часах);

¾      число рабочих дней в месяце .

Далее рассчитывается количество часов, затрачиваемое при автоматизированном методе обработки информации по формуле:


Затем вычисляются затраты на заработную плату главного инженера:

,

где  - часовая тарифная ставка, главного инженера, руб;

- затраты времени в год при ручном методе обработки информации, час;

 - дополнительная заработная плата, 5%;

 - единый социальный налог, 13%;

 - накладные расходы, 15%.

Контроль за программными и техническими средствами осуществляет специалист по информационному обеспечению, то необходимо вычислить расходы на его содержание и функционирование ЭВМ в год по формуле:

,

где  - часовая тарифная ставка специалиста по информационному обеспечению, руб.;

 - затраты времени в год при автоматизированном методе обработки информации, час;

 - стоимость 1 часа машинного времени;

 - затраты на приобретение расходных материалов при использовании программного продукта.

После того как выполнены все операции, можно определить годовой экономический эффект по формуле:


Экономический эффект полученный при расчете, отражает результат, который может быть получен за год эксплуатации внедренного программного продукта.

3.3 Проектирование функциональной структуры АРМ главного инженера


ЗАО Шпагатная фабрика «Майкопская» представляет собой предприятие, которое осуществляет производство канатов, веревок, шпагата и сетей.

В состав данного предприятия входят многочисленные отделы, службы, бригады. В каждом отделе, службе имеется соответствующие начальники, выполняющие все необходимые для нормального функционирования предприятия функции и задачи.

Одним из таких структурных подразделений является отдел главного инженера, выполняющих функции производственно - технического контроля, распределения работ и средств диспетчерского управления. В подчинении главного инженера находится шесть исполнительных служб.

В начале каждого рабочего дня главный инженер составляет график работы, на основании указаний, полученных от директора. На основании этого плана службы выполняют свою работу. По окончании рабочего дня составляется смета, в которой указываются объем израсходованных материалов и результаты выполнения работ.

Следовательно основным предназначением программной разработки является качественное и надежное ведения учета работы всех подчиненных служб.

Автоматизированное рабочее место главного инженера поделено на 3 подсистемы:

¾      Справочники - ведение справочной информации, используемой в дальнейшем в документах;

¾      Отчеты - возможность распечатывания отчетов для дальнейшего использования;

¾      Нормативы - проведение расчетов по использованию материалов.

На рисунке 3.1 представлена функциональная структура АРМ главного инженера

Рисунок 3.1 - Функциональная структура АРМ главного инженера

3.4 Проектирование информационной базы данных


Проектирование информационной базы в дипломном проекте было осуществлено с помощью CASE-средства ERwin.

ERwin позволяет проектировать, документировать и сопровождать базы данных. Создав наглядную модель базы данных, можно оптимизировать структуру БД и добиться её полного соответствия требованиям и задачам конкретной организации. Визуальное моделирование повышает качество создаваемой базы данных, продуктивность и скорость её разработки.

ERwin имеет два уровня представления модели - логический и физический .

Логический уровень - это абстрактный взгляд на данные, на нем данные представляются так, как выглядят в реальном мире, и могут называться так, как они называются в реальном мире. Объекты модели, представляемые на логическом уровне, называются сущностями и атрибутами. Логический уровень модели данных является универсальным и никак не связан с конкретной реализацией СУБД.

Физический уровень модели данных зависит от конкретной СУБД. В физическом уровне модели содержится информация о всех объектах БД. Физический уровень модели зависит от конкретной реализации СУБД. Если на логическом уровне модели не имеет большого значения, какой конкретно тип данных у атрибута (хотя и поддерживаются абстрактные типы данных), то на физическом уровне модели важно описать всю информацию о конкретных физических объектах - таблицах, колонках, индексах, процедурах и т. д.

Case-средство ERWin поддерживает методологию IDEF1Х (Integration DEFinition of information Modeling) и стандарт IE (Information Engineering). Методология IDEF1Х подразделяется на уровни, соответствующие проектируемой модели данных системы. Каждый такой уровень соответствует определенной фазе проекта.

Верхний уровень состоит из Entity Relation Diagram (Диаграмма сущность-связь) и Key-Based model (Модель данных, основанная на ключах). Диаграмма сущность-связь определяет сущности и их отношения. Модель данных, основанная на ключах, дает более подробное представление данных. Она включает описание всех сущностей и первичных ключей, которые соответствуют предметной области.

Нижний уровень состоит из Transformation Model (трансформационная модель) и Fully Attributed (полная атрибутивная модель). Трансформационная модель содержит всю информацию для реализации проекта, который может быть частью общей информационной системы и описывать предметную область. Трансформационная модель позволяет проектировщикам и администраторам БД представлять, какие объекты БД хранятся в словаре данных, и проверить, насколько физическая модель данных соответствует требованиям информационной системы.

.4.1 Построение инфологической модели

Инфологическая модель - это описание предметной области, выполненное с использованием специальных языковых средств, не зависящих от используемых в дальнейшем программных средств.

Под предметной областью понимается какая-то часть реального мира. Для того чтобы описать исследуемую предметную область, используют искусственные формализованные языковые средства.

Основными конструктивными элементами инфологических моделей являются сущности, связи между ними и их атрибуты (свойства).

Сущность - любой различимый объект, информацию о котором необходимо хранить в базе данных. Сущностью может быть реальный объект, личность, абстрактное понятие или событие. Одним из особых видов сущности является отношение, которое представляет специфический вид информационных объектов, отражающих связь нескольких сущностей. Отношение может существовать для произвольного количества сущностей. Множество сущностей одного вида принято обозначать типом сущности. Конкретная сущность определенного типа соответствует экземпляру сущности.

Атрибут (свойство) - это поименованная характеристика сущности. Его наименование должно быть уникальным для конкретного типа сущности, но может быть одинаковым для различного типа сущностей.

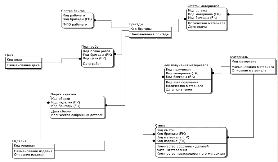
При проектировании информационной базы АРМ главного инженера были выделены следующие типы сущностей:

¾      материалы;

¾      изделия;

¾      состав служб;

¾      смета;

¾      план работ;

¾      акт получения;

¾      остаток.

Связи и свойства этих сущностей представлены на инфологической модели информационной базы АРМ главного инженера (рисунок 3.2), которая представляет модель информационной базы в ERwin на логическом уровне.

.4.2 Построение даталогической модели

Так как доступ к данным БД должен осуществляться с помощью конкретной СУБД, то инфологическая модель БД должна быть описана на языке описания данных этой СУБД. Такое описание, создаваемое по инфологической модели данных, называется даталогической моделью данных.

Главное отличие даталогической модели от инфологической состоит в том, что инфологическая модель хранит в себе всю информацию о предметной области, но она не привязана к определенной СУБД.

Даталогическая модель может не отражать в явном виде все сущности, зафиксированные в инфологической модели, но она должна быть непременно привязана к СУБД, на которой разрабатывается база данных. При проектировании даталогической модели данных должно быть обеспечено однозначное соответствие между конструкциями языка описания данных и графическими обозначениями информационных единиц и связей между ними.

Рисунок 3.2 - Инфологическая модель базы данных

На рисунке 3.3 представлена даталогическая модель информационной базы АРМ главного инженера, которая представляет собой модель информационной базы в ERwin на физическом уровне.

3.5 Выбор программного обеспечения


Система управления базами данных (СУБД) - это программное средство, предназначенное для создания, наполнения, обновления и удаления баз данных. Базой данных являются специальным образом организованные один либо группа файлов. Под этим подразумевается, что база данных определена по схеме, не зависящей от программ, которые к ним обращаются. Базы данных характеризуется ее концепцией - совокупностью требований, обусловленных представлениями пользователей о необходимой им информации. Базы данных имеют различные размеры - от небольших, портативных баз данных, находящихся в персональных компьютерах, до крупных, расположенных в мощных компьютеров. Создание больших баз данных требует использования особенно мощных компьютеров, чрезвычайно емкой памяти и сложной информационной инфраструктуры. Каждая из отдельно рассматриваемых баз одновременно может обслуживать тысячи пользователей.

Рисунок 3.3 - Даталогическая модель базы данных

Во многих организациях и предприятиях созданы базы данных, в которых хранится информация о состоянии финансового положения предприятия, о состоянии товарооборота на складе, о кадровом составе работников, постоянно обновляемая и максимально подробная, систематизированная по самым разнообразным признакам. Вследствие чего руководитель вправе выдвигать к ним такие требования как простота, эффективность, скорость обработки поступающей информации, надежность, отказоустойчивость. В то же время БД должна в полной мере удовлетворять поставленной задаче.

Программное обеспечение - это совокупность программ регулярного применения, необходимых для решения функциональных задач АСУ и программ, позволяющих наиболее эффективно эксплуатировать вычислительную технику, обеспечивая пользователям наибольшие удобства в работе и минимум затрат труда на программирование задач и обработку информации.

При разработке данного продукта была использована среда разработки Borland Delphi версии 7.0.

Borland Delphi представляет собой визуальное объектно-ориентированное программирование, позволяющее решать множество задач, в частности:

Создавать законченные приложения для Windows самой различной направленности, от чисто вычислительных и логических, до графических и мультимедиа.

-   Быстро создавать профессионально выглядящий оконный
интерфейс для любых приложений, написанных на любом языке; интерфейс
удовлетворяет всем требованиям Windows и автоматически настраивается
на ту систему, которая установлена на компьютере пользователя, поскольку
использует многие функции, процедуры, библиотеки Windows.

-    Создавать мощные системы работы с локальными и удаленными
базами данных любых типов; при этом имеются средства автономной
отладки приложений с последующим выходом в сеть.

0 Создавать многозвенные распределенные приложения, основанные на различных технологиях.

1 Создавать приложения различных классов для работы в Интернет.

2 Создавать приложения, которые управляют другими приложениями, в частности, такими программами Microsoft Office, как Word, Exсel и др.

3.6 Описание применения АРМ «Главный инженер»


АРМ главного инженера выполняет следующие функции:

¾      низкие требования к аппаратному обеспечению и высокая производительность;

¾      хранение в единой базе данных уникальной информации, которую порой невозможно получить визуальным осмотром устройств;

¾      мощный механизм поиска информации;

¾      формирование отчетов;

¾      возможность экспорта отчетов в MS Word на основе шаблонов, которые могут редактироваться пользователем.

При разработке программы были использованы следующие входные документы:

¾      заявления на услуги, предоставляемые электросетями;

¾      акт постановки на материальную ответственность;

¾      техническое заключение.

При разработке программы могут быть получены следующие выходные документы:

¾      акт сдачи материалов;

¾      акт приема материалов;

¾      остаток материалов на определенную дату;

¾      нормативный акт о расходовании материалов.

3.7 Руководство пользователя


Программа поставляется на лазерном компакт-диске диске. Для установки программы необходимо запустить файл «setup.exe», указать путь для установки (место расположение значения не имеет).

Для запуска программы необходимо выделить иконку данной программы и нажать клавишу Enter, или же дважды щелкнуть левой кнопкой и на этом значке.

При запуске программы происходит вызов главного модуля и появляется рабочее окно. В этом окне на панели управления в пункте меню имеется четыре вкладки: «Формы», «Отчеты», «Нормативы», «Выход».

3.8 Описание контрольного примера


Для контроля работы программы были взяты данные из реальных документов, позволяющие наиболее всесторонне изучить поведение программы в процессе своего функционирования.

Были записаны все формы. В процессе чего были произведены пробные операции добавления, удаления и корректировки записей в таблицах и формах.

Данные были сформированы и выведены на печать все предусмотренные программой документы и отчеты. Анализ результатов работы программы показал, что её работа проходит корректно, все действия проходят верно, без сбоев и потерь.

 

Выводы


В третьей главе дипломного проекта представлено описание АРМ главного инженера, разработанное для шпагатной фабрики «Майкопская».

Реализация данного АРМ позволит оптимизировать скорость и качество обработки информации, увеличить степень ее многократного использования, исключить ошибки при расчетах, повысить эффективность работы сотрудников. В данной главе разработана функциональная структура АРМ главного инженера, спроектирована информационная база данных, сделан выбор программного и технического обеспечения. Кроме того, дано экономическое обоснование внедрения АРМ, где рассчитан экономический эффект, получаемый за счет повышения оперативности управления в результате сокращения времени, затрачиваемого на работу с информацией.

4. Безопасность и экологичность работы


Основные работы, выполняемые в данном помещении, связаны с профессиональными пакетами программ по направлению связанному с вводом и редактированием данных, распечаткой запрошенных результатов данных и программ.

Сотрудники сталкиваются с воздействием таких физически опасных и вредных производственных факторов, как повышенный шум, отсутствие или недостаток естественного света, недостаточная освещённость рабочей зоны, электрические токи, статистическое электричество и др.

Всё это приводит к необходимости подробного анализа неблагоприятных факторов, выделение из них наиболее неблагоприятных и их полного и частичного устранения.

4.1 Анализ условий труда главного инженера


Помещение главного инженера представляет собой комнату общей площадью 25 м2. В нем находятся два персональных стола. Площадь одного рабочего места равна примерно 5,3 м2, это удовлетворяет санитарным нормам СН 245-71 (не менее 4,5 м2).

Температура в помещении поддерживается на уровне 220-260 С. Относительная влажность 53%. Для поддержания определенного микроклимата используется центральная система отопления и сплит-система.

В помещении имеется наличие посторонних шумов различного вида. Механический шум обусловлен работой системного блока, сплит-системой и принтером для распечатывания документов.

Существует естественное освещение, для одного сотрудника одностороннее прямое, а для второго одностороннее боковое. Общая площадь оконных проёмов составляет примерно 15м2. На окнах используются вертикальные жалюзи.

Для искусственного освещения используют 8 люминесцентные лампы мощностью по 40 Вт.

Помещение оборудовано шиной защитного заземления, соединённой с заземлением. Все подлежащие заземлению элементы ЭВМ присоединяются к шине отдельными заземляющими проводниками.

Экран монитора находится постоянно перед глазами примерно на расстоянии 50 - 65см [12].

В результате проведенного исследования помещения главного инженера можно выявить следующие вредные факторы, затрудняющие и отрицательно влияющие на общее, психологическое и физическое состояние специалиста:

¾      температура окружающей среды;

¾      статическое электричество;

¾      электрические токи.

В частности к психическим и физическим факторам можно отнести перенапряжение зрения, умственное перенапряжение (в ходе заполнения, выбора поступающей информации), монотонность труда.

Для повышения качества работы главного инженера, необходимо вовремя выявить вредные факторы и желательно их устранить.

4.2 Обеспечение электробезопасности


Для того чтобы обеспечить нормальную работу для сотрудника в помещении, необходимой процедурой является электробезопасность, так как ток, протекающий по кабелям, не всегда может быть определен в различных частях оборудования.

В соответствии с правилами электробезопасности в помещении главного инженера осуществляется постоянный контроль за состоянием электропроводки, шнуров, с помощью которых включаются в электросеть стабилизаторы, компьютеры, осветительные приборы и другое электрооборудование [13].

На фабрике принимаются необходимые меры, обеспечивающие достаточную электробезопасность при эксплуатации и ремонте электрооборудования. Это связано с хранящейся там информацией, которая имеет большое значение как для предприятия в целом, так и для подчиненных подразделений.

Для снижения величины возникающих зарядов статического электричества покрытие технологических полов следует выполнять из однослойного поливинилхлоридного антистатического линолеума.

В помещении главного инженера пол бетонный, покрытый плиткой, что не удовлетворяет установленным требованиям. Несмотря на незначительные недостатки в кабинете главного инженера общие требования все же выполняются, что позволяет защитить сотрудника от многих электромагнитных воздействий.

4.3 Противопожарная безопасность


На шпагатной фабрике «Майкопская» имеется план эвакуации персонала.

Возникновение пожара обусловлено тем, что устройства используют легковоспламеняющиеся материалы. Наиболее опасными являются электрические провода, соединительные элементы. Многие современные изоляционные материалы не теплостойкие и нарушение теплового режима влечёт за собой возгорание материала, что также может служить причиной пожара в помещении.

Степень огнестойкости основных строительных конструкций можно отнести к первой степени согласно СН и П 1-2-80.

В кабинете главного инженера установлены датчики противопожарной сигнализации (они расположены на потолке в количестве 4 штук), огнетушители расположены на в ходе в кабинет с правой стороны.

Пожарный гидрант находится на расстоянии 5 метров от кабинета.

На основании состояния пожарной безопасности в помещении главного инженера можно сделать следующие выводы:

¾      - в помещении имеются датчики, сигнализирующие о возникновении пожара в рабочее и не рабочее время;

¾      - рекомендуемые требования по противопожарной безопасности выполнены, что свидетельствует о подготовленности и защите кабинета от пожара.

Выводы


В 4 главе была выполнена и проведена следующая работа:

¾      изучена документация по организации безопасности жизнедеятельности, как на предприятии, так и на рабочем месте главного инженера:

¾      установлено, что условия труда главного инженера удовлетворяют принятым санитарным нормам;

¾      произведено исследование на противопожарную и электробезопасность.

Заключение


В результате выполнения дипломного проекта, методом диагностического анализа системы управления ЗАО Шпагатная фабрика «Майкопская» была построена организационно-функциональная модель, а также проведен анализ проблемных ситуаций на предприятии. В результате разработано автоматизированного рабочее место главного инженера фабрики.

Концепция создания автоматизированной системы управления на шпагатной фабрике «Майкопская» включает в себя описание технического, математического, программного и информационного обеспечения, что позволило создать на предприятии действующую систему управления, позволяющую в кратчайшие сроки обрабатывать поступающую информацию от одного отдела к другому, а так же внешнюю информацию.

Разработка функциональной структуры АРМ «Главного инженера», проектировка информационной базы данных, сделанный выбор программного и технического обеспечения, выбор среды программирования, все это позволило оптимизировать скорость и качество обработки информации, увеличить степень ее многократного использования, минимизировать вероятность появления ошибок при работе с данными, повысить эффективность работы аппарата управления.

Создание комплексной АСУ в организации ЗАО Шпагатная фабрика «Майкопская» даст возможность привести информационные резервы в состояние, обеспечивающее успешное выполнение производственных задач, которые до этого решались традиционным способом.

Литература


1.     Устав ЗАО Шпагатная фабрика «Майкопская».

2.      Мамиконов А. Г. Проектирование АСУ. - М.: Высшая школа, 1987.

.        Мамиконов А. Г. Основы проектирования АСУ. - М.: Высшая школа, 1981.

.        Борисов В.И., Петров М.А. Основы автоматизации. - М., 1990.

.        Положения о службах Адыгейских электрических сетей.

.        Мамиконов А.Г. Автоматизация проектирования АСУ. - М.: Энергоиздат, 1988.

.        Васильев И.К., Николаев Н.И. Автоматизированные системы управления. - М.: Бином, 1994.

.        Теория автоматизированного управления, под. ред. Давыдова И. И. - Ростов-на-Дону: Наука и жизнь, 1995.

.        Автоматизированные системы управления предприятием, под редакцией Г.А. Титоренко. - М. «Финансы и статистика», 1983.

.        Советов Б.Я., Цихановский В.В. Автоматизированное управление современным предприятием. - М.: Экономика, 1989.

.        Маклаков С.В. Создание информационных систем с AllFusion Modeling Suite. - М.: ДИАЛОГ-МИФИ, 2005 -432 с.

12. Долин П.А. Справочник по технике безопасности. - М.: Энергоиздат,1994.

. Инструкция по технике безопасности ОАО «Кубаньэнерго» Сочинские электрические сети.

.      А.Я. Архангельский Приемы программирования в Delphi.

.       Сухарев М.В Основы Delphi. Профессиональный подход-СПб.: Наука и техника 2004г.

Похожие работы на - Автоматизация рабочего места главного инженера

 

Не нашли материал для своей работы?
Поможем написать уникальную работу
Без плагиата!
Без нейросетей!