Розвиток маркетингової діяльності на підприємстві ТзОВ TBK 'Львівхолод'

  • Вид работы:
    Дипломная (ВКР)
  • Предмет:
    Маркетинг
  • Язык:
    Украинский
    ,
    Формат файла:
    MS Word
    2,07 Мб
  • Опубликовано:
    2013-03-13
Вы можете узнать стоимость помощи в написании студенческой работы.
Помощь в написании работы, которую точно примут!

Розвиток маркетингової діяльності на підприємстві ТзОВ TBK 'Львівхолод'

Вступ

маркетинг попит ринок товарний

У період становлення економіки держави необхідними умовами розвитку товарно-грошових відносин є активна участь у цих процесах широких верств населення, врахування суспільної думки, а також гармонізація суспільних зв'язків.

Успіх бізнесу здебільшого залежить від своєчасного встановлення зв'язків із громадськістю за допомогою засобів масової інформації - преси, радіо, телебачення. Налагодити тісні контакти з численними інститутами споживачів, партнерів, державних органів влади і суспільством загалом неможливо без глибоких знань, досвіду й компетентності керівників комерційних фірм, фахівців у сфері маркетингу.

Маркетинг є водночас системою мислення і системою дій. Він має спиратися на теоретичні знання, в іншому випадку він сприйматиметься як розрізнений набір інструментів продажу, які використовують для досягнення диктату пропозиції над попитом. Таке спотворене розуміння маркетингу дуже поширене і заважає його цілісному сприйняттю і, як наслідок, ефективному застосуванню.

У сучасних умовах розвитку українського бізнесу чимало труднощів і невдач на цьому шляху досить часто пояснюються недостатньою поінформованістю, правдивістю, гнучкістю та відкритістю учасників ринву.

Маркетинг - це постійний і систематичний аналіз потреб ринку, що сприяє розробці ефективних товарів з особливими властивостями, призначених для конкурентних груп покупців. Ці особливі властивості відрізняють їх від товарів конкурентів і в такий спосіб створюють виробникові стійку конкурентну перевагу.

З метою поліпшення економічної ситуації, насичення ринку товарами й послугами необхідно боротися за споживача, постійно оновлюючи продукцію, що випускається, розширюючи коло пропонованих послуг, а також підвищуючи їх якість. Лише за дотримання таких умов управління маркетинговою діяльністю вдається охопити значну кількість підприємств, насамперед тих, що безпосередньо пов'язані з кінцевим споживачем - населенням.

Маркетинг - це поєднання чотирьох складових: товару, ціни, методів збуту і маркетингових комунікацій.

Для формування маркетингу на нашому підприємстві необхідно:

-   створити службу маркетингу;

-          налагодити функціонування маркетингової інформаційної системи;

-          визначити стратегію і скласти план маркетингу;

-   здійснити маркетинговий контроль.

Актуальність теми пояснюється постійною зміною та розвитком маркетингової діяльності на підприємстві, удосконаленням структури маркетингових служб, оновленням маркетингових концепцій. Дослідженню даної теми приділяється значна увага як зарубіжними вченими, так і українськими науковцями, про що свідчать роботи Скибінського C.B., Примак Т.А., Овечкина Е.А.,Ткаченко Н.Б., Шканова О.М., Куценко В.М., Вовчак A.B., Апопія В.В., ВиноградськоїA.M., Гриньова В.Ф., Дубовик О.В.,Мішука І.П., Ребицького В.М., Комарницького І.М.,Кулішова В.В., Полторака В.А., Карпенко Н.В., Боярчука Г.В. У працях цих авторів розглядаються різні підходи до маркетингової діяльності підприємства.

Метою і завданням дослідження є теоретичне обґрунтування формування маркетингової діяльності підприємства та вироблення методичних рекомендацій щодо його впровадження на практиці. Досягнення зазначеної мети дипломної роботи передбачає виконання таких завдань, що визначають структуру роботи:

суть маркетингу як механізму задоволення потреб суспільства;

аналіз формування маркетингового комплексу підприємства;

напрямки удосконалення маркетингової діяльності підприємства.

Об'єктом дослідження є маркетингова діяльність підприємств.

Предметом дослідження є маркетингова діяльність підприємства ТзОВ TBK"Львівхолод".

Методи дослідження. Теоретичною й методологічною основою дипломної роботи стали ключові положення економічної теорії, менеджменту та маркетингу, праці вітчизняних і зарубіжних науковців, в яких висвітлено фундаментальні теорії про формування маркетингового комплексу на підприємстві, закони України, постанови, рішення уряду з найважливіших питань організації і регулювання діяльності підприємства. При постановці проблеми та аналізі існуючих підходів до її вирішення було використано наукову,економічну й довідкову літературу, праці провідних вітчизняних та зарубіжних економістів, періодичні видання України, звітні дані вітчизняних підприємств.

В процесі дослідження було застосовано такі методи : статистичний аналіз - для вивчення, групування,порівняння, оцінки та інтерпретації фактичних даних; метод порівняльного аналізу - для зіставлення існуючих підходів до формування маркетингової діяльності; графічний - для наочного зображення викладених положень; монографічний - для вивчення теоретичних основ та опису процесів формування маркетингового комплексу підприємства.

Наукова новизна результатів дослідження, отриманих особисто автором і представлених на захист полягає у розробці і обґрунтуванні теоретичних положень, методичних підходів та прикладних рекомендацій щодо вдосконалення маркетингової діяльності підприємства.

Обсяг і структура роботи. Дипломна робота викладена на 102-х сторінках, містить 11 таблиць та 15 рисунків. Складається з вступу, чотирьох розділів теоретично-практичного матеріалу, висновків, списку використаних джерел із92 позицій та додатків.

У вступі викладено актуальність теми, об'єкт і предмет дослідження, методи його проведення,наукову новизну і практичне значення отриманих результатів.

У першому розділі поставлено і вирішено завдання, що стосується історії розвитку маркетингу, його сучасної концепції, сутності і функцій маркетингу, організації маркетингової діяльності, організаційної культури і створення умов ефективної роботи служб маркетингу.

У другому розділі проаналізовано маркетинговий комплекс на ТзОВ ТВК "Львівхолод", зокрема досліджено:

-           діяльність підприємства;

-           організацію діяльності маркетингової служби;

-           маркетингову товарну політику;

-          ціноутворення на підприємстві;

-          маркетингову політику розподілу;

-           комплекс маркетингових комунікацій.

В третьому розділі намічено шляхи покращення маркетингової діяльності підприємства.

Аналізований період охоплює п'ять років роботи підприємства, зокрема 2006 - 2010 роки.

Матеріал викладений в дипломній роботі може бути використаний в діяльності маркетингових служб виробничих та посередницьких підприємств.

1.Маркетинг як механізм задоволення потреб суспільства

.1 Історія виникнення і розвитку маркетингу та його сучасна концепція

Як ринкова концепція управління маркетинг виник у 1902 р. і почав розвиватисьу США. В цей час у провідних університетах США було започатковано курс лекцій з раціональної організації товарообігу. Саме тоді в таких компаніях, як "Кертис паблікшинг К", "Ю.С.Раббер К", "Сліфт Енд К", було створено служби на зразок маркетингових. На початку XX ст. відомі вчені, зокрема Р.Баталер, Т.Бекман, П.Конверс та ін., вперше спробували трактувати маркетинг як науку.

Ринок послуг було завойовано лише в 50-60-х роках, тобто наприкінці індустріального стану розвитку ринкової економіки. Саме тоді у США маркетинг почали застосовувати на ринках товарів промислового призначення: сировини, комплектуючих і устаткування. В Європі маркетинг на ринки устаткування й сировини було впроваджено пізніше - після енергетичної кризи середини 70-х років. Консервативний фінансово-банківський світ сприйняв маркетинговий підхід лише наприкінці 70-х на початку 80-х років.

Лише наприкінці 80-х років маркетинг поширюється на соціальну та політичну сфери й одразу посідає там домінуючі позиції. Стають популярними дослідження політичних, мистецьких, медичних, туристичних та рекламних ринків[86, с.21].

В Україні, Росії, а також у країнах Балтії та Східної Європи маркетинг поширився лише на початку 90-х років. Причому в Україні й Росії його почали застосовувати у фінансово-банківській сфері в 1991-1993 рр. Президентські вибори значною мірою сприяли проникненню маркетингових технологій на політичний ринок. Із завершенням масової приватизації, формуванням фінансово-промислових груп у 1994-1998 рр. маркетинговий підхід почали використовувати і на промислових підприємствах. Часто банки замовляли незалежній дослідницькій групі дослідження на користь "підшефного" підприємства, а потім фінансували створення в ньому служби маркетингу. Вітчизняні товаровиробники, яких значно тіснили міжнародні компанії, у 1995 - 1999 рр. почали широко використовувати маркетинг з метою відновлення своїх часток споживчого ринку. Нині на черзі проникнення маркетингової ідеології у такі сфери, як кінематограф, державне управління, індустрія готельного господарства, освіта, охорона здоров'я, ринок релігійних концепцій і соціально-філософських ідей[86, с.24].

Маркетингові професії не нові для України. Вони існували й за радянських часів. Наприклад, на підприємствах були фахівці, які складали плани зі збуту продукції або плани матеріального забезпечення. Крім того, вони налагоджували контакти, укладали угоди з найвигіднішими партнерами, використовуючи особисті зв'язки. За радянських часів замість реклами широко використовувалась пропаганда, особливо політична. До речі, Ф. Тейлор наголошував, що радянські спеціалісти у сфері пропаганди у своїх ініціативах частіше вигравали, оскільки пропаганда залежала від політики. І саме політика виконувала більшість маркетингових функцій. Спічрайтера називали референтом, спіндоктор, або фахівець з "паблікрилейшнз", був завідувачем відділу із зовнішньоекономічних зв'язків, однак їхні функції від цього не змінювалися.

Певна річ, командно-адміністративна економіка заважала формуванню маркетингу як науки, адже кожне підприємство чітко виконувало вказівки "зверху", не замислюючись над тим, як залучити споживача та задовольнити його потреби. Отож питання щодо конкурентоспроможності власної продукції у підприємства навіть не виникало.

У 90-х роках маркетинг істотно змінився. Нові технології (не лише виробництва, а й зв'язку, комунікації, продажу) породжують і нові методи маркетингового впливу. Особлива увага нині приділяється електронному продажу й новим формам замовлень і доставки товарів. Істотно змінилися системи просування товарів від виробника до споживача.

Завершення "холодної війни" та інтенсивний розвиток ділових міжнародних зв'язків породили монстра, що дістав назву "глобалізація". Раніше торгівлею із зарубіжними партнерами опікувалися спеціальні фірми й транснаціональні корпорації. Тепер навіть приватні фірми інтегруються у глобальні відносини: закуповують сировину в одній країні, виробляють товари - у другій, продають готові вироби - у третій.

Парадокс полягає в тому, що глобалізація й технологічні відкриття, порушуючи статус-кво, водночас відкривають величезні можливості. Наприклад, завдяки глобалізації компанія "Volvo" продає свої автомобілі в усьому світі людям, які хочуть їздити безпечно; "McDonald's" задовольняє смаки молоді. Старі компанії зникають, а на їх місце приходять нові. Успіху на українському ринку досягають фірми, які найкраще пристосовуються до умов зовнішнього середовища, активно впроваджують маркетинг у систему виробництва. Серед них найпомітнішими є пивзавод "Оболонь", фармацевтична фірма "Дарниця", концерн "Меркс", кондитерські фабрики "Світоч" та ім. К. Маркса, фірма "Чумак", акціонерне товариство "ІДС" тощо. Сьогодні українському виробнику потрібні нові розробки та технології у сфері маркетингу для налагодження процесу виробництва і розробки економічної політики, що його захищатиме [86, с.27].

Маркетинг як поняття має бурхливу історію становлення і розвитку. Це перш за все теоретична концепція управління підприємством в умовах ринку. Разом з тим маркетинг - це реальна організація господарської діяльності фірми.

На розвиток теорії і практики маркетингу впливає комплекс соціально-політичних факторів. А також морально-етичні уявлення, що склалися в певному суспільстві, культурні цінності, звичаї.

"Ера маркетингу" ознаменувалась значними теоретичними і практичними розробками в сфері маркетингової діяльності фірми.Були сформовані основні концепції маркетингу, еволюція яких отримала зміну підходів до аналізу і планування маркетингу підприємства [21,с.8-9].

Більшість авторів під маркетингом розуміють продаж товарів, для яких є достатній ринок збуту, так що умови по збуту обмежувались в основному рішеннями, що приймались в області розподілу продукції. Поняття "розподіл", об'єднує всі виробничо-господарські заходи, спрямовані на переміщення продукції в просторі і часі від місця виробництва до місця споживання [87,с.6].

В міру насичення ринку товарами підприємства були вимушені проводити систематичніше роботу по збуту. Розміщення маркетингу змінилось. Його перестали ототожнювати зі збутом продукції.

Маркетинг подається уже як складний комплекс ринкової діяльності підприємства для досягнення певних цілей. Очевидно, що еволюція поняття "маркетинг", була обумовлена розвитком ринку та мірою його насиченості товарами (продукцією, послугами, інформацією тощо).

Еволюція трактувань поняття маркетингу подана на рис. 1.1.

Послідовне застосування маркетингового підходу до організації і управління всією виробничо-збутовою діяльністю фірм обумовила активізацію науково-практичних розробок в напрямку маркетингу і задоволення купівельного попиту.

Фірми в процесі маркетингових досліджень вирішували не лише обов'язкові питання (про потреби, запити, переваги покупців), а й першочергові:

-  як покупець реагує на товар;

-          які способи збуту товарів використовує фірма;

за якими правилами (принципами) діє покупець.

Ці питання стали предметом досліджень споживачів одного з сучасних напрямків теорії попиту - теорії споживчого вибору. Проводячи маркетингову політику, фірми почали керуватись перш за все положеннями і висновками сучасної теорії попиту.

Рух в захист інтересів покупців, що оформився в 1960 р. в міжнародну організацію спілки споживачів, перетворився в активний чинник економічного життя розвинутих країн і підштовхнув до подальших маркетингових досліджень.

Відповідаючи вимогам ринку споживачів, фірми все більше уваги почали приділяти якості продукції, ефективності витрат, в тому числі на рекламу і дослідження ринкової кон'юнктури.Саме в цей час в теорії маркетингу була розроблена система стратегічного управління комерційними фірмами з орієнтацією на ринок.

Рис.1.1. Еволюція трактувань поняття маркетингу[87, с. 25]

Маркетинг розповсюджувався і на діяльність деяких організацій. Вважалось, що теорія маркетингу представляє собою модель успішного функціонування будь-якої організації. Для 80-х років характерно, що на еволюцію теорії і практики маркетингу певним чином впливали зміни в системі суспільних і життєвих цінностей людей. Актуальними стали економічні і енергетичні проблеми, а також питання, зв'язані з забезпеченням здорового способу життя.Центральне місце зайняли проблеми витрат, економії сировини, охорони оточуючого середовища, що заставило фірми переглянути тактику і стратегію маркетингу.

Для 80-х років характерним було посилення індивідуалізації і психологізації потреб, насичення товарних ринків продукцією, посилення конкурентної боротьби фірм на споживчому ринку. Концепція маркетингу у 80-і роки динамічно почала пристосовуватись до переваг і запитів покупців, що швидко змінювались. Історія маркетингу вступила в так званий споживчий вік. Цей вік вимагав комплексного підходу до розробки моделі маркетингу.

Саме в цей період, коли інтереси споживачів стали пріоритетними, багато фірм приступили до пошуку універсальної моделі маркетингу, яку можна було би застосувати для управління всіма видами підприємницької діяльності і яка могла б забезпечити оптимальний варіант поєднання інтересів фірми і її найближчих контрагентів (постачальників, покупців, посередників).

На кожному етапі розвитку теорії і практики маркетингу різні асоціації і інститути хотіли виробити універсальну модель маркетингу, використовуючи окремі методи і прийоми комплексного підходу. В даний час багаточисленні визначення маркетингу зводяться до того, що вся складна і багаторівнева система управління науково-технічною і виробничого збутовою діяльністю фірми, направлена на забезпечення необхідного рівня прибутку і задоволення потреб споживачів. Представники концепції маркетингу взаємодій, що повсебічно запроваджуються в даний час, відмічають перспективність визначення маркетингу, як інтегруючої функції управління, що перетворює потреби покупців в доходи підприємства.

Інтегруюча функція маркетингу означає, що всі функції управління повинні підпорядковуватись загальній ідеї маркетингу - задоволенню закупівельних потреб, що дає можливість координувати всі цілеспрямовані дії на досягнення запланованого результату - перетворенню купівельної спроможності в ефективний попит.

1.2 Сутність, функції і класифікація маркетингу

Останнім часом маркетинг упевнено завойовує ринкові позиції як джерело, що дає змогу створювати й підтримувати певні стандарти людського життя. Докорінна трансформація світової економіки внаслідок упровадження таких нових засобів зв'язку й сполучення, як глобальні телефонні та комп'ютерні мережі, супутникове телебачення, факсимільні апарати, уможливлює значне скорочення географічних відстаней. Завдяки новим комп'ютерним і телекомунікаційним технологіям істотно змінилися методи виробництва і маркетингу. Тепер не обов'язково витрачати особистий час на пошук необхідних товарів. Достатньо скористатись одним із каналів повідомлень, щоб зробити замовлення, і менеджери з маркетингу за допомогою комп'ютера вивчать потреби, що виникли, розроблять і доставлять товар, проведуть у разі необхідності відеоконференцію в реальному часі тощо.

В умовах переходу до ринку розвиток маркетингу залежить від прибутковості підприємств. Річ у тім, що на початкових етапах діяльності маркетингових служб потрібні додаткові кошти, а істотний ефект від них у вигляді доходу від розширення асортименту, відновлення випуску продукції (послуг), підвищення якості можна отримати лише на наступних етапах. Тому суттєвою перешкодою на шляху розвитку маркетингу є збитковість багатьох підприємств.

Маркетинг передбачає широке використання найвигідніших ринкових можливостей. Він залежить від виробництва і забезпечує випуск виробниками лише товарів, котрі можуть бути реалізовані. Звідси випливає важливість маркетингу як процесу, що пов'язує виробника із споживачем через торгівлю і забезпечує зворотні зв'язки між ними. Отже, маркетинг - це управлінська діяльність, що вивчає всі види діяльності, пов'язані із спрямовуванням потоку товарів і послуг від виробника через систему реалізації (у визначених умовах) до кінцевого споживача.

Основними принципами маркетингу є[86, с.30]:

1.  Досягнення кінцевого практичного результату виробничо-збутової діяльності відповідно до довгострокових цілей підприємства, тобто одержання прибутку від реалізації запланованої кількості й асортименту продукції.

2.  Орієнтація не лише на поточний, а й на довгостроковий результат діяльності підприємства, що надає особливого значення прогнозним дослідженням виробництва й ринку.

3.Застосування у взаємозв'язку тактики та стратегії активного пристосування до вимог споживачів.

.Цілеспрямований вплив на попит споживачів з метою його належного формування.

.Комплексність, тобто здійснення різноманітних маркетингових дій як системи взаємозалежних заходів.

Маркетинг має спрямовувати роботу всіх інших видів управлінської діяльності на підприємстві виходячи з результатів досліджень ринку з метою досягнення необхідного рівня ефективності роботи підприємства за допомогою якнайповнішого задоволення потреб споживачів.

Можна навести таке досить повне визначення маркетингу: Маркетинг - це творча управлінська діяльність, тісно пов'язана з іншими видами діяльності фірми з випуску товарів та послуг і спрямована на задоволення потреб на основі постійного аналізу ринку з метою одержання максимального прибутку для підприємства.

Це визначення розкриває суть предмету маркетингу як управлінської діяльності, що залежить від інших видів діяльності: виробничої, конструкторської, дослідницької та розробної, торгової, кадрової, фінансової тощо. Положення про здійснення постійного дослідження ринку споживачів і вивчення всіх видів діяльності, що супроводжують рух товарів від підприємств до кінцевих споживачів, розкриває зміст маркетингу: необхідність постійно досліджувати ринок, що зумовлюється зміною потреб і смаків споживачів. При цьому виробники і продавці мають спільно досліджувати ринки за певних умов, аби забезпечити необхідну повноту і точність, оскільки виробничі підприємства не можуть виконувати такі дослідження достатньою мірою їх торговельні точки не охоплюють весь ринок споживачів.

Застосовуючи певні наукові методи вивчення маркетингу і проаналізувавши специфіку виробленого товару (якщо фірма є виробничою) і товару, що купується (якщо це торговельне підприємство), або ж наданих послуг (якщо фірма належить до інфраструктури), можна визначити маркетингові функції й напрямки використання результатів маркетингової діяльності для фірми, яка спеціалізується у сфері виробництва або торгівлі в будь-якій країні незалежно від її соціального устрою.

До загальних функцій маркетингу відносять[86, с.31]:

1. Аналіз і дослідження ринку.

2.  Прогнозування попиту.

3.  Планування асортименту продукції.

4.    Організація маркетингових комунікацій (реклама, пропаганда, стимулювання збуту, персональний продаж тощо).

5.  Ціноутворення.

6.      Розподіл товару.

7.      Маркетингове планування.

Маркетинг охоплює всі аспекти діяльності підприємства і основні напрями маркетингової діяльності:

•   управління і контроль за виробництвом;

•   планування асортименту товарів і послуг на основі вивчення попиту;

•    розробка політики ціноутворення на основі аналізу цін конкурентів і можливостей формування цін на готову продукцію на підприємстві;

•     матеріально-технічне постачання на основі аналізу процесу постачання сировини (рівень цін, якість постачання, відстань доставки тощо);

•   відновлення основних виробничих фондів;

•          вивчення і впровадження нових технологій у виробництві товарів і послуг.

Оскільки маркетинг водночас є і наукою, і практичною діяльністю, його можна розглядати як систему. Маркетинг як система - це комплекс взаємопов'язаних економіко-організаційних, соціально-демографічних, правових, ринкових елементів та інформації щодо діяльності підприємств, які діють відповідно до цілей та принципів маркетингу.

Така система має певні завдання та методи їх вирішення. Залежно від функцій маркетингу розрізняють такі основні завдання системи маркетингу: комплексне дослідження ринку; виявлення потенційних потреб та їх розвиток; планування товарного асортименту, цін, комунікаційної політики; розробка заходів повного задоволення потреб; розробка заходів, спрямованих на вдосконалення управління та організацію виробництва.

Завдання маркетингу можна розв'язати за допомогою таких методів як облік, аналіз, моделювання, прогнозування та корегування. Маркетинговий аналіз передбачає постійне порівняння існуючих теоретичних даних з одержаними на практиці результатами, що досягається систематичними маркетинговими дослідженнями. Як наслідок, формується інформаційна база, необхідна для складання різноманітних прогнозів. Прогнози передують розробці стратегій функціонування підприємства, на базі яких розроблюються різноманітні програми.

Маркетингове моделювання передбачає кількісний і якісний аналізи економічних процесів з використанням логічних і математичних методів. За допомогою цих методів створюються економіко-математичні моделі, які допомагають розв'язати певні завдання організації виробництва на прогнозований період. Економіко-математичні моделі дають змогу спрогнозувати стан кон'юнктури ринку, відповідно і підприємства. У прогнозуванні використовують статистичні матеріали та статистико-вірогідні моделі.

Розглянемо основні маркетингові категорії, покладені в основу вивчення маркетингу.

Нестатки - виникають у людини, коли вона відчуває гостру потребу в будь-чому. Вони бувають фізіологічними (одяг, їжа, сон), соціальними (відсутність духовної близькості, взаєморозуміння) та особистими (нестача знань, неможливість самовираження). Нестатки завжди об'єктивні і людина намагається будь-що задовольнити їх.

Потреба - це нестатки, підкріплені певним соціально-культурним рівнем людини (наприклад, голодний робітник хоче з'їсти шматок м'яса з хлібом, а голодний аристократ - мідії у винному соусі). Людські потреби безмежні. І чим більше людина має, тим більше вона хоче отримати. Це закон природи. Ресурси для задоволення потреб обмежені. Тому, з різноманіття товарів людина вибирає лише ті, які найкраще задовольняють її потреби в межах фінансових можливостей. І тоді народжується нова категорія маркетингу - попит.

Попит - це потреба, підкріплена платоспроможністю. Не завжди людина може придбати те, що хоче у певний момент. Наприклад, квиток на шоу Д. Коперфільда, яке відбувалося у Києві, коштував від 300 до 500 дол. США. Природно, що середньостатистичний громадянин України, місячний дохід якого становить 100 дол. США, не мав змоги відвідати шоу, хоча, можливо, дуже хотів.

Товар - це все, що пропонується на ринку з метою задоволення попиту. Товар може мати як матеріальну (речову), так і нематеріальну (послуги) форму.

Цінність - це оцінка споживачем здатності товару його потреби загалом. Наприклад, в одязі студентка Тетяна найбільше цінує добірність і вишуканість форм. Вечірня сукня від Кардена цілком відповідає її смаку. Сукня коштує стільки, скільки Тетяна заощадила на вечерю в кафе, місячну оплату за навчання і за квартиру разом. Порівнявши витрати на купівлю сукні від Кардена з ціною за сукню у вітчизняних салонах, вона ретельно проаналізує цінність товару та його ціну і вибере саме ту сукню, що забезпечить максимальну цінність на вкладену грошову одиницю.

Обмін - це процес одержання від будь-кого бажаного об'єкта з пропозицією чогось натомість. Обмінним продуктом можуть бути гроші, речі, продукти або послуги. Обмін варто розглядати саме як процес, а не як одночасний акт. Розрізняють два види обміну: трансакція і трансферт.

Трансакція - обмін цінностями між двома або більше сторонами. Трансакції бувають грошовими та бартерними. Наприклад, якщо Сергій дав Миколі 50 грн., а той дав йому натомість комп'ютерну програму - це грошова трансакція, а якщо Сергій замість грошей дав мішок цукру - це бартерна трансакція.

Трансферт - передавання будь-кому ціннісно-значущого об'єкта без отримання чогось натомість (наприклад, подарунок, субсидія, доброчинний внесок).

Ринок - це складний механізм, умовна територія, на якій здійснюється процес товарообміну. Суб'єктами ринку є споживачі, посередники, виробники, фінансові організації, постачальники, органи державного і недержавного контролю й інфраструктура ринку.

Споживачі - сукупність фізичних і юридичних осіб, які купують товари або одержують послуги для власного використання.

Посередники - сукупність фізичних або юридичних осіб, які закуповують товари з метою використання їх у виробництві інших товарів і послуг.

Виробники - сукупність фізичних і юридичних осіб, які виробляють товар і постачають його для подальшої реалізації.

Постачальники - сукупність фізичних або юридичних осіб, які виробляють товар і постачають його для подальшої переробки у процесі виробництва.

Інфраструктура ринку - сукупність організацій, що мають різні напрямки діяльності, забезпечують ефективну взаємодію товаровиробників та інших ринкових агентів, які беруть участь в обігу товарів. До основних елементів інфраструктури ринку належать:

-       комерційні інформаційні центри;

-       товарні, фондові, валютні біржі;

-       комерційні, інвестиційні, кредитні банки;

-          транспортна й складська мережі;

-          системи зв'язку;

-       страхові, аудиторські, холдингові, рекламні компанії.

Ринок виконує функції:

-       забезпечення руху товарів від виробника до споживача;

-       регулятивно-контрольна;

-          стимулююча.

Ринки у маркетингу структуруються за основними принципами (табл.1.1).

На ринку незалежно від принципу класифікації завжди виокремлюють активних та пасивних суб'єктів. Активний суб'єкт ринку бере участь у пошуку одного або кількох можливих покупців і може взяти участь в обміні цінностями. Пасивний суб'єкт ринку - це людина або фірма, яких підприємець вважає потенційним покупцем.

Така градація не завжди правомірна. Активний об'єкт ринку може бути як продавцем, так і покупцем. Така ситуація можлива, якщо попит перевищує пропозицію. За цього випадку кожний із покупців намагається постати перед продавцем якнайкраще.

Якщо ж обидві сторони однаковою мірою зацікавлені в обміні (кожна з них є активним суб'єктом ринку), то ситуація, в якій вони перебувають, називається взаємним маркетингом.

Таблиця 1.1 Класифікація ринків за принципами[85, с. 32]


Критерії оцінювання маркетингу залежить від орієнтації маркетингової діяльності; сфери застосування; періоду, на який розроблюється маркетингова політика; видів попиту; основних суб'єктів уваги; кінцевої мети й засобів її досягнення; міри координації маркетингових функцій, що застосовуються напідприємстві; рівня роз'яснення маркетингових завдань; кінцевої мети діяльності; видів продукції; ступеня диференціації маркетингових функцій.

Відомий вчений-маркетолог А. Вовчак запропонував таку класифікацію маркетингу[7, с. 45]:

•            залежно від орієнтації маркетингової діяльності:

-     орієнтований на продукт - спрямований на вдосконалення якостей і властивостей товару;

-    орієнтований на споживача - передбачає попереднє вивчення потребринку;

-    змішаний - містить властивості двох попередніх видів маркетингу;

•            залежно від сфери застосування:

-    товарів споживчого попиту - передбачає дослідження потреб споживчого ринку, розробку та реалізацію товарів широкого вжитку;

-     виробничо-технічного призначення - передбачає вивчення промислового ринку, розробку товарів промислового призначення, упровадження їх на ринок та реалізацію;

-    торговий - працює на ринку посередників;

•            залежно від терміну маркетингової політики підприємства:

-     стратегічний - розроблюється на найтриваліший період і полягає в розробці маркетингових стратегій;

-    тактичний - розроблюється на менш тривалий період;

-          оперативний - розроблюється на найкоротший період, що дає змогу постійно коригувати маркетингові заходи залежно від стану ринку;

•          залежно від завдань попиту (табл. 1.2);

Таблиця 1.2. Види маркетингу та відповідні завдання попиту

Вид

Завдання попиту

Конверсійний

Попит на товар або послуги негативний, його варто стимулювати

Стимульований

Попит на товар відсутній, його необхідно створювати

Розвиваючий

Попит потенційний (він існує, але товару ще немає), необхідно створити товар

Демаркетинг

Попит знижується, необхідно товар оновити, надати попиту нового імпульсу

Синхромаркетинґ Підтримувальний Демаркетинг Протидіючий

Попит коливається, його слід стабілізувати Попит відповідає можливостям фірми, його необхідно підтримувати на такому рівні Попит надмірний, його слід зменшити


Сформувався ірраціональний попит, його варто звести до нульового рівня


•    залежно від основних суб'єктів уваги - виробничий, товарний, збутовий, ринковий і сучасний;

•          за рівнем розв'язання маркетингових завдань - макро- та мікроекономічний;

•      за ступенем диференціації маркетингових функцій - глобальний і диференційований;

•       залежно від кінцевої мети діяльності підприємства:

-      комерційний (кошти на здійснення цього маркетингу виділяються з бюджету підприємства; мета його здійснення - одержати прибуток);

-          некомерційний (кошти на його здійснення можуть виділятися з бюджету не лише фірми, а й держави або місцевої адміністрації); його метанеобов'язково полягає в одержанні прибутку (доброчинність, місіонерство тощо).

Класифікація маркетингу дуже складна і залежить від багатьох чинників, які враховуються і розробляють ці маркетингові заходи.

Отже, компанії, які вибрали маркетингову або соціально-етичну концепцію розвитку виробництва орієнтуються на потреби покупців. Будь-яке рішення щодо купування певного товару може бути компромісним. Уявлення про потреби споживача можна скласти тільки внаслідок спеціальних досліджень. Коли всі відділи компанії працюють, аби задовольнити інтереси клієнтів, формується дворівнева система інтегрованого маркетингу: перший рівень - визначення функцій маркетингу, на підприємстві; другий - узгодження роботи всіх відділів.

Сутність маркетингового комплексу полягає в оперативному реагуванні на зміни становища на ринку. Такої оперативності можна досягти виконавши глибокий економічний аналіз і комерційні розрахунки з використанням сучасних економіко-математичних методів. Велику роль у розробці комплексного маркетингу відіграють практичний досвід та інтуїція маркетолога. Діяльність фірми на ринку успішна лише тоді коли вона застосовує елементи Marketing-mix у комплексі. Застосування окремих складових комплексу не дає бажаних результатів через те, що вони взаємозалежні й віддзеркалюють різні напрямки діяльності підприємства.

1.3 Організація маркетингової діяльності та створення умов для ефективності роботи служб маркетингу

Маркетинговий комплекс - набір маркетингових інструментів, що піддаються контролю - товар, ціна, методи розповсюдження і просування товару, сукупність яких компанія використовує для одержання бажаної реакції цільового ринку. Маркетинговий комплекс містить у собі всі інструменти, що використовує компанія, щоб вплинути на власний товар чи послугу. Маркетинговий комплекс представлений на рисунку 1.2.

Рис. 1.2. Складові елементи маркетингового комплексу

Усі численні можливості маркетингового комплексу можна умовно розділити на чотири групи, так називані «4Р»:

•  товар (product) являє собою нерозривну єдність власного товару і цілого ряду послуг, що компанія пропонує цільовому ринку;

•  ціна (price) - це кількість грошей, що повинні заплатити покупці, щоб одержати товар;

•  методи розповсюдження (place) містять у собі дії компанії, що роблять товар доступним для цільових покупців;

• методи просування (promotion) - це дії, за допомогою яких компанія розповсюджує інформацію про переваги товару і переконує цільових покупців придбати його.

Ефективна маркетингова програма поєднує всі елементи маркетингового комплексу в погоджену програму, розроблену для досягнення маркетингових цілей компанії. Маркетинговий комплекс містить у собі набір тактичних прийомів для забезпечення прийнятого фірмою рішення про позиціювання товару на цільовому ринку.

Порівняльна характеристика комплексів «4P» і «4С»

На нашу думку, варто враховувати те, що концепція «4P» являє собою точку зору продавця на маркетингові засоби впливу на покупця, а з погляду споживача, будь-який маркетинговий захід розробляється для забезпечення покупцю визначених переваг. Тому при розробці комплексу «4P» варто паралельно розробляти, так званий, комплекс «4С» для збалансування зовнішнього і внутрішнього маркетингового середовища ( табл. 1.3).

Таблиця 1.3. Порівняльна характеристика комплексів «4P» і «4С»

4P

Товар (product)

Потребипокупця (Customer needs and wants)

Ціна (price)

Витратипокупця (Cost to the customer)

Методи розповсюдження

Зручність (Convenience)

Методи просування

Обмін інформацією (Communication)


Таким чином, процвітати будуть ті компанії, що зможуть задовольнити потреби покупця ощадливо, зручно і при взаєморозумінні здійснити покупку .

Весь комплекс проведених заходів має знайти відображення в плані маркетингу (табл. 1.4).

Планування стратегій - це лише початок шляху до успішного маркетингу. Сама блискуча маркетингова стратегія нічого не варта, якщо компанії не вдасться реалізувати її належним чином. Реалізація маркетингу являє собою процес перетворення маркетингових стратегій і планів у маркетингові заходи, спрямовані на досягнення стратегічних маркетингових цілей, здійснення яких полягає в повсякденній і щомісячній роботі для ефективного перетворення в життя маркетингового плану.

Компанія повинна мати людей здатних проводити аналіз ринку, планувати маркетингові заходи, здійснювати їх та контролювати. Поки компанія невелика, усю роботу з маркетингу : дослідження, рекламу, продажі, обслуговування покупців та ін. - може виконувати одна людина. В міру росту компанії постає питання про організацію відділу маркетингу для планування і здійснення маркетингової діяльності. У великих компаніях у таких відділах працює безліч фахівців.

Таблиця 1.4 Структура плану маркетингових заходів

Розділ

Призначення

Огляд плану маркет. заходів (резюме)

Представляє основні тези пропонованого плану для швидкого перегляду

Поточний стан ринку

Надає основну інформацію про ринок, товар, конкурентів і поширення товару

Завдання і проблеми

Коротко формулює завдання компанії по даному товару, включаючи питання продажу, частки ринку, прибутку, а також проблем, з якими може зіштовхнутися компанія при виконанні цих завдань

Маркетингова стратегія

Представляє загальний маркетинговий підхід, що буде використовуватися для досягнення запланованих цілей

Програми дій

Визначають: що, ким, коли буде зроблено і скільки це буде коштувати

Бюджети

Передбачувані прибутки і витрати, що дозволяють дати попередню фінансову оцінку результатів виконання даного плану

Контроль

Вказує, яким чином буде контролюватися виконання плану


Організація маркетингової діяльності, або маркетингу охоплює:

1)    побудову (удосконалення) організаційних структур управління маркетингом;

2)   організаційну культуру і створення умов для ефективної роботи працівників маркетингових служб;

3)   організацію ефективної взаємодії маркетингових та інших служб підприємства.

Організація маркетингу на підприємстві має базуватися на таких основних принципах:

-  простота маркетингової структури;

-  забезпечення ефективної системи зв'язків між підрозділами;

-  невелике число ланок маркетингової структури;

-  гнучкість і пристосованість до змін маркетингового середовища функціонування.

Організаційна структура управління маркетингом і рівень її функціонування, поряд з обраною корпоративною стратегією має першочергове значення для забезпечення досягнення мети підприємства. Організаційну структуру маркетингової діяльності на підприємстві можна визначити як сукупність служб, відділів, підрозділів, до складу яких входять фахівці, котрі займаються тією або іншою маркетинговою діяльністю.

Службу маркетингу створюють, передусім, для забезпечення гнучкого пристосування всієї діяльності торгівельного підприємства до економічної ситуації (прибутки, ціни, кон'юнктура), що змінюється, і до потреб споживачів на ринку.

Служба маркетингу в умовах ринкової економіки - це та ланка в управлінні підприємством, яка спільно з виробничою, фінансово, збутовою, технологічною, кадровою та іншими видами діяльності утворює єдиний інтегрований процес, спрямований на задоволення запитів ринку й отримання на цій основі прибутку.

Маркетингова діяльність у сучасних компаніях організована по-різному. Найбільш розповсюджена форма - це функціональна організація, коли на чолі різних напрямків маркетингової діяльності стоять фахівці з цього виду діяльності - менеджери з продажів, менеджери з реклами, менеджери з маркетингових досліджень, сервіс-менеджери і менеджери за новими товарами (рис. 1.3.)

Рис. 1.3. Функціональна організація служби маркетингу

У компаніях, що продають свій товар по всій країні і за кордоном, часто використовується організація за географічним принципом, при якій за співробітниками, що займаються продажами і маркетингом, закріплені визначені країни, регіони й області. Організація за географічним принципом дозволяє торговим агентам працювати безпосередньо на закріпленій за ними території, краще дізнаватися своїх покупців і скоротити витрати, пов'язані з відрядженнями (рис. 1.4).

Рис. 1.4. Організація служби маркетингу за географічним принципом

Компанія з великою розмаїтістю товарів чи торгових марок часто організовує управління із товарів чи торгових марок. За такого підходу менеджер із товару розробляє і реалізує стратегію і маркетингову програму за визначеним товаром чи торговою маркою (рис. 1.5).

Рис. 1.5. Організація служби маркетингу за товарним принципом

Для компаній, що продають одну товарну групу на численних і різнотипних ринках з різними потребами і перевагами, більш ефективна організація управління по ринках. Організація управління за ринками нагадує організацію за товарами.

Маркетингова структура має вирішальне значення для успішної реалізації концепції маркетингу. Для організації маркетингу немає універсальної схеми. Відділи (служби) маркетингу можуть мати багато видів оргструктур.

Організаційна структура служби маркетингу визначається специфікою діяльності підприємства, числом ринків, на яких воно функціонує, специфікою товарного портфелю, масштабами збуту, ресурсами, структурою управління підприємством. Схема організації відділу маркетингу може бути змінювана залежно від ознаки її побудови.

Важливу роль у визначенні й реалізації корпоративної політики підприємства відіграє організаційна культура.

Організаційна культура - це сукупність цінностей, переконань, традицій, звичаїв і стереотипів, прийнятих на підприємстві щодо здійснення спільної діяльності, які впливають на поведінку працівників.

Організаційна культура може бути сфокусована на високому рівні обслуговування, на зниження витрат із метою встановлення більш низьких цін, на високоякісному сервісі, на використанні символіки тощо.

Символіка, що використовується - ефективний засіб комунікації з робітниками, що визначає символічну поведінку.

Є три рівні організаційної структури:

-  поверховий рівень (артефакти й етикет);

-          глибинний рівень (поведінки і дії);

-  ядро.

Поверховий рівень корпоративної культури охоплює такі елементи, як мова, одяг, форма привітання, розміщення в просторі (відкриті або закриті приміщення). Глибинний рівень корпоративної культури - це стійкі зразки і стереотипи поведінки, включаючи методи прийняття рішень, організацію командної роботи, ставлення до проблеми.

Ядро - основа корпоративної культури, охоплює мораль, переконання, цінності. Організаційну культуру потрібно розглядати як один з найважливіших інструментів виконання поставлених завдань.

У забезпеченні результативності діяльності служби маркетингу важливу роль відіграє створення відповідних умов роботи.

Створення умов для ефективної роботи служб маркетингу передбачає:

-  організацію робочих місць, зокрема, автоматизованих;

-  надання необхідної інформації;

-  устаткування засобами обчислювальної техніки;

-  підключення до комп'ютерних мереж (локальних та Internet);

-  формування програмного забезпечення.

Для забезпечення досягнення цілей виконання всі функції підприємства мають узгоджуватися. Однак, на практиці при їх здійсненні виникають внутрішні конфлікти. Це відбувається або через розходження у поглядах на те, що краще відповідає інтересам підприємства, або через відмінність інтересів, через стереотипи й упередження, що існують в структурних підрозділах.

На підприємстві в умовах маркетингової орієнтації кожна функція має працювати на задоволення клієнта, тому всім підрозділам необхідно працюватиспільно, щоб задовольнити потреби й очікування клієнта. Віце-президент із маркетингу повинен, по-перше, координувати внутрішню маркетингову діяльність підприємства і, по-друге, координувати маркетинг та інші функції - фінанси, виробництво тощо. Завдання віце-президента з маркетингу - забезпечити певну частку ринку для підприємства. Водночас він не керує іншими функціями підприємства, що впливають на задоволення клієнтів. Він контролює дослідження, товарну і цінову політику, персонал, рекламу і просування. Однак цього недостатньо. Щоб сприяти задоволенню запитів, він має також координувати роботу інших підрозділів підприємства. Одна з можливих організаційних форм такої взаємодії полягає в участі працівників маркетингових служб у визначенні цілей, стратегій, у розробці стратегічних і тактичних планів в розвитку підприємства, узгодженні з ними планів діяльності інших підрозділів, покладанні на них роботи з координації всієї діяльності підприємства з метою забезпечення ринкової орієнтації.

Крім того, можна створювати на підприємстві раду з маркетингу у складі керівників провідних служб і підрозділів підприємства, які спільно будуть вирішувати поточні проблеми щодо забезпечення задоволення запитів покупців. Організація ефективної взаємодії маркетингу з іншими підрозділами здійснюється за допомогою використання моделі «4C», (рис.1.6).

Охарактеризуємо подані складові моделі

Перша "C" - соратники, тобто співробітники-однодумці, які підтримують організаційну культуру, взяли на озброєння концепцію маркетингу і володіютьздібностями до роботи в різних ролях: лідер, генератор ідей, виконавець, комунікатор, ерудит та інші.

Таблиця. Модель «4C»- модель ефективної організації маркетингу

Соратники (однодумці)

Сприяння (дієвість)

Стратегії

Стимули


Друга "C" - сприяння в реалізації ідеї, місії за допомогою конкретних обґрунтованих програм (планів).

Третя "с" - стратегія, що узагальнює моделі дій, яка дає змогу забезпечити зв'язок між сьогоднішнім і завтрашнім днем.

Четверта "C" - стимули - заходи спонукального характеру, які забезпечують можливість досягнення поставлених цілей. Використання моделі "4C" сприяє забезпеченню організаційної взаємодії маркетингових та інших структурних підрозділів підприємства.

Служба маркетингу створюється, передусім, для забезпечення гнучкого пристосування всієї діяльності підприємства до економічної ситуації (прибутки, ціни, кон'юнктура), що змінюється та вимог споживачів на ринку.

2.Аналіз формування маркетингового комплексу на ТзОВ TBK "Львівхолод"

.1 Техніко-економічна характеристика діяльності підприємства

Згідно чинного законодавства підприємство - це самостійний господарюючий об'єкт, який має право юридичної особи та здійснює комерційну діяльність.

Підприємство ТзОВ Торговельно виробнича компанія "Львівхолод" - це товариство з обмеженою відповідальністю, яке створене 05.12.2004 року черговими загальними зборами акціонерів на основі протоколу № 9. Львівське ТзОВ TBK "Львівхолод" діє на основі Статуту, що затверджений 30.04.2004року загальними зборами акціонерів та системи законів України.

Підприємство почало своє існування більше 50 років тому: як база "Держрезерву" - 1949р.; реформування в Холодильник №2 - 1962-1964рр.; перетворення в підприємство "М'ясомолторг" - 1990р.; реформовано в "Облхолод" - 1993р; приватизоване та набуло назви ВАТ "Львівхолод" - 1996 р.; змінено форму правління з ВАТ "Львівхолод" на ТзОВ TBK "Львівхолод" -2004р.

Як бачимо підприємство протягом 50 років багато разів реформувалось, змінювало свою форму, назву та систему управління. В даний час це підприємство яке розвивається, розширює сферу своєї діяльності, поступово збільшує збут продукції, завойовуючи нові ринки та є конкурентноздатним.

Згідно Статуту основний вид діяльності ТзОВ TBK "Львівхолод"-гуртова та дрібно-гуртова торгівля продуктами харчування і супутніми товарами, асортиментний перелік яких сягає майже 100 груп товарів, а номенклатура - понад 10 тис. найменувань.

Підприємство весь асортимент продукції реалізує через роздрібну мережу головного підприємства до якої входять магазини, що знаходяться у м. Львові, містах Кам'янка-Бузька, Золочів, Радехів, Броди, Жовква, Самбір, Дрогобич, Перемишляни, Мостиська, Жидачів, Миколаїв, Турка, Новояворівськ та інших.

Для здійснення торговельного обслуговування ТзОВ TBK "Львівхолод" має філії (див. додаток А) в містах Трускавці, Сокалі, Бродах, Жовкві, Дрогобичі, Самборі, Перемишлянах, Стрию, Турці, Радехові, Кам'янці-Бузькій, Новояворівську, Мостиськах, Жидачеві, Золочеві, Миколаєві, Чорвонограді.

Розвивається торговельне обслуговування і через магазини «Рукавичка», які розміщені у містах - Львів, Стрий, Перемишляни, Пустомити, Кам'янка-Бузька, Радехів , Новояворівськ , Червоноград, Золочів, Сокаль та інші.Заслуговують уваги і магазини з гуртовим продажем товарів Cash&Carry, що знаходяться у місті Львові та Львівської області.

Торговельна мережа ТзОВ TBK "Львівхолод" рівномірно розміщена на території Львова і Львівщини, забезпечена широким асортиментом товарів, добре забезпечена рекламою, що позитивно впливає на економічні та фінансові показники торговельної та виробничої діяльності підприємства.

Товариство займається й іншими видами діяльності :

•           заготівля, виробництво, переробка, зберігання та реалізація сільськогосподарської продукції та сировини, а також продукції виробничо-технічного призначення;

•           виробництво, розфасовка, переробка, закупівля і заготівля та реалізація сільськогосподарської продукції та харчових продуктів;

•           організація цільової доставки продукції споживачам;

•           торгівля алкогольними напоями та тютюновими виробами вітчизняного та іноземного виробництва;

•           надання послуг по навчанню та підготовці спеціалістів різних кваліфікацій.

Підприємство є дистриб’ютором понад 80 торгових марок. Підприємство володіє великими площами складських приміщень, в тому числі з регульованим температурним режимом для зберігання продукції, також функціонує технологічна харчова лабораторія, акредитована Украгростандартом, що здійснює вхідний контроль якості товарів.

На підприємстві під структурою управління розуміють склад підпорядкування його управлінських ланок, які виконують окремі функції при управлінні виробництвом.

На структуру управління впливає багато факторів, зокрема:

-     галузева належність підприємства;

-          масштаб та номенклатура підприємства;

-     особливості виробничих процесів;

-     рівень спеціалізації;

-     кооперування та комбінування підприємства.

Структурні підрозділи компанії (додаток В):

а) головне підприємство, що складається з десяти департаментів, які підпорядковані директорам департаментів, та окремих відділів, що діють поза департаментами, та підпорядковуються безпосередньо Президенту та Генеральному директору компанії (див. додаток В).

б)   15 підприємств роздрібної торгівлі та громадського харчування, розміщених у м. Львові;

в)   19 філій - підприємств гуртової та дрібно-гуртової торгівлі - в районних центрах Львівської обл. та містах обласного підпорядкування (в структуру філій входять товарні склади загальною площею понад 15 тис.кв.м та мережа роздрібної торгівлі, що налічує понад 70 об'єктів).

г) мережа магазинів самообслуговування "Рукавичка" у містах Львівської обл., у спальному районі або в районі з великими транспортними потоками, площею 350-800 м. кв., асортиментом - 3000 позицій, яскравим оформленням, цікавими акціями, середнім доступним рівнем цін для роздрібного покупця і якщо дозволяє площа супермаркету - з другим рівнем ціни (знижка при певній сумі покупки) для дрібного гурту (додаток Г).

Супермаркети цього формату вже діють у м.Перемишляни, м.Стрий, м.Трускавець, м. Камянка-Бузька , м. Сокаль , м.Львові та ін.

д) мережа магазинів сільськогосподарської техніки "Добрий господар" у містах Львівської обл. (Додаток Е).

В ТзОВ TBK "Львівхолод" - лінійно-функціональна структура управління, при якій лінійний персонал (керівник підприємства, директор департаменту, керівник відділу) мають у своєму підпорядкуванні ряд функціональних органів, кожен з яких згідно покладених функцій на основі збору та обробки інформації розробляє проект відповідного рішення, який після затвердження лінійним керівником набирає сили і передається відповідним виконавцям.

Структура підприємства створюється самим підприємством, затверджується керівником підприємства, і періодично удосконалюється у зв'язку зі зміною факторів, які на неї впливають.

Вищим органом управління Товариства згідно Статуту є його Загальні збори акціонерів.До компетенції Загальних зборів акціонерів належить: внесення змін та доповнень або затвердження Статуту Товариства в новій редакції; реорганізація Товариства; ліквідація Товариства, призначення ліквідаційної комісії та затвердження проміжного та кінцевого ліквідаційного балансу; зменшення статутного капіталу; вибори членів ревізійної комісії Товариства і дострокове припинення їх повноважень; затвердження аудитора Товариства; затвердження річних звітів, бухгалтерської звітності, звіту про прибутки та збитки Товариства, розподіл його прибутків та збитків; вибори Генерального директора Товариства, інше.

Керівництво поточною діяльністю ТзОВ TBK "Львівхолод" здійснює Президент та Генеральний директор.Генеральний директор без доручення діє від імені підприємства в таких випадках: здійснює оперативне керівництво діяльністю Товариства; має право першого підпису у фінансових документах; представляє інтереси Товариства у будь-яких організаціях в Україні та за її межами; затверджує штати, укладає трудові угоди з працівниками Товариства; видає доручення від імені Товариства; відкриває у банках рахунки Товариства, бере кредит; затверджує облікову політику товариства, ведення бухгалтерського обліку та звітності; списує збитки та затверджує прибуток; виконує інші функції, необхідні для досягнення мети діяльності Товариства і забезпечення його роботи відповідно з діючим законодавством та Статутом підприємства.

Генеральному директору підпорядковуються директори департаментів логістики, торгівлі, розвитку торгових мереж, обліку і звітності, фінансів, інформаційного забезпечення, організаційно-адміністративної роботи, технічного і матеріального забезпечення, безпеки, маркетингу, а також керівники юридичного відділу та відділу референтів та зв'язків з громадськістю.

Специфіка роботи директорів департаментів Товариства залежить від напрямку діяльності департаменту, та сприяє конкретизації вирішення виниклих проблем (додаток Д).

На даний час ТзОВ TBK "Львівхолод" співпрацює з більш ніж 1,5 тис. партнерами і є відомим у регіоні за власною маркою "Кухарочка" (додаток Е).

Метою ТзОВ TBK "Львівхолод" є отримання прибутку. Втілення цієї мети відбувається завдяки здійсненню господарської діяльності.

У складі головного підприємства є виробничий відділ та дільниця фасування сипучих продуктів. Для фасування застосовується підбір якісної сировини, яка проходить лабораторне тестування та попередню обробку.

Виробничий відділ безпосередньо займається фасуванням масла (вершкового та шоколадного) ТМ "Кухарочка". Показники випущеної продукції виробничим відділом викладені у табл. 2.1.


Таблиця 2.1. Обсяг випущеної продукції виробничим відділом

№ з/п

Найменування продукції

2009 р.

2010 р.

Динаміка, %



Сума грн.

К-сть шт.

Сума грн.

К-сть шт.


1.

Масло селянське 200г/70 шт. "Кухарочка"

6328498

3750613

8448208

4368550

116

2.

Масло селянське 100г/140 шт. "Кухарочка"

436416

282860

306897

313460

111

3.

Масло шоколадне 200г/20 шт. "Кухарочка"

74794

38670

39420

17520

45

Всього:

683970

4072143

8794525

4699530


Результати вищенаведеної таблиці показують загалом позитивну динаміку. Так, порівняно з 2009 р. у 2010 році обсяг випущеної продукції зріс на 15 %, що в сумі складає 1 954 817 грн. Однак, якщо аналізувати показники в розрізі, то бачимо, що не по всьому асортименту вироблених одиниць фасованого масла помітна позитивна тенденція росту. Так, наприклад, виробництво масла шоколадного (200г.) ТМ "Кухарочка", питома вага якого становить у 2010 р. 0,1 % всього виробництва, порівняно з минулим роком знизилась на 55%. На таку динаміку впливає ряд показників:

- поява аналогічної продукції конкурентів на ринку за нижчими цінами;

-          поява товарів - замінників;

-          недостатні маркетингові заходи для продажу продукції.

Враховуючи досвід попереднього періоду у 2010 р. Товариство вирішило зменшити частку виробництва масла шоколадного ТМ "Кухарочка" порівняно з минулим періодом на 21150 одиниць продукції.

Щодо масла селянського (вершкового) ТМ "Кухарочка", то питома вага його виробництва у загальному виробництві масла становить у 2009 р. - 98,9%, а у 2010 p. - 99,5%.

Дільниця фасування сипучих продуктів володіє ширшим асортиментом готової продукції: цукор, різновид круп, панірувальні сухарі, борошно вищого ґатунку ТМ "Кухарочка". Однак, це пов'язано з тим, що для сипучих продуктів менш тривалий процес попередньої обробки. Результати фасування сипучих продуктів викладені у табл.2.2.

Таблиця. 2.2 Обсяг випущеної продукції дільниці фасування сипучих продуктів

№ з/п

Найменування продукції

2009 р.

2010 р.

Динаміка %,



Сума грн.

К-сть шт.

Сума грн.

К-сть шт.


1

2

3

4

5

6

7

1.

Борошно в/г 2кг/6шт. "Кухарочка"

9400,0

4007,0

32271,00

12885,0

322

2.

Борошно в/г 5кг/1шт. "Кухарочка"

8717,0

1615,0

17339,0

2949,0

182

3.

Борошно в/г 10 кг/шт. "Кухарочка"

10205,0

991,0

35311,0

3286,0

332

4.

Борошно в/г Зкг/9шт. "Кухарочка"

8500,0

2460,0

19305,0

5400,0

220

5.

Крупа фас. перл. 1кг/18шт. "Кухарочка"

21847,0

23546,0

34535,0

35130,0

149

6.

Крупа фас. пшоно 1кг/18шт. "Кухарочка"

68739,0

66847,0

96700,0

103740,0

155


Таблиця

1

2

3

4

5

6

7

7.

Крупа фас. рис довг. В'єтнам. 900г/18шт. "Кухарочка"

15790,0

7265,0

23468,0

10834,0

149

8.

Крупа фас. рис парбойлд 1кг/18шт. "Кухарочка"

54501,0

21083,0

72020,0

26518,0

126

9.

Крупа фас. рис Єгипет, кр. 1кг/18шт. "Кухарочка"

166115,0

68525,0

353757,0

146476,0

214

10.

Крупа фас. кукур. 800г/18шт. «Кухарочка»

5023,0

5400,0

5574,0

5868,0

109

11.

Крупа фас. рис довг. Пакистан 900г/18шт. «Кухарочка»

103827,0

47911,0

214765,0

100357,0

209

12.

Крупа фас. пшенична 700г/18шт. «Кухарочка»

64595,0

78335,0

87713,0

126772,0

162

13.

Крупа фас. манна 800г/18шт. "Кухарочка"

187189,0

123917,0

243870,0

174754,0

141

14.

Цукор-пісок фас. 1кг/18шт. «Кухарочка»

164406,0

66949,0

239145,0

85073,0

127

15.

Крупа фас. ячмінна 700г/18шт. "Кухарочка"'

35534,0

52225,0

72213,0

100570,0

193

16.

Крупа фас. горох кол. 1кг/18шт. "Кухарочка"

44825,0

40833,0

64142,0

58625,0

144

17.

Крупа фас. гречана 1кг/18шт. "Кухарочка"

12015,0

192066,0

542310,0

226759,0

118

18.

Крупа фас. рис. Індія 900г/18шт. "Кухарочка».

67243,0

31535,0

48021,0

23087,0

73.

19.

Крупа фас. кукур. 700г/18шт. "Кухарочка"

10195,0

12596,0

23951,0

31389,0

249

20.

Крупа фас. горох ціл. 1кг/18шт. "Кухарочка"

4233,0

3626,0

13636,0

13075,0

361

21.

Цукор пісок 5кг/1шт. "Кухарочка"

14501,0

1040,0

21722,0

1400,0

135

22.

Цукор-пісок 10кг/1шт. "Кухарочка"

13905,0

507,0

33240,0

1115,0

220

Згідно показників таблиці, теж помітна тенденція росту обсягу виробництва продукції дільницею фасування сипучих продуктів порівняно з минулим періодом на 52 %, що в сумі становить 80370,0 грн.

Питома вага асортиментних позицій у загальній кількості різноманітна : борошна - 22,5 %, цукру - 12,9%, крупи перлової - 1,5 %, пшона - 4,6%, рису - 27,3%, пшеничної - 4,3%, манної -12,6%, ячмінної - 2,4%, гороху - 3,3%, кукурудзяної - 1,0%, гречки - 27,6%.

Якщо розглядати асортиментні позиції в розрізі, то варто сказати, що обсяг випуску деяких одиниць зріс порівняно зі звітнім періодом у 2010 р. у 2-3 рази, а по деяких - знизився на 27 %. Такі зміни відбулися за рахунок збільшення попиту населення на одну продукцію, стабільності забезпечення сировиною, пакувальними матеріалами та зміною величини витрат підприємства, які включають у собівартість продукції. Продукція ТзОВ ТВК "Львівхолод" ТМ "Кухарочка" вже добре знайома покупцеві західних областей України, користується значним попитом завдяки якісній сировині, ціновим фактором та маркетинговими заходами. В цілому, це сприятливо впливає на ріст показників платоспроможності та рентабельності підприємства.

Фінансовий стан ТзОВ TBK "Львівхолод" залежить від результатів його виробничої, комерційної та фінансово-господарської діяльності. Як правило, що вищі показники обсягу виробництва і реалізації продукції, робіт, послуг і нижча їх собівартість, то вища прибутковість товариства, що позитивно впливає на його фінансовий стан. Метою оцінки фінансового стану Товариства є пошук резервів підвищення рентабельності у виробництва і зміцнення комерційного розрахунку, як основи стабільної роботи Товариства та виконання ним зобов'язань перед бюджетом, банком та іншими установами.

Сума господарських коштів, які є в розпорядженні ТзОВ TBK "Львівхолод", що визначається як результат нетто-балансу складала 226,3 тис. грн., а у 2009 р. - 8437,2 тис.грн. Цей показник дає загальну вартісну оцінку активів, які перебувають на балансі Товариства. Як видно, майновий потенціал ТзОВ TBK "Львівхолод" порівняно з минулим періодом знизився на 8210,9тис.грн. Така зміна у 2010 р. спричинила великими капіталовкладеннями у будівництво нових об'єктів роздрібної торгівлі у районних центрах Львівської області, а також у м.Львові.

Аналіз фінансового стану ТзОВ TBK "Львівхолод" засвідчує, що діяльність фірми успішно розвивається: збільшується обсяг випуску продукції, розробляються зразки нової продукції, розширюється система збуту . У 2009 - 2010 p.p. з метою ознайомлення покупця з ТМ "Куххарочка" ТзОВ TBK "Львівхолод" неодноразово проводили різноманітні призові акції, що дозволило збільшити реалізацію продукції.

Поряд з активним веденням торгівельної діяльності, було здійснено ряд заходів господарського характеру: розпочато реконструкцію торгівельних об'єктів (магазинів) компаній, оновлено торгівельне обладнання існуючих, проведено монтаж систем вентиляції на ділянках виробництва і на об'єктах невиробничого характеру.

На даний час компанія "Львівхолод" - це одне з прогресуючих молодих вітчизняних підприємств з загальною чисельністю працівників 1700 чоловік, з них понад 600 працює на головному підприємстві, яке реалізує на українському ринку продукцію та послуги високої якості, дбає про смаки та попит населення, доброзичливо вітає свого покупця найвищим сервісом, та чесно сплачує податки та відрахування до державного та місцевого бюджетів з отриманих прибутків.

ТзОВ TBK "Львівхолод" впродовж своєї діяльності отримує багато нагород, серед останніх Українським рейтинговим агентством компанію "Львівхолод" визнано одним з 500-т найуспішніших підприємств України.

Ефективна діяльність і розвиток ТзОВ TBK "Львівхолод" багато в чому зобов’язане чітко спланованій організації роботи маркетингового комплексу, що постійно удосконалює свою діяльність залежно від змін зовнішнього і внутрішнього середовища.

2.2 Дослідження організації діяльності маркетингової служби підприємства

Комплексне дослідження ринку, з якого починається маркетингова діяльність на ТзОВ TBK "Львівхолод", охоплює багато напрямків. Серед них дослідження поведінки покупців, яка має свої особливості, як на споживчому ринку так і на промисловому ринку.

Сконцентровує цю роботу департамент маркетингу, який підпорядкований заступнику генерального директора і включає в себе відділ реклами та відділ маркетингового планування та досліджень(додаток Д).

Завданнями маркетингового відділу є вивчення впливу різних факторів на прийняття споживачем рішення про купівлю товару. До них належать :

-     психологічні фактори;

-     особисті фактори;

-          фактори ситуаційного впливу;

-     вплив комплексу маркетингу.

Формуючи комплекс маркетингу, маркетологи пристосовують його до потреб цільової групи споживачів.Важливого значення маркетингова служба підприємства надає аналізу етапів прийняття рішення про купівлю.

Маркетинг є визначальною ланкою всього торгівельно-виробничого процесу підприємства. Планування продажу і виробництва в обсягах і асортименті починається з планування процесу продажу продукції, яка повністю базується на наступному відслідковуванні ринку. Ринок диктує необхідність оновлення продукту чи його упаковки, ринок визначає конкретну ціну.

Вивчення поведінки споживачів ТзОВ TBK "Львівхолод" здійснює шляхом анкетування, опитування, діалогу продавця з покупцем. Про відношення до того чи іншого товару судять також за обсягом продажу і замовлень, що здійснюється торгівельним підприємством.

Маркетингова служба підприємства постійно аналізує і встановлює потенційні можливості роздрібної торгівельної мережі, до якої входять магазини "Рукавичка", що знаходяться на території м.Львова та Львської області (додаток В), роздрібна мережа головного підприємства (Додаток Б) та філії ТзОВ TBK "Львівхолод" (Додаток А).

Крім вивчення поведінки споживача, комплексне дослідження ринку передбачає аналіз ринкових можливостей, які відкриваються перед підприємством.

Маючи 15 підприємств роздрібної торгівлі та громадського харчування у м. Львові, 19 філій - підприємств гуртової та дрібно-роздрібної торгівлі на території Львівщини маркетингова служба ТзОВ TBK "Львівхолод" постійно аналізує їх потенційні можливості з метою розширення ринків збуту своєї продукції.

У ході таких досліджень визначається місткість ринку, частку підприємства на ньому, прогнозується попит на товар. Завдяки таким дослідженням мережа магазинів самообслуговування "Рукавичка" у містах Львівської області та м.Львова реалізує 3000 позицій товарів і ТзОВ TBK "Львівхолод" на найближчий час планує відкриття ще декількох таких магазинів.

Наступним етапом комплексного дослідження ринку є аналізування кон'юнктури ринку, що передбачає дослідження товару, співвідношення попиту і пропозиції, динаміки цін. Значну увагу приділяють вивченню діяльності конкурентів, їх сильних і слабих сторін діяльності.

Такий аналіз дає можливість оцінити ринкові можливості й визначити привабливий напрям маркетингової діяльності, на якому підприємство може досягнути конкурентних переваг.

На основі даних аналізу підприємство проводить сегментацію ринку, тобто розподіл споживачів на групи на основі різниці в їх потребах, характеристиках і поведінці. Відповідно до цього в деяких населених пунктах створюються підприємства дрібно-гуртові та гуртової торгівлі в деяких - мережа магазинів самообслуговування "Рукавичка", а в деяких мережа магазинів сільськогосподарської техніки "Добрий господар".

Відібравши один чи декілька найпривабливіших сегментів, проводять позиціювання товару на ринку, чітко визначаючи його відмінності від товарів конкурентів.

Прийнявши рішення про ринкове позиціювання, товариство розробляє комплекс маркетингу, тобто поєднання чотирьох складових: товару, ціни, методів збуту і маркетингових комунікацій.

Для цього на підприємстві створено і успішно функціонує департамент маркетингу, департамент інформаційного забезпечення, діяльність яких чітко пов'язана з департаментом торгівлі, департаментом логістики, департаментом фінансів, департаментом технічного і матеріального забезпечення, департаментом безпеки та департаментом розвитку.

Працівники вищезазначених служб тісно співпрацюють між собою з метою досягнення ефективної діяльності підприємства. Для них є розроблені положення та посадові характеристики для відповідних служб, в яких чітко визначені їх функціональні обов'язки (Додаток Ж).

Формування маркетингового комплексу - це аналіз, планування, втілення в життя і контроль за проведенням заходів, розрахованих на встановлення, змінення і припинення, підтримку вигідних обмінів з цільовими покупцями, заради досягнення визначених завдань організації. На маркетингову діяльність впливають найрізноманітніші фактори, які класифікуються на контрольовані (внутрішні) і неконтрольовані (зовнішні).

Діяльність маркетингової служби ТзОВ TBK "Львівхолод" пов'язана з іншими службами на основі функцій, тобто виконує комплекс завдань, які необхідно здійснювати для досягнення поставлених цілей, що дає змогу перевести систему в новий, більш прогресивний стан. Серед найважливіших функцій виділені такі, як планування споживачів, планування збуту, планування просування, обслуговування, забезпечення товаром, реклама після продажу, управління маркетингом соціальної відповідальності, цінова політика, ринкові дослідження, аналіз дослідження навколишнього середовища, аналіз потреб.

Процес становлення маркетингу в економіці України відбувається в складних умовах, проте сьогодні вже можна говорити про створення нормативно-правової бази маркетингової діяльності. Пакет законів і декретів контролює і захищає конкурентне ринкове середовище та регламентує діяльність кожної складової комплексу.

Організація маркетингу - це структурна побудова для управління маркетинговими функціями. Вона встановлює підпорядкованість та відповідальність за виконання поставлених перед підприємством завдань.

Структура маркетингових служб даної компанії відноситься до функціонального типу організації служби маркетингу, де спеціалісти управляють різними видами або функціями маркетингової діяльності. Основна перевага функціональної організації - простота управління.

Виконання маркетингових функцій сприяють тому, що підприємство не тільки пристосовується до вимог ринку, запитів покупця, але й впливає на них. Управління маркетинговою діяльністю носить цілеспрямований характер.

Допоміжними засобами, що забезпечують процес планування ТзОВ TBK "Львівхолод" є засоби, які дозволяють автоматизувати технологічний процес розробки планових рішень.

Сюди входять і технічне, інформаційне, програмне, організаційне і лінгвістичне забезпечення.

Рішення є наслідком управлінської праці. Але прийняття рішення це лише половина справи. Друга її половина - реалізація наміченого. Досягти бажаного можна лише в разі забезпечення системи управління інформацією про поточні зміни як у середині підприємства так і поза ним.

Наявність високоякісної інформації дає змогу ТзОВ TBK "Львівхолод":

-       одержувати конкурентні переваги;

-      знижувати фінансовий ризик;

-          визначати ставлення споживачів до товару, підприємства, обслуговування;

-          використовувати інтуїцію;

На підприємстві розроблено систему інформації з переліком інформації необхідної для опрацювання і аналізу.

Є зовнішні і внутрішні джерела використання інформації. Джерела внутрішньої вторинної інформації на ТзОВ TBK "Львівхолод" - це бюджети, дані про збут, дані про прибуток та збитки, розрахунки клієнтів, дані про запас, результати попередніх досліджень, письмові повідомлення.

До зовнішніх джерел вторинної інформації відносяться видання інформації державних установ, періодична преса, книги, комерційна інформація. У своїй діяльності підприємство застосовує Закони України "Про захист прав споживачів", "Про рекламу", нормативні акти, що зазначені в Господарському Процесуальному Кодексі України, дані статистичної звітності та інші матеріали.

Попри всю корисність вторинних даних більшість маркетингових досліджень усе ж передбачають збирання первинних даних - інформації, одержаної для розв'язання полягають в тому, що збираються вони відповідно до чіткого визначених цілей конкретного дослідження; методологія збирання інформації розроблена і контролюється компанією. Результати таких досліджень відомі для компанії і недоступні для конкурентів.

Той чи інший метод використовують в залежності від ситуації, що склалася.

Дані досліджень і спостережень застосовують для системи прогнозування попиту споживачів і прийняття відповідних рішень щодо реалізації товарів, оновлення асортименту, коригування цін чи застосування відповідних засобів маркетингових комунікацій.

2.3 Аналіз формування інструментів маркетингу

Товар - це все те, що може задовольняти потреби і запити споживачів і пропонується на ринку з метою привертання уваги, придбання або споживання. Відповідно до концепції маркетингу товарна політика підприємства (які товари, якої якості, в якій кількості слід виробляти) має бути орієнтована на виробництво і просування на ринку конкурентоспроможних товарів, які відповідають запитам споживачів. Її суть - формування ефективного, з економічного погляду, товарного асортименту. Товари слід розглядати як сукупності споживчих властивостей, що повинні відповідати запитам споживачів.

У першу чергу купуватися будуть ті товари, які мають більший ступінь такої відповідності. На основі цього визначають товари, що мають перспективи на ринку, і ті, від виробництва яких слід відмовитися.

Об'єктом комерційної діяльності виступає товар - продукт виробничо-економічної діяльності, або природне багатство, яке має вартість і обмінюється, на ринку у грошовій формі. До товару належать, як матеріальні речі, так і нематеріальні: фізичні об'єкти, послуги, робочі технології, енергія, ідеї та інші.

У ринковому середовищі по суті всі продукти праці визнаються потенційним товаром і на них розповсюджуються товарно-грошові відносини. Номенклатура товарів на внутрішньому ринку охоплює мільйони видів і різновидів. При цьому вона з кожним роком розширюється, тому виникає необхідність класифікації величезної маси товарів та послуг.

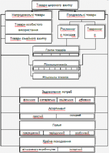
За призначенням товари, як об'єкт комерційної діяльності, можуть бути поділені на два класи: товари широкого вжитку і товари виробничого призначення.

Товари широкого вжитку служать для задоволення особистих та сімейних потреб. Існують різні класифікації цього класу товарів - товарознавча, торгівельна, статистична, митна, міжнародна. Кожна з них має свою конкретну мету. З позицій майбутньої професії комерсанта найбільший інтерес являє торгівельна класифікація (рис. 2.1).

У наведеній класифікації використані ознаки, що характеризують товарознавчі, комерційні, маркетингові та митні аспекти товарів.

Товарна група - це укрупнений поділ номенклатури товарів залежно від їх призначення. До товарної групи, наприклад, відносять м'ясо і м'ясопродукти, молоко і молокопродукти, кондитерські вироби, тканини, швейні вироби. На базі товарних груп в торговельній практиці формують груповий асортимент.

Товарна група може бути поділена на підгрупи, які характеризуються об'єднанням видів товарів за такими ознаками як призначення, склад, стать, вік та інші. Так, група "тканини" може бути поділена на підгрупи: бавовняні, вовняні, шовкові, льняні. Товарна підгрупа служить основою для створення видового асортименту в торгівлі.

Поглиблений поділ підгруп, тобто видів товарів за стилем, фасоном, моделлю, кольором, дозволяє виділити різновиди, а в торгівлі внутрівидовий асортимент. Практична цінність такої класифікації полягає не тільки у перетворенні виробничого асортименту у торгівельний, але і в можливості ефективної товарної спеціалізації роздрібної мережі.

Товари простого асортименту налічують 5-6 різновидів (сіль, цукор, сірники), а товари складного асортименту - сотні, а інколи тисячі видових найменувань (одяг, електротовари, кондвироби).

Товари повсякденного попиту (мило, зубна паста, молоко, хліб), періодичного попиту (одяг, культтовари, будматеріали) і особливого попиту (автомобілі, меблі, електронні системи) відрізняються частотою попиту.

Рис.2.1. Класифікація товарів широкого вжитку

Складність асортименту і частота попиту широко використовуються у класифікації товарів з метою формування асортиментної політики, територіального розміщення асортименту в малих, глибинних поселеннях, селах, райцентрах, містах.

Класифікація товарів залежно від задоволення потреб - фізичних, матеріальних, соціальних, духовних потрібна для аналізу і оцінки соціальної ролі торгівлі, її впливу на формування і задоволення особистих потреб.

Фізичні потреби обмежені їжею, простим одягом, теплом. Матеріальні потреби виникають у процесі життєдіяльності людини і охоплюють, по суті, всі матеріальні блага. Група духовних потреб спрямована на забезпечення духовного відтворювання за допомогою аудіо- відеозаписів, книг, преси, культурних цінностей.

Товари виробничого призначення становлять другий значний клас об'єктів комерційної діяльності. Ці товари мають такі особливості:

-  використовуються у сфері виробничого споживання;

-  переносять свою вартість повністю або частково на готовий продукт у процесі виробництва;

-  відрізняються надзвичайно широкою і складною номенклатурою.

Товари виробничого призначення можуть бути поділені на п'ять груп:

)сировина, матеріали; 2) виробничі запаси; 3) напівфабрикати, запчастини; 4) машини,обладнання, устаткування; 5) інвентар.

Оцінку ступеня відповідності характеристик товару потребам і запитам споживачів виконують поетапно: попередньо, під час аналізу функціональних карт у процесі сегментації ринку; потім шляхом порівняння його характеристик і товарів-конкурентів, а також складових комплексу маркетингу (табл. 1.3).

Таблиця 1.3. Характеристики виробів-конкурентів

Виріб

Показник


Ціна, грн.

ККД, %

Термін служби, роки

Вага, кг

Тепл. Потужність, кВт

Витрати газу

А

385

80

15

120

16

2,4

Б

390

82

14

130

14

2,2 -

В

388

81

15

125

15

2,3

Вагомість

0,25

0,15

0,05

0,05

0,20

0,30


Обов'язковою умовою успіху товарної політики є точне позиціювання товару на ринку - чітке його виділення з ряду інших в очах цільових споживачів.

Одержання максимального прибутку при запланованому обсязі продажу стає основним завданням стратегії ціноутворення в ринковій економіці . Цінова стратегія забезпечує довгострокове задоволення потреб споживачів шляхом оптимального поєднання внутрішньої політики розвитку підприємства і параметрів зовнішнього середовища в рамках довгострокової маркетингової стратегії. При розробці цінової стратегії кожне підприємство визначає для себе головні цілі, як наприклад, доведення до максимуму виторгу, ціни, обсягів реалізації продукції або конкурентоспроможності, забезпечення певної рентабельності. Стратегія дозволяє визначити з позицій маркетингу рівень цін і граничні ціни на окремі групи продукції. Ціноутворення завжди проводять з урахуванням номенклатури і якості продукції, її корисності, значимості, купівельної спроможності споживачів і цін конкурентів.

Маркетингова цінова політика - комплекс заходів щодо вибору загальних підходів до ціноутворення, визначення цін на нові товари і ті, що вже знаходяться на ринку, з метою:

-          збільшення обсягів реалізації, товарообороту (орієнтація на збут);

-          підвищення рентабельності виробництва і збільшення прибутку (орієнтація на прибуток);

-          укріплення ринкових позицій підприємства (орієнтація на збереження існуючого задовільного стану справ на ринку).

Маркетингова цінова політика - це заходи, до яких належать встановлення підприємством цін на товари (послуги) і способів їх варіювання залежно від ситуації на ринку з метою оволодіння певною ринковою часткою, забезпечення наміченого обсягу прибутку, обмеження (ускладнення) діяльності конкурентів і досягнення інших стратегічних цілей.

При розробці цінової політики як складової комплексу маркетингу враховують:

-     цілі підприємства;

-     зовнішні та внутрішні чинники, які впливають на ціноутворення;

-     характер попиту (зокрема ступеня еластичності попиту за ціною);

-     витрати виробництва, розподілу і реалізації товару;

-     цінність товару, що відчувається і реальну його цінність;

-     політику конкурентів та інші.

Визначаючи загальну цінову політику, ТзОВ TBK "Львівхолод" поєднує в інтегровану мережу окремі рішення щодо взаємозв'язку цін на товари в межах номенклатури підприємства, частоти використання спеціальних знижок і зміни цін, співвідношення цін з цінами конкурентів, способи встановлення ціни на нові товари.

Ціноутворення має велике значення для встановлення економічно вигідних ринкових відносин. Ціна і ціноутворення є важливими складовими частинами функціонування ринкового механізму в Україні. Перед усіма організаціями постає завдання призначення ціни на свої товари та послуги, в тому числі і на ТзОВ TBK "Львівхолод". У зв'язку з цим, вивчення процесу ціноутворення та особливості цінового регулювання мають велике теоретичне і практичне значення. Від цін багато в чому залежить досягнення комерційних результатів, а правильна чи помилкова цінова політика має довгострокову дію на всю подальшу діяльність.

При аналізуванні інформації про конкурентів та урядову політику в галузі ціноутворення варто помітити, що в ринковій економіці конкуренція є невід'ємною складовою, тому ця інформація має дуже важливе значення і дає змогу визначити:

·        основних конкурентів виробників певного товару або його аналогів;

·        показники порівнянності якості товару конкурента з якістю власного виробу;

·        попит на конкурентні товари та його зміни;

·        позитивні та негативні властивості товарів конкурентів;

·        питому вагу конкурентів на певному ринку або його сегменті;

·        фінансовий стан конкурентів, їхні прибутки за останній час;

·        дії конкурентів на ринку та можливі напрямки їх зміни;

·        ступінь впливу дії конкурентів на ринок;

·        урядову політику в галузі ціноутворення стосовно певного виробу;

·        перспективні зміни урядових заходів у галузі ціноутворення.

Зазначена інформація потрібна підприємству для аналізу й подальшого прийняття рішення з проблем ціноутворення і була проаналізована і використана в дипломній роботі.

В ринковій економіці безпосередньо на підприємстві процес ціноутворення здійснюється при певних умовах (рис.2.4). До тих умов в першу чергу належать економічна самостійність підприємства, як суб'єкта ринкових відносин, а також підприємство повинно мати змогу самостійно обирати партнерів для співробітництва на основі власної економічної стратегії та економічної ефективності.

Рис. 2.4. Умови цінової політики на ТзОВ TBK "Львівхолод"

Умовою для процесу ціноутворення на підприємстві ТзОВ TBK "Львівхолод" є також захищеність підприємства, яка передбачає що держава має створити умови або контракти, укладені в процесі господарської діяльності які будуть захищені юридично і будуть обов'язковими для виконання.

Певне значення для ціноутворення має і конкуренція на ринку, яка передбачає, що підприємство буде мати змогу вільно обирати як напрямки діяльності так і економічну стратегію, а також поведінку як суб'єкта господарювання, не зазнаючи тиску з боку монополістів.

Важливою умовою ціноутворення є рівновага ринку, яка досягається тоді, коли попит споживачів на будь-який товар відповідає його пропозиції.

В умовах ринкової економіки, тобто коли ринок конкурентний, ціна є регулятором суспільного виробництва. У процесі зміни життєвого циклу товару змінюються обсяги реалізації, прибутковості, у результаті чого відбувається переливання капіталу з однієї галузі (сфери) діяльності в іншу. Зниження ціни й попиту на товар призводить до закриття виробництва, а вивільнені ресурси спрямовуються на виробництво продукції, що має попит.

На ТзОВ TBK "Львівхолод" діють такі ціни: виробнича ціна; відпускна ціна виробника; оптово-посередницька ціна; роздрібна ціна.Для ТзОВ TBK "Львівхолод", які для інших підприємств, системи оподаткування та податкове законодавство є зовнішнім середовищем. Тому основним завданням Товариства, як платника, є пристосування до наявних умов сплати податків до бюджетів різних рівнів (табл.2.4).

Згідно показників таблиці, спостерігаємо позитивну динаміку росту сплачених сум до бюджетів обох рівнів. Так у 2009 р. сплачена до державного бюджету сума 10078,2 тис. грн. в 1,6 рази перевищує суму платежів, сплачених у 2007 р., яка становила 6 946,9 тис.грн. Частка сплачених платежів до місцевого бюджету відносно державного бюджету становить у 2007р. - 42,9%, у 2008 р. - 44,5%, у 2009р. - 25,8%, у 2010р. - 30,6%.

Як видно, тенденція збільшення перерахування податкових платежів свідчить про збільшення обсягу здійснюваних Товариством прибуткових операцій, можливу економію та ефективне використання ресурсів.Для зменшення податкового навантаження при податковому плануванні Товариство використовує різні прийоми оптимізації оподаткування.

Після сплати з балансового прибутку відповідного податку у підприємства залишається частина прибутку, якою воно може розпоряджатися, тобто чистий прибуток. Ця частина розподіляється за трьома напрямками: на капіталізовану і споживчу частини, а також на страхування ризику. Капіталізована частина прибутку торговельного підприємства використовується для інвестування його виробничої діяльності, інвестування в інші підприємства будь-якої сфери діяльності з метою отримання додаткового прибутку від цінних паперів; інших форм капіталовкладень, у тому числі й для розширення напрямків діяльності.За 2010 рік ТзОВ TBK "Львівхолод" отримало крім основної діяльності і ще інших операційних фінансовий дохід на загальну суму 1102,8 тнс.грн., в тому числі доходи отримані від оборотних активів - 130,2 тис.грн. від фінансування товарів - 540,7 тис.грн., пересортиці і дооцінки - 21,2 тис.грн. тощо.

Таблиця 2.4 Сплата податків та інших платежів ТзОВ ТВК "Львівхолод", тис. грн.

№ з/п

Стаття

Роки

Всього



2007

2008

2009

2010


1

2

4

5

6

7

1.

Податок з доходів фізичних осіб

974,6

1457,1

1107,7

806,0

4345,4

2.

Пенсійний фонд

1656,9

2179,8

2887,5

1851,8

8576,0

3.

Фонд зайнятості

124,0

159,5

197,3

119,7

600,5

4.

Фонд соцстрахування

1486,

193,9

88,2

66,1

1834,2

5.

Оренда землі

197,1

275,6

341,0

169,2

982,9

6.

Фонд соцстрахування від нещасних випадків

46,9

80,7

108,9

69,7

306,2

7.

Збір на розвиток виноградарства

222,3

266,0

293,4

176,1

957,8

8.

Комунальний податок

16,0

19,9

23,1

11,5

70,5

9.

Плата за торговий патент та ліцензії

157,5

357,4

519,7

233,9

1268,5

10.

Податок на прибуток

1638,0

1851,3

606,8

756,8

4852,9

11.

Збір за забруднення навколишнього середовища




1,2

1,2

12.

Збір з власників транспортних засобів




12,6

12,6

13.

ПДВ

1765,0

2064,0

3904,6

2190,0

9923,6

Всього:

6946,9

8905,2

10078

6484,6

32414


Таблиця

1

2

3

4

5

6

7

В тому числі в місцевий бюджет:






1.

Податок з доходів фізичних осіб

974,7

1457,1

1107,7

806,0

4345,5

2.

Оренда землі

197,1

275,6

341,0

169,2

982,9

3.

Комунальний податок

16,0

19,9

23,1

11,5

70,5

4.

Плата за торгові патенти та ліцензії

157,5

357,4

519,7

233,9"

1268,5

5.

Податок на прибуток

1638,0

1851,3

606,8

756,8

4852,9

Всього:

2983,3

3961,3

2598,3

1977,4

77667


Податок на додану вартість сплачується торговельним підприємством на загальних підставах у розмірі, встановленому для всіх підприємств національної економіки.

Цінова політика торгівельного підприємства полягає в розробці та встановленні такої торговельної надбавки, яка має забезпечити торговельному підприємству відшкодування його витрат і отримання прибутку. Водночас цінова політика торговельного підприємства суттєво відрізняється від цінової політики підприємства-виробника.

Мета цінової політики ТзОВ TBK "Львівхолод" визначає рівень торгівельної надбавки, який би забезпечував відшкодування витрат обороту торгівельного підприємства, отримання прибутку, а також розробити заходи постійного коригування торгівельної надбавки залежно від змін кон'юнктури ринку.

Принципи формування цінової політики торгівельного підприємства мають таку ж спрямованість, як і на будь-якому іншому підприємстві. Розглянемо основні з них:

1.  Цінова політика торгівельного підприємства повинна бути повністю скоординована, доповнювати загальну економічну політику підприємства і бути спрямованою на ефективне здійснення цієї політики.

2.  Визначення характеру і кон'юнктури ринку, на якому реалізується товар, узгодження цінової політики зі станом ринку, передбачення змін у попиті та пропозиції, урахування окремих сегментів ринку, на яких діє підприємство.

3.     Урахування при розробці цінової політики організаційних особливостей діяльності торгівельного підприємства, до яких належать рівень спеціалізації підприємства, обсяги торгівельної мережі, тип магазину, форми реалізації товару, канали товароруху тощо.

4. Урахування при розробці цінової політики торгівельного підприємства , рівня і культури обслуговування споживачів.

5.     Самостійність визначення торговельної надбавки дає змогу підприємству сформувати цінову політику сегменту ринку (або ринку загалом) на окремі товари, обсяг чи групи товарів. А це, у свою чергу, уможливлює формування торгівельним підприємством загальної позиції.

6.  Торгівельне підприємство безпосередньо взаємодіє зі споживачами, які мають різні рівні доходів, попиту, різні смаки й вимоги до товарів. Швидко реагувати на зміни цих чинників можливо насамперед, через кінцеву розроблену ціну і її елемент - торгівельну надбавку. Підприємство розробляє таку цінову політику, що дає можливість швидко реагувати на зміни потреб споживачів і буде гнучкою.

З програмою цін працює керівник (при його відсутності заступник), який запускає програму націнки, проводить сортування за назвами, вносить нові ціни у відповідну інформативну колонку. Закриває програму націнки, проконтрольовує ваги і синхронізацію кас, контролює розміщення нових цінників.

Цінова політика ТзОВ TBK „Львівхолод" здійснюється на основі ст.189,190,191 Господарського Кодексу України. Цими статтями передбачається застосування цін у господарських зобов'язаннях та про дію вільних державних та комунальних цін.

Цінова політика на підприємстві відповідає вимозі : "Конкурентні ціни на якісний товар". Для цього проводиться моніторинг цін. При проведенні моніторингу розглядають декілька об'єктів. При фіксуванні цін продажу звертають увагу на якість, свіжість, товарний вигляд, сорт товару, що продається. Проводиться оцінка отриманої партії товару. При проведенні оцінки в першу чергу визначають якість, свіжість і товарний вигляд продукту. Перевіряється виконання заявки з якості.

Для формування продажних цін встановлюються такі дані:

-      поставлена кількість; залишок; продана кількість товару, за такий же торговий день попереднього тижня (при умові наявності товару);

-      додаткові чинники: весь товар даної групи ділиться на такі підгрупи, з рекомендованими націнками, що застосовуються в магазинах ТзОВ TBK "Львівхолод" (наприклад по групі цитрусових плодів): банан - 4 - 10% і вище при виконанні всіх умов формування цін продажу, апельсин - 10 -0 % і вище при виконанні всіх умов формування цін продажу, ківі - 10 - 25 % при виконанні всіх умов формування цін продажу.

У формуванні ціни товару також відіграє роль сезонність, передсвяткові і святкові дні, температура довколишнього середовища. При цьому націнка на основні товари, що продаються повинна бути спрямована не лише на збільшення обсягу, але й на заробіток.

Ціну продажу можна міняти протягом дня як в сторону збільшення так і в сторону зменшення, оцінюючи реальну ситуацію продажу.

Головні тактичні цілі цінової політики ТзОВ TBK "Львівхолод":

·        забезпечення виживання компанії на ринковому сегменті, що представляє для неї інтерес;

· отримання максимального прибутку;

· підвищення конкурентоздатності товарів підприємства;

· оптимізація клієнтської дебіторської і кредиторської заборгованості (оптимізація відношень підприємства з торговельно-розподільчою мережею і покупцями).

Розробка системи скидок, премій і заохочень клієнтам в поєднанні з оптимізацією умов видачі кредиту стає важливим напрямком цінової політики ТзОВ TBK "Львівхолод".

Використовуючи комплекс маркетингових інструментів, ТзОВ TBK "Львівхолод" прагне забезпечити конкурентоздатність товару за рахунок інновацій, якості, сервісу, швидкості доставки, фінансових умов поставки і цін, що роблять продукцію привабливішою для клієнтів.

Для сучасного рівня економіки характерно, що місце виробництва товару і місце його споживання не збігаються. У часі ці процеси також не відбуваються безпосередньо один за одним. Це зумовлює певні проблеми, для розв'язання яких потрібні великі кошти. В окремих випадках вони досягають 70 % роздрібної ціни споживчого товару. Розподілити виготовлену продукцію виробник повинен раціонально, що дасть йому певний шанс виділитися серед конкурентів.

Розподіл передбачає регулювання всіх виробничих заходів, спрямованих на переміщення продукту у просторі й часі від місця виробництва до місця споживання.

На тактичному рівні завдання розподілу такі:

·        робота з постійними клієнтами і залучення нових;

·        одержання замовлень;

·        організація виконання замовлень і постачання;

·        якнайшвидша оплата продукції.

Розподіл товарів без використання посередницької мережі показано на рис. 2.5. У цьому разі виробнику необхідно самостійно впливати на споживачів, налагоджувати з кожним контакти, домовлятися про організацію постачання і вирішувати ще багато інших питань.

Рис.2. 5. Розподіл товарів без використання посередницької мережі

Якщо виробник скористається послугами посередників, таких контактів буде значно менше (рис.2.6.). Виробнику достатньо налагодити один або кілька контактів з посередником, який у подальшому опікуватиметься розподілом товарів між споживачами. Завдяки цьому усуваються розриви в часі, місці, у праві власності, що відокремлюють товари й послуги від тих, хто хотів би ними скористатися, і очевидна значна економія коштів.

Канал розподілу - це сукупність фірм або окремих осіб, які беруть на себе право власності на конкретний товар або послуги на шляху від виробника до споживача або допомагають передати товар комусь іншому. Підприємства в умовах ринкової економіки приділяють значну увагу оптимізації процесу просування товарів від виробника, до споживача. Результати господарської діяльності здебільшого залежать від того, чи правильно вибрано канали розподілу, форми й методи збуту продукції, а також від широти асортименту та якості товару.

Рис. 2.6. Розподіл товарів через посередницьку мережу

Учасники каналу розподілу виконують кілька важливих функцій: здійснення досліджень; стимулювання збуту; налагодження контактів; встановлення придатності товару; проведення переговорів; організації руху товарів (транспортування, складування); фінансування; прийняття ризику.

Одні функції (володіння, маркування, просування) становлять прямі потоки, тобто дії, спрямовані від виробника до споживача, інші (замовлення й оплата) - зворотні потоки. Решта функцій притаманні обом напрямкам.

Розрізняють прямі, непрямі та змішані канали розподілу.

Прямі канали пов'язані з переміщенням товарів і послуг без участі посередницьких організацій. Найчастіше такі канали встановлюються між виробниками та споживачами, які самостійно контролюють свою маркетингову програму і мають обмежені цільові ринки (виробництво та споживання електроенергії). Прямий маркетинг використовують у складному технологічному виробництві, коли виробник самостійно забезпечує монтаж складного устаткування безпосередньо на підприємствах споживача, виготовляє вузькоспеціалізовані вироби і має конкретні заявки на їх виготовлення (дослідні зразки). Природно, виробник зацікавлений збувати продукцію безпосередньо споживачам за наявності власних регіональних складів. Однак, перш ніж застосувати прямий маркетинг (прямий збут), менеджери виробника повинні переконатися в тому, що продукцію підприємства буде реалізовано повністю.

Непрямі канали пов'язані з переміщенням товарів і послуг спочатку від виробника до посередника, а від нього - до споживача. Такі канали звичайно використовують підприємства й фірми, які з метою збільшення своїх ринків і обсягів збуту відмовляються від багатьох збутових функцій і витрат, а отже, від певної частки контролю над збутом, а також готові дещо послабити контакти зі споживачем.

Змішані канали поєднують перші два канали руху товарів. Наприклад, підприємства машинобудівного комплексу використовують переваги прямих контактів з постачальниками, а також реалізують продукцію через мережу посередників.Канали розподілу можна охарактеризувати за кількістю їх складовихрівнів.

Рівень каналу розподілу - це будь-який посередник, який виконує ту чи іншу роботу з наближення товару й права власності на нього до кінцевого покупця. Отже, кожний посередник, який своїми діями наближує продукт до кінцевого споживача, становить рівень каналу розподілу (рис. 2.7).

Кількість посередників обирають залежно від виду розподілу: ексклюзивного, селекційного, інтенсивного.

Ексклюзивний розподіл передбачає обмежену кількість посередників, які працюють з товарами виробника. Такий тип розподілу застосовують тоді, коли виробник контролює діяльність продавців і рівень сервісу, який вони надають.

Селекційний розподіл передбачає наявність більшої кількості посередників, ніж при ексклюзивному. Фірма встановлює добрі ділові відносини з кількома посередниками і сподівається, що їхня діяльність, пов'язана зі збутом продукції фірми, буде ефективною.

За інтенсивного розподілу виробник намагається забезпечити наявність своїх товарів у якнайбільшій кількості торгових точок. Таку стратегію застосовують здебільшого при продажу товарів повсякденного попиту.

Рис. 2.7. Рівні каналів розподілу

Канали розподілу можуть бути прямий та зворотній. Прямий канал - товар рухається від виробника до споживача. Зворотний канал товар рухається від споживача до виробника.

Для функціонування каналів розподілу слід визначити типи посередників: торговий персонал підприємства; агенції виробників; промислові дистриб’ютори; виробники-партнери, які використовують продукцію виробництва для комплектування власного продукту; дилерська мережа; оптові посередники; роздрібні посередники; спеціалізовані центри.

Ефективність каналу розподілу здебільшого залежить від взаємодії виробника та посередника. Посередник залежно від виду каналу розподілу є для виробника кінцевим споживачем, тому що при цьому виробник не контактує з покупцями цільового ринку. Виробник і посередник, об'єднавши зусилля з метою отримання переваг над конкурентами, досягнення ефекту стратегії виробництва та розподілу продукту, можуть налагодити найефективніший збутовий канал. Однак впливати на посередника після того, як він отримав товар, майже неможливо.

З метою визначення ефективності каналів розподілу здійснюється аудит їх діяльності за такими показниками:

·        здатність оперативно постачати товар;

·        коефіцієнт виконання замовлень (відношення кількості оперативно виконаних замовлень до відкладених);

·        здатність "проштовхувати" товар;

·        підтримка товарних запасів;

·        особливості асортименту продукції посередника;

·        методи реалізації товару;

·        кваліфікація торгового персоналу;

·        кредитоспроможність.

Посередники, у свою чергу, оцінюють привабливість товару для кінцевого споживача, майбутній прибуток, рівень гармонізації з основним асортиментом, аргументи позиціонування новинок, ціновий діапазон та ін. Отже, ефективність партнерства залежить від сподівань як виробників так і посередників.

Система збуту товару - одна з найважливіших у маркетинговій політиці підприємства.

Поняття розподілу поєднує регулювання всіх виробничих заходів, спрямованих на переміщення продукту в просторі і часі від місця виробництва до місця споживання.

На тактичному рівні вирішуються ряд завдань:

-    робота зі старими клієнтами і залучення нових;

-    одержання замовлень;

-          організація виконання замовлень і постачання;

-    максимально швидке одержання оплати за продукцію.

ТзОВ TBK "Львівхолод", в основному, займається гуртовою, роздрібною та дрібно роздрібною торгівлею продуктами харчування і супутніми товарами, асортиментний перелік яких сягає майже 100 груп. В структуру філій входять товарні склади загальною площею понад 15000кв.м та мережа роздрібної торгівлі, що налічує понад 70 об'єктів.

Деякі з торгових організацій можуть представляти собою збутові цілі виробничого підприємства і входити в склад структури виробничого підприємства. Інші, такі як гуртові підприємства торгівлі, різні види збутових агентів, переважно представляють собою незалежні комерційні підприємства. Існують також оптові фірми, які належать промисловим фірмам і контролюються ними. Деякі торгові посередники купляють і продають товари від свого імені, що діють як агенти і тільки організовують укладання угод купівлі-продажу.

Незважаючи на те, що при використанні послуг посередників виробник певною мірою втрачає контроль за реалізацію товарів, більшість підприємств вважає вигідним залученням посередників. Це пояснюється багатьма причинами, а саме:

-       у значної частини виробників не вистачає фінансових ресурсів для здійснення прямого маркетингу;

-        посередники можуть забезпечити покупцями необхідний асортимент товарів і високу якість обслуговування, використовуючи свої контакти, досвід та кваліфікацію;

-          навіть, якщо виробник потенційно здатний створити власні канали розподілу, у багатьох випадках це для нього невигідно, оскільки ефективніше вкласти кошти в свій особистий бізнес.

Для ТзОВ TBK "Львівхолод" значного зменшення витрат на реалізацію товарів через посередників досягають за рахунок скорочення кількості прямих контактів із споживачами.

Усі учасники каналів розподілу виконують одну або декілька з нижче зазначених функцій:

-    збирання інформації для маркетингових досліджень;

-          розповсюдження позитивної інформації про товар (участь в процесі);

-        встановлення і підтримка зв'язків із потенційними споживачами;

-       пристосування товару до вимог споживача, а саме - сортування, комплектування, монтаж, пакування;

-       формування товарного асортименту;

-       проведення ділових переговорів із споживачами стосовно рівня цін та інших умов перед укладанням угод на поставку;

-       організація товарного руху: транспортування і складування товару;

-       часткове чи повне фінансування витрат та функціонування каналу: кредитування;

-     прийняття на себе ризиків (часткове чи повне) від функціонування каналу і збуту товарів.

Довжину каналу збуту визначає кількість посередників, через яких товар проходить на шляху від виробника до споживача.

Рівень каналу збуту визначає будь-який посередник, що виконує ту чи іншу роботу щодо просування товару до споживача [21,с.23].

Канал нульового рівня або канал прямого маркетингу складається з виробника, який продає свій товар безпосередньо споживачами (через відділ збуту, збутові філії, мережу фірмових магазинів, посилкову торгівлю тощо). В однорівневому каналі діє один посередник. Для ТзОВ TBK "Львівхолод" це будуть вироблені, перероблені й розфасовані товари на цьому підприємстві, які реалізуються через мережу супермаркетів "Рукавичка" .

Дворівневий канал складається з двох посередників. Для ТзОВ TBK "Львівхолод" - це будуть підприємства гуртової і дрібно-гуртової торгівлі (їх філії) та дистрибютори.

Можуть бути канали з більшою кількістю рівнів, наприклад трирівнева. Така практика не застосовується на ТзОВ TBK "Львівхолод" наскільки це економічно не вигідно.

Ширина каналу розподілу визначає кількість незалежних учасників на кожному рівні каналу.

Практикують поряд із традиційними каналами розподілу застосування вертикальних маркетингових систем.

Кожен учасник традиційного каналу являє собою окреме підприємство, яке прагне забезпечити собі максимальний прибуток, навіть якщо при цьому знизиться прибутковість інших членів каналу і ефективність системи розподілу загалом.

Вертикальна маркетингова система складається з виробника, оптових і роздрібних торговців, які співпрацюють як єдина система.

Узгодження дій кожного з учасників можуть зумовлювати різні фактори, які і визначаються вертикально маркетинговою системою.

Якщо всі ланки розподілу є власністю одного її члена - це корпоративні вертикально-маркетингові системи. Найголовніше власником є виробник, але може бути і торгівельний посередник.

У вищезазначених каналах розподілу товарів ТзОВ TBK "Львівхолод" виконуються функції, що стосуються збирання інформації для маркетингових досліджень. Участі в комунікаційному процесі, встановлення і підтримка зв'язків з потенційними споживачами, пристосування товару для вимог споживача, проведення ділових переговорів з споживачами та постачальниками, організації руху товарів, прийняття на себе ризиків, стимулювання продажу товарів.

Серед інших видів діяльності підприємства є зокрема :

-        заготівля, виробництво, переробка, зберігання та реалізація сільськогосподарської продукції та сировини, а також продукції виробничо-технічного призначення;

-        виробництво, фасування, переробка, закупівля і заготівля та реалізація сільськогосподарської продукції та харчових продуктів;

-        організація цільової доставки продукції споживачам;

-        торгівля алкогольними напоями та тютюновими виробами вітчизняного та іноземного виробника.

Ці види діяльності мають свої канали розподілу і учасники цих каналів розподілів виконують свої специфічні функції, які стосуються заготівлі, зберігання товарів, транспортування продукції, вивчення потреб споживачів, участі в комунікаційних процесах тощо.

Багатоканальні маркетингові системи створюють для повнішого охоплення різних ринків. Таку систему організовано підприємстві, яке організовує реалізацію деякої частини своєї продукції через фірмові магазини (канал прямого маркетингу) другу частину - через мережу дистриб’юторів, які забезпечують роботу із роздрібного продажу на Львівщині, на території України і інші, третю частину - через дрібногуртові магазини-склади.

Непрямі канали розподілу, що передбачають участь торговельних посередників, які звичайно вибирають компанії, що прагнуть розширити свої ринки і обсяги збуту. При тому вони згодні відмовитися від багатьох збутових функцій, але відповідно, і від певної частини контролю над каналами збуту і контактів із споживачами.

Прямі канали розподілу найчастіше використовують фірми, які хочуть контролювати свою всю маркетингову програму і мати тісні контакти із споживачами на обмежених цільових ринках.

В даний час ТзОВ TBK "Львівхолод" працює більш ніж 1,5 тис. партнерів, асортиментний перелік сягає майже 100 груп товарів, а номенклатура понад 10 тис. найменувань і тому підприємство застосовує і прямі і непрямі канали збуту товарів.

Ефективність функціонування каналу визначаються щонайменше трьома показниками:

-       періодом часу, за який товар проходить шлях від виробника до споживача (швидкістю товарного руху);

-        витратами на реалізацію (у розрахунку на одиницю товару) і наявністю можливостей їх зниження;

- обсягом реалізації продукції за одиницю часу (швидкістю збуту товару).

При виборі каналу розподілу, визначені його довжини і ширини враховуючи такі основні фактори:

-     споживачів (їх кількість, концентрацію, частоту здійснення покупок і розмір середньої покупки);

-     товар (його вартість, технічну складність, термін зберігання, габарити й масу, функціональне призначення);

-     цілі і ресурси компанії (приміром, престижні цілі, пов'язані ексклюзивним розподілом і вузьким каналом);

-     конкурентів (їх кількість, асортимент товарів, методи збуту продукції, тощо).

До рішень політики розподілу відносяться також рішення по розробці і реалізації заходів щодо фізичного переміщення товару, політиці розподілу з орієнтацією на організацію маркетинг-логістики, тобто вибору транспорту, транспортних підприємств, складів, місць і способів доставки, посередників, реальних товарів.

На ТзОВ TBK "Львівхолод" створено систему формування каналів збуту, що включає в себе шляхи каналів збуту, партнери по збуту, працівники служб збуту, підприємства-виробники, а також систему функціонування каналів, до якої входять транспортні засоби, розподільчі склади, місця поставок.

Для раціонального розподілу торгової кон'юнктури гуртова торгівля, яку здійснює Товариство на головному підприємстві та філіях повинна володіти конкретними даними про дійсний стан і перспективні зміни ситуацій на регіональних і галузевих ринках.

Основними завданнями гуртової торгівлі Товариства є:

-   маркетингове вивчення ринку, попиту і пропозиції на продукцію;

-   розміщення виробництва товарів у необхідних споживачу асортименті, кількості і з відповідною якістю;

-   своєчасне, повне і ритмічне забезпечення товарами в різноманітному асортименті посередницьких, роздрібних підприємств, споживачів;

-   організація збереження товарних запасів;

-          організація планомірного і ритмічного завезення і вивозу товарів;

-    забезпечення пріоритету споживача, посилення його економічного впливу на постачальника в залежності від надійності господарських зв'язків, якості що поставляється продукції;

-    забезпечення стабільності партнерських відносин у господарських зв'язках, взаємопов'язаних за всіма тимчасовими категоріями;

-   організація планомірного завезення товарів із регіонів виробництва в район споживання;

-   широке застосування економічних методів регулювання всієї системи взаємовідносин між постачальниками, посередниками, споживачами;

-    зниження сукупних витрат, пов'язаних із просуванням товарів від виробників до споживачів.

Роздрібна торгівля в мережі магазинів самообслуговування "Рукавичка" включає продаж товарів населенню для особистого споживання, організаціям, підприємствам, заснуванням для колективного споживання або господарських потреб.

Роздрібна торгівля здійснює ряд функцій:

-   досліджує кон'юнктуру, що склалася на товарному ринку;

_ - визначає попит і пропозиція на конкретні види товарів;

-   здійснює пошук товарів, необхідних для роздрібної торгівлі;

-    проводить добір товарів, їхнє сортування при упорядкуванні необхідного асортименту;

-   здійснює оплату товарів, прийнятих від постачальників;

-    проводить операції по прийманню, збереженню, маркуванню товарів, установлює на них ціни;

Надає постачальникам, споживачам транспортно-експедиційні, консультаційні, рекламні, інформаційні й інші послуги.

У структурі роздрібної торгівлі враховується асортиментна ознака. Товари звичайно об'єднуються у відповідні групи (підгрупи) за ознакою виробничого походження або споживчого призначення.

Рівень розподілу і результати залежать від готовності поставки і витрат (рис. 2.8).

ТзОВ TBK "Львівхолод" постійно стежить регулярним завозом сировини у повному обсязі для реалізації і для фасування продукції.

ТзОВ TBK "Львівхолод" має у своєму розпорядженні власний транспорт. Однак масштаб робіт потребує залучення перевізників. У 2009 році компанією було придбано 9 автомобілів, а у 2010 році 18 одиниць транспорту.

Нестабільність споживчого ринку, в тому числі ринку борошна, цукру, круп і масла, викликана неефективністю дій державних структур, розбалансованістю господарських зв'язків та призводить до необхідності побудови нової моделі, яка б сприяла підвищенню економічної ефективності виробництва.

Дані бюджету продаж на 2010р. формувались з виручки фактично отриманої в 2009 р.Ціна на продукцію визначалась, виходячи з існуючих на даний час умов.

Рис. 2.8. Маркетингова політика розповсюдження товарів на ТзОВ TBK "Львівхолод"

Поряд з бюджетом продажу складався бюджет комерційних витрат, при формуванні якою враховували наступне:

розрахунок комерційних витрат повинен співвідноситися з обсягом продажу;

не слід очікувати збільшення обсягу продаж, одночасно плануючи зниження фінансових заходів щодо стимулювання збуту;

За умов насиченого ринку недостатньо розробити новий якісний товар, встановити на нього оптимальну ціну і вибрати ефективні канали розподілу.

Дедалі більшої ваги набуває четверта складова комплексу маркетингу - методи просування товару, під якими розуміють сукупність маркетингових рішень.

Система маркетингових комунікацій спрямована на інформування, переконання, нагадування споживачам про товар фірми, підтримку його збуту, а також створення позитивного іміджу компанії.

Маркетингові комунікації розглядаємо як управління процесом просування товару на всіх етапах: перед продажем, у момент продажу, під час і після споживання. З метою збільшення ефективності комунікаційні програми доцільно розробляти спеціально для кожного сегмента, ринкової ніші й навіть для окремих клієнтів, беручи до уваги як прямий, так і зворотний зв'язок між фірмою та клієнтами. Отже, першим етапом комунікаційного процесу є повний аудит потенційних можливостей взаємодії компанії та її продукту з клієнтами. Споживач незалежно від того, що купуватиме, спочатку вивчає рекламні проспекти, радиться з компетентними особами, слухає рекламу по радіо або дивиться по телевізору.

Системою маркетингових комунікацій є діяльність підприємства, спрямована на інформування, переконування й нагадування споживачам про товари, стимулювання їх збуту та створення позитивного іміджу фірми.

Кожна зі складових системи маркетингової комунікації має особливості, однак, усі вони взаємозалежні й доповнюють одна одну, утворюючи єдиний комплекс. Характеристики складових маркетингових комунікацій наведено в табл. 2.5.

Тип товару або ринку. Ефективність способів руху товарів на споживчих ринках і ринках товарів промислового призначення різна. Виробники товарів широкого вжитку більше коштів витрачають на рекламу. Фірми, що виробляють інноваційні товари, багато витрачають на організацію персонального продажу, особливо на ринках з незначною кількістю потужних споживачів.

Таблиця 2.5. Основні характеристики складових маркетингових комунікацій

Реклама · експресивний характер, · можливість еф. подати товар, фірму; · масове охоплення аудиторії; · можливість багаторазового звернення, умовляння І переконування; · сусп.. характер; « можливість монологу · з аудиторією споживачів; · потребує великих асигнувань

Персональний продаж · особистий характер; · безпосереднє спілкування · з аудиторією у формі діалогу; · спонукання до зворотного реагування; · найдорожчий з усіх засобів просування в розрахунку на один контакт

Пропаганда • інтенсивний характер; • одиничне, немасове охоплення аудитори, можливість разового звернення; • найбільша ефективність спонукання до покупки; • невелика вартість; • наявність добровільних пропагандистів серед споживачів продукції або працівників фірми; • достовірність пропонованої інформації

Паблікрилейшнз • на думку споживачів, висока достовірність інформації, оскільки її подають у вигляді новин,а не оголошень; • масове охоплення аудиторії; • тривалий ефект; • зміст інформації фірма не завжди має змогу контролювати; • дуже часто рек., рідко існує самостійно

Стимулювання збуту • імпульсивний характер; • привабливість заходів стимулювання збуту для споживачів; • спонукання до здійснення покупки; • короткочасний ефект, неприйнятний для формування стійкої відданості одній марці товару; • підвищення ефективності при спільному застосуванні з рекламою


Тип товару або ринку. Ефективність способів руху товарів на споживчих ринках і ринках товарів промислового призначення різна. Виробники товарів широкого вжитку більше коштів витрачають на рекламу. Фірми, що виробляють інноваційні товари, багато витрачають на організацію персонального продажу, особливо на ринках з незначною кількістю потужних споживачів.

Етап життєвого циклу товару. На етапі розробки товарів комунікаційні зусилля спрямовані здебільшого на те, щоб ознайомити потенційних споживачів з корисними властивостями майбутнього товару.

На етапі виведення товару на ринок комунікаційні зусилля мають бути максимальними. Обізнаність з товаром і фірмою сприяє реклама. Методи стимулювання збуту спонукають споживачів до апробації товару, а персональний продаж можна використати для спонукання роздрібних торговців до продажу товару.

На етапі зростання товару інтенсивно застосовують рекламу і пропаганду. Стимулювання збуту можна обмежити.

На етапі зрілості товару рекламну кампанію здійснюють менш інтенсивно, оскільки споживачі вже ознайомилися з товарними марками, однак саме в цей момент слід активізувати методи стимулювання збуту, пропаганду, адже професійний керівник має усвідомлювати, що за тимчасовою рівновагою завжди настає спад. Аби виграти час, необхідно максимально подовжити цей період.

На етапі спаду товару необхідно активізувати лише заходи стимулювання збуту.

Розглянемо етапи розробки ефективної програми маркетингової комунікації:

•      визначення цільової контактної аудиторії;

•      з'ясування мети комунікації;

•      створення звернення;

•          вибір каналів комунікації;

•          визначення загального бюджету, виділеного на комунікації;

•          прийняття рішення про змішані способи просування;

•          оцінка результатів просування;

•      управління комплексними маркетинговими комунікаціями та координація цього процесу.

Охарактеризуємо окремі з цих етапів.

Визначення цільової контактної аудиторії - це пошук прошарку споживачів, на яких спрямовуватиметься комплекс комунікацій. Така аудиторія може складатися з окремих осіб або груп (потенційні покупці продукції компанії, споживачі, ті, хто приймає рішення або впливає на його прийняття).

Аналіз аудиторії полягає в оцінюванні її стереотипних уявлень про компанію, її продукцію, конкурентів. Таку інформацію збирають під час маркетингових досліджень. Формуючи систему маркетингових комунікацій, фірма повинна визначити цілі комунікативної політики (рис. 2.9).

Рис.2.9. Цілі маркетингових комунікацій

Щоб правильно сформулювати цілі маркетингових комунікацій, треба охарактеризувати стадії приймання споживачем рішення про придбання товару і відповідно до цього визначити основні завдання служби маркетингу (рис. 2.10).

Просування товару - це будь-яка форма повідомлень, яку використовує підприємство для інформування, переконування споживачів чи нагадування їм про свої витрати, послуги, обряди, ідеї тощо.

Рис. 2.10. Елементи комунікаційного процесу

Стимулювання збуту - це використання різноманітних засобів стимулюючого впливу на покупців, продавців і посередників.

Розрізняють такі основні процеси просування товару:

-    відправник ( той, хто надсилає відповідну інформацію про свою продукцію чи послуги);

-          кодування (перетворення вражень, думок, знань у символічну зручну для споживача форму);

-       звернення (набір символів і момент їх передавання споживачам);

-       засоби поширення інформації (каталоги, проспекти, слайди, рекламні листи, спеціалізовані газети та журнали тощо);

-     декодування (розшифровка звернення, тобто символи набувають для споживача конкретного значення);

-    одержувач ( споживач, до відома якого доводиться інформація про ТВП);

-    реакція одержувача (відгуки споживачів, тобто позитивне або негативне сприйняття переданої інформації та відповідні їх дії);

-     зворотний зв'язок (частина зворотної реакції, яку споживач доводить до відома відправника).

Процес планування елементів маркетингового комплексу стимулювання збуту товарів складається з трьох частин:

-       визначення мети і завдань просування;

-       формування засобів впливу на споживачів;

-      розрахунок бюджету просування товарів.

До системи маркетингових комунікацій, що застосовується на ТзОВ TBK "Львівхолод", відносять рекламу стимулювання збуту і персональний продаж.

Організація рекламної компанії відіграє важливу роль при просуваннітовару.

Реклама - це будь-яка платна форма розповсюдження інформації про підприємство та її товар. Реклама - це "королева" системи маркетингових комунікацій.

Реклама:

-       має експресивний характер, можливість ефективно представити товари і саме підприємство;

-     може масово охопити аудиторію; планує організацію маркетингу на підприємстві.

У системі маркетингу Товариства реклама займає особливе місце.

Керування рекламою полягає переважно у постановці цілей, плануванні заходів спрямованих на досягнення цих цілей, у перетворенні планів у життя і контролю за їхнім здійсненням.

Факторами, що впливають на розмір рекламного бюджету, є:

-          специфіка рекламного товару й етап життєвого циклу, на якому він перебуває;

-          обсяг і розміри ринку;

-          роль реклами в комплексі маркетингу;

-          диференціація товару; розмір прибутку й обсяг збуту;

-          витрати конкурентів; величина фінансових ресурсів.

Рис. 2.11. Послідовність формування комплексу маркетингових комунікацій на ТзОВ TBK "Львівхолод"

Усі ці фактори взаємозалежні, взаємопов'язані, постійно змінюються і під час розробки бюджету фірми їх враховують і розглядають в сукупності.

Отже, розрахунок фінансових та виробничих показників служить інформаційною та матеріальною базою процесу маркетингу підприємства, має безпосередній вплив на якісні та кількісні маркетингові показники для втілення довгострокових та короткострокових перспектив.

До системи маркетингових комунікацій, що застосовується на ТзОВ TBK "Львівхолод", відносять рекламу, стимулювання збуту і персональний продаж.

ТзОВ TBK "Львівхолод" застосовує різноманітні засоби оголошення, афіші, плакати (Додаток Є) і різноманітні заходи (дегустації, виставки, презентації тощо).

Останнім часом широко практикується проведення рекламних компаній з метою рекламування торговельної мережі підприємства "Кухарочка", окремих марок товарів тощо.

Завданням реклами ТзОВ TBK "Львівхолод" є дизайн продукції, і реклама у засобах масової інформації, замовлення елементів візуалізації для торгових об'єктів.

На даний час ТзОВ TBK "Львівхолод" проводить рекламну компанію на продукцію, що випускається (рекламні радіо- та відео-ролики, щити в м. Львові та районних центрах Львівської області, ін.), веде ефективну цінову політику відносно конкурентів у своїй галузі.

Товарна реклама на підприємстві:

-     це довільна, оплачена спонсором , форма не персонального звернення до потенційних покупців (споживачів) з метою їх переконання придбати товари;

-     це спеціальна інформація про осіб чи продукцію, що поширюється в будь-якій формі і в будь-який спосіб з метою прямого або опосередкованогоодержання прибутку [1, с. 21].

Стимулювання продажу означає використання переконливих заохочувальних заходів з метою привернути увагу потенційних покупців і викликати позитивну реакцію споживачів на запропонований підприємством товар.

"Паблікрилейшнз" (дослівно "взаємини з громадськістю") - діяльність, спрямована на формування позитивного іміджу фірми, доброзичливе ставлення до неї та її товару, спрямована на створення і підтримку доброзичливих відносин і взаєморозуміння між організацією та громадськістю.

Це мистецтво і наука аналізу тенденцій, передбачення їх наслідків, надання рекомендацій керівництву організацій та програм дій в інтересах і організації, і громадськості.

"Паблікрилешнз" властиві:

-        широке охоплення аудиторії;

-        висока достовірність інформації в очах споживачів, оскільки подають у вигляді новин, а не рекламної об'яви;

-        довготривалий ефект;

-       зміст інформації фірма не завжди контролює;

-        найчастіше доповнює рекламу.

Організація цього виду системи маркетингових комунікацій в даний час набуває на ТзОВ TBK "Львівхолод" розвитку.

Проводяться на підприємстві короткочасні спонукальні заходи заохочення споживачів до купівлі (знижки, розпродажі, лотереї тощо).

" Пабліситі " - неособисте стимулювання попиту на товар чи діяльність, пов'язана з розміщенням комерційно важливої інформації у виданнях або організація презентацій на радіо, телебаченні.

Персональний (особистий) продаж - це індивідуальне усне пропонування (пред'явлення) товару під час бесіди з конкретним споживачем з метою здійснення акту купівлі-продажу.

Персональний продаж характеризується тим, що:

-       носить персональний характер;

-        здійснюється безпосереднє живе спілкування з аудиторією у сфері діалогу;

-    має місце спонукання до зворотного реагування;

-     найбільша вартість серед усіх засобів просування ( у розрахунку на один контакт).

Кожна складова має свої особливості, специфічні засоби та прийоми, але всі вони взаємопов'язані і доповнюють один одну, утворюючи єдиний комплекс.

Головними цілями маркетингових комунікацій є: формування попиту; стимулювання збуту.

Із головних цілей формуються підпорядковані цілі такі, як: формування позитивного іміджу фірми; інформування споживачів про фірму та її товари; мотивація споживачів; формування й актуалізація потреб споживачів; стимулювання акту купівлі; формування відданості товарній марці; нагадування про фірму та її товар тощо.

На ТзОВ TBK "Львівхолод" визначають адресатів комунікаційної політики. Спрямовуючи свої комунікаційні зусилля, підприємство очікує від адресатів певного бажаного для неї зворотного зв'язку:

-       від постачальників і маркетингових посередників - співробітництва на взаємовигідних умовах;

-          від контактних аудиторій - сприяння його діяльності, формування і підтриманню позитивної репутації фірми чи, принаймні, відсутності протидії;

-          від органів державного управління - становлення режиму найбільшого сприяння;

-        від головного адресата - споживачів - очікування, зворотне реагування може бути різним і це залежить від конкретної маркетинговоїситуації і поставлених на даний період цілей. У кінцевому - купівлі товару Товариства.

Кожному із засобів просування товарів на ринку притаманні свої унікальні характеристики, які треба враховувати при формуванні системи маркетингових комунікацій підприємства.

Стимулювання збуту характеризується: привабливістю заходів стимулювання збуту в очах споживачів; спонуканням до здійснення купівлі; імпульсивним характером покупок; короткотривалим ефектом; для формування стійкої відданості певній марці товару ці заходи непридатні; ефективні в поєднанні з рекламою.

При формуванні системи маркетингових комунікацій ТзОВ ТВК "Львівхолод" крім характеристик складових цієї системи враховують і інші фактори, що визначають її ефективність. До цих факторів належать: тип товару чи ринку; стан життєвого циклу товару; стратегія просування товару; методи визначення бюджету на просування товарів (аналітичний і неаналітичний).

Для розрахунку бюджету на просування товару використовують такі основні методи, як: залишковий; приросту; паритету з конкурентами. Використовуючи залишковий метод, підприємство спочатку виділяє кошти на розвиток комплексу елементів маркетингу, крім просування, а частку коштів використовує на просування товару на ринок.

За допомогою методу приросту підприємство формує новий бюджет на просування товару, збільшуючи чи зменшуючи на відповідний процент розмір бюджету попереднього періоду.

Метод паритету з конкурентами передбачає формування бюджету підприємства на просування товару залежно від дій конкурентів.

При використанні методу частки від продажу підприємство узгоджує бюджет просування товару з надходженнями від збуту, хоча в перший рік визначається співвідношення витрат на просування товару таобсягу продажу. А вже в наступні роки частка від збуту залишається сталою.

Метод формування бюджету виходячи з цілей і завдань передбачає, що підприємство повинно чітко окреслити цілі просування товару і завдання, які необхідно розв'язати для досягнення цих цілей. Сукупні витрати на розв'язання кожного завдання дорівнюватимуть бюджету на просування товару, потрібному для досягнення цілей.

Відповідальним за фінансове планування всієї діяльності в тому числі системи маркетингових комунікацій ТзОВ TBK "Львівхолод" є директор департаменту фінансів. Управління фінансовими ресурсами та майном Товариства здійснюється за схемою, зображеною на рис. 2.12.

Лише вміле поєднання застосування різноманітних інструментів системи маркетингових комунікацій дає можливість ТзОВ TBK "Львівхолод" забезпечити ефективний товарообіг і належну прибутковість.

Маркетингові служби компанії працюють над системою "фірмового стилю" Товариства презентуючи такі елементи: товарний знак (ТМ "Кухарочка"); логотип; фірмовий блок; фірмовий колір (білий, жовтий,голубий); фірмовий комплекс ; фірмові константи.

Компанія випускає власну рекламну газету: 100 тис. примірників. Які розповсюджують по м. Львові та 60 тис. примірників, які розповсюджуються по Львівській обл. А також компанія розмішує рекламу по радіо, телебаченні, у газетах (місцевих) та на бігбордах. Крім торгівлі компанія "Львівхолод" фасує продукцію під власною торговою маркою "Кухарочка" , а саме: всі види круп, борошно, цукор, панірувальні сухарі та масло (шоколадне та селянське). Всі акції організовує відділ реклами, а аналіз проводить маркетинговий відділ.

Рис. 2.12 Система управління ресурсами ТзОВ TBK "Львівхолод"

Отже, маркетингова політика розповсюдження товарів на ТзОВ TBK "Львівхолод" - це діяльність підприємства щодо планування, реалізації та контролю за фізичним переміщенням сировини, матеріалів, готових виробів від місць їх виробництва до місць використання з метою задоволення попиту споживачів.

Отже, маркетингова політика розповсюдження товарів на ТзОВ TBK "Львівхолод" - це діяльність підприємства щодо планування, реалізації та контролю за фізичним переміщенням сировини, матеріалів, готових виробів від місць їх виробництва до місць використання з метою задоволення попиту споживачів і одержання відповідного прибутку.

3.Напрями удосконалення маркетингової діяльності на ТЗОВ TBK "Львівхолод"

.1 Удосконалення діяльності маркетингу

Методологічною основою комерційної діяльності є маркетинг як породження ринкової економіки. Філіп Котлер визначає маркетинг як вид діяльності, спрямованої на задоволення потреб людини шляхом обміну[62, с. 12]. Перед роздрібною торгівлею постає завдання - виявити і перетворити споживчу спроможність покупця у реальний попит на певний товар та повне задоволення цього попиту, забезпечення фірмою цільового прибутку.

Маркетинг передбачає гнучкість організаційних форм управління, активну підприємливість, постійний пошук шляхів ефективного пристосування до ринку і впливу на споживача. Він базується на узагальненні об'єктивної інформації про ринок, реальні потреби споживача, ініціативу. Для працівників ТзОВ TBK "Львівхолод" сучасна теорія і практика ринкового маркетингу становить великий інтерес у зв'язку з переходом до ринкової економіки. Основними функціями маркетингу компанії є: дослідна функція; планування асортименту і якості товарів; збут і розподіл; реклама і стимулювання збуту; розробка та здійснення цінової політики; контроль маркетингу.

Функції маркетингу тісно пов'язані з комерційними функціями у роздрібній торгівлі ТзОВ TBK "Львівхолод". Так, дослідна функція маркетингу проявляється у вивченні ринку та його кон'юнктури. А це - одна з комерційних функцій.

Маркетингова функція збуту та розподілу ТзОВ TBK "Львівхолод" частково відображається у виконанні таких комерційних функцій:

роздрібна реалізація товарів;

встановлення господарських зв'язків;

здійснення договірних відносин;

робота з агентами, мерчандайзерами та іншими посередниками;

маневрування товарними ресурсами; товаропостачанням;

надання сервісних послуг споживачам;

здійснення претензійної роботи;

планування і управління торгівельною діяльністю (складання і реалізація планів товарообороту, ведення звітності, аналіз ходу реалізації товарів, управління торговим персоналом, управління мережевою організацією у сфері роздрібного бізнесу).

Маркетингова функція планування асортименту та якості товарів ТзОВ TBK "Львівхолод" частково здійснюється шляхом реалізації таких комерційних функцій: формування і подання замовлень; закупівля товарів; підбір товарного асортименту; вплив торгівлі на промисловість з метою підвищення якості товарів і оптимізації асортименту; виявлення додаткових товарних ресурсів; організація і проведення ярмарок.

Функція реклами і стимулювання збуту в системі маркетингу знаходить відображення у таких комерційних функціях: проведення рекламних кампаній у засобах масової Інформації, видання проспектів, каталогів, буклетів; стимулювання працівників збуту; стимулювання попиту покупців; організація виставок, оформлення вітрин, демонстрація зразків товарів.

Підприємство роздрібної торгівлі ТзОВ TBK "Львівхолод" здійснюють поступовий перехід до маркетингової орієнтації, оскільки це впливатиме на підвищення ефективності їх комерційної роботи. З допомогою маркетингу комерційні працівники, керівники підприємств отримують необхідну інформацію про те, які вироби і чому бажають купувати споживачі, про ціни, які споживачі готові сплатити, з'ясувати, у яких регіонах попит на дані вироби найбільший. З допомогою маркетингу визначається, які товари краще закуповувати, де заснувати нові торговельні точки. Маркетинг дозволяє зрозуміти, яким чином підприємство повинно організовувати процес продажу своєї продукції, як потрібно проводити заходи з просуванням на ринку новинок, будувати рекламну стратегію.

На відміну від виробничої сфери маркетинг роздрібної торгівлі має такі специфічні моменти:

1. Покупцями є кінцеві споживачі.

2. Виробники більше уваги приділяють самому товару, необхідності його модифікації, покращення якості, технічних параметрів. Для ТзОВ TBK "Львівхолод" головне - задовольнити потребу споживача, запропонувати відповідний товар та комплекс послуг з тим, щоб максимально полегшити процес покупки, скоротити витрати на пошук і придбання потрібного товару.

3.   Якщо виробник зацікавлений у виробництві і збуті тільки свого продукту, то роздрібне підприємство зацікавлене у формуванні широкого спектру товарних позицій відповідно до спеціалізації та споживчого попиту.

4.   Підприємство роздрібної торгівлі впливає на ринок шляхом залучення покупців з допомогою зміни асортименту, цінової політики, оперативної поставки, більш уважним і доброзичливим ставленням до покупців. Арсенал маркетингу більшою мірою використовується у роздрібній торгівлі порівняно з виробником. Якщо виробник вимушений змінювати виробництво у випадку падіння попиту на його продукцію, то роздрібна фірма гнучко змінює асортимент, цінову політику, застосовує методи стимулювання споживачів, розпродажу, дегустації, рекламні акції з тим, щоб мінімізувати можливі втрати.

Маркетингова діяльність ТзОВ TBK "Львівхолод" розпочинається з глибокого аналізу ринкових можливостей, який стає джерелом інформації для прийняття ефективного комерційного рішення підприємства. Дослідження ринку передбачає збір і аналіз необхідної інформації про потреби, попит, пропозиції. Слід також отримувати інформацію про послуги, що супроводжують товар на ринок. Ретельно вивчати дані про споживчі потоки, смаки і потреби покупців, фактори, що формують попит. При цьому надається велике значення прогнозу розвитку ринку даних товарів в цілому. Для роздрібного торговельного підприємства, орієнтованого на маркетинг, треба приділяти увагу удосконаленню організаційної структури підприємства з тим, щоб забезпечити чітку координацію між структурними підрозділами, системний підхід до здійснення комерційної діяльності, пристосування до ринкових умов і вимог споживачів.

До структури ТзОВ TBK "Львівхолод" введено департамент маркетингу, який займає одне з провідних місць діяльності підприємства. На нього покладено функцію складання маркетингових програм, збір і аналіз усієї маркетингової інформації, на підставі якої розробляються рекомендації з питань торговельної, асортиментної, цінової, фінансової політики, а також взаємовідносин з постачальниками і отримувачами.

Маркетинг передбачає управління торговельними процесами, що охоплюють майже усі сфери діяльності компанії. Мета кожного заходу полягає в тому, щоб задовольнити попит споживачів. Раціонально сплановане маркетингове управління у комерційній структурі забезпечує досягнення прибутковості на кожному етапі здійснення актів купівлі - продажу, пристосування до змін навколишнього середовища.

В сучасних умовах для ТзОв TBK "Львівхолод" виникла об'єктивна необхідність формування розвинутої інфраструктури оптово-посередницьких послуг.

На розвиток оптової торгівлі компанії та її складської бази позитивно впливають такі фактори:

•  нарощування обсягів виробництва вітчизняних виробників, постачання імпортної продукції;

•   збільшення кількості дрібних роздрібних торговців, суб'єктів малого і середнього бізнесу, які потребують регулярного постачання малими партіями;

•  розширення асортименту продукції та його оновлення;

•     збільшення кількості підприємств, які займаються виробництвом товарів народного споживання;

•    укладення господарських зв'язків та бар'єри щодо налагодження каналу збуту за схемою "виробник - роздрібний торговець - споживач", що обумовлюється мінімальною нормою відвантаження;

• наявність оптових, дрібнооптових та роздрібних підприємств, віддалених від місць виробництва;

Довгостроковими цільовими орієнтирами розвитку сфери оптової торгівлі на ТзОВ TBK "Львівхолод" є: створення розвинутої структури каналів переміщення товарів; підтримка необхідної інтенсивності товаропотоків; формування резервних джерел фінансового забезпечення процесу руху товарів.

Для відновлення ролі та подальшого розвитку сфери оптової торгівлі необхідно розширити і персоніфікувати її функції.

Щодо клієнтів-покупців оптова торгівля ТзОВ TBK "Львівхолод" підвищує ефективність таких функцій: оцінка кон'юнктури і попиту; перетворення виробничого асортименту в торгівельний; концентрація товарної маси, зберігання товарних запасів, доставка товарів; кредитування; інформаційне та консалтингове обслуговування.

Щодо клієнтів-постачальників ТзОВ TBK "Львівхолод" активізує такі функції: концентрацію підприємницької діяльності; інвестиційне забезпечення процесу переміщення товарів; мінімізацію комерційного ризику; маркетингове обслуговування.

Основними стратегічними напрямами розвитку ТзОВ TBK "Львівхолод" у сфері оптової торгівлі є:

1.   Створення стабільної територіальної розгалуженої мережі оптових підприємств.

2.   Демонополізація каналів переміщення товарів і створення конкурентного середовища в оптовій ланці.

3. Інтенсивне формування інфраструктури оптового ринку.

4.      Впровадження організації і ведення оптової торговельної діяльності.

Удосконалення діяльності в сфері торгівлі відбувається на основіпрогнозування та формування платоспроможного попиту покупців. Слід розробляти інтеграційні індикатори стану окремих ринків товарів, які характеризують не лише обсяг їхніх пропозицій, а й асортимент, види, якість.

До числа стратегічних завдань ТзОв TBK "Львівхолод" з удосконалення оптової торгівлі слід віднести й створення маркетингових служб в організаційній структурі управління оптовими фірмами, здійснення комп'ютеризації обліку руху товарних потоків, розміщення товару на зберігання і відпуск покупцям.

3.2 Оптимізація вибору маркетингової стратегії підприємства

Розробка та формування стратегії є центральним етапом у процесі стратегічного управління компанією. Серед існуючих різновидів функціональних стратегій компанії маркетингова відіграє особливу роль. Пояснюється це тим, що саме маркетингова стратегія формує перспективні орієнтири ринкової діяльності компанії. Тому ефективна маркетингова стратегія забезпечує компанії успішне ринкове функціонування і, в результаті - прибутковий стабільний розвиток.

На ТзОВ TBK "Львівхолод" маркетингова стратегія розглядається лише як складова частина функціональних стратегій компанії. Тому дуже часто різновиди маркетингових стратегій виділяються лише відповідно до комплексу маркетингових засобів, тобто, виділяють маркетингову товарну стратегію (товарно-ринкову), маркетингову цінову стратегію, маркетингову стратегію дистрибуції і розподілення та маркетингову стратегію комунікацій. Але маркетинг бере активну участь у розробці всіх різновидів стратегій компанії, які пов'язані з ринковими орієнтирами її діяльності. Тому до різновидів маркетингових стратегій компанії необхідно віднести і корпоративні стратегії, і бізнес-стратегії в аспектах, пов'язаних із споживачами та ринками збуту компанії. Тому мають право на існування такі різновиди стратегій компанії, як маркетингові корпоративні стратегії, маркетингові стратегії стратегічних господарських підрозділів (або бізнес-стратегії). Маркетингова стратегія - це вектор (напрям) дій фірми щодо створення її цільових ринкових позицій. Під ринковою позицією розуміють аспектидіяльності компанії, тобто її діяльність по відношенню до споживачів та конкурентів. Будь-яка маркетингова стратегія визначає вектор дій фірми або по відношенню до споживачів, або по відношенню до конкурентів або одночасно і по відношенню до споживачів, і по відношенню до конкурентів . В сполученні "цільові ринкові позиції"" термін "цільові" наголошує на відповідність маркетингової стратегії встановленим цілям, яким характерні такі риси (рис.3.1.)

Рис. 3.1. Характерні риси маркетингової стратегії ТзОВ TBK "Львівхолод"

По-перше, маркетингова стратегія фірми пов'язана з довгостроковим аспектом її ринкової діяльності.

По-друге, маркетингова стратегія являє собою засіб реалізації маркетингових цілей фірми.

По-третє, маркетингова стратегія пов'язана з дослідженням маркетингового середовища, тому основою і необхідною передумовою формування маркетингової стратегії є маркетинговий стратегічний аналіз.

По-четверте, маркетингова стратегія є складовою частиною процесу загально фірмового стратегічного планування, і тому вона має бути узгодженою як місією фірми, так і з загально корпоративною стратегією, а також і зі стратегіями нижчих рівнів.

По-п'яте, основна мета маркетингової стратегії полягає в пошуку відповідей на два базові стратегічні питання:

-    де має конкурувати фірма? Відповідь на це питання передбачає визначення цільових ринків фірми, тобто її ринкових позицій по відношенню до споживачів;

-  як, за рахунок чого повинна конкурувати фірма на цільовому ринку? Відповідь на це питання передбачає визначення ринкових позицій фірми по відношенню до конкурентів.

По-шосте, процес формування маркетингової стратегії має певну логіку, послідовність і циклічність.

При розгляді стратегії розрізняють стратегічні рівні фірми.

В залежності від стратегічних сфер діяльності на фірмі виділяють три основні стратегічні рівні:

-  корпоративний рівень;

- рівень стратегічних господарських підрозділів;

- функціональний рівень.

Ці рівні відтворені в так званій стратегічній піраміді фірми (рис.3.2).

Наведена стратегічна піраміда притаманна диверсифікованій фірмі, тобто такій фірмі, яка оперує в декількох різновидах бізнесу. Щодо спеціалізованої фірми, то вона діє в одному різновиді бізнесу, і тому рівень стратегічних господарських підрозділів і корпоративний рівень об'єднуються в один рівень. Таким чином для спеціалізованої фірми властива дворівнева стратегічна піраміда - з корпоративним рівнем та функціональним рівнем.

Маркетинг відіграє важливу роль у стратегічному плануванні на всіх рівнях стратегічної піраміди. Пояснюється це тим, що необхідність дослідження ринкового середовища існує як на корпоративному, так і на бізнес-рівні та функціональному рівні. Маркетинг займає найближчу функціональну позицію до споживачів, посередників і конкурентів фірми, іосновне навантаження маркетингової діяльності пов'язане саме з дослідженням та прогнозуванням усіх складових елементів зовнішнього середовища [21, с.20].


Відзначаючи місце маркетингової стратегії в структурі загального стратегічного планування компанії можна сформувати таку підпорядкованість маркетингових стратегій, яка відображена на рисунку 3.3.

Для того щоб прискорити своє зростання, збільшити свій потенціал розвитку, зменшити бізнесові та інші ризики, ще більш ефективно використовувати наявні ресурси та ті, що будуть придбані та накопичені, підприємство повинно постійно шукати нові, стратегічно важливі напрямки діяльності. Теорія і практика стратегії підприємств виділяють такі найбільш відомі навпрямки стратегічного зростання, як спеціалізація і диверсифікація в різних формах. Ці напрями можуть здійснюватись шляхом внутрішнього і зовнішнього зростання. За основу групування основних напрямків стратегічного зростання можна взяти сполучення "продукт - ринок".

Рис. 3.3. Місце маркетингової стратегії в ієрархії стратегій підприємства



Таблиця 3.1. Напрями стратегічного розвитку ТзОВ ТВК " Львівхолод"


Технологія незмінна

Технологія нова


Виріб незміненого використання

Виріб нового використання

Виріб незміненого використання

Виріб нового використання

Споживачі ті самі

Спеціалізація

Товарна диверсифікація

Проста технічна диверсифікація

Диверсифікація виробництва

Споживачі нові

Географічна диверсифікація

Ринкова диверсифікація

Розширена технологічна диверсифікація

Загальна диверсифікація діяльності


Це сполучення відповідає певній технології, яка використовується для виготовлення даного продукту. Який, у свою чергу, призначений для задоволення конкретної потреби певної групи споживачів, як тільки технологія змінюється, як тільки починає задовольнятись нова потреба, сполучення "продукт-ринок" теж стає іншим.

Таким чином, технологія, призначення виробу і група споживачів являють собою три критерії, за якими встановлюється певне сполучення "продукт-ринок" і визначаються потенційно можливі еволюції. Ці самі критерії дозволяють окреслити можливі напрямки стратегічного розвитку підприємства (табл.3.1).

3.3 Розробка та впровадження комплексної системи стимулюваннязбуту

На ТзОВ TBK "Львівхолод" розробляється комунікаційна система стимулювання збуту. З огляду на комплексну програму стимулювання розробник плану маркетингу приймає додаткові рішення, зокрема як застосовувати інтенсивне стимулювання, терміни і способи його застосування.

Інтенсивність стимулювання. Учасник ринку приймає рішення щодо необхідності застосування інтенсивного стимулювання. Для досягнення успіхунеобхідний певний мінімальний стимул. Сильніший стимул забезпечить, звичайно, більший обсяг продажу, однак темпи збуту постійно уповільнюватимуться. Стимули можуть пропонуватись як усім, так і особливим групам осіб.

Тривалість програми стимулювання. Якщо стимулювати надто довго, пропозиція втратить частину заряду, що підштовхне споживача до негайних дій. Ефективнішим є нетривале стимулювання продажу. Короткочасність заходу спонукає споживача якнайшвидше скористатися вигодою. Однак якщо тривалість заходу буде надто короткою, багато споживачів не зможуть скористатися запропонованими вигодами, оскільки саме в цей час вони, можливо не матимуть потреби в повторних покупках. ТзОВ ТВК "Львівхолод" практикує стимулювання від одного до двох місяців. Товари, що купуються раз на рік, потребують короткострокового (чотири-шість тижнів) стимулювання в момент, коли покупка найімовірніша.

Умови участі у програмі. Стимули пропонуються або всім, або лише особливим групам осіб. Премії можна запропонувати лише покупцям, які повертають чек або етикетку зі штрих-кодом як доказ купівлі.

Способи поширення відомостей про програму. На ТзОВ TBK "Львівхолод" такі купони з пропозицією знижки в розмірі 15 % вкладаються безпосередньо в упаковку, розповсюджуються через магазини, поштою або засобами реклами. Ці способи різняться ступенем охоплення аудиторії та рівнем витрат.

Розробляється загальний бюджет програми стимулювання. Програму поділяють на конкретні заходи і розраховують вартість кожного. Ця програма складається з адміністративних витрат (поліграфія, поштові витрати, реклама) і коштів, що безпосередньо виділяються на заохочення (сума премій або знижок, включаючи компенсації), помножених на заплановану до продажу під час реалізації програми кількість одиниць товару. Використовуючи купони, доцільно враховувати, що знижками скористається лише частина споживачів.

Поширенішим способом є збільшення асигнувань у формі відсотка від загального рекламного бюджету. Наприклад, для просування на ринок зубної пасти виділяється 30% загального рекламного бюджету, а шампуню - 50%. На пропорцію розподілу, що визначається залежно від марки товару та особливостей ринку, впливають фази життєвого циклу товару і витрати на стимулювання з боку конкурентів.

Способи стимулювання збуту попередньо протестовують аби переконатися, що саме вони забезпечать необхідні стимули, адже витрачено дуже великі кошти і провал може завдати підприємству істотних збитків. Тому ТзОВ TBK "Львівхолод" пропонують тести на основі представницької вибірки із цільової аудиторії з тим, щоб прийняти обґрунтоване рішення.

. Попередні тести:

• тестування задуму - перевірка ідеї, що може бути покладена в основу стимулювання. З'ясовують, що думають люди, які склали вибірку, про той чиінший спосіб стимулювання, його обсяг і час здійснення. Найпростішим і найшвидшим є метод оцінної шкали, що будується за результатами опитування;

• тестування способу - діставши схвалення задуму кампанії стимулювання, можна звернутися до учасників опитування з проханням конкретизувати спосіб його втілення, наприклад вибрати призи.

. Ринкові тести.

Ринкове тестування здійснюють безпосередньо в магазинах або вдома, тобто серед реальних покупців, у момент стимулювання. Подібно до контрольного ринкового продажу того чи іншого товару програма стимулювання здійснюється в географічно обмеженій зоні або в кількох магазинах цієї зони.

А. Тестування в контрольному магазині. Полягає в тому, що споживачеві послідовно і поперемінно пропонують різноманітні варіанти стимулювання у двох групах магазинів (табл. 3.2), що мають порівнянні характеристики (асортимент, обсяг поставок тощо).

Таблиця 3.2 Тестування за методом "латинський квадрат"

Період

Група магазинів


1

2

1

Варіант А

Варіант В

2

Варіант В

Варіант А


Жодних інших змін під час тестування не допускається. Чергування та послідовна заміна чинників стимулювання уможливлюють виключення впливу на результати тесту відмінностей між магазинами, особливостей клієнтури та періоду продажу. З аналізу варіантів роблять висновок про перевагу одного з них над іншими або про їх рівність.

Б. Регіональне тестування. Це широкомасштабне дослідження в певному регіоні національного ринку з метою перевірки плану стимулювання продажу та виявлення його можливих варіантів. Однак такий тест дорогий і потребує багато часу. Тому його доцільно застосовувати лише за дотримання певних умов: якщо забезпечено ефективну рекламну підтримку, відома позиція торговельних посередників щодо виду стимулювання, здійснено попереднє тестування, а його результати свідчать про те, що захід має серйозні шанси на успіх (щонайменше50%).

Контроль за стимулюванням збуту здійснюється постійно:

•       до початку операції - це прогнозування успіху або невдачі, вибір найприйнятнішого виду стимулювання та приведення його у відповідність з особливостями цільової аудиторії;

•       під час стимулювання - це забезпечення розгортання операції згідно з планом, а також готовність вирішувати проблеми, що постають, або чинити опір зовнішнім чинникам;

•       після операції - це підбиття підсумків і загальна оцінка її ефективності.

Оцінка результатів програми має вирішальне значення. Звичайно використовують один з трьох методів визначення ефективності стимулювання збуту: порівняння показників збуту; опитування споживачів і метод експериментів.

Порівняння показників збуту здійснюють дослідницькі компанії. Маркетологи аналізують типи споживачів, які скористалися стимулами, їхнє ставлення до товарної марки до й після реалізації програми стимулювання. Витрати на таку програму, як правило, не вдається покрити.

Опитування споживачів дає змогу з'ясувати, чи багатьом покупцям запам'яталася кампанія стимулювання, яке враження про неї склалося під час здійснення, скільки споживачів скористалися запропонованими пільгами і чи вплинули заходи на їхній вибір.

Метод експериментів дає змогу встановити значущість програми стимулювання для різних груп споживачів, чи змінювалася тривалість її дії, а також ефективність способу поширення інформації.

Крім того, керівництво компанії має оцінити потенційні витрати і проблеми, пов'язані з реалізацією програми стимулювання. По-перше, заходи просування товару на ринок часто призводять до зниження лояльності до марки товару, спонукаючи споживачів швидше купувати товар, а не розглядати рекламу. По-друге, існує ризик щодо перевищення маркетингового бюджету. Можливо, окремі заходи будуть запропоновані не тій категорії споживачів: тим, кому за жодних умов не вдасться придбати товар; тим, хто дуже швидко змінює свої уподобання; постійним клієнтам компанії, які одержують безкоштовну субсидію. По-третє, необхідно зважати на спеціальні виробничі витрати, необхідність залучати додаткових торгових агентів, а також вартість вантажно-розвантажувальних робіт. Зрештою, окремі методи стимулювання збутудратують роздрібних продавців, які можуть вимагати додаткових торгівельних пільг або й відмовляться сприяти просуванню товару.

Формування системи маркетингових комунікацій значною мірою залежить від визначення бюджету на комунікації.

4. Охорона та безпека праці на підприємстві

.1 Організація охорони та безпеки праці на ТзОВ TBK "Львівхолод"

На підприємстві ТзОВ TBK "Львівхолод"(з кількістю працюючих 50 і більше осіб) існує служба охорони праці відповідно до типового положення, що затверджується спеціально уповноваженим центральним органом виконавчої влади з питань нагляду за охороною праці.

Охорона праці - це система правових, соціально-економічних, організаційно-технічних, санітарно-гігієнічних і лікувально-профілактичних заходів та засобів, спрямованих на збереження життя, здоров'я і працездатності людини у процесі трудової діяльності

За характером і часом проведення інструктажі з питань охорони праці поділяються на вступний, первинний, повторний, позаплановий та цільовий. Мета інструктажу - навчити працівника правильно і безпечно для себе і оточуючого середовища виконувати свої трудові обов'язки. Інструктажі за часом і характером проведення поділяють на:

. Вступний інструктаж проводиться з усіма працівниками, які щойно прийняті на роботу (постійну або тимчасову). Метою вступного інструктажу є: роз'яснення значення виробничої і трудової дисципліни, ознайомлення з характером майбутньої роботи, загальними умовами, з вимогами безпеки; ознайомлення з основними положеннями законодавства про працю, правилами внутрішнього трудового розпорядку, основними правилами електробезпеки, порядком складання актів про нещасний випадок, порядок надання першої допомоги потерпілому; загальними вимогами до організації та утримання робочих місць; вимогам особистої гігієни та виробничої санітарії; призначення і використання засобів індивідуального захисту, спецодягу і спецвзуття; ознайомлення з основними вимогами пожежної безпеки.

.        Первинний інструктаж проводиться на робочому місці до початку роботи з новоприйнятим працівником або працівником, який буде виконувати нову для нього роботу, студентом, учнем та вихованцем перед роботою в майстернях, лабораторіях, дільницях тощо. Первинний інструктаж проводиться індивідуально або для групи осіб спільного фаху за програмою, складеною з урахуванням вимог відповідних інструкцій з охорони праці та інших нормативних актів про охорону праці, технічної документації і орієнтованого переліку питань первинного інструктажу, викладених в додатку до Типового положення про навчання, інструктаж та перевірку знань з питань охорони праці. Усі робітники і випускники професійних навчальних закладів після первинного інструктажу на робочому місці повинні пройти стажування протягом 2-15 змін під керівництвом досвідчених кваліфікованих робітників або спеціалістів, що призначаються наказом (розпорядженням) по підприємству, цеху, дільниці, виробництву. В окремих випадках стажування може не призначатися, якщо робітник має стаж роботи за своєю професією не менше трьох років, а робота, яку він виконуватиме, для нього знайома з попереднього місця праці.

.        Повторний інструктаж проводиться на робочому місці з усіма працівниками, незалежно від кваліфікації, освіти і стажу роботи: на роботах із підвищеною небезпекою праці - один раз на квартал; на інших роботах - один раз у півріччя. Мета інструктажу - поновити знання та уміння виконувати працівником роботу правильно і безпечно. Проводиться інструктаж індивідуально або для групи працівників, що виконують однотипні роботи, за програмою первинного інструктажу в повному обсязі.

.Позаплановий інструктаж проводиться з працівниками на робочому місці або в кабінеті охорони праці у випадках:

при введенні в дію нових або змінених нормативних актів про охорону праці;

при зміні технологічного процесу, заміні або модернізації устаткування, приладів та інструментів, вихідної сировини, матеріалів та інших факторів, що впливають на охорону праці;

при порушенні працівником нормативних актів, що може призвести до травми, отруєння або аварії;

на вимогу працівника органу державного нагляду або вищої за ієрархією державної чи господарської організації при виявленні недостатнього знання працівником безпечних прийомів праці і нормативних актів про охорону праці;

при перерві в роботі виконавця робіт більше, ніж 30 календарних днів (для робіт із підвищеною небезпекою), а для решти робіт - більше 60 днів.

Інструктаж проводиться індивідуально або для групи працівників спільного фаху. Обсяг і зміст інструктажу визначається для кожного окремого випадку залежно від причин і обставин, що викликали необхідність його проведення.

. Цільовий інструктаж проводиться з працівниками у випадках:

при виконанні разових робіт, що не пов'язані безпосередньо з основними роботами працівника (завантажування, розвантажування, одноразові роботи поза підприємством і т.д.);

при ліквідації наслідків аварії і стихійного лиха;- при виконанні робіт, що оформлюються нарядом-допуском, письмовим дозволом та іншими документами; - в разі проведення екскурсій або організації масових заходів з учнями та вихованцями (екскурсії, походи, спортивні заходи тощо).

Цільовий інструктаж фіксується нарядом-допуском або іншим документом, що дозволяє проведення робіт.

Дії адміністрації ТзОВ TBK "Львівхолод" при незадовільних результатах перевірки знань працівників та посадових осіб з питань охорони праці. Первинний, повторний, позаплановий і цільовий інструктажі завершуються перевіркою знань у вигляді усного опитування або за допомогою технічних засобів, а також перевіркою набутих навичок безпечних методів праці. Знання перевіряє особа, яка проводила інструктаж. При незадовільних результатах перевірки знань, умінь і навичок щодо безпечного виконання робіт після первинного, повторного чи позаплановий інструктажів для працівника протягом 10 днів додатково проводяться інструктаж і повторна перевірка знань.

При незадовільних результатах при повторній перевірці знань питання щодо працевлаштування працівника вирішується згідно з чинним законодавством.

На ТзОВ TBK "Львівхолод" прийнято ряд документів, які чітко регламентують діяльність забезпечення організації охорони праці та безпеки на підприємстві.

Згідно Наказу №60 «Про комісію з питань охорони праці» на ТзОВ TBK "Львівхолод" створено комісію в складі:

Голова комісії - КозакБ. Р.;

Члени комісії: Полець М.В., Стецик П.І.

На виконання вимог Закону України «Про охорону праці», з метою профілактики виробничого травматизму на ТзОВ TBK "Львівхолод" прийнято Наказ № 32 «Про організацію роботи з питань охорони праці» та згідно зборів трудового колективу підприємства обрано уповноважених працівників з питань охорони праці по цехах і дільницях, які згадані в Наказі № 5 «Про уповноваження осіб з питань охорони праці по складських приміщеннях та магазинах».

З метою отримання в належному стані електричного і газового господарства на досліджуваному нами підприємстві прийнято Наказ № 40 «Про призначення відповідальних за електричне і газове господарство».

Відповідно до положень Закону України "Про пожежну безпеку" Правила пожежної безпеки в Україні є обов'язковими для виконання всіма центральними і місцевими органами виконавчої влади, органами місцевого самоврядування, в тому числі і підприємствами, установами, організаціями (незалежно від виду їх діяльності та форм власності), посадовими особами та громадянами.

На ТзОВ TBK "Львівхолод"існує потенційна загроза виникнення пожежі, для встановлення належного протипожежного режиму, керівництвом підприємства розроблені відповідні інструкції про заходи пожежної безпеки. Вони вивішуються на робочих місцях, персонал підприємства має дотримуватися вимог інструкції у повному обсязі з метою поліпшення протипожежного стану об'єкта.

Інструкції мають розроблятися як загальнообов'язкові, для підприємств для окремих структурних підрозділів, а також окремих технологічних операцій, машин і обладнання.

Розробку інструкцій здійснюють після детального аналізу пожежної небезпеки підприємства, дільниці чи технологічного процесу на підставі нормативно-технічної документації та правил пожежної безпеки.

В інструкціях вказується категорія приміщень за вибухопожежною небезпекою, дається повна характеристика пожежної небезпеки об'єкта, протипожежні заходи перед початком роботи, під час роботи, та після її закінчення.

В інструкціях мають бути вказівки щодо зупинки технологічного обладнання на випадок виникнення пожежі та приведення в дію стаціонарних автоматичних засобів пожежогасіння.

В інструкціях враховується специфіка пожежної небезпеки технологічних процесів, виробничого обладнання, категорія приміщень, будівель і зовнішніх установок і т. ін.

У разі виявлення пожежі кожний громадянин зобов'язаний:

·        негайно повідомити про це телефоном пожежну охорону, при цьому необхідно назвати адресу об'єкта, вказати кількість поверхів будівлі, місце виникнення пожежі, обстановку на пожежі, наявність людей, а також повідомити своє прізвище;

·        вжити (по можливості) заходів до евакуації людей, гасіння (локалізації) пожежіта збереження матеріальних цінностей;

·        якщо пожежа виникла на підприємстві, повідомити про неї керівника чи відповідну компетентну посадову особу та (або) чергового по об'єкту;

·        у разі необхідності викликати інші аварійно-рятувальні служби (медичну, газорятувальну тощо).

На ТзОВ TBK "Львівхолод"« розповсюджені установки пожежогасіння, які спрацьовують у автоматичному режимі. Автоматичні установки пожежогасіння мають постійно бути готовими до гасіння пожеж. Справність установок перевіряється один раз на тиждень, а контрольно-сигнальна апаратура - щоденно, до початку зміни.

З метою об'єднання зусиль найманих працівників та спеціалістів з охорони праці для поліпшення охорони праці, захисту працівників від виробничого травматизму на ТзОВ TBK "Львівхолод"ми пропонуємо створити фонд, який би діяв відповідно до закону.

Однак, слід вказати і на обов'язки працівника щодо додержання вимог нормативно-правових актів з охорони праці. Працівник зобов'язаний:

·        дбати про особисту безпеку і здоров'я, а також про безпеку і здоров'я оточуючих людей в процесі виконання будь-яких робіт чи під час перебування на території підприємства;

·        знати і виконувати вимоги нормативно-правових актів з охорони праці, правила поводження з машинами, механізмами, устаткуванням та іншими засобами виробництва, користуватися засобами колективного та індивідуального захисту, проходити у встановленому законодавством порядку попередні та періодичні медичні огляди.

Працівник несе безпосередню відповідальність за порушення зазначених вимог.

Висновки

Для пожвавлення ринку в боротьбі за споживача необхідно прискорити науково-технічний прогрес.Важливу роль у цьому процесі відіграватиме маркетинг; оскільки він дає змогу виявити нові технології і технічні новинки, сприяє прискоренню їх упровадження у виробництво. Останнім часом маркетинг став основною функцією управління, бо складається з комплексу заходів підприємства, спрямованих на завоювання ринку та зміцнення своїх позицій на ньому.Основним для компанії є орієнтація на ринок, підпорядкування всіх її функцій завданням маркетингу.

Успішно організована і здійснена робота з маркетингу допомагає оперативніше і своєчасніше виявляти і ліквідовувати недоліки в стратегічному плануванні, організації та реалізації комерційної діяльності а також у системі управління загалом, налагоджувати тісну співпрацю з суспільством.

ТзОВ TBK "Львівхолод" - підприємство, яке успішно розвивається. Маркетингова служба об'єднана в департамент. В цілому на підприємстві застосовується лінійно-функціональна структура управління, при якій лінійний персонал (керівник підприємства, директор департаменту, керівник відділу) має у своєму підпорядкуванні ряд функціональних органів, кожен з яких згідно покладених функцій на основі збору та обробки інформації розробляє проект відповідного рішення, який після затвердження лінійним керівником набирає сили і передається відповідним виконавцям.

Така структура підприємства створена самим підприємством, затверджена керівником підприємства, і періодично удосконалюється у зв'язку зі зміною факторів, що на неї впливають. Основний вид діяльності ТзОВ TBK "Львівхолод" - гуртова та дрібно-гуртова, роздрібна торгівля продуктами харчування і супутніми товарами, асортиментний перелік яких сягає майже 100 груп товарів, а номенклатура - понад 10 тис.найменувань.

Значної уваги в діяльності ТзОВ TBK "Львівхолод" приділено організації роботи маркетингової служби. В структурі апарату управління вона виділена в окремий департамент, який очолює заступник генерального директора і в склад якого входить відділ реклами і відділ маркетингового планування та досліджень. Функціонування маркетингової служби є успішною, що позитивно відбиваються на загальних результатах діяльності підприємства і його рентабельності.

Організаційна структура служби маркетингу визначена специфікою діяльності ТзОВ TBK "Львівхолод" кількістю ринків, на яких підприємство функціонує, специфікою асортименту та виробництва товарів, масштабами збуту, ресурсами, структурного управління ТзОВ TBK "Львівхолод". Маркетингова служба має тісний взаємозв'язок з відділами продажів, стандартизації та управління даними, відділом інтеграції, фінансовим, логістики, адміністративним тощо.

Система маркетингу - це ефективне поєднання двох взаємозалежних аспектів з великою кількістю підходів, ідей і рішень. Перший аспект - ретельне та всебічне вивчення ринку, попиту, смаків і потреб, орієнтація на них виробництва, адресність продукції, що випускається. Багато уваги приділяється зовнішньому вигляду товарів, продажному і після продажному обслуговуванню. Другий аспект - активний вплив на ринок та попит формування потреб і купівельних переваг, створення прихильності покупців до конкретних "марочних" товарів і послуг. Прикладом на ТзОВ TBK "Львівхолод" може служити ТМ "Кухарочка", що займається формуванням продукції, її діяльність, продумує ретельно маркетингова служба (пакування, маркування, об'єми фасувань тощо) та працює над розширенням іміджу торгової марки.

Комплекс маркетингу являє собою систему заходів, за допомогою яких компанія впливає на споживачів з метою стимулювання попиту на свою продукцію і її просування на ринку. Ці заходи групують за такими чотирманапрямками (4P - від англ. product, price, place, promotion): товар, ціна, методи поширення та просування товару на ринку.

Відповідно до концепції маркетингу товарна політика ТзОВ TBK "Львівхолод" (які товари, якої якості, у якій кількості слід виробляти) орієнтована на виробництво і просування на ринку конкурентоспроможних товарів, які відповідають запитам споживачів.

Вибір загальних підходів до ціноутворення, підходів до визначення цін на нові товари і ті, що вже знаходяться на ринку, здійснюється з метою збільшення обсягів реалізації, товарообороту, підвищення рентабельності виробництва, укріплення ринкових позицій підприємства.

Формування системи збуту на ТзОВ TBK "Львівхолод" передбачає вибір методів і каналів збуту, за допомогою яких продукцію доводять до споживача найбільш ефективним способом.

Стимулювання попиту на товар та інтенсифікація його збуту здійснюється за допомогою реклами, пропаганди та паблікрилейшнз, стимулювання збуту, прямого маркетингу. Ці заходи розраховані на те, щоб привернути увагу до товару, створити позитивну мотивацію його купівлі (продажу) та споживання тощо.

Колектив ТзОВ TBK "Львівхолод" знаходиться постійно у творчому пошуку щодо оновлення асортименту, забезпечення високої якості і конкурентоспроможності продукції і в цілому конкурентоздатності підприємства.

Список використаних джерел

.Апопій В.В., Міщук І.П., Рудницький С.І., Хом'як Ю. М. Теорія та практика торговельного обслуговування:Навчальний посібник //За ред. В.В.Апопія. - К. : Центр навчальної літератури, 2005.- 496 с.

.Апопій В.В.,Міщук І.П., Ребицький В.М. та ін. Організація торгівлі: Підручник; 2-ге вид.перероб. та доп./за ред. В.В.Апопія.- Київ: Центр навчальної літератури, 2008. - 632 с.

.Виноградова A.M., Шканова О.М. Стратегія розвитку роздрібної торгівлі //Ділова панорама - 2001.- № 3 - 4. - С. 31 - 38.

.Виноградська A.M. Основи підприємництва: Навч. пос. - К: Кондор,2007. - 504 с.

.Виноградська A.M. Технологія комерційного підприємництва: Навчальний посібник.- Київ: Центр навчальної літератури, 2006. - 780 с.

.Виноградський М.Д., Виноградська A.M.. Шканова О.М.Менеджмент в організації: Навч.посіб.для студ. екон. спец, вузів - 2-ге вид., прероб. і допов. К.: КОНДОР, 2002. - 504 с.

.Войчак A.B. Маркетинговий менеджмент: Навч. метод, посібник для самост.вивч.дисц. - К : КНЕУ, 2000. - 268 с.

.ГолошубоваН.О. Організація торгівлі: Підручник. - К.: Книга, 2004. - 560 с.

.ГолубинЕ.Д. Дистрибуция. Формирование и оптимизация каналов сбыта. - М.: Вершина, 2006. - 136 с.

.Голубков Е. П. Изучения конкурентов и завоевания преимуществ в конкурентной борьбе / Е. П. Голубков // Маркетинг в России и за рубежом. - 1999. -№2. - с. 9-8.

.Гольдштейн Г.Я. Инновационный менеджмент: Учеб. пособ. - Таганрог: Изд- воТРТУ, 1998. - 132 с.

.ГольдштейнГ.Я. Стратегический менеджмент: Конспект лекций / Г. Я. Гольдштейн. - Таганрог: Изд-во ТРТУ, 1995. - 97 с.

.Гончаренко Л. П. Инвестиционный менеджмент / Л. П. Гончаренко, Е. А. Олейников, В. В. Брезин. -Москва: КноРус, 2005. - 294 с.

.Гринев В.Ф. Товарно-инновационная политика предприятия: Учеб. пособие. - К.: МАУП, 2004. - 160 с.

.Гришина Н.В. Психология конфликта. - СПб.: Питер, 2005. - 464с.

.Гріфін Р., Яцура В. Основи менеджменту: Підручник/ Наук. ред. В. Яцура, Д. Олесневич. - Л.: Бак, 2001. - 624 с.

.ДанькоТ.П. Управление маркетингом: Учебник. - 2-е изд., перераб. и доп. - М.: ИНФРА-М, 2001. - 334 с.

.ДениелсДжон Д., Радеба Ли X. Международный бизнес: внешняя среда и деловые операции: Пер. с англ. - 6-е изд. - М.: Дело Лтд, 1996. - 784 с.

.Джонс Дж.К. Методы проектирования: Пер. с англ. - М.: Мир, 1986. - 326 с.

.Длігач А. Тенденції розвитку маркетингу в Україні // Маркетинг в Україні. - 2005. - № 2. - С. 46-48.

.Дойль П. Менеджмент: стратегия и тактика. - СПб.: Изд-во "Питер", 1999. - 560 с.

.Доклад о развитии человека 2001 год. Издано по заказу Программы развития ООН (ПРООН). - Нью-Йорк: Оксфорд юниверсити пресс, 2001. - 264 с.

.ДрукерП. Ф. Задачи менеджмента в XXI веке: Учеб. пособ.: Пер. с англ. - M.: Издательский дом "Вильямс", 2000. - 272 с.

.ДрукерП.Ф. Управление, нацеленное на результаты: Пер. с англ. - М.: Технол. шк. бизнеса, 1993. - 192 с.

.Дурович А.П. Маркетинг в предпринимательской деятельности. - Мн.: НПЖ "Финансы, учет, аудит", 1997. - 464 с.

.Дуткевич Т.В. Конфліктологія з основами психології управління: Навч. посіб.К.: Центр навчальної літератури, 2005. - 456 с.

.Евтухов B.C., Минчукова JI.A. Международный менеджмент: Учеб. пособ. - Гомель: МИТСО, 2001. - 395 с.

.Економіка й організація інноваційної діяльності: Підручник. - 2-ге вид. / О.І. Волков, М.П. Денисенко, А.П. Гречан та ін. / Під ред. проф. О.І. Волкова, проф. М.П. Денисенка. - К.: УкрІНТЕІ, 2005. - 424 с.

.Економіка підприємства: Підручник / За заг. ред. д.е.н., проф. Л.Г. Мельника.- Суми: ВТД "Університетська книга", 2004. - 648 с.

.Економічна енциклопедія: У трьох томах. Т.2 / вРедкол.: C.B. Мочерний (відп. ред.) та ін. - К: Видавничий центр „Академія", 2001. - 848 с.

.Єрмошенко М.М. Маркетинговий менеджмент: Навч. посіб. - К.: НАУ, 2001. - 204 с.

.Забарський В.К., СтешукО.І. Основи підприємництва та бізнесу: Підручник /За ред. доц. В.К. Забарського. - Вінниця: НОВА КНИГА, 2004. - 464 с.

.Завьялов П.С. Маркетинг в схемах, рисунках таблицах: Учеб. пособ. - М.:ИНФРА-М, 2000.- 496с.

.Закон України "Про закупівлю товарів, робіт і послуг за державні кошти" від22.02.2000 р. № 1490-Ш// [Електронний ресурс]. - Режим доступу:http://zakon3.rada.gov.ua/laws/show/270/96-%D0%B2%D1%80

.Закон України „Про рекламу" від 30.06.1999 р. № 137-138 // [Електронний ресурс]. - Режим доступу:http://zakon3.rada.gov.ua/laws/show/270/96-%D0%B2%D1%80

.Залманова М.Е. Закупочная и распределительная логистика: Учеб. пособ. - Саратов: СПИ, 1992. - 82 с.

.Захарченко В.И., КузнецовЭ.А. Стратегический маркетинг на предприятии.- Одесса: Наука и техника, 2005. - 236 с.

.Идрисов А.. Стратегия, основанная на ключевых компетенциях и динамических способностях компании. // [Електронний ресурс] - Режимдоступу: http://www.management.com.ua

.Ильяшенко С. Н. Подходы к оценке экономической эффективности внедрения компьютерных информационных систем на промышленных предприятиях // Механізм регулювання економіки, економіка природокористування, економіка підприємства та організація виробництва. - 2001. - № 3-4. - С. 131- 144.

.ИльяшенкоС. Н. Составляющие экономической безопасности предприятия и подходы к их оценке // Актуальні проблеми економіки. - 2003. - №3(21).- С 12-19.

.Инновационный          менеджмент: Учебник для вузов / С. Д. Ильенкова, Л.М. Гохберг, СЮ. Ягудкинидр. - М.: Банки и биржи, ЮНИТИ, 1997. - 327 с.

.Искусствоторговать/ Под общ. ред. С. И. Кумак. - М., 1995. - 280 с.

.ІлляшенкоС.М. Економічний ризик: Навч. посіб. - 2-гевид.,доп.Іперероб. - К.: Центр навчальної літератури, 2004. - 220 с.

.Ілляшенко С. М. Економічний ризик: Навч. посіб. - 2-е вид., доп. перероб. - К.: Центр навчальної літератури, 2004. - 220 с.

.Ілляшенко С. М. Маркетингова товарна політика: Підручник. - Суми: ВТД „Університетська книга", 2005. - 234 с.

.Ілляшенко С. М. Управління інноваційним розвитком: Навч. посіб. -2-е вид., перероб. і доп. - Суми: ВТД „Університетська книга"2005. - 324 с.

.Ілляшенко С. М., Баскакова М.Ю. Маркетингові дослідження: Навч. посіб. / За заг. ред. проф. С. М. Ілляшенка. - К.: Центр навчальної літератури, 2006. - 192 с.

.Ілляшенко С. М., Божкова В.В. Управління екологічними ризиками інновацій: Монографія / За ред. д.е.н., проф. С. М. Ілляшенка. - Суми: ВТД „Університетська книга", 2004. - 214с.

.Ілляшенко С. М., Прокопенко О.В. Менеджмент екологічних інновацій: Навч. посіб. / Зазаг. ред. С. М. Ілляшенка. - Суми: Вид-во СумДУ, 2003. - 266 с.

.Ілляшенко С. М., Прокопенко О.В. Формування ринку екологічних інновацій: економічні основи управління: Монографія / Під ред. д.е.н., проф. С. М. Ілляшенка. - Суми: ВТД "Університетська книга", 2002. - 250 с.

.Калашник В. Директ-маркетинг стає небезпечним // Галицькі контракти. - 2002. - № 34. - С. 24.

.Кальченко А.Г. Логістика: Підручник. - К.: КНЕУ, 2004. - 284 с.

.КаракайЮ.В. Маркетинг інноваційних товарів: Монографія. - К.: КНЕУ, 2005. - 226 с.

.КардашВ.Я. Маркетингова товарна політика: Підручник. - К: КНЕУ, 2001. - 240 с.

.Карпатская-Скорик Е. Маркетинговые исследования с нечетким прогнозированием рынка // Бизнес-Информ. - 1997. - № 3. - С. 55.

.КингУ, Клиланд Д. Стратегическое планирование и хозяйственная политика. - М.: Прогресс, 1982. - 400 с.

.Комарницький І. М. Управління підприємством в системі факторів економічного розвитку // Регіональна економіка, 2002. - с. 55 - 57.

.        Комерційна діяльність на ринку товарів та послуг ( за редакцією проф. Апопія В.В., проф..ГончарукаЯ. А.) Підручник - К.: НМЦ „Укоопосвіта", 2002. - 450 с.

.КондратьевН.Д. Большие циклы конъюнктуры // Вопросы конъюнктуры. - 1925. - № 1. - Вып. 1. - С. 28-79.

.Коноваленко М. Формирование идей и конструкторского замысла // Бизнес- Информ. - 1995. - № 11-12.- С. 31-32.

.Котлер Ф. Маркетинг - менеджмент. - СПб.: Питер Ком, 1999. - 896с.

.Котлер Ф. Основы маркетинга. - СПб.: АО "Коруна", 1994. - 697 с.

.Кредісов А. Л., Панченко С.Г., Кредісов В. А. Менеджмент для керівників.- К: Т-во "Знання", 1999. - 556 с.

.Крикавський C.B. Логістика. Основи теорії: Підручник. - Л.: Національний університет "Львівська політехніка" (Інформаційно-видавничий центр "Інтелект+" Інституту післядипломної освіти), "Інтелект-Захід", 2004. - 416с.

.Крушевский A.B. Справочник по технико-экономическим моделям и методам. - К: Техніка, 1982. - 208 с.

.Куденко Н.В. Стратегічний маркетинг: Навч. посіб. - К.:КНЕУ, 1998.- 152с.

.Кулішов В.В. Економіка підприємництва: Теорія і практика: навч.посіб. - К.: Ніка центр, Ельга, 2004. - 336 с

.Куценко В.М. Маркетинговий менеджмент:- Навч.посіб. - К.: МАУП, 2003. - 184 с.

.Куценко Н.В.Маркетингові стратегії фірми: Монографія.- : КНЕУ, 2002. - 185 с.

.Ламбен Ж.-Ж. Менеджмент, ориентированный на рынок: Пер. с англ. / Под ред. В.Б. Колчанова. - СПб.: Питер, 2006. - 800 с.

.Ламбен Ж.-Ж. Менеджмент, ориентированный на рынок: Пер. с англ. / Под ред. В.Б. Колчанова. - СПб.: Питер, 2006. - 800 с.

.Линда Ч. Х., ГрунингДж. Руководящие принципы для измерения взаимоотношений в области связей с общественностью // Экономика 2000// [Електронний ресурс] - Режимдоступу: //http://e2000.kviv.org

.Лілик І. Маркетингові дослідження в Україні: ринок зростає // Маркетинг в Україні. - 2005. - № 2. - С. 4-5.

.Лук'янець Т. І. Рекламний менеджмент. - К: Вид-во КНЕУ, 2003. - 440 с.

.Лук'янець Т.У. Маркетингова комунікаційна політика: Навч.посіб. - К: Видавництво КНЕУ, 2000. - 262 с.

.ЛуційО.П., Коварш І.С. Сучасні тенденції маркетингових досліджень на міжнародному ринку // Маркетинг в Україні. - 2005. - № 1. - С. 8-10.

.МаксимоваЮ.М. Особенности прогнозирования спроса на новый товар // Маркетинг в России и за рубежом. - 2006. - № 3 (53). - С. 3-12.

.Маркетингв примерах и задачах: Учеб. пособ. / Под ред С.Н. Ильяшенко.- Сумы: Мрия, 1999. - 111 с.

.Маркетинг: бакалаврський курс: Навч. посіб. / За заг. ред. С. І. Ілляшенка. - Суми: ВТД "Університетська книга", 2004. - 976 с.

.Марцин B.C. Трансформація функцій торгівлі в діяльності ринкових структур // Фінанси України. - № 11. - 2003.  С. 32 - 40.

.НаливайкоА.П. Теорія стратегії підприємництва. Сучасний стан та напрямки розвитку: Монографія. - К.:КНЕУ, 2001. - 227 с.

.нфраструктура товарного ринку/За ред. І. В. Сороки. - К.: НВФ "Студ-центр", 2002. - 607 с.

.Овечкина Е.А. Маркетинговое планирование. Конспект лекцій. - К: МАУП, 2003. - 65 с.

.Осипова Л.В., Синява И.М.Основы коммерческой деятельности: Учеб. пос. для вузов. - M.: ЮНИТИ - ДАНА, 2000. - 215 с.

.Примак Т.А. Основы маркетинга. - К.: МАУП, 2000. - 350 с.

.Примак Т.А.Маркетинг:Навч.посіб. - К: МАУП, 2001. - 275с.

.Скибінський C.B. Маркетинг. Підручник. - Львів, 2000. - 315 с.

.Ткаченко Л.В. Маркетинг послуг : Підручник. - К.: Центр навчальної літератури, 2003. - 245 с.

.Ткаченко Н.Б. Маркетингова товарна політика: Навч. посіб. - К.: Видавництво КДТЕУ, 2000. - 240 с.

.Указ Президента України „Про заходи щодо підвищення якості вітчизняної продукції" від 23 лютого 2002 року № 113/ 2001.

.Шканова О.М. Інфраструктура товарного ринку: Навч.посіб. - К.:МАУП, 2004. - 120 с.

.Шканова О.М. Маркетингова товарна політика : Навч.посіб. - 2-ге вид.стереотип. - К.: МАУП, 2003. - 160 с.

Похожие работы на - Розвиток маркетингової діяльності на підприємстві ТзОВ TBK 'Львівхолод'

 

Не нашли материал для своей работы?
Поможем написать уникальную работу
Без плагиата!
Без нейросетей!