Совершенствование методов управления в условиях рыночных отношений

  • Вид работы:
    Курсовая работа (т)
  • Предмет:
    Менеджмент
  • Язык:
    Русский
    ,
    Формат файла:
    MS Word
    198,52 Кб
  • Опубликовано:
    2013-04-26
Вы можете узнать стоимость помощи в написании студенческой работы.
Помощь в написании работы, которую точно примут!

Совершенствование методов управления в условиях рыночных отношений

МИНИСТЕРСТВО ОБРАЗОВАНИЯ РЕСПУБЛИКИ БЕЛАРУСЬ

ЧУО "БИП - ИНСТИТУТ ПРАВОВЕДЕНИЯ"

Кафедра экономики







КУРСОВАЯ РАБОТА

по дисциплине "Менеджмент"

на тему: "Совершенствование методов управления в условиях рыночных отношений"



Выполнила

Студентка 5 курса,

Экономико-правового факультета

заочного отделения

специальности

"Экономика и управление

на предприятии"


Минск 2011

Содержание

 

Введение

1. Теоретические аспекты методов управления в условиях рыночных отношений

1.1 Понятие, сущность и значение методов управления в условиях рыночных отношений

1.2 Классификация методов управления

Вывод по главе

2. Анализ методов управления на предприятии ОАО "Магазин "Путейный"

2.1 Организационно-экономическая характеристика предприятия ОАО "Магазин "Путейный"

2.2 Характеристика методов управления на ОАО "Магазин "Путейный"

Выводы по главе

3. Совершенствование методов управления на ОАО "Магазин "Путейный" в условиях рыночных отношений

3.1 Разработка мероприятий по устранению проблем в структуре управления персоналом в ОАО "Магазин "Путейный"

3.2 Мотивация сотрудников в ОАО "Магазин "Путейный"

Выводы по главе

Заключение

Список использованных источников

Введение

Успех работы предприятия (организации, фирмы) обеспечивают работники, занятые на нем. Именно поэтому, современная концепция управления предприятием предполагает выделение из большого числа функциональных сфер управленческой деятельности той, которая связана с управлением кадровой составляющей производства - персоналом предприятия. Переход страны на рыночные отношения в корне изменил концепцию управления персоналом, выбор средств и методов практической реализации задач управления персоналом в целях повышения эффективности производства как условия конкурентоспособности предприятия. Все большее значение начинает приобретать социальная направленность в кадровой работе, смена акцентов в кадровой политике на учет интересов работника, повышение мотивированности труда, как условия более высокой его результативности. Новые экономические условия предполагают использование не только новых теоретических посылок, но и новой технологии самой работы с кадрами. Формирование, развитие и использование трудового потенциала работника и коллектива предприятия все в большей мере должны строиться на плановой основе. В этой связи возрастает роль кадрового планирования, его информационного обеспечения.

В системе управления велика роль руководящий кадров, так как от них зависит выбор и применение тех или иных методов управления, хотя как система, так и кадры не свободны в их выборе. Вместе с тем в управлении ключевой фигурой остается человек, лицо, принимающее решение. Особенно важно названное обстоятельство в современных условиях. Оно, по сути, приобретает решающую роль, когда созревают объективные предпосылки.

Практика свидетельствует о том, что многим руководителям не хватает знаний и умений наладить контакты, организовать взаимодействие с другими учреждениями, гибкости в использовании наиболее действенных методов и форм при формировании правильных взаимоотношений в коллективе, а тем более в условиях чрезвычайных ситуаций.

Объектом исследования в курсовой работе является ОАО "Магазин "Путейный".

Предмет исследования - совершенствование методов управления в условиях рыночных отношений.

Цель данной курсовой работы заключается в совершенствовании методов управления в условиях рыночных отношений. В соответствии с этой целью необходимо выполнить следующие задачи:

изучить понятие, сущность и значение методов управления в условиях рыночных отношений;

рассмотреть классификацию методов управления;

проанализировать методы управления на предприятии ОАО "Магазин "Путейный";

рассмотреть характеристику методов управления на ОАО "Магазин "Путейный";

разработать мероприятия по устранению проблем в структуре управления персоналом в ОАО "Магазин "Путейный";

пути совершенствования мотивации сотрудников в ОАО "Магазин "Путейный".

Эта проблема на сегодняшний день очень актуальна в связи с омоложением не только подчиненного личного состава органов внутренних дел, но и руководящих кадров системы.

1. Теоретические аспекты методов управления в условиях рыночных отношений


1.1 Понятие, сущность и значение методов управления в условиях рыночных отношений


Метод означает способ, образ действий, путь, ведущий к чему-либо. Поэтому вопрос о методах управления - это по существу вопрос о способах его осуществления. Следовательно, метод управления - способ организующего воздействия субъекта на конкретный объект управления, с помощью которого достигаются цели, решаются поставленные задачи. При этом непосредственное содержание метода управления может быть установлено лишь в связи с объектом его приложения, поскольку метод - это всегда некоторое, стоящее на субъективной стороне средство, через которое оно соотносится с объектом.

В процессе управления решаются как традиционные, так и новые задачи. При решении традиционных задач проблем подбора методов управления, как правило, не возникает, ими овладевают в результате обучения, приобретения опыта работы. Проблемы возникают при решении новых задач. Возникновение любой такой задачи влечет за собой, как правило, необходимость соответствующей перестройки в организации системы управления, мобилизации сотрудников на решение данной задачи, координации работы всех звеньев системы, создания заинтересованности людей в качественном и своевременном достижении положительных результатов. Все это обеспечивается разнообразными методами. Руководитель, например, при постановке новой задачи может издать соответствующий приказ, определить систему материальных и иных стимулов, обеспечивающих своевременное и качественное решение задачи, а также установить соответствующие санкции за невыполнение работы, провести необходимую агитационно-пропагандистскую и воспитательную работу и т.п., т.е. использовать административные, экономические, идеологические и другие методы управления.

Эффективность того или иного метода зависит также от ситуации, в которой он применяется. Методы и средства, которые с успехом применимы в среде с относительно низким уровнем квалификации работников, окажутся неэффективными в коллективе, состоящим из людей с широким кругозором, эрудированных, инициативных. Даже в одном и том же коллективе одни подчиненные испытывают потребность в независимости, самостоятельности, другие любят, чтобы их водили за руку. Одним достаточно просьбы, совета, чтобы выполнить то или иное задание, другим нужен только приказ начальника. Для руководителя очень важно правильно не только выбрать, но и сочетать методы управления, учитывая деловые и личные особенности подчиненных, состав коллектива, его нынешнее и завтрашнее социально-психологическое состояние.

Методы управления не только применяются руководителями, но имеют и обратное воздействие. Они участвуют в формировании руководителей. Нередко можно встретить ситуацию, когда сформировавшиеся в условиях преобладания каких-нибудь одних методов руководители или кадры аппарата управления постепенно становятся носителями только этих методов, пытаются их сохранить, всячески препятствуя внедрению новых, более совершенных методов управления.

В настоящее время на методы управления оказывает значительное влияние научно-технический прогресс. По своей сути, он насыщает методы управления достижениями науки и техники, позволяет широко внедрять наиболее прогрессивные организационные формы управления, создает возможность маневрировать материальными, трудовыми, финансовыми и другими ресурсами, помогает решать проблему как подбора кадров для управленческой деятельности, их подготовки и переподготовки, так и должного материального обеспечения этого важного вида деятельности.

метод управление персонал рыночный

Все применяемые для решения конкретной задачи методы управления тесно связаны между собой, дополняют друг друга, используются в органическом единстве. Например, любое административное решение, принимаемое руководителем, должно подкрепляться экономическими и воспитательными методами. Искусство руководителя состоит в том, чтобы из всего арсенала методов управления выбрать наиболее действенные, надежно ведущие к цели, составить гибкую комбинацию этих методов, отдавая в зависимости от ситуации предпочтение в одних случаях экономическим, в других - административным, в третьих, - социально-психологическим. Правильное, разумное сочетание различных методов является одним из важнейших направлений совершенствования управления на современном этапе.

Набор методов социального управления не может быть чем-то исчерпывающим, раз и навсегда данным. Система этих методов постоянно развивается и совершенствуется. В процессе общественно-исторической практики постоянно вырабатываются все новые и новые методы.

Методы управления находятся в диалектическом единстве с целями управления. Цель обусловливает специфику использования методов, выбор методов в известной степени определяет реальность достижения поставленных целей. Но, с другой стороны, методы показывают, каким образом достигаются цели управления. Методы определяют качественную сторону управления. Их совершенствование означает улучшение управления.

Для правильного понимания методов управления, четкого разграничения с другими управленческими категориями необходимо представить соотношение рассматриваемых методов с методами теории управления, принципами, формами управления.

Методы управления, как уже отмечалось, связаны с управленческой деятельностью, с их помощью достигаются практические цели управления. Методы же теории управления являются инструментарием науки, с помощью которой добиваются новые теоретические знания. Нельзя сказать, что эти две группы методов абсолютно не пересекаются. Вполне возможно, что какие-то методы, например, социологические, могут оказаться общими и для той и другой группы, но целевая их направленность и содержание различны.

Принципы управления имеют основополагающий, фундаментальный характер и представляют собой базу и методов и всего содержания управления. Принципы управления ближе к социальным, экономическим и иным закономерностям управления, так как формулируются субъектом управления прежде всего исходя из их сути. Но проявляются, реализуются принципы в методах управления. Причем выбор методов управления предполагает альтернативность, т.е. возможность применения того или иного метода в зависимости от воли субъекта управления. Однако совокупность используемых методов управления должна соответствовать принципам управления. В противном случает провозглашенные принципы останутся лишь декларацией, что неминуемо скажется на эффективности управления.

Методы управления представляют своеобразную абстракцию, некую возможность действия в процессе управления. Само же управление всегда осуществляется в конкретных формах. Форма - это то, посредством чего абстрактная возможность метода получает выражение, реализуется практически. Форма есть выражение сущности метода. Как правило, любой метод реализуется в формах, которые с определенной долей условности могут быть отнесены к правовым, организационным, либо организационно-техническим. Так, любой метод, применяемый в процессе управления при наличии в системе отношений подчинения, субординации обычно проявляется как в императивной (приказной), так и в организационной и организационно-технической формах. Императивное начало реализуется в различных правовых формах: планах, приказах, распоряжениях и т.д., организационное - находит выражение в формах инструктирования, инспектирования, проведения совещаний, распространения передового опыта и т.д. При этом выбранные правовые и организационные формы реализуются благодаря проведению большого объема технической работы по подготовке документов, их регистрации, передаче исполнителям и т.д., т.е. использованием организационно-технических форм. Таким образом, с помощью правовых форм юридически закрепляются соответствующие действия субъекта управления, а с помощью организационных и организационно-технических - обеспечивается его организующая деятельность по претворению в жизнь принятого решения.

Методы решения задач, стоящих перед любой системой управления, должны строго соответствовать принципам деятельности этой системы и сочетаться с методами познания (анализа) проблемы, методами выбора пути решения задачи (планированием, разработкой комплексной программы) и методами непосредственной организационной деятельности по направлениям работы служб и подразделений.

Исходя из вышеизложенного, можно сделать вывод, что метод управления - это отражение механизма (способа, приема, формы) управленческой деятельности, которая направлена на создание правил и (или) условий надлежащего исполнения поставленных задач в соответствии с принципами управления.

 

.2 Классификация методов управления


Правильное понимание единства и взаимной связи методов управления, их классификация важны для познания сущности и условий более эффективного их использования.

В литературе можно найти многообразие различных критериев классификации методов управления. Выделяют экономические, организационно-административные, социально-психологические, а также комплексные методы управления. Указываются общие методы управления, относящиеся ко всей системе управления, и локальные, свойственные отдельным ее частям. Также в литературе выделяются методы прямого управляющего воздействия и методы косвенного управляющего воздействия. Существуют и иные виды классификации.

Методы управления - это совокупность способов, приемов, с помощью которых осуществляется воздействие на объект управления, выполняются разнообразные функции управления организацией. Существуют следующие основные виды методов управления:

·        экономические;

·        организационно-распорядительные;

·        правовые;

·        социально-психологические методы управления.

Экономические методы управления представляют собой совокупность стоимостных инструментов воздействия на управляемый объект в целях обеспечения наибольшей экономической эффективности деятельности организации с наименьшими затратами. Они включают:

ü  планирование экономических результатов деятельности как способ установления целей, пропорций развития, сроков выполнения тех или иных задач;

ü  материальное стимулирование в форме заработной платы, премий, а также санкций за несоответствующее качество или количество труда;

ü  контроль экономических показателей деятельности как метод сбора аналитической информации.

Организационно-распорядительные методы управления представляют собой совокупность приемов и средств прямого (административного) воздействия на объект управления для выполнения закрепленных за ним функций. Организационно-распорядительные методы управления подразделяются на две группы: методы организационного и распорядительного воздействия.

Организационное воздействие проявляется в формах:

организационного регламентирования;

организационного нормирования;

организационного инструктирования.

Распорядительное воздействие направляется на контроль и регулирование деятельности посредством приказов, распоряжений, постановлений и указаний.

Правовые методы управления - это совокупность способов воздействия субъекта управления на объект управления посредством правовых норм, правовых отношений и правовых актов.

Социально-психологические методы управления представляют собой совокупность приемов и способов социального и психологического воздействия на коллектив и отдельные личности для повышения их трудовой и творческой активности.

В систему социально-психологических методов входят:

методы социального воздействия,

методы управления коллективной деятельностью работников,

методы управления индивидуальным поведением работника.

К методам социального воздействия относятся: общие собрания работников, участие в работе общественных советов и т.п.

К методам управления коллективной деятельностью работников относятся: формирование структуры коллектива, обмен передовым опытом работы, ведение рейтингов, проведение конкурсов, торжественных собраний, вечеров и т.п.

К методам управления индивидуальным поведением работника относятся: стимулирование личной инициативы, личный пример руководителя, уважительное отношение к подчиненному, выдвижение работника в резерв на вышестоящую должность, передача подчиненным отдельных прав руководства и т.п.

Научить тому, как именно нужно управлять, невозможно, но создать твердую основу для развития собственной концепции менеджера является делом, которое на сегодняшний момент превалирует над всеми остальными задачами управленческой теории. Было бы глупо, если бы теоретик или даже самый великий практик менеджмента стал утверждать, что управлять нужно так-то, и ни в коем случае не иным образом.

Не удивительно, что методика управления особенно популярна была советские годы, ведь цели и задачи у всех были почти одни и те же и определялись они одним, единым руководством. И сегодня многие практики требуют от аналитиков конкретных рецептов, спрашивают, что именно нужно сделать и как осуществить. Частично ответ на этот вопрос можно дать, и сделать это представляется возможным лишь благодаря советской теории управления, которая определила и классифицировала методы управления на основе средств и способов воздействия на объект управления. Основным средством управления здесь выступает власть, как некая данность, а не процесс. Власть же имеет свои источники, основными из которых являются материальные и денежные ресурсы, легитимное право на управление, а также личностные харизматические характеристики лидера. С помощью этих источников субъект управления имеет возможность воздействовать на исполнителей для достижения поставленных целей, причем каждый из них взаимно дополняет друг друга, поскольку отдельное их использование абсурдно. Другими словами, на одной стабильной выплате заработной платы организация "далеко не уедет". То же самое можно сказать касательно использования других форм воздействия, если они имеют место превалировать в организации как доминирующий способ управления.

С другой стороны, методы управления базируются не только на источниках власти, но еще и на потребностях, нуждах, интересах и т.п. исполнителей. Более подробно эта проблема будет рассматриваться в разделе, посвященном мотивации деятельности.

Методы управления должны иметь двустороннюю направленность, учитывая не только стремления менеджеров, но и исполнителей. Поэтому обобщающим методом управления или, точнее, основой методов управления, должно стать постоянное изучение работников, тесная связь. Ведь считая всех исполнителей однообразными существами, руководитель погружает в серую массу и саму организацию. Каждый исполнитель имеет свои личностные особенности, и совокупность таких характеристик делает оригинальной каждое предприятие.

Еще один взгляд на методы управления сулит о том, что они являются средством проявления функций менеджмента, и главный вопрос заключается в том, как именно менеджер должен планировать, организовывать, мотивировать и контролировать.

Вывод по главе


Метод управления - способ организующего воздействия субъекта на конкретный объект управления, с помощью которого достигаются цели, решаются поставленные задачи.

Методы управления представляют своеобразную абстракцию, некую возможность действия в процессе управления. Само же управление всегда осуществляется в конкретных формах. Форма - это то, посредством чего абстрактная возможность метода получает выражение, реализуется практически. Форма есть выражение сущности метода. Как правило, любой метод реализуется в формах, которые с определенной долей условности могут быть отнесены к правовым, организационным, либо организационно-техническим.

Основные виды методов управления является экономические, организационно-распорядительные, правовые и социально-психологические.

2. Анализ методов управления на предприятии ОАО "Магазин "Путейный"


2.1 Организационно-экономическая характеристика предприятия ОАО "Магазин "Путейный"


ОАО "Магазин "Путейный” является юридическим лицом. Оно имеет самостоятельный баланс, расчётный счёт в банке, печать со своим наименованием. Предприятие относится к частной собственности. ОАО "Магазин "Лялин" имеет в хозяйственном ведении обособленное имущество и отвечает по своим обязательствам этим имуществом, может от своего имени приобретать и осуществлять имущественные права, нести обязанности, быть истцом и ответчиком в суде.

Предприятие было создано министерством торговли СССР в 1983 году в жилом районе Минска, для обеспечения жителей продуктами питания.

В 1994 году было приватизировано. В 1996 году вследствие банкротства предприятие было выставлено на продажу, площадь магазина была куплена и сдана в аренду, в 1997 г. Арендаторы зарегистрировали ОАО "Магазин "Путейный” и выкупили ранее арендованную площадь.

Главной целью ОАО "Магазин "Путейный” является обеспечение эффективности использования имущества, достижения наилучших результатов финансово - хозяйственной деятельности.

Для своей цели ОАО "Магазин "Путейный” осуществляет следующие виды хозяйственной деятельности:

розничная торговля (продуктами питания, вино - водочной продукцией)

предоставление платных услуг физическим и юридическим лицам.

ОАО "Магазин "Путейный” осуществляет свою деятельность на основании действующего законодательства Республики Беларусь, Устава и Положения о коммерческой деятельности предприятий.

Хозяйственная деятельность ОАО "Магазин "Путейный” осуществляется на основе производственно - финансовой самостоятельности, на принципах самоокупаемости и самофинансирования и полной ответственности за последствия своей деятельности на основании Положения и Устава ОАО "Магазин "Путейный”

Финансовая деятельность ОАО "Магазин "Путейный” осуществляется в целях увеличения прибыли за счет снижения издержек по закупке, хранению и реализации продукции и повышения качества предоставляемых услуг.

ОАО "Магазин "Путейный” производит полные и своевременные расчеты с бюджетом в виде платежей: налог на прибыль, НДС, налог на землю, налог на транспорт, налог на воду, коммунальный налог, отчисления на заработную плату, отчисления во внебюджетные фонды.

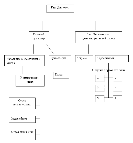
Большое значение имеет рациональное разделение труда работников ОАО "Магазин "Путейный”. Оно предусматривает наиболее целесообразную расстановку работников торгово-технологических операций, четкое определение функциональных обязанностей каждого работника. Основными формами разделения труда в магазине являются: функциональное, товарно-отраслевое и квалификационное. (Приложение А)

Функциональное разделение предполагает обособление отдельных функций и выделение работников для их выполнения. С учетом этого признака весь персонал розничного торгового предприятия подразделяется на три категории: управленческий, основной, или торгово-оперативный, и вспомогательный.

Управленческий персонал состоит из работников, обеспечивающих управление торгово-технологическим и трудовым процессом. Сюда входят руководящие, инженерно-технические работники и служащие - директор (заведующий), заместитель директора (заведующего), администратор, товароведы, заведующие секциями, старший бухгалтер, бухгалтеры, кассир и т.д.

Общее руководство магазином осуществляет директор (заведующий), он же руководит планово-экономической работой, занимается подбором кадров и организует повышение их квалификации, обеспечивает охрану труда, технику безопасности и пожарную безопасность, организует выполнение наказов пайщиков. Ему же подчинены службы, занимающиеся вопросами труда и заработной платы, бухгалтерского учета и финансов.

Заместитель директора (заведующего) магазином руководит коммерческой деятельностью, в его ведении находятся вопросы организации технологических операций и хозяйственного обслуживания.

Бухгалтерский аппарат принимает от материально ответственных лиц товарно-денежные отчеты, проверяет и обрабатывает их, учитывает денежные средства и кредиты банков, а также выполняет другие бухгалтерские операции.

Администратор следит за состоянием выкладки товаров и рекламного оформления торгового зала, за соблюдением правил торговли, принимает решения по претензиям покупателей и т.д.

Товароведы выполняют основные функции в области коммерческой работы и организации торговли. В них входят изучение спроса населения на товары, заключение договоров с поставщиками и контроль за их выполнением, подготовка претензионных материалов, контроль за состоянием товарных запасов, проверка качества товаров и соблюдение условий их хранения. Они же организуют доставку товаров в магазин, внедряют современные методы продажи товаров и т.д.

Таблица 2.2 Основные финансово-экономические показатели предприятия ОАО "Магазин "Путейный” 2008 - 2010 гг.

№п/п

Показатели

Ед. изм.

2008 год

2009 год

2010 год

Отклонение







%

абс. знач.

1.

Уставной фонд (акционерный капитал)

тыс. руб.

20540

20954

21385

4

845

2.

Выручка от реализации

тыс. руб.

30192

34048

36248

20

6056

3

чел.

112

113

110,5

-2

-1,5

4

Производительность труда

т. руб. /чел

69,5

301,3

328

21

58,5

5

Годовой фонд заработной платы

тыс. руб.

7835

8006

8232

5

397

6

Среднемесячная заработная плата одного работника

тыс. руб.

5,7

5,9

6,7

17

1

7

Затраты на один руб. реализации

Коп.

80

81,5

82

3

2

8

Прибыль

тыс. руб.

5930

6254

6548

10

618

9

Рентабельность продаж

%

19,6

18,3

18,1

-7

-1,5

10

Среднегодовая стоимость основных фондов

тыс. руб.

17454

17632

17968

3

514

11

Себестоимость услуг от продаж

тыс. руб.

24262

27794

29700

22

5438

Среднегодовая стоимость оборотных средств

тыс. руб.

2516

2837

3021

20

505

13

Фондоотдача

руб. /руб.

1,72

1,93

2,01

16

0,29


Примечание. Источник: [бухгалтерская отчетность ОАО "Магазин "Путейный”]

Таблица 2.3 Динамика показателей прибыли ОАО "Магазин "Путейный” (тыс. руб.)

 Показатели

1-й квартал 2009 г.

Отчетный период 1-й квартал 2010 г.

Отчетный период в % к предшествующему периоду

1

2

3

4

1. Выручка (нетто) от реализации товаров, продукции, тыс. р

8725

9250

106

2. Себестоимость продукциитыс. р.

5132

5441

106

3. Валовой доход тыс. р.

3593

3809

106

4. Прибыль (убыток) от реализации тыс. р.

753

824

109

5. Прибыль (убыток) отчетного периода тыс. р.

487

539

111

6. Прибыль, остающаяся в распоряжении предприятия тыс. р.

414

435

105

Примечание. Источник: [бухгалтерская отчетность ОАО "Магазин "Путейный”]

Прибыль от реализации растет быстрее, чем нетто-выручка от реализации товаров, продукции, работ и услуг, то это свидетельствует об относительном снижении затрат на производство продукции.

Если опережающими темпами растут расходы, внереализационные расходы на производство, то это свидетельствует о снижении прибыли отчетного периода.

Как видно из табл.2.3 по всем показателям прибыли ОАО "Магазин "Путейный было увеличение. В 1-ом квартале 2010г. выручка выросла на 106 тыс. руб. по сравнению с 1-ым кварталом 2009 года. Прибыль, остающаяся в распоряжении предприятия, увеличилась на 105 тыс. руб.

2.2 Характеристика методов управления на ОАО "Магазин "Путейный"


Административные методы управления на ОАО "Магазин "Путейный" базируются на:

)        системе законодательных актов страны (государственные законы, указы, постановления, распоряжения и т.д.), утвержденные высшими управленческими структурами, для обязательного применения на территории поселения;

2)      система, разрабатываемых в организации планов, программ, заданий (имеет нормативно-распорядительный характер для всех звеньев и работников данной организации, регламентирует их деятельность, направленную на достижение стоящих перед нею целей и задач и направлена на повышение эффективности их функционирования;

)        система оперативного управления (включает в себя распоряжения, поощрения, санкции).

Административная деятельность будет облегчена, если имеется общий план работы организации и схема выполнения основных работ, отработана процедура принятия и реализации основных видов решений.

Для успешного администрирования необходима обстановка четкой трудовой дисциплины и высокой ответственности в организации.

Среди методов экономического воздействия на персонал ОАО "Магазин "Путейный" главное место занимает оплата труда, которая обеспечивает связь между результатами труда и его процессом, отражает количество и сложность труда рабочих различной квалификации.

Это основной мотив трудовой деятельности и денежный измеритель стоимости рабочей силы.

Оплата труда работников на ОАО "Магазин "Путейный" складывается из:

.        Должностного оклада для руководителей и специалистов;

2.      Доплат за сложность и квалификацию, совмещение профессий, сверхнормативную работу;

.        Премии за добросовестный труд и т.д.

Кроме того, работникам выплачиваются компенсации - денежные выплаты, установленные в целях возмещения работникам затрат, связанных с исполнением ими трудовых или иных обязанностей.

Компенсации выплачиваются в следующих случаях:

.        При направлении в служебные командировки;

2.      При предоставлении ежегодного оплачиваемого отпуска;

.        При совмещении работы с обучением и в других случаях, предусмотренных Трудовым Кодексом и иными Законами.

)        Формирование трудовых коллективов с учетом социально-психологических характеристик людей, способностей, черт характера, темперамента;

2)      Введение системы социального регулирования, которая включает использование договоров, обязательств, установление порядка распределения благ, очередности их получения.

В состав социально-психологических методов управления работы ОАО "Магазин "Путейный" входят:

социальный анализ в коллективе;

социального развития коллектива;

участие работников в управлении и т.д.

Кадры - это главный ресурс организации. Каждый работник организации имеет определенное место в иерархии персонала, с определенными функциями, правами и обязанностями.

В ОАО "Магазин "Путейный", как и во многих организациях, существует множество различных проблем в структуре управления, а также в применении методов управления персоналом.

Проанализировав систему управления ОАО "Магазин "Путейный", выявлены следующие проблемы:

.        Текучесть кадров.

Текучесть кадров - важный показатель динамики работы и эффективности управления кадровыми ресурсами организации.

За 2010 год коэффициент текучести кадров ОАО "Магазин "Путейный" составил 8% (нормальная текучесть кадров составляет 5% в год).

Высокая текучесть кадров - повод для руководителя задуматься. Это проблема - показатель целого ряда проблем, сложившихся в организации. Несмотря на важность проблемы текучести кадров, в администрации нет программы сохранения персонала.

Потери от текучести кадров в финансовом выражении очень высокие, но для руководителей, принимающих решения, эта проблема не всегда очевидна. Высокая текучесть кадров снижает эффективность затрат на обучение работников, так как в случае их увольнения эффект от обучения возникает, если увольнение связано с переменой профессии.

.        Руководители ОАО "Магазин "Путейный" укомплектованы, в основном, из профессионалов прежней административно-командной системы.

При такой системе, кадры работают по устаревшим методам управления, что влечет за собой авторитарный стиль управления, который использовался в Советское Время. А также возникают сложности в работе между зрелыми и молодыми специалистами, хотя значительная их часть освоила новые функции и успешно работает в условиях демократических преобразований, однако, сегодня нужны руководители совершенно иного профиля. К ним относятся: юристы, экономисты, менеджеры, работники кадровых служб и пр. Поэтому в действиях руководителей по вине отдельной части управленческих кадров имеет место нарушение законов и других нормативно-правовых актов, проявляется неумение профессионально анализировать состояние дел и принимать своевременные решения, контролировать и обеспечивать реализацию намеченных целей.

.        Мало внимания уделяется социально-психологическим методам управления.

Данные методы управления, играют важную роль при работе с персоналом и направлены на конкретную личность рабочего и служащего, индивидуальны.

К сожалению, психологические методы, призванные обращаться к внутреннему миру человека, к его личности, интеллекту, чувствам, образам и поведению, не достаточно развиты и применяемы в ОАО "Магазин "Путейный".

Организационно-распорядительные методы управления занимают особое место в системе методов управления. Они включают приемы и способы воздействия субъекта управления на объект на основе силы и авторитета власти - указов, законов, постановлений, приказов, распоряжений, инструкций. Эти методы устанавливают обязанности, права, ответственность каждого руководителя и исполнителя, а также каждого звена и уровня управления. Они обеспечивают в ОАО "Магазин "Путейный" персональную ответственность работников аппарата управления за исполнение воли вышестоящих органов.

Организационно-распорядительные методы управления на предприятии разнообразны. Рычагами воздействия являются регламенты, нормы, инструкции, директивные требования, ответственность и полномочия, приказы, распоряжения, указания.

Выделяют три группы организационно-распорядительных методов: распорядительные, организационно-стабилизирующие, дисциплинирующие.

В ОАО "Магазин "Путейный" их используют комплексно, они тесно взаимосвязаны друг с другом (рис.2).

Распорядительные и дисциплинирующие методы управления всегда используют вместе с организационно-стабилизирующими, обеспечивая регламентирование, нормирование и инструктирование.

Направления их действия следующие:

·        Обеспечение стабильности организационной структуры социально-экономической системы и условий ее функционирования;

·        Подчинение каждого процесса, протекающего в социально-экономической системе.

При этом все организационно-распорядительные методы должны применяться в комплексе, способствуя стабилизации системы.

Организация свойственна любой деятельности и является средством выполнения принятых органами управления ОАО решений. Даже экономические и социально-психологические методы реализуются не сами по себе, а через организационные мероприятия. То есть в процессе организаторской работы применяются административные методы управления. В ОАО они являются средством осуществления других методов, но они могут иметь и самостоятельное значение.

Организационно-распорядительные методы управления

Рисунок 2.1.

Организационно-распорядительные методы управления - это создание и использование организационного механизма, а также применение отдельных способов воздействия, как правило, с использованием соподчиненности работников и административной власти. Отношения соподчиненности заложены уже в самом построении аппарата управления, делят его на руководителей и подчиненных. Такие отношения определяют, кто кому имеет право давать указания и распоряжения о том, что, когда и как делать, подкрепляются обязанностями и ответственностью исполнителей.

Отдельные административные воздействия различаются по форме и содержанию. Формами являются и административные акты - уставы, постановления, правила, положения, инструкции, приказы, распоряжения, указания, рекомендации. Если экономические методы в основном побуждают, то административные, как правило, заставляют. Их применение есть выражение организационных отношений.

Основой для разработки правильных административных методов являются принципы управления и нормы права, а эффективность их применения определяется научной обоснованностью заданий, решений, нормативов, инструкций и их оптимальным сочетанием с другими методами с учетом требований рыночной экономики.

В ОАО "Магазин "Путейный" организационное регламентирование - это наиболее жёсткий и менее гибкий вид воздействия. Его сущность - это юридическое закрепление общих требований и правил поведения в отношении всех или группы объектов. Этот вид воздействия непосредственно связан с осуществлением принципов управления. Так, основные функции и задачи акционерного общества, требования к построению органов управления, порядок планирования регламентируются Уставом.

Организация отделов и служб управленческого аппарата определяется Положением об отделах, службах и органах управления. В этом Положении фиксируются главные задачи и функции; место отдела или службы в структуре управления; их построение; основные права и ответственность коллектива.

Служебное положение, обязанности, права и ответственность каждого должностного лица определяются должностными инструкциями. Они разрабатываются в ОАО на основе Примерных должностных инструкций с учётом конкретных условий и становятся актом, регламентирующим деятельность работника.

В жизни трудового коллектива ОАО "Магазин "Путейный" огромная роль принадлежит морально-этическим категориям, ценностям, представлениям о нормах этики, взаимоотношений между людьми. Целенаправленное формирование общественного мнения, его ориентация образуют необходимые условия для проявления социальной активности общества и личности. Методы формирования и использования общественного сознания, социальной активности, основывающиеся на общественно-значимых морально-этических категориях и ценностях, образуют в совокупности социально-психологические или воспитательные методы управления.

Так как духовная жизнь общества отличается исключительным разнообразием, различны интересы, вкусы и взгляды отдельных групп людей, социально-психологические методы также весьма разнообразны.

Организующая сила коллективного общения в ОАО формирует не только профессиональные качества, но и развивает личность. Тем самым социальная устремленность коллектива органично связывается с морально-этическими нормами поведения отдельного работника. Уровень развития социально-психологических методов управления практически однозначно характеризует уровень развития коллектива как социальной целостности, систему его социальных ориентиров, сложившийся морально-психологический климат.

Методы управления на уровне коллектива наиболее адекватны правилам коллективного поведения, формирования коллективной этики.

Методы управления внутригрупповыми явлениями и процессами действуют на уровне взаимоотношений между членами коллектива или отдельной группы.

Чаще всего руководителю "Магазин "Путейный" приходится решать задачи формирования трудового коллектива, определения путей и направлений его социального развития. Саморазвитие коллектива возможно лишь при тщательном выполнении процедур подбора, расстановки и закрепления кадров, определении перспектив удовлетворения потребностей в творческом труде, удовлетворенности личности (профессиональная учеба, самообразование, самовыражение, развитие творческого потенциала). При подборе кадров в "Магазин "Путейный" учитывают комплекс социально-демографических и профессиональных квалификационных качеств работника, в котором нет, и не может быть, второстепенного и малозначимого, так как предприятие работает в таких условиях, когда даже малейшая ошибка может привести к трагическим последствиям. Руководство "Магазин "Путейный" хорошо понимает, что стабильность коллектива зависит от уровня формального и неформального взаимодействия, интенсивности общения. Однако и интенсивность общения должна быть величиной регулируемой. На предприятии часто проводятся спортивные мероприятия, способствующие не только физическому развитию, но и сплоченности коллектива. Также на предприятии организовываются совместные поездки на природу, а также сезонные поездки для сбора различных видов ягод, и на рыбалку

Методы управления индивидуально-личностным поведением представляют собой скорее искусство, чем науку. Субъектом управления выступает и общество в целом, и коллектив, и главным образом руководитель. В рамках методов управления индивидуально-личностным поведением основным является личный пример. Когда руководитель либо сам демонстрирует образцы нужного поведения, либо указывает на примерных работников. Важнейшее значение приобретает ориентация руководителя на личное достоинство людей, уважение их идейно-нравственных принципов и убеждений. Весьма важен метод ориентирующих воздействий - создание обстановки, условий, направляющих поведение личности к проявлению её лучших созидательных качеств.

В решении задач морально-психологического воздействия на личность и коллектив особая роль принадлежит моральному стимулированию, которое позволяет работникам глубже осознать социальную значимость и необходимость своего труда как нравственного долга перед собой, коллективом и обществом. Методы морального стимулирования призваны обеспечить четкую дифференцированную связь между результатами труда и мерой морального поощрения. При этом моральное поощрение должно быть тесно связано с материальным. Здесь требуются тактичность, высокий профессионализмом руководителя, талант воспитателя.

Моральное стимулирование в ОАО "Магазин "Путейный" включает поощрение, как коллектива, так и личности. Коллективное поощрение активизирует процессы координации, кооперации и взаимопомощи. Поощрение может активизировать и процессы выделения некоторых работников, требует особо тщательных, взвешенных подходов к оценке индивидуального вклада поощряемого работника в общий итог работы, оценки сложившихся в коллективе взаимоотношений.

Необходимо учитывать, что моральное поощрение, не подкрепляемое материально, также быстро теряет свою силу, как и материальное, не сопровождаемое уважением коллектива и общества.

Выводы по главе


ОАО "Магазин "Путейный” было создано министерством торговли СССР в 1983 году в жилом районе Минска, для обеспечения жителей продуктами питания.

В 1994 году было приватизировано. В 1996 году вследствие банкротства предприятие было выставлено на продажу, площадь магазина была куплена и сдана в аренду, в 1997 г. Арендаторы зарегистрировали ОАО "Магазин "Путейный” и выкупили ранее арендованную площадь.

Главной целью ОАО "Магазин "Путейный” является обеспечение эффективности использования имущества, достижения наилучших результатов финансово - хозяйственной деятельности.

Для своей цели ОАО "Магазин "Путейный” осуществляет следующие виды хозяйственной деятельности:

розничная торговля (продуктами питания, вино - водочной продукцией)

предоставление платных услуг физическим и юридическим лицам.

Финансовая деятельность ОАО "Магазин "Путейный” осуществляется в целях увеличения прибыли за счет снижения издержек по закупке, хранению и реализации продукции и повышения качества предоставляемых услуг.

В 1-ом квартале 2010г. выручка выросла на 106 тыс. руб. по сравнению с 1-ым кварталом 2009 года. Прибыль, остающаяся в распоряжении предприятия, увеличилась на 105 тыс. руб.

Оплата труда работников на ОАО "Магазин "Путейный" складывается из:

. Должностного оклада для руководителей и специалистов;

. Доплат за сложность и квалификацию, совмещение профессий, сверхнормативную работу;

. Премии за добросовестный труд и т.д.

Проанализировав систему управления ОАО "Магазин "Путейный", выявлены следующие проблемы:

Текучесть кадров.

Руководители ОАО "Магазин "Путейный" укомплектованы, в основном, из профессионалов прежней административно-командной системы.

Мало внимания уделяется социально-психологическим методам управления.

3. Совершенствование методов управления на ОАО "Магазин "Путейный" в условиях рыночных отношений


3.1 Разработка мероприятий по устранению проблем в структуре управления персоналом в ОАО "Магазин "Путейный"


Для более эффективного управления в ОАО "Магазин "Путейный", необходимо разработать следующие мероприятия по устранению выявленных проблем:

.        Для решения текучести кадров необходимо обеспечить достойные условия и оплату труда, премиальные, оснащение рабочего места, социальные блага и гарантии.

Усовершенствовать профессиональное развитие персонала путем внедрения непрерывного профессионального специального обучения кадров в соответствии с квалификационными требованиями, посредством аттестации и проведения квалификационных экзаменов, а также систематическое обновление кадров путем выборов и конкурсов.

.        Для устранения прежней административно-командной системы, считаю необходимым изменение стиля управления в организации, то есть перейти от авторитарного стиля управления к демократическому. Что в свою очередь отразится на качестве работе служащих.

Такой стиль формирует доброжелательность и открытость взаимоотношений как между руководителем и подчиненным, так и между самими подчиненными. Этот стиль в максимальной степени сочетает в себе методы убеждения и принуждения, помогает каждому работнику четко сформулировать его личные цели, формирует доброжелательность и открытость взаимоотношений как между руководителем и подчиненным, так и между самими подчиненными. Этот стиль в максимальной степени сочетает в себе методы убеждения и принуждения, помогает каждому работнику четко сформулировать его личные цели,

Руководителю следует советоваться с подчиненными, не навязывая им свою волю путём принуждения или вознаграждения.

На устойчивость коллектива в целом, на условия адаптации работников особенно влияет социально-психологический климат в коллективе.

В первую очередь, руководителю следует обратить внимание на атмосферу в коллективе, взаимоотношения между работниками.

А также знать психологию каждого работающего, ведь каждый человек индивидуален. Директор должен найти свой подход к сотруднику, знать их потребности для реализации целей организации.

Благоприятный социально-психологический климат способствует закреплению работников в коллективе.

Социально-психологический метод управления только в том случае способствует закреплению работников, если он сложился на основе ценностей, связанных с решением общественно значимых задач, стоящих перед коллективом.

Эти методы используются к объектам с высокой степенью свободы, это является нелегкой задачей, ведь известно, что приказывать или экономически стимулировать гораздо легче, чем убеждать. А для этого и необходимо как раз знать психологические установки личности, чтобы убеждать.

Регулирование взаимоотношений сотрудников должно происходит посредством положений о структурных подразделениях и должностных инструкций. При управлении текущей деятельностью предприятия должна использоваться властная мотивация (издание приказов, отдача распоряжений, указаний), материальное стимулирование труда работников:

Ø  премиальные по результатам труда;

Ø  использование для отдельных категорий работников сдельной формы оплаты труда.

Развитие у сотрудников чувства принадлежности к организации происходит с помощью формирования корпоративного духа, повсеместного использования корпоративного стиля, широкого использования логотипов кампании.

Среди социально-психологических методов управления персоналом, используемых на предприятии следует так же назвать оптимизацию организации рабочего места, организацию корпоративных праздников, проведение внутриорганизационных конкурсов и др.

 

.2 Мотивация сотрудников в ОАО "Магазин "Путейный"


Наукой управления доказано, что мотивированные сотрудники желают отдавать свое время, компетентность и старания для достижения цели работодателя. В то же время немотивированные сотрудники, наоборот, идут на рабочее место только потому, что не могут найти другого работодателя, проявляют поверхностное отношение к выполняемой работе и допускают пренебрежительные высказывания о своем работодателе. В этих условиях от мотивированных сотрудников предприятие может ждать: высокую продуктивность труда, инициативу, сотрудничество с коллегами и руководством, поддержку изменений, желание расти и развиваться в рамках организации. В свою очередь немотивированные сотрудники способны принести предприятию: ошибки и низкую продуктивность работы, конфликты, сплетни, интриги, обособленность, высокую степень нервозности в процессе изменений, желание поменять работу, поиски другой работы.

Для того чтобы избежать подобных ситуаций, возникающих при отсутствии у работников мотивации, предприятию ОАО "Магазин "Путейный" предлагается последовательная схема действий руководства компании в области мотивации персонала:

.        Учреждение приза "Лучший продавец-консультант недели (месяца, года)" и т.д.

В учреждении в течение недели (месяца, года) будет проводиться учет проданных товаров. При проведении итогов призами будут награждаться работники, которые больше всех продали продукции.

.        Введение системы сдвинутого графика работы.

Работникам ОАО "Магазин "Путейный" будет предоставлена возможность в течение недели (месяца, года) свободно распоряжаться своим рабочим временем, что удобно в быту, устраняет излишнюю напряженность на предприятии в связи с невозможностью в нужное время решить свои проблемы, снимает проблему "самоволок" и скрытую потерю рабочего времени;

.        Введение оплаты за любое рационализаторское предложение.

Принимаются все предложения, и сразу выплачивается небольшое вознаграждение;

.        Программа "Имидж магазина".

Социальная программа по повышению имиджа магазина, достигаемая рекламой в городе и через специальные атрибуты: спецодежду, фирменные знаки, акции милосердия, спортивные команды;

.        Проведение ежегодных конкурсов профессионального мастерства.

Конкурсы проводятся по отдельным массовым профессиям. Призер получает крупный приз и становиться известным всему коллективу;

.        Неформальное общение в коллективе.

Практикование регулярных неформальных встреч коллектива вне работы, которые сплачивают коллектив, позволяют поднять престиж формального лидера;

.        Использование системы профессионального продвижении и ротаций.

Вырабатывание специальной системы повышения квалификации и всего персонала предприятия. Создание специальной профессиограммы, позволяющей каждому работнику видеть свою перспективу;

.        Ежегодное проведение спортивных праздников.

Проведение спортивных соревнований во всех видах спорта, в частности в тех, которые подразумевают коллективную игру. Соревнования проводятся между различными отделами магазина. Подобные мероприятия помогут выработать командную сплоченность и общее мышление.

Подобные мероприятия по мотивации сотрудников в ОАО "Магазин "Путейный" помогут повысить сплоченность персонала, выработать обобщенный стиль мышления, повысить общую производительность труда. Так как чем больше сотрудник будет получать от предприятия, тем больше он захочет отдать взамен.

Изложенные выше предложения по мотивации сотрудников в ОАО "Магазин "Путейный" помогут осознать персоналу магазина:

1.         ради чего приносятся жертвы;

2.         вознаграждая наиболее активных участников, руководство показывает, чего ждет от остальных;

3.         доказывается жизнеспособность выбранного магазином курса;

4.         подрываются позиции тех, кто не хочет прилагать максимум усилий;

5.         сохраняется и укрепляется моральный дух персонала.

Благодаря мотивации можно заметно совершенствовать методы управления персоналом предприятия, в частности ОАО "Магазин "Путейный".

Выводы по главе


Мероприятия по устранению выявленных проблем на ОАО "Магазин "Путейный":

Для решения текучести кадров необходимо обеспечить достойные условия и оплату труда, премиальные, оснащение рабочего места, социальные блага и гарантии.

Для устранения прежней административно-командной системы, считаю необходимым изменение стиля управления в организации, то есть перейти от авторитарного стиля управления к демократическому. Что в свою очередь отразится на качестве работе служащих.

Руководителю следует обратить внимание на атмосферу в коллективе, взаимоотношения между работниками. А также знать психологию каждого работающего, ведь каждый человек индивидуален. Директор должен найти свой подход к сотруднику, знать их потребности для реализации целей организации.

Благоприятный социально-психологический климат способствует закреплению работников в коллективе.

Предприятию ОАО "Магазин "Путейный" предлагается последовательная схема действий руководства компании в области мотивации персонала:

. Учреждение приза "Лучший продавец-консультант недели (месяца, года)".

. Введение системы сдвинутого графика работы.

. Введение оплаты за любое рационализаторское предложение.

. Программа "Имидж магазина".

. Проведение ежегодных конкурсов профессионального мастерства.

. Неформальное общение в коллективе.

. Использование системы профессионального продвижении и ротаций.

. Ежегодное проведение спортивных праздников.

Заключение


Метод управления - способ организующего воздействия субъекта на конкретный объект управления, с помощью которого достигаются цели, решаются поставленные задачи.

Методы управления представляют своеобразную абстракцию, некую возможность действия в процессе управления. Само же управление всегда осуществляется в конкретных формах. Форма - это то, посредством чего абстрактная возможность метода получает выражение, реализуется практически. Форма есть выражение сущности метода. Как правило, любой метод реализуется в формах, которые с определенной долей условности могут быть отнесены к правовым, организационным, либо организационно-техническим.

Основные виды методов управления является экономические, организационно-распорядительные, правовые и социально-психологические.

ОАО "Магазин "Путейный” было создано министерством торговли СССР в 1983 году в жилом районе Минска, для обеспечения жителей продуктами питания.

В 1994 году было приватизировано. В 1996 году вследствие банкротства предприятие было выставлено на продажу, площадь магазина была куплена и сдана в аренду, в 1997 г. Арендаторы зарегистрировали ОАО "Магазин "Путейный” и выкупили ранее арендованную площадь.

Главной целью ОАО "Магазин "Путейный” является обеспечение эффективности использования имущества, достижения наилучших результатов финансово - хозяйственной деятельности.

Для своей цели ОАО "Магазин "Путейный” осуществляет следующие виды хозяйственной деятельности:

розничная торговля (продуктами питания, вино - водочной продукцией)

предоставление платных услуг физическим и юридическим лицам.

Финансовая деятельность ОАО "Магазин "Путейный” осуществляется в целях увеличения прибыли за счет снижения издержек по закупке, хранению и реализации продукции и повышения качества предоставляемых услуг.

В 1-ом квартале 2010г. выручка выросла на 106 тыс. руб. по сравнению с 1-ым кварталом 2009 года. Прибыль, остающаяся в распоряжении предприятия, увеличилась на 105 тыс. руб.

Оплата труда работников на ОАО "Магазин "Путейный" складывается из:

. Должностного оклада для руководителей и специалистов;

. Доплат за сложность и квалификацию, совмещение профессий, сверхнормативную работу;

. Премии за добросовестный труд и т.д.

Проанализировав систему управления ОАО "Магазин "Путейный", выявлены следующие проблемы:

Текучесть кадров.

Руководители ОАО "Магазин "Путейный" укомплектованы, в основном, из профессионалов прежней административно-командной системы.

Мало внимания уделяется социально-психологическим методам управления.

Для решения текучести кадров необходимо обеспечить достойные условия и оплату труда, премиальные, оснащение рабочего места, социальные блага и гарантии.

Для устранения прежней административно-командной системы, считаю необходимым изменение стиля управления в организации, то есть перейти от авторитарного стиля управления к демократическому. Что в свою очередь отразится на качестве работе служащих.

Руководителю следует обратить внимание на атмосферу в коллективе, взаимоотношения между работниками. А также знать психологию каждого работающего, ведь каждый человек индивидуален. Директор должен найти свой подход к сотруднику, знать их потребности для реализации целей организации.

Благоприятный социально-психологический климат способствует закреплению работников в коллективе.

Предприятию ОАО "Магазин "Путейный" предлагается последовательная схема действий руководства компании в области мотивации персонала:

. Учреждение приза "Лучший продавец-консультант недели (месяца, года)".

. Введение системы сдвинутого графика работы.

. Введение оплаты за любое рационализаторское предложение.

. Программа "Имидж магазина".

. Проведение ежегодных конкурсов профессионального мастерства.

. Неформальное общение в коллективе.

. Использование системы профессионального продвижении и ротаций.

. Ежегодное проведение спортивных праздников.

Предложения по мотивации сотрудников в ОАО "Магазин "Путейный" помогут осознать персоналу магазина:

ради чего приносятся жертвы;

вознаграждая наиболее активных участников, руководство показывает, чего ждет от остальных;

доказывается жизнеспособность выбранного магазином курса;

подрываются позиции тех, кто не хочет прилагать максимум усилий;

сохраняется и укрепляется моральный дух персонала.

Благодаря мотивации можно заметно совершенствовать методы управления персоналом предприятия, в частности ОАО "Магазин "Путейный".

Список использованных источников


1.       Абрютина М.С. Экономический анализ торговой деятельности: Учебное пособие. - М.: Издательство "Дело и Сервис", 2009. - 512с.

.         Базаров Т.Ю., Еремина Б.Л. Управление персоналом/ Т.Ю. Базаров, Б.Л. Еремина - М.: ЮНИТИ, 2009. - 554с

3.      Братко Е.И. Основы управленческой деятельности. Учебное пособие. Щелково, 1999. - 95 с.

.        Веснин В.Р. "Основы менеджмента". - М.: "ЮНИТИ", 2002. - 326 с.

.        Гудушаури Г.В., Б.Г. Литвак Управление современным предприятием. - М., 2008.

.        Дашков Л.П., Памбухчияец В.К. Коммерция и технология торговли: Учебник для студентов высших учебных заведений. - 3-е изд., - М.: Издательско-книготорговый центр "Маркетинг", 2009

.        Дементьева А.Г. Современные подходы к управлению человеческими ресурсами. Система управления человеческими ресурсами/А. Г Дементьева // Управление персоналом. - М., 2010. - С.11-43

.        Зайцев Г.Г. Управление персоналом, учебное пособие, М.: "Северо-Запад”, 2001, с.250.

.        Иванова С. Справочник руководителя торгового предприятия/С. Иванова // Управление персоналом. - 2010. - №10. - С.79-82

.        Коротков Э.М. Концепция менеджмента. - М., Дека, 2010.

.        Кибанов А.Я. Управление персоналом: Регламентация труда: Учебное пособие - 3 - е изд. пер. и доп. / А.Я. Кибанов, Г.А. Малид - Заде, Т.А. Родкина. - М.: Из - во "Экзамен", 2008. - 480 с.

.        Маслов Е.В. Управление персоналом предприятия. - М. ИНФРА - М, Новосибирск: НГАЭ и У, 2010.

.        Мескон М.Х., М. Альберт, Ф. Хедоурн. Основы менеджмента. - М.: Дело, 2008.

.        Поршнев А.Г. З.П. Румянцева, Н.А. Соломатин "Управление организацией". Учебник. М.: 2009 год.

.        Разинкова О.П. Управление персоналом в условиях нестабильного производства/ О.П. Разинкова. - Тверь: ТГТУ, 2006. - 144с

.        Федорова Н.В. Система управления персоналом трудового потенциала работника. Методы управления/Н.В. Федорова // Управление персоналом организации. - М., 2008. - С.44-68

Приложения

Приложение А

 

Рисунок 2.1 Схема управления открытого акционерного общества ОАО "Магазин "Путейный”

Похожие работы на - Совершенствование методов управления в условиях рыночных отношений

 

Не нашли материал для своей работы?
Поможем написать уникальную работу
Без плагиата!
Без нейросетей!