Продвижение товаров в торговой организации (на примере ООО 'ВелЭкспо')

  • Вид работы:
    Дипломная (ВКР)
  • Предмет:
    Маркетинг
  • Язык:
    Русский
    ,
    Формат файла:
    MS Word
    323 Кб
  • Опубликовано:
    2013-02-07
Вы можете узнать стоимость помощи в написании студенческой работы.
Помощь в написании работы, которую точно примут!

Продвижение товаров в торговой организации (на примере ООО 'ВелЭкспо')

МИНИСТЕРСТВО ОБРАЗОВАНИЯ И НАУКИ РОССИЙСКОЙ ФЕДЕРАЦИИ

ФЕДЕРАЛЬНОЕ ГОСУДАРСТВЕННОЕ БЮДЖЕТНОЕ ОБРАЗОВАТЕЛЬНОЕ УЧРЕЖДЕНИЕ ВЫСШЕГО ПРОФЕССИОНАЛЬНОГО ОБРАЗОВАНИЯ

"Санкт-Петербургский государственный университет сервиса и экономики"

Институт Торговли и ресторанного бизнеса

Кафедра Менеджмент и коммерция





ДИПЛОМНЫЙ ПРОЕКТ

Тема: Продвижение товаров в торговой организации (на примере ООО "Велэкспо")


Студента Абрамова Ильи Олеговича

Зав. кафедрой д. э. н., проф. Феклистов И.Ф.

Руководитель к. э. н., доц. Трушевская А.А.

Студент Абрамов И.О.


Санкт-Петербург

г.

Оглавление

Введение

Глава 1. Теоретические основы продвижения товаров торговых предприятий

1.1 Характеристика конкурентоспособности торговых организаций

1.2 Стратегии продвижения товара

1.3 Методика оценки экономической эффективности мероприятий по продвижению товаров

Вывод по главе 1

Глава 2. Анализ и оценка системы продвижения товара ООО "ВелЭкспо"

2.1 Общая экономическая и правовая характеристика деятельности организации

2.2 Анализ финансово-экономической деятельности торгового предприятия

2.3 Анализ системы продвижения товаров торгового предприятия

Вывод по главе 2

Глава 3. Разработка мероприятий по совершенствованию системы продвижения товаров

3.1 Мероприятия по совершенствованию системы продвижения товара

3.2 Оценка экономической эффективности мероприятий по совершенствованию системы продвижения товаров ООО "ВелЭкспо"

Выводы по главе 3

Заключение

Список нормативных источников и литературы

Введение


Актуальность темы исследования. Потребность в налаживании коммуникаций с рынком появилась у отечественных предприятий сравнительно недавно. В условиях плановой экономики коммуникационная функция для них не была необходимой, так как сбыт и потребление носили распределительный характер. Переход к рыночной экономике, возникновение конкурентной среды потребовали осуществления более активных действий для обеспечения соответствия спроса и предложения. Зарубежный опыт использования продвижения товара на рынок, а также пример иностранных и небольшого числа отечественных компаний, оккупировавших российский рынок коммуникаций, показал, что применение инструментов продвижения должно и способно приносить реальную отдачу в виде дополнительного дохода или улучшения рыночных позиций. Все это потребовало пересмотреть отношение к продвижению товара на рынок и возродить интерес к изучению методов управления рыночными коммуникациями. Маркетинговые коммуникации необходимы производителям, так как потребители стремятся удостовериться, точно ли удовлетворяет покупаемый товар ту потребность, ради которой он приобретается. В некоторых случаях есть возможность испытать товар до момента его покупки, например, примерив, костюм. Однако в подавляющем большинстве испытать товар невозможно, поэтому покупатель принимает решение на основе разного рода сообщений, которые также меняют личную и общественную позицию покупателей. На решение потребителя может повлиять много аспектов деятельности предприятия-производителя, не связанных с коммерческими характеристиками покупаемого товара, поэтому предприятие вынуждено объяснять свои действия широкой общественности.

Для повышения эффективности мероприятий направленных на продвижение товаров следует рассматривать маркетинговые коммуникации как управление процессом продвижения товара на всех этапах, а именно, перед продажей, в момент покупки, во время и по завершении процесса потребления. При этом коммуникационные программы должны разрабатываться специально для каждого целевого сегмента, рыночной ниши и даже отдельных клиентов.

Система продвижения товара на рынок представляет собой совокупность инструментов направленного комплексного воздействия на внешнюю и внутреннюю среду предприятия, а также составляющих компонентов системы для достижения целей продвижения продукции и соответственно стратегических целей предприятия и решения оперативных задач.

Степень разработанности темы исследования. Этой теме посвящено много научных трудов российских и зарубежных авторов Котлера Ф., Попова С. Г и многих других.

Целью исследования выпускной квалификационной работы является изучение, анализ и оценка особенностей продвижения торгового предприятия.

Для достижения цели исследования в работе решаются следующие задачи:

.        Изучить теоретические аспекты маркетинговых подходов к продвижению услуг;

2.      Выделить специфику и методы продвижения торгового предприятия;

.        Выполнить анализ организационно-экономической и маркетинговой деятельности ООО "Велэкспо";

4.      Разработать рекомендации по совершенствованию  <#"604343.files/image002.gif">

Рис.3 - Схема эффективного и неэффективного расположения молочной продукции

С точки зрения торговых посредников совмещенная продажа сходна с мелкооптовой продажей и требует аналогичного подхода.

Дополнительное количество товара бесплатно. Психологическое воздействие на потребителя гораздо больше, если ему предлагается на 25 процентов больше товара, чем в случае использования 25-ти процентной скидки.

В последние годы все большую популярность за рубежом, да и у нас в стране (среди транснациональных компаний), приобретает практика продвижения интересов фирмы и её торговых марок с помощью ассоциирования компании с каким-либо особым событием (теннисный или шахматный турнир, или фестиваль и др.), или благотворительной акцией. Такие действия получили называние событийного маркетинга. Появился он как ответная реакция фирм на все падающую эффективность традиционной прямой рекламы и изменения в характере потребительского выбора.

По-прежнему значительную роль в продвижении товаров играют персональные продажи, которые в последнее время находят всё большее применение как эффективное средство построения взаимоотношений продавца и покупателя. Персональные продажи представляют собой коммуникации личного характера (лицом к лицу), в ходе которых продавец пытается убедить возможных покупателей приобрести продукты или услуги компании. Особую актуальность использованию личных продаж придает распространение идеологии прямого маркетинга, предполагающей, что для повышения конкурентоспособности и рыночного успеха необходимо стараться максимально приспособить товар к пожеланиям конкретного покупателя. На определенных этапах процесса покупки, особенно на этапах предпочтения, убеждения и покупки, личная продажа становится самым эффективным средством продажи и установления длительных взаимоотношений с клиентами.

Соединение вышеописанных элементов продвижения называется комплексом продвижения. Управление продвижением является составной частью управления маркетингом предприятия и включает: координирование разнообразных элементов комплекса продвижения, определение целей, которые должны быть достигнуты путем применения этих элементов, составление смет затрат, достаточных для реализации этих целей, разработку специальных программ, оценку работы и принятие корректирующих мер в случае, если результаты не согласуются с поставленными целями.

1.2 Стратегии продвижения товара


Отечественный рынок товаров находится в процессе постоянного видоизменения, на сегодняшний момент развития экономики имеются огромные потенциальные возможности его развития. Стратегия продвижения продукта, как одна из наиболее важных стратегий, также имеет большой потенциал и может изменяться в соответствии с изменениями экономической среды.

Для определения стратегии продвижения товаров наиболее существенны следующие обстоятельства. Во - первых, резко различается платежеспособность населения в ряде крупных городов и на остальной территории России. Во - вторых, сложились резкие различия по группам предприятий: наряду с предприятиями высокого технического и технологического уровня, финансово устойчивыми, высокорентабельными большинство предприятий имеют отсталую технологию, устаревшие производственные фонды и соответственно низкую рентабельность. Наконец, чрезмерная дифференциация населения по уровню доходов. Средний размер доходов обеспеченных людей примерно в 12 раз превышает доходы аналогичной по численности группы малообеспеченных.

В таких условиях стратегии продвижения продукта многообразны и даже противоречивы. Причем различные стратегии и их признаки могут принципиально отличаться. Например, признак улучшения платежеспособности населения хотя и действует всегда, но к нему отношение разное. Одни, предприятия считают его главным стимулом дальнейшего увеличения объемов продаж, а другие независимо от платежеспособности населения продолжают ежегодно удваивать оборот или, в крайнем случае, увеличивать его в 1,5 раза.

К известной ранее стратегии, основанной на всевозможных вариантах увеличения спроса, прибавилась принципиально другая стратегия, основанная на экспансии предложений новых товаров. Сущность ее заключается в том, что производители агрессивно продвигают совершенно новые товары или изделия с привлекательными потребительскими качествами.

Стратегия продвижения продукта, основанная на стимулировании спроса также дополнилась новым содержанием.

Она осуществляется по пяти направлениям: улучшение потребительских свойств товаров; учет повышения платежеспособности населения; всесторонняя информация; привлекательная система торговли; анализ рынка.

Сложившийся в последнее время процесс замещения импорта стимулирует рост внутреннего спроса, который определяется спросом со стороны государства, предприятий и населения. Сейчас наблюдается рост по всем трем составляющим.

Современная стратегия продвижения продукта представляет собой системную цепочку, характеризующуюся следующими чертами:

технологическим или строго определенным набором признаков, из которых состоит вся цепочка;

взаимной неразрывной связью всех цепочек - без одного звена не могут существовать другие;

в необходимости замены всей цепочки, начиная от анализа рынка и до условий продаж в торговой точке при смене стратегии;

связью с системной цепочкой всего бизнеса и необходимостью коренных изменений, начиная от эффективности организации производства до стимулирования продаж при существенной смене стратегии продвижения продукта.

Стратегия разрабатывается и реализуется в следующей последовательности [15, 124c.]:

всесторонне анализируют рынок (конъюнктура отечественных и импортных товаров, устойчивость сегмента рынка, емкость и рыночная доля, конкуренция и др.); анализ проводится перед составлением всей системной цепочки и далее постоянно в процессе ее осуществления;

на основании новых информационных технологий разрабатывается модель всей стратегии, которую можно проиграть, изменять в зависимости от условий; составляется сначала пилотный или пробный вариант и апробируется на отдельном магазине или участке, а затем - основной вариант; современные информационные технологии позволяют осуществлять это быстро и перестраиваться в процессе образования цепочки;

составляется окончательная системная цепочка продвижения продукта;

в системной цепочке в первую очередь учитываются меры по улучшению потребительских свойств товара;

определяется критерий достижения успеха, состоящий из строго индивидуального технологического набора признаков, он обеспечивает привлекательность системы торговли и основан на признаках сервиса, цен, качества, форм работы, стабильности поставок, квалификации персонала и др.;

при составлении системной цепочки и критериев достижения успеха учитывается платежеспособность клиентов и перспективы ее изменения;

все ступени охватываются двумя видами информации - внешней по конъюнктуре, конкурентам и внутренней по информационному обеспечению компьютерной и другой связью всех звеньев.

Стратегия продвижения продукта, основанная на экспансии применяется, как правило, компании новой формации, владеющие передовыми технологиями, глобальным информационным обеспечением, новой школой менеджеров. Сущность стратегии заключается в агрессивной политике продвижения на рынок совершенно новых товаров, обладающих уникальными или особенно привлекательными свойствами для потребителей. Эту стратегию проявляют производители товаров, которые одновременно занимаются и торговлей своей продукции.

Многочисленные факты успешного осуществления такой стратегии свидетельствуют о профессионализме исполнителей и потенциальной готовности рынка к такому "натиску" новой продукции. Эта потенциальная готовность возникла в связи с освобождением ниши качественных и разнообразных импортных товаров, которые после кризиса ушли с нашего рынка. Компании, понимая выгодность сложившейся ситуации для замещения импорта, успешно используют и отрабатывают эту стратегию.

Системная цепочка стратегии включает следующую последовательность действий [26, 142c.]:

расширение ассортимента товаров, создание товаров с новыми привлекательными свойствами, более высокого качества; изготавливается опытная партия - одна или несколько, и пробные товары распространяются на рынке по предельно низкой цене при рентабельности не выше 15%;

первая продажа сопровождается мощной рекламной кампанией в различных СМИ, Internet и др.;

после достижения эффекта привычки и вкуса покупателей к новым продуктам питания или изделиям так же агрессивно рынок заполняется серийными партиями продукции, создается ажиотажный спрос на высококачественные товары, предлагаемые по очень низкой цене;

через небольшой срок устанавливаются более высокие цены, обеспечивающие компании рентабельность до 25 - 40%, что позволяет вводить новые технологии и производить собственные инвестиции в сырьевые отрасли; оттока клиентов не наблюдается, так как в данной нише нет альтернативы качественной продукции с новыми потребительскими свойствами;

экспансия в регионы, при этом в регионах внедряется точно такая же новая технология, что и в центре, туда посылаются ведущие топ - менеджеры, а на местах проводится одновременное обучение местного персонала, причем не временное, а создаются постоянно действующие центры по переподготовке кадров, в регионах проводится аналогичная рекламная кампания.

В системную цепочку входит анализ рынка и информационное обеспечение. С самого начала на основе современных информационных систем создается модель всего бизнес - процесса, и ведущие менеджеры проигрывают на ней все возможные варианты. Особое внимание обращается на обеспечение наибольшей вероятности достижения экономической безопасности компании в любой ситуации [14,89c.].

Данная стратегия имеет разновидности, связанные с экспансией предложений и одновременным увеличением спроса. По существу, это смешанный вариант двух основных стратегий продвижения продукта, основанный как на экспансии предложения, так и на стимулировании спроса.

Таким образом, в современных рыночных условиях стратегии продвижения продукта многообразны, различные стратегии и их признаки могут принципиально отличаться. Тем не менее основных стратегий три:

.        Стратегия, основанная на стимулировании сбыта;

2.      Стратегия, основанная на экспансии предложений новых товаров;

.        Смешанная стратегия.

Традиционная стратегия, основанная на стимулировании сбыта, дополнилась новым содержанием. Она осуществляется по пяти направлениям: улучшение потребительских свойств товаров; учет повышения платежеспособности населения; всесторонняя информация; привлекательная система торговли; анализ рынка. В настоящее время в стратегии продвижения продукта любое из направлений осуществления может быть основано на резко отличающихся признаках.

К этой стратегии, основанной на всевозможных вариантах увеличения спроса, прибавилась принципиально другая стратегия, основанная на экспансии предложений новых товаров. Сущность ее заключается в том, что производители агрессивно продвигают совершенно новые продукты питания или изделия с привлекательными потребительскими качествами.

Данную стратегию применяют, как правило, компании новой формации, владеющие передовыми технологиями, глобальным информационным обеспечением, новой школой менеджеров.

1.3 Методика оценки экономической эффективности мероприятий по продвижению товаров


Определение эффективности является необходимым условием правильной организации и планирования деятельности фирмы по продвижению товаров, рационального использования труда и материальных средств, расходуемых на комплекс маркетинговых коммуникаций [6].

Исследование эффективности продвижения товара направлено на получение специальных сведений о сущности и взаимосвязи факторов, служащих достижению целей фирмы с наименьшими затратами средств и максимальной отдачей. Это позволяет отказаться от нерезультативных методов продвижения и определить условия, для которых их воздействие будет оптимальным.

Трудно рассчитывать на успех различных инструментов продвижения, если использующие их сотрудники организации имеют смутное представление о продукте, рынке, конкурентах и т.д. Неуспех значительной части таких мероприятий связан именно с тем, что их создатели начинали "творить", не имея необходимой информации [12,212c.]. Следовательно, сотрудники, осуществляющие меры по продвижению товаров фирмы, должны иметь разностороннее и глубокое представление о самих товарах и обо всем, что с ними связано, чтобы в итоге выйти на перечень основных отличий и достоинств для предлагаемых товаров, условий продажи/сервиса, а также для самой фирмы.

В идеальной ситуации исчерпывающий перечень отличительных достоинств продукции должен быть предоставлен специалистам по продвижению маркетинговым отделом фирмы-клиента. Но, как показывает практика, чаще всего составлять этот перечень им приходится самим.

Анализ эффективности продвижения - заключается в измерении степени воздействия средств продвижения на потребителя до и после реализации фирмой программы маркетинговых коммуникаций. При этом понятие эффективности продвижения имеет два значения: экономическая эффективность и психологическое влияние мер продвижения на покупателя (психологическая эффективность).

Экономическая эффективность продвижения представляет собой экономический результат, полученный от применения одного вида продвижения или их совокупности.

Психологическая эффективность продвижения обозначает степень влияния одного или совокупности видов продвижения на потребителей (привлечение внимания покупателей, запоминаемость, распознаваемость, удовлетворенность покупкой, воздействие на мотив покупки и др.).

Хотя оба эти понятия тесно взаимосвязаны между собой, но критерии оценки их эффективности различны. В первом случае - это объем продаж и другие количественные показатели, а во втором - психологические особенности восприятия потребителями мероприятий по продвижению.

Реклама, как было отмечено ранее, является одним из основных видов продвижения, поэтому экономическую эффективность рекламы можно определить как экономический результат, полученный от применения рекламного средства или организации рекламной кампании. Он обычно определяется соотношением между валовым доходом от дополнительного товарооборота как результата рекламы и расходов на нее. Общее условие экономического результата заключается в том, что валовой доход должен превышать сумму расходов на рекламу.

Аналогичным образом определяется экономическая эффективность мероприятий по стимулированию сбыта.

Основным материалом для анализа экономической эффективности результатов рекламных мероприятий фирмы служат статистические и бухгалтерские данные о росте товарооборота. На основе этих данных можно исследовать экономическую эффективность одного рекламного средства, рекламной кампании и всей рекламной деятельности фирмы в целом. Измерение экономической эффективности рекламы представляет большие трудности, так как реклама, как правило, не дает полного эффекта сразу. Кроме того, рост товарооборота нередко вызывается другими (не рекламными) факторами - например, изменением покупательской способности населения из-за роста цен и т.п. Поэтому получить абсолютно точные данные об экономической эффективности рекламы практически невозможно. Тем не менее, всегда полезно получить ориентировочные результаты, которые помогут избежать крупных маркетинговых и финансовых ошибок.

Для расчета экономической эффективности специалисты в области рекламы используют следующий алгоритм расчета [8.67c.]:

)        Расчет товарооборота под воздействием рекламы

Тд = (Тс х П х Д) / 100, (1)

где Тд - дополнительный товарооборот, вызванный рекламными мероприятиями (руб.); Тс - среднедневной товарооборот до начала рекламного периода (руб.); Д - количество дней учета товарооборота в рекламном процессе; П - относительный прирост среднедневного товарооборота за рекламный период по сравнению с дорекламным (%).

)        Расчет экономического эффекта рекламирования

Э = (Тд х Нт) / 100 - (3р + Рд), (2)

где Э - экономический эффект рекламирования (руб.); Тд - дополнительный товарооборот под воздействием рекламы (руб.); Нт - торговая надбавка за единицу товара (в % к цене реализации); Зр - затраты на рекламу (руб.); Рд - дополнительные расходы по приросту товарооборота (руб.).

Легко допустить, что экономический эффект рекламных мероприятий может быть: положительным - затраты на рекламу меньше дополнительной прибыли; отрицательным - затраты на рекламу выше дополнительной прибыли; нейтральным - затраты на рекламу равны дополнительной прибыли.

)        Расчет рентабельности рекламирования

Р = (П / З) х100%, (3)

где Р - рентабельность рекламирования (%); П - дополнительная прибыль, полученная от рекламирования товара (руб.); З - общие рекламные затраты (руб.), З =3р + Рд.

)        Расчет экономической эффективности рекламы методом целевых альтернатив

К = (Пф / По) х100%, (4)

где К - уровень достижения планируемого уровня прибыли (%); Пф - фактический объем прибыли за период действия рекламы (руб.); По - планируемый объем прибыли за период действия рекламы (руб.).

Оценка психологической эффективности мероприятий по продвижению товара вызывает громадные проблемы. В полной мере они до сих пор не решены. Тем не менее, среди существующих методик определения психологической эффективности мероприятий по продвижению товаров наибольшую достоверность обеспечивают методики, основанные на результатах маркетинговых исследований. Коснемся только той их части, которая относится к определению эффективности рекламы. Такие исследования обычно проводятся до и после выхода рекламы.

Существует три основных метода предварительной оценки рекламы [12,123c.].

Первый из них основан на прямой оценке. В этом случае рекламодатель представляет на рассмотрение группы потребителей альтернативные варианты рекламы и просит дать оценку каждому варианту. Прямые оценки показывают, насколько хорошо реклама привлекает внимание и как она воздействует на потребителей. Хотя этот метод измерения воздействия рекламы несовершенен, но более высокий рейтинг указывает на более эффективную рекламу.

Второй метод относится к так называемой портфельной проверке, когда потребители просматривают или прослушивают подборку рекламных сообщений столько времени, сколько захотят. Затем их просят вспомнить "прокрученные" рекламы и их содержание. Их уровень запоминания показывает способность рекламы выделиться из общей массы, быть понятой и остаться в памяти.

Третий метод называется методом лабораторных проверок. В этом случае для измерения физиологической реакции потребителя используется оборудование, с помощью которого определяются частота сердцебиения, кровяное давление, расширение зрачка и потоотделение. Такими способами измеряют "физическую" силу притягательности рекламы. Однако они непригодны для оценки влияния всей рекламной кампании на убеждения, отношения или намерения потребителя.

В крупных корпорациях наиболее часто применяется метод экспертных оценок, не требующий участия потребителей. В этом случае члены экспертной комиссии в баллах оценивают степень восприятия рекламного обращения.

После выхода рекламы в свет проверка воздействия рекламы на потребителей продолжается. Обычно используется два метода проверки: на запоминание и на распознаваемость.

Во время проверок на запоминание рекламодатель опрашивает людей, прочитавших журнал или посмотревших телепрограмму, и просит их вспомнить все, что они смогут рассказать о производителях и увиденных товарах. Уровень запоминания демонстрирует, насколько долго реклама может удерживаться в памяти.

При проверках на распознавание исследователь просит, например, читателей журнала, указать, что они уже видели раньше. Результаты проверок на распознавание используются для определения воздействия на разные сегменты рынка и для сравнения своей рекламы с рекламой конкурентов.

Оценивается психологическая эффективность рекламы количественно. Чтобы установить уровень влияния кампании на повышение осведомленности о марке или ее узнаваемости, на доверие, предпочтение или намерение совершить покупку, специалист должен, прежде всего, измерить состояние этих факторов до начала кампании. Затем, для определения психологического эффекта, опросить отобранную случайным образом группу потребителей. Если, например, компания намеревалась повысить уровень осведомленности о марке с 20% до 50%, и это произошло, то цель была достигнута; если же реально был получен более низкий уровень (допустим, 35%), то что-то было сделано не так: недостаточный рекламный бюджет, неудачные рекламные обращения, неправильно выбранная целевая аудитория или что-то еще.

По оценкам специалистов оптимальный размер групп потребителей, опрашиваемых с целью выявления эффективности рекламы - 125 человек. При численности меньше 100 человек результаты тестирования недостоверны.

Вывод по главе 1


Продвижение товара - это необходимая и важная деятельность торговых предприятий по планированию, претворению в жизнь и контролю за физическим перемещением материалов и готовых изделий от мест их производства к местам потребления с целью удовлетворения нужд потребителей и получением прибыли.

В составе комплекса маркетинговых мер в общем случае включает: различные виды рекламы; связи с общественностью; средства стимулирования сбыта и сервисную политику; прямые или персональные продажи; организацию участия в выставках и ярмарках; разработку товарного знака; создание фирменного стиля; упаковки; формирование благоприятных личностных отношений между производителями, поставщиками, потребителями и общественностью; работу со средствами массовой информации и др.

Существует ряд стратегий по продвижению товара, а также несколько способов оценки мер по продвижению.

Глава 2. Анализ и оценка системы продвижения товара ООО "ВелЭкспо"


2.1 Общая экономическая и правовая характеристика деятельности организации


ООО "ВелЭкспо" - оптово-розничное торговое предприятие г. Великие Луки. Действует с 13.12.06 на основании выданной лицензии. Общество с ограниченной ответственностью "ВелЭкспо" зарегистрировано по адресу: 182100, Псковская обл, Великие Луки г, Ставского ул, д.28.

ООО "ВелЭкспо" является юридическим лицом, обладающим обособленным имуществом на правах собственности и других предусмотренных законодательством основаниях, организационно - правовая форма собственности - частная.

Предприятие находится на самостоятельном балансе, имеет расчетный и другие счета, включая валютный в учреждениях банков, эмблему, печать, бланки и другие реквизиты.

Генеральный директор ООО - Филимоненкова Кристина Александровна.

"ВелЭкспо" специализируется на продаже молочной продукции предприятий России и Белоруссии. ООО "ВелЭкспо" является дистрибьютором таких брэндов: Молоколамск, Пушкиногорье, Снежок Данон, Вимм Билль Дан, Актимель, Лактис и др.

Продукция поставляется железнодорожным и автомобильным транспортом из России (Москва, Брянск, Белгород, Подольск), и Белоруссии (Минск, Витебск, Гомель, Орша).

Собственностью фирмы являются микроавтобусы, используемые для закупки и развоза продукции по магазинам и складам.

Оборотные средства предприятия: товарные запасы, денежные средства (в кассе и на расчетном счете), краткосрочные финансовые вложения.

Имеются складские помещения для хранения товара, однако, при их нехватке фирма арендует дополнительно складские помещения (обычно заготавливая запасы перед ажиотажным спросом перед праздниками), предоставляется холодильная установка для замороженной продукции.

Главными задачами ООО "ВелЭкспо" являются:

.        Предоставить потребителю качественный и свежий товар;

2.      Расширить точки продаж

.        Сохранять рост прибыли, пропорциональный росту объема продаж

К стратегическим целям ООО "ВелЭкспо" относятся:

.        Увеличение доли рынка;

2.      Повышение качества продукции;

.        Более широкий или более привлекательный спектр предлагаемой продукции;

.        Улучшение репутации у потребителей;

.        Расширение возможностей для роста;

.        Поиск новых более дешевых поставщиков;

.        Повышение прибыли;

.        Повышение объема продаж;

.        Снижение цен.

Миссия ООО заключается в качественном обслуживании розничных потребителей необходимыми товарами, с максимальным удовлетворением потребительского спроса.

Для реализации своих целей ООО "ВелЭкспо" осуществляет следующие виды деятельности:

розничная торговля;

оптовая торговля;

Рынками сбыта продукции являются магазины города Великие Луки и области, а также мелкооптовые склады.

Покупателями являются оптовики, приезжающие из близлежащих районов области и индивидуальные предприниматели г. Великие Луки.

Цена товара формируется в зависимости от того, поставлена ли продукция от местных производителей, либо зарубежных.

Если товар доставлен из Беларуси, то цена формируется с торговой наценкой (от 10%). В итоге цена товара выходит намного дешевле, чем у конкурентов.

В ООО "ВелЭкспо" существует несколько методов донесения товара до покупателя:

. Существует гибкая система скидок для оптовых покупателей, которая составляет от 2 до 10%.

. Широкий ассортимент продукции позволяет выбрать необходимые, исходя из потребностей населения.

. Бесплатная доставка товара до точек реализации (магазинов).

. Предоставление в рассрочку частным лицам при покупке мелких партий товара от 20 кг сроком до одного месяца.

Организационная структура ООО "ВелЭкспо" представляет собой линейно-функциональную систему управления (рисунок 2.1).

Аппарат управления состоит из генерального директора, начальника логистики и директора по продажам.

Рис.4 - Организационная структура управления ООО "ВелЭкспо"

Финансовая служба (бухгалтерия) занимается финансовыми вопросами деятельности предприятия, в том числе и составлением текущих финансовых планов. Главный бухгалтер организации обеспечивает: ведение бухгалтерского учета в соответствии с Положением о бухгалтерском учете и отчетности и другими нормативными документами; составление отчетности.

Главному бухгалтеру предоставлено право подписи документов, служащих основанием для приемки и выдачи товарно-материальных ценностей и денежных средств, а также расчетных, кредитных и денежных обязательств.

Коммерческий директор (директор по продажам) занимается вопросами снабжения и сбыта товара. У него в подчинении находится начальник отдела продаж, занимающийся непосредственно заявками и закупом товаров. Помимо этого, в обязанности коммерческого директора входит отслеживание изменения тенденций на рынке, поиск новых товаров, пользующихся повышенным спросом, поиск новых ниш на рынке в целях расширения сферы деятельности, а также отслеживание действий конкурентов. Данные функции, как известно, выполняют отделы маркетинга, существующие на более крупных предприятиях, однако за неимением такового они возложены частично на весь руководящий персонал и на коммерческого директора в большей степени.

Логистика как явление и как научный подход к решению задач управления все больше входит в нашу жизнь. Наиболее популярные формулы логистического решения транспортных задач в ООО "ВелЭкспо" - это "От двери до двери" и "Точно в срок". Но взаимоотношения с клиентами начинаются не с решением этих задач, а с их постановки, что значительно повышает эффективность найденных решений.

У начальника склада находятся в подчинении лица, заведующие складскими помещениями. Начальник склада занимается текущими вопросами деятельности своих структурных подразделений.

Таким образом, организационная структура ООО "ВелЭкспо" в принципе соответствует ее целям и задачам, что говорит об эффективности работы управления фирмой.

Опыт использования линейно-функциональный структуры управления предприятием показал, что она эффективна, т.к. аппарат управления выполняет рутинные, часто повторяющиеся и редко меняющиеся задачи и функции.

На предприятии работает 24 человека. Форма оплаты труда: фиксированные ставки с выплатой премиальных.

Численность персонала составляет (таблица 2.1):

Таблица 2.1

Штатное расписание ООО "ВелЭкспо"

Категории работников

Количество (чел.)

Средняя заработная плата, руб.

1

Руководящий состав

4

30000 + 3 * 25000 = 105000

2

Бухгалтерия

1

12000*2 = 24000

3

Нач. отдела продаж

1

17000

4

Мерчендайзеры

4

12000 * 4 = 48000

5

Торговые представители

3

12000 * 3 = 36000

6

Водители-экспедиторы

4

15000 * 4 = 60000

7

Кладовщик

2

12000 * 2 = 24000

8

Грузчик

5

10000 * 5 = 50000

Итого:

24

364000


Источник финансирования оплаты труда "ВелЭкспо" - прибыль, полученная в результате хозяйственной деятельности.

В ходе исследования был проведен расчет эффективности системы управления ООО "ВелЭкспо".

. Показатель фактической удельной выручки в расчете на руководящую должность:

У врf = В/ Дpf (5)

В - выручка от продаж торгового предприятия;

Дpf - количество руководящих должностей уровня f.

У врf = 27674/4 = 6918,5 тыс. руб.

. Показатель рентабельности организационной структуры:

Росу =ЧП / Зау (6)

Росу - рентабельность орг. структуры управления;

ЧП - фактически полученная чистая прибыль;

Зау - управленческие расходы затраты на содержание аппарата управления (фонд заработной платы управленческого персонала, расходы на содержание помещений, на приобретение и ремонт технических средств для приема, обработки и передачи управленческой информации и др.)

Росу= 916/112= 8,17 или 717%

В течение 2010-2011гг. в ООО "ВелЭкспо" наблюдался значительный рост управленческих расходов с 96-112 тыс. руб.

2.2 Анализ финансово-экономической деятельности торгового предприятия


Соответствующие показатели приведены в таблице 2.2 Данные таблицы получены на основе анализа форм бухгалтерской отчетности ООО "ВелЭкспо" за 2010-2011 гг.

Таблица 2.2

Основные экономические показатели ООО "ВелЭкспо" за 2010-2011гг.

Показатели

2010 г.

2011 г.

Отн. откл. 2010 г. к 2009 г., %

1

3

4

5

Выручка от продаж, тыс. руб.

26189

27674

5,67

Себестоимость продукции, тыс. руб.

17071

19476

14,09

Среднесписочная численность работников, чел.

22

24

9,09

Производительность труда работников тыс. руб. /чел.

1190,4

1153,1

-3,14

Стоимость основных средств, тыс. руб.

350

356

1,71

Стоимость оборотных средств, тыс. руб.

11468

11232

-2,06

Прибыль от продаж, тыс. руб.

2812

3014

7,18

Рентабельность продаж, %

2,77

3,31

0,54

Валовая прибыль

7473

8172

9,35

Чистая прибыль

725

916

26,34

Из таблицы 2.2 видно, что показатели, характеризующие прибыльность предприятия, увеличиваются. В 2010 году показатели значительно ниже, чем в 2011 это связано с улучшением деятельности ООО "ВелЭкспо".

Квалификационный уровень работников во многом зависит от их возраста, стажа работы, образования и т.д. Поэтому в процессе анализа изучают изменения в составе рабочих по этим признакам.

На основе штатного расписания за 2010-2011 гг. составим таблицу наличия, состава и движения кадров ООО "ВелЭкспо" (см. таблицу 2.3).

Таблица 2.3

Анализ наличия, состава и движения кадров ООО "ВелЭкспо"

Показатель

дек. 10

дек. 11


Чел.

Доля, %

Чел.

Доля, %

1. Численность работающих, всего:

22

100

24

100

в том числе:

 

 

 

 

-административно-управленческий персонал;

4

18,18

4

16,67

-производственный и

13

59,09

15

62,50

 обслуживающий персонал;





-вспомогательный персонал

5

22,73

5

20,83

2. Категории персонала по уровню образования:

 

 

 

 

-с высшим образованием

12

54,55

15

62,50

-со средне специальным

10

45,45

9

37,50






 - со средним образованием

-

-

-

-

3. Категории персонала по





возрастному признаку:





-до 30 лет

18

81,82

21

87,50

-от 30 до 40 лет

3

13,64

2

8,33

-от 40 до 50 лет

1

4,55

4,17

-свыше 50 лет

-

-

-

-

4. Категории персонала по полу:

 

-

 

-

 - женский

5

22,73

5

20,83

 - мужской

17

77,27

19

79,17

5. Принято работников:

-

-

3

12,50

6. Выбыло работников, всего:

-

-

1

4,17

в том числе:

-

-

-

-

-по собственному желанию

-

-

1

4,17

-за нарушение трудовой

-

-

-

-

 дисциплины





 - по сокращению штатов

-

-

-

-

7. Фонд оплаты труда, тыс. руб.

312


364



Как видно из приведенных данных, предприятие использует имеющиеся трудовые ресурсы недостаточно полно. В целом в организации наблюдается стабильность кадрового состава. Преобладает высококвалифицированный персонал. Преобладает мужской персонал. Возраст персонала в большинстве относится к молодому (до 30 лет) и к среднему (30-40 лет).

Фонд заработной платы растет, что говорит о благополучном развитии организации.

Рассмотрим показатели эффективности использования основных средств ООО "ВелЭкспо" (см. таблицу 2.4):

Таблица 2.4

Экономическая эффективность использования основных фондов

Показатели

2010 г.

2011 г.

Отн. откл. 2011 г. к 2010г., %

Среднегодовая стоимость основных производственных фондов, тыс. руб.

26189

27674

5,67

Прибыль от продаж, тыс. руб.

350

356

1,71

Фондоотдача, руб. /руб.

74,83

77,74

3,89

Фондоемкость, руб. /руб.

0,013

0,013

-


Увеличение фондоотдачи в 2011 году и стабильность фондоемкости говорит об эффективном использовании основных средств в рассматриваемом периоде.

Основными источниками информации анализа финансовых результатов являются данные бухгалтерского учёта и бухгалтерской (финансовой) отчётности.

Финансовые результаты фондов ООО "ВелЭкспо", содержатся в формах бухгалтерской отчетности и рассмотрены в таблице 2.5.

Таблица 2.5

Финансовые результаты деятельности предприятия, тыс. руб

Показатели

2010г.

2011г.

Отн. откл. 2011 г. к 2010 г., %

Выручка от реализации продукции

26189

27674

5,67

Себестоимость проданной продукции

17071

19476

14,09

Коммерческие расходы

1024

954

-6,84

Управленческие расходы

96

112

16,67

Прибыль от продаж

2812

3014

7,18

Сальдо операционных доходов и расходов

-

-

-

Сальдо внереализационных доходов и расходов

-

-

-

Прибыль до налогообложения

756

954

26, 19

Налог на прибыль и иные обязательные платежи

31

38

22,58

Чистая прибыль

725

916

26,34


Активная деятельность предприятия в 2011 году привела к росту чистой прибыли на 26%. Можно отметить тот факт, что и в 2009 году деятельность фондов ООО "ВелЭкспо" была успешной, о чем говорит наличие прибыли. Управлением компании был дан правильный путь. Уменьшение коммерческих расходов совместно с увеличением товарооборота говорит о растущем спросе на продукцию.

2.3 Анализ системы продвижения товаров торгового предприятия


Рассмотрим систему продвижения товара на рынок в ООО "ВелЭкспо". Она включает в себя все компоненты оптимальной системы продвижения товара на рынок.

Субъектом системы продвижения товара на рынок выступает ООО "ВелЭкспо". Службы маркетинга на предприятии нет. Решением вопросов маркетинговой деятельности занимается директор по продажам. В подчинении директора находятся торговые представители, которые непосредственно решают вопросы по продвижению товара на рынок.

Система сбора маркетинговой информации является первым этапом маркетинговых исследований. Информация нужна, чтобы определить перспективы развития предприятия, правильно оценить текущую ситуацию, разработать стратегию и тактику поведения предприятия на рынке.

Сбором внешней и внутренней маркетинговой информации занимается директор по продажам. Она представляет собой повседневную оперативную информацию о событиях, происходящих в коммерческой среде бизнеса.

При сборе маркетинговой информации используют следующие методы исследования рынка:

кабинетные исследования - основываются на имеющейся в их распоряжении внешней и внутренней информации о деятельности магазина. При кабинетных исследованиях определяется объем реализованной продукции по периодам и ассортименту продукции, а также анализируются цены на эту продукцию.

ООО "ВелЭкспо" использует традиционный вид стратегии продвижения товара, основанную на стимулировании сбыта. При этом, основными методами продвижения товара являются реклама в средствах массовой информации и газетах.

Рассмотрим медийные средства рекламы и использование их ООО "ВелЭкспо" в своей деятельности (см. таблицу 2.6).

Таблица 2.6

Анализ медиа-средств ООО "ВелЭкспо"

Средство рекламы

Характеристика использования

Радиореклама

Присутствует

Телереклама

Отсутствует

Интернет-реклама

Отсутствует

Печатная реклама

Отсутствует

Реклама в газетах

Сведения о новых товарах


Как видно из таблицы, ООО "ВелЭкспо" не использует всю широту рекламных средств, ограничиваясь лишь минимальными возможностями, что свидетельствует о недостаточно развитой маркетинговой составляющей организации.

Таким образом, основным методом продвижения товара в ООО "ВелЭкспо" является стимулирование сбыта через радиорекламу и рекламу в газетах. К сожалению, в настоящее время этого недостаточно и предприятию нужно искать новые пути решения.

В ООО "ВелЭкспо" используются также средства личной продажи. В частности применяется личный контакт продавца и покупателя, но поощрения продавцов за хорошее обслуживание покупателей не применяются. реклама коммерческий

Положительным моментом в деятельности ООО "ВелЭкспо" по продвижению товара на рынок можно считать использование планирования по продвижению товара на рынок.

Планирование по продвижению товара осуществляет директор по продажам. Оно осуществляется следующим образом. На основе проведенного анализа внешней и внутренней среды, целей продвижения товара и разработанных мероприятий в соответствии с конкретной ситуацией на рынке планируются различные виды деятельности по продвижению товара, которые необходимо осуществить.

Затем осуществляются мероприятия по организации продвижения товара.

Контроль над исполнением мероприятий осуществляет генеральный диреткор.

После контроля директор по продажам осуществляет оценку эффективности мероприятий по продвижению товара на рынок.

Таким образом, на основе анализа системы продвижения товара "ВелЭкспо" было выявлено низкое заполнение средствами продвижения товаров, и поэтому мы предлагаем:

         Оформить все точки продаж соответствующей наружной рекламой;

-        Создать печатные каталоги реализуемой продукции и провести их рассылку предполагаемым клиентам;

         Повысить квалификацию персонала и провести обучение основам маркетинговой деятельности;

         Рассчитать экономическую эффективность предложенных мероприятий.

Вывод по главе 2


ООО "ВелЭкспо" является одним из торговых предприятий г. Великие Луки по продаже молочной продукции. Динамично развивается с 2006 года. В последние годы заметен рост основных экономических показателей деятельности ОО.

Проведенный анализ системы продвижения товаров выявил ряд недостатков в работе ООО "ВелЭкспо".

Замечена низкая активность в использовании различных средств продвижения товаров, используются в основном традиционные и маловлияющие на спрос. В связи с этим были предложены мероприятия по устранению недостатков в работе.

Глава 3. Разработка мероприятий по совершенствованию системы продвижения товаров


3.1 Мероприятия по совершенствованию системы продвижения товара


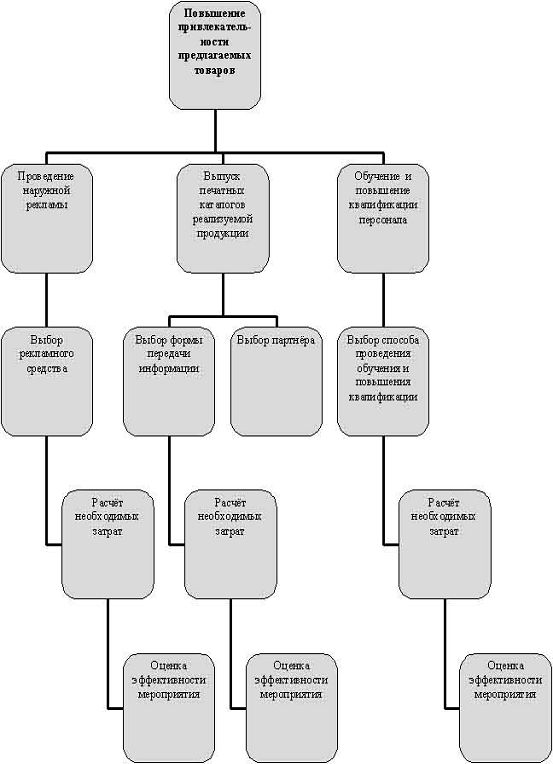
Для внедрения предлагаемых мероприятий разработаем дерево целей, главной целью которого будет повышение привлекательности предлагаемых товаров.

Дерево целей - это структурированная, построенная по иерархическому принципу (распределенная по уровням, ранжированная) совокупность целей экономической системы, программы, плана, в которой выделены генеральная цель ("вершина дерева"); подчиненные ей подцели первого, второго и последующего уровней ("ветви дерева"). Название "дерево целей" связано с тем, что схематически представленная совокупность распределенных по уровням целей напоминает по виду перевернутое дерево.

Преимущества дерева целей состоят в том, что оно позволяет выстраивать взаимосвязи между целями разных уровней, дробить большие цели на этапы, видеть четкую картину системы целей.

Дерево целей связывает воедино долгосрочные и краткосрочные цели, цели из разных областей жизни. Использование этого приема позволит вам создать стратегическую картину вашей жизни. Верхним уровнем дерева целей может выступать ваша миссия или видение.

Рис.  - Дерево целей проекта

Дерево целей, разработанное нами, состоит из пяти уровней. Для каждой цели стоящие ниже неё являются задачами. Достижение главной цели производится путём решения нижестоящих задач от низшей к вышестоящей.

Мероприятие №1:

Следуя этапам формирования рекламной кампании, сформируем предложения для ООО "ВелЭкспо".

. Определение целей. Как правило, в качестве основной цели рекламной кампании предприятия называют увеличение сбыта или поддержание его на прежнем уровне (если планируется повышение цен, и т.п.).

Основная цель разработки рекламной кампании для ООО "ВелЭкспо" - поддержание и увеличение спроса на предлагаемый продукт. При выборе рекламных средств необходимо учесть специфику предлагаемого товара (молочная продукция).

. Вопрос определения целевой аудитории в значительной мере решается на этапе проработки представлений потребителей. Четко сформулированная цель кампании обозначает и целевую группу, и желаемое воздействие, которое на нее должна оказать реклама. Целевой аудиторией в данном случае будет являться население города со средним достатком.

. Подход маркетингового консультирования предусматривает выбор средств и носителей для рекламной кампании на основании данных, полученных от целевой аудитории. Использование вторичных источников (отчетов средств информации, данных рекламных агентств) ограничено, данные подлежат обязательной перепроверке. При выборе учитываются следующие основные факторы:

объем охвата целевой аудитории;

эффективность охвата.

Исходя из рассмотренной информации о возможных видах рекламы, носителями информации мы предлагаем выбрать световую вывеску и баннеры.

. Бюджет рекламы устанавливается предприятиями различными способами. Наиболее распространено планирование "от достигнутого" (т.е. цифра прошлых расходов без изменений переходит в будущее), планирование от сбыта (в % от прошлого или ожидаемого), планирование на основе оценки рекламного бюджета конкурентов. В данном случае, бюджет устанавливается с учётом бюджета конкурентов, а также возможностей и цен на рекламную информацию в городе Великие Луки. Планируемый бюджет рекламной кампании составит 40 тысяч рублей.

. Для рекламной кампании необходимо разработать идею, обращение, оригинал-макет, ролики, и т.д. Это работа творческая, и требует определенного профессионализма. Проведение кампании в едином ключе, повышает ее эффективность.

Действительно качественная рекламная кампания может быть разработана для предприятия, если ее идея основана на конкурентном преимуществе. Процесс коммуникации, которым является реклама, упрощенно может быть представлен следующим образом:

Наиболее полно, без существенных потерь, цепочку от предприятия до потребителя проходят идеи, несущие определенный минимум важной информации. Если таким минимумом будет конкурентное преимущество, цели рекламы, скорее всего, будут достигнуты.

Исполнителями будут выбраны рекламные агенты компании города Великие Луки. Ответственность за составление обращения будет возложена на агентов, так как рекламное сообщение - основа успешной рекламы организации и для этого необходимо прибегать к помощи специалистов в рекламной деятельности.

. Необходимость контроля результатов в рекламе - прописная истина, которой следуют далеко не все предприятия. Между тем, контроль способен реально сэкономить средства даже в "текущем" режиме публикаций рекламы.

Контроль за исполнением необходимо возложить на собственника торгового предприятия.

Наружная реклама - графическая, текстовая <http://ru.wikipedia.org/wiki/%D0%A2%D0%B5%D0%BA%D1%81%D1%82>, либо иная информация рекламного <http://ru.wikipedia.org/wiki/%D0%A0%D0%B5%D0%BA%D0%BB%D0%B0%D0%BC%D0%B0> характера, которая размещается на специальных временных и/или стационарных конструкциях, расположенных на открытой местности, а также на внешних поверхностях зданий, сооружений, на элементах уличного оборудования, над проезжей частью улиц <http://ru.wikipedia.org/wiki/%D0%A3%D0%BB%D0%B8%D1%86%D0%B0> и дорог <http://ru.wikipedia.org/wiki/%D0%94%D0%BE%D1%80%D0%BE%D0%B3%D0%B0> или на них самих.

Иногда к наружной рекламе относятся также рекламные сообщения, размещенные внутри магазинов <http://ru.wikipedia.org/wiki/%D0%9C%D0%B0%D0%B3%D0%B0%D0%B7%D0%B8%D0%BD>/супермаркетов <http://ru.wikipedia.org/wiki/%D0%A1%D1%83%D0%BF%D0%B5%D1%80%D0%BC%D0%B0%D1%80%D0%BA%D0%B5%D1%82> - конструкции POS (point of sale), TPD, экраны и др. но чаще их выделяют в отдельный вид "внутренней" рекламы (indoor-реклама).

Наружная реклама (часто обозначается термином outdoor-реклама или OOH (out of home)) является видом ATL <http://ru.wikipedia.org/wiki/ATL_%28%D1%80%D0%B5%D0%BA%D0%BB%D0%B0%D0%BC%D0%B0%29>-рекламы.

Объекты наружной рекламы, то есть рекламоносители, можно разделить на две основные группы:

·              Сетевые

·              Локальные

Размеры (высота и длина) рекламного изображения называется форматом рекламной поверхности. Сетевые рекламоносители в подавляющем большинстве имеют стандартизованные формат], что позволяет изготавливать рекламные изображения (постеры) стандартных размеров. Наиболее распространенными форматами рекламоносителей являются (высота х ширина):

·              3х6 м (биллборд (рекламный щит)  <http://ru.wikipedia.org/wiki/%D0%91%D0%B8%D0%BB%D0%BB%D0%B1%D0%BE%D1%80%D0%B4>)

·              1.8х1.2 м (сити-формат <http://ru.wikipedia.org/wiki/%D0%A1%D0%B8%D1%82%D0%B8-%D1%84%D0%BE%D1%80%D0%BC%D0%B0%D1%82>)

·              3х1.4 м (пиллар <http://ru.wikipedia.org/wiki/%D0%9F%D0%B8%D0%BB%D0%BB%D0%B0%D1%80_%28%D1%80%D0%B5%D0%BA%D0%BB%D0%B0%D0%BC%D0%B0%29>)

·              2.7х3.7 м (ситиборд <http://ru.wikipedia.org/wiki/%D0%A1%D0%B8%D1%82%D0%B8%D0%B1%D0%BE%D1%80%D0%B4>)

·              5х12, 5х15 м (суперсайт <http://ru.wikipedia.org/wiki/%D0%A1%D1%83%D0%BF%D0%B5%D1%80%D1%81%D0%B0%D0%B9%D1%82>)

Кроме того, рекламоносители подразделяются по типам, названия которых нередко совпадают с названиями форматов, что приводит к определенной путанице. Наиболее распространенные типы рекламоносителей:

·              лазерная реклама <http://ru.wikipedia.org/w/index.php?title=%D0%9B%D0%B0%D0%B7%D0%B5%D1%80%D0%BD%D0%B0%D1%8F_%D1%80%D0%B5%D0%BA%D0%BB%D0%B0%D0%BC%D0%B0&action=edit&redlink=1>

·              крышная установка <http://ru.wikipedia.org/w/index.php?title=%D0%9A%D1%80%D1%8B%D1%88%D0%BD%D0%B0%D1%8F_%D1%83%D1%81%D1%82%D0%B0%D0%BD%D0%BE%D0%B2%D0%BA%D0%B0&action=edit&redlink=1>

·              биллборд (рекламный щит)  <http://ru.wikipedia.org/wiki/%D0%91%D0%B8%D0%BB%D0%BB%D0%B1%D0%BE%D1%80%D0%B4>

·              суперсайт <http://ru.wikipedia.org/wiki/%D0%A1%D1%83%D0%BF%D0%B5%D1%80%D1%81%D0%B0%D0%B9%D1%82>, суперборд <http://ru.wikipedia.org/w/index.php?title=%D0%A1%D1%83%D0%BF%D0%B5%D1%80%D0%B1%D0%BE%D1%80%D0%B4&action=edit&redlink=1>

·              видеоэкран <http://ru.wikipedia.org/wiki/%D0%9C%D0%B5%D0%B4%D0%B8%D0%B0%D1%84%D0%B0%D1%81%D0%B0%D0%B4>

·              призматрон <http://ru.wikipedia.org/wiki/%D0%9F%D1%80%D0%B8%D0%B7%D0%BC%D0%B0%D1%82%D1%80%D0%BE%D0%BD>

·              стела <http://ru.wikipedia.org/wiki/%D0%A1%D1%82%D0%B5%D0%BB%D0%B0>

·              панель-кронштейн <http://ru.wikipedia.org/wiki/%D0%9F%D0%B0%D0%BD%D0%B5%D0%BB%D1%8C-%D0%BA%D1%80%D0%BE%D0%BD%D1%88%D1%82%D0%B5%D0%B9%D0%BD>

·              роллерный дисплей <http://ru.wikipedia.org/wiki/%D0%A0%D0%BE%D0%BB%D0%BB%D0%B5%D1%80%D0%BD%D1%8B%D0%B9_%D0%B4%D0%B8%D1%81%D0%BF%D0%BB%D0%B5%D0%B9>

·              перетяжка <http://ru.wikipedia.org/wiki/%D0%9F%D0%B5%D1%80%D0%B5%D1%82%D1%8F%D0%B6%D0%BA%D0%B0>

·              флаговая композиция <http://ru.wikipedia.org/wiki/%D0%A4%D0%BB%D0%B0%D0%B3>

·              брэндмауэр <http://ru.wikipedia.org/w/index.php?title=%D0%91%D1%80%D1%8D%D0%BD%D0%B4%D0%BC%D0%B0%D1%83%D1%8D%D1%80&action=edit&redlink=1>

·              рекламная сетка или сетка на лесах (облегчённый временный брендмауэр)  <http://ru.wikipedia.org/w/index.php?title=%D0%91%D1%80%D1%8D%D0%BD%D0%B4%D0%BC%D0%B0%D1%83%D1%8D%D1%80&action=edit&redlink=1>

·              электронное табло (бегущая строка)  <http://ru.wikipedia.org/w/index.php?title=%D0%AD%D0%BB%D0%B5%D0%BA%D1%82%D1%80%D0%BE%D0%BD%D0%BD%D0%BE%D0%B5_%D1%82%D0%B0%D0%B1%D0%BB%D0%BE&action=edit&redlink=1>

·              маркиза (рекламный или декоративный козырек)  <http://ru.wikipedia.org/wiki/%D0%9C%D0%B0%D1%80%D0%BA%D0%B8%D0%B7%D0%B0_%28%D0%BD%D0%B0%D0%B2%D0%B5%D1%81%29>

·              вывеска <http://ru.wikipedia.org/wiki/%D0%92%D1%8B%D0%B2%D0%B5%D1%81%D0%BA%D0%B0> (световой короб <http://ru.wikipedia.org/wiki/%D0%A1%D0%B2%D0%B5%D1%82%D0%BE%D0%B2%D0%BE%D0%B9_%D0%BA%D0%BE%D1%80%D0%BE%D0%B1>)

·              рекламные пневмофигуры, мультисферы <http://ru.wikipedia.org/wiki/%D0%A0%D0%B5%D0%BA%D0%BB%D0%B0%D0%BC%D0%BD%D1%8B%D0%B5_%D0%BF%D0%BD%D0%B5%D0%B2%D0%BC%D0%BE%D1%84%D0%B8%D0%B3%D1%83%D1%80%D1%8B,_%D0%BC%D1%83%D0%BB%D1%8C%D1%82%D0%B8%D1%81%D1%84%D0%B5%D1%80%D1%8B>

·              дорожный указатель <http://ru.wikipedia.org/w/index.php?title=%D0%94%D0%BE%D1%80%D0%BE%D0%B6%D0%BD%D1%8B%D0%B9_%D1%83%D0%BA%D0%B0%D0%B7%D0%B0%D1%82%D0%B5%D0%BB%D1%8C&action=edit&redlink=1>

·              сити-формат <http://ru.wikipedia.org/wiki/%D0%A1%D0%B8%D1%82%D0%B8-%D1%84%D0%BE%D1%80%D0%BC%D0%B0%D1%82> - пилоны, остановочные павильоны, HoReCa

·              пиллар <http://ru.wikipedia.org/wiki/%D0%9F%D0%B8%D0%BB%D0%BB%D0%B0%D1%80_%28%D1%80%D0%B5%D0%BA%D0%BB%D0%B0%D0%BC%D0%B0%29>

·              объёмно-пространственная конструкция (увеличенное искусственное изображение людей, животных, предметов)  <http://ru.wikipedia.org/w/index.php?title=%D0%9E%D0%B1%D1%8A%D1%91%D0%BC%D0%BD%D0%BE-%D0%BF%D1%80%D0%BE%D1%81%D1%82%D1%80%D0%B0%D0%BD%D1%81%D1%82%D0%B2%D0%B5%D0%BD%D0%BD%D0%B0%D1%8F_%D0%BA%D0%BE%D0%BD%D1%81%D1%82%D1%80%D1%83%D0%BA%D1%86%D0%B8%D1%8F&action=edit&redlink=1>

·              транзитная реклама <http://ru.wikipedia.org/w/index.php?title=%D0%A2%D1%80%D0%B0%D0%BD%D0%B7%D0%B8%D1%82%D0%BD%D0%B0%D1%8F_%D1%80%D0%B5%D0%BA%D0%BB%D0%B0%D0%BC%D0%B0&action=edit&redlink=1> - реклама на и в общественном транспорте

·              реклама на автомобилях <http://ru.wikipedia.org/wiki/%D0%A0%D0%B5%D0%BA%D0%BB%D0%B0%D0%BC%D0%B0_%D0%BD%D0%B0_%D0%B0%D0%B2%D1%82%D0%BE%D0%BC%D0%BE%D0%B1%D0%B8%D0%BB%D1%8F%D1%85>

·              реклама в лифтах <http://ru.wikipedia.org/w/index.php?title=%D0%A0%D0%B5%D0%BA%D0%BB%D0%B0%D0%BC%D0%B0_%D0%B2_%D0%BB%D0%B8%D1%84%D1%82%D0%B0%D1%85&action=edit&redlink=1>

·              живая реклама <http://ru.wikipedia.org/wiki/%D0%96%D0%B8%D0%B2%D0%B0%D1%8F_%D1%80%D0%B5%D0%BA%D0%BB%D0%B0%D0%BC%D0%B0>

·              реклама на парковках <http://ru.wikipedia.org/wiki/%D0%A0%D0%B5%D0%BA%D0%BB%D0%B0%D0%BC%D0%B0_%D0%BD%D0%B0_%D0%BF%D0%B0%D1%80%D0%BA%D0%BE%D0%B2%D0%BA%D0%B0%D1%85>

·              реклама в метро <http://ru.wikipedia.org/w/index.php?title=%D0%A0%D0%B5%D0%BA%D0%BB%D0%B0%D0%BC%D0%B0_%D0%B2_%D0%BC%D0%B5%D1%82%D1%80%D0%BE&action=edit&redlink=1>

·              штендер <http://ru.wikipedia.org/wiki/%D0%A8%D1%82%D0%B5%D0%BD%D0%B4%D0%B5%D1%80>

·              реклама на заборах <http://ru.wikipedia.org/w/index.php?title=%D0%A0%D0%B5%D0%BA%D0%BB%D0%B0%D0%BC%D0%B0_%D0%BD%D0%B0_%D0%B7%D0%B0%D0%B1%D0%BE%D1%80%D0%B0%D1%85&action=edit&redlink=1>

Плюсы

·              наружную рекламу нельзя выключить/переключить

·              для считывания рекламных сообщений не нужны дополнительные устройства

·              аудитория наружной рекламы возрастает по мере роста автомобилизации/мобильности населения

·              самый дешевый вид рекламы, в расчете на стоимость рекламного контакта (СРТ)

Минусы

·              сложность таргетирования

·              статичность рекламного изображения (кроме экранов, которых немного) и отсутствие звука

·              неоднозначно воспринимается публикой - например, есть мнение, что некоторые конструкции портят внешний вид зданий

Средства наружной рекламы весьма разнообразны. Применительно к городской среде - это различные носители рекламных сообщений, размещаемые на территории города и рассчитанные на визуальное восприятие из городского пространства, а именно: крышные установки, электронные табло, панно, рекламные щиты, мультивизионные установки, кронштейны, маркизы, штендеры, перетяжки и т.п.

Все средства наружной рекламы делят на стационарные и временные и обязательно регистрируют. К стационарным средствам рекламы относят носители рекламных сообщений, имеющие постоянное место размещения. Временные средства наружной рекламы размещаются предприятиями в городской среде в часы их работы. Стационарные средства подразделяют на отдельно стоящие и размещаемые на зданиях и сооружениях. Отдельно стоящие средства наружной рекламы, в отличие от установленных на зданиях, имеют самостоятельный фундамент или участок размещения.

Основным средством наружной рекламы является крупногабаритный плакат. Плакаты на щитовых конструкциях обычно размещаются вдоль оживленных автотрасс и в местах скопления людей и напоминают потребителям о товарах или указывают потенциальным покупателям на места, где они могут совершать покупки.

Мультивизионные установки состоят из расположенных вертикально трехгранных призм, одновременно поворачиваемых электромотором каждые 8 секунд. Таким образом, последовательно появляются 3 разных рекламных сообщения. Еще одним средством наружной рекламы являются электронные табло, которые сегодня имеют широкий диапазон возможностей.

Популярны как демонстрация на маленьком экране "бегущей строки" в одном цвете, так и полноцветное динамическое изображение на крупнометровом экране, созданном на основе многоцветных светоизлучающих элементов, которые позволяют воспроизводить в реальном масштабе времени телевизионные передачи.

Наиболее заметные преимущества таких установок - это большее эмоциональное воздействие на зрителя, смена картинок, их динамика, ярчайшие цвета. Сообщения могут меняться в зависимости от времени суток, дня недели, погоды и т.п. К основной рекламе часто добавляют локальные новости и информацию.

·              Установки на крышах - объемные или плоскостные конструкции, размещаемые выше уровня карниза здания.

·              Настенные панно - средства наружной рекламы, размещаемые на плоскости стен зданий и сооружений в виде изображения, непосредственно нанесенного на стену, или конструкции, состоящей из элементов крепления, каркаса и информационного поля.

·              Кронштейны (или панель-кронштейны) - двусторонние консольные плоскостные конструкции, устанавливаемые на опорах городского освещения, опорах контактной сети или на зданиях.

·              Витрины - остекленная часть фасадов зданий, предназначенная для информации о товарах и услугах. Витрины должны иметь подсветку в темное время суток в соответствии с графиком её включения.

·              Маркизы - козырьки и навесы с нанесенной на них рекламной информацией и размещенные над витринами, входами или проемами зданий и сооружений. Маркизы состоят из элементов крепления к зданию, каркаса и информационного поля, выполненного на мягкой или жесткой основе.

·              Штендеры - напольные конструкции, устанавливаемые непосредственно перед входом в место продаж или указывающие направление к нему. Они удобны тем, что легко переносятся. Штендеры не должны иметь собственного подсвета.

·              Носимые рекламные конструкции - временные средства наружной рекламы, перемещаемые работником без использования технических средств. Эксплуатация носимых рекламных конструкций допускается на тротуарах и в пешеходных зонах.

·              Реклама на ограждениях объектов строительства, уличной торговли, обеспечивающая художественное оформление данных объектов, может быть дана на отдельных щитах, мягком оформлении или сплошной лентой.

·              Реклама на подъемных воздушных шарах аэростатах представляет собой временное рекламное оформление на период проведения праздничных, тематических мероприятий.

·              Реклама в лифтах <http://ru.wikipedia.org/w/index.php?title=%D0%A0%D0%B5%D0%BA%D0%BB%D0%B0%D0%BC%D0%B0_%D0%B2_%D0%BB%D0%B8%D1%84%D1%82%D0%B0%D1%85&action=edit&redlink=1> представляет собой размещение рекламных сообщений в подъемно-транспортном оборудовании жилых домов, офисных центров, других зданиях, открытых для публичного доступа.

·              Медиафасад <http://ru.wikipedia.org/wiki/%D0%9C%D0%B5%D0%B4%D0%B8%D0%B0%D1%84%D0%B0%D1%81%D0%B0%D0%B4> на зданиях - это светодиодный экран, дисплей или поверхность любого размера и формы.

Для размещения наружной рекламы лучше всего обращаться в рекламные агентства и избегать посредников. Только специализирующиеся в этой области организации смогут действительно "продвинуть" ваш продукт на рынке.

Обычно в штате таких агентств работают специалисты по изготовлению рекламы, которые полностью помогут разработать макет в соответствии с общей концепцией рекламного проекта, персонал по изготовлению и установке носителей. Здесь же можно запросить анализ по концентрации той или иной целевой аудитории. Обычно такой подход является залогом успешной торговли.

Поскольку офис ООО "ВелЭкспо" имеет отдельный вход с улицы, то можно разместить вывеску размером 2,300 мм*600мм. В компании "К-Проф" вывеска данного размера, полноцвет с разрешением 360 dpi будет стоить 12.000 рублей плюс согласование с городскими инстанциями 13.000 руб. В таблице 3.1 представлен полный расчет затрат на наружную рекламу.

Таблица 3.1

Расчет затрат на наружную рекламу

Статья затрат

Стоимость, руб.

Изготовление световой вывески

12.000

Изготовление и размещение рекламных баннеров (5 шт.)

5800

Согласование рекламодателей с городскими инстанциями

23.000

Итого:

40.800


Мероприятие №2

Каталоги продукции - это специализированное направление мультимедиа, которое призвано предоставить партнерам и клиентам компании исчерпывающую информацию о перечне продукции и услуг.

Электронный CD-каталог - специальная программа, позволяющая систематизировать описания продукции или услуг, размещенная на материальном носителе (CD или DVD диске). Отличительной особенностью электронного CD-каталога является независимость стоимости тиражирования от объема содержащейся в нем информации.

Наиболее распространенные виды электронных каталогов можно условно разделить на следующие группы:

Справочные электронные каталоги

При работе с большим ассортиментом продукции или услуг возникает необходимость быстрого поиска необходимой информации.

Особенно актуальной эта задача становится в том случае, когда описания по каждой позиции каталога (изображения, схемы, инструкции и т.д.) хранятся в виде отдельных файлов. В отличие от каталога на сайте, справочный электронный CD-каталог работает значительно быстрее и всегда "под рукой".

Интерактивные электронные каталоги с системой заказов

Как правило, интерактивные электронные каталоги с системой заказов применяют компании ориентированные на работу с постоянными заказчиками. Такой каталог сочетает в себе удобство работы и функциональность (как в Интернет-магазине) с высокой скоростью доступа к большому объему справочной информации.

Презентационные электронные каталоги

Презентационный электронный каталог рассчитан на клиентов еще не знакомых с компанией, поэтому его основное назначение - произвести положительное впечатление. В таких каталогах широко используются средства мультимедиа и различные визуальные эффекты. Также презентационные электронные каталоги могут быть использованы при запуске новой коллекции или модельного ряда изделий для того, чтобы подчеркнуть их особенности.

С увеличением перечня продаваемой, поставляемой продукции в компании встает вопрос о форме передачи информации. Бумажные носители - цветные проспекты - ограничены объемом, сроком актуальности, быстро устаревают и дорого обходятся в долгосрочной перспективе при постоянном изменении информации в последних.

Использование современных технологий позволяет разместить на небольшом компакт диске огромное количество информации.

Сотни, тысячи наименований продукции, снабженные подробным описанием, чертежами, трехмерными моделями, фотографическими изображениями, видео и анимационными роликами, виртуальными объектами и панорамными пространствами, становятся подвластны пользователю, помогают производить правильный выбор.

Каталоги продукции снабжены механизмом поиска, что позволяет пользователю - клиенту компании - качественно и быстро находить нужную позицию в перечне продукции.

Каталоги продукции позволяют пользователю, получив компакт диск, обновлять информацию о перечне продукции и ценах на нее через интернет.

Каталоги продукции позволяют компании качественно изменить имидж; улучшить уровень работы с клиентом; увеличить объемы продаж продукции.

Затраты на данное мероприятие представлены в таблице 3.2.

Таблица 3.2

Расчет затрат на создание каталогов

Статья затрат

Стоимость, руб.

Верстка и дизайн каталога

12000

Печать каталогов (200 шт.)

200*363 = 72600

Итого:

84600


В ходе мероприятия планируется также целевая рассылка постоянным клиентам. Первая по значению задача любой компании - наилучшая организация работы с постоянными клиентами с целью максимального развития взаимовыгодных отношений. 90% продаж должны обеспечиваться постоянными клиентами. Значение качественного обслуживания клиентов очевидно и оно соответственно является самым важным элементом всей маркетинговой работы организации.

Постоянные клиенты играют огромную роль в развитии любого бизнеса. Компании, которым удается удерживать много заказчиков, всегда успешны. Их превосходство над конкурентами неоспоримо. Безусловно, превращение клиентов в "постоянных" зависит от массы факторов. Но самый важный из них - фактор обслуживания. Чем выше уровень обслуживания клиентов в компании, тем больше постоянных клиентов.

Развитие рынка означает необходимость сотрудничества с постоянными клиентами. Клиентская база - это и целенаправленность усилий, и возможность планирования, и, как результат - большая отдача от вложенных средств.

Мероприятие №3

Обучение персонала - основной путь получения профессионального образования. Это целенаправленно организованный, планомерно и систематически осуществляемый процесс овладения знаниями, умениями, навыками и способностями общения под руководством опытных преподавателей, наставников, специалистов, руководителей и т.п.

Обучение - метод подготовки персонала, направленной на повышение эффективности работы организации. Оно позволяет:

повысить эффективность и качество работы;

сократить потребность в контроле;

быстрее решить проблему кадров (обучение привлекает нужных людей);

сократить текучесть и затраты, вызванные ею.

Профессиональное обучение делится: производственное и теоретическое.

Производственное обучение. Все работы выполняемые рабочим любой профессии и квалификации, можно разделить на несколько групп. В каждой из них используются одинаковые или сходные трудовые операции или приемы. Комбинируя типичные операции или приемы, работник выполняет работу по своей специальности.

При производственном обучении инструктор передает свой опыт, а обучаемый воспринимает этот опыт - учится работать. По ходу своего обучения инструктор предоставляет обучаемому все большую самостоятельность, переходя от объяснений к текущим замечаниям, напоминаниям и советам.

Производственное обучение сопровождается теоретическим обучением, при котором изучаются основы технических знаний, необходимые для сознательного выполнения производственных работ и помогающие в дальнейшем рабочему в производственном росте. Они дают обучаемому знания технологии, понимания смысла и правил выполнения работы.

Повышение квалификации дает возможность занятия более высоких должностей, повышает уверенность в себе, профессиональную гордость, позволяет выполнять более сложную работу.

В подготовке по повышению квалификации кадров современные программы имеют цель научить людей самостоятельно и системно мыслить, решать сложные проблемы, осуществлять предпринимательский подход делу, работать в команде. Они дают знания, выходящие за пределы должности, и вызывают желание учиться дальше.

Подготовка новых рабочих (не имевших ранее профессии) осуществляется на предприятии по индивидуальной, групповой и курсовой формам обучения, включающим не только производственное обучение, но и изучение теоретического курса в объеме, обеспечивающем освоение профессиональных навыков начальной квалификации, необходимых в условиях механизированного и автоматизированного производства.

Сроки такого обучения составляют 3 - 6 месяцев в зависимости от сложности профессии и специальности. Заканчивается обучение сдачей квалификационного экзамена и присвоением рабочему определенного тарифного разряда.

При индивидуальной форме подготовки каждый обучающийся прикрепляется к высококвалифицированному рабочему, мастеру или другому специалисту либо включается в состав бригады, где его производственным обучением руководит бригадир или другой член бригады. Теоретический курс индивидуальной подготовки изучается обучающимся самостоятельно.

При групповой форме обучающиеся объединяются в учебные бригады и выполняют работу согласно учебной программе под руководством бригадиров-инструкторов.

Курсовая форма подготовки используется для обучения рабочих особо сложным профессиям, требующим значительного объема теоретических знаний и освоения различного вида работ, которыми невозможно овладеть на рабочем месте.

Теоретическое обучение при этом производится в учебно-курсовых комбинатах, на постоянно действующих курсах, создаваемых отраслевыми министерствами, а также в вечерних отделениях ПТУ. В настоящее время подготовка кадров предприятиями проводится и по традиционным профессиям, не связанным непосредственно со спецификой продукции самого базового предприятия.

Управление процессом переподготовки работников предполагает:

определение масштабов переподготовки и факторов, влияющих на нее;

выбор форм переподготовки с учетом достижения нужного результата с минимизацией средств на ее проведение;

проведение социологических исследований среди высвобождаемого контингента работников, подбор рационального сочетания прежней и новой профессий как условия выработки программы и метода обучения.

Переподготовка кадров проводится за счет средств, относимых на себестоимость продукции. Кроме того, источником финансирования выступают специально создаваемые в службах занятости фонды, часть которых может быть передана на предприятия для переподготовки кадров в рамках программ занятости населения на данной территории.

При расчете средств, необходимых на переподготовку кадров, должны учитываться не только затраты на сам процесс обучения (на оплату педагогов, учебные расходы, на материалы и т.д.), но и материальное обеспечение работников в процессе их переподготовки.

Если рабочий осваивает смежные профессии, т.е. находящиеся в тесной связи с основной, относящиеся к комплексу взаимосвязанных работ, на выполнении которых начинает специализироваться рабочий (работник), это можно рассматривать как повышение его квалификации

Если же осваиваются далекие друг от друга профессии, как предпосылки внутризаводского движения рабочих, такое обучение ближе к переподготовке кадров.

Обучение включает в себя практические занятия на рабочем месте, проводимые передовиками, а также теоретические занятия, проводимые специалистами.

Курсы целевого назначения создаются непосредственно на предприятиях для изучения новой техники, оборудования, технологии, техники безопасности, прогрессивных форм организации труда. Их задача - краткосрочное обучение вновь принятых на предприятие квалифицированных рабочих с тем, чтобы в течение первого месяца работы на предприятии они могли усвоить особенности технологических процессов.

На курсах повышения квалификации персонал ООО "ВелЭкспо" приобретет навыки создания и продвижения товаров и услуг с помощью инструментов маркетинга, рекламы и PR.

Курс является комплексным и прикладным. Он рассчитан на менеджеров, будущих специалистов по маркетингу, специалистов, связанных с продвижением товаров и услуг.

Один из путей совершенствования системы подготовки, переподготовки и повышения квалификации кадров предприятия является - переход от сложившейся практики периодического обучения к непрерывному пополнению и обновлению знаний. Поэтому повышение квалификации руководителей, специалистов и служащих должно стать составной частью государственной системы непрерывного образования с подключением сюда системы высшего и среднего специального образования страны.

Следующим путём по совершенствованию организации подготовки, переподготовки и повышения квалификации кадров предприятия является улучшение работы по профессиональной ориентации. Профессиональная ориентация необходима для того, чтобы вовремя заметить и развить потенциальные возможности молодёжи к труду, чтобы растить таланты в различных областях науки и техники, производства и культуры, чтобы обеспечить защищённость молодёжи в условиях рыночной экономики.

Главная задача повышения квалификации руководителей и специалистов - обеспечить быструю реализацию новых научных, технических, организационных и экономических идей в практику деятельности предприятия (организации, фирмы).

Повышение квалификации руководителей и специалистов будет более эффективным при соблюдении принципа преемственности обучения и последующего рационального использования кадров с учетом приобретенных ими знаний, умений, навыков и способов общения. Чтобы повысить ответственность и заинтересованность кадров в непрерывном повышении своей квалификации, необходимо обеспечить взаимосвязь результатов повышения квалификации, аттестации, должностных перемещений и оплаты труда работников с качеством знаний и эффективностью их практического использования.

Основным направлениям повышения квалификации является способ повышения эффективности работы любой организации. Одним из подходов повышения квалификации кадров является - традиционный подход. Он более эффективен - в том плане, что для его претворения в жизнь не требуется кардинальной перестройки структуры компании.

Вопросы повышения квалификации руководителей, специалистов и служащих являются в настоящее время одной из самых актуальных тем современного бизнес-образования. В качестве эталона следует разрабатывать профессиограмму руководителям, специалистам и служащим. Идеальный руководитель должен обладать следующими качествами:

высокий уровень коммуникабельности;

высокий уровень самоконтроля;

способность вести переговоры, убеждать собеседника;

позитивное мышление;

оптимизм;

Проведение курсов по повышению квалификации руководителей, специалистов и служащих требует серьезной работы и подготовки, существенных финансовых вложений, прочных деловых связей в кадровом сообществе, где будет проводиться учеба.

Повышение квалификации является взаимообусловленным процессом, оказывающим влияние, как на эффективность труда, так и на качество кадрового потенциала компании, что находит проявление в следующем:

в процессе обучения происходит повышение способности персонала адаптировать к изменяющимся экономическим условиям, что обеспечивает организацию повышение ценности находящихся в ее распоряжении человеческих ресурсов;

обучение работников позволяет организации более успешно решать проблемы, связанные с новыми направлениями деятельности и поддерживать необходимый уровень конкурентоспособности, что находит проявление в повышении качества обслуживания клиентов и эффективности труда персонала, сокращении издержек;

повышение квалификации сопровождается ростом приверженности персонала своей организацией, также снижением текучести кадров;

обучение позволяет поддерживать и распространять среди сотрудников основные ценности и приоритетные организационной культуры, пропагандировать новые подходы и нормы поведения, призванные поддерживать организационную стратегию.

расширение карьерных перспектив как внутри, так и за пределами организации;

более высокую удовлетворенность своей работой;

повышение самооценки;

повышение квалификации и профессиональной компетентности.

Таким образом, повышение квалификации работников в современных условиях становится неотъемлемой составляющей процесса управления организацией.

Вместе с тем современная система бизнес-образования исходит из того, что качество обучения персонала для любой организации самым непосредственным образом связано с качеством управления, а значит, и с эффективностью работы компании, и с уровнем её конкурентоспособности. Особенно возрастет роль обучения в условиях организационных изменений, когда старые подходы к работе, старые управленческие схемы не только становятся менее действенными, но часто оказывают отрицательное воздействие на эффективность труда.

В то же время как повышение квалификации, как и приобретение знаний, навыков, умений и способов общения, позволяет достичь цели за более короткий срок, поскольку направлено на последовательное совершенствование профессиональных знаний и рост мастерства по имеющейся у работников профессии.

Особенность повышения квалификации состоит еще и в том, что слушатели, уже обладая определенными знаниями и практическими навыками выполнения работ, могут в силу этого критически относиться к учебному материалу, стремясь получить именно то, что им, прежде всего, нужно для производственной деятельности.

Повышение уровня подготовки, переподготовки и повышения квалификации рабочих кадров ведёт к росту эффективности производительности труда. Это заметно как на уровне отдельного рабочего, так и рабочих коллективов.

Повышение квалификации позволит сотрудникам ООО "ВелЭкспо":

         собирать и анализировать информацию, необходимую для анализа текущего и потенциального положения компании на рынке;

-        анализировать текущую ситуацию на рынке, проводить SWOT-анализ, сопоставлять действия конкурентов со стратегией своей компании;

         выполнять расчеты и действия, необходимые для краткосрочного и долгосрочного планирования;

         работать с интернет-сообществом;

         составлять медиаплан;

         выбирать наиболее релевантные каналы коммуникаций с целевой аудиторией;

         выстраивать долгосрочные отношения с потребителями.

Затраты на данное мероприятие составят 105 900 руб. и представлены в таблице 3.3.

Таблица 3.3

Смета затрат на повышение квалификации сотрудников ООО "ВелЭкспо"

Статья затрат

Стоимость, руб.

Обучение 4 сотрудников

42 400

Командировочные расходы

2000

Повышение зар. платы обученным сотрудникам

96 000

Итого:

140 400


Организация и проведение вышеизложенных мероприятий позволит достичь максимального положительного эффекта, но для его полноты рекомендуется проводить все мероприятия в совокупности.

3.2 Оценка экономической эффективности мероприятий по совершенствованию системы продвижения товаров ООО "ВелЭкспо"


Информация, полученная при оценке эффективности, представляет ценный источник сведений для работы по совершенствованию качества, как содержания, так и формы организации корпоративной культуры, а значит, способствует улучшению в целом культуры торгового предприятия.

Эффективность проведенных мероприятий может быть:

-       экономической;

-       социальной;

Социальная эффективность определяется степенью удовлетворения потребителей, способностью сформировать определенные навыки, обычаи, традиции, повысить общий уровень культуры и т.д.

Экономическая эффективность оценивается в первую очередь по степени влияния конкурентоспособности на объем товарооборота. Она показывает, какая дополнительная прибыль получена в результате улучшения системы продвижения предприятия.

Рассчитаем эффективность каждого мероприятия в отдельности, а затем общую эффективность проведенных мероприятий.

1)      Создание наружной рекламы

Планируемое увеличение товарооборота на данном этапе составит 0,7%.

Т.е. дополнительный объем продаж составит: 27674*0,007 = 193,718 тыс. руб.

Следовательно, рентабельность проекта будет составлять:

Дополнительный объем / затраты на проект = 193,718/40,8= 4,7 или 470%.

Мероприятие эффективно и приносит 4,7 руб. выручки с 1 руб. затрат.

2)      Создание каталогов

Планируемое увеличение товарооборота на данном этапе составит 1,2%.

Т.е. дополнительный объем продаж составит: 27674*0,012 = 332,088 тыс. руб.

Следовательно рентабельность проекта будет составлять:

Дополнительный объем / затраты на проект = 332,088/84,6 = 3,9 или 390%.

Мероприятие эффективно и приносит 3,9 руб. выручки с 1 руб. затрат.

3)      Повышение квалификации сотрудников

Планируемое увеличение товарооборота на данном этапе составит 1,5%.

Т.е. дополнительный объем продаж составит: 27674*0,015 = 415,11 тыс. руб.

Следовательно рентабельность проекта будет составлять:

Дополнительный объем / затраты на проект = 415,11/140,4 = 2,9 или 290%.

Мероприятие эффективно и приносит 2,9 руб. выручки с 1 руб. затрат.

Для подсчета совокупной экономической эффективности мероприятий по повышению конкурентоспособности торгового предприятия нами составлена сводная таблица 3.4 затрат и прибыли.

Таблица 3.4

Затраты и доходы от проведения мероприятий по совершенствованию системы продвижения товаров ООО "ВелЭкспо"

Мероприятие

Доход, тыс. руб

Затраты, тыс. руб

Создание наружной рекламы

193,718

40,8

Создание каталогов

332,088

84,6

Повышение квалификации персонала

415,11

140,4

Итого

940,916

265,8


Таким образом, планируемая прибыль от проведения всех мероприятий составит: 940,916 - 265,8= 675,116 тыс. руб.

Рентабельность проекта составит: = 940,916/265,8=3,53 руб. выручки с 1 рубля затрат.

Подводя итоги мероприятий, можно сделать вывод, что предлагаемые мероприятия имеют большое значение для исследуемого предприятия, так как несут положительную экономическую и социальную эффективность.

Рассматриваемое торговое предприятие расширяет свой сбыт на рынке г. Великие Луки, повышает свою привлекательность и повышает прибыль.

Наши исследования показали, что продвижение товаров является одной из важнейших интегральных характеристик, используемых для анализа экономической ситуации торгового предприятия. Как правило, ее применяют в качестве критерия оценки и эффективности экономической деятельности хозяйствующих субъектов.

 

Выводы по главе 3


Действующая на предприятии ООО "ВелЭкспо", система продвижения товаров обладает рядом недостатков. В связи с этим для устранения выделенных недостатков и повышения прибыльности предприятия предложена система мер, которая включает следующие мероприятия:

-        Оформление точек продаж соответствующей наружной рекламой;

-        Создание печатных каталогов реализуемой продукции;

         Повышение квалификации.

Проведенный расчет эффективности показал что мероприятия несут экономический и социальный эффект, а значит целесообразны к применению и внедрению на объекте дипломного проекта.

Заключение


Для привлечения покупателей, увеличения продаж, поддержания и укрепления имиджа предприятия, продавцы применяют различные средства продвижения товара на рынок. Необходимость продвижения товара на рынок обусловлена потребностью потребителя в информации, позволяющая ему принять решение о покупке товара. Для предприятия-производителя необходимость продвижения товара на рынок обусловлена тем, что он заинтересован, чтобы потребители приобрели именно его товар, для чего он применяет различные средства продвижения.

В некоторых случаях есть возможность испытать товар до момента его покупки, например, примерив, костюм. Однако в подавляющем большинстве испытать товар невозможно, поэтому покупатель принимает решение на основе разного рода сообщений. При внедрении системы продвижения товара на рынок предприятию необходимо знать, на какой стадии принятия решения о покупке товара находится потребитель, и какой информацией он преимущественно пользуется.

Продвижение товара на рынок - это совокупность различных видов деятельности по доведению информации до потенциальных потребителей, о достоинствах товара, деятельности предприятия, позволяющих успешно вывести товар на рынок и создающих лояльность потребителей к предприятию.

Система продвижения товара на рынок представляет собой совокупность инструментов направленного комплексного воздействия на внешнюю и внутреннюю среду предприятия, а также составляющих компонентов системы для достижения целей продвижения продукции и соответственно стратегических целей предприятия и решения оперативных задач.

Система продвижения товара на рынок включает в себя следующие компоненты: субъект системы продвижения товара, систему маркетинговой информации, анализ внешней и внутренней среды, оценку системы продвижения товара, формирование целей системы продвижения товара, выбор средств для достижения и реализации целей, виды деятельности по продвижению товара на рынок, планирование мероприятий по продвижению товара на рынок, организацию и контроль исполнения, предмет продвижения (товар), объект системы продвижения (целевая аудитория).

В результате управления системой продвижения товара на рынок исследуется, анализируется и оценивается существующая система продвижения товара, как самим предприятием, так и другими предприятиями, заинтересованными в системе продвижения товара. В результате внедряются новые или корректируются существующие виды деятельности по продвижению товара на рынок с учетом существующей рыночной ситуации.

Основными видами деятельности по продвижению товара на рынок являются: реклама, стимулирование сбыта, связи с общественностью и публикации в прессе, личная продажа, прямой маркетинг.

Предприятия в процессе работы используют несколько или все виды деятельности по продвижению товара на рынок, это способствует созданию более эффективной политики в области продвижения товара.

В заключительной части дипломного проекта, определяются пути повышения системы продвижения анализируемого предприятия.

Среди путей повышения торгового предприятия были выделены:

-        Оформление точек продаж соответствующей наружной рекламой;

-        Создание печатных каталогов реализуемой продукции;

         Повышение квалификации.

Результатом выполнения мероприятий по повышению системы продвижения будут:

поддержание низкого уровня издержек обращения;

рост товарооборота;

увеличение суммы прибыли и уровня рентабельности;

повышение доли торгового предприятия в рамках своего целевого сегмента.

Список нормативных источников и литературы


1.      Федеральный закон от 26.07.2006 №135-ФЗ (ред. от 18.07.2011)"О Защите Конкуренции".

2.      Федеральный закон от 24.07.2007 г. № 209-ФЗ "О развитии малого и среднего предпринимательства в Российской Федерации".

.        Закон РФ от 07.02.1992 N 2300-1 (ред. от 18.07.2011)"О защите прав потребителей"

.        Федеральный закон от 28.12.2009 N 381-ФЗ (ред. от 23.12.2010)"Об основах государственного регулирования торговой деятельности в Российской Федерации"

.        Федеральный закон Федеральный закон "О рекламе" от 13.03.2006 N 38-ФЗ. / Справочная правовая система "Гарант".

.        Закон РСФСР от 22 марта 1991 г. №948-I (ред. от 26.07.2006)"О конкуренции и ограничении монополистической деятельности на товарных рынках". / Справочная правовая система "Гарант".

.        Закон РФ от 7 февраля 1992 г. № 2300-I (ред. от 23.11.2009)"О защите прав потребителей". / Справочная правовая система "Гарант".

.        Указ Президента РФ от 29 января 1992 г. №65 "О свободе торговли". / Справочная правовая система "Гарант".

.        Антикризисный маркетинг. / Под ред. проф. Желобова В.И. - М.: Маркетинг, 2008. - 344 с.

.        Абрамова Г.П. Управление конкурентоспособностью: вопросы и ответы. - М.: Инфра-М, 2007. - 373 с.

.        Акулич И.Л. Основы конкурентоспособности предприятия. - М.: Инфра-М, 2008. - 432 с.

.        Амбросов В.В. Маркетинг: стратегия и практика фирмы. - М.: Финстатинформ, 2006. - 341 с.

.        Багаутдинов Р.С. Анализ конкурентоспособности предприятия: Учебник для ВУЗов. - М.: Экономика, 2008. - 376 с.

.        Босоргин Т.Л. Маркетинг: оценка конкурентных преимуществ предприятия. - М.: Инфра-М, 2007. - 428 с.

.        Бассовский А.С. Основы менеджмента. - СПб.: Книжник, 2008. - 452с.

.        Бригхем Ю., Гапенски Л. Финансовый менеджмент. - СПб.: Экономическая школа, 2004. - 352 с.

.        Брейли Р., Майерс С. Принципы корпоративных финансов. - М: Олимп - Бизнес, 2005. - 511 с.

.        Виханский О.С. Основы управления предприятием: Учебное пособие. - М.: Гардарика, 2008. - 496 с.

.        Герасимов Н.В., Осокин Р.В. Основы маркетинга. - М.: Перспектива, 2007. - 342 с.

.        Говорков А.И. Маркетинговые исследования: современная практика. - СПб.: Книжник, 2007. - 360 с.

.        Голубков Е.П. Маркетинговые исследования: теория, методология и практика. - М: Финпресс, 2003. - 356 с.

.        Глухов А.Б. Оценка конкурентоспособности товара и способы ее обеспечения. - М.: Маркетинг, 2008. - 328 с.

.        Деркачев А.А. Управление организацией. - М: Инфра-М, 2007. - 341 с.

.        Дж. Ван Хорн, Остиен М. Основы управления предприятием. - М.: Финансы и статистика, 2006. - 620 с.

.        Иванов В.Н., Выскребцев В.А. Основы управления отечественными предприятиями. - М.: Макцентр, 2007. - 425 с.

.        Козлов В.А. Управление системой маркетинга на предприятии. - М.: ЮНИТИ, 2006. - 268 с.

.        Котлер Ф., Армстронг Г., Сандерс Дж., Вонг В. Основы маркетинга. - СПб.: Книжник, 2006. - 546 с.

.        Копылов Д.И. Маркетинг: основы формирования конкурентных преимуществ предприятия. - СПб.: Печатник, 2008. - 267 с.

.        Крылова Г.Д. Современный практикум по маркетингу: ситуационные задачи и тест - контроль: Учебное пособие. / Под. ред. акад. Романова А.М. - М.: Инфра-М, 2005. - 284 с.

.        Маркетинг. / Под ред. проф. Уткина Э.А. - М: Ассоциация авторов и издателей "ТАНДЕМ", 2006. - 320 с.

.        Маркетинг: Учебник. / Под ред. Красильникова С. и другие. - М.: Банки и биржи, ЮНИТИ, 2007. - 580 с.

.        Маркетинг на отечественных предприятиях. / Под ред. Завьялова М.И. - М.: ЮНИТИ, ДАНА, 2008. - 317 с.

.        Маркетинг: Учебник для вузов. / Эриашвили Н.Д., Ховард К., Цыпкин Ю.А. и другие. - М.: ЮНИТИ-ДАНА, 2006. - 256 с.

.        Матвеева Е.А. Новое понимание маркетинга. - Калининград: КГИММ, 2008. - 396 с.

.        Михайлина Л.М. Методические указания к разработке маркетингового плана фирмы. - М.: Маркетинг, 2006. - 142 с.

.        Моряков П.Р. Маркетинг: ситуация и примеры. - М., ЮНИТИ ДАНА, 2008. - 467 с.

.        Огарков Р.С. Основы менеджмента и маркетинга. - М: Инфра-М, 2007. - 426 с.

.        Оценка бизнеса: Учебник. / Под ред. проф. Грязновой А.Г., проф. Федотовой М.А. - М.: Финансы и статистика, 2005. - 429 с.

.        Савицкая Г.В. Анализ хозяйственной деятельности предприятия. - Минск: Новое знание, 2003. - 668 с.

.        Соловьев Б.А. Управление маркетингом: 17-ти модульная программа для менеджеров "Управление развитием организации". Модуль 13. - М.: Инфра-М, 2004. - 357 с.

.        Сокол А.С. Тайны бизнеса: управление организацией. - Киев: Уфи-МБ, 2006. - 317 с.

.        Тергаев Ю.П. Современное предприятие: конкурентоспособность за счет маркетинга. - М.: Высшая школа бизнеса, 2006. - 138 с.

.        Уваров П.Р. Управление конкурентоспособностью фирмы. - М: Перспектива, 2008. - 516 с.

.        Фахрутдинов Р.С. Основы маркетинга: Учебник. - СПб.: Книжник, 2008. - 288 с.

.        Финансы предприятий. / Под ред. Крупинина Д.А. - М.: Финансы и статистика, 2007. - 394 с.

.        Хадсон К.Л. Организация и управление несостоятельным предприятием. - М.: Инфра-М, 2005. - 427 с.

.        Хаем А. Маркетинг. - М.: Инфра-М, 2008. - 511 с.

.        Хруцкий В.Е. и другие. Современный маркетинг. - М.: Финансы и статистика, 2006. - 412 с.

.        Аверин Д. Оценка конкурентоспособности отечественных предприятий. // Маркетинг в России и за рубежом, 2007, №7. - с.29-33.

.        Баранчеев В., Стрижов С. Анализ и оценка маркетингового потенциала предприятий. // Маркетинг, №5, 2007. - с.23-35.

.        Мильгром Д.А. Оценка конкурентоспособности экономических технологий. // Маркетинг в России и за рубежом, 2006, №4. - с.45-49.

.        Мишин Ю. Слагаемые конкурентоспособности: Рекомендации по выработке стратегии развития производственных структур. // Риск, 2008, №2. - с.34-42.

.        Стати М.П. Методика планирования маркетинговой деятельности фирмы. // Маркетинг, 2008, №1. - с.24-30.

.        Ромат Е.В. Реклама 2-ое издание. Рекламный менеджмент. Маркетинговые коммуникации. Понятие брендинга. - СПб., Питер, 2006.

.        Ромат Е.В. Реклама: Учебник для вузов.7-е изд. - Спб.: Питер, 2008. - 512 с.

.        Рональд Лейн У., Дж. Томас Рассел. Реклама: основы, развитие, функции. - СПб., Питер, 2004.

.        Росситер Дж.Р. Реклама и продвижение товаров/ Дж. Росситер, Л. Перси. - Спб: Питер, 2001. - 656 с.

.        Сэндидж Ч., Фрайбургер В., Ротцолл К. "Реклама: теория и практика" / Пер. с англ. М.: Прогресс, 2000 г 90 стр.

.        Уэллс У., Мориарти С., Бернет Дж. Реклама: теория и практика: Маркетинг для профессионалов.7-е изд. Спб.: Питер, 2008.

.        Феофанов О.А. Реклама: новые технологии в России: Маркетинг для профессионалов. Спб.; Питер, 2000.

.        Фостер Н. Реклама, Спб.; Амфора, 2001.

.        Интернет источники:

.        Киреева И.В. К вопросу о целесообразности исследований эффективности рекламы на разных стадиях жизненного цикла товара / И.В. Киреева // Маркетинг в России и за рубежом. − 2001. - № 5. - http://www.dis.ru/im/article. shtml? id=282

.        Макиенко И. Методы определения рекламного бюджета компании / И. Макиенко // Маркетинг в России и за рубежом. - 2003. - № 2. - (http://www.dis.ru/im/article. shtml? id=89).

65.    Оганесян А.С. Анализ и управление эффективностью рекламы / А.С. Оганесян, И.А. Оганесян // Маркетинг в России и за рубежом <../../../../market/>. - 2003. - №3. - (http://www.dis.ru/im/article. shtml? id=63).

.        <http://www.advertology.ru/>

.        <http://www.classs.ru/>

.        <http://www.mevriz.ru/>

.        <http://www.netpro.ru/>

Похожие работы на - Продвижение товаров в торговой организации (на примере ООО 'ВелЭкспо')

 

Не нашли материал для своей работы?
Поможем написать уникальную работу
Без плагиата!
Без нейросетей!