Расчет КПД дизельного двигателя
Введение
Правительство РФ утвердило инвестиционную
программу и финансовый план ОАО "Российские железные дороги" на 2010
год и плановый период 2011,2012 годов.
Общий объем средств, предусмотренный проектом
инвестиционного бюджета ОАО "РЖД" на 2010-2012 годы на обновление и
развитие железнодорожной инфраструктуры, составляет 855,4 млрд рублей, в том
числе проект "Совмещенная (автомобильная и железная) дорога Адлер -
горноклиматический курорт "Альпика-Сервис" - 191,4 млрд рублей и
"собственные" проекты компании - 664 млрд рублей.
Реализация проекта по строительству дороги Адлер
- горноклиматический курорт "Альпика-Сервис" планируется за счет
целевых средств федерального бюджета, получаемых ОАО "РЖД" путем
взноса в уставный капитал. На реализацию данного проекта в проекте
инвестиционного бюджета ОАО "РЖД" на 2010 год предусмотрены средства
в объеме 60 млрд рублей.
Общий объем средств, предусмотренный проектом
инвестиционного бюджета ОАО "РЖД" на 2010 год на реализацию
"собственных" проектов компании, составляет 210,5 млрд рублей. Данные
проекты компании можно условно разделить на следующие группы в порядке
приоритетности:
"Обязательные" инвестиционные проекты.
Это такие проекты, как строительство железной дороги в обход района техногенной
аварии в г. Березники; "олимпийские" проекты; проекты, реализуемые с
участием Инвестиционного фонда Российской Федерации и т.п. Общий объем средств,
предусмотренный инвестбюджетом ОАО "РЖД" на реализацию проектов
данной группы на 2010 год, составляет около 50,6 млрд рублей.
Обновление инфраструктуры. Это такие проекты,
как строительство и реконструкция искусственных сооружений; реконструкция
верхнего строения пути и комплексная реконструкция железнодорожного пути;
проекты по обновлению основных фондов хозяйств и т.п. Общий объем финансирования
в 2010 году - около 103,5 млрд рублей.
Обновление локомотивного парка ОАО
"РЖД". Общий объем финансирования в 2010 году - около 37,9 млрд
рублей.
Проекты развития инфраструктуры транспортных
направлений. Это такие проекты, как "Перевозки нефти на Китай (2
этап)"; "Развитие участка Тобольск - Сургут"; "Комплексная
реконструкция участка Трубная - В. Баскунчак - Аксарайская" и т.п. Общий
объем финансирования в 2010 году - около 8,3 млрд рублей.
Прочие выделенные проекты. Это такие проекты,
как "Развитие и реконструкция средств связи технологического сегмента сети
связи (III этап)"; "Внедрение автоматизированной системы контроля и
учета пассажиров"; "Реконструкция и строительство объектов
технологического и коммунального назначения" и т.п. Общий объем
финансирования в 2010 году - около 10,2 млрд рублей.
Кроме того, ОАО "РЖД" увеличило
программу капитального ремонта пути в 2010 году на 36% по сравнению с бюджетом
2009 года.
Основными источниками финансирования
инвестиционной программы являются собственные средства компании.
.
Определение показателей работы дизеля
Тепловозные двигатели внутреннего сгорания с
самовоспламенением принадлежат к тепловым двигателям. Тепловая энергия в них
преобразуется в механическую посредствам различных газообразных веществ:
воздуха, горючей смеси, продуктов сгорания топлива, водяного пара и др. Работа
дизеля оценивается большим количеством технико-экономических, тепловых,
экологических и других показателей.
В данном разделе необходимо определить ряд
основных показателей работы дизеля.
Среднее эффективное давление pе
определяются из выражения, МПа:
, (1.1)
откуда

, (1.2)
где Ne-
эффективная мощность дизеля, кВт;
i - число цилиндров;
n - частота вращения
коленчатого вала, с-1;
ф - тактность дизеля;
Vh-
рабочий объем одного цилиндра, м3.
Определяем рабочий объем одного цилиндра, м3,
, (1.3)
где D - диаметр
цилиндра, м;
S - ход
поршня, м.
м3;
МПа.
Определяем среднее индикаторное
давление, МПа:
, (1.4)
где
- механический КПД дизеля.
МПа.
Определяем эффективный КПД дизеля:
, (1.5)
где
- низшая теплота сгорания
дизельного топлива, кДж/кг;
- удельный эффективный расход
топлива, кг/(кВт∙ч).
.
Определяем индикаторный КПД дизеля:
, (1.6)
.
Определяем удельный индикаторный
расход топлива, кг/(кВт∙ч):
, (1.7)
кг/(кВт
ч).
Определяем часовой расход топлива
дизелем на номинальном режиме, кг/ч:
, (1.8)
кг/ч.
Определяем количества топлива,
подаваемого в цилиндр за каждый цикл, кг/цикл:
, (1.9)
кг/цикл.
Определяем теоретически необходимое количество
воздуха, требуемое для сгорания 1кг топлива, по составу топлива в долях массы,
кмоль/кг:
, (1.10)
где C,
H, O
- состав дизельного топлива в долях массы.
кмоль/кг.
Теоретически необходимое количество воздуха,
требуемое для сгорания 1 кг топлива, кг/кг:
, (1.11)
где
= 28,29 кг/моль - молекулярная масса
воздуха.
кг/кг.
Определяем суммарный коэффициент избытка
воздуха:
, (1.12)
где
- коэффициент продувки;
- коэффициент избытка воздуха для
сгорания.
.
Определяем часовой расход воздуха дизелем, кг/ч:
, (1.13)
кг/ч.
Определяем секундный расход воздуха дизелем,
кг/с:
, (1.14)
кг/с.
, (1.15)
кг/ч.
Определяем
количество отработавших газов, кг/с:
,
(1.16)
кг/с
Определяем количество продуктов сгорания на 1кг
топлива, кмоль/кг:
, (1.17)
кмоль/кг.
Определяем молекулярная масса отработавших
газов, кг/кмоль:
, (1.18)
кг/кмоль.
1.1 Характеристика дизеля 14Д40
Дизель 14Д40 по ГОСТ 4393-48 12ДН23/30 -
двухтактный с наддувом (турбокомпрессор), мощность-1470 кВт, расположение
цилиндров V-образное - под
углом 450.Дизель 14Д40 представляет собой двухтактный
двенадцатицилиндровый двигатель простого действия с прямоточной
клапанно-щелевой продувкой, с двухрядным V-образным расположением цилиндров и
комбинированной двухступенчатой системой наддува. Блок цилиндров установлен на
раме дизель-генератора и закреплен болтами. Рама имеет поддон, служащий
резервуаром для масла. В нижней части к блоку цилиндров на стальных подвесках
подвешен коленчатый вал.
В блоке дизеля в два ряда установлены двенадцать
(по шесть в ряд) цилиндровых втулок. Втулки подвешены и прикреплены шпильками к
крышкам цилиндров, которые в свою очередь крепятся к блоку цилиндров. В крышках
размещены форсунки, выпускные клапаны, а также установлены индикаторные вентили
и стойки с рычагами привода выпускных клапанов. Крышки сверху закрыты
колпаками. Торец дизеля со стороны агрегатов наддува и насосов принято называть
передним (от него ведется отсчет цилиндров), а торец со стороны генератора -
задним.
В средней части втулки цилиндров имеют
продувочные окна, соединенные с воздушными ресиверами с люками, закрытыми
крышками. Выше продувочных окон втулки цилиндров охлаждаются водой. В нижней
части в боковых стенках блока цилиндров также имеются люки, плотно закрытые
крышками, на которых с одной стороны дизеля установлены предохранительные
клапаны, срабатывающие при давлении в картере свыше 0,5 кгс/см2.
Коленчатый вал имеет шесть шатунных шеек, к
которым крепятся шатунные механизмы, состоящие из прицепных шатунов,
соединенных с главными шатунами при помощи пальцев. Ход поршня главного шатуна
- 300 мм, прицепного - 304,3 мм. Для уменьшения напряжений, возникающих
вследствие крутильных колебаний в системе коленчатый вал дизеля - якорь
тягового генератора, на переднем конце коленчатого вала установлен маятниковый
антивибратор.
На переднем торце блока цилиндров дизеля
смонтирован зубчатый редуктор, который служит приводом нагнетателя, водяных и
масляного насосов, прикрепленных к корпусу редуктора. Вал редуктора вращается
непосредственно от коленчатого вала дизеля.
Воздухоснабжение цилиндров дизеля -
двухступенчатое. Первая ступень воздухоснабжения состоит из двух, работающих
параллельно, центробежных турбокомпрессоров, воздух в которые поступает через
маслопленочные фильтры с правой и левой стороны тепловоза. Из компрессоров
воздух направляется в нагнетатель объемного типа (вторая ступень), который
нагнетает его в цилиндры дизеля через ресиверы и продувочные окна втулок
цилиндров под давлением порядка 1,2 кгс/см2.
На торце блока со стороны генератора смонтирован
привод распределительного вала, который одновременно является приводом
топливного насоса и тахометра, объединенного регулятора, предельного
выключателя и переднего распределительного редуктора.
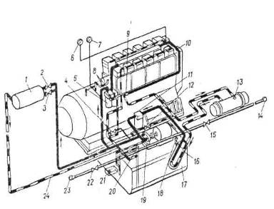
Рис1.1. Поперечный разрез дизеля 14Д40:
-поддон; 2-рама дизеля; 3-коленчатй вал;
4,23-пальцы; 5-блок цилиндров; 6-прицепной шатун; 7-воздушный ресивер; 8-втулка
цилиндров; 9-водяной коллектор; 10-крышка цилиндров; 11-выпускной клапан;
12-рычаг; 13-толкатель; 14-лоток; 15-распределительны вал; 16-топливны насос;
17-индикаторный вентиль; 18-колпак; 19-форсунка; 20-водяная труба; 21-выпускной
коллектор; 22-поршень; 24-главный шатун; 25,26-крышки; 27-предохранительный
клапан; 28-щуп
В двухтактных дизелях полный рабочий цикл
(наполнение цилиндра чистым воздухом, его сжатие, сгорание поступившего топлива
в цилиндр и расширение газов, а также очистка цилиндра от отработавших газов)
происходит за один оборот коленчатого вала. Коленчатый вал на номинальном
режиме работы дизеля имеет частоту вращения 850 об/мин, следовательно, в каждом
цилиндре происходит 850 полных циклов в минуту. Эффективность столь быстрого
цикла обеспечивается установкой фаз газораспределения. При сгорании топлива,
поступившего через форсунки, в камере сгорания, образованной днищами крышки и
поршня и стенками цилиндровой втулки, давление повышается до 110 кгс/см2,
поршень идет вниз и через шатун вращает коленчатый вал.
2. Расчет параметров электрической передачи
тепловоза
Определяем свободную мощность дизеля,
передаваемую электрической передачей, кВт:
Pен =
Ne·вc,
(2.1)
где Ne
- эффективная мощность дизеля, кВт;
вc
- коэффициент свободной мощности.
Pен =
1472·0,92 = 1354,24 кВт.
Определяем номинальную мощность синхронного
генератора, кВт:
PТГ =
Pен·
зтг, (2.2)
где зтг - КПД тягового генератора.
PТГ =
1354,24·0,91 =1232,36 кВт.
Учитывая, что у большинства ТГ коэффициент
регулирования напряжения Ср.н = UТГmax/UТГн
= 1,4 - 1,6,определяем длительное напряжения генератора, В:
UТГн =
UТГmax/Ср.н,
(2.3)
UТГн =
750/1,5 = 500 В.
Определяем длительную силу тока генератора, А:
IТГн =
(103·PТГн)/
UТГн,
(2.4)
IТГн=(103·1232,36)/500
=2464,72 А.
Определяем длительную мощность ТЭД, кВт:
РТЭДн= PТГн/m,
(2.5)
где m
- количество тяговых электродвигателей.
РТЭДн = 1232,36/6 = 205,4 кВт.
Определяем угловую скорость щр вала
ТЭД в длительном режиме, когда Vmax=Vк
(максимальная скорость тепловоза равна конструкционной), рад/с:
щmax
/щр
= Vmax/Vр,
(2.6)
тогда имеем:
щр= (щmax·
Vр)/
Vк,
(2.7)
щр= (228·20)/100 = 45,6 рад/с.
Определяем длительный вращающий момент ТЭД,
кН·м:
Мвр= (РТЭДн· зТЭД)/
щр, (2.8)
где РТЭДн - длительная мощность
тягового электродвигателя;
зТЭД - КПД тягового электродвигателя.
Мвр= (205,4·0,93)/45,6 = 4,19 кН·м.
Определяем силу тока ТЭД в длительном режиме, А:
IТЭДн =
IТГн/m`,
(2.9)
где m`
- число параллельных ветвей силовой цепи.
IТЭДн =
2464,72/6 = 410,8 А.
Для того чтобы иметь представление о передаче
крутящего момента от вала электродвигателя к колесной паре, определим передаточное
число тягового редуктора:
мр = 1,8·Dк·
щmax/Vк,
(2.10)
где Vк
- конструкционная скорость,км/ч;
Dк
- диметр ведущих колёс локомотива, м.
мр = (1,8·1,05·228)/100 = 4,31.
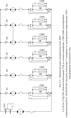
Принципиальная схема электрической передачи
предоставлена на рис.2.1.
.1
Типы
подвешивания тяговых электродвигателей
На тяговом подвижном составе применяется два
типа подвески тяговых электродвигателя:
. Опорно-осевое подвешивание тягового
электродвигателя -тяговый электродвигатель одним концом опирается через вкладыш
моторно-осевого подшипника на ось колесной пары, другим концом, через пружинный
комплект опирается на раму тележки. Данный тип подвешивания тягового
электродвигателя простой по конструкции, но имеется большой неподрессоренный
вес (до 45 кН), что приводит к большим динамическим нагрузкам колесной пары,
тяговых электродвигателей, железнодорожного полотна. Применяется на грузовых
тепловозах М62, ТЭМ 1, ТЭМ 2, 2ТЭ10, 2ТЭ116 и др.
. Опорно-рамное подвешивание тягового электродвигателя
- тяговый электродвигатель опирается только на раму. Более сложная конструкция
подвески. Неподрессоренный вес уменьшатся вдвое (до 26 кН), что приводит к
меньшим динамическим нагрузкам колесных пар, тяговых электродвигателей и на
путь. Опорно-рамное подвешивание применяют на пассажирских тепловозах ТЭП60,
ТЭП70 и др.
На тепловозе М62 применена опорно-осевая
подвеска. Моторно-осевой подшипник состоит из комплекта вкладышей и наземного
корпуса, образованная приливом остова тягового электродвигателя и шапкой
(крышкой), стянутых двумя болтами М30. Горловину диаметром 250 мм под вкладыши
растачивают в собранном корпусе подшипника. Оба вкладыша отлиты из стали и
имеют борта, ограничивающие осевой разбег тягового электродвигателя на оси
колесной пары (0,4-5,0 мм). Между вкладышами и осью колесной пары должен быть
зазор 0,45-2,5 мм. Измеряют этот зазор щупом через специальные окна в кожухе,
прикрепленных к остову ТЭД и закрывающем среднею часть оси. В эксплуатации оба
окна закрыты крышками.
дизель тепловоз электродвигатель

- носик остова тягового электродвигателя; 2 -
выступ рамы тележки; 3,22 - стержни; 4 - балочка; 5,21 - пружины; 6 - болт; 7 -
угольник; 8 - остов тягового электродвигателя; 9,18 - кронштейны; 10 - ось
колёсной пары; 11,12 - вкладыши; 13 - шапка моторно-осевого подшипника; 14 -
крышка; 15 - пластинчатая пружина; 16,23 - пробки; 17 - щуп; 19 - фланец; 20
-польстер; 24 - обойма; 25 - шпонка; а - гнездо; б - шпоночная канавка
.2 Электрические машины
Электрическая машина постоянного тока генератор
ГП-312 имеет десять главных и добавочных полюсов. На главных полюсах размещены
независимая обмотка возбуждения и пусковая обмотка.
Независимая обмотка возбуждения создает основной
магнитный поток и используется для регулирования напряжения генератора в
зависимости от величины тока, потребляемого тяговыми электродвигателями. В
каждый момент напряжение генератора автоматически устанавливается в соответствии
со свободной мощностью дизеля и потребляемом электродвигателями токе.
Обмотка независимого возбуждения генератора
питается от якоря возбудителя В-600 двухмашинного агрегата А-706А. В качестве
якорной обмотки применяется двухходовая петлевая ступенчатая обмотка с
уравнительными соединениями. Тяговый генератор должен обеспечивать
продолжительную работу при номинальной частоте вращения в диапазоне от
продолжительного тока до максимального напряжения. При этом он должен
потреблять всю свободную мощность дизеля.
Таблица 2.1
Технические характеристики генератора ГП-312
|
Показатель
|
Значение
|
|
1
|
2
|
|
Мощность,
кВт
|
1270
|
|
Номинальная
частота вращения, об/мин
|
750
|
|
Продолжительный
ток, А
|
3570
|
|
Напряжение
при продолжительном токе, В
|
356
|
|
Максимальный
кратковременный ток, А
|
6000
|
|
Максимальное
напряжение, В
|
570
|
|
Ток
при максимальном напряжении, А
|
2230
|
|
Марка
щеток
|
ЭГ-14
|
|
Размеры
щеток, мм
|
(2х12,5)х32х64
|
|
Нажатие
на щетку, кгс
|
1,6-2,0
|
|
К.П.Д.
в номинальном режиме, %
|
94,5
|
|
Расход
охлаждающего воздуха, м3/ч
|
10000
|
|
Масса,
кг
|
7400
|
Колесные пары локомотива приводятся во вращения
тяговыми электродвигателями типа ЭД-118А через одноступенчатый прямозубый
редуктор.
Тяговый электродвигатель представляет собой
электрическую машину постоянного тока с последовательным возбуждением.
Две ступени ослабления возбуждения и
гиперболическая внешняя характеристика тягового генератора позволяет изменение
частоты вращения электродвигателя в широком диапазоне. Тяговый
электродвигатель, как и любая электрическая машина постоянного тока имеет главные
и добавочные полюсы, а также якорную обмотку с коллектором. Вентиляция
электродвигателя принудительная.
Остов отлит из углеродистой стали с небольшим
содержанием углерода. Остов служит каркасом для сборки всего тягового
электродвигателя. На остове с одной стороны выполнены расточки под
моторно-осевые вкладыши и места установки моторно-осевых подшипников. С
противоположной стороны остова имеются носики для закрепления электродвигателя
к раме тележки.
Таблица 2.2
Технические характеристики электродвигателя
ЭД-118А
|
Показатель
|
Значение
|
|
1
|
2
|
|
Мощность,
кВт
|
192
|
|
Продолжительный
ток, А
|
595
|
|
Длительное
напряжение, В
|
356
|
|
Максимальный
ток, А
|
1000
|
|
Напряжение
максимальное, В
|
570
|
|
Частота
вращения продолжительная, об/мин
|
474
|
|
Частота
вращения максимальная, об/мин
|
2290
|
|
Марка
щеток
|
ЭГ-61
|
|
Размеры
щеток, мм
|
2(12,5х40х60)
|
|
Нажатие
на щетку, кгс
|
4,2-4,8
|
|
К.П.Д.
в номинальном режиме, %
|
90,5
|
|
Расход
охлаждающего воздуха, м3/мин
|
|
Масса,
кг
|
3100
|
Вспомогательный генератор типа ВГТ 275/120 и
возбудитель типа В-600 образуют двухмашинный агрегат типа А-706А.
Вспомогательный генератор служит для питания цепей собственных нужд и подзаряда
аккумуляторной батареи. Возбудитель питает независимую обмотку тягового
генератора. Возбудитель должен обеспечить длительную работу тягового генератора
в рабочем диапазоне внешней характеристики генератора.
Вспомогательный генератор и возбудитель
представляют собой шести полюсные электрические машины постоянного тока.
Добавочных полюсов на возбудителе - четыре, а на вспомогательном генераторе -
пять. Якоря возбудителя и вспомогательного генератора собраны на общем валу.
Число коллекторных пластин, число пазов, размеры пазов, длина сердечников,
размеры обмотки якорей обеих машин одинаковы. Привод двухмашинного агрегата
осуществляется от переднего распределительного редуктора через пластичную
муфту.
Таблица 2.3
Технические характеристики двухмашинного
агрегата А-706А
|
Показатель
|
Значение
|
|
В-600
|
ВГТ
275/120
|
|
1
|
2
|
3
|
|
Номинальная
мощность, кВт
|
20,6
|
12
|
|
Продолжительный
ток, А
|
125
|
160
|
|
Номинальная
частота вращения, об/мин
|
1800
|
1800/950
|
|
К.П.Д,
%
|
84,5
|
76
|
|
Масса
агрегата, кг
|
660
|
660
|
Подвозбудитель ВС-652 предназначен для питания
переменным напряжением тахометрического блока, рабочих цепей магнитного
усилителя и трансформатора в системе возбуждения возбудителя тягового
генератора.
Подвозбудитель представляет собой однофазную
синхронную электрическую машину обращенного типа с четырьмя полюсами, т.е. с
вращающимся якорем и неподвижным индуктором. Корпус подвозбудителя представляет
собой цилиндрическую трубу с вырезами под смотровые люки. Подвозбудитель имеет
встроенный центробежный вентилятор.
Таблица 2.4
Технические характеристики подвозбудителя ВС-652
|
Показатель
|
Значение
|
|
1
|
2
|
|
Номинальная
мощность, кВт
|
1,1
|
|
Номинальное
напряжение, В
|
110
|
|
Ток,
А
|
10
|
|
Частота
вращения, об/мин
|
40
|
|
Частота
напряжения, Гц
|
133
|
|
Тип
щеток
|
ЭГ-8
|
|
Размер
щеток, мм
|
10х12,5х32
|
|
Масса,
кг
|
85
|
3. Определение динамических показателей
тепловоза
При своем движении тепловоз оказывает
воздействие на путь, которое зависит от конструкции ходовых частей. При
движении могут возникнуть не только повышенное динамическое напряжение, но и
явления, опасные для движения: разгрузка колес, всползание направляющего колеса
на головку рельса с последующим сходом с рельса, расшивка пути, резонансные
колебания. Эти явления особенно опасны при движении тепловоза в кривых участках
пути. Динамические нагрузки в вертикальной плоскости в основном зависят от
параметров рессорного подвешивания тележки тепловоза.
Определим жесткость рессорного подвешивания
тележки, кН/мм:
Жт = (Рсц-q0)/fст,
(3.1)
где Рсц - сцепной вес одной секции
тепловоза, кН;
fст -
статический прогиб рессорного подвешивания, мм;
q0
- неподрессоренный вес, приходящийся на секцию тепловоза, кН.
q0
= q∙m,
(3.2)
где q
- неподрессоренный вес, приходящийся на одну колесную пару, зависит от типа
подвешивания тягового электродвигателя (ТЭД), и может принимать значения q=45
кН, при опорно-осевом подвешивании ТЭД, и q=26
кН при опорно-рамном подвешивании ТЭД;
m - количество
ведущих осей локомотива.
q0 = 45
6 = 270 кН,
Жт = (1140-270)/77 = 11,3
кН/мм.
Определим коэффициент вертикальной
динамики, учитывающий дополнительную нагрузку в динамическом режиме:
Кд = 0,1+0,2(Vk/fст),
(3.3)
Кд = 0,1+0,2(100/77) =
0,36.
Определим динамическую нагрузку на
ось колесной пары, кН:
Рд = (1+Кд)·Рсц/m,
(3.4)
Рд = (1+3,6)·1140/6 =
258,4 кН.
Нс =
,
(3.5)
Нс = 6/
= 2,16Гц.
При исследовании тепловозов в кривой
скорость движения не должна превышать конструкционную и допустимую которая
определяется критерием комфортабельности и допустимом возвышением наружного
рельса.
Критериям комфортабельности является
величина непогашенного ускорения бн, которое не должно превышать ≤
0,7 м/с2.
Допустимая скорость движения в
кривой определяется по формуле, км/ч:
Vдоп =
,
(3.6)
где Rд- радиус
кривой для динамического вписывания, м;
бн- величина
непогашенного ускорения, м/с2;
h -
возвышение наружного рельса в кривой, мм.
Vдоп =
= 90,7
км/ч.
Вывод: тепловоз М62 может вписаться
в заданную кривую при допустимой скорости Vдоп = 90,7 км/ч.
4. Системы тепловоза
.1 Топливная система тепловоза
Топливо на тепловозе размещено в топливном баке,
который заправляется через заливные горловины. Количество топлива в баке
контролируют по показаниям топливомерных щупов или топливомерных стекол. В
холодное время года топливо, подаваемое к дизелю, подогревают в подогревателе
топлива. Это вызвано тем, что при низких температурах из топлива выделяются
парафинистые вещества, которые засоряют трубопровод и особенно фильтры. Топливо
в топливоподогревателе подогревается горячей водой водяной системы. К топливной
аппаратуре дизеля топливо подается топливоподкачивающим насосом шестеренного
типа с приводом от электродвигателя. Насос и электродвигатель смонтированы на
одной плите.
Нормальная работа топливной аппаратуры дизеля
возможна при давлении в топливной магистрали дизеля (после фильтра тонкой
очистки) не менее 1,5 кгс/см2 (0,15 МПа). В противном случае
уменьшается количество топлива, подаваемое топливным насосом высокого давления
к форсункам, что приводит к уменьшению мощности дизеля. Поэтому
производительность топливоподкачивающего насоса составляет 27 л/мин, что значительно
больше, чем требуется для обеспечения нормальной работы дизеля.
Для поддержания нужного давления установлен
предохранительный клапан, который регулируется с учетом потерь давления на
фильтре тонкой очистки на давление 3,5 кгс/см2 (0,3 МПа), что обеспечивает
необходимое давление перед топливным насосом дизеля для обеспечения
необходимого подпора в трубе, отводящей излишки топливного насоса высокого
давления, установлен подпорный клапан, который регулируется на давление 1-1,3
кгс/см2 (0,1-0,13 МПа).
Для контроля за работой топливной системы на
щите приборов, установленном в дизельном помещении, установлены манометры,
показывающие давление топлива до и после фильтра тонкой очистки.
При выходе из строя топливоподкачивающего
насоса, топливо из бака аварийного питания через аварийный клапан, минуя фильтр
грубой очистки, поступает к фильтру тонкой очистки. После чего засасывается
топливным насосом высокого давления и впрыскивается через форсунки в цилиндр.
Незначительные механические примеси в топливе
вызывают заклинивание плунжерных пар насосов высокого давления и другие
повреждения топливной аппаратуры. В топливную систему последовательно включены
два топливных фильтра: один - грубой очистки, другой - тонкой очистки. Через
них проходит все топливо, подаваемое к дизелю.
Фильтр грубой очистки топлива состоит из корпуса
и фильтрующего пакета, соединенного с корпусом фланцем и закрепленного в нем
четырьмя шпильками. Стык между корпусом и шпилькой уплотнён резиновым кольцом.
Стержень имеет трехгранную форму. Фильтрующие элементы прикреплены к стержню
гайкой. Фильтрующий элемент образован гофрированной диафрагмой и сетками
(опорной и фильтрующей), завальцованными в ободах. Топливо поступает в корпус
фильтра снаружи фильтрующих элементов, проходя через сетки, попадает внутрь
элементов и в выемки трехгранного стержня, откуда через верхнюю часть фильтра и
крышку отводится из фильтра. Фильтр пропускает частицы размером до 45 мкм.
Фильтр тонкой очистки имеет два фильтрующих
элемента, расположенных в отдельных корпусах, объединенных общей крышкой.
Фильтрующий элемент сверху и снизу уплотнен сальниками. В качестве Фильтрующих
элементов используют бумажные фильтры. Топливо через топливо подводящий штуцер,
каналы в крышке попадает в полости корпусов, проходя через фильтрующие
элементы, а затем по центральным каналам стержней и каналам в крышке проходит к
топливоотводящему штуцеру. Для промывки одной из секций фильтра имеется кран.
Секции фильтра промываются поочередно.
Рис. 4.1. Топливная система
тепловоза М62:
-резервуар для резервного
питания; 2-обратный шариковый клапан с калиброванным отверстием для подпитки
резервуара в процессе работы дизеля; 3-вентиль для заполнения резервуара
топливом при заправке; 4-вентиль для выпуска воздуха из системы при прокачке;
5-фильтр тонкой очистки; 6, 7-манометры до и после фильтра тонкой очистки;
8-иглы для выпуска воздуха из фильтров; 9-перепускной клапан, обеспечивающий
давление в топливном коллекторе 0,1-0,13 МПа; 10-труба от топливного насоса высокою
давления, по которой избыток сливается через клапан 9 в сливную магистраль;
11-фильтр грубой очистки; 12-вентиль перепускной; 13-пробка для выпуска воздуха
из топливоподогревателя; 14, 23-головки соединительные; 15, 18, 22-вентили
заправочной трубы; 16-устройство заборное; 17-бак топлива;
19-топливоподка-чиваюший агрегат; 20-труба для топливомерной рейки; 21-клапан
слива топлива из отстойника бака; 24-труба для слива избытка топлива
(атмосферная труба)
4.2 Масляная система тепловоза
Подача масла к трущимся частям дизеля и на
охлаждение поршней обеспечивается масляной системой тепловоза. Система смазки -
циркуляционная под давлением. Эта же система обеспечивает смазку заднего
распределительного редуктора, гидропривода вентилятора холодильной камеры и
питание его гидромуфты, а также от нее масло поступает к терморегулятору и
сервомотору автоматического привода гидромуфты.
Односекционный насос шестеренного типа создает
циркуляцию масла в системе. Кроме того, перед пуском дизеля и после его
остановки трущиеся детали смазывают маслом, что предотвращает чрезмерный износ
деталей, их задиры и заклинивание. Для прокачки маслом неработающего дизеля
установлен маслопрокачивающий насос с приводом от электродвигателя,
смонтированном на общей плите. Пуск дизеля без смазки невозможен благодаря
электроблокировке, исключающей пуск до тех пор, пока маслопрокачивающий насос
не прокачает его маслом в течение 40-60 с.
Масло охлаждается в водомасляном теплообменнике,
где охлаждающей средой является вода второго контура циркуляции. Масло заливают
в поддон дизеля, образующий масляную ванну.
Масляную систему условно можно разделить на
четыре взаимосвязанных контура: главный контур (контур смазки дизеля), контур
смазки вспомогательных механизмов, контур маслопрокачивающего насоса и контур
очистки масла в центробежном фильтре.
Главный контур. Масляный насос засасывает масло
из масляной ванны дизеля через заборное устройство с сеткой и подает его через
теплообменник и фильтры тонкой и грубой очистки в масляную систему дизеля. Смазав
трущиеся детали, масло сливается в масляную ванну.
В главном контуре контролируют температуру и
давление масла, для чего на трубе подвода масла к дизелю установлено по два
датчика электротермометров и электроманометров, указатели которых расположены
на пульте в каждой кабине. Давление масла на номинальной мощности
поддерживается не менее 5 кгс/см2 и на минимальной частоте вращения
не менее 3 кгс/см2.
При эксплуатации тепловоза возможны случаи
неисправностей отдельных узлов, которые могут вызвать повышение температуры
масла или падение его давления. Чтобы предотвратить в этих случаях аварию
дизеля, система оборудована защитами по температуре и давлению. Термореле,
смонтированное в одном корпусе с термореле воды, датчик которого установлен на
трубе подвода масла к дизелю, снимает нагрузку с дизель-генератора при
температуре масла на входе в дизель, равной 70-75° С. Реле давления установлено
на дизеле и подключено в его масляную систему. Это реле защищает дизель при
понижении давления масла (снятие нагрузки и остановку дизеля), а также
блокирует пуск при отсутствии давления.
Контур очистки масла в центробежном фильтре. От
нагнетательной полости масляного насоса отведена отдельная трубка, по которой
часть масла через подпорный клапан проходит к центробежному фильтру. Очищенное
масло стекает в картер дизеля. Подпорный клапан отключает фильтр при давлении
масла в системе ниже 2,5 кгс/см2 (0,24 МПа).
Контур смазки вспомогательных механизмов. Часть
масла после фильтра грубой очистки по трубопроводу через предохранительный
клапан и вентиль поступает на питание гидромуфты гидропривода вентилятора
холодильной камеры. Кроме того, от этого же трубопровода имеются два отвода:
один (до предохранительного клапана), имеющий вентиль, на питание сервомотора
автоматической привода гидромуфты, другой (после вентиля), имеющий редукционный
клапан, на смазку заднего распределительного редуктора.
Предохранительный клапан регулируется на
давление 0,7 кгс/см2. Это давление несколько выше, чем давление,
которое создает маслопрокачивающий насос. Только при достижении давления 0,7
кгс/см2 и выше открывается клапан и пропускает масло. Таким образом,
исключается переполнение гидропривода вентилятора и заднего распределительного
редуктора при работе маслопрокачивающего насоса. Для поддержания постоянного
давления на смазку редуктора гидропривода и заднего распределительного
редуктора установлен редукционный клапан, который регулируется давление 0,3-0,7
кгс/см2 (29-68 кПа). Работу контура смазки вспомогательных
механизмов контролируют по двум манометрам, установленным на щитке приборов в
дизельном помещении.
Контур маслопрокачивающего насоса.
Маслопрокачивающий насос забирает масло из масляной ванны дизеля и через
невозвратный клапан подает масло в нагнетательную трубу главного контура
масляной системы. Далее масло проходит по контуру так же, как и при работе
масляного насоса дизеля. Невозвратный обратный клапан запирает контур
маслопрокачивающего насоса при работе дизеля.
При работе дизеля масло загрязняется продуктами
износа деталей. Для очистки масла на тепловозе используют полнопоточные фильтры
грубой и тонкой очистки масла, а также центробежный фильтр.
Фильтрующий элемент фильтра грубой очистки
состоит из гофрированной диафрагмы, на которую надеты в два слоя сетки(
внутренняя каркасная и наружная фильтрующая), обжатые снаружи ободами.
Фильтрующая сетка имеет сечение 0,14 мм2.
Для тонкой очистки применяются полнопоточные
фильтры, в которых установлены фильтрующие элементы из синтетических материалов
типа «Нарва 6». Фильтр выполнен по типу топливного фильтра тонкой очистки.
Фильтрующий слой из синтетических материалов менее плотный, чем фильтровальная
бумага, что снижает гидравлическое сопротивление и позволяет пропускать через
себя полный поток масла.
Центробежный фильтр устанавливается на кронштейне,
укрепленном на блоке цилиндров. Ротор фильтра вращается на неподвижной оси
колпака. Ротор состоит из сварного корпуса, крышки с двумя соплами и отбойника
завальцованного в крышку ротора. Опорами ротора служат бронзовые втулки. Часть
масла из нагнетательной системы, открывая запорный регулировочный клапан
поступает во внутреннюю полость ротора затем к соплам. Реактивная сила масла
вытекающего из отверстий сопел приводит фильтр во вращение.
Рис. 4.3 Масляная система
тепловоза М62:
-гидропривод вентилятора;
2-автоматический привод гидромуфты; 3-вентиль для отключения привода
гидромуфты; 4-терморегулятор; 5-шит приборов; 6, 7, 8, 9-манометры давления
масла; 10-вентиль для отключения подачи масла к терморегулятору и гидроприводу;
11-предохранительный клапан; 12-комбинированное реле (по температуре); 13-кран
для отбора масла на пробу; 14-главный масляный насос; 15-дизель; 16-вентиль для
заправки и слива масла; 17, 18-электротермометр и электроманометр; 19-шит приборов
на пульте управления; 20-фильтр центробежной очистки; 21-подпорный клапан;
22-заправочная горловина; 23-вентиль для слива масла из ресивера; 24- фильтр
тонкой очистки; 25, 26-краны для слива масла в картер; 27-вентиль для слива
масла из теплообменника; 28-водомасляный теплообменник; 29-штуцерный вентиль
для выпуска воздуха из фильтра; 30-фильтр грубой очистки; 31-маслопрокачивающий
агрегат; 32-невозвратный клапан; 33-редукционный клапан; 34-задний
распределительный редуктор; 35-пробка для слива масла из редуктора
4.3 Водяная система
Водяная система открытого типа, принудительная,
имеющая два контура циркуляции: контур охлаждения деталей дизеля и контур
охлаждения масла дизеля. Каждый контур обслуживается своим приводимым от дизеля
центробежным насосом. Оба контура питаются от одного расширительного водяного
бака, сообщающего их с атмосферой.
Рис. 4.5. Схема водяной системы:
1-секция радиатора холодильной
камеры; 2, 7, 10, 18, 19, 22, 25, 26, 27, 29, 39, 41-вентили; 3-датчик-реле
температуры; 4-преобразователь температуры; 5-атмосферная труба; 6-водяной бак
8-водомерное стекло; 9, 15, 21, 23, 33, 40 -краны; 11, 12-датчики
электротермометров; 13, 34-патрубки для ртутных термометров;
14-топливоподогреватель; 16-температурное реле; 17-дизель-генератор; 20-бачок
умывальника; 24-отопительно-вентиляционный агрегат; 28-резервуар
противопожарной установки; 30-штуцерный вентиль; 31-пробка; 32-теплообменник;
35, 37-водяные насосы дизеля; 36, 38-пробки слива воды из насосов; 42-ручной
насос для дозаправки системы; 43-пробка слива воды из корпуса насоса;А,Б,
Г,Д-головки соединительные; В-горловина
Вода системы охлаждается в водовоздушных секциях
радиаторов холодильной камеры, обдуваемых потоком воздуха, подаваемого
вентилятором. Паровоздушная смесь, образовывающаяся при работе дизеля, из самых
высоких мест трубопровода отводится по трубкам в расширительный водяной бак.
Систему допускается заправлять только водой,
прошедшей специальную обработку и содержащей антикоррозионные присадки. Вода в
систему заливается через заправочные (они же и сливные) трубы любого контура
циркуляции. В холодное время года воду перед заправкой предварительно
подогревают до температуры 40-60 °С, что предохраняет систему от замораживания
и улучшает условия пуска дизеля.
Контур охлаждения дизеля. Основное назначение
контура - охлаждение деталей дизеля. Кроме того, вода этого контура в холодное
время года используется в топливоподогревателе, а также для подогрева воды в
бачке умывальника и воздуха в отопительно-вентиляционном агрегате кабины
машиниста.
Циркуляцию воды в контуре создает центробежный насос,
который засасывает охлажденную воду из левого ряда секций холодильной камеры и
нагнетает ее в водяные коллекторы дизеля, откуда она поступает на охлаждение
втулок и крышек цилиндров дизеля, корпуса, проставки и газовой улитки
турбокомпрессоров. Нагревшаяся вода возвращается в левый ряд радиаторных
секций, где охлаждается потоком воздуха. Для пополнения контура водой он
соединен подпиточной трубой с водяным баком.
Часть горячей воды после дизеля при открытом
вентиле 10 отводится к топливоподогревателю, из которого направляется во
всасывающую трубу водяного насоса. Из водяных коллекторов дизеля часть горячей
воды при открытом вентиле 18 поступает в нагревательную секцию
отопительно-вентиляционного агрегата, а при открытом вентиле 19 в змеевик,
вмонтированный в бачок умывальника. Пройдя нагревательную секцию, вода через
вентиль 29 попадает во всасывающую трубу водяного насоса.
Для контроля за работой контура на трубе выхода
горячей воды из дизеля установлены датчики электрических термометров 11, 12,
указатели которых расположены на пультах управления обеих кабин. Температура
воды на выходе из дизеля должна поддерживаться в пределах 75-85°С, максимально
допустимая 90 °С. Температурное реле, датчик которого установлен на трубе
выхода горячей воды из дизеля, защищает дизель от перегрева воды, снимая
возбуждение тягового генератора при повышении температуры воды выше допустимой.
Контур охлаждения масла дизеля предназначен для
охлаждения масла дизеля в теплообменнике. Циркуляцию воды в контуре создает
центробежный насос, который засасывает воду из правого ряда секций холодильной
камеры и подает ее в теплообменник. Вода в теплообменнике, проходя по трубкам,
охлаждает циркулирующее вокруг них горячее масло, а затем возвращается в правый
ряд секций холодильной камеры, охлаждается в них и вновь поступает во
всасывающую полость насоса.
Температуру воды в контуре регулируют изменением
частоты вращения вентилятора холодильной камеры, а также открытием или
закрытием правых жалюзи холодильной камеры. Температура воды до и после
теплообменника может быть замерена ртутными термометрами, для установки которых
на соответствующих трубах имеются два патрубка.
4.4 Система воздухоснабжения
дизеля
Дизель 14Д40двухтактный,
12-цилиндровый с V-образным
расположением цилиндров, прямоточной клапанно-щелевой продувкой и
комбинированной двухступенчатой системой наддува. Воздух для наддува,
забираемый снаружи или непосредственно из кузова тепловоза, пройдя
маслопленочные воздухоочистители, расположенные на левой и правой стенках
кузова, сжимается в двух параллельно работающих турбокомпрессорах (первая
ступень). Турбокомпрессоры, использующие энергию отработавших газов дизеля,
отличаются друг от друга только направлением вращения ротора. Из
турбокомпрессоров воздух поступает в объемный нагнетатель (вторая ступень),
который подает его через ресиверы в цилиндры.
Продувка и зарядка цилиндров
воздухом осуществляются через продувочные окна во втулке цилиндра, а выпуск
отработавших газов - через клапаны, расположенные в крышке цилиндра.
Заключение
В результате расчёта курсовой работы были
получены:
эффективный КПД дизеля, зе=0,366;
индикаторный КПД дизеля, зi=0,441;
удельный индикаторный расход топлива, bi=0,192
кг/(кВт·ч);
часовой расход топлива дизелем на номинальном
режиме, Вч=340 кг/ч;
количество топлива, подаваемого в цилиндр за
каждый цикл, qц=0,000315 кг;
теоретически необходимое количество воздуха,
требуемое для сгорания 1 кг топлива, по составу топлива в долях массы, L0=0,505
кмоль/кг;
теоретически необходимое количество воздуха,
требуемое для сгорания 1 кг топлива, L'0=14,28
кг/кг;
часовой расход воздуха дизелем, GВ=15293,88
кг/ч;
секундный расход воздуха дизелем, Gс=4,248кг/с;
количество отработавших газов, Gг(с)=4,34
кг/с;
количество продуктов сгорания на 1кг топлива, Мr=1,642кмоль/кг;
молекулярная масса отработавших газов, mr
= 28,003 кг/кмоль;
свободная мощность дизеля, передаваемая
электропередаче, Рен=1354,24 кВт;
номинальная мощность синхронного генератора на
выходе из выпрямительной установки, Ртгн=1232,36 кВт;
длительное напряжение генератора, UТГн=500
В;
длительная сила тока генератора, IТГн=2464,72
А;
длительная мощность тягового электродвигателя,
РТЭДн=205,4 кВт.
В результате курсовой работы для тепловоза М62
были составлены:
силовая схема, топливная система, масляная
система, водяная система, система воздухоснабжения.
Поставленные задачи были выполнены полностью.
Библиографический список
1. Тепловоз М62: экипажная часть,
электрическое и вспомогательное оборудование/С.П. Филонов, А.Е. Зиборов, В.В.
Разумейчик и др. - М.: Транспорт, 1987. - 184с.
. Тепловозы: Механическое
оборудование: Устройство и ремонт: Учебник для техн. школ / А.А. Пойда, Н.М.
Хуторянский, В.Е. Кононов. - М.: Транспорт, 1988. - 320 с.: ил., табл.
. Методические указания к выполнению
курсовой работы «Локомотивы. Общий курс» /А.К. Белоглазов, Л.В. Милютина, Л.П.
Устюгов, А.В. Чулков. Омский гос. ун-т путей сообщения. Омск, 2005. 18 с.
. Методические указания по
оформлению пояснительной записки к курсовым и дипломным проектам / Е.И.
Сковородников, Л.В. Милютина, С.В. Овчаренко; Омский гос. ун-т путей сообщения.
Омск,2006. 46 л..