Система электронного документооборота ОАО 'МолКом'

  • Вид работы:
    Курсовая работа (т)
  • Предмет:
    Информационное обеспечение, программирование
  • Язык:
    Русский
    ,
    Формат файла:
    MS Word
    563,73 Кб
  • Опубликовано:
    2013-03-11
Вы можете узнать стоимость помощи в написании студенческой работы.
Помощь в написании работы, которую точно примут!

Система электронного документооборота ОАО 'МолКом'

СОДЕРЖАНИЕ

ТЕХНИЧЕСКОЕ ЗАДАНИЕ

ВВЕДЕНИЕ

1. ОПИСАНИЕ ОБЪЕКТА ИНФОРМАТИЗАЦИИ

.1 Общие сведения об ОАО «МолКом»

.2 Организационная структура

.3 Отдел материально - технического снабжения

2. НАЗНАЧЕНИЕ И ФУНКЦИИ ИНФОРМАЦИОННОЙ ТЕХНОЛОГИИ НА ОСНОВЕ СЭД "Дело-Предприятие"

.1 Краткая характеристика системы

.2 Функции, методы и операции

.3 Технические характеристики системы, требования к программно-техническим средствам

.4 Дополнительные возможности системы

3. Технология Заключения договоров на поставку материально-технических ресурсов

.1 Основные маршруты движения документов

.2 Обобщенная структурная информационно-временная схема информационной технологии

.3 Функции пользователей системы

заключение

СПИСОК ИСПОЛЬЗОВАННЫХ ИСТОЧНИКОВ

ПРИЛОЖЕНИЕ

ТЕХНИЧЕСКОЕ ЗАДАНИЕ

Провести анализ и описать информационную технологию, сопровождающую бизнес-процесс организации.

Наименование организации: ОАО "МолКом".

Наименование комплекса задач: Система электронного документооборота.

Реализуемая функция: Заключение договоров на поставку материально-технических ресурсов.

Реализуемая задача: Учет договоров на поставку материально-технических ресурсов.

На основе полученных результатов разработать и построить обобщенные структурные информационно-временные схемы процессов и технологий и дать их описание.

ВВЕДЕНИЕ

Появление компьютерных и информационных технологий не просто изменило характер работы многих предприятий и организаций. Качественно другими стали и производственные отношения, повысились квалификационные требования к персоналу, расширился круг решаемых задач и выполняемых обязанностей.

Управленческая деятельность в любой организации основана на переработке данных и производстве выходной информации, что предполагает наличие технологии преобразования исходных сведений в результативную информацию. Информационную технологию можно определить как систему методов и способов сбора, передачи, накопления, обработки, хранения, представления и использования информации на основе применения технических средств.

Известно, что эффективность использования вычислительной техники во многих российских компаниях крайне низка. Компьютеры чаще всего используются в качестве электронных пишущих машинок, а локальные вычислительные сети - для тривиального обмена файлами и печати на общем принтере. Коллективная работа для большинства компаний - это использование электронной почты, календарного планирования и других подобных приложений.

Сотрудники организаций составляют множество договоров, коммерческие предложения, рекламные листовки, переписываются с клиентами и партнерами, разрабатывают планы и пишут отчеты о работе. Эти действия занимают большую часть рабочего дня. В итоге создаются ценные и важные документы, но они, чаще всего, хранятся без определенной системы на локальных дисках, иногда - в почтовой системе. Документы именуют произвольными именами, которые являются малоинформативными с точки зрения содержимого документа. Таким образом, поиск нужной информации может занимать длительное время. Проблема беспорядочного хранения информации сознается многими организациями, но мало где делаются попытки ее решить. Постоянное увеличение количества информации, необходимой для принятия правильного управленческого решения, приводит к тому, что традиционные методы работы с документами становятся неэффективными. Так, по сведениям компании Delphi, 15 % бумажных документов безвозвратно теряются, и для их поиска сотрудники тратят до 30 % всего рабочего времени. При переходе к электронным документам и автоматизации документооборота производительность труда сотрудников увеличивается на 25-50 %. Внедрение информационных технологий позволяет организации повысить производительность труда своих сотрудников и компании в целом.

В данной курсовой работе рассматривается информационная технология электронного документооборота (система электронного документооборота СЭД), использующаяся в отделе материально-технического снабжения ОАО "МолКом" - промышленного предприятия, занимающегося производством молочной продукции.

Более подробно разобрана технология работы по заключению договора на поставку с использованием системы электронного документооборота, функционирующей на базе программного комплекса СЭД "Дело-Предприятие".

Курсовая работа изложена на 36 страницах, содержит 10 рисунков, 2 таблицы и состоит из введения, 3-х разделов, заключения, списка использованных источников из 14 наименований и 1 приложения.

В первом разделе на основе системного подхода проведены описание и структурный анализ объекта информатизации - ОАО «МолКом.

Второй раздел посвящен структурному анализу используемой на предприятии информационной технологии электронного документооборота на основе СЭД "Дело-предприятие": дана краткая характеристика системы, рассмотрены функции, методы и операции, технические характеристики системы, определены требования к программно-техническим средствам, на основе которых реализована информационная технология.

В третьем разделе проанализирована информационная технология заключения договоров на поставку материально-технических ресурсов, построена ее обобщенная структурная информационно-временная схема, составлена спецификация пользователей системы электронного документооборота, на рабочие места которых устанавливается клиентское программное обеспечение.

В заключении изложены основные результаты выполнения курсовой работы.

В приложении приведены должностные инструкции работников отдела материально-технического снабжения.

1. ОПИСАНИЕ ОБЪЕКТА ИНФОРМАТИЗАЦИИ

1.1 Общие сведения об ОАО «МолКом»


Открытое акционерное общество ”МолКом” - одно из ведущих перерабатывающих предприятий Смоленской области, специализирующееся на выпуске продукции молочного ассортимента.

Для переработки молока и выпуска продукции предприятию необходимо сырье, то есть само молоко. Комбинату поставляют молоко организации не только Смоленской области, но и Белоруссии, которых всего насчитывается свыше 300.

Помимо молока предприятию необходимы вспомогательные, тароупаковочные и моющие материалы, химические реактивы, запасные части. Всего таких поставщиков несколько сотен, среди которых присутствуют и отечественные и зарубежные поставщики. Молочная продукция является товаром постоянного ежедневного спроса. Основным рынком, на котором реализуется основная часть молочной продукции ОАО "МолКом" является смоленский регион. Небольшая часть продукции вывозится в г. Москва и г. Санкт-Петербург. Основной и дополнительный рынки сбыта являются потребительскими и характеризуются доступными широкому кругу населения ценами и оперативностью поставок. Продукция ОАО "МолКом" соответствует современным тенденциями и требованиями рынка, привлекает покупателей высоким качеством и красочно оформленной упаковкой. Работа комбината над качеством продукции включает в себя мероприятия по совершенствованию технологии, внедрению нового оборудования, позволяющего совершенствовать вкусовые качества, дизайн оформления, достижение современных требований по качественному составу, биологической необходимости в питании.

1.2 Организационная структура

Организационная структура OAO «МолКом» создана на основе типовой структуры управления городскими молочными заводами, разработанной НИИ пищевой промышленности в 1971 году. Однако вследствие смены собственности и изменения организационно-правовой формы комбината организационная структура была модифицирована и упрощена. В основе действующей структуры лежат принципы единоначалия и централизма. Принцип централизма предполагает иерархичность, то есть строгую подчиненность нижестоящих звеньев вышестоящим. Принцип единоначалия выражается в том, что во главе каждого подразделения находится один руководитель - начальник, инженер, старший мастер и т.д., которые координируют действия подчиненных.

В 1992 г. были объединены в один отдел планово-экономический отдел и бухгалтерия, а также сокращена численность работников ведущих служб. В результате этих преобразований организационная структура ОАО «МолКом» приняла вид, представленный на рисунке 1.1


1.3 Отдел материально - технического снабжения


В соответствии с поставленной в курсовой работе задачей организации электронного документооборота процессов материально-технического снабжения предприятия более подробно рассмотрим задачи и структуру отдела материально-технического снабжения (ОМТС).

Основная задача ОМТС состоит в обеспечении ОАО «МолКом» всеми необходимыми для его производственной деятельности материальными ресурсами требуемого качества и их рациональное использование с целью сокращения издержек производства и получения максимальной прибыли.

В функции ОМТС входит:

- разработка проектов перспективных и текущих планов и балансов материально-технического обеспечения производственной программы, ремонтно-эксплуатационных нужд предприятия и его подразделений;

- создание необходимых производственных запасов на основе определения потребности в материальных ресурсах;

- подготовка заключения договоров с поставщиками, согласование условий и сроков поставок;

- изучение оперативной маркетинговой информации и рекламных материалов о предложениях поставщиков сырья и материалов с целью выявления возможности приобретения сырья и материально-технических ресурсов в порядке оптовой торговли;

- выставление претензий к поставщикам при нарушении ими договорных обязательств, контроль составления расчетов по этим претензиям;

- согласование с поставщиками изменений условий заключенных договоров;

- контроль состояния запасов материалов и комплектующих изделий, оперативное регулирование производственных запасов на предприятии, соблюдением лимитов на отпуск материальных ресурсов и их расходованием в подразделениях предприятия по прямому назначению.

- организация работы складского хозяйства;

- учет движения материальных ресурсов на складах предприятия.

Организационная структура отдела представлена на рисунке 1.2., должностные инструкции работников отдела материально-технического снабжения представлены в приложении.

Начальник отдела материально-технического снабжения организует обеспечение предприятия всеми необходимыми для его производственной деятельности материальными ресурсами, руководит работниками отдела.

Основным сырьевым ресурсом ОАО «МолКом» является молоко (более подробная информация содержится в разделе "Производственно-сбытовая цепочка ОАО «МолКом»").

Для организации закупок молока в ОМТС выделен сектор по закупкам молока. Начальник сектора организует работу сектора и руководит агентами по снабжению, обеспечивающими закупки через низовую сеть молокоприемных пунктов, по прямым поставкам и поставкам через транспортную организацию. Агенты по снабжению осуществляют подготовку заключения договоров с поставщиками, согласовывают условия и сроки поставок, получают по договорам, нарядам и другим документам сырье и материалы. Оформляют документацию на получаемые и отправляемые грузы, заказывают емкости, контейнеры, другую тару, а также транспортные средства для их доставки через транспортную организацию.

В секторе по закупкам молока работают четыре агента по поставкам на молокоприемные пункты, агент по прямым поставкам и агент по поставкам через транспортную организацию. Сектор поставок занимается вопросами снабжения предприятия вспомогательными, тароупаковочными материалами, моющими и санитарно-гигиеническими средствами, запчастями и инструментом, горюче-смазочным материалом и топлива. Четверо агентов сектора подчинены непосредственно начальнику ОМТС.

Заведующий складом руководит работой склада по приему, хранению и отпуску товарно-материальных ценностей.

Секретарь-оператор ЭВМ осуществляет работу по организационно-техническому обеспечению административно-распорядительной деятельности начальника ОМТС.

2. НАЗНАЧЕНИЕ И ФУНКЦИИ ИНФОРМАЦИОННОЙ ТЕХНОЛОГИИ НА ОСНОВЕ СЭД "Дело-Предприятие"

2.1 Краткая характеристика системы


«ДЕЛО» - это программная система автоматизации традиционного отечественного делопроизводства на качественно новой технологической основе - с использованием возможностей современной учрежденческой компьютерной сети. Разработчиком системы является компания «Электронные офисные системы» (www.eos.ru).

«Дело-Предприятие» - это "старшая" версия в семействе продуктов "Дело", обеспечивающая полную многопользовательскую функциональность системы. «Дело-Предприятие» поддерживает полный жизненный цикл документа в организации: от его первичной регистрации до списания в дело и передачи последнего на хранение.

Главное окно системы представлено на рисунке 2.1.

Рисунок 2.1 - Главное окно системы "Дело"

2.1 Функции, методы и операции

К основным функциям системы относятся следующие.

Регистрация документов.

Для каждого учетного документа в системе «Дело» формируется регистрационно-контрольная карточка (РК), в которую заносятся сведения о документе (см. рисунок 2.2).

Регистрироваться могут как поступившие извне, так и созданные внутри организации документы (приказы, распоряжения, договоры, акты, счета и т.д.), в т.ч. и проекты документов.

Кроме традиционного набора реквизитов, предусмотренного нормативными документами (регистрационный номер, краткое содержание, состав, гриф доступа адресаты и др.), РК различных видов документов может содержать ряд дополнительных реквизитов, специфических для каждой организации и определяемый заказчиком самостоятельно. Это набор дополнительных реквизитов.

Обработка и хранение документов.

К карточке может быть «прикреплено» любое число файлов, содержащих собственно документ в компьютерной форме представления (например, факсимильное изображение бумажного документа, текст, аудио или видеоматериал и т.д.). Эти файлы могут поступать по линиям связи или создаваться непосредственно в организации с использованием сканеров, микрофонов или других устройств, подключаемых к компьютеру.

Рисунок 2.2 - Регистрационная карточка (РК) документа

Поточное сканирование.

Для предприятий, с большим объемом сканирования входящих документов предусмотрена опция «поточного» сканирования документов, с последующим их прикреплением к карточкам документов.

Если входящий документ поступает в бумажном виде, из среды системы обеспечивается вызов пакета FineReader, а по получении его электронного образа - возврат в систему "Дело" с одновременным прикреплением документа к РК.

Сканирование и распознавание бумажных документов осуществляется с помощью встроенной OCR-технологии, а также с помощью портативной цифровой ручки C-Pen.

Пакет зарегистрированных документов помещается в устройство автоматической подачи бумаги сканера, после чего вся обработка документов производится автоматически. Ключевым элементом технологии поточного сканирования является использование штрих-кодов, наносимых на первые страницы документов. В штрих-коде хранится уникальный идентификационный номер документа, обеспечивающий автоматическое связывание документа и его регистрационной карточки. Штрих-код хранит набор дополнительных параметров обработки документов. Кроме того, штрих-код при поточном сканировании многостраничных документов используется как символ окончания предыдущего документа и начала нового.

Подсистема «Поточное сканирование» предоставляет пользователю широкий выбор опций обработки документов, позволяющих учесть специфику электронного документооборота организации, применяющей систему «Дело».

К таким опциям, в частности, относятся:

Расположение штрих-кода на документе. Предлагаются восемь стандартных вариантов расположения штрих-кода на краях листа (в каждом из углов). При недопустимости нанесения штрих-кода непосредственно на документе, возможна распечатка на чистом листе бумаги. При использовании двустороннего сканера штрих-код может располагаться на оборотной стороне документа. Также предоставляются средства для нестандартного размещения штрих-кодов на документе.

Способ создания и сохранения электронных образов обработанных документов. Возможно задание вариантов создания только графического изображения, только текстового файла или комбинированного - графического и текстового.

Формат изображения. Предлагаются различные форматы графического представления электронных образов документов, таких как TIFF, GIF, JPG, PNG.

Формат распознавания. Распознанные тексты документов можно погружать в базу данных системы «ДЕЛО» в разных форматах, таких как TXT, RTF, DOC, HTML, CSV, DBF, XLS, PDF.

Параметры распознавания, форматирования и сохранения электронного образа. Обеспечен доступ к настройкам пакета FineReader, относящимся к опциям распознавания, экспорта и форматирования текста.

Движение документов.

В системе «Дело» реализован механизм управления ходом работ (workflow), обеспечивающий обработку и передачу документов между пользователями системы.

Рассылка электронных документов и поручений по ним осуществляется по сети (по «кабинетам» должностных лиц, каждому должностному лицу - участнику делопроизводственного процесса предоставляется свой личный виртуальный «кабинет»).

При этом основанием для автоматической передачи документа от одного должностного лица другому является факт вынесения резолюции с указанием исполнителей документа, а также факт оформления отчета об исполнении документа (см. рисунок 2.3).

Исполненные документы списываются в дело. В РК заносятся реквизиты архивного хранения документов.

Отправка документов.

Система «Дело-Предприятие» позволяет формировать реестры рассылки бумажных документов для экспедиции учреждения, осуществлять надпечатку конвертов, а так же отправлять документы их адресатам с помощью систем электронной почты, используя при этом шифрование и ЭЦП.

Справочно-аналитическая работа.

Система обеспечивает поиск документов в базе документов организации по сочетанию любых реквизитов РК, в том числе и дополнительным реквизитам, а так же контекстный поиск по содержанию самого документа. Отобранные в результате поиска документы можно хранить в персональных папках пользователей. В системе существует возможность получения набора стандартных отчетных форм, определяющих объем документооборота организации и ход исполнения документов. Кроме этого система имеет открытый интерфейс программиста (API), позволяющий заказчику самостоятельно создавать программы формирования своих отчетных форм.

Рисунок 2.3 - Окно вынесения резолюции на входящий документ

Работа с взаимосвязанными документами.

Поддерживается возможность установления ссылок между документами, связанных между собой определенными отношениями (во исполнение, отменяющих или дополняющих друг друга и т.д.). Любой документ системы может быть связан с любым количеством документов как зарегистрированных в системе, так и находящихся вне ее (на файловых серверах общего доступа или сайтах Internet). Это позволяет образовывать гипертекстовые сети зарегистрированных документов с возможностью навигации (передвижения по связкам между РК и просмотра цепочки взаимосвязанных документов).

Регламентация прав доступа.

Права пользователя в системе определяются при регистрации пользователя и регламентируют как права доступа к картотекам и документам в соответствии с их грифами, так и набор функций, доступных данному пользователю (регистрация, редактирование, списание документа в дело, снятие с контроля и т.д.)

Каждому должностному лицу - участнику делопроизводственного процесса предоставляется свой личный кабинет, чем достигается доступ должностного лица только к документам, относящимся к его компетенции.

Контроль исполнения.

В системе «Дело» реализован контроль исполнения документов, как на уровне автора резолюции, так и централизованный контроль с возможностью формирования сводок об исполнении контрольных документов. Система обеспечивает автоматический вывод на печать стандартных журналов, справок и сводок.

Полнотекстовый поиск по содержанию документа.

В системе «ДЕЛО-Предприятие» (версия под MS SQL Server) реализованы функции полнотекстового поиска. В предыдущих версиях поиск осуществляется только по сочетанию любых реквизитов регистрационных карточек документов.

В новой версии сохранены все старые возможности, а также добавлен полнотекстовый поиск непосредственно по содержанию документа. Причем работает комбинированный поиск: одновременно по сочетанию реквизитов регистрационных карточек и содержанию самих документов. Поддерживаются все основные электронные форматы документов: Word, Excel, HTML, ASCII.

Электронный документооборот.

«Дело» включает подсистему "Электронная почта", позволяющую осуществлять электронный обмен документами и их регистрационными карточками между организациями, использующими «Дело». Для защиты передаваемой информации от несанкционированного доступа в подсистеме может использоваться системы шифрования и ЭЦП отправляемых сообщений по открытым каналам связи.интерфейс.

Система «Дело» предоставляет возможность доступа к хранимым системой данным в режиме их чтения другими программами. Такие программы при необходимости могут быть разработаны силами заказчика для требуемого расширения потребительских свойств системы, например:

для вывода данных системы в наиболее удобной заказчику форме представления отчетов;

для формирования запросов требуемого вида на поиск и отбор данных;

для доступа к данным системы через INTERNET (INTRANET);

для экспорта данных системы в другие базы данных заказчика и т.п.

Система «Дело» обеспечивает интерфейс доступа к данным посредством набора ActiveX объектов, разработанных в соответствии с COM технологией фирмы Microsoft. Применение данной технологии дает возможность разработки и эксплуатации любых программ, использующих данные системы «Дело», в среде Microsoft Windows.

2.2 Технические характеристики системы, требования к программно-техническим средствам


“Дело-Предприятие” - прикладная система, функционирующая в среде клиент-сервер. Клиентская часть работает под управлением ОС Windows. Система "Дело-Предприятие" обеспечивает работу с СУБД Oracle 7.x, 8.x, а также с СУБД Microsoft SQL Server 2000, 2003. Требования к программно-техническим средствам, необходимым для развертывания системы, представлены в таблице 2.1.

Таблица 2.1 -Требования к программно-техническим средствам


Сервер

Клиент

Аппаратные средства

Минимальные требования

Рекомендуемая конфигурация

Минимальные требования

Рекомендуемая конфигурация


CPU: Core 2 Duo(Quad), RAM: от 4 GB, HD: MD (программный) RAID-1 массив, 2x500GB SATA

CPU: Quad Core Xeon L5420 и выше, RAM: 16 GB, HD: MD RAID-10 массив, 4x500GB SATA

Core 2 Duo /2 Gb /500 Gb

Intel Core i3 /4 Gb /1Tb, LCD 19”

Операционная система

Windows 2003 Server


MSOffice 2003 и выше

СУБД

Microsoft SQL Server 2005



2.3 Дополнительные возможности системы


Подсистема "Архивное дело".

Подсистема «Архивное дело» - это многопользовательская подсистема системы «Дело», предлагаемая к поставке, как необязательная опция системы и предназначенная для автоматизации подготовки к передаче дел в архив организации, ведения и учета архивных документов произвольного предприятия или учреждения.

При передаче дел в архив на каждое дело заводится карточка с указанием реквизитов архивного хранения (дата открытия и закрытия дела, заголовок дела, количество листов и т.д.). В учетную карточку вносятся реквизиты, связанные с систематизацией документального фонда.

В процессе архивного хранения отслеживаются все перемещения, выдачи на руки, возврат, выбытия дел и документов. При этом поддерживается возможность оперативного контроля возврата дел и документов, выданных на руки.

Подсистема «Архивное дело» поддерживает атрибутивный поиск как по реквизитам дел, так и по реквизитам документов.

Опция "ЭЦП и Шифрование".

В деятельности современных организаций наблюдается устойчивая тенденция к внедрению безбумажных технологий обработки информации.

Применение электронного представления документов требует адекватного средства удостоверения информации, содержащейся в документе. Таким средством является электронная цифровая подпись (ЭЦП) - аналог традиционного рукописного заверения бумажного документа (подписи).

Для использования электронной цифровой подписи в системе Дело предусмотрена специальная опция «ЭЦП и шифрование».

Опция позволяет подписывать цифровым способом документы, хранящиеся и обрабатываемые в системе “ДЕЛО”. При необходимости, документ может быть подписан несколькими сотрудниками, что очень удобно для автоматизации процедур согласования, визирования и утверждения документов.

Опция "ЭЦП и шифрование" также предоставляет возможность подписывать и шифровать документы, отправляемые по электронной почте внешним адресатам: филиалам, дочерним организациям, клиентам или партнерам. Шифрование сообщений, передаваемых по внешним каналам связи, позволяет гарантированно защитить конфиденциальную информацию от несанкционированного доступа - прочтения, искажения либо подмены.

В том случае, если система Дело установлена у всех участников обмена информацией, вместе с документами передаются и цифровые подписи наложенные на документ. Таким образом, пользователи корпоративной системы получают возможность подписывать и распространять по всей территориально-распределенной организации подписанные документы. При этом, например, проверка подписи президента корпорации в удаленном филиале выполняется точно так же, как и проверка подписи сотрудника филиала - один «щелчок» мышкой.

Опция «Мастер Паролей».

Программно-аппаратный комплекс «Мастер Паролей» (компания «Рускард» <#"601341.files/image007.gif">

экспедиционной обработке;

- регистрации;

- рассмотрению руководством и выдаче резолюции;

- ознакомлению в структурном подразделении или исполнению;

- контролю исполнения, включающему постановку и контроль документов;

- отслеживанию хода исполнение;

- составлению делопроизводственных отчетов для руководства;

снятию исполненных документов с контроля.

Основные процедуры обработки исходящих документов (рисунок 3.2):

- разработка проекта документа в структурном подразделении;

- согласование проекта документа в структурных подразделениях организации;

- утверждение документа руководством;

- регистрация документа;

- экспедиционная обработка документа.

- Достаточно большую часть централизованного документооборота составляют так называемые внутренние документы. В их число входят организационно-распорядительные документы, предназначенные для использования только внутри организации. Это могут быть приказы руководства касательно внутренней деятельности, протоколы совещаний, различные нормативные документы (должностные инструкции, положения о структурных подразделениях и т. п.).

электронный документооборот информационный программный


При создании внутренних документов делопроизводители выполняют следующие операции (Рисунок 3.3):

- подготовка проекта внутреннего документа;

- обеспечение согласования документа;

- утверждение;

- регистрация;

- рассылка по подразделениям;

- контроль исполнения документа.

Проекты внутренних документов могут подготавливаться структурными подразделениями или секретарями руководителя. Технологии их дальнейшей обработки совершенно аналогичны рассмотренным ранее основным процедурам обработки входящих документов: регистрация, ознакомление или исполнение в структурных подразделениях, контроль исполнения.


3.2 Обобщенная структурная информационно-временная схема информационной технологии


Основной единицей хранения в системе "ДЕЛО" является регистрационная карточка (РК) документа, полнота реквизитов которой обеспечивает возможность формирования статистических и аналитических отчетов по различным информационным срезам, легкость при поиске. При получении электронного документа по электронной почте, его регистрация осуществляется в автоматизированном режиме. Для поступившего в результате обмена между двумя системами "ДЕЛО" документа, большая часть реквизитов РК формируется автоматически. Электронный образ документа может быть прикреплен к РК. При этом удостоверяется идентичность документа, снабженного ЭЦП и криптозащитой.

Если входящий документ поступает в бумажном виде, из среды системы обеспечивается вызов пакета FineReader, а по получении его электронного образа - возврат в систему "Дело" с одновременным прикреплением документа к РК. Пользователь системы, осуществивший прикрепление файла документа, устанавливает права доступа к файлу на уровне грифа секретности, а также защиту (отмену защиты) от редактирования.

Одновременно с этим существует возможность формирования реквизитов карточки регистрируемого документа путем построчного сканирования текста документа с помощью портативной цифровой ручки C-Pen. Так, рутинная процедура заполнения реквизитов организации-корреспондента, - наименования организации, ее адреса, - сводится к сканированию данной информации с бланка, регистрируемого документа. Таким же образом формируется текст, краткого содержания документа.

После регистрации, РК с прикрепленным документом пересылается по сети должностному лицу, ответственному за принятие решения по исполнению документа, а далее - исполнителям документа в соответствии с реквизитами вынесенной резолюции. При этом каждый руководитель или исполнитель наделяются определенными правами, которые позволяют обеспечить организацию работы с документами, максимально приближенную к традиционной работе за столом, на котором по папкам разложены документы, находящиеся в компетенции только данного сотрудника и которые либо ждут начала исполнения (в папке Поступившие), либо приняты сотрудником к исполнению (в папке «На исполнении»), либо переданы подчиненным с указанием контрольного срока исполнения (в папка «На контроле»).

В ходе работы с электронными документами обеспечивается комбинированный полнотекстовый и атрибутивный поиск требуемого документа, в том числе и с помощью Web-доступа к документальной базе данных системы "ДЕЛО".

Исходящие и внутренние документы, как правило, подготовленные в текстовом редакторе MS Word, по стандартной технологии также прикрепляются к РК. Одновременно они могут быть защищены ЭЦП и шифрованием с помощью сертифицированного ФАПСИ средства криптографической защиты «КриптоПро CSP» (компания «Крипто-Про»). Компания «Электронных офисных систем», обладая сертификатами на право встраивания в свое ПО средств криптозащиты, обеспечивает лицензионную чистоту предлагаемого решения. Защищенный исходящий документ, сопровождаемый реквизитами РК, может быть передан по электронной почте адресату. Таким образом, в совокупности с возможностью регистрации документов, поступивших по линиям связи, обеспечивается корпоративный электронный документооборот.

По истечении срока хранения электронного документа, он и его РК в виде текстового документа, размещается в архивной библиотеке, организованной средствами Intranet-технологии. Организация архива предусматривается на дальнейших стадиях внедрения электронного документооборота в ОАО «МолКом».

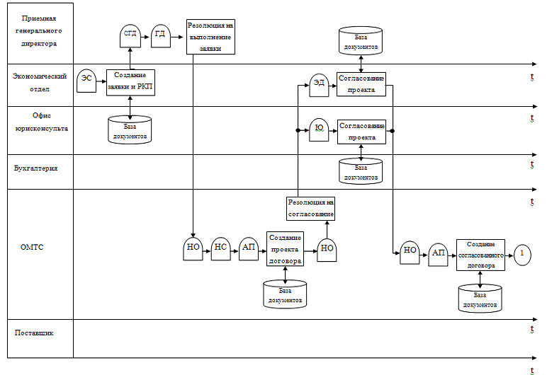
Обобщенная структурная информационно-временная схема электронного документооборота при заключении договора на поставку с использованием системы «Дело-Предприятие» представлена на рисунках 3.4 и 3.5.

Процедура поставки сырья и материалов начинается в экономическом отделе. Экономист по материально-техническому снабжению (на схеме обозначен как ЭС) на основе перспективных и годовых планов материально-технического обеспечения предприятия, а также текущих потребностей производства составляет в электронном виде заявку на материальные ресурсы (молоко, вспомогательные материалы, ГСМ и топливо, запчасти и инструмент, тароупаковочные материалы и санитарно-гигиенические средства) с необходимыми обоснованиями и расчетами и направляет ее секретарю генерального директора (СГД). СГД заводит регистрационную карточку поставки РКП и прикрепляет к ней заявку. Генеральный директор ГД выносит резолюцию на исполнение заявки начальнику ОМТС.

Начальник ОМТС (НО) в зависимости от вида материального ресурса, выносит резолюцию на исполнение заявки либо непосредственно агенту по поставкам (АП), либо начальнику сектора (НС) по закупкам молока и низовой сети, последний в свою очередь, выносит резолюцию на исполнение заявки одному из подчиненных ему агентов по поставкам.

Начальник ОМТС направляет РКП с файлами заявки и проекта договора с резолюцией на согласование экономисту по договорной и претенциозной работе (ЭД) и юрисконсульту (ЮК).

ЭД и ЮК прикрепляют к РКП предложения по изменению текста договора и оформляют отчет о выполнении на резолюцию начальника ОМТС.

Агент по поставкам по резолюции начальника ОМТС составляет согласованный проект договора-поставки и прикрепляет его к РКП.

Далее начальник ОМТС оформляет отчет о выполнении на резолюцию ГД, направляя таким образом РКП с согласованным проектом договора на подпись ГД через СГД. СГД распечатывает два экземпляра текста договора, передает его на подпись ГД, а после подписания - направляет поставщику (П). Одновременно СГД направляет РКП с резолюцией «зарегистрировать» ЭД и с резолюцией «принять к сведению» начальнику ОМТС.

Рисунок 3.4 - ОСИВС электронного документооборота при заключении договоров на поставку с использованием СЭД

Рисунок 3.5 - ОСИВС электронного документооборота при заключении договоров на поставку с использованием СЭД (продолжение)

После поступления от поставщика подписанный обеими сторонами экземпляр договора через СГД передается ЭД. Выставленный поставщиком счет на оплату поставки после подписания его ГД поступает в бухгалтерию. Отсканированный счет прикрепляется к РКП.

Одновременно СГД направляет соответствующую РКП с резолюцией «принять к сведению» ЭД и начальнику ОМТС. ЭД и начальник ОМТС оформляют отчет о выполнении на резолюцию ГД.

В дальнейшем к РКП поставки прикрепляются файлы документов, подтверждающих выполнение поставки (счета-фактуры, накладные, акты приемки, ветеринарные свидетельства и т.д.).

Сравнение технологии электронного документооборота с использованием системы "Дело-Предприятие" с существующей технологией позволяет выявить следующие преимущества использования СЭД.

Подготовку и набор электронного варианта проекта выполняет агент по поставкам.

Отсутствует передача твердых копий документов (заявок, проектов договоров) на подготовительных стадиях.

Твердые копии договора распечатываются только в конце процедуры согласования непосредственно перед подписанием договора генеральным директором.

Перейти к полностью безбумажному документообороту пока не представляется возможным. Во-первых, среди поставщиков предприятия много частных предпринимателей, которые не имеют финансовых ресурсов для создания у себя систем электронного документооборота. Во-вторых, для обеспечения юридической правомочности электронного документооборота с партнерами требуется более сложная процедура регистрации ЭЦП (электронных цифровых подписей).

3.3 Функции пользователей системы


Спецификация пользователей системы электронного документооборота, на рабочие места которых устанавливается клиентское программное обеспечение, приведена в таблице 3.1.

Таблица 3.1 - Спецификация пользователей системы электронного документооборота

Отдел

Пользователь

Кол-во рабочих мест

Основные функции

1.

Экономический отдел

Экономист по материально-техническому снабжению (ЭС)

1

Пользователь системы, выступающий в роли экономиста по материально-техническому снабжению. Составление в электронном виде заявки на материальные ресурсы. Формирование предложений по изменению текста проекта договора. Оформление отчета о выполнении на резолюцию ГД.

2.

Отдел кадров

Юрисконсульт (ЮК)

1

Пользователь системы, выступающий в роли юрисконсульта. Формирование предложений по изменению текста проекта договора.

3.

Отдел кадров

Секретарь генерального директора (СГД).

1

Пользователь системы, выступающий в роли секретаря руководителя предприятия. Оформление регистрационной карточки поставки (РКП) и прикрепление к ней заявки. Распечатка двух экземпляров текста договора, подпись его у ГД, а после подписания - направление поставщику (П). Передача ЭД после поступления от поставщика подписанного обеими сторонами экземпляра договора. Направление РКП с резолюцией «зарегистрировать» ЭД и с резолюцией «принять к сведению» начальнику ОМТС.

4.

Дирекция

Генеральный директор

1

Пользователь системы, выступающий в роли руководителя предприятия. Вынесение резолюции на исполнение заявки начальнику ОМТС. Подписание договора на поставку.

5.

Отдел материально-технического снабжения (ОМТС)

Начальник ОМТС

1

Пользователь системы, выступающий в роли секретаря руководителя отдела. Вынесение резолюции на исполнение заявки либо агенту по поставкам (АП), либо начальнику сектора (НС) по закупкам молока и низовой сети. Направление РКП с файлами заявки и проекта договора с резолюцией на согласование экономисту по договорной и претенциозной работе (ЭД) и юрисконсульту (ЮК). Оформление отчета о выполнении на резолюцию ГД.

6.

Отдел материально-технического снабжения

Начальник сектора (НС) по закупкам молока и низовой сети.

1

Пользователь системы, выступающий в роли секретаря руководителя сектора. Вынесение резолюции на исполнение заявки агенту по поставкам (АП).

7.

Отдел материально-технического снабжения (ОМТС)

Агент по поставкам (АП)

10

Пользователь системы, выступающий в роли агента по поставкам. Составление проекта договора-поставки, прикрепление его к РКП и оформление отчета о выполнении на резолюцию начальника ОМТС. Согласование проекта-поставки с поставщиком. Составление согласованного проекта договора-поставки и прикрепление его к РКП.


заключение

В результате выполнения данной курсовой работы в соответствии с техническим заданием разработаны элементы информационных технологий управления, а именно системы электронного документооборота ОАО «Молком».

Получены следующие основные результаты.

. Проведен анализ технического задания, определена структура курсовой работы.

. На основе системного подхода проведены описание и структурный анализ объекта информатизации - ОАО «МолКом.

. Проведен структурный анализ используемой на предприятии информационной технологии электронного документооборота на основе СЭД "Дело-предприятие": дана краткая характеристика системы, рассмотрены функции, методы и операции, технические характеристики системы.

. Определены требования к программно-техническим средствам, на основе которых реализована информационная технология.

. Проанализирована информационная технология заключения договоров на поставку материально-технических ресурсов.

. Реализованы требования технического задания в части разработки и построения обобщенной структурной информационно-временной схемы электронного документооборота при заключении договоров на поставку с использованием СЭД, дано ее описание.

. Составлена спецификация пользователей системы электронного документооборота, на рабочие места которых устанавливается клиентское программное обеспечение.

СПИСОК ИСПОЛЬЗОВАННЫХ ИСТОЧНИКОВ

1. Советов Б.Я. Информационные технологии: Учеб. для вузов / Б.Я. Советов, В.В. Цехановский. - 5-е изд., стер. - М.: Высш. шк., 2009. - 263 с.

. Избачков Ю.С., Петров В.Н. Информационные системы: Учебник для вузов. 2-е изд. - СПб.: Питер, 2008. - 656 с.

. Информатика для экономистов: Учебник / Под общ. ред. В.М. Матюшка. - М.: ИНФРА-М, 2006. - 880 с.

. Балкин К.В., Уткин В.Б. Информационные системы в экономике: Учебник. - 2-е изд. - М.: Издательско-торговая корпорация «Дашков и Ко», 2006, - 395 с.

. Организация документооборота с помощью СЭД ДЕЛО // EOS.RU: официальный сайт компании «Электронные офисные системы». URL: http://www.eos.ru/eos_products/eos_delo/ (дата обращения 09.01.13)

. Уставные и нормативные документы ОАО «Молком».

. Положение о структурных подразделения ОАО «Молком».

. Документационное обеспечение управления: учебник для студентов вузов, обучающихся по направлениям «Экономика» и «Менеджмент», специальностям «Информатика», «Документоведение и документационное обеспечение управления», «Автоматизация и управление» / [А.С. Гринберг и др.]. - М.: ЮНИТИ-ДАНА, 2010. - 391 с.

9. Информационные технологии в экономике. Авторы: Моисеенко Е.В., Лаврушина Е.Г. // ABC.VVSU.RU: Cайт цифровых учебно-методических материалов ВГУЭС. URL: <http://abc.vvsu.ru/Books/inform_tehnolog/default.asp> (дата обращения 17.12.12)

. Симонович С. Информатика. Базовый курс: Учебник для вузов. 3-е изд. Стандарт третьего поколения. - СПб. : Питер, 2011 г. - 640 с. - Электронное издание. - Гриф МО Учебное пособие. - ISBN 978-5-459-00439-7

. Информационные технологии на железнодорожном транспорте: Учеб. Для вузов ж.-д. трансп. /Э.К. Лецкий, В.И. Панкратов, В.В. Яковлев и др.; Под ред. Э.К. Лецкого, Э.С. Поддавашкина, В.В. Яковлева. - М.: УМК МПС России, 2000. - 680с.

. ГОСТ 7.0.5-2008 - Система стандартов по информации, библиотечному и издательскому делу. Библиографическая ссылка. Общие требования и правила составления.

. ГОСТ 7.32-2001 - Система стандартов по информации, библиотечному и издательскому делу. Отчет о научно-исследовательской работе. Структура и правила оформления.

ПРИЛОЖЕНИЕ

Должностные инструкции работников отдела материально-технического снабжения

Начальник отдела материально-технического снабжения. Должностные обязанности. Организует обеспечение предприятия всеми необходимыми для его производственной деятельности материальными ресурсами требуемого качества и их рациональное использование с целью сокращения издержек производства и получения максимальной прибыли. Руководит разработкой проектов перспективных и текущих планов и балансов материально-технического обеспечения производственной программы, а также создания необходимых производственных запасов на основе определения потребности в материальных ресурсах (сырье, материалах, полуфабрикатах, оборудовании, комплектующих изделиях, топливе, энергии и др.) с использованием прогрессивных норм расхода. Изыскивает источники покрытия этой потребности за счет внутренних ресурсов.

Агент по снабжению. Должностные обязанности. Получает по договорам, нарядам и другим документам товарно-материальные ценности (сырье, материалы, оборудование, комплектующие изделия, инвентарь, канцелярские принадлежности и т.п.). Оформляет документацию на получаемые и отправляемые грузы, заказывает контейнеры, другую тару, а также транспортные средства для их доставки. Производит внеплановые закупки материалов. Отправляет товарно-материальные ценности в адрес предприятия или сопровождает грузы в пути следования, обеспечивает сохранность и содействует своевременной их доставки. Проверяет состояние груза, принимает меры по замене материальных ценностей в случае обнаружения наружного брака. Определяет режим перевозки скоропортящихся и опасных грузов, следит за соответствием тары перевозимым грузам, размещением грузов при транспортировке, контролирует соблюдение требований техники безопасности при проведении погрузочно-разгрузочных работ. Принимает меры по повышению эффективности использования материальных ресурсов путем снижения затрат, связанных с их приобретением, доставкой и хранением.

Заведующий складом. Должностные обязанности. Руководит работой склада по приему, хранению и отпуску товарно-материальных ценностей, по их размещению с учетом наиболее рационального использования складских площадей, облегчения и ускорения поиска необходимых материалов, инвентаря и т.п. Обеспечивает сохранность складируемых товарно-материальных ценностей, соблюдение режимов хранения, правил оформления и сдачи приходно-расходных документов. Следит за наличием и исправностью противопожарных средств, состоянием помещений, оборудования и инвентаря на складе и обеспечивает их своевременный ремонт. Организует проведение погрузочно-разгрузочных работ на складе с соблюдением норм, правил и инструкций по охране труда. Обеспечивает сбор, хранение и своевременный возврат поставщикам погрузочного реквизита. Участвует в проведении инвентаризаций товарно-материальных ценностей. Контролирует ведение учета складских операций, установленной отчетности. Принимает участие в разработке и осуществлении мероприятий по повышению эффективности работы складского хозяйства, сокращению расходов на транспортировку и хранение товарно-материальных ценностей, внедрению в организацию складского хозяйства современных средств вычислительной техники, коммуникаций и связи.

Похожие работы на - Система электронного документооборота ОАО 'МолКом'

 

Не нашли материал для своей работы?
Поможем написать уникальную работу
Без плагиата!
Без нейросетей!