Разработка автоматизированной справочной системы по основным элементам языка ассемблера
"Разработка
автоматизированной справочной системы по основным элементам языка
ассемблера"
автоматизированный справочный программный delphi
Реферат
Пояснительная записка - 110 страниц, 28 таблиц, 34 рисунка, 12
источников.
Ключевые слова - язык ассемблера, база данных, справочная система,
методическое обеспечение.
Объект исследования и разработки - программа, предназначенная для
формирования информационного обеспечения по основам программирования на языке
ассемблера для выполнения лабораторных работ по дисциплине «Операционные
системы».
Целью данной дипломной работы является разработка автоматизированной
справочной системы по основным элементам языка ассемблера.
Метод исследования и аппаратура - персональный компьютер с операционной
системой Windows XP, среда
разработки Borland Delphi 7.0.
Полученные результаты и их новизна - программа «Справочная система по
основным элементам языка ассемблера», предназначенная для взаимодействия с
базой данных и осуществляющая весь необходимый набор операций с
учебно-методическим обеспечением.
Основные конструктивные, технологические и технолого-эксплуатационные
характеристики - ПК (IBM-совместимый), класс компьютера - не ниже Pentium 4,
ОЗУ 512 Mb, требуемая операционная система - MS Windows XP/Vista/7, СУБД MS Access 2003 и выше.
Степень внедрения - программа находится в опытной эксплуатации на кафедре
АВС.
Область применения - предназначена для помощи студентам при выполнении
лабораторных работ по дисциплине «Операционные системы».
Введение
В большинстве современных технических вузов существуют направления,
внутри которых наличествуют профили и специальности, осуществляющие подготовку
студентов в области информационных технологий. Значительную часть учебного
курса данных профилей и специальностей составляют дисциплины, посвященную
изучению различных языков программирования и инструментальных сред разработки.
Среди языков программирования, изучаемых в вузах, особое место занимает
язык ассемблера. Знакомство с данным языком программирования является неотъемлемой
частью подготовки профессионального программиста, поскольку лучше позволяет
понять принципы работы ЭВМ, операционных систем и трансляторов с языков
высокого уровня, позволяет разрабатывать высокоэффективные программы.
Студенты профиля «Вычислительные машины, комплексы, системы и сети»
изучают язык ассемблера в рамках практического курса дисциплины «Операционные
системы». Выполнение лабораторных работы в рамках этой дисциплины требует
изучения достаточно большого объема информации, касающихся не только алфавита,
команд и синтаксиса языка, но и особенностей строения персонального компьютера
(регистры процессора, оперативная память, организация хранения данных и т.д.).
Данная информация дается в рамках теоретического курса в достаточно сокращенном
виде, т.к. основное вниманию уделяется принципам проектирования и
функционирования современных операционных систем, а также особенностям их
архитектуры. Поэтому для выполнения лабораторных работ студентам требуется
значительная информационная поддержка.
Одним из вариантов решения данной проблемы является создание специальной
справочной системы, обеспечивающей хранение, поиск и коррекцию информации,
необходимой для прохождения практического курса по дисциплине «Операционные
системы».
Данная система должна хранить следующую информацию:
теоретические сведения о языке ассемблера, разбитые на статьи, разделы и
темы;
справочник по командам и операторам языка ассемблера;
вспомогательные материалы по особенностям строения персонального
компьютера, важным для освоения языка ассемблера (регистры, флаги, хранение
информации в памяти компьютера).
Информация должна быть хорошо структурирована и взаимосвязана между
собой. Это предполагает наличие в разрабатываемой системе реляционной базы
данных, созданной средствами одной из современных СУБД.
Для работы с базой данных следует разработать специальное приложение,
обладающее удобным и понятным пользовательским интерфейсом.
1. Особенности разработки автоматизированной справочной
системы по основным элементам языка ассемблера
.1 Особенности языка ассемблера
Язык
ассемблера является машинно-ориентированным языком низкого уровня с командами,
обычно соответствующими командам машины. Язык ассемблера можно трактовать как
систему обозначений, используемую для представления в удобочитаемой форме
программ, записанных в машинном коде. Язык ассемблера позволяет программисту
пользоваться алфавитными мнемоническими кодами операций, по своему усмотрению
присваивать символические имена регистрам ЭВМ и памяти, а также задавать
удобные для себя схемы адресации (например, индексную или косвенную). Кроме
того, он позволяет использовать различные системы счисления (например,
десятичную или шестнадцатеричную) для представления числовых констант и даёт
возможность помечать строки программы метками с символическими именами с тем,
чтобы к ним можно было обращаться (по именам, а не по адресам) из других частей
программы (например, при выполнении команд условных и безусловных переходов)
[10].
Перевод
программы на языке ассемблера в исполняемый машинный код производится
ассемблером - программой-транслятором, которая и дала языку ассемблера его
название.
Команды
языка ассемблера один к одному соответствуют командам процессора. Фактически,
они и представляют собой более удобную для человека символьную форму записи
машинных команд и их аргументов. При этом одной команде языка ассемблера может
соответствовать несколько вариантов команд процессора.
Кроме
того, язык ассемблера позволяет использовать символические метки вместо адресов
ячеек памяти, которые при ассемблировании заменяются на вычисляемые ассемблером
или компоновщиком абсолютные или относительные адреса, а также так называемые
директивы (команды ассемблера, не переводимые в машинные команды процессора, а
выполняемые самим ассемблером).
Директивы
ассемблера позволяют, в частности, включать блоки данных, задать
ассемблирование фрагмента программы по условию, задать значения меток,
использовать макрокоманды с параметрами.
Каждая
модель (или семейство) процессоров имеет свой набор - систему команд и
соответствующий ему язык ассемблера. Наиболее популярные синтаксисы языков
ассемблера - Intel-синтаксис и AT&T-синтаксис.
Язык
ассемблера имеет следующие достоинства [1]:
язык
ассемблера позволяет писать самый быстрый и компактный код, какой вообще
возможен для данного процессора;
скорость
работы - за счёт оптимизации вычислительного алгоритма и/или более
рационального обращения к ОП, перераспределения данных;
объем
кода - сокращение объема кода также нередко повышает скорость выполнения
программы;
обеспечение
максимального использования специфических возможностей конкретной платформы,
что также позволяет создавать более эффективные программы (в том числе менее
ресурсоемкие);
при
программировании на языке ассемблера возможен непосредственный доступ к
аппаратуре, и, в частности, портам ввода-вывода, регистрам процессора и др.;
язык
ассемблера часто применяется для создания драйверов оборудования и ядра
операционной системы (или машиннозависимых подсистем ядра ОС);
язык
ассемблера используется для создания «прошивок» BIOS;
с
помощью языка ассемблера часто создаются машиннозависимые подпрограммы
компиляторов и интерпретаторы языков высокого уровня, а также реализуется
совместимость платформ;
с
помощью дизассемблера возможно исследовать существующие программы при
отсутствии исходного кода.
К
недостаткам языка ассемблера относятся [1]:
в
силу машинной ориентации («низкого» уровня) языка ассемблера человеку сложнее
читать и понимать программу на нем по сравнению с языками программирования
высокого уровня;
требуется
повышенная квалификация программиста для получения качественного кода;
программа
на языке высокого уровня может быть перекомпилирована с автоматической
оптимизацией под особенности новой целевой платформы, программа же на языке
ассемблера на новой платформе может потерять своё преимущество в скорости без
ручного переписывания кода;
меньшее
количество доступных библиотек по сравнению с современными индустриальными
языками программирования;
отсутствует
переносимость программ на компьютеры с другой архитектурой и системой команд.
На
языке ассемблера пишут программы или их фрагменты в тех случаях, когда
критически важны:
быстродействие
(драйверы, игры);
объём
используемой памяти (загрузочные секторы, встраиваемое программное обеспечение,
программы для микроконтроллеров и процессоров с ограниченными ресурсами,
вирусы, программные защиты).
С
использованием программирования на языке ассемблера производятся [10].
Оптимизация
критичных к скорости участков программ в программах на языках высокого уровня,
таких как C++ или Pascal. Это особенно актуально для игровых приставок, имеющих
фиксированную производительность, и для мультимедийных кодеков, которые
стремятся делать менее ресурсоёмкими и более быстрыми.
Создание
операционных систем (ОС) или их компонентов. В настоящее время подавляющее
большинство ОС пишут на более высокоуровневых языках (в основном на Си - языке
высокого уровня, который специально был создан для написания одной из первых
версий UNIX). Аппаратно зависимые участки кода, такие как загрузчик ОС, уровень
абстрагирования от аппаратного обеспечения (HAL - hardware abstraction layer) и
ядро, часто пишутся на языке ассемблера. Фактически, ассемблерного кода в ядрах
Windows или Linux совсем немного, поскольку авторы стремятся обеспечить
переносимость и надёжность, но, тем не менее, он там присутствует.
Программирование
микроконтроллеров (МК) и других встраиваемых процессоров.На сегодняшний день
для программирования МК весьма часто применяют язык ассемблера (хотя и в этой
области широкое распространение получают языки вроде Си).
Создание
драйверов. Некоторые части драйверов программируют на языке ассемблера.
Создание
антивирусов и других защитных программ.
Написание
трансляторов языков программирования.
Синтаксис
языка ассемблера определяется системой команд конкретного процессора.
Типичными
командами языка ассемблера являются (применительно к Intel-синтаксису
архитектуры x86) [1]:
команды
пересылки данных (mov и др.);
арифметические
команды (add, sub, imul и др.);
логические
и побитовые операции (or, and, xor, shr и др.);
команды
управления ходом выполнения программы (jmp, loop, ret и др.);
команды
вызова прерываний (int);
команды
ввода/вывода в порты (in, out).
Также
для языка ассемблера характерны команды, выполняющие проверку и переход по
условию, например:- перейти, если содержимое регистра CX равно 0;- перейти,
если флаг нуля (ZF) установлен в 1.
Типичный
формат записи команд:
[метка:]
мнемокод [операнды] [;комментарий]
где
мнемокод - непосредственно мнемоника инструкции процессору. К ней могут быть
добавлены префиксы (повторения, изменения типа адресации и пр.).
В
качестве операндов могут выступать константы, адреса регистров, адреса в
оперативной памяти и пр. Различия между синтаксисом Intel и AT&T касаются в
основном порядка перечисления операндов и указания различных методов адресации.
Программа
на языке ассемблера может содержать директивы: инструкции, не переводящиеся
непосредственно в машинные команды, а управляющие работой компилятора. Набор и
синтаксис их значительно разнятся и зависят не от аппаратной платформы, а от
используемого транслятора (порождая диалекты языков в пределах одного семейства
архитектур). В качестве основных директив можно выделить следующие [1]:
определение
данных (констант и переменных);
управление
организацией программы в памяти и параметрами выходного файла;
задание
режима работы компилятора;
всевозможные
абстракции (то есть элементы языков высокого уровня) - от оформления процедур и
функций (для упрощения реализации парадигмы процедурного программирования) до
условных конструкций и циклов (для парадигмы структурного программирования);
макросы.
В целом следует отметить, что освоение языка ассемблера является
актуальной задачей для квалифицированного программиста и требует изучения
большого объема информации. Таким образом, разрабатываемое в рамках дипломной
работы программное обеспечение можно отнести к классу информационных систем,
особенности построения которых будут рассмотрены далее.
1.2 Классификация информационных систем
Благодаря
стремительному развитию информационных технологий наблюдается расширение
области их применения. Если раньше чуть ли не единственной областью, в которой
применялись информационные системы, была автоматизация бухгалтерского учета, то
сейчас наблюдается внедрение информационных технологий во множество других областей.
Широкое применение информационные системы также нашли в процессе организации и
поддержки образовательного процесса. Информационные обучающие системы - это
системы помогающие осваивать новый материал, производящие контроль знаний,
помогающие преподавателям готовить учебный материал. Под информационной
системой обычно понимается прикладная программная подсистема, ориентированная
на сбор, хранение, поиск и обработку текстовой и/или фактографической
информации [2]. Подавляющее большинство информационных систем работает в режиме
диалога с пользователем. Информационные системы классифицируются по разным
признакам. Наиболее часто используемыми способами классификации являются [2]:
- классификация по сфере применения;
классификация по способу организации.
Классификация по масштабу
По масштабу информационные системы подразделяются на следующие группы:
одиночные информационные системы - реализуются, как правило, на
автономном персональном компьютере (сеть не используется). Такая система может
содержать несколько простых приложений, связанных общим информационным фондом,
и рассчитана на работу одного пользователя или группы пользователей,
разделяющих по времени одно рабочее место;
групповые информационные системы - ориентированы на коллективное
использование информации членами рабочей группы и чаще всего строятся на базе
локальной вычислительной сети. При разработке таких приложений используются
серверы баз данных для рабочих групп;
корпоративные информационные системы - являются развитием систем для
рабочих групп, они ориентированы на крупные компании и могут поддерживать
территориально разнесенные узлы или сети. В основном они имеют иерархическую
структуру из нескольких уровней. Для таких систем характерна архитектура
клиент-сервер со специализацией серверов или же многоуровневая архитектура.
Классификация по сфере применения
По сфере применения информационные системы обычно подразделяются на
четыре группы (рисунок 1.1):
системы обработки транзакций;
системы принятия решений;
информационно-справочные системы;
офисные информационные системы.
Рисунок 1.1 - Деление информационных систем по сфере применения
Классификация по способу организации
По способу организации групповые и корпоративные информационные системы
подразделяются на следующие классы:
системы на основе архитектуры файл-сервер;
системы на основе архитектуры клиент-сервер;
системы на основе многоуровневой архитектуры;
системы на основе Интернет/интранет-технологий.
Архитектура файл-сервер не имеет сетевого разделения компонентов диалога
и использует компьютер для функций отображения, что облегчает построение
графического интерфейса. Файл-сервер только извлекает данные из файлов, так что
дополнительные пользователи и приложения добавляют лишь незначительную нагрузку
на центральный процессор. Каждый новый клиент добавляет вычислительную мощность
к сети.
Объектами разработки в файл-серверном приложении являются компоненты
приложения, определяющие логику диалога, а также логику обработки и управления
данными. Разработанное приложение реализуется либо в виде законченного
загрузочного модуля, либо в виде специального кода для интерпретации. Однако
такая архитектура имеет существенный недостаток: при выполнении некоторых
запросов к базе данных клиенту могут передаваться большие объемы данных,
загружая сеть и приводя к непредсказуемости времени реакции. Значительный
сетевой трафик особенно сильно сказывается при организации удаленного доступа к
базам данных на файл-сервере через низкоскоростные каналы связи. Одним из
вариантов устранения данного недостатка является удаленное управление
файл-серверным приложением в сети. При этом в локальной сети размещается сервер
приложений, совмещенный с телекоммуникационным сервером (обычно называемым
сервером доступа), в среде которого выполняются обычные файл-серверные
приложения. Особенность состоит в том, что диалоговый ввод-вывод поступает от
удаленных клиентов через телекоммуникации. Приложения не должны быть слишком
сложными, иначе велика вероятность перегрузки сервера, или же нужна очень мощная
платформа для сервера приложений.
Архитектура клиент-сервер предназначена для разрешения проблем
файл-серверных приложений путем разделения компонентов приложения и размещения
их там, где они будут функционировать наиболее эффективно. Особенностью архитектуры
клиент-сервер является использование выделенных серверов баз данных, понимающих
запросы на языке структурированных запросов SQL (Structured Query Language) и
выполняющих поиск, сортировку и агрегирование информации.
Отличительная черта серверов БД - наличие справочника данных, в котором
записана структура БД, ограничения целостности данных, форматы и даже серверные
процедуры обработки данных по вызову или по событиям в программе. Объектами
разработки в таких приложениях помимо диалога и логики обработки являются,
прежде всего, реляционная модель данных и связанный с ней набор SQL-операторов
для типовых запросов к базе данных.
Большинство конфигураций клиент-сервер использует двухуровневую модель, в
которой клиент обращается к услугам сервера. Двухуровневое определение
архитектуры клиент-сервер использует вариант: приложение работает у клиента,
СУБД - на сервере.
В настоящее время архитектура клиент-сервер получила признание и широкое
распространение как способ организации приложений для рабочих групп и
информационных систем корпоративного уровня. Подобная организация работы
повышает эффективность выполнения приложений за счет использования возможностей
сервера БД, разгрузки сети и обеспечения контроля целостности данных.
Многоуровневая архитектура стала развитием архитектуры клиент-сервер и в
своей классической форме состоит из трех уровней:
нижний уровень представляет собой приложения клиентов, выделенные для
выполнения функций и логики представлений и имеющие программный интерфейс для
вызова приложения на среднем уровне;
средний уровень представляет собой сервер приложений, на котором
выполняется прикладная логика и с которого логика обработки данных вызывает
операции с базой данных;
верхний уровень представляет собой удаленный специализированный сервер
базы данных, выделенный для услуг обработки данных и файловых операций (без
использования хранимых процедур).
Подобную концепцию обработки данных пропагандируют, в частности, фирмы Oracle, Sun, Borland
и др.
Трехуровневая архитектура позволяет еще больше сбалансировать нагрузку на
разные узлы и сеть, а также способствует специализации инструментов для
разработки приложений и устраняет недостатки двухуровневой модели
клиент-сервер.
В развитии технологии Интернет/интранет основной акцент пока что делается
на разработке инструментальных программных средств. В то же время наблюдается
отсутствие развитых средств разработки приложений, работающих с базами данных.
Компромиссным решением для создания удобных и простых в использовании и
сопровождении информационных систем, эффективно работающих с базами данных,
стало объединение Интернет/интранет-технологии с многоуровневой архитектурой.
При этом структура информационного приложения приобретает следующий вид:
браузер - сервер приложений - сервер баз данных - сервер динамических страниц -
web-сервер.
Благодаря интеграции Интернет/интранет-технологии и архитектуры
клиент-сервер процесс внедрения и сопровождения корпоративной информационной
системы существенно упрощается при сохранении достаточно высокой эффективности
и простоты совместного использования информации.
1.3 Постановка задачи
Цель данной дипломной работы - создание специальной справочной системы,
обеспечивающей хранение, поиск и коррекцию информации, необходимой для
прохождения практического курса по дисциплине «Операционные системы».
Данная система должна хранить следующую информацию:
теоретические сведения о языке ассемблера, разбитые на статьи, разделы и
темы;
справочник по командам и операторам языка ассемблера;
вспомогательные материалы по особенностям строения персонального
компьютера, важным для освоения языка ассемблера (регистры, флаги, хранение
информации в памяти компьютера).
Информация должна быть хорошо структурирована и взаимосвязана между
собой. Это предполагает наличие в разрабатываемой системе реляционной базы
данных, созданной средствами одной из современных СУБД.
Для работы с базой данных следует разработать специальное приложение,
обладающее удобным и понятным пользовательским интерфейсом и реализующее
следующие функции:
ввод и коррекция справочной информации по основным элементам языка
ассемблера;
удобный просмотр введенной информации;
гибкая система поиска по различным параметрам (например, должна быть
предусмотрена возможность найти информацию как и по какой-либо общей теме или
разделу учебного курса, так и по конкретному оператору языка ассемблера);
формирование отчетов на основе найденной информации с возможностью их
печати.
Подобная система будет полезна не только студенту, но и преподавателю,
так как позволить упорядочить и систематизировать информацию, которая может
быть основой для создания учебного пособия или практикума по дисциплине
«Операционные системы».
2. Выбор средств разработки автоматизированной справочной
системы
.1 Выбор средства проектирования и разработки СУБД
Использование баз данных и информационных систем становится неотъемлемой
составляющей деятельности современного человека и функционирования различного
рода организаций. В связи с этим большую актуальность приобретает освоение
принципов построения и эффективного применения соответствующих технологий и
программных продуктов: систем управления базами данных (СУБД), средств
администрирования и защиты баз данных и других.
От
правильного выбора инструментальных средств создания информационных систем,
определения подходящей модели данных, обоснования рациональной схемы построения
базы данных, организации запросов к хранимым данным и ряда других моментов во
многом зависит эффективность функционирования разрабатываемых систем [6].
На
сегодняшний день, наиболее популярными СУБД являются следующие:
- Microsoft SQL Server;
Oracle Database;
Microsoft Access.SQL ServerSQL Server - система управления реляционными базами данных,
разработанная корпорацией Microsoft. Основной используемый язык запросов -Transact-SQL. Существует большое
количество версий, различающихся по функциональному назначению и времени
выпуска релиза. В данном отчете будет рассмотрена версия SQL Server 2008 R2
Standard Edition.Server 2008 R2 может играть роль платформы для развертывания
масштабных хранилищ данных. Он позволяет справляться с огромными объемами
данных, интегрирует все данные организации - из всех баз данных, приложений и
нереляционных источников, обеспечивает требуемый уровень производительности на
запросах пользователей и, несмотря на терабайтные объемы, эффективно выполняет
штатные операции по обслуживанию базы данных.SQL Server 2008 R2 в сочетании с
Windows Server 2008 R2 помогает запускать базы данных на системах до 256
логических процессоров и переходить в виртуализированные дата-центры.SQL Server
2008 R2 предлагает мощные инструменты для персональной бизнес-аналитики,
расширяющие возможности привычных инструментов Microsoft Excel 2010 и Microsoft
SharePoint Server 2010. Модуль Power Pivot, который устанавливается как
настройка для Microsoft Office Excel, позволяет загружать в Excel данные из
любых внешних источников (ERP, CRM и других информационных систем), а также из
собственных электронных таблиц. Пользователь может в удобном для него
интерфейсе сам описывать эти данные в бизнес-терминах, задавать связи между
ними, добавлять собственную информацию, формулы для расчета и т.д.SQL Server
2008 R2 также включает компонент Reporting Services (SSRS), с помощью которого
можно создавать комплексные системы корпоративной отчетности, способные
обслуживать тысячи пользователей. Средства создания отчетов предлагают
инструмент для проектирования отчетов Report Designer, Report Builder и
средства визуализации.
Встроенный
OLAP-сервер с развитыми возможностями интеллектуального анализа (Data Mining)
Microsoft SQL Server 2008 R2 Analysis Services позволяет проводить аналитику в
режиме реального времени, обеспечивает логическое представление многомерных
данных в бизнес-терминах. Также предлагается набор интеллектуальных алгоритмов
для решения задач прогнозирования, выявления скрытых закономерностей и т.д.
Другим
важным улучшением Microsoft SQL Server 2008 R2 является эффективный инструмент
для централизованного управления нормативно-справочной информацией - служба
Master Data Services (MDS). Он содержит необходимые инструменты для описания
структуры справочников (состав показателей и их взаимосвязи), для импорта и
экспорта данных из различных информационных систем, а также для первичного
наполнения справочников данными в ручном режиме [3].DatabaseDatabase -
объектно-реляционная система управления базами данных компании Oracle. СУБД
Oracle поставляется в четырех различных редакциях, ориентированных на различные
сценарии разработки и развертывания приложений (а также отличающиеся ценой). В
качестве примера в отчет будет рассмотрена версия Oracle Database 11g Standart
Edition.Database 11g - база данных, предназначенная для эффективного
развертывания на базе различных типов оборудования, от небольших серверов до
мощных симметричных многопроцессорных серверных систем, от отдельных кластеров
до корпоративных распределенных вычислительных систем. СУБД предоставляет
возможность автоматической настройки и управления, что делает ее использование
простым и экономически выгодным.Database 11g Standart Edition характеризуется
мощью и выгодным соотношением цены и производительности для приложений масштаба
рабочих групп, отдельных подразделений или приложений, работающих в среде
Интернет/интранет. Работая в различных средах, начиная от односерверных
конфигураций для малого бизнеса и заканчивая распределенными средами крупных
филиалов, поддерживает работу мощных вычислительных систем с использованием
технологии кластеризации сервисов Real Application Clusters.
В
новом выпуске расширены механизмы Oracle, обеспечивающие кластеризацию баз
данных, автоматизацию центров обработки данных и управление рабочими
нагрузками. Используя защищенные, масштабируемые grid-инфраструктуры на базе
недорогих серверов и систем хранения, обеспечивающие высокие уровни готовности,
клиенты Oracle могут создавать OLTP приложения, хранилища данных и системы
управления контентом с самыми высокими требованиями.
Новые
средства обеспечения управляемости в Oracle Database 11g включают
автоматическую настройку SQL и области памяти, новый компонент Partitioning
Advisor, предлагающий администраторам рекомендации по секционированию таблиц и
индексов для повышения производительности, а также улучшенные средства
диагностики производительности для кластерных баз данных. Кроме того, Oracle
Database 11g включает новый компонент Support Workbench, который предлагает
простой в использовании интерфейс, представляющий администраторам сведения о
проблемах, возникающих при работе СУБД, вместе с информацией о том, как можно
быстро решить эти проблемы [4].
Access
Microsoft Access - реляционная СУБД корпорации Microsoft. Имеет широкий спектр функций, включая связанные запросы, связь с
внешними таблицами и базами данных. Благодаря встроенному языку VBA, в самом
Access можно писать приложения, работающие с базами данных. В данном отчете
будут рассмотрены возможности Microsoft Office Access 2010.Access - это самая
популярная сегодня настольная система управления базами данных. Данный продукт
рассчитан как на начинающего, так и на квалифицированного пользователя.
СУБД
Access для работы с данными использует процессор баз данных Microsoft Jet,
объекты доступа к данным и средства быстрого построения интерфейса -
Конструктор форм. Для получения распечаток используются Конструкторы отчетов.
Автоматизация рутинных операций может быть выполнена с помощью макрокоманд.
Когда не хватает функциональности визуальных средств пользователи Access могут
обратиться к созданию процедур и функций. При этом как в макрокомандах можно
использовать вызовы функций, так и из кода процедур и функций можно выполнять
макрокоманды.
Несмотря
на свою ориентированность на конечного пользователя в Access присутствует язык
программирования Visual Basic for Application, который позволяет создавать
массивы, свои типы данных, вызывать DLL-функции, с помощью OLE Automation
контролировать работу приложений, которые могут функционировать как OLE
-серверы. Можно целиком создавать базы данных с помощью кодирования, когда в
этом появляется необходимость.- это типичная настольная база данных. В то же
время на небольшом предприятии с количеством компьютеров не больше десяти,
ресурсов Access вполне может хватить для обслуживания всего делопроизводства,
естественно в связке с Microsoft Office. То есть все пользователи могут
обращаться к одной базе данных, установленной на одной рабочей станции, которая
не обязательно должна быть выделенным сервером.
В
состав Access 2010 входят инновационные средства, помогающие создавать
профессионально выглядящие информативные формы и отчеты. Условное
форматирование поддерживает гистограммы, добавленные темы Office позволяют
управлять многочисленными объектами базы данных с помощью простейших операций и
существенно упрощают форматирование. Усовершенствованный построитель выражений
благодаря технологии IntelliSense существенно упрощает создание формул и
выражений. Это сокращает количество ошибок и помогает сосредоточиться на
разработке базы данных [5, 6].
В
результате обзора в качестве СУБД для разрабатываемой информационной системы
мною была выбрана СУБД Microsoft Access. Для разработки настольного приложения,
рассчитанного на использование на стандартной рабочей станции, использование
более сложных решений Microsoft SQL Server
или Oracle Database является экономически нецелесообразным. Access
обладает всеми необходимыми функциями для создания реляционной базы данных,
которая будет являться основой разрабатываемой информационной системы.
Для
организации взаимодействия с базой данных, также следует разработать
приложение, реализующее всю необходимую совокупность операций с данными (ввод,
коррекция, просмотр, поиск, фильтрация, выборка для создания отчетов и т.д.).
2.2 Выбор средства проектирования и разработки приложения
Для разработки информационной системы необходима среда, поддерживающая
средства разработки клиентских приложений с возможностью интеграции с базами
данных. Для выбора наиболее оптимальной среды разработки рассмотрим
преимущества и недостатки следующих систем: Sybase PowerBuilder, Borland C++
Builder и Borland Delphi.PowerBuilder позволяет быстро и легко создавать
традиционные 2-хзвенные приложения, распределённые приложения, Web-приложения и
Smart-клиенты. Кроме того, данный продукт поможет легко развернуть уже
существующие приложения на платформе .Net.предоставляет возможность выбора СУБД
для которой разрабатывать, и платформы на которую распространять
клиент/серверные, Smart Client или .Net Webform приложения. Создавать
приложения для планшетных ПК, не имеющих постоянного подключения. Разрабатывая
приложения для рабочих станций, Web-ориентированные или распределённые приложения,
можно решить все задачи с использованием единого инструментария.
PowerBuilder
поддерживает доступ к данным с помощью интерфейсов ODBC и OLE DB. Для доступа к
СУБД Oracle, Informix и Sybase используются специализированные механизмы
доступа к данным, базирующиеся на клиентских API этих СУБД [7].
Интегрированная
среда C++ Builder обеспечивает скорость визуальной разработки, продуктивность
повторно используемых компонент в сочетании с мощью языковых средств C++,
усовершенствованными инструментами и разномасштабными средствами доступа к
базам данных.++ Builder может быть использован везде, где требуется дополнить
существующие приложения расширенным стандартом языка C++, повысить
быстродействие и придать пользовательскому интерфейсу качества
профессионального уровня.++Builder предоставляет быстродействующий компилятор с
языка Borland C++, эффективный инкрементальный загрузчик и гибкие средства
отладки как на уровне исходных инструкций, так и на уровне ассемблерных команд
- в расчете удовлетворить высокие требования программистов-профессионалов.- это
среда быстрой разработки, в которой в качестве языка программирования
используется язык Delphi. Язык Delphi - строго типизированный
объектно-ориентированный язык, в основе которого лежит хорошо знакомый
программистам Object Pascal.
Приложения
Delphi могут осуществлять доступ к БД с использованием следующих механизмов:
BDE
(процессор баз данных фирмы Borland);
ADO
(объекты данных ActiveX) осуществляют доступ к информации с помощью OLE DB
(связывание и внедрение объектов баз данных);
dbExpress
- обеспечивает быстрый доступ к информации в базе данных с помощью набора
драйверов;
InterBase
- реализует непосредственный доступ к базам данных InterBase.(Borland Database
Engine) - универсальный механизм доступа к данным, применяемый в средствах
разработки фирмы Borland (а именно - Delphi и C++Builder), а также в некоторых
других продуктах, например Corel Paradox, Corel Quattro Pro, Seagate Software
Crystal Reports.- это наследник библиотеки Paradox Engine, созданной для
Borland Pascal и Borland C++ с целью предоставить приложениям, разработанным с
их помощью, доступ к таблицам СУБД Paradox. Вскоре после создания Paradox
Engine компанией Borland было разработано несколько библиотек-драйверов под
общим названием SQL Links. Эти библиотеки расширили функциональность BDE,
позволив применять имевшийся в Paradox Engine набор функций для доступа к
данным dBase, ODBC-источников, а также наиболее популярных серверных СУБД.
Позже к этому набору были добавлены библиотеки для доступа к Access и
FoxPro.был фактически единственным механизмом доступа к данным в Delphi и
C++Builder, поддерживаемым на уровне компонентов, классов, а также визуальных
компонентов для редактирования данных, вплоть до 5-й версии обоих продуктов -
Delphi и C++Builder.DB и ADO - часть универсального механизма доступа к данным
Microsoft (Microsoft Universal Data Access), позволяющая осуществить доступ как
к реляционным, так и к нереляционным источникам данных, таким как файловая
система, данные электронной почты, многомерные хранилища данных и др.ActiveX
Data Objects (ADO) - это набор библиотек, содержащих COM-объекты, реализующие
прикладной программный интерфейс для доступа к таким данным и используемые в
клиентских приложениях. ADO использует библиотеки OLE DB, предоставляющие
низкоуровневый интерфейс для доступа к данным. OLE DB предоставляет доступ к
данным с помощью COM-интерфейсов. Можно также использовать OLE DB
непосредственно, минуя ADO.был разработан, чтобы решить следующие 6 задач:
минимизировать
объем и количество используемых ресурсов;
получить
максимальную скорость работы;
обеспечить
кросс-платформенность;
обеспечить
легкость распространения;
обеспечить
легкость разработки драйверов;
дать
разработчику больше управления памятью и сетевым трафиком.
Драйверы dbExpress небольшие по объему и быстрые, потому что они
обеспечивают достаточно небольшую функциональность. Каждый драйвер выполнен в
виде dll (на платформе Windows) или как so (shared library на Linux). Драйвер
dbExpress предоставляет пять интерфейсов для выборки метаданных, выполнения
операторов SQL и хранимых процедур, и возможность чтения записей из выборки в
одном направлении (unidirectional cursor). В это же время, при использовании с
DataSetProvider и ClientDataSet, dbExpress предоставляет полнофункциональную,
высокопроизводительную, многопользовательскую систему для работы с
SQL-серверами баз данных.
InterBase
- это масштабируемый высокопроизводительный SQL сервер баз данных, совершенный
по простоте инсталляции, использования и обслуживания. Выпуск нескольких версий
InterBase для операционных систем Windows, NT, NetWare и UNIX делает его
независимым от платформы, что позволяет обеспечить надежную работу реляционных
баз данных в рамках локальной компьютерной сети крупного отдела или фирмы [8,
9].
Следует
заметить, что наряду с Delphi, практически идентичным набором компонент,
реализующих вышеперечисленные механизмы работы с базами данных, обладает среда
программирования Borland C++ Builder. Но данная среда не имеет никаких
значительных преимуществ перед Borland Delphi, поэтому для разработки
приложения, взаимодействующего с базой данных, следует выбрать Borland
Delphi как уже освоенную на практических занятиях инструментальную систему
программирования, позволяющую быстро и эффективно разрабатывать Windows-ориентированные
программные средства различного назначения.
3. Разработка информационного и программного обеспечения
автоматизированной справочной системы
.1 Информационная структура справочной системы
Данная справочная система предназначена для хранения, поиска и коррекции
информации, требуемой для прохождения практического курса по дисциплине
«Операционные системы» и содержит в себе:
справочник по командам и операторам языка ассемблера;
теоретические сведения о языке ассемблера, разбитые на статьи, разделы и
темы;
вспомогательные материалы по особенностям строения персонального
компьютера, важным для освоения языка ассемблера (регистры, флаги, хранение
информации в памяти компьютера).
В разрабатываемой системе присутствует реляционная база данных, позволяющая:
вводить и корректировать справочную информацию по основным элементам
языка ассемблера;
просматривать введенную информацию;
проводить поиск по различным параметрам;
формировать отчеты на основе найденной информации с возможностью их
печати.
Такая база данных реализована посредством СУБД Access, а само приложение
для работы с ней - с помощью языка программирования Delphi. База данных содержит следующие таблицы:
- «Операторы»;
- «Темы»;
- «Темы-операторы»;
- «Примеры»;
- «Операторы-примеры»;
- «Дополнительные материалы».
Таблица «Операторы» содержит исчерпывающую информацию по каждому
оператору. Ее структура представлена в таблице 3.1.
Таблица 3.1 - Структура таблицы «Операторы»
|
Имя поля (рус. название)
|
Имя поля (англ. название)
|
Тип поля
|
|
Название оператора
|
Naz_p
|
Текстовый
|
|
Краткое описание
|
Kr_op
|
Текстовый
|
|
Тип операндов
|
Tip_p
|
Текстовый
|
|
Количество операндов
|
Kol_p
|
Числовой
|
Таблица «Темы» - содержит материалы по темам учебного курса дисциплины
«Операционные системы», относящимся к программированию на языке ассемблера. Ее
структура представлена в таблице 3.2.
Таблица 3.2 - Структура таблицы «Темы»
|
Имя поля (рус. название)
|
Имя поля (англ. название)
|
Тип поля
|
|
Номер темы
|
Nom_t
|
Счетчик
|
|
Название темы
|
Naz_t
|
Текстовый
|
|
Описание
|
Opisan
|
Текстовый
|
|
Ссылка на файл
|
linkt
|
Текстовый
|
Таблица «Темы-Операторы» - вспомогательная таблица, связывающая таблицы
«Темы» и «Операторы» по номеру темы и названию оператора, позволяет
идентифицировать оператор по теме и наоборот.
Таблица 3.3 - Структура таблицы «Темы-Операторы»
|
Имя поля (рус. название)
|
Имя поля (англ. название)
|
Тип поля
|
|
Название оператора
|
Naz_p
|
Текстовый
|
|
Номер темы
|
Nom_t
|
Числовой
|
Таблица «Примеры» содержит примеры использования по каждому оператору. Ее
структура представлена в таблице 3.4.
Таблица 3.4 - Структура таблицы «Примеры»
|
Имя поля (рус. название)
|
Имя поля (англ. название)
|
Тип поля
|
|
Номер примера
|
Nom_pr
|
Счетчик
|
|
Описание примера
|
Op_pr
|
Текстовый
|
|
Ссылка на файл
|
linkpr
|
Текстовый
|
Таблица «Операторы-Примеры» - вспомогательная таблица, связывающая таблицы
«Операторы» и «Примеры» по названию оператора и номеру примера, позволяет
соотнести искомый оператор с конкретным примером. Ее структура представлена в
таблице 3.5.
Таблица 3.5 - Структура таблицы «Операторы-Примеры»
|
Имя поля (рус. название)
|
Имя поля (англ. название)
|
Тип поля
|
|
Название оператора
|
Naz_p
|
Текстовый
|
|
Номер примера
|
Nom_pr
|
Числовой
|
Таблица «Дополнительные материалы» содержит дополнительные материалы по
темам, облегчающие процесс изучения. Ее структура представлена в таблице 3.6.
Таблица 3.6 - Структура таблицы «Дополнительные материалы»
|
Имя поля (рус. название)
|
Имя поля (англ. название)
|
Тип поля
|
|
Номер материала
|
Nom_m
|
Счетчик
|
|
Название материала
|
Naz_m
|
Текстовый
|
|
Краткое описание
|
Kr_op
|
Текстовый
|
|
Номер темы
|
Nom_t
|
Числовой
|
|
Ссылка на файл
|
linkm
|
Текстовый
|
Таблицы связаны между собой согласно схеме показанной на рисунке 3.1.
Рис 3.1 - Схема данных информационной базы
3.2 Программное обеспечение автоматизированной справочной
системы
Как уже указывалось ранее, для работы с базой данных требуется создание
программного приложения. Оно будет состоять из ряда модулей, которые можно
объединить в ряд функциональных групп, приведенных на рисунке 3.2.
Рисунок 3.2 - Структурная схема приложения на уровне модулей
В приложении модули разделены на следующие функциональные группы:
ввод данных;
просмотр данных;
поиск данных;
авторизация пользователя;
справка.
Особо следует указать модуль главного окна программы, из которого загружаются
все остальные формы, и модуль связи с базой данных, содержащий компоненты
приложения, позволяющие взаимодействовать с базой данных.
Подсистема ввода данных состоит из следующих модулей:
модуль ввода данных в таблицу «Операторы»;
модуль ввода данных в таблицу «Темы»;
модуль ввода данных в таблицу «Темы-Операторы»;
модуль ввода данных в таблицу «Примеры»;
модуль ввода данных в таблицу «Операторы-Примеры»;
модуль ввод данных в таблицу «Дополнительные материалы».
Подсистема просмотра данных состоит из следующих модулей:
модуль просмотра информации о темах практического курса;
модуль просмотра информации о дополнительных материалах;
модуль просмотра информации о примерах программ.
Подсистема поиска данных состоит из следующих модулей:
модуль поиска операторов;
модуль поиска тем;
модуль поиска примеров;
модуль поиска дополнительных материалов.
Подсистема авторизации пользователя состоит из модуля ввода пароля.
Подсистема справки состоит из модуля справки.
Общий порядок работы пользователя в приложении представлен на рисунке
3.3.
Рисунок 3.3 - Порядок работы пользователя в приложении
После запуска программы пользователь должен ввести пароль администратора,
позволяющий получить доступ к формам ввода и коррекции данных. Пользователь
вправе отказаться от ввода пароля и зайти как обычный пользователь-студент.
После ввода пароля (или отказа от его ввода) на экран выводится главное окно
программы. Через его элементы можно получить доступ к основным формам
программы. Операции, доступные только пользователю-администратору, выделены
блоками с пунктирной границей. Операции, доступные всем пользователям, выделены
блоками с границей в виде сплошной линии. Пользователь, зашедший под паролем,
может ввести (или скорректировать) следующие данные:
сведения об операторах языка ассемблера;
сведения о темах практического курса;
сведения о примерах программ;
сведения о привязке операторов к темам;
сведения о привязке примеров к операторам.
Пользователь-студент может просмотреть следующие данные:
файлы с темами учебного курса;
файлы с примерами программ;
файлы с дополнительными материалами.
Также пользователь может осуществить поиск данных различного характера.
Критериями поиска могут являться:
название оператора;
название темы;
описание примера;
название дополнительного материала.
Также пользователь может посмотреть справку по программе.
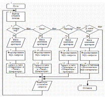
Более подробно рассмотрим алгоритм работы модуля поиска.
На рисунке 3.4 представлен алгоритм выбора объекта поиска и формирования
поискового запроса.
В самом начале пользователь может выбрать объект для поиска. Он может
выбрать:
оператор языка ассемблера;
тему практического курса;
пример работы того или иного оператора;
дополнительный материал по интересующей его теме.
Также пользователь может отказаться от выбора объекта поиска и завершить
работу. После выбора объекта пользователь может ввести значение нужного
критерия поиска (или выбрать его из списка имеющихся вариантов). Критерием
поиска может являться имя объекта, а также имя связанной с объектом темы (в
случае поиска оператора или материала) или оператора (в случае поиска примера
или темы). Заданное значение критерия подставляется в заранее сформированную
заготовку SQL-запроса, после чего запрос
запускается на выполнение. В зависимости от выбранного объекта поиск
производится в различных таблицах базы данных: «Операторы» и «Темы - Операторы»
в случае поиска темы или оператора; «Операторы» и «Примеры - Операторы» в
случае поиска примера; «дополнительные материалы» в случае поиска материала.
После выполнения запроса в форму поиска выводятся сведения о найденных
операторах, темах, примерах или дополнительных материалах. Пользователь может
просмотреть их и вернуться к выбору объекта, чтобы начать новый поиск.
Рисунок 3.4 - Алгоритм процедуры поиска
4. Руководство пользователя
.1 Технические условия работы и порядок работы с программой
Программа «Справочная система по основным элементам языка ассемблера»
предназначена для ввода, коррекции и просмотра информации по методам и приемам
программирования на языке ассемблера, а также для поиска данных по различным
критериям.
Одним из вариантов решения проблемы формирования методического
обеспечения для лабораторных работ по дисциплине «Операционные системы»
является создание программного средства «Справочная система по основным
элементам языка ассемблера».
Разработка такого программного средства вызвана необходимостью
обеспечения студентов справочной информацией по различным аспектам языка
ассемблера для выполнения лабораторного практикума. Авторская методика
заключается в создании справочной системы, состоящей из реляционной базы данных
и приложения, осуществляющего все необходимые операции по работе с информацией.
Программа обеспечивает пользователю следующие возможности:
- ввод и коррекция информации по операторам языка ассемблера и приемам
программирования;
подключение к базе данных файлов с теоретической информацией, примерами
программ и дополнительными материалами;
просмотр информации из базы данных в наглядной и удобной форме;
поиск информации по различным параметрам;
формирование отчетов.
Программа написана на языке Delphi 7, база данных создана средствами MS
Access, для их функционирования необходимо не менее 7600 Кб свободного
пространства на жестком диске и оперативная память не менее 10300 Кб
(желательно 16000 Кб и более).
По результатам опытной эксплуатации программы можно считать
целесообразным и установить следующий типовой порядок работы пользователя со
справочной системой.
1. Ввод или корректировка справочной
информации.
2. Подключение к базе данных файлов с
теоретической информацией, примерами программ и дополнительными материалами.
4. Поиск нужной пользователю информации.
5. Формирование отчетов.
4.2 Запуск программы
Для того чтобы начать работу с программой необходимо запустить из
каталога программы Project1.exe, дважды щелкнув по нему левой
клавишей мыши.
Работа с программой начинается с авторизации. Форма ввода пароля
представлена на рисунке 4.1.
Рисунок 4.1 - Окно авторизации пользователя
Если пользователь введет неверный пароль или нажмет кнопку «Отмена», на
экране появится форма главного окна, представленная на рисунке 4.2. В ней
отсутствует пункт меню «Ввод данных» в главном меню, что лишает
неавторизованного пользователя возможности изменить информацию в базе данных
(это опция должна быть доступна только преподавателю).
Рисунок 4.2 - Главное окно программы после авторизации без пароля
На рисунке 4.3 представлена форма после верного введения пароля.
Рисунок 4.3 - Главное окно программы после ввода верного пароля
Главное окно программы имеет меню, которое находится в его верхней части.
Главное окно программы имеет следующее пункты меню:
«Формы» - обеспечивает доступ к формам для ввода данных;
«Просмотр» - позволяет просмотреть информацию из базы данных;
«Поиск» - открывает форму поиска данных по различным критериям;
«Отчеты» - формирует различные отчеты;
«О программе» - информация о программе и ее авторах;
«Выход» - выход из программы.
Пункт «Формы» открывает доступ к следующим подпунктам меню:
«Операторы» - открывает форму для ввода данных в таблицу Операторы;
«Темы» - открывает форму для ввода данных в таблицу Темы;
«Темы-Операторы» - открывает форму для ввода данных в таблицу
Темы-Операторы;
«Примеры» - открывает форму для ввода данных в таблицу Примеры;
«Операторы-Примеры» - открывает форму для ввода данных в таблицу
Операторы-Примеры;
«Дополнительные материалы» - открывает форму для ввода данных в таблицу
Дополнительные материалы.
Пункт «Просмотр» открывает доступ к следующим подпунктам меню:
«Темы» - открывает форму для просмотра файлов с темами практического
курса;
«Примеры» - открывает форму для просмотра файлов с примерами программного
кода;
«Дополнительные материалы» - открывает форму для просмотра файлов с
дополнительными материалами.
Пункт «Отчеты» открывает доступ к следующим подпунктам меню:
«Операторы» - открывает отчет по операторам языка ассемблера;
«Операторы по темам» - открывает отчет по операторам языка ассемблера с
группировкой по темам.
4.3 Формы для ввода данных
Основной информацией, заносимой в базу данных, являются сведения об
операторах языка ассемблера. Для ввода данных в таблицу «Операторы»
предназначена форма «Операторы», представленная на рисунке 4.4.
Рисунок 4.4 - Форма для ввода данных в таблицу «Операторы»
В верхней части окна находится таблица базы данных. Под ней размещена
панель навигации по записям таблицы. На ней находятся следующие кнопки:
- Переход на первую запись таблицы;
- Переход на предыдущую запись таблицы;
- Переход на следующую запись таблицы;
- Переход на следующую запись таблицы.
В нижней части окна находится панель для ввода данных в таблицу. Для
добавления новой записи нужно заполнить следующие поля:
- текстовое поле «Название оператора»;
- текстовое поле «Краткое описание»;
- текстовое поле «Тип операндов»;
- текстовое поле «Количество операндов».
После ввода данных в поля следует щелкнуть мышью по кнопке «Добавить» и
новая запись будет занесена в базу данных.
Для редактирования записи следует щелкнуть по ней левой кнопкой мыши в
таблице базы данных. Содержимое записи будет отображено в полях на панели
ввода. Далее следует внести изменения в необходимые поля и щелкнуть мышью по
кнопке «Редактировать».
Для удаления записи следует выделить ее в таблице, щелкнув по записи
левой кнопкой мыши, после чего нажать кнопку «Удалить» в нижней части окна. На
экране появится запрос подтверждения удаления, показанный на рисунке 4.5.
Рисунок 4.5 - Окно запроса подтверждения удаления
Для удаления записи следует щелкнуть мышью по кнопке «Да».
Для очистки полей от ненужного содержимого необходимо щелкнуть мышью по
кнопке «Очистить» в нижней части окна.
Чтобы завершить работу с формой, необходимо нажать кнопку «Выход».
Практический курс по дисциплине «Операционные системы» разбит на отдельные
темы, информация о которых хранится в базе данных в соответствующей таблице.
Для ввода данных в таблицу «Темы» предназначена форма «Темы», представленная на
рисунке 4.6.
Рисунок 4.6 - Форма для ввода данных в таблицу «Темы»
В верхней части окна находится таблица базы данных. Под ней размещена
панель навигации по записям таблицы.
В нижней части окна находится панель для ввода данных в таблицу. Для
добавления новой записи нужно заполнить следующие поля:
- текстовое поле «Название темы»;
- текстовое поле «Описание»;
- текстовое поле «Ссылка на файл».
В последнем текстовом поле требуется указать имя файла, в котором
содержится теория по данной теме учебного курса. Для выбора файла следует
щелкнуть мышью по кнопке
, справа от текстового поля. На экране появится диалоговое
окно выбора файла, представленное на рисунке 4.7.
Рисунок 4.7 - Диалоговое окно выбора файла
Для добавления ссылки на файл следует выбрать имя файла в диалоговом окне
и щелкнуть мышью по кнопке «Открыть». Для отказа от выбора файла следует
щелкнуть мышью по кнопке «Отмена».
В текстовое поле будет добавлено имя выбранного файла, а сам файл будет
скопирован в подкаталог Темы корневого каталога программы.
После ввода данных в поля следует щелкнуть мышью по кнопке «Добавить» и
новая запись будет занесена в базу данных.
Редактирование и удаление записей, а также очистка полей ввода
производится аналогично форме «Операторы».
В рамках учебного курса в отдельных темах изучается определенный набор
операторов. Чтобы связать операторы с темами, используется специальная таблица
базы данных. Для ввода данных в таблицу «Темы-Операторы» предназначена форма
«Темы-Операторы», представленная на рисунке 4.8.
Рисунок 4.8 - Форма для ввода данных в таблицу «Темы-Операторы»
В верхней части окна находится таблица базы данных. Под ней размещена
панель навигации по записям таблицы.
В нижней части окна находится панель для ввода данных в таблицу. Для
добавления новой записи нужно заполнить следующие поля:
- поле со списком «Название оператора»;
- поле со списком «Номер темы».
Поля со списком заполняются на основе информации из таблиц «Операторы» и
«Темы».
После ввода данных в поля следует щелкнуть мышью по кнопке «Добавить» и
новая запись будет занесена в базу данных.
Редактирование и удаление записей, а также очистка полей ввода
производится аналогично форме «Операторы».
Для более ясного понимания работы того или иного оператора требуется
изучение примеров программ, где эти операторы используются. Под хранение
примеров программ и их описаний выделена специальная таблица базы данных. Для
ввода данных в таблицу «Примеры» предназначена форма «Примеры», представленная
на рисунке 4.9.
Рисунок 4.9 - Форма для ввода данных в таблицу «Примеры»
В верхней части окна находится таблица базы данных. Под ней размещена
панель навигации по записям таблицы.
В нижней части окна находится панель для ввода данных в таблицу. Для
добавления новой записи нужно заполнить следующие поля:
- текстовое поле «Описание примера»;
- текстовое поле «Ссылка на файл».
В последнем текстовом поле требуется указать имя файла, в котором
содержится пример программы. Для выбора файла следует щелкнуть мышью по кнопке
, справа от текстового поля. На
экране появится диалоговое окно выбора файла, аналогичное представленному на
рисунке 4.7.
Для добавления ссылки на файл следует выбрать имя файла в диалоговом окне
и щелкнуть мышью по кнопке «Открыть». Для отказа от выбора файла следует
щелкнуть мышью по кнопке «Отмена».
В текстовое поле будет добавлено имя выбранного файла, а сам файл будет
скопирован в подкаталог Примеры корневого каталога программы.
После ввода данных в поля следует щелкнуть мышью по кнопке «Добавить» и
новая запись будет занесена в базу данных.
Редактирование, удаление записей, а также очистка полей ввода аналогичны
форме «Операторы».
В каждом примере проиллюстрирована работа одного или нескольких
операторов. Для указания связи операторов с тем или иным примером используется
специальная таблица базы данных.
Для ввода данных в таблицу «Операторы-Примеры» предназначена форма
«Операторы-Примеры», представленная на рисунке 4.10.
Рисунок 4.10 - Форма для ввода данных в таблицу «Операторы-Примеры»
В верхней части окна находится таблица базы данных. Под ней размещена
панель навигации по записям таблицы.
В нижней части окна находится панель для ввода данных в таблицу. Для
добавления новой записи нужно заполнить следующие поля:
- поле со списком «Название оператора»;
- поле со списком «Номер примера».
Поля со списком заполняются на основе информации из таблиц «Операторы» и
«Примеры».
После ввода данных в поля следует щелкнуть мышью по кнопке «Добавить» и
новая запись будет занесена в базу данных.
Редактирование и удаление записей, а также очистка полей ввода
производится аналогично форме «Операторы». Для более подробного ознакомления с
основами программирования на языке ассемблера требуется работа с
дополнительными материалами: литературой по теме, методическими указаниями и
т.д. Сведения о подобных материалах хранятся в одной из таблиц базы данных. Для
ввода данных в таблицу «Дополнительные материалы» предназначена форма
«дополнительные материалы», представленная на рисунке 4.11.
Рисунок 4.11 - Форма для ввода данных в таблицу «Дополнительные
материалы»
В верхней части окна находится таблица базы данных. Под ней размещена
панель навигации по записям таблицы.
В нижней части окна находится панель для ввода данных в таблицу. Для
добавления новой записи нужно заполнить следующие поля:
- текстовое поле «Название материала»;
- текстовое поле «Краткое описание»;
- поле со списком «Номер темы»;
- текстовое поле «Ссылка на файл».
Информация для поля со списком берется из таблицы «Темы».
В последнем текстовом поле требуется указать имя файла, в котором
содержатся дополнительные материалы. Для выбора файла следует щелкнуть мышью по
кнопке
, справа от текстового поля. На
экране появится диалоговое окно выбора файла, аналогичное представленному на
рисунке 4.7. Для добавления ссылки на файл следует выбрать имя файла в
диалоговом окне и щелкнуть мышью по кнопке «Открыть». Для отказа от выбора
файла следует щелкнуть мышью по кнопке «Отмена».
В текстовое поле будет добавлено имя выбранного файла, а сам файл будет
скопирован в подкаталог Материалы корневого каталога программы.
После ввода данных в поля следует щелкнуть мышью по кнопке «Добавить» и
новая запись будет занесена в базу данных.
Редактирование, удаление записей, а также очистка полей ввода аналогичны
форме «Операторы».
4.4 Просмотр данных
Для удобного просмотра информации из базы данных, а также файлов,
присоединенных к ней, в программе предусмотрены специальные формы.
Форма «Просмотр тем» позволяет пользователю посмотреть информацию о темах
практического курса.
Рисунок 4.12 - Форма «Просмотр тем»
В левой части окна размещен список тем. Щелкнув по нему мышью, можно
просмотреть описание конкретной темы, которое будет размещено на панели в
правой части окна. Будет выведена следующая информация:
- описание темы;
- ссылка на файл.
Окно формы с информацией о выбранной теме представлено на рисунке 4.13.
Рисунок 4.13 - Форма «Просмотр тем» после выбора темы
При выводе на экран описания выбранной темы становится доступной кнопка
«Открыть». Щелкнув по ней, можно открыть файл с содержанием темы. Файл будет
запущен в соответствующем приложении. Например, документ MS Word будет запущен в текстовом процессоре Microsoft Word (рисунок 4.14).
Рисунок 4.14 - Просмотр файла с содержанием темы
Для завершения работы с формой просмотра следует воспользоваться кнопкой
«Выход».
Форма «Просмотр примеров» позволяет пользователю посмотреть информацию о
темах практического курса. Ее внешний вид представлен на рисунке 4.15.
Рисунок 4.15 - Форма «Просмотр примеров»
В левой части окна размещен список примеров. Щелкнув по нему мышью, можно
просмотреть описание конкретного примера, которое будет размещено на панели в
правой части окна. Будет выведена следующая информация:
- описание примера;
- ссылка на пример.
Окно формы с информацией о выбранном примере представлено на рисунке
4.16.
Рисунок 4.16 - Форма «Просмотр примеров» после выбора примера
При выводе на экран описания выбранного примера становится доступной
кнопка «Открыть». Щелкнув по ней, можно открыть файл с программным кодом
примера. Файл будет запущен в соответствующем приложении.
Для завершения работы с формой просмотра следует воспользоваться кнопкой
«Выход».
Форма «Просмотр дополнительных материалов» позволяет пользователю
посмотреть информацию о дополнительных материалах. Ее внешний вид представлен
на рисунке 4.17.
Рисунок 4.17 - Форма «Просмотр дополнительных материалов»
В левой части окна размещен список дополнительных материалов. Щелкнув по
нему мышью, можно просмотреть описание конкретного материала, которое будет
размещено на панели в правой части окна. Будет выведена следующая информация:
- название;
- описание;
- ссылка на файл.
Окно формы с информацией о выбранном примере представлено на рисунке
4.18.
Рисунок 4.18 - Форма «Просмотр дополнительных материалов» после выбора
материала
При выводе на экран описания выбранного материала становится доступной кнопка
«Открыть». Щелкнув по ней, можно открыть файл с файл с содержанием материала.
Файл будет запущен в соответствующем приложении.
Для завершения работы с формой просмотра следует воспользоваться кнопкой
«Выход».
4.5 Поиск данных
Для удобной работы с информацией из базы данных необходима реализация
гибкого поиска данных по различным критериям. Для осуществления процедуры
поиска информации предусмотрена специальная форма представленная на рисунке
4.19.
Рисунок 4.19 - Форма «Поиск данных» с активной вкладкой «Операторы»
В программе предусмотрен поиск следующих объектов:
- операторы;
- темы;
- примеры;
- дополнительные материалы.
Для поиска каждого из объектов на форме предусмотрена отдельная вкладка.
На рисунке 4.19 представлена форма поиска с активной вкладкой «Операторы».
В левой верхней части окна расположена группа переключателей для выбора
критерия поиска. Поиск можно осуществлять по названию оператора или названию
темы.
В правой верхней части окна расположена панель выбора данных для поиска.
В средней части окна размещена таблица для вывода результатов поиска.
В нижней части окна находится панель для подробного просмотра найденных
данных.
Для осуществления поиска пользователь сначала должен выбрать критерий,
щелкнув мышью по соответствующему переключателю. Далее на панели выбора данных
он должен выбрать имя оператора или название темы, по которому будет
производиться поиск. После выбора данных для поиска становится доступной кнопка
«Поиск», щелчок по которой запускает поисковую процедуру. Результат работы
данной процедуры отображается в таблице ниже. Можно просмотреть подробную
информацию о найденном операторе, выделив его имя в таблице с результатами.
Пример работы процедуры поиска показан на рисунке 4.20.
Рисунок 4.20 - Форма «Поиск данных» с найденным оператором
Для поиска тем следует перейти на вкладку Темы. Ее внешний вид показан на
рисунке 4.21.
Рисунок 4.21 - Форма «Поиск данных» с активной вкладкой «Темы»
В левой верхней части окна расположена группа переключателей для выбора
критерия поиска. Поиск можно осуществлять по названию оператора или названию
темы.
В правой верхней части окна расположена панель выбора данных для поиска.
В средней части окна размещена таблица для вывода результатов поиска.
В нижней части окна находится панель для подробного просмотра найденных
данных.
Процедура поиска темы аналогична процедуре поиска оператора. Пример ее
работы представлен на рисунке 4.22.
Рисунок 4.22 - Форма «Поиск данных» с найденной темой
В описании найденной темы поле Имя файла является ссылкой. Щелкнув по
ней, можно открыть файл с соответствующим именем.
Для поиска примера следует перейти на вкладку Примеры. Ее внешний вид
показан на рисунке 4.23.
Рисунок 4.23 - Форма «Поиск данных» с активной вкладкой «Примеры»
В левой верхней части окна расположена группа переключателей для выбора
критерия поиска. Поиск можно осуществлять по названию оператора или описанию
примера.
В правой верхней части окна расположена панель выбора данных для поиска.
В средней части окна размещена таблица для вывода результатов поиска.
В нижней части окна находится панель для подробного просмотра найденных
данных.
Процедура поиска примера аналогична процедуре поиска оператора. Пример ее
работы представлен на рисунке 4.24.
Рисунок 4.24 - Форма «Поиск данных» с найденным примером
В описании найденного примера поле Имя файла является ссылкой. Щелкнув по
ней, можно открыть файл с соответствующим именем.
Рисунок 4.25 - Форма «Поиск данных» с активной вкладкой «Дополнительные
материалы»
В левой верхней части окна расположена группа переключателей для выбора
критерия поиска. Поиск можно осуществлять по названию материала или названию
темы.
В правой верхней части окна расположена панель выбора данных для поиска.
В средней части окна размещена таблица для вывода результатов поиска.
В нижней части окна находится панель для подробного просмотра найденных
данных.
Процедура поиска примера аналогична процедуре поиска оператора. Пример ее
работы представлен на рисунке 4.26.
Рисунок 4.26 - Форма «Поиск данных» с найденным дополнительным материалом
В описании найденного примера поле Имя файла является ссылкой. Щелкнув по
ней, можно открыть файл с соответствующим именем.
Для завершения работы с формой поиска следует воспользоваться кнопкой
«Выход», размещенной на каждой вкладке.
4.6 Просмотр отчетов
В программе предусмотрено формирование ряда отчетов, позволяющих
просмотреть определенную информацию, сведенную в единый документ с возможностью
вывода на печать.
Программа генерирует два вида отчетов:
- отчет по всем операторам, занесенным в базу данных;
- отчет по всем операторам, сгруппированным по темам
практического курса.
Внешний вид отчета «Операторы языка ассемблер» приведен на рисунке 4.27.
Рисунок 4.27 - Отчет «Операторы языка ассемблер»
В верхней части окна просмотра отчета находится панель, позволяющая
перемещаться по страницам отчета и выводить его на печать.
Внешний вид отчета «Операторы по темам» приведен на рисунке 4.28.
Рисунок 4.28 - Отчет «Операторы по темам»
В верхней части окна просмотра отчета находится панель, позволяющая
перемещаться по страницам отчета и выводить его на печать.
4.7 Просмотр сведений о программе и завершение работы
На рисунке 4.29 представлено окно с описанием программы.
Рисунок 4.29 - Окно «О программе»
Для завершения работы с программой следует вернуться в главное окно и
воспользоваться пунктом меню «Выход».
5. Организационно-экономическая часть
.1 Обоснование необходимости и актуальности разработки
программного продукта
Целью данной работы является разработка автоматизированной информационной
системы (АИС) по командам языка ассемблера, которая необходима для организации
и проведения лабораторных занятий по дисциплине «Операционные системы». Данный
комплекс предоставит студенту методические справочные материалы, позволяющие
освоить базовые приемы программирования на языке ассемблера в рамках
практического курса дисциплины. Разработка автоматизированной справочной
системы обеспечит студентов материалами для организации практической работы и
лабораторных занятий, повысит уровень усвоения знаний и получения навыков
программирования на языке ассемблера.
Разрабатываемое программное обеспечение можно отнести к
автоматизированным обучающим системам и системам организации учебного процесса.
Внедрение и эксплуатация подобной информационной системы, благодаря своим
конструктивным и функциональным особенностям, позволяет:
предоставить необходимую информацию в удобной форме;
повысить интерес к процессу обучения;
повысить наглядность представления материала;
повысить уровень усвоения материала;
организовать самостоятельную работу студента в аспекте подготовки к
лабораторным работам;
улучшить организацию учебного процесса в целом.
5.2 Определение трудоемкости разработки программного продукта
Для определения трудоемкости разработки программного продукта
используются «Укрупненные нормы времени на изготовление и сопровождение
программных средств вычислительной техники» (далее - «Нормы»). В этом случае
параметрами, влияющими на расчет трудоемкости разработки, являются [11]:
стадии разработки ПП;
сложность ПП;
степень новизны ПП;
новый тип ЭВМ;
новый тип ОС;
степень охвата реализуемых функций стандартными ПП;
средства разработки ПП;
характер среды разработки;
характеристики ПП;
группа сложности;
функции ПП;
тип ЭВМ.
Параметры разрабатываемого ПП приведены в таблице 5.1.
Таблица 5.1 - Параметры разрабатываемого ПП
|
Параметр
|
Значение
|
|
Стадии разработки ПП
|
Техническое задание
|
|
Технический проект
|
|
Рабочий проект
|
|
Внедрение
|
Таблица
|
Элементы, повышающие
сложность ПП
|
Наличие меню функций,
возможность связи с другими ПС
|
|
Степень новизны ПП
|
ПС, явл. разв. опред.
парамет. ряда ПС на преж.
|
|
Новый тип ЭВМ
|
IBM PC/AT
|
|
Новый тип ОС
|
Windows XP/Vista/7
|
|
Степень охвата реал.
функций станд. ПП
|
60%
|
|
Средства разработки ПП
|
Процедурные языки высокого
уровня (Си, Паскаль и др.)
|
|
Характер среды разработки
|
Персональные IBM
PC-совместимые ЭВМ c ОС Windows
|
|
Характеристики ПП
|
Обесп. наст. ПС на изм.
структур входных и вых. данных
|
|
Поиск данных по различным
критериям
|
|
Группа сложности
|
Группа 3 (минимальная
сложность)
|
|
Функции ПП
|
Вывод данных в табличной
форме на экран и на печать
|
|
Формирование базы данных
|
В соответствии с параметрами ПП, указанными в таблице 5.1, определим
численные величины, характеризующие ПП, используя для этого табличные
зависимости, определенные «Нормами». Результаты приведем в таблице 5.2.
Таблица 5.2 - Численные величины, характеризующие ПП
|
Величина
|
Обозначение
|
Значение
|
|
Удельный вес трудоемкости
стадий разработки ПП: предварительного проектирования, технического проекта,
рабочего проекта и внедрения соответственно
|
LПрПр
|
0,06
|
|
LТП
|
0,5
|
|
LРП
|
0,34
|
|
LВн
|
0,1
|
|
Поправочный коэффициент,
учитывающий степень новизны ПП и использование при разработке ПП новых типов
ЭВМ и ОС
|
KН
|
0,40
|
|
Поправочный коэффициент,
учитывающий степень использования в разработке стандартных ПП
|
KТ
|
0,8
|
|
Поправочный коэффициент,
учитывающий характер среды разработки и средства разработки ПП
|
КУР
|
0,34
|
Используя данные таблицы 5.2, произведем расчеты, необходимые для
определения трудоемкости ПП, в соответствии с «Нормами». Значения рассчитанных
величин приведем в таблице 5.3. Общий объем разрабатываемого ПП оценен в 28950
условных машинных команд.
Таблица 5.3 - Расчет трудоемкости ПП
|
Величина
|
Обозначение и порядок
расчета
|
Значение
|
|
Коэффициент сложности ПП
|
|
1,15
|
таблицА
|
Общий объем
разрабатываемого ПП
|
|
28950
|
|
Базовая трудоемкость
разработки ПП, чел.-дни
|
TБ
|
1129
|
|
Трудоемкость разраб. ПП с
учетом конкретных условий разработки, чел.-дни
|
|
383,9
|
|
Общая трудоемкость
разработки ПП, чел.-дни
|
|
441,485
|
Таким образом, общая трудоемкость разработки ПП = 164,59 чел.-дней.
5.3 Определение состава исполнителей
Произведем расчет числа исполнителей, которое нужно для разработки ПП при
известной трудоемкости и сроках разработки. Значения рассчитанных величин
приведем в таблице 5.4.
Таблица 5.4 - Расчет необходимого количества исполнителей
|
Величина
|
Обозначение и порядок
расчета
|
Значение
|
|
Общее число дней в году
|
DK
|
365
|
|
Число выходных дней в году
|
DВ
|
105
|
Таблица
|
Число праздничных дней в
году
|
DП
|
12
|
|
Фонд рабочего времени
одного работающего в месяц, дни
|
|
20,66
|
|
Директивный срок выполнения
разработки, мес.
|
Д
|
4
Состав исполнителей для реализации рассматриваемого ПП - это ведущий
программист. Данные об окладе персонала приведены в таблице 4.5.
Таблица 5.5 - Состав исполнителей разработки ПП
|
Профессия исполнителя
|
Количество, чел.
|
Месячный оклад, р.
|
|
Ведущий программист
|
1
|
7500
|
|
Всего
|
1
|
7500
|
5.4 Расчет сметной стоимости и договорной цены разработки ПП
Цена на научно-техническую продукцию устанавливается на этапе
технического задания до начала проведения исследований. При этом, она должна
соответствовать ряду требований: возмещать издержки разработчику, регулировать
спрос и предложение такого вида продукции, заинтересовывать разработчика и
заказчика в проведении более эффективных разработок.
На момент написания работы:
1) ставка ЕСН составляет 30%;
2) ставка НДС составляет 18%;
) ставка рефинансирования составляет 8,25%.
Сметную стоимость и договорную цену ПП рассчитаем в таблице 5.12,
выполнив предварительно расчеты составляющих сметной стоимости в таблицах 5.6 -
5.11.
Таблица 5.6 - Расчет затрат на материалы и покупные изделия
|
Наименование материала
|
Цена за единицу, р.
|
Норма Расхода, шт
|
Стоимость, р.
|
|
Бумага для принтера
|
150
|
2
|
300
|
|
Ручка
|
10
|
5
|
50
|
|
Диск DVD-RW
|
50
|
2
|
100
|
|
Итого
|
450
|
|
Транспортно-заготовительные
расходы (15%)
|
67,5
|
|
Всего
|
517,5
|
Показатели, используемые при расчете затрат на оплату труда работников,
обеспечивающих функционирование ПЭВМ, административного и вспомогательного
персонала, укажем в таблице 5.7.
Таблица 5.7 - Показатели, по расчету затрат на оплату труда работников,
обеспечивающих функционирование ПЭВМ, административного и вспомогательного
персонала
|
Показатель
|
Обозначение
|
|
Норматив минимальной
заработной платы в РФ на дату планового расчета, р.
|
ЗMIN
|
|
Бюджетный коэффициент
соответствующего бюджетного разряда на дату планового расчета
|
KП
|
|
Количество ПЭВМ,
обслуживаемых одним работником
|
НОБСЛ
|
|
Процент премии
|
П
|
Расчет затрат на оплату труда работников, обеспечивающих функционирование
ПЭВМ, административного и вспомогательного персонала, проведем в таблице 5.8.
При расчете исходим из того, что в информационно-вычислительном центре, где
проходит разработка ПП, всего 30 машин.
Таблица 5.8 - Затраты на оплату труда работников, обеспечивающих
функционирование ПЭВМ, административного и вспомогательного персонала
|
Персонал, обеспечивающий
функционирование ПЭВМ
|
|
Должность работника
|
Показатель
|
Значение
|
Порядок расчета РОСН
|
Знач. РОСН
|
|
Инженер - электронщик
|
ЗMIN
|
6500
|
|
7 200
|
|
KП
|
1
|
|
|
|
НОБСЛ
|
13
|
|
|
|
П
|
20
|
|
|
|
Системный программист
|
ЗMIN
|
5200
|
|
2 880
|
|
KП
|
1
|
|
|
|
НОБСЛ
|
26
|
|
|
|
П
|
20
|
|
|
|
Оператор
|
ЗMIN
|
4700
|
|
7 516
|
|
KП
|
1
|
|
|
|
НОБСЛ
|
9
|
|
|
|
П
|
20
|
|
|
|
Административный персонал
|
|
Начальник ИВЦ
|
ЗMIN
|
7000
|
|
3 220
|
|
KП
|
1
|
|
|
|
НОБСЛ
|
30
|
|
|
|
П
|
20
|
|
|
Таблица
|
Вспомогательный персонал
|
|
Уборщица
|
ЗMIN
|
4611
|
|
2213,28
|
|
KП
|
1
|
|
|
|
НОБСЛ
|
30
|
|
|
|
П
|
20
|
|
|
Расчет затрат на электроэнергию произведем в таблице 5.9.
Таблица 5.9 - Расчет затрат на электроэнергию
|
Величина
|
Обознач. и порядок расчета
|
Знач.
|
|
Длительность рабочей смены,
час
|
tСМ
|
8
|
|
Количество рабочих дней в
плановом периоде
|
DР
|
248
|
|
Продолжительность
нерабочего времени в предпраздничные дни, час
|
tП
|
1
|
|
Количество предпраздничных
дней в плановом периоде
|
DП
|
3
|
|
Номинальный фонд времени
работы оборудования за рассчитываемый период, час
|
|
1981
|
|
Число рабочих смен в сутки
|
KСМ
|
1
|
|
Процент плановых потерь
рабочего времени, %
|
α
|
20
|
|
Эффективный годовой фонд
времени работы ПЭВМ, час
|
|
1584,8
|
Таблица
|
Стоимость электроэнергии на
момент выполнения плановых расчетов, р./кВт-час
|
ЦЭ
|
1,69
|
|
Суммарная мощность ПЭВМ с
периферией, кВт
|
PЭВМ
|
1,2
|
|
Затраты на силовую
электроэнергию, р.
|
|
3213,97
|
|
Суммарная мощность, которая
идет на освещение, кВт
|
PОСВ
|
0,2
|
|
Затраты на осветительную
электроэнергию, р.
|
|
535,66
|
Расчет затрат на эксплуатацию специального оборудования произведем в
таблице 5.10.
Таблица 5.10 - Расчет затрат на эксплуатацию специального оборудования
|
Показатель
|
Значение, р
|
|
Основная заработная плата
работников, обеспечивающих функционирование ПЭВМ, в том числе: - инженера-электронщика; - системного
программиста; - оператора.
|
7 200 2 880 7 516
|
|
Основная заработная плата
административного персонала
|
3 220
|
|
Основная заработная плата
вспомогательного персонала
|
2 213,28
|
|
Общая основная заработная
плата работников, обеспечивающих функционирование ПЭВМ, административного и
вспомогательного персонала за расчетный период
|
23029,28
|
Таблица
|
Дополнительная заработная
работников, обеспечивающих функционирование ПЭВМ, административного и
вспомогательного персонала
|
4605,856
|
|
Отчисления единого
социального налога работников, обеспечивающих функционирование ПЭВМ,
административного и вспомогательного персонала (34%)
|
9 359,95
|
|
Амортизационные отчисления
с оборудования
|
9 000
|
|
Затраты на электроэнергию,
в том числе: - затраты на силовую электроэнергию; - затраты на электроэнергию, идущую на освещение.
|
3 213,97 535,66
|
|
Общие затраты на
электроэнергию
|
3 749,63
|
|
Расходы на профилактику
оборудования
|
1 200
|
|
Прочие производственные
расходы
|
9 000
|
|
Годовые расходы на
содержание и эксплуатацию одной ПЭВМ
|
59944,72
|
|
Стоимость одного Машино-часа
работы ПЭВМ
|
37,8
|
Сумма расходов на содержание и эксплуатацию ПЭВМ, относящихся к данному
программному продукту, составит 4 016,25 р.
Расчет затрат на оплату труда и социальные отчисления осуществляется в
табл. 5.11.
Таблица 5.11 - Расчет затрат на оплату труда
|
Профессия исполнителя
|
Количество исполнителей,
чел.
|
Месячный оклад, р.
|
Заработная плата за период
разработки ПП, р. (4 месяца)
|
|
Ведущий программист
|
1
|
7500
|
30000
|
Таблица
|
Итого
|
-
|
-
|
30000
|
|
Дополнительная заработная
плата (20%)
|
-
|
-
|
6000
|
|
Единый социальный
налог(34%)
|
-
|
-
|
10200
|
|
Итого
|
|
|
16200
|
Расчет сметной стоимости и договорной цены разработки ПП произведем в
таблице 5.12.
Таблица 5.12 - Расчет сметной стоимости и договорной цены разработки ПП
|
Наименование статьи затрат
|
Сумма, р.
|
|
Материалы и покупные
изделия
|
517,5
|
|
Расходы на содержание и
эксплуатацию оборудования
|
4 016,25
|
|
Основная заработная плата
исполнителей
|
30 000
|
|
Дополнительная заработная
плата исполнителей
|
6 000
|
|
Единый социальный налог
|
10 200
|
|
Научные и производственные
командировки
|
-
|
|
Контрагентские расходы
|
-
|
|
Накладные расходы
|
45 000
|
|
Сметная стоимость
разработки ПП
|
95 733,75
|
5.5 Расчет трудоемкости сопровождения ПП
Параметры, влияющие на расчет трудоемкости сопровождения ПП, представим в
таблице 5.13.
Таблица 5.13 - Параметры, влияющие на расчет трудоемкости сопровождения
ПП
|
Параметр
|
Значение
|
|
Характер внедрения
|
Внедрение ПС в составе
комплекса взаимосвязанных ПС
|
|
Функции ПП
|
Вывод данных в табличной
форме на экран и на печать
|
|
Формирование базы данных
|
|
Объем документации
|
1,5 тыс строк
|
|
Показатели повышения
сложности ПП
|
Обеспечение хранения,
ведения и поиска данных в сложных структурах
|
В соответствии с параметрами, влияющими на трудоемкость сопровождения ПП,
указанными в таблице 5.13, определим численные величины, характеризующие
сопровождение ПП. Проведем расчеты, необходимые для определения трудоемкости
сопровождения ПП. Результаты приведем в таблице 5.14.
Таблица 5.14 - Расчет трудоемкости сопровождения ПП
|
Величина
|
Обозначение и порядок
расчета
|
Значение
|
|
Коэффициент, учитывающий
характер внедрения ПП
|
KХВ
|
1,3
|
|
Норма времени на проверку
функционирования поставленных ПП на конт. задачах пользователя
|
НВР.ПФ.
|
4,12
|
Таблица
|
Трудоемкость проверки
функционирования поставленных ПП на конт. задачах пользователя
|
5,356
|
|
|
Норма времени на доработку
ПП без создания дополнительных модулей
|
НВР.ДР.
|
8,2
|
|
Коэффициент, учитывающий
язык программир. и другие средства разработки ПП
|
КРЗ
|
1,0
|
|
Коэффициент,
характеризующий степень участия службы сопровождения в разработке ПП
|
Куч
|
0,7
|
|
Трудоемкость доработок ПП
без создания дополнительных модулей
|
7, 6
|
|
|
Норма времени на анализ ОПС
|
НВР АН
|
5,1
|
|
Трудоемкость разработки
документации по доработке ПП
|
4,1
|
|
|
Трудоемкость сопровождения
ПП
|
ТСОПР=ТПФ+ТДР+ТРР
|
17,056
|
Трудоемкость сопровождения ПП определим как
ТСОПР=ТПФ+ТДР+ТРР
ТСОПР =5,356+7,6+4,1=17,056 чел.-дней.
Таким образом, трудоемкость сопровождения ПП = 17,056 чел.-дней.
5.6 Определение стоимости сопровождения ПП
Расчет стоимости сопровождения произведем в таблице 5.15, предполагая,
что сопровождение проводит специалист с месячным окладом 15 000 р.
Таблица 5.15 - Расчет стоимости сопровождения ПП
|
Величина
|
Обозначение и порядок
расчета
|
Значение
|
|
Фонд рабочего времени
одного работающего в месяц (рассчитан в пункте 5.3), дни
|
FМ
|
20,66
|
|
Месячный оклад исполнителя,
осуществляющего сопровождение ПП, р.
|
ЗП
|
7 500
|
|
Дневной оклад исполнителя,
осуществляющего сопровождение ПП, р.
|
363, 02
|
|
Стоимость сопровождения программного продукта рассчитаем как
Таким
образом, стоимость сопровождения программного продукта составит 6191,67 р.
5.7 Планирование цены ПП
Разрабатываемый ПП ориентирован на использование в учебных заведениях с
целью автоматизации и повышения качества учебной деятельности в области
изучения дисциплины «Методы и средства защиты компьютерной информации». Таким
образом, программа может использоваться в любом ВУЗе специализированной
направленности. Оптимальное число копий ПП - 15.
Результаты расчета цены программного продукта произведем в таблице 5.16.
Таблица 5.16 - Расчет цены ПП
|
Величина
|
Обозначение и порядок
расчета
|
Значение
|
|
Планируемое число копий ПП,
шт.
|
N
|
15
|
|
Стоимость проекта, р.
|
СПП
|
95 733,75
|
|
Часть стоимости разработки,
приходящаяся на одну копию программы, р.
|
6 382,25
|
|
Цена
программного продукта составит:
р.
5.8 Анализ конкурентоспособности и качества разрабатываемого
программного продукта
В рыночной экономике решающим фактором коммерческого успеха товара (ПП)
является конкурентоспособность. Это многоаспектное понятие, означающее
соответствие товара условиям рынка, конкретным требованиям потребителей не
только по своим качественным, техническим, экономическим, эстетическим
характеристикам, но и по коммерческим и иным условиям его реализации (цена,
сроки поставки, каналы сбыта, сервис, реклама). Более того, важной составной
частью конкурентоспособности товара является уровень затрат потребителя за
период его эксплуатации.
Анализ конкурентоспособности и качества программного продукта должен
учитывать специфику программного продукта, как товара и может включать в себя:
Анализ конкурентоспособности и качества программного продукта должен
учитывать специфику программного продукта, как товара и может включать в себя:
оценку функциональной пригодности;
оценку способности к взаимодействию;
оценку защищенности;
оценку надежности;
оценку потребности в ресурсах памяти и производительности компьютера;
оценку практичности программных средств, включающую определение
понятности, простоты использования, изучаемости и привлекательности
программного средства.
оценку сопровождаемости;
оценку мобильности.
В ходе оценки конкурентоспособности определяется совокупность
качественных, технических, функциональных, нормативных, организационных и
коммерческих параметров.
5.8.1 Анализ технической прогрессивности разрабатываемого ПП
В качестве базового ПП рассмотрим информационную систему по дисциплине
«Операционные системы», созданную с целью активизации учебной деятельности в
процессе изучения теоретических основ и выполнения лабораторных работ по данной
дисциплине.
Таблица 5.17 - Расчет коэффициента технической прогрессивности
разрабатываемого ПП
|
Наименование параметра
|
Вес, b
|
Значение параметра
|

|
|
|
|
ПЭ
|
ПН
|
|
|
|
Среднее время загрузки
документа, сек
|
0,5
|
6
|
14
|
9
|
0,21
|
0,33
|
|
Занимаемый объем
оперативной памяти, МБ
|
0,3
|
10
|
21
|
15
|
0,14
|
0,2
|
Значение коэффициента технической прогрессивности:
kТП = 0,67/0,41 = 1,63
Убеждаемся, что анализируемый ПП технически прогрессивен, так как это
значение больше единицы.
5.8.2 Анализ изменения функциональных возможностей
разрабатываемого ПП
В этом разделе анализируются эстетические, эргономические, экологические
параметры, характеризующие функциональные возможности ПС, не имеющие
количественного выражения, трудно поддающиеся непосредственной количественной
оценке. Однако именно эти параметры, вызывающие у потребителя положительные и
отрицательные эмоции и играют порой главную роль при покупательской оценке.
Перечень таких параметров для каждого ПС является индивидуальным и определяется
экспертами. Оценка каждого параметра ведется в баллах. Общая сумма баллов
базового ПС (товара-конкурента) принимается равной количеству оцениваемых
функциональных возможностей ПС. Сравнение произведем в таблице 5.18.
Таблица 5.18 - Расчет коэффициента изменения функциональных возможностей
разрабатываемого ПП
|
Неизмеряемые параметры
|
Характеристика параметра
|
Балльные оценки
|
|
базовый
|
новый
|
базовый
|
новый
|
|
1. Сложность интерфейса
|
Сложный
|
Простой
|
3
|
4
|
|
2. Простота использования
|
Перед началом работы
необходимо подробное ознакомление с руководством по эксплуатации
|
Работа осуществляется в
интуитивно-понятном режиме
|
1
|
2
|
|
3. Удобство поиска данных
|
Нет возможности поиска
данных
|
Возможен поиск данных по
различным критериям
|
0
|
2
|
|
4. Ведение базы данных
|
База данных не ведется. Все
необходимые данные хранятся в архиве файлов.
|
Вся информация хранится в
базе данных.
|
2
|
3
|
|
Итого
|
-
|
-
|
6
|
11
|
Значение коэффициента изменения функциональных возможностей:
kФВ = 11/6 = 1,83
5.8.3 Анализ соответствия разрабатываемого программного
продукта нормативам
Нормативные или, так называемые, регламентируемые параметры характеризуют
соответствие разрабатываемого ПП международным и национальным стандартам,
нормативам, законодательным актам и др. В данной разработке kНОРМ=1.
5.8.4 Анализ экономических показателей разрабатываемого ПП
На данном этапе осуществляется анализ экономических (стоимостных)
параметров ПП, характеризующих его основные экономические свойства или, иными
словами, затраты покупателя на приобретение и использование ПП на протяжении
всего срока эксплуатации.
Цена потребления (ЦП) представляет собой затраты покупателя на
приобретение, доработку, а также эксплуатацию анализируемого ПС на протяжении
периода эксплуатации
Тогда эксплуатационные издержки за год можно оценить как сумму расходов
на эксплуатационные принадлежности, накладных расходов и прочих расходов
р.,
р.
В
ходе анализа рассчитывается коэффициент цены потребления как отношение цены
потребления нового и базового ПС. Период эксплуатации примем равным трём годам.
Таблица
5.19 - Расчет цены потребления ПС
|
Наименование расходов
|
Сумма, р.
|
|
Базовый ПС
|
Новый ПС
|
|
1. Продажная цена ПС
|
7 000
|
6 382,25
|
|
2. Стоимость сопровождения
ПС
|
8 000
|
6 191,67
|
|
3. Эксплуатационные
издержки потребителя за весь период эксплуатации ПС
|
236 160
|
220 552,5
|
|
4. Цена потребления
|
251 160
|
233 126,42
|
Значение коэффициента цены потребления kЦП = 233 126,42/251 160=0,92, а следовательно эксплуатация
информационной системы по дисциплине «Операционные системы» требует больших
затрат.
Экономические параметры разрабатываемого ПС лучше чем у базового, так как
КЦП < 1.
5.8.5 Оценка конкурентоспособности ПП
В целом конкурентоспособность нового ПП по отношению к базовому можно
оценить с помощью интегрального коэффициента конкурентоспособности
,
учитывающего
все ранее рассчитанные параметры. В нашем случае
kИ = 1,63*1,83*(1/0,92) =3,2.
Анализируемый ПП конкурентоспособен, так как kИ > 1.
5.9 Анализ технико-экономических показателей разработки и
эксплуатации ПП
Ранее рассчитанные показатели сведем в таблицу 5.20.
Таблица 5.20 - Технико-экономические показатели разработки и эксплуатации
справочной системы
|
Показатели
|
Базовый пп
|
Новый пп
|
Отклонен. (+,-)
|
|
Продажная цена, р.
|
7 000
|
6 382,25
|
-617,7
|
|
Годовые эксплуатационные
издержки, р.
|
78720
|
73517,5
|
-5202,5
|
|
Цена потребления, р.
|
251160
|
233126,42
|
-18033,58
|
|
Интегральный коэффициент
конкурентоспособности ПП
|
1
|
3,2
|
+2,2
|
|
Коэффициент технической
прогрессивности
|
1
|
1,63
|
+0,63
|
|
Коэффициент изменения
функциональных возможностей
|
1
|
1,83
|
+0,83
|
|
Стоимость сопровождения, р.
|
8 000
|
6 191,67
|
-1808,33
|
|
Стоимость разработки, р.
|
98 600
|
95 733,75
|
-2866,25
|
Из результата проведенных расчетов можно сделать вывод, что данный
программный продукт имеет ряд преимуществ по сравнению с базовым ПП. Приложение
«Справочная система по основным элементам языка ассемблера» позволяет
автоматизировать процесс выполнения лабораторных работ по дисциплине
«Операционные системы», содержит теоретические сведения, а также примеры
программ. Благодаря наличию модуля поиска позволяет легко и быстро находить
необходимый материал. Удобный и дружественный интерфейс позволяет любому
пользователю работать с программой.
По сравнению с базовым ПП, разработанный программный продукт требует
меньших затрат на сопровождение и эксплуатацию. Несмотря на расширенные
функциональные возможности, стоимость разработки меньше, чем у базового ПП.
Приложение обладает высоким коэффициентом технической прогрессивности и
конкурентоспособности.
6. Безопасность
и экологичность
Рабочее место оператора ПЭВМ находится в помещении размером 5х10м, в
котором размещены столы с компьютерами, также возможно размещение другой
офисной техники. Рабочее место оператора представляет собой стол, на котором
размещена ПЭВМ.
6.1 Опасные и вредные факторы
Основным фактором, влияющим на производительность труда людей, работающих
с ПЭВМ, являются комфортные и безопасные условия труда.
Условия труда пользователя, работающего с персональным компьютером,
определяются:
. особенностями организации рабочего места;
. условиями производственной среды (освещением, микроклиматом, шумом,
электромагнитными и электростатическими полями, визуальными эргономическими
параметрами дисплея и т. д.);
. характеристиками информационного взаимодействия человека и персональных
электронно-вычислительных машин.
При выполнении работ на персональном компьютере (ПК) согласно ГОСТу
12.0.003-74 «ССБТ. Опасные и вредные производственные факторы. Классификация»
могут иметь место следующие факторы:
повышенная температура поверхностей ПК;
повышенная или пониженная температура воздуха рабочей зоны;
выделение в воздух рабочей зоны ряда химических веществ;
повышенная или пониженная влажность воздуха;
повышенное значение напряжения в электрической цепи, замыкание;
повышенный уровень статического электричества;
повышенный уровень электромагнитных излучений;
повышенная напряженность электрического поля;
отсутствие или недостаток естественного света;
недостаточная искусственная освещенность рабочей зоны;
повышенная яркость света;
повышенная контрастность;
прямая и отраженная блесткость;
зрительное напряжение;
монотонность трудового процесса;
нервно-эмоциональные перегрузки.
Рассмотрим более подробно некоторые из этих факторов.
6.1.1 Возможность поражения электрическим током
Опасность поражения людей электрическим током на производстве и в быту
появляется при несоблюдении мер безопасности, а также при отказе или
неисправности электрического оборудования и бытовых приборов. По сравнению с
другими видами производственного травматизма электротравматизм составляет
небольшой процент, однако по числу травм с тяжелым и особенно летальным исходом
занимает одно из первых мест. На производстве из-за несоблюдения правил
электробезопасности происходит 75% электропоражений.
Действие электрического тока на живую ткань носит разносторонний и
своеобразный характер. Проходя через организм человека, электроток производит
термическое, электролитическое, механическое, биологическое, световое
воздействие.
Термическое воздействие тока характеризуется нагревом кожи и тканей до
высокой температуры вплоть до ожогов.
Электролитическое воздействие заключается в разложении органической
жидкости, в том числе крови, и нарушении ее физико-химического состава.
Механическое действие тока приводит к расслоению, разрыву тканей
организма в результате электродинамического эффекта, а также мгновенного
взрывоподобного образования пара из тканевой жидкости и крови. Механическое
действие связано с сильным сокращением мышц, вплоть до их разрыва.
Биологическое действие проявляется в раздражении и возбуждении живых
тканей и сопровождается судорожными сокращениями мышц.
Световое действие приводит к поражению слизистых оболочек глаз.
Согласно ГОСТу 12.1.019 «ССБТ. Электробезопасность. Общие требования»
степень опасного и вредного воздействия на человека электрического тока зависит
от силы тока, напряжения, рода тока, частоты электрического тока и пути
прохождения через тело человека, продолжительности воздействия и условий
внешней среды.
Допустимым следует считать ток, при котором человек может самостоятельно
освободиться от электрической цепи. Его величина зависит от скорости прохождения
тока через тело человека: при длительности действия более 10 с - 2 мА, а при
120 с и менее - 6 мА.
Безопасным напряжением считают 36 В (для светильников местного
стационарного освещения, переносных светильников и т. д.) и 12 В (для
переносных светильников при работе внутри металлических резервуаров, котлов).
Но при определенных ситуациях и такие напряжения могут представлять опасность.
Большую потенциальную опасность в процессе эксплуатации, а также
проведения профилактических работ представляют электрические установки, к
которым относится практически все оборудование ЭВМ. Токоведущие проводники,
корпуса стоек ЭВМ и прочего оборудования, оказавшегося под напряжением в
результате повреждения (пробоя) изоляции являются специфической опасностью
электроустановок.
ГОСТ 12.1.038-82 устанавливает предельно допустимые напряжения и токи,
протекающие через тело человека при нормальном (неаварийном) режиме работы
электроустановок производственного и бытового назначения постоянного и
переменного тока частотой 50 и 400 Гц. Для переменного тока 50 Гц допустимое
значение напряжения прикосновения составляет 2 В, а силы тока - 0,3 мА, для
тока частотой 400 Гц - соответственно 2 В и 0,4 мА; для постоянного тока - 8В и
1,0 мА (эти данные приведены для продолжительности воздействия не более 10 мин
в сутки).
Предельно допустимые значения напряжений прикосновения и токов при
аварийном режиме электроустановок напряжением до 1000 В и частотой 50 Гц не
должны превышать значений, указанных в таблице 6.1.
Таблица 6.1 - Предельно допустимые значения напряжений и токов при
аварийном режиме электроустановок
|
Продолжительность
воздействия t, с
|
Нормируемая величина
|
Продолжительность
воздействия t, с
|
Нормируемая величина
|
|
U, В
|
I, мА
|
|
U, В
|
I, мА
|
|
От 0,01 до 0,08
|
220
|
220
|
0,6
|
40
|
40
|
|
0,1
|
200
|
200
|
0,7
|
35
|
35
|
|
0,2
|
100
|
100
|
0,8
|
30
|
30
|
|
0,3
|
70
|
70
|
0,9
|
27
|
27
|
|
0,4
|
55
|
55
|
1,0
|
25
|
25
|
|
0,5
|
50
|
50
|
Свыше 1,0
|
12
|
2
|
Защиту человека от воздействия напряжений прикосновения и токов
обеспечивают конструкция электроустановок, технические способы и средства
защиты, организационные и технические мероприятия по ГОСТ 12.1.019-79.
В качестве защитных мер при прикосновении к нетоковедущим частям
применяют защитное заземление, зануление или отключение, двойную изоляцию,
пониженное напряжение, защитные средства и др.
Защитным заземлением называют металлическое соединение с землей
нетоковедущих металлических частей электрической установки (корпуса
электрических машин, трансформаторов, реостатов, светильников, аппаратов,
каркасы щитов, металлические оболочки кабелей, фермы, колонны и др.). Защитное
заземление применяют в сетях с изолированной нейтральной точкой. В четырех
проводных сетях напряжением до 1000 В с заземленной нейтрально применяют
защитное зануление - присоединение нетоковедущих металлических частей к
многократно заземленному нейтральному проводу. В случае пробоя изоляции
создается режим короткого замыкания (аварийный режим), и электроустановка
отключается аппаратами защиты. Зануление не требуется для установок малой
мощности в жилых, офисных, торговых отапливаемых помещениях с сухими, плохо
проводящими полами.
В случае повреждения электроустановки изменяются значения некоторых
величин (напряжение корпуса относительно земли, ток замыкания на землю и др.),
то если эти изменения окажутся воспринимаемыми чувствительными датчиками,
аппараты защиты сработают и отключат электроустановку.
Под двойной понимается дополнительная, кроме основной, изоляция, которая
ограждает человека от металлических нетоковедущих частей, которые могут
оказаться под напряжением.
Наиболее надежную двойную изоляцию обеспечивают корпусы из изолирующего
материала. Обычно они несут на себе всю механическую часть. Этот способ защиты
чаще всего применяют в электрооборудовании небольшой мощности
(электрифицированный ручной инструмент, бытовые приборы и ручные электрические
лампы).
6.1.2 Воздействие электромагнитного излучения
Каждое устройство, которое производит или потребляет электроэнергию,
создает электромагнитное излучение. Это излучение концентрируется вокруг
устройства в виде электромагнитного поля. Электрическое поле излучается теми
частями электрических установок, в которых используются высокие напряжения, а
магнитное поле излучается сильными токами (ГОСТ 12.1.006-84).
В ЭВМ высокие напряжения используются в ускорительной системе
электроннолучевой трубки, а сильные токи текут в системе управления
электронными лучами трубки и цепях блока питания. Именно эти части ЭВМ и
являются основными источниками электромагнитного излучения. Силовые линии
электрического поля можно представить начинающимися в области вблизи заднего
конца ЭЛТ и оканчивающимися на поверхностях, находящихся вблизи дисплея, в том
числе и на поверхности тела пользователя ЭВМ, сидящего перед компьютером. В
ходе исследований ЭМП, создаваемых мониторами обнаружено следующее.
1 Электромагнитное поле возбуждается на частотах кадровой (60 Гц) и
строчной (22 кГц) разверток и их гармоник.
2 При удалении от экрана поля быстро спадают. Например, электрическое
поле спадает в 40 раз при удалении от экрана на расстояние 1,25м.
3 Электромагнитное излучение исходит от всех частей монитора, но
уровень излучения по бокам и сзади монитора выше, чем спереди.
В помещении, кроме полей дисплеев и компьютеров, накладываются друг на
друга мощные магнитные поля электропроводки, блоков бесперебойного питания,
сетевых адаптеров, организационной и бытовой электротехники. В результате
плотность потока становится гораздо больше и возможно превышение нормы в
десятки раз. Допустимые значения параметров неионизирующих электромагнитных
излучений приведены в таблице 6.2.
Таблица 6.2 - Допустимые значения параметров неионизирующих
электромагнитных излучений (СанПиН 2.2.2.542-96)
|
Наименование параметров
|
Допустим. значение
|
|
Напряженность
электромагнитного поля на расстоянии 50 см вокруг ВДТ по электрической
составляющей должна быть не более:
|
|
|
в диапазоне частот 5 Гц - 2
кГц
|
25 В/м
|
|
в диапазоне частот 2 - 400
кГц
|
2.5 В/м
|
|
Плотность магнитного потока
должна быть не более:
|
|
|
в диапазоне частот 5 Гц - 2
кГц
|
250 нТл
|
|
в диапазоне частот 2 - 400
кГц
|
25 нТл
|
|
Поверхностный
электростатический потенциал не должен превышать
|
500 В
|
|
Плотность магнитного потока
должна быть не более:
|
|
|
в диапазоне частот 5 Гц - 2
кГц
|
250 нТл
|
|
в диапазоне частот 2 - 400
кГц
|
25нТл
|
6.2 Методы защиты от опасных и вредных факторов
.2.1 Недостаточное освещение рабочих зон
Недостаточное освещение приводит к напряжению зрения, преждевременной
усталости и ослабляет внимание. Чрезмерно яркое освещение вызывает ослепление,
раздражение и резь в глазах. Неправильное направление света на рабочее место
может создать резкие тени, блики и дезориентировать работающего [13].
Сохранность зрения человека, состояние его центральной нервной системы и
безопасность на производстве в значительной мере зависят от условий освещения.
В зависимости от природы источника световой энергии различают
естественное, искусственное и совмещенное освещение. При освещении помещений с
ЭВМ используют естественное освещение - боковое и верхнее, создаваемое светом
неба (прямым или отраженным) и искусственное, которое может быть общим или
комбинированным, и осуществляется электрическими лампами. Комбинированное
освещение наряду с общим включает местное освещение, сосредотачивающее световой
поток непосредственно на рабочих местах.
Требования к освещению производственных помещений в зависимости от
наименьшего размера объекта различения и контрастности объекта и фона
представлен в СНиП 23-05-95.
6.2.2 Защита от опасного уровня напряжения в электрической
цепи
Основными мерами защиты от поражения током являются следующие.
1 Обеспечение недоступности токоведущих частей, находящихся под
напряжением, для случайного прикосновения.
2 Электрическое разделение сети; устранение опасности поражения при
появлении напряжения на корпусах, кожухах и других частях электрооборудования,
что достигается применением малых напряжений, использованием двойной изоляции,
выравниванием потенциала, защитным заземлением, занулением, защитным
отключением и др.
Применение специальных электрозащитных средств - переносных приборов и
приспособлений; организация безопасной эксплуатации электроустановок.
Недоступность токоведущих частей электроустановок для случайного прикосновения
может быть обеспечена рядом способов: изоляцией токоведущих частей, размещением
их на недоступной высоте, ограждением.
Помещения оборудуются контуром - шиной защитного заземления, которая
соединяется с заземлителем, а так же проводом зануления. Все подлежащие
заземлению объекты присоединяют к контуру-шине отдельным заземляющим
проводником.
В лабораториях электробезопасность обеспечивается использованием вилок и
розеток, используемых для системных блоков и мониторов ЭВМ, с заземляющим
выводом. Защита от статического электричества обеспечивается установкой
защитных фильтров на экран монитора и общим увлажнением воздуха.
6.2.3 Защита от электромагнитного и инфракрасного излучения
Основным источником электромагнитного и инфракрасного излучения является
монитор. Для обеспечения безопасности необходимо следовать ряду инструкций по
эксплуатации ЭВМ:
- монитор должен соответствовать ГОСТ Р50948-96 или СанПиН 2.2.2.542-96,
допустимо использовать ТСО-91;
- монитор необходимо установить так, чтобы на него было удобно
смотреть: необходимо повернуть монитор так, чтобы оператор смотрел на экран под
прямым углом, а не сбоку;
необходимо правильно задать регулировку изображения: изображение должно
быть максимально четким.
6.3 Расчет искусственного освещения
В соответствии с действующими правилами СНиП 23-05-95 для искусственного
освещения установлена наименьшая допустимая освещенность рабочих мест.
Рекомендуемая освещенность для работы с экраном дисплея составляет 200 лк, а
при работе с экраном в сочетании с работой над документами - 400 лк.
Рекомендуемые яркости в поле зрения операторов должна лежать в пределах
1:5-1:10 [12].
На стадии проектирования основной задачей светотехнических расчетов
искусственного освещения является определение потребной мощности осветительной
установки. Для расчета общего равномерного освещения при горизонтальной рабочей
поверхности основным является метод светового потока (коэффициента
использования), учитывающий световой поток, отраженный от потолка и стен.
Световой поток лампы Фл (лм) при лампах накаливания или световой
поток группы ламп светильника при люминесцентных лампах рассчитывают по
формуле:
, (6.1)
где Фл - световой поток, лм,
Еn - нормируемая минимальная освещенность, лкz -
коэффициент запаса, учитывающий запыленность светильников и износ источников
света в процессе эксплуатации;- площадь помещения, м2;
z
- коэффициент минимальной освещенности, равный отношению , значения которого для ламп накаливания - 1.15, для
люминесцентных - 1.1;- число светильников в помещении;h -
коэффициент использования светового потока ламп, зависящий от КПД и кривой
распределения силы света светильника, коэффициента отражения потолка рп
и стен рс, высоты подвеса светильников и показателя помещения i.
Для
помещений, освещаемых, люминесцентными лампами kz=1.3.
, (6.2)
где
i - показатель помещения;и D - длина и ширина помещения
в плане, м;- высота подвеса светильников над рабочей поверхностью, м.
Особенностью
данного метода является расчет по приведенной выше формуле светового потока Фл,
а затем подбор ближайшей стандартной лампы. Обеспечение равномерного
распределение освещенности достигается в том случае, если отношение расстояния
между центрами светильников A к высоте их подвеса над рабочей поверхностью
составит для светильника значение 1.4.
В
качестве светильников выберем люминесцентные лампы. Коэффициент отражения
светового потока от потолка и стен соответственно рп =70%, рс=50%.
Определим световой поток Фл, необходимый для равномерного освещения.
Для
лабораторий уровень рабочей поверхности над полом составляет 0.8 м. Тогда h= Н
- 0.8 = 3.5 - 0.8 = 2.7м.
Для
лабораторий ВЦ минимальная норма освещенности Еn= 300 лк. С учетом заданных рп
, pс при i=1,25 из справочных данных находим kh= 60.
Рассчитаем Фл, количество светильников возьмем N=10, тогда получим
лм.
Подсчитав
Фл находим, что ближайший Фл =3800 лм, что не превышает
отклонения потока выбранной лампы от расчетной (от -10% до +20%). Это значение
соответствует люминесцентной лампе ЛДЦ80. Рассчитаем расстояние между центрами
светильников:
A/h = 1.4.
Отсюда A=3.78 м.
Исходя
из полученного результата, светильники можно разместить в два ряда.
6.4 Противопожарная защита рабочего места
Дополнительную пожарную опасность представляют следующие факторы.
1 Системы вентиляции и кондиционирования воздуха при их постоянной
работе.
Смазочные вещества и легковоспламеняющиеся жидкости, используемые
при проведении обслуживающих, ремонтных и профилактических работ.
Проведение работ с использованием пожароопасного инструмента, в
частности, при работе с паяльником следует использовать несгораемую подставку с
несложными приспособлениями для уменьшения потребляемой мощности в нерабочем
состоянии.
Одной из наиболее важных задач пожарной защиты является защита
строительных помещений от разрушений и обеспечение их достаточной прочности в
условиях воздействия высоких температур при пожаре. Учитывая высокую стоимость
электронного оборудования, а также категорию его пожарной опасности, здания,
где расположена вычислительная техника, и части здания другого назначения, в
которых предусмотрено размещение ЭВМ, должны быть 1 и 2 степени огнестойкости
(СН 512-78 и СНиП П-2-80).
Для тушения пожаров на начальных стадиях широко применяются огнетушители.
Пенные огнетушители применяются для тушения горящих жидкостей, различных
материалов, конструктивных элементов и оборудования, кроме электрооборудования,
находящегося под напряжением. Газовые огнетушители применяются для тушения
жидких и твердых веществ, а также электроустановок, находящихся под напряжением.
В ВЦ применяются, главным образом, углекислотные огнетушители, обладающие
высокой эффективностью тушения пожара и обеспечивающие сохранность электронного
оборудования.
Для обнаружения начальной стадии загорания используются системы
автоматической пожарной сигнализации (АПС), которые оповещают о возгорании
службу охраны и могут самостоятельно приводить в действие установки
пожаротушения, пока пожар в помещении не достиг больших размеров.
По взрывоопасной и пожарной опасности производства в соответствии с ОНТП
24-86 подразделяют на пять категорий, обозначенных буквами А, Б, В, Г, Д. В
соответствии с характеристиками материалов и веществ, находящихся в помещении
для сборки печатных плат, разработки ПО категория таких помещений В. Помещения,
где расположены компьютеры, представляют большую опасность в пожарном
отношении, т.к. содержат такие материалы как бумага, пластик, дерево и т.д.
К средствам тушения пожара, предназначенных для локализации небольших
загораний, относятся пожарные стволы, внутренние пожарные водопроводы,
огнетушители, сухой песок, асбестовые одеяла и т.п. Помещения необходимо
снабжать как минимум 4 огнетушителями ОУ-80. Наиболее подходящими для тушения
электрооборудования являются углекислотные огнетушители.
6.5 Экологичность
.5.1 Анализ влияния на окружающую среду
У каждого электроприбора, который мы используем в повседневной жизни,
есть свое электромагнитное поле. Складываясь эти поля существенно меняют
качество окружающей нас среды. Влияние этих полей не всегда безобидно для
здоровья жителей планеты. Как и любое производство, производство компьютеров (и
последующая их эксплуатация) связано с процессами, которые могут отрицательно
воздействовать на окружающую среду. Например, длительная работа компьютеров
приводит к снижению концентрации кислорода в воздухе, количество озона,
наоборот, увеличивается. Озон является сильным окислителем. Его концентрация
выше предельно допустимых величин приводит к неблагоприятным обменным реакциям
в организме.
В последние годы во всём мире появились многочисленные нормативные акты и
стандарты (международные NPR или ТСО95, ТСО99), призванные уменьшить такие
отрицательные воздействия.
Производитель компьютера в наши дни обычно рекламирует свой товар как
удовлетворяющий нескольким экологическим требованиям. Например, малое
потребление электроэнергии, экологически чистое производство, не использование
фреона (разрушающего озоновый слой Земли), изготовление тары, документации и
упаковки из материалов вторичной обработки, и т.д. Часто производитель называет
такой компьютер "зелёным" ("Green PC"), хотя единого
стандарта "зелёного" компьютера пока нет. Покупатель, если он
озабочен сохранением собственного здоровья и здоровья планеты, должен в
процессе покупки интересоваться не только функциональными, но и экологическими
характеристиками покупаемого компьютера.
6.5.2 Методы защиты окружающей среды
Под понятием безотходная технология следует понимать комплекс мероприятий
в технологических процессах от обработки сырья до использования готовой
продукции, в результате чего сокращается до минимума количество вредных
выбросов и уменьшается воздействие отходов на окружающую среду до приемлемого
уровня. В этот комплекс мероприятий входят:
а) создание и внедрение новых процессов получения продукции с
образованием наименьшего количества отходов;
б) разработка систем переработки отходов производства во вторичные
материальные ресурсы;
в) создание территориально - промышленных комплексов, имеющих замкнутую
структуру материальных потоков сырья и отходов внутри комплекса.
Заключение
В результате выполнения дипломной работы была разработана программа
«Справочная система по основным элементам языка ассемблера», которая
предназначается для ввода, коррекции и просмотра информации по методам и
приемам программирования на языке ассемблера, а также для поиска данных по
различным критериям.
Для достижения результата были решены следующие задачи:
сделан обзор основных особенностей языка ассемблера и рассмотрена
классификация информационных систем;
спроектирована структура базы данных, содержащая всю необходимую
информацию для поддержки лабораторного практикума;
осуществлен выбор инструментария разработки: для программы - среда Delphi 7, для БД - СУБД MS Access 2003;
создано информационное обеспечение, предназначенное для занесения в базу
данных;
разработаны программная структура приложения и алгоритм его работы;
реализованы база данных и приложение;
создано руководство пользователя;
осуществлена опытная эксплуатация созданного программного обеспечения.
Составлено руководство пользователя по работе с ПС, указаны технические
условия, порядок запуск программы, последовательность работы с экранными
формами.
Рассчитаны затраты на разработку и затраты на сопровождение программного
средства, продажная цена (6 382,25 р.), Эксплуатационные издержки потребителя
(233126,42 р.), коэффициент конкурентоспособности (3,2) и коэффициент
технической прогрессивности (1,63).
Произведен анализ условий труда разработчиков системы, описаны действия
вредных факторов на человека. Рассмотренные факторы экологичности не нанесут
вреда здоровью человека при выполнении им правил работы за компьютером.
Список литературы
1.Пильщиков
В.Н. Программирование на языке ассемблера IBM PC / В. Н. Пильщиков. - М.:
ДИАЛОГ-МИФИ, 1998. - 288 с.
.2Петров В.Н.
Информационные системы / В. Н. Петров. - СПб.: Питер, 2008. - 688 с.
.Microsoft
SQL Server 2008 R2: радикально новый подход к управлению информацией -
http://www.thg.ru/technews/20100430_012700.html
4.Oracle
Database 11g - http://www.interface.ru/home.asp?artId=18246
5Возможности
и преимущества Access 2010 - http://office.microsoft.com/
ru-ru/access/HA101809011.aspx
.Хомоненко
А.Д. Базы данных / А.Д. Хомоненко. - СПб.: КОРОНА принт, 2003. - 653 с.
7.PowerBuilder
- http://www.sybase.ru/products/powerbuilder
8.Общие
характеристики и особенности применения C++ Builder -
http://www.helloworld.ru/texts/comp/lang/builder/builder/1.htm
.Механизмы
доступа к данным. Borland Database Engine и альтернативы -
http://mf.grsu.by/other/lib/db/part4.html
.0Юров В.И.
Assembler. Учебник для вузов. 2-е изд. / В.И. Юров. - СПб.: Питер, 2010. - 637
с.
.Наролина
Т.С. Технико-экономические обоснование дипломных проектов: учеб. пособие / Т.С.
Наролина. - Воронеж: ВГТУ, 2009. - 93 с.
.Мозговой
Н.В. Безопасность и экологичность в дипломном проекте: учеб. пособие / Н.В.Мозговой,
В.Л. Асташкин, О.А. Семенихин. - Воронеж: ВГТУ, 2010. - 22 с.
Похожие работы на - Разработка автоматизированной справочной системы по основным элементам языка ассемблера
|