Разработка идентификатора для определения периода доплеровского сигнала
Разработка идентификатора
для определения периода доплеровского сигнала
Введение
Сигнал - материальный носитель информации, используемый для
передачи сообщений в системе связи. Сигналом может быть любой физический
процесс, параметры которого изменяются в соответствии с передаваемым
сообщением.
Сигнал, детерминированный или случайный, описывают
математической моделью, функцией, характеризующей изменение параметров сигнала.
Математическая модель представления сигнала, как функции времени, является
основополагающей концепцией теоретической радиотехники, оказавшейся
плодотворной как для анализа, так и для синтеза радиотехнических устройств и
систем. В радиотехнике альтернативой сигналу, который несёт полезную
информацию, является шум - обычно случайная функция времени, взаимодействующая
(например, путем сложения) с сигналом и искажающая его.
В данном курсовом проекте рассматривается устройство
идентификатора периода (ИП) частотно информационного сигнала на основе двух
заданных информационных сигналов. Схема сравнивает 2 периода сигналов, идущих
друг за другом, и на основе результата сравнения либо выкидывает сигнал, либо
пропускает на последующую схему.
1. Установка для определения периода
информационного сигнала
Блок схема и принципиальная схема установки для определения
периода информационного сигнала представлена на рисунке 1.1. и 1.2
соответственно.
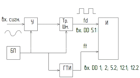
Рисунок 1.1 Блок схема установки. У - усилитель; Тр. Шм. -
триггер Шмидта; БП - блок питания; ГТИ - генератор тактовых импульсов; И -
идентификатор
Измеряемый сигнал пройдя через усилитель и триггер Шмидта
поступает на вход триггера DD 5.1 идентификатора. Тактовые импульсы от ГТИ
поступают на счетчик (DD1, DD2) и на триггеры DD 5.2; 12.1; 12.2,
входящие в состав идентификатора. Питание установки осуществляется при помощи
блока питания необходимых параметров.
Рисунок
1.2. Принципиальная схема установки
2.
Идентификатор периода информационного сигнала
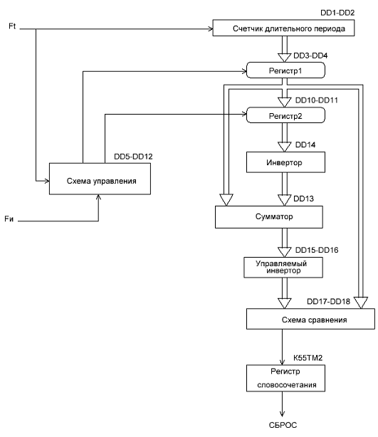
Блок схема и структурная схема идентификатора представлена на
рисунке 2.1 и 2.2 соответственно.
Рисунок 2.1. Блок схема ИП информационного сигнала
Тактовый сигнал Ft поступает на счётный вход С счётчика DD1 и DD2, а также на вход С
триггера DD5.2, DD12.1, DD12.2 управляющей схемы. При приходе положительного фронта
информационного сигнала Fd на вход С триггера DD5.1 на его инверсном
выходе формируется логическая 1. Эта единица приводит счётчики в состояние
хранения предыдущего записанного числа (запрет счёта).
Рисунок 2.2. Структурная схема ИП информационного сигнала
Этот же сигнал поступает на информационный вход D триггера DD5.2, который при приходе
первого тактового импульса Ft формирует на своём прямом выходе 1. Первый после
положительного фронта информационного сигнала. Эта 1 поступает на вход С
микросхемы DD10 DD12 (регистр R2) и разрешает считывание информации из регистра R1. Эта же 1 поступает на
вход D
следующего триггера DD12.1, который при приходе второго тактового импульса формирует на
выходе логическую 1. Эта единица поступает на вход R1, разрешая считывание
двоичного числа из счётчика, эта же 1 поступает на DD12.2, который при приходе
3-го тактового импульса формирует на своем выходе логический 0. Этот 0
поступает на вход S триггера DD5.1 и возвращает этот триггер в исходное
состояние. Этот же 0 поступает на вход L счётчика DD1 и DD2 сбрасывая число которое
храниться в счётчике, и одновременно записывает число 6. После запуска
счётчика, счёт будет начинаться с 7-го тактового импульса. Сигнал 0 с
инверсного выхода DD5.1 поступает на входы EC и EP счётчика - это входы разрешения счёта и
переноса. При приходе 4-го тактового импульса триггер DD5.2 формирует на выходе
логический 0. При приходе 5-го тактового импульса триггер DD12.1 формирует на прямом
выходе логический 0, который подается на вход регистра 1, запрещая считывание
информации из счётчика. Он же подается на триггер DD12.2. При приходе 6-го
тактового импульса триггер DD12.2 формирует на своём инверсном выходе 1,
которая поступает на управляющий вход L счётчика, разрешая его работу.
3.
Расчет заданных сигналов
По условию курсового задания на вход идентификатора подается два
сигнала с периодами τ1 = 190 и τ2 = 170, которые необходимо сравнить между собой. Эти числа
записаны в регистрах R1 и R2 соответственно. Вычитание осуществляется с помощью суммирования
одного числа с инверсией другого. Число регистра R1 суммируется с инверсией числа регистра R2. Результат суммирования преобразуется в управляемом инверторе в
зависимости от результата суммирования. Если в 9-ом разряде мы получаем
логический 0, то это разность в обратном коде, и, следовательно, полученное
число инвертируется. Если в 9-ом разряде логическая 1 - то разность в прямом
коде.
Так же, число из регистра R1 необходимо поделить на 8. Это осуществляется путём отбрасывания
трёх младших разрядов. Оставшиеся разряды сдвигаем на три разряда вправо, а
оставшиеся старшие три разряда заполняем нулями. После проделанных вычислений
получаем число, соответствующее 12,5% от исходного.
Два полученных числа сравнивается в сравнивающем устройстве.
|Nτ1-Nτ2| <0,125Nτ1,
Если число ≤ 12,5%, то число идёт на последующую схему.
Если неравенство не выполняется, то число не регистрируется (отбрасывается).
Переводим числа в двоичный код:
10 = 1011 11102
17010 = 1010 10102
Числа в регистрах R1 и R2 будут записываться следующим образом: младшие
разряды в DD3 и DD10, старшие - DD4 и DD11.
Вычитание осуществляется суммированием одного числа с
инверсией другого. Суммируем число 190 с инверсией числа 170 в двоичном коде:
11102
0101 0101 2
10001 0011 2
В 9-ом разряде получаем логическую «1», следовательно, это
разность в прямом коде.
Переводим число обратно в десятичный код:
00112 =19 10
Число в регистре R1 необходимо поделить на 8:
1110 => 0001 0111 2
Переводим полученное число в десятичный код:
01112 =23 10
Подставляя все подсчитанные величины в неравенство:
|Nτ1-Nτ2| <0,125Nτ1,
Неравенство выполняется, следовательно, сигналы проходят на
последующую схему.
4.
Работа основных элементов схемы ИП на примере проведенных лабораторных работ
4.1
Управляемый инвертор
Таблица 4.1. Таблица истинности элемента «исключающее ИЛИ»
|
Вход А
|
Вход В
|
Выход Q
|
Инв. Выход Q’
|
|
0
|
0
|
0
|
1
|
|
0
|
1
|
1
|
0
|
|
1
|
0
|
1
|
0
|
|
1
|
1
|
0
|
1
|
Таблица 4.2. Таблица состояний выходных сигналов в
зависимости от управляемого сигнала (Х - вход, У - выход)
|
Хупр
|
Х
|
У
|
Х’упр
|
Х
|
У
|
|
0
|
0
|
1
|
0
|
1
|
|
1
|
1
|
|
1
|
0
|
|
0
|
0
|
|
0
|
1
|
|
1
|
1
|
|
1
|
0
|
При Хупр = 0, входные сигналы проходят прямо, на
выходе те же сигналы.
При Хупр = 1, входные сигналы инвертируются, на
выходе инверсный сигнал.
Изобразим принципиальную схему (рис. 4.1) на 8 разрядов
(используемую в идентификаторе, на двух элементах К 1533ЛП5). Добавим элемент,
чтобы инвертирование происходило при двух вариантах управляющего сигнала 0 и 1.
В схеме использовано две МС К 1533 ЛП5 (DD1; DD2). Схема работает
исправно (0 - не инвертирует, 1 - инвертирует). Схема работает инверсно, если Хупр
пропустить через инвертор 1533 ЛН1 (DD3), тогда 0 - инвертирует, 1 - не инвертирует.
Рис. 4.1. Схема управляемого инвертора
Вывод: при
управляющем сигнале 
равном 1 сигналы на выходе подвергаются инверсии; при управляющем
сигнале 
равном 0 выходные сигналы не инвертируются.
4.2
Счетчик
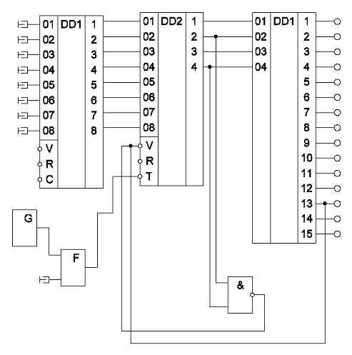
Рассмотрим работу счетчика на примере схемы состоящей из
регистра DD1 (задаем число с которого начинается счет), счетчика DD2, дешифратора DD3 (для преобразования в
десятичное число), генератора тактовых импульсов G с возможностью ручной
подачи импульса F (для подачи на счетчик, и их подсчета) и средств для ограничения
счета (сумматор, логическое умножение, элемент «И») (рис. 4.2).
Рисунок 4.2. Схема принципов работы счетчика
В данной схеме показаны два варианта ограничения счета.
Первый, когда с выходов счетчика берется необходимый двоичный сигнал и
складывается при помощи сумматора (получаем сигнал соответствующий числу
окончания счета).
Второй, когда сигнал ограничения поступает с дешифратора.
Данные сигналы подаются на вход V счетчика.
4.3
D-триггер
Триггер - электронное устройство, обладающее двумя
устойчивыми электрическими состояниями. Переключение триггера из одного
состояния в другое происходит под воздействием входных электрических импульсов.
Каждому из двух состояний триггера соответствует свой фиксированный уровень
выходного напряжения, что позволяет использовать триггеры в качестве ячеек
хранения цифровой информации. Кроме того, эти устройства служат основой
счетчиков импульсов, делителей частоты, регистров и многих других цифровых
микросхем функционального назначения. Условное графическое обозначение
D-триггера показано на рисунке 4.3. У него четыре входа - R, D, С, S и два
выхода - прямой и инверсный. Символом прямого выхода служит буква Q, а
инверсного, кроме кружка на линии выходного сигнала, такая же буква, но с
черточкой вверху. Уровень сигнала на инверсном выходе всегда противоположен
сигналу на прямом выходе. Если, например, триггер находится в единичном
состоянии и, следовательно, на его прямом выходе действует напряжение высокого
уровня, в это время на инверсном выходе будет напряжение низкого уровня.
Рисунок 4.3. Условное графическое обозначение D-триггера
Входы R и S - установочные: при подаче напряжения низкого
уровня на R-вход триггер устанавливается в нулевое состояние, на S-вход - в единичное.
Нулевое состояние считается исходным режимом работы триггера. D-вход триггера,
или, как еще говорят, информационный вход, предназначен для приема информации,
а С-вход - вход тактовых импульсов синхронизации, источником которых обычно
служит генератор импульсного напряжения. Если на D-входе сигнал высокого
уровня, то триггер по фронту первого же импульса на С-входе устанавливается в
единичное состояние, а если низкого, то в нулевое. На спады синхронизирующих
импульсов на С-входе триггер не реагирует. Каждое же изменение логического
состояния триггера означает запись в его память принятой информации, которая
может быть передана следующему за ним триггеру или считана соответствующей
цифровой микросхемой [1].
Рассмотрим два режима работы триггера, используемые в
идентификаторе:
Синхронный режим (DD5.2; 12.1; 12.2):
При приходе импульса синхронизации на выходе триггера тот же
сигнал что и на информационном входе D. Если импульс синхронизации отсутствует, то
триггер сохраняет предыдущее состояние до следующего импульса.
Временная диаграмма данного режима работы представлена на
рисунке 4.4.
Рисунок 4.4. Временная диаграмма работы D триггера в синхронном
режиме
Смешанный режим (DD5.1):
Триггер срабатывает в асинхронном режиме (изменяет своё
состояние непосредственно в момент появления соответствующего информационного
сигнала, с некоторой задержкой равной сумме задержек на элементах составляющих
данный триггер), а возвращается в исходное состояние в синхронном (при
поступлении тактового импульса на вход С)
Временная диаграмма данного режима работы при D=0, R=1, представлена на
рисунке 4.5.
Рисунок 4.5. Временная диаграмма работы D триггера в смешанном
режиме
5.
Подбор и описание элементов установки
5.1
Усилитель
, AD8052, AD8054 - серия быстродействующих операционных
усилителей производства Analog Devices. Имеют возможность питания от одного
источника напряжением 5 вольт (2.7 вольт минимальное напряжение питания). Тип
обратной связи - по напряжению. Rail-to-rail (выходной сигнал с размахом,
равным напряжению питания). Размах входного напряжения относительно земли 200
mV. Операционный усилители серии AD8051, AD8052, AD8054 предназначен для
применения в различных профессиональных видеоприложениях AD8051 выпускается в
8-выводном SOIC корпусе или 5-выводном SOT-23. AD8052 является двухканальным
усилителем и выпускается в 8-выводном SOIC корпусе. AD8054 - четырехканальный
ОУ в корпусе SOIC-14 или TSSOP-14 Рабочий диапазон температур этих микросхем от
-40C до +85C. [1]
Основные параметры приведены в таблице 5.1.
Таблица 5.1. Основные параметры усилителя AD8051
|
Характеристики
( )
|
|
Мин. напр.
пит., В
|
2,7
|
|
Макс. напр.
пит., В
|
5, +/-5
|
|
Ток питания
(без нагрузки), mA AD8051, AD8052, AD 8054
|
4,4 2,75
|
|
Коэффициент
усиления по напряжению (без ОС), дБ
|
98
|
|
Ослабление
синф. Сигнала, дБ
|
88
|
|
Макс. вх. напр.
смещения, мВ
|
10
|
|
Дрейф нуля
напряжения.
|
-
|
|
Макс. вх. ток
смещения, mAAD8051, AD8052, AD 8054
|
2,5; 4,5
|
|
Входной ток,
mA AD8051, AD8052, AD 8054
|
45 30
|
|
Полоса проп.,
-3дБ BW, МГц AD8051, AD8052, AD 8054
|
110 150
|
|
Частота еден.
усиления, МГц
|
|
Время
установления 0,1%, нс
|
55
|
|
Нараст. вых.
напр. В/мкс AD8051, AD8052, AD 8054
|
145 170
|
|
THD (полное искажение), дБ AD8051, AD8052, AD 8054
|
-67 -68
|
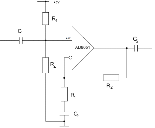
Рисунок 5.1. Схема усилителя
В нашем случае усилитель работает как повторитель для
постоянной составляющей сигнала:
После сопротивления 
ставится конденсатор, его сопротивление на высоких частотах мало,
что уменьшает количество помех.
Примем 
и 
.
Рисунок 5.3. Принципиальная схема операционного усилителя
Условное обозначение на схемах
Рисунок 5.2. Схема операционного усилителя производства Analog
Devices
5.2 Компаратор
Выходной сигнал с усилителя слишком мал, чтобы подавать его
напрямую на триггер Шмита. Поэтому требуется установить компаратор.
Компаратор - это сравнивающее устройство. Аналоговый компаратор
предназначен для сравнения непрерывно изменяющихся сигналов. Входные аналоговые
сигналы компаратора суть Uвх - анализируемый сигнал и Uоп - опорный сигнал
сравнения, а выходной Uвых - дискретный или логический сигнал, содержащий 1 бит
информации:
Выходной сигнал компаратора почти всегда действует на входы
логических цепей и потому согласуется по уровню и мощности с их входами. Таким
образом, компаратор - это элемент перехода от аналоговых к цифровым сигналам,
поэтому его иногда называют однобитным аналого-цифровым преобразователем.
Рисунок
5.3. Преобразование сигнала в компараторе
Рисунок 5.4. Компаратор K554SA1
Рисунок 5.5. Компаратор
Таблица 5.2. Электрические параметры микросхемы
5.3
Триггер Шмитта
Триггер Шмитта - электронная модель двухпозиционного
релейного элемента, статическая характеристика которого имеет зону
неоднозначности (петлю гистерезиса). Структурно, триггер Шмитта представляет
собой усилитель с достаточно большим коэффициентом усиления, охваченный
глубокой положительной обратной связью. Триггер Шмитта используется для
восстановления цифрового сигнала, искаженного в линиях связи, фильтрах
дребезга, в качестве двухпозиционного регулятора в системах автоматического
регулирования.
Рисунок 5.6. Триггер Шмитта
Принцип работы триггера Шмитта:
Триггер Шмитта относится к триггерам, срабатывающим от уровня
входного сигнала. На вход такого триггера подается аналоговый сигнал, а с
выхода уже снимается логический уровень. Каждый такой триггер имеет совершенно
конкретный порог срабатывания. При переходе входного напряжения через этот
порог триггер Шмитта переключается из одного устойчивого состояния в другой.
Второй особенностью триггера Шмитта является наличие не
одного, а двух порогов срабатывания. При возрастании входного сигнала порог
срабатывания будет одним (Uпор1), а при уменьшении сигнала - другим
(Uпор2), причем Uпор1 > Uпор2. В результате
на графике образуется своеобразная петля. Выходной сигнал как бы запаздывает
переключаться при возврате входного к исходному уровню. Это называется эффектом
гистерезиса (запаздывания) (рис. 5.8).
На графике ниже (рис. 5.7) мы можем увидеть, как меняется
выходной сигнал операционного усилителя в зависимости от входного.
Рисунок 5.7. Изменение выходного сигнала в зависимости от
входного
Рисунок 5.8. Петля гистерезиса триггера Шмитта. Uпор1=1.5В, Uпор2=1.1В, UOH=5В, UOL=0В
Благодаря такому поведению схемы, зашумленный сигнал не будет
вызывать колебаний на выходе усилителя.
В качестве триггера Шмитта используем микросхему К155ТЛ2.
Рисунок 5.9. Корпус ИМС К155ТЛ2
Рисунок 5.10. Условное графическое обозначение микросхемы
К155ТЛ2: 1,3,5,9,10,13 - входы; 2,4,6,8,10,12 - выходы; 7 - общий; 14 -
напряжение питания
Таблица 5.3. Электрические параметры микросхемы
|
Номинальное
напряжение питания
|
5 В 5%
|
|
Выходное
напряжение низкого уровня
|
не более 0,4 В
|
|
Выходное
напряжение высокого уровня
|
не менее 2,4 В
|
|
Напряжение на
антизвонном диоде
|
не менее -1,5 В
|
|
Входной ток
низкого уровня
|
не более -1,2
мА
|
|
Входной ток
высокого уровня
|
не более 0,04
мА
|
|
Входной
пробивной ток
|
не более 1 мА
|
|
Ток короткого
замыкания
|
-18… - 55 мА
|
|
Ток потребления
при низком уровне выходного напряжения
|
не более 60 мА
|
|
Ток потребления
при высоком уровне выходного напряжения
|
|
Потребляемая
статическая мощность
|
не более 330
мВт
|
|
Время задержки
распространения при включении
|
не более 26 нс
|
|
Время задержки
распространения при выключении
|
не более 28 нс
|
5.4
Генератор тактовых импульсов
В качестве генератора тактовых импульсов используем таймер
серии 555, работающий в режиме мультивибратора.
Таймер типа 555 может работать генератором импульсов и в
ждущем режиме как одновибратор (генератор одиночных импульсов).
Когда на выходе схемы действует низкий уровень, выход может
потреблять ток до 200 мА. И, наоборот, когда на выходе действует высокий
уровень, микросхема является источником тока такой же величины.
Разработанный более 30 лет назад таймер типа 555 и в
настоящее время принадлежит к числу наиболее популярных интегральных схем (ИС),
состоящих из разнородных компонентов. ИС таймера работает в широком диапазоне
питающих напряжений, лежащих в пределах от 5 до 15 В, оптимальными являются
значения от 9 до 12 В.
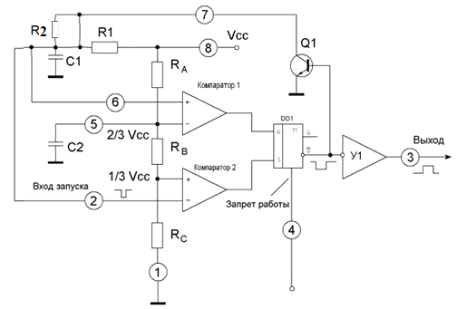
Рисунок 5.11. Функциональная схема мультивибратора
Рисунок 5.12. Обозначение на схеме
Основой таймера 555 является RS-триггер, управляемый двумя
компараторами. При начальных условиях на инверсном выходе RS-триггера
присутствует высокий уровень, а на коллекторе транзистора Q1 напряжение равно
около 0 В. На выходе усилителя У1 (вывод 3 микросхемы) - низкий уровень.
Резисторы RА, RВ и RС, находящиеся внутри таймера типа 555, имеют одинаковые
сопротивления (5000 Ом). Они образуют делитель напряжения с уровнями 1/3 Vcc и
2/3 Vcc. Времязадающую цепочку образуют навесные элементы R1 и С1. С подачей
отрицательного импульса запуска на вход 2 микросхемы триггер переключается и на
его инверсном выходе устанавливается низкий уровень, транзистор Q1 выключается
и начинается заряд конденсатора С1 через резистор R1. Когда напряжение на С1
достигнет 2/3 Vсс, то на выходе 1 компаратора скачком устанавливается высокий
уровень напряжения. Транзистор Q1 включается, и через него начинается разряд
конденсатора С1. Промежуток времени, в течение которого на выходе 3 микросхемы
сохраняется высокий уровень, определяется выражением:
1=1,1R5C1= 1,1·0,45·10-6 = 0,5·10-6
с,
где t - время в секундах (с), R5 - сопротивление (Ом), С1 -
емкость (Ф).
Очень часто вывод 4 (сброс) не используется, и его соединяют
с Vcc.
Мультивибратору присущ автоколебательный режим, при этом
промежуток времени для высокого уровня определяется выражением
t=0,693 (R5+2R6) C1=0,66
10-6 с;
для низкого уровня
=0,693R2C1= 0,693·0,5·10-6 = 0,34·10-6 с.
Рисунок 5.13. Период работы мультивибратора
Полный период сигнала Т=t1+t2 после сложения двух (Рис. 5.13)
уравнений определится следующим образом:
Т=0,693 (R5+2R6) C1=10-6 с.
Учитывая, что частота F и период T импульсов мультивибратора имеют
отношение как F=1/Т, то из предыдущей формулы легко получить формулу для
вычисления частоты импульсов:
F=1,44/(R5+2R6) C1=1,44/ 1,44·10-6 = 1 МГц.
Обычно при расчете устройств на таймере типа 555 задаются частотой
и длительностью выходных импульсов, а затем, варьируя численными значениями
величин номинальных значений радиоэлементов, рассчитывают R1, R2 и C1 по выше
приведенным формулам.
5.5
Блок питания
Для питания установки используем блок питания БП15Б-Д2-5
фирмы «ОВЕН», который обладает следующими характеристиками (Таблица 5.3) [6]:
Таблица 5.3. Характеристика БП БП15Б-Д2-5 фирмы «ОВЕН»
Таблица 5.4. Выходные параметры блоков питания серии БП15
Схема подключения блока питания представлена на рисунке 5.11.
Рисунок 5.11. Схема подключения БП15
Заключение
информационный сигнал шмитт импульс
В
ходе курсового проекта был разработана и рассчитана установка, состоящая из идентификатора
периода информационного сигнала и необходимых дополнительных устройств,
представлена ее функциональная и принципиальная схемы, а также подобраны
необходимые для реализации элементы.
Данная
установка позволяет автоматически измерять периоды двух соседних доплеровских
сигналов сравнить их разность с заданной погрешностью, передать сигнал на
дальнейшую обработку, либо отбросить не удовлетворяющий условиям сигнал.
Список
источников
1. http://www.elwiki.ru/wiki/operatsionnye-usiliteli-ad8051-ad8052-ad8054
2. С.Ф.
Юрас. Конспект лекций, 2011.
. http://chipenable.ru/index.php/how-connection/99-comparator-trigger-shmitta.html
. http://www.chipinfo.ru/dsheets/ic/155/tl2.html
. http://www.rlocman.ru/i/File/2007/02/11/Sameluk.pdf
. Каталоги
компаний «Электроника», фирмы «ОВЕН», компании «Analog Devices», ST
Microelectronics.