Организация производства радиоэлектронной техники

  • Вид работы:
    Дипломная (ВКР)
  • Предмет:
    Информатика, ВТ, телекоммуникации
  • Язык:
    Русский
    ,
    Формат файла:
    MS Word
    1,32 Мб
  • Опубликовано:
    2013-04-08
Вы можете узнать стоимость помощи в написании студенческой работы.
Помощь в написании работы, которую точно примут!

Организация производства радиоэлектронной техники















Организация производства радиоэлектронной техники

Содержание

аппаратура световой счетчик схема

Введение

Раздел I. Общая часть

.1. Выбор и обоснование схемы

.1.1 Краткий обзор существующих схем автоматов световых эффектов

.1.2 Анализ существующих схем счетчиков

.1.3 Описание принципиальной схемы устройства

Раздел II. Специальная часть

.1 Электрический расчет узла схемы

.2 Выбор элементной базы

.2.1 Выбор конденсаторов

.2.2 Выбор резисторов

.2.3 Выбор микросхем

Раздел III. Организация производства

.1 Выбор материала и метода изготовления печатной платы

.2 Технология сборки и монтажа печатного узла устройства

.2.1 Сборка и монтаж печатного узла устройства

.2.2 Подготовка элементов к монтажу. Типовой технологический процесс

.2.3 Подготовка микросхем

.2.4 Сборка компонентов на печатных платах

.2.5 Технология выполнения пайки

Раздел IV. Диагностика неисправностей и разработка инструкции по эксплуатации

.1 Методика нахождения неисправностей

.2 Основные неисправности и их устранение

.3 Контрольные точки схемы

.4 Выбор КИА

Раздел V. Экономическая часть

.1 Расчёт себестоимости изделия

.1.1 Расчёт затрат на сырьё и материалы

.1.2 Расчёт затрат на комплектующие

.1.3 Расчёт затрат на полуфабрикаты и стандартные изделия

.2. Расчёт затрат на оплату труда

.2.1 Расчёт времени на изготовление изделия

.2.2 Расчёт заработной платы

.3 Расчёт цеховых лабораторных расходов и полной себестоимости изделия

.3.1 Расчет цеховых лабораторных расходов

.3.2 Расчёт полной себестоимости изделия

Раздел VI. Мероприятия по охране труда и технике безопасности

.1 Изготовление печатных плат

.2 Изготовление заготовок деталей вручную

.3 Пайка деталей и узлов

.4 Пожарная безопасность на радиомонтажных участках

.5 Требования техники безопасности к радиоэлектронному оборудованию

Заключение

Список литературы

Введение

В начале своего развития и в течение нескольких десятилетий электроника опиралась почти исключительно на электронные и ионные электровакуумные приборы. Однако в последнее время почти во всех областях современной электроники основными приборами стали полупроводниковые.

Техника полупроводниковых приборов стала большой и очень важной областью электроники. Замена электронных ламп полупроводниковыми приборами успешно осуществлена во многих радиотехнических устройствах. Промышленность выпускает большое количество полупроводниковых приборов различных типов.

Использование полупроводниковых приборов дает огромную экономию в расходовании электрической энергии источников питания и позволяет во много раз уменьшить размеры и массу аппаратуры. Минимальная мощность для питания электронной лампы составляет 0,1 Вт, а для транзистора она может быть 1 мкВт, т.е. в 100 000 раз меньше.

На транзисторах и микросхемах работают миниатюрные радиоприемники и передатчики, используются они в автоматах световых эффектов.

Раздел I. Общая часть

.1 Выбор и обоснование схемы

.1.1 Краткий обзор существующих схем автоматов световых эффектов

Автомат световых эффектов с четырьмя режимами работы

На дискотеках, в барах, клубах и т.д. очень часто можно встретить самые разнообразные автоматы световых эффектов, нередки они и в быту. В первую очередь это всяческие «бегущие огни» и «мигающие картинки», но возможны и более сложные световые эффекты. В качестве излучателей для таких автоматов обычно используются цветные гирлянды, составленные из множества маломощных лампочек, реже - одинарные излучатели или прожектора. Управляющие узлы любых современных мало-мальски сложных автоматов световых эффектов строятся на основе цифровой схемотехники. Это могут быть и простейшие схемы, использующие две-три микросхемы сдвиговых регистров и генераторов тактовых импульсов, и целые микрокомпьютеры со своим центральным процессором, памятью и средствами управления, работающие по свободно изменяемым или жестко заданным программам.

На рис. 1 представлена одна из простейших схем. Несмотря на простоту, она достаточно эффективна и позволяет реализовать несколько комбинаций включения гирлянд: «бегущие огни», «бегущая тень» и два варианта попарного включения. Автомат реализован всего на двух микросхемах и предельно прост в повторении.

Режим работы автомата устанавливается с помощью блока выключателей SA1-SA4 и кнопки КН1. Основу автомата составляет микросхема регистра сдвига DD2. На микросхеме DD1 собран тактовый генератор, частоту которого можно плавно регулировать резистором R1.

Рис. 1.Схема автомата световых эффектов с 4 режимами работы

При включении напряжения питания через RC-цепочку импульс сброса поступает на вход R микросхемы DD2. Далее пользователь должен ввести в автомат программу работы. Это осуществляется следующим образом: переключатели S1-S4 устанавливают в определенную комбинацию и нажимается кнопка КН1, в результате чего формируется высокий уровень на входах SL и SR микросхемы DD2, по спаду очередного импульса на входе С информация, заданная S1-S4, записывается в регистр. Резисторы R17, R18 и переключатель S5 составляют цепь, которая, формируя сигналы на входах SL и SR. задает направление сдвига информации в регистре, т.е. направление перемещения бегущего огня или бегущей тени.

С выхода микросхемы DD2 управляющие сигналы поступают на транзисторные ключи VT1-VT4, которые управляют силовыми симисторами. Применение симисторов позволило обойтись без силовых выпрямительных диодов. При общей нагрузке на канал до 500 Вт можно обойтись без теплоотводящих радиаторов для симисторов, но при большей мощности нагрузки (возможно до 2 кВт) применение таких радиаторов обязательно. Источник стабилизированного напряжения для питания схемы управления может быть любым с мощностью 5...10 Вт. При настройке и эксплуатации устройства нельзя забывать о том, что конструкция находится под потенциалом сети ~220 В.

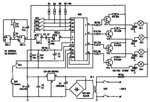
Автомат световых эффектов

Собирая новогодние автоматы, радиолюбители устанавливают в них переключатели режимов работы для получения разнообразных световых эффектов. В предлагаемом устройстве таких переключателей нет, световые эффекты меняются автоматически.

Автомат (рис. 2) рассчитан на подключение четырех гирлянд ламп (HL1-HL4) мощностью до 100 Вт каждая. Периодически гирлянды поочередно зажигаются, создавая эффект «бегущих огней» (естественно, при определенном взаимном расположении ламп гирлянд), поочередно гаснут, включаются попарно, зажигаются все вместе или также вместе гаснут. Одним словом, автомат позволяет разнообразить режим работы гирлянд.

Рис. 2. Автомат световых эффектов.

На элементах DD1.1 - DD1.3 собран генератор, частоту которого можно изменять переменным резистором R2 - от положения его движка зависит продолжительность работы гирлянды. Импульсы генератора подаются на регистр сдвига DD4, а также на делитель частоты DD2 - он определяет продолжительность работы автомата в том или ином режиме переключения гирлянд.

С делителя частоты сигнал поступает на счетчик DD3, который управляет регистром сдвига. Благодаря соединению между собой выводов 10 и 1 регистра он превращается в кольцевой регистр сдвига.

Через каждые 64 импульса, поступающих на вход делителя DD2, на его выходе (вывод 7) появляется отрицательный импульс, который переводит счетчик в другое состояние. Этот же импульс инвертируется элементом DDI.4 и в положительной полярности поступает на вывод 6 регистра, разрешая запись в регистр информации с выходов счетчика. Информация записывается импульсами, поступающими с генератора на вывод 8 регистра.

После следующих 64 импульсов регистр перейдет из режима записи в режим сдвига. Записанная информация будет сдвигаться импульсами, поступающими с генератора на вывод 9 регистра.

Иначе говоря, после каждой пачки импульсов на выходах регистра будет изменяться сочетание сигналов, управляющих через развязывающие каскады на транзисторах VT1 - VT4 и тринисторы VS1-VS4 гирляндами ламп.

Если при проверке автомата окажется, что какие-то гирлянды не зажигаются, следует подобрать резистор (установить резистор с меньшим сопротивлением, но не менее 470 Ом) в цепи управляющего электрода соответствующего тринистора.

Автомат световых эффектов на К556РТ4

Данный автомат рассчитан на шестнадцать программ, каждая из которых состоит из шестнадцати комбинаций. Поэтому можно в одной программе реализовать комбинированные световые эффекты, например «бегущие огни» вперед и назад, «бегущая тень» вперед и назад, «накапливающееся включение и выключение». Наилучший световой эффект получается при расположении источников света в виде цепочки или гирлянды.

В автомате реализован автоматический перебор программ переключения источников света. Автомат имеет три режима работы. В первом режиме предусмотрен автоматический перебор всех программ, причем каждая программа повторяется десять раз, после чего осуществляется переход к следующей программе и соответственно к другому световому эффекту. Этот режим использует все возможности и преимущества данного автомата.

Второй режим предусматривает непрерывное повторение одной программы переключения источников света. Для этого необходимо во время выполнения нужной программы переключить режим работы автомата. Предусмотрена возможность перебора программ с целью более быстрого поиска нужной программы. Третий режим работы обеспечивает постоянное свечение всех источников света. Он предназначен для быстрого обнаружения перегоревших ламп.

Принципиальная схема автомата световых эффектов и блока питания приведена на рис. 3. Автомат состоит из задающего генератора импульсов (DD1.1 и DD1.2), формирователя короткого импульса (DD1.3 и DD1.4), схемы выбора светового эффекта (DD2), схемы выбора программы (DD3, DD4), постоянного программируемого запоминающего устройства (DD5), транзисторных ключей (VT2 - VT5) для управления тиристорами (VS1-VS4).

Рис. 3. Автомат световых эффектов на К556РТ4.

Автомат работает следующим образом. При подаче питания генератор импульсов, собранный на логических элементах 2И-НЕ DD1.1 и DD1.2, начинает вырабатывать импульсы. Частоту этих импульсов можно изменять переменным резистором R3, при этом будет изменяться скорость переключения источников света. Эти импульсы через формирователь короткого импульса поступают на счетный вход счетчика DD2. Выходы 1, 2, 4, 8 этого счетчика соединены с адресными входами АО - A3 ППЗУ DD5. Счетчик DD2 обеспечивает последовательный перебор шестнадцати световых комбинаций одной программы. С адресными входами А4 - А7 ППЗУ DD5 соединены выходы счетчика DD4. Этот счетчик обеспечивает перебор шестнадцати программ переключения источников света. С помощью счетчика DD3 обеспечивается десятикратное повторение каждой программы. В первом режиме работы автомата (положение «1» переключателя SB1) на счетный вход счетчика DD3 поступает последовательность импульсов с выхода переноса счетчика DD2 (вывод 12). В положении «М» переключателя SB2 импульсы с выхода переноса счетчика DD3 поступают на счетный вход счетчика DD4. Происходит переключение программы на очередную.

Если переключатель SB2 находится в положении «Б», то импульсы с выхода переноса счетчика DD2 поступают на счетный вход счетчика DD4. Переключение программ происходит без десятикратного повторения.

При установке переключателя SB1 в положение «2» импульсы с выхода переноса счетчика DD4 перестанут поступать на счетчики DD3, DD4. На входах А4 - А7 ППЗУ DD5 зафиксируется та программа, адрес которой был сформирован на выходах 1, 2, 4, 8 счетчика DD4 в момент переключения режима. Эта программа будет повторяться до тех пор, пока переключатель SB1 не будет возвращен в положение «1».

В положении «3» переключателя SB3 реализуется третий режим работы автомата. При этом на выходах Q1 - Q4 микросхемы DD5 будут сформированы напряжения, соответствующие уровню логической 1, что вызовет свечение всех ламп накаливания HL1 - HL4. Это значительно облегчает поиск перегоревших ламп накаливания в цепочках, гирляндах и т. д.

С выходов Q1 - Q4 микросхемы DD5 сигналы поступают на эмиттерные повторители VT2 - VT5. Выходы ППЗУ выполнены по схеме с открытым коллектором, поэтому выходное напряжение снимается с нагрузочных сопротивлений R7 - R10. Эмиттерные повторители управляют работой тиристоров VS1 - VS4, в анодные цепи которых включены лампы накаливания HL1 - HL4. Если предполагается использовать лампы накаливания с рабочим напряжением 220 В, то необходимо использовать выпрямительный мост VD6 - VD9, как и показано на схеме. Если лампы рассчитаны на напряжение 120...130 В, диодный мост VD6 - VD9 можно исключить.

Программирование ППЗУ К556РТ4 осуществляется путем подачи одиночных программирующих импульсов на выход соответствующего программируемого разряда и на вывод питания. При этом пережигаются соответствующие перемычки во внутренней шифраторной матрице микросхемы, что эквивалентно записи в нужные разряды логической 1. Для программирования ППЗУ К556РТ4 в любительских условиях можно использовать программатор, описанный в статье Н. Назарова «Программатор для микросхем К556РТ4» (Журнал «В помощь радиолюбителю», вып. 83, с. 26).

.1.2 Анализ существующих схем счетчиков

Счетчики выполняются на основе триггеров и применяются для подсчета числа импульсов, деления частоты их следования, выполнения различных преобразований цифровых сигналов, формирования кодов адреса в устройствах управления работой различных цифровых устройств и т. д.

По управлению счетчики могут быть синхронизируемыми и асинхронными, последовательными и параллельными, а функционально - суммирующими, вычитающими и реверсивными. Последовательные асинхронные счетчики могут быть выполнены на Т- (рис. 4, а) и D-триггерах (рис. 4, б). В исходном состоянии триггеры ТТ1 -3 устанавливаются в состояние 0, при этом на выходах Q1- Ǭ3 действует напряжение 0 (рис. 4, в), а на инверсных выходах Q1- Ǭ3 - единицы 1. Когда на вход счетчика поступают импульсы, происходит последовательное переключение всех триггеров. При этом период переключения триггера TT1 равен двум периодам следования входных импульсов, триггера ТТ2 - четырем периодам, триггера ТТ3 - восьми периодам, т. е. счетчик делит частоту следования импульсов в 23 = 8 раз.

По окончании начального импульса в счетчике записано в двоичной форме число 000 (соответствующее 0 в десятичной системе) - по инверсным выходам и 111 (соответствующее 7 в десятичной системе) - по прямым выходам (таблица 1).

После первого счетного импульса переключается триггер ТТ1 и в счетчике по инверсным выходам записывается число 001, соответствующее 1 в десятичной системе. По прямым выходам оказывается записано число 110, соответствующее 6 в десятичной системе. После окончания второго импульса в счетчике записано: 010, соответствующее 2 в десятичной системе по инверсным выходам, и 101, соответствующее 5 по прямым выходам.

Рис. 4. Асинхронные последовательные счетчики на основе Т-триггеров (а), D-триггеров (6) и диаграмма напряжений на входе и отдельных выходах (в)

Таблица 1.

Номер импульса на входе

Значение сигнала


на прямых выходах

на инверсиях выходах


Q3

Q2

Q1

Ǭ3

Ǭ2

Ǭ1

0

1

1

1

0

0

0

1

1

1

0

0

0

1

2

1

0

1

0

1

0

3

1

0

0

0

1

1

4

0

1

1

1

0

0

5

0

1

0

1

0

1

6

0

0

1

1

1

0

7

0

0

0

1

1

1

8

1

1

1

0

0

0

Разряды


Таким образом, по прямым выходам счетчик является вычитающим, по инверсным - суммирующим, и полный цикл завершается по окончании восьмого импульса, который переводит счетчик в исходное состояние. Если счетчик должен работать несколько тактов как суммирующий, а затем как вычитающий, то его называют реверсивным.

Рассмотренные счетчики являются последовательными, переключение триггеров (перенос числа) происходит последовательно, одно за другим. Это ограничивает быстродействие и в быстродействующих цифровых системах вынуждает применять счетчики с параллельным переносом, в которых выходные сигналы действуют на входы всех входящих в счетчик триггеров.

Счетчики могут считать не только в двоичной системе, но и в любой другой: троичной, пятеричной, десятичной и т. д.

Рис. 5. Счетчики импульсов на три (а), на пять (б) и диаграмма работы (в).

В частности, на рис. 5 а приведена схема счетчика на три импульса, выполненная на основе JК-триггеров. В исходном положении триггеры находятся в нулевом состоянии: Q1= 0; Q2 = 0 (цепь установки счетчика в нуль не показана). Входы К соединены между собой, и на них постоянно подается напряжение питания (через резистор с сопротивлением в 1 кОм - для ТТЛ-схем и непосредственно - для КМОП-схем), соответствующее 1. На вход J триггера ТТ1 также подается 1, поскольку он соединен с выходом Ǭ2 = 1. Если на входе действует первый импульс, то по его окончании триггер ТТ1 переключается и на его выходе Q1 появляется 1. На входе J триггера ТТ2 в момент действия входного импульса был 0 (поскольку в это время Q1 = 0), и поэтому после его окончания триггер не переключился и на его выходе Q2 остался 0, а на выходе Ǭ2 - 1. Таким образом, в счетчик после окончания первого импульса записывалось число 01. В момент действия второго импульса на входах J и К триггеров ТТ1 и ТТ2 действуют напряжения логической 1, поэтому после его окончания произойдет переключение обоих триггеров и на их прямых выходах Q2 и Q1 появятся сигналы соответственно 1 и 0, т. е. в счетчик будет записано число 10, соответствующее числу 2 в десятичной системе. При этом на входе J триггера ТТ1 действует 0, подаваемый с инверсного выхода триггера ТТ2, на входе J триггера ТТ2 также действует 0, поскольку Q1 = 0. Поэтому после окончания третьего импульса на выходах будут действовать нули: Q2 = 0; Q1 = 0 (соответствующие напряжениям логического 0 на их J-входах). Таким образом, в счетчике после первого импульса записано число 01; после второго - 10; после третьего - 00, т. е. счетчик вернулся в исходное состояние после трех импульсов.

Вполне очевидно, что этот счетчик может быть использован как делитель частоты на три. Для увеличения емкости счетчика число триггеров в нем необходимо увеличивать. В частности, для построения счетчика импульсов по модулю пять (рис. 5, б) необходимо применить три триггера. Для построения счетчика используются JK-триггеры (с двух-, трехвходовыми встроенными в них элементами И). На входы К триггера 3 всегда подается напряжение +5В, соответствующее 1. Пусть в исходном состоянии все триггеры находятся в нулевом состоянии: Q3 = 0; Q2 = 0; Q1 = 0 (цепь установки нуля не показана).

При этом на входах J, К триггера 1, соединенных с инверсным выходом Ǭ3 = 1 последнего триггера, действуют напряжения логических 1; на входах J, К триггера 2 - 0; на входах К триггера 3 - 1 (которая подается постоянно), а на каждом из входов J - 0. По окончании первого импульса (рис. 5, в) переключится лишь триггер 1 и на его выходе появится Q1 - 1. Второй импульс перепишет эту 1 на выход триггера 2 Q2 = 1 и переключит триггер 1 в состояние 0. Третий импульс опять переключит триггер 1 в состояние 1. При этом создадутся условия для переключения триггера 3, так как на входах J будут одновременно действовать 1, подаваемые с выходов триггеров 1 и 2.

Поэтому после окончания четвертого импульса произойдет переключение всех трех триггеров: первый и второй вернутся в состояние 0, а третий переключится в состояние 1 (Q3 = 1). Вследствие этого на входы J, К триггера 1 (соединенные с инверсным выходом Ǭ3) будет подаваться 0 и после окончания пятого импульса изменит свое состояние - переключится в 0 только триггер 3 (так как на входе его встроенного элемента И действуют 0) и счетчик вернется в исходное состояние. Цикл работы счетчика выглядит так: в исходном состоянии показания 000, после первого импульса - 001; после второго 010; после третьего - 001; после четвертого - 100; после пятого - 000.

По такому принципу, охватывая счетчик дополнительными обратными связями и применяя, если необходимо, дополнительные логические элементы, можно получить счетчик с любым коэффициентом счета: 6, 7, 9, 10, 11, 12, 13, 14, 15 и т.д. При этом следует иметь в виду, что при последовательном соединении счетчиков общий коэффициент счета K∑ равен произведению коэффициентов счета отдельных счетчиков: К1К2…KN. Если, например, необходимо получить коэффициент счета 6, то можно взять К1 = 2; K2 = 3, то K∑ = 6.

Для получения десятичного счетчика необходимо соединить последовательно счетчик на два и рассмотренный счетчик на пять (K∑= 10=5*2) и т. д. Это справедливо и в том случае, если счетчики используют в качестве делителей частоты следования импульсов.

В настоящее время промышленность выпускает разнообразные счетчики в виде интегральных микросхем, маркируемых стандартным семиэлементным кодом, в котором третий элемент - две буквы ИЕ- обозначает все виды счетчиков и делителей частоты.

.1.3 Описание принципиальной схемы устройства

Предлагаемые несложные устройства предназначены для создания световых эффектов на дискотеках и во время проведения различных развлекательных мероприятий. Генерируемые ими сигналы могут управлять несколькими осветительными приборами, переключая их почти случайным образом. Предусмотрена возможность синхронизации переключений с ритмом ударных инструментов, звучащих в музыкальном произведении.

Описываемый здесь автомат проще по конструкции. Он способен хаотически перебирать 32 комбинации из пяти включенных и выключенных ламп. Второй - сложнее, управляет восемью лампами и работает циклически, чередуя четыре эффекта: «бегущий огонь» (в одну и другую стороны) и два варианта «хаоса». Сигналы на выходах автоматов имеют логические уровни микросхем структуры КМОП (высокий - лампа включена, низкий - выключена). Их подают на входы узлов управления световыми приборами (УСП).

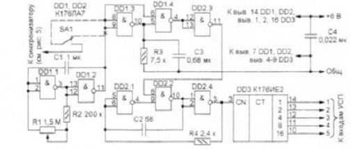
Схема автомата показана на рис. 6. На элементах DD1.1 и DD1.2 собран генератор тактовых импульсов. Формирователь из элементов DD1.3 и DD1.4 «укорачивает» их. Далее через инвертор DD2.3 они поступают на второй генератор (элементы DD2.1, DD2.2, DD2.4), который работает только при высоком уровне на верхнем по схеме входе элемента DD2.2, выдавая пачки импульсов. Счетчик DD3 подсчитывает импульсы второго генератора.

Рис. 6.Принципиальная схема устройства.

Параметры элементов автомата выбраны таким образом, что число импульсов в пачке во много раз больше емкости счетчика DD3, и к тому же оно непостоянно из-за нестабильностей частоты второго генератора и длительности разрешающих импульсов. В результате число, остающееся в счетчике после окончания каждой пачки, с некоторыми оговорками - случайное. Длительность пачки так мала, что «мигание» ламп во время счета остается незаметным зрителю. Он видит лишь комбинации включенных ламп, сменяющиеся с частотой следования импульсов первого генератора, которую регулируют резистором R1 в пределах 0,8...7 Гц.

Для привязки частоты переключения ламп к темпу ударных инструментов можно воспользоваться синхронизатором. Его вход соединяют с выходом УМЗЧ. На транзисторе собран активный ФНЧ с частотой среза 100 Гц. Он подавляет все спектральные составляющие звукового сигнала, кроме самых низкочастотных. Выход фильтра через детектор на диодах соединен с пороговым устройством, состоящим из усилителя на транзисторе и триггера Шмитта из соединенных последовательно элементов микросхемы DD1

Синхронизатор подключают к описанному выше автомату через переключатель. Предварительно в них следует разорвать цепи, соединяющие выход тактового генератора (вывод 11 элемента DD1) с входами других микросхем, удалив специально предусмотренные на печатных платах проволочные перемычки между выводами 9 и 11 микросхемы DD1. Подбирая амплитуду аудиосигнала (она должна составлять примерно 1 В), следует добиться, чтобы при каждом ударе в барабан на выходе синхронизатора появлялся импульс, вызывающий смену комбинации включенных ламп.

Напряжение 9 В для питания описываемого устройства можно получить от любого подходящего сетевого блока питания или батареи гальванических элементов. Ток, потребляемый автоматом, не превышает 20, а синхронизатором - 10 мА. Особых требований к стабильности напряжения не предъявляется, но следует помнить, что работоспособность микросхем серии К176 при питании их напряжением более 10 или менее 8 В не гарантируется.

Налаживание автоматов заключается в установке пределов регулировки тактовой частоты, при которых обеспечивается субъективно наилучший визуальный эффект. Эти параметры зависят от емкости конденсатора и сопротивления резистора.

Раздел II. Специальная часть

.1 Электрический расчет узла схемы

В рассматриваемой схеме автомата световых эффектов не предусмотрена схема источника питания. Он проектируется и изготовляется отдельно и используется для питания схемы.

Предоставляем теоретический расчет источника питания, в который входят трансформатор, выпрямитель, фильтр.

Трансформатор подбирается согласно требованиям схемы автомата.

Выпрямитель и фильтр рассчитываются.

Расчет выпрямителя.

Исходные данные для расчета:

1. Напряжение на нагрузке выпрямителя (UО) = 9 В.

. Ток нагрузки (JО) = 200 мА.

. Коэффициент пульсации на выходе (Кп) = 0,1.

. Напряжение сети (Uс = U1) = 220 В ± 10 %.

. Частота сети (ƒс) = 50 Гц.

Порядок расчета.

1. Определяем мощность, потребляемую нагрузкой.

Ро = UО * JО = 9*0,2 = 1,8 Вт

. Определяем сопротивление нагрузки.

Rн = UО/JО = 9/0,2 = 45 Ом

. Коэффициент пульсации очень мал (0,1), поэтому в качестве фильтра можно использовать один конденсатор. В качестве выпрямителя выбираем двухполупериодную схему выпрямления с конденсатором, включенным параллельно нагрузке.

m = 2 - количество фаз выпрямления

. Определяем максимальное выпрямленное напряжение.

Uо max = Uо * (1+а) = 9*(1+0,1) = 9,9 В

. Задаемся коэффициентами В=1+1,22, Д=2,2.

. Определяем постоянную составляющую тока и амплитуду обратного напряжения у вентеля.

U обр. max = 2,82В*Uо max = 2,82*1*9,9 = 27,92 В

. Вентель, фактически, должен иметь допустимые значения Uобр. max и Jср. больше вычисленных.

Из справочника выбираем полупроводниковый диод Д226Д, у которого Uобр. max = 100 В, допустимый выпрямленный ток Jср. Max = 0,5 А и прямое падение напряжения Uпр = 1 В.

. Определяем наибольшее обратное напряжение, приложенное к диоду.

Uобр. max max = 2,82*В*Uo max = 2,82*1,22*9,9 = 34,06 В

. Определяем амплитуду тока через вентель.

Jв max = 0,5*F*Jo = 5,5*5*0,2 = 0,5 A

Выбранный диод Д226Д пригоден к работе в проектируемом выпрямителе, т.к. все его параметры выше требуемых по расчету.

Расчет фильтра.

Заданный коэффициент пульсации (Кп = 0,1) в мостовой схеме выпрямления достигается Г-образным фильтром (LC).

Порядок расчета

1. Определяем требуемый коэффициент сглаживания фильтра

q = Кп вх./Кп вых. = 0,67/0,1 = 6,7

. Находим произведение (L*C) для частоты 50 Гц.

LC = 0,16*(q+1)/m2 = 0,16*(6,7+1)/22 = 0,31 Гн мкф

З. Находим минимальную индуктивность дросселя фильтра.

L min = 2Rн/(m2-1)*m2рƒс = 2*30/(22-1)*3,14*50 = 60/942 = 0,06 Гн

. Выбираем стандартный дроссель фильтра Д68 с индуктивностью Lдр=0,08 Гн и активным сопротивлением обмотки Чдр = 1,1 Ом.

Дроссель рассчитан на ток Jo = 1А и собран на магнитопроводе ШЛ 6х12,5.

. Находим емкость конденсатора.

С = LC/Lдр = 0,31/0,08 = 3,88 мкФ.

По справочнику определяемся конденсатором К50-6 5мкФ х 25 В.

Рабочее напряжение конденсатора должно быть больше значения выпрямленного напряжения. Это в нашем расчете получилось Uраб=25В>Uo=9,9В.

2.2 Выбор элементной базы

Выбор ЭРЭ необходимо производить с учетом типа проектируемой РЭА, условий ее эксплуатации, электрических параметров, конструкторско-технологических требований. Применяемые в аппаратуре радиоэлементы определяют ее качество, надежность и стоимость. Условия эксплуатации РЭА зависят от следующих факторов:

          Климатические воздействия, вызванные состоянием окружающей среды;

          Механические воздействия, вызванные силой тяжести, вибрациями и ударами, ускорением и силой инерции.

Повышение температуры окружающего воздуха вызывает увеличение сопротивления проводниковых материалов и ухудшение диэлектрических параметров изоляционных материалов - это ведет к увеличению потерь, к появлению утечек в схеме, к уменьшению добротности контуров и другим нежелательным явлениям.

При воздействии воздуха с высоким содержанием влаги возникает уменьшение сопротивления изоляции, растут потери в диэлектрике, на органических изоляционных материалах образуется плесневый грибок, что ухудшает электрические и механические свойства материалов.

Повышение давления воздуха сопровождается уменьшением его электрической прочности, что может привести к пробою воздушных промежутков.

Аппаратура, расположенная на подвижных объектах, подвержена воздействию вибраций, ударов и линейных ускорений. Это ведет к деформации отдельных частей конструкции, в результате чего могут произойти изменения ее параметров или полное разрушение.

Надежность элементов является одним из факторов, существенно влияющих на интенсивность отказов аппаратуры в целом. Интенсивность отказов элементов зависит от конструкции, качества изготовления, условий эксплуатации и от электрических нагрузок в схеме.

Стоимость РЭА в целом зависит от стоимости ЭРЭ, поэтому необходимо учитывать не только функциональные характеристики, но и цену ЭРЭ.

2.2.1 Выбор конденсаторов

Конденсаторы характеризуются стабильностью, допусками, рабочим напряжением, сопротивлением изоляции и коэффициентом потерь.

Рабочее напряжение - параметр, устанавливающий максимальное напряжение, которое может быть подано на конденсатор при нормальной работе. Рабочее напряжение и температура влияют на срок службы конденсатора. Использование конденсаторов при напряжениях, значительно меньших установленного максимального значения, существенно удлиняет срок службы.

Типы и номинальные значения емкости выбранных конденсаторов указаны в таблице 2.

Таблица 2.

Обозначение на схеме

Тип конденсатора

Кол-во

1

С1

КМ-6-Н90-1мкФ

1

2

С2

КМ-4а-Н47-68ПФ

1

3

С3

КМ-6-Н50-0,68мкФ

1

4

С4

К50-6 5 мкФ*25В

1


.2.2 Выбор резисторов

При выборе резисторов для конкретного устройства необходимо учитывать их характеристики: номинальная мощность, размеры, стабильность.

Номинальная мощность - параметр, определяющий максимальную мощность, которую может рассеивать данный резистор без чрезмерного повышения температуры. Обычно номинальная мощность устанавливается для работы при температуре 40 ºС.

Стабильность - параметр резистора, который характеризует его способность сохранять неизменным номинальное сопротивление в течение заданного срока хранения и эксплуатации. В паспортных данных резисторов обычно приводится предельное отклонение сопротивления от номинальной величины, выраженное в процентах.

Допуск указывает максимальное и минимальное сопротивление данного материала и выражается в процентах. На практике применяются резисторы, имеющие допуск ±20%, ±10 %, ±5%, ±2%, ±1%.

Типы и номинальные значения выбранных резисторов указаны в таблице 3.

Таблица 3.

Обозначение на схеме

Тип резистора

Кол-во

1

R1

СП5-39-05Вт - 1,5 МОМ

1

2

R2

С2-23-0,125±10% - 200ком

1

3

R3

С2-23-0,125±10% - 7,5ком

1

4

R4

С2-23-0,125±10% - 24ком

1


.2.3 Выбор микросхем

При выборе серии микросхем необходимо учитывать функциональный состав серии. Учитывая, что параметры микросхем критичны к изменениям температуры, целесообразно выбирать приборы, способные сохранять свои параметры при высоких температурах.

Параметры микросхем указаны в таблице 4.

Таблица 4.

Обозначение параметра

Тип ИМС DD1, DD2

Обозначение параметра

Тип ИМС DD3 К176ИЕ2

Jпот, мкА, не более

0,1

Jºпот, мкА, не более

100

Uвых, В, не более

0,3

Jпот, мкА, не более

100

Uʹвых, В, не менее

8,2

Jвх, мкА, не менее

-0,1

Jут.вх, мкА, не более

0,05

J²вх, мкА, не более

0,1

ƒmax, МГц

1,0

Uºвых, В, не более

0,3

Свх, пф, не более

12

Uвых, В, не менее

8,2

Краз

100

ƒmax, МГц, не более

2



Свх, пф, не более

14


Раздел III. Организация производства

.1 Выбор материала и метода изготовления печатной платы

Для изготовления печатной платы широкое распространение получили слоистые диэлектрики, состоящие из наполнителя и связующего вещества, керамические и металлические материалы. Выбор материала определяется электроизоляционными свойствами, механической прочностью, обрабатываемостью, стабильностью параметров при воздействии агрессивных сред и изменяющихся климатических условий, себестоимостью. Большинство диэлектриков выпускаются промышленностью с проводящим покрытием из тонкой медной фольги, толщиной - 5; 18; 35; 50 мкм.

На выбор материала основания влияет частотный диапазон сигналов. Для плат, работающих в диапазоне ВЧ, выбирают материалы с малым значением е и tg д (стеклотекстолит, фторопласт, гетинакс, текстолит), а для плат, работающих в диапазоне СВЧ материалы с большим значением е (ситолл, поликор, керамика, оксид бериллия (ВеО), брокерит (Ве204), фольгированные диэлектрики на основе фторопласта или смесей органической связки с неорганическим и наполнителями, имеющими е = 10), что позволяет уменьшить размеры плат.

Гетинакс, обладая удовлетворительными электроизоляционными свойствами в нормальных климатических условиях, хорошей обрабатываемостью и низкой себестоимостью, нашел применение в производстве бытовой РЭА. Для печатных плат, эксплуатирующихся в сложных климатических условиях, используются более дорогие, обладающие лучшими техническими характеристиками стеклотекстолиты. Они отличаются широким диапазоном рабочих температур (- 60…+150 °С), низким водопоглощением (0,2…0,8 %), высокими значениями объемного и поверхностного сопротивлений, стойкостью к короблению.

При выборе конструктивно-технологического метода изготовления печатных плат, который определяет плотность компоновки, учитывается сложность различных методов, а также стоимость производства и эксплуатации.

Печатные платы следует изготавливать следующими методами: химическим, комбинированным, позитивным, электрохимическим и фотохимическим, металлизации сквозных отверстий. Мы используем в изделии одностороннюю печатную плату, без металлизации отверстий, ЭРЭ устанавливают на поверхность печатной платы с одной стороны, поэтому лучшим методом изготовления печатной платы будет химический, при котором производится травление незащищенных участков фольги.

Достоинства химического метода: хорошее качество печатных проводников, простота технологического процесса.

.2 Технология сборки и монтажа печатного узла устройства

.2.1 Сборка и монтаж печатного узла устройства

Сборка и монтаж электронных измерительных приборов с применением печатных плат основаны па функционально - блочном принципе, с применением высокопроизводительных методов производства.

На предприятиях, изготовляющих электронные измерительные приборы, используются следующие разновидности сборки и монтажа сборочных единиц па основе печатных плат:

.         сборка и монтаж одноплатных сборочных единиц с ручной установкой навесных элементов с одной или двух сторон печатной платы и ручной их пайкой (единичное и мелкосерийное производство);

.         сборка и монтаж одноплатных сборочных единиц с ручной установкой навесных радиоэлементов и групповой пайкой (серийное производство);

.         сборка и монтаж одноплатных сборочных единиц с механизированной или автоматизированной установкой элементов и групповой пайкой (крупносерийное и массовое производство);

.         сборка и монтаж сборочных единиц двухплатной конструкции (применяется редко по конструктивно-технологическим причинам).

Технологический процесс сборки и монтажа разбивается на три основных этапа:

а.       подготовка навесных радиоэлементов к монтажу;

б.       установка на печатных платах;

в.       пайка.

Типовой технологический процесс подготовки навесных радиоэлементов для установки их па печатную плату включает в себя следующие операции:

          входной контроль параметров;

-         рихтовку (выпрямление гибких выводов) и обрезку выводов;

-         обжимку и обрезку ленточных выводов;

-         формовку выводов.

Рихтовку выполняют вручную с помощью пинцета и плоскогубцев или с помощью специальных приспособлений.

.2.2 Подготовка элементов к монтажу. Типовой технологический процесс подготовки элементов к монтажу

Подготовка элементов к монтажу на специализированных участках пооперационно (при малом количестве навесных элементов) или комплексно. При пооперационной подготовке каждая из операций выполняется отдельно на специальных установках или приспособлениях. При комплексной подготовке несколько операции выполняют на одной установке. Установки можно перенастраивать на различные типоразмеры навесных элементов, изменяя положение или заменяя их рабочие части.

При массовом производстве электронных измерительных приборов, а также при групповой организации их сборки подготовку навесных радиоэлементов часто совмещают с установкой на печатные платы в автоматизированных пли автоматических устройствах или линиях.

Типовой технологический процесс подготовки навесных радиоэлементов для установки их на печатную плату включает в себя следующие операции:

          входной контроль параметров;

-         рихтовку (выпрямление гибких выводов) и обрезку выводов;

-         обжимку и обрезку ленточных выводов;

-         зачистку и облуживание выводов;

-         формовку выводов.

Рихтовку выполняют вручную с помощью пинцета и плоскогубцев или с помощью специальных приспособлений.

Обжимка и обрезка ленточных выводов может осуществляться как вручную, так и полуавтоматически.

Зачистка выводов навесных радиоэлементов для их последующего облуживания производится при потемнении покрытия выводов и при наличии на них краски или лака. Расстояние зачищаемого участка вывода от корпуса радиоэлемента должно быть не менее 1 мм.

Зачистку можно производить вручную или в специальном устройстве с подпружиненными ножами.

Облуживание выводов навесных радиоэлементов в условиях мелкосерийного многономенклатурного производства осуществляется вручную. В серийном производстве в некоторых случаях горячее облуживание заменяют гальваническим с последующим оплавлением покрытия для устранения пористости. Однако возникающая па поверхности оксидная пленка ведет к снижению качества последующей пайки. В массовом производстве для горячего лужения радиоэлементов используются специальные полуавтоматические установки.

Формовку выводов навесных радиоэлементов в единичном и мелкосерийном производстве выполняют вручную с помощью пинцета и плоскогубцев, а в серийном и массовом производстве - на полуавтоматических и автоматических устройствах.

.2.3 Подготовка микросхем

Подготовка микросхем для установки на печатные платы состоит из следующих этапов:

.         входного контроля;

.         рихтовки;

.         формовки;

.         обрезки;

.         облуживания выводов.

При входном контроле микросхемы подвергаются внешнему осмотру, включая проверку клейм и документов, подтверждающих их годность, а также проверке по электрическим параметрам на соответствие техническим условиям.

Для рихтовки, формовки и отрезки выводов используется разнообразная технологическая оснастка, включающая в себя как ручные приспособления и устройства, так и полуавтоматические и автоматические установки. Технологическая оснастка должна обеспечивать защиту выводов от повреждений в момент их формовки.

Формовка планарных выводов микросхем должна производиться с радиусом изгиба не менее 2С, где С - толщина вывода. Расстояние от корпуса до центра окружности изгиба должно быть не менее 1 мм (если в технических условиях особо не оговорен другой размер). Формовка и обрезка штырьковых выводов микросхем осуществляются путем их установки в пазы специальных матриц, где они зажимаются, и последующей гибки и отрезки с помощью соответствующих пуансонов. Зажим выводов перед формовкой предотвращает их деформацию в местах выхода из корпуса и возникновение напряжения в них.

Минимальный радиус изгиба определяется размером 2d, где d - диаметр вывода.

Рис. 7. Варианты формовки выводов и установка на печатную плату микросхем с планарными выводами.

На рис. 7 показана формовка выводов и установка па печатную плату микросхем с планарными выводами для вариантов установки без зазора (а), с зазором (б) и с прокладкой (в). При монтаже без зазора корпус микросхемы устанавливают па печатную плату, ориентируют выводы относительно контактных площадок и припаивают. Корпус удерживается за счет подпайки выводов или его еще приклеивают к поверхности платы клеями типа ЭПН-20, ЛН пли лаком УР-231. При установке корпуса микросхемы на прокладку (чаще всего в виде полоски из стеклотекстолита толщиной до 0,3 мм) последнюю предварительно приклеивают и к ней в свою очередь приклеивают корпус. В некоторых случаях для отвода тепла и экранирования микросхем используют металлические прокладки, которые изолируют от поверхности платы специальной пленкой. Ha рис. 8 показаны два варианта формовки штырьковых выводов микросхем.

Рис. 8. Варианты формовки штырьковых выводов микросхем.

После формовки и подрезки выводов следует технологический процесс горячего лужения, который, состоит из следующих операций:

.         флюсование выводов;

.         лужение в расплавленном припое;

.         удаление остатков флюса;

.         контроль.

Наиболее сложной является операция лужения, поскольку следует выдержать расстояние от облученной части выводов до корпуса микросхем в пределах 1±0,5 мм.

Для лужения используется припой ПОС-68 с температурой 513±5 К. Выдержка выводов в припое в течение 3±0,5 с осуществляется с помощью реле времени.

При подготовке микросхем к установке па печатные платы следует также руководствоваться отраслевым стандартом ОСТ ГО.054.087 «Узлы и блоки радиоэлектронной аппаратуры. Подготовка навесных элементов к монтажу». Этот стандарт устанавливает типовые технологические процессы подготовки микросхем к установке па печатные платы.

Установка навесных радиоэлементов и микросхем на печатные платы производится ручным способом или специальными укладочными машинами. В первом случае для подрезки и подгибки выводов используют специальные установки. Также используют полуавтоматы для установки навесных радиоэлементов с осевыми выводами па печатную плату. В подающее устройство радиоэлементы загружают поштучно вручную, с помощью кассет или лент с вклеенными радиоэлементами. В полуавтомате предусмотрена перенастройка подающего устройства на различные типоразмеры радиоэлементов.

Для установки микросхем на печатные платы применяют различные устройства и полуавтоматы. При этом следует иметь в виду, что микросхемы в корпусах со штырьковыми выводами устанавливают только с одной стороны платы без зазора или с зазором, а микросхемы с планарными выводами могут устанавливаться с двух сторон печатной платы. Это объясняется тем, что монтаж штырьковых выводов, как правило, производят в сквозные отверстия, а планарные выводы можно припаивать к металлизированным контактным площадкам, расположенным на обеих сторонах печатных плат.

Электрический монтаж выполняют в соответствии с технологической документацией, включающей в себя монтажные схемы прибора и отдельных сборочных единиц, таблицы монтажных соединений, технологические карты поэтапного выполнения электрического монтажа, специальные технологические инструкции.

В настоящее время используются две основные разновидности электрического монтажа:

а) мягкий с использованием монтажных проводов, кабелей и жгутов;

б) жесткий с использованием монтажных печатных плат.

Жесткий монтаж обладает рядом неоспоримых преимуществ, главными из которых являются повышение надежности работы приборов, уменьшение их габаритов, резкое снижение трудоемкости монтажно-сборочных работ, возможность механизации и автоматизации производства. Особенности определяется механизмом подачи элементов: при ручной подаче - 1500...3000 эл./ч, из вибробункера - 5... 10 тыс. эл./ч, с ленты - до 20 тыс. эл./ч.

Подготовка к монтажу ИС с пленарными выводами осуществляется на автоматической линии (ГГМ2.249.020), включающей унифицированные модули распаковки ИС из тары-спутника, формовки и обрезки выводов, флюсования и лужения выводов холодной напрессовкой припоя ПОС-61 сечением 0,4X0,8 мм и укладки ИС в технологические кассеты. Каждый модуль оснащен комплектами кассет для загрузки и выгрузки, в нем находится по 18 кассет с 50 ИС в кассете. Производительность линии составляет 900 эл./ч.

Для повышения производительности сборочных автоматов элементы упаковывают в технологические кассеты (для ИС) или липкую ленту. Подача из магазинов является более дешевым способом, так они могут многократно использоваться, но подача с ленты более универсальна. Элементы могут вклеиваться в ленту одного номинала (для автоматических линий) или разных номиналов и типоразмеров по программе (для отдельных автоматов). В последнем случае применяются комплектующие автоматы переклейки элементов, их производительность в зависимости от типа колеблется от 2 до 15 тыс. эл./ч. Автомат переклейки, выпускаемый отечественной промышленностью (например, ГГМ1.139.001), характеризуется следующими параметрами: длина корпуса вклеиваемого ЭРЭ - 6...20 мм, диаметр корпуса - 2 ...8 мм, длина вывода 20 ...25 мм, диаметр вывода 0,6... 1 мм, ширина ленты - 6 мм, ширина вклейки 53, 63, 73 мм, шаг вклейки 5, 10 и 15 мм, число программируемых элементов - 20.

.2.4 Сборка компонентов на печатных платах

Сборка компонентов на ПП состоит из подачи их к месту установки, ориентации выводов относительно монтажных отверстий или контактных площадок, сопряжения со сборочными элементами и фиксации в требуемом положении. Она в зависимости от характера производства может выполняться вручную, механизированным или автоматизированным способами.

Применение ручной сборки экономически выгодно при производстве не более 16 тыс. плат в год партиями по 100 шт. На каждой плате должно быть расположено не более 100 элементов, в том числе 20 ИС. Существенным достоинством ручной сборки является возможность постоянного визуального контроля, что позволяет использовать относительно большие допуски на размеры выводов, контактных площадок и монтажных отверстий, делает возможным обнаружение дефектов ПП и компонентов. При объеме выпуска, требующем установки на платы 0,5...5 млн. эл./год и плотности каждой до 500 элементов, применяют оборудование с пантографами, оснащенное механизированными укладочными головками. Если число устанавливаемых компонентов составляет от 5 до 50 млн. шт. в год, целесообразно использовать автоматизированное оборудование с управлением от ЭВМ. В условиях массового выпуска однотипных ПП (0,5... 1 млн. шт. в год) применяются многостаночные линии, в которые входит до 50 единиц автоматического оборудования.

Рис.9. Способы сборки компонентов на печатных платах

На ручную сборку компоненты целесообразно подавать подготовленными с облуженными, формованными и обрезанными выводами, уложенными по номиналам в технологические кассеты или магазины.

Основная задача сборщика состоит в оперативной и правильной установке требуемого элемента на место, обусловленное конструкцией ПП. Чтобы уменьшить число ошибок, при сборке на ПП со стороны установки компонентов способом шелкографии наносится их номер и направление установки или используется эталонная собранная плата. Кассеты и магазины элементов имеют аналогичные обозначения и располагаются вокруг места сборщика на удобном для него расстоянии. Печатные платы устанавливаются в держателе при помощи быстрозажимных фиксаторов. Повышение производительности достигается использованием многопозиционного держателя, в котором параллельно друг другу располагается несколько ПП. Рабочий за один прием устанавливает необходимое число одинаковых элементов на все платы. Установка дискретных элементов не требует вспомогательных средств, при сборке ИС используются специальные механические держатели, обеспечивающие заданное положение всех выводов, или вакуумные захваты. После сопряжения компонентов с поверхностью ПП их положение может фиксироваться:

          подгибкой выводов у пассивных элементов (если не предусмотрен формовочный «зиг»);

          двумя диагонально расположенными выводами у ИС со штыревыми выводами;

          приклеиванием к плате флюсом, клеем, липкой лентой;

          путем установки в специальные держатели, расположенные на плате.

Производительность и качество ручной сборки повышаются при использовании сборочных столов с индексацией адреса установки компонентов. Каждое рабочее место комплектуется кассетницей элеваторного или тарельчатого типа (рис. 10), связанной с устройством индексации.

Рис. 10. Кассетницы элеваторного (а) и тарельчатого (б) типов.

При работе по жесткой программе предварительно из пластмассы создается сборочная матрица, в которой в соответствии с чертежом ПП располагаются светодиоды с шагом 2,5 мм. На наборном поле этой матрицы программируется последовательность подачи сигналов на группу светодиодов, т. е. место установки элементов. Параллельно с этим при помощи ламп маркируются кассеты. Подготовленная матрица укрепляется на рабочем столе, на нее укладывается ПП и фиксируется по базовым штырям. При подключении сборочного стола к сети загорается первая пара светодиодов в матрице, которые определяют положение элемента на плате, и лампочка на кассете, из которой необходимо взять элемент (или кассетница поворачивается нужной позицией к окошку в сборочном столе). После установки элемента автоматически осуществляется переход к установке следующего. Определенный знак полярных элементов или первый (определенный) вывод многоконтактных элементов (реле, ИС, транзисторов) указывается мигающим светодиодом. Заканчивается сборка проверкой качества установки: на матрице не должен гореть ни один светодиод.

Технологические возможности расширяются с применением сборочных столов с гибкой индексацией адреса элемента. В этом случае программа последовательности установки записывается на подвижный носитель (например, гибкий диск) и переход на новую плату не вызывает затруднений. Примером такого оборудования является модель Logpoint фирмы TRESTON. Это оборудование состоит из сборочного стола, на котором одновременно могут закрепляться две платы для параллельной сборки, кассетницы элеваторного типа (8 ярусов с 12 ячейками в каждом ярусе), дисплея, пульта управления и оптической системы индикации. В комплект также входит стационарная кассетница для нестандартных элементов. Индикация места установки компонента на плате производится сверху сфокусированным лучом света, который управляется сигналами, снимаемыми с гибкого диска. Очередность установки отражается на экране дисплея. За смену при помощи такого стола можно установить до 6000 компонентов.

Механизированная установка с пантографом состоит из монтажного стола с двухкоординатным перемещением, на котором укрепляется держатель одной или нескольких плат, магазина компонентов, установочной головки, механизма фиксации компонентов и устройства позиционирования стола. Компоненты с аксиальными и радиальными выводами поступают на сборку вклеенными в ленту в заданной последовательности, а призматические компоненты подаются в зону установки из вертикально расположенных магазинов.

.2.5 Технология выполнения пайки

Среди методов выполнения монтажных соединений в РЭА пайка занимает доминирующее положение. В зависимости от типа производства она выполняется индивидуально с помощью нагретого паяльника или различными групповыми методами. Индивидуальная пайка эффективна при монтаже ПП в условиях единичного и мелкосерийного производства, для проводного монтажа, при запаивании элементов со штыревыми выводами на одной стороне ПП после выполнения пайки групповым способом на второй стороне, при макетных, ремонтных и регулировочных работах. К основным преимуществам групповой пайки относятся: строгое поддержание технологического режима, повышение производительности, увеличение надежности соединений, легкость автоматизации. Но с их применением повышаются требования к однородности и качеству подготовки поверхностей, возникает необходимость в разработке мер по предотвращению перегрева термочувствительных элементов и подбора конструктивно-технологических решений по устранению характерных дефектов (сосулек, перемычек, наплывов и др.), усложняется процесс отмывки более активного, чем при индивидуальной пайке, флюса, который наносится в больших количествах. Выбор метода пайки зависит от программы выпуска изделий, особенностей конструкции, требований к качеству.

Технологический процесс пайки состоит из следующих операций:

          фиксации соединительных элементов с предварительно подготовленными к пайке поверхностями;

          нанесение дозированного количества флюса и припоя;

          нагрев деталей до заданной температуры и выдержка в течение ограниченного времени;

          охлаждение соединения без перемещения паяемых поверхностей;

          очистка соединений;

          контроль качества.

Режимами пайки являются температура, которая для наиболее широко распространенного припоя ПОС-61М составляет 280±10°С, и время пайки 1 ... 3 с. Пониженная температура приводит к недостаточной жидкотекучести припоя, плохому смачиванию, образованию «холодной пайки». Завышенная температура вызывает обугливание флюса, выгорание компонентов припоя, эрозию материала паяльного жала. Детали во время пайки фиксируются скручиванием проводников, размещением элементов в монтажных отверстиях при помощи пинцета или аналогичного инструмента и т.д. Для охлаждения элементов во время пайки применяют испарительный метод (нанесение дозы испаряющегося вещества), обдув газом, специальные термоэкраны. 3акачивается процесс пайки очисткой соединения от остатков флюса и визуальным контролем качества.

Раздел IV. Диагностика неисправностей и разработка инструкции по эксплуатации

.1 Методика нахождения неисправностей

Диагностика любого изделия заключается в исследовании изделия на предмет его отказов при эксплуатации.

Исследуются все проблемные узлы и отдельные детали.

Существуют различные методы диагностики: это и метод исключения, метод сравнения и другие методы. Самым распространенным методом является метод исключения.

Диагностика изделия всегда начинается с произведения внешнего осмотра на предмет подгорания контактов, изменения внешнего вида деталей и т.д.

Нужно проверить, нет ли сгоревших предохранителей, разрушенных или утративших первоначальный цвет компонентов, обрывов проводов, поврежденных проводников печатных схем, дефектов паяных соединений, трансформаторов с запахом гари, следов коррозии, перегретых деталей и вытекших электролитических конденсаторов. Другими словами, нужно обратить внимание на любое отклонение от нормы. Тщательный внешний осмотр так часто позволяет обнаружить неисправность, что на него стоит потратить время. Если даже в результате такого осмотра неисправность не обнаружена, то, по крайней мере, произошло ознакомление с расположением всех элементов аппаратуры.

Все отклонения можно обнаружить визуально с помощью лупы. Этот метод хорош при поиске неисправностей, вызванных механическими повреждениями, обрывом монтажных проводов, замыканиями между элементами на печатных платах, обрывами печатных проводников.

Часто много времени тратится впустую на поиски несуществующих повреждений, когда все дело в неисправном источнике питания. Поэтому первой электрической проверкой должна быть проверка правильности уровней напряжения ото всех источников питания при работе под нормальной нагрузкой. Если выход источника питания приходится отсоединить, к нему нужно подключить эквивалентную нагрузку и только после этого проверять.

При проверке аналогового оборудования или аналоговой части цифрового оборудования начинать нужно со статического режима. Если аппаратура неправильно функционирует в статическом режиме, она не будет правильно обрабатывать сигналы. Цифровое оборудование часто можно проверить в исходном состоянии на правильность начальных условий.

Чтобы опознать неправильный выходной сигнал, его нужно сравнить с выходным сигналом нормально функционирующей схемы. Нужно или достаточно хорошо знать схему, чтобы определить, каким должен быть выходной сигнал, или сравнить его с формой сигнала (комбинацией бит, последовательностью состояний, картой памяти или временной диаграммой для цифрового оборудования) в инструкции по эксплуатации и обслуживанию. Если под рукой нет документации, в которой были бы приведены правильные выходные сигналы, а у настройщика недостаточно опыта работы с аппаратурой для определения правильности полученных результатов, их нужно сравнить с аналогичными сигналами такой же нормально работающей аппаратуры. Этот метод лучше всего подходит для цифровых устройств и аппаратуры с использованием микропроцессоров.

Далее используется метод анализа монтажа при включенном изделии для того, чтобы убедиться в надежности пайки радиодеталей, покачивая их с помощью изолированного приспособления.

Если изменений в работе не будет наблюдаться, значит, пайка и монтаж произведены качественно.

После этих операций приступаем к измерениям при включенном состоянии изделия.

При данном методе производим два основных вида измерений:

          измерение параметров сигналов (напряжения, полярности, формы, длительности импульса), для этих целей используем вольтметр, осциллограф;

          изменение параметров электрических цепей (сопротивления), для этого используем омметр.

При помощи осциллографа и вольтметра измеряем и наблюдаем параметры в контрольных точках импульсных сигналов.

Сравниваем полученные результаты с параметрами и эпюрами, указанными в схеме. Они не должны отличаться более чем на ±20%. При их значительном отличии приступаем к ремонту неисправного узла или детали.

Метод исключения состоит в том, что в устройстве последовательно отключаются отдельные каскады, в которых последовательно отключаются каскады, в которых предполагается неисправность.

Метод замены заключается в поочередной замене узлов, элементов схемы, которые вызывают сомнения и могут быть причиной возникновения неисправности. Их заменяют исправными элементами.

Этот метод применяют при обнаружении неисправности, вызванной выходом из строя транзисторов, диодов, микросхем, резисторов, конденсаторов, трансформатора и т.д.

Метод простукивания применяется в тех случаях, когда при механических воздействиях на устройство изменяются его выходные параметры.

Этот метод состоит из двух этапов:

.         выявление подверженности параметров устройства механическим воздействиям;

.         определение неисправного элемента.

При обнаружении плавающего или исчезающего дефекта применяем метод электропрогона, при котором дефектная деталь или узел обязательно обнаружится внешне (плавление, появление дыма, перегрев). При электропрогоне проявляются такие дефекты, как дефекты внутренней структуры элементов, дефекты, связанные с взаимным замыканием близко расположенных элементов вследствие их линейного расширения при нагреве.

Технология замены детали в печатной плате

При демонтаже микросхемы из печатной платы важно не повредить паяльником дорожки или контактные отверстия, если они не металлизированные. Что касается самой микросхемы, то ее необходимо при извлечении хорошо прогреть, особенно ее выводы. Только тогда ее можно легко извлечь из платы.

При установке исправной микросхемы следует помнить о перегреве детали, который нельзя допускать. Для этого необходимо при пайке использовать паяльник терморегулируемый и пайка каждого вывода не должна продолжаться более 5 секунд. После пайки необходимо шилом процарапать на плате между дорожками и выводами микросхемы, чтобы удалить случайные ненужные перемычки, которые могут образоваться в процессе пайки в виде брызг олова.

При пайке микросхем необходимо использовать заземляющий паяльник браслет, который надевается на руку. Это спасает микросхему от электропробоя статическим электричеством.

4.2    Основные неисправности и их устранение

№ п/п

Возможная неисправность

Причина неисправности

Способ устранения неисправности

1

Не работает генератор токовых импульсов. Осциллограмма в к.т. К1 отсутствует

1. Вышла из строя микросхема DD1.1 2. Вышла из строя микросхема DD1.2

1. Заменить микросхему DD1.1 2. Заменить микросхему DD1.2

2

Отсутствует сигнал в к.т. К2

Неисправна микросхема DD1.3, при ее исправности проверить микросхему D1.4.

1. Заменить микросхему DD1.3 2. Заменить микросхему DD1.4

3

Осциллограмма в к.и. К3 имеет ту же полярность, что и в к.т. К2 или сигнал в кт. К3 вообще отсутствует.

Неисправна микросхема DD2.3

1. Заменить микросхему DD2.3

4

Отсутствуют пачки импульсов в к.т. К4

Возможно, неисправны микросхемы DD2.1, DD2.2, DD2.4.

Поочередно проверить выходные сигналы всех трех микросхем и при отсутствии сигнала у какой-либо детали заменить ее на исправную

5

Повышена пульсация в к.т. К5 или вообще отсутствует напряжение питания

Неисправны трансформатор (обрыв отмотки), выпрямитель, фильтр (С4)

Произвести исследование блока питания и устранить неисправность


Для диагностики, исследования неисправностей и их устранения необходимы следующие контрольно-измерительные приборы:

.         Осциллограф С1-76

.         Вольтметр цифровой В7-27

.         Прибор комбинированный Ц4352

.         Частотометр электронный 43-33

.         Мегаомметр М4101

Инструменты и приспособления:

1.       Паяльник электрический до 40 ВТ с регулируемой температурой

.         Отвертка

.         Пинцет монтажный

.         Теплоотводный специальный пинцет

.         Браслет заземления

.         Кусачки-бокорезы

.         Плоскогубцы

.         Лупа

Материалы:

1.       Припой ПОС-61 ГОСТ 21931-76

.         Канифоль ГОСТ 19113-34

.         Бязевая салфетка

.         Спирт этиловый

.         Необходимые радиоэлементы

.         Техническая документация

.3 Контрольные точки схемы

Огромную роль при исследовании схемы играют так называемые контрольные точки. Грамотный их выбор значительно облегчает отыскание неисправностей.

Задача «контрольной точки» - дать информацию о функционировании данного узла или детали. Каждая «точка» имеет свой параметр, который фиксируется измерительным прибором, например вольтметром, если речь идет об амплитуде напряжения, амперметром, здесь должен наблюдаться скачок тока, осциллографом, который покажет форму осциллограммы в этой точки.

Если же значение того или иного параметра будет отличаться от заданного или вообще будет отсутствовать, то можно делать предварительный вывод о неисправности данного узла изделия или отдельной детали.

Настоящий автомат световых эффектов работает в импульсном режиме. Все его параметры и выходные сигналы узлов являются импульсами, но с различными параметрами.

Осциллограммы узлов этого изделия представляют собой прямоугольные импульсы различных амплитуд, длительностей и времен следования импульсов.

При изучении схемы, ее принципа действия я решил обозначить на схеме следующие контрольные точки, которые своими параметрами дадут полную картину функционирования изделия:

к.т. К1 - точка, контролирующая работу генератора тактовых импульсов. При отображении на осциллографе положительных прямоугольных импульсов можно делать вывод, что генератор выполняет свои функции и радиодетали его исправны.

к.т. К2 - точка контролирует работу формирователя, в задачу которого процесс укорачивания приходящих с генератора импульсов по амплитуде. На ЭЛТ осциллографа мы должны наблюдать те же импульсы, но укороченные по амплитуде почти вдвое. Если мы это наблюдаем, то узел формирователя функционирует нормально.

к.т. К3 - контролирует работу инвертора, то есть устройства на микросхеме DD2.3, который изменяет полярность поступающих от формирователя импульсов. На осциллографе мы должны наблюдать те же импульсы, что и после формирователя, но обратной отрицательной полярности.

к.т. К4 - эта точка контролирует работу второго генератора, собранного на микросхемах DD2.1, DD2.2, DD2.4. На выходе этого генератора должны наблюдаться по осциллографу пачки импульсов, эти импульсы подсчитываются счетчиком DD3 (к1764Е2).

к.т. К5 - с помощью этой контрольной точки мы контролируем параметры напряжения питания, а точнее: амплитуду +6В и отсутствие пульсации. Амплитуду можно контролировать вольтметром постоянного тока. Что касается пульсации, то ее можно контролировать осциллографом или милливольтметром переменного тока.

Наличие большой пульсации указывает на неисправность или вообще отсутствие фильтрации питающего напряжения.

Наглядно осциллограммы в контрольных точках выглядят следующим образом:


.4 Выбор КИА

Для диагностики, исследования неисправностей и их устранения необходимы следующие контрольно-измерительные приборы:

1.       Осциллограф С1-76

.         Вольтметр цифровой В7-27

.         Прибор комбинированный Ц4352

.         Частотометр электронный 43-33

.         Мегаомметр М4101

Инструменты и приспособления:

1.        Паяльник электрический до 40 ВТ с регулируемой температурой

2.       Отвертка

.         Пинцет монтажный

.         Теплоотводный специальный пинцет

.         Браслет заземления

.         Кусачки-бокорезы

.         Плоскогубцы

.         Лупа

Материалы:

1.        Припой ПОС-61 ГОСТ 21931-76

2.       Канифоль ГОСТ 19113-34

.         Бязевая салфетка

.         Спирт этиловый

.         Необходимые радиоэлементы

.         Техническая документация

Раздел V. Экономическая часть

.1 Расчёт себестоимости изделия

Исчисление себестоимости единицы продукции по экономическим элементам называется калькуляцией. В основе калькуляции себестоимости лежит учёт эксплуатационных расходов предприятий по элементам и статьям затрат. Планирование, учёт и калькуляция себестоимости продукции на предприятиях радиотехнической промышленности осуществляется в соответствии с отраслевыми нормативами, которые устанавливают признаки классификации и состав затрат, включаемых в себестоимость радиотехнической продукции, проводится:

          по природе затрат;

          по видам продукции работы и услуг;

          по видам расходов;

          по месту возникновения;

          по способу отнесения затрат на единицу продукции.

По природе все затраты, включаемые в себестоимость, делятся на две группы:

          затраты прошлого труда (сырьё, материалы, инструменты и т.п.);

          затраты живого труда (заработная плата).

Группировка затрат по видам продукции, работ и услуг важна для определения фактической себестоимости изделия.

По видам расходов различают статьи калькуляции. К статьям калькуляции относят затраты на:

          сырьё и материалы;

          покупные комплектующие и полуфабрикаты;

          основную заработную плату производственных рабочих;

          содержание и эксплуатацию оборудования.

5.1.1 Расчёт затрат на сырьё и материалы

При единичном производстве применяют метод нормативной калькуляции, как системы технико-экономических норм и нормативов, материальных, трудовых и денежных ресурсов. Основными показателями являются нормы расходов комплектующих, основных материалов на единицу продукции. Стоимость материалов на одно изделие с учётом транспортных расходов определяется по формуле:

Рм.т. = к*Рмат. (5.1.)

где Рм.т. - стоимость материалов на одно изделие с учётом транспортных расходов;

к - коэффициент, учитывающийся транспортно - заготовительные расходы, которые составляют 10% от стоимости материала;

Рмат. - общая стоимость материала.

Результаты расчётов затрат на основные материалы приведены в таблице 5.

Таблица 5.

Наименование материала

Расход на одно изделие

Цена материала, руб.

Стоимость материала на одно изделие, руб.

Канифоль сосновая, кг

0,003

300

0,9

Припой ПОС-61, кг

0,01

180

1,80

Спирт, л

0,025

25

0,63

Краска, кг

0,01

24

0,24

Провод, м

1,5

3

4,5

Бязь, м

0,001

15

0,02

Рмат. = 8,09 руб.


Стоимость материалов с учетом транспортно-заготовительных расходов составляет: Рм.т. = 1,1*8,09 =8,90 руб.,

5.1.2 Расчёт затрат на комплектующие

Расчёт затрат на комплектующие с учётом транспортно-заготовительных расходов производится по формуле:

Рк.т. = к*Рк (5.2)

где к = 1,1 - коэффициент, учитывающий транспортно-заготовительные расходы, которые составляют 10% от стоимости комплектующих;

Рк.т. - стоимость комплектующих с учётом транспортно - заготовительных расходов;

Рк. - стоимость комплектующих одного изделия.

Таблица 6.

Наименование комплектующих

Цена комплектующих, руб.

Количество комплектующих на одно изделие, шт.

Стоимость комплектующих на одно изделие, руб.

Резисторы

С2-23-0,125-7,5 кОм±10%

0,3

1

0,3

С2-23-00,125-200 кОм±10%

0,3

4

1,2

С2-23-0,125-24 кОм±10%

0,3

1

0,3

Конденсаторы

КМ-6-Н90 1 мкФ

1,0

1

1,0

КМ-6-Н50 0,68мкФ

1,0

1

1,0

КМ-4а-М47 68 пкФ

1,0

1

1,0

 

КМ-5а-Н30-0,22 мкФ

1,0

1

1,0

 

Микросхемы

 

К176ЛА7

1,5

2

3,00

 

К176ИЕ2

1.5

1

1,50

 

Провода

 

ММ-0.5 ГОСТ2112-79

5,00

0,20

1,00

 

Рк. = 11,3 руб.

 


Стоимость комплектующих с учетом транспортно-заготовительных материалов составляет:

Рк.т. = 1,1*11,3 =12,43 руб.

.1.3 Расчёт затрат на полуфабрикаты и стандартные изделия

Расчёт затрат на полуфабрикаты и стандартные изделия производится по формуле:

Рп.т. = к*Рп. (5.3)

где Рп.т. - затраты на полуфабрикаты и стандартные изделия с учётом транспортно - заготовительных расходов;

к = 1,1 - транспортно - заготовительные расходы, которые составляют 10% от стоимости полуфабрикатов;

Рп. - стоимость всех полуфабрикатов и стандартных изделий, используемых при производстве одного изделия.

Результаты расчёта затрат на полуфабрикаты и стандартные изделия приведены в таблице 7.

Таблица 7.

Наименование полуфабриката

Цена, руб.

Расход на одно изделие, шт.

Стоимость на одно изделие, руб.

Платы печатные

1,8

1

1,8

Лепесток2-1,0-2,5-14-0,1ГОСТ16840-78

1,00

7

7,00

Рп. = 8,8 руб.


Стоимость полуфабрикатов и стандартных изделий с учетом транспортно - заготовительных расходов составляет:

Рп.т. = 1,1*8,8 =9,68 руб.

5.2   
Расчёт затрат на оплату труда

Формы и системы оплаты труда определяют порядок начисления зарплаты в зависимости от его результатов. В радиотехнической промышленности применяют две формы оплаты труда: сдельную и повременную.

Повременная - это оплата за отработанное время, но не календарное, а нормативное.

Проектируемое устройство изготавливают в единичном экземпляре в лабораторных условиях. Вся работа по монтажу, сборке и наладке выполняется рабочим монтажником второго разряда, сдельная часовая тарифная ставка которого равна десяти рублям. Для расчёта зарплаты по монтажу и сборке учитывается сдельно-премиальной системой оплаты труда, так как на эти операции установлены производственные расценки.

Для расчёта заработной платы по наладке и регулировке используется повременная оплата труда, часовая ставка регулировщика составляет 12,65 руб.

.2.1 Расчёт времени на изготовление изделия

Рабочее время изготовления устройства подразделяется на выполнение заданных операций.

Подготовительно - заключительное время - это время необходимое для ознакомления с предстоящей работой, подготовки к выполнению производственного задания и завершению работы.

Время на отдых и личные надобности - перерывы в течение смены для отдыха, в целях поддержания нормальной работоспособности и предупреждения в переутомлении рабочих, время, затраченное на личное время и личные надобности.

К нормативным затратам рабочего времени относятся:

          подготовительно - заключительное;

          оперативное время обслуживания рабочего места.

Операции, производимые при монтаже, сборке и регулировке приведены в таблице 8.

Таблица8.

Наименование операций

Количество операций

Нормативное время, мин.

Оперативное время, мин.

 

Монтажная

 

Установка резисторов

4

0,747

2,988

 

Конденсаторов

4

0,747

2,998

 

Микросхем




 

14 выводов

3

3,963

17,875

 

Итого =17,9 мин.

 

Сборочная

 

Сверление отверстий

1

1,35

1,35

 

Установка платы

2

2

4

 





Установка резисторов

4

2

8





Итого =13,35

Регулировочная

1

5

5

Итого = 5 мин.


Тм = 17,9 мин.

Тс = 13,35 мин.

Тр = 5 мин.

.2.2 Расчёт заработной платы

Сдельная заработная плата за монтажные и сборочные операции, выполненные монтажниками II разряда, определяется по формуле:

Lt = ∑Toп.*Ci (5.4)

где ∑Toп. - суммарное время на время операций с учётом времени на личные нужды и отдых, а также времени на подготовку и завершение операции;

Ci - часовая тарифная ставка за выполнение операции. Результаты расчётов сведём в таблицу 9.

Таблица 9.

№ п/п

Вид работ

Разряд

Время выполнения, ч.

Часовая тарифная ставка, руб.

Заработная плата, руб.

1.

Монтаж

II

0,298

10,60

3,16

2.

Сборка

II

0,223

10,60

2,36

3.

Регулировка

II

0,083

12,65

1,05

Lt = 6,57 руб.


Ltм. = 0,298*10,60 = 3,16 руб.

Ltc. = 0,223*10,60 = 2,36 руб.

Ltp. = 0,083*12,65 = 1,05 руб.

Премиальная заработная плата рассчитывается по формуле:

Lпр.= Lt*H/100 (5.5)

где Н - процент премиальной заработной платы, составляющий 25% от сдельной заработной платы.

Lпр. = 6,57*25% = 1,64 руб.

Основная заработная плата рассчитывается по формуле:

Lосн. = Lt+Lпр. (5.6)

где Lt - сдельная заработная плата за монтажные и сборочные операции;

Lпр. - премиальная заработная плата.

Lосн. = 6,57+1,64 = 8,21 руб.

Дополнительная заработная плата рассчитывается по формуле:

Lд. = Lосн.*Ндоп. (5.7)

где Lосн. - основная заработная плата;

Ндоп. - процент дополнительной заработной платы, составляющий 12% основной заработной платы.

Lд. = 8,21*12% = 0,99руб.

Полная заработная плата определяется по формуле:

Lпол. = Lосн.+ Lд. (5.8)

где Loch. - основная заработная плата;

Lд. - дополнительная заработная плата.

Lпол. = 8,21+0,99 = 9,20 руб.

Отчисление единого социального налога рассчитывается по формуле:

Lс.с. = Lпол.*Нс.с. (5.9)

где Lпол. - полная заработная плата;

Нс.с. - процент единого социального налога, составляющий 24% от полной заработной платы.

Lc.c. = 9,20*24% = 2,21 руб.

Результаты расчётов заработной платы за изготовление устройства сведены в таблицу 10.

Таблица 10.

№ п/п

Показатели

Условное обозначение

Сумма, руб.

1.

Сдельная заработная плата

Lt

6,57

2.

Премиальная заработная плата

Lпр.

1,64

3.

Основная заработная плата

Lосн.

8,21

4.

Дополнительная заработная плата

Lд.

0,99

5.

Полная заработная плата

Lпол.

9,20


.3 Расчёт цеховых лабораторных расходов и полной себестоимости изделия

.3.1 Расчет цеховых лабораторных расходов

В виду того, что изделие изготавливается в единичном экземпляре, используются лабораторные здания, оборудование, инструменты и незначительный расход электроэнергии, то амортизационные отчисления затраты на освоение и подготовку, электроэнергию, износ инструмента и приспособлений, включаем в цеховые и лабораторные расходы и рассчитываем по формуле:

Рц.= Lпол.*Нц. (5.10)

где Рц. - цеховые расходы на изготовление изделия;

Нц. - процент цеховых расходов, составляющий 45% от полной заработной платы.

Рц. = 9,20*45% = 4,14 руб.

.3.2 Расчёт полной себестоимости изделия

Полная себестоимость изделия, изготовленного в единичном экземпляре в лабораторных условиях, представляет собой сумму всех производственных затрат, заработной платы и всех видов отчислений.

Таблица 11.

№ п/п

Наименование затрат

Условное обозначение

Затраты на одно изделие, руб.

1.

Стоимость материалов

Рм.т.

8,90

2.

Стоимость комплектующих

Рк.т.

12,43

3.

Стоимость стандартных изделий

Рп.т

9,68

4.

Полная заработная плата

Lпол.

9,20

5.

Отчисление единого социального налога

Lс.с.

2,21

6.

Цеховые расходы

Рц.

4,14

Сполн. = 45,56 руб.


Общая себестоимость изготовленного изделия с учётом данных из таблицы 11 составляет:

Сполн. = Рм.т. + Рк.т. + Рп.т + Ьпол. + Ьс.с. + Рц. (5.11)

Спол. = 8,90+12,43+9,68+9,20+2,21+4,14 = 45,56 руб.

Раздел VI. Мероприятия по охране труда и технике безопасности

Охрана труда представляет собой систему законодательных актов, социально-экономических, организационных, технических, гигиенических, лечебно-профилактических мероприятий и средств, обеспечивающих безопасность, сохранения здоровья и работоспособности человека в процессе труда.

В связи внедрением новых технологических процессов и интенсификацией существующих наблюдается усиление влияния различных производственных факторов, таких как шум, вибрация различные виды электромагнитных излучений, ультразвук, пыль, органические и неорганические соединения.

Научно-технический процесс внес коренные изменения не только в технологию производства, но и в содержание труда работающих. Современные формы труда характеризуются рядом особенностей. Снижается общая физическая нагрузка, к одной из проблем физиологи труда является решение вопроса борьбы с гипокинезией и монотонней.

Залог успеха в развитии охраны труда, в решении проблемы гигиены труда, физиологии труда, в обеспечении безопасных условий труда, ликвидации профессиональных заболеваний и производственного травматизма, профилактики отравлений и вредного воздействия на рабочих физических факторов производственной среды заключается в заботе государства об охране здоровья человека.

6.1     Изготовление печатных плат

При изготовлении печатных плат необходимо соблюдать правила техники безопасности. Важное значение имеет правильное и достаточное освещение рабочих мест.

Промывка плат производится в изопропиловом спирте и ацетоне. При использовании спирта и ацетона необходимо учитывать, что эти вещества, являются пожароопасными и вредными для здоровья.

Для травления меди с пробельных участков платы используется ряд травителей: хлорное железо, персульфат аммония, хлорная медь, сплав «Розе», хромовый ангидрид с серной кислотой и ряд других; являются токсичными веществами.

Работу с травителями следует проводить в спецодежде (халат, фартук полиэтиленовый, хлопчатобумажные и резиновые перчатки) и защитных очках. Рабочие места должны быть оборудованными вытяжной вентиляцией.

.2 Изготовление заготовок деталей вручную

Ручная слесарная обработка. Для обеспечения безопасности при ручной обработке материалов слесарным инструментом необходимо оборудовать устойчивый верстак, на котором прочно закрепить тиски.

Особое внимание следует обратить на исправность ручных элементов. Рукоятки молотков должны быть сделаны из твердых и нехрупких пород дерева (дуб, бук, кизил), иметь гладкую поверхность и овальное сечение, постепенно утолщающееся к свободному концу. Молотки должны быть туго насажены на рукоятки и расклинены металлическими клиньями.

Ударные инструменты (зубила, керны, бородки и другие) должны иметь овальную форму байка, не должны иметь скошенных или сбитых бойков, заусенец, вмятин и трещин. При работе ударными инструментами для защиты глаз от отлетающих осколков должны применяться защитные очки.

Сборка и монтаж узлов проводится с использованием расклепочника, развальцовки, требования те же, что и к ударным инструментам.

Перед склепыванием листов, деталей их правят и обрабатывают кромки. Правка и склепывание производится в отдельном помещении, оборудованном защитными средствами.

При монтаже узлов радиосхем применяют электропаяльник и электрообжигалку. В электропаяльнике стержень не должен качаться, ручка должна быть из электроизолирующего материала, без трещин, шнур без нарушений изоляции. В целях безопасности электропаяльник и ванны для припоя с электрическим подогревом должны работать от электросети напряжением не выше 42 В.

В целях облегчения безопасности работы применяют паяльники с автоматическим регулятором температуры нагрева и автоматической подачей припоя, а также имеющиеся местные вентиляционные устройства.

Электрообжигалка - устройство для снятия изоляции с провода вручную термическим способом (нагревательным элементом). Напряжение при этом должно быть не выше 42 В. Для уменьшения опасности получения ожогов нагревательные элементы должны быть ограничены. Работать можно только при включении местной вытяжной вентиляции.

При откусывании провода боковыми кусачками применяются экраны для защиты окружающих от отлетающих частиц.

Использование полуавтоматов и автоматов для подготовки монтажного провода позволяет сделать труд более легким, производительным и безопасным.

.3 Пайка деталей и узлов

Пайка - неразъемное соединение деталей с помощью припоя. Наиболее часто применяют оловянно-свинцовые припои. Процесс пайки сопровождается загрязнением воздушной среды, рабочих поверхностей, одежды и кожи рук работающих свинцом, это может привести к свинцовым отравлениям организма и вызвать изменение крови, нервной системы и сосудов.

В помещениях, где производится пайка припоем, содержащим свинец, во избежание попадания свинца в организм не разрешается хранить личные вещи, принимать пищу и курить, а также необходимо стирать рабочую одежду дома. Рабочее место пайки оборудуется местной вентиляцией, обеспечивающей концентрацию свинца в рабочей зоне не более предельно допустимой - 0,01 мг/м.

Для предотвращения ожогов и загрязнения свинцом кожи рук работающих, должны быть выданы салфетки для удаления лишнего припоя с жала паяльника, а также пинцеты для поддержания припаиваемого провода и для подачи к месту пайки припоя, если отсутствует автоматическая подача.

При монтажных работах, связанных с опасностью засорения или ожога глаз, предусмотрена выдача работающим защитных очков.

Для защиты от окисления мест пайки применяют флюсы: канифольно-спиртовый при пайке припоями ПОС - 40, ПОС - 61 и ПОСК - 50, хлористый цинк при пайке и лужении припоями ПОС - 18 и ПОС - 30. Канифоль раздражает кожу, может вызвать сыпь, а хлористый цинк может вызвать сильное раздражение, прожигать кожу и слизистые оболочки.

Значительное число паяльных работ выполняется вручную паяльником и для предупреждения профессиональных заболеваний необходимо после окончания работы, мыть руки горячей водой с мылом, прополаскивать рот, чистить зубы и принимать теплый душ.

.4 Пожарная безопасность на радиомонтажных участках

Радиомонтажные участки пожароопасны. Технологические операции (пайка, облуживание горячим припоем, обжигание концов монтажного провода) проводятся с использованием легковоспламеняющихся жидкостей (ЛВЖ) (этилового спирта, ацетона, скипидара) и при повышенной температуре.

Во избежание пожара электропаяльники и электрообжигалки должны обеспечиваться специальными термостойкими диэлектрическими подставками. Обжигание изоляции концов монтажных проводов должно производиться в несгораемом вытяжном шкафу. ЛВЖ следует хранить в посуде с герметичными крышками. Посуду открывают только в момент пользования ЛВЖ. При наладке и эксплуатации радиоаппаратуры большой мощности следует учитывать то, что она выделяет большое количество тепла, которое может оказаться причиной пожара.

Во избежание пожара мощная радиоаппаратура должна размещаться в здании не ниже третьей степени огнестойкости.

.5 Требования техники безопасности к радиоэлектронному оборудованию

При монтаже радиоэлектронного оборудования следует соблюдать требования электробезопасности и работать только исправным электроинструментом (электродрелью, электропаяльником).

При работе с электродрелью необходимо применять диэлектрические резиновые перчатки.

Электропаяльник и лампы для местного освещения необходимо применять напряженим не более 42 В. Для понижения сетевого напряжения 220 В и 127 В до 42 В следует применять понижающий трансформатор.

При монтаже радиосхем запрещается проверять на ощупь наличие напряжения и нагрев токоведущих частей схемы; применять для соединения блоков и приборов провода с поврежденной изоляцией; производить пайку и установку деталей в оборудовании, находящемся под напряжением; измерять напряжение и токи переносным прибором с неизолированными проводами и щупами; подключать блоки и приборы к оборудованию, находящемуся под напряжением; заменять предохранители во включенном оборудовании; работать на высоковольтных установках без защитных средств.

Экспериментальные работы заключаются в макетировании и обследовании радиоэлектронного оборудования, а также проверки работоспособности экспериментального образца изделия электронной техники.

Наладка макетов радиоэлектронного оборудования проводится так же, как и действующих образцов.

Выявлять и устранять дефекты в электросхеме, заменять детали разрешается только после полного снятия напряжения с оборудования и проверки отсутствия остаточных зарядов с помощью заземленного разрядника.

Все подготовительные работы, присоединение измерительной аппаратуры должны производиться после снятия напряжения и проверки отсутствия остаточных зарядов.

До подачи напряжения металлические корпуса оборудования и измерительной аппаратуры должны быть заземлены. Если заземление вносит искажения, то допускается работа без заземления, но с применением временных ограждений, предостерегающих плакатов и защитных средств.

В процессе наладки оборудования напряжением до 1000 В допускается присоединение измерительных приборов без снятия напряжения. Регулировку подстроечных элементов, размещенных внутри оборудования напряжением до 1000 В, следует производить инструментом, удовлетворяющим ТУ.

По окончании наладки оборудование должно быть приведено в рабочее состояние: сняты закоротки с защитных блокировок, введены в действие механические заземлители, поставлены на место снятые обшивки, убраны временные защитные ограждения и экраны.

Заключение

В ходе выполнения дипломного проекта мною были рассмотрены различные схемы автоматов световых эффектов и выбрана оптимальная схема, которую я реализовал.

В результате проделанной работы был произведен выбор ЭРЭ, был произведен электрический расчет.

Так как мое устройство относится к бытовой аппаратуре, работающей в нормальных условиях эксплуатации, я стремился уменьшить стоимость его, выбирая ЭРЭ и материалы, которые использовал.

В последнее время в радиоэлектронных устройствах используют, в основном, печатные узлы, которые обеспечивают малые габариты и надежность изделия, я тоже использовал печатный монтаж, и поэтому описал технологию его выполнения.

В процессе эксплуатации радиоэлектронных устройств возникают отказы, поэтому я предусмотрел методику поиска возможных неисправностей и указал необходимую аппаратуру.

При изготовлении устройства использовались различные материалы, комплектующие изделия, рабочая сила и было затрачено время, поэтому и был произведен расчет себестоимости изделия.

При выполнении различных видов работ имеются профессиональные особенности и присутствуют вредные факторы, в связи с этим были предусмотрены мероприятия по охране труда и технике безопасности.

Список литературы

1.  Атаев Д. Автоматы световых эффектов. Журнал «Радио», № 1, 2001 г. (стр.30-32)

2.       Бакланов Н.И. Охрана труда на предприятиях связи.

.         Батушев В.А. Микросхемы и их применение.

.         Брамер Ю.А. Пащук И.Н. Импульсные и цифровые устройства.

.         Резисторы, конденсаторы, трансформаторы, дроссели, коммутирующие устройства РЭА. Справочник.

.         Ушакова С.Е., Сергеев В.А. Технология деталей радиоэлектронной аппаратуры.

.         Фолкенберри Л.Н. Справочное пособие по ремонту электрических и электронных систем.

Приложение

Инструкция по эксплуатации автомата световых эффектов

1. Назначение

Автомат световых эффектов предназначен для создания световых эффектов на дискотеках и других развлекательных мероприятиях.

Генерируемые им сигналы могут управлять несколькими световыми приборами, переключая их случайным образом автоматически.

 

. Технические характеристики

Напряжение питания (В)

- 9В

Потребляемая мощность (Вт)

- 2 ВТ

Потребляемый ток (А)

- 0,02 А

Частота генерации (Гц)

- 0,8 ÷ 10 Гц

Режим работы автомата

- 8 тактов

Максимальное количество тактов

- 32 такта

Количество ламп накаливания

- 5

 

. Комплектность

Автомат световых эффектов

- 1

Синхронизатор

- 1

Блок питания

- 1

Гальванические элементы

- 6

 

. Устройство автомата

Электронная схема автомата собрана на печатной плате. Блок питания изготовлен отдельно и питается от сети 220 В 50 Гц. Возможна работа автомата от гальванических элементов 1,5 В, собранных в батарею. Все устройство автомата помещается в корпус. На панель управления выведены индикация наличия питания, тумблер включения питания, потенциометр R1, предохранитель.

5. Принцип действия автомата

 

Рис. 1. Принципиальная схема автомата.

Принцип работы автомата заключается в следующем:

Схема (рис. 1) состоит из генератора тактовых импульсов, собранных на микросхемах DD1.1 и DD1.2, сигнал с которого поступает в виде положительных импульсов на формирователь, собранных на микросхемах DD1.3 и DD1.4, который укорачивает амплитуду импульсов, которые в укороченном виде поступают на инвертор DD2.3, где меняют знак на противоположный и поступают на второй генератор (DD2.1, DD2.2, DD2.4), который на выходе формирует пачки импульсов, поступающих на счетчик К176ИЕ2. Длительность пачки очень мала, поэтому мигание ламп во время счета не заметно и поэтому создается эффект зажигания ламп в такт музыки.

6. Подготовка к работе

Перед включением автомата убедиться в правильности коммутирования комплектующих (автомат, синхронизатор, блок питания).

После включения устройства должна загореться лампочка индикации.

Потенциометром установить нормальный режим работы автомата.

7. Возможны неисправности

 

№ п/п

Возможная неисправность

Вероятная причина

Методы устранения

1.

Не включается система

1. Сгорел предохранитель. 2. Неисправен выпрямитель. 3. Отсутствует гальванический элемент. 4. Неисправна электрическая схема автомата

1. Заменить предохранитель. 2. Отремонтировать выпрямитель. 3. Заменить гальванический элемент. 4. Произвести ремонт схемы.

2.

Не горит лампа накаливания

1. Перегорела лампа.

2. Заменить лампу.

 

. Техника безопасности при эксплуатации автомата

Перед включением автомата убедиться в наличии заземления системы, исправности проводки.

При работе автомата не допускать к нему посторонних лиц, не знакомых с принципом его работы.

Спецификация по ГОСТу.

формат

позиция

Обозначение

Кол.

Примечание



Конденсаторы




С1

КМ-6-Н90-1мкФ

1



С2

КМ-4а-Н47-68ПФ

1



С3

КМ-6-Н50-0,68мкФ

1



С4

К50-6 5 мкФ*25В

1









Микросхемы




DD1

K176 ЛА7 10844/10849-ОООТУ

2



DD2

К176 ИЕ2 10844/10849-ОООТУ

1



DD3

К176 ИЕ2

1









Резисторы




R1

СП5-39-05Вт - 1,5 МОМ

1



R2

С2-23-0,125±10% - 200ком

1



R3

С2-23-0,125±10% - 7,5ком

1



R4

С2-23-0,125±10% - 24ком

1









Диоды




VD1-VD4

Д226Д

4



ДР1

Дроссель Д68

1

Трансформатор










Материалы





Проволока ММ0,5 ГОСТ 2112-79, l - 20 mm

1



Похожие работы на - Организация производства радиоэлектронной техники

 

Не нашли материал для своей работы?
Поможем написать уникальную работу
Без плагиата!
Без нейросетей!