Мікропроцесорний пристрій 'Реєстратор атмосферних параметрів'

  • Вид работы:
    Курсовая работа (т)
  • Предмет:
    Информатика, ВТ, телекоммуникации
  • Язык:
    Украинский
    ,
    Формат файла:
    MS Word
    254,97 Кб
  • Опубликовано:
    2013-01-29
Вы можете узнать стоимость помощи в написании студенческой работы.
Помощь в написании работы, которую точно примут!

Мікропроцесорний пристрій 'Реєстратор атмосферних параметрів'

Міністерство освіти та науки, молоді та спорту України

Національний університет „Львівська політехніка”

Кафедра ІВТ









Курсовий проект

з курсу:

„Мікропроцесори в інформаційно-вимірювальній техніці”

Мікропроцесорний пристрій ”Реєстратор атмосферних параметрів”



Виконала:

студентка групи МТ-31

Герчанівська У.В.

Прийняв:

проф. каф. ІВТ

Прохоренко С.В.



Львів-2012

Зміст

1. Завдання

2. Синтез структурної схеми

. Синтез функціональної схеми модуля запам’ятовуючого пристрою

. Синтез функціональної схеми модуля вводу-виводу

. Синтез вимірювальної схеми

. Вибір елементів елементної бази

.1 Датчик швидкості вітру

.2 Датчик атмосферного тиску

.3 Датчик вологості

.4 Анолого-цифровий перетворювач

.5 Постійний запам’ятовуючий пристрій (ROM)

.6 Оперативний запам’ятовуючий пристрій (RAM)

.7 Рідкокристалічний дисплей

.8       Матрична клавіатура

.9 Дешифратор

.10 Регістр

. Живлення мікросхем

. Опис принципової схеми

.Опрацювання даних з АЦП

. Алгоритм виведення даних на LCD дисплей

. Алгоритм сканування (опитування) клавіатури

Джерела інформації

Додаток А. Програми управління модулем вводу-виводу

Додаток Б. Схема електрична принципова

Додаток В.Перелік елементів

1. Завдання

На базі мікропроцесора І8085 розробити пристрій для вимірювання атмосферних параметрів використовуючи струм в діапазоні від 4-20 мА.

Пристрій повинен містити:

постійний запам’ятовуючий пристрій об’ємом 8 кбайт;

оперативний запам’ятовуючий пристрій об’ємом 8 кбайт;

рідкокристалічний дисплей 16x2 (2 рядки по 16 символів в кожному);

матрична клавіатура розміром 17 клавіш.

Управління пристроєм вимірювання атмосферних параметрів повинен здійснювати мікропроцесор. Результати вимірювання повинні записуватися в оперативну пам’ять, виводитися на дисплей за допомогою клавіатури і передаватися на АЦП.

2. Структурна схема мікропроцесорного пристрою вимірювання атмосферних параметрів

Мікропроцесорний пристрій вимірювання атмосферних параметрів (рис. 1) складається з таких компонентів: мікропроцесора (МП), модуля запам’ятовуючого пристрою (МЗП), модуля вводу-виводу (МВВ) і вимірювальної схеми (ВС). Всі компоненти пристрою взаємодіють з мікропроцесором через 8-ми бітну шину даних і 16-бітну шину адрес.

Модуль запам’ятовуючого пристрою складається з постійної (ROM) і оперативної (RAM) пам’яті. До складу модуля вводу-виводу входять: аналого-цифровий перетворювач (АЦП) та рідкокристалічний дисплей (LCD). Модуль вводу-виводу також забезпечує під’єднання вимірювальної схеми до шини даних мікропроцесора. Вимірювальна схема повинна реалізовувати перетворення аналогової вимірюваної величини у відповідний цифровий сигнал.

Рис. 1. Структурна схема мікропроцесорного пристрою вимірювання атмосферних параметрів

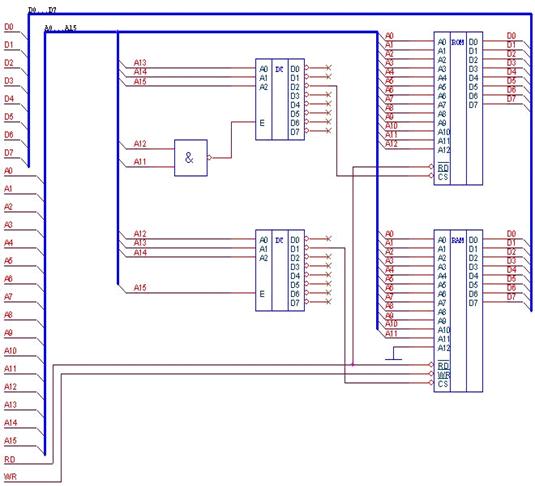
3. Синтез функціональної схеми модуля запам’ятовуючого пристрою

модуль датчик дисплей ввод

При проектуванні модуля запам’ятовуючого пристрою потрібно забезпечити:

1)      під’єднання МЗП до 8-ми бітної шини даних і 16-ти бітної шини адрес;

2)      об’єм постійної пам’яті - 6k, оперативної - 4k;

)        роботу компонентів модуля в певному адресному просторі ( присвоїти їм базові адреси).

Для виконання поставлених вимог необхідно підібрати відповідні мікросхеми ROM та RAM. Дешифратор адрес, формуючи сигнали вибору мікросхем (CS - Chip Select), забезпечує роботу компонентів модуля в заданому адресному просторі (присвоює їм певні базові адреси). Постійному запам’ятовуючому пристрою присвоюємо базову адресу 4000h, оперативному С000h. Дешифратор адрес можна побудувати використовуючи звичайні дешифратори та логічні елементи.

Постійний запам’ятовуючий пристрій реалізовуємо на мікросхемі ROM об’ємом 8k. Вона є найоптимальнішою для виконання пам’яті об’ємом в 6k. Така мікросхемі має 13 адресних входів на які заводимо адресні лінії A0-A12. Таким чином буде використано лише 13 адресних ліній, а необхідно використати 16 (А0-А15). Тому три адресні лінії, що залишились невикористаними (А13-А15) дешифруємо за допомогою дешифратора 3х8. Сигнал дозволу роботи дешифратора формуємо логічним елементом 2І-НЕ на входи якого подаються адресні лінії (А11-А12).

Дешифратор адрес при заданих комбінаціях на адресних лініях А11-А15 (табл. 1) буде формувати сигнал дозволу роботи мікросхеми пам’яті (CS), вибирати 6k пам’яті і встановлювати базову адресу 4000h.

Табл. 1

А15

А14

А13

А12

А11

А10…А0

СS

0

1

0

0

Х

0

0

1

0

0

1

Х

0

0

1

0

1

0

Х

0


Оперативний запам’ятовуючий пристрій реалізовуємо на мікросхемі RAM об’ємом 8k. Така мікросхема має 13 адресних ліній (А0-А12), а використати потрібно лише 12. Тому адресний вхід мікросхеми А12 під’єднуємо до спільного вузла (обмежуємо доступний об’єм пам’яті 4k). Для встановлення базової адреси потрібно дешифрувати ще 4 адресних лінії, тому знову використаємо дешифратор 3х8. Подаємо на адресні входи дешифратора А0-А2 адресні лінії А12-А14, а на вхід дозволу роботи Е адресну лінію А15. Вихід D1 дешифратора буде подано на вхід мікросхеми ROM CS (вхід активації мікросхеми). Вихід D1 буде формувати сигнал дозволу роботи RAM при відповідній комбінації на адресних входах А15-А12 (табл. 2), що забезпечує встановлення в даній мікросхемі базової адреси С000h.

Табл. 2

А15

А14

А13

А12

А11…А0

СS

1

1

0

0

Х

0


Функціональна схема модуля запам’ятовуючого пристрою зображена на рис.1.

Рис.1. Функціональна схема модуля запам’ятовуючого пристрою

4. Синтез функціональної схеми модуля вводу-виводу

При проектуванні модуля вводу-виводу потрібно забезпечити:

)під’єднання дисплею до 8-ми бітної шини даних;

)роботу компонентів модуля в певному адресному просторі (присвоїти компонентам модуля певні базові адреси);

)під’єднання вимірювальної схеми до шини даних мікропроцесора.

Виходи з давачів я під’єднюю через АЦП.

Пристрій виводу даних на рідкокристалічний дисплей повинен виводити 32 (16х2=32) текстових символи (2 рядки по 16 символів в кожному). Необхідно підібрати LCD дисплей призначений для виведення 8-ми бітних даних. Такий дисплей можна безпосередньо під’єднувати до 8-ми бітної шини даних.

Дешифратор адрес, формуючи сигнали вибору мікросхем (CS ), забезпечує роботу компонентів модуля в заданому адресному просторі (присвоює їм певні базові адреси). LCD дисплею присвоюємо базову адресу 90h, АЦП A0h. Для забезпечення дешифрування адрес на адресні входи дешифратора А0, А1, А2, під’єднюємо адресні лінії А12, А13, А14, а на вхід Е3 підключаємо адресну лінію А15. Дешифратор при заданих комбінаціях на адресних лініях А12-А15 буде формувати сигнали дозволу роботи мікросхеми пам’яті (CS), і встановлювати базові адреси для кожного з пристроїв (табл. 3).

Табл.3


При виборі методу вимірювання атмосферних параметрів і побудові вимірювальної схеми слід врахувати, що результати вимірювання повинні бути представлені в цифровому форматі. Тому використовуємо вимірювальну схему реєстратора атмосферних параметрів наведену на рис. 3. До складу вимірювальної схеми входять: давачі(атмосферного тиску, вологості, швидкості вітру), АЦП.

Рис. 3. Функціональна схема реєстратора атмосферних параметрів

Принцип дії реєстратора атмосферних параметрів полягає у вимірюванні струму 4-20 мА , АЦП AD7824, який призначений спеціально для вимірювання атмосферних параметрів. Вимірювальна схема представляє результат вимірювання в цифровому вигляді.

5. Синтез вимірювальної схеми

При виборі методу вимірювання атмосферних параметрів і побудові вимірювальної схеми слід врахувати, що результати вимірювання повинні бути представлені в цифровому вигляді, оскільки їх передавати через модуль вводу-виводу даних на мікропроцесор.

Принцип дії полягає у подачі атмосферних параметрів на датчики(швидкості вітру,атмосферного тиску,вологості). Вихідні сигнали з датчиків подаються на аналогові входи АЦП , який опрацьовує ці дані.

6. Вибір елементної бази

.1 Датчик швидкості вітру

Я вибираю датчик швидкості вітру типу 451213




Призначений для вимірювання і передачі даних швидкості вітру.


Дiапазон вимірювання

0 - 60 м/с


Точність

± 0.3 м/с, при швидкості > 15 м/с; інакше ± 2% від значення величини.


Виходы

цифровий 0 - 600 Гц


Діапазон рабочих температур

-35 - +80 °C


Тип 451213

Датчик швидкості вітру з цифровим вихідним сигналом від 0 до 600 Гц, с обігрівачем. Додаткові аналогові виходи: 0 - 1 В, 0 - 20 мA, 4 - 20 мA.


.2 Датчик тиску

Я вибираю датчик тиску типу CZN-CP1

 <#"599003.files/image006.jpg">

Максимальний опір від 2кОм до 1МОм.


Я вибираю датчик вологості типу SY-HS-220

 <#"599003.files/image007.gif">

Рис.5.Умовне графічне зображення мікросхеми AD7824

Для початку перетворення потрібно подати 0 на CS і читання (RD) зчитувати дані виходів. АЦП не потребує створення тактового сигналу. AD7824 може бути інтерфейсом найпопулярніших мікропроцесорів. Мають низьку розсіювану потужністю 40 мВт (тип.).

Функціональна блок-схема для AD7824 представлена на рис.4

Рис.6 Функціональна схема AD7824

Потужність 50 мВт 4 - канальний мультиплексор вводу забезпечує економічно ефективний, компактний багатоканальний АЦП системи,велика швидкість перетворення 2,5 мкс канал функцій для кожного каналу,частота дискретизації 100 кГц AD7824 або 50 кГц , живлення 5 V.Швидкий, зручний у використанні цифровий інтерфейс дозволяє підключення до більшості популярних мікропроцесорів,легка функціональність.

.5 Постійний запам’ятовуючий пристрій (ROM)

Постійний запам’ятовуючий пристрій об’ємом 8 кбайт реалізовано на мікросхемі CY7C266 [3]. Схематичне зображення мікросхеми наведено на рис. 6. Призначення виводів мікросхеми наведено в табл. 6.

Рис. 7. Умовне графічне зображення мікросхеми CY7C266

Табл.4. Призначення виводів

10…3

A0…A7

Адресні входи

25,24,21,23,2

A8,A9,A10,A11,A12

Адресні входи

11,13

Q0…Q2

Виходи даних

15,19

Q3…Q7

Виходи даних

20

CS

Вибір мікросхеми

22

RD

Сигнал запису

1

VPP

Напруга програмування

14

GND

Нуль живлення (спільний вузол)

28

VCC

Напруга живлення


.6 Оперативний запам’ятовуючий пристрій (RAM)

Оперативний запам’ятовуючий пристрій об’ємом 8 кбайт реалізовано на мікросхемі CY7C186 [3]. Схематичне зображення мікросхеми наведено на рис. 8. Призначення виводів мікросхеми наведено в табл. 5.

Рис. 8. Умовне графічне зображення мікросхеми CY7C186

Табл. 5. Призначення виводів

21…25

A0…A3

Адресні входи

2…10

A4…A12

Адресні входи

11…13

I/Q 0…I/Q 2

Виходи даних

15…19

I/Q 3…I/Q 7

Виходи даних

20

CS

Вибір мікросхеми

22

RD

Сигнал зчитування

27

WR

Сигнал запису

14

GND

Нуль живлення (спільний вузол)

28

Напруга живлення


.7 Рідкокристалічний дисплей

Рідкокристалічний дисплей або ЖКД, РК-монітор, англ. Liquid crystal display, LCD - це плоский монітор на основі рідких кристалів. LCD TFT (англ. TFT - thin film transistor тонкоплівкових транзистор) - одна з назв рідкокристалічного дисплея, в якому використовується активна матриця, керована тонкоплівкових транзисторах. Підсилювач TFT для кожного субпікселя застосовується для підвищення швидкодії,контрастності й чіткості зображення дисплея.

Я вибираю рідкокристалічний дисплей 16х2 символів реалізований на мікросхемі LCD-AC162AYJlY-H. Його характеристики:V0-установка контрастності зображення, RS-тип інформації (1-дані,0-команда), VDD-живлення + 5В, R/W-тип дії(0-запис, 1-читання), E-вибір (активний 0). D0-D7- шина даних, А,К-анод і катод, підсвітка, D0-D7-двохнаправлена шина,підключається до системної шини даних.

Схематичне зображення мікросхеми AC162AYJlY-H приведено нижче, на рис. 5. Призначення мікросхеми наведено відповідно у таблиці 2.

Рис. 9.Умовне графічне зображення мікросхеми LCD AC162AYJlY-H

Табл. 6. Призначення виводів рідкокристалічного дисплея

Номер виводу

Позначення виводу

Призначення виводу

15

VEE

Напруга живлення

3

Vo

Регулювання контрастності (+3…+5 В)

4

RS

Вибір регістра

5

R/W

Вхід зчитування/запису

6

E

Вхід дозволу сигналу

7-14

DB0-DB7

Інформаційні входи мікросхеми

16

А, K

Нуль живлення світловодів (0 В)


Вхід дозволу сигналу E одночасно виконує функцію дозволу роботи (CS) і дозволу запису даних (WR). Взаємозв’язок між цими сигналами наведено в табл.6.

Табл. 7. Взаємозв'язок сигналів CS, WR, Е

CS

WR

E

0

0

1

0

1

0

1

0

0

1

1

0

-вхід сигналу вибору мікросхеми, WR-вхід сигналів запису, Е-вибір,дозвіл роботи. Дана таблиця відповідає таблиці істинності логічного елемента 2АБО-НЕ. Тому при формуванні сигналу Е необхідно використати логічний елемент 2АБО-НЕ на входи якого потрібно подати сигнали CS і WR.

.8 Матрична клавіатура

Пристрій вводу з клавіатури на 17 клавіш реалізовано на матричній клавіатурі 3х5 і 1x2(рис. 10). Виходи клавіатури В0-В5 подані на шину даних і під’єднані до логічної одиниці. Для сканування клавіатури необхідно по черзі на кожен з входів В0-В2 подавати логічний нуль. При натисненні певної клавіші відповідний вихід клавіатури (В0-В5) замикається з одним із виходів (В0-В2) і на ньому встановлюється логічний нуль, а на всіх інших виходах логічна одиниця.

Рис.10 Матрична клавіатура.


.9 Дешифратор

Для побудови дешифратора адрес використано повний дешифратор 3x8 К155-ИД7(SN74HC138N). Схематичне зображення мікросхеми наведено на рис. 11. Призначення виводів і функціональна таблиця даної мікросхеми наведені відповідно у таблицях 4 і 5 [2].

Рис.11 Умовне графічне зображення мікросхеми SN74HC138N

Табл. 8. Призначення виводів дешифратора

Номер виводу

Позначення виводу

Призначення виводу

1…3

A0…A2

Адресні входи

15…10

D0…D5

Виходи мікросхеми

9, 7

D6, D7

4,5,6

1, 2, Е3Входи дозволу роботи


8

GND

Нуль живлення (спільний вузол)

16

VCC

Напруга живлення


.10 Регістр

Регістром називається функціональний послідовний пристрій для приймання, запам’ятовування, перетворення і передачі двійкової інформації. 8-ми бітний трьохстановий регістр з паралельним входом і паралельним виходом реалізований на мікросхемі К555ИР22 (SN74LS374N). Схематичне зображення мікросхеми SN74LS374N приведено нижче, на рис. 12. Призначення мікросхеми наведено відповідно у таблиці 9.

Рис. 12. Умовне графічне зображення мікросхеми SN74LS374N

Табл.9 Призначення виводів регістра

Номер виводу

Позначення виводу

Призначення виводу

20

VCC

Напруга живлення

10

GND

Нуль живлення (спільний вузол)

3,4,7,8,13,14,17,18

D0-D7

Інформаційні входи мікросхеми

2,5,6,9,12,15,16,19

Q0-Q7

Виходи мікросхеми

1

Вхід дозволу роботи


11

Тактовий вхід



7. Організація живлення

Напруга живлення всіх вибраних мікросхем становить +5 В. При перемиканні між станами мікросхем в лініях живлення виникають імпульси струму. Для зменшення впливу цих імпульсів безпосередньо до виводів живлення мікросхем (VCC і GND) під’єднують конденсатори. Ємність цих конденсаторів повинна бути не меншою 7 пФ. Тому використано конденсатор К10-7В-М47-27пФ [4]. Цей конденсатор характеризується з номінальною ємність 27 пФ. Цей конденсатор характеризується малим внутрішнім опором та малою внутрішньою індуктивністю. Опір ізоляції за нормальних умов не менший 10 ГОм.

8. Опис принципової схеми

Під позначенням елемента DD2, виконана мікросхема 8-ми бітного регістра з третім станом К555ИР2(SN74LS374N), на елементі DD1-1 виконано логічний елемент 2І-НЕ К555ЛЕ1 (SN74LS02N), на елементах DD3, DD6, DD8, DD11 виконано дешифратор 3х8 К155-ИД7(SN74HC138N), H1 - рідкокристалічний дисплей LCD-AC162AYJLY-H, на елементі DD4 виконана мікросхема постійного запам’ятовуючого пристрою ROM(CY7C266) з об’ємом пам’яті 8k, на елементі DD3-1 виконано логічний елемент 2АБО-НЕ К555ЛА3(74LS7100), на елементі DD7 виконано мікросхему оперативного запам’ятовуючого пристрою RAM(CY7C186) з об’ємом пам’яті 8k, на елементі DD9 виконано АЦП АD7824, на елементі DD5, DD-10, виконано регістр 74HC1573

9.Опрацювання даних з АЦП

На рисунку зображена схема типового інтерфейсу AD7824 - Z80, який є аналогом до мікропроцесора КР580ИК85. AD7824 працює в режимі 0. Припустимо, що АЦП представлений як блок пам’яті, що починається із адреси С000. Наступна команда LOAD із адрес, що представлені в таблиці, запустить перетворення у вибраному каналі АЦП і рахую результат перетворення. На початку канального циклу, коли вибирається адреса АЦП, сигнал RDY активує вхід WAIT , так що Z80 переходить в стан очікування. В кінці перетворення RDY повертається в «1», а результат перетворення переноситься в акумулятор мікропроцесора.

Табл. 8. Таблиця істинності вхідних каналів


Рис. 13. Опрацювання даних з АЦП

Спочатку ми вибираємо АЦП, за допомогою базової адреси С000Н, після цього АЦП починає здійснювати перетворення і подавати дані на шину даних. Мікропроцесор здійснює зберігання даних в акумулятор.

Код програми наведений у Додатку А.

10. Алгоритм виведення даних на LCD дисплей

Виведенню даних на дисплей передує встановлюється адреси символа. Спершу адреса символа записується в внутрішній адресний регістр дисплея, а вже потім передається дані.

На дисплей виводиться масив із 32 символів. Дані, які будуть виводитися, повинні бути попередньо записані в комірки пам’яті 8300h…834Fh. Блок-схема алгоритму зображена на рис. 9. Код програми наведений у Додатку А

Рис. 14. Блок-схема алгоритму програми для виведення даних на LCD дисплей

11. Алгоритм сканування (опитування) клавіатури

Програма сканування клавіатури повинна визначати код натиснутої клавіші. Всі рядки клавіатури скануються по черзі, а результати сканування записується в акумулятор мікропроцесора.

При натисненні клавіші в акумулятор запишеться деяке 8-ми бітне число (сім одиниць і один нуль). Порядковий номер натиснутої клавіші буде відповідати розряду в якому встановився 0. Тобто в залежності від натиснутої клавіші в акумулятор можуть записатися такі числа:

Табл. 10.Таблиця дешифрування натиснутої клавіші

Клавіша

Вміст акумулятора

1

1111 1110 (FE)

2

1111 1101 (FD)

3

1111 1011 (FB)

4

1111 0111 (F7)

5

1110 1111 (EF)

6

1101 1111 (DF)

7

1011 1111 (BF)

8


Якщо в рядку немає натиснутої клавіші то в акумулятор запишеться число 11111111 (FFh).

Таким чином порівнюючи результат опитування кожного рядка з числами наведеними в таблиці, можна визначити номер натиснутої клавіші.

Після завершення сканування клавіатури порядковий номер натиснутої клавіші буде записаний в комірку пам’яті 8300h. Код програми наведений у Додатку А

Рис.14


Джерела інформації

1.       Дорожовець М. та ін. Основи метрології та вимірювальної техніки: Підручник: У 2 т./ М. Дорожовець, В. Мотало, Б. Стадник, В. Василюк, Р. Борек, А. Ковальчик; За ред. Б. Стадника. - Львів: Видавництво Національного університету “Львівська політехніка”, 2005. - Т. 2. Вимірювальна техніка. - 656 с.

2.       Корнийчук В.И., Тарасенко В.П. Вичислительные устройства на микросхемах. Справочник.- 2-е изд., перераб., и доп. - К.: Тэхника, 1988.- 351с.

3.       <http://www.alldatasheet.com>

Додаток А. Програми управління мікропроцесорним пристроєм вимірювання частоти

Програма для опрацювання даних з АЦП

Для ініціалізації АЦП, що знаходиться за базовою адресою А000Н, ми використовуємо:H, 8000 в регістрову пару H-L записуємо адресу комірки 8000А000 виставляємо CS I RD, для каналу 1(вміст С000 пересилаємо в акомулятор)А000 робимо контрольний запис в АЦП у випадку якщо АЦП не встигне виставити значення готовності до опрацювання і передачі даних.H записуємо дані в комірку пам’яті , що знаходиться в регістровій парі H-LA,М запис даних, з пам’яті в акумулятор, для подальшої обробки.H збільшуємо регістрову пару на одиницю(щоб записати наступні дані)

Пишемо код програми, для обробки інформації, що ми отримали після аналого-цифрового перетворення. Наступна частина коду програми, ініціаліалізує другий канал і записує отримані дані в пам’ять:B, 9000 в регістрову пару B-C записуємо адресу комірки 9000А001 виставляємо CS I RD, для каналу 2(вміст А001 пересилаємо в акомулятор)C001BA,MB

Програма для виведення даних на рідкокристалічний дисплейA                  завантаження вмісту акумулятора в стекB                 завантаження вмісту регістра B в стекH                  завантаження вмісту регістра H в стекL           завантаження вмісту регістра L в стекSET 00h       присвоєння адресі символів початкового значенняB, DCADRR                   завантаження даних в регістр BSET 8301h                 присвоєння адресі даних початкового значенняH, DDADRR                   завантаження даних в регістрову пару HL:

встановлення адреси символа дисплеюA, B                        запис адреси символа в акумулятор91h    вміст акумулятора по шині даних передається в адресний регістр дисплея

виведення даних на рідкокристалічний дисплейA, M                            запис даних в акумулятор90h              вміст акумулятора по шині даних передається на дисплей

інкремент адреси символаA, B                          запис адреси символа в акумуляторA                            інкремент акумулятораB, A                      інкремент адреси символа

перевірка кількості виведених символів4F                           перевіряємо акумулятор (кількість виведених символів)BEGIN     якщо виведено не всі символи переходимо на початок програмиL                         вивантаження даних із стека в регістр LH                           вивантаження даних із стека в регістр HB                           вивантаження даних із стека в регістр BA                           вивантаження даних із стека в аккумулятор

Похожие работы на - Мікропроцесорний пристрій 'Реєстратор атмосферних параметрів'

 

Не нашли материал для своей работы?
Поможем написать уникальную работу
Без плагиата!
Без нейросетей!