Финансовое право

  • Вид работы:
    Контрольная работа
  • Предмет:
    Основы права
  • Язык:
    Русский
    ,
    Формат файла:
    MS Word
    110,74 Кб
  • Опубликовано:
    2013-03-07
Вы можете узнать стоимость помощи в написании студенческой работы.
Помощь в написании работы, которую точно примут!

Финансовое право

Задача №1

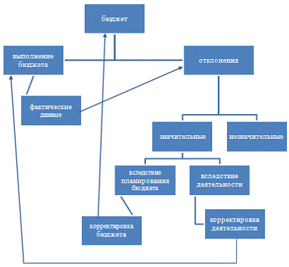
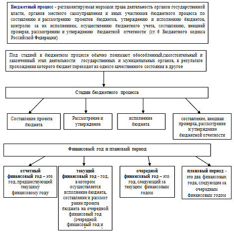
На основе анализа части третьей Бюджетного кодекса РФ разработать подробную схему или целый ряд схем, раскрывающих стадии бюджета и бюджетного контроля. Обратить внимание на полноту отражения существенных элементов бюджетного процесса к которым, в частности, относятся участники, сроки, стадии бюджетного процесса, виды актов, последовательность совершаемых действий.




Задача №2

бюджетный налоговый законодательство доход

Налоговая инспекция обнаружила, что АО "ТВК" излишне перечислило в бюджет 2 500 рублей НДС и, не поставив в известность налогоплательщика, зачла указанную сумму переплаты в счет предстоящих налоговых платежей. Правомерны ли действия налогового органа?

Другой вариант. АО подало заявление на возврат указанной суммы переплаты. Возможен ли возврат, если у АО имеется недоимка по налогу на прибыль в размере 1 500 рублей. Если да, то в каком размере?

Обязаны ли налоговые органы осуществить возврат, если имеет место переплата в краевой бюджет и недоимка в федеральный бюджет?

Сумма излишне уплаченного налога подлежит зачету в счет предстоящих платежей налогоплательщика по этому или иным налогам, погашения недоимки по иным налогам, задолженности по пеням и штрафам за налоговые правонарушения либо возврату налогоплательщику в порядке, предусмотренном законодательством (ч.1 ст. 78 НК РФ). Зачет сумм излишне уплаченных федеральных налогов и сборов, региональных и местных налогов производится по соответствующим видам налогов и сборов, а также по пеням, начисленным по соответствующим налогам и сборам (ч.1 ст. 78 НК РФ).

Таким образом, по письменному заявлению налогоплательщика излишне уплаченная сумма подлежит возврату в месячный срок только после зачета суммы излишне уплаченного налога в счет погашения недоимки (задолженности) (ч.6 ст. 78 НК РФ), т.е. к возврату будет 1000 рублей, т.к. 1500 рублей будут направлены на погашение зачета. Также указанная сумма может быть зачтена в счет предстоящих платежей налогоплательщика по этому или иным налогам, погашения недоимки по иным налогам по соответствующим видам налогов и сборов.

Задача №3

Сделать полный нормативно-юридический анализ всех действий участников правоотношений; подтвердить законность и незаконность решений должностных лиц; найти не менее десяти нарушений налогового законодательства.

февраля 2002 года начальник отдела выездных проверок инспекции МНС по Кировскому району г. Красноярска принял решение о проведении выездной налоговой проверки на ООО "Сибиряк", и его филиала, находящегося в Центральном районе г. Красноярска. Предмет проверки - правомерность исчисления и уплаты налога на прибыль за период с 1 января 1998 года по 31 декабря 1999 года включительно.

Через десять дней после принятия решения, проверяющая группа налоговых инспекторов, прибыла на ООО и предъявив вышеуказанное решение, потребовала допустить их на территорию предприятия для проведения налоговой проверки. Работники ООО некоторое время отказывались пропустить инспекторов на территорию ООО, мотивируя это тем, что во-первых, контролеры предъявили не все необходимые документы; во-вторых, полгода назад на предприятии уже проводилась налоговая проверка по налогу на доходы физических лиц за период с 1 января 2000 года по 31 декабря 2000 года включительно. Руководитель проверяющей группы предупредил: если такие неправомерные действия будут продолжаться, он вправе немедленно вынести решение о привлечении ООО к ответственности по ст. 124 НК и наложить на ООО штраф в размере до 60 минимальных размеров оплаты труда.

В ходе проверки проводились: осмотр территорий, истребование и выемка документов, о чем были составлены соответствующие протоколы. В своих замечаниях к протоколам налогоплательщик указал следующее: при осмотре складских помещений производилась видеозапись, что не предусмотрено НК и потому незаконно; выемка произведена в ночное время; в качестве понятых использовались должностные лица налоговых органов; изъята деловая переписка и другие материалы, не связанные с налогообложением.

мая 2002 года проверка была окончена, ее предмет и сроки были зафиксированы справкой. Через полгода после составления справки по результатам проверки составлен акт, в котором указаны факты многочисленных налоговых правонарушений в части уплаты налога на доходы физических лиц. Налогоплательщик с актом ознакомлен не был. На следующий день после составления акта налоговой проверки, налоговая инспекция обратилась в районный суд с исковым заявлением о взыскании с ООО "Сибиряк" налоговых санкций. Рассмотрев материалы дела, суд вынес решение о привлечении предприятия к ответственности по части 2 ст. 122 НК.

В соответствии со ст. 89 НК РФ выездная налоговая проверка проводится на территории (в помещении) налогоплательщика на основании решения руководителя (заместителя руководителя) налогового органа, в отношении одного налогоплательщика по одному или нескольким налогам, за период, не превышающий трех календарных лет, предшествующих году, в котором вынесено решение о проведении проверки, если иное не предусмотрено законом.

По условию задачи решение принято начальником отдела выездных проверок инспекции МНС по Кировскому району г. Красноярска, что является нарушением п.2 ст. 89 НК РФ.

Решение о проведении выездной налоговой проверки выносит налоговый орган по месту нахождения организации (филиала или представительства). Самостоятельная выездная налоговая проверка филиала или представительства проводится на основании решения налогового органа по месту нахождения такого обособленного подразделения.

Таким образом, нарушено положение п.2 ст.89 НК РФ.

Предметом выездной налоговой проверки является правильность исчисления и своевременность уплаты налогов. В рамках выездной налоговой проверки может быть проверен период, не превышающий трех календарных лет, предшествующих году, в котором вынесено решение о проведении проверки.

Следовательно, сотрудниками налогового органа допущено нарушение ч.4 ст. 89 НК РФ при указании периода проверки. Возможно проведение проверки лишь за период с 08 февраля 1999 года по 31 декабря 1999 года.

Доступ на территорию или в помещение налогоплательщика, плательщика сбора, налогового агента, должностных лиц налоговых органов, непосредственно проводящих налоговую проверку, осуществляется при предъявлении этими лицами служебных удостоверений и решения руководителя (его заместителя) налогового органа о проведении выездной налоговой проверки этого налогоплательщика.

Однако сотрудники налогового органа по прибытии в АО не предъявили служебных удостоверений, чем нарушили положения ч.1 ст. 91 НК РФ.

В тоже время налогоплательщиком также было допущено нарушение ч.1 ст. 91 НК РФ - воспрепятствование проходу сотрудников налогового органа на территорию налогоплательщика.

При воспрепятствовании доступу должностных лиц налоговых органов, проводящих налоговую проверку, на указанные территории или в помещения (за исключением жилых помещений) руководителем проверяющей группы (бригады) составляется акт, подписываемый им и проверяемым лицом.

При необходимости, уполномоченные должностные лица налоговых органов, осуществляющие выездную налоговую проверку, могут проводить инвентаризацию имущества налогоплательщика, а также производить осмотр производственных, складских, торговых и иных помещений и территорий, используемых налогоплательщиком для извлечения дохода либо связанных с содержанием объектов налогообложения (п.13 ст. 89, п.1 ст. 92 НК РФ). В необходимых случаях при осмотре производятся фото- и киносъемка, видеозапись, снимаются копии с документов или другие действия (п.4 ст. 92 НК РФ). О производстве осмотра составляется протокол.

Следовательно, доводы налогоплательщика о незаконности проведения видеосъёмки не состоятельны.

Налогоплательщик обязан обеспечить возможность должностных лиц налоговых органов, проводящих выездную налоговую проверку, ознакомиться с документами, связанными с исчислением и уплатой налогов.

При проведении выездной налоговой проверки у налогоплательщика могут быть истребованы необходимые для проверки документы в порядке, предусмотренном законодательством (п. 12 ст. 89 НК РФ). Порядок истребования документов предусмотрен ст. 93 НК РФ.

При наличии у осуществляющих выездную налоговую проверку должностных лиц достаточных оснований полагать, что документы, свидетельствующие о совершении правонарушений, могут быть уничтожены, сокрыты, изменены или заменены, производится выемка этих документов (п.14 ст.89 НК РФ).

Выемка документов и предметов производится на основании мотивированного постановления должностного лица налогового органа, осуществляющего выездную налоговую проверку, утвержденного руководителем (его заместителем) соответствующего налогового органа. Не допускается производство выемки документов и предметов в ночное время. Не подлежат изъятию документы и предметы, не имеющие отношения к предмету налоговой проверки (ч.5 ст. 94 НК РФ).

Следовательно, доводы налогоплательщика о неправомерности поведения выемки в ночное время, а также об изъятии материалов отдела кадров, не связанных с налогооблажением, обоснованы.

Осмотр и выемка документов и предметов производится в присутствии понятых и лиц, у которых производится выемка документов и предметов (ст. 93, 94 НК РФ). В качестве понятых могут быть вызваны любые не заинтересованные в исходе дела физические лица. Не допускается участие в качестве понятых должностных лиц налоговых органов.

В условии задачи указано, что в качестве понятых при производстве выемки участвовали должностные лица налоговых органов, что является нарушением ч.4 ст. 98 НК РФ.

Выездная налоговая проверка не может продолжаться более двух месяцев. Указанный срок может быть продлен до четырех месяцев, а в исключительных случаях - до шести месяцев. Срок проведения выездной налоговой проверки исчисляется со дня вынесения решения о назначении проверки и до дня составления справки о проведенной проверке.

Исходя из условия задачи, выездная проверка проводилась в течение трех месяцев. Однако решения о продлении срока проведения проверки вынесено не было. Следовательно, сотрудниками налогового органа были допущены нарушения ч.6 ст. 89 НК РФ.

В последний день проведения выездной налоговой проверки проверяющий обязан составить справку о проведенной проверке, в которой фиксируются предмет проверки и сроки ее проведения, и вручить ее налогоплательщику или его представителю.

Однако в условии задачи указано, что копия справки о проведенной проверке налогоплательщику не вручалась. Таким образом, сотрудниками налогового органа было допущено нарушение ч.15 ст. 89 НК РФ.

Данное положение ч.1 ст. 100 НК РФ также было нарушено сотрудниками налогового органа, т.к. акт был составлен лишь по истечении шести месяцев со дня составления справки.

Акт налоговой проверки подписывается лицами, проводившими соответствующую проверку, и лицом, в отношении которого проводилась эта проверка (его представителем). Акт налоговой проверки в течение пяти дней с даты этого акта должен быть вручен лицу, в отношении которого проводилась проверка, или его представителю под расписку или передан иным способом, свидетельствующим о дате его получения указанным лицом (его представителем).

Однако из условия задачи следует, что налогоплательщик с актом ознакомлен не был, что является нарушением ч.2, 5 ст. 100 НК РФ.

Лицо, в отношении которого проводилась налоговая проверка (его представитель), в случае несогласия с фактами, изложенными в акте налоговой проверки, а также с выводами и предложениями проверяющих в течение 15 дней со дня получения акта налоговой проверки вправе представить в соответствующий налоговый орган письменные возражения по указанному акту в целом или по его отдельным положениям. При этом налогоплательщик вправе приложить к письменным возражениям или в согласованный срок передать в налоговый орган документы (их заверенные копии), подтверждающие обоснованность своих возражений.

Однако в условии задачи указано, что налоговая инспекция обратилась в районный суд с исковым заявлением о взыскании с ООО "Сибиряк" налоговых санкций на следующий день после составления акта налоговой проверки, что повлекло нарушение прав налогоплательщика о возможности представить письменные возражения в досудебном порядке.

Следовательно, сотрудниками налогового органа допущены нарушения ч.6 ст. 100, ст. 101 НК РФ.

Таким образом, исходя из условий задачи, суд, рассмотрев материалы дела, должен в соответствии с ст. 148 АПК РФ принять решение об оставлении искового заявления без рассмотрения в связи с тем, что не соблюден претензионный или иной досудебный порядок урегулирования спора с ответчиком.

Задача №4

В ходе налоговой проверки ОАО "Вест" были обнаружены существенные нарушения налогового законодательства, в том числе в части удержания и перечисления в бюджет налога на доходы физических лиц, полученных по месту работы. Последнее выразилось в умышленном сокрытии предприятием части сумм, выплаченных работникам по срочным трудовым договорам, в результате чего образовалась недоимка в размере 200 000 рублей. По решению суда к ОАО "Вест" были применены налоговые санкции по части 1 ст. 122 НК РФ в виде штрафа в размере 40 000 рублей.

Правильно ли вынесено судебное решение?

Согласно положениям ст. 122 НК РФ неуплата или неполная уплата сумм налога (сбора) в результате занижения налоговой базы, иного неправильного исчисления налога (сбора) или других неправомерных действий (бездействия), влечет взыскание штрафа в размере 20 процентов от неуплаченной суммы налога (сбора).

Тогда как в условии задачи сказано, что в ходе проверки выявлены нарушения в части удержания и перечисления в бюджет налога, что руководствуется положениями ст. 123 НК РФ.

Следовательно, суду при вынесении решения по применению к ОАО "Вест" налоговых санкций в виде штрафа в размере 40 000 рублей необходимо руководствоваться нормами ч.1 ст. 123 Налогового кодекса РФ, так как нарушения были обнаружены в части удержания и перечисления в бюджет налога на доходы физических лиц. Согласно ч.1 ст. 123 НК РФ неправомерное неудержание и (или) неперечисление (неполное удержание и (или) перечисление) в установленный НК РФ срок сумм налога, подлежащего удержанию и перечислению налоговым агентом, влечет взыскание штрафа в размере штрафа 20 процентов от суммы, подлежащего перечислению (200 000:20% = 40 000 (руб.)).

Библиографический список

1.       "Бюджетный кодекс Российской Федерации" от 31.07.1998 №145-ФЗ (в ред. от 03.12.2011)//СПС Консультант Плюс

.        Налоговый кодекс Российской Федерации (часть первая) от 31.07.1998 №146-ФЗ (в ред. от 30.03.2012)//СПС Консультант Плюс

.        Закон РФ от 21.03.1991 №943-1 "О налоговых органах Российской Федерации" (в ред. от 21.11.2011)//СПС Консультант Плюс

.        Крохина, Ю.А. Финансовое право России. Учебник /Российская правовая академия Минюста РФ; МО РФ -М.: НОРМА, 2009.

.        Финансовое право. Учебник /А.Б. Быля, О.Н. Горбунова, Е.Ю. Грачева [и др.]; отв. ред. Е.Ю. Грачева, Г.П.Тольстопятенко. - Изд. 2-е, пререраб. и доп. - М. ТК Велби, Изд-во Проспект, 2010.

.        Финансовое право. Учебник /отв. ред. Н.И.Химичева. -Изд. 2-е, перераб. и доп. - М.: Юристъ, 2009.


Не нашли материал для своей работы?
Поможем написать уникальную работу
Без плагиата!
Без нейросетей!