Разработка генератора заданий по дисциплине 'Автоматизированные информационно-управляющие системы'

  • Вид работы:
    Дипломная (ВКР)
  • Предмет:
    Информационное обеспечение, программирование
  • Язык:
    Русский
    ,
    Формат файла:
    MS Word
    2,41 Мб
  • Опубликовано:
    2012-08-31
Вы можете узнать стоимость помощи в написании студенческой работы.
Помощь в написании работы, которую точно примут!

Разработка генератора заданий по дисциплине 'Автоматизированные информационно-управляющие системы'

Содержание

Введение

. Элементы учебного процесса и их роль в обучении

.1 Практические занятия по решению задач

.2 Программы-симуляторы и интерактивные модели

.3 Лабораторные работы

.4 Контрольные работы

.5 Тесты

.6 Экзамены, зачеты

Выводы

. Использование компьютера в образовании

.1 Концепция обучения с использованием компьютерных технологий

.2 Основные свойства компьютера

.3 Классификация электронных средств учебного назначения

.3.1 Принципы классификации электронных средств учебного назначения

.3.2 Подробная классификация учебных средств по функциональному признаку

.3.3 Программы поддержки текущей деятельности преподавателя

.3.4 Инструментальные системы

.3.5 Компьютерные учебные программы

.4 Требования, предъявляемые к обучающим системам

Выводы

. Тестирующие программы и генераторы заданий

.1 Тестирующие системы

.2 Прототипы тестирующих систем

.3 Существующие программы для создания тестов

.4 Модели и алгоритмы генерации вопросов и тестовых заданий

.4.1 Генерация задач

.4.2 Шаблоны задач

.5 Технология разработки генераторов

.6 Существующая технология создания компьютерных контрольных работ и экзаменов в ФДО ТУСУР

Выводы

. Постановка задачи

. Выбор и описание средств разработки

. Описание системы генерации заданий

.1 Use case diagram (диаграммы прецедентов)

.2 Функциональная модель системы

.3 Структура системы

.4 Основные алгоритмы системы

.5 Интерфейс пользователя

.6 Тестирование

. Технико-экономическое обоснование проекта

.1 Обоснование целесообразности разрабатываемой программы

.2 Планирование комплекса работ по разработке темы

.3 Расчет затрат на разработку проекта

.3.1 Общие положения

.3.2 Расчет сметы затрат

.4 Расчет эксплуатационных затрат

.5 Оценка эффективности работы

. Вопросы обеспечения безопасности жизнедеятельности

.1 Анализ опасных и вредных производственных факторов

.2 Требования и защитные мероприятия в области безопасности жизнедеятельности

.2.1 Электробезопасность

.2.2 Пожарная безопасность

.2.3 Ионизирующее излучение

.2.4 Шум и вибрация

.2.5 Освещенность

.3 Эргономические требования

.4 Общие требования безопасности

.4.1 Требования безопасности перед началом работы

.4.2 Требования безопасности во время работы

.4.3 Инструкция по оказанию первой помощи при поражении электрическим током

.4.4 Требования безопасности в аварийных ситуациях

.4.5 Требования безопасности по окончании работы

.5 Требования экологичности

Заключение

Список использованных источников

Приложение А

Приложение Б

Введение


Внедрение новых информационных технологий в образование привело к появлению новых образовательных технологий и форм обучения, базирующихся на электронных средствах обработки и передачи информации. Постоянное совершенствование компьютеров и компьютерных сетей существенно раздвигает границы их использования. Вместе с тем наблюдается тенденция усложнения программного обеспечения, вследствие переноса все большего числа человеческих функций на компьютеры [1].

Важнейшей составляющей в технологии обучения является организация контроля знаний студентов [2]. В конечном счете, от качества системы контроля знаний зависит качество выпускаемых специалистов. Все больше в образовательном процессе используется именно компьютерный контроль знаний. Компьютерный контроль осуществляется с помощью тестирующих программ. Тестирующая программа − программный продукт, предоставляющий следующие режимы работы: вывод на экран тестовых вопросов, ввод ответов на соответствующие вопросы, анализ ответов, формирование и вывод результатов анализа.

В современных образовательных технологиях особый упор делается на развитие компетентностей студента, которое наиболее успешно происходит в результате индивидуализации процесса обучения. А индивидуализация обучения возможна при увеличении объема самостоятельной работы студента, использовании группового проектного обучения, внедрения методов дистанционной формы обучения. Изменился подход к формулировке практических педагогических задач. Компетентностный подход выступает в качестве ведущего пути модернизации современного российского образования. На его основе формулируют четыре важнейших следствия о необходимости [3]:

- пересмотра возможностей каждого студента, развитие у студентов личностных качеств - умения ориентироваться в нестандартных ситуациях, ибо все они могут стать компетентными, сделав свой выбор в широчайшем спектре занятий;

переформулировки целей образования: на первый план выходит задача развития личности с помощью индивидуального подхода в обучении;

изменения методов обучения, которые должны содействовать выявлению и формированию компетентности студентов;

применения новых форм и процедур оценивания учащихся.

В этой связи огромное значение принимает процесс создания и выдачи индивидуальных заданий. Однако отсутствие технологий генерации заданий существенно тормозит развитие этого направления. Поскольку в сравнительно короткий период времени на фиксированный набор заданий формируется банк контрольных работ, отчетов и рефератов и т.д. Появились фирмы и сайты, которые аккумулируют подобного рода информацию и предоставляют соответствующие услуги. Мировой опыт и опыт Томского университета систем управления и радиоэлектроники (ТУСУР) свидетельствует об остроте этой проблемы. Одним из возможных решений является создание нового класса программ - генераторов тестовых заданий и вопросов. Генераторы, с одной стороны, решают проблемы защиты от несанкционированного доступа, т.к. не имеют заранее заготовленных ответов с другой стороны, практически каждый студент получает индивидуальное задание. Это решает проблему заранее заготовленных ответов студентами, потому что программа генерирует правильный ответ в процессе опроса. Отсюда вместо запоминания правильно ответа, необходимо знать алгоритм решения.

Актуальной становится разработка алгоритмов, которые генерируют многовариантные тестовые задания и вопросы. Например, в математической задаче можно менять различные входные параметры и тем самым получать множество однотипных задач. Результаты исследований в области разработки данных алгоритмов [4], показывают возможность использования таких алгоритмов. В тестовых заданиях возможно применение фасетных форм, которые в полном объеме могут быть использованы только в современных компьютерных технологиях обучения, где есть возможность автоматически менять содержание того или иного задания для каждого испытуемого. Фасетные задания не боятся рассекречивания после одного-двух тестирований, ибо для правильного ответа надо знать общие правила, а, следовательно, быть готовым ответить на любой вариант [5].

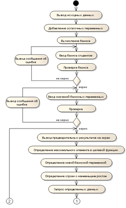
Дисциплина АИУС включает в себя контроль уровня понимания алгоритма решения студентами математических задач с использованием Симплекс-метода.

Данная работа посвящена изучению и систематизации знаний об основных составляющих учебного процесса, исследованию алгоритмов, генерирующих многовариантные тестовые задания и вопросы, а также созданию автоматизированной системы, которая позволит генерировать и проверять задания по дисциплине «АИУС», а также проводить контрольные работы и экзамен.

Актуальность исследования обусловлена:

- бурным развитием, которое переживает сфера электронного образования в настоящее время;

- необходимостью развития направления генерирования индивидуального задания;

- борьбой с так называемыми «банками работ»;

необходимостью постоянного улучшения образовательного процесса по каждой дисциплине.

 

1. Элементы учебного процесса и их роль в обучении


На протяжении всего процесса обучения обучаемый занимается различными видами учебной деятельности. Каждому виду учебной деятельности соответствует свой набор вспомогательных средств, направленных на облегчение процесса обучения. Так, например, если обучаемый занимается изучением теоретической части учебного курса, то ему необходимы лекции, компьютерные учебные пособия, справочники, компьютерные энциклопедии. А если обучаемый занимается изучением практической части курса, то ему необходимы тренажеры, лабораторные работы, практические занятия. При обучении по очной технологии набор средств для каждого вида деятельности более разнообразен по своему содержанию, но при обучении по дистанционной технологии этот набор будет более технологичным, в нем будет больше встроенных возможностей (интерактивные демонстрации, моделирование сложных физических процессов).

При обучении по дистанционной технологии качество усвоения материала не уступает тому, которое достигается при обучении по очной технологии. Это достигается за счет создания различных компьютерных учебных программ и использования телекоммуникаций в процессе обучения [6].

Учебный процесс включает в себя виды деятельности, направленные на овладение знаниями обучающимися, а также на контроль успеваемости и усваиваемости знаний и умений:

лекции;

видео лекции;

аудиолекции;

мультимедиа лекция;

компьютерные тренажеры;

примеры решения задач;

учебные пособия, учебно-методические пособия, руководства по организации самостоятельной работы;

компьютерные учебные пособия и обучающие программы;

практические занятия по решению задач;

семинарские занятия;

самостоятельная работа обучаемых;

программы-симуляторы и интерактивные модели;

практические занятия;

лабораторные работы;

контрольные работы;

тесты;

экзамены, зачеты.

Рассмотрим более подробно основные составляющие практического обучения и контроля успеваемости в процессе обучения.

 

.1 Практические занятия по решению задач


Практические занятия по решению задач - вид учебной деятельности, направленный на закрепление изученного ранее теоретического материала и получение практических навыков применения знаний на практике.

Практические занятия по решению задач проводятся преподавателем как с помощью традиционных (бумажных) задачников, так и с помощью электронного задачника или базы данных, в которых собраны типовые и уникальные задачи по всем основным темам учебного курса. При этом электронный задачник может одновременно выполнять функции тренажера, т.к. с его помощью можно сформировать навыки решения типовых задач, осознать связь между полученными теоретическими знаниями и конкретными проблемами, на решение которых они могут быть направлены.

Достоинством практических занятий по решению задач является возможность разбора не только типовых задач. Недостатком таких занятий является возможность их проведения только в очном режиме.

 

.2 Программы-симуляторы и интерактивные модели


Программы-симуляторы - вид учебной деятельности направленный на закрепление полученных ранее теоретических знаний. Они предназначены для проведения самостоятельной работы в условиях, максимально приближенных к реальным, выполнения итоговых контрольных заданий, для практического применения на своих рабочих местах.

При использовании симуляторов в очном процессе обучения имеется возможность быстрой корректировки допускаемых ошибок при непосредственном общении с преподавателем или инструктором. При обучении по дистанционной технологии в программы имитации уместно включать возможность быстрой подсказки, систему анализа и коррекции ошибок, допущенных во время работы с выходом на соответствующие пункты пройденного материала.

Интерактивные модели - вид учебной деятельности направленный на закрепление полученных ранее знаний путем моделирования различных процессов. Типичными представителями класса интерактивных моделей являются так называемые экспертные системы.

Экспертные системы - это компьютерные системы, содержащие знания экспертов и фундаментальные знания в той или иной предметной области, обладающие способностью к логическим выводам и выступающие в качестве электронных консультантов.

Достоинством программ-симуляторов и интерактивных моделей является возможность без каких-либо потерь закрепить практические навыки. Недостатком программ-симуляторов и интерактивных моделей является притупление у обучаемых профессиональных навыков.

 

1.3 Лабораторные работы


Лабораторные работы - вид учебной деятельности направленный на закрепление изученного ранее теоретического материала и получение навыков практической деятельности путем работы с материальными объектами или моделями предметной области курса. Лабораторные работы позволяют объединить теоретико-методологические знания и практические навыки учащихся в процессе научно-исследовательской деятельности.

В ходе лабораторных работ обучаемые выполняю различные эксперименты по доказательству изученных законов и др. Лабораторные работы могут выполняться, как на реальных экспериментальных установках, так и на компьютере, в виртуальных лабораториях.

Электронные лабораторные практикумы позволяют имитировать процессы, протекающие в изучаемых реальных объектах, или смоделировать эксперимент, не осуществимый в реальных условиях. При этом имитируется не только реальная установка, но и объекты исследования и условия проведения эксперимента. Виртуальные лаборатории позволяют подобрать оптимальные для проведения эксперимента параметры, приобрести первоначальный опыт и навыки на подготовительном этапе, облегчить и ускорить работу с реальными экспериментальными установками и объектами.

Достоинствами лабораторных работ являются возможность работы в команде, возможность на практике применить изученный ранее теоретический материал и более подробно изучить используемые в работе экспериментальные установки. Недостатком лабораторных работ является обязательная хорошая теоретическая подготовка обучаемого.

 

.4 Контрольные работы


Контрольные работы - вид деятельности направленный на контроль за знаниями и практическими навыками обучаемых.

В настоящий момент контрольные работы можно проводить как письменно, так и с использованием компьютера. В ходе контрольной работы обучаемому предлагается решить некоторое количество задач на заданную тему. После чего ему выставляется оценка в соответствии с его уровнем знаний.

Достоинством контрольной работы можно считать возможность проведения ее в любой момент времени в течении всего процесса обучения, это позволяет контролировать уровень знаний обучаемых на протяжении всего обучения. Недостатком контрольной работы считается отсутствие объективной оценки, это связано с возможностью списывания обучаемых друг у друга, субъективное отношение преподавателя к обучаемым.

 

.5 Тесты


Тесты - вид учебной деятельности направленный на контроль знаний обучаемого. Обучаемому предлагаются вопросы, на которые необходимо ответить.

В ходе решения ответ может вводится различными способами:

ввод ответа в виде строки символов;

ввод ответа в виде графика, рисунка;

ввод ответа через микрофон. Ответ, введенный через микрофон, преобразуется в строку символов;

ввод ответа, посредством выбора одного и предложенных вариантов.

Достоинством тестового контроля является объективная оценка, не зависящая от отношения преподавателя к обучаемым. Недостатками тестового контроля являются возможность угадывания обучаемым правильного ответа и некорректность формулирования некоторых вопросов.

1.6 Экзамены, зачеты


Экзамены, зачеты - вид учебной деятельности направленный на контроль знаний обучаемого. Этот вид контроля направлен на оценку итоговых знаний обучаемого по всему пройденному курсу.

Экзамены и зачеты могут проводится как в очном режиме, так и посредством компьютера. В случае проведения экзамена на компьютере обучаемому ставится более объективная оценка, так как на нее не влияет отношение преподавателя к обучаемому.

Достоинством итогового контроля знаний является универсальность оценки относительно других образовательных структур. Недостатками контроля знаний являются, в некоторых случаях, необъективность оценки и некорректность некоторых заданий.

 

Выводы

Подробно рассмотрены основные составляющие практического обучения и контроля успеваемости. Каждый из видов учебной деятельности, направленных на контроль знаний обучаемого, обладает как достоинствами, так и недостатками. Применение различных видов контроля в процессе обучения позволяет повысить качество обучения и улучшить объективность оценки знаний студентов. Главными видами контроля знаний все же остаются контрольные работы и экзамен.

Внедрение новых информационных технологий в образование позволяет повысить уровень контроля знаний в учебной деятельности. Постоянное совершенствование компьютеров и компьютерных сетей существенно раздвигает границы их использования. Необходимо подробно рассмотреть сферу применения компьютера в образование и методы применения компьютера для контроля знаний, в том числе при проведении контрольных работ и экзаменов. Именно их целесообразно применить при разработке представляемой системы.

2. Использование компьютера в образовании

В мире уже давно общепризнанна роль компьютерных технологий. На сегодняшний день компьютеры внедрены практически во все сферы человеческой деятельности. Образование - одна из сфер, где применение компьютерных технологий может дать значительный эффект. Полученный эффект будет не только экономическим (значительное снижение затрат на образование, так как нет необходимости печатать большие объемы учебной литературы), но и экологический (например, не надо вырубать деревья для производства бумаги) [7]. Социальный эффект проявляется в том, что через всемирную компьютерную сеть Интернет доступ к различным образовательным ресурсам и электронным библиотекам имеют не только учащиеся крупных городов, но и учащиеся небольших поселков и деревень. Однако сами по себе компьютеры ничего не дают, если в них нет соответствующих программ. Отсюда возникает важность разработки различного образовательного программного обеспечения (ПО). Такое ПО обеспечивает адаптацию процесса обучения к индивидуальным характеристикам обучаемых, разгружает преподавателей от ряда трудоемких и часто повторяющихся операций по представлению учебной информации и контроля знаний [8]. При проведении занятий в компьютерных классах возрастают активность обучаемых, самостоятельно прорабатывающих большой объем учебной информации, и возможности преподавателя по управлению учебной деятельностью группы обучаемых. Также, например, с помощью компьютерных технологий можно иллюстрировать динамические процессы, которые с помощью обычных учебных средств осваиваются достаточно тяжело. Уже сейчас создаются виртуальные кафедры и виртуальные институты, обучаться в которых могут люди со всего мира. Большие объем информации требует больше времени и усилий на контроль усваиваемости учебного материала. Уже созданы и только создаются обучающие системы по самым различным учебным курсам, причем не только по точным, но и по гуманитарным дисциплинам.

В качестве основных достоинств компьютерных учебных программ (КУП) можно выделить [9]:

) возможность почти полностью перевести курс обучения по какой-либо дисциплине на компьютер (лекции, практики, контроль знаний и умений);

) избавление обучаемых от поиска и приобретения книг;

) возрастание активности обучаемых, самостоятельно прорабатывающих большой объем учебной информации;

) разгрузка преподавателей от ряда трудоемких и часто повторяющихся операций по представлению учебной информации и контроля знаний;

) возможность оперативно изменять учебный материал;

) возможность изучения учебного материала и выполнения практических работ дома;

) сокращение времени выработки у обучаемых необходимых навыков;

) адаптация к темпу работы обучаемого, облегчение поиска необходимой информации;

) возможность моделировать на экране компьютера сложных процессов и явлений, создавать игровые познавательные ситуации;

10)     возможность расширить обычный учебник, используя аудио - и видеовставки;

11) руководство школы или ВУЗа имеет возможность быстро просматривать результаты контроля усвоения учебного материала по самым разным критериям (по группам, по специальностям, по отдельным обучаемым и т.д.).

Однако следует заметить, что компьютер в обучении не заменяет преподавателя, как об этом иногда говорится и что приводит к отрицательному отношению к процессу компьютеризации образования, а является его помощником. Аналогично - компьютерный учебник не заменяет обычный, традиционный учебник, а дополняет его.

 

.1 Концепция обучения с использованием компьютерных технологий


В настоящий момент времени в учебном процессе активно используются технические средства обучения (ТСО), но, несмотря на это, они по-прежнему остаются лишь вспомогательным дидактическим средством. В традиционном обучении главная роль принадлежит преподавателю - интерпретатору знаний [10]. Общение между преподавателем и обучаемым составляет основу передачи информации. Важной особенностью процесса передачи информации является наличие оперативной обратной связи. Под оперативностью, в данном случае, понимается неразделенное во времени взаимодействие между преподавателем и обучаемым. Однако с ранних этапов развития коммуникационных средств в межличностных используется опосредованное общение, с разделенной во времени обратной связью. Такое опосредованное общение является основой обучения на расстоянии. В данном случае, очевидно, что информационная насыщенность общения зависит от уровня и качества технических средств, используемых при этом. Но даже при самых совершенных средствах коммуникаций использование традиционных методов обучения, основанных на диалоге преподавателя и обучаемого, не будет давать эффекта непосредственного общения.

Иная ситуация возникает с использованием компьютера в учебном процессе. Главной особенностью компьютера, по сравнению с ТСО, является возможность организации человека с компьютером посредством интерактивных программ. При наличии канала связи компьютер может выступать в роли посредника между преподавателем и обучаемым, или брать на себя часть учебного процесса. Для этого компьютер обладает возможностью хранения и оперативной обработки информации, представленной в мультимедиа виде. Помимо этого есть возможность доступа к различным образовательным ресурсам (электронные библиотеки, официальные сайты программ-разработчиков образовательного ПО) посредством сети Интернет, возможность общения с другими людьми посредством чатов, электронных конференций, возможность передачи информации в любых объемах и на любые расстояния в короткие сроки. Возможность проведения контроля знаний без присутствия непосредственно преподавателя. Таким образом, компьютер можно использовать не только как дидактическое средство в традиционном процессе обучения. С его помощью можно реализовать обучение на расстоянии, по качеству не уступающее очному обучению.

Как известно содержание процесса обучения и его цели не зависят от формы обучения. Но при этом использование компьютерных средств требует иной формы представления учебного материала и организации познавательной деятельности обучаемых.

Прежде всего, это связано с появившейся возможностью оптимизации учебного процесса путем усиления роли самостоятельной работы обучаемых. Интерактивные обучающие программы помогают обучаемому изучать различные дисциплины. При отсутствии ограничений во времени и источниках получения информации в процессе самостоятельной работы обучаемый может находится в режиме постоянного просмотра различных источников информации. Помимо этого компьютер позволяет постоянно осуществлять различные формы самоконтроля, что повышает мотивацию познавательной деятельности и творческий характер обучения.

Еще одной важной особенностью применения компьютерных средств в процессе обучения является использование принципиально новых методов обучения, которые носят коллективный исследовательский характер. Эти методы принимают активную форму, направленную на поиск и принятие решений в результате самостоятельной творческой деятельности.

Обучение с применением компьютерных средств относится к классу интенсивных методов, однако использование гипертекстовых структур учебного материала позволяет создать открытую систему интенсивного обучения, когда обучаемому предоставляется возможность выбора подходящей ему программы и технологии обучения, т.е. система адаптируется под индивидуальные возможности обучаемого. Обучение становится гибким, не связанным жестким учебным планом и обязательными аудиторными мероприятиями.

Роль преподавателя по мере совершенствования технологий все более и более сводится к управлению учебным процессом, однако это не принижает его влияния в познавательной деятельности и не вытесняет его из учебного процесса.

Таким образом, форма обучения с применением компьютерных средств и технологий отличается от существующих как по организации учебного процесса, так и по методам обучения. В основе этой формы обучения лежит определенная концепция, основные положения которой можно сформулировать следующим образом:

1) процесс обучения строится в основном на самостоятельной познавательной деятельности обучаемого.

Этот принцип определяет отношение субъектов процесса обучения и роль преподавателя в учебном процессе. Несомненно, личностное общение преподавателя и обучаемого есть неоценимое качество очной формы обучения и его никогда не заменит общение обучаемого с любой, даже самой умной машиной.

Однако в такой ситуации определяющим является талант преподавателя, который в условиях массового обучения не имеет такого эффекта, как при индивидуализированном обучении.

Роль преподавателя в учебной среде, представляющей собой море информации, средств доступа к ней и обучающих программ, включает в себя несколько аспектов.

Первый - руководство учебным процессом, которое включает в себя консультирование обучаемых на всех этапах учебного процесса и контроль качества знаний обучаемых. При этом функция интерпретатора знаний, которая в традиционной дисциплинарной модели обучения принадлежит преподавателю, переходит в данной (информационной) модели к самому обучаемому.

Второй, и не менее важный - воспитательная функция преподавателя. Образование - сложный и многогранный процесс развития профессиональных и личностных качеств, а «живое» общение в процессе воспитания личности - основа существования человеческого общества.

2) Познавательная деятельность обучаемого должна носить активный характер.

Активный характер обучения, основанного на компьютерных технологиях, тесно связан с принципом самообразования. Самообразование невозможно без активного участия обучаемого в учебном процессе. Активное участие определяется, прежде всего, внутренней мотивацией, выраженной как желание учиться. В обучении необходима активная познавательная самостоятельная мыслительная деятельность. Поэтому, при обучении необходимо использовать такие методы и технологии, которые способствуют умению самостоятельно добывать нужную информацию, формулировать проблемы и способы их рационального решения, критически анализировать полученные знания и применять их на практике и для получения новых знаний.

Активные методы обучения по типу коммуникаций между преподавателем и обучаемым относятся к группе «многие многим» и подразделяется на: ролевые игры, дискуссионные группы, форум, проектные группы и т.п. В дистанционном обучении эти методы могут эффективно применяться даже в так называемых виртуальных классах, когда обучаемые разделены во времени и пространстве.

Основой реализации этих методов являются телекоммуникационные сети и информационные технологии сетевого обучения.

3) Обучение должно быть личностно-ориентированным.

Понятие «личностно-ориентированное обучение» предполагает дифференциацию и индивидуализацию обучения в зависимости от психолого-педагогических свойств обучаемого.

Повышение эффективности учебного процесса возможно только на основе индивидуализации учебно-познавательной деятельности. Такое персонифицированное обучение в условиях массового спроса возможно только на основе высоких технологий обучения, построенных на компьютерных средствах и технологиях.

Очевидно, что новая компьютерная форма обучения может применяться как в стенах вуза, так и за его пределами. Совершенно ясно, что обучение с применением компьютерных технологий приводит в конечном счете к изменению парадигмы образования, ядром которой является индивидуализированное обучение в распределенной образовательной и коммуникативной среде. И в этом отношении понятие расстояния и времени теряет первичный смысл: становится не важным, где находится источник информации - в соседней комнате или за океаном.

 

.2 Основные свойства компьютера


В своей работе [11] академик А.П. Ершов сформулировал следующие основные достоинства компьютера при применении его в процессе обучения:

компьютер является наиболее адекватным техническим средством обучения, поддерживающим деятельностный подход к учебному процессу во всех его звеньях;

компьютер может принимать роль активного партнера и тем самым стимулировать активность учащегося;

программируемость учебного процесса в сочетании с динамической адаптивностью содействует индивидуализации учебного процесса;

контролируемость учебного процесса в сочетании с гибкостью и разнообразием пользовательского интерфейса делает ЭВМ идеальным средством тренировок;

внутренняя формализуемость работы компьютера, строгость соблюдения «правил игры» способствует большей осознанности учебного процесса, повышает его интеллектуальный и логический уровень;

способность компьютера к построению визуальных и других сложных образов существенно повышает пропускную способность информационных каналов учебного процесса;

компьютер вносит в учебный процесс принципиально новые познавательные средства, в частности вычислительный эксперимент, решение задач с помощью экспертных систем, конструирование алгоритмов и пополнение баз знаний;

являясь ведущим и массовым инструментом НТР, компьютер самим фактом органичного включения ЭВМ в учебный процесс, сближает сферу обучения с реальным миром;

свойства универсальности и программируемости способствуют многоцелевому применению компьютера.

Как отмечал академик А.П. Ершов, компьютер представляет преподавателю больший резерв поддержки, делающий его отношения с обучаемым даже более человечными, чем ранее:

компьютер замыкает на себя большую часть контрольных функций и реакций на ошибки обучаемого. Преподаватель становится более свободен и позитивен в своем отношении к обучаемым;

компьютер, вступая с обучаемым в партнерские отношения, освобождает преподавателя от необходимости поддерживать темп и тонус деятельности обучаемого. Тем самым у преподавателя появляется больше возможностей видеть общую обстановку в аудитории.

 

2.3 Классификация электронных средств учебного назначения


Содержание всех учебных изданий в комплексе отражает необходимый и достаточный уровень знаний и навыков, которыми должен овладеть выпускник вуза, получивший высшее профессиональное образование по данному направлению или специальности.

Содержание электронных средств учебного назначения должно быть адекватно ГОСам ВПО и современным технологиям обучения, учитывать необходимость активного использования компьютерной техники в учебном процессе. Учебный материал должен быть структурирован в них таким образом, чтобы сформировать у обучаемого личный тезаурус научно-предметных знаний, развить навыки владения профессиональными приемами, методами и способами их применения.

 

.3.1 Принципы классификации электронных средств учебного назначения

Электронные средства учебного назначения имеют многослойный характер. С одной стороны, по выполняемым функциям, их можно отнести к учебным изданиям и соответственно, использовать принципы классификации, используемые для учебной книги. С другой стороны, они принадлежат к категории электронных изданий и к ним могут быть применены принципы классификации электронных изданий. С третьей стороны, по технологии создания, они являются программным продуктом и к ним может быть применен Общероссийский классификатор продукции ОК 005-93 [12].

В настоящее время утвердилась определенная типологическая модель системы учебных изданий для ВУЗов, которая включает четыре группы изданий, дифференцированных по функциональному признаку, определяющему их значение и место в учебном процессе:

программно-методические (учебные планы и учебные программы);

учебно-методические (методические указания, руководства, содержащие материалы по методике преподавания учебной дисциплины, изучения курса, выполнению курсовых и дипломных работ);

обучающие (учебники, учебные пособия, тексты лекций, конспекты лекций);

вспомогательные (практикумы, сборники задач и упражнений, хрестоматии, книги для чтения).

Информационные технологии позволяют выделить по этому критерию пятую группу:

контролирующие (тестирующие программы, базы данных).

В общероссийском классификаторе продукции ОК 005-93 имеется отдельный подкласс 50 7000 - Прикладные программные средства учебного назначения. Он включает в себя педагогические, обучающие, контролирующие, демонстрационные, досуговые, вспомогательные программные средства, а также программные средства для тренажеров, для моделирования, для управления учебным процессом, для создания программ учебного назначения, для профориентации и профотбора, для коррекционного обучения детей с нарушениями развития.

 

.3.2 Подробная классификация учебных средств по функциональному признаку

Для реализации новых информационных технологий в образовании необходима разработка автоматизированной обучающей системы (АОС). Под АОС понимается компьютерная сеть, состоящая из компьютеров разной мощности, видео- и аудио техники, различных сервисных средств, предназначенная для поддержки учебного процесса в интерактивном режиме работы всех его участников (обучаемых, преподавателей, методистов, экспертов-предметников, администраторов, разработчиков учебных и сервисных программ и др.). Для своего функционирования АОС требует разнообразного обеспечения: программного, технического, информационного, методического, лингвистического, экономического, административно-правового, кадрового [13, 14].

Программное обеспечение - это совокупность программ, обеспечивающих функционирование АОС. ПО можно разделить на системное и проблемное. К системному ПО относятся: операционные системы, трансляторы, загрузчики и пр. [15]. К проблемному ПО относятся программы, используемые в образовательной деятельности. Синонимом проблемного ПО можно считать термин «педагогические программные средства» (ППС), который можно определить так: ППС - это программы, предназначенные для автоматизации педагогической деятельности и реализующие некоторый этап или функцию в данной педагогической технологии. ППС могут не участвовать непосредственно в процессе обучения. Например, программы составления расписания занятий, некоторые инструментальные средства, средства информационной поддержки и т.д.

Педагогические программные средства можно разделить на следующие группы программ (рис. 2.1):

компьютерные учебные программы;

программы поддержки текущей деятельности преподавателя;

- инструментальные программы;

программы управления процессом обучения.

Рисунок 2.1 - Педагогические программные средства

2.3.3 Программы поддержки текущей деятельности преподавателя

Программы поддержки текущей деятельности преподавателя необходимы для автоматизации рутинной деятельности преподавателя. К ней относится ведение дневников и журналов, составление отчетов и расписаний и т.д.

Примером программы поддержки текущей деятельности преподавателя может служить программа, разработанная в институте программных средств обучения РАО (г. Новосибирск) и предназначенная для составления школьных расписаний [16]. Эта программа предназначена для планирования учебного процесса, представленного в виде таблицы расписания на одну неделю. Преподавателю необходимо выполнить следующие действия: ввести программы-планы по предметам для каждого класса с указанием тем уроков, сформировать список преподавателей, ввести список помещений школы, ввести список учебных предметов.

2.3.4 Инструментальные системы

В данном случае, под инструментальными системами понимаются педагогические программные средства, которые позволяют автоматизировать процесс разработки компьютерных учебных программ. В некоторых публикация используется термин «авторская система» [17]. В данном случае, под авторской системой понимается систему, предназначенную для разработки некоторых классов компьютерных учебных программ.

Инструментальные системы для разработки КУП можно разделить на следующие классы:

универсальные языки программирования;

языки систем искусственного интеллекта;

специальные системы для разработки определенного класса КУП;

языки для создания КУП;

языки имитационного моделирования;

гибридные системы.

Универсальные языки программирования, такие как Си++, Паскаль, Basic, Visual Basic, Java, довольно часто используются при создании ППС. Однако для создания качественного продукта они требуют значительных усилий квалифицированных программистов.

Для создания интеллектуальных КУП, основанных на идеях экспертных систем и разнообразных решателей, необходимо использовать соответствующий инструментарий. Это могут быть языки ИИ - Лисп, Пролог, гибридные экспертные системы и т.д. Кроме этого также можно воспользоваться универсальными языками программирования [18]. Однако использование этих средств также сопряжено с достаточно большими затратами материальных и трудовых ресурсов.

2.3.5 Компьютерные учебные программы

Компьютерные учебные программы (КУП) - это программы, предназначенные для непосредственного использования в учебном процессе. Отличительной особенностью КУП является взаимодействие с обучаемым. КУП можно разделить на:

обучающие программы;

тестирующие программы;

тренажерные программы;

моделирующие программы;

учебные игры;

прикладные программы учебного назначения;

интегрированные программы.

В группу обучающих программ входят:

автоматизированные учебные курсы (АУК);

компьютерные учебники;

программы искусственного интеллекта;

компьютерные справочники и энциклопедии.

АУК предназначены для представления, предъявления учебного материала и проверки его усвоения. Этот тип КУП может использоваться во всех предметных областях. Начинаются эти программы со вступительной части, знакомящей обучаемого с задачами и характером урока. Затем подается учебный материал, после которого следуют вопросы на понимание. Ответы обучаемого оцениваются, в соответствии с этой оценкой осуществляется обратная связь: обучаемому предлагаются либо дополнительные вопросы, либо помощь, либо правильный ответ, либо следующая порция учебного материала. АУК могут иметь предварительные тесты для определению уровня подготовки. Обучаемый может управлять процессом обучения на начальном этапе путем выбора заданий из предлагаемого меню. Представление учебного материала может производиться в текстовой и графической формах, в сопровождении мультипликации, с выводом аудио- и видеоинформации. Проверка усвоения учебного материала осуществляется в основном с помощью многовариантного выбора, требующих односложных ответов, заданий на выполнение несложных операций (переместить курсор, щелкнуть «мышкой» и т.д.), конструктивных вопросов (вставить слово или символ, закончить предложение, составить предложение из имеющихся элементов) и т.п. Ответы учащихся обычно вводятся с клавиатуры или указываются с помощью «мышки». После ввода ответа АУК оценивает ответ, может вывести реплику и по мере проведения обучения накапливает информацию о данном учащемся. АУК могут быть линейными и разветвленными. Линейные программы последовательно предъявляют учебный материал, вопросы по выбранной теме, и в конце занятия выставляется оценка. Обучение полностью производится под управление ЭВМ. В разветвленных программах управление может быть смешанным, после каждого вопроса производится его оценка, и в зависимости от ответа производится переход на ту или иную ветвь.

Компьютерный учебник предназначен для самостоятельного изучения теоретического материала курса и обычно построен на гипертекстовой основе, позволяющей работать по индивидуальной образовательной траектории.

Компьютерный учебник содержит тщательно структурированный учебный материал, предоставляемый обучаемому в виде последовательности интерактивных кадров, содержащих не только текст, но и мультимедийные приложения. Гипертекстовая структура позволяет обучающемуся определить не только оптимальную траекторию изучения материала, но и удобный темп работы и способ изложения материала, соответствующий психофизиологическим особенностям его восприятия. В электронном учебнике может быть предусмотрена возможность протоколирования действий обучаемого для их дальнейшего анализа преподавателем.

В настоящее время компьютерный учебник является наиболее содержательным и развитым средством обучения.

Компьютерные справочники и энциклопедии - класс КУП, предназначенный только для представления учебного материала. Обычно данный класс КУП характеризуется достаточно большим объемом учебной информации и богатым сервисом по поиску необходимых данных. В настоящее время для представления учебной информации в таких программах используются технологии мультимедиа и гипертекста.

В настоящее время наличие справочной системы является обязательным для любой КОП. При этом электронный справочник может быть представлен как самостоятельный элемент КОП или встроен в электронный учебник.

Программы искусственного интеллекта (ИИ) объединяют два основных типа: программы, моделирующие учащегося, и экспертные системы. Многие разработчики обучающих программ ИИ считают важным, чтобы программа могла строить модель обучаемого с учетом его способностей, оптимальных режимов усвоения и т.д. [19]. Путем сравнения полученных характеристик с образцовой моделью вырабатываются стратегии, методы и последовательность обучения. Экспертные системы обладают всей информацией по определенной теме, логическими связями и множеством правил по использованию этих знаний. Учебные программы ИИ можно разделить на следующие типы:

- эвристические программы;

реагирующая учебная среда;

программа-инструктор;

программа-помощник.

Эвристические программы используют эвристические методы обучения, дающие лишь общие направления решения задач. Программа задает вопрос обучаемому таким образом, чтобы он сам пришел к умозаключению или понял свои ошибки.

Реагирующая учебная среда основана на использовании тьюторских правил:

если обучаемый делает фактическую ошибку, программа-тьютор ее исправляет;

если обучаемый делает ошибку, не имеющую отношения к данной теме, тьютор не дает подробного исправления;

если обучаемый делает неправильные обобщения, тьютор дает контрпример;

если обучаемый старается сделать вывод слишком быстро, тьютор обучает его навыкам мышления.

Программа-инструктор является экспертом по оценке действий обучаемого, предполагает построение модели его умений и навыков.

Программа-помощник обеспечивает помощь в усвоении понятий путем отсылки обучаемого к экспертным знаниям. Задача таких систем - ознакомить обучаемого с характером принятых ими решений. Программа-помощник направляет процесс обучения, предлагая время от времени свои знания.

В группу тренажерных программ входят:

1) программы, предназначенные для практического закрепления учебного материала;

2)      программы, предназначенные для тренажа операторов в различных технических системах.

К тренажерам могут быть отнесены также и компьютерные задачники. Компьютерный задачник позволяет отработать приемы решения типовых задач, позволяющих наглядно связать теоретические знания с конкретными проблемами, на решение которых они могут быть направлены.

Компьютерное моделирование - метод изучения какого-либо явления или объекта реального мира путем его имитации. Задача моделирования для обучения состоит не только в достижении определенных результатов, сколько в процессе исследования. Имитируются, как правило, протяженные во времени или в пространстве, опасные или дорогостоящие процессы (ядерный реактор, превращение куколки в бабочку и т.д.). Почти всегда моделирование упрощает реальность. В этой упрощенной среде обучаемый решает задачи, наблюдает и вмешивается в процесс моделирования, приходит к пониманию особенностей изучаемого явления или объекта, учится управлять им и т.д.

Но компьютерные модели, как правило, не являются универсальными. Каждая из них рассчитана на моделирование достаточно узкого круга явлений. Основанные на математических моделях (которые содержат в себе управляющие параметры), компьютерные модели могут быть использованы не только для демонстрации трудно воспроизводимых в учебной обстановке явлений, но и для выяснения (в диалоговом режиме) влияния тех или иных параметров на изучаемые процессы и явления. Это позволяет использовать их в качестве имитаторов лабораторных установок, а также для отработки навыков управления моделируемыми процессами.

Компьютерные технологии позволяют не только работать с готовыми моделями объектов, но и производить их конструирование из отдельных элементов.

Учебные игры очень близки к имитационным программам (наличие среды участников и правил определения результатов). Задача учебных игр - создание среды, облегчающей усвоение обучаемым знаний и приобретение им умений и навыков. Игры не обязательно имитируют реальную жизнь, но они обязательно должны быть занимательными. Основное отличие игр от программ моделирования - состязательность, наличие противника (человека или программы). Задача учебной игры - привить навык, задача участника - выиграть. Игры приобретают все большую популярность благодаря тому, что в занимательной форме они помогают учащимся усваивать самую разнообразную информацию (факты и основополагающие принципы, суть процессов, структуру и динамику систем), развивая логику и интуицию, приобретать навыки решения задач, принятия решений определения стратегий, общения, соревнования, кооперации и др. Игры можно разделить на типы:

приключенческие игры;

настольные игры;

«азартные» игры;

«боевые» игры;

психомоторные игры.

По мере расширения сферы использования ЭВМ в обучении учебные заведения начали применять прикладные программы общего назначения, названные инструментальными средствами учащихся. Компьютер можно использовать как счетно-решающее устройство для проведения расчетов, приводить в систему данные, полученные в результате лабораторных работ. Обучаемые могут учиться основам управления роботами и аппаратами, составляя соответствующие программы. Компьютеры могут использоваться для хранения и поиска информации, необходимой им в процессе обучения. К прикладным программам, используемым обучаемыми, относятся редакторы, базы данных и файловые системы, электронные динамические системы. Программы редактирования используются в учебных заведениях следующим образом: управление курсором на ранних стадиях обучения; редактирование документов по образцу; использование редактора как системы хранения данных (обучаемые вводят свои списки слов, правописание которых вызывают у них затруднения); обучение последовательному изложению мыслей; составление докладов, писем, сообщений, поздравлений, благодарностей, жалоб и т.д. Базы данных и файловые системы в учебном процессе используются следующим образом:

1) обучаемые учатся пользоваться готовыми файловыми системами;

2)      создают свои собственные файлы по имеющимся разработкам;

)        сами разрабатывают, создают и используют файлы данных.

Интегрированные системы представляют собой программные комплексы, состоящие из нескольких типов компьютерных учебных программ. Например, в рамках некоторого учебного курса может быть разработано целое семейство компьютерных учебных программ. Например, такой комплекс может содержать: компьютерный учебник, некоторый экзаменатор, несколько тренажеров для тем, требующих особого внимания, программы моделирования для проведения компьютерных лабораторных работ, компьютерные справочники по теме и т.д.

Синонимом термину «интегрированные системы» может служить термин «программно-методический комплекс» (ПМК). Однако для ПМК характерно кроме программного обеспечения наличие обычной методической литературы. Это учебники и учебные пособия, описания лабораторных работ и практикумы и т.д.

Тестирующие программы - это программы, на основе задания некоторой последовательности вопросов определяют параметры или характеристики обучаемого.

Компьютерная тестирующая система может использоваться и в качестве тренажера. С одной стороны она дает возможность самоконтроля для обучаемого, а с другой - принимает на себя рутинную часть текущего или итогового контроля.

2.4 Требования, предъявляемые к обучающим системам


Современный процесс обучение не представляется возможным без использования компьютера. Это связано с бурным развитием компьютерных технологий и большими объемами самостоятельной работы обучаемых.

Проанализировав современные электронные средства обучения можно выделить несколько основных требований предъявляемых к обучающим системам в целом:

1) наличие большого количества вариантов заданий для выработки практических навыков. Этого можно добиться путем встраивания генераторов в программы-тренажеры;

2) обязательное наличие интеллектуальной системы помощи по всей обучающей системе. Она необходима при обучении по дистанционной технологии, когда обучаемый и преподаватель равноудалены друг от друга. Работа такой системы помощи основана на взаимодействии с базой знаний по определенному предмету, которая изначально составляется преподавателем, а потом дополняется программой;

3) обязательное наличие глоссария. Также должна быть возможность посмотреть значение слова, не заходя в глоссарий (всплывающие окна). Таким образом, упрощается процесс изучения нового теоретического материала;

4) наличие средств контроля знаний и умений.

 

Выводы

Компьютерные учебные программы являются помощником преподавателя в учебном процессе, а также являются прекрасным дополнением к основным традиционным учебникам. Компьютерные технологии являются интенсивным методом обучения, концепция их применения подразумевает акцентирование на активную самостоятельную познавательную деятельность обучаемого.

В виду многослойности характера электронных средств учебного назначения изучены принципы их классификации, проведен анализ программ поддержки текущей деятельности преподавателя и требований, предъявляемых к обучающим системам. Эти требования приводят к необходимости объединения в систему нескольких различных типов программ, таких как тренажер, интеллектуальная система помощи и средства контроля знания. В результате исследования актуальными является создание интегрированной системы.

 

3. Тестирующие программы и генераторы заданий


Контроль знаний и умений учащихся является важным звеном учебного процесса, от правильной постановки которого во многом зависит успех обучения. В методической литературе принято считать, что контроль является так называемой "обратной связью" между учителем и учеником, тем этапом учебного процесса, когда учитель получает информацию об эффективности обучения предмету. Систему контроля образуют экзамены и зачеты, устный опрос, контрольные работы, коллоквиумы, рефераты, семинары, лабораторные работы, отчеты по производственной практике. Такие методы контролирования успеваемости студентов и учеников в настоящее время используют большинство учебных заведений. Выбор форм контроля зависит от цели, содержания, методов, времени и места [20].

 

.1 Тестирующие системы


В литературе встречается следующее определение тестов:

Тесты [англ. test испытание, исследование] - это достаточно краткие, стандартизированные или не стандартизированные пробы, испытания, позволяющие за сравнительно короткие промежутки времени оценить преподавателями и студентами результативность познавательной деятельности студентов, т.е. оценить степень и качество достижения каждым студентом целей обучения (целей изучения).

Тесты предназначены для того, чтобы оценить успешность овладения конкретными знаниями и даже отдельными разделами учебных дисциплин, и являются более объективным показателем обученности, чем оценка.

Одним из недостатков тестового метода контроля знаний студентов является то, что создание тестов, их унификация и анализ - это большая кропотливая работа.

Чтобы довести тест до полной готовности к применению необходимо несколько лет собирать статистические данные. Возможно возникновение и других трудностей. Довольно часто встречается значительный субъективизм в формировании содержания самих тестов, в отборе и формулировке тестовых вопросов, многое также зависит от конкретной тестовой системы, от того, сколько времени отводится на контроль знаний, от структуры включенных в тестовое задание вопросов и т.д.

Но, несмотря на указанные недостатки тестирования, как метода педагогического контроля, его положительные качества во многом говорят о целесообразности использования такой технологии в учебных заведениях.

К достоинствам следует отнести:

как было сказано, большая объективность и, как следствие, большее позитивное стимулирующее воздействие на познавательную деятельность студента, учащегося;

исключается воздействие негативного влияния на результаты тестирования таких факторов как настроение, уровень квалификации и др. характеристики конкретного преподавателя;

ориентированность на современные технические средства на использование в среде компьютерных (автоматизированных) обучающих систем;

универсальность, охват всех стадий процесса обучения.

Хочу отметить и другие достоинства. Тестированный опрос многофункционален. Он позволяет быстрее понять, как дальше работать с данным студентом, а также помогает лектору скорректировать курс.

Тестирующие программы можно разделить на:

программы, предназначенные для определения уровня знаний;

программы определения состояния обучаемого;

программы определения способностей обучаемого.

Тесты для определения уровня знаний могут быть диагностические или оценивающие успеваемость. Диагностические тесты проводятся как в начале, так и в конце обучения и предназначены для определения того, какими понятиями, навыками и знаниями владеет учащийся, с тем, чтобы исключить их из учебного задания. Тесты на оценку успеваемости (экзаменаторы) проводятся в конце обучения и регистрируют успехи учащегося.

Тесты определения состояния обучаемого необходимы для определения параметров здоровья обучаемого в данный момент времени. Например, с помощью теста определяют характеристики зрения обучаемого или утомляемости и т.д.

Тесты способностей предназначены для определения индивидуальных особенностей обучаемого (навыки, познавательные способности, особенности восприятия).

Компьютерная тестирующая система может использоваться и в качестве тренажера. С одной стороны она дает возможность самоконтроля для обучаемого, а с другой - принимает на себя рутинную часть текущего или итогового контроля.

Компьютерная тестирующая система может представлять собой как отдельную программу, не допускающую модификации, так и универсальную программную оболочку, наполнение которой возлагается на преподавателя. В последнем случае в нее включается система подготовки тестов, облегчающая процесс их создания и модификацию (в простейшем случае это может быть текстовый редактор). Эффективность использования тестирующей системы существенно выше, если она позволяет накапливать и анализировать результаты тестирования. Тестирующая система может быть встроена в оболочку электронного учебника, но может существовать и как самостоятельный элемент КОП. В этом случае тестирующие программы по различным дисциплинам целесообразно объединять в единой базе данных.

Оценка знаний - систематический процесс, который состоит в определении степени соответствия имеющихся знаний, умений, навыков, предварительно планируемым. Первое необходимое условие оценки - планирование образовательных целей. Другое условие - установление фактического уровня знаний и сопоставление его с предполагаемым. Процесс оценки знаний включает в себя следующие компоненты:

определение целей обучения;

выбор контрольных заданий, проверяющих достижение этих целей;

отметку или иной способ выражения результатов проверки.

Задания по выполнению деятельности определенного уровня принято называть тестами.

Тест - инструмент, состоящий из системы тестовых заданий с описанными системами обработки и оценки результата, стандартной процедуры проведения и процедуры для измерения качеств и свойств личности, изменение которых возможно в процессе систематического обучения.

Целесообразно использовать семь основных типов тестовых заданий.

Задание с выбором единственного правильного ответа. Преподавателем вводятся несколько вариантов ответа на вопрос, и выбирается правильный вариант ответа. При тестировании тестируемый также должен выбрать один вариант ответа. Если выбранный вариант - правильный, то за данное задание тестируемый получает 100 баллов, иначе - 0 баллов.

Задание выбором наиболее правильного ответа. Преподавателем вводятся несколько вариантов ответа на вопрос, каждый вариант оценивается по 5-бальной шкале. Далее оценки преподавателя нормализуются и приводятся к 100-бальной шкале (система не показывает нормализованных оценок). Тестируемый должен выбрать один из вариантов ответа, и получит за него соответствующее (полученное в результате нормализации) количество баллов. Например, если вариант A оценен преподавателем в 1 балл, B в 2 балла, С в 3 балла и других вариантов нет, то за ответ A тестируемый получит 0 баллов, за ответ B - 50 баллов, за ответ C - 100 баллов.

Задание с выбором нескольких правильных ответов. Преподавателем вводятся несколько вариантов ответа на вопрос, каждый вариант помечается как правильный либо неправильный (должен быть как минимум один правильный и как минимум один неправильный вариант). Тестируемый тоже помечает варианты ответа как правильные либо неправильные. Оценка будет зависеть от количества вариантов ответа тестируемого, которые совпали с ответами преподавателя. Например, если варианты ответа A, B и C - правильные, а D и E - нет, то за ответ "A, B, D - правильные" тестируемый получит 60 баллов, так как он правильно оценил 3 варианта ответа (A, B, E) из 5.

Задание с оценкой ответов. Преподавателем вводятся несколько вариантов ответа на вопрос, каждый вариант оценивается по 5-бальной шкале. Тестируемый также должен оценить варианты ответа по 5-бальной шкале. Количество баллов, которое получит тестируемый за данное задание, зависит от степени схожести оценок преподавателя и тестируемого. Реализована только дискретная оценка.

Задание на установление правильного порядка ответов. Преподавателем вводятся несколько вариантов ответа на вопрос, и указывается их правильный порядок. Тестируемый также располагает варианты ответа в каком-либо порядке. Оценка задания зависит от того, насколько правильно тестируемый расположит варианты ответа. Реализована только дискретная оценка.

Задание открытого типа. Тестируемый должен ввести ответ с клавиатуры в виде строки. Данное задание не оценивается автоматически.

Задание на установление соответствия. Преподаватель определяет несколько категорий (например: "буква", "цифра", "знак препинания") и в каждую категорию добавляет несколько вариантов ответа (например, в категорию "буква" может быть добавлено "a", "П", "л" и так далее). Тестируемый должен будет распределить перемешанные варианты ответа по категориям. Оценка задания будет зависеть от того, сколько вариантов были распределены в правильные категории.

При этом следует избегать заданий в форме вопроса, так как при этом теряются семантическое, технологическое и логическое свойства.

При использовании систем контроля знаний в дистанционном образовании возможно создание на основе результатов опроса индивидуальных учебных пособий на базе гипертекстовых материалов по курсу.

 

.2 Прототипы тестирующих систем


Имеются различные прототипы системы электронного контроля знаний с использованием технологий, применяемых в глобальной компьютерной сети Internet.

Системы, как правило, обладают следующими характеристиками:

предъявление вопросов типа "выбор одного ответа из многих";

адаптивный выбор следующего вопроса в зависимости от правильности предыдущих ответов обучаемого;

возможность создания различных заданий из одного набора вопросов;

возможность включения в вопрос графических изображений и гипертекстовых ссылок;

ведение журнала прохождения опроса.

Тестовый контроль отличается от других методов контроля (устные и письменные экзамены, зачеты, контрольные работы и т.п.) тем, что он представляет собой специально подготовленный контрольный набор заданий, позволяющий надежно и адекватно количественно оценить знания обучаемых посредством статистических методов.

Все вышеуказанные преимущества тестового контроля могут быть достигнуты лишь при использовании теории педагогических тестов, которая сложилась на стыке педагогики, психологии и математической статистики. Основными достоинствами применения тестового контроля являются:

объективность результатов проверки, так как наличие заранее определенного эталона ответа (ответов) каждый раз приводит к одному и тому же результату;

повышение эффективности контролирующей деятельности со стороны преподавателя за счет увеличения её частоты и регулярности;

возможность автоматизации проверки знаний учащихся, в том числе с использованием компьютеров;

возможность использования в системах дистанционного образования.

 

.3 Существующие программы для создания тестов


В настоящее время распространяется множество программных продуктов для проведения тестирования. Ниже будут приведены только некоторые из них.

Программа для создания тестов Adit Testdesk.

Интерфейс этой программы для тестирования выполнен в том же стиле, что и Microsoft Office 2007, вместе с характерными для него большими и легко доступными иконками для основных функций, к которым обращаются наиболее часто. Остальные функции находятся в соответствующих меню, и с первого взгляда на программу понятно, как найти нужный вам раздел [21].

Программа для создания тестов Adit Testdesk может создавать автономные исполняемые файлы, которые можно запускать на других компьютерах, не инсталлируя программу. Это может быть полезным для прохождения тренировочных тестов во время подготовки к экзамену.

При создании тестов возможно разделять права и уровни доступа для разных пользователей. Кроме того, в Adit Testdesk реализована возможность шифрования тестов и результатов.

Если используется локальную сеть из нескольких компьютеров для проведения тестов или проводите тестирование через Интернет, вся информация о результатах экзаменов хранится на сервере. Участники теста только отвечают на вопросы, но не получают совершенно никакой информации относительно того, как будут оценены их ответы.

Если нужно составить определенное количество тестов соответственно числу студентов, в программе тестирования Adit Testdesk это реализовывается полностью автоматически.

AVELife TestGold Studio

AVELife TestGold Studio - это cовременный, надежный, легкий в освоении и удобный в использовании инструмент для принятия решений, связанных с оценкой уровня знаний, умений, навыков и психологических характеристик сотрудников или обучаемых, - от разработки тестов до проведения тестирования и анализа его результатов. Программа позволит контролировать результат обучения, периодически получать информацию по квалификации всех сотрудников и т.п [22].

Комплексный формат теста (12 типов вопросов, вес, подсказки, обратная связь, учет пола и возраста, деление на секции), мощный встроенный текстовый редактор, расширенная поддержка мультимедиа (64 формата данных) позволяют разрабатывать тесты любой сложности и направленности в удобной многооконной среде, а гибко настраиваемая схема начисления промежуточного оценочного балла и различные типы конечных оценок обеспечивают возможность получения более точного результата тестирования. Кроме того, TestGold отличает удобный интерфейс, многоуровневая система обеспечения безопасности данных, гибкий механизм формирования отчетов.

Наличие более 300 готовых тестов (маркетинг, интеллект, психологические методики и др.) позволит сразу приступить к применению программы. Утилита имеет подробную и хорошо структурированную документацию, освещающую все аспекты использования программы. Для проведения тестирования предусмотрена специальная бесплатная программа AVELife TestGold Agent, способная достаточно быстро работать даже на маломощных компьютерах.

УСАТИК

УСАТИК - это аббревиатура, расшифровывающаяся как универсальная система автоматизированного тестирования и контроля.

В состав УСАТИК входят четыре программы:

«Место разработчика» - программа предназначена для создания новых тестов и редактирования старых и реализована с применением подхода WYSIWYG (что ты видишь, то ты и получаешь), поэтому обладает простым и эффективным механизмом для разработки новых тестов;

«Место пользователя» - программа служит для проведения тестирований;

«Место преподавателя» - программа используется для выставления оценок за тестирование для составления отчетов по результатам тестирований, для настройки «Места пользователя» с целью проведения следующего тестирования, для оценки качества тестов;

«Сервер УСАТИК» - занимается обслуживанием тестируемых и преподавателей по сетевому протоколу TCP/IP при функционировании пакета в клиент-серверном режиме.

Программы «Место пользователя» и «Место преподавателя» разработаны таким образом, что могут работать как с локальными данными и пользователями (персональное тестирование), так и с удаленными данными и пользователями (тестирование через Интернет).

Необходимо отметить, что клиент-серверный режим (Интернет-телетестинг) оптимизирован для работы на российских низкоскоростных и некачественных телефонных линиях связи. При работе в данном режиме совершенно необязательно иметь постоянное подключение к Интернету. Достаточно лишь подключиться к Интернету на время получения теста (около 2 мин), а затем, после прохождения тестирования (уже без подключения к Интернету), подключиться к нему снова для передачи результатов в центральную базу данных.

 

3.4 Модели и алгоритмы генерации вопросов и тестовых заданий

 

.4.1 Генерация задач

Обучение решению задач является составной частью обучения практически для любой предметной области. В математике и физике − это обучение решению математических и физических задач. В медицине это может быть обучение постановке диагноза. В радиотехнике − обучение поиску неисправностей в радиоэлектронной схеме и т.д. Обычно формулировка задачи состоит из двух частей: условие задачи и некоторое требование или вопрос. Условие задачи (или исходные данные) содержит описание некоторой начальной ситуации и может быть озаглавлено словами: дано, имеется. Требование может быть озаглавлено словами: найти, определить, чему равняется. Вместо требования может стоять некоторый вопрос. Такие вопросы начинаются словами: почему, сколько, какое и т.д.

Для ответа на вопрос или выполнения требования необходимо, как правило, найти некоторую последовательность действий, основываясь на условии задачи и знании приемов, правил и законов данной предметной области. Выполняя эту последовательность действий, в итоге находим решение задачи (выполнение требования найти или ответ на вопрос). Последовательность действий, приводящая к решению, называется ходом решения задачи или, более точно, алгоритмом решения задачи.

Рассмотрим некоторые общие свойства задач. Прежде всего, это касается необходимых и достаточных условий решения задачи. Необходимыми условиями считаются условия, невыполнение которых приводит к невозможности решения задачи. Достаточными условиями считаются условия, выполнение которых заведомо приводит к решению поставленной задачи. С методической точки зрения, обучаемому могут быть предъявлены следующие варианты условий:

) условие задачи не является необходимым;

) условие задачи и необходимое, и достаточное.

В первом случае, как правило, не хватает некоторых исходных данных, и обучаемый должен определить: во-первых, что задача не может быть решена и, во-вторых, каких исходных данных не хватает. Во втором случае в исходных данных имеется все для решения задачи, а также некоторые другие «мешающие» данные. Здесь обучаемый должен решить задачу и указать на «лишние» данные. В третьем варианте в исходных данных содержатся только те данные, которые необходимы для решения задачи. Почти все учебные задачи имеют необходимые и достаточные условия задачи.

Рассмотрим свойства решения. Возможны следующие варианты:

единственное решение;

решений несколько;

решений бесконечно много;

решения нет.

Для алгоритма решения задачи также может быть несколько вариантов:

алгоритм решения единствен;

имеется некоторое конечное множество алгоритмов;

имеется бесконечное множество алгоритмов;

алгоритма решения нет.

Необходимо еще раз уточнить: решение − это конечный результат, а алгоритм − некоторая последовательность действий, приводящих к результату. Очевидно, что если нет алгоритма, то и нет самого решения. При одном и том же алгоритме можно получить бесконечное множество решений. А одно и то же решение может быть получено бесконечно большим числом алгоритмов. Этот вопрос разработан в теории алгоритмов [23].

3.4.2 Шаблоны задач

Шаблон − это эффективный инструмент символьных преобразований текста. Под шаблоном обычно понимают заготовку текста, в котором некоторые элементы можно изменять в соответствии с заданным алгоритмом. Шаблоны широко используются в программировании, например, шаблоны в C++, мощный и развитый механизм, на основе которого была развита и реализована идея генерирующего программирования [24].

Под шаблоном задачи будем понимать описание задачи, в котором исходные данные и/или часть задачи могут меняться. Рассмотрим эту идею на конкретном примере. Пусть имеется задача: Петя за семестр заработал 63 балла по дисциплине АИУС, а на экзамене набрал 25 баллов. Сколько всего баллов заработал Петя?

Для того чтобы сделать из этой задачи шаблон, необходимо вместо конкретных чисел поставить параметры и алгоритмы, генерирующие значения этих параметров. Тогда эта задача может быть записана как: Петя заработал за семестр gen(x) баллов, а за экзамен получил gen(y). Сколько всего баллов заработал Петя?

Здесь:

gen(x) − программа, генерирующая значения для переменной x;

gen(y) − программа, генерирующая значения для переменной y.

В тестовых системах наряду с формулировкой конкретной задачи необходимо иметь правильное решение задачи или правильный ответ. Поэтому к шаблону нужно приложить программу решения задачи по сгенерированным параметрам. Тогда шаблон задачи будет выглядеть следующим образом:

Правильный ответ (rez=solv(x,y)),

где solv(x,y) − программа вычисления правильного ответа.

При формулировке конкретного вопроса студенту программа случайно выбирает число для х, далее случайно выбирает число переменной y, вычисляет правильный ответ и далее подставляет полученные числа x и y в задачу и выводит эту конкретную задачу студенту.

Если параметр x может принять 20 различных значений, а параметр y − 30, то общее число вариантов задач такого класса будет 600. Это уже достаточно большая выборка.

Для шаблона задачи необходимо (рис. 3.1):

) выбрать некоторую задачу и выделить множество параметров, которое будет генерироваться;

) записать алгоритм решения;

) для каждого параметра записать множество изменения, это может быть список значений, интервалы или список интервалов;

) для каждого параметра записать алгоритм генерации значения;

) записать варианты формулировок задач. В некоторых случаях формулировка задачи может измениться в зависимости от значений параметров;

) записать алгоритм формулировки задачи.

Тогда можно записать обобщенный алгоритм генерации задачи (рис. 3.2). Циклический характер алгоритма заключается в том, что при случайной генерации значений параметров задачи может быть ситуация, когда задача не имеет решения. Тогда процесс поиска значений параметров необходимо возобновить.

Например, если в решении задачи встречается выражение , то необходимо, чтобы для параметров а и b не выполнялось условие a= - b.

Рассмотрим для примера шаблон задачи - решение квадратного уравнения.

) Формулировка задачи: дано квадратное уравнение . Найти корни и в ответ ввести найденные значения.

2) Параметры - a, b, c.

3) Условия решения , a не равно нулю.

) Значения параметров лежат в пределах a=[a1,a2], b=[b1,b2], c=[c1,c2].

) Алгоритм решения:


Рисунок 3.1 - Структура шаблона задачи

Рисунок 3.2 - Обобщенный алгоритм работы генератора задачи на основе шаблона

 

.5 Технология разработки генераторов


Этапы создания генераторов те же самые, что в технологии создания компьютерных контрольных работ и экзаменов. Однако содержание некоторых этапов существенно отличается. Перечислим следующие отличия:

) принимается для реализации не банк вопросов, а банк шаблонов (заготовок). Каждый шаблон содержит описание генерируемого вопроса в соответствии с выбранной моделью;

) на этапе анализа оцениваются возможности каждого шаблона по генерации вопросов, отсеиваются те, которые генерируют небольшое число вариантов или довольно трудоемки для программной реализации;

) выбирается система программирования. Это может быть СBuilder, Delphi, VisualC и другие, которые создают DLL библиотеки;

) создается программный образ генератора и производится тестирование и отладка генератора. Важным элементом отладки генератора является планирование тестирования, поскольку он может генерировать огромное число вопросов. Здесь предлагается поступить следующим образом: в тех случаях, когда общее число вопросов менее 100000, можно перечислить все вопросы, используя алгоритмы генерации по номеру; если общее число вопросов очень велико (общее число вопросов 5*107), то можно использовать случайную выборку в разумных пределах.

Опыт создания генераторов показал, что наиболее важной проблемой является проблема зацикливания, поскольку при создании генератора часто программируется случайная выборка параметров в цикле. Например:

генерировать(a);

цикл;

генерировать(b);

пока(a>b).

Если границы изменения параметров a и b одинаковы, то при принятии a максимального значения цикл будет бесконечным. Данный пример очевиден, однако в реальной практике встречаются более сложные случаи. Выходом из данного положения являются:

ограничение числа итераций в цикле по счетчику или по времени и в случае зацикливания отказ от использования данного шаблона в данном процессе генерации;

использовать алгоритмы генерации по номеру вопроса и те номера, которые некорректны, записывать в список исключений.

) Проверка готового генератора преподавателем также носит итерационный характер. Причем необходимо многократно запускать генератор и проверять сгенерированные вопросы.

В целом следует отметить, что создание генератора вопросов намного сложнее процесса создания теста из готового банка вопросов.

Процесс создания компьютерных контрольных работ и экзаменов можно разбить на следующие этапы:

) прием задания;

) анализ множества вопросов на предмет реализации с помощью инструментальной системы проектирования КУП;

) доработка инструментальной системы;

) планирование работ;

) реализация на языке инструментальной системы;

) отладка КУП средствами инструментальной системы;

) внутреннее тестирование;

) внешнее тестирование;

) формирование программы проведения контрольной работы или экзамена на основе итоговой программы проверки;

) рецензирование;

) передача готовой программы в эксплуатацию.

 

.6 Существующая технология создания компьютерных контрольных работ и экзаменов в ФДО ТУСУР


Технология создания компьютерных контрольных работ и экзаменов является важным элементом учебно-методической работы системы дистанционного образования. Необходимо отметить, что такие работы могут вестись децентрализовано, когда каждый методист создает сам компьютерный экзамен, используя инструментальную систему. В ФДО ТУСУР пошли по другому пути, все работы по созданию компьютерных экзаменов были переданы в лабораторию инструментальных систем моделирования и обучения (ЛИСМО). Эта централизация позволила создать группу квалифицированных специалистов: программистов, дизайнеров и методистов, которые, используя оригинальную технологию, поставили на поток разработку компьютерных контрольных работ и экзаменов. В настоящее время в базе содержится свыше 350 компьютерных контрольных работ и экзаменов. В настоящее время наметился переход к созданию генераторов компьютерных экзаменов.

Внедрение генераторов в реальные системы контроля знаний требует учитывать особенности реализации таких систем. В Томском межвузовском центре дистанционного образования разработаны и эксплуатируются: система проведения контрольных работ и система проведения компьютерных экзаменов. В основе этих систем лежит язык описания тестов, который позволяет для формулировки вопросов использовать текст, рисунки, формулы и таблицы. Отличительной особенностью данного языка от других подобных является возможность описывать формулы, используя язык представления формул, разработанный в лаборатории инструментальных систем моделирования и обучения ТУСУРа.

 

Выводы

Основной акцент при изучении электронных средств учебного назначения был сделан на тестирующие программы и генераторы заданий, при этом рассмотрены прототипы и существующие программы для создания тестов.

Проанализировав существующие программы для создания тестов и существующую технологию создания компьютерных контрольных работ и экзаменов в ФДО ТУСУР, приходим к выводу, что систем позволяющих подготовиться студенту к контролю знаний по дисциплине АИУС, либо провести его преподавателю не существует. Следовательно, разработка автоматизированной системы, которая позволит генерировать и проверять задания по дисциплине АИУС, является актуальной.

С целью создания такой системы рассмотрены методы создания шаблонов задач, обобщенный алгоритм работы генератора задачи на основе шаблона, технологии разработки генераторов. Указанные алгоритмы использованы в разрабатываемой системе для формирования контроля знаний студентов.

 

4. Постановка задачи


Цель работы: разработать автоматизированную систему, которая позволит генерировать и проверять задания по дисциплине АИУС, в частности по разделу «Линейное программирование». В основе формирования заданий лежит алгоритм генерации по шаблону.

Система предназначена для подготовки студента по дисциплине АИУС и автоматизированной выдачи индивидуальных заданий с целью контроля знаний студентов в формате контрольной работы и экзамена.

Система должна содержать в себе:

реализацию алгоритма генерации задания;

реализацию алгоритма нахождения оптимального решения линейно-оптимизационной модели Симплекс-методом;

реализацию алгоритма анализа оптимального решения на чувствительность;

реализацию алгоритма нахождения оптимального решения системы с помощью двойственной задачи;

реализацию алгоритма анализа и выборки данных для заполнения шаблона задания;

тренажер для подготовки студента к контрольной работе и экзамену;

механизм проведения контрольной работы и возможность сохранения результатов;

возможность проверки преподавателем результатов контрольной работы;

механизм проведения экзамена с возможностью настройки параметров выдачи заданий и сохранением результатов;

алгоритм автоматизированной проверки преподавателем результатов экзамена.

Интерфейс системы (общая оболочка для всех алгоритмов) должен быть понятен и доступен пользователю.

5. Выбор и описание средств разработки


В настоящее время существует большое количество сред разработки, таких как СBuilder, Delphi, Visual Studio (включает С, C++, C#), различные Web-технологии (HTML, DHTML, JavaScript, PHP).

Для реализации данной системы были использованы среда разработки и технологии программ Delphi 2009, которая ориентирована на работу в Windows. Delphi 2009 - средство разработки, объединяющее обширную библиотеку компонентов, средства редактирования, рефакторинга и отладки, предоставляет в распоряжение разработчиков все необходимое для быстрого и удобного создания приложений любых типов на платформе Windows. Delphi 2009 включает полный набор инструментов для удобной разработки мощных и эффективных приложений. В основе идеологии Delphi лежит технология визуального проектирования и методология объектно-ориентированного программирования (программирования процедур обработки событий), применение которых позволяет существенно сократить время разработки и облегчить процесс создания приложений [25].проводит полную поддержку Unicode. Приложения могут выполняться на любой языковой версии Windows. Применение Unicode гарантирует, что приложения будут одинаково выглядеть и функционировать во всех языковых версиях Windows и поддерживать как Unicode-строки, так и ANSI-строки. Новые усовершенствованные средства локализации помогают переводить приложения на различные языки. Новые элементы языков программирования, в том числе Generics и анонимные методы для Delphi, позволяют создавать более гибкий и качественный код и предоставляют новые возможности для рефакторинга; новая библиотека VCL включает в себя множество усовершенствований и новых компонентов для создания развитого графического интерфейса; уменьшено время передачи приложением сообщений операционной системе [26].

Поскольку все языки высокого уровня на данный момент примерно равномощны, то выбор языка программирования и среды разработки становится делом личных пристрастий разработчика. С++ в плане ООП на первый взгляд куда эффективнее Delphi. Но вопрос в необходимости использования этих эффективных и сложных средств. Необходимость - есть невозможность решить задачу с тем же качеством более простыми средствами. Большинство разработчиков отмечают, что дельфийский компилятор быстрее C++ на порядок. Когда требуется разработать ПО в максимально сжатые сроки и обеспечить хороший рефакторинг (читабельность, модифицируемость, удобство и оптимизацию) кода приложения, тут Delphi просто нет равных. Код хорошо структурируется, названия всех функций по сути есть сокращения английских слов (IntToStr - целое в строку; Now - возвращает дату и время сейчас; UpperCase - приводит к верхнему регистру и тд), хорошая модульность и видимость кода - все это способствует скорости разработки, а также позволяет производить ее в командном режиме более эффективно.

Одно из очевидных преимуществ Delphi - компоненты, число которых исчисляется миллионами. В Delphi есть возможность скомпилировать участок кода и предоставить его в свободное пользование как компонент. Другое преимущество - большое комьюнити Delphi кодеров (в котором больше непрофессионалов в силу легкости языка) порождает в интернете большое количество справочной информации в самых разных областях программирования. Отдельно следует сказать о базах данных. В Delphi введены мощные средства поддержки работы с данными, позволяющие очень просто создавать приложения, связанные с базами данных. В этой области Delphi, пожалуй, вообще не имеет конкурентов.

Во многом то, что Delphi является самым простым - весьма спорно. А удобство - субъективное мнение каждого.

 

6. Описание системы генерации заданий

 

.1 Use case diagram (диаграммы прецедентов)


Пользователями системы являются студенты и преподаватели. На диаграмме прецедентов определим множество выполняемых системой функций (рис. 6.1, 6.2).

Рисунок 6.1 - Диаграмма прецедентов (студент)

Студент может в полной мере использовать тренажер. Изучив раздел «Линейное программирование», студент самостоятельно может формировать себе задание на контрольную работу. В процессе выполнения контрольной работы студент может выйти из программы с сохранением промежуточных результатов и позже продолжить работу над ней. Система «Экзамен» не позволяет студенту продолжать завершенный экзамен. Результат экзамена студент может узнать сразу по завершению работы с системой.

К возможностям преподавателя добавлена функция проверки сохраненного студентом решения контрольной работы, настройка параметров генерации заданий для экзамена и возможность просмотра сохраненных результатов проведенных экзаменов.

Рисунок 6.2 - Диаграмма прецедентов (преподаватель)

6.2 Функциональная модель системы


Проведя анализ выполняемых системой функций, представим функциональную модель системы с помощью методологии IDEF0 и IDEF3. Соответствующие декомпозиции модели представлены на рисунках 6.3-6.9:

Рисунок 6.3 - Модель системы в виде черного ящика

Рисунок 6.4- Декомпозиция системы генерации заданий и контроля знаний по дисциплине АИУС

Рисунок 6.5- Декомпозиция «Генерирование задания»

Рисунок 6.6- Декомпозиция «Работа с тренажером»

Рисунок 6.7- Декомпозиция «Решение Симплекс-методом»

Рисунок 6.8- Декомпозиция «Выполнение контрольной работы»

Рисунок 6.9 - Декомпозиция «Выполнение экзамена»

 

.3 Структура системы


Система использует шаблон генерации линейно-оптимизационной модели, изменяя параметры которой формирует множество различных индивидуальных вариантов. Тем самым система освобождает преподавателя от составления большого количества новых индивидуальных заданий для студента, а студенту дает возможность потренироваться в методах решения перед предстоящей контрольной работой, либо экзаменом. Система также позволяет проводить дистанционно контрольную работу, позволяет изменять количественно и качественно экзаменационные задания и максимально автоматизирует процесс проверки преподавателем решений полученных от студентов.

Графически систему можно представить в виде следующих функциональных блоков (рис. 6.10):

Рисунок 6.10 - Структура системы

Система представляет собой три Windows-приложения:

) приложение для студентов - тренажер по алгоритму Симлекс-метода и генератор заданий на контрольную работу;

) приложение для преподавателя - в нем реализован еще и блок «проверка решения».

) приложение «Экзамен» - автоматизированная система для генерации заданий при проведении экзамена, проверки введенных решений и сохранения результатов.

Модуль системы «Тренажер» предназначен для закрепления на практике полученных теоретических знаний студентом и подготовки к контрольной работе либо экзамену по дисциплине АИУС. В указанном модуле студенту будет доступно выполнение, как отдельных частей («Симплекс-метод», «Анализ чувствительности», «Двойственная задача»), так и всей контрольной работы в целом. При этом студент имеет возможность прорешать множество различных примеров, получая в процессе подсказки о верности полученных предварительных результатов на каждом этапе.

Удобный и приветливый интерфейс модуль помощи «Help» в формате справки chm позволяет студенту обратиться к методическим указаниям по выполнению контрольной работы по дисциплине «АИУС» [27]. Методические указания представлены в приложении А.

Одной из основных задач системы является формирование индивидуального задания на контрольную работу каждому студенту без участия преподавателя. Модуль «Контрольная работа» позволяет студенту начать выполнение новой контрольной работы, при этом новое полученное задание сохраняется в отдельный файл. В файл дополнительно сохраняются данные, запрашиваемые от студента перед выдачей задания (ФИО, группа, e-mail). К файлу привязывается файл результатов решения, в который в процессе выполнения студентом контрольной работы сохраняются введенные им результат. Студент имеет возможность прервать программу, и спустя какой-либо промежуток времени, решив самостоятельно контрольную работу, вернуться к вводу результатов, выбрав в программе файл, в который было сохранено задание.

Преподаватель, получив по почте результаты решения от студента, имеет возможность проверить решение с помощью модуля «Проверка». Этот модуль доступен только в версии преподавателя. Он позволяет открыть сохраненные студентом файлы решения задачи. Модуль предоставляет полную информацию о результатах введенных студентом и результаты полученные системой. Несовпадения, обнаруженные в результате проверки контрольной работы системой, выдаются для информации преподавателю, с целью возможности отсеять ошибки, связанные с нарушениями формата ввода или опечатками.

Модуль «Экзамен» в отличие от модуля «Контрольная работа» выдает более мелкие задания по объему. «Экзамен» должен применяться в учебной аудитории. Он позволяет студенту начать выполнение экзамена, при этом обязательно указание данных студента для идентификации. Данные аналогичны используемым в модуле «Контрольная работа». Преподаватель имеет возможность выбрать либо определенные части задания от всей контрольной работы, либо выбрать режим случайной выборки заданий. Результаты выполнения экзамена будут доступны студенту только после завершения выполнения экзамена. Все введенные в процессе выполнения экзамена студентом значения будут сохранены в файл результатов, что позволяет преподавателю провести дополнительный анализ и выставить оценку за экзамен.

Разработанные модули «Тренажер», «Контрольная работа», «Проверка» и «Экзамен» работают на основе блока генерация задания по шаблону. Для генерации заданий создан специальный типизированный файл MyFile.rec. В файле сохранены более 240 тысяч элементов, представляющих собой одну из строк для заполнения шаблона задания размерностью в шесть значений переменных в одной строке. При этом значения переменных в одной строке может повториться только один раз. Каждый раз при формировании задания случайным образом выбираются несколько различных элементов, количество соответственно зависит от объема условий в задании. Ясно, что сочетание, например, 3-4 элементов из 240000 позволяет представить для решения огромное число вариантов заданий, т.е. каждый студент получит различное задание. Кроме генерации самого задания, система проверяет и наличие решения у представленного задания, не выходящее за пределы 7 итераций для «Тренажера» и «Контрольной работы», а для модуля «Экзамен» ограничивается 4 итерациями.

 

.4 Основные алгоритмы системы


Для реализации системы были разработаны следующие алгоритмы:

алгоритм «Генерация задания» (рис. 6.11);

Рисунок 6.11 - Алгоритм генерации задания

алгоритм решения оптимизационной задачи - «Симплекс-метод» (рис. 6.12);

алгоритм «Анализ моделей на чувствительность»;

алгоритм «Двойственная оптимизационная задача линейного программирования»;

алгоритм пошагового выполнения задания «Тренажер для изучения Симплекс-метода»;

алгоритм «Проверка», предназначенный для проверки преподавателем контрольной работы, выполненной студентом;

алгоритм «Экзамен», предназначенный для формирования различных заданий на экзамене и автоматизированной проверки результатов выполнения.

Рисунок 6.12 - Алгоритм Симплекс-метода в модуле «Тренажер»

6.5 Интерфейс пользователя


На рисунках 6.13- 6.22 приведены основные экранные формы системы

Рисунок 6.13 - Основная форма приложения для преподавателя

Рисунок 6.14 - Экранная форма выполнения Симплекс-метода в модуле «Тренажер»

Рисунок 6.15 - Экранная форма выполнения анализа чувствительности в модуле «Тренажер»

Рисунок 6.16 - Экранная форма решения двойственной задачи в модуле «Тренажер»

Рисунок 6.17 - Экранная форма ввода данных студента перед получением задания

Рисунок 6.18 - Экранная форма заполнения результатов расчета контрольной работы

Рисунок 6.19 - Экранная форма проверки контрольных работ

Рисунок 6.20 - Экранная форма модуля помощи «Help»

Рисунок 6.21 - Пример ввода ответа в модуле «Экзамен»

Рисунок 6.22 - Результат выполненного экзамена

Методы работы с системой описаны в руководстве пользователя приложение Б.

 

6.6 Тестирование


Для проверки работоспособности системы проведен расчет одного из вариантов контрольной работы ручным методом. После чего полученные данные введем в систему и сравним итоговые результаты.

Дана задача линейного программирования:


. Необходимо найти оптимальное решение модели Симплекс-методом.

Решение состоит из пяти итераций, в результате которых получаем:


Оптимальное решение имеет вид:


Ниже приведен пример ввода результата расчетов Симплекс-методом (рис. 6.23).

Рисунок 6.23 - Ввод результата расчетов Симплекс-методом

. Произвести анализ на чувствительность. Определить, в каких пределах могут меняться коэффициенты при базисных и небазисных переменных в выражении для целевой функции, не нарушая оптимальности прежнего базиса. Найти пределы, в которых могут меняться константы в правых частях, не нарушая оптимальности прежнего решения.

Небазисными переменными являются: x1, x2, x3, x6.

Предположим, что коэффициент при x получает положительное приращение δ. Тогда строка 0 исходной системы примет вид:


На заключительной итерации, строка 0 примет вид:


Если δ1 > , то коэффициент при x1 примет отрицательное значение, так же если δ2 > , то коэффициент при x2 примет отрицательное значение, то решение перестанет быть оптимальным, аналогично с δ3 и δ6.

Следовательно, получаем:

δ1 <; δ2 <; δ3 < δ6 < .

Запишем целевую функцию на последней итерации с измененным коэффициентом при базисной переменной x4:

 стр(0)

Так как x4 по-прежнему входит в базис, то необходимо исключить x4 из строки (0). Для этого умножим строку (3) на δ и прибавим к строке (0). В результате получим:


Отсюда следует, что при выполнении условия  полученное решение остается оптимальным.

Запишем целевую функцию на последней итерации с измененным коэффициентом при базисной переменной x5:


Так как x5 по-прежнему входит в базис, то необходимо исключить x5 из строки (0). Для этого умножим строку (1) на δ и прибавим к строке (0). В результате получим:


Отсюда следует, что при выполнении условия  полученное решение остается оптимальным.

Находим пределы, в которых могут меняться константы в правых частях, не нарушая оптимальности прежнего решения. Таким образом, ранее полученное решение останется допустимым, если:

;

.

Ниже приведен пример ввода результата расчетов анализа на чувствительность (рис. 6.24).

компьютерный учебный тестирующий генератор

Рисунок 6.24 - Ввод результата расчетов анализа на чувствительность

. Используя двойственную модель определить, в каких интервалах могут меняться коэффициенты при небазисных переменных в выражении для целевой функции, не нарушая оптимальности прежнего решения.

Результат выглядит следующим образом:


Следовательно, получаем:


Ниже приведен пример ввода результата расчетов двойственной задачи (рис. 6.25).

Рисунок 6.25 - Ввод результата расчетов двойственной задачи

При проверке преподавателем выполненной контрольной работы программа выведет следующий результат (рис. 6.26-6.28).

Результаты, полученные при ручных расчетах и выданные системой, полностью совпадают. Следовательно, алгоритмы, использованные системой верны, то есть она полностью готова к использованию в учебном процессе.

Рисунок 6.26 - Проверка результата расчетов Симплекс-метода

Рисунок 6.27 - Проверка результата расчетов анализа на чувствительность

Рисунок 6.28 - Проверка результата расчетов двойственной задачи

 

 

7. Технико-экономическое обоснование проекта

 

.1 Обоснование целесообразности разрабатываемой программы


Технико-экономическое обоснование выполняется для определения целесообразности разработки. Для этого выполняется комплекс работ: организационно-экономическое обоснование, расчет сметы затрат на разработку, подсчитывается примерный экономический эффект от внедрения разработки и анализируется преимущество проектируемого варианта над уже существующим вариантом [28].

В данном технико-экономическом обосновании рассматривается генератор заданий по дисциплине АИУС. Представленная система позволяет проводить контрольную работу и экзамен по дисциплине, при этом формирует индивидуальные задания для каждого студента и проверяет решение введенное студентами. Также система выполняет функции компьютерного тренажера.

Системы представляет собой программный комплекс, состоящие из нескольких типов компьютерных учебных программ. Комплекс содержит: экзаменатор, модуль проведения контрольной работы, тренажер, компьютерный справочник по теме, созданные в рамках темы «Линейное программирование» дисциплины АИУС. Таким образом, система является интегрированной. Аналогичных систем не существует.

 

.2 Планирование комплекса работ по разработке темы


Для нахождения наиболее эффективного пути решения поставленных задач необходимо рационально спланировать свою работу, для этого нужно провести отбор и обоснование комплекса работ.

Для разработки проекта было задействовано два человека:

- руководитель проекта;

исполнитель (программист-разработчик).

Руководитель осуществляет постановку задачи, обеспечивает необходимой дополнительной информацией, контролирует и корректирует выполнение задания дипломной работы. Инженер-программист, в данном случае студент, отвечает за своевременное и качественное выполнение поставленных перед ним задач.

Трудоемкость работ определялась с учетом срока окончания работ, особенностей работы с данной вычислительной техникой, выбранной среды программирования, объемом информации.

В результате составления перечня работ был получен список из 15 пунктов. Результат представлен в таблице 8.1.

Наиболее ответственной частью этого раздела является определение трудоёмкости отдельных видов работ.

Расчёт ожидаемой продолжительности работы tож проведён по формуле:

(7.1)

где tmin - кратчайшая продолжительность заданной работы (оптимистическая оценка);

tmax - самая большая продолжительность работы (пессимистическая оценка);н.в. - наиболее вероятная продолжительность работы (реалистическая оценка);

Значения рассчитанной ожидаемости продолжительности tож. представлены в таблице 7.1.

Таблица 7.1

Оценки для определения продолжительности работ

Наименование работ

Исполнители (должность)

Количество, чел

Трудоемкость, tож дни

1. Постановка задачи

Руководитель Инженер

1 1

1 1

2. Составление, согласование и утверждение технического задания

Руководитель Инженер

1 1

2 2

3. Сбор и изучение научно-технической литературы, нормативно-технической документации

Руководитель Инженер

1 1

2 9

4. Составление аналитического обзора состояния вопросов по теме

Руководитель Инженер

1 1

2 12

5. Анализ и реализация алгоритма решения оптимизационной задачи - "Симплекс-метод"

Руководитель Инженер

1 1

2 7

6. Анализ и реализация алгоритма "Анализ чувствительности"

Руководитель Инженер

1 1

2 5

7. Анализ и реализация алгоритма "Двойственная задача"

Руководитель Инженер

1 1

2 5

8. Разработка алгоритмического модуля генерации заданий

Руководитель Инженер

1 1

1 4

Наименование работ

Исполнители (должность)

Количество, чел

Трудоемкость, tож дни

9. Разработка модуля "Тренажер"

Руководитель Инженер

1 1

3 8

10. Разработка модуля справочника по теме "Линейное программирование"

Руководитель Инженер

1 1

1 3

11. Разработка модуля "Контрольная работа" и алгоритмов проверки решений

Руководитель Инженер

1 1

3 12

12. Разработка модуля "Экзамен" и алгоритмов проверки решений

Руководитель Инженер

1 1

3 15

13. Разработка вопросов безопасности жизнедеятельности и охраны труда

Инженер

 1

5

14. Разработка экономической части работы

Инженер

 1

5

15. Оформление и проверка работы

Руководитель Инженер

1 1

3 11


Общая продолжительность работ инженера - 104 дней, руководителя - 27 дней. Для более наглядного планирования выполняют построение календарного и ленточного графика. Ленточный график - это графическая модель с указанием перечня и организационно-технических характеристик всех работ, сроков выполнения и последовательности работ.

В данном случае, вероятно, целесообразнее построить ленточный график работ. Он показывает, кем выполняется та или иная работа, и сколько времени она занимает. Также на ленточном графике отчетливо видна параллельность работ руководителя и инженера программиста.

На основе данных таблицы 7.1 представим ленточный график загрузки участников разработки в виде таблицы 7.2, а так же календарный план работ в виде таблицы 7.3.

Таблица 7.2

Ленточный график загрузки участников работ

Таблица 7.3

Календарный план работ

n/n

Название этапа

Длительность, дни

Период

1

Постановка задачи

1

10.01.11

2

Составление, согласование и утверждение технического задания

2

с 11.01.11 по 12.01.11

3

Сбор и изучение научно-технической литературы, нормативно-технической документации

9

с 13.01.11 по 25.01.11

4

Составление аналитического обзора состояния вопросов по теме

12

с 26.01.11 по 10.02.11

5

Анализ и реализация алгоритма решения оптимизационной задачи - «Симплекс-метод»

7

с 11.02.11 по 21.02.11

6

Анализ и реализация алгоритма «Анализ чувствительности»

5

с 22.02.11 по 1.03.11

7

Анализ и реализация алгоритма «Двойственная задача»

5

с 2.03.11 по 9.03.11

8

Разработка алгоритмического модуля генерации заданий

4

С 10.03.11 по 15.03.11

Разработка модуля «Тренажер»

8

с 16.03.11 по 25.03.11

n/n

Название этапа

Длительность, дни

Период

10

Разработка модуля справочника по теме "Линейное программирование"

3

с 28.03.11 по 30.03.11

11

Разработка модуля "Контрольная работа" и алгоритмов проверки решений

12

с 31.03.11 по 15.04.11

12

Разработка модуля "Экзамен" и алгоритмов проверки решений

15

с 18.04.11 по 3.05.11

13

Разработка вопросов безопасности жизнедеятельности и охраны труда

5

с 4.05.11 по 11.05.11

14

Разработка экономической части работы

5

с 12.05.11 по 18.05.11

15

Оформление и проверка работы

11

с 19.05.11 по 3.06.11

 

.3 Расчет затрат на разработку проекта

 

.3.1 Общие положения

Очевидно, что программные продукты представляют собой весьма специфический товар с множеством присущих им особенностей. Многие их особенности проявляются и в методах расчетов цены на них. На разработку программного продукта средней сложности обычно требуются весьма незначительные средства. Однако при этом он может дать экономический эффект, значительно превышающий эффект от использования достаточно дорогостоящих систем. Следует подчеркнуть, что у программных продуктов практически отсутствует процесс физического старения и износа. Для них основные затраты приходятся на разработку образца, тогда как процесс тиражирования представляет собой, обычно, сравнительно не сложную и недорогую процедуру копирования носителей и сопровождающей документации.

Целью планирования себестоимости проведения работ является экономически обоснованное определение величины затрат на ее выполнение. В плановую себестоимость включаются все затраты, связанные с ее выполнением, независимо от источника их финансирования. Определение затрат производится путем составления калькуляции плановой себестоимости. Смета затрат состоит из прямых и накладных расходов, которые включают в себя следующие статьи:

статья 1 - основные материалы и комплектующие;

статья 2 - основная заработная плата;

статья 3 - дополнительная заработная плата (районный коэффициент);

статья 4 - социальные начисления;

статья 5 - аренда машинного времени;

статья 6 - накладные расходы.

Смета затрат рассчитывается по статьям калькуляции и вычисляется по формуле (7.2):

,(8.2)

где СЗ - смета затрат, руб.;

ЗМ - затраты на приобретение материалов, руб.;

ЗЗП - затраты на основную и дополнительную заработную плату, руб.;

ЗСВ - затраты на страховые взносы;

ЗЭЭ - затраты на оплату электроэнергии, руб.;

ЗСО - затраты на услуги сторонних организаций;

ЗНР - накладные расходы, руб.

 

.3.2 Расчет сметы затрат

Расчет капиталовложений, связанных с автоматизацией обработки информации производится по формуле (7.3):

К = Кп + Кр,(8.3)

где Кп - капиталовложения на проектирование, руб.;

Кр - капиталовложения на реализацию, руб.

Капиталовложения на проектирование включают в себя расходы на проведение исследований и обработку материалов, расходы на разработку ТЗ, технического и рабочего варианта работы, а также расходы на написание программы. Необходимые данные для расчета затрат на выполнение работы сведены в таблицу 7.4.

Таблица 7.4

Данные для расчета затрат на выполнение работы

 Исходные данные

Значения

Время, затраченное на выполнение работы (в днях): Руководитель Инженер-программист

 27 104

Должностные оклады без учета районного коэффициента (30%): Руководитель Инженер-программист

 9800 3200


Расчеты затрат на основную заработную плату приведены в таблице 7.5. При расчете учитывалось, что в месяце 21 рабочий день, а затраты времени на выполнение работы по каждому исполнителю брались из таблицы 7.1

Таблица 7.5

Затраты на основную заработную плату

Исполнители

Оклад с учетом районного коэффициента

Среднедневная ставка, руб/день

Затраты времени, дни

Фонд з/пл, руб.

Руководитель

12740

606,7

27

16380,9

Инженер-программист

4160

198,1

104

20602,4

Итого:

36983,3


Страховые взносы составляют 34% от рассчитанного фонда заработной платы (основная + дополнительная):

ЗСВ = 36983,3×0,34 = 12574,3 (руб.)

В таблице 7.6 представлена расшифровка статьи затрат «Материалы».

Таблица 7.6

Расшифровка статьи затрат «Материалы»

№ п/п

Наименование статей затрат

Сумма, руб.

1

Канцелярские принадлежности

150

2

Диски

30


Итого:

180


Также во время разработки были произведены затраты, относящиеся к прочим расходам. Расшифровка данной статьи приведена в таблице 7.7.

Таблица 7.7

Расшифровка статьи затрат «Прочие расходы»

№ п/пНаименование статей затратСумма, руб.



1

Доступ в сеть Интернет

400

2

Транспортные расходы

480

3

Распечатка документов

300

4

Приобретение литературы

450


Итого:

1630


Затраты на электроэнергию определяются по формуле (7.4):

(8.4)

где WУ - установленная мощность, кВт;Р - время работы оборудования, часов;ЭЛ - тариф на электроэнергию, руб.

В таблице 7.8 содержатся результаты расчетов затрат на электроэнергию используемым оборудованием.

Работа выполнялась в вечерние часы, поэтому освещение требовалось примерно по 2 часов в день в течение всего срока разработки. Таким образом, длительность работы ламп накаливания 208 часов. Работа непосредственно за компьютером происходила примерно по 4 часа в день. Тогда длительность работы компьютера 524 часов.

Таблица 7.8

Расчет затрат на электроэнергию

Название оборудования

Потребляемая мощность, кВт

Тариф, руб./кВт

Количество часов работы, час

Сумма, руб.

Персональный компьютер

0,3

1,51

524

791,2

Лампа накаливания

0,1Ч2


208

314,1

Итого, руб.

1105,3


Накладные расходы составляют 20% от суммы прямых затрат на разработку, которые, в свою очередь, включают затраты на материалы, основную заработную плату с учетом районного коэффициента, отчисления на страховые взносы и стоимость затраченного машинного времени.

Накладные расходы = 0,2 ∙ (36983,3+12574,3 +1630+180+1105,3) = 0,2 ∙

,9 = 10494,6 (руб.)

Смета затрат на выполнение работы представлена в таблице 7.9.

Таблица 7.9

Смета затрат на выполнение работы

№ п/п

Статьи затрат

Затраты, руб.

1

Материальные затраты

180

2

Прочие расходы

1630

3

Затраты на основную заработную плату (включая районный коэффициент)

36983,3

4

Страховые взносы

12574,3

5

Затраты на электроэнергию

1105,3

6

Накладные расходы

10494,6

Итого:

62967,5

 

.4 Расчет эксплуатационных затрат


Расчет годовых эксплуатационных издержек производится методом прямого счета на основе составляющих, приведенных ниже.

,(8.5)

где Сз.п. - затраты на зарплату обслуживающего персонала с начислениями, руб.;

Са - амортизационные отчисления от стоимости оборудования и устройств системы и нематериальные активы, руб.;

Сэл - затраты на потребляемую электроэнергию, руб.;

Свм - затраты на вспомогательные материалы, руб.;

Сm.р. - затраты на текущие ремонты, руб.

Затраты на заработную плату обслуживающего персонала с начислениями рассчитываются по формуле (7.6):

,(7.6)

где Чобс - численность обслуживающего персонала (1 человек);

ti - время, затраченное работником i-той квалификации, час.;

Sn - среднедневная заработная плата работника i-той категории;

n - количество категорий работников;

Нд - коэффициент, учитывающий дополнительную заработную плату в долях к основной заработной плате, Нд = 0,3 (для г.Томска);

Нс.с. - коэффициент, учитывающий отчисления во внебюджетные фонды, Нс.с. = 0,34.

Время, затраченное обслуживающим персоналом, рассчитывается исходя из того, что продолжительность эксплуатации системы в течение рабочего дня составляет 8 часа, следовательно, за год:

tu = 254 дня · 8 часов/день = 2032 часа

Данные по заработной плате работников, занимающихся эксплуатацией системы:

- количество человек - 1;

должностной оклад - 2300 руб.;

средняя дневная ставка - 109,5 руб.;

затраты времени на работу - 254 дня.

На основании вышеизложенного получаем:

Сз.п.= å (1· 254 · 109,5 · (1+0,3) · (1+0,34)) = 48450,2 руб.

Амортизация - это отчисленный в денежном выражении износ основных средств в процессе их применения, производственного использования.

Амортизационные отчисления рассчитываются по формуле (7.7):

, (7.7)

где Цбал - балансовая стоимость j-того вида оборудования, руб.;

На - норма годовых амортизационных отчислений, (12,5% для компьютера);

g - количество единиц j-того вида оборудования;

tPj - время работы j-того вида оборудования, час;

Фэф - эффективный фонд времени работы оборудования, час.

Балансовая стоимость оборудования для проекта компьютер с монитором стоимостью Цбал = 20000 руб.

Эффективный фонд времени работы оборудования можно вычислить по формуле (8.8):

, (7.8)

где Dр - количество рабочих дней в году, 254 дня;

Нэ - норматив среднесуточной загрузки, 8 часов.

Фэф j = 254 дня × 8 часов/день=2032 часа.

Са= å (20000 · 0,125 · 1 · 2032 / 2032)= 250 (руб.)

Затраты на потребляемую электроэнергию рассчитываются по формуле (7.9):

, (7.9)

где Wy - установленная мощность, 0,3 кВт;

Tg - время работы оборудования, час;

Sэл - тариф на электроэнергию, Sэл = 1,51 (руб.)

СЭЛ = 0,3 · 2032 · 1,51 = 920,5 (руб.)

Затраты на материалы определяются нормативом (1-2 %) от стоимости технических средств по формуле (7.10):

СМ = 0,001 · Crj, (7.10)

где Crj - стоимость j-го оборудования;

СМ = 0.01*20000 = 200 (руб.)

Затраты на текущие ремонты рассчитываются по формуле (7.11):

, (7.11)

где Цбал - балансовая стоимость j-того вида оборудования, руб.;

Нт.р. - норма отчислений на текущий ремонт.

СТ = 20000 · 5 / 100 = 1000 (руб.)

Статьи годовых эксплуатационных затрат сведены в таблицу 7.10.

Таблица 7.10

Расчет годовых эксплуатационных затрат

Статьи затрат

Разрабатываемый ПП, руб.

Заработная плата обслуживающего персонала

48450,2

Амортизационные отчисления

250

Затраты на электроэнергию

920,5

Затраты на вспомогательные материалы

200

Затраты на текущий ремонт

1000

Итого:

50820,7

 

.5 Оценка эффективности работы


Работа имеет научно-исследовательский характер и несет положительный эффект.

Разработанный программный продукт может быть использован учебными заведениями в рамках дисциплины АИУС, а также может служить основой для создания аналогичных программ по другим темам этой же дисциплины, либо по другим дисциплинам.

 

8. Вопросы обеспечения безопасности жизнедеятельности

 

.1 Анализ опасных и вредных производственных факторов


В данном проекте рассматривается генератор заданий по дисциплине АИУС. Данная система позволяет проводить контрольную работу и экзамен по дисциплине. Исходя из этого, можно определить рабочее место инженера-программиста - рабочий стол с ЭВМ.

Опасным называется производственный фактор, воздействия которого на работающего в определенных условиях приводит к травме или другому внезапному резкому ухудшению здоровья. Если же производственный фактор приводит к заболеванию или снижению работоспособности, то его считают вредным (ГОСТ 12.0.002-80).

Согласно ГОСТ 12.0.003-74 «Опасные и вредные производственные факторы. Классификация» все опасные и вредные факторы делятся на следующие группы:

химические;

физические;

биологические;

психофизиологические.

Из всех перечисленных факторов в условиях работы инженера на организм действуют только физический и психофизиологические факторы:

повышенная нагрузка на органы зрения;

вредное воздействие электромагнитного излучения;

малая подвижность;

нервно-психологическое утомление;

повышенная нагрузка на пальцы рук;

повышенный уровень шума и вибрации на рабочем месте;

неправильная освещенность рабочей зоны;

неудовлетворительное состояние микроклимата;

опасность поражения электрическим током;

возможность возникновения пожара;

высокий уровень ионизирующего излучения.

Значительно снизить или исключить воздействие физических и психофизиологических факторов позволяет правильная организация труда инженера, с соблюдением норм и правил [29].

 

.2 Требования и защитные мероприятия в области безопасности жизнедеятельности

 

.2.1 Электробезопасность

Электрические установки, к которым относятся практически все оборудование рабочего места программиста, представляют для человека большую потенциальную опасность, так как в процессе эксплуатации (проведение регламентных работ) человек может коснуться частей оборудования находящихся под напряжением. Специфическая опасность электроустановок: токоведущие проводники, корпуса стоек ЭВМ и прочего оборудования оказавшегося под напряжением в результате повреждения не подают каких - либо сигналов, которые бы предупреждали об опасности. Все оборудование должно быть выполнено в соответствии с требованиями ГОСТ 12.1.030-81 «Электробезопасность. Защитное заземление. Зануление». Сопротивление заземления не должно превышать 0,5 Ом. Согласно ГОСТ 12.1.038-82 «Электробезопасность. Предельно допустимые уровни напряжений прикосновения и токов», напряжение прикосновения должно быть не более 2 В, а ток не более 0,3 А.

Основным поражающим фактором является ток, протекающий через человека. Установлены пороговые значения тока, определяющие степень поражения:

пороговый ощутимый ток: 0.5-1.5 мА;

пороговый не отпускающий ток: 10-20 мА;

пороговый фибриляционный ток: 50-80 мА;

смертельно опасный ток: 100мА и более.

Для обеспечения электробезопасности, при работе за компьютером, предусмотрены следующие требования:

) электрическая изоляция всей проводки, проходящей в кабинете;

) наличие розеток с заземляющими контактами, обеспечивающие заземление всего оборудования;

) необходимо имеет щиток электропитания, позволяющий обесточить всю аппаратуру в случае повреждения или аварийной ситуации;

) обеспечение безопасности при статическом электричестве. Источником статического электричества в основном является экран монитора. Для снятия статического электричества экран периодически протирают специальной салфеткой;

) для обеспечения защиты от поражения электрическим током при прикосновении к металлическим нетоковедущим частям (системный блок), которые могут оказаться под напряжением в результате повреждения изоляции, применяется защитное заземление;

) проводка находится в системном блоке и защищена специальной защитной крышкой;

) питание электрооборудования должно осуществляться от сети напряжения 220 В при частоте 50Гц.;

) защитные системы (зануление, защитное заземление, защитное отключение, двойная изоляция, малое напряжение и др.) и мероприятия по защите от поражения электрическим током в помещении должны обеспечить напряжение прикосновения не выше: 42 В - в помещениях без повышенной опасности и с повышенной опасностью, 12 В - в особо опасных помещениях.

Защитное заземление - это преднамеренное электрическое соединение с землей или ее эквивалентом металлических нетоковедущих частей, которые могут оказаться под напряжением. Защитное действие заземления основано на снижении напряжения прикосновения при переходе напряжения на нетоковедущие части, что достигается уменьшением потенциала корпуса относительно земли, как за счет малого сопротивления заземления, так и за счет повышения потенциала примыкающей к оборудованию поверхности земли.

Защитным занулением называется преднамеренное электрическое соединение с нулевым защитным проводником металлических нетоковедущих частей, которые могут оказаться под напряжением.

Защитное отключение обеспечивает быстрое, не более 0,2 с автоматическое отключение установки от питающей сети при возникновении в ней опасности поражения током.

Двойная изоляция - это электрическая изоляция, состоящая из рабочей и дополнительной изоляции.

Рабочая изоляция электроустановок - это электрическая изоляция токоведущих частей электроустановки, обеспечивающая ее нормальную работу и защиту от поражения электрическим током.

Дополнительная изоляция предусмотрена дополнительно к рабочей для защиты от поражения электрическим током в случае повреждения рабочей изоляции.

Двойной изоляцией (с пластмассовыми корпусами) изготовляют ручной электрифицированный инструмент, переносные светильники, некоторые бытовые установки и электроизмерительные установки.

Малое напряжение - это номинальное напряжение не более 42 В, применяемое для уменьшения опасности поражения электрическим током.

8.2.2 Пожарная безопасность

Понятие пожарная безопасность означает состояние объекта, при котором исключается возможность пожара, а в случае его возникновения предотвращается воздействие на людей опасных факторов пожара и обеспечивается защита материальных ценностей. Пожарная безопасность регламентируется ГОСТ 12.1.033-81.

Опасными факторам пожара для людей являются открытый огонь, искры, повышенная температура воздуха и предметов, токсичные продукты горения, дым, пониженная концентрация кислорода, обрушение и повреждение зданий, сооружений, установок, а так же взрыв.

Для предотвращения пожара необходимы следующие меры:

предотвращение образования горючей среды;

предотвращения образования в горючей среде источников зажигания;

поддержание температуры и давления горючей среды ниже максимально допустимых по горючести (горючесть - способность вещества, материала, смеси, конструкции к самостоятельному горению).

Противопожарную защиту обеспечивают следующие меры:

максимально возможное применение негорючих и трудногорючих материалов;

ограничение количества горючих веществ и их надлежащее размещение;

изоляция горючей среды;

предотвращение распространения пожара за пределы очага;

применение средств пожаротушения;

эвакуация людей;

применение средств индивидуальной и коллективной защиты;

применение средств пожарной сигнализации и средств извещения о пожаре;

организация пожарной охраны.

Организационными мероприятиями по обеспечению пожарной безопасности являются обучение рабочих и служащих правилам пожарной безопасности; разработка и реализация норм и правил пожарной безопасности, инструкций о порядке работы с пожароопасными веществами и материалами; изготовление и применение средств наглядной агитации по обеспечению пожарной безопасности.

8.2.3 Ионизирующее излучение

Конструктор, как пользователь ЭВМ, может самостоятельно предпринять определенные меры для того, чтобы ограничить опасные излучения терминалов. Так как источник высокого напряжения компьютера -строчный трансформатор помещается в задней или боковой части терминала, уровень излучения со стороны задней панели дисплея выше, причем стенки корпуса не экранируют излучения.

Вследствие этого, пользователю рекомендуется находиться не ближе чем, на расстоянии 1,2 м от задних и боковых поверхностей терминалов.

За дисплеем нужно проводить не больше 20 часов в неделю. Удаление пользователя от экрана должно составлять не менее трех - трех с половиной диагоналей ЭЛТ (по нормам радиационной безопасности НРБ-99).

На экран монитора устанавливают специальный фильтр, который частично поглощают магнитное поле, устраняют статическое поле. Фильтр должен быть заземлен.

Монитор ЭВМ должен соответствовать требованиям ГОСТ 27954-88 «Мониторы ПЭВМ. Типы, основные параметры, общие технические требования». Согласно этому ГОСТу мощность дозы рентгеновского излучения на расстоянии 5 см от экрана не должно превышать 0,03 мкР/с при 41 часовой недели, а плотность ультрофиалетового излучения не должна превышать 10 Вт/м2.

Необходимо отметить то, что компьютеры с жидкокристаллическими дисплеями не создают вокруг себя ни электрических ни магнитных полей.

8.2.4 Шум и вибрация

Шумы - ухудшают условие труда, оказывая вредное воздействие на организм человека, снижается острота зрения, слуха, ослабевает внимание, повышается кровеносное давление. Механические колебания с частотой ниже 20 и выше 20000 Гц не вызывают слуховых ощущений, оказывают вредное биологическое воздействие на человека.

В производственных помещениях при выполнении основных или вспомогательных работ с использованием ПЭВМ уровни шума на рабочих местах не должны превышать предельно допустимых значений, установленных для данных работ в соответствии с действующими санитарно-эпидемиологическим нормативами. В помещениях, в которых эксплуатируются ПЭВМ, уровень вибрации не должен превышать допустимых значений для жилых и общественных зданий в соответствии с действующими санитарно-эпидемиологическим нормативами.

Шумящее оборудование (печатающие устройства, серверы и т.п.), уровни шума которого превышают нормативные, должно размещаться вне помещений с ПЭВМ.

Для меньшего воздействия шума, создаваемого персональным компьютером на организм инженера-программиста необходимо удаление терминалов, за которыми он работает, от постоянно “ шумящих “ устройств. Уровень шума в помещении не должен превышать 50 дБ, с принтером 75дБ (ГОСТ 12.1.003-83 ССБТ. “Шум. Общие требования безопасности”).

8.2.5 Освещенность

Разработка защитных мероприятий по освещению рабочего места сильно влияет на работу человека, поскольку правильно спроектированное и выполненное производственное освещение улучшает условия зрительной работы, снижает утомляемость, способствует повышению производительности труда, благотворно влияет на производственную среду, оказывая положительное психологическое воздействие на работающего, повышает безопасность труда и снижает травматизм.

Естественное освещение - освещение помещений дневным светом, проникающим через световые проемы в наружных ограждающих конструкциях помещений. Оно может быть боковым, если осуществляется через световые проемы в наружных стенах, и верхним - через фонари, световые проемы в покрытии, а также через проемы в стенах в местах перепада высот здания.

Комбинированное естественное освещение - сочетание верхнего и бокового естественного освещения. Однако естественное освещение имеет ряд недостатков:

естественная освещенность неравномерна с течением времени суток;

рабочие места, расположенные далеко от источника света, имеют недостаточную освещенность.

Искусственное освещение применяется при работе в темное время суток и днем.

Рациональное искусственное освещение должно отвечать следующим требованиям:

обеспечить норму освещенности и его равномерность;

защитить глаза человека от прямых лучей света.

Рабочие столы следует размещать таким образом, чтобы видео-дисплейные терминалы были ориентированы боковой стороной к световым проемам, чтобы естественный свет падал преимущественно слева. Коэффициент естественной освещенности при естественном боковом освещении, в соответствии СанПиН 23-05-95, должен быть в пределах 1-3 % в зависимости от характера выполняемых работ. Согласно требованиям ГОСТ 12.2.007.13.88 «Лампы электрические», освещенность рабочей поверхности при проведении настроечных работ должна быть 300 Лк, при работе на ЭВМ с одновременной работой над документами - 400 Лк. Освещение не должно создавать бликов на поверхности экрана. Освещенность поверхности экрана не должна быть более 300 лк.

В качестве источников света при искусственном освещении следует применять преимущественно люминесцентные лампы типа ЛБ и компактные люминесцентные лампы (КЛЛ). При устройстве отраженного освещения в производственных и административно-общественных помещениях допускается применение металлогалогенных ламп. В светильниках местного освещения допускается применение ламп накаливания, в том числе галогенных.

Для освещения помещений с ПЭВМ следует применять светильники с зеркальными параболическими решетками, укомплектованными электронными пускорегулирующими аппаратами (ЭПРА). Применение светильников без рассеивателей и экранирующих решеток не допускается.

Приведем расчет освещенности помещения.

Освещенность помещения вычисляют по формуле:

 (8.1)

где Е - освещенность, лк;

F - световой поток источника света, лк;

n - количество ламп, шт;

h - коэффициент использования светового потока;- коэффициент запаса, учитывающий снижение освещенности в процессе эксплуатации ламп;

z - коэффициент неравномерности освещения;

S - площадь освещаемого помещения, м2.

Световой поток источника света вычисляют по формуле:

(8.2)

где Fa - световой поток ламп на единицу мощности, лм/Вт;

А - мощность ламп, Вт.

Рекомендуемые цветовые характеристики искусственных источников света в зависимости от зрительной работы для освещения лампы ЛБ - 200, которые должны обеспечивать для сборки радиоаппаратуры освещенность при системе общего освещения не менее 150 - 300 лк. Параметры лампы:

Fa = 25 лм/Вт;

А = 200 Вт;

h = 0,6;= 1,4;

z = 1,15.

Площадь помещения, подлежащего освещению S = 40 м2

Используя формулы (8.1) и (8.2), рассчитываем необходимое количество ламп:

 (шт.)

Таким образом, для обеспечения нормальной освещенности необходимо иметь в лаборатории не менее семи ламп.

 

.3 Эргономические требования


Эргономическое обеспечение при работе значительно влияет на производительность труда пользователя.

Основным требованием к организации рабочего места служит полное соответствие средств оснащения содержанию выполняемых с их помощью операций.

Одним из факторов, определяющих производительность труда, является положение тела и наиболее часто принимаемые при выполнении работы позы. При длительном сидении необходимо время от времени смещать массу тела и целью изменения рабочей позы. Часто причиной боли в пояснице является то, что при работе, сидя обычно естественный спинно-поясничный прогиб вперед изменяется на прогиб назад. Для физиологически правильного рабочего положения сидя должны быть обеспечены оптимальные положения частей тела: корпус выпрямлен, сохранены естественные изгибы позвоночного столба и угол наклона таза, что исключает необходимость сильных наклонов туловища, поворотов головы и крайних положений суставов конечностей.

Немаловажным моментом в организации рабочего места является его пространственная организация. Одним из основных элементов рабочего места, оснащенного дисплеем, является рабочее кресло и рабочая поверхность.

Конструкция рабочего стула (кресла) должна обеспечивать поддержание рациональной рабочей позы при работе на ПЭВМ, позволять изменять позу с целью снижения статического напряжения мышц шейно-плечевой области и спины для предупреждения развития утомления. Стул (кресло) должен быть подъёмно-поворотным, регулируемым по высоте и углам наклона сиденья, при этом регулировка каждого параметра должна быть независимой, легко осуществляемой и иметь надежную фиксацию. Одним из способов снижения утомления мышц во время сидения является создание опоры туловища на спинку сидения.

При размещении рабочих мест с ПЭВМ расстояние между рабочими столами с видеомониторами (в направлении тыла поверхности одного видеомонитора и экрана другого) должно быть не менее 2,0 м, а расстояние между боковыми поверхностями видеомониторов - не менее 1,2 м.

В эргономической литературе обоснованно отмечается функциональная связь между высотой поверхности и сидения. При высоте стула 400 мм высота рабочей поверхности, равная 705-710 мм, 715 мм является оптимальной для письменной работы как по субъективным (степень комфортности, степень усталости), так и объективным (амплитуда шейного, грудного и поясничного отделов позвоночного столба) оценкам. Поверхность рабочего стола должна иметь коэффициент отражения 0,5-0,7. Высота нижнего ряда клавиатуры от плоскости пола может быть 620 - 700 мм, обычно рекомендуют 650 мм. Если используется стол стандартной высоты, то для удобства работы клавиатуру размещают в углублении стола или на отдельной плоскости. Передний ряд клавиатуры должен быть расположен таким образом, чтобы клавиатурой можно было без труда пользоваться слегка согнутыми пальцами при свободно опущенных плечах и горизонтальном положении рук.

 

.4 Общие требования безопасности


Все меры связанные с обеспечением безопасности эксплуатации электроустановок, делятся на две большие группы: организационные и технические.

К организационным мероприятиям относятся мероприятия, связанные с периодическим медицинским контролем здоровья персонала и выявлением его пригодности к работе на электроустановках.

К мероприятиям технического порядка следует отнести: недоступность токоведущих частей, защитное заземление, защитное зануление, защитное отключение.

. В целях предупреждения случаев производственного травматизма работающий должен быть внимательным в работе, соблюдать требования данной инструкции, производственную дисциплину и меры личной гигиены.

. Требования настоящей инструкции распространяется на всех работников, связанных с работой на ПЭВМ.

. К самостоятельной работе на ПЭВМ допускаются совершеннолетние работники, не имеющие медицинских противопоказаний, прошедшие вводный инструктаж по безопасности труда и пожарной безопасности, первичный инструктаж на рабочем месте, проверку теоретических знаний и приобретенных навыков безопасных способов и приемов работы, проверку знаний на первую квалификационную группу по электробезопасности.

Допуск к самостоятельной работе производит начальник отдела с записью в контрольном листке инструктажа.

Повторный инструктаж проводится не реже одного раза в 3 месяца.

Профессиональные пользователи ПЭВМ проходят обязательные предварительные (при поступлении на работу) и периодические (1 раз в 2 года) медицинские осмотры.

. Женщины со времени установления беременности и в период кормления ребенка грудью к выполнению всех видов работ, связанных с использованием ПЭВМ, не допускаются.

. При получении травмы пострадавший или свидетель должен поставить в известность непосредственного руководителя обратиться в медицинское учреждение.

. Контроль за соблюдением работающими требований инструкции возлагается на руководителя отдела (группы).

8.4.1 Требования безопасности перед началом работы

1. До включения используемого на рабочем месте оборудования оператор обязан:

осмотреть и привести в порядок рабочее место, убрать с рабочего места все посторонние предметы, которые могут отвлекать внимание и затруднять работу;

проверить правильность установки стола, стула, положение клавиатуры и, при необходимости, произвести их переустановку в целях исключения неудобных поз и длительных напряжений тела. Особо обратить внимание на то, что дисплей должен находиться на расстоянии не менее 50 см от глаз (оптимально 60-70 см), плоскость его экрана должна быть перпендикулярна направлению взгляда и центр экрана должен быть ниже уровня (или на уровне) глаз оператора;

проверить правильность и надежность заземления оборудования;

проверить правильность расположения оборудовании:

а) кабели электропитания ПЭВМ и другого оборудования (включая переноски и удлинители) должны находиться с тыльной стороны рабочего места;

б) источник бесперебойного питания для исключения вредного влияния его повышенных магнитных полей должен быть максимально возможно удален от оператора;

проверить надежность подключения к системному блоку разъемов периферийного оборудования;

убедиться в отсутствии пыли на экране монитора, защитном фильтре и клавиатуре, при необходимости, протереть их специальной салфеткой.

. Включить оборудование рабочего места в последовательности, установленной инструкциями по эксплуатации на оборудование с учетом характера выполняемых на рабочем месте работ.

. После включения оборудования и запуска используемой программы оператор обязан:

убедиться в отсутствии дрожания и мерцания изображения на экране монитора;

установить яркость, контрастность, цвет и размер символов, фон экрана, обеспечивающие наиболее комфортное и четкое восприятие изображения.

8.4.2 Требования безопасности во время работы

1. При работе оборудования все крышки и кожухи должны быть закрыты.

. При работе на оборудовании нельзя касаться токоведущих частей штепселей и вилок, соединительных шнуров и кабелей, защитного кожуха монитора.

. Шнуры должны быть в полной исправности: изоляционные втулки штепселей не должны иметь трещин, а шнуры - оголенных мест.

. Включать шнуры и провода можно только при выключенном оборудовании, держа их за изоляционные втулки.

. При работе с печатающими устройствами и другими внешними устройствами ЭВМ нельзя открывать защитные крышки и касаться движущихся узлов, верхние крышки печатающих устройств должны быть закрыты.

. Проверка на отсутствие замыкания на корпус и состояние изоляции производится специально назначенным лицом не реже 1 раза в 6 месяцев.

Руки, одежда и обувь персонала должны быть всегда сухими

 

.4.3 Инструкция по оказанию первой помощи при поражении электрическим током

При поражении электрическим током пострадавший в большинстве случаев не может сам освободиться от воздействия тока из-за непроизвольного судорожного сокращения мышц, тяжелой механической травмы или потери сознания. Поэтому необходимо, прежде всего, освободить пострадавшего от действия тока. После освобождения пострадавшего от воздействия тока необходимо приступить к оказанию первой помощи:

если пострадавший пришел в сознание, его нужно уложить на сухую подстилку и накрыть сухой одеждой. Вызвать врача. Нельзя разрешать ему двигаться, т. к. отрицательное действие тока может проявиться не сразу;

если пострадавший без сознания, но у него устойчивое дыхание и пульс, то его необходимо удобно уложить, обеспечить приток свежего воздуха и стараться привести его в сознание (брызнуть в лицо холодной водой, поднести нашатырный спирт) и ждать врача;

при отсутствии у пострадавшего признаков жизни необходимо провести мероприятия по оживлению пострадавшего. Признаками наступления клинической смерти являются: отсутствие дыхания, отсутствие пульса на сонных и бедренных артериях, отсутствие реакции зрачков на свет, серый цвет кожи.

Мероприятия по оживлению проводят в следующем порядке:

восстановить проходимость дыхательных путей;

произвести искусственное дыхание методом "изо рта в рот" или "изо рта в нос";

произвести наружный массаж сердца.

Оказывать помощь необходимо до прибытия врача.

8.4.4 Требования безопасности в аварийных ситуациях

1. При нарушении работы ПЭВМ, перегорании предохранителей и т.п. аппаратура должна быть немедленно отключена.

. При временном отключении электроэнергии тумблера электропитания должны быть выключены.

. При появлении запаха гари, дыма в помещении или на рабочем месте сеть электропитания ПЭВМ и других устройств должна быть выключена и приняты меры к обнаружению источника загорания и тушению первичными средствами пожаротушения.

Тушение загорания оборудования, находящегося под напряжением, производить только углекислотными или порошковыми огнетушителями.

При работе с углекислотными огнетушителями не следует браться руками за раструб (температура до -80 град.С).

. При обнаружении пожара или признаков возгорания немедленно сообщить об этом ближайшему инспектору отдела и таможенной охраны (при этом назвать место пожара, свою фамилию и отдел) или привести в действие ручной извещатель пожарной сигнализации, а затем действовать в соответствии с планом эвакуации.

8.4.5 Требования безопасности по окончании работы

1. Отключить ПЭВМ от сети

. Привести в порядок рабочее место

. Обо всех неисправностях, замеченных во время работы, сообщить администрации

. При сменной работе передать рабочее место в рабочем состоянии по смене, сделать запись в журнале учета работ и передачи смены.

. Если дальнейшей работы не будет, сдать рабочее место старшему по смене или ответственному за помещение.

 

.5 Требования экологичности


Выбор типа производственного помещения определяется технологическим процессом, возможностью борьбы с шумом, вибрациями и загрязнением воздуха. Наличие больших оконных проемов и фонарей должно обеспечивать хорошую естественную освещенность. В помещении обязательно устройство вентиляции.

Объем и площадь производственного помещения, которые должны проходиться на каждого работающего по санитарным нормам, должны быть не менее 20 м3 и 6 м2 соответственно. Высота производственных помещений не должна быть менее 4 м. Стены и потолки необходимо сооружать из малотеплопроводных материалов, не задерживающих осаждение пыли. Полы должны быть теплыми, эластичными, ровными и нескользкими.

Под оптимальными микроклиматическими условиями понимают такие сочетания параметров микроклимата, которые при детальном и систематическом воздействии на человека обеспечивают сохранение нормального функционального и теплового состояния организма.

На организм человека и работу вычислительной техники большое влияние оказывает относительная влажность воздуха. При влажности воздуха до 40% становится хрупкой основа магнитной ленты, повышается износ магнитных головок, выходит из строя изоляция проводов, также возникает статическое электричество при движении носителей информации в ЭВМ. При относительной влажности воздуха более 75-80% снижается сопротивление изоляции, изменяются рабочие характеристики ЭВМ, возрастает интенсивность их отказов.

Скорость движения воздуха тоже оказывает влияние на функциональную деятельность человека, так как способствует испарению влаги с кожного покрова. А это, в свою очередь, приводит либо к высыханию кожи, либо к нарушению теплового равновесия организма, т.е. скорость движения воздуха, может иметь положительное значение с точки зрения физического охлаждения лишь до температуры воздуха 35-36°С. При дальнейшем повышении температуры окружающей среды единственным путем теплопередачи является испарение. Однако при повышении температуры свыше 40°C движение даже относительно сухого воздуха может оказываться неблагоприятным фактором. Горячий воздух отдает теплоту телу, и подвижность воздуха в этом случае приводит не к охлаждению, а, наоборот, к нагреванию.

В машинном зале рекомендуется поддерживать температуру и влажность воздуха постоянными. Атмосферное давление должно быть в допустимых пределах, так как при пониженном, например, давлении ухудшается отвод тепла от элементов ЭВМ, снижаются изоляционные свойства узлов и устройств ЭВМ. Повышенная или пониженная температура помещения может привести к снижению работоспособности человека. В соответствии с требованиями ГОСТ 12.1.005 - 76 «Общие санитарно-гигиенические требования к воздуху рабочей зоны» нормальная работоспособность человека поддерживается при температуре +(20…23)С в теплый период года, а относительная влажность должна быть (40…60)% для легкой физической категории работы.

Воздух должен в значительной степени очищаться от пыли. ЭВМ, имеющие в своём составе устройства ввода-вывода на магнитных дисках, требуют этого, так как пылинки, попадающие на рабочую поверхность диска, могут привести к повреждению магнитной головки или поверхности диска. Пыль, оседающая на устройства и узлы ЭВМ, ухудшает теплоотдачу, может образовывать токопроводящие цепи, вызывает износ подвижных частей, нарушает контакты и приводит к засорению лёгких у работающего персонала.

С целью создания нормальных условий работы установлены нормы производственного микроклимата (ГОСТ 12.1.005-88). Эти нормы устанавливают оптимальные и допустимые значения температуры, относительной влажности и скорости движения воздуха для рабочей зоны помещений, оборудованных компьютерами с учётом тяжести выполняемой работы и сезона года.

 


Заключение


Процесс постоянного расширения функций программного обеспечения непосредственно касается компьютерных учебных программ. Генераторы становятся необходимым элементом программного обеспечения автоматизированного обучения и позволяют существенно увеличить качество процесса обучения. Генераторы обеспечивают получение тестовых заданий и вопросов при проведении различных видов тестирования уровня знаний и проведении практических занятий с использованием тренажера.

Важным свойством генератора является мощность генерируемого множества тестовых заданий. Здесь опыт показывает, что в КУП необходимо иметь генераторы, мощность которых обеспечивает практически каждому студенту индивидуальное тестовое задание.

В процессе работы был проведен анализ существующих методов создания генераторов вопросов и тестов. Описаны универсальная структура шаблона и универсальный алгоритм работы генератора задачи по шаблону.

На основе проведенных исследований разработана автоматизированная система, которая позволяет генерировать и проверять задания по дисциплине АИУС, в частности по разделу «Линейное программирование». В основу заложен алгоритм генерации по шаблону. Разработана структура из более чем 240 тысяч элементов, позволяющая с помощью генератора по шаблону формировать автоматически огромное количество разных вариантов задания.

На основе математического аппарата части «Линейного программирования» дисциплины АИУС разработаны алгоритмы решения прямой и двойственной оптимизационной задачи линейного программирования Симплекс-методом, а также алгоритм анализа чувствительности полученного оптимального решения. Разработанные алгоритмы и автоматизированная генерация задания по шаблону позволили разработать модули «Тренажер», «Контрольная работа», «Проверка» и «Экзамен». Модуль системы «Тренажер» предназначен для закрепления на практике полученных теоретических знаний студентом и подготовки к контрольной работе либо экзамену по дисциплине АИУС. При этом студент получает возможность потренироваться на большом количестве вариантов, повторить изучаемую тему «Линейное программирование» целиком либо одну из ее частей. При работе с тренажером студент сразу получает информацию о правильности полученных на каждом шаге результатов. Методический материал по теме контрольной работы оформлен в формате Windows-справки (модуль «Help» системы).

Одной из основных задач системы является формирование индивидуального задания на контрольную работу каждому студенту без участия преподавателя. Сформировав задание, система сохраняет данные, как о самом задании, так и о самом студенте. Решение выданной контрольной работы, оформленное студентом, прикрепляется к заданию. Преподаватель, получив по почте результаты решения от студента, имеет возможность проверить решение с помощью модуля «Проверка», доступного только в приложении преподавателя. Такой автоматизированный способ выполнения и проверки контрольной работы удобно применять как при очной, так и дистанционной форме обучения. Модуль «Экзамен» выдает более мелкие задания по объему. Преподаватель имеет возможность выбрать либо определенные части задания от всей контрольной работы, либо выбрать режим случайной выборки заданий. Введенные студентом ответы анализируется на верность выполнения заданий. Сразу после завершения экзамена количество верных ответов выводится студенту, а все результаты сохраняются. В рамках дипломного проекта представлено его технико-экономическое обоснование, включающее в себя смету затрат на разработку и эксплуатацию системы. Также рассмотрены вопросы обеспечения безопасности жизнедеятельности при разработке и эксплуатации системы.

Материалы дипломного проекта были представлены на Всероссийской научно-технической конференции «Научная сессия ТУСУР - 2011». Тезисы представлены в приложении В.

Список использованных источников


1. Кручинин В.В. Генераторы в компьютерных учебных программах.− Томск: Изд-во Том. ун-та, 2003. - 200 с.

. Кобзев А.В., Бондарь В.А., Воронин А.И., Кручинин В.В., Миллер А.В., Уваров А.Ф., Хлопотникова Н.И., Шарапов А.В. Организация дистанционного обучения в Томском межвузовском центре дистанционного образования // Тезисы докл. региональной конф. «Современное образование: Система и практика обеспечения качества». Томск: Изд-во ТУСУРа, 2002. - c. 98-101.

. Радионова Н.Ф., Катунова М.Р. Оценка эффективности реализации программ дополнительного образования: компетентностный подход // Методические рекомендации. СПб: ГОУ «СПб ГДТЮ», 2005. - 65 с.

. Исакова О.Ю., Кручинин В.В. Автоматизация синтеза вопросов в компьютерных учебных программах // Доклады третьей научно-практической конф. «Современные средства и системы автоматизации − гарантия высокой эффективности производства». Томск, 2002. - с. 302-305.

. Аванесов В.С. Форма тестовых заданий. - М.: Центр тестирования, 2005. - 156 с.

. Христочевский С.А. Электронные мультимедийные учебники и энциклопедии. // Информатика и образование, 2000. №2. - с. 70-77.

. Чернилевский Д.В. Дидактические технологии в высшей школе: Учебное пособие для вузов. - М., 2002. - 437 с.

. Ветров А.Н. Особенности реализации информационно-образовательных сред автоматизированного обучения / Журнал "Автоматизация и современные технологии". 2008. №8. - с. 16-25.

. Семушина Л.Г., Ярошенко Н.Г. Содержание и технологии обучения в средних специальных учебных заведениях.- М.: Мастерство, 2001. - 272 с.

. Дистанционное образование в России. Постановка проблемы и опыт организации. / Сост. Овсянников В.И. - М.:РИЦ "Альфа" МГОПУ им. Шолохова М.А., 2001. - 158 с.

. Ершов А.П. Компьютеризация школы и математическое образование// Программирование. 1990. №1. - с. 5-25.

. Общероссийский классификатор продукции ОК 005-93 (в редакции от 24.05.2000). URL: #"588166.files/image071.gif">

Шаг 1. Обозначим через x0 значение целевой функции и введем в рассмотрение остаточные переменные x5, x6, x7. В результате получим систему уравнений:


где все переменные могут принимать лишь неотрицательные значения. Введение переменной x0 позволяет записать выражение для целевой функции в виде уравнения.

Требуется выбрать первоначальное допустимое решение записанной системы уравнений. Удобнее всего начать с x0=0, x5=15, x6=120, x7=100 при нулевых значениях остальных переменных. То есть первое решение строится только из свободных (остаточных) переменных. Назовем его исходным базисным (опорным) решением, а переменные x0, x5, x6, x7 - базисными переменными или сокращенно базисом. Остальные переменные называются небазисными.

Термин базис отражает то обстоятельство, что базисное решение содержит столько переменных, сколько линейных соотношений содержит рассматриваемая модель (в примере m=4). Причем значения этих четырех переменных однозначно определяются положительными константами в правых частях уравнений. Из геометрической интерпретации симплексного алгоритма следует, что термины базисное решение и экстремальные точки полиэдра модели означают одно и тоже.

Покажем, что любой базис (координаты экстремальной точки) содержит не более m неотрицательных переменных из общего числа переменных n+m. Это следует из того, что в каждой экстремальной точке пересекаются n граничных гиперплоскостей из m+n. Каждой из n пересекаемых плоскостей соответствует нулевое значение соответствующей свободной переменной (если плоскость относится к первым m ограничениям) или нулевое значение управляемой переменной (для плоскости ).

Итерация 1

Шаг 2. Так как нам нужно обеспечить наибольшее возможное значение x0, то выбранное пробное решение является явно плохим. Но его, несомненно, можно улучшить. Обратим внимание на строку 0. Во-первых, в нее входят, за исключением x0, только небазисные переменные. Во-вторых, каждый коэффициент в строке 0 определяет положительное (если перед ним стоит минус) или отрицательное (если перед ним стоит плюс) приращение x0 при увеличении на единицу соответствующей базисной переменной.

На шаге 2 ищется переменная, за счет которой можно улучшить значение целевой функции путем включения ее в базис. Выбор переменной осуществляется согласно следующему правилу: если в строке 0 имеются небазисные переменные, коэффициенты при которых отрицательны, следует выбрать переменную (обозначим ее через ) с наибольшим абсолютным значением стоящего перед ней коэффициента, то есть ту переменную, которая обеспечивает наибольшее удельное приращение значения целевой функции. Если все небазисные переменные строки 0 имеют положительные или нулевые коэффициенты, оптимальное решение уже получено.

В соответствии с данным правилом в базис следует ввести x4. Каждое единичное приращение x4 приводит к увеличению x0 на 11.

Шаг 3. Ищется предельное значение переменной, за счет которой можно улучшить значение целевой функции. Понятно, что чем больше x4, тем больше x0. Но беспредельно расти x4 не может, так как этому препятствуют уравнения в строках 1,2,3. В каждой из этих строк x4 растет за счет соответствующей базисной переменной. Наименьший рост x4 позволяет строка 3: до , при этом x7 обращается в 0.

В общем случае справедливо правило: рассмотрим отношения чисел, стоящих в правых частях уравнений, кроме нулевой строки, к соответствующим коэффициентам при новой базисной переменной  (не обращая внимание на отношения, в которых знаменатель равен нулю или представляет отрицательное число). Наименьшее из этих отношений и есть значение новой переменной  в очередном пробном решении. Та прежняя базисная переменная , которой соответствует наименьшее отношение, исключается из базиса, то есть следует положить . Если ни в одном из отношений знаменатель не является положительным числом, то имеем неограниченное оптимальное решение, так как  может быть взято сколько угодно большим.

Теперь, когда известно, что x7 следует заменить в базисе на x4, перейдем к шагу 4.

Шаг 4. Перепишем систему уравнений таким образом, чтобы в строке 3 коэффициент при x4 был равен единице, а в строках 0,1,2 - нулю. Процедуру, с помощью которой это достигается, называют операцией замены базиса или операцией замены опорного плана.

Сначала разделим обе части уравнения в строке 3 на коэффициент при x4, то есть на 15:


В результате коэффициент при x4 в строке 3 равен 1. Обратим в нули коэффициенты при x4 в строках 0,1 и 2, действуя следующим образом:

а) умножим строку 3 на 11 и результат прибавим к строке 0;

б) умножим строку 3 на -1 и результат прибавим к строке 1;

в) умножим строку 3 на -2 и результат прибавим к строке 2.

В результате получим:


Удобство полученного представления линейной модели в том, что из нее сразу видны значения переменных нового базиса:


Прибыль x0 увеличилась на первой итерации с 0 до  за счет новой базисной переменной x4: .

Итерация 2

Шаг 2. В базис следует ввести x1.

Шаг 3. Ищем отношения правых частей уравнений к соответствующим коэффициентам при x1. Они равны: 125/12, 1600/99, 100/3. Следовательно, из базиса должен быть исключен x5.

Шаг 4. Вначале выполним нормировку коэффициента при x1 в строке 1:


Исключим x1 из уравнений в строках 0, 2 и 3, выполнив действия:

а) умножим строку 1 на 9/5 и результат сложим со строкой 0;

б) умножим строку 1 на -33/5 и результат сложим со строкой 2;

в) умножим строку 1 на -1/5 и результат сложим со строкой 3.

В результате получим:


Третий пробный базис имеет вид:


Итерация 3

Шаг 2. В базис следует ввести x3.

Шаг 3. Ищем отношения правых частей уравнений к соответствующим коэффициентам при x3. Они равны: 25 (строка 1) и 55/7 (строка 3). Следовательно, из базиса должен быть исключен x4.

Шаг 4. Вначале выполним нормировку коэффициентов при x3 в строке 3:


Теперь исключим x3 из уравнений в строке 0,1 и 2, выполнив действия:

а) умножим строку 3 на 11/12 и результат сложить со строкой 0;

б) умножим строку 3 на (-5/12) и результат сложить со строкой 1;

в) умножим строку 3 на 13/12 и результат сложить со строкой 2.

В результате получим:


Итерация 4

Шаг 2. Так как в строке 0 все коэффициенты положительны, получено оптимальное решение:


Анализ моделей на чувствительность и двойственная задача

В большинстве случаев кроме оптимизации решения, ЛПР хочет знать, в каком интервале можно менять параметры в модели без существенного отклонения от найденного оптимума и без значительного нарушения структуры оптимального базиса. Исследование, позволяющее ответить на эти вопросы, называется анализом линейной модели на чувствительность, или анализом линейной модели при известном оптимальном решении.

На многие вопросы, связанные с анализом на чувствительность, можно ответить, располагая численными данными на заключительной симплексной итерации. Ниже описываются два метода анализа на чувствительность, применимые к задачам вида:


Сущность обоих методов будет полностью показана на рассмотренном ранее примере распределения ресурсов. Запишем для этой задачи исходную и заключительную системы уравнений:

(I)

и

(F)

где x0 подлежит максимизации.

Изменение целевой функции

Предположим, что у нас изменились некоторые коэффициенты целевой функции. Понятно, что полученное ранее оптимальное решение по-прежнему осталось допустимым. Но оно может быть уже не оптимальным.

Рассмотрим коэффициент при небазисных переменных x2 и x4 в строке 0 системы уравнений (F). Интуитивно ясно, что если уменьшить их удельную прибыльность, прежний заключительный базис останется оптимальным. Однако если прибыльность x2 и x4 получит достаточно большое положительное приращение, оптимальный базис может смениться.

Предположим, что коэффициент при x2 получает положительное приращение δ, т.е. становится равным 5+δ. Тогда строка 0 системы уравнений (I) примет вид:


При выполнении каждой итерации симплексного алгоритма мы прибавляли к строке 0 одну из остальных строк, предварительно умножив последнюю на некоторую константу. Следовательно, на заключительной итерации строка 0 системы уравнений (F) запишется в виде:

,

так как член - δx2 сохраняется в строке 0 на любой итерации.

Если , то коэффициент при x2 примет отрицательное значение. В этом случае прежнее решение уже не является оптимальным, так как в базис следует включить x2. Аналогично, если бы коэффициент при x4 увеличился бы на значение, превышающее , то прежнее решение перестало бы быть оптимальным. Следовательно, коэффициенты при небазисных переменных в строке 0 на этапе заключительной итерации показывают, в каких пределах могут принимать положительные приращения соответствующие коэффициенты в выражении для целевой функции без нарушения оптимальности ранее полученного решения.

Предположим, что существенно понизилась прибыльность переменной x1 или x3, каждая из которых входит в базис. Вполне возможно, что найденное базисное решение окажется при этом неоптимальным. Оказывается, что и при увеличении коэффициентов при x1 и x3 ранее полученное решение может также оказаться неоптимальным.

Ответим на вопрос: в каких пределах можно менять коэффициент при x1 не нарушая оптимальности найденного ранее решения. Для ответа на этот вопрос выполним операции, аналогичные только что проделанным. При этом строка 0 системы уравнений (I) примет вид:

,

а строка 0 в (F) запишется в виде:


Так как считаем, что x1 по-прежнему входит в базис, необходимо исключить x1 из строки 0 в системе (F). Для этого умножим строку 1 в (F) на δ и прибавим к строке 0. В результате строка 0:


Отсюда следует, что при выполнении условия  полученное решение остается оптимальным. При  коэффициент при x2 принимает отрицательное значение. При отрицательным становится коэффициент при x4.

Рассмотренный прием анализа на чувствительность годен и в случае одновременного изменения коэффициентов при нескольких базисных переменных. При этом в строку 0 на последней итерации войдет несколько переменных приращений , каждое из которых влияет на способ выбора нового базиса. Чтобы базис остался оптимальным,  должны удовлетворять системе неравенств, каждое из которых есть условие неотрицательности коэффициентов при соответствующей небазисной переменной в строке 0.

Изменение констант в правых частях ограничений

Их изменение может привести к тому, что прежний оптимальный базис будет недопустимым. Если он останется допустимым, то он по-прежнему будет оптимальным, так как коэффициенты в строке 0 не меняются.

Рассмотрим правую часть строки 2 системы (I). Произведем замену 120 → 120+δ. Заметим, что остаточная переменная в данной строке x6 входит в базис и на первой и на последней итерации, то есть с коэффициентом +1. Поэтому δ сохранится в правой части строки 2 без изменений. Таким образом, ранее полученное решение останется допустимым, если  (см.строку 2 в F). Иначе x6 будет <0, что недопустимо.

Произведем теперь замену 15 → 15+δ в правой части строки 1 системы уравнений (I). При каких значениях δ полученный базис остается допустимым? В отличие от строки 2 строка 1 вычиталась в процессе выполнения симплексного алгоритма из других строк. Заметим, что появление δ в правой части каждого уравнения сопровождается появлением x5 в левой части этого же уравнения с тем же коэффициентом. Следовательно, на последней итерации будем иметь:

(F1)

Чтобы базисные переменные x1, x6, x3 были неотрицательными, правые части строк (1), (2), (3) также должны быть неотрицательными. Отсюда следует, что прежнее оптимальное решение остается допустимым, если

При  отрицательным становится x1,  - x6.

Пусть δ=1, что соответствует увеличению ресурса, описываемого строкой 2 на единицу. Из строки 0 системы (F1) видно, что значение целевой функции возрастает при этом на , причем прежний базис остается допустимым. То есть при увеличении данного ресурса на единицу дополнительная прибыль в оптимальном варианте составляет .

Рассмотренный анализ можно обобщить на случай варьирования одновременно нескольких констант в правых частях ограничений. Произведем одновременно следующие замены:


Если обратить в ноль все небазисные переменные, система уравнений (F) на последней симплексной итерации примет вид:


Коэффициенты δi (i=1,2,3) совпадают с коэффициентами при соответствующих остаточных переменных в (F). Базис остается допустимым, если x1, x6 и x3 неотрицательны. Следовательно, δ1, δ2 и δ3 должны удовлетворять соответствующей системе неравенств.

Двойственность

Понятие двойственности является очень важным и полезным, так как позволяет связать в единую систему различные методы анализа на чувствительность. Рассмотрим две следующие задачи линейного программирования:


Назовем первую задачу исходной, а вторую - двойственной (по отношению к первой). В качестве примера рассмотрим задачу распределения ресурсов:


Двойственная задача имеет вид:


Грубо говоря, двойственная задача - это на 90 градусов повернутая исходная задача. Действительно:

) j-й столбец коэффициентов в ограничениях исходной модели совпадает с j-й строкой коэффициентов в ограничениях двойственной задачи;

) строка из коэффициентов целевой функции совпадает со столбцом из констант в правых частях ограничений двойственной модели;

) столбец из констант, стоящих в правых частях ограничений исходной модели, совпадает со строкой из коэффициентов целевой функции двойственной модели;

) направление знаков неравенств в исходной модели противоположно направлению знаков неравенств в двойственной модели, требование максимизации в исходной задаче заменено в двойственной модели требованием минимизации.

Имеют место две важные теоремы.

Теорема 1 - теорема двойственности: если исходная и двойственная ей задачи имеют допустимые решения, то:

) существует оптимальное решение x*j (j = 1, n) исходной задачи;

) существует оптимальное решение y*i (i = 1, m) двойственной задачи;

) имеет место соотношение:


Если исходная задача имеет неограниченное оптимальное решение, соответствующая ей двойственная задача вообще не имеет допустимых решений.

Теорема 2 - теорема о дополнительной нежесткости: пусть x*j (j = 1,n) - решение исходной задачи, a y*i (i = 1,m) - решение соответствующей двойственной задачи. Оба решения являются оптимальными тогда и только тогда, когда:


Отсюда вытекает, что всякий раз, когда модель содержит ограничение, принимающее после подстановки оптимального решения вид строгого неравенства, соответствующая переменная двойственной задачи принимает нулевое значение.

Для решения двойственной задачи можно использовать рассмотренный выше симплексный алгоритм. Но если решена исходная задача, то решение двойственной задачи является избыточным, так как справедливо:

а) коэффициенты при остаточных переменных в строке 0 на последней симплекс-итерации при решении исходной задачи совпадают с оптимальными значениями переменных двойственной задачи;

б) коэффициент при xj в строке 0 на последней симплекс-итерации представляет собой разность между левой и правой частями j-ro ограничения двойственной задачи, соответствующего оптимальному решению последней.

В качестве примера опять рассмотрим задачу распределения ресурсов. Из (F) видно, что оптимальные значения переменных двойственной задачи следующие:


При этом значение целевой функции двойственной задачи совпадает с значением целевой функции исходной задачи:


Наконец, вычислим разность между левыми и правыми частями ограничений двойственной задачи.

Например, для второго и третьего ограничений находим:

,

то есть, получаем соответственно коэффициенты при x2 и x3 в строке 0 системы (F).

 

Приложение Б (справочное)


Руководство пользователя

Данная система разработана в среде разработки и технологии программ Delphi2009, которая ориентирована на работу в Windows. В основе идеологии Delphi лежит технология визуального проектирования и методология объектно-ориентированного программирования (программирования процедур обработки событий), применение которых позволяет существенно сократить время разработки и облегчить процесс создания приложений (программ, работающих в Windows).

Система представляет собой три Windows-приложения:

) приложение для студентов (Контрольная АИУС.exe) - тренажер по алгоритму Симлекс-метода и генератор заданий на контрольную работу;

) приложение для преподавателя (Проверка.exe) - модифицированное приложение Контрольная АИУС.exe, в котором реализован еще и блок «Проверка решения»;

) приложение «Экзамен» (Экзамен.exe) - автоматизированная система для генерации заданий при проведении экзамена, проверки введенных решений и сохранения результатов.

После запуска программы Контрольная АИУС.exe выводится основное окно «АИУС Симплекс-метод» (рис. Б.1), которое позволяет студенту перейти к работе с тренажером, начать, либо продолжить выполнение контрольной работы, обратиться к модулю помощи через функцию «Справка» или узнать сведения о программе.

Для перехода к работе с тренажером необходимо использовать кнопку «Тренажер», которая находится в левом верхнем углу в панели управления. После чего в появившемся окне «Тренажер» предоставляется на выбор функции «Начать решение Симплекс-методом», «Начать анализ чувствительности» и «Начать решение двойственной задачи», каждая из которых соответствует указанному в названии разделу.

Рисунок Б.1 - Экранная форма основного окна приложения Контрольная АИУС.exe

После нажатия одной из указанных кнопок появится соответствующее окно либо «Тренажер - Симплекс-метод», либо «Тренажер - Анализ чувствительности», либо «Тренажер - Двойственная задача». В окне «Тренажер - Симплекс-метод» и «Тренажер - Двойственная задача» в левом верхнем углу будет отображена исходная модель задачи, а в окне «Тренажер - Анализ чувствительности» отображается результат заключительной итерации решения задачи Симплекс-методом. Процесс работы с приложением «Тренажер» сопровождается подсказками о необходимости ввода тех или иных данных. Нажатие кнопки «Проверить» или «ОК» после ввода данных позволяет проверить верность полученных значений. В случае положительного прохождения проверки, система автоматически обновляет данные для запроса и последовательно продолжает весь курс раздела «Линейное программирование».

Из основного окна приложения Контрольная АИУС.exe можно перейти к методическим указаниям к контрольной работе по дисциплине АИУС. Для чего в панели управления выбрать в меню «Справка» раздел «Help». Появившееся окно «Simplex» является приложением формата Windows-справки. Для навигации по разделам необходимо пользоваться проводником в левой части окна.

Система позволяет начать выполнение контрольной работы. В основном окне приложения Контрольная АИУС.exe нажать кнопку «Новая контрольная работа». После чего в появившемся окне «Данные студента» вводятся ФИО, группа и e-mail студента в соответствующие поля. Если все данные введены, кнопка «Получить задание» станет активной. При нажатии указанной кнопки выводится сообщение о создании и сохранении файла с заданием в директории приложения. Нажав кнопку «ОК» перейдете к выполнению контрольной работы.

Окно «Контрольная работа» разделено на две горизонтальные части. В верхней части отображаются исходные данные к контрольной работе, а также кнопки «Вперед» и «Назад» для переключения между разделами контрольной работы. Нижняя часть ограничена рамкой, имеет название соответствующее разделу контрольной работы и поля для ввода. Все поля снабжены комментариями о том, какие данные необходимо ввести. При закрытии окна все введенные данные автоматически сохраняются в файл.

При необходимости продолжить выполнение контрольной работы нажмите кнопку «Продолжить выполнение контрольной работы». В появившемся диалоговом окне открытия файлов выберите папку соответствующую инициалам и группе студента выполнявшего задание. Внутри папки лежат файл с датами последнего редактирования. Выбрав соответствующий файл задания, переходим к окну «Контрольная работа» в котором будут выведены исходное задание и уже сохраненные результаты.

После завершения выполнения контрольной работы директорию с инициалами и группой студента в названии необходимо отправить преподавателю.

Запуск приложения Экзамен.exe вызывает окно «Экзамен по дисциплине АИУС» (рис. Б.2). В указанном окне требуется ввести данные студента (ФИО, группа), после чего активной становится кнопка «Выполнить экзамен».

Рисунок Б.2 - Экранная форма основного окна приложения Экзамен.exe

После нажатия кнопки «Выполнить экзамен» появится окно экзамена, в заголовке которого указывается фамилия, имя и группа студента выполняющего экзамен. Окно содержит несколько вкладок с номером задания. Количество и формирование заданий определяется в файле настроек преподавателем. На каждой вкладке заданий представлены исходные данные, само задание и поля для ввода ответа. Поочередно переключаясь между вкладками необходимо вводить ответы. После того, как все ответы будут введены, требуется в панели управления окна нажать кнопку «Завершить проверить». Нажатие это кнопки блокирует дальнейшее изменение введенных ответов. Система автоматически проверяет все ответы и выводит правильные варианты ответа во всех заданиях. В нижней части окна будет отображена панель с общим количеством правильно выполненных заданий и указание о верности, либо ошибочности каждого задания. Возможность переключения между вкладками заданий сохраняется, что позволяет посмотреть и сравнить введенные ответы, с теми, что получила система. Преподаватель на основе этих данных выставляет баллы или оценку за экзамен.

Похожие работы на - Разработка генератора заданий по дисциплине 'Автоматизированные информационно-управляющие системы'

 

Не нашли материал для своей работы?
Поможем написать уникальную работу
Без плагиата!
Без нейросетей!