Разработка генератора пилообразных колебаний
Содержание
Введение
1. Постановка задачи
2. Разработка структурной схемы
.1 Структурная схема
.2 Описание работы
Расчет принципиальной схемы
.1 Расчёт инвертора
.2 Расчёт инвертирующего усилителя
.3 Расчёт мультивибратора
.4 Расчёт дифференциального усилителя
.5 Генератор синусоидального сигнала
.6 Расчет интегратора
.7 Расчет сумматора
.8 Разработка логического блока
. Разработка блока питания
. Разработка усилителя мощности
Заключение
Список используемой литературы
Приложение №1
Введение
В XXI веке практически любое современное
устройство предполагает в себе наличие такого функционального элемента как
генератор гармонических или каких-либо других колебаний. Кроме очевидных
случаев автономных генераторов (а именно генераторы синусоидальных сигналов, импульсные
генераторы) источник регулярных колебаний необходим в любом периодически
действующем измерительном приборе, в устройствах, инициирующих измерения или
технологические процессы, и вообще в любом приборе, работа которого связана с
периодическими состояниями или периодическими колебаниями.
Сигналы специальной формы можно формировать двумя способами: дискретным и
аналоговым. Аналоговый способ формирования различных сигналов значительно проще
дискретного. Этот способ применяется в основном при формировании сигналов
треугольного и трапециидального вида. Сигналы данного типа получили наибольшее
распространение.
Генераторы специальных сигналов используются в различных целях, в
основном при настройке или использовании какой-либо высокоточной аппаратуры,
поэтому результатом решения этой задачи должна быть стабильная,
высококачественная схема генератора заданного сигнала, которая могла бы быть
собрана из указанных элементов, и работать без предварительной настройки.
При решении данной задачи использовались такие элементы схемы, как
операционные усилители, которые из-за большого коэффициента усиления позволяют
вводить глубокие отрицательные обратные связи, позволяющие достичь высокой
точности и стабильности генератора.
1. Постановка задачи
Генератор пилообразного сигнала:
Рис.1.1. Временная диаграмма выходного напряжения генератора
) Линейный сигнал не синхронизован.
) Синусоидальный сигнал синхронизован.
Предусмотреть плавную регулировку:
1.
.
.
.
Ток
нагрузки по выходу
. Время обратного хода
не более
100 мс.
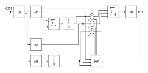
2. Разработка структурной схемы
.1 Структурная схема
Рис. 2.1. Структурная схема генератора
Рассмотрим назначение отдельных функциональных блоков:
· БП - блок питания, предназначен для преобразования
переменного входного напряжения в постоянное выходное;
· БР - блок
регулировки, служит для регулирования максимальной амплитуды напряжения, а
также напряжения смещения
;
· ГСК -
генератор синусоидального напряжения;
· МВ -
мультивибратор, необходим для формирования прямоугольных импульсов;
· сумматор1 и
сумматор2 служат для суммирования сигналов;
· интегратор1
и интегратор2 служат для получения наклонных участков выходного сигнала
генератора;
· БУК - блок
управления ключами.
Благодаря БУК выполняется автоматическое включение/выключение
установленных ключей.
2.2 Описание работы
Опишем назначение и работу функциональных элементов генератора,
представленных на структурной схеме (рис. 2.2.):
Интервал t1:
Ключи SA1, и SA3 замкнуты. В момент времени t=0 подается напряжение на схему, после чего «сумматор1» и
«интегратор1» создают необходимый наклон напряжения, который суммируется с
постоянной составляющей и линейно изменяющимся напряжением, создаваемым при
помощи МВ и «интегратор2», на «сумматор2».
Интервал t2:
Ключи
SA1, SA2 и SA3 разомкнуты. На выходе наблюдается постоянное
напряжение смещения
.
Интервал
t3:
Ключи
SA1 и SA2 замкнуты. Выполняются действия аналогичные интервалу
t2, но вместо линейно изменяющегося напряжения подается
синхронизированный синусоидальный сигнал с ГСК.
Интервал
t4:
Ключи
SA1, SA2 и SA3 разомкнуты. Выполняется сброс всех используемых в
схеме интеграторов.
3. Расчет принципиальной схемы
.1 Расчёт инвертора
сигнал генератор усилитель инвертор
Необходимость использования инвертора, построенного на операционном
усилителе, возникла ввиду того, что сумматор даёт на выходе инвертированную
сумму сигналов, следовательно, для получения конечного эпюра требуемой формы,
необходимо подавать на вход сумматора инвертированный сигнал.
Рис. 3.1.1. Инвертор
Как видно из принципиальной схемы инвертора, он не нуждается в расчёте
ввиду простоты своего исполнения. Примем R51=R52=1
кОм.
.2 Расчёт инвертирующего усилителя
Инвертирующий усилитель, построенный на операционном усилителе, в данном
проекте используется для регулировки амплитуд сигналов. Известно, что входной
сигнал, поступающий на инвертирующий усилитель, инвертируется и умножается на
коэффициент, определённый используемыми сопротивлениями.

Известно, что для инвертирующего усилителя характерно следующее
равенство:
.
С помощью оптрона регулируется сопротивление обратной связи, изменяя коэффициент
усиления от 0 до -1.
.3 Расчёт мультивибратора
Мультивибратор автоколебательный, построенный на операционном усилителе,
необходим в данном проекте для создания участка треугольных импульсов выходного
сигнала.
Рис. 3.3.1. Мультивибратор автоколебательный
Для данного мультивибратора справедливо выражение:
.
Известно, что период колебаний
T=2·tи, при R9=150 Ом, R91=1
кОм, R92=2 кОм, C9=100 мкФ T=0,048
с.
Тогда зависимость общего времени действия мультивибратора от количества
треугольных импульсов, обеспечивающая синхронизацию на интервале, будет иметь
следующий вид:
общ=(n-1) ·0.048+0.048/2,
tобщ=0,048·n-0,024,
где n - количество треугольных импульсов.
Например, для количества треугольных импульсов, равного 3 получим tобщ=0.12 с.
Постоянная времени интегрирующей RC-цепи равная 0,12 с может быть достигнута при R=12 кОм, C101=С102=10 мкФ.
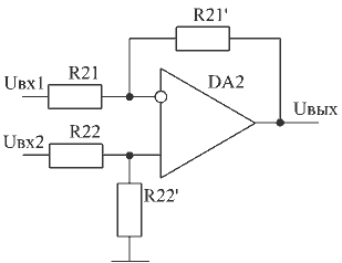
3.4 Расчёт дифференциального усилителя
Дифференциальный усилитель, построенный на операционном усилителе, в
данном проекте используется для взятия разности сигналов до интегрирования, что
необходимо для построения линейного напряжения на требуемом уровне и с
требуемым наклоном.
Как известно, дифференциальный усилитель даёт на выходе разность входных
сигналов, умноженную на коэффициент, определяемый используемыми
сопротивлениями.
Рис. 3.4.1. Дифференциальный усилитель
Известно, что для дифференциального усилителя справедливо равенство:
.
Следовательно, чтобы входная разность сигналов не искажалась, требуется,
чтобы все номиналы в схеме были равны. Возьмём R21’=R21=R22’=R22=1 кОм.
3.5 Генератор синусоидального сигнала
Генераторы синусоидальных колебаний осуществляют преобразование энергии
источника постоянного тока в переменный ток требуемой частоты. Они выполняются
на основе усилителей со звеном положительной обратной связи, обеспечивающей
устойчивый режим самовозбуждения на требуемой частоте.
В современной электронной аппаратуре на основе операционных усилителей
строятся схемы формирования сигналов синусоидальной формы с точно заданными
значениями частоты, амплитуды и длительности. Для стабилизации амплитуды
выходного сигнала применяется отрицательная обратная связь, которая изменяется
в зависимости от амплитуды выходного сигнала таким образом, что в результате ее
действия амплитуда выходного сигнала не изменяется.
Из числа таких схем наибольшее распространение получила схема с RC- контуром и с мостом Вина в цепи ОС
(Рис. 3).
Мост
Вина представляет собой двойной делитель напряжения, первый из которых является
частотно-зависимой цепью. Этот делитель ослабляет напряжение тем больше, чем
заметнее текущая частота отличается от его cсобственной,
квазирезонансной частоты
.
Частота,
при которой мост Вина приходит в равновесие (т.е. частота генерации):
;
Обычно
R2=R4=R и С1=С2=С. Таким образом:
;
Усилитель
должен иметь коэффициент усиления Ku = 3. При меньшем усилении
колебания затухают, при большем - выходной сигнал будет достигать насыщения и
форма сигнала не будет синусоидальной.
Рис.
3.5.1. Схема генератора с мостом Вина в ПОС
При
R87=R88=3,3кОм на выходе схемы наблюдаются колебания
частотой f = 1кГц, амплитудой 0,775В и коэффициентом гармоник -
не более 0,01%.
Для
получения минимального уровня коэффициента гармоник необходимо соблюдать
условие равенства R87=R88 и C13=C14 (Допуск для этих элементов не более 1%). Изменяя
резисторы R88 и R87 регулируется частота колебаний.
Отрицательную
обратную связь образуют резисторы R89, R90 и лампа
накаливания HL6 в качестве нелинейного сопротивления, чем и
достигается стабилизация напряжения. Для регулирования амплитуды подстраивают
резистор R90.
Для
выполнения условия баланса амплитуд на частоте квазирезонанса, выбирается R89=180
Ом. В качестве ОУ используется микросхема К574УД2, а в качестве лампы
накаливания две последовательно включенные CMH6.3-20.
3.6. Расчет интегратора
Интегратор, построенный на операционном усилителе, в данном проекте
используется для получения линейно изменяющегося сигнала. На выходе интегратора
наблюдается линейно уменьшающийся сигнал при подаче на вход положительного
постоянного напряжения, и линейно увеличивающийся сигнал при подаче на вход
отрицательного постоянного напряжения.
В цепи обратной связи предусмотрен ключ S1 для сброса интегратора.
Рис. 3.6.1. Интегратор
Значение RC определяется из
расчёта максимального времени интегрирования (100 мкс.): RC=100. На базе этого выражения примем R38=100 КОм, С10=1 мкФ.
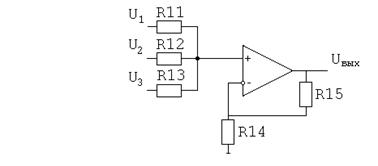
.7 Расчет сумматора
На нижеприведенной схеме (Рис.3.7.1.) показан ОУ, используемый для
реализации суммирующего усилителя, который также иногда называется аналоговым
сумматором. Используя такую схему, можно выполнить сложение нескольких
напряжений. (Суммирование напряжений было одной из основных функций ОУ в
аналоговых вычислениях.)
Рис.3.7.1.
Схема сумматора
Для
упрощения процедуры расчета номиналы резисторов R11 - R13
выбираются одинаковыми, принимаются значения из ряда равные 100 кОм.
;
.
Так
как нет необходимости усиливать сигнал (åUвх=Uвых), то K должен быть равен 3, тогда R15 =
200 к Ом, а R14 = 100 кОм
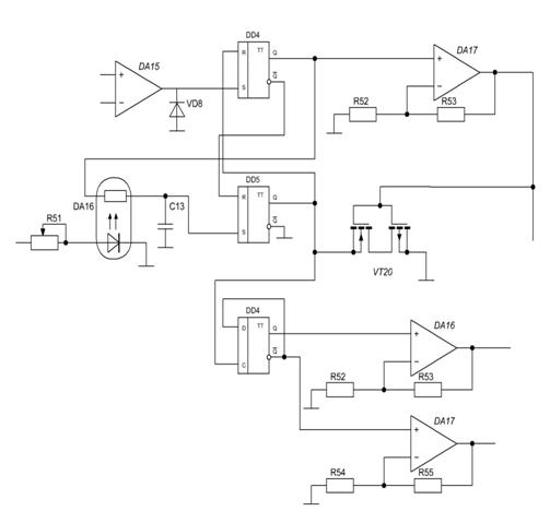
.8 Разработка логического блока
Функцию сравнения в схеме выполняют компараторы. Управления ключами - RS-триггеры. RS-триггер имеет два входа: S - set
(установка в единицу) и R - reset (сброс в ноль) триггера.
Структура Логического Блока представлена на рисунке:
Рис. 3.8.1. Структура логического блока
В проекте использована ключевая схема на комплементарных
(взаимодополняющих) транзисторах (КМОП). Технология КМОП представляет собой два
МОП транзистора (КП301Б) с каналами противоположного типа, затворы и стоки
которых соединены параллельно.
Рис. 3.8.2. Ключевая схема на комплементарных транзисторах
Транзистор КП301Б имеет следующие характеристики:
Пороговое напряжение затвор-исток (Uзи (пор)): 4,2 В,
Начальный ток стока (Iс
(нач)): 0,5·10-4 мA,
Максимальное напряжение затвор-исток (Uзи (max):
30 В,
Максимальный ток стока (Iс (max)): 15 мA,
Крутизна характеристики: ≥1 мA/В.
Согласно перечисленным характеристикам, стоко-затворная характеристика
транзистора имеет следующий вид:

Для исключения возможности нехватки управляющего напряжения, подаваемого
вход ключевой схемы, включим в цепь управления ключами неинвертирующий
усилитель.
4. Разработка блока питания
Блок питания предназначен для качественного энергопитания всех элементов
данного генератора и усилителя мощности. В него входят следующие элементы:
понижающий трансформатор, выпрямительные устройства, сглаживающие фильтры и
стабилизаторы напряжения. Для нашего генератора возьмём двухполупериодный
выпрямитель, диоды которого включены по мостовой схеме (Рис. 4.1.).
Рис. 4.1. Схема блока питания
Расчет
стабилизатора ±35В
Для стабилизации напряжения ±35В воспользуемся схемой последовательного
транзисторного стабилизатора с усилителем в цепи обратной связи. В этой схеме
транзистор VT26(VT28) является одновременно сравнивающим и усилительным
элементом, а транзистор VT25(VT27) выполняет функции регулирующего
элемента.
Выходные параметры:
СМ=35 ± 2 В, IН =1А
Определение номинального UВХ:
ВХmin = UВЫХ +D UВЫХ + 5 + 1 = 43 В; UВХ ном» 45 В,
UВХ max= 1,1* UВхmin=47,3 В,
IВХ =
1,15 * IН =1,15 А,
Кп = UВХ max/ UВХ =
1,051.
Для транзисторов VТ25, VТ27:
UКБО=
7,3 В, IКmax= 1,15 А, PK = 8,395 Вт
Выбираются
Т25 - КТ639А (UКБО= 45 В, IКmax= 2 А, PK
=12,5 Вт),
VТ27 -
КТ704А (UКБО= 45 В, IКmax= 2,5 А, PK =15 Вт).
Определим R49,R50:
=(UВЫХ - UCM)/5 мА =1600 Ом,
тогда R49 при напряжении
В
и
при токе 5 мА R49=1,8 кОм.
Исходя
из полученных результатов выбирается:
26
- КТ3102Д (UКБО=30 В, IКmax=100 мА),
VT28 - КТ3107Г (UКБО=
30 В, IКmax=100 мА).
Для регулировки выходного напряжения необходимо рассчитать цепь R51 R52 R53:
Принимается R52 = 100 Ом.
Падение напряжения на R51 R53 должно быть:
на R51 - 27 В,
на R53 - 8 В.
Ток в цепи зададим 10 мА, тогда:
R51 =
2,7 кОм,
R53 =
0,75 кОм.
Аналогично рассчитывается отрицательное плечо.
Расчет
стабилизатора ±15В
Для питания ±15В возьмем микросхему К142ЕН6А, представляющую собой
интегральный двуполярный стабилизатор напряжения с фиксированным выходным
напряжением 15 В. Номиналы емкостей берутся, исходя из рекомендации по
включению К142ЕН6А:
С10, С13=500 мкФ;
С11,С12=0,1 мкФ;
С14,С15=10 мкФ.
UВХ
ном» 20 В;
Расчет
выпрямителя ±35В
1. Определим переменное напряжение, которое должно быть на
вторичной обмотке сетевого трансформатора:
2 = B Uн=1,7*45=76,5,
где Uн - постоянное напряжение на нагрузке, В;
В - коэффициент, зависящий от тока нагрузки (определяется по табл.).
2. По току нагрузки определим максимальный ток, текущий через
каждый диод выпрямительного моста:
д = 0,5 С Iн=0,5*1,8*1=0,9,
где Iд - ток через диод, А; н - максимальный ток нагрузки, А;
С - коэффициент, зависящий от тока нагрузки (определяется по табл.).
3. Подсчитаем обратное напряжение, которое будет приложено к
каждому диоду выпрямителя:
обр = 1, Uн=1,5*45=67,5,
где Uобр - обратное напряжение, В;н - напряжение на нагрузке, В.
4. Выберем диоды, у которых значения выпрямленного тока и
допустимого обратного напряжения равны или превышают расчетные (KЦ412Б).
5. Определим емкость конденсатора фильтра:
С8=3200 Iн / Uн Kп=91,42,
где Сф - емкость конденсатора фильтра, мкФ;н - максимальный ток
нагрузки, A;н - напряжение на нагрузке, В; п - коэффициент пульсации
выпрямленного напряжения.
Возьмем С8=100 мкФ.
6. Определяют значение тока, текущего через вторичную обмотку
трансформатора:
I2 = 1,5 Iн,=1,5,
где I2 - ток через обмотку II трансформатора, А;н максимальный ток
нагрузки, А.
. Определяют мощность, потребляемую выпрямителем от вторичной обмотки
трансформатора:
2 = U2 I2=1,5*76,5=114,75,
где P2 - максимальная мощность, потребляемая от вторичной обмотки, Вт;-
напряжение на вторичной обмотке, В;- максимальный ток через вторичную обмотку
трансформатора, А.
. Подсчитывают мощность трансформатора:
тр = 1,25 P2=143,4,
где Pтр - мощность трансформатора, Вт; - максимальная мощность,
потребляемая от вторичной обмотки трансформатора, Вт.
. Определяют значение тока, текущего в первичной обмотке:
1 = Pтр / U1=0,65,
где I1 - ток через обмотку I, А;
Ртр - подсчитанная мощность трансформатора, Вт;- напряжение на первичной
обмотке трансформатора (сетевое напряжение).
. Рассчитывают необходимую площадь сечения сердечника магнитопровода:
= 1,3 Pтр»0,8,
где S - сечение сердечника магнитопровода, см2;
. Определяют число витков первичной (сетевой) обмотки:
1 = 50 U1 / S»13000,
где: w1 - число витков обмотки;- напряжение на первичной обмотке, В;-
сечение сердечника магнитопровода, см2.
. Подсчитывают число витков вторичной обмотки:
2 = 55 U2 / S»5000,
где w2 - число витков вторичной обмотки;- напряжение на вторичной
обмотке, В;- сечение сердечника магнитопровода, см2.
. Определяют диаметры проводов обмоток трансформатора:
= 0,02 I=0,03,
где dx - диаметр
провода , мм;- ток через обмотку, А.
5. Разработка усилителя
мощности
Рис. 5.1. Схема усилителя мощности
Расчет по
постоянной составляющей
Для усиления сигнала по мощности выберем двухполярный усилитель 3-х
каскадов:
1) дифференциальный каскад (к1);
2) каскад ОЭ (к2);
3) двухтактный эмитерный повторитель
(к3).
Входной сигнал, подаваемый на усилитель мощности, имеет амплитуду 12,78
В. Требуется получить сигнал с током нагрузки 600mА.
ПИТ = UВЫХ max + UКЭ min=30 + 3 = 33 В.
Принимается UПИТ= 35 В, где UКЭ min=3 В берется из справочных данных транзисторов
выходного каскада. Определим мощность, рассеиваемую в коллекторных переходах
обоих транзисторов:
РК=(UПИТ - UВЫХ )IH
=(35-30)*1=5 Вт
Исходя из условия, что UКЭдоп>UПИТ, принимается UКЭдоп=40 В, Ikдоп>1А, РК>5 Вт. Выбираем транзисторы VT21 - КТ815Б (PKmax=10 Вт на радиаторе, UКБО= 50 В, Iкmax=1,5 А, b=40) и VT22 - КТ814Б (PKmax=10
Вт на радиаторе, UКБО= 50 В, IКmax= 1,5 А).
Ток покоя выбирается по минимуму переходных искажений, при этом падение
напряжения на R41, R42 равно 0,8 В, при токе покоя 0,01 А
41=R42 = 0.8/2*0.01= 40 Ом.
Принимается R41=R42=39 Ом. Диоды выбираются таким
образом, чтобы задать падение напряжения на них равное 2 В, отсюда VD18=VD19=МД226 (UПР=1
В, IПРmax= 300 мА). У транзистора VT20 ток коллектора равен
=10Iбvt22= IH /4
= 250 мА,
исходя из этого VT20 -
КТ385АМ (UКБО= 60 В, Iкmax= 300 мА, b=150). Ток через VT20 задается источником тока типа
«токовое зеркало» на транзисторах VT24 и VT23 - КТ385АМ. Используя равенство
=UПИТR36 /R37R38,
и приняв R36=R37=100 Ом, получается R38=140 Ом, выбирается R38=150 Ом. Зная ток базы транзистора VT20
IБ = IК/b=1,6 мА,
находится ток через VT19
(в 10 раз больше IБ VT20) IК =160 мА . Учитывая, что на коллекторе VT19 находится потенциал -UПИТ +0,6 В, выбирается R33=R34<0,6/IК, R33=R34=330Ом. VT14 и
VT15 выбираются в виде транзисторной
сборки КР159НТ1Г (UКБО=30 В, Iкmax=10 мА). Для выполнения дифференциального каскада и
источника тока транзисторы VT16..VT19 выбираются в виде транзисторной
сборки из 4-х транзисторов КТС613Г, для которой (UКБО= 40 В, Iкmax= 400 мА, b=150); R31 и R32
принимаются 1 кОм, отсюда
35=UПИТ/I=2,1875 кОм.,
где I - суммарный ток плеч
дифференциального каскада. Из ряда номиналов выбирается R35=2,2 кОм.
Расчет по
переменой составляющей
1. При разомкнутой цепи ОС Кu=К1*К2*К3. К1 коэффициент усиления
дифференциального каскада:
Для
выполнения поставленной задачи необходимо чтобы:
.
При замыкании ОС
Принимается
R40=12 кОм, тогда R39=9,1 кОм
Заключение
В процессе работы над данным курсовым проектом был спроектирован
генератор специальных сигналов. Получены практические навыки по расчету
трансформатора, блока питания, усилителя мощности и других функциональных
элементов, а также исследованы возможные схемотехнические решения того или
иного аспекта проблемы.
Полученный генератор специального сигнала имеет преимущества относительно
других решений. Например, дальнейшей легкой расширяемостью и перенастройкой.
В генераторах созданных на аналоговых элементах достаточно сложно
добиться высокой точности формы сигнала. Это объясняется тем, что расчетные
значения элементов не всегда совпадают со стандартной базой номиналов элементов
и поэтому приходится подбирать наиболее близкие по характеристикам элементы.
Номиналы стандартных элементов являются усредненными, и истинное значение
элемента имеет некоторую погрешность по сравнению с номинальным. Исключить эту
проблему можно путем введения корректирующих цепей, но из-за большого
количества влияющих параметров все равно нельзя добиться высокой точности.
На высоких частотах проявляется влияние паразитных емкостей. Избавиться
от этого можно также введением корректирующих цепей или уменьшением габаритных
размеров элементов и их правильной компоновкой на микросхеме. Регуляторы и
ключи основываются на оптопарах, что позволило эффективно гальванически
развязать цепи генератора и блока управления, что уменьшает наводку и помехи.
Гораздо проще корректировать цифровой сигнал, однако при использовании
цифровых элементов повышается стоимость устройства. Поэтому использование
аналоговых элементов в данной работе оправдано невысокими требованиями к
точности и доступностью используемых в устройстве элементов.
Приложение 1
Перечень элементов:
|
Резисторы
|
|
R1 = 200 Ом
|
R2 = 500 kОм
|
R3 = 10kОм
|
R4 = 10kОм
|
|
R5 = 10kОм
|
R6 = 10kОм
|
R7 = 1kОм
|
R8 = 1kОм
|
|
R9 = 1kОм
|
R10 = 1kОм
|
R11 = 1kОм
|
R12 = 200 Ом
|
|
R13 = 10kОм
|
R14 = 500kОм
|
R15 = 10kОм
|
R16 = 1kОм
|
|
R17 = 10kОм
|
R18 = 10kОм
|
R19 = 10kОм
|
R20 = 10kОм
|
|
R21 = 10kОм
|
R23 = 100kОм
|
R24 = 1kОм
|
|
R25 = 200 Ом
|
R26 = 500kОм
|
R27 = 10kОм
|
R28 = 10kОм
|
|
R29 = 10kОм
|
R30 = 10kОм
|
R31 = 10kОм
|
R32 = 10kОм
|
|
R33 = 330 Ом
|
R34 = 6,5kОм
|
R35 = 240 Ом
|
R36 = 6,5kОм
|
|
R37 = 240 Ом
|
R38 = 10kОм
|
R39 = 10kОм
|
R40 = 1kОм
|
|
R41 = 10kОм
|
R42 = 10kОм
|
R43 = 3кОм
|
R44 = 10kОм
|
|
R45 = 10kОм
|
R46 = 10kОм
|
R47 = 10kОм
|
R48 = 2kОм
|
|
R49 = 10kОм
|
R50 = 10kОм
|
R51 = 10kОм
|
R52 = 2kОм
|
|
R53 = 240 Ом
|
R54 = 2kОм
|
R55 = 240 Ом
|
R56 = 200 Ом
|
|
R57 = 500kОм
|
R58 = 10kОм
|
R59 = 10kОм
|
R60 = 10kОм
|
|
R61 = 1kОм
|
R62 = 10kОм
|
R63 = 10kОм
|
R64 = 10kОм
|
|
R65 = 10kОм
|
R66 = 1kОм
|
R67 = 2kОм
|
R68 = 3kОм
|
|
R69 = 10kОм
|
R70 = 10kОм
|
R71 = 1kОм
|
R72 = 330 Ом
|
|
R73 = 3.3kОм
|
R74 = 10kОм
|
R75 = 180 Ом
|
R76 = 100 Ом
|
|
R77 = 10kОм
|
R78 = 10kОм
|
R79 = 3,3kОм
|
R80 = 1kОм
|
|
R81 = 1kОм
|
R82 = 1kОм
|
R83 = 1kОм
|
R84 = 1kОм
|
|
R85 = 1kОм
|
R86 = 1kОм
|
R87 = 1kОм
|
R88 = 1kОм
|
|
Операционные усилители
|
|
OP = К157УД2
|
OP1 = К157УД2
|
OP2 = К157УД2
|
|
OP4 = К157УД2
|
OP5 = К157УД2
|
OP6 = К157УД2
|
OP7 = К157УД2
|
|
OP8 = OPA452
|
OP9 = OPA452
|
OP10 = К157УД2
|
OP11 = К157УД2
|
|
OP12 = К157УД2
|
OP13 = OPA452
|
OP14 = OPA452
|
OP15 = К157УД2
|
|
OP16 = К157УД2
|
OP17 = К157УД2
|
OP18 = К157УД2
|
OP19 = К157УД2
|
|
OP20 = К157УД2
|
OP21 = К157УД2
|
OP22 = К157УД2
|
OP23 = К157УД2
|
|
OP24 = К157УД2
|
OP25 = К157УД2
|
OP26 = К157УД2
|
OP27 = К157УД2
|
|
Диоды
|
|
VD7 = КД521Б
|
VD11 = КД521Б
|
VD5 = КД521Б
|
VD6 = КД521Б
|
|
Конденсаторы
|
|
C1 = 2200мкФ
|
C2 = 2200мкФ
|
C3 = 0.33мкФ
|
C4 = 0.33мкФ
|
|
C5 = 100n
|
C6 = 0.33мкФ
|
C7 = 0.33мкФ
|
C8 = 0.33мкФ
|
|
C9 = 0.33мкФ
|
C10 = 0.047пФ
|
C11 = 0.047пФ
|
C12 = 0,047пФ
|
|
Оптопары и светодиоды
|
|
HL1 = AOP153A
|
HL2 = AOP153A
|
HL3 = AOP153A
|
HL4 = BL-HJB33A
|
|
HL5 = AOP153A
|
HL6 = Lamp
|
|
|
|
Инверторы
|
|
INV1 = CD4049
|
INV2 = CD4049
|
INV3 = CD4049
|
INV4 = CD4049
|
|
Биполярные транзисторы
|
|
VT1 = KT815A
|
VT2 = KT819Б
|
VT3 = КТ814А
|
VT4 = KT818Б
|
|
Триггеры
|
|
RS-FF1 = СD4043
|
RS-FF2 = СD4043
|
RS-FF3 = СD4043
|
JK-FF1 = CD4027
|
|
Диодный мосты
|
|
VDS1 = 1N4001
|
VDS2 = 1N4001
|
|
|
|
Предохранители
|
|
F1=H520-0.25A/250В
|
|
|
|