Моделирование гидравлической емкости, теплообменных аппаратов и химических реакторов
Реферат
В данном курсовом проекте разработаны три модели объектов автоматизации:
гидравлическая ёмкость; теплообменный аппарат; химический реактор.
Курсовой проект содержит пояснительную записку из 30 страниц текста, 2
таблиц, 33 рисунка и 3 литературных источника.
Содержание
Введение
. Моделирование гидравлической ёмкости
.1 Модель проточной гидравлической ёмкости переменного объёма
. Моделирование теплообменных аппаратов
.1 Модель теплообменника - смесителя проточного типа
.1.1 Адиабатический теплообменник - смеситель переменного
объёма
. Моделирование химических реакторов
.1 Модель проточного реактора идеального перемешивания
.1.1 Модель каскада химических реакторов полного
перемешивания
Заключение
Список используемых источников
Введение
Химическое производство состоит из целого ряда взаимосвязанных единичных
процессов химической технологии и представляет собой сложную систему,
характеризующуюся большим объемом информации. Изучение и разработка
химико-технологической системы направлены на создание высокопродуктивных,
высококачественных и экономических производств и в настоящее время ведутся на
основе метода математического моделирования.
Моделирование - метод экспериментально-теоретического исследования сложных
систем, позволяющий в качестве объекта рассматривать не подлинное явление, а
некую его модель. Под моделью подразумевается такая упрощенная система,
которая отражает совокупность свойств объекта, соответствующих представленной
задаче моделирования, и дает возможность получить новые сведения об объекте.
В частности по математической моделью химико-технологического
процесса следует понимать совокупность качественных представлений и
математических соотношений, характеризующих отдельные, ограниченные в нужном
направлении явления моделируемого процесса, а также взаимодействию этих явлений
с учетом возмущающих факторов. Математические соотношения, составленные в
результате теоретического анализа моделируемого процесса, представляют собой математическое
описание.
Изучение объекта моделирования (химико-технологического процесса,
отдельного аппарата, физико-химического явления и т.д.) сводится к анализу его
математического описания в явном виде, т.е. к анализу зависимостей между
определяющими и определяемыми переменными процесса. Эти зависимости можно получить
только в результате решения уравнений математического описания. Для решения
даже относительно простого математического описания, не говоря уже о сложных
математических моделях, обычно требуются большие объемы вычислительных
операций. Поэтому практическая реализация математических моделей невозможна без
современных средств вычислительной техники.
1.
Моделирование гидравлической ёмкости
Задача моделирования гидравлической ёмкости, геометрическая форма которой
известна, а схема потоков и их характеристики заданы, состоит а расчёте функций
объёмных расходов, величины гидростатического напора, некоторых других
переменных.
Рисунок
1.1 - Схема материальных потоков в гидравлической ёмкости
Рассмотрим
гидравлическую ёмкость (рисунок 1.1), на вход которой поступает поток жидкости,
объёмная скорость которой
, а на выходе ёмкости поток обладает объёмной
скоростью
. Скорость
изменения
объёма жидкости в ёмкости определяется функциями объёмных расходов
и
; таким
образом, уравнение материального баланса гидравлической ёмкости в
дифференциальной форме принимает вид:
. (1.1)
Если
заданы непрерывные функции расходов
(1.2)
и
известен начальный объём жидкости
, то
можно получить зависимость
как
результат решения дифференциального уравнения (1.1):
. (1.3)
В
том случае, если разность
имеем
стационарное состояние ёмкости, когда
.
Если
разность
объём
возрастает при
и
убывает при
.
1.1 Модель проточной гидравлической ёмкости переменного объёма
Принимаем,
что гидравлическая ёмкость (рисунок 1.2) имеет правильную форму, т.е. площадь
сечения емкости
(м3) и объём жидкости (или газа) в ёмкости
можно вычислить по формуле
, где
(м) - высота уровня жидкости. Входной поток
поступает через вентиль В1, на который
действует разность давлений
(
(кПа) - до вентиля и
(кПа) -
после вентиля). Выходной поток
отводится
через вентиль В2, на котором устанавливается разность давлений
(
(кПа) -
до вентиля и
(кПа) - после вентиля). В отличие от обобщённой модели
ёмкости, где функция расхода носила общий характер [равенства (1.2)], здесь
предполагается, что вид зависимости расхода через вентиль от перепада давлений
известен, а также, учитывается влияние на давление
изменения уровня жидкости
в ёмкости.
Рисунок
1.2 - Схема материальных потоков и давлений в гидравлической ёмкости
Математическая
модель проточной ёмкости с вентилями на входе и выходе содержит следующие
уравнения:
Уравнение
материального баланса, записанное относительно скорости изменения высоты уровня
жидкости в аппарате
. (1.4)
Уравнение
расходов через вентили
, (1.5)
, (1.6)
где
,
-
известные коэффициенты пропускной способности через вентили В1 и В2
соответственно.
Уравнение,
связывающие давление
с давлением
(кПа) на
поверхности и величиной гидростатического напора
, (1.7)
где
- удельный вес жидкости (кПа/м).
Если
ёмкость негерметична, то
можно считать внешним давлением.
Анализ
математического описания, т.е. уравнений (1.4) - (1.7), показывает, что
независимыми переменными являются давления
,
и
.
Независимые переменные, вычисляемые в процессе моделирования, суть
,
,
и
. Решение
системы нелинейных уравнений (1.4) - (1.7) является единственным при заданных
,
,
,
.
Рисунок
1.3 - Блок расчёта давления Р2
Рисунок
1.4 - Блок расчёта входного потока g1
Рисунок
1.5 - Блок расчёта выходного потока g2
Рисунок
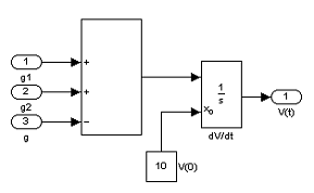
1.6 - Уравнение материального баланса
Рисунок
1.7 - Электропривод ИМ (блок регулирования)
Рисунок 1.8 - Блок сравнения (Нуль - блок)
Рисунок
1.9 - Блок регулирования выходного значения (уровня)
Рисунок
1.10 - График процесса регулирования (пакет MatLab_60)
2.
Моделирование теплообменных аппаратов
Перемещение
вещества обычно сопровождается переносом тепла, а также процессом теплообмена,
который может происходить как минимум между двумя средами. Известны три
механизма теплопередачи (излучение, теплопроводность, конвекция), для каждого
из которых существует промышленные аппараты - теплообменники.
Теплообменники
- смесители представляют собой объекты с сосредоточенными параметрами,
гидродинамика которых описывается моделью идеального перемешивания. Трубчатые
теплообменники типа «труба в трубе» - суть объекты с распределёнными
параметрами, гидродинамическая структура потоков которых соответствует модели
идеального вытеснения. Кожухотрубные теплообменники относятся к гидродинамическим
объектам типа «смещение - вытеснение».
Наряду
с упрощениями, касающимися гидродинамики (модели идеального перемешивания и
вытеснения потоков), при моделировании теплообменников приняты следующие
допущения:
Коэффициенты
теплопередачи и теплоотдачи, плотности, теплоёмкости теплоносителей не зависят
от температуры и принимаются постоянными в каждой точке объёма идеального
перемешивания и по длине теплообменника идеального вытеснения;
Тепловое
сопротивление разделяющей стенки считается сосредоточенным на внутренней и
внешней поверхностях теплообмена;
Температура
разделяющей стенки усреднена;
Объём
потока теплоносителя не зависит от температуры.
Введём
обозначения основных переменных и параметров, которые потребуются при выходе
уравнений математического описания теплообменников различных типов:
-
значение температуры
-го
теплоносителя при его поступлении в теплообменник (в случае трубчатого
теплообменника - граничное условие);
-
текущее значение температуры
-го теплоносителя;
-
температура стенки теплообменника;
-
температура окружающей среды;
-
объёмный расход
-го
теплоносителя;
-
площадь свободного сечения теплообменника, через которую движется
-тый
теплоноситель;
-
плотность
-го
теплоносителя;
-
плотность материала стенки теплообменника;
,
- теплоёмкость единицы объёма смеси и
-го
теплоносителя, соответственно;
-
коэффициент теплоотдачи;
-
коэффициент теплопередачи;
- общая
длина трубчатого теплообменника;
- длина
-той ячейки перемешивания (для трубчатого
теплообменника).
- объём
-той ячейки перемешивания;
-
температура
-го
теплоносителя на выходе из
-той
ячейки перемешивания или в
-том
сечении трубчатого теплообменника;
- объём
зоны (секции) перемешивания;
- объём
материала стенки теплообменника;
-
поверхность теплообмена.
.1
Модель теплообменника - смесителя проточного типа
Рассмотрим
некоторую обобщённую модель теплообменника - смесителя, в математическое
описание которого входят уравнения теплового и материального балансов (рисунок
2.1). Аппарат имеет не менее двух входов для потоков жидкофазных теплоносителей
(температуры
и
,
объёмные скорости
и
),
начальная температура смеси
,
начальный объём
. Найдём зависимости
и
.
Рисунок
2.1 - Схема проточного теплообменника - смесителя
Уравнение
материального баланса:
, (2.1)
где
. (2.2)
Уравнение теплового баланса:
, (2.3)
Где
. (2.4)
-
суммарный тепловой поток от источников тепла в объёме перемешивания.
. (2.5)
Уравнения
(2.1) - (2.5) являются математическими описанием теплообменника - смесителя; в
зависимости от конкретного вида функций [уравнения (2.2), (2.4)] и характера
источников тепла
[уравнение (2.5)] они используются для формирования
различных моделей теплообменника.
.1.1
Адиабатический теплообменник - смеситель переменного объёма
Теплообмен
с внешней средой отсутствует
.
Характеристика
потоков в теплообменнике:
;
;
;
;
.
Запишем уравнения балансов:
материального
, (2.6)
теплового
. (2.7)
Выражение
для скорости изменения объёма (2.6) подставим в уравнение (2.7); после
некоторых алгебраических преобразований будем иметь запись системы нелинейных
дифференциальных уравнений в следующем виде:
; (2.8)
, (2.9)
где
,
;
;
.
Рисунок
2.2 - Модель адиабатического теплообменника - смесителя переменного объёма
(пакет MatLab_60)
Рисунок 2.3 - Уравнение материального баланса
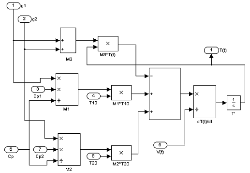
Рисунок 2.4 - Уравнение теплового баланса
Рисунок
2.5 - Блок сравнения (блок регулирования)
Таблица 2.1 -
Параметры объекта
|
Теплоноситель 1
|
Теплоноситель 2
|
Полученный раствор
|
|
Т10 = 1000С
|
Т20 = 100С
|
Т = 400С
|
|
СР1 = 1,0 ккал/кг×град
|
СР2 = 0,58 ккал/кг×град
|
СР = 0,62 ккал/кг×град
|
|
g1 = 30 м3/час
|
g2 = 25 м3/час
|
g = 20 м3/час
|
Метиловый спирт
|
Смесь
|
Рисунок 2.6 - Электропривод ИМ (блок регулирования)
Рисунок
2.7 - Блок регулирования выходного значения (температура нагреваемого раствора)
Рисунок
2.8 - График процесса регулирования (пакет MatLab_60)
3.
Моделирование химических реакторов
Химический
реактор является основным технологическим аппаратом, в котором происходят
химические превращения, направленные на получение целевого продукта. При
моделировании реакторов будем пользоваться общепринятой классификацией, которая
проводиться по следующим признакам:
По
принципу организации материальных потоков: периодического действия; проточного
типа; полупериодические.
По
гидродинамическому режиму, которому соответствует определённая модель гидродинамики:
идеального перемешивания; идеального вытеснения; комбинированного типа.
По
тепловому режиму: изотермические; адиабатические; политропические.
С
позиции математического моделирования химический реактор представляет собой
сложный объект, так как помимо учета гидродинамической структуры потоков в
аппарате модель должна отражать явления теплообмена, массообмена и процессы
химического превращения.
Для
реактора с сосредоточенными параметрами основная задача моделирования
заключается в определении состава и температуры выходного потока в стационарном
и нестационарном режиме; для реактора с распределёнными параметрами задача
моделирования состоит в получении зависимостей распределения концентрации и
температуры от времени и по длине аппарата.
Чтобы
получить ту или иную математическую модель реактора, необходимо присвоить
объекту классификационные признаки и в соответствии с ними составить уравнения
математического описания. Решение же основной задачи моделирования, в данном
случае с помощью ЭВМ (с помощью математического пакета Simulink_MatLab_60),
осуществимо при известной геометрии реактора, заданных характеристиках потоков
(линейные скорости или объёмные расходы, физико-химические свойства и параметры
и т.д.).
Стационарное
состояние химического реактора, а также его поведение в нестационарном режиме
воспроизводится на соответствующих моделях.
Математическое
моделирование химических реакторов проводится с учётом тех идеализаций и
допущений, которые были сформулированы для теплообменников, ибо любой неизотермический
реактор (в частности, реактор с рубашкой) обладает свойствами теплообменника.
Вводятся
также дополнительные упрощения:
1) плотности и объёмные расходы потоков реагентов не изменяются в
процессе химического превращения;
) объём реакционной массы в зоне (секции) идеального смещения или
идеального вытеснения остается постоянными в процессе реакции;
) тепловой эффект реакции принимается постоянным, следовательно,
независимым от температуры реакционной массы;
) химическое превращение происходит в однофазной, или гомогенной,
системе.
Приняты следующие условные обозначения:
-
текущее значение концентрации
-го
компонента;
-
начальная концентрация
-го компонента;
-
концентрация
-го компонента во входном потоке;
-
степень превращения
-го компонента;
-
константа скорости на
-той стадии химической реакции;
-
тепловыделения на
-той стадии химической реакции;
-
энергия активации на
-той стадии химической реакции;
-
текущее значение температуры реакционной смеси;
-
начальная температура смеси;
-
температура исходных реагентов во входном потоке;
-
температура окружающей среды;
,
- удельная теплоёмкость смеси во входном и выходном
потоках;
,
- плотность смеси реагентов во входном и выходном
потоках;
-
коэффициент теплопередачи;
-
поверхность теплопередачи;
-
площадь поперечного сечения трубчатого реактора;
- радиус
трубчатого реактора;
-
средняя мольная теплоёмкость смеси реагентов.
.1 Модель проточного реактора идеального перемешивания
модель теплообменник химический реактор
Представляет собой аппарат (рисунок 3.1 а, б), снабжённый устройством для
интенсивного перемешивания (реактор с мешалкой, барботажный реактор) и
характеризующийся непрерывным вводом и выводом реагирующих веществ и конечных
продуктов.
Рисунок
3.1 - Схема реакторов
а
- проточного с мешалкой и теплообменной рубашкой; б - барботажного
Теплообмен
в реакторе происходит через стенку и обеспечивается непрерывной подачей
хладагента (теплоносителя) в рубашку или кожух. Основная характеристика
проточного реактора - время пребывания реагентов в зоне идеального
перемешивания q - определяется как отношение объёма зоны
перемешивания к объёмному расходу потока реагентов q = V/g.
В
реакторе проводится последовательная химическая реакция типа
при
постоянной температуре (изотермический режим).
Исходными
данными являются следующие:
;
;
-
начальные концентрации в объёме реактора и на его выходе;
;
;
-
концентрации компонентов во входном потоке;
,
- константы скоростей стадий реакций;
-
объёмный расход исходного сырья или продуктов реакции;
- объём
реактора.
Составим
дифференциальное уравнение материального баланса для компонентов А и В.
Количество
исходного реагента, поступающего в реактор при данной объёмной скорости
материального потока за время dt:
;
.
Количество
реагента, отбираемого из потока на выходе реактора за время dt:
;
.
3 Изменение содержания реагента, связанное с химическим превращением в
реакторе:
;
. (3.1)
Изменение
содержания реагента в объёме реактора:
;
.
Уравнение
материального баланса в дифференциальной форме имеет вид:
. (3.2)
Разделив уравнения (3.1), (3.2) на dt, получим
. (3.4)
Аналогичным образом записывается дифференциальное уравнение материального
баланса для компонента С:
. (3.5)
Разделив
обе части уравнений (3.3) - (3.5) на объёмный расход
:
;
;
,
где
- время пребывания в реакторе идеального
перемешивания.
Таким образом, уравнения материального баланса приводятся к следующему
виду, удобному для моделирования:
(3.6)
На
выходах имеем решение системы в виде функциональных зависимостей для
концентраций:
,
,
.
3.1.1 Модель каскада химических реакторов полного перемешивания
Химическая реакция второго порядка (рисунок 3.2) протекает по схеме
в
каскаде последовательно соединённых изотермических реакторов полного
перемешивания (рисунок 3.2).
Рисунок
3.2 - Схема каскада химических реакторов
Математическое
описание процесса, протекающего в каскаде из трёх реакторов, состоит из
следующих уравнений материального баланса:
для
первого реактора
;
;
;
для
второго реактора
;
;
;
для
третьего реактора
;
;
.
Рисунок
3.3 - Блок расчёта
(реактор 1)
Рисунок
3.4 - Блок расчёта
(реактор 1)
Таблица 3.1 -
Параметры объекта
|
Реактор 1
|
Реактор 2
|
Реактор 3
|
|
q1 = 1
|
q2 = 1
|
q3 = 1
|
|
СА(0) = 1 к×моль/м3
|
СB(0) = 1 к×моль/м3
|
СC(0) = 0 к×моль/м3
|
|
САH = 1 к×моль/м3
|
СBH = 1 к×моль/м3
|
СCH = 0 к×моль/м3
|
|
k = 0.5 м3/(к×моль×мин)
|
g = 1 м3/×мин
|
|
|
|
|
Рисунок
3.5 - Блок расчёта
(реактор 1)
Рисунок
3.6 - Блок расчёта
(реактор 2)
Рисунок
3.7 - Блок расчёта
(реактор 2)
Рисунок
3.8 - Блок расчёта
(реактор 2)
Рисунок
3.9 - Блок расчёта
(реактор 3)
Рисунок
3.10 - Блок расчёта
(реактор 3)
Рисунок
3.11 - Блок расчёта
(реактор 3)
Рисунок
3.12 - Блок регулирования выходного значения (концентрация конечного продукта)
Рисунок 3.13 - Электропривод ИМ (блок регулирования)
Рисунок
3.14 - Блок сравнения с заданным значением (блок регулирования)

Рисунок
3.16 - График зависимости (пакет MatLab_60)
Рисунок
3.17 - График зависимости (пакет MatLab_60)
Заключение
В данном курсовом проекте были рассмотрены и смоделированы в с помощью
пакета визуального программирования SIMULINK пакет Matlab
следующие модели систем регулирования объектов химической технологии: проточная
гидравлическая ёмкость переменного объёма; адиабатический теплообменник -
смеситель переменного объёма; каскад химических реакторов полного
перемешивания.
Представлены графики зависимости регулируемых величин в зависимости от
времени.
Список используемых источников
1. Луценко
В.А., Финякин Л.Н. Аналоговые вычислительные машины в химии и химической
технологии. - М.: Химия, 1979 - 248 с.
. Машины и
аппараты химических производств. Под ред. И.И. Чернобыльского. - М.:
Машиностроение, 1974. - 456 с.
. Справочник
химика, том V. Под. Б.П. Никольский. - М.: Химия,
1966. - 976 с.