Автоматизированная система учета документов по оказанию мер социальной поддержки определенным категориям граждан Тюменской области
Оглавление
Перечень сокращений и
условных обозначений 2
Введение 3
. Описание предметной области 5
.1 МСП отдельных категорий
граждан в Тюменской области 5
.2 ТФОМС ТО 6
.21 Социальная поддержка
граждан нуждающихся в глазном протезировании 8
.2.2 Возмещения расходов на
обеспечение детей первого - второго года жизни специальными молочными
продуктами детского питания 10
.2.3 Cоциальная поддержке
отдельных категорий граждан, нуждающихся в слухопротезировании 12
.2.4 Cоциальная поддержке
отдельных категорий граждан, нуждающихся в изготовлении и ремонте зубных
протезов 15
. Постановка цели и задач 19
.1 Проблематика 19
.2 Постановка цели 22
.3 Постановка задачи 23
. Проектирование программного
обеспечения 24
.1 Функции разрабатываемого
программного обеспечения 24
.2 Структурный анализ потоков
данных (DFD) 24
.3 Методология проектирования
базы данных: этап логического проектирования в нотации IDEF1X 28
. Разработка программного
обеспечения 30
.1 Выбор программных средств. 30
.2 Руководство пользователя 31
Заключение 32
Список использованной
литературы 42
Приложение 43
Перечень сокращений и условных обозначений
социальная защита программное обеспечение
МСП - Меры социальной поддержки;
ТФОМС
<../../../../Зая/Desktop/моя практика/Отчет о практике.docx> ТО -
Территориальный фонд обязательного медицинского страхования;
МЭК
- медико-экономический контроль;
НСИ
- нормативно справочная информация;
МО
- медицинская организация;
СМО
- страховая медицинская организация;
ОМС
- обязательное медицинское страхование;
ДЗ
- департамент здравоохранения;
ЛПУ
- лечебно профилактическое учреждение;
СНИЛС - страховой номер индивидуального лицевого счета Пенсионного Фонда
РФ
ОКАТО - общероссийский классификатор объектов
административно-территориального деления
ФЛК - форматно-логический контроль
Введение
В
Российской федерации предусматриваются меры социальной поддержки, которые
представляют собой мероприятия, проводимые органами социальной защиты
<#"588004.files/image001.gif">
Рисунок
1 Организационная структура ТФОМС ТО
1.2.1
Социальная поддержка граждан нуждающихся в глазном протезировании
Социальная поддержка граждан нуждающихся в глазном протезировании
действует на основе постановления от 26 декабря 2007 г. N 335-п «О социальной
поддержке граждан, нуждающихся в глазном протезировании, в тюменской области».
Данное постановление определяет объем, порядок и условия предоставления
социальной поддержки, осуществляемой в форме безвозмездного обеспечения
глазными протезами граждан, не являющихся инвалидами и не относящихся к
категориям ветеранов.
На территории Тюменской области осуществляется обеспечение вышеуказанных
граждан, глазными протезами, при условии признания их нуждающимися в глазном
протезировании по следующим медицинским показаниям:
полный анофтальм;
- субатрофия глазного яблока одного или обоих глаз.
Оказание услуг по глазному протезированию осуществляется организациями
здравоохранения, имеющими лицензию на осуществление медицинской деятельности по
специальности офтальмология и предоставляющими соответствующие услуги в рамках
территориальной программы государственных гарантий оказания гражданам
бесплатной медицинской помощи.
Обеспечение глазными протезами и оказание услуг по глазному
протезированию осуществляется безвозмездно в порядке очередности.
Повторное глазное протезирование может быть осуществлено по истечении
срока годности глазного протеза (1 - 2 года). Гражданам предоставляются
стандартные глазные протезы, при необходимости протезирования обоих глаз
предоставляется два протеза.
Основанием для безвозмездного обеспечения граждан глазными протезами и
оказания услуг по глазному протезированию является предъявление гражданами,
обратившимися в соответствующую организацию здравоохранения, или их законными
представителями следующих документов:
а) паспорта или иного документа, удостоверяющего личность и место
жительства гражданина или его законного представителя;
б) полиса обязательного медицинского страхования;
в) справки врачебной комиссии государственного лечебно-профилактического
учреждения Тюменской области "Областной офтальмологический
диспансер".
Специалист организации здравоохранения при приеме документов после
проверки возвращает гражданам подлинники, представленных ими документов,
изготовив их копии.
В свою очередь организации здравоохранения ведут учет получателей
соответствующей меры социальной поддержки и представляют информацию о них в
департамент здравоохранения Тюменской области.
1.2.2
Возмещения расходов на обеспечение детей первого - второго года жизни
специальными молочными продуктами детского питания
Возмещение расходов на обеспечение детей первого - второго года жизни
специальными молочными продуктами детского питания осуществляется на основе
положения от 6 декабря 2004 г. n 157-пк «О мерах социальной поддержки,
осуществляемых путем возмещения расходов на обеспечение детей первого - второго
года жизни специальными молочными продуктами детского питания», в отношении
проживающих в Тюменской области семей, имеющих среднедушевой доход, не
превышающий 3500 рублей.
Расходы на обеспечение детей первого - второго года жизни специальными
молочными продуктами детского питания возмещаются организациям здравоохранения,
предоставляющим услуги по обеспечению соответствующими продуктами в рамках
территориальной программы государственных гарантий оказания гражданам
бесплатной медицинской помощи.
Специальные молочные продукты детского питания предоставляются семье,
имеющей детей (ребенка) первого - второго года жизни, бесплатно на основании
рецепта врача детской поликлиники по месту жительства семьи.
Для получения данной социальной поддержки необходимо оформление врачом
соответствующего рецепта.
Рецепт осуществляется при наличии справки территориального управления
социальной защиты населения о возможности, бесплатного обеспечения специальными
молочными продуктами детского питания.
Для
получения справки один из родителей или лицо, его заменяющее (усыновитель,
опекун, приемный родитель), подает в территориальное управление социальной
защиты населения (далее - Управление) по месту жительства (месту пребывания)
заявление
<consultantplus://offline/main?base=RLAW026;n=53748;fld=134;dst=100120>
на бумажном носителе либо в электронном виде.
В
заявлении указываются:
а)
фамилия, имя, отчество заявителя;
б)
сведения о документе, удостоверяющем личность заявителя (вид документа,
удостоверяющего личность, серия, номер, кем, когда выдан документ);
в)
сведения о месте жительства, месте пребывания заявителя (наименование региона,
района, города, иного населенного пункта, улицы, номер дома, корпуса, квартиры)
указываются на основании записи в паспорте или документе, подтверждающем
регистрацию по месту жительства, месту пребывания (если предоставляется не
паспорт, а иной документ, удостоверяющий личность);
г)
сведения о месте фактического проживания (почтовый индекс, наименование
региона, района, города, иного населенного пункта, улицы, номер дома, корпуса,
квартиры, контактный телефон);
д)
сведения о составе семьи заявителя и полученных членами его семьи доходах за
три последних календарных месяца, предшествующих месяцу подачи заявления;
е)
почтовый адрес (электронный адрес) заявителя, на который необходимо направлять
уведомление о принятом решении.
Учет
сведений, содержащихся в заявлении и документах, указанных в настоящем пункте,
ведется в информационной базе данных органов социальной защиты населения
Тюменской области.
Организации,
предоставляемые данную социальную поддержку предоставляют в территориальный
фонд обязательного медицинского страхования Тюменской области:
Ø заявку на следующий месяц о планируемых расходах, связанных с
предоставлением соответствующей меры социальной поддержки;
Ø отчет за прошедший месяц о произведенных расходах, связанных
с предоставлением соответствующей меры социальной поддержки.
В заявке и отчете указываются общее количество семей, в отношении которых
осуществляется соответствующая мера социальной поддержки, заверенное
территориальным управлением социальной защиты населения, и сумма расходов,
подлежащая возмещению, с разбивкой исходя из перечня специальных молочных
продуктов детского питания, норматива потребности в них детей и цен на данные
продукты.
1.2.3 Cоциальная поддержка отдельных
категорий граждан, нуждающихся в слухопротезировании
Cоциальная
поддержка отдельных категорий граждан, нуждающихся в слухопротезировании
осуществляется на основе положение от 26 декабря 2007 г. n 334-п «О социальной
поддержке отдельных категорий граждан, нуждающихся в слухопротезировании, в
тюменской области».
Настоящее Положение определяет объем, порядок и условия предоставления
социальной поддержки, осуществляемой в форме безвозмездного обеспечения
слуховыми аппаратами следующих категорий граждан, не являющихся инвалидами и не
относящихся к категориям ветеранов:
а) детей в возрасте до 18 лет;
б)
лиц, получающих пенсию по старости в соответствии с Федеральными законами
"О трудовых пенсиях
<consultantplus://offline/main?base=LAW;n=103166;fld=134> в Российской
Федерации" или "О государственном пенсионном обеспечении <consultantplus://offline/main?base=LAW;n=113644;fld=134>
в Российской Федерации";
в)
лиц, проработавших в тылу в период с 22 июня 1941 года по 9 мая 1945 года не
менее шести месяцев, исключая период работы на временно оккупированных
территориях СССР, либо награжденных орденами или медалями СССР за
самоотверженный труд в период Великой Отечественной войны;
г)
реабилитированных лиц, получающих пенсию в соответствии с Федеральными законами
"О трудовых пенсиях
<consultantplus://offline/main?base=LAW;n=103166;fld=134> в Российской
Федерации" или "О государственном пенсионном обеспечении
<consultantplus://offline/main?base=LAW;n=113644;fld=134> в Российской
Федерации";
д)
лиц, удостоенных звания Героя Советского Союза, Героя Российской Федерации или
награжденных орденом Славы трех степеней;
е)
лиц, удостоенных звания Героя Социалистического Труда или награжденных орденом
Трудовой Славы трех степеней;
ж)
родителей военнослужащих, погибших (умерших) в период прохождения военной
службы по призыву при исполнении обязанностей военной службы.
Обеспечение
граждан слуховыми аппаратами осуществляется при условии признания их
нуждающимися в слухопротезировании по следующим медицинским показаниям:
- глухота;
- сенсоневральная, кондуктивная, смешанная тугоухость более 40 дБ.
Обеспечение граждан слуховыми аппаратами и оказание услуг по
слухопротезированию осуществляется безвозмездно в порядке очередности.
Повторное слухопротезирование может быть осуществлено по истечении срока
годности слухового аппарата (4 года).
Основанием для безвозмездного обеспечения граждан слуховыми аппаратами и
оказания услуг по слухопротезированию является предъявление гражданами,
обратившимися в соответствующую организацию здравоохранения, или их законными
представителями следующих документов:
а) паспорта или иного документа, удостоверяющего личность и место
жительства гражданина или его законного представителя;
б) удостоверения и (или) иных документов, подтверждающих принадлежность
лица к категориям граждан;
в) пенсионного удостоверения - для реабилитированных лиц, пенсионеров по
старости;
г) полиса обязательного медицинского страхования;
д) заключения врача-специалиста.
Специалист организации здравоохранения при приеме документов после
проверки возвращает гражданам подлинники представленных ими документов,
изготовив их копии.
Так же осуществляется ремонт слухового аппарата до истечения срока его
годности обеспечивается организациями здравоохранения.
После предоставления социальной поддержки организации здравоохранения,
ведут учет получателей соответствующей меры социальной поддержки и представляют
информацию о них в департамент здравоохранения Тюменской области.
Возмещение расходов на приобретение (ремонт) слуховых аппаратов и
оказание услуг по слухопротезированию осуществляется организациям
здравоохранения за счет средств ТФОМС ТО в объеме и порядке, установленных в
соответствии с договором, заключенным между фондом, департаментом
здравоохранения Тюменской области и соответствующей организацией
здравоохранения.
Возмещение соответствующих расходов организациям здравоохранения осуществляется
в пределах тарифов, установленных в соответствии с территориальной программой
государственных гарантий оказания гражданам бесплатной медицинской помощи.
Организации здравоохранения ежеквартально, до 15 числа первого месяца
квартала, следующего за отчетным, представляют в ТФОМС ТО заявку на предстоящий
квартал об ожидаемых расходах и отчет за прошедший квартал о произведенных
расходах, связанных с предоставлением соответствующей меры социальной
поддержки.
В заявке и отчете указываются общее количество граждан, в отношении
которых осуществляется соответствующая мера социальной поддержки, и сумма
расходов, подлежащая возмещению, с указанием модели слухового аппарата и
организации-производителя.
1.2.4 Cоциальная поддержка отдельных
категорий граждан, нуждающихся в изготовлении и ремонте зубных протезов
Cоциальная
поддержка отдельных категорий граждан, нуждающихся в изготовлении и ремонте
зубных протезов осуществляется на основе положение от 28.12.2006 N 326-п
<consultantplus://offline/main?base=RLAW026;n=24738;fld=134;dst=100025> и
от 14.08.2009 N 236-п
<consultantplus://offline/main?base=RLAW026;n=41037;fld=134;dst=100004>
«Положение о возмещении расходов на изготовление и ремонт зубных протезов, в
тюменской области».
Настоящее Положение определяет форму, объем, порядок и условия
предоставления социальной поддержки отдельным категориям граждан,
осуществляемой путем возмещения расходов на изготовление и ремонт зубных
протезов (за исключением протезов из драгоценных металлов, фарфора,
металлокерамики и других дорогостоящих материалов).
Возмещение расходов на изготовление и ремонт зубных протезов
осуществляется в отношении следующих категорий граждан, проживающих в Тюменской
области:
а)
ветеранов труда, достигших возраста, дающего право на пенсию по старости, после
установления им пенсии в соответствии с Федеральными законами "О трудовых
пенсиях <consultantplus://offline/main?base=LAW;n=103166;fld=134> в
Российской Федерации" или "О государственном <consultantplus://offline/main?base=LAW;n=113644;fld=134>
пенсионном обеспечении в Российской Федерации";
б)
лиц, проработавших в тылу в период с 22 июня 1941 года по 9 мая 1945 года не
менее шести месяцев, исключая период работы на временно оккупированных
территориях СССР, либо награжденных орденами или медалями СССР за
самоотверженный труд в период Великой Отечественной войны;
в)
реабилитированных лиц, получающих пенсию в соответствии с Федеральными законами
"О трудовых пенсиях <consultantplus://offline/main?base=LAW;n=103166;fld=134>
в Российской Федерации" или "О государственном
<consultantplus://offline/main?base=LAW;n=113644;fld=134> пенсионном
обеспечении в Российской Федерации";
г)
лиц, получающих пенсию по старости в соответствии с Федеральными законами
"О трудовых пенсиях
<consultantplus://offline/main?base=LAW;n=103166;fld=134> в Российской
Федерации" или "О государственном
<consultantplus://offline/main?base=LAW;n=113644;fld=134> пенсионном
обеспечении в Российской Федерации";
д)
лиц, удостоенных звания Героя Советского Союза, Героя Российской Федерации или
награжденных орденом Славы трех степеней;
е)
лиц, удостоенных звания Героя Социалистического Труда или награжденных орденом
Трудовой Славы трех степеней;
ж)
лиц, вставших до 1 января 2005 года в установленном порядке на учет для
получения соответствующей меры социальной поддержки на основании федеральных
законов;
з)
граждан, указанных в подпунктах "а"
<consultantplus://offline/main?base=RLAW026;n=44349;fld=134;dst=100013> -
"ж" <consultantplus://offline/main?base=RLAW026;n=44349;fld=134;dst=100108>
настоящего пункта, переехавших до 1 января 2005 года на постоянное место
жительства в Тюменскую область из Ханты-Мансийского автономного округа - Югры
или Ямало-Ненецкого автономного округа";
Расходы
на изготовление и ремонт зубных протезов возмещаются организациям
здравоохранения, предоставляющим услуги по изготовлению и ремонту зубных
протезов в рамках территориальной программы государственных гарантий оказания
гражданам бесплатной медицинской помощи и имеющим соответствующую лицензию.
Изготовление
и ремонт зубных протезов в качестве меры социальной поддержки и возмещение
соответствующих расходов осуществляются в пределах Перечня
<consultantplus://offline/main?base=RLAW026;n=44349;fld=134;dst=100031>
услуг по изготовлению и ремонту зубных протезов, установленного приложением к
Положению.
Изготовление
и ремонт зубных протезов гражданам, осуществляется организациями
здравоохранения, бесплатно в порядке очередности (с учетом права граждан на
первоочередное или внеочередное обслуживание в организациях здравоохранения,
предоставленного федеральными законами).
Для
постановки на очередь гражданин вправе обратиться в любую медицинскую
организацию, заключившую договор с ТФОМС Тюменской области об оказании мер
социальной поддержки отдельным категориям граждан в виде изготовления и ремонта
зубных протезов.
Постановка
на очередь для получения мер социальной поддержки в части льготного
зубопротезирования производится в день обращения в медицинскую организацию
после предварительного осмотра пациента врачом-стоматологом для подтверждения
необходимости изготовления или ремонта зубных протезов.
Лица,
нуждающиеся в зубопротезировании, регистрируются в журнале очередности (с
учетом права граждан на первоочередное или внеочередное обслуживание в
организациях здравоохранения, предоставленного федеральными законами). После
регистрации на руки гражданину выдается талон о включении в списки очередников
с указанием даты постановки на очередь.
Санация
полости рта для подготовки к зубопротезированию осуществляется за счет средств
обязательного медицинского страхования по утвержденным тарифам. По желанию
пациента медицинские услуги по подготовке к зубопротезированию, не входящие в
рамки Территориальной программы государственных гарантий оказания бесплатной
медицинской помощи в Тюменской области, предоставляются за счет личных средств
граждан.
Основанием
для бесплатного изготовления и ремонта зубных протезов является предъявление
гражданами, обратившимися в соответствующую организацию здравоохранения, следующих
документов:
а)
паспорта или иного документа, удостоверяющего личность;
б)
удостоверения и (или) иных документов, подтверждающих принадлежность лица к
соответствующим категориям граждан;
в)
пенсионного удостоверения - для ветеранов труда, реабилитированных лиц,
пенсионеров по старости;
г)
полиса обязательного медицинского страхования.
Организации
здравоохранения, ведут учет получателей соответствующей меры социальной
поддержки и представляют информацию о них в соответствии с установленным
порядком персонифицированного учета предоставления мер социальной поддержки в
Тюменской области.
Возмещение
расходов на изготовление и ремонт зубных протезов осуществляется организациям
здравоохранения, за счет средств территориального фонда обязательного
медицинского страхования Тюменской области в объеме и порядке, установленных в
соответствии с договором, заключенным между фондом и соответствующей
организацией здравоохранения.
Организации
здравоохранения, ежемесячно до 15 числа месяца представляют в территориальный
фонд обязательного медицинского страхования Тюменской области заявку на
предстоящий месяц об ожидаемых расходах и отчет за прошедший месяц о
произведенных расходах, связанных с предоставлением соответствующей меры
социальной поддержки.
В
заявке и отчете указываются общее количество граждан, в отношении которых
осуществляется соответствующая мера социальной поддержки, и сумма расходов,
подлежащая возмещению, с разбивкой исходя из перечня услуг по изготовлению и
ремонту зубных протезов и тарифов на данные услуги.
2.
Постановка цели и задач
.1
Проблематика
При изучении предметной области была выявлена проблема в процессе учета
документов по оказанию МСП определенным категориям граждан Тюменской области в
ТФОМС
Учет документов по оказанию МСП определенным категориям граждан Тюменской
области в ТФОМС производится на основе следующих документов и нормативных
актов:
· Закон Тюменской области от 28 декабря 2004 года №331;
· Постановление Администрации Тюменской области от 6 декабря
2004г.№ 158-пк;
· Постановление Администрации Тюменской области от 15 декабря
2004г.№ 178-пк;
· Постановление Администрации Тюменской области от 6 декабря
2004г.№ 157-пк;
· Постановление Правительства Тюменской области от 26 декабря
2007г. №335-п;
· Постановление Правительства Тюменской области от 26 декабря
2007г. №334-п;
· Тарифное соглашение от 01.01.2012.
Для выполнения данного процесса необходимо:
)Специалисту ТФОМС по обработке данных необходимо принять и обработать
счет фактуры и реестры счетов;
Если обнаружены ошибки в принятых документах, то данные с замечаниями
приема счет-фактуры и реестров отправляются в медицинскую организацию,
оказывающую социальную поддержку.
) Если ошибки при приеме счет-фактур и реестров счетов не были обнаружены
то специалист ТФОМС по обработке данных, на основе полученных счет фактур и
реестров счетов проводит МЭК, который включает в себя:
Проверку на соответствие БД федеральных льготников;
- Проверку справочникам НСИ;
Проверку на соответствие реестрам;
Проверку на соответствие тарифам и кодам заболеваний.
По окончанию МЭК специалист ТФОМС оформляет следующие отчеты:
Отчет об идентифицированных пациентов в БД федеральных льготников;
- Отчет о принятых и ошибочных записях после проверки справочника
НСИ;
Отчет о принятых и ошибочных записях после проверки реестрам;
Отчет о принятых записях после проверки тарифам и заболеваниям.
3)Затем на основе полученных отчетов специалист ТФОМС по обработке данных
осуществляет подготовку актов МЭК и реестров ошибок.
Если в реестре ошибки не выявлены то подготавливается акт МЭК медицинской
помощи по льготному обеспечению, который отправляется в медицинскую
организацию, оказывающую социальную поддержку.
В случае если при проведении МЭК в реестре обнаружены ошибки, то
оформляются реестры ошибок и акт МЭК, затем отправляется в медицинскую
организацию, оказывающую социальную поддержку.
Для более наглядного представления вышеизложенного процесса была
построена функциональная модель IDEF0 «как есть» (рисунок 2).На рисунке 3
отображена декомпозиция основного процесса А0, и декомпозиция блока
A2-проведение МЭК (рисунок4).
Рисунок
2. Модель IDEF0 "как есть"
Рисунок
3. Декомпозиция IDEF0
Рисунок
4. Декомпозиция блока А2
Для осуществление учета документов по оказанию МСП определенным
категориям граждан Тюменской области в ТФОМС ТО, специалисту ТФОМС по обработке
данных необходимо работать с большой объемом документации, а так же производить
множество трудоемких манипуляций, а именно:
Проверить счет-фактуры и реестры счетов;
Составить отчет об ошибочных записях при приеме счет-фактур и реестров
счетов;
Проверить пациентов на соответствие БД федеральных льготников;
Проверить записи на соответствие справочникам НСИ»;
Проверить на соответствие тарифам и кодам заболеваний;
Составить реестры ошибок;
Сформировать акты МЭК;
Сформировать отчетную форму ТЛ.
Чтобы выполнить данные манипуляции необходимо затратить много времени.
Непосредственное хранение документации в бумажном виде физически занимает
много места, затруднения так же возникают и при обработке документации, а
именно в создании отчетов, вследствие чего снижается работоспособность
специалиста СМО.
Решением этой проблемы станет разработка Автоматизированной системы учета
документов по оказанию МСП определенным категориям граждан Тюменской области в
ТФОМС ТО. Вся документация будет находиться на электронных носителях, а не на
бумажных. Необходимые записи будут вноситься сразу в базу, в результате чего
уменьшится время на обработку документации и составлении отчетов.
2.2
Постановка цели
Для того чтобы разработать автоматизированную систему учета документов по
оказанию МСП определенным категориям граждан Тюменской области в ТФОМС ТО,
необходимо поставить цель.
При изучении предметной области, была выявлена проблема. Цель работы
должна сопутствовать устранению данной проблемы. В данном случае это -
Уменьшение временных затрат специалистов ТФОМС по обработке и проверки реестров
счетов, составление актов и отчетности.
Достижение этой цели приведет к более быстрой информатизации специалистов
ТФОМС, и к повышению его работоспособности.
2.3
Постановка задачи
Для того чтобы достигнуть поставленной цели необходимо поставить и решить
следующие задачи:
Изучить работу специалиста ТФОМС;
Изучить и выбрать компоненты для работы с документами формата DBF;
Изучить СУБД Firebird;
Разработать модель функциональную модель IDEF0;
Разработать модель потоков данных(DFD);
Разработать логическую схему БД в нотации IDEF1X;
Разработать приложение.
3. Проектирование программного обеспечения
.1 Функции
разрабатываемого программного обеспечения
Основные функции разрабатываемой автоматизированной информационной
системы заключаются в следующем:
· Загрузка в приложение реестров счетов;
· Проведение ФЛК загруженных реестров;
· Формирование отчета об ошибках при приеме реестров;
· Загрузка проверенных реестров в БД;
· Проведение МЭК:
o Проверка на соответствие БД федеральных льготников;
o Проверка на соответствие реестрам;
o Проверка на соответствие кодам и тарифам заболеваний.
· Формирование протокола ошибок;
· Формирование актов МЭК;
· Формирование отчетной формы ТЛ;
· Обновление справочников и реестров;
· Отражение, поиск, фильтрация данных по справочникам и
реестрам;
.2
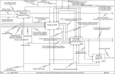
Структурный анализ потоков данных (DFD)
Модель создана для отображения потоков данных в процессе учета документов
по оказанию МСП определенным категориям граждан Тюменской области в ТФОМС ТО.
Модель отображает действия специалистов ТФОМС по обработке данных внутри
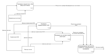
организации. На рисунке 5 отображена общая контекстная диаграмма, на рисунке 6
диаграмма декомпозиции и на рисунке 7 отображена диаграмма декомпозиции блока
1.3 Проведение МЭК.
Общая контекстная диаграмма
Рисунок
5 Контекстная диаграмма процесса учета документов по оказанию МСП определенным
категориям граждан Тюменской области в ТФОМС ТО
Диаграмма декомпозиции
Рисунок
6 Диаграмма декомпозиции процесса учета документов по оказанию МСП определенным
категориям граждан Тюменской области в ТФОМС ТО
Диаграмма декомпозиции блока 1.3
Рисунок
7 Диаграмма декомпозиции процесса 1.3 Проведение МЭК
Описание диаграмм модели DFD
Общая контекстная диаграмма.
На общей контекстной диаграмме (рисунок 5) отображены внешние сущности, с
которые взаимодействует система, такие как: медицинские организации, департамент
здравоохранения, пенсионные фонд и управление по ОМС.
) Медицинские организации предоставляют ТФОМС реестры счетов
(приложение 3),в ТФОМС реестры проходят МЭК и по результатам МЭК формируются
такие документы как: протокол ошибок, данные об ошибках при приеме реестров
счетов, акты МЭК медицинской помощи по льготному слухопротезированию,
глазопротезированию, зубопротезированию и обеспечению молочными продуктами
(приложение 4);
2) Пенсионный фонд предоставляет ТФОМС справочник «федеральных
льготников» (приложение 6);
) Департамент здравоохранения предоставляет справочники ДЗ
(приложение 6), а ТФОМС отправляет департаменту здравоохранения отчетную форму
ТЛ (приложение 5);
) Управление по ОМС предоставляет справочники управления по ОМС.
Диаграмма декомпозиции.
На диаграмме декомпозиции (рисунок 6) отображены 5 процессов происходящих
в системе, такие как: прием реестров счетов, ФЛК, проведение МЭК, подготовка
актов МЭК и протокола ошибок, создание отчетной формы ТЛ.
) Изначально осуществляется загрузка реестров, которые предоставили
медицинские организации;
2) Затем загруженные в приложение реестры счетов (приложение 3)
проходят форматно-логический контроль. Форматно - логический контроль
представляет собой проверку на соответствие форматным требованиям. В случае
обнаружения ошибок формируется документ «данные об ошибках при приеме реестров
счетов» и оправляется в медицинскую организацию. Если ФЛК прошел без ошибок, то
данные реестров сохраняются в БД реестры счетов;
) Далее проходит МЭК, этот процесс декомпозирован на диаграмме
декомпозиции процесса 1.3 проведение МЭК (рисунок 7);
) После проведения МЭК осуществляется подготовка актов МЭК и
реестров ошибок. Процесс основывается на полученном протоколе ошибок после
проведения МЭК. В результате формируются акты по льготному слухопротезированию,
зубопротезированию, глазопротезированию и обеспечению молочными продуктами, а
так же формируется реестры ошибок;
) На основе актов и реестров ошибок формируется отчетная форма ТЛ
и оправляется в департамент здравоохранения.
) На основе справочников ДЗ, справочника федеральных льготников и
справочников управления по ОМС осуществляется актуализация справочников.
Диаграмма декомпозиции процесса 1.3
На диаграмме декомпозиции процесса 1.3 Проведения МЭК (рисунок 7)
отображены 4 процесса, которые осуществляют МЭК, такие как: проверка пациентов
в БД федеральных льготников, проверка справочникам НСИ, проверка на
соответствие реестрам, формирование протокола ошибок по проделанным проверкам.
) Изначально осуществляется проверка на наличие пациента в БД
федеральных льготников, на основе результатов проверки формируется «результаты
проверки БД федеральных льготников»;
2) Далее осуществляется проверка справочникам НСИ. К справочникам
НСИ относятся такие справочники как: МКБ-10, льготные категории, результаты
обращений, коды услуги, молочные смеси и продукты, категории молочных смесей,
стоимость услуги по тарифу;
) После проверка справочника НСИ осуществляется проверка на
соответствие реестрам, таким как: СМО, МО, врачи;
) После всех проверок осуществляется формирование протокола ошибок
по проделанным проверкам. Протокол ошибок формируется на основе результатах
проверки БД федеральных льготников, проверки НСИ, проверки на соответствие
реестрам.
3.3
Методология проектирования базы данных: этап логического проектирования в
нотации IDEF1X
Цель создания модели отображение логических связей между
сущностями в системе. Логическая модель данных в нотации IDEF1X является основой для построения физической модели, которая,
в свою очередь, будет определять, в каком именно виде будут храниться данные в
БД и как эти данные будут связаны между собой.
Логическая модель представляет собой информационную модель предприятия,
на основе существующих конкретных моделей данных, не зависимо от СУБД и прочих
физических условий реализации.
Данные в БД основываются на результатах изучения работы специалистов
ТФОМС.
База состоит из 21 таблиц (рисунок 8).
Основными являются таблицы «Реестр счета Слухопротезирования», «Реестр
счета Глазопротезирования», «Реестр счета Зубопротезирования» и Реестр счета
Отпуск МП. Они включает в себя информацию о пациенте, о враче и о медицинских
организациях оказывающих МСП, а так же данные об оказанных услугах, их
стоимость и т.д.
Так же представлены различные справочники и реестры такие как: реестр
«федеральные льготники», реестр «СМО», справочник «МКБ-10», справочник
«льготные категории», реестр «Врачи и фельдшеры», реестр «МО», справочник «Коды
ошибок», справочник «Результат обращений», справочник «Код услуги», справочник
«молочные смеси и продукты», справочник «Категории МС», справочник «Типы
реестров». На основе этих справочников осуществляется МЭК. После проведения МЭК
формируется протокол ошибок. В свою очередь на основе протокола ошибок
формируются акты по оказанию социальных поддержек
Диаграмма IDEF1X
Рисунок
8 Логическая модель данных в нотации IDEF1X
4.
Разработка программного обеспечения
.1 Выбор
программных средств
Для данной системы были выбраны следующие программные средства:
Delphi XE
Использование DelphiXE
обусловлено наличием большого количества различных компонентов имеющих
визуальное представление, а так же средств для разработки интерфейса
приложений, что способствует быстрому созданию различных приложений, в том
числе баз данных.
Firebird 2.5
Была
выбрана СУБД Firebird так как данная СУБД обладает рядом преимуществ, таких как
многоверсионная архитектура, обеспечивающую параллельную обработку оперативных
и аналитических запросов, высокая эффективность и мощная языковая поддержка для
хранимых процедур
<#"588004.files/image009.gif">
Рисунок
9. Форма отображения данных выбранного реестра
После того как выбранный реестр загружен в приложение, специалисту ТФОМС
по обработке данных необходимо нажать на кнопку «Провести ФЛК».
Если после проведения ФЛК в реестре обнаружены ошибки, то в нижней
таблице главной формы отображаются ошибочные записи и ошибки (рисунок 10).
Рисунок
10. Форма с отображением ошибочных записей после ФЛК
Отображенные записи с ошибками при проведении ФЛК можно открыть в Excel, для этого необходимо нажать на
кнопку «Отчет ФЛК в Excel».
В результате в MS Office Excel в зависимости от выбранного реестра формируется отчет
ФЛК по реестру «Зубопротезирование» (рисунок 11), отчет ФЛК по реестру
«Глазопротезирование» (рисунок 12), отчет ФЛК по реестру
«Слухопротезирование»(рисунок 13), отчет ФЛК по реестру «Отпуск МП»(рисунок
14).
Рисунок
11. Отчет ФЛК по реестру "Зубопротезирование"
Рисунок
12. Отчет ФЛК по реестру "Глазопротезирование"
Рисунок
13. Отчет ФЛК по реестру "Слухопротезирование"
Рисунок
14. Отчет ФЛК по реестру "Отпуск МП"
Если проверка ФЛК прошла и не обнаружено ошибок при приеме реестров, то
специалисту ТФОМС необходимо загрузить реестр в БД, для этого необходимо нажать
кнопку «Загрузить в БД».
После того специалисту в диалоговом окне будет предложено перейти к МЭК
(рисунок15).Если специалист выберет «ДА» в диалоговом окне, то откроется форма
с проведением МЭК, если выбрано «НЕТ» то отображается главная форма без
изменений.
Рисунок
15. Форма с переходом к МЭК
Так же на форму МЭК можно перейти другим путем, для этого необходимо
выбрать Файл => провести МЭК по => выбрать тип МЭК по соответствующему
реестру (МЭК по зубопротезированию, МЭК по глазопротезированию, МЭК по
слухопротезированию и МЭК по Отпуску МП).
На форме проведения МЭК (рисунок 13) специалисту ТФОМС необходимо указать
номер реестра и нажать на кнопку «выполнить».
В выпадающем меню автоматически отображается номер последнего еще не
загруженного реестра, но возможен ручной ввод номера реестра, или выбор номера
реестра из списка.
После того как реестр выбран и нажата кнопка «Выполнить» осуществляется
проверка реестра на соответствие БД федеральных льготников, проверка на
соответствие реестрам, и проверка на соответствие справочникам НСИ, если
обнаружены ошибочные записи то они отображаются в таблицах на соответствующих
проверке вкладках.
Далее специалисту ТФОМС необходимо загрузить протокол ошибок в БД, для
этого необходимо нажать на кнопку «Загрузить протокол».
Так же результат проверки можно сформировать в Excel,для этого необходимо нажать на кнопку «Сформировать в
Excel».
В результате в MS Office Excel в зависимости от выбранного типа МЭК формируется
протокол ошибок по реестру «Зубопротезирование» (рисунок 17), протокол ошибок
по реестру «Глазопротезирование» (рисунок 18), протокол ошибок по реестру
«Слухопротезирование» (рисунок 19), протокол ошибок по реестру «Отпуск МП»
(рисунок 20).
Если при проведении МЭК ошибок не обнаружено, то отображается диалоговое
окно «Ошибок не обнаружено. Перейти к формированию акта МЭК?».
Если специалист нажимает на «ДА» в диалоговом окне то открывается форма
формирования акта МЭК по определенному реестру (Акт МЭК по реестру
«Зубопроезирование», Акт МЭК по реестру «Глазопротезирование», Акт МЭК по
реестру «Слухопротезирование» и Акт МЭК по реестру «Отпуск МП».
Если специалист выбирает «Нет» то пользователь остается на форме проведения
МЭК.
Так же на форму формирования актов МЭК можно перейти другим путем, для
этого необходимо выбрать Отчетность => Акт МЭК по => выбрать тип актов
МЭК по соответствующему реестру (Акт МЭК по зубопротезированию, Акт МЭК по
глазопротезированию, Акт МЭК по слухопротезированию и Акт МЭК по Отпуску МП).
На форме формирования акта МЭК специалисту ТФОМС по обработке данных
необходимо указать номер реестра и нажать на кнопку «выполнить».
В выпадающем меню автоматически отображается номер последнего проверенного
на МЭК реестра, но возможен ручной ввод номера реестра, или выбор номера
реестра из списка.
После того как реестр выбран и нажата кнопка «Выполнить» осуществляется
формирование акта МЭК по соответствующему реестру. На рисунке 21 представлено
формирование акта МЭК по реестру «Зубопротезирование», аналогично выглядя формы
формирования Акта МЭК по реестрам «Глазопротезирование», «Слухопротезирование»
и «Отпуск МП».
Далее сформулированный акт МЭК необходимо можно сформировать в MS Office Excel для дальнейшей печати, для этого необходимо нажать на
кнопку «Открыть в Excel».
В результате в MS Office Excel в зависимости от выбранного типа акта МЭК формируется
акт МЭК по реестру «Зубопротезирование» (рисунок 22), протокол ошибок по
реестру «Глазопротезирование» (рисунок 23), протокол ошибок по реестру
«Слухопротезирование» (рисунок 24), протокол ошибок по реестру «Отпуск МП»
(рисунок 25).
Рисунок 22 Акт МЭК по реестру «Зубопротезирование»
Рисунок 23 Акт МЭК по реестру «Глазопротезирование»
Рисунок 23. Акт МЭК по реестру «Слухопротезирование»
Рисунок 24. Акт МЭК по реестру «Отпуск МП»
В конце месяца ТФОМС предоставляет отчетную форму ТЛ.
Для этого необходимо выбрать Отчетность => Отчетная форма ТО
Про отчетную форм
Если специалист затрудняется ввести номер реестра при проведении МЭК или
формирования акта МЭК, то необходимо выбрать Реестры =>Реестры МСП, в
результате отобразиться форма, на которой необходимо выбрать тип реестра
(зубопротезирование, глазопротезирование, слухопротезирование, опуск МП), далее
необходимо указать отчетный период реестра.
Так же доступна сортировка по № реестра и по дате отчетного периода (по
возрастанию, по убыванию) (рисунок 25).
Рисунок 25. Форма поиска реестров МСП
Так же в приложении имеются формы для обновления справочников (таких как
МКБ-10, льготные категории, коды ошибок, результат обращений, код услуги,
молочные смеси и продукты, категории МС) и реестров (федеральные льготники,
СМО, врачей и фельдшеров, медицинские организации).
Для того что бы обновить справочник необходимо выбрать Справочники =>
и выбрать соответствующий справочник.
В результате откроется форма, где находится кнопка «Обновить», далее
откроется диалоговое окно, в котором необходимо выбрать справочник в виде
документа формата dbf.
На рисунке 26 представлена форма обновления справочника льготные
категории, аналогично выглядят формы обновления остальных справочников.
На рисунке 27 представлена форма обновления реестра врачей и фельдшеров,
аналогично выглядят формы обновления остальных реестров.
Рисунок 26. Форма обновления справочника льготные категории
Рисунок 27. Форма обновления реестра врачей и фельдшеров
Заключение
В ходе написания курсовой работы, поставленные задачи были выполнены.
Была изучена предметная область специалиста ТФОМС по обработке данных, а именно
функции и обязанности специалиста.
На основе изученной предметной области были построены диаграммы
функциональной модели IDEF0 для более наглядного представления процесса учета
документов по оказанию МСП определенным категориям граждан ТО в ТФОМС.
При более наглядном представлении процесса учета документов по оказанию
МСП определенным категориям граждан ТО в ТФОМС, была выявлена входная и
выходная информация в работе специалиста ТФОМС по обработке данных.
Так как входная информация поступает в виде документов формата DBF, был выбран и изучен компонент для
работы с данным форматом документов.
Для хранения данных была выбрана и изучена наиболее подходящая СУБД. Так
же для того чтобы определить в каком виде будут храниться данные в БД и как эти
данные будут связаны между собой была разработана модель IDEF1X.
Для того что бы определить поток данных в системе была разработана модель
DFD.
Было выбрано наиболее подходящее программное средство, и разработана база
данных для хранения информации.
Результатом данной работы была разработка приложения для специалиста
ТФОМС по обработке данных в учете документов по оказанию МСП определенным категориям
граждан ТО в ТФОМС.
Цель курсовой работы - Уменьшение временных затрат специалистов ТФОМС по
обработке и проверки реестров счетов, составление актов и отчетности- была
полностью выполнена.
Список
использованной литературы
1. BExpert: http://www.ibexpert.com/rus/
2. Хелен Борри FireBird: руководство для разработчиков
баз данных. Пер. с англ. СПб.: БХВ Петербург, 2006. 1104 с.
3. Технологии разработки Программного Обеспечения. - Орлов
С.А. - Питер, 2002г., Санкт-Петербург.
4. Конноли, Томас, Берг, Каролин Базы данных.
Проектирование, реализация и сопровождение. Теория и практика. 3-е издание. :
Пер. с англ. - М.: Издательский дом «Вильямс», 2003.
5. Методические указания к выполнению дипломных работ
для студентов специальности 351400 - Прикладная информатика в экономике.
6. Программирование на Delphi
<http://www.delphisources.ru/>
. SQL-запрсы в Delphi http://www.codenet.ru/progr/delphi/stat/SQL-Delphi.php
8. FIBPLus-компоненты для Delphi
<http://www.devrace.com/ru/fibplus/>
9. VKDBF-компонент для работы с документам формата dbf
<http://www.devrace.com/ru/vkdbf/>
10. IBExpert
<http://ibexpert.net/ibe/>
Приложение 1. Структурный анализ потоков данных (DFD)-словарь
данных, спецификации процессов
Словарь данных
@ИМЯ = РЕЕСТРЫ СЧЕТОВ
@ТИП = Поток данных
@БНФ =
«РЕЕСТР СЧЕТА ПО ОПЛАТЕ МЕДИЦИНСКИХ УСЛУГ ПРИ ОФОРМЛЕНИИ РЕЦЕПТАХ И
ОТПУЩЕННЫХ МОЛОЧНЫХ ПРОДУКТАХ ДЕТСКОГО ПИТАНИЯ»
СНИЛС + фамилия + имя + отчество + пол (1-м/0-ж) + дата рождения +
реестровый номер СМО + серия полиса + номер полиса + район + населенный пункт +
улица + №дома + №квартиры + ОГРН ЛПУ + код врача + код льготной категории +
дата выписки рецептов + номер выписанного рецепта + код молочного продукта +
наименование молочного продукта + объем отпущенной упаковки + количество
отпущенных упаковок + стоимость отпущенной упаковки + итоговая стоимость
отпущенного молока + дата отпуска молока + порядковый номер + номер счета +дата
счета + ОГРН ЛПУ + отчетный период.
«РЕЕСТР СЧЕТА ПО ОПЛАТЕ МЕДИЦИНСКИХ УСЛУГ ПО ЛЬГОТНОМУ
ЗУБОПРОТЕЗИРОВАНИЮ»
СНИЛС + фамилия + имя + отчество + пол (1-м/0-ж) + дата рождения +
реестровый номер СМО + серия полиса + номер полиса + район + населенный пункт +
улица + №дома + №квартиры + код льготной категории + наименование документа,
подтверждающий право на льготу + серия и номер документа + код врача + дата
оказания услуги + код услуги + объем услуги + стоимость единицы объема +
порядковый номер + номер счета +дата счета + ОГРН ЛПУ + отчетный период.
«РЕЕСТР СЧЕТА ПО ОПЛАТЕ МЕДИЦИНСКИХ УСЛУГ ПО ЛЬГОТНОМУ СЛУХОПРОТЕЗИРОВАНИЮ»
СНИЛС + фамилия + имя + отчество + пол (1-м/0-ж) + дата рождения +
реестровый номер СМО + серия полиса + номер полиса + район + населенный пункт +
улица + №дома + №квартиры + наименование документа, подтверждающий право на
льготу + номер документа + код заболевания по МКБ-10 + код врача + дата начала
лечения + дата окончания лечения + количество посещений + даты посещений + вид
услуги + объем услуги + тариф + сумма к оплате + удовлетворенность пациента
(0-неудовлетворен, 1-удовлетворен) + номер амбулаторной карты + результат
обращения + порядковый номер + номер счета +дата счета + ОГРН ЛПУ + отчетный
период.
РЕЕСТР СЧЕТА ПО ОПЛАТЕ МЕДИЦИНСКИХ УСЛУГ ПО ЛЬГОТНОМУ ГЛАЗНОМУ
ПРОТЕЗИРОВАНИЮ»
СНИЛС + фамилия + имя + отчество + пол (1-м/0-ж) + дата рождения + реестровый
номер СМО + серия полиса + номер полиса + район + населенный пункт + улица +
№дома + №квартиры + наименование документа, подтверждающий право на льготу +
номер документа + код заболевания по МКБ-10 + код врача + дата начала лечения +
дата окончания лечения + количество посещений + даты посещений + вид услуги +
объем услуги + тариф + сумма к оплате + удовлетворенность пациента
(0-неудовлетворен, 1-удовлетворен) + номер амбулаторной карты + результат
обращения + порядковый номер + номер счета +дата счета + ОГРН ЛПУ + отчетный
период.
@ИМЯ = ПРИНЯТЫЕ РЕЕСТРЫ СЧЕТОВ
@ТИП = Поток данных
@БНФ =
«РЕЕСТР СЧЕТА ПО ОПЛАТЕ МЕДИЦИНСКИХ УСЛУГ ПРИ ОФОРМЛЕНИИ РЕЦЕПТАХ И
ОТПУЩЕННЫХ МОЛОЧНЫХ ПРОДУКТАХ ДЕТСКОГО ПИТАНИЯ»
СНИЛС + фамилия + имя + отчество + пол (1-м/0-ж) + дата рождения +
реестровый номер СМО + серия полиса + номер полиса + район + населенный пункт +
улица + №дома + №квартиры + ОГРН ЛПУ + код врача + код льготной категории +
дата выписки рецептов + номер выписанного рецепта + код молочного продукта + наименование
молочного продукта + объем отпущенной упаковки + количество отпущенных упаковок
+ стоимость отпущенной упаковки + итоговая стоимость отпущенного молока + дата
отпуска молока + порядковый номер + номер счета +дата счета + ОГРН ЛПУ +
отчетный период.
«РЕЕСТР СЧЕТА ПО ОПЛАТЕ МЕДИЦИНСКИХ УСЛУГ ПО ЛЬГОТНОМУ
ЗУБОПРОТЕЗИРОВАНИЮ»
СНИЛС + фамилия + имя + отчество + пол (1-м/0-ж) + дата рождения +
реестровый номер СМО + серия полиса + номер полиса + район + населенный пункт +
улица + №дома + №квартиры + код льготной категории + наименование документа,
подтверждающий право на льготу + серия и номер документа + код врача + дата
оказания услуги + код услуги + объем услуги + стоимость единицы объема +
порядковый номер + номер счета +дата счета + ОГРН ЛПУ + отчетный период.
«РЕЕСТР СЧЕТА ПО ОПЛАТЕ МЕДИЦИНСКИХ УСЛУГ ПО ЛЬГОТНОМУ
СЛУХОПРОТЕЗИРОВАНИЮ»
СНИЛС + фамилия + имя + отчество + пол (1-м/0-ж) + дата рождения +
реестровый номер СМО + серия полиса + номер полиса + район + населенный пункт +
улица + №дома + №квартиры + наименование документа, подтверждающий право на
льготу + номер документа + код заболевания по МКБ-10 + код врача + дата начала
лечения + дата окончания лечения + количество посещений + даты посещений + вид
услуги + объем услуги + тариф + сумма к оплате + удовлетворенность пациента
(0-неудовлетворен, 1-удовлетворен) + номер амбулаторной карты + результат
обращения + порядковый номер + номер счета +дата счета + ОГРН ЛПУ + отчетный
период.
РЕЕСТР СЧЕТА ПО ОПЛАТЕ МЕДИЦИНСКИХ УСЛУГ ПО ЛЬГОТНОМУ ГЛАЗНОМУ
ПРОТЕЗИРОВАНИЮ»
СНИЛС + фамилия + имя + отчество + пол (1-м/0-ж) + дата рождения +
реестровый номер СМО + серия полиса + номер полиса + район + населенный пункт +
улица + №дома + №квартиры + наименование документа, подтверждающий право на
льготу + номер документа + код заболевания по МКБ-10 + код врача + дата начала
лечения + дата окончания лечения + количество посещений + даты посещений + вид
услуги + объем услуги + тариф + сумма к оплате + удовлетворенность пациента
(0-неудовлетворен, 1-удовлетворен) + номер амбулаторной карты + результат
обращения + порядковый номер + номер счета +дата счета + ОГРН ЛПУ + отчетный
период.
@ИМЯ = ДАННЫЕ РЕЕСТРОВ СЧЕТОВ
@ТИП = Поток данных
@БНФ =
«РЕЕСТР СЧЕТА ПО ОПЛАТЕ МЕДИЦИНСКИХ УСЛУГ ПРИ ОФОРМЛЕНИИ РЕЦЕПТАХ И
ОТПУЩЕННЫХ МОЛОЧНЫХ ПРОДУКТАХ ДЕТСКОГО ПИТАНИЯ»
«РЕЕСТР СЧЕТА ПО ОПЛАТЕ МЕДИЦИНСКИХ УСЛУГ ПО ЛЬГОТНОМУ
ЗУБОПРОТЕЗИРОВАНИЮ»
Код реестра + Номер реестра + СНИЛС + фамилия + имя + отчество + пол
(1-м/0-ж) + дата рождения + реестровый номер СМО + серия полиса + номер полиса
+ район + населенный пункт + улица + №дома + №квартиры + код льготной категории
+ наименование документа, подтверждающий право на льготу + серия и номер
документа + код врача + дата оказания услуги + код услуги + объем услуги +
стоимость единицы + порядковый номер + номер счета +дата счета + ОГРН ЛПУ +
отчетный период.
«РЕЕСТР СЧЕТА ПО ОПЛАТЕ МЕДИЦИНСКИХ УСЛУГ ПО ЛЬГОТНОМУ
СЛУХОПРОТЕЗИРОВАНИЮ»
Код реестра + Номер реестра + СНИЛС + фамилия + имя + отчество + пол
(1-м/0-ж) + дата рождения + реестровый номер СМО + серия полиса + номер полиса
+ район + населенный пункт + улица + №дома + №квартиры + наименование
документа, подтверждающий право на льготу + номер документа + код заболевания
по МКБ-10 + код врача + дата начала лечения + дата окончания лечения +
количество посещений + даты посещений + вид услуги + объем услуги + тариф +
сумма к оплате + удовлетворенность пациента (0-неудовлетворен, 1-удовлетворен)
+ номер амбулаторной карты + результат обращения + порядковый номер + номер
счета +дата счета + ОГРН ЛПУ + отчетный период.
РЕЕСТР СЧЕТА ПО ОПЛАТЕ МЕДИЦИНСКИХ УСЛУГ ПО ЛЬГОТНОМУ ГЛАЗНОМУ
ПРОТЕЗИРОВАНИЮ»
Код реестра + Номер реестра + СНИЛС + фамилия + имя + отчество + пол
(1-м/0-ж) + дата рождения + реестровый номер СМО + серия полиса + номер полиса
+ район + населенный пункт + улица + №дома + №квартиры + наименование
документа, подтверждающий право на льготу + номер документа + код заболевания
по МКБ-10 + код врача + дата начала лечения + дата окончания лечения +
количество посещений + даты посещений + вид услуги + объем услуги + тариф +
сумма к оплате + удовлетворенность пациента (0-неудовлетворен, 1-удовлетворен)
+ номер амбулаторной карты + результат обращения + порядковый номер + номер
счета +дата счета + ОГРН ЛПУ + отчетный период.
@ИМЯ = СПРАВОЧНИКИ ДЗ
@ТИП = Поток данных
@БНФ =
Справочник «ТАРИФЫ НА СЛУХОПРОТЕЗИРОВАНИЕ»
Код тарифа + наименование + тариф + дата начала + дата окончания.
Справочник «ТАРИФЫ НА ГЛАЗОПРОТЕЗИРОВАНИЕ»
Код тарифа + наименование + тариф + дата начала + дата окончания.
Справочник «ТАРИФЫ НА ЗУБОПРОТЕЗИРОВАНИЕ»
Код тарифа + наименование + тариф + дата начала + дата окончания.
Справочник «КАТЕГОРИИ МОЛОЧНЫХ ПРОДУКТОВ»
Код категории + наименование категории + комментарии.
Справочник «МОЛОЧНЫЕ СМЕСИ И ПРОДУКТЫ»
Код молочной смеси + категория молочного продукта + название молочного
продукта + объем продукта + предельная отпускная цена + название поставщика
номер и дата + дата начала оказания услуг + дата окончания + комментарии.
Справочник «ВРАЧИ»
ОКАТО + Код врача + фамилия + имя +отчество +ОГРН МО + профиль +
комментарии.
Справочник «ЛЬГОТНЫЕ КАТЕГОРИИ»
Код категории + наименование льготы + короткое наименование + %возмещения
+ Помечен на удаление(1-помечен, 0- не помечен на удаление).
Справочник «СМО»
Код СМО + ОКАТО СМО + Полный уникальный код СМО + полное наименование СМО
+ сокращенное наименование СМО + ИНН СМО + ОГРН СМО + КПП СМО + индекс СМО +
адрес СМО + ОКОПФ СМО.
@ИМЯ = СПРАВОЧНИКИ УПРАВЛЕНИЯ ПО ОМС
@ТИП = Поток данных
@БНФ =
Справочник «КОД УСЛУГИ»
Код услуги + наименование.
Справочник «РЕЗУЛЬТАТ ОБРАЩЕНИЙ»
Код обращения + наименование.
Справочник «КОДЫ ОШИБОК»
Код услуги + описание ошибки + включение ошибки (вкл/выкл).
Справочник «ТИП РЕЕСТРА»
Код типа реестра + наименование типа.
Справочник «МЕДЕЦИНСКИЕ ОРГАНИЗАЦИИ»
Код МО + ОКАТО + уникальный код МО + полное наименование МО + сокращенное
наименование МО + ИНН + ОГРН МО + КПП МО + индекс МО + адрес + Код МО по ОКОПФ.
@ИМЯ = СПРАВОЧНИК ФЕДЕРАЛЬНЫЕ ЛЬГОТНИКИ
@ТИП = Поток данных
@БНФ =
Код льготника + СНИЛС + фамилия + имя + отчество + пол (м/ж) + дата
рождения + район + населенный пункт + улица + №дома + №квартиры + наименование
документа, подтверждающий право на льготу + № документа + дата включения в
льготники + дата исключения + комментарии.
@ИМЯ = ДАННЫЕ СПРАВОЧНИКОВ
@ТИП = Поток данных
@БНФ =
Справочник «ТАРИФЫ НА СЛУХОПРОТЕЗИРОВАНИЕ» (Департамент здравоохранения)
Код тарифа + наименование + тариф + дата начала + дата окончания.
Справочник «ТАРИФЫ НА ГЛАЗОПРОТЕЗИРОВАНИЕ» (Департамент здравоохранения)
Код тарифа + наименование + тариф + дата начала + дата окончания.
Справочник «ТАРИФЫ НА ЗУБОПРОТЕЗИРОВАНИЕ» (Департамент здравоохранения)
Код тарифа + наименование + тариф + дата начала + дата окончания.
Справочник «КАТЕГОРИИ МОЛОЧНЫХ ПРОДУКТОВ» (Департамент здравоохранения)
Код категории + наименование категории + комментарии.
Справочник «МОЛОЧНЫЕ СМЕСИ И ПРОДУКТЫ» (Департамент здравоохранения)
Код молочной смеси + категория молочного продукта + название молочного
продукта + объем продукта + предельная отпускная цена + название поставщика
номер и дата + дата начала оказания услуг + дата окончания.
Справочник «ВРАЧИ» (Департамент здравоохранения)
Код врача + ОКАТО + фамилия + имя +отчество +ОГРН МО + профиль +
комментарии.
Справочник «ЛЬГОТНЫЕ КАТЕГОРИИ» (Департамент здравоохранения)
Код категории + наименование льготы + короткое наименование +
%возмещения.
Справочник «СМО» (Департамент здравоохранения)
Код СМО + ОКАТО СМО + Полный уникальный код СМО + полное наименование СМО
+ сокращенное наименование СМО + ИНН СМО + ОГРН СМО + КПП СМО + индекс СМО +
адрес СМО + ОКОПФ СМО.
Справочник «КОД УСЛУГИ» (Управление по ОМС)
Код услуги + наименование.
Справочник «РЕЗУЛЬТАТ ОБРАЩЕНИЙ» (Управление по ОМС)
Код обращения + наименование.
Справочник «КОДЫ ОШИБОК» (Управление по ОМС)
Код услуги + описание ошибки + включение ошибки (вкл/выкл).
Справочник «ТИП РЕЕСТРА» (Управление по ОМС)
Код типа реестра + наименование типа.
Справочник «МЕДЕЦИНСКИЕ ОРГАНИЗАЦИИ» (Управление по ОМС)
Код МО + ОКАТО + уникальный код МО + полное наименование МО + сокращенное
наименование МО + ИНН + ОГРН МО + КПП МО + индекс МО + адрес + Код МО по ОКОПФ.
Справочник «ФЕДЕРАЛЬНЫЕ ЛЬГОТНИКИ» (Пенсионный фонд)
СНИЛС + фамилия + имя + отчество + пол (м/ж) + дата рождения + район +
населенный пункт + улица + №дома + №квартиры + наименование документа,
подтверждающий право на льготу + № документа + дата включения в льготники +
дата исключения + комментарии.
@ИМЯ = ДАННЫЕ ОБ ОШИБКАХ ПРИ ПРИЕМЕ РЕЕСТРОВ СЧЕТОВ
@ТИП = Поток данных
@БНФ = Код протокола + имя поля + тип поля + размер поля + содержание +
примечание.
@ИМЯ = ДАННЫЕ ПАЦИЕНТОВ
@ТИП = Поток данных
@БНФ = Код реестра + СНИЛС + Фамилия + Имя + Отчество + Дата рождения + пол
(1-м,0-ж)
@ИМЯ = ДАННЫЕ СПРАВОЧНИКОВ НСИ
@ТИП = Поток данных
@БНФ =
«РЕЕСТР СЧЕТА ПО ОПЛАТЕ МЕДИЦИНСКИХ УСЛУГ ПРИ ОФОРМЛЕНИИ РЕЦЕПТАХ И
ОТПУЩЕННЫХ МОЛОЧНЫХ ПРОДУКТАХ ДЕТСКОГО ПИТАНИЯ»
Реестровый номер СМО + ОГРН ЛП + код врача + код МП + дата выписки
рецепта + стоимость упаковки + объем опущенной упаковки + стоимость упаковки +
итоговая стоимость + дата отпуска МП + дата счета
«РЕЕСТР СЧЕТА ПО ОПЛАТЕ МЕДИЦИНСКИХ УСЛУГ ПО ЛЬГОТНОМУ
ЗУБОПРОТЕЗИРОВАНИЮ»
Реестровый номер СМО + ОГРН ЛП + код льготной категории + код врача + код
услуги + объем услуги + тариф + стоимость единицы объема + дата оказания услуг
+ итоговая стоимость оказанных услуг + дата счета
«РЕЕСТР СЧЕТА ПО ОПЛАТЕ МЕДИЦИНСКИХ УСЛУГ ПО ЛЬГОТНОМУ
СЛУХОПРОТЕЗИРОВАНИЮ»
Реестровый номер СМО + ОГРН ЛП + код основного заболевания по МКБ-10 +
код врача + вид услуги + объем услуги + тариф + сумма к оплате + дата начала
лечения + дата окончания лечения
«РЕЕСТР СЧЕТА ПО ОПЛАТЕ МЕДИЦИНСКИХ УСЛУГ ПО ЛЬГОТНОМУ ГЛАЗНОМУ
ПРОТЕЗИРОВАНИЮ»
Реестровый номер СМО + ОГРН ЛП + код основного заболевания по МКБ-10 +
код врача + вид услуги + объем услуги + тариф + сумма к оплате + дата начала
лечения + дата окончания лечения
@ИМЯ = ПРОТОКОЛ ОШИБОК
@ТИП = Поток данных
@БНФ = Код протокола + имя поля + тип поля + размер поля + содержание +
примечание.
@ИМЯ = АКТЫ МЭК ПО ЛЬГОТНОМУ ГЛАЗОПРОТЕЗИРОВАНИЮ
@ТИП = Поток данных
@БНФ =
Код акта + дата составления + номер счета + дата счета + название МО +
кол-во рецептов к оплате + сумма к оплате + кол-во рецептов принятых к оплате +
сумма + количество неоплаченных рецептов + сумма неоплаченная + кол-во человек
предъявленных к оплате + сумма к оплате по реестру + кол-во человек не оплачено
по результатам МЭК + сумма не оплаченных + кол-во человек подлежит к оплате по
акту МЭК + сумма подлежащая к оплате.
@ИМЯ = АКТЫ МЭК ПО ЛЬГОТНОМУ СЛУХОПРОТЕЗИРОВАНИЮ
@ТИП = Поток данных
@БНФ =
Код акта + дата составления + номер счета + дата счета + название МО +
кол-во рецептов к оплате + сумма к оплате + кол-во рецептов принятых к оплате +
сумма + количество неоплаченных рецептов + сумма неоплаченная + кол-во человек
предъявленных к оплате + сумма к оплате по реестру + кол-во человек не оплачено
по результатам МЭК + сумма не оплаченных + кол-во человек подлежит к оплате по
акту МЭК + сумма подлежащая к оплате.
@ИМЯ = АКТЫ МЭК ПО ЛЬГОТНОМУ ОБЕСПЕЧЕНИЮ МП
@ТИП = Поток данных
@БНФ =
Код акта + дата составления + номер счета + дата счета + название МО +
кол-во рецептов к оплате + сумма к оплате + кол-во рецептов принятых к оплате +
сумма + количество неоплаченных рецептов + сумма неоплаченная + кол-во человек
предъявленных к оплате + сумма к оплате по реестру + кол-во человек не оплачено
по результатам МЭК + сумма не оплаченных + кол-во человек подлежит к оплате по
акту МЭК + сумма подлежащая к оплате.
@ИМЯ = АКТЫ МЭК ПО ЛЬГОТНОМУ ЗУБОПРОТЕЗИРОВАНИЮ
@ТИП = Поток данных
@БНФ =
Код акта + дата составления + номер счета + дата счета + название МО +
кол-во рецептов к оплате + сумма к оплате + кол-во рецептов принятых к оплате +
сумма + количество неоплаченных рецептов + сумма неоплаченная + количество
реабилитационных лиц + сумма + количество тружеников тыла + сумма + количество
ветеранов труда + сумма + количество прочих категорий + сумма + итого
количество + итого сумма.
@ИМЯ = ОТЧЕТНАЯ ФОРМА ТЛ
@ТИП = Поток данных
@БНФ =
№ отчета + название МО + категория граждан (код) + персон всего +
количество рецептов/услуг + сумма всего + персон принято + персон отказано +
сумма принятых персон + сумма отказанных персон.
@ИМЯ = РЕЗУЛЬТАТЫ ПРОВЕРКИ НСИ
@ТИП = Поток данных
@БНФ =
РЕЗУЛЬТАТ ПРОВЕРКИ НСИ по реестру слухопротезирование
Код реестра + результат обращения + код основного заболевания по МКБ-10 +
вид услуги + тариф
РЕЗУЛЬТАТ ПРОВЕРКИ НСИ по реестру глазопротезирование
Код реестра + результат обращения + код основного заболевания по МКБ-10 +
вид услуги + тариф
РЕЗУЛЬТАТ ПРОВЕРКИ НСИ по реестру зубопротезирование
Код реестра + код льготной категории + код услуги +тариф
РЕЗУЛЬТАТ ПРОВЕРКИ НСИ по реестру отпуск МП
Код реестра + код МП + стоимость упаковки
@ИМЯ = РЕЗУЛЬТАТЫ ПРОВЕРКИ НА СООТВЕТСТВИЕ РЕЕСТРАМ
@ТИП = Поток данных
@БНФ =
РЕЗУЛЬТАТЫ ПРОВЕРКИ НА СООТВЕТСТВИЕ РЕЕСТРАМ слухопротезирование
Код реестра + реестровый номер СМО + ОГРН ЛП + код врача + тариф, сумма к
оплате + дата начала лечения + дата окончания лечения
РЕЗУЛЬТАТЫ ПРОВЕРКИ НА СООТВЕТСТВИЕ РЕЕСТРАМ глазопротезированию
Код реестра + реестровый номер СМО + ОГРН ЛП + код врача + сумма к
оплате, дата начала лечения, дата окончания лечения
РЕЗУЛЬТАТЫ ПРОВЕРКИ НА СООТВЕТСТВИЕ РЕЕСТРАМ зубопротезирование
Код реестра + реестровый номер СМО + ОГРН ЛП + код врача + дата оказания
услуг + итоговая стоимость оказанных услуг + дата счета, тариф
РЕЗУЛЬТАТЫ ПРОВЕРКИ НА СООТВЕТСТВИЕ РЕЕСТРАМ Отпуск МП
Код реестра + реестровый номер СМО + ОГРН ЛП + код врача + дата выписки
рецепта + итоговая стоимость + дата отпуска МП + дата счета
@ИМЯ = Протокол ошибок
@ТИП = Поток данных
@БНФ = Код ошибки + описание ошибки + состояние ошибки(вкл/выкл).
@ИМЯ = РЕЗУЛЬТАТЫ ПРОВЕРКИ В БД ФЕДЕРАЛЬНЫХ ЛЬГОТНИКОВ
@ТИП = Поток данных
@БНФ = СНИЛС + Фамилия + Имя + Отчество + Дата рождения
Спецификация
@ВХОД = РЕЕСТРЫ СЧЕТОВ
@ВЫХОД = ПРИНЯТЫЕ РЕЕСТРЫ СЧЕТОВ
@СПЕЦПРОЦЕСС 1.1 ПРИЕМ РЕЕСТРОВ СЧЕТОВ
ВЫПОЛНИТЬ
ОПРЕДЕЛИТЬ ТИП РЕЕСТРОВ СЧЕТОВ
ПРИНЯТЬ РЕЕСТРЫ СЧЕТОВ
@КОНЕЦ СПЕЦПРОЦЕССА 1.1
@ВХОД = ПРИНЯТЫЕ РЕЕСТРЫ СЧЕТОВ
@ВЫХОД = ДАННЫЕ РЕЕСТРОВ
@ВЫХОД = ДАННЫЕ ОБ ОШИБКАХ ПРИ ПРИЕМЕ РЕЕСТРОВ СЧЕТОВ
@СПЕЦПРОЦЕСС 1.2 ФЛК и загрузка в БД
ВЫПОЛНИТЬ
ПРИНЯТЬ ПРИНЯТЫЕ РЕЕСТРЫ СЧЕТОВ
ЕСЛИ ТИП РЕЕСТРА РАВНО Слухопротезирование
ИЗВЛЕЧЬ информацию из ПРИНЯТЫХ РЕЕСТРОВ СЧЕТОВ
ВЫПОЛНИТЬ
ЕСЛИ
Есть поле СНИЛС не соответствует формату XXX-XXX-XXX XX;
ТО ДОБАВИТЬ в ДАННЫЕ ОБ ОШИБКАХ ПРИ ПРИЕМЕ РЕЕСТРОВ СЧЕТОВ
ЕСЛИ
Есть поле фамилия и размер поля превышает 40 символов
ТО ДОБАВИТЬ в ДАННЫЕ ОБ ОШИБКАХ ПРИ ПРИЕМЕ РЕЕСТРОВ СЧЕТОВ
ЕСЛИ
Есть поле имя и размер поля превышает 40 символов
ТО ДОБАВИТЬ в ДАННЫЕ ОБ ОШИБКАХ ПРИ ПРИЕМЕ РЕЕСТРОВ СЧЕТОВ
ЕСЛИ
Есть поле отчество и размер поля превышает 40 символов и не
состоит только из букв
ТО ДОБАВИТЬ в ДАННЫЕ ОБ ОШИБКАХ ПРИ ПРИЕМЕ РЕЕСТРОВ СЧЕТОВ
ЕСЛИ
Есть поле пол, и размер поля превышает 1 символ
ТО ДОБАВИТЬ в ДАННЫЕ ОБ ОШИБКАХ ПРИ ПРИЕМЕ РЕЕСТРОВ СЧЕТОВ
ЕСЛИ
Есть поле дата рождения и размер поля не в формате даты дд.мм.гггг
ТО ДОБАВИТЬ в ДАННЫЕ ОБ ОШИБКАХ ПРИ ПРИЕМЕ РЕЕСТРОВ СЧЕТОВ
ЕСЛИ
Есть поле реестровый номер СМО и размер превышает 5 символов
ТО ДОБАВИТЬ в ДАННЫЕ ОБ ОШИБКАХ ПРИ ПРИЕМЕ РЕЕСТРОВ СЧЕТОВ
ЕСЛИ
Есть поле серия полюса и размер поля превышает 20 символов и не
состоит только из цифр
ТО ДОБАВИТЬ в ДАННЫЕ ОБ ОШИБКАХ ПРИ ПРИЕМЕ РЕЕСТРОВ СЧЕТОВ
ЕСЛИ
Есть поле номер полюса и размер поля превышает 25 символов и не
состоит только из цифр
ТО ДОБАВИТЬ в ДАННЫЕ ОБ ОШИБКАХ ПРИ ПРИЕМЕ РЕЕСТРОВ СЧЕТОВ
ЕСЛИ
Есть поле район и размер поля превышает 20 символов
ТО ДОБАВИТЬ в ДАННЫЕ ОБ ОШИБКАХ ПРИ ПРИЕМЕ РЕЕСТРОВ СЧЕТОВ
ЕСЛИ
Есть поле населенный пункт и размер поля превышает 25 символов
ТО ДОБАВИТЬ в ДАННЫЕ ОБ ОШИБКАХ ПРИ ПРИЕМЕ РЕЕСТРОВ СЧЕТОВ
ЕСЛИ
Есть поле улица и размер поля превышает 30 символов
ТО ДОБАВИТЬ в ДАННЫЕ ОБ ОШИБКАХ ПРИ ПРИЕМЕ РЕЕСТРОВ СЧЕТОВ
ЕСЛИ
Есть поле № дома и размер поля превышает 6 символов
ТО ДОБАВИТЬ в ДАННЫЕ ОБ ОШИБКАХ ПРИ ПРИЕМЕ РЕЕСТРОВ СЧЕТОВ
ЕСЛИ
Есть поле № квартиры и размер поля превышает 6 символов
ТО ДОБАВИТЬ в ДАННЫЕ ОБ ОШИБКАХ ПРИ ПРИЕМЕ РЕЕСТРОВ СЧЕТОВ
ЕСЛИ
Есть поле наименование документа на льготу и размер поля превышает
80 символов
ТО ДОБАВИТЬ в ДАННЫЕ ОБ ОШИБКАХ ПРИ ПРИЕМЕ РЕЕСТРОВ СЧЕТОВ
ЕСЛИ
Есть поле номер документа (на льготу) и размер поля превышает 20
символов
ТО ДОБАВИТЬ в ДАННЫЕ ОБ ОШИБКАХ ПРИ ПРИЕМЕ РЕЕСТРОВ СЧЕТОВ
ЕСЛИ
Есть поле код заболевания по МКБ-10 и размер поля превышает 7
символов;
ТО ДОБАВИТЬ в ДАННЫЕ ОБ ОШИБКАХ ПРИ ПРИЕМЕ РЕЕСТРОВ СЧЕТОВ
ЕСЛИ
Есть поле код врача и размер поля код врача не равно 22 символов
ТО ДОБАВИТЬ в ДАННЫЕ ОБ ОШИБКАХ ПРИ ПРИЕМЕ РЕЕСТРОВ СЧЕТОВ
ЕСЛИ
Есть поле дата начала лечения и размер поля не в формате даты
дд.мм.гггг
ТО ДОБАВИТЬ в ДАННЫЕ ОБ ОШИБКАХ ПРИ ПРИЕМЕ РЕЕСТРОВ СЧЕТОВ
ЕСЛИ
Есть поле дата окончания лечения и размер поля не в формате даты
дд.мм.гггг
ТО ДОБАВИТЬ в ДАННЫЕ ОБ ОШИБКАХ ПРИ ПРИЕМЕ РЕЕСТРОВ СЧЕТОВ
ЕСЛИ
Есть поле количество посещений и размер поля превышает 2 символа
ТО ДОБАВИТЬ в ДАННЫЕ ОБ ОШИБКАХ ПРИ ПРИЕМЕ РЕЕСТРОВ СЧЕТОВ
ЕСЛИ
Есть поле дата посещений и размер поля превышает 150 символов
ТО ДОБАВИТЬ в ДАННЫЕ ОБ ОШИБКАХ ПРИ ПРИЕМЕ
РЕЕСТРОВ СЧЕТОВ
ЕСЛИ
Есть поле вид услуги и размер поля превышает 100 символов
ТО ДОБАВИТЬ в ДАННЫЕ ОБ ОШИБКАХ ПРИ ПРИЕМЕ
РЕЕСТРОВ СЧЕТОВ
ЕСЛИ
Есть поле объем услуги и размер поля превышает 1 символ
ТО ДОБАВИТЬ в ДАННЫЕ ОБ ОШИБКАХ ПРИ ПРИЕМЕ
РЕЕСТРОВ СЧЕТОВ
ЕСЛИ
Есть поле тариф и размер поля тариф превышает 11 символов и 2
знака после запятой
ТО ДОБАВИТЬ в ДАННЫЕ ОБ ОШИБКАХ ПРИ ПРИЕМЕ РЕЕСТРОВ СЧЕТОВ
ЕСЛИ
Есть поле сумма к оплате и размер поля превышает 11 символов и 2
знака после запятой
ТО ДОБАВИТЬ в ДАННЫЕ ОБ ОШИБКАХ ПРИ ПРИЕМЕ РЕЕСТРОВ СЧЕТОВ
ЕСЛИ
Есть поле удовлетворенность пациента и размер поля превышает 1
символ
ТО ДОБАВИТЬ в ДАННЫЕ ОБ ОШИБКАХ ПРИ ПРИЕМЕ РЕЕСТРОВ СЧЕТОВ
ЕСЛИ
Есть поле номер амбулаторной карты и размер поля превышает 25
символ
ТО ДОБАВИТЬ в ДАННЫЕ ОБ ОШИБКАХ ПРИ ПРИЕМЕ РЕЕСТРОВ СЧЕТОВ
ЕСЛИ
Есть поле результат обращений и размер поля превышает 2 символа
ТО ДОБАВИТЬ в ДАННЫЕ ОБ ОШИБКАХ ПРИ ПРИЕМЕ РЕЕСТРОВ СЧЕТОВ
ЕСЛИ
Есть поле порядковый номер и размер превышает 5 символов
ТО ДОБАВИТЬ в ДАННЫЕ ОБ ОШИБКАХ ПРИ ПРИЕМЕ РЕЕСТРОВ СЧЕТОВ
ЕСЛИ
Есть поле номер счета и размер превышает 10 символов
ТО ДОБАВИТЬ в ДАННЫЕ ОБ ОШИБКАХ ПРИ ПРИЕМЕ РЕЕСТРОВ СЧЕТОВ
ЕСЛИ
Есть поле дата счета и размер поля дата счета не в формате даты
дд.мм.гггг
ТО ДОБАВИТЬ в ДАННЫЕ ОБ ОШИБКАХ ПРИ ПРИЕМЕ РЕЕСТРОВ СЧЕТОВ
ЕСЛИ
Есть поле ОГРН ЛПУ и размер превышает 15 символов
ТО ДОБАВИТЬ в ДАННЫЕ ОБ ОШИБКАХ ПРИ ПРИЕМЕ РЕЕСТРОВ СЧЕТОВ
ЕСЛИ
Есть поле отчетный период и размер поля отчетный период не в
формате даты дд.мм.гггг
ТО ДОБАВИТЬ в ДАННЫЕ ОБ ОШИБКАХ ПРИ ПРИЕМЕ РЕЕСТРОВ СЧЕТОВ
ВЫПОЛНИТЬ
СФОРМИРОВАТЬ ДАННЫЕ ОБ ОШИБКАХ ПРИ ПРИЕМЕ РЕЕСТРОВ СЧЕТОВ
ОТПРАВИТЬ ДАННЫЕ ОБ ОШИБКАХ ПРИ ПРИЕМЕ РЕЕСТРОВ СЧЕТОВ
ИНАЧЕ
ЗАНЕСТИ информацию ПРИНЯТЫЕ РЕЕСТРЫ в ДАННЫЕ РЕЕСТРА
ВЫПОЛНИТЬ ДАННЫЕ РЕЕСТРА добавить в БД
ЕСЛИ ТИП РЕЕСТРА РАВНО Глазопротезирование
ИЗВЛЕЧЬ информацию из ПРИНЯТЫХ РЕЕСТРОВ СЧЕТОВ
ВЫПОЛНИТЬ
ЕСЛИ
Есть поле СНИЛС не соответствует формату XXX-XXX-XXX XX;
ТО ДОБАВИТЬ в ДАННЫЕ ОБ ОШИБКАХ ПРИ ПРИЕМЕ РЕЕСТРОВ СЧЕТОВ
ЕСЛИ
Есть поле фамилия и размер поля превышает 40 символов
ТО ДОБАВИТЬ в ДАННЫЕ ОБ ОШИБКАХ ПРИ ПРИЕМЕ РЕЕСТРОВ СЧЕТОВ
ЕСЛИ
Есть поле имя и размер поля превышает 40 символов
ТО ДОБАВИТЬ в ДАННЫЕ ОБ ОШИБКАХ ПРИ ПРИЕМЕ РЕЕСТРОВ СЧЕТОВ
ЕСЛИ
Есть поле отчество и размер поля превышает 40 символов и не
состоит только из букв
ТО ДОБАВИТЬ в ДАННЫЕ ОБ ОШИБКАХ ПРИ ПРИЕМЕ РЕЕСТРОВ СЧЕТОВ
ЕСЛИ
Есть поле пол, и размер поля превышает 1 символ
ТО ДОБАВИТЬ в ДАННЫЕ ОБ ОШИБКАХ ПРИ ПРИЕМЕ РЕЕСТРОВ СЧЕТОВ
ЕСЛИ
Есть поле дата рождения и размер поля не в формате даты дд.мм.гггг
ТО ДОБАВИТЬ в ДАННЫЕ ОБ ОШИБКАХ ПРИ ПРИЕМЕ РЕЕСТРОВ СЧЕТОВ
ЕСЛИ
Есть поле реестровый номер СМО и размер превышает 5 символов
ТО ДОБАВИТЬ в ДАННЫЕ ОБ ОШИБКАХ ПРИ ПРИЕМЕ РЕЕСТРОВ СЧЕТОВ
ЕСЛИ
Есть поле серия полюса и размер поля превышает 20 символов и не
состоит только из цифр
ТО ДОБАВИТЬ в ДАННЫЕ ОБ ОШИБКАХ ПРИ ПРИЕМЕ РЕЕСТРОВ СЧЕТОВ
ЕСЛИ
Есть поле номер полюса и размер поля превышает 25 символов и не
состоит только из цифр
ТО ДОБАВИТЬ в ДАННЫЕ ОБ ОШИБКАХ ПРИ ПРИЕМЕ РЕЕСТРОВ СЧЕТОВ
ЕСЛИ
Есть поле район и размер поля превышает 20 символов
ТО ДОБАВИТЬ в ДАННЫЕ ОБ ОШИБКАХ ПРИ ПРИЕМЕ РЕЕСТРОВ СЧЕТОВ
ЕСЛИ
Есть поле населенный пункт и размер поля превышает 25 символов
ТО ДОБАВИТЬ в ДАННЫЕ ОБ ОШИБКАХ ПРИ ПРИЕМЕ РЕЕСТРОВ СЧЕТОВ
ЕСЛИ
Есть поле улица и размер поля превышает 30 символов
ТО ДОБАВИТЬ в ДАННЫЕ ОБ ОШИБКАХ ПРИ ПРИЕМЕ РЕЕСТРОВ СЧЕТОВ
ЕСЛИ
Есть поле № дома и размер поля превышает 6 символов
ТО ДОБАВИТЬ в ДАННЫЕ ОБ ОШИБКАХ ПРИ ПРИЕМЕ РЕЕСТРОВ СЧЕТОВ
ЕСЛИ
Есть поле № квартиры и размер поля превышает 6 символов
ТО ДОБАВИТЬ в ДАННЫЕ ОБ ОШИБКАХ ПРИ ПРИЕМЕ РЕЕСТРОВ СЧЕТОВ
ЕСЛИ
Есть поле наименование документа на льготу и размер поля превышает
80 символов
ТО ДОБАВИТЬ в ДАННЫЕ ОБ ОШИБКАХ ПРИ ПРИЕМЕ РЕЕСТРОВ СЧЕТОВ
ЕСЛИ
Есть поле номер документа (на льготу) и размер поля превышает 20
символов
ТО ДОБАВИТЬ в ДАННЫЕ ОБ ОШИБКАХ ПРИ ПРИЕМЕ РЕЕСТРОВ СЧЕТОВ
ЕСЛИ
Есть поле код заболевания по МКБ-10 и размер поля превышает 7
символов;
ТО ДОБАВИТЬ в ДАННЫЕ ОБ ОШИБКАХ ПРИ ПРИЕМЕ РЕЕСТРОВ СЧЕТОВ
ЕСЛИ
Есть поле код врача и размер поля код врача превышает 22 символа
ТО ДОБАВИТЬ в ДАННЫЕ ОБ ОШИБКАХ ПРИ ПРИЕМЕ РЕЕСТРОВ СЧЕТОВ
ЕСЛИ
Есть поле дата начала лечения и размер поля не в формате даты дд.мм.гггг
ТО ДОБАВИТЬ в ДАННЫЕ ОБ ОШИБКАХ ПРИ ПРИЕМЕ РЕЕСТРОВ СЧЕТОВ
ЕСЛИ
Есть поле дата окончания лечения и размер поля не в формате даты
дд.мм.гггг
ТО ДОБАВИТЬ в ДАННЫЕ ОБ ОШИБКАХ ПРИ ПРИЕМЕ РЕЕСТРОВ СЧЕТОВ
ЕСЛИ
Есть поле количество посещений и размер поля превышает 2 символа
ТО ДОБАВИТЬ в ДАННЫЕ ОБ ОШИБКАХ ПРИ ПРИЕМЕ РЕЕСТРОВ СЧЕТОВ
ЕСЛИ
Есть поле вид услуги и размер поля превышает 100 символов
ТО ДОБАВИТЬ в ДАННЫЕ ОБ ОШИБКАХ ПРИ ПРИЕМЕ
РЕЕСТРОВ СЧЕТОВ
ЕСЛИ
Есть поле объем услуги и размер поля превышает 1 символа
ТО ДОБАВИТЬ в ДАННЫЕ ОБ ОШИБКАХ ПРИ ПРИЕМЕ
РЕЕСТРОВ СЧЕТОВ
ЕСЛИ
Есть поле тариф и размер поля тариф превышает 11 символов и 2
знака после запятой
ТО ДОБАВИТЬ в ДАННЫЕ ОБ ОШИБКАХ ПРИ ПРИЕМЕ РЕЕСТРОВ СЧЕТОВ
ЕСЛИ
Есть поле сумма к оплате и размер поля превышает 11 символов и 2
знака после запятой
ТО ДОБАВИТЬ в ДАННЫЕ ОБ ОШИБКАХ ПРИ ПРИЕМЕ РЕЕСТРОВ СЧЕТОВ
ЕСЛИ
ТО ДОБАВИТЬ в ДАННЫЕ ОБ ОШИБКАХ ПРИ ПРИЕМЕ РЕЕСТРОВ СЧЕТОВ
ЕСЛИ
Есть поле номер амбулаторной карты и размер поля превышает 25
символ
ТО ДОБАВИТЬ в ДАННЫЕ ОБ ОШИБКАХ ПРИ ПРИЕМЕ РЕЕСТРОВ СЧЕТОВ
ЕСЛИ
Есть поле результат обращений и размер поля превышает 2 символа
ТО ДОБАВИТЬ в ДАННЫЕ ОБ ОШИБКАХ ПРИ ПРИЕМЕ РЕЕСТРОВ СЧЕТОВ
ЕСЛИ
Есть поле порядковый номер и размер превышает 5 символов
ТО ДОБАВИТЬ в ДАННЫЕ ОБ ОШИБКАХ ПРИ ПРИЕМЕ РЕЕСТРОВ СЧЕТОВ
ЕСЛИ
Есть поле номер счета и размер превышает 10 символов
ТО ДОБАВИТЬ в ДАННЫЕ ОБ ОШИБКАХ ПРИ ПРИЕМЕ РЕЕСТРОВ СЧЕТОВ
ЕСЛИ
Есть поле дата счета и размер поля дата счета не в формате даты
дд.мм.гггг
ТО ДОБАВИТЬ в ДАННЫЕ ОБ ОШИБКАХ ПРИ ПРИЕМЕ РЕЕСТРОВ СЧЕТОВ
ЕСЛИ
Есть поле ОГРН ЛПУ и размер превышает 15 символов
ТО ДОБАВИТЬ в ДАННЫЕ ОБ ОШИБКАХ ПРИ ПРИЕМЕ РЕЕСТРОВ СЧЕТОВ
ЕСЛИ
Есть поле отчетный период и размер поля отчетный период не в
формате даты дд.мм.гггг
ТО ДОБАВИТЬ в ДАННЫЕ ОБ ОШИБКАХ ПРИ ПРИЕМЕ РЕЕСТРОВ СЧЕТОВ
ВЫПОЛНИТЬ
СФОРМИРОВАТЬ ДАННЫЕ ОБ ОШИБКАХ ПРИ ПРИЕМЕ РЕЕСТРОВ СЧЕТОВ
ОТПРАВИТЬ ДАННЫЕ ОБ ОШИБКАХ ПРИ ПРИЕМЕ РЕЕСТРОВ СЧЕТОВ
ИНАЧЕ
ЗАНЕСТИ информацию ПРИНЯТЫЕ РЕЕСТРЫ в ДАННЫЕ РЕЕСТРА
ВЫПОЛНИТЬ ДАННЫЕ РЕЕСТРА добавить в БД
ЕСЛИ ТИП РЕЕСТРА РАВНО Зубопротезирование
ИЗВЛЕЧЬ информацию из ПРИНЯТЫХ РЕЕСТРОВ СЧЕТОВ
ВЫПОЛНИТЬ
ЕСЛИ
Есть поле СНИЛС не соответствует формату XXX-XXX-XXX XX;
ТО ДОБАВИТЬ в ДАННЫЕ ОБ ОШИБКАХ ПРИ ПРИЕМЕ РЕЕСТРОВ СЧЕТОВ
ЕСЛИ
Есть поле фамилия и размер поля превышает 40 символов
ТО ДОБАВИТЬ в ДАННЫЕ ОБ ОШИБКАХ ПРИ ПРИЕМЕ РЕЕСТРОВ СЧЕТОВ
ЕСЛИ
Есть поле имя и размер поля превышает 40 символов
ТО ДОБАВИТЬ в ДАННЫЕ ОБ ОШИБКАХ ПРИ ПРИЕМЕ РЕЕСТРОВ СЧЕТОВ
ЕСЛИ
Есть поле отчество и размер поля превышает 40 символов и не
состоит только из букв
ТО ДОБАВИТЬ в ДАННЫЕ ОБ ОШИБКАХ ПРИ ПРИЕМЕ РЕЕСТРОВ СЧЕТОВ
ЕСЛИ
Есть поле пол, и размер поля превышает 1 символ и не состоит только
из цифр;
ТО ДОБАВИТЬ в ДАННЫЕ ОБ ОШИБКАХ ПРИ ПРИЕМЕ РЕЕСТРОВ СЧЕТОВ
ЕСЛИ
Есть поле дата рождения и размер поля не в формате даты дд.мм.гггг
ТО ДОБАВИТЬ в ДАННЫЕ ОБ ОШИБКАХ ПРИ ПРИЕМЕ РЕЕСТРОВ СЧЕТОВ
ЕСЛИ
Есть поле реестровый номер СМО и размер превышает 5 символов
ТО ДОБАВИТЬ в ДАННЫЕ ОБ ОШИБКАХ ПРИ ПРИЕМЕ РЕЕСТРОВ СЧЕТОВ
ЕСЛИ
Есть поле серия полюса и размер поля превышает 20 символов и не
состоит только из цифр
ТО ДОБАВИТЬ в ДАННЫЕ ОБ ОШИБКАХ ПРИ ПРИЕМЕ РЕЕСТРОВ СЧЕТОВ
ЕСЛИ
Есть поле номер полюса и размер поля превышает 25 символов и не
состоит только из цифр
ТО ДОБАВИТЬ в ДАННЫЕ ОБ ОШИБКАХ ПРИ ПРИЕМЕ РЕЕСТРОВ СЧЕТОВ
ЕСЛИ
Есть поле район и размер поля превышает 20 символов
ТО ДОБАВИТЬ в ДАННЫЕ ОБ ОШИБКАХ ПРИ ПРИЕМЕ РЕЕСТРОВ СЧЕТОВ
ЕСЛИ
Есть поле населенный пункт и размер поля превышает 25 символов
ТО ДОБАВИТЬ в ДАННЫЕ ОБ ОШИБКАХ ПРИ ПРИЕМЕ РЕЕСТРОВ СЧЕТОВ
ЕСЛИ
Есть поле улица и размер поля превышает 30 символов
ТО ДОБАВИТЬ в ДАННЫЕ ОБ ОШИБКАХ ПРИ ПРИЕМЕ РЕЕСТРОВ СЧЕТОВ
ЕСЛИ
Есть поле № дома и размер поля превышает 6 символов
ТО ДОБАВИТЬ в ДАННЫЕ ОБ ОШИБКАХ ПРИ ПРИЕМЕ РЕЕСТРОВ СЧЕТОВ
ЕСЛИ
Есть поле № квартиры и размер поля превышает 6 символов
ТО ДОБАВИТЬ в ДАННЫЕ ОБ ОШИБКАХ ПРИ ПРИЕМЕ РЕЕСТРОВ СЧЕТОВ
ЕСЛИ
Есть поле Код льготной категории и размер поля превышает 3 символа
ТО ДОБАВИТЬ в ДАННЫЕ ОБ ОШИБКАХ ПРИ ПРИЕМЕ РЕЕСТРОВ СЧЕТОВ
ЕСЛИ
Есть поле наименование документа на льготу и размер поля превышает
80 символов
ТО ДОБАВИТЬ в ДАННЫЕ ОБ ОШИБКАХ ПРИ ПРИЕМЕ РЕЕСТРОВ СЧЕТОВ
ЕСЛИ
Есть поле серия и номер документа и размер поля превышает 20
символов (серия и номер заполняются через пробел)
ТО ДОБАВИТЬ в ДАННЫЕ ОБ ОШИБКАХ ПРИ ПРИЕМЕ РЕЕСТРОВ СЧЕТОВ
ЕСЛИ
Есть поле код врача и размер поля код врача превышает 22 символа
ТО ДОБАВИТЬ в ДАННЫЕ ОБ ОШИБКАХ ПРИ ПРИЕМЕ РЕЕСТРОВ СЧЕТОВ
ЕСЛИ
Есть поле дата оказания услуги и размер поля не в формате даты
дд.мм.гггг
ТО ДОБАВИТЬ в ДАННЫЕ ОБ ОШИБКАХ ПРИ ПРИЕМЕ РЕЕСТРОВ СЧЕТОВ
ЕСЛИ
Есть поле код услуги и размер поля превышает 3 символа
ТО ДОБАВИТЬ в ДАННЫЕ ОБ ОШИБКАХ ПРИ ПРИЕМЕ
РЕЕСТРОВ СЧЕТОВ
ЕСЛИ
Есть поле объем услуги и размер поля превышает 4 символа
ТО ДОБАВИТЬ в ДАННЫЕ ОБ ОШИБКАХ ПРИ ПРИЕМЕ
РЕЕСТРОВ СЧЕТОВ
ЕСЛИ
Есть поле стоимость единицы объема и размер поля превышает 11
символов и 2 знака после запятой
ТО ДОБАВИТЬ в ДАННЫЕ ОБ ОШИБКАХ ПРИ ПРИЕМЕ
РЕЕСТРОВ СЧЕТОВ
ЕСЛИ
Есть поле итоговая стоимость и размер поля превышает 11 символов и
2 знака после запятой
ТО ДОБАВИТЬ в ДАННЫЕ ОБ ОШИБКАХ ПРИ ПРИЕМЕ
РЕЕСТРОВ СЧЕТОВ
ЕСЛИ
Есть поле порядковый номер и размер превышает 5 символов
ТО ДОБАВИТЬ в ДАННЫЕ ОБ ОШИБКАХ ПРИ ПРИЕМЕ РЕЕСТРОВ СЧЕТОВ
ЕСЛИ
Есть поле номер счета и размер превышает 10 символов
ТО ДОБАВИТЬ в ДАННЫЕ ОБ ОШИБКАХ ПРИ ПРИЕМЕ РЕЕСТРОВ СЧЕТОВ
ЕСЛИ
Есть поле дата счета и размер поля дата счета не в формате даты
дд.мм.гггг
ТО ДОБАВИТЬ в ДАННЫЕ ОБ ОШИБКАХ ПРИ ПРИЕМЕ РЕЕСТРОВ СЧЕТОВ
ЕСЛИ
Есть поле ОГРН ЛПУ и размер превышает 15 символов
ТО ДОБАВИТЬ в ДАННЫЕ ОБ ОШИБКАХ ПРИ ПРИЕМЕ РЕЕСТРОВ СЧЕТОВ
ЕСЛИ
Есть поле отчетный период и размер поля отчетный период не в
формате даты дд.мм.гггг
ТО ДОБАВИТЬ в ДАННЫЕ ОБ ОШИБКАХ ПРИ ПРИЕМЕ РЕЕСТРОВ СЧЕТОВ
ВЫПОЛНИТЬ
СФОРМИРОВАТЬ ДАННЫЕ ОБ ОШИБКАХ ПРИ ПРИЕМЕ РЕЕСТРОВ СЧЕТОВ
ОТПРАВИТЬ ДАННЫЕ ОБ ОШИБКАХ ПРИ ПРИЕМЕ РЕЕСТРОВ СЧЕТОВ
ИНАЧЕ
ЗАНЕСТИ информацию ПРИНЯТЫЕ РЕЕСТРЫ в ДАННЫЕ РЕЕСТРА
ВЫПОЛНИТЬ ДАННЫЕ РЕЕСТРА добавить в БД
ЕСЛИ ТИП РЕЕСТРА РАВНО Отпуск МП(молочных продуктов)
ИЗВЛЕЧЬ информацию из ПРИНЯТЫХ РЕЕСТРОВ СЧЕТОВ
ВЫПОЛНИТЬ
ЕСЛИ
Есть поле СНИЛС пустое и размер пол не равно 14 символ;
ТО ДОБАВИТЬ в ДАННЫЕ ОБ ОШИБКАХ ПРИ ПРИЕМЕ РЕЕСТРОВ СЧЕТОВ
ЕСЛИ
Есть поле фамилия и размер поля превышает 40 символов
ТО ДОБАВИТЬ в ДАННЫЕ ОБ ОШИБКАХ ПРИ ПРИЕМЕ РЕЕСТРОВ СЧЕТОВ
ЕСЛИ
Есть поле имя и размер поля превышает 40 символов
ТО ДОБАВИТЬ в ДАННЫЕ ОБ ОШИБКАХ ПРИ ПРИЕМЕ РЕЕСТРОВ СЧЕТОВ
ЕСЛИ
Есть поле отчество и размер поля превышает 40 символов и не
состоит только из букв
ТО ДОБАВИТЬ в ДАННЫЕ ОБ ОШИБКАХ ПРИ ПРИЕМЕ РЕЕСТРОВ СЧЕТОВ
ЕСЛИ
Есть поле пол, и размер поля превышает 1 символ и не состоит
только из цифр;
ТО ДОБАВИТЬ в ДАННЫЕ ОБ ОШИБКАХ ПРИ ПРИЕМЕ РЕЕСТРОВ СЧЕТОВ
ЕСЛИ
Есть поле дата рождения и размер поля не в формате даты дд.мм.гггг
ТО ДОБАВИТЬ в ДАННЫЕ ОБ ОШИБКАХ ПРИ ПРИЕМЕ РЕЕСТРОВ СЧЕТОВ
ЕСЛИ
Есть поле реестровый номер СМО и размер превышает 5 символов
ТО ДОБАВИТЬ в ДАННЫЕ ОБ ОШИБКАХ ПРИ ПРИЕМЕ РЕЕСТРОВ СЧЕТОВ
ЕСЛИ
Есть поле серия полюса и размер поля превышает 20 символов и не
состоит только из цифр
ТО ДОБАВИТЬ в ДАННЫЕ ОБ ОШИБКАХ ПРИ ПРИЕМЕ РЕЕСТРОВ СЧЕТОВ
ЕСЛИ
Есть поле номер полюса и размер поля превышает 25 символов и не
состоит только из цифр
ТО ДОБАВИТЬ в ДАННЫЕ ОБ ОШИБКАХ ПРИ ПРИЕМЕ РЕЕСТРОВ СЧЕТОВ
ЕСЛИ
Есть поле район и размер поля превышает 20 символов
ТО ДОБАВИТЬ в ДАННЫЕ ОБ ОШИБКАХ ПРИ ПРИЕМЕ РЕЕСТРОВ СЧЕТОВ
ЕСЛИ
Есть поле населенный пункт и размер поля превышает 25 символов
ТО ДОБАВИТЬ в ДАННЫЕ ОБ ОШИБКАХ ПРИ ПРИЕМЕ РЕЕСТРОВ СЧЕТОВ
ЕСЛИ
Есть поле улица и размер поля превышает 30 символов
ТО ДОБАВИТЬ в ДАННЫЕ ОБ ОШИБКАХ ПРИ ПРИЕМЕ РЕЕСТРОВ СЧЕТОВ
ЕСЛИ
Есть поле № дома и размер поля превышает 6 символов
ТО ДОБАВИТЬ в ДАННЫЕ ОБ ОШИБКАХ ПРИ ПРИЕМЕ РЕЕСТРОВ СЧЕТОВ
ЕСЛИ
Есть поле № квартиры и размер поля превышает 6 символов
ТО ДОБАВИТЬ в ДАННЫЕ ОБ ОШИБКАХ ПРИ ПРИЕМЕ РЕЕСТРОВ СЧЕТОВ
ЕСЛИ
Есть поле ОГРН ЛПУ и размер превышает 15 символов
ТО ДОБАВИТЬ в ДАННЫЕ ОБ ОШИБКАХ ПРИ ПРИЕМЕ РЕЕСТРОВ СЧЕТОВ
ЕСЛИ
Есть поле код врача и размер поля код врача превышает 22 символа
ТО ДОБАВИТЬ в ДАННЫЕ ОБ ОШИБКАХ ПРИ ПРИЕМЕ РЕЕСТРОВ СЧЕТОВ
ЕСЛИ
Есть поле дата выписки рецепта и размер поля дата счета не в
формате даты дд.мм.гггг
ТО ДОБАВИТЬ в ДАННЫЕ ОБ ОШИБКАХ ПРИ ПРИЕМЕ РЕЕСТРОВ СЧЕТОВ
ЕСЛИ
Есть поле код МП и размер поля код врача превышает 22 символа
ТО ДОБАВИТЬ в ДАННЫЕ ОБ ОШИБКАХ ПРИ ПРИЕМЕ РЕЕСТРОВ СЧЕТОВ
ЕСЛИ
Есть поле наименование МП и размер поля код врача превышает 55
символа
ТО ДОБАВИТЬ в ДАННЫЕ ОБ ОШИБКАХ ПРИ ПРИЕМЕ РЕЕСТРОВ СЧЕТОВ
ЕСЛИ
Есть поле объем отпущенной упаковки и размер поля превышает 11
символов и 3 знака после запятой
ТО ДОБАВИТЬ в ДАННЫЕ ОБ ОШИБКАХ ПРИ ПРИЕМЕ
РЕЕСТРОВ СЧЕТОВ
ЕСЛИ
Есть поле количество упаковок и размер поля превышает 11 символов
и 2 знака после запятой
ТО ДОБАВИТЬ в ДАННЫЕ ОБ ОШИБКАХ ПРИ ПРИЕМЕ РЕЕСТРОВ СЧЕТОВ
ЕСЛИ
Есть поле стоимость упаковки и размер поля превышает 11 символов и
2 знака после запятой
ТО ДОБАВИТЬ в ДАННЫЕ ОБ ОШИБКАХ ПРИ ПРИЕМЕ РЕЕСТРОВ СЧЕТОВ
ЕСЛИ
Есть поле итоговая стоимость и размер поля превышает 11 символов и
2 знака после запятой
ТО ДОБАВИТЬ в ДАННЫЕ ОБ ОШИБКАХ ПРИ ПРИЕМЕ РЕЕСТРОВ СЧЕТОВ
ЕСЛИ
Есть поле дата отпуска МП и размер поля дата счета не в формате
даты дд.мм.гггг
ТО ДОБАВИТЬ в ДАННЫЕ ОБ ОШИБКАХ ПРИ ПРИЕМЕ РЕЕСТРОВ СЧЕТОВ
ЕСЛИ
Есть поле номер счета и размер превышает 10 символов
ТО ДОБАВИТЬ в ДАННЫЕ ОБ ОШИБКАХ ПРИ ПРИЕМЕ РЕЕСТРОВ СЧЕТОВ
ЕСЛИ
Есть поле дата счета и размер поля дата счета не в формате даты
дд.мм.гггг
ТО ДОБАВИТЬ в ДАННЫЕ ОБ ОШИБКАХ ПРИ ПРИЕМЕ РЕЕСТРОВ СЧЕТОВ
ЕСЛИ
Есть поле ОГРН ЛПУ и размер превышает 15 символов
ТО ДОБАВИТЬ в ДАННЫЕ ОБ ОШИБКАХ ПРИ ПРИЕМЕ РЕЕСТРОВ СЧЕТОВ
ЕСЛИ
Есть поле отчетный период и размер поля отчетный период не в
формате даты дд.мм.гггг
ТО ДОБАВИТЬ в ДАННЫЕ ОБ ОШИБКАХ ПРИ ПРИЕМЕ РЕЕСТРОВ СЧЕТОВ
ВЫПОЛНИТЬ
СФОРМИРОВАТЬ ДАННЫЕ ОБ ОШИБКАХ ПРИ ПРИЕМЕ РЕЕСТРОВ СЧЕТОВ
ОТПРАВИТЬ ДАННЫЕ ОБ ОШИБКАХ ПРИ ПРИЕМЕ РЕЕСТРОВ СЧЕТОВ
ИНАЧЕ
ЗАНЕСТИ информацию ПРИНЯТЫЕ РЕЕСТРЫ в ДАННЫЕ РЕЕСТРА
ВЫПОЛНИТЬ ДАННЫЕ РЕЕСТРА добавить в БД
КОНЕЦ ВЫПОЛНИТЬ
КОНЕЦ ВЫПОЛНИТЬ
КОНЕЦ ВЫПОЛНИТЬ
КОНЕЦ ВЫПОЛНИТЬ
КОНЕЦ ВЫПОЛНИТЬ
КОНЕЦ ВЫПОЛНИТЬ
КОНЕЦ ВЫПОЛНИТЬ
КОНЕЦ ВЫПОЛНИТЬ
КОНЕЦ ВЫПОЛНИТЬ
КОНЕЦ ВЫПОЛНИТЬ
КОНЕЦ ВЫПОЛНИТЬ
КОНЕЦ ВЫПОЛНИТЬ
КОНЕЦ ВЫПОЛНИТЬ
@КОНЕЦ СПЕЦПРОЦЕССА 1.2
@ВХОД = ДАННЫЕ РЕЕСТРОВ
@ВХОД = ОТВЕТ НА ЗАПРОС ИДЕНТИФИКАЦИИ ПАЦИЕНТА
@ВХОД = ДАННЫЕ ПАЦИЕНТОВ
@ВЫХОД = РЕЗУЛЬТАТЫ ПРОВЕРКИ РЕГИСТРОВ ЗАРЕГИСТРИРОВАННЫХ
@ВЫХОД = РЕЗУЛЬТАТЫ ПРОВЕРКИ БД ФЕДЕРАЛЬНЫХ ЛЬГОТНИКОВ
@СПЕЦПРОЦЕСС 1.3.1 ПРОВЕРКА ПАЦИЕНТОВ В БД ФЕДЕРАЛЬНЫХ
ЛЬГОТНИКОВ
ВЫПОЛНИТЬ
ПРИНЯТЬ ДАННЫЕ РЕЕСТРОВ
ПРИНЯТЬ ДАННЫЕ ПАЦИЕНТОВ
ВЫПОЛНИТЬ
ИЗВЛЕЧЬ из ДАННЫЕ РЕЕСТРОВ Код реестра, СНИЛС, Фамилия, Имя, Отчество, Дата
рождения, пол
ИЗВЛЕЧЬ из ДАННЫЕ ПАЦИЕНТОВ Код реестра, СНИЛС, Фамилия, Имя, Отчество, Дата
рождения
ВЫПОЛНИТЬ
ИЗВЛЕЧЬ из ДАННЫЕ РЕЕСТРОВ Код реестра, СНИЛС, Фамилия, Имя, Отчество, Дата
рождения
ЕСЛИ поле СНИЛС из ДАННЫЕ РЕЕСТРОВ равен полю СНИЛС из
ДАННЫЕ ПАЦИЕНТОВ
ЕСЛИ поле Фамилия из ДАННЫЕ РЕЕСТРОВ равен полю Фамилия
из ДАННЫЕ ПАЦИЕНТОВ
ЕСЛИ поле Имя из ДАННЫЕ РЕЕСТРОВ равен полю Имя из
ДАННЫЕ ПАЦИЕНТОВ
ЕСЛИ поле Отчество из ДАННЫЕ РЕЕСТРОВ равен полю Отчество
из ДАННЫЕ ПАЦИЕНТОВ
ЕСЛИ поле Дата рождения из ДАННЫЕ РЕЕСТРОВ равен полю Дата
рождения из ДАННЫЕ ПАЦИЕНТОВ
ТО
ВЫПОЛНИТЬ
СФОРМУЛИРОВАТЬ документ ПРОВЕРКА НА СООТВЕТСТВИЕ БД ФЕДЕРАЛЬНЫХ ЛЬГОТНИКОВ
КОНЕЦ ВЫПОЛНИТЬ
КОНЕЦ ВЫПОЛНИТЬ
КОНЕЦ ВЫПОЛНИТЬ
КОНЕЦ ВЫПОЛНИТЬ
КОНЕЦ ВЫПОЛНИТЬ
@КОНЕЦ СПЕЦПРОЦЕССА 1.3.1
@ВХОД = ДАННЫЕ РЕЕСТРОВ
@ВХОД = ДАННЫЕ СПРАВОЧНИКОВ НСИ
@ВЫХОД = РЕЗУЛЬТАТ ПРОВЕРКИ НСИ
@СПЕЦПРОЦЕСС 1.3.2 ПРОВЕРКА СПРАВОЧНИКАМ НСИ
ВЫПОЛНИТЬ
ПРИНЯТЬ Данные справочников НСИ
ПРИНЯТЬ Данные реестров
ЕСЛИ ТИП РЕЕСТРА РАВНО Слухопротезирование
ИЗВЛЕЧЬ результат обращения, код основного заболевания по МКБ-10, вид услуги,
тариф из ДАННЫЕ РЕЕСТРОВ
ВЫПОЛНИТЬ
ЕСЛИ извлеченное значение поле результат обращения из ДАННЫЕ РЕЕСТРОВ не
найдено в значении поля результат обращения из ДАННЫЕ СПРАВОЧНИКОВ
НСИ
ТО ДОБАВИТЬ в РЕЗУЛЬТАТЫ ПРОВЕРКИ НСИ
ЕСЛИ извлеченное значение поле код основного заболевания по МКБ-10
из ДАННЫЕ РЕЕСТРОВ не найдено в значении поля код основного
заболевания по МКБ-10 из ДАННЫЕ СПРАВОЧНИКОВ НСИ
ТО ДОБАВИТЬ в РЕЗУЛЬТАТЫ ПРОВЕРКИ НСИ
ЕСЛИ извлеченное значение поле вид услуги из ДАННЫЕ РЕЕСТРОВ
не найдено в значении поля вид услуги из ДАННЫЕ СПРАВОЧНИКОВ НСИ
ТО ДОБАВИТЬ в РЕЗУЛЬТАТЫ ПРОВЕРКИ НСИ
ЕСЛИ извлеченное значение поле тариф из ДАННЫЕ РЕЕСТРОВ не найдено в
значении поля вид услуги из ДАННЫЕ СПРАВОЧНИКОВ НСИ
ТО ДОБАВИТЬ в РЕЗУЛЬТАТЫ ПРОВЕРКИ НСИ
ЕСЛИ ТИП РЕЕСТРА РАВНО Глазопротезирование
ИЗВЛЕЧЬ результат обращения, код основного заболевания по МКБ-10, вид услуги,
тариф из ДАННЫЕ РЕЕСТРОВ
ВЫПОЛНИТЬ
ЕСЛИ извлеченное значение поле результат обращения из ДАННЫЕ РЕЕСТРОВ не
найдено в значении поля результат обращения из ДАННЫЕ СПРАВОЧНИКОВ
НСИ
ТО ДОБАВИТЬ в РЕЗУЛЬТАТЫ ПРОВЕРКИ НСИ
ЕСЛИ извлеченное значение поле код основного заболевания по МКБ-10
из ДАННЫЕ РЕЕСТРОВ не найдено в значении поля код основного
заболевания по МКБ-10 из ДАННЫЕ СПРАВОЧНИКОВ НСИ
ТО ДОБАВИТЬ в РЕЗУЛЬТАТЫ ПРОВЕРКИ НСИ
ЕСЛИ извлеченное значение поле вид услуги из ДАННЫЕ РЕЕСТРОВ
не найдено в значении поля вид услуги из ДАННЫЕ СПРАВОЧНИКОВ НСИ
ТО ДОБАВИТЬ в РЕЗУЛЬТАТЫ ПРОВЕРКИ НСИ
ЕСЛИ извлеченное значение поле тариф из ДАННЫЕ РЕЕСТРОВ не найдено в
значении поля вид услуги из ДАННЫЕ СПРАВОЧНИКОВ НСИ
ТО ДОБАВИТЬ в РЕЗУЛЬТАТЫ ПРОВЕРКИ НСИ
ЕСЛИ ТИП РЕЕСТРА РАВНО Зубопротезирование
ИЗВЛЕЧЬ код льготной категории, код услуги, тариф из ДАННЫХ РЕЕСТРОВ
ВЫПОЛНИТЬ
ЕСЛИ извлеченное значение поле код льготной категории из ДАННЫЕ
РЕЕСТРОВ не найдено в значении поля код льготной категории из
ДАННЫЕ СПРАВОЧНИКОВ НСИ
ТО ДОБАВИТЬ в РЕЗУЛЬТАТЫ ПРОВЕРКИ НСИ
ЕСЛИ извлеченное значение поле код услуги из ДАННЫЕ РЕЕСТРОВ не
найдено в значении поля код услуги из ДАННЫЕ СПРАВОЧНИКОВ НСИ
ТО ДОБАВИТЬ в РЕЗУЛЬТАТЫ ПРОВЕРКИ НСИ
ЕСЛИ извлеченное значение поле тариф из ДАННЫЕ РЕЕСТРОВ не найдено в
значении поля вид услуги из ДАННЫЕ СПРАВОЧНИКОВ НСИ
ТО ДОБАВИТЬ в РЕЗУЛЬТАТЫ ПРОВЕРКИ НСИ
ЕСЛИ ТИП РЕЕСТРА РАВНО Отпуск МП
ИЗВЛЕЧЬ код МП, стоимость упаковки из ДАННЫХ РЕЕСТРОВ
ВЫПОЛНИТЬ
ЕСЛИ извлеченное значение поле код МП из ДАННЫЕ РЕЕСТРОВ не найдено в
значении поля код МП из ДАННЫЕ СПРАВОЧНИКОВ НСИ
ТО ДОБАВИТЬ в РЕЗУЛЬТАТЫ ПРОВЕРКИ НСИ
ЕСЛИ извлеченное значение поле стоимость упаковки из ДАННЫЕ РЕЕСТРОВ
не найдено в значении поля стоимость упаковки из ДАННЫЕ СПРАВОЧНИКОВ
НСИ
ТО ДОБАВИТЬ в РЕЗУЛЬТАТЫ ПРОВЕРКИ НСИ
ВЫПОЛНИТЬ
СФОРМУЛИРОВАТЬ документ РЕЗУЛЬТАТЫ ПРОВЕРКИ НСИ
КОНЕЦ ВЫПОЛНИТЬ
КОНЕЦ ВЫПОЛНИТЬ
КОНЕЦ ВЫПОЛНИТЬ
КОНЕЦ ВЫПОЛНИТЬ
КОНЕЦ ВЫПОЛНИТЬ
КОНЕЦ ВЫПОЛНИТЬ
@КОНЕЦ СПЕЦПРОЦЕССА 1.3.2
@ВХОД = ДАННЫЕ РЕЕСТРОВ
@ВХОД = ДАННЫЕ СПРАВОЧНИКОВ НСИ
@ВЫХОД = РЕЗУЛЬТАТ ПРОВЕРКИ НСИ
@СПЕЦПРОЦЕСС 1.3.3 ПРОВЕРКА НА СООТВЕТСТВИЕ РЕЕСТРАМ
ВЫПОЛНИТЬ
ПРИНЯТЬ Данные справочников НСИ
ПРИНЯТЬ Данные реестров
ЕСЛИ ТИП РЕЕСТРА РАВНО Отпуск МП
ИЗВЛЕЧЬ Реестровый номер СМО, ОГРН ЛП, код врача дата выписки рецепта,
стоимость упаковки, объем опущенной упаковки, итоговая стоимость и дата отпуска
МП, дата счета из ДАННЫХ РЕЕСТРОВ
ВЫПОЛНИТЬ
ЕСЛИ извлеченные значения полей Реестровый номер СМО, ОГРН ЛПУ код врача,
стоимость упаковки из ДАННЫХ РЕЕСТРОВ не найдены в значениях полей Реестровый
номер СМО, ОГРН ЛПУ код врача, стоимость упаковки из ДАННЫЕ
СПРАВОЧНИКОВ НСИ
ТО ДОБАВИТЬ в РЕЗУЛЬТАТЫ ПРОВЕРКИ НА СООТВЕТСВИЕ РЕЕСТРАМ
ЕСЛИ извлеченное поле дата выписки рецепта больше или равно даты
счета из ДАННЫХ РЕЕСТРОВ
РЕЗУЛЬТАТЫ ПРОВЕРКИ НСИ
ТО ДОБАВИТЬ в РЕЗУЛЬТАТЫ ПРОВЕРКИ НА СООТВЕТСВИЕ РЕЕСТРАМ
ЕСЛИ извлеченное поле дата отпуска МП из ДАННЫЕ СПРАВОЧНИКОВ НСИ меньше
или равно дате выписки рецепта из ДАННЫХ РЕЕСТРОВ
ТО ДОБАВИТЬ в РЕЗУЛЬТАТЫ ПРОВЕРКИ НА СООТВЕТСВИЕ РЕЕСТРАМ
ЕСЛИ извлеченное поле итоговая стоимость не равно произведению
полей стоимость упаковки и объем отпущенной упаковки из ДАННЫЕ
СПРАВОЧНИКОВ НСИ
ТО ДОБАВИТЬ в РЕЗУЛЬТАТЫ ПРОВЕРКИ НА СООТВЕТСВИЕ РЕЕСТРАМ
ВЫПОЛНИТЬ
СФОРМУЛИРОВАТЬ документ РЕЗУЛЬТАТЫ ПРОВЕРКИ НА СООТВЕТСВИЕ РЕЕСТРАМ
ЕСЛИ ТИП РЕЕСТРА РАВНО Зубопротезирование
ИЗВЛЕЧЬ Реестровый номер СМО, ОГРН ЛП, код врача, объем услуги, стоимость
единицы объема, дата оказания услуг, итоговая стоимость оказанных услуг,
дата счета, тариф из ДАННЫХ РЕЕСТРОВ
ВЫПОЛНИТЬ
ЕСЛИ извлеченные значения полей Реестровый номер СМО, ОГРН ЛПУ код врача из
ДАННЫХ РЕЕСТРОВ не найдены в значениях полей Реестровый номер
СМО, ОГРН ЛПУ код врача из ДАННЫЕ СПРАВОЧНИКОВ НСИ
ТО ДОБАВИТЬ в РЕЗУЛЬТАТЫ ПРОВЕРКИ НА СООТВЕТСВИЕ РЕЕСТРАМ
ЕСЛИ извлеченное значение поля дата оказания услуг из ДАННЫХ РЕЕСТРОВ
больше или равно значению поля дате счета из ДАННЫЕ
СПРАВОЧНИКОВ НСИ
ТО ДОБАВИТЬ в РЕЗУЛЬТАТЫ ПРОВЕРКИ НА СООТВЕТСВИЕ РЕЕСТРАМ
ЕСЛИ извлеченное значение поле итоговая стоимость из ДАННЫХ РЕЕСТРОВ
не равно произведению значений полей стоимость единицы объема
и объем услуги из ДАННЫЕ СПРАВОЧНИКОВ НСИ
ЕСЛИ извлеченное значение поле дата оказания услуги из ДАННЫХ РЕЕСТРОВ
не входит в промежуток значений полей начала тарифа и даты
окончания тарифа из ДАННЫЕ СПРАВОЧНИКОВ НСИ
ТО ДОБАВИТЬ в РЕЗУЛЬТАТЫ ПРОВЕРКИ НА СООТВЕТСВИЕ РЕЕСТРАМ
ВЫПОЛНИТЬ
СФОРМУЛИРОВАТЬ документ РЕЗУЛЬТАТЫ ПРОВЕРКИ НА СООТВЕТСВИЕ РЕЕСТРАМ
ЕСЛИ ТИП РЕЕСТРА РАВНО Слухопротезирование
ИЗВЛЕЧЬ Реестровый номер СМО, ОГРН ЛП, код врача, объем услуги, тариф, сумма
к оплате, дата начала лечения, дата окончания лечения
ВЫПОЛНИТЬ
ТО ДОБАВИТЬ в РЕЗУЛЬТАТЫ ПРОВЕРКИ НА СООТВЕТСВИЕ РЕЕСТРАМ
ЕСЛИ извлеченное значение поля дата начала лечения больше или равно
значению поля дате окончания лечения из ДАННЫЕ СПРАВОЧНИКОВ НСИ
ЕСЛИ извлеченное значение поле дата оказания услуги из ДАННЫХ РЕЕСТРОВ
не входит в промежуток значений полей начала тарифа и даты
окончания тарифа из ДАННЫЕ
ТО ДОБАВИТЬ в РЕЗУЛЬТАТЫ ПРОВЕРКИ НА СООТВЕТСВИЕ РЕЕСТРАМ
ЕСЛИ извлеченное значение поля сумма к оплате не равно
произведению значений полей объем услуги и тариф из ДАННЫЕ
СПРАВОЧНИКОВ НСИ
ТО ДОБАВИТЬ в РЕЗУЛЬТАТЫ ПРОВЕРКИ НА СООТВЕТСВИЕ РЕЕСТРАМ
ВЫПОЛНИТЬ
СФОРМУЛИРОВАТЬ документ РЕЗУЛЬТАТЫ ПРОВЕРКИ НА СООТВЕТСВИЕ РЕЕСТРАМ
ЕСЛИ ТИП РЕЕСТРА РАВНО Глазопротезирование
ИЗВЛЕЧЬ Реестровый номер СМО, ОГРН ЛП, код врача, объем услуги, тариф, сумма
к оплате, дата начала лечения, дата окончания лечения
ВЫПОЛНИТЬ
ЕСЛИ извлеченные значения полей Реестровый номер СМО, ОГРН ЛП, код врача,
тариф из ДАННЫХ РЕЕСТРОВ не найдены в значениях полей Реестровый
номер СМО, ОГРН ЛП, код основного заболевания по МКБ-10, код врача, тариф ДАННЫЕ
СПРАВОЧНИКОВ НСИ
ТО ДОБАВИТЬ в РЕЗУЛЬТАТЫ ПРОВЕРКИ НА СООТВЕТСВИЕ РЕЕСТРАМ
ЕСЛИ извлеченное значение поля дата начала лечения из ДАННЫХ РЕЕСТРОВ
больше или равно дате окончания лечения из ДАННЫЕ
СПРАВОЧНИКОВ НСИ
ЕСЛИ извлеченное значение поле дата оказания услуги из ДАННЫХ РЕЕСТРОВ
не входит в промежуток значений полей начала тарифа и даты
окончания тарифа из ДАННЫЕ
ТО ДОБАВИТЬ в РЕЗУЛЬТАТЫ ПРОВЕРКИ НА СООТВЕТСВИЕ РЕЕСТРАМ
ЕСЛИ извлеченное значение поля сумма к оплате из ДАННЫХ РЕЕСТРОВ не
равно произведению значений полей объем услуги и тариф из ДАННЫЕ
СПРАВОЧНИКОВ НСИ
ТО ДОБАВИТЬ в РЕЗУЛЬТАТЫ ПРОВЕРКИ НА СООТВЕТСВИЕ РЕЕСТРАМ
ВЫПОЛНИТЬ
СФОРМУЛИРОВАТЬ документ РЕЗУЛЬТАТЫ ПРОВЕРКИ НА СООТВЕТСВИЕ РЕЕСТРАМ
КОНЕЦ ВЫПОЛНИТЬ
КОНЕЦ ВЫПОЛНИТЬ
КОНЕЦ ВЫПОЛНИТЬ
КОНЕЦ ВЫПОЛНИТЬ
КОНЕЦ ВЫПОЛНИТЬ
КОНЕЦ ВЫПОЛНИТЬ
КОНЕЦ ВЫПОЛНИТЬ
КОНЕЦ ВЫПОЛНИТЬ
КОНЕЦ ВЫПОЛНИТЬ
@КОНЕЦ СПЕЦПРОЦЕССА 1.3.3
@ВХОД = ДАННЫЕ РЕЕСТРОВ СЧЕТОВ
@ВХОД = ДАННЫЕ СПРАВОЧНИКОВ НСИ
@ВЫХОД = РЕЗУЛЬТАТ ПРОВЕРКИ НСИ
@СПЕЦПРОЦЕСС 1.3.4 ФОРМИРОВАНИЕ ПРОТОКОЛА ОШИБОК ПО
ПРОДЕЛАННЫМ ПРОВЕРКАМ
ВЫПОЛНИТЬ
ПОЛУЧИТЬ РЕЗУЛЬТАТЫ ПРОВЕРКИ РЕГИСТРОВ ЗАРЕГИСТРИРОВАННЫХ И БД ФЕДЕРАЛЬНЫХ
ЛЬГОТНИКОВ
ИЗВЛЕЧЬ все данные из РЕЗУЛЬТАТЫ ПРОВЕРКИ РЕГИСТРОВ ЗАРЕГИСТРИРОВАННЫХ И БД
ФЕДЕРАЛЬНЫХ ЛЬГОТНИКОВ
УПОРЯДОЧИТЬ все данные из РЕЗУЛЬТАТЫ ПРОВЕРКИ РЕГИСТРОВ
ЗАРЕГИСТРИРОВАННЫХ И БД ФЕДЕРАЛЬНЫХ ЛЬГОТНИКОВ по фамилии пациентов в
алфавитном порядке
ЗАНЕСТИ информацию из объединения в ПРОТОКОЛ ОШИБОК
ПОЛУЧИТЬ РЕЗУЛЬТАТЫ ПРОВЕРКИ НСИ
ИЗВЛЕЧЬ все данные из РЕЗУЛЬТАТЫ ПРОВЕРКИ НСИ
УПОРЯДОЧИТЬ все данные из РЕЗУЛЬТАТЫ ПРОВЕРКИ НСИ по фамилии пациентов в
алфавитном порядке
ЗАНЕСТИ информацию из объединения в ПРОТОКОЛ ОШИБОК
ПОЛУЧИТЬ РЕЗУЛЬТАТЫ ПРОВЕРКИ НА СООТВЕТСТВИЕ РЕЕСТАМ
ИЗВЛЕЧЬ все данные из РЕЗУЛЬТАТЫ ПРОВЕРКИ НА СООТВЕТСТВИЕ РЕЕСТАМ
УПОРЯДОЧИТЬ все данные из РЕЗУЛЬТАТЫ ПРОВЕРКИ НА СООТВЕТСТВИЕ РЕЕСТАМ по
фамилии пациентов в алфавитном порядке
ЗАНЕСТИ информацию из упорядочивания в ПРОТОКОЛ ОШИБОК
СФОРМУЛИРОВАТЬ документ ПРОТОКОЛ ОШИБОК
ОТПРАВИТЬ ПРОТОКОЛ ОШИБОК
КОНЕЦ ВЫПОЛНИТЬ
@КОНЕЦ СПЕЦПРОЦЕССА 1.3.4
@ВХОД = ПРОТОКОЛ ОШИБОК
@ВЫХОД = АКТЫ МЭК ПО ЛЬГОТНОМУ СЛУХОПРОТЕЗИРОВАНИЮ
@ВЫХОД = АКТЫ МЭК ПО ЛЬГОТНОМУ ГЛАЗОПРОТЕЗИРОВАНИЮ
@ВЫХОД = АКТЫ МЭК ПО ЛЬГОТНОМУ ЗУБОПРОТЕЗИРОВАНИЮ
@ВЫХОД = АКТЫ МЭК ПО ЛЬГОТНОМУ ОБЕСПЕЧЕНИЮ МП
@СПЕЦПРОЦЕСС 1.4 ПОДГОТОВКА АКТОВ МЭК И РЕЕСТРА ОШИБОК
ВЫПОЛНИТЬ
ПРИНЯТЬ ПРОТОКОЛ ОШИБОК
ЕСЛИ ПРОТОКОЛ ПО ТИПУ РЕЕСТРА РАВНО Слухопротезирование
ИЗВЛЕЧЬ Код записи, сумма к оплате
ВЫПОЛНИТЬ
ОПРЕДЕЛИТЬ количество кодов записей предъявленных к оплате
ДОБАВИТЬ в АКТ МЭК ПО ЛЬГОТНОМУ СЛУХОПРОТЕЗИРОВАНИЮ
ОПРЕДЕЛИТЬ сумму предъявленной к оплате - количество кодов записи
на сумму к оплате
ДОБАВИТЬ в АКТ МЭК ПО ЛЬГОТНОМУ СЛУХОПРОТЕЗИРОВАНИЮ
ОПРЕДЕЛИТЬ количество кодов записей принятых к оплате
ДОБАВИТЬ в АКТ МЭК ПО ЛЬГОТНОМУ СЛУХОПРОТЕЗИРОВАНИЮ
ОПРЕДЕЛИТЬ сумму, принятую к оплате - количество кодов записи на сумму
к оплате
ДОБАВИТЬ в АКТ МЭК ПО ЛЬГОТНОМУ СЛУХОПРОТЕЗИРОВАНИЮ
ОПРЕДЕЛИТЬ количество кодов записей не оплаченных
ДОБАВИТЬ в АКТ МЭК ПО ЛЬГОТНОМУ СЛУХОПРОТЕЗИРОВАНИЮ
ОПРЕДЕЛИТЬ сумму, не оплаченную - количество кодов записи на сумму
к оплате
ДОБАВИТЬ в АКТ МЭК ПО ЛЬГОТНОМУ СЛУХОПРОТЕЗИРОВАНИЮ
ОПРЕДЕЛИТЬ количество кодов записей не оплаченных по результату МЭК
ДОБАВИТЬ в АКТ МЭК ПО ЛЬГОТНОМУ СЛУХОПРОТЕЗИРОВАНИЮ
ОПРЕДЕЛИТЬ сумму не оплаченную по результату МЭК
ДОБАВИТЬ в АКТ МЭК ПО ЛЬГОТНОМУ СЛУХОПРОТЕЗИРОВАНИЮ
ОПРЕДЕЛИТЬ количество кодов записей подлежащих к оплате по акту МЭК
ДОБАВИТЬ в АКТ МЭК ПО ЛЬГОТНОМУ СЛУХОПРОТЕЗИРОВАНИЮ
СФОРМУЛИРОВАТЬ документ АКТЫ МЭК ПО ЛЬГОТНОМУ СЛУХОПРОТЕЗИРОВАНИЮ
ОТПРАВИТЬ АКТЫ МЭК ПО ЛЬГОТНОМУ СЛУХОПРОТЕЗИРОВАНИЮ
ЕСЛИ ПРОТОКОЛ ПО ТИПУ РЕЕСТРА РАВНО Глазопротезирование
ИЗВЛЕЧЬ Код записи, сумма к оплате
ВЫПОЛНИТЬ
ОПРЕДЕЛИТЬ количество кодов записей предъявленных к оплате
ДОБАВИТЬ в АКТ МЭК ПО ЛЬГОТНОМУ СЛУХОПРОТЕЗИРОВАНИЮ
ОПРЕДЕЛИТЬ сумму предъявленной к оплате - количество кодов записи
на сумму к оплате
ДОБАВИТЬ в АКТ МЭК ПО ЛЬГОТНОМУ СЛУХОПРОТЕЗИРОВАНИЮ
ОПРЕДЕЛИТЬ количество кодов записей принятых к оплате
ДОБАВИТЬ в АКТ МЭК ПО ЛЬГОТНОМУ СЛУХОПРОТЕЗИРОВАНИЮ
ОПРЕДЕЛИТЬ сумму, принятую к оплате - количество кодов записи на сумму
к оплате
ДОБАВИТЬ в АКТ МЭК ПО ЛЬГОТНОМУ СЛУХОПРОТЕЗИРОВАНИЮ
ОПРЕДЕЛИТЬ количество кодов записей не оплаченных
ДОБАВИТЬ в АКТ МЭК ПО ЛЬГОТНОМУ СЛУХОПРОТЕЗИРОВАНИЮ
ОПРЕДЕЛИТЬ сумму, не оплаченную - количество кодов записи на сумму
к оплате
ДОБАВИТЬ в АКТ МЭК ПО ЛЬГОТНОМУ СЛУХОПРОТЕЗИРОВАНИЮ
ОПРЕДЕЛИТЬ количество кодов записей не оплаченных по результату МЭК
ДОБАВИТЬ в АКТ МЭК ПО ЛЬГОТНОМУ СЛУХОПРОТЕЗИРОВАНИЮ
ОПРЕДЕЛИТЬ сумму не оплаченную по результату МЭК
ДОБАВИТЬ в АКТ МЭК ПО ЛЬГОТНОМУ СЛУХОПРОТЕЗИРОВАНИЮ
ОПРЕДЕЛИТЬ количество кодов записей подлежащих к оплате по акту МЭК
ДОБАВИТЬ в АКТ МЭК ПО ЛЬГОТНОМУ СЛУХОПРОТЕЗИРОВАНИЮ
СФОРМУЛИРОВАТЬ документ АКТЫ МЭК ПО ЛЬГОТНОМУ ГЛАЗОПРОТЕЗИРОВАНИЮ
ОТПРАВИТЬ АКТЫ МЭК ПО ЛЬГОТНОМУ ГЛАЗОПРОТЕЗИРОВАНИЮ
ЕСЛИ ПРОТОКОЛ ПО ТИПУ РЕЕСТРА РАВНО Отпуск МП
ИЗВЛЕЧЬ Код записи, сумма к оплате
ВЫПОЛНИТЬ
ОПРЕДЕЛИТЬ количество кодов записей предъявленных к оплате
ДОБАВИТЬ в АКТ МЭК ПО ЛЬГОТНОМУ СЛУХОПРОТЕЗИРОВАНИЮ
ОПРЕДЕЛИТЬ сумму предъявленной к оплате - количество кодов записи
на сумму к оплате
ДОБАВИТЬ в АКТ МЭК ПО ЛЬГОТНОМУ СЛУХОПРОТЕЗИРОВАНИЮ
ОПРЕДЕЛИТЬ количество кодов записей принятых к оплате
ДОБАВИТЬ в АКТ МЭК ПО ЛЬГОТНОМУ СЛУХОПРОТЕЗИРОВАНИЮ
ОПРЕДЕЛИТЬ сумму, принятую к оплате - количество кодов записи на сумму
к оплате
ДОБАВИТЬ в АКТ МЭК ПО ЛЬГОТНОМУ СЛУХОПРОТЕЗИРОВАНИЮ
ОПРЕДЕЛИТЬ количество кодов записей не оплаченных
ДОБАВИТЬ в АКТ МЭК ПО ЛЬГОТНОМУ СЛУХОПРОТЕЗИРОВАНИЮ
ОПРЕДЕЛИТЬ сумму, не оплаченную - количество кодов записи на сумму
к оплате
ДОБАВИТЬ в АКТ МЭК ПО ЛЬГОТНОМУ СЛУХОПРОТЕЗИРОВАНИЮ
ОПРЕДЕЛИТЬ количество кодов записей не оплаченных по результату МЭК
ДОБАВИТЬ в АКТ МЭК ПО ЛЬГОТНОМУ СЛУХОПРОТЕЗИРОВАНИЮ
ОПРЕДЕЛИТЬ сумму не оплаченную по результату МЭК
ДОБАВИТЬ в АКТ МЭК ПО ЛЬГОТНОМУ СЛУХОПРОТЕЗИРОВАНИЮ
ОПРЕДЕЛИТЬ количество кодов записей подлежащих к оплате по акту МЭК
ДОБАВИТЬ в АКТ МЭК ПО ЛЬГОТНОМУ СЛУХОПРОТЕЗИРОВАНИЮ
СФОРМУЛИРОВАТЬ документ АКТЫ МЭК ПО ЛЬГОТНОМУ ОБЕСПЕЧЕНИЮ МП
ОТПРАВИТЬ АКТЫ МЭК ПО ЛЬГОТНОМУ ОБЕСПЕЧЕНИЮ МП
ЕСЛИ ПРОТОКОЛ ПО ТИПУ РЕЕСТРА РАВНО Зубопротезирование
ИЗВЛЕЧЬ Код записи, сумма к оплате
ВЫПОЛНИТЬ
ОПРЕДЕЛИТЬ количество кодов записей предъявленных к оплате
ДОБАВИТЬ в АКТ МЭК ПО ЛЬГОТНОМУ ЗУБОПРОТЕЗИРОВАНИЮ
ОПРЕДЕЛИТЬ сумму предъявленной к оплате - количество кодов записи
на сумму к оплате
ДОБАВИТЬ в АКТ МЭК ПО ЛЬГОТНОМУ ЗУБОПРОТЕЗИРОВАНИЮ
ОПРЕДЕЛИТЬ количество кодов записей принятых к оплате
ДОБАВИТЬ в АКТ МЭК ПО ЛЬГОТНОМУ ЗУБОПРОТЕЗИРОВАНИЮ
ОПРЕДЕЛИТЬ сумму, принятую к оплате - количество кодов записи на сумму
к оплате
ДОБАВИТЬ в АКТ МЭК ПО ЛЬГОТНОМУ ЗУБОПРОТЕЗИРОВАНИЮ
ОПРЕДЕЛИТЬ количество кодов записей не оплаченных
ДОБАВИТЬ в АКТ МЭК ПО ЛЬГОТНОМУ ЗУБОПРОТЕЗИРОВАНИЮ
ОПРЕДЕЛИТЬ сумму, не оплаченную - количество кодов записи на сумму
к оплате
ДОБАВИТЬ в АКТ МЭК ПО ЛЬГОТНОМУ ЗУБОПРОТЕЗИРОВАНИЮ
ОПРЕДЕЛИТЬ количество реабилитационных лиц предъявленных к оплате по реестру
ДОБАВИТЬ в АКТ МЭК ПО ЛЬГОТНОМУ ЗУБОПРОТЕЗИРОВАНИЮ
ОПРЕДЕЛИТЬ сумму реабилитационных
лиц предъявленных к оплате по реестру
ДОБАВИТЬ в АКТ МЭК ПО ЛЬГОТНОМУ ЗУБОПРОТЕЗИРОВАНИЮ
ОПРЕДЕЛИТЬ количество тружеников тыла предъявленных к оплате по реестру
ДОБАВИТЬ в АКТ МЭК ПО ЛЬГОТНОМУ ЗУБОПРОТЕЗИРОВАНИЮ
ОПРЕДЕЛИТЬ сумму тружеников
тыла предъявленных к оплате по реестру
ДОБАВИТЬ в АКТ МЭК ПО ЛЬГОТНОМУ ЗУБОПРОТЕЗИРОВАНИЮ
ОПРЕДЕЛИТЬ количество ветеранов труда предъявленных к оплате по реестру
ДОБАВИТЬ в АКТ МЭК ПО ЛЬГОТНОМУ ЗУБОПРОТЕЗИРОВАНИЮ
ОПРЕДЕЛИТЬ сумму ветеранов
труда предъявленных к оплате по реестру
ДОБАВИТЬ в АКТ МЭК ПО ЛЬГОТНОМУ ЗУБОПРОТЕЗИРОВАНИЮ
ОПРЕДЕЛИТЬ количество прочих категорий предъявленных к оплате по реестру
ДОБАВИТЬ в АКТ МЭК ПО ЛЬГОТНОМУ ЗУБОПРОТЕЗИРОВАНИЮ
ОПРЕДЕЛИТЬ сумму прочих
категорий предъявленных к оплате по реестру
ДОБАВИТЬ в АКТ МЭК ПО ЛЬГОТНОМУ ЗУБОПРОТЕЗИРОВАНИЮ
ОПРЕДЕЛИТЬ количество реабилитационных лиц, не оплаченных по результатам МЭК
ДОБАВИТЬ в АКТ МЭК ПО ЛЬГОТНОМУ ЗУБОПРОТЕЗИРОВАНИЮ
ОПРЕДЕЛИТЬ сумму реабилитационных
лиц, не оплаченных по результатам МЭК
ДОБАВИТЬ в АКТ МЭК ПО ЛЬГОТНОМУ ЗУБОПРОТЕЗИРОВАНИЮ
ОПРЕДЕЛИТЬ количество тружеников тыла не оплаченных по результатам МЭК
ДОБАВИТЬ в АКТ МЭК ПО ЛЬГОТНОМУ ЗУБОПРОТЕЗИРОВАНИЮ
ОПРЕДЕЛИТЬ сумму тружеников
тыла не оплаченных по результатам МЭК
ДОБАВИТЬ в АКТ МЭК ПО ЛЬГОТНОМУ ЗУБОПРОТЕЗИРОВАНИЮ
ОПРЕДЕЛИТЬ количество ветеранов труда не оплаченных по результатам МЭК
ДОБАВИТЬ в АКТ МЭК ПО ЛЬГОТНОМУ ЗУБОПРОТЕЗИРОВАНИЮ
ОПРЕДЕЛИТЬ сумму ветеранов
труда не оплаченных по результатам МЭК
ДОБАВИТЬ в АКТ МЭК ПО ЛЬГОТНОМУ ЗУБОПРОТЕЗИРОВАНИЮ
ОПРЕДЕЛИТЬ количество прочих категорий не оплаченных по результатам МЭК
ДОБАВИТЬ в АКТ МЭК ПО ЛЬГОТНОМУ ЗУБОПРОТЕЗИРОВАНИЮ
ОПРЕДЕЛИТЬ сумму прочих
категорий не оплаченных по результатам МЭК
ДОБАВИТЬ в АКТ МЭК ПО ЛЬГОТНОМУ ЗУБОПРОТЕЗИРОВАНИЮ
ОПРЕДЕЛИТЬ количество реабилитационных лиц, подлежащих к оплате по акту МЭК
ДОБАВИТЬ в АКТ МЭК ПО ЛЬГОТНОМУ ЗУБОПРОТЕЗИРОВАНИЮ
ОПРЕДЕЛИТЬ сумму реабилитационных
лиц, подлежащих к оплате по акту МЭК
ДОБАВИТЬ в АКТ МЭК ПО ЛЬГОТНОМУ ЗУБОПРОТЕЗИРОВАНИЮ
ОПРЕДЕЛИТЬ количество тружеников тыла подлежащих к оплате по акту МЭК
ДОБАВИТЬ в АКТ МЭК ПО ЛЬГОТНОМУ ЗУБОПРОТЕЗИРОВАНИЮ
ОПРЕДЕЛИТЬ сумму тружеников
подлежащих к оплате по акту МЭК
ДОБАВИТЬ в АКТ МЭК ПО ЛЬГОТНОМУ ЗУБОПРОТЕЗИРОВАНИЮ
ОПРЕДЕЛИТЬ количество ветеранов труда подлежащих к оплате по акту МЭК
ДОБАВИТЬ в АКТ МЭК ПО ЛЬГОТНОМУ ЗУБОПРОТЕЗИРОВАНИЮ
ОПРЕДЕЛИТЬ сумму ветеранов
труда подлежащих к оплате по акту МЭК
ЗУБОПРОТЕЗИРОВАНИЮ
ОПРЕДЕЛИТЬ количество прочих категорий подлежащих к оплате по акту МЭК
ДОБАВИТЬ в АКТ МЭК ПО ЛЬГОТНОМУ ЗУБОПРОТЕЗИРОВАНИЮ
ОПРЕДЕЛИТЬ сумму прочих
категорий подлежащих к оплате по акту МЭК
ДОБАВИТЬ в АКТ МЭК ПО ЛЬГОТНОМУ ЗУБОПРОТЕЗИРОВАНИЮ
СФОРМУЛИРОВАТЬ документ АКТЫ МЭК ПО ЗУБОПРОТЕЗИРОВАНИЮ
ОТПРАВИТЬ АКТЫ МЭК ПО ЛЬГОТНОМУ ЗУБОПРОТЕЗИРОВАНИЮ
КОНЕЦ ВЫПОЛНИТЬ
КОНЕЦ ВЫПОЛНИТЬ
КОНЕЦ ВЫПОЛНИТЬ
КОНЕЦ ВЫПОЛНИТЬ
КОНЕЦ ВЫПОЛНИТЬ
@КОНЕЦ СПЕЦПРОЦЕССА 1.4
@ВХОД = АКТЫ МЭК ПО ЛЬГОТНОМУ СЛУХОПРОТЕЗИРОВАНИЮ
@ВХОД = АКТЫ МЭК ПО ЛЬГОТНОМУ ГЛАЗОПРОТЕЗИРОВАНИЮ
@ВХОД = АКТЫ МЭК ПО ЛЬГОТНОМУ ЗУБОПРОТЕЗИРОВАНИЮ
@ВХОД = АКТЫ МЭК ПО ЛЬГОТНОМУ ОБЕСПЕЧЕНИЮ МП
@ВХОД = РЕЕСТРЫ ОШИБОК
@ВЫХОД = ОТЧЕТНАЯ ФОРМА ТЛ
@СПЕЦПРОЦЕСС 1.5 СОЗДАНИЕ ОТЧЕТНОЙ ФОРМЫ ТЛ
ВЫПОЛНИТЬ
ПОЛУЧИТЬ АКТЫ МЭК ПО ЛЬГОТНОМУ СЛУХОПРОТЕЗИРОВАНИЮ
ПОЛУЧИТЬ АКТЫ МЭК ПО ЛЬГОТНОМУ ГЛАЗОПРОТЕЗИРОВАНИЮ
ПОЛУЧИТЬ АКТЫ МЭК ПО ЛЬГОТНОМУ ЗУБОПРОТЕЗИРОВАНИЮ
ПОЛУЧИТЬ АКТЫ МЭК ПО ЛЬГОТНОМУ ОБЕСПЕЧЕНИЮ МП
ПОЛУЧИТЬ РЕЕСТРЫ ОШИБОК
ИЗВЛЕЧЬ все данные из АКТЫ МЭК ПО ЛЬГОТНОМУ СЛУХОПРОТЕЗИРОВАНИЮ
ИЗВЛЕЧЬ все данные из АКТЫ МЭК ПО ЛЬГОТНОМУ ГЛАЗОПРОТЕЗИРОВАНИЮ
ИЗВЛЕЧЬ все данные из АКТЫ МЭК ПО ЛЬГОТНОМУ ЗУБОПРОТЕЗИРОВАНИЮ
ИЗВЛЕЧЬ все данные из АКТЫ МЭК ПО ЛЬГОТНОМУ ЗУБОПРОТЕЗИРОВАНИЮ
ИЗВЛЕЧЬ все данные из РЕЕСТРЫ ОШИБОК
УПОРЯДОЧИТЬ все данные АКТЫ МЭК ПО ЛЬГОТНОМУ СЛУХОПРОТЕЗИРОВАНИЮ
По коду граждан
УПОРЯДОЧИТЬ все данные АКТЫ МЭК ПО ЛЬГОТНОМУ ГЛАЗОПРОТЕЗИРОВАНИЮ
По коду граждан
УПОРЯДОЧИТЬ все данные АКТЫ МЭК ПО ЛЬГОТНОМУ ЗУБОПРОТЕЗИРОВАНИЮ
По коду граждан
УПОРЯДОЧИТЬ все данные АКТЫ МЭК ПО ЛЬГОТНОМУ ОБЕСПЕЧЕНИЮ МП
По коду граждан
ЗАНЕСТИ информацию из упорядочивания в ОТЧЕТНАЯ ФОРМА ТЛ
КОНЕЦ ВЫПОЛНИТЬ
@КОНЕЦ СПЕЦПРОЦЕССА 1.5
@ВХОД = СПРАВОЧНИКИ ДЗ
@ВХОД = СПРАВОЧНИКИ УПРАВЛЕНИЯ ПО ОМС
@ВХОД = СПРАВОЧНИКИ ФЕДЕРАЛЬНЫЕ ЛЬГОТНИКИ
@ВЫХОД = ДАННЫЕ СПРАВОЧНИКОВ
@СПЕЦПРОЦЕСС 1.6 АКТУАЛИЗАЦИЯ СПРАВОЧНИКОВ
ВЫПОЛНИТЬ
ПРИНЯТЬ СПРАВОЧНИКИ ДЗ
ПРИНЯТЬ СПРАВОЧНИКИ УПРАВЛЕНИЯ ПО ОМС
ПРИНЯТЬ СПРАВОЧНИКИ ФЕДЕРАЛЬНЫЕ ЛЬГОТНИКИ
ИЗВЛЕЧЬ информацию из СПРАВОЧНИКИ ДЗ
ИЗВЛЕЧЬ информацию из СПРАВОЧНИКИ УПРАВЛЕНИЯ ПО ОМС
ИЗВЛЕЧЬ информацию из СПРАВОЧНИКИ ФЕДЕРАЛЬНЫЕ ЛЬГОТНИКИ
ВЫПОЛНИТЬ
ЗАНЕСТИ информацию СПРАВОЧНИКИ ДЗ, СПРАВОЧНИКИ УПРАВЛЕНИЯ ПО ОМС, СПРАВОЧНИКИ
ФЕДЕРАЛЬНЫЕ ЛЬГОТНИКИ в ДАННЫЕ СПРАВОЧНИКОВ
ВЫПОЛНИТЬ ДАННЫЕ СПРАВОЧНИКОВ добавить в БД
КОНЕЦ ВЫПОЛНИТЬ
КОНЕЦ ВЫПОЛНИТЬ
@КОНЕЦ СПЕЦПРОЦЕССА 1.6
Приложение 2. Методология проектирования базы данных: этап
логического проектирования в нотации IDEF1X - словарь данных
Сущность «Справочник Федеральные льготники»
|
Ключ
|
Наименование
|
Тип данных
|
Размерность
|
Значение
|
Описание
|
|
PK
|
ID_фед.льготника
|
integer
|
Autoincrement
|
Not null
|
Код федерального льготника
|
|
СНИЛС
|
varchar
|
11
|
Not null
|
Страховой номер
индивидуального лицевого счета Пенсионного Фонда РФ
|
|
Фамилия
|
varchar
|
40
|
Not null
|
ФИО льготника
|
|
Имя
|
varchar
|
40
|
Not null
|
Дата рождения льготника
|
|
Отчество
|
varchar
|
40
|
Not null
|
Место рождения льготника
|
|
Пол
|
integer
|
1
|
Not null
|
Пол льготника (1-м/0-ж)
|
|
Дата рождения
|
data
|
8
|
Not null
|
Дата рождения льготника
|
|
Район
|
varchar
|
20
|
Not null
|
Район проживания льготника
|
|
Населённый пункт
|
varchar
|
20
|
Not null
|
Название населенного пункта
где проживает льготник
|
|
Улица
|
varchar
|
30
|
Not null
|
Улица на которой проживает
федеральный льготник
|
|
№дома
|
integer
|
6
|
Not null
|
Номер дома
|
|
№квартиры
|
varchar
|
6
|
Not null
|
Номер квартиры
|
|
Наименование документа
|
varchar
|
80
|
Not null
|
Наименование документа,
подтверждающего право на льготу
|
|
Номер документа
|
integer
|
20
|
Not null
|
Номер документа,
подтверждающего право на льготу
|
|
Дата включения в реестр
федеральных льготников
|
data
|
8
|
Not null
|
Дата включении льготника в
реестр федеральных льготников
|
|
Дата исключения из реестра
федеральных льготников
|
data
|
8
|
Not null
|
Дата исключения льготника
из реестров федеральных льготников.
|
|
Комментарии
|
varchar
|
80
|
|
Прочие комментарии
|
Сущность «Справочник СМО»
|
Ключ
|
Наименование
|
Тип данных
|
Размерность
|
Значение
|
Описание
|
|
PK
|
ID_справочника СМО
|
integer
|
Autoincrement
|
Код записи в справочнике
СМО
|
|
ОКАТО
|
integer
|
5
|
Not null
|
ОКАТО (Общероссийский
классификатор объектов административно-территориального деления) региона в
котором зарегистрирована СМО
|
|
MCOD
|
integer
|
6
|
Not null
|
Полный уникальный код СМО.
В некоторых случаях используется короткий код. Короткий код берется последние
3 цифры из полного кода.
|
|
Полное наименование СМО
|
varchar
|
60
|
Not null
|
Полное наименование
страховой медицинской организации
|
|
Сокращенное наименование
СМО
|
varchar
|
30
|
Not null
|
Сокращенное наименование
страховой медицинской организации
|
ИНН МО integer 10 Not null Идентификационный номер налогоплательщика
<http://ru.wikipedia.org/wiki/%D0%98%D0%B4%D0%B5%D0%BD%D1%82%D0%B8%D1%84%D0%B8%D0%BA%D0%B0%D1%86%D0%B8%D0%BE%D0%BD%D0%BD%D1%8B%D0%B9_%D0%BD%D0%BE%D0%BC%D0%B5%D1%80_%D0%BD%D0%B0%D0%BB%D0%BE%D0%B3%D0%BE%D0%BF%D0%BB%D0%B0%D1%82%D0%B5%D0%BB%D1%8C%D1%89%D0%B8%D0%BA%D0%B0>
|
медицинской организации
|
|
|
ОРГН МО
|
varchar
|
13
|
Not null
|
Основной государственный
регистрационный номер медицинской организации
|
|
КПП МО
|
varchar
|
9
|
Not null
|
КПП медицинской организации
|
|
Индекс МО
|
integer
|
6
|
Not null
|
Индекс медицинской
организации
|
|
Арес МО
|
varchar
|
40
|
Not null
|
Адрес медицинской
организации
|
|
Код МО по ОКОПФ
|
varchar
|
10
|
Not null
|
Код медицинской организации
по общероссийскому классификатору организационно правовых форм
|
Сущность «Справочник МКБ-10»
|
Ключ
|
Наименование
|
Тип данных
|
Размерность
|
Значение
|
Описание
|
|
PK
|
ID_МКБ
|
integer
|
Autoincrement
|
Not null
|
Код записи в справочнике
МКБ-10
|
|
Код диагноза
|
varchar
|
15
|
Not null
|
Код диагноза из справочника
МКБ-10
|
|
Название диагноза
|
varchar
|
40
|
Not null
|
Полное название диагноза
|
|
Дочерние элементы
|
integer
|
2
|
Not null
|
Количество дочерних
элементов
|
|
Код диагноза родителя
|
varchar
|
20
|
Not null
|
Код диагноза родителя.
|
Сущность «Справочник льготные категории»
|
Ключ
|
Наименование
|
Тип данных
|
Размерность
|
Значение
|
Описание
|
|
PK
|
ID_льготные категории
|
integer
|
Autoincrement
|
Not null
|
Код записи в справочнике
льготные категории
|
|
Наименование льготы
|
varchar
|
15
|
Not null
|
Полное наименование льготы
|
|
Короткое наименование
|
varchar
|
40
|
Not null
|
Короткое наименование
льготы
|
|
% возмещения
|
integer
|
3
|
Not null
|
Процент возмещения
|
Сущность «Справочник врачей»
|
Ключ
|
Наименование
|
Тип данных
|
Размерность
|
Значение
|
Описание
|
|
PK
|
ID_врача
|
integer
|
Autoincrement
|
Not null
|
Код записи в справочнике
врачей
|
|
ОКАТО
|
integer
|
5
|
Not null
|
ОКАТО территории место нахождения
врача
|
|
MCOD
|
integer
|
6
|
Not null
|
Код МО по справочнику
«Медицинские организации»
|
|
Код врача
|
varchar
|
40
|
Not null
|
Код врача. Состоит из ОГРН
мед. организации + код МО и уникальный код врача
|
|
Фамилия
|
varchar
|
40
|
Not null
|
Фамилия врача
|
|
Имя
|
varchar
|
40
|
Not null
|
Имя врача
|
|
Отчество
|
varchar
|
40
|
Not null
|
Отчество врача
|
|
ОГРН МО
|
varchar
|
13
|
Not null
|
ОГРН МО
|
|
Профиль
|
varchar
|
20
|
Not null
|
Профиль врача
|
|
Комментарии
|
varchar
|
80
|
|
Прочие комментарии
|
Сущность «Медицинские организации»
|
Ключ
|
Наименование
|
Тип данных
|
Размерность
|
Значение
|
Описание
|
|
PK
|
ID_организации
|
integer
|
Autoincrement
|
Not null
|
Код записи в справочнике
врачей
|
|
ОКАТО
|
integer
|
5
|
Not null
|
ОКАТО региона в котором
зарегистрирована МО
|
|
MCOD
|
integer
|
6
|
Not null
|
Полный уникальный код МО. В
некоторых случаях используется короткий код. Короткий код берется последние 3
цифры из полного кода.
|
|
Полное наименование МО
|
varchar
|
60
|
Not null
|
Полное наименование
медицинской организации
|
Сокращенное наименование МО varchar 30 Not null Идентификационный номер налогоплательщика
<http://ru.wikipedia.org/wiki/%D0%98%D0%B4%D0%B5%D0%BD%D1%82%D0%B8%D1%84%D0%B8%D0%BA%D0%B0%D1%86%D0%B8%D0%BE%D0%BD%D0%BD%D1%8B%D0%B9_%D0%BD%D0%BE%D0%BC%D0%B5%D1%80_%D0%BD%D0%B0%D0%BB%D0%BE%D0%B3%D0%BE%D0%BF%D0%BB%D0%B0%D1%82%D0%B5%D0%BB%D1%8C%D1%89%D0%B8%D0%BA%D0%B0>
|
медицинской организации
|
|
|
ИНН МО
|
integer
|
10
|
Not null
|
Основной государственный
регистрационный номер медицинской организации
|
|
ОРГН МО
|
varchar
|
13
|
Not null
|
Основной государственный
регистрационный номер медицинской организации
|
|
КПП МО
|
varchar
|
60
|
Not null
|
КПП медицинской организации
|
|
Индекс МО
|
varchar
|
30
|
Not null
|
Индекс медицинской
организации
|
|
Арес МО
|
integer
|
10
|
Not null
|
Адрес медицинской
организации
|
|
OKOPF
|
varchar
|
10
|
Not null
|
Код медицинской организации
по общероссийскому классификатору организационно правовых форм
|
Сущность «Реестр счета слухопротезирование»
|
Ключ
|
Наименование
|
Тип данных
|
Размерность
|
Значение
|
Описание
|
|
PK
|
ID_слухопротез.
|
integer
|
Autoincrement
|
Not null
|
Код записи в реестре счета
слухопротезирование
|
|
СНИЛС
|
varchar
|
11
|
Not null
|
Страховой номер
индивидуального лицевого счета Пенсионного Фонда РФ (СНИЛС)
|
|
Фамилия
|
varchar
|
40
|
Not null
|
Фамилия пациента
|
|
Имя
|
varchar
|
40
|
Not null
|
Имя пациента
|
|
Отчество
|
varchar
|
40
|
Not null
|
Отчество пациента
|
|
Пол
|
integer
|
1
|
Not null
|
Пол пациента
|
|
Дата рождения
|
data
|
8
|
Not null
|
Дата рождении япациента
|
|
Реестровый номер СМО
|
integer
|
5
|
Not null
|
Реестровый номер страховой
медецинской организации
|
|
Серия полиса
|
integer
|
20
|
Not null
|
Серия полюса пациента
|
|
Номер полиса
|
integer
|
25
|
Not null
|
Номер полюса пациента
|
|
Район
|
varchar
|
20
|
Not null
|
Район проживанияи пациента
|
|
Населённый пункт
|
varchar
|
20
|
Not null
|
Название населенного пункта
пациента
|
|
Улица
|
varchar
|
30
|
Not null
|
Улица проживания пациента
|
|
№дома
|
integer
|
6
|
Not null
|
Номер дома пациент
|
|
№квартиры
|
varchar
|
6
|
Not null
|
Номер квартиры пациента
|
|
Наименование документа на
льготу
|
varchar
|
80
|
Not null
|
Наименование документа,
подтверждающего право на льготу
|
|
Номер документа
|
integer
|
20
|
Not null
|
Номер документа,
подтверждающего право на льготу
|
|
Код заболевания по МКБ-10
|
integer
|
7
|
Not null
|
Код основного заболевания
по МКБ-10
|
|
Код врача
|
varchar
|
22
|
Not null
|
Идентификационный номер
(код) врача
|
|
Дата начала лечения
|
data
|
8
|
Not null
|
Дата начала лечения
пациента
|
|
Дата окончания
|
data
|
8
|
Not null
|
Дата окончания лечения
пациента
|
|
Количество посещений
|
integer
|
2
|
Not null
|
Количество посещений
пациентом
|
|
Даты посещений
|
varchar
|
150
|
Not null
|
Даты посещений пациента
|
|
Вид услуги
|
100
|
Not null
|
Вид услуги предоставляемой
пациенту
|
Объем услуги Numeric
<http://people.csail.mit.edu/jrennie/python/numeric/>
Тариф Numeric
<http://people.csail.mit.edu/jrennie/python/numeric/>
|
11.2Not nullТариф на предоставление услуги пациенту
|
|
|
|
Сумма, предоставляемая к оплате Numeric
<http://people.csail.mit.edu/jrennie/python/numeric/>
|
11.2Not nullСумма, предоставляемая к оплате пациенту
|
|
|
|
|
|
Удовл.пациента
|
varchar
|
1
|
Not null
|
Удовлетворенность пациента
качеством оказания медицинской услуги(0-неудовлетворен, 1-удовлетворен)
|
|
Номер амбулаторной карты
|
integer
|
25
|
Not null
|
Номер амбулаторной карты
пациента
|
|
Результат обращения
|
varchar
|
2
|
Not null
|
Результат обращения
пациента
|
|
Порядковый номер
|
integer
|
5
|
Not null
|
Порядковый номер пациента
|
|
Номер счета
|
integer
|
10
|
Not null
|
Номер счета
|
|
Дата счета
|
data
|
8
|
Not null
|
Дата счета
|
|
ОГРН ЛПУ
|
varchar
|
15
|
Not null
|
Основной государственный
регистрационный номер медицинской организации
|
|
Отчетный период
|
data
|
8
|
Not null
|
Первое число отчетного
месяца
|
Сущность «Реестр счета глазопротезирование»
|
Ключ
|
Наименование
|
Тип данных
|
Размерность
|
Значение
|
Описание
|
|
PK
|
ID_слухопротез.
|
integer
|
Autoincrement
|
Not null
|
Код записи в реестре счета
слухопротезирование
|
|
СНИЛС
|
varchar
|
11
|
Not null
|
Страховой номер
индивидуального лицевого счета Пенсионного Фонда РФ (СНИЛС)
|
|
Фамилия
|
varchar
|
40
|
Not null
|
Фамилия пациента
|
|
Имя
|
varchar
|
40
|
Not null
|
Имя пациента
|
|
Отчество
|
varchar
|
40
|
Not null
|
Отчество пациента
|
|
Пол
|
integer
|
1
|
Not null
|
Пол пациента
|
|
Дата рождения
|
data
|
8
|
Not null
|
Дата рождении япациента
|
|
Реестровый номер СМО
|
integer
|
5
|
Not null
|
Реестровый номер страховой
медицинской организации
|
|
Серия полиса
|
integer
|
20
|
Not null
|
Серия полюса пациента
|
|
Номер полиса
|
integer
|
25
|
Not null
|
Номер полюса пациента
|
|
Район
|
varchar
|
20
|
Not null
|
Район проживания пациента
|
|
Населённый пункт
|
varchar
|
20
|
Not null
|
Название населенного пункта
пациента
|
|
Улица
|
varchar
|
30
|
Not null
|
Улица проживания пациента
|
|
№дома
|
integer
|
6
|
Not null
|
Номер дома пациент
|
|
№квартиры
|
varchar
|
6
|
Not null
|
Номер квартиры пациента
|
|
Наименование документа на
льготу
|
varchar
|
80
|
Not null
|
Наименование документа,
подтверждающего право на льготу
|
|
Номер документа
|
integer
|
20
|
Not null
|
Номер документа,
подтверждающего право на льготу
|
|
Код заболевания по МКБ-10
|
integer
|
7
|
Not null
|
Код основного заболевания
по МКБ-10
|
|
Код врача
|
varchar
|
22
|
Not null
|
Идентификационный номер
(код) врача
|
|
Дата начала лечения
|
data
|
8
|
Not null
|
Дата начала лечения
пациента
|
|
Дата окончания
|
data
|
8
|
Not null
|
Дата окончания лечения
пациента
|
|
Количество посещений
|
integer
|
2
|
Not null
|
Количество посещений пациентом
|
|
Вид услуги
|
varchar
|
100
|
Not null
|
Вид услуги предоставляемой
пациенту
|
Объем услуги numeric
<http://people.csail.mit.edu/jrennie/python/numeric/>
Тариф numeric
<http://people.csail.mit.edu/jrennie/python/numeric/>
|
11.2Not nullТариф на предоставление услуги пациенту
|
|
|
|
Сумма, предоставляемая к оплате numeric
<http://people.csail.mit.edu/jrennie/python/numeric/>
|
11.2Not nullСумма, предоставляемая к оплате пациенту
|
|
|
|
|
|
Удовл.пациента
|
varchar
|
1
|
Not null
|
Удовлетворенность пациента
качеством оказания медицинской услуги(0-неудовлетворен, 1-удовлетворен)
|
|
Номер амбулаторной карты
|
integer
|
25
|
Not null
|
Номер амбулаторной карты
пациента
|
|
Результат обращения
|
varchar
|
2
|
Not null
|
Результат обращения
пациента
|
|
Порядковый номер
|
integer
|
5
|
Not null
|
Порядковый номер пациента
|
|
Номер счета
|
integer
|
10
|
Not null
|
Номер счета
|
|
Дата счета
|
data
|
8
|
Not null
|
Дата счета
|
|
ОГРН ЛПУ
|
varchar
|
15
|
Not null
|
Основной государственный
регистрационный номер медицинской организации
|
|
Отчетный период
|
data
|
8
|
Not null
|
Первое число отчетного
месяца
|
Сущность «Реестр счета зубопротезирование»
|
Ключ
|
Наименование
|
Тип данных
|
Размерность
|
Значение
|
Описание
|
|
PK
|
ID_зубопротез.
|
integer
|
Autoincrement
|
Not null
|
Код записи в реестре счета
слухопротезирование
|
|
СНИЛС
|
varchar
|
11
|
Not null
|
Страховой номер
индивидуального лицевого счета Пенсионного Фонда РФ (СНИЛС)
|
|
Фамилия
|
varchar
|
40
|
Not null
|
Фамилия пациента
|
|
Имя
|
varchar
|
40
|
Not null
|
Имя пациента
|
|
Отчество
|
varchar
|
40
|
Not null
|
Отчество пациента
|
|
Пол
|
integer
|
1
|
Not null
|
Пол пациента
|
|
Дата рождения
|
data
|
8
|
Not null
|
Дата рождения пациента
|
|
Реестровый номер СМО
|
integer
|
5
|
Not null
|
Реестровый номер страховой
медицинской организации
|
|
Серия полиса
|
integer
|
20
|
Not null
|
Серия полюса пациента
|
|
Номер полиса
|
integer
|
25
|
Not null
|
Номер полюса пациента
|
|
Район
|
varchar
|
20
|
Not null
|
Район проживания пациента
|
|
Населённый пункт
|
varchar
|
20
|
Not null
|
Название населенного пункта
пациента
|
|
Улица
|
varchar
|
30
|
Not null
|
Улица проживания пациента
|
|
№дома
|
integer
|
6
|
Not null
|
Номер дома пациент
|
|
№квартиры
|
varchar
|
6
|
Not null
|
Номер квартиры пациента
|
|
Код льготной категории
|
varchar
|
3
|
Not null
|
Код льготной категории пациента
|
|
Номер документа
|
integer
|
20
|
Not null
|
Номер документа,
подтверждающего право на льготу
|
|
Серия и номер документа
|
varchar
|
20
|
|
Серия и номер документа,
подтверждающего право на льготу
|
|
Код врача
|
varchar
|
22
|
Not null
|
Идентификационный номер
(код) врача
|
Объем услуги numeric
<http://people.csail.mit.edu/jrennie/python/numeric/>
Стоимость ед.обема numeric
<http://people.csail.mit.edu/jrennie/python/numeric/>
|
11.2Not nullСтоимость единицы объема
|
|
|
|
Итоговая стоимость numeric
<http://people.csail.mit.edu/jrennie/python/numeric/>
|
11.2Not nullСумма, предоставляемая к оплате пациенту
|
|
|
|
|
|
Порядковый номер
|
integer
|
5
|
Not null
|
Порядковый номер пациента
|
|
Номер счета
|
integer
|
10
|
Not null
|
Номер счета
|
|
Дата счета
|
data
|
8
|
Not null
|
Дата счета
|
|
ОГРН ЛПУ
|
varchar
|
15
|
Not null
|
Основной государственный
регистрационный номер медицинской организации
|
|
Отчетный период
|
data
|
8
|
Not null
|
Сущность «Реестр счета отпуск МП»
|
Ключ
|
Наименование
|
Тип данных
|
Размерность
|
Значение
|
Описание
|
|
PK
|
ID_реестра МП
|
integer
|
Autoincrement
|
Not null
|
Код записи в реестре счета
отпуска МП
|
|
СНИЛС
|
varchar
|
11
|
Not null
|
Страховой номер
индивидуального лицевого счета Пенсионного Фонда РФ (СНИЛС)
|
|
Фамилия
|
varchar
|
40
|
Not null
|
Фамилия пациента
|
|
Имя
|
varchar
|
40
|
Not null
|
Имя пациента
|
|
Отчество
|
varchar
|
40
|
Not null
|
Отчество пациента
|
|
Пол
|
integer
|
1
|
Not null
|
Пол пациента
|
|
Дата рождения
|
data
|
8
|
Not null
|
Дата рождения пациента
|
|
Реестровый номер СМО
|
integer
|
5
|
Not null
|
Реестровый номер страховой
медицинской организации
|
|
Серия полиса
|
integer
|
20
|
Not null
|
Серия полюса пациента
|
|
Номер полиса
|
integer
|
25
|
Not null
|
Номер полюса пациента
|
|
Район
|
varchar
|
20
|
Not null
|
Район проживания пациента
|
|
Населённый пункт
|
varchar
|
20
|
Not null
|
Название населенного пункта
пациента
|
|
Улица
|
varchar
|
30
|
Not null
|
Улица проживания пациента
|
|
№дома
|
integer
|
6
|
Not null
|
Номер дома пациент
|
|
№квартиры
|
varchar
|
6
|
Not null
|
Номер квартиры пациента
|
|
ОГРН ЛПУ
|
varchar
|
15
|
Not null
|
Основной государственный
регистрационный номер медицинской организации
|
|
Код врача
|
varchar
|
22
|
Not null
|
Идентификационный номер
(код) врача
|
|
Дата выписки рецепта
|
data
<http://people.csail.mit.edu/jrennie/python/numeric/>8
|
Not null
|
Дата выписки рецепта пациенту
|
|
№ рецепта varchar
<http://people.csail.mit.edu/jrennie/python/numeric/>
|
20Not nullНомер рецепта
|
|
|
|
|
|
Код МП
|
varchar
|
22
|
Not null
|
Код молочного продукта
|
|
Наименование МП
|
varchar
|
50
|
Not null
|
Наименование молочного
продукта
|
Объем отпущ. упаковки numeric
<http://people.csail.mit.edu/jrennie/python/numeric/>
|
11.3Not nullОбъем отпущенной упаковки
|
|
|
|
Кол-во упаковок numeric
<http://people.csail.mit.edu/jrennie/python/numeric/>
|
11.2Not nullКоличество упаковок
|
|
|
|
Стоимость упаковки numeric
<http://people.csail.mit.edu/jrennie/python/numeric/>
|
11.3Not nullСтоимость упаковки молочного продукта
|
|
|
|
Итоговая стоимость МП numeric
<http://people.csail.mit.edu/jrennie/python/numeric/>
|
11.3Not nullИтоговая стоимость к оплате
|
|
|
|
|
|
Дата отпуска МП
|
data
|
8
|
|
Дата отпуска молочного
продукта
|
|
Порядковый номер
|
integer
|
5
|
Not null
|
Порядковый номер пациента
|
|
Номер счета
|
integer
|
10
|
Not null
|
Номер счета
|
|
Дата счета
|
data
|
8
|
Not null
|
Дата счета
|
|
Отчетный период
|
data
|
8
|
Not null
|
Первое число отчетного
месяца
|
Сущность «Справочник результат обращений»
|
Ключ
|
Наименование
|
Тип данных
|
Размерность
|
Значение
|
Описание
|
|
PK
|
ID_обращения
|
integer
|
Autoincrement
|
Not null
|
Код результата обращения
|
|
Наименование обращения
|
varchar
|
60
|
Not null
|
Наименование обращения
пациента
|
Сущность «Справочник код услуги»
|
Ключ
|
Наименование
|
Тип данных
|
Размерность
|
Значение
|
Описание
|
|
PK
|
ID_услуги
|
integer
|
Autoincrement
|
Not null
|
Код услуги
|
|
Наименование услуги
|
varchar
|
60
|
Not null
|
Наименование услуги
|
Сущность «Справочник молочные смеси и продукты»
|
Ключ
|
Наименование
|
Тип данных
|
Размерность
|
Значение
|
Описание
|
|
PK
|
ID_молоч.смеси
|
integer
|
Autoincrement
|
Not null
|
Код молочной смеси
|
|
Код молочной смеси
|
varchar
|
15
|
Not null
|
Код молочной смеси или
молочного продукта. Состоит из ОГРН поставщика + уникальный код продукта
|
|
FK
|
ID_категории МП
|
integer
|
Autoincrement
|
Not null
|
Категория продукта
(ставится из справочника «Категории молочных продуктов»)
|
|
Название МП
|
varchar
|
50
|
Not null
|
Название молочного продукта
|
Объем продукта numeric
<http://people.csail.mit.edu/jrennie/python/numeric/>
|
11.3Not nullОбъем молочного продукта
|
|
|
|
Предельная отпускная цена numeric
<http://people.csail.mit.edu/jrennie/python/numeric/>
|
11.2Not nullПредельная отпускная цена молочного продукта
|
|
|
|
|
|
Название поставщика, номер
и дата гос. контракта
|
varchar
|
50
|
Not null
|
Название поставщика, номер
и дата гос. Контракта
|
|
Дата начала оказ.услуг
|
data
|
8
|
Not null
|
Дата начала оказания услуг
|
|
Дата окончания
|
data
|
8
|
Not null
|
Дата окончания оказания
услуг
|
Сущность «Справочник категории МС»
|
Ключ
|
Наименование
|
Тип данных
|
Размерность
|
Значение
|
Описание
|
|
PK
|
ID_категории МС
|
integer
|
Autoincrement
|
Not null
|
Код категории молочной
смеси
|
|
Название категории МС
|
varchar
|
20
|
Not null
|
Название категории молочной
смеси
|
|
Комментарии
|
varchar
|
50
|
|
Прочие комментарии
|
Сущность «Протокол ошибок»
|
Ключ
|
Наименование
|
Тип данных
|
Размерность
|
Значение
|
Описание
|
|
PK
|
ID_протокола ошибок
|
integer
|
Autoincrement
|
Not null
|
Код протокола ошибок
|
|
FK
|
ID_типа реестра
|
integer
|
Autoincrement
|
Not null
|
Код типа реестра (ставится
из сущности тип реестра)
|
|
FK
|
ID_ошибки
|
varchar
|
50
|
Not null
|
Код ошибки (ставится из
сущности справочник коды ошибок.
|
|
Сумма снятий
|
numeric
<http://people.csail.mit.edu/jrennie/python/numeric/>11.2Not nullСумма снятий
|
|
|
|
Сущность «Справочник коды ошибок»
|
Ключ
|
Наименование
|
Тип данных
|
Размерность
|
Значение
|
Описание
|
|
PK
|
ID_ошибок
|
integer
|
Autoincrement
|
Not null
|
Код протокола ошибок
|
|
Описание ошибки
|
varchar
|
40
|
Not null
|
Полное описание ошибки
|
|
Вкл/выкл ошибки
|
integer
|
1
|
Not null
|
Включена/Выключена ошибка(0
выключена 1 включена)
|
Сущность «Тип реестра»
|
Ключ
|
Наименование
|
Тип данных
|
Размерность
|
Значение
|
Описание
|
|
PK
|
ID_типа реестра
|
integer
|
Autoincrement
|
Not null
|
Код типа реестра
|
|
Наименование типа
|
varchar
|
25
|
Not null
|
Наименование типа реестра
|
Сущность «Справочник тарифы на слухопротезирование»
|
Ключ
|
Наименование
|
Тип данных
|
Размерность
|
Значение
|
Описание
|
|
PK
|
ID_слухопротез.
|
integer
|
Autoincrement
|
Not null
|
Код тарифа на
слухопротезирование
|
|
Наименование
|
varchar
|
25
|
Not null
|
Наименование услуги
|
Тариф numeric
<http://people.csail.mit.edu/jrennie/python/numeric/>
|
11.2Not nullТариф на слухопротезирование
|
|
|
|
|
|
Дата начала
|
data
|
8
|
Not null
|
Дата начала действия тарифа
|
|
Дата окончания
|
data
|
8
|
Not null
|
Дата окончания действии
тарифа
|
Сущность «Справочник тарифы на глазопротезирование»
|
Ключ
|
Наименование
|
Тип данных
|
Размерность
|
Описание
|
|
PK
|
ID_глазопротез.
|
integer
|
Autoincrement
|
Not null
|
Код тарифа на
глазопротезирование
|
|
Наименование
|
varchar
|
25
|
Not null
|
Наименование услуги
|
Тариф numeric
<http://people.csail.mit.edu/jrennie/python/numeric/>
|
11.2Not nullТариф на слухопротезирование
|
|
|
|
|
|
Дата начала
|
data
|
8
|
Not null
|
Дата начала действия тарифа
|
|
Дата окончания
|
data
|
8
|
Not null
|
Дата окончания действии
тарифа
|
Сущность «Справочник тарифы на зубы»
|
Ключ
|
Наименование
|
Тип данных
|
Размерность
|
Значение
|
Описание
|
|
PK
|
ID_тариф на зубы
|
integer
|
Autoincrement
|
Not null
|
Код тарифа на зубы
|
|
Наименование
|
varchar
|
25
|
Not null
|
Наименование услуги
|
Тариф numeric
<http://people.csail.mit.edu/jrennie/python/numeric/>
|
11.2Not nullТариф на зубы
|
|
|
|
|
|
Дата начала
|
data
|
8
|
Not null
|
Дата начала действия тарифа
|
|
Дата окончания
|
data
|
8
|
Not null
|
Дата окончания действии
тарифа
|
Приложение 3. Реестры счетов
Структура файла «Реестр счета по оплате медицинских услуг при оформлении
рецептах и отпущенных молочных продуктах детского питания» (формат dbf)
|
№
|
Имя поля
|
Тип поля
|
Размер поля
|
Содержание
|
Примечание
|
|
1
|
SS
|
C
|
14
|
Страховой номер
индивидуального лицевого счета Пенсионного Фонда РФ (СНИЛС)
|
Страховой номер
индивидуального лицевого счета - ХХХ-ХХХ-ХХХ ХХ
|
|
2
|
FAM
|
C
|
40
|
Фамилия
|
Полностью
|
|
3
|
IM
|
С
|
40
|
Имя
|
Полностью
|
|
4
|
OT
|
С
|
40
|
Отчество
|
Полностью
|
|
5
|
W
|
C
|
1
|
Пол
|
|
|
6
|
DR
|
D
|
8
|
Дата рождения
|
|
|
7
|
RN_SMO
|
C
|
5
|
Реестровый номер СМО
|
|
|
8
|
S_POL
|
С
|
20
|
Серия полиса
|
|
|
9
|
N_POL
|
С
|
25
|
Номер полиса
|
|
|
10
|
REGION
|
C
|
20
|
Район
|
|
|
11
|
NP
|
C
|
20
|
Населённый пункт
|
|
|
12
|
STREET
|
C
|
30
|
Улица
|
|
|
13
|
HOUSE
|
C
|
6
|
№дома
|
|
|
14
|
FLAT
|
C
|
6
|
№квартиры
|
|
|
15
|
C_OGRN
|
C
|
15
|
ОГРН ЛПУ
|
|
|
16
|
PCOD
|
C
|
22
|
Идентификационный номер
(код) врача, выписавшего рецепт
|
Справочник
|
|
17
|
PRIV
|
C
|
3
|
Код льготной категории
|
Справочник
|
|
18
|
DATE_VR
|
D
|
|
Дата выписки рецепта
|
В формате дд.мм.гггг,
например 01.01.2012
|
|
19
|
SN_R
|
C
|
20
|
Номер выписанного рецепта
|
Серия и номер заполняются
через пробел
|
|
20
|
COD_MP
|
C
|
22
|
Код молочного продукта
|
Справочник
|
|
21
|
M_NAME
|
C
|
50
|
Наименование молочного
продукта
|
Перечень (Постановление АТО
от 06.12..2004г №157-пк)
|
|
22
|
OB
|
N
|
11.3
|
Объем отпущенной упаковки
|
В формате для молока,
кефира -мл; для молочных смесей, творога - гр.
|
|
23
|
KО_ALL
|
N
|
11.2
|
Количество отпущенных
упаковок
|
|
|
24
|
SL
|
N
|
11.2
|
Стоимость упаковки
|
В формате руб.коп.
|
|
25
|
SL_ALL
|
N
|
11.2
|
Итоговая стоимость
отпущенного молочного продукта
|
В формате руб.коп.
|
|
26
|
DATE_OTP
|
D
|
8
|
Дата отпуска продукта
|
В формате дд.мм.гггг,
например 01.01.2012
|
|
27
|
N_PP
|
Num
|
5
|
Обязательное
|
Порядковый номер
|
|
28
|
NUM_S
|
Char
|
10
|
Обязательное
|
Номер счета
|
|
29
|
DATA_S
|
Data
|
8
|
Обязательное
|
Дата счета
|
|
30
|
PERIOD
|
Data
|
8
|
Отчетный период,
обязательное
|
Первое число отчетного
месяца, например 01.01.2012
|
Структура файла «Реестр счета по оплате медицинских услуг по льготному
зубопротезированию» (формат dbf)
|
№
|
Имя поля
|
Тип поля
|
Размер поля
|
Содержание
|
Примечание
|
|
1
|
SS
|
C
|
14
|
Страховой номер
индивидуального лицевого счета Пенсионного Фонда РФ (СНИЛС)
|
Страховой номер
индивидуального лицевого счета - ХХХ-ХХХ-ХХХ ХХ
|
|
2
|
FAM
|
C
|
40
|
Фамилия
|
Полностью
|
|
3
|
IM
|
С
|
40
|
Имя
|
Полностью
|
|
4
|
OT
|
С
|
40
|
Отчество
|
Полностью
|
|
5
|
W
|
C
|
1
|
Пол
|
|
|
6
|
DR
|
D
|
8
|
Дата рождения
|
|
|
7
|
RN_SMO
|
C
|
5
|
Реестровый номер СМО
|
|
|
8
|
S_POL
|
С
|
20
|
Серия полиса
|
|
|
9
|
N_POL
|
С
|
25
|
Номер полиса
|
|
|
10
|
REGION
|
C
|
20
|
Район
|
|
|
11
|
NP
|
C
|
20
|
Населённый пункт
|
|
|
12
|
STREET
|
C
|
30
|
Улица
|
|
|
13
|
HOUSE
|
C
|
6
|
№дома
|
|
|
14
|
FLAT
|
C
|
6
|
№квартиры
|
|
|
15
|
PRIV
|
C
|
3
|
Код льготной категории
|
Справочник
|
|
16
|
D_NAME
|
С
|
80
|
Наименование документа, подтверждающего
право на льготу
|
|
|
17
|
SN_R
|
C
|
20
|
Серия и номер документа
|
Серия и номер заполняются
через пробел
|
|
18
|
PCOD
|
C
|
22
|
Идентификационный номер
(код) врача
|
Справочник
|
|
19
|
DATE_VR
|
D
|
|
Дата оказания услуги
|
В формате ДД.ММ.ГГ.
|
|
20
|
USL
|
C
|
3
|
Код услуги
|
Справочник
|
|
21
|
OB
|
N
|
4
|
Объем услуги
|
|
22
|
SL
|
N
|
11.2
|
Стоимость единицы объема
|
В формате руб.коп.
|
|
23
|
SL_ALL
|
N
|
11.2
|
Итоговая стоимость
оказанных услуг
|
В формате руб.коп.
|
|
24
|
N_PP
|
Num
|
5
|
Обязательное
|
Порядковый номер
|
|
25
|
NUM_S
|
Char
|
10
|
Обязательное
|
Номер счета
|
|
26
|
DATA_S
|
Data
|
8
|
Обязательное
|
Дата счета
|
|
27
|
C_OGRN
|
C
|
15
|
ОГРН ЛПУ
|
|
|
28
|
PERIOD
|
Data
|
8
|
Отчетный период,
обязательное
|
Первое число отчетного
месяца, например 01.01.2012
|
Структура файла «Реестр счета по оплате медицинских услуг по льготному
слухопротезированию» (формат dbf)
|
Имя поля
|
Тип поля
|
Размер поля
|
Содержание
|
Примечание
|
|
1
|
SS
|
C
|
14
|
Страховой номер
индивидуального лицевого счета Пенсионного Фонда РФ (СНИЛС)
|
Страховой номер
индивидуального лицевого счета - ХХХ-ХХХ-ХХХ ХХ
|
|
2
|
FAM
|
C
|
40
|
Фамилия
|
Полностью
|
|
3
|
IM
|
С
|
40
|
Имя
|
Полностью
|
|
4
|
OT
|
С
|
40
|
Отчество
|
Полностью
|
|
5
|
W
|
C
|
1
|
Пол
|
|
|
6
|
DR
|
D
|
8
|
Дата рождения
|
|
|
7
|
RN_SMO
|
C
|
5
|
Реестровый номер СМО
|
|
|
8
|
S_POL
|
С
|
20
|
Серия полиса
|
|
|
9
|
N_POL
|
С
|
25
|
Номер полиса
|
|
|
10
|
REGION
|
C
|
20
|
Район
|
|
|
11
|
NP
|
C
|
20
|
Населённый пункт
|
|
|
12
|
STREET
|
C
|
30
|
Улица
|
|
|
13
|
HOUSE
|
C
|
6
|
№дома
|
|
|
14
|
FLAT
|
C
|
6
|
№квартиры
|
|
|
15
|
D_NAME
|
С
|
80
|
Наименование документа,
подтверждающего право на льготу
|
Заключение врачебной
комиссии
|
|
16
|
N_D
|
C
|
20
|
Номер документа
|
|
|
17
|
DS
|
Cr
|
7
|
Код основного заболевания
по МКБ-10
|
|
|
18
|
PCOD
|
C
|
22
|
Идентификационный номер
(код) врача
|
Справочник
|
|
19
|
DAT_1
|
D
|
|
Дата начала лечения
пациента
|
В формате дд.мм.гггг
|
|
20
|
DAT_2
|
D
|
|
Дата окончания лечения
пациента
|
В формате дд.мм.гггг
|
|
21
|
POS
|
N
|
2
|
Количество посещений
|
|
|
22
|
DAT_3
|
C
|
150
|
Даты посещений
|
в формате: дд.мм;,
например: 01.10; 10.10; 20.10;
|
|
23
|
USL
|
C
|
100
|
Вид услуги
|
Наименование слухового
аппарата
|
|
24
|
OB
|
N
|
1
|
Объем услуги
|
Единицы (шт.)
|
|
25
|
TARIFF
|
N
|
11.2
|
Тариф
|
Из тарифного соглашения с
учетом коэффициентов.
|
|
26
|
SL_ALL
|
N
|
11.2
|
Сумма, предоставляемая к
оплате
|
Формат: руб.коп.
|
|
27
|
SATISF
|
N
|
1
|
Удовлетворенность пациента
качеством оказания медицинской услуги
|
0-неудовлетворен,
1-удовлетворен
|
|
28
|
N_CARD
|
C
|
25
|
Номер амбулаторной карты
|
|
|
29
|
RES_G
|
N
|
2
|
Результат обращения
|
Справочник
|
|
30
|
N_PP
|
Num
|
5
|
Обязательное
|
Порядковый номер
|
|
31
|
NUM_S
|
Char
|
10
|
Обязательное
|
Номер счета
|
|
32
|
DATA_S
|
Data
|
8
|
Обязательное
|
Дата счета
|
|
33
|
C_OGRN
|
C
|
15
|
ОГРН ЛПУ
|
|
|
34
|
PERIOD
|
Data
|
8
|
Отчетный период,
обязательное
|
Первое число отчетного
месяца, например 01.01.2012
|
Структура файла «Реестр счета по оплате медицинских услуг по льготному
глазному протезированию» (формат dbf)
|
Имя поля
|
Тип поля
|
Размер поля
|
Содержание
|
Примечание
|
|
1
|
SS
|
C
|
14
|
Страховой номер
индивидуального лицевого счета Пенсионного Фонда РФ (СНИЛС)
|
Страховой номер
индивидуального лицевого счета - ХХХ-ХХХ-ХХХ ХХ
|
|
2
|
FAM
|
C
|
40
|
Фамилия
|
Полностью
|
|
3
|
IM
|
С
|
40
|
Имя
|
Полностью
|
|
4
|
OT
|
С
|
40
|
Отчество
|
Полностью
|
|
5
|
W
|
C
|
1
|
Пол
|
|
|
6
|
DR
|
D
|
8
|
Дата рождения
|
|
|
7
|
RN_SMO
|
C
|
5
|
Реестровый номер СМО
|
|
|
8
|
S_POL
|
С
|
20
|
Серия полиса
|
|
|
9
|
N_POL
|
С
|
25
|
Номер полиса
|
|
|
10
|
REGION
|
C
|
20
|
Район
|
|
|
11
|
NP
|
C
|
20
|
Населённый пункт
|
|
|
12
|
STREET
|
C
|
30
|
Улица
|
|
|
13
|
HOUSE
|
C
|
6
|
№дома
|
|
|
14
|
FLAT
|
C
|
6
|
№квартиры
|
|
|
15
|
D_NAME
|
С
|
80
|
Наименование документа,
подтверждающего право на льготу
|
Заключение врачебной
комиссии
|
|
16
|
N_ D
|
C
|
20
|
Номер документа
|
|
|
17
|
DS
|
C
|
7
|
Код основного заболевания
по МКБ-10
|
|
|
18
|
PCOD
|
C
|
22
|
Идентификационный номер
(код) врача
|
Справочник
|
|
19
|
DAT_1
|
D
|
|
Дата начала лечения
пациента
|
В формате дд.мм.гггг
|
|
20
|
DAT_2
|
D
|
|
Дата окончания лечения
пациента
|
В формате дд.мм.гггг
|
|
21
|
POS
|
2
|
Количество посещений
|
|
|
22
|
DAT_3
|
С
|
150
|
Даты посещений
|
в формате: дд.мм;,
например: 01.10; 10.10; 20.10;
|
|
23
|
USL
|
C
|
100
|
Вид услуги
|
Наименование протеза
|
|
24
|
OB
|
N
|
1
|
Объем услуги
|
Единицы (шт.)
|
|
25
|
TARIFF
|
N
|
11.2
|
Тариф
|
Из тарифного соглашения с
учетом коэффициентов.
|
|
26
|
SL_ALL
|
N
|
11.2
|
Сумма, предоставляемая к
оплате
|
Формат: руб.коп.
|
|
27
|
SATISF
|
N
|
1
|
Удовлетворенность пациента
качеством оказания медицинской услуги
|
0-неудовлетворен
1-удовлетворен
|
|
28
|
N_CARD
|
C
|
25
|
Номер амбулаторной карты
или истории болезни
|
|
|
29*
|
RES_G
|
N
|
2
|
Результат обращения
|
Справочник
|
|
30
|
N_PP
|
Num
|
5
|
Обязательное
|
Порядковый номер
|
|
31
|
NUM_S
|
Char
|
10
|
Обязательное
|
Номер счета
|
|
32
|
DATA_S
|
Data
|
8
|
Обязательное
|
Дата счета
|
|
33
|
C_OGRN
|
C
|
15
|
ОГРН ЛПУ
|
|
|
34
|
PERIOD
|
Data
|
8
|
Отчетный период,
обязательное
|
Первое число отчетного
месяца, например 01.01.2012
|
Приложение
4. Отчетная форма ТЛ
Отчетная форма «ТЛ» часть 1 «Принятые к оплате счета-фактуры»
|
Мед. организация
|
Название мед. организации 1
|
Название мед. организации 2
|
…
|
Название мед. организации n
|
|
Показатели
|
Персон всего
|
Количество рецептов /услуг
|
Сумма всего
|
Персон всего
|
Количество рецептов /услуг
|
Сумма всего
|
…
|
Персон всего
|
Количество рецептов /услуг
|
Сумма всего
|
|
Категория граждан (код)
|
|
|
|
|
|
|
|
|
|
|
|
908
|
|
|
|
|
|
|
|
|
|
|
|
909
|
|
|
|
|
|
|
|
|
|
|
|
…
|
|
|
|
|
|
|
|
|
|
|
Отчетная форма «ТЛ» часть 2 «Отказанные в оплате счета-фактуры по
результатам МЭК»
|
Мед. организация
|
Название мед. организации 1
|
Название мед. организации 2
|
…
|
Название мед. организации n
|
|
Показатели
|
Персон всего
|
Количество рецептов /услуг
|
Сумма всего
|
Персон всего
|
Количество рецептов /услуг
|
Сумма всего
|
…
|
Персон всего
|
Количество рецептов /услуг
|
Сумма всего
|
|
Категория граждан (код)
|
|
|
|
|
|
|
|
|
|
|
|
908
|
|
|
|
|
|
|
|
|
|
|
|
909
|
|
|
|
|
|
|
|
|
|
|
|
…
|
|
|
|
|
|
|
|
|
|
|
Приложение 5. Предоставляемые справочники
Пенсионный фонд предоставляет Реестр «Федеральные льготники» (формат
dbf).
|
№ п/п
|
Название поля
|
Комментарии
|
Пример
|
|
1.
|
SS
|
Страховой номер
индивидуального лицевого счета Пенсионного Фонда РФ (СНИЛС)
|
Страховой номер
индивидуального лицевого счета - ХХХ-ХХХ-ХХХ ХХ
|
|
2.
|
FAM
|
Фамилия
|
Полностью
|
|
3.
|
IM
|
Имя
|
Полностью
|
|
4.
|
OT
|
Отчество
|
Полностью
|
|
5.
|
W
|
Пол
|
|
|
6.
|
DR
|
Дата рождения
|
|
|
7.
|
REGION
|
Район
|
|
|
8.
|
NP
|
Населённый пункт
|
|
|
9.
|
STREET
|
Улица
|
|
|
10.
|
HOUSE
|
№дома
|
|
|
11.
|
FLAT
|
№квартиры
|
|
|
12.
|
D_NAME
|
Наименование документа,
подтверждающего право на льготу
|
|
|
13.
|
N_ D
|
Номер документа
|
|
|
14.
|
DATE_B
|
Дата включения в реестр
федеральных льготников
|
|
|
15.
|
DATE_E
|
Дата исключения из реестра
федеральных льготников
|
|
|
16.
|
MSG_TEXT
|
Комментарии
|
|
Департамент здравоохранения предоставляет: реестр «СМО», справочник
«Льготные категории», справочник «Врачей и фельдшеров», справочник «Молочные
смеси и продукты», справочник «Категории МС», справочник «Тарифы на
слухопротезирование», справочник «Тарифы на глазопротезирование», справочник
«Тарифы на зубопротезирование» (формат dbf).
Справочник «СМО»
|
№ п/п
|
Название поля
|
Комментарии
|
Пример
|
|
1.
|
TF_OKATO
|
ОКАТО региона в котором
зарегистрирована СМО
|
71000
|
|
2.
|
MCOD
|
Полный уникальный код СМО.
В некоторых случаях используется короткий код. Короткий код берется последние
3 цифры из полного кода.
|
Полный код 720001
Короткий код 001
|
|
3.
|
NAM_MOP
|
Полное наименование СМО
|
Тюменский филиал Открытого
акционерного общества Страховой медицинской компании "Югория-Мед"
|
|
4.
|
NAM_MOK
|
Сокращенное наименование
СМО
|
ТФ ОАО СМК
"Югория-Мед"
|
|
5.
|
INN
|
ИНН МО
|
8602054544
|
|
6.
|
OGRN
|
ОРГН МО
|
1038600541517
|
|
7.
|
KPP
|
КПП МО
|
860101001
|
|
8.
|
INDEX_J
|
Индекс МО
|
628012
|
|
9.
|
ADDR_J
|
Арес МО
|
Тюменская область,
Ханты-Мансийский АО-Югра, г. Ханты-Мансийск, ул. Гагарина, 54
|
|
10.
|
OKOPF
|
Код МО по ОКОПФ
|
47
|
Справочник «Коды льготной категории»
|
№ п/п
|
Название поля
|
Комментарии
|
Пример
|
|
1.
|
KOD_LG
|
Код льготной категории
|
926
|
|
2.
|
NAME1
|
Полное наименование
|
Острая перемежающая
порфирия
|
|
3.
|
NAME2
|
Короткое наименование
|
Остр порфирия, 100% по
заб-ю
|
|
4.
|
VOZ
|
Процент возмещения
|
100
|
Справочник «Врачей и фельдшеров»
|
№ п/п
|
Название поля
|
Комментарии
|
Пример
|
|
1.
|
TF_OKATO
|
ОКАТО территории место
нахождения врача или фельдшера
|
71401
|
|
2.
|
MCOD
|
Код МО по справочнику
«Медицинские организации»
|
01
|
|
3.
|
PCOD
|
Код врача или фельдшера.
Состоит из ОГРН мед. организации + код МО и уникальный код врача
|
1027200774600 01 002
|
|
4.
|
FAM_V
|
Фамилия врача или фельдшера
|
Иванов
|
|
5.
|
IM_V
|
Имя врача или фельдшера
|
Петр
|
|
6.
|
OT_V
|
Отчество врача или
фельдшера
|
Васильевич
|
|
7.
|
C_OGRN
|
ОГРН МО
|
1027200774600
|
|
8.
|
D_JOB
|
Профиль врача. Заполняется
вручную.
|
Врач-педиатр
|
|
9.
|
MSG_TEXT
|
Комментарии
|
|
Справочник «Молочные смеси и продукты» (формат файла DBF)
|
№ п/п
|
Название поля
|
Комментарии
|
Пример
|
|
1.
|
CODE_MP
|
Код молочной смеси или
молочного продукта. Состоит из ОГРН поставщика + уникальный код продукта
|
1027200832592
105011
|
|
2.
|
C_MP
|
Категория продукта
(ставится из справочника «Категории молочных смесей и продуктов»)
|
1
|
|
3.
|
M_NAME
|
Название продукта
|
Малютка, каша молочная в
ассортименте
|
|
4.
|
OB
|
Объем продукта
|
250
|
|
5.
|
SL
|
Предельная отпускная цена
|
75.30
|
|
6.
|
GK_N
|
Название поставщика, номер
и дата гос. контракта
|
ОФО «Фармация» ГК 51/11к от
17.02.2011
|
|
7.
|
DATE_B
|
Дата начала оказания услуг
по предоставлению льготных продуктов.
|
01.09.2011
|
|
8.
|
DATE_E
|
Дата окончания оказания
услуг по предоставлению льготных продуктов.
|
31.12.2011
|
|
9.
|
MSG_TEXT
|
Комментарии
|
|
Справочник «Категории молочных смесей и продуктов»
|
№ п/п
|
Название поля
|
Комментарии
|
Пример
|
|
1.
|
C_MP
|
Категория продукта в виде
цифры
|
1, 2, 3, 4, 5
|
|
2.
|
M_NAME
|
Название категории продукта
|
Каша, смесь, кефир, молоко,
творог
|
|
3.
|
MSG_TEXT
|
Комментарии
|
|
Справочник «Тарифы на зубы»
|
№ п/п
|
Название поля
|
Комментарии
|
Пример
|
|
1.
|
USL
|
Код услуги
|
|
2.
|
NAME_USL
|
Название услуги
|
Изготовление частичного
съемного протеза
|
|
3.
|
TARIF
|
Тариф
|
1113,5
|
|
4.
|
DATE_S
|
Дата начала действия тарифа
|
01.09.2009
|
|
5.
|
DATE_F
|
Дата окончания действия
тарифа
|
01.09.2012
|
Справочник «Тарифы на слухопротезирование»
|
№ п/пНазвание
поляКомментарииПример
|
|
|
|
|
1.
|
USL
|
Код услуги
|
1, 2, 3, 4, 5
|
|
2.
|
NAME_USL
|
Название услуги
|
Изготовление частичного
съемного протеза
|
|
3.
|
TARIF
|
Тариф
|
1113,5
|
|
4.
|
DATE_S
|
Дата начала действия тарифа
|
01.09.2009
|
|
5.
|
DATE_F
|
Дата окончания действия
тарифа
|
01.09.2012
|
Справочник «Тарифы на глазопротезирование»
|
№ п/пНазвание
поляКомментарииПример
|
|
|
|
|
1.
|
USL
|
Код услуги
|
1, 2, 3, 4, 5
|
|
2.
|
NAME_USL
|
Название услуги
|
Изготовление частичного
съемного протеза
|
|
3.
|
TARIF
|
Тариф
|
2015,5
|
|
4.
|
DATE_S
|
Дата начала действия тарифа
|
01.09.2009
|
|
5.
|
DATE_F
|
Дата окончания действия
тарифа
|
01.09.2012
|
Управление Обязательного медицинского страхования предоставляет:
справочник «Медицинские организации», справочник «Результат обращений»,
справочник «Коды ошибок» справочник «Код услуги», справочник «Типы реестров»
Справочник «Медицинские организации»
|
№ п/п
|
Название поля
|
Комментарии
|
Пример
|
|
1.
|
TF_OKATO
|
ОКАТО региона в котором
зарегистрирована МО
|
71000
|
|
2.
|
MCOD
|
Полный уникальный код МО. В
некоторых случаях используется короткий код. Короткий код берется последние 3
цифры из полного кода.
|
Полный код 720001
Короткий код 001
|
|
3.
|
NAM_MOP
|
Полное наименование МО
|
Государственное бюджетное
учреждение здравоохранения Тюменской области "Областная клиническая
больница № 1"
|
|
4.
|
NAM_MOK
|
Сокращенное наименование МО
|
ГБУЗ ТО "ОКБ №1"
|
|
5.
|
INN
|
ИНН МО
|
7202026893
|
|
6.
|
OGRN
|
ОРГН МО
|
1027200774600
|
|
7.
|
KPP
|
КПП МО
|
720301001
|
|
8.
|
INDEX_J
|
Индекс МО
|
625023
|
|
9.
|
ADDR_J
|
Арес МО
|
Тюменская область,
г.Тюмень, ул. Котовского, д. 55
|
|
10.
|
OKOPF
|
Код МО по ОКОПФ
|
81
|
Справочник «Результат обращений»
|
№ п/п
|
Название поля
|
Комментарии
|
Пример
|
|
1.
|
CODE
|
Код результата обращения
|
101
|
|
2.
|
NAME
|
Расшифровка кода обращения
|
Выписан
|
Справочник «Коды ошибок»
|
№ п/п
|
Название поля
|
Комментарии
|
Пример
|
|
1.
|
ID_ERR
|
Порядковый номер ошибки
|
1, 2, 3 и т.д.
|
|
2.
|
ERR_NAME
|
Описание ошибки
|
Врач не соответствует
указанному МО
|
|
3.
|
IS_ACTIVE
|
Включена/Выключена ошибка
|
0 выключена 1 включена
|
Справочник «Код услуги»
|
№ п/п
|
Название поля
|
Комментарии
|
Пример
|
|
1.
|
CODE_USL
|
Номер услуги
|
001, 002 и т.д
|
|
2.
|
NAME_USL
|
Полное название услуги
|
Аллеpгологические
|
Справочник «Типы реестров»
|
№ п/п
|
Название поля
|
Комментарии
|
Пример
|
|
1.
|
CODE_R
|
Номер типа реестра
|
1, 2 и т.д
|
|
2.
|
NAME_R
|
Полное название типа
реестра
|
Зубопротезирование,
слухопротезирование и т.д.
|