База данных наркологической службы

  • Вид работы:
    Контрольная работа
  • Предмет:
    Информационное обеспечение, программирование
  • Язык:
    Русский
    ,
    Формат файла:
    MS Word
    965,15 Кб
  • Опубликовано:
    2012-11-26
Вы можете узнать стоимость помощи в написании студенческой работы.
Помощь в написании работы, которую точно примут!

База данных наркологической службы

Содержание

Введение

Выбор инструментальных средств

Алгоритм работы

ER диаграмма базы в Visual Paradigm for UML

Визуализация базы в Visual Paradigm for UML

Пример веб-сайта с использованием данной базы

Заключение

Список используемой литературы

Введение

Наркологическая служба - это сеть специализированных учреждений, оказывающих лечебно-профилактическую, медико-социальную и медико-юридическую помощь больным хроническим алкоголизмом, наркоманиями и токсикоманиями. Наркологическая служба системы здравоохранения включает наркологические учреждения и наркологические подразделения лечебно-профилактических учреждений психиатрического и общесоматического профиля. В широком спектре проблем борьбы с преступностью задача противодействия наркомании в условиях специализированного учреждения приобретает в последнее время особо актуальное значение. В этом отношении настораживают следующие факты: доля наркоманов и лиц, склонных к употреблению наркотиков, в местах лишения свободы возросла за последние пять лет в целом по стране более чем в 3 раза. Каждый двадцатый осуждённый, а в ряде учреждений исполнения наказаний (УИН) каждый десятый, предпринимали активные попытки по изготовлению, приобретению любыми способами наркотических средств. Работниками исправительно-трудовых учреждений в последние годы разрабатываются специальные мероприятия по борьбе с наркоманией в УИН, её предупреждению среди осуждённых, склонных к употреблению наркотических веществ, пристрастившихся к ним, как правило, ещё до осуждения. Особенное место в системе предупредительной работы среди наркоманов в УИН занимает наркологическая служба и её основное звено в организации наркологической помощи населению - наркологический диспансер. Указанная структура создана ещё в бывшем СССР для раннего выявления лиц, страдающих алкоголизмом и наркоманией, активного привлечения их к лечению, повышения его эффективности и профилактики этих социальных недугов. В соответствии с «Положением о наркологическом диспансере», утверждённом Министерством здравоохранения СССР от 20.08.1976 г., к основным задачам наркологического диспансера относятся:

выявление, учёт больных алкоголизмом и наркоманией и оказание им амбулаторной или стационарной помощи;

анализ эффективности противоалкогольного и антинаркотического лечения и профилактических мероприятий;

освидетельствование лиц, направляемых на принудительное лечение, а также экспертиза алкогольного и наркотического опьянения;

участие в поведении профилактических мероприятий по борьбе с алкоголизмом и наркоманией совместно с другими ведомствами, организациями и учреждениями.

Согласно действовавшему тогда советскому законодательству, наркологические подразделения могли только сотрудничать с правоохранительными органами по вопросам профилактики наркомании осуждённых, не будучи включёнными в структуру УИН МВД. В наши дни наркологическая служба является одной из ведущих структурных единиц системы УИН Министерства юстиции Украины. Необходимость такого шага была продиктована значительно возросшей в последние годы численностью спецконтингента, нуждающегося в медицинском обеспечении, изменением нормативной базы, которая определяет принципы диагностики и лечения наркологических больных, необходимостью решения качественно новых по своему содержанию и количеству проблем и задач, возложенных на наркологическую службу. Согласно действующим приказам и инструкциям, лечение наркоманов в учреждениях ИС производится либо в добровольном, либо в принудительном порядке. При условии, что от конкретного осуждённого-наркомана исходит социальная опасность, связанная с его наркологическим заболеванием, ему назначается принудительное лечение. Решение о применении, продлении и прекращении принудительных мер медицинского характера в отношении больных наркоманией выносит суд в виде определения на основании заключения экспертных комиссий наркологических диспансеров, судебно-психиатрических экспертных комиссий, врачебной комиссии УИН. осуждённые, подлежащие принудительному лечению должны содержаться и проходить амбулаторное лечение в лечебных исправительных учреждениях ИС, где их наблюдает и консультирует врач психиатр-нарколог или врач психиатр медицинской части.

В целом же, если говорить о перспективах наркологической службы УИН, следует иметь в виду следующие соображения:

роль наркологической службы УИН Министерства Украины в обозримом будущем будет повышаться, так как это обстоятельство продиктовано объективной социальной обстановкой в стране, осложнениями криминологического плана, общим ухудшением фактического физического и психологического здоровья населения;

данное подразделение призвано обеспечивать лечебно-профилактическое воздействие на осуждённых с диагнозом «наркомания», а также спецконтингента, подверженного вовлечению в наркотическую среду, с целью преодоления их физических, психологических, личностных деформаций, способствовать правопослушному поведению и социальной адаптации после освобождения;

наркологическая служба УИН нуждается в организационно-структурном и методологическом реформировании, в адекватном поставленным целям кадровом и материально-финансовом обеспечении, что позволит максимально использовать потенциал данного подразделения учреждений ИС в борьбе с наркоманией и её профилактике среди осуждённых.

Выбор инструментальных средств

Для создания данной базы данных, далее именуемой БД, был выбран структурированный язык запросов SQL (Structured Query Language) - стандарт коммуникации с базой данных, который поддержан ANSI. Элегантность и независимость от специфики компьютерных технологий, а также его поддержка лидерами промышленности в области технологии реляционных баз данных, сделало SQL, и вероятно в течение обозримого будущего оставит его, основным стандартным языком. Стандарт SQL определяется ANSI (Американским Национальным Институтом Стандартов) и в данное время также принимается ISO (Международной организацией по стандартизации). Однако, большинство коммерческих программ баз данных расширяют SQL без уведомления ANSI, добавляя разные другие особенности в этот язык, которые, как они считают, будут весьма полезны. Иногда они несколько нарушают стандарт языка, хотя хорошие идеи имеют тенденцию развиваться и вскоре становиться стандартами "рынка" сами по себе в силу полезности своих качеств. В общих терминах, «SQL база данных» является общим названием для реляционной системы управления базами данных (РСУБД). Для некоторых систем, «база данных» также относится к группе таблиц, данных, конфигурационной информации, которые являются неотъемлемо отдельной частью от других, подобных конструкций. В этом случае, каждая инсталляция SQL базы данных может состоять из нескольких баз данных.

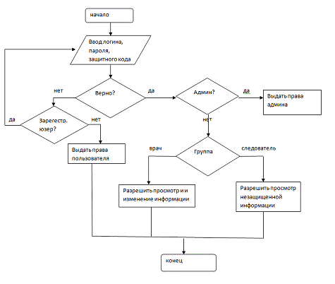
Алгоритм работы

На блок-схеме показан алгоритм работы разрабатываемого веб-ресурса.

Как мы видим, незарегистрированный пользователь не сможет получить никакой информации, в отличие от группы пользователей «врач» и «следователь». «Врач» будет иметь возможность просмотра и изменения информации, а «следователь» только к просмотру информации из категории «Patients», о которой рассказано ниже.

ER диаграмма базы в Visual Paradigm for UM

Как бы удобны ни были современные интегрированные среды разработки приложений, сегодня одних только их недостаточно для промышленного процесса создания востребованных рынком приложений. Сегодня чаще всего проектирование приложений осуществляется с помощью специально предназначенного для этих целей языка UML (Unified Modeling Language). Конечно, сегодня никто (ну или практически никто) не пишет код на UML вручную в блокноте - для создания моделей есть специально предназначенные для этого среды, которые позволяют в визуальном режиме конструировать UML-диаграммы и затем генерировать на их основе "каркас" программного кода приложения. Собственно, именно к этому классу продуктов и относятся те, о которых мы будем сейчас с вами говорить.

Очевидно, что визуализация UML-диаграмм в процессе их создания - это уже просто требование времени, ведь сегодня удобство и скорость становятся необходимыми условиями, предъявляемыми к любому инструменту разработки в первую очередь. Ведь и сами UML-диаграммы, если разобраться, задуманы для того, чтобы сделать разработку программного обеспечения более быстрым и предсказуемым процессом. Тем не менее, даже такая удобная и доказавшая на практике свое удобство технология требует среды, которые ещё больше упростят и ускорят создание UML-диаграмм. И разработчики Visual Paradigm for UML явно знали, что требуется пользователям для создания UML-диаграмм.

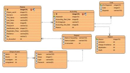
На рис.1.1 показана собственно структура самой базы.


В первой колонке находится вся информация о всех пациентах, поступивших на профилактический или амбулаторный учёт. То есть паспортные данные, номер идентификационного кода, а так же место жительства. В поле «Patient_card #» присваивается номер амбулаторной карты, соответствующий номеру карты в лечебном учреждении. Номер ID присваивается автоматически от единицы до 9999999999. Именно по ID связаны данные таблицы. В первой «Patients» колонке находятся следующие поля:(integer(10))_card #(integer(15))

Surname (varchar(50))_name (varchar(50))_name (varchar(50))_date (integer(8))# (varchar(12))_code (integer(15))_place (varchar(255))(varchar(255))(varchar(1))_accounted (bit)

Вторая колонка «Учет» содержит в себе информацию непосредственно о пациенте, который уже состоит или состоял на учёте когда либо. То есть дату постановки на учёт, с каковым диагнозом, шифр диагноза (таблица с шифрами прилагается ниже, таблица 1.1,1.2,1.3), а так же дату снятия с учёта и причину этого. Если пациент не снят с учёта, то поля «Accounting_End_Year», «Accounting_End_Month», «Accounting_End_Day», «Reason» остаются пустыми (имею значение NULL). Если же пациент состоял на учёте неоднократно, то к его ID будет привязано несколько, так называемых, аккаунтов, и при запросе информации о данном пациенте будут выдаваться все или только последний из аккаунтов.

ID (integer(10))_Start_Date (integer(8))of Diagnosis (integer(7))(varchar(7))_End_Date (integer(4))(varchar(255))

Шифровка диагноза наркологических больных представлена в трёх таблицах:

Таблица 1.1

Первые две цифры шифра

Код

Психоактивное вещество

F 10

Алкоголь

F 11

Опиаты

F 12

Каннабиноиды

F 13

Седативные и снотворные вещества

F 14

Кокаин

F 15

Стимуляторы

F 16

Галлюциногены

F 17

Никотин

F 18

Летучие растворители

F 19

Несколько веществ


Таблица 1.2

Код

Состояние на момент осмотра

00

Острая неосложнённая интоксикация

01

Острая интоксикация+травма

02

Острая интоксикация+др.мед.осложнения

03

04

Острая интоксикация+нарушение осприятия

05

Острая интоксикация+кома

06

Острая интоксикация+судороги

07

Патологическое опьянение

08

Острая интоксикация+др. осложнения

09

Острая интоксикация+неуточнённые осложнения

20

В настоящее время воздержание

21

Воздержание в условиях исключающих употребление

22

На поддерживающем режиме (контролируемая зависимость)

23

На леч. аверсивными или блокир.опиатные рецепторы средствами

24

В настоящее время употребляет

25

Систематическое(постоянное) употребление

26

Периодическое употребление

29

Периодическое употребление БДУ

30

Абстинентное состояние не осложнённое

31

Абст. сост. с судорожными припадками

39

Абст. состояние БДУ

40

Абст. состояние с делирием («классический делирий»)

41

Абст. сост. с делирием с судорожными припадками

42

Абст. с мусситирующим делирием


Абст. с «профессиональным» делирием

44

Абст. с люцидным делирием

46

Абст. с абортивным делирием

48

Абст. с другим делирием

49

Абст. с неуточнённым делирием


Абст. сост. с делирием с галлюцинозом

53

Абст. сост. с делирием с бредом


Таблица 1.3

Код

Стадия заболевания

1

Начальная (первая)

2

Средняя (вторая)

3

Конечная (третья)

9

Стадия не известна


Визуализация базы в Visual Paradigm for UML

Так как само веб-приложение будет разработано в процессе дипломной бакалаврской работы, а сама база не может быть визуализирована без него, были созданы пробные таблицы в Visual Paradigm for UML, дабы наглядно показать структуру базы.

Таблица большая по ширине, поэтому была разбита на 2 части - рис.2.1 и рис 2.2.

Рис 2.1

Рис 2.2

Рис. 3

Итак, мы видим, что Иванов И.И. поступил на учёт 10 октября 2000 года с острым алкогольным отравлением. Алкогольная зависимость начальной стадии (узнаём по шифру из таблиц 1.1, 1.2 и 1.3). Снят с учёта был 8 августа 2010 года по причине смерти. Петров и Сидорова поступили на учёт 12 ноября 2001 года с одинаковым диагнозом - отравление опиатами. Петров снят с учёта 6 февраля 2004, а Сидорова до сих пор состоит.

Пример веб-сайта с использованием данной базы

Представлено 3 скриншота, демонстрирующих работу данного проекта. На рисунке 4.1 показана процедура входа в систему, необходимость ввести уникальный логин, пароль и защитный код. На рисунке 4.2 - возможность поиска требуемого пациента по нескольким параметрам (ФИО, дата рождения, дата попадания на учёт). А так же возможность совпадений, если вводимая информация носит не полный характер (в данном случае имеем только имя и фамилию человека). Рисунок 4.3 демонстрирует нам полный список сведений по наркологии о данном человеке.

Рис. 4.1

Рис 4.2

Рис. 4.3

Заключение

БД является важнейшей составной частью информационных систем, которые предназначены для хранения информации. Изначально такие системы существовали в письменном виде. Для этого использовались различные картотеки, папки, журналы, библиотечные каталоги. Развитие средств вычислительной техники обеспечило возможность создания и широкого использования автоматизированных информационных систем. Данный проект подразумевает автоматизацию работы наркологической службы, обеспечение быстрого поиска и подачи информации из базы без необходимости искать данные в картотеках и журналах, доступ к информации с рабочего места или из дома. Это повысит эффективность и скорость работы, как наркологической службы, так и служб МВД и УИН.

база данный автоматизация информация

Список используемой литературы

<http://ru.wikipedia.org/wiki/%D0%94%D0%B5%D0%B9%D1%82,_%D0%9A%D1%80%D0%B8%D1%81%D1%82%D0%BE%D1%84%D0%B5%D1%80>

Дейт, К. Дж. Введение в системы баз данных / Пер. с англ. - 8-е изд. - М.: Вильямс <http://ru.wikipedia.org/w/index.php?title=%D0%92%D0%B8%D0%BB%D1%8C%D1%8F%D0%BC%D1%81_(%D0%B8%D0%B7%D0%B4%D0%B0%D1%82%D0%B5%D0%BB%D1%8C%D1%81%D1%82%D0%B2%D0%BE)&action=edit&redlink=1>, 2005. - 1328 с.

Тейлор, Аллен Дж. SQL для чайников. - 7-е изд. - М.: Диалектика <http://ru.wikipedia.org/w/index.php?title=%D0%94%D0%B8%D0%B0%D0%BB%D0%B5%D0%BA%D1%82%D0%B8%D0%BA%D0%B0_(%D0%B8%D0%B7%D0%B4%D0%B0%D1%82%D0%B5%D0%BB%D1%8C%D1%81%D1%82%D0%B2%D0%BE)&action=edit&redlink=1>, 2010. - 416 с.

Соломзес, Д. А.. Наркотики и общество / Чеурсон В., Соколовский Г., -М., 1998.-108 с.

Пин-Шен Чен, -Питер. Модель «сущность-связь»  шаг к единому представлению о данных <http://www.citforum.ru/database/classics/chen/>. /Когаловский М.Р.// Истемыуправления базами данных. - 2009. - №5. -С.45-47.

Когаловский, М. Р. Перспективные технологии информационных систем. - М.: ДМК Пресс; Компания АйТи, -2003. - 288 с.

Титтел, Эд. HTML, XHTML и CSS для чайников, 7-е издание/ Джефф Ноубл - М.: «Диалектика» <http://ru.wikipedia.org/w/index.php?title=%D0%94%D0%B8%D0%B0%D0%BB%D0%B5%D0%BA%D1%82%D0%B8%D0%BA%D0%B0_(%D0%B8%D0%B7%D0%B4%D0%B0%D1%82%D0%B5%D0%BB%D1%8C%D1%81%D1%82%D0%B2%D0%BE)&action=edit&redlink=1>, 2011. - 400 с.

1.      

Похожие работы на - База данных наркологической службы

 

Не нашли материал для своей работы?
Поможем написать уникальную работу
Без плагиата!
Без нейросетей!