Создание благоприятных условий нововведений

  • Вид работы:
    Контрольная работа
  • Предмет:
    Менеджмент
  • Язык:
    Русский
    ,
    Формат файла:
    MS Word
    114,55 Кб
  • Опубликовано:
    2012-12-04
Вы можете узнать стоимость помощи в написании студенческой работы.
Помощь в написании работы, которую точно примут!

Создание благоприятных условий нововведений















КОНТРОЛЬНАЯ РАБОТА

По дисциплине «Инновационный менеджмент»

Вариант (тема): «Создание благоприятных условий нововведений»

Содержание

инновационный предпринимательский конкуренция

Введение

.       Создание благоприятных условий для инноваций

2.       Конкуренция в области инновационной деятельности

.        Инновационный маркетинг

.        Влияние факторов экономической системы на инновационные отношения в конкурентной среде

Заключение

Список литературы

Введение

Основой современного экономического мира, его первичной клеточкой выступают нововведения, или инновации, понимаемые в широком смысле этого слова. Инновация (нововведение) - экономическая категория, определяемая спросом, которая способствует изменению ценностей и полезности, созданию неограниченных ресурсов, получаемых потребителями товаров и услуг.

Нововведение является объективной экономической категорией, ведущим элементом в системе производственных отношений инновационной экономики. Общество с момента его возникновения нуждается в управлении всеми социальными процессами, воспроизводством условий материальной и духовной жизни общества. В современных экономических системах взаимоотношения между людьми во многом определяются их инновационным потенциалом.

В настоящее время отсутствует полное и детальное исследование инновационной экономики, в то же время существует объективная необходимость приблизиться к сущности и логике происходящих экономических явлений. Основные предпосылки и элементы инновационной экономики имели место еще в рабовладельческом строе и даже раньше, но свое стремительное развитие и предопределяющее значение она получила начиная с 50-х гг. XX в. В настоящее время происходит коренная трансформация всех форм жизнедеятельности, как в России, так и во всем мире, и в первую очередь в экономических системах, что создает благоприятные предпосылки для познания инновационной экономики и придания ей подобающего места в системе общественных наук.

.       
Создание благоприятных условий для инноваций

В настоящее время формируется новая парадигма экономического роста на базе использования новых знаний и инноваций. Происходит осознание того, что наука, как главный источник нововведений, - не замкнутая система, а отрасль органично связанная с экономическими процессами, которые происходят в стране. В промышленно развитых странах наблюдается переход от экспорта капитала к трансферту технологий, замена интенсивного типа экономики на инновационный. Для развития инновационной деятельности государство должно создать благоприятную инновационную среду, формирующую цивилизованные рыночные отношения в сфере оборота объектов интеллектуальной собственности, способствующую концентрации финансовых ресурсов на приоритетных направлениях научно-технического развития, созданию определенных организационно-правовых условий для инновационного предпринимательства.

Анализ реальных проблем предприятий является ориентиром при обосновании перспектив инновационного развития региона и страны в целом. Проблемы, которые возникают при ведении инновационной деятельности, выявляются при анализе факторов, сдерживающих внедрение инноваций. Факторы делят на экономические и производственные. Прежде всего, предприятия при осуществлении инновационной деятельности сталкиваются с экономическими трудностями.

Стимулирование инновационного процесса - задача сохранения статуса влиятельного государства и требование социально-экономического развития. Результаты научно-технической деятельности выступают одними из ценнейших ресурсов модернизации национальной экономики. В большинстве стран существует система стимулов, активизирующая предпринимательскую деятельность в малом и среднем бизнесе. «Именно система (а не отдельные кратковременные меры) - отмечают Ю. Долгоруков и О. Кужман, - обеспечивает стабильный рост экономики за счет эффективной работы малых и средних предприятий. Об этом свидетельствует опыт тех стран, где малые и средние предприятия устойчиво работают в системе рыночных отношений». Н.И. Галан указывает: «Почти половина европейских МСП (малых и средних предприятий) могут считаться инновационными, поскольку самостоятельно или в партнерстве с крупными предприятиями выполняют НИР (научно-исследовательские работы), предлагают на рынке новые продукты и технологии или осуществляют коммерциализацию уже имеющихся продуктов и технологий. По результатам отдельных исследований, МСП в Западной Европе, даже эффективнее при выполнении научно-исследовательских работ и создании инновационных продуктов, нежели крупные предприятия».

Поэтому почти все страны ЕС применили разные варианты облегчении налогового бремени для малого и среднего бизнеса. Классическими примерами таких благоприятных изменений в налогообложении есть упрощение связанных с ним процедур, упрощение бухгалтерской отчетности, уменьшение ставок по некоторым налогам. Эти меры применяются и в нашей стране, правда, только для субъектов малого предпринимательства.

Стимулирующая система налогообложения - одно из важнейших условий активизации инновационной деятельности. Она должна ориентироваться на создание благоприятного экономического климата предприятиям на основе снижения налогового давления на них с целью повышения темпов обновления основных фондов, роста расходов на научные разработки, внедрения в производство продуктивных инноваций. Регулирование деятельности инновационных предприятий путем использования налоговых инструментов призвано обеспечить согласованность интересов и возможностей государства с координированным использованием в инновационной сфере государственных средств и средств частных инвесторов.

С целью стимулирования инновационной деятельности в странах, которые входят в технологическое ядро мирового развития, применяется такой вид налоговых льгот, как предоставление исследовательского и инвестиционного налогового кредита (отсрочка налоговых платежей в части расходов из прибыли на инновационную деятельность), что целесообразно применять при технологической модернизации производства с целью повышения его конкурентоспособности. Налоговый кредит - это прямое вычитание из суммы начисленного налога на прибыль, а не из прибыли, которая подлежит налогообложению. Сумма налога возвращается через определенный срок за счет прибыли от развития инновационного производства. Налоговые льготы на инвестиции в основной капитал предоставляются в виде инвестиционных скидок и получили название "налогового инвестиционного кредита". Так, Великобритания еще в середине 40-х гг. ввела "первоочередные скидки", которые предоставлялись предприятиям в первый год эксплуатации машин, оборудования и промышленных сооружений, их объемы многократно повышались в 80-е гг. и достигали 50% стоимости новых машин и оборудования. В Канаде размер инвестиционной скидки колеблется от 10% до 15% в зависимости от территориального размещения предприятия. В Японии налоговое законодательство предоставляет промышленным компаниям право вычитать из налога на прибыль 7 % от инвестиций, направленных на приобретение прогрессивного оборудования, которое должно использоваться для исследований и разработок, создания новых материалов и технологий. Этот вид налоговой льготы касается как больших, так и малых (средних) предприятий, которые правительство стимулирует с целью их оснащения современными видами оборудования. Малые инновационные предприятия в США платят налоги на 25% ниже, чем другие малые предприятия.

Инвестиционная налоговая льгота оказывает содействие приобретению и эксплуатации новейшего оборудования, переходу на новые технологии производства продукции, выполнения работ, предоставления услуг. Однако, эта льгота недостаточна для того, чтобы подтолкнуть предприятия к
созданию и финансированию собственных научных программ, результаты которых не окупаются на протяжении короткого срока. Эту функцию выполняет специальная льгота - "налоговый кредит на прирост НИОКР" (исследовательский налоговый кредит), под которой понимается право вычитать из суммы налога на прибыль определенную долю, величина которой зависит от суммы прироста нынешних собственных расходов на НИОКР относительно аналогичных расходов, которые имели место в предыдущем периоде. Максимальный размер суммы, которую разрешено вычитать, устанавливается в абсолютных цифрах или в процентах от общей суммы налоговых обязательств из налога на прибыль юридического лица. Такой вид льготы действует практически во всех промышленно развитых странах. "Налоговые каникулы" на протяжении нескольких лет на прибыль, полученную от реализации

· уменьшение налога на прирост инновационных расходов;  

· кроме предоставления исследовательского и инвестиционного налогового кредита, мировая практика применяет такие виды налоговых льгот, которые стимулируют инновационную деятельность:
 льготное налогообложение дивидендов юридических и физических лиц, полученных за акции

· инновационных проектов; снижение ставок налога на прибыль, направленной на проведение заказных и общих НИОКР;

· инновационных организаций; льготное налогообложение прибыли, полученной от использования патентов, лицензий, ноу-хау и других

· связь предоставления льгот с учетом приоритетности выполняемых проектов;  

· уменьшение налогооблагаемой прибыли на сумму стоимости приборов и оборудования, которые передаются высшим учебным заведениям, научно-исследовательским институтам и другим инновационным организациям;

· нематериальных активов, которые входят в состав интеллектуальной собственности;
 зачисление части прибыли инновационной организации на специальные счета со следующим льготным налогообложением в случае использования его на инновационные цели;

· вычитание из налогооблагаемой прибыли взносов в благотворительные фонды, деятельность которых связана с финансированием инноваций;

· государственная поддержка обеспечения базовых условий открытия, организации и стимулирования среднего и малого бизнеса по таким направлениям: мониторинг состояния делового климата и уровня жизни населения;

· производства товаров и услуг; оценка состояния современной инфраструктуры региона с позиции благоприятствования

· предоставление консультационной помощи и данных по фактической правоприменительной практике решения хозяйственных споров;  

· обеспечение преемственности планов регионального развития и перспективных планов работы

·хозяйствованию предпринимательских структур. Органы местного самоуправления не обладают возможностями концентрации средств и ресурсов, а применение передовых технологий. Отставание в развитии предпринимательской инфраструктуры в свою очередь ограничивает привлечение крупного иностранного капитала. В то же время при этом при объективном интересе иностранных инвесторов к регионам создается ситуация, когда при относительно небольших стартовых затратах на экономическое, технологическое и организационное инновационное проектирование можно получить объем инвестиций и, соответственно, последующую экономическую отдачу, превышающую вложенные средства.

Активизация инновационной деятельности предпринимательских структур может принести значительный положительный результат в становлении и развитии инновационной экономики государства. Его возможно достичь в результате изменившихся функций малого бизнеса в новых условиях трансформации экономической системы. На раннем этапе товарного капиталистического производства, как отмечается в классической экономической теории, предпринимательство было исключительным видом деятельности наиболее талантливых, способных пойти на новаторский риск в целях получения прибыли, предприимчивых людей. Из их числа формировался новый слой собственников и менеджеров бизнеса. Они составляли предпринимательский ресурс экономического прогресса общества. Стабилизация экономической системы и ее переход к формированию высокотехнологичной, информационной экономической модели поставили перед предпринимательскими структурами новые функциональные задачи. Они заключаются в поиске, апробации и распространении передовых инновационных технологий, способных поднять конкурентоспособность национальной экономики, трансформировать ее модель из ресурсообеспечивающей в инновационную модель
высокотехнологичного производства готовой конкурентной продукции. Только такая экономическая система сможет использовать преимущества международной интеграции и объективного процесса глобализации.

.        Конкуренция в области инновационной деятельности

Конкуренция в инновационной сфере имеет следующие особенности:

·              конкуренция способствует тому, что предприниматели стараются освоить продукцию высокого качества по ценам рынка в целях удержания потребителей;

·              конкуренция стимулирует использование наиболее эффективных способов производства;

·              конкуренция вынуждает предпринимателя постоянно искать и находить новые виды продуктов и услуг, которые нужны потребителям и могут удовлетворять потребности рынка.

Всю систему факторов конкурентоспособности инновационной фирмы можно подразделить на две основные группы.

Первая группа включает параметры внешней среды, оказывающие влияние на конкурентоспособность компании, но находящиеся вне сферы ее непосредственного влияния (внешние факторы). К ним относятся:

·              уровень конкурентоспособности соперничающих фирм;

·              государственная экономическая политика в странах-импортерах товаров и услуг;

·              государственная экономическая политика в странах - экспортерах товаров и услуг.

Вторая группа состоит из факторов конкурентных преимуществ фирмы. В эту группу внутренних факторов входят различные аспекты рыночной деятельности инновационной фирмы, а также параметры, отражающие использование внутренних ресурсов. К этой группе относятся:

·              технический уровень и темпы обновления продукции

·              темпы обновления технологии

·              организация производства на фирме

·              наличие и полнота использования трудовых ресурсов

·              наличие и полнота использования капитала

·              уровень квалификации руководства и персонала компании

·              рыночная стратегия фирмы

·              репутация фирмы

·              связи фирмы с покупателями

·              инвестиционная привлекательность

·              эффективность производства

·              полезный эффект производимых товаров

Наиболее успешная реализация стратегии конкурентных преимуществ основана на создании фирмой инновационной монополии, так как именно она способствует созданию наилучшей для фирмы конкурентной ситуации. На олигопольном рынке влияние на конкурентное преимущество оказывают реакция покупателя и поведение конкурентов. Труднее всего удержать конкурентные преимущества на рынках совершенной конкуренции. Такая конкуренция характеризуется присутствием большой группы продавцов, противостоящей большой группе покупателей. Товары на таком рынке взаимозаменяемы, а цены определяются только соотношением спроса и предложения. Фирмы лишены даже малейшей возможности диктовать свои условия, обладают низким потенциалом влияния на рынок и характеризуются фактически полным отсутствием рыночной силы.

.        Инновационный маркетинг

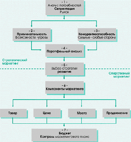
Концепция маркетинга инноваций является основой исследования рынка и поисков конкурентной стратегии предприятия. Комплекс инновационного маркетинга включает разработку инновационной стратегии, анализ рынка и оперативный маркетинг и состоит из семи принципиальных этапов, изображенных на следующей схеме:

Как видно из схемы, наиболее важными видами инновационного маркетинга являются стратегическая и оперативная составляющие.

Основная цель стратегического инновационного маркетинга заключается в разработке стратегии проникновения новшества на рынок. Поэтому в основу стратегических маркетинговых исследований закладывается анализ конъюнктуры рынка с последующей разработкой сегментов рынка, организацией и формированием спроса, моделированием поведения покупателя.

Стратегический инновационный маркетинг определяется сегментированием рынка, позиционированием товара. Ключевым моментом стратегии маркетинга является исследование и прогнозирование спроса на новый товар, основанное на доскональном изучении восприятия потребителем новшества. В ходе стратегических исследований руководитель инновационного проекта должен определить: какую продукцию, какого качества и каким потребителям он будет предлагать. Поэтому стратегический маркетинг ориентирован на тесный контакт работников маркетинговых и социологических служб предприятия с потребителем (анкетирование, опрос по телефону, репрезентативные выборки и т.д.).

.        Влияние факторов экономической системы на инновационные отношения в конкурентной среде

Активность инновационных отношений в экономической системе зависит от объективных и субъективных и внешних и внутренних факторов. Объективную природу имеют те факторы внешней среды, которые обусловлены долговременными тенденциями, не связаны с волевыми решениями конкретного субъекта, субъективную - те, действие которых является прямым следствием сознательно принятых решений. При этом побудительные мотивы - объективные и субъективные - координируются, взаимопроникают и образуют систему мотивации для формирования инновационной стратегии.

Современные инновационные структуры связаны с различными контрагентами в виде потребителей, посредников, конкурентов, финансовых институтов, государственных служб и являются полноправными субъектами рыночных отношений, действующими в соответствии с объективными факторами рынка. Вместе с тем, при анализе необходимо учитывать периодичность появления кластеров нововведений, преобладание той или иной группы инноваций в разные периоды времени (радикальных, улучшающих, технологических, управленческих и т.д.).

Анализ позволяет выявить взаимосвязи между действием объективных факторов в разные периоды развития экономики и инновационной активностью, с учетом наиболее активно воздействующих на нее факторов: прибыли (главный побудительный мотив), стоимости, определяющей необходимость во взаимовыгодном обмене во всех видах сделок; спроса и предложения, определяющих связи между производством и потреблением; конкуренции как механизма, с помощью которого определяется форма движения рыночной экономики; циклического развития, обусловливающего связь деловой активности с определенной фазой цикла.

В современных условиях учет фактора стоимости предполагает оценку и феномена оплаты отрицательного эффекта инновационных отношений, что, на наш взгляд, очень существенно при разработке инновационной стратегии. За отрицательный эффект (в случае неудачного инновационного проекта) предприниматель получает цену с обратным знаком, поскольку за новшество платит не рынок, а предприниматель несущий финансовые (и моральные) потери. Поэтому при выборе инновационной стратегии важно не только формулирование цели инновационного процесса, но и определение источников его финансирования. В случае использования заемных средств все отношения между организацией-создателем новшества и организацией, финансирующей проект, должны строиться на основе взаимной выгоды - в соответствии с принципами современной контрактной системы. Поощрения или экономические санкции зависят от выполнения условий контракта и от степени неопределенности, связанной с его выполнением.
Государственный контракт представляет собой субъективный внешний фактор воздействия на инновационные отношения, являясь инструментом государственной политики. С другой стороны, контрактная система является следствием рыночных отношений, ассоциируется с прибылью, получаемой на вложенный капитал, в том числе прибыли как результата монопольного положения на рынке. Монопольное положение производителя чаще всего является следствием концентрации и централизации капитала на основе нововведений.

Переход от стандартного, массового производства, при котором получение дополнительной прибыли связывалось в основном с экономией на издержках, к производству и рынку, ориентированным на конкретного потребителя, значительно усложнил способ получения дополнительной прибыли. Перед фирмами остро встает проблема реализации продукции, современный рынок все чаще обусловливает получение высокой нормы прибыли за счет инноваций. Это требует специальных исследований, которыми занимается маркетинг инновационных товаров и услуг.
Спрос непосредственно воздействует на инновационную стратегию экономической системы. Конечной целью инновационных отношений является создание новшеств, которые становятся товарами на конкретном рынке. Перед любой экономической системой стоит задача прогнозирования потребительского спроса на будущее новшество. При этом в случае, когда новшество реализуется внутри организации или по традиционному государственному заказу, прогноз разрабатывается сравнительно легко, поскольку требования потребителя определяются при постановке цели инновационного проекта. Сложности возникают при прогнозировании спроса на революционные нововведения. В этом случае перед экономической системой возникает задача самой сформировать спрос на новшество на основе изучения еще неосознанных потребителями потребностей.

Заключение

В последнее время благодаря совместным усилиям государства и общественных объединений предпринимателей удалось в некоторой степени преодолеть застой в развитии малого бизнеса.

По данным Петростата по состоянию на 01.07.2008 г. в городе осуществляет свою деятельность 170 тысяч малых предприятий, в том числе 15412 малых предприятий с численностью работников от 16 до 100 человек и 154265 микропредприятий (с численностью работников до 16 человек), а также 71379 предпринимателей без образования юридического лица. По состоянию на 01.01.2008 года в городе осуществляли свою деятельность 126782 малых предприятий. Таким образом, за первое полугодие 2008 года количество малых предприятий увеличилось на 25% .

Однако практика показывает, что потенциал малого предпринимательства раскрыт еще далеко не полностью. Необходимо активизировать деятельность со стороны государства по совершенствованию законодательства, направленного на создание условий для развития МСБ, в особенности стимулирование малого бизнеса в производственной и инновационной областях, как на федеральном, так и на региональном уровне. Государство должно выстраивать с бизнесом партнерские отношения, пересмотреть принципы системы государственного контроля, губительной для малых предприятий, продолжить работу по совершенствованию системы налогообложения малого предпринимательства в целях снижения налоговой нагрузки, упрощения процедур налогообложения и предоставления отчетности. Сейчас ведется активная работа в этом направлении со стороны федерального правительства.

«Мы переходим от разрешительного порядка открытия нового дела к уведомительному. Сегодня Правительством одобрены изменения в упрощенную систему налогообложения. Они предполагают:

отмену ежеквартального предоставления отчетов предпринимателями, применяющими упрощенную систему налогообложения (сохраняется ежегодная налоговая декларация). Это решение сократит отчетность в 4 раза;

расширяются виды предпринимательской деятельности, по которым разрешено применение патента (с 61 до 70) с одновременным предоставлением права воспользоваться патентом предпринимателями, осуществляющими несколько видов предпринимательской деятельности.

На практике нововведения позволят сократить издержки на составление налоговой отчетности, снизят риски налогового контроля, создадут предпосылки для вывода из тени семейного бизнеса». Также Правительством РФ сформирован Комплекс мер по созданию благоприятных условий для развития малого и среднего предпринимательства в Российской Федерации. Он включает свыше 100 мероприятий в области общего регулирования предпринимательской деятельности и в приоритетных сферах предпринимательской деятельности регионов.

Список литературы.

1.       АЛЕКСАНДРОВА Е.А. Совершенствование комплекса мероприятий по созданию «благоприятной среды» для устойчивого развития МСБ в Санкт-Петербурге. \\http://www.ibl.ru/konf/041208/2.html

.        Демченко Г.А. МЕТОДОЛОГИЧЕСКИЙ АНАЛИЗ СИСТЕМЫ ИННОВАЦИОННОГО УПРАВЛЕНИЯ\\<http://science-bsea.bgita.ru/2003/leskomp_2003/demhenko.htm>

.        Посталюк М.П. <http://www.m-economy.ru/author.php?authorId=1632> ПРОБЛЕМЫ КОНКУРЕНТОСПОСОБНОСТИ В СОВРЕМЕННОЙ ЭКОНОМИКЕ \\<http://www.m-economy.ru/art.php3?artid=20914>

.        ФИЛИПЕНКО С.В. СТИМУЛИРОВАНИЕ ИННОВАЦИОННОЙ ДЕЯТЕЛЬНОСТИ ПРЕДПРИНИМАТЕЛЕЙ \\<http://www.masters.donntu.edu.ua/2010/iem/bushuev/library/article_06.htm>

.        http://www.dist-cons.ru/modules/innova/section3.html#3.4 <http://www.dist-cons.ru/modules/innova/section3.html>


Не нашли материал для своей работы?
Поможем написать уникальную работу
Без плагиата!
Без нейросетей!