Особенности высокомоментных двигателей

  • Вид работы:
    Курсовая работа (т)
  • Предмет:
    Физика
  • Язык:
    Русский
    ,
    Формат файла:
    MS Word
    982,65 Кб
  • Опубликовано:
    2012-11-24
Вы можете узнать стоимость помощи в написании студенческой работы.
Помощь в написании работы, которую точно примут!

Особенности высокомоментных двигателей

Содержание

Введение

Силовая часть

Регулятор скорости

Регулятор тока

Нелинейное звено и функциональный преобразователь ЭДС

Управляющий орган СИФУ

Узел зависимого токоограничения

Логическое устройство раздельного управления

Узел защиты и блокировки

Блок питания

Методика наладки электропривода БТУ3601

Литература

Введение

Электрический привод с тиристорными преобразователями и двигателями постоянного тока является в настоящее время основным типом привода станков с ЧПУ. Основные характеристики электропривода определяются типом двигателя постоянного тока. Основным преимуществом является высокая линейность механических характеристик, что позволяет плавно регулировать частоту вращения вала двигателя в очень широких пределах. К недостаткам двигателя относят крупногабаритность по сравнению с асинхронным двигателем, меньший КПД, необходимость в щётках и коллекторе, но, не смотря на недостатки двигатели постоянного тока, продолжают совершенствовать. Потребности совершенствования технических характеристик электроприводов в станках с ЧПУ привели к разработке специальных двигателей. Были разработаны мало инерциальные двигатели с гладким якорем. Уменьшение момента инерции и постоянной времени достигается в них за счёт уменьшения диаметра и увеличения длины якоря. Якорь имеет без пазовую конструкцию. Проводники обмотки якоря наклеиваются на гладкую поверхность якоря. Такая конструкция обеспечивает малую индуктивность якорной цепи, что позволяет обеспечить хорошую коммутацию тока при больших нагрузках двигателя. Без пазовая конструкция позволяет уменьшить пульсации момента. Перегрузочной способности способствует хорошее охлаждение обмотки якоря. Двигатели с гладким якорем обеспечивают отработку максимальных ускорений порядка (2-6) 104 рад/с2. Однако эти двигатели не нашли широкого применения в станкостроении. Более удобным для приводов подач станков с ЧПУ оказались высоко моментные двигатели с возбуждением от постоянных магнитов. Особенности высоко моментных двигателей:

·        Возбуждение осуществляется от постоянных магнитов

·        Увеличено число пазов якоря и число коллекторных пластин

·        Применение изоляции с высокой допустимой температурой

·        Усиленная конструкция вала и подшипников

·        Повышена длина якоря относительно диаметра

·        Используются щётки с большой перегрузочной способностью

Высоко моментные двигатели обладают следующими характеристиками:

·        Низкие номинальные (до 1000об/мин) и максимальные (до 1500-2000об/мин) частоты вращения

·        Высокие перегрузочные моменты (6-10-кратные) при малых частотах

·        Большая термическая постоянная времени (60-120мин)

Для приводов подач станков с ЧПУ применяются двигатели серий ПВ и ДК1. Эти серии охватывают широкий диапазон моментов (Таблица 1).

Таблица 1

Номинальный момент, Нм

Тип электродвигателя

Номинальная частота вращения, об/мин

1,7

ДК1-1,7

1000

2,3

ДК1-2,3

1000

3,5

ДК1-3,5

1000

5,2

ДК1-5,2

1000

7,2

ПБВ100М

1000

10,5

ПБВ100L

1000

14

ПБВ112S

750

17,5

ПБВ112М

600

21

ПБВ112L

500

35

ПБВ132M

600

47,7

ПБВ132L

600

76,4

ПБВ160M

500

105

ПБВ160L

500

143

500

175

ПБВ160M

600


Расшифровка условного обозначения серии ПВ, ДК1 производится следующим образом:

ПБВ100М

П - электродвигатель постоянного тока с тахогенератором

Б - исполнение (закрытое с естественным охлаждением),

Ф - защищённое

- высота оси вращения

М - условная длина якоря (S-короткая, M-средняя, L-длинная)

ДК1 - 1,7

Д - двигатель

К - коллекторный

- порядковый номер серии

,7 - номинальный момент, Нм

Статические и динамические характеристики высоко моментного двигателя могут быть получены из следующих уравнений:


Где  - полное активное сопротивление якорной цепи;  - полная индуктивность якорной цепи; e - ЭДС вращения двигателя;  - конструктивный коэффициент двигателя; р, N, - числа пар полюсов; Ф - магнитный поток возбуждения двигателя;  - угловая скорость двигателя;  - момент развиваемый двигателем  - момент инерции.

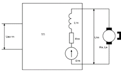
Высоко моментный двигатель допускает кратковременную работу и на повышенной частоте, которая с учетом возбуждения от постоянных магнитов может обеспечиваться только за счет увеличения напряжения на якоре двигателя, что должно быть предусмотрено схемой тиристорного преобразователя от которого питается такой двигатель (Рис.1).

Рис.1 Эквивалентная схема подключения высоко моментного двигателя.

тп - напряжение тиристорного преобразователя; Lтп, rтп - индуктивность и сопротивление выходной цепи ТП; Lя,rя - индуктивность и сопротивление якорной цепи.

Тиристорный преобразователь БТУ3601 предназначен для регулирования скорости вращения как обычных двигателей постоянного тока с независимым возбуждением, так и высоко моментных двигателей. Силовая часть состоит из двух трехфазных мостовых комплектов тиристоров. Подключение к сети происходит через согласующий трансформатор. Управление скоростью осуществляется двухконтурной системой автоматического регулирования с регулятором тока и скорости. Для повышения термостабильности и увеличения диапазона регулирования электропривода применяется усилитель регулятора скорости выполненный по схеме модулятор-усилитель-демодулятор. Преобразователь состоит из двух печатных плат Е1 и Е2. Плата Е1 содержит функциональные узлы, необходимые для управления приводом:

·        Систему импульсно-фазового управления (СИФУ)

·        Регуляторы скорости и тока (РС и РТ)

·        Функциональный преобразователь ЭДС двигателя (ФПЕ)

·        Нелинейное звено (НЗ)

·        Блок питания (БП)

·        Узел защиты и блокировки (УЗ и Б)

Плата Е2 выполняется в двух модификациях в зависимости от регулирования скорости. Для диапазона регулирования 1: 10000 плата Е2 содержит функциональные узлы:

·        Логическое устройство раздельного управления (УЛ)

·        Узел зависимого от скорости токоограничения (УЗТ)

·        Предварительный усилитель регулятора скорости (ПУРС)

Для диапазона регулирования 1: 1000 из платы Е2 исключается ПУРС. Выходные напряжения регулятора скорости ограничены уровнем насыщения операционного усилителя и с помощью переменного резистора делителя, подключенного ко входу усилителя, может плавно регулироваться, задавая установку тока ограничения. Регулятор тока формирует напряжение, пропорциональные разности сигналов задания на ток и отрицательной обратной связи по току.

Силовая часть


Принципиальная схема силовой части электропривода представлена на (Рис.2). Реверс выпрямленного напряжения достигается за счет антипараллельного соединения двух трехфазных мостовых комплектов тиристоров. При работе одного комплекта устройство логики запрещает подачу импульсов управления на другой. Спецификой работы трехфазной мостовой схемы является необходимость формирования сдвоенных импульсов для управления тиристорами (Рис.3). Один импульс управления определяет угол открытия тиристора в положительной полуволне, другой в отрицательной. Сдвиг между парами импульсов на противофазных тиристорных мостах 180 эл. град., на тиристорах одной группы 120 эл. град. Временная диаграмма управления схемы выпрямителя в области прерывистого ЭДС приведена на (Рис.4). В мостовой схеме должны одновременно находится в проводящем состоянии минимум два тиристора. Напряжения на анодах у них сдвинуты на 60 градусов. Поэтому, чтобы получить проводящее состояние тиристоров необходимо хотябы на один из тиристоров подавать два сдвинутых на 60 градусов импульсов. В режиме непрерывного тока включенный тиристор находится в проводящем состоянии до прихода импульса на последующий тиристор. В области прерывистого тока преобразователь начинает и заканчивает работу шесть раз за период, а каждый тиристор два раза, поэтому сдвоенные импульсы необходимо подавать на все тиристоры. Выпрямленное напряжение в режиме прерывистого тока принимает нулевое значение при угле регулирования 120 градусов.

Рис.2 Принципиальная схема силовой части двигателя.

Рис.3 Форма импульсов на тиристоре мостовой схемы выпрямителя.

Рис.4 Временная диаграмма работы мостовой схемы выпрямления в режиме прерывистого тока.

Регулятор скорости


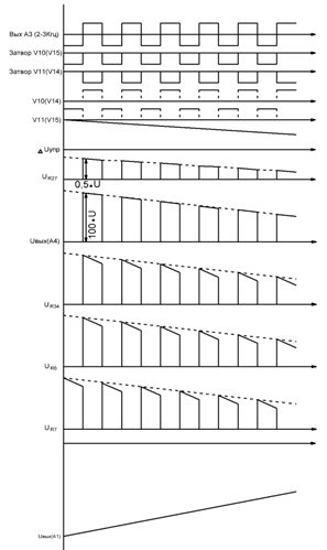
В зависимости от диапазона регулирования электропривода регулятор скорости имеет различную реализацию. Принципиальная схема регулятора для диапазона 1: 10000 приведена на (Рис.5). Особенностью такого исполения является наличае предварительного усилителя регулятора скорости, выполненного по схеме модулятор-усилитель-демодулятор. Элементами определяющими характеристику регулятора скорости являются сопративление R18 и конденсатор С11. Резисторы R10,R14, конденсатор C4 не устанавливаются. Между лепестками 2-3 ставится перемычка, включающая в обратную свять операцеонного усилителя DА1 конденсатор С3. Полученное интегрирующее звено используется в качестве фильтра выходного сигнала ПУРС. Скорость подбирается сменным резистором R12. Для плавной регулировки задания на ток якоря используется делитель на резисторах R13, R17. В режиме токоограничения выходное напряжение усилителя DА1 достигает уровня насыщения. При напряжении питания В напряжение насыщения усилителя имеет велечину В. Изменяя R17 можно регулировать выходное напряжение регулятора скорости в режиме насыщения от 0 до 10В. В приводе предусмотрено ограничение по току путем паралельного подключения резистора R17. Исполнение регулятора скорости для диапазона регулирования 1: 1000 отличается отсутствием ПУРС. при этом устанавливаются резисторы R14, R10, перемычками 54-51 и 53-52 входы задающего напряжения электропривода коммутируются на входные сопративления усилителя А1, перемычка 2-3 отсутствует, характеристика регулятора скорости определяется элементами R10, C4, масштаб скорости подбирается сменным резистором R14 и допускает плавную регулировку резистором R9. Оба варианта исполнения регулятора скорости предусматривают подключение потенциометра задания скорости таким образом, что сигнал задания сравниваются с сигналом тахогенератора относительно входной клеммы 22, которая соеденяется с неинвертирующим входами ПУРС и А1. Такая дефференциальная схема подключения позволяет исключить неконтролируемое падение напряжения на проводе, соеденяющем потенциометр задания скорости с общей точкой питания преобразователя. Включение перед операционным усилителем А1 предварительного усилителя не имеющего дрейфа выходного напряжения, позволяет уменьшить влияние напряжения дрейфа усилителя А1 на скорость вращения двигателя в замкнутой системе регулирования в К раз, где К - коэффицент усиления термостабильного усиления. Принципиальноя схема предварительного усилителя регулятора скорости, имеющего коэффицент усиления К=100, приведена на (Рис.6). Усилитель со структурой модулятор-усилитель-демодулятор не имеет температурного и временного дрейфов, поскольку они не пропускаются конденсаторами С18, С19. Модуляция и демодуляция осуществляется с частотой 2-3 кГц, вырабатываемой мультивибратором на операционном усилителе А3. Временные диаграммы сигналов в точках системы приведены на (Рис.7). ПУРС построен по двухтактной схеме;: модуляторы VT10, VT11, усилители DА4, DА5, демодуляторы VT14, VT15, работают в разные полупериоды частоты, затем происходит суммирование на усилителе DА1, который обеспечивает статический коэффициент усиления. Модуляция входного сигнала осуществляется полевым транзистором КП301 с изолированным затвором, а демодуляция транзистором КП302 с диффузионным затвором. Транзисторы являются взаимно инверсными, поэтому чтобы транзисторы VT10 иVT14, VT11 иVT15 работали в фазе друг с другом, а транзисторы VT10 и VT11, VT14 иVT15 в противофазе выходное напряжение генератора инвертируется транзистором VT13. Рабочий импульс выходного напряжения усилителя DА4 через разделительный конденсатор С18 поступает на резистор R34. Поскольку постоянная времени дифференцирующей цепочки С18, R34 равна примерно 1,7 мс, за время полупериода 0,3-0,5 мс наблюдается снижение уровня напряжения на R34. Этот импульс пропускается ключом VT14 на вход усилителя DA1. В следующий полупериод ключ VT14 замкнут, а на вход DА1 ключомVT15 пропускается импульс напряжения с резистора R35.

 

Регулятор тока


Принципиальная схема регулятора тока совместно с датчиком тока приведена на (Рис.8). Регулятор тока имеет характеристику, определяемую элементами С7 и R22. Уровень ограничения выходного напряжения регулятора тока допускает плавную регулировку резистором R33в пределах от 0 до 10В. Выходное напряжение регулятора скорости поступает на резистор R20, которым устанавливается масштаб тока. В качестве измерительных элементов тока в силовой цепи используются трансформаторы тока Т2-Т4, установленные в фазах вторичной обмотки силового трансформатора. Сумма сигналов по току от всех трех фаз пропорциональна току якорной цепи двигателя. Переменное напряжение трансформаторов тока, пропорциональное току в фазах, выпрямляется двумя трехфазными нулевыми схемами, которые создают на резисторах R62 и R63 падения напряжений пропорциональное току якоря, но противоположной полярности. С помощью ключей VT16 сигнал обратной связи по току становится

Рис5. Принципиальная схема регулятора скорости.

Рис6. Принципиальная схема ПУРС

реверсивным т.е. полярность сигнала, поступающего в точку сравнения РТ, меняется в соответствии с работающим комплектом тиристоров В или Н. При работе комплекта тиристоров Н на управление ключом VT16 поступают сигналы управления (на ключ Н2 +12В; на ключ В2 - 12В) которые приводят ключ Н2 в разомкнутое состояние, а ключ В2 в замкнутое и таким образом в точку сравнения РТ через резисторы R65, R69 подаётся напряжение положительной полярности (+id). При работе комплекта тиристоров В состояния ключей меняются на противоположные, а сигнал обратной связи по току имеет отрицательную полярность (-id).

Нелинейное звено и функциональный преобразователь ЭДС


Принципиальная схема, отражающая основные особенности построения нелинейного звена и фазового преобразователя ЭДС показана на (Рис.9). Взаимодействие узлов основывается на управлении якорной цепи двигателя постоянного тока. В режиме холостого хода напряжение управления для СИФУ должно определяться только сигналом положительной обратной связи по ЭДС, а выходное напряжение РТ должно быть равным нулю.

Рис7. Временные диаграммы сигналов ПУРС

Рис8. Принципиальная схема регулятора тока и датчика тока.

Нелинейное звено предназначено для улучшения динамических характеристик при работе в области прерывистых токов, где регулировочная характеристика тиристорного преобразователя имеет участок с малым коэффициентом передачи. Схемная реализация нелинейного звена выполнена путем включения в обратную связь усилителя DА4 цепочки, имеющей нелинейное сопротивление и состоящей из диодов VD9-VD13 и резисторов R35, R36, R39. В области малых входных сигналов сопротивление обратной связи определяется элементами: R35, VD13 (VD14), R39 и имеет максимальную величину. При увеличении входного сигнала последовательно вступают в действие сначала VD11 (VD12) и R36, затем VD9 (VD10). При необходимости форму характеристики можно изменять сменными резисторами R35, R36. Функциональный преобразователь ЭДС предназначен для преобразования сигнала тахогенератора, пропорционального ЭДС двигателя в сигнал, который пропорционален ЭДС двигателя, приведенной ко входу системы импульсно-фазового управления, это возможно так как характеристика тиристорного преобразователя в режиме непрерывного тока нелинейно и описывается характеристикой:


Где Udo и Uyo - напряжение тиристорного преобразователя и напряжение управления системы импульсно-фазового управления. Для того чтобы привести напряжение преобразователя ко входу системы импульсно-фазового управления, необходимо осуществить обратное преобразование:


Такую зависимость должна обеспечить статическая характеристика ФПЕ. Практически ФПЕ имеет характеристику, состоящую из двух участков, которая аппроксимирует арксинусную зависимость. На (Рис.10) приведена реальная характеристика ФПЕ, здесь же для сравнения приведена и арксинусная характеристика. Схемная реализация такой характеристики достигается путем включения усилителя DA3 (Рис.9), резисторов R26, R30, диодов смещения VD7, VD8 и смещения их в прямом направлении через резисторы R31, R32 напряжением В. Первый участок ФПЕ соответствует такому диапазону изменения выходного напряжения усилителя DA3, в котором через оба диода VD7 и VD8 протекают токи. Принимая падение напряжения на диодах VD7и VD8 одинаковыми получаем коэффициент передачи ФПЕ в первой волне:


Второй участок характеристики ФПЕ соответствует такому диапазону изменения выходного напряжения усилителя DA3, при котором ток через диод VD7 не протекает, в этом случае напряжение на аноде запертого диода VD7 равно:


Следовательно, при достижении выходного напряжения усилителем DA 3 величины 5В ток через диод VD7 не протекает, при дальнейшем увеличении напряжения диод так же не проводит тока. Величина выходного напряжения в 5В соответствует точке излома характеристики ФПЕ. На втором участке характеристики коэффициент передачи будет равен:


Арксинусная зависимость аппроксимируется отрезками двух прямых, наклоны которых отличаются в два раза, а точка сопряжения соответствует выходному напряжению усилителя DA3 Uвых=5В. С помощью резистора R16 изменяется масштаб характеристики ФПЕ, этим достигается совмещение характеристики ФПЕ с реальной характеристикой тиристорного преобразователя, приведенной ко входу СИФУ. Критерием совпадения характеристик в выбранной точке является равенство нулю среднего значения выходного напряжения РТ, в режиме холостого хода.

 

Управляющий орган СИФУ


Служит для ограничения максимального и минимального углов регулирования, а так же для установки начального угла регулирования, т.е. формирует регулировочную характеристику СИФУ f (Uвх) (Рис.11). Принципиальная схема СИФУ представлена на (Рис.12). Функция ограничения углов реализована путем включения в обратную связь усилителя DА5 и транзистора VТ15, а установка начального угла производится с помощью подачи напряжения смещения на вход усилителяDА5 от делителя R41, R42. Сигнал поступающий на СИФУ снимается с резистора R48 в эмиттерной цепи транзистора

Рис 9. Принципиальная схема НЗ и ФПЕ

Рис 10. Характеристики ФПЕ

В линейном режиме работы потенциал инвертирующего входа усилителя практически равен нулю, поэтому напряжение поступающее на СИФУ равно падению напряжения на резисторе R48.

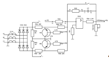
Узел зависимого токоограничения


Служит для изменения установки токоограничения в функции скорости. Это необходимо для высокомоментных двигателей в соответствии с коммутационной характеристикой. Принципиальная схема УЗТ приведена на (Рис.13). Действие УЗТ основано на том, что напряжение на резисторе R17 регулятора скорости в режиме токоограничения определяется величиной выходного напряжения усилителей DА1 (DА2) и падением напряжения на диодах VD4 (VD5).

Рис.11 Регулировочная характеристика СИФУ

Рис.12 Принципиальная схема УО СИФУ

При этом важно чтобы величина падения напряжения на резисторе R7 была достаточной для открытия диодов VD4 иVD5, которые смещены в обратном направлении выходным напряжением усилителей DА1 и DА2. При нулевой скорости вращения транзисторы VT1, VT2, VT3 закрыты, выходное напряжение усилителей определяется напряжением питания - 15В и суммой входных сопротивленийR4+R6. Поэтому резистором R6 устанавливается величина тока при нулевой скорости вращения.

При отрицательной полярности напряжения тахогенератора транзистор VT3 остаётся закрытым, а транзистор VT2 приоткрывается, создавая током коллектора падение напряжения на резисторе R2, которое приоткрывает транзистор VT1. Линейный режим работы транзистора VT2 будет существовать до такого напряжения тахогенератора, при котором дальнейшее приоткрывание транзистора станет невозможным по причине наступления насыщения.

Резистором R3 определяется величина скорости, при которой ток отсечки достигает установившегося значения. Резистор R1 в цепи эмиттераVT1рассчитан таким образом, чтобы транзисторы VT1 и VT2 одновременно достигали границы линейного режима - насыщения. При полностью открытых транзисторах потенциал точки 35 близок к нулю. Входное напряжения усилителя DA1 определяется напряжением питания - 15В.

Рис.13 Принципиальная схема УЗТ

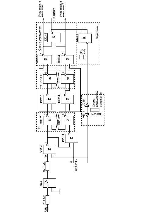
Логическое устройство раздельного управления


Предназначено для управления ключами В и Н, определяющими нахождение в работе комплектов тиристоров В или Н, чтобы полностью исключить режим одновременной работы комплектов. Нахождение в работе комплекта тиристоров определяется ключом Н1 (В1), которые выполнены на транзисторах VT23, VT25 (VT24, VT26) (Рис.14). Через ключи подаётся питание 12В на импульсные трансформаторы принадлежащие этому комплекту. Через транзистор VT21 (VT22) (Рис.14) УЛ управляет ключами Н в датчике тока (VT16) и переключателями характеристик (VT1). Принципиальная схема УЛ приведена на (Рис.15). Сигналом на переключение комплектов является изменение полярности напряжения промежуточного выхода нелинейного звена. На элементах DD1.2, DD1.3 выполнен триггер Т1 заданного направления тока, который совместно с элементами DD1.1, DD1.4 представляет собой Д-триггер т.е. может устанавливаться в новое состояние при наличии на тактирующем входе единичного сигнала. Триггер Т1 принимает новое состояние при поступлении команды на переключение комплектов только при отсутствии управляющих импульсов на тиристорах и отсутствии тока в силовой цепи. На элементах DD2.1, DD2.2 выполнен триггер Т2 истинного направления тока, состояние которого определяет к какому комплекту тиристоров, к которому был подключен импульсный трансформатор до появления новой команды на переключение. На элементах DD3.2, DD3.3, DD3.4 выполнена схема совпадения, которая формирует выходные сигналы УЛ, управляющие ключами. Задержка сформирована на элементах DD3.1, С8, которая равна Т=1мс. На диодах VD14, VD15 выполнена схема логического умножения.

Рис.14 Узел управления Ключами Н

Узел защиты и блокировки


(Рис.16) обеспечивает следующие виды защиты:

·        От превышения максимального тока

·        От длительной перегрузки двигателя

·        От понижения напряжения в питающей сети

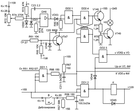
При отсутствии внешней команды "деблокировка” узел обеспечивает безтоковое состояние преобразователя, запрещая формирование импульсов СИФУ, и нулевые начальные условия регуляторам тока и скорости путем закорачивания в них интегрирующей обратной связи. Максимально-токовая защита должна срабатывать при повышении током двигателя установки тока в режиме токоограничения. Элемент защиты реализован на транзисторе VT47, диоде VD46, резисторе R60. В исходном состоянии транзистор заперт падением напряжения на диоде VD46 по цепи R60, - 15В. При достижение сигналом от ДТ уровня для запирания VD46 и протекания базового тока VT47, происходит открытие транзистора VT47, которая запоминается RS-триггером. При открывании транзистора VT47RS-триггер (DD2.2, DD2.4) устанавливается в состояние, которое характеризуется единичным состоянием на выходе DD2.4 и нулевым на выходе DD2.2 единичный уровень приводит к открыванию транзисторов VT48, VT49, при этом загорается сигнальная лампа защиты Н2. Нулевой уровень приводит к появлению на выходе DD2.3 сигнала единичного уровня, который подаётся в управляющий орган СИФУ и осуществляет сдвиг управляющих импульсов на тиристорах. Защита двигателя от длительной перегрузки током превышающим номинальное значение, выполнена на операционном усилителе DА6, и пороговом элементе DD2.1, резисторе R80, имеющем порог срабатывания около +8В. Напряжение +15В подаётся на потенциометр, что позволяет изменять во внешней цепи установку начала вступления в действие защиты. При достижении выходным напряжением усилителя DA6 уровня срабатывания (+8В) происходит переключение RS-триггера, сопровождаемое загоранием лампы Н2.

Рис.15 Принципиальная схема УЛ

Рис.16 Принципиальная схема узла защиты и блокировки

Защита от понижения напряжения питающей сети выполнена на элементе DD1.1 и элементах C21,R66, R67. На вход DD1.1 подаётся напряжение с делителяR51, R52 (Рис.17). при снижении питающего напряжения всех или одной из фаз более чем на 50% на вход DD1.1 с делителяR51,R52 приходит уровень напряжения, воспринимающийся как логический сигнал нулевого уровня. Поэтому на выходе DD1.1 появляется сигнал, приводящий к быстрому разряду C21 через R66. Это вызывает снятие управляющих импульсов и через элемент DD1.2 включение реле К, контакты которого шунтируют цепи обратных связей РТ и РС. После восстановления питающего напряжения происходит задержка времени (R67,C21), и через 20-50мс привод будет находится в рабочем состоянии.

 

Блок питания


Принципиальная схема блока питания приведена на (Рис.17). трехфазный трансформатор Т1, кроме пи тающих обмоток W4, W5, имеет обмотку W3, которая используется в качестве источника синхронизирующего напряжения. Кроме трансформатора Т1 блок питания включает в себя: две мостовые схемы выпрямления, формирующие совместно с конденсаторами С15, С14 отфильтрованное напряжение 12В; два стабилизатора с выходным стабилизированным напряжением 15В, которое может ступенчато изменяться в небольших пределах установкой перемычек 33-34, 32-34, 35-34, 36-34. Для исключения аварийного режима преобразователя в случае исчезновения напряжения +15В на микросхеме ФИ через VD55 заведено питание +12В. Кроме того для оперативного контроля за величиной напряжения сети в блоке питания вырабатывается неотфильтрованное напряжение +24В, которое поступает на делитель R52, R51, а с него в узел защиты и блокировки.

Рис.17 Принципиальная схема БП

 

Методика наладки электропривода БТУ3601


Схема подключения тиристорного преобразователя БТУ3601 приведена на (Рис.18). Подача питания на клеммы А1, В1, С1 преобразователя сопровождается загоранием лампы Н1 зеленого цвета, подключенной к источнику - 24В относительно общей точки питания и сигнализирующей о наличии напряжения питания в печатных платах. Загорание лампы Н2 красного цвета сигнализирует о срабатывании максимально-токовой защиты или защиты от длительной перегрузки двигателя.

1.      Фазировка преобразователя.

Подключение преобразователя должно быть выполнено с соблюдением правильной последовательности чередования фаз на зажимах А3, В3, С3 силового напряжения и клеммах А1, В1, С1 напряжения питания и синхронизации, а так же правильно сдвига фаз между напряжениями на одноименных зажимах и клеммах. Для проведения фазировки необходимо:

·        Вынуть из преобразователя печатные платы Е1 и Е2

·        Подать напряжения на клеммы А1, В1, С1 и зажимы А3, В3, С3, включив автоматы F1 и F6

2.      Проверка узлов преобразователя

Выполнение этого пункта производится при выключенном автомате F6, снимающем силовое напряжение зажимов А3, В3, С3. Автомат F1 должен быть включён, подавая питание на тиристорный преобразователь. Сигналы в контрольных точках проверяются осциллографом относительно общей шины источника питания.

2.1.   Блок питания

Проверить стабилизированное напряжение питания на контрольных точках 40 (+15В), 38 (-15В) платы Е1, величина напряжения может допускать отклонения в диапазоне 5-15%, а величина пульсаций должна быть не более 100мВ.

2.2.   Регулятор скорости

Деблокировать преобразователь. Установить величину задающего напряжения на клемме 21 преобразователя не более 0,5В. Реверсируя задающее напряжение, наблюдать выходной сигнал регулятора скорости в контрольной точке 46 платы Е1 при использовании ПУРС или в точке 5 платы Е1 при отсутствии ПУРС.

2.3.   Регулятор тока

Запаять параллельно цепи обратной связи регулятора скорости резистор величиной 2,7к на контрольные точки 42-46 платы Е1 при использовании ПУРС или на контрольные точки 3-5 платы Е1 при отсутствии узла ПУРС. Деблокировать преобразователь. Установить величину задающего напряжения на входной клемме 21 преобразователя не более 0,5В. Реверсирую задающее напряжение, наблюдать выходной сигнал РТ в контрольной точке 18 платы Е1.

2.4.   Нелинейное звено

Установить на клемме 21 РС минимально возможную величину и наблюдать выходной сигнал НЗ. Отпаять наладочный резистор 2,7к с контрольных точек 42-46 или 3-5.

электропривод тиристорный двигатель высокомоментный

Литература


1.      Чернов Е.А. Кузьмин В.П. Синичкин С.Г. Электроприводы подач станков с ЧПУ (1986г) Горький

2.      http://ru. wikipedia.org/wiki/%D7%CF%D3 <http://ru.wikipedia.org/wiki/%D7%CF%D3>

3.      http://www.homecnc.ru/index. php/book/5-cnc-book <http://www.homecnc.ru/index.php/book/5-cnc-book>

4.      http://www.bibliotekar.ru/spravochnik-54/19. htm <http://www.bibliotekar.ru/spravochnik-54/19.htm>


Не нашли материал для своей работы?
Поможем написать уникальную работу
Без плагиата!
Без нейросетей!