Совершенствование управленческой деятельности ЧУО 'Минский институт управления'

  • Вид работы:
    Дипломная (ВКР)
  • Предмет:
    Менеджмент
  • Язык:
    Русский
    ,
    Формат файла:
    MS Word
    971,55 Кб
  • Опубликовано:
    2012-08-17
Вы можете узнать стоимость помощи в написании студенческой работы.
Помощь в написании работы, которую точно примут!

Совершенствование управленческой деятельности ЧУО 'Минский институт управления'

Оглавление

1. Анализ финансово экономических показателей частного учреждения образования "Минский институт управления"

1.1 Характеристика частного учреждения образования "Минский институт управления"

1.2 Анализ финансового состояния и платежеспособности частного учреждения образования "Минский институт управления"

1.3 Анализ финансовых результатов и эффективности деятельности частного учреждения образования "Минский институт управления"

2. Инновационное управление как способ повышения экономической эффективности вуза и качества подготовки специалистов

2.1 Сущность инновационного управления деятельностью вуза и особенности системного подхода к созданию его экономического механизма

2.2 Совершенствование обучающего процесса с целью повышения его качества

2.3 Формирование эффективной стратегии управления финансами вуза на основании внедрения инновации

3. Совершенствование управленческой деятельности ЧУО "Минский институт управления"

3.1 Разработка предложения по внедрению инновационного управления в ЧУО "Минский институт управления"

Заключение

Список использованных источников

Приложение 1

Приложение 2

1. Анализ финансово экономических показателей частного учреждения образования "Минский институт управления"

 

1.1 Характеристика частного учреждения образования "Минский институт управления"


Частное учреждение образования "Минский институт управления" был основан 15.08.1991 Суша Николаем Васильевичем. За период деятельности института коллективу удалось создать современную учебную базу и условия для подготовки квалифицированных специалистов по профилям: коммуникации, право, экономика, управление, техника и технологии, искусство и дизайн, гуманитарные науки.

Минский институт управления выполнил требования стандарта РД РБ 02100.0.003-2001 "Система стандартов в сфере образования. Система оценки соответствия. Порядок предоставления статусов высшим учебным заведениям", утвержденный Министерством образования Республики Беларусь от 28.02.2001 г. № 16 по согласованию с Советом Министров Республики Беларусь, что подтверждено приказом № 53 от 14.04.2004 г. Департамента контроля качества образования. В соответствии с этим приказом Минский институт управления признан аккредитованным на соответствие высшему учебному заведению университетского типа.

Частное учреждение образования "Минский институт управления" аккредитовано и ведет подготовку специалистов по специальностям и специализациям, приведенным в Приложении 1.

В Минском институте управления для организации учебного процесса создано 3 факультета (правоведения, экономики и учетно-финансовый), 16 кафедр (экономической теории и мировой экономики; экономики и управления производством; современных иностранных языков; иностранных языков; бухгалтерского учета, анализа и аудита; финансов и кредита; информационных технологий и высшей математики; автоматизированных информационных систем; физического воспитания; гражданского и государственного права; экономического права; трудового и уголовного права; менеджмента; юридической психологии; гуманитарных дисциплин; дизайна), общая структура вуза представлена в таблице 1.1.

Таблица 1.1 - Структура вуза

Название факультетов и входящих в них кафедр, общевузовских кафедр

Научно-исследовательские подразделения

Другие структурные подразделения (отделы и т.п.)

Структуры управления (ректорат, советы, комиссии и т.п.)

Вспомогательные службы (АХЧ), мастерская, инженерное обеспечение

1

2

3

4

5

Факультет экономики Кафедра экономики и управления производством; Кафедра менеджмента; Кафедра экономической теории и мировой экономики; Кафедра современных иностранных языков; Кафедра иностранных языков; Учетно-финансовый факультет Кафедра бухгалтерского учета, анализа и аудита; Кафедра финансов и кредита; Кафедра информационных технологий и высшей математики; Кафедра автоматизированных информационных систем; Кафедра физического воспитания; Кафедра дизайна Факультет правоведения Кафедра трудового и уголовного права; Кафедра гражданского и государственного права; Кафедра экономического права; Кафедра юридической психологии Кафедра гуманитарных дисциплин

Белорусский научно-исследовательский центр гендерных проблем; НИЛ "Информационные технологии в экономике и управлении"; НИЛ "Прикладных психологических проблем"

Учебно-методическое управление; Отдел правовой и кадровой работы; Научно-методический отдел; Центр тестирования; Отдел программных разработок; Отдел ТСО; Отдел научных исследований и подготовки научных кадров; Отдел воспитательной работы; Библиотека; Бухгалтерия; Отдел ксерокопии при учебно-методическом управлении

Совет института; Ректорат; Советы факультетов; Деканаты; Научно-методический совет; Научно-методические комиссии; Проблемные научно-методологические семинары; Совет молодых ученых; Заседания кафедр; Совет по НИРС; Студенческий совет; Старостат; Первичная организация БРСМ

Административно-хозяйственный отдел; Отдел по строительству и эксплуатации зданий; Отдел снабжения; Отдел службы контроля; Отдел общественного питания и розничной торговли; Медпункт; Оздоровительный комплекс; Строительные бригады


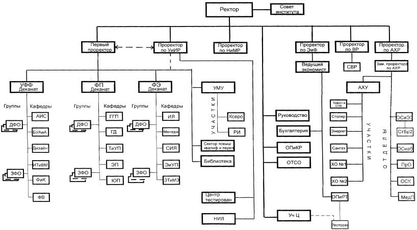
Структура управления Минского института управления имеет строгую иерархию и соподчиненность, которая представлена в Приложении 2.

Частное учреждение образование "Минский институт управления" осуществляет подготовку специалистов по следующим профилям:

-       C "Искусство и дизайн",

-       D "Гуманитарные науки",

-       E "Коммуникации. Право. Экономика. Управление. Экономика и организация на предприятии",

-       G "Естественные науки",

-       I "Техника и технологии".

В соответствии с профилями подготовки специалисты проходят подготовку по следующим уровням:

-       высшее образование;

-       магистратура;

-       аспирантура;

-       докторантура;

-       второе высшее образование;

-       повышение квалификации специалистов отрасли;

-       переподготовка специалистов с высшим образованием:

-       до вузовская подготовка абитуриентов.

Подготовка специалистов с высшим образованием. Подготовка специалистов с высшим образованием ведется по 13 специальностям (направлениям) и 14 специализациям по очной (дневной) и заочной формам обучения, направления и специальности (специализации) подготовки специалистов с высшим образованием представлены в таблице 1.2.

Таблица 1.2 - Уровни, направления и специальности (специализации) подготовки специалистов с высшим образованием

Название факультета

Шифр, название специальности и направления

Шифр, название специализации

Название выпускающей кафедры

Факультет экономики

1-25 01 07 "Экономика и управление на предприятии"

1-25 01 07 11 "Экономика и управление на предприятии промышленности"

Экономики и управление производством

1-25 01 03 "Мировая экономика "

1-25 01 03 01 "Управление внешнеэкономической деятельностью"

Экономической теории и мировой экономики

1-21 06 01-02 "Современные иностранные языки (перевод)"

1-21 06 01-02 03 "Специальный перевод"

Современных иностранных языков

1-26 02 02 "Менеджмент"

1-26 02 02 04 "Информационный менеджмент";

Менеджмента

1-26 02 03 "Маркетинг"

1-26 02 03 20 "Маркетинг в электронной коммерции"

Менеджмента

Учетно-финансовый факультет

1-25 01 04 "Финансы и кредит"

1-25 01 04 01 "Финансы"

Финансов и кредита

1-25 01 08 "Бухгалтерский учет, анализ и аудит"

1-25 01 08 05"Бухгалтерский учет, анализ и аудит в промышленности"

Бухгалтерского учета, анализа и аудита

1-40 01 02-02 "Информационные системы и технологии (в экономике)"

1-40 01 02-01 01 "Информационные технологии бухгалтерского учёта"

Автоматизированных информационных систем

1-40 01 02-05 "Информационные системы и технологии (управленческая деятельность)"

отсутствует


1-31 03 04 "Информатика"

1-31 03 04 08 "WEB-дизайн и компьютерная графика"

Информационных технологий

1-19 01 01-02 "Дизайн (предметно-пространственной среды)"

1-19 01 01-02 02 "Дизайн интерьеров"

Дизайна

1-19 01 01-06 "Дизайн (виртуальной среды)"

отсутствует

Дизайна

Факультет правоведения.

1-24 01 02 "Правоведение"

1-24 01 02 02 "Хозяйственное право"

Трудового и уголовного права

1-24 01 03 "Экономическое право"

1-24 01 03 01 "Правовое обеспечение коммерческой деятельности"

Экономического права

1-23 01 04 "Психология"

1-23 01 04 02 "Социальная психология"

Юридической психологии


1-23 01 04 12 "Юридическая психология"



Подготовка магистров. Подготовка магистров в Минском институте управления начата с 2003/2004 учебного года на основании письма Министерства образования Республики Беларусь от 23.12.2002 г. № 29-04-1/1250. Подготовка по программе для получения степени магистра ведется по 10 специальностям, что отражено в таблице 1.3.

Таблица 1.3 Направления и специальности (специализации) подготовки магистров

Название отдела

Шифр, название специальности и направления

Академическая степень

Название выпускающей кафедры

Факультет экономики   

1-21 80 03 "Германские языки"

Магистр филологических наук

Современных иностранных языков

1-25 80 02 Мировая экономика

Магистр экономических наук

Экономической теории и мировой экономики

1-25 80 04 Экономика и управление народным хозяйством

Магистр экономических наук

Экономики и управления производством

Учетно-финансовый факультет

1-25 80 05 Бухгалтерский учет, статистика

Магистр экономических наук

Бухгалтерского учета, анализа и аудита

1-25 80 03 Финансы, денежное обращение и кредит

Магистр экономических наук

Финансов и кредита

1-26 80 01 Управление в социальных и экономических системах

Магистр управления и экономики

Менеджмента

1-40 80 02 Системный анализ, управление и обработка информации (по отраслям)

Магистр технических наук

Автоматизированных информационных систем

12.00.03 Гражданское право; предпринимательское право; семейное право; международное частное право (по юридическим наукам)

Кандидат юридических наук

Гражданского и государственного права Трудового и уголовного права Экономического права

Факультет правоведения  

1-23 80 03 Психология

Магистр психологических наук

Юридической психологии

1-24 80 01 Юриспруденция

Магистр юридических наук

Гражданского и государственного права


Аспирантура. В соответствии с решением Коллегии Государственного высшего аттестационного комитета Республики Беларусь от 09.04.2001 г. № 9 п.5 при Минском институте управления открыта подготовка аспирантов по двум специальностям:

-       08.00.05 - Экономика и управление народным хозяйством (по отраслям и сферам деятельности: экономика, организация и управление предприятиями, отраслями, комплексами; макроэкономика), академическая степень - кандидат экономических наук;

-       12.00.03 - Гражданское право; предпринимательское право; семейное право; международное частное право (направление: предпринимательское право), академическая степень - кандидат юридических наук.

Докторантура. При Минском институте управления в 2004 г. открыта докторантура по специальности 08.00.05 - Экономика и управление народным хозяйством (на основании решения ВАК от 30.12.2003 г. № 1/11 и приказа Министерства образования от 27.02.2004 № 223).

Переподготовка специалистов с высшим образованием, осуществляется по 10 специальностям, и трем направлениям представленным в таблице 1.4.

Таблица 1.4 направления и специальности (специализации) переподготовки специалистов

Название факультета

Шифр, название специальности и направления

Название выпускающей кафедры

Факультет экономики

1-25 01 75 "Экономика и управление на предприятии промышленности"

Экономики и управления производством

1-25 01 79 "Экономика и управление на малых и средних предприятиях"

Экономики и управления производством

1-26 02 73 "Инновационный менеджмент"

Менеджмента

1-26 02 76 "Маркетинг"

Менеджмента

Учетно-финансовый факультет

1-25 03 75 "Бухгалтерский учет, анализ и контроль в промышленности"

Бухгалтерского учета, анализа и аудита

1-25 02 71 "Финансы"

Финансов и кредита

1-19 01 71 " Дизайн графический"

Дизайна

1-25 02 72 "Банковское дело"

Финансов и кредита

1-40 01 73 "Программное обеспечение информационных систем"

Автоматизированных информационных систем

Факультет правоведения

1-23 01 71 "Психология"

Юридической психологии

Второе высшее образование. В вузе также ведется подготовка студентов, получающих второе высшее образование по всем специальностям, включенным в лицензию.

Повышение квалификации для специалистов отрасли. Повышение квалификации специалистов происходит по пяти направлениям образования и по трем профилям представленным в таблице 5.

Таблица 1.5 направления и профили повышения квалификации специалистов

Название факультета

Шифр, название специальности и направления

 Название выпускающей кафедры


Профиль образования

Направление образования


Факультет экономики

E "Коммуникации. Право. Экономика. Управление. Экономика и организация производства"

25 "Экономика"

Экономики и управления производством


26 "Управление"

Менеджмента

Учетно-финансовый факультет

I "Техника и технологии"

23 "Коммуникации"

Автоматизированных информационных систем


40 "Вычислительная техника"

Автоматизированных информационных систем

Факультет правоведения

E "Коммуникации. Право. Экономика. Управление. Экономика и организация производства"

24 "Право"

Трудового и уголовного права Гражданского и государственного права Юридической психологии


Повышение квалификации для преподавателей вузов. Для молодых преподавателей с 2003/2004 учебного года была разработана программа "Школа педагогического мастерства", где ежегодно проводится повышение квалификации.

Довузовская подготовка абитуриентов. Довузовская подготовка абитуриентов ведется на подготовительных курсах, которые работают круглогодично и организованы при приемной комиссии института. Продолжительность подготовки на курсах от 5 недель до 3 месяцев. Учебный процесс на курсах осуществляется штатными преподавателями института по предметам вступительных испытаний: русскому (белорусскому) языку, математике, истории Беларуси, иностранному языку, физике и др.

Научно-исследовательской работой в институте занимаются 16 кафедр на 3-х факультетах, отдел научных исследований и подготовки научных кадров, научно-исследовательские лаборатории при кафедрах.

Научно-исследовательская работа института ведется по четырем основным направлениям, которые являются приоритетными как для вуза, так и страны в целом:

-       проблемы инновационного развития национальной системы высшего образования;

-       проблемы инновационного развития национальной экономики;

-       проблемы развития гражданского общества в Республике Беларусь;

-       гендерные проблемы человека в устойчивом развитии социальной рыночной системы.

Результативность НИР в институте обеспечивают также: Совет по НИРС, Белорусский научно-исследовательский центр гендерных проблем, редакционно-издательский отдел.

Студенты и магистранты вовлечены в работу научных кружков и семинаров, участвуют в предметных олимпиадах, ежегодной международной научной конференции: "Человек. Психология. Экономика. Право. Управление: проблемы и перспективы", лучшие работы представляются на Республиканский конкурс студенческих научных работ. Результаты НИРС приведены в таблице 1.6.

Таблица 1.6 - Научно-исследовательская работа студентов

№ п/п

Наименование показателя

2006

2007

2008

1

2

3

4

5

1.

Численность студентов в институте

1.1

дневной формы обучения

2705

2998

2948

2.

Количество преподавателей, обеспечивающих научное руководство научными студенческими работами всего:

 208

 205

 149

2.1

в %

73,5

79,5

55

3.

Формы организации НИРС: научные кружки и семинары

 33

 24

 29

4.

Количество студентов, участвующих в НИР, всего

1641

1544

1013

4.1

от общей численности студентов, в %

60,6

51,5

34,36

5

Количество докладов, прочитанных студентами на научных, научно-практических конференциях, всего: в том числе:

 456

 561

 434

5.1

международных

258

258

428

5.2

республиканских

28

19

6

5.3

вузовских

179

284

-

6.

Количество статей и тезисов, опубликованных студентами

211

277

312

7.

Количество работ, представленных на республиканский конкурс

242

249

254

7.1

Из них количество полученных дипломов, всего: в том числе:

 75

 69

 74

7.2

1 степени

13

5

6

7.3

2 степени

26

19

25

7.4

3 степени

36

45

43

8.

Участие студентов в международных олимпиадах

1

-

-

9.

Количество проведенных студенческих вузовских:

9.1

олимпиад

3

4

9

9.2

конкурсов студенческих научных работ

3

3

-

10.

Научных, научно-практических конференций

1

1

1

11.

Количество внедренных результатов НИРС

242

249

303


Примечание: Вследствие того, что отчет по НИР готовится в конце календарного 2009 года, данные представлены по 2008 год включительно.

Созданная система организации и проведения НИР позволяет внедрять результаты научных исследований в учебный процесс, тем самым повышая качество подготовки будущих специалистов. Результативность научно-исследовательской и научно-методической работы представлена в таблице 1.7.

Таблица 1.7 - Результативность научно-исследовательской и научно-методической работы

№ п/п

Наименование показателя

Величина показателя



2006

2007

2008



количество

количество

количество



ед.

п. л.

ед.

п. л.

ед.

п. л.

1

2

4

5

6

7

8

1.

Подготовленные штатными, работающими на постоянной основе, сотрудниками и изданные вузом разработки, всего в том числе:

203

2108,8

186

2072,7

130

1776,22

1.1

монографии

14

177,2

11

179,4

9

100,93

1.2

сборники научных трудов, материалы конференций

21

348,0

20

318,2

4

139,07

1.3

учебники, учебные пособия с грифом Министерства образования

7

65,2

16

309,1

11

270,06

1.4

учебные пособия (вузовские)

95

1002,9

95

1063,0

90

1125,7

1.5

лекции

16

138,4

16

39

5

72,11

1.6

методические разработки, практикумы

51

364,5

28

203,0

11

68,35

2.

Опубликованные в различных изданиях статьи, тезисы

312

212,4

342

101,0

398

170,41

3.

Доклады, сделанные сотрудниками вуза на конференциях, всего: в том числе:

241


237


217


3.1

международных

160


172


201


3.2

республиканских

50


50


9


3.3

межвузовских



3




3.4

внутривузовских

31


12


7


4.

Проведенные вузом научные (научно-практические) конференции, семинары

4


4


4


5.

Научно-исследовательские разработки, внедренные в учебный процесс

92


180


114


6.

Количество диссертаций, защищенных штатными, работающими на постоянной основе сотрудниками вуза, всего: в том числе:

6


2


4


6.1

кандидатских

6


2


3


6.2

докторских

-


-


1


7.

Количество ученых званий, полученных штатными, работающими на постоянной основе сотрудниками вуза, всего: в том числе:

3


1


2


7.1

доцента

3


1


2


7.2

профессора

-


-


-


 

Примечание: Вследствие того, что отчет по НИР готовится в конце календарного 2009 года, данные представлены по 2008 год включительно.

Итоги научно-исследовательской и научно-методической работы (НИР и НМР), выполненной в Минском институте управления, подводятся ежегодно в феврале-марте на отчетной научно-методической конференции с целью оценки качества результатов, а также определения мероприятий по дальнейшему совершенствованию проведения НИР и НМР.

В целях обсуждения и обмена результатами научных работ по проблемам управления в социальных и экономических системах между исследователями научных и образовательных учреждений Республики Беларусь и стран зарубежья на базе МИУ традиционно проводится ежегодная Международная научно-практическая конференция "Управление в социальных и экономических системах".

инновационное управление экономическая эффективность

Ежегодно в декабре проводится научный семинар в виде заседания "круглого стола" по актуальной юридической тематике, который собирает для участия в дискуссии ведущих ученых - специалистов в своей области.

декабря 2009 года в Минском институте управления был проведен "круглый стол" на тему "Актуальные проблемы совершенствования хозяйственного законодательства в Республике Беларусь на современном этапе".

Постоянно расширяются области научных дискуссий - 5 ноября 2009 года на базе Учебного центра Минского института управления состоялся научно-методический семинар на тему: "Инновационные подходы к преподаванию дисциплин в вузе"; 4 декабря 2009 года на базе Учебного центра Минского института управления состоялся научно-методический семинар на тему: "Использование системы бизнес-моделирования "Business Studio" в учебном процессе".

Образовательно-воспитательный процесс, организованный в институте, предусматривает наряду с обучением по образовательным стандартам, формирование у студентов гражданско-правовой и морально-психологической устойчивости, а также персональных личностных и деловых качеств, наиболее востребованных сегодня на рынке труда. Каждая кафедра с учетом специфики преподаваемых дисциплин планирует и реализует на практике целенаправленную воспитательную работу.

Например, кафедра гуманитарных дисциплин определяет политику формирования у молодежи элементов патриотизма, чувства гражданского долга и общественной ответственности, а также целеустремленности и стремления к постоянному самосовершенствованию, кафедры юридического цикла проводят целенаправленную работу по профилактике и предупреждении противоправного поведения студентов.

Особая роль в контексте государственной политики обеспечения демографической безопасности страны отводится кафедре физического воспитания, направлением сосредоточения основных усилий её преподавателей является формирование у студентов потребности в здоровом образе жизни.

Успехи, достигнутые частным учреждением образования "Минский институт управления" в области подготовки специалистов, в значительной степени определяются его кадровым потенциалом. Численность профессорско-преподавательского состава института составила 246 человек, включая 16 докторов наук, профессоров и 68 кандидатов наук, доцентов, а также высококвалифицированный вспомогательный и обслуживающий персонал. Структура кадрового обеспечения Минского института управления представлена в таблице 1.8.

Таблица 8 Укомплектованность профессорско-преподавательского состава

№ п/п

Кадровый состав

Количество ставок по штатному расписанию

Укомплектовано ставок

зачислено, чел

% укомплектованности

С учеными степенями и званиями







Всего, чел.

% от зачисленных

в т. ч. докторов наук/ профессоров

1.

Руководящий состав из числа ППС

8

8

8

100

7

87,5

1/2

1.1

Ректор

1

1

1

100

1

100

1/1

1.2

Проректоры

4

4

4

100

3

75

0/1

1.3

Деканы

3

3

3

100

3

100

-

1.4

Зам. деканов (освобожденные)

3

3

3

100

-

-

-

2.

ППС кафедр, работающий на постоянной основе

312,5

246,5

246

78,72

84

34

13/16

2.1

в т. ч. зав. кафедрами

16

14,5

15

90,6

15

100

5/5

3.

Другие сотрудники вуза, не работающие постоянно на кафедрах и выполняющие учебную нагрузку на условиях совмещения (с учетом руководящего состава из числа ППС)

2,5

2,5

3

100

3

100

-

4.

Итого, штатный ППС вуза

326

262,5

254

77,9

91

35,8

14/18

5.

Преподаватели из других организаций, работающие на условиях совместительства

22,25

22,25

79

100

34

43

8/8

6.

ППС в целом по вузу

348,25

284,75

333

95,6

125

37,5

22/26


Численность сотрудников института, постоянно изменяется достаточно быстрыми темпами исходя из потребности института в кадровом обеспечении. При этом последовательно увеличивается количество сотрудников, имеющих учёные степени и учёные звания. Анализ учебной нагрузки ППС работающий на постоянной основе приведен в таблице 1.9.

Таблица 1.9 - Сводные данные о штатном ППС, работающем на постоянной основе

Общий объем учебной нагрузки в 2008/2009 уч. г. (час.)

Объем учебной нагрузки в 2008/2009 уч. г., выполняемой штатными преподавателями, работающими на постоянной основе

Преподаватели, имеющие педагогическую подготовку

Преподаватели, образование которых соответствует читаемым дисциплинам

Преподаватели, имеющие документы о повышении квалификации за последние 3 года


час.

% от общего объема учебной нагрузки

кол-во

%

кол-во

%

кол-во

%

333640.21

282114.86

84.56

227

95.9

237

100

146

61.6


Помимо высоко квалифицированного персонала Минский институт управления располагает соответствующей материально технической базой для подготовки специалистов:

-       23 учебных здания, общей площадью более 54 тысяч квадратных метров;

-       15 современных компьютерных лабораторий с наличием в них 211 персональных компьютеров с выходом в Интернет;

-       61 аудитория, оснащенная мультимедийной техникой;

-       библиотека с общим фондом литературы около 50 тысяч экземпляров, работающая в две смены в течение учебного года; 3 читальных зала на 439 посадочных мест; электронная база литературных источников;

-       спортивный зал, тренажерный зал, зал аэробики, зал лечебной физкультуры, открытые спортивные площадки, инвентарь для спорта и игр;

-       издательский центр с лицензией на выпуск учебной литературы, а также периодических научно-практических журналов "Экономика и управление", "Инновационные образовательные технологии";

-       типография;

-       5 буфетов;

-       медицинский пункт;

-       пункты ксерокопии и 2 книжных магазина.

Информационно процесс подготовки специалистов поддерживается:

-       электронный каталог в АБИС "ALIS2000. NT" на 49 757 наименований учебных материалов фонда библиотеки;

-       7 электронных баз данных используемых для обеспечения процесса образования;

-       441 рабочее место с выходом в глобальную сеть Internet (из них 221 место в лабораториях института и 230 мест в распоряжении структурных подразделений института).

Деятельность института в электронной среде обеспечивает лицензионное учебное и профессиональное программное обеспечение, используемых в учебном процессе:

-       MS Office 2003 sp 1, на 200 пользователей;

-       АОС "OpenBook", сетевая версия;

-       база данных НЦПИ Республики Беларусь "Эталон";

-       бухгалтерский комплекс "Галактика", версия 8.10;

-       инструментальная система компьютеризированного тестирования "Tester" (сетевая версия);

-       лабораторный практикум по "Физике", сетевая версия;

-       маркетинговый комплекс "КасаткаК8", сетевой вариант на 12 пользователей;

-       операционная система MS Windows XP sp1, на 200 пользователей;

-       система поддержки принятия решения СППР "Assistant Choice";

-       система поддержки принятия решения СППР "Multi Expert" - Метод анализа иерархий Саати;

-       справочная информационная система по законодательству Республики Беларусь "КонсультантПлюс Беларусь" (сетевой вариант на 50 пользователей);

-       антивирусный пакет лаборатории Касперского, версия 6.0;

-       эконометрический пакет Gretl v.1.8.0 cvs (сетевой вариант, без ограничения числа пользователей);

-       система электронного документооборота "Дело" v.8.5.0 (на 20 пользователей);

-       среда программирования "Pascal ABC", v.3.01.35;

-       среда программирования "Denver-2", "Denver-3" (WEB-Servers&MySQL);

-       программа просмотров PDF-файлов "Acrobat Reader", v.7.05.5;

-       система бизнес-моделирования "Business Studio" v.3.0 (сетевой вариант на 60 пользователей).

Минский институт управления сотрудничает со многими зарубежными учебными и научными учреждениями. Договоры о сотрудничестве заключены с вузами и учреждениями Российской Федерации (Воронежская государственная лесотехническая академия, Калмыцкий государственный университет (Республика Калмыкия), Кубанский институт международного предпринимательства и менеджмента, Ленинградский государственный университет им. А.С. Пушкина, Международный институт рынка, Московский государственный институт электроники и математики, Московский государственный университет экономики, статистики и информатики, Невинномысский институт экономики, управления и права, Новосибирский государственный педагогический университет, Санкт-Петербургский государственный университет экономики и финансов, Северо-кавказский государственный технический университет, Уральский гуманитарный институт), Украины (Международный славянский университет, Экономический факультет Киевского национального университета имени Тараса Шевченко, Институт профессионально-технического образования АПН Украины, Переяслав-Хмельницкий государственный университет имени Григория Сковороды, Бердянский государственный педагогический университет, Дрогобычский государственный педагогический университет имени Ивана Франка, Институт экономики и управления Киевского славистического университета, Научно-исследовательский институт финансового права при Академии налоговой службы Украины, Киевский славистический университет, Академия педагогических наук Украины), Республики Молдова (Международный независимый университет Молдовы (ULIM)), Республики Казахстан (Жамбылский гуманитарно-технический университет, Кызылординский государственный университет им. Коркыт Ата, Шымкентский социально-педагогический университет), Республики Польша (Высшая школа финансов и менеджмента), Республики Корея (Университет Чхонджу, Федерация университетов Азии), КНР (Институт экономического управления Хайнаньского университета).

Минский институт управления развивает международные связи с целью ознакомления с процессом образования в этих учебных заведениях, обмена учебными планами и опытом, развития обмена студентами и преподавателями, изучения культуры и традиций зарубежных стран.

Материально-спортивная база и созданная система организации персонифицированного учебного процесса полностью обеспечивает всесторонне физическое развитие студентов, формирует у молодежи потребность в здоровом образе жизни. Институт гордится своими студентами и преподавателями, которые стали чемпионами Европы и Республики Беларусь в соревнованиях по карате-до и многоборью.

Систематизированная информация о развитии Минского института управления за шесть лет, приведена в таблице 1.10.

Таблица 1.10 - Динамика развития Минского института управления

Параметры

2004

2005

2006

2007

2008

2009

1

Количество специальностей (направлений)

11

13

15

15

13

13

2

Количество специализаций

16

18

20

18

14

14

3

Количество факультетов

3

3

3

3

3

3

4

15

16

16

16

16

16

5

Число студентов (чел.), в том числе: дневное обучение заочное обучение

10493 2603 7890

10992 2887 8105

10770 3000 7770

11 319 2 900 8 419

11870 3000 8870

11870 3000 8870

6

Штатный профессорско-преподавательский состав (чел.), в том числе: доктора наук, профессора кандидаты наук, доценты

 320 35 137

 320 35 137

 326 31 109

 282 31 85

 237 22 95

 246 16 68

7

Количество аспирантов и докторантов

23

29

29

35

25

30

8

Количество присужденных ученых степеней и ученых званий

10

13

12

5

4

2

9

Годовые затраты на научную деятельность (млн. руб.)

37,8

79,1

79,75

108,5

146,5

148,3

10

Количество изданных монографий, учебников и учебных пособий

134

138

149

138

126

140

11

Количество зданий

22

22

22

23

23

23

12

Количество специализированных учебных помещений, в том числе оснащенных мультимедийными системами: компьютерных лабораторий лингафонных кабинетов специализированных лабораторий, кабинетов

 63 13 10 7

 64 13 10 7

 64 13 10 7

 56 14 10 9

 59 14 10 12

 61 15 10 12

13

Библиотечный фонд (ед.)

35559

41939

48017

49 417

51345

49757

14

% обновления учебно-материальной и научно-исследовательской базы от их балансовой стоимости

19,4

25,5

27,5

49,4

14,7

7,0

15

Востребованность выпускников очной формы обучения (% трудоустроенных)

97,0

95,6

95,5

97,0

97,0

98,0


Проводя общий анализ Минского института управления соответствию статусу высшего учебного заведения, на основании системы стандартов в сфере образования сформирована итоговая таблица соответствия критериев статусу высшего учебного заведения, таблица 1.11 [].

 Показатели

Университеты (академии)

 Инсти- туты

МИУ

1

2

3

4

1. Уровни и ступени образования:




подготовка специалистов с высшим образованием

 +

 +

 +

подготовка бакалавров

+

+

-

подготовка магистров

+

+/ -

+

аспирантура (адъюнктура)

+

+/ -

+

докторантура

+

+/ -

+

повышение квалификации для специалистов отрасли

 +

 +/ -

 +

повышение квалификации для преподавателей вузов

 +

 -

 +

довузовская подготовка абитуриентов

+

+

+

среднее специальное образование

 -

 -

-

2. Ресурсы




2.1 Кадры:




преподаватели, работающие на постоянной основе, выполняют не менее 50% учебной нагрузки

 +

 +

 84,56

педагогическую подготовку имеют не менее 80% преподавателей, работающих на постоянной основе

 +

 +

 95,9

наличие у преподавателей, работающих на постоянной основе, ученых и почетных степеней и званий: 40%

  +

  +/ -

 35,8

число студентов дневной формы обучения на одного доктора наук, работающего на постоянной основе или по совместительству: не более 200

  +

  +/ -

 187,5

количество преподавателей, прошедших повышение квалификации за последние 3 года: не менее 60%

 +

 +/ -

 61,6

2.2 Информационное обеспечение:




наличие библиотеки и читального зала с количеством мест из расчета 15% от числа студентов дневной формы обучения

 +

 +

 14,63

наличие зала для научных работников

+

+/ -

+

наличие учебников и учебных пособий по каждой дисциплине на одного студента дневной формы обучения: не менее 0,2

  +

  +

 +

наличие учебно-методических материалов и контрольных заданий, предусмотренных программой каждой дисциплины, должно быть не менее одного комплекта на каждого студента заочной формы обучения

  +

  +

 +

доступ к электронным источникам информации

+

+/ -

+

возможность для студентов тиражирования учебных материалов

 +

 +

 +

ежегодное выделение средств для пополнения фонда научной литературы, включая периодические издания, не менее 2% от объема выполняемых научно-исследовательских работ

  +

  +/ -

 +

2.3 Материальная база:




наличие специализированных научных лабораторий и лабораторий научно-исследовательских работ студентов

 +

 +/ -

 +

обеспечение специализированными лабораториями, кабинетами, полигонами, мастерскими в соответствии с образовательным стандартом каждой специальности

  +

  +

 +

наличие издательского центра (отдела) для обеспечения потребностей учебного процесса

 +

 +/ -

 +

использование внебюджетных средств для развития материальной базы (кроме учебных заведений, которые имеют только бюджетное финансирование)

  +

  +

 +

ежегодное обновление учебно-материальной и научно-исследовательской базы от ее балансовой стоимости: не менее 5%

  +

  +/ -

 7

2.4 Вспомогательная и оздоровительная база:




пункт питания

+

+

+

медпункт

+

+

+

база отдыха

+

+/ -

+

спортивно-оздоровительная база

+

+/ -

-

общежития

+

+

-

3. Научная (творческая) деятельность




3.1 Организация научной деятельности <*>:




исполнение функций головной организации по заданиям государственных, региональных или отраслевых научных и научно-технических программ

  +

  +/ -

 +

участие в государственных научных программах

 +

 +/ -

 +

участие в выполнении международных научных программ (проектов)

 +

 +/ -

 +

наличие перспективной программы фундаментальных и прикладных исследований

 +

 +

 +

финансирование научных исследований из средств вуза

 +

 +

 +

выполнение научно-исследовательских или научно-методических работ каждым преподавателем, работающим на постоянной основе

  +

  +

 +

проведение плановых научных исследований студентами, аспирантами и докторантами

 +

 +

 +

3.2 Результаты научной (творческой) деятельности за последние 5 лет:




полученные патенты, проданные лицензии, созданные музыкальные произведения, программы, записи на радио и телевидении, выставки, конкурсы (чемпионаты)

  +

  +/ -

 +

сборники трудов

+

+/ -

+

монографии; 0,05 от числа научных тем

+

+/ -

6,92

учебники и учебные пособия за год; 0,01 от количества преподавателей

 +

 +/ -

4,47

учебно-методические пособия за год; 0,05 от количества преподавателей

 +

 +

36,6

научный журнал или другое периодическое научное издание

 +

 +/ -

 +

участие студентов в конкурсах научно-исследовательских работ

 +

 +

 +

4. Международная деятельность <**>:




участие в деятельности международных организаций и ассоциаций

 +

 +

 +

участие в международных образовательных, культурных, научных программах, проектах

 +

 +/ -

 +

обучение иностранных граждан

+

+/ -

+

обмен с зарубежными вузами стажерами и студентами

 +

 +/ -

 +

организация международной конференции, ежегодно

 +

 +/ -

 +

наличие договоров с другими учебными заведениями и исследовательскими организациями о совместной деятельности

 +

 +

 +

5. Планирование <**>:




перспективный план (программа) развития учебного заведения

 +

 +

 +

индивидуальные планы работы преподавателей

+

+

+

планы научных исследований

+

+

+

планы международной деятельности

+

+/ -

+

6. Признание <**>:




востребованность выпускников (по данным служб занятости) за последние 2 года: не менее 70%

 +

 +

 98

наличие государственных премий (наград) за последние 5 лет

 +

 +/ -

 +

наличие признанных научно-педагогических школ

 +

 +/ -

 +

международное признание учебного заведения

+

+/ -


Примечания:

-       знак "+" означает обязательное выполнение требований.

-       знак "-" означает, что показатель не применяется.

-       знак "+/-" означает, что соблюдение показателя не является обязательным, но допускается его применение.

Исходя из анализируемых данных следует выделить, что Минский институт управления полностью соответствует статусу института, так же следует отметить, что по многим показателям Минский институт управления статусу университета:

-       отсутствие подготовки бакалавров;

-       количество преподавателей, работающих на постоянной основе, имеющих ученые и степени и звания составляет 34% от необходимых 40%;

-       неполное соответствие по количеству мест в читальном зале, от количества студентов дневного обучения, а именно 14,63% от необходимых 15%;

-       отсутствие в распоряжении института общежитий.

Вместе с тем следует отметить необходимость наращивания усилий по привлечению для работы в институте и подготовке на его базе специалистов высшей квалификации, изменения ряда качественных характеристик данной категории сотрудников, в частности - омоложения их состава.

В целом, проблемными участками работы по совершенствованию кадрового потенциала МИУ следует считать:

-       численность сотрудников, имеющих учёные степени и звания, формально соответствует нормативам, однако задача подготовки высококлассных специалистов требует её увеличения;

-       некоторые специальности не обеспечены докторами наук;

-       относительно высок возраст остепенённых сотрудников из числа ППС;

-       большего внимания требует подготовка молодых специалистов высшей квалификации из числа выпускников института;

-       недостатки в планировании подготовки кадров для обеспечения учебного процесса;

-       недостаточно чёткое планирование деятельности по повышению квалификации ППС. Основные приоритеты кадровой политики.

Расширение перечня специальностей, по которым ведётся подготовка специалистов в институте, существенный рост численности студентов за последние годы, относительная мобильность законодательной базы высшего образования, условия необходимости обеспечения имиджа института и его привлекательности для абитуриентов требуют целенаправленного системного подхода в области кадровой политики.

Первым и основным из таких направлений является совершенствование системы кадрового обеспечения, что подразумевает, в первую очередь, конкретно обоснованное определение потребностей института в кадрах в разрезе их количественных и качественных характеристик.

Повышенные требования к качественному составу профессорско-преподавательского персонала диктуют необходимость более тщательного и обоснованного его анализа, сосредоточения усилий на комплектовании преподавательских коллективов кафедр, недостаточно обеспеченных кадрами высшей квалификации. Особое внимание при этом следует обратить на специальности инженерного профиля.

Повышение квалификации профессорско-преподавательского персонала зачастую не носит инициативного характера со стороны кафедр и факультетов и ограничивается функционированием "Школы молодого педагога", а так же курсов, организуемых непосредственно руководством института.

В решении задач обновления общества ведущая роль принадлежит образованию, которое должно обеспечить расширенное обновление его интеллектуального и духовного потенциала. В этих условиях возрастает роль системы повышения квалификации и переподготовки кадров, основной целью которой является постоянное приведение уровня квалификации сотрудников в соответствии с изменениями в производственной и социальной сферах, формирование у сотрудников высокого профессионализма.

Повышение квалификации кадров имеет непрерывный характер и осуществляется на протяжении всей трудовой деятельности в целях расширения и углубления знаний с учетом требований научно-технического прогресса. Это обеспечивается путем рационального соединения систематического самообразования, краткосрочного и периодического обучения ив соответствующих курсах.

В настоящее время основными формами повышения квалификации и переподготовки педагогических и научных кадров являются стажировки в ведущих научных организациях я вузах, а также за рубежом, обучение в магистратуре, аспирантуре и докторантуре, подготовку диссертационной работы в качестве соискателя, самостоятельное повышение квалификации (самообразование).

 

1.2 Анализ финансового состояния и платежеспособности частного учреждения образования "Минский институт управления"


Следует отметить, что экономические показатели не полностью характеризуют деятельность учреждения, для анализа используются финансовые показатели такие как: ликвидность, устойчивость, платежеспособность. Данные финансовые показатели рассчитываются на основании бухгалтерского баланса предприятия, который приведен в приложении 2. [1]

Коэффициент текущей ликвидности характеризует общую обеспеченность организации собственными оборотными средствами для ведения хозяйственной деятельности и своевременного погашения срочных обязательств организации.

Коэффициент текущей ликвидности определяется как отношение фактической стоимости находящихся в наличии у учреждения оборотных активов в виде запасов и затрат, налогов по приобретенным товарам, работам, услугам, дебиторской задолженности, расчетов с учредителями, денежных средств, финансовых вложений и прочих оборотных активов к краткосрочным обязательствам организации за исключением резервов предстоящих расходов. Коэффициент текущей ликвидности (К1) на конец отчетного периода рассчитывается как отношение итога раздела II актива бухгалтерского баланса к итогу раздела V пассива бухгалтерского баланса за вычетом строки 640 "Резервы предстоящих расходов", по формуле:

, (1.1)

где К1 - коэффициент текущей ликвидности;- итог раздела II актива бухгалтерского баланса (строка 290);П - итог раздела V пассива бухгалтерского баланса (строка 690).

Коэффициент текущей ликвидности составил:


Данный коэффициент текущей ликвидности более 1 и согласно отраслевой принадлежности является положительным.

Коэффициент обеспеченности собственными оборотными средствами характеризует наличие у учреждения собственных оборотных средств, необходимых для ее финансовой устойчивости.

Коэффициент обеспеченности собственными оборотными средствами определяется как отношение разности капитала и резервов, включая резервы предстоящих расходов, и фактической стоимости внеоборотных активов к фактической стоимости находящихся в наличии у организации оборотных активов в виде запасов и затрат, налогов по приобретенным товарам, работам, услугам, дебиторской задолженности, расчетов с учредителями, денежных средств, финансовых вложений и прочих оборотных активов.

Коэффициент обеспеченности собственными оборотными средствами (К2) на конец отчетного периода рассчитывается как отношение суммы итога раздела III пассива бухгалтерского баланса и строки 640 "Резервы предстоящих расходов" за вычетом итога раздела I актива бухгалтерского баланса к итогу раздела II актива бухгалтерского баланса, по формуле:

, (1.2)

где К2 - коэффициент обеспеченности собственными оборотными средствами;А - итог раздела I актива бухгалтерского баланса (строка 190);А - итог раздела II актива бухгалтерского баланса (строка 290).

Коэффициент обеспеченности собственными оборотными средствами составил:


Данный коэффициент текущей ликвидности более 1 и согласно отраслевой принадлежности является положительным.

Коэффициентом, характеризующим платежеспособность должника, является коэффициент абсолютной ликвидности, показывающий, какая часть краткосрочных обязательств может быть погашена немедленно, и рассчитывается как отношение легко ликвидных активов к текущим обязательствам организации.

Коэффициент абсолютной ликвидности (Кабсл) рассчитывается как отношение суммы денежных средств (строка 260) и финансовых вложений (строка 270) к краткосрочным обязательствам (строка 690) за вычетом резервов предстоящих расходов (строка 640):

 (1.3)

Коэффициент абсолютной ликвидности составил:

 

Значение коэффициента абсолютной ликвидности должно быть не менее 0,2 что и отражает наш показатель.

При анализе динамики финансово-экономических показателей следует отметить положительный рост прибыли, и снижение затрат. Вместе с тем следует отметить что сервис-центр работает с простоями, поскольку обработка каждого заказа занимает большое количество времени (обработка данных о специфике автомобиля, подбор запасных частей с учетом номенклатуры и требований завода изготовителя) и обслуживание клиентов происходит по принципу живой очереди. В связи с этим теряется часть потребителей, а вместе с ними и часть прибыли.

 

1.3 Анализ финансовых результатов и эффективности деятельности частного учреждения образования "Минский институт управления"


Оценка финансового состояния основывается на целой системе показателей, характеризующих структуру источников источников формирования капитала и его размещения, равновесие между активами организации и источниками их формирования, эффективность и интенсивность использования капитала, уровень производственных и финансовых рисков. С этой целью изучается динамика каждого показателя, проводятся сопоставления со средними и нормативными значениями по отрасли.

С целью изучения финансовых результатов хозяйственной деятельности рассчитываются следующие показатели:

-       коэффициент финансовой независимости;

-       коэффициент финансовой зависимости;

-       коэффициент устойчивого финансирования;

-       коэффициент текущей задолженности;

-       коэффициент финансового рычага;

-       темп роста собственного капитала;

-       коэффициент устойчивого экономического роста;

-       коэффициент обеспеченности запасов собственным капиталом.

Коэффициент финансовой независимости (автономии), характеризует, какая часть активов сформирована за счет собственных средств учреждения:

, (1.4)

где Кф. н. - коэффициент финансовой независимости;

разд. III - итог раздела III бухгалтерского баланса (строка 490);

стр.640 - резервы предстоящих расходов (строка 640).

стр.300 - валюта баланса (строка 300).

Коэффициент финансовой независимости составил:

Коэффициент финансовой зависимости (мультипликатор капитала), является обратным коэффициенту финансовой независимости и рассчитывается по формуле:

, (1.5)

где Кф. з. - коэффициент финансовой зависимости.

Коэффициент финансовой зависимости составил:


Этот обратный показатель показывает какая сумма активов приходится на рубль собственных средств, т. е на рубль собственных средств приходится 1 рубль 9 копеек активов вуза, что означает что только 9 копеек с рубля не обеспечены собственными средствами.

Коэффициент устойчивого финансирования характеризует, какая часть активов баланса сформирована за счет устойчивых источников:

 (1.6)


где Ку. ф. - коэффициент устойчивого финансирования;

стр.590 - итог раздела IV бухгалтерского баланса (строка 590);

стр.701 - долгосрочная кредиторская задолженность (строка 701).

Коэффициент устойчивого финансирования составил:


Величина коэффициента устойчивого финансирования совпадает с величиной коэффициента финансовой независимости, что свидетельствует о том что ЧУО "Минский институт управления" не пользуется долгосрочными кредитами, займами и лизингом.

Коэффициент текущей задолженности показывает, какая часть активов сформирована за счет заемных ресурсов краткосрочного характера:

 (1.7)

где Кт. з. - коэффициент текущей задолженности;

разд. V - итог раздела V бухгалтерского баланса (строка 690).

Коэффициент текущей задолженности составил:

Коэффициент финансового рычага характеризует степень финансового риска, т.е. отношение заемных средств к собственному капиталу:

 (1.8)

где Кф. р. - коэффициент финансового рычага.

Коэффициент финансового рычага составил:

Темп роста собственного капитала является одним из основных индикаторов результативности деятельности.

Желательно, чтобы темп роста собственного капитала был выше темпов роста совокупных активов. Рассчитывается он как отношение суммы собственного капитала на конец периода к сумме собственного капитала на начало периода:

 (1.9)

где КСК - темп роста собственного капитала;

СКК. - сумма собственного капитала на конец периода (итог раздела III + строка 640);

СКН. - сумма собственного капитала на начало периода (итог раздела III + строка 640).

Темп роста собственного капитала составил:

 (т.е.7,6%).

Темп роста совокупных активов рассчитывается:

 (1.10)

где КСА - темп роста собственного капитала.

Темп роста совокупных активов составляет:

 (т. е 1,2%).

Из этого следует что темп роста совокупных активов меньше темпа роста собственного капитала (1,2%<7,6%), что свидетельствует о финансовой устойчивости предприятия.

Коэффициент устойчивого экономического роста отражает прирост собственного капитала за счет прибыли организации:

 (1.11)

где КУ. Э.Р. - коэффициент устойчивого экономического роста;

стр.450к. - нераспределенная прибыль на конец периода (строка 450);

стр.450н. - нераспределенная прибыль на начало периода (строка 450);

стр.490н. - итого по разделу III бухгалтерского баланса на начало периода (строка 450).

Коэффициент устойчивого экономического роста составил:

 (т.е. 29%).

Это означает, что собственный капитал увеличился на 29%, за счет результатов финансово-хозяйственной деятельности учреждения.

Коэффициент обеспеченности запасов собственным капиталом рассчитывается следующим образом:

 (1.12)

где Ко. з. - коэффициент обеспеченности запасов собственным капиталом; разд. I - итог раздела I бухгалтерского баланса (строка 190);

стр.210 - запасы и затраты (строка 210).

Коэффициент обеспеченности запасов собственным капиталом составил:

 

Данный коэффициент свидетельствует что запасы данного учреждения меньше собственных оборотных средств, следовательно состояние данного учреждения можно квалифицировать как абсолютно устойчивое.

Анализируя эффективность деятельности учреждения рассчитываются следующие показатели:

-       коэффициент оборачиваемости оборотных активов;

-       продолжительность оборота капитала;

-       общая рентабельность совокупных активов;

-       рентабельность собственного капитала;

-       рентабельность продаж;

-       рентабельность затрат;

-       затраты на рубль реализованной продукции.

Коэффициент оборачиваемости оборотных активов характеризует скорость оборота капитала, вложенного в оборотные активы:

 (1.13)

где Коб. - коэффициент оборачиваемости оборотных активов;

стр.020 формы2 - выручка от реализации (строка 020 отчета о прибылях и убытках);

 - средняя величина оборотных активов (строка 290).

Коэффициент оборачиваемости оборотных активов составил:

 

Что означает что оборотные активы оборачивались 5,12 раза в течении рассматриваемого периода.

Продолжительность оборота капитала показывает, за сколько дней используемый учреждением капитал оборачивается в процессе ее деятельности:

 (1.14)

где Поб. - продолжительность оборота капитала;

 - средняя величина активов (строка 300).

Продолжительность оборота капитала составила:

 дня.

Значит, активы учреждения проходят полный оборот за 203 дня.

Общая рентабельность совокупных активов (отношение брутто-прибыли от всех видов деятельности до выплаты процентов по кредиту и лизингу и налогов из прибыли) характеризует, сколько прибыли получено на рубль вложенного капитала:

 (1.15)

где Робщ. - общая рентабельность совокупных активов;

стр. 200 формы2 - сумма прибыли (строка 200 отчета о прибылях и убытках).

Общая рентабельность совокупных активов составила:

 

Из расчета видно, что учреждение заработало 37 копеек прибыли на рубль вложенного капитала.

Рентабельность собственного капитала характеризует эффективность использования капитала:

 (1.16)

где РСК - рентабельность собственного капитала;

 - средняя величина итога раздела III (строка 490).

Рентабельность собственного капитала составила:


Рентабельность продаж характеризует уровень прибыльности продукции (услуг)::

 (1.17)

где РРП. - рентабельность продаж;

стр.070 формы2 - сумма прибыли от реализации продукции (строка 070 отчета о прибылях и убытках).

Рентабельность затрат характеризует окупаемость затрат:

 (1.18)

где РЗ. - рентабельность затрат;

стр.030формы2 - себестоимость реализованной продукции (строка 030 отчета о прибылях и убытках);

стр.050формы2 - управленческие расходы (строка 050 отчета о прибылях и убытках).

стр.060формы2 - расходы на реализацию (строка 060 отчета о прибылях и убытках).

Рентабельность затрат составила:


Затраты на рубль реализованной продукции (затратоемкость продукции):

 (1.19)

где ЗЕ. - затраты на рубль реализованной продукции.

Затраты на рубль реализованной продукции составили:

 

Следовательно на каждый рубль реализованной продукции приходится 80 копеек затрат.

Исходя из анализа расчетных показателей можно сделать вывод о том, что ЧУО "Минский институт управления" стабильно развивающееся учреждение, о чем говорят показатели финансовой устойчивости. Так же следует отметить о высокой эффективности деятельности учреждения, о чем свидетельствуют показатели рентабельности и оборачиваемости.

2. Инновационное управление как способ повышения экономической эффективности вуза и качества подготовки специалистов


2.1 Сущность инновационного управления деятельностью вуза и особенности системного подхода к созданию его экономического механизма


Образование представляет собой процесс передачи знаний на уровне человеческой популяции и их накопления на уровне отдельно взятой человеческой личности, отражающий исторически сложившиеся социальные противоречия в развитии цивилизации. Эффективная деятельность человека в настоящее время требует от каждого его участника большого объема профессиональных знаний. У стран мирового сообщества, в том числе и Беларуси, нет альтернативы профессиональному образованию. К концу XX века сложились объективные условия для формирования мировой системы образования на базе компьютеров и Internet.

Расширение образования представляет собой глобальную закономерность общественного развития, выражающую процесс субъективной потребности человека в получении знаний и объективной потребности общества в их накоплении и использовании. Образование может рассматриваться не только как необходимое и достаточное условие жизнедеятельности общества, но и как определяющее условие в наращивании экономического потенциала страны.

Прогресс современного общества основывается на использовании интеллектуальных человеческих ресурсов. Их ценность постоянно растет, так как работа в условиях современных высоких технологий требует определенных профессиональных знаний. Динамичное развитие образования направлено на создание инновационной системы обучения, обусловленное потребностями общества в разнообразных специалистах.

Совокупность науки, техники и культуры рассматривается как основа инновационной системы образования, обеспечивающей подготовку высококвалифицированных специалистов, способных создать в Республики Беларусь высокоэффективную развитую экономику на принципиально новой технологической базе как ключевое средство воспитания высоконравственной, интеллектуально и физически развитой личности.

Концепция стратегии управления инновациями в образовании Республики Беларусь нацелена на формирование творческой личности, способной добиться экономического и социального прогресса общества. Инновационное образование связывается с улучшением его качества и повышением роли образования в воспитании молодого поколения. Разработка и внедрение в образовательный процесс вузов различного рода инноваций имеет своей основной целью оптимизировать качество работы образовательной системы Республики Беларусь в целом.

Объективной потребностью и закономерной реакцией на сложившуюся ситуацию в высшем образовании Республики Беларусь является разработка и внедрение в образовательный процесс инноваций, имеющих целью оптимизировать качество работы всей системы образования. Задача заключается в повышении качества подготовки специалистов, отвечающих требованиям мирового рынка интеллектуальной собственности.

Под инновацией, как существенном элементе развития высшего образования понимается актуально значимые и системно самоорганизующиеся новообразования, возникающие на основе разнообразия инициатив и новшеств которые становятся перспективными для эволюции образования и позитивно влияют на его развитие. Инновационная деятельность в вузах включает целенаправленное преобразование содержания и организационно-технологического процесса обучения, направленное на повышение качества образовательных услуг, конкурентоспособности вузов и их выпускников, обеспечение всестороннего личного и профессионального развития студентов.

Таким образом, инновационная деятельность в вузах преобразует характер поэтапного совершенствования учебного процесса в отношении таких его параметров, как целевая ориентация, характер и содержание взаимодействия преподавателя и студента. Основными показателями инновационной системы образования могут выступать следующие характеристики:

-       новые знания;

-       новые умения;

-       навыки студентов;

-       повышения уровня личностного развития студентов;

-       отсутствие отрицательных эффектов и последствий (перегрузки, утомления, ухудшения здоровья, дефицит учебной мотивации и пр.);

-       повышение профессиональной компетентности профессорско-преподавательского состава и его отношения к работе;

-       рост престижа вуза в социуме, выражающийся в увеличении количества студентов и преподавателей.

Первостепенное значение имеет способность образовательной системы оперативно и гибко реагировать на запросы общества, учитывая основные приоритеты его развития. Реализация данной задачи не может быть достигнута только на основе внедрения новых технических средств и новых технологий. Радикальные изменения должны касаться и других (помимо технологических) подсистем:

-       организационно-правовой;

-       экономической;

-       психолого-педагогической.

Переход на инновационную систему образования должен осуществляться по трем направлениям:

-       организационные инновации - введение новшеств в структуру и методы управления вузом;

-       инновации в технологии обучения;

-       охват научными исследованиями всего профессорско-преподавательского состава.

По международным стандартам инновация определяется как конечный результат деятельности, получивший воплощение в виде нового или усовершенствованного продукта, внедренного на рынке, нового или усовершенствованного технологического процесса, используемого в практической деятельности, либо в новом подходе к социальным; и образовательным услугам. По признаку содержания выделяют инновация:

-       технические,

-       маркетинговые.

-       экономические,

-       финансовые,

-       производственные,

-       управленческие и др.

Выделяются такие признаки инноваций, как их масштаб (глобальные и локальные), параметры жизненного цикла, закономерности процесса внедрения.

Инновация является единичным проявлением научно-технического прогресса и научно-исследовательских разработок, представляющих единое взаимообусловленное развитие научных исследований и науки (инновационного потенциалах техники и технологии). Ее можно рассматривать как процесс реализации новой идее к любой сфере жизни и деятельности человека, способствующий удовлетворению потребности покупателя на рынке и приносящий прибыль. Обоснована концепция организационно-экономической стратегии управления инновациями в системе высшего образования, определяющая концентрацию финансовых ресурсов, направляемых на развитие инновационной деятельности в вузах.

Инновации в вузе представляют собой новые образовательные услуги или технологии обучения, которые можно охарактеризовать такими признаками, как:

-       сфера внедрения новшеств в учебный процесс;

-       механизм и схема функционирования инноваций.

Инновационный процесс включает три стадии:

-       новшества или новые знания, как правило, не обладают стоимостью;

-       нововведение - новшество, трансформированное в объект интеллектуальной собственности и имеющее потребительскую стоимость;

-       инновация - научно-исследовательская разработка или образовательная услуга, обладающая потребительской стоимостью за счет использования нововведения.

Организационно-экономическая модель стратегия управления инновациями в вузе базируется на системной оценке мировых тенденций инновационной деятельности, характеризующихся длительностью инвестиционного цикла нововведения, концентрацией ресурсов, высоким риском потерь вкладываемых средств, привлечением высококвалифицированных специалистов. Более глубокому исследованию сформированной модели стратегии управления инновациями в вузе посвящена разработка маркетинговой и финансово инновациями в системе высшего образования адаптированных к условиям Республики Беларусь.

Кризисные явления в экономике Республики Беларусь оказали негативное влияние на систему образования. В условиях сложившейся ситуации объективной потребностью и закономерной реакцией образовательной системы в Республике Беларусь является разработка и внедрение в образовательный процесс различного рода инноваций, имеющих целью оптимизировать систему образования по таким направлениям:

-       организационные инновации, включающие преобразование образовательной системы, предполагающее свободу в выборе места обучения и академическую мобильность студента;

-       инновации в технологии обучения, связанные с внедрением современной техники в учебный процесс и разработка соответствующих образовательных технологий и методического обеспечения;

-       научные исследования в вузах, которые являются составной частью научного потенциала государства.

Важным фактором перевода образовательной системы Республики Беларусь в ее новое качество является совершенствование системы управления.

Эффективная деятельность вуза во многом зависит от. правильно выбранной стратегии управления. Оценка ее качества состоит в установлении потребительских свойств выработанной стратегии руководства и состава ее компонентов как одного из эффективных видов управленческих решений, а также в формировании и использовании научно обоснованных и гибких методов регулирования обучения, обеспечивающих подготовку специалистов мирового уровня.

В свете широко развивающихся рыночных отношений следует переосмыслить принципы управления с точки зрения адаптации их к возможностям науки совершенствования и роста экономики за счет формирования эффективной финансовой стратегии. Для успешного решения практических задач экономических методов управления в сфере науки, образования и производства требуются соответствующим образом квалифицированные специалисты знающие законы рынка и умеющие реализовать эффективную стратегию управления. Задача состоит в том, чтобы у каждого работника управления сформировать научное и цивилизованное экономическое мышление, способствующее реализации организационно-технических проектов.

В этом аспекте американский ученый Акофф Рассел подчеркивает: "Мы должны стремиться отходить от привычных концепций и учиться смотреть на мир по-новому. Только в этом случае возможны творческий рост личности и совершенствование самого процесса познания". Речь идет о широком внедрении инновационной концепции обучения и рыночной стратегии управления высшим учебным заведением, ориентированных на научно-технический прогресс и формирование финансовой политики, обеспечивающей науку и образование средствами для их динамичного развития. Новые принципы управления высшим учебным заведением должны отражать изменения, происходящие в экономике, науке и технологиях, шире внедряться как в сферу образования, так и в сферу производства. Рыночные отношения и новые информационные технологии необходимо соединять с теорией управления и методологией принятия решения.

Схематически управление вузом можно представить в качестве взаимодействующих функций управления, рисунок 2.1.

Рисунок 2.1 - Взаимодействие функций управления

В процессе управленческой деятельности руководство осуществляет большое количество разнообразных управленческих работ. Объединив работы по определенным критериям, выделяют функции управления такие как: планирование, организация, мотивация, контроль, анализ, регулирование. Выделение данной классификации работ позволяет систематизировать управленческую деятельность, тем самым упорядочить процесс управления и закрепить отдельные виды работ за конкретными исполнителями, что позволит обеспечить высокий профессионализм выполнения работ. [5]

Функция планирования определяет начало управленческой деятельности, основанной на рассмотрении прошлого, анализе настоящего и постановке задач на будущее. Планирование - это один из способов с помощью которого руководство определяет цели вуза и наилучшие пути достижения этих целей. При этом определяются направления, пути, средства и мероприятия по реализации целей деятельности. Принимаются конкретные, адресные, плановые решения, касающиеся как отдельных исполнителей так и целых подразделений.

Функция организации определяет организацию управления системой и организацию работ по реализации каждой функции управления. Иными словами, эта функция отражает структуру управляемой и управляющей систем, которые обеспечивают процесс производства (получение высшего образования студентами) и целенаправленное воздействие на коллектив людей, реализующих этот процесс.

Функция мотивации представляет собой самый мощный и единственно возможный инструмент руководства, позволяющий обеспечить соответствие качеству поставленных задач, путем создания, побуждающего воздействия на исполнителя конкретной задачи.

Функция контроля организовывает наблюдение за соответствием полученных результатов на определенном периоде и планируемых объемах запланированных работ.

Функция анализа характеризует полученные результаты и исследует причинно-следственные связи с целью внесения необходимых изменений работы системы.

Функция регулирования вносит поправки в выявленные проблемные участки с целью отладки работы системы и повышения ее производительности.

В этой связи инновационный аспект в совершенствовании организационных основ функционирования предполагает:

-       формирование эффективных механизмов трансляции социального заказа системе образования, расширение участия общества в ее управлении;

-       четкое разграничение основных прав и обязанностей органов управления образованием государственного и местного уровней;

-       расширение реальной академической и финансовой автономии учебных заведений.

Основными направлениями совершенствования образования в Республике Беларусь являются:

-       обновление содержания образования, повышение его качества;

-       формирование и реализация нового экономического механизма управления системой образования;

-       обеспечение для граждан доступности образования всех уровней и ступеней;

-       расширение нормативно-правовой базы, обеспечивающей эффективную реализацию основных прав и обязанностей субъектов образовательного процесса;

-       улучшение системы управления образованием.

Первоочередное значение в развитии инновационного образования имеет его содержание, гуманистические и творческие компоненты общества. Содержание образования определяется потребностями личности и государства; уровнем развития науки, техники и культуры, основными тенденциями развития современного общества. Инновационное образование должно обеспечить формирование у студентов способности гибко адаптироваться к меняющимся жизненным условиям и ситуациям, самостоятельно приобретать необходимые знания, применять их на практике, критически мыслить, грамотно работать с информацией, брать на себя ответственность за принимаемые решения, обладать необходимым уровнем социально-психологической компетентности, эффективно взаимодействовать и общаться с другими людьми. Усиление практической направленности обучения требует серьезного пересмотра имеющихся учебных средств, форм взаимодействия преподавателя со студентом, способов формирования и контроля знаний и умений. Повышение качества образования требует перехода на новые технологии обучения.

Важным направлением совершенствования образования в Республике Беларусь в современных условиях становится улучшение качества подготовки кадров во всех звеньях, приспособление их ко все более усложняющимся требованиям научно-технического прогресса, к изменяющимся факторам глобальной конкуренции. Приоритетное значение имеет повышение отдачи от инвестиций во всех звеньях системы образования, еще большее усиление роли и воздействие образования на экономический рост, и повышение заработной платы.

 

2.2 Совершенствование обучающего процесса с целью повышения его качества


Прогресс современного общества базируется на использовании интеллектуальных человеческих ресурсов. Их ценность постоянно растет, так как работа в условиях усложняющихся технологий требует постоянного совершенствования профессиональных знаний. Динамичное развитие образования требует создания новых форм обучения и сочетания их с потребностями общества в конкретных специалистах.

Динамичное развитие образования требует создания новых форм обучения и сочетания их с потребностями общества в конкретных специалистах.

В системе образования продолжают существовать три проблемы:

-       чему обучать студентов, чтобы подготовить специалистов с высшим образованием, способных решать на высоком научном уровне текущие задачи народного хозяйства и создавать новые, пользующиеся спросом конкурентоспособные товары мирового уровня;

-       как учить студентов, какие использовать средства и методы, чтобы повысить качество обучения и освоения науки в процессе учебы;

-       кадры, т.е. те, кто должен учить: состав профессоров, доцентов и ассистентов, методы работы и уровень педагогического мастерства.

Решающим, а возможно, и самым действенным средством и фактором, влияющим на устойчивое функционирование и развитие частного вуза, является уровень его управления.

Учебное заведение должно рассматриваться как объект особой учебной, научной, организационной, экономической, финансовой и социальной сложности. В системе обучения студентов эксперты выделяют две схемы образования: инновационное обучение и поддерживающее. Перспективной считается инновационная концепция обучения. [6]

Особую актуальность приобретают в настоящее время научные методы управления учебным процессом и переход на прогрессивную систему образования, которые позволяют в максимально сжатые сроки решать стратегические задачи, оперативно принимать решения, осуществлять реструктуризацию подразделений (факультетов и кафедр.), учебных планов и учебников, развивать свой научный и учебный потенциал.

Формирование рыночных механизмов в экономике, создание необходимых условий функционирования основных субъектов рынка требуют организации адекватной системы подготовки и повышения квалификации кадров. Система образования должна обеспечить субъектов рыночного хозяйства специалистами с высшим образованием на всех стадиях производства и потребления продукции, во всех областях их деятельности.

Для совершенствования образования в вузе необходимо решить ряд принципиально новых задач, составляющих стратегию образования, направленную на эффективное управление качеством обучения.

-       обосновать набор показателей, отражающих качество образования, так называемых индикаторов;

-       установить пороговое значение этих показателей и провести их мониторинг, а также определить нижний уровень, пересечение которого может привести к нарушению качества подготовки специалистов;

-       организовать разработку возможных решений стратегических задач.

Развитие прогрессивных методов образования в вузе должно строиться на использовании в его управлении следующих принципов:

-       расширение научных исследований на кафедрах и в студенческих группах;

-       системность и комплексность;

-       поддержание здоровых отношений в коллективе,

-       подбор стратегических партнеров во всех видах деятельности вуза;

-       обеспечение эффективности использования финансовых ресурсов.

Особое внимание в организации финансовых потоков должно уделяться принципам логистики, поскольку финансы в вузе становятся стратегическим. Поэтому необходимо:

-       содействовать формированию благоприятной внешней среды;

-       уделять особое внимание студенту и качеству технологии обучения.

Совершенствование системы обучения в зависимости от внешних и внутренних условий вуза возможно, если будет использоваться совокупность различных методов стратегического регулирования учебным процессом. Возможно выделить пять конкретных методов стратегического управления вузом:

-       метод стратегического планирования развития научных исследований и на их базе переход к самой современной системе обучения;

-       метод управления посредством выбора стратегических позиций развития обучения;

-       метод управления путем ранжирования стратегических задач;

-       метод стратегического управления по слабым сигналам;

-       метод управления в условиях стратегических неожиданностей.

Среди многочисленных задач управления вузом особое место занимают определение методического подхода к формированию базовых стратегий и выбор предпочтительной стратегии развития обучения.

Исследование иерархии организационной структуры стратегического управления и последовательность ее реализации позволяют выделить следующие приоритеты:

-       формирование комплексного плана научных исследований и учебного процесса вуза;

-       определение конкурентных стратегий (установление необходимых конкурентных позиций);

-       выбор эффективной стратегии развития научно-исследовательской деятельности в вузе и организации на ее основе обучения.

Известно, что переход от одного качества к другому, требует затрат времени и финансов. Основными компонентами системы образования в условиях рынка выступают новые концепции и новшества в науке и технике, нововведения в технологию обучения, инвестиции, вложения средств в научные исследования и разработки. Новшества как результат формируют рынок новаций, инновации - рынок чистой конкуренции нововведений, инвестиции - рынок капитала. Под инновациями понимается эффективное использование в системе управления вузом новых результатов научных исследований в виде новой методики планирования и создания механизма действия законов организационно-технического и социально-экономического характера. [4]

Первый компонент прогрессивной сферы деятельности вуза - это рынок новшеств как результат научных исследований в вузе. Он включает продукты интеллектуальной деятельности его профессорско-преподавательского состава в виде комплексных программ развития производства, технико-экономических обоснований инвестиционных проектов, предложений по совершенствованию управления субъектами хозяйствования.

Научно-исследовательская деятельность в вузах направлена на получение, распространение и использование в процессе обучения студентов новых знаний в сфере решения технологических, экономических и социальных проблем, на обеспечение эффективного управления как наукой, так и производством, как единой системой.

В системе управления вузом рынок новшеств (новаций) создают: научно-исследовательский центр, научно-исследовательские лаборатории при кафедрах, временные научные коллективы.

Вторым компонентом деятельности вуза является рынок чистой конкуренции нововведений, который представляет собой совокупность разработчиков и потребителей, совершающих сделки с образовательными и сходными услугами, когда рынок не оказывает большого влияния на уровень платы за обучение. Рынок чистой конкуренции объединяет вузы и работодателей.

Третьим компонентом деятельности вуза является рынок инвестиций. Каждый вуз должен приобретать новые технологии обучения, новые технические средства, новые учебники. Однако в качестве основного ограничения удовлетворения потребностей вуза выступают инвестиции и источники их получения. Можно выделить следующие основные факторы развития рынка капитала в вузе:

-       предоставление платному вузу налоговых льгот;

-       оказание государственной поддержки для научно-исследовательской деятельности в частном вузе;

-       реструктуризация деятельности вуза с целью повышения качества и высвобождения средств.

В настоящее время государственные источники инвестирования весьма ограничены. Поэтому основным источником инвестиций в развитие вуза являются собственные средства.

Современная образовательная деятельность вуза включает в себя систему взаимодействия научных работников и инвесторов, направленную на получение новых знаний и развитие прогрессивной схемы образования.

Инновационный процесс в вузе представляет собой последовательное осуществление научных исследований, маркетинговое исследование, продажу разработок, обучение студентов на основе новых технологий и использования современных технических средств обучения. Практически учебный процесс в вузе состоит в получении новых знаний, в решении задач повышения качества обучения и использовании результатов интеллектуальной деятельности в учебных пособиях для студентов. При этом осуществляется процесс коммерциализации научных разработок и выход на рынок товаров и услуг. На этом этапе определяется реакция рынка на нововведения, происходит признание или непризнание новых разработок потребителями.

Развитие инновационного сектора в работе вузов обеспечит достижение значительной гибкости в решении стратегических задач высшего образования, будет способствовать повышению качества подготовки специалистов и их скорейшей адаптации к сложным условиям практической деятельности.

Стратегическое управление вузом направлено на выработку средств и методов подготовки специалистов мирового уровня и удовлетворение потребностей страны путем совершенствования схемы образования и использования современных технологий обучения. Управление вузом можно представить в виде процесса планирования, организации и координации деятельности людей в системе образования.

Системный подход к управлению вузом позволяет исследовать управление не только как самостоятельную сферу деятельности с определенными свойствами, структурой и исходными основаниями, но и изучить его в социально-экономическом контексте.

Таким образом, задачи устойчивого развития белорусской экономики непосредственно связаны с научным прогрессом, с использованием новых знаний в системе обучения. Динамичное развитие науки и образования требует поиска новых форм их взаимодействия путем создания в вузах научных лабораторий, занимающихся вопросами, как совершенствования обучения студентов, так и ориентацией научных исследований.

 

2.3 Формирование эффективной стратегии управления финансами вуза на основании внедрения инновации


Действующий механизм управления финансами вуза в условиях рынка должен наиболее полно отвечать требованиям экономических законов и учитывать основные принципы эффективного хозяйствования, мировой опыт финансового менеджмента. Основным критерием его эффективного функционирования следует выбрать восприимчивость к инновациям и учет современных тенденций, отражающих мировые достижения науки и техники.

Комплексной системой, обеспечивающей эффективное управление финансами вуза, выступает его экономический механизм, функционирование которого осуществляется с помощью поэтапной финансовой стратегии. Финансовую стратегию формируют те же условия и факторы, которые связаны со всеми процессами управления вузами. Однако, финансовая стратегия базируется на специфических факторах, которые определяют ее эффективность и включают:

-       выработку единой политики финансово-кредитных, денежных и валютных рынков;

-       учет колебания валютных курсов, уровня мировых цен, процентных ставок, инфляции и др.

Все эти факторы играют первостепенную роль в работе вуза и использовании его финансов Поэтому выработка эффективной финансовой стратегии имеет приоритетное значение во всей система управления вузом.

Под стратегией управления финансами вуза следует понимать готовность его менеджеров к быстрым изменениям. К основным характеристикам стратегии управления финансами вуза можно отнести следующие:

-       восприимчивость вуза к изменениям в системе образования и подготовки специалистов;

-       ориентация на финансово-кредитную политику Республики Беларусь и место финансов вуза во всей финансовой системе республики, легитимность финансовой деятельности вуза;

-       учет и использование всех возможностей для наращивания дохода и прибыли вуза в текущем периоде и далекой перспективе;

-       выделение в качестве приоритетного направления устойчивого функционирования вуза и расширение контингента студентов, инновационная система обучения и современная технология обработки информации.

Для обеспечения эффективного функционирования и устойчивого развития вуза в условиях рынка и жесткой конкуренции следует ориентироваться на далекую перспективу, то есть постоянно и оперативно регулировать денежные потоки, чтобы стабилизировать финансовые результаты и создать базу ее наращивания в перспективе. [3]

Задача финансовой стратегии вуза состоит в том, чтобы обеспечить гибкость его финансовой системы, адаптировать её к рыночным условиям и подготовить к изменениям, учитывающим мировой опыт образования, и организовать подготовку специалистов в соответствии с требованиями международных программ.

Частные вузы наиболее заинтересованы в совершенствовании обучения, в наращивании человеческого капитала и современной учебной базы на основе информационных технологий, так как только при высоком научном и технологическом (учебном) потенциале возможны стратегические изменения и выход на мировой рынок продаж образовательных услуг и научных разработок.

Ведущим критерием, задающим целевую направленность эффективного функционирования вуза, является не текущая выгода, а возможность развития в долгосрочной перспективе. В этих условиях вуз развивает свои возможности и успешно решает текущие задачи, опираясь на устойчивую финансовую стратегию управления.

На эффективность и высокую результативность выбранного варианта стратегии управления финансами вуза оказывают влияние высокий уровень обучения и качество подготовки специалистов его рейтинг и престиж, величина платы за образовательные услуги и дифференцированный подход при установлении уровня оплаты за учебу с учетом успеваемости и материального состояния студентов.

Одним из определяющих звеньев стратегии управления финансами вуза является вложение капитала в его инновационную деятельность. Не подлежит сомнению тот факт, что непрерывное внедрение новшеств в образование - единственный способ поддержания высоких темпов развития вуза и уровня его доходности.

Инновационная деятельность с ориентацией на опыт США может осуществляться по следующим направлениям:

-       организационные инновации, включающие свободу выбора места обучения, индивидуальное планирование обучения и академическую мобильность студента;

-       инновации в технологии обучения, которые связаны с внедрением компьютеров и разработкой новых технологий образования и методического обеспечения;

-       научные исследования, обеспечивающие разработку актуальных проблем социологии и экономики, техники и права.

Инновационная деятельность в вузе обеспечивает его конкурентоспособность на рынке образовательных услуг, создает наилучшие условия для разработки и внедрения инноваций в систему образования в целом, оказывая при этом наибольшее влияние на совершенствование самой системы.

Инновационная сущность частного образования состоит в реализации потребностей поступающей молодежи получить качественное с ее точки зрения образование и специальность, востребованную временем.

Обеспеченность собственными финансовыми ресурсами частных вузов позволяет им направить необходимые средства на модернизацию традиционной образовательной технологии и организовать экспериментальную апробацию инноваций для их внедрения в систему образования Республики Беларусь.

В целом финансовая стратегия вуза выступает как программа накопления и использования денежных ресурсов при активном участии денежно-кредитных инструментов. Структура финансовой стратегии управления вузом включает:

-       диверсификацию деятельности частного вуза в части охвата им различных рынков, в том числе финансовых;

-       определение потребности вуза в инвестициях и финансирование перспективного плана и всего комплекса стратегических задач частного вуза;

-       расширение международных и национальных финансовых рынков как функционального "поля" для заимствования финансовых ресурсов и одновременно прибыльного размещения капитала.

После разработки финансовой стратегии управления вузом ее целесообразно включить в состав общей стратегии, которая должна быть адекватна ей по целям и задачам. В качестве компонентов финансовой стратегии можно выделить следующие направления, которые учитывают изменчивость конъюнктуры финансовых рынков и тенденций их развития:

-       формирование долгосрочной инвестиционной стратегии, согласованной с приоритетными направлениями развития экономики страны в целом;

-       выработка эффективного финансового механизма управления денежными отношениями и операциями, а также другими видами деятельности по финансовой реструктуризации вуза;

-       оценка и обоснование устойчивых источников финансирования частных вузов;

-       развитие инновационной системы обучения специалистов, позволяющей в перспективе расширить прием студентов и увеличить доходы вуза за счет открытия факультета переподготовки и повышения квалификации кадров;

-       выработка и реализация комплекса мер, направленных на укрепление конкурентоспособности вуза и оказывающих значительное влияние на уровень развития национального образования как на внутреннем, так и на мировом рынке;

-       совершенствование оперативного управления финансовыми потоками вуза, включая ежегодный пересчет платы за обучение и ее динамичное регулирование;

-       построение эффективной системы управления финансами вуза в сочетании с его другими управленческими функциями;

-       включение финансового плана вуза в состав общей стратегии его эффективного управления.

Таким образом, стратегия управления финансами вуза представляет собой интегральную модель хозяйствования, направленную на достижение поставленных целей в рамках корпоративной миссии и включающую блоки планирования, организации, координации, распределения и использования его финансовых ресурсов. Выработка финансовой стратегии связана с постановкой целей и задач, а также с поддержанием финансовых отношений между вузом и субъектами хозяйствования внешней среды, включающими государственные налоговые органы, финансовые компании и банки, финансовый рынок, деловых партнеров и др.

Модель финансовой стратегии вуза формируется исходя из целей и задач, решаемых его финансовой службой на разных уровнях управления с учетом внешних и внутренних факторов, оказывающих влияние на ее результативность через величину дохода или стратегического эффекта (прибыли).

Механизм реализации финансовой стратегии включает следующие организационные инструменты, используемые управленческой системой вуза:

-       инновационные программы совершенствования обучения и подготовки специалистов;

-       инвестиционные проекты научных исследований и разработок;

-       выработку финансовой политики вуза;

-       проведение финансовой реструктуризации;

-       финансовое обеспечение конкурентных преимуществ;

-       информационное обеспечение;

-       заключение договоров и контрактов;

-       проведение диверсификации образовательных услуг и научно-исследовательских разработок.

Эффективная реализация финансовой стратегии вуза может быть обеспечена путем использования его системой управления разнообразных методов, важнейшими из которых можно считать следующие:

-       финансовое моделирование, которое базируется на основе современных принципов управления финансами вуза, включающих организационную концепцию, финансовый анализ, временную стоимость денег, риск и доходность, корпоративное финансирование и др.;

-       финансовый анализ и экспертиза финансовых рынков;

-       стратегическое прогнозирование и планирование финансов вуза.

Результативность стратегии управления финансами вуза, его стратегическая эффективность зависит от применяемых инструментов управления стратегией и от методов ее реализации, приоритетное значение среди которых занимает анализ и диагностика финансовых рынков, а также финансовое моделирование регулирования денежных потоков и их оптимизация.

Стратегия управления вузом включает выработку и принятие общих направлений, развитие которых позволяет обеспечить рост и укрепление его позиций в системе образования. Задача заключается в том, чтобы из нескольких вариантов выбрать оптимальный и отбросить неэффективные виды деятельности.

Выработка финансовой стратегии вуза заключается в том, чтобы смоделировать финансовую ситуацию на долгосрочную перспективу путем выявления необходимых корректировок и прогнозирования характера будущих изменений и применить в ходе реализации финансовой стратегии надежные инструменты для получения запланированного результата. Отдельные аспекты формирования стратегии управления финансами вуза целесообразно рассматривать только в перспективном плане. Другие аспекты выработки стратегии управления финансами вуза можно выделить при конструировании среднесрочных целей и нормативов деятельности вуза.


3. Совершенствование управленческой деятельности ЧУО "Минский институт управления"


3.1 Разработка предложения по внедрению инновационного управления в ЧУО "Минский институт управления"


Повышение качества учебного процесса и профессиональной подготовки в высшей школе является всегда актуальным. На него влияет много внешних и внутренних факторов. Из всего комплекса проблем высшего образования рассмотрим одну - дипломное проектирование в подготовке специалистов экономического профиля.

Нынешнее время информационных технологий и предпринимательства высветило новую грань дипломного проектирования как завершающего этапа высшего образования. В подтверждение - несколько объявлений из газеты "Из рук в руки" от 14 сентября 2009 года www.irr. by.

"Контрольные (55000), курсовые (100000), дипломные работы по банковским, финансовым, экономическим и правовым дисциплинам, www.e-mail. УНП ИП Ф. И.О. "

Гуманитарными дисциплинами предложения не ограничиваются: "Дипломные, курсовые, контрольные, рефераты, отчеты по практике: микро - и макроэкономика, АХД, бухучет, аудит и др.; право, политология, история, философия, педагогика, психология, языки и др.; математика, физика, программирование, детали машин, электротехника и др. Профессиональное исполнение. Возможности доставки, электронная копия, сопровождение до защиты. Тел.".

Еще одно объявление как информация к размышлению по другой проблеме высшей школы, но тесно связанной с обозначенным предметом исследования и осмысления. "Учебный центр "Преподаватель" Дипломные, диссертации, курсовые, статьи, учебники, курсы лекций по экономическим, юридическим, философским и любым гуманитарным дисциплинам на высоком преподавательском уровне поможет написать кандидат наук. Гарантируется индивидуальный подход, добросовестность на всех стадиях работы, использование новейших данных. УНП. МП Ф.И.О., тел. "

Здесь представлены две проблемы не высокого качества дипломных работ студентов государственных и частных вузов. Третья - преддипломная практика студентов. Студент на практике - нежелательный элемент, так как мешает работать. Кроме того, экономическая информация на большинстве крупных государственных предприятиях, которые и представляют интерес как базы практики, засекречена. Акционерные общества обязаны публиковать финансовую отчетность, но содержание этой отчетности оставляет желать лучшего и большего (об этом в заключительной части статьи). Что касается дипломного проекта, то база практики является еще одним источником получения готовой дипломной работы по теме. Работа, выполненная одним толковым студентом, затем появляется у другого студента этого или другого учреждения образования. Это называется - плагиат. Кроме того, каждый думающий студент из Интернета соберет для себя пакет дипломных работ по различным темам, а потом сделает компиляцию.

Качество дипломного проекта зависит не только от студента, но и от научного руководителя. Исходная позиция в понимании соответствия руководителя специальности студента такая - экономиста должен учить экономист, а врача должен учить врач. Если проанализировать состав руководителей дипломных работ в государственных и частных вузах на предмет их соответствия специальности студента (например, экономика и управление на предприятии), то можно представить такую группировку. Соответствуют - доктора экономических наук, кандидаты экономических наук, доценты по специализации, экономисты, практические работники предприятий соответствующих должностей; частично соответствуют - доктора технических наук, кандидаты технических наук, инженеры; не соответствуют - остальные руководители дипломных работ. Такой анализ соответствия можно выполнить по любой специальности. Вывод будет однозначный - не все руководители соответствуют своему назначению. Причин для этого много и одна из них - возможность увеличить свою невысокую заработную плату.

Приведенная информация к размышлению дает основание сделать вывод о необходимости инноваций в дипломном проектировании. Есть такое мнение, что новое - это хорошо забытое старое. Раньше не было дипломного проектирования по гуманитарным специальностям. Студенты сдавали государственные экзамены.

Пути решения проблемы дипломного проектирования.

Кардинальный вариант - заменить дипломное проектирование устным государственным экзаменом по специальности. Количество государственных экзаменов и их программа - это частные вопросы после принятия стратегического решения. Цель такого решения проблемы - способствовать накоплению собственных знаний, умений и навыков, которые нужно будет представить Государственной экзаменационной комиссии.

Кроме кардинального варианта возможны другие, например, экспериментальный и смешанный. Экспериментальный - по выбору вуза отменить дипломные работы по некоторым специальностям. Смешанный - лучшим студентам, со средним баллом за весь срок обучения выше восьми, предусмотреть написание дипломной работы (для развития творческих научных исследований), а остальным - государственный экзамен.

В дипломной работе инновации должны быть предметом защиты по теме исследования. Инновации теоретические - научная новизна - это редкий случай дипломного проектирования, который является основанием для формирования банка данных о перспективной молодежи, заслуживающей государственной поддержки. Инновации практические - предмет внедрения с положительным экономическим, социальным или экологическим результатом. Такое заключение может сделать государственная экзаменационная комиссия. Не следует обставлять подобный факт актами о внедрении (в большинстве случаев они свидетельствую о формализме, а не о существе дела).

Заключение


Пройдя преддипломную практику на ЧУО "Минский институт управления" было изучена характеристика и организационное устройство высшего учебного заведения. Важной чертой которого является процессный подход ко всей деятельности вуза, каждый процесс систематизирован и регулируется программой развития института.

Минский институт управления выполнил требования стандарта РД РБ 02100.0.003-2001 "Система стандартов в сфере образования. Система оценки соответствия. Порядок предоставления статусов высшим учебным заведениям", утвержденный Министерством образования Республики Беларусь от 28.02.2001г. № 16 по согласованию с Советом Министров Республики Беларусь, что подтверждено приказом № 53 от 14.04.2004 г. Департамента контроля качества образования.

Минский институт управления заключил договоры о сотрудничестве с иностранными учебными заведениями и развивает международные связи с целью ознакомления с процессом образования в этих учебных заведениях, обмена учебными планами и опытом, развития обмена студентами и преподавателями, изучения культуры и традиций зарубежных стран.

Численность сотрудников института, постоянно растет достаточно быстрыми темпами. При этом последовательно увеличивается количество сотрудников, имеющих учёные степени и учёные звания.

Важным инструментом управления обучением в вузе является комплексный план научных исследований и разработок. Комплексный план представляет собой совокупность экономических отношений вуза и его структурных подразделений для реализации отдельных инвестиционных мероприятий, направленных на создание новых и прогрессивных технологий обучения.

В информатизации приоритет Минского института управления отдается инновационным решениям и технологиям, повышающим эффективность и качество подготовки специалистов и деятельности структурных подразделений и всего учреждения образования в целом.

 


Список использованных источников


1.       Программа развития Минского института управления на 2006-2010 годы - Минск: Изд-во МИУ, 2006. - 97 с.

2.       Суша, Н.В. Управление высшим учебным заведением на примере частных вузов Республики Беларусь: монография / Суша, Н.В., - Минск: Изд-во МИУ, 2000. - 164 с.

.        Суша, Н.В. Финансовый менеджмент вуза: монография / Суша, Н.В., - Минск: Изд-во МИУ, 2001. - 168 с.

.        Суша, Н.В. Экономический механизм стратегического управления развитием высшего учебного заведения: монография / Суша, Н.В., - Минск: Изд-во МИУ, 2001. - 172 с.

.        Суша, Н.В. Основы менеджмента: учеб. / Суша, Н.В., Кругликов В.В. - Минск: Изд-во МИУ, 2004. - 176 с.

.        Суша, Н.В. Вначале было слово…: сб. материалов: в 2 т. Т.1: Избранные научные статьи, доклады, сообщения, публикации / Н.В. Суша; предисл.А.С. Михалаев; З.М. Юк. - Минск: Изд-во МИУ, 2008. - 308 с.

.        Суша, Н.В. Вначале было слово…: сб. материалов: в 2 т. Т.2: Монография, статьи, напмсанные в соавторстве, интервью и корреспонденции / Н.В. Суша [и др.]. - Минск: Изд-во МИУ, 2008. - 304 с.

.        Суша, Н.В. Инновационное высшее образование: теория и практика развития: монография / Суша, Н.В., - Минск: Изд-во МИУ, 2009. - 168 с.

Приложение 1


Аккредитованные специальности и специализации

№ п/п

Шифр, название специальности, специализации

№ и дата выдачи сертификата, № и дата приказа Министерства образования на его выдачу

1.

Э 01 08 00 "Международные экономические отношения" Э.01.08.01 "Управление внешнеэкономической деятельностью"

сертификат № 9 от 17.04.1996 г. приказ № 151 от 16.04.1996 г.

2.

Э.01.03.00 "Экономика и управление на предприятии" Э.01.03.18 "Предпринимательская деятельность на предприятии"

сертификат № 78 от 21.05.2001 г. приказ № 231 от 18.05.2001 г.

3.

Г.09.01.00 "Правоведение" Г.09.01.02 "Хозяйственно-правовая"

сертификат № 31 от 3.04.1998 г. приказ № 194 от 3.04.1998 г.

4.

Э.01.07.00 "Бухгалтерский учет, анализ и аудит" Э.01.07.01 "Учет, анализ и аудит в промышленности"

сертификат № 31 от 3.04.1998 г. приказ № 194 от 3.04.1998 г.

5.

Э.01.04.00 "Финансы и кредит" Э.01.04.01 "Финансы"

сертификат №58 от 5.04.2000 г. приказ № 148 от 5.04.2000 г.

6.

1-21 06 01 (Г.02.05.00)"Современные иностранные языки"

сертификат № 0000004 от 18.03.2004 г. приказ № 834 от 23.06.2004 г.

7.

1-24 01 03 "Экономическое право"

сертификат № 0000033 от 21.03.2005 г. приказ № 140 от 24.03.2005 г.

8.

1-23 01 04 "Психология"

сертификат № 0000033 от 21.03.2005 г. приказ № 140 от 24.03.2005 г.

9.

1-26 02 02 "Менеджмент"

сертификат № 0000212 от 27.03.2007 г. приказ № 189 от 30.03.2007 г.

10.

1-26 02 03 "Маркетинг"

сертификат № 0000212 от 27.03.2007 г. приказ № 189 от 30.03.2007 г.

11.

1-40 01 02 "Информационные системы и технологии"

сертификат № 0000212 от 27.03.2007 г. приказ № 189 от 30.03.2007 г.

12.

1-19 01 01 "Дизайн (по направлениям)"

сертификат № 0000433 от 19.02.2009 г. приказ № 144 от 27.02.2009 г.

13.

1-31 03 04 "Информатика"

сертификат № 0000433 от 19.02.2009 г. приказ № 144 от 27.02.2009 г.

 

Приложение 2


Организационная структура ЧУО "Минский институт управления"


Похожие работы на - Совершенствование управленческой деятельности ЧУО 'Минский институт управления'

 

Не нашли материал для своей работы?
Поможем написать уникальную работу
Без плагиата!
Без нейросетей!