|
4
Предположим, что промышленность выпускает
оборудование в виде автомобилей.
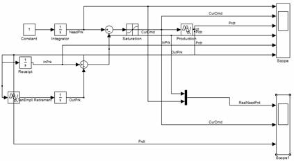
Модель потребности в парке оборудования на схеме
задается слева вверху блоком констант и интегратором. На выходе блоков линейная
во времени переменная потребности населения в парке оборудования (автомобилей)
с именем NeedPrk (Необходимый парк). Ниже потребностей расположены 4 блока,
отражающие движение парка оборудования: поступление оборудования в эксплуатацию
от производителей (переменная Prdct), накопление их в парке интегратором с
выходной переменной InPrk (В парке). Блоки Срок службы и Выбытие задают
переменную OutPrk (поток выбытия оборудования по ветхости, износу или
моральному старению).
Нижний круглый блок вычитает из поступившего в
парк оборудования выбывшее, создавая переменную RealPrk (Реальное количество
товаров, находящихся в эксплуатации). Верхний круглый блок сумматора вычитает
из необходимого парка наличный парк, создавая переменную текущего спроса
CurDmd.
Блоком Saturation (Ограничитель) она обрезается
снизу, реализуя традиционную для экономических задач неотрицательность
переменных:
CurDmd >= 0.
Блок производства с его системой управления
задаем в виде грубейшей модели. Производство выполняет заказ полностью, но с
фиксированным сроком исполнения, задаваемым блоком задержки (лаг исполнения
заказа).
Для управления экспериментами модель насыщается
блоками Scope отображения информации о показателях процессов и линиями,
питающими блоки информацией. Полная схема модели представлена на рис. 1.
Рис. 1 - Модель анализа циклов перепроизводства
На рис. 2 представлены результаты моделирования.

Рис. 2 - Результаты моделирования
Далее исследуется зависимость устойчивости
системы при различных лагах производства. Для этого необходимо произвольно
менять значения параметра задержки в блоке Производство. С увеличением
задержки, то есть отставания реакции производства на спрос, возрастает амплитуда
и период колебаний показателей экономической системы, то есть снижается ее
устойчивость, возрастает неустойчивость, возможность кризисов.
Чтобы исследовать влияние срока службы изделий
на динамику производства, необходимо произвольно менять значения параметра
задержки в блоке Срок службы. С увеличением задержки возрастает амплитуда и
период колебаний показателей экономической системы, то есть снижается ее
устойчивость, возрастает неустойчивость, возможность кризисов. Это характерно
для отраслей, производящих товары долгосрочного пользования или длительного
хранения. Для товаров разового потребления, не подлежащих длительному хранению,
при нулевых задержках производства колебания не возникают. Предложение всегда
равно спросу. Система устойчива.
Результаты соответствующих экспериментов на рис.
3.

Рис. 3 - Результаты моделирования с
производственным лагом 10 и сроком службы 12
Огромное влияние на устойчивость производства
оказывает начальный дефицит товара. Под начальным дефицитом понимается разница
между необходимым и реальным парком оборудования на момент начала
моделирования.
Для эксперимента необходимо произвольно изменять
величину начальных условий на интеграторе блока Поступление, изменяя величину
начального реального парка оборудования. С увеличением дефицита возрастает
амплитуда колебаний показателей экономической системы, то есть снижается ее
устойчивость, возрастает неустойчивость, возможность кризисов.

Вывод: получены навыки анализа циклического
поведения нелинейных динамических экономических систем, определения периодов
экономических циклов, признаков кризиса и катастроф в поведении экономической
системы.
Похожие работы на - Исследование и анализ моделей циклов и кризисов в экономической динамике
|