Расчёт схемы с операционным усилителем
Оглавление
Задание
1.
Описание принципа работы и назначение элементов схемы
1.1
Назначение элементов
.2
Описание принципа работы схемы
2.
Расчёт схемы
2.1
Расчет резисторов
.2
Выбор операционного усилителя
3.
Моделирование неинвертирующего усилителя переменного тока
3.1
Моделирование схемы
Вывод
Список
использованной литературы
Приложение
1. - Схема электрическая принципиальная
Приложение
2. - Перечень элементов
Задание
Рассчитать схему на операционном усилителе -
неинвертирующий усилитель переменного тока.
Исходные данные:
|
№
Вар-та
|
Схема
рис.
|
RG1,
кОм
|
RG2,
кОм
|
Ku1
|
Ku2
|
Tmax, 0C
|
D,
дБ
|
FH,
ГЦ
|
Mн
|
|
5
|
5
|
25
|
-
|
20
|
-
|
40
|
24
|
20
|
1,4
|
где
Тmах
- наибольшая температура окружающей среды, °С;- динамический диапазон выходного
напряжения, дБ;
1. Описание принципа работы и
назначение элементов схемы
1.1 Назначение
элементов схемы
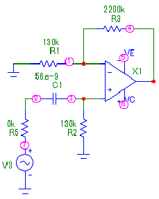
Рис. 5. Неинвертирующий усилитель переменного
тока
источник усиливаемого входного сигнала
представлен в виде эквивалентного генератора напряжения с параметрами Ug,
Rg;
- операционный усилитель (ОУ)DA1
обеспечивает усиление сигнала;
резистор R1 задает
коэффициент усиления по напряжению;
резистор R2 предназначен для
компенсации ошибки ОУ, возникающей в результате протекания входного тока
смещения ОУ через резисторы, подключенные к инвертирующему входу;
резистор R3 является
элементом цепи обратной отрицательной связи и задает коэффициент усиления по
напряжению;
конденсатор С1 является
разделительным для исключения взаимного влияния источника сигнала и схемы по
постоянному току.
1.2 Описание работы схемы
Поскольку коэффициент усиления ОУ очень большой,
то напряжение на инвертирующем входе равно напряжению на неинвертирующем входе,
а цепочку R1R3 можно рассматривать как делитель
напряжения.
Если R1→∞,
R3=0,
то Uвыx = Uвх
и схема является повторителем напряжения. Изменяя значения сопротивлений R1
и R3 можно установить необходимый коэффициент усиления по
напряжению.
Главное свойство схемы - большое входное
сопротивление и малое выходное. Схема позволяет согласовать источники сигнала с
высоким выходным сопротивлением и нагрузку с низким сопротивлением.
2. Расчёт схемы
.1 Расчёт резисторов
. Расчет входного резистора с максимальным
значением сопротивления источника сигнала (в данном случае Rg1).
Для обеспечения минимального влияния
сопротивления источника сигнала на значение коэффициента усиления Кu2
необходимо, чтобы входное сопротивление схемы, которое определяется
сопротивлением резистора на входе ОУ, было много больше сопротивления источника
сигнала. Отсюда
округляем до стандартного значения R1=130
кОм
. Расчет резистора R2:
Сопротивление резистора R2 выбираем
из условия R2=(5ч10)Rg1,
чтобы избежать значительного шунтирования источника:
округляем до стандартного значения R2=130
кОм
. Расчет резистора цепи обратной отрицательной
связи:
округляем до стандартного значения R3=2,4
МОм
. Расчет емкости разделительного конденсатора С1:

2.2 Выбор операционного усилителя
. Выбор ОУ производится с учетом условий:
- max{R1,R2,R3}˂˂Rвх.ОУ;
- Rвых.ОУ˂˂R3˂˂Rвх.ОУ;
- Uсм.доп.˂
UΣсм.ОУ;
где,
Rвх.ОУ - входное
сопротивление;вых.ОУ
- выходное сопротивление;Σсм.ОУ
- максимальное суммарное, приведенное ко входу, смещение ОУ;см.доп.
- допустимое, приведенное ко входу, смещение в схеме усилителя. Для
неинвертирующего усилителя Uсм.доп. рассчитывается по эквивалентному
коэффициенту усиления Кu.экв.
= Кu1
и заданному динамическому диапозону D;
;
где,см.доп.вых.=Uвых.max∙10-D/20
- допустимое смещение на выходе усилителя;вых.max=12 В - максимальное
выходное напряжение ОУ.
Таким образом, в рассматриваемом примере должны
выполняться условия:
3
= 2,4 МОм˂˂Rвх.ОУ.;вых.ОУ˂˂R3 = 2,4
МОм˂˂Rвх.ОУ;
Rсм.доп.=38
мB<UΣсм.ОУ
Выбираем ОУ типа К140УД6 с параметрами:
вх=2∙106
Ом;вых=150 Ом;
∆Iвх=0,1
нА;
Uсм=5
мВ
Условия пригодности ОУ по входному и выходному
сопротивлению выполняются. Проверим условие по напряжению смещения.
Суммарное, приведенное ко входу, смещение ОУ
рассчитывается по формуле.
UΣсмОУ
= Uсм.∆Iвх.
+ Uсм.∆∆Iвх.
+
Uсм
+ Uсм.∆T
Компоненты в правой части формулы:
от разницы входных токов:
см.∆Iвх=∆Iвх.
∙R3=0,1∙10-9∙2,4∙106=0,24
мВ
от температурного дрейфа разницы входных токов:
- от температурного дрейфа разницы входных
токов: Uсм = 5 мВ
от температурного дрейфа напряжения:
Таким образом суммарное напряжение смещения ОУ
составляет
ΣсмОУ˂
Uсм.доп
8,535 мВ˂0,038 В
Это значение меньше Uсм.доп., поэтому
ОУ удовлетворяет требованию применения в схеме неинвертирующего усилителя.
. Найдем максимально допустимую амплитуду
напряжений источников сигнала, полагая, что напряжение Uвых.max
формируется входными сигналами поровну:
неинвертирующий усилитель цепь
резистор
3. Моделирование суммирующего
усилителя
.1 Моделирование схемы
Построим в программе Microcap
электрическую схему неинвертирующего усилителя с параметрами, рассчитанными в
разделе 2.
В качестве источника V3
выбран генератор синусоидального напряжения, с которого на неинвертирующий вход
ОУ подается Uвх
С амплитудой UM=0,6
В и частотой ѓ=1 кГц.
Ограничения анализа в режиме Transient:
Входной сигнал - напряжение на неинвертирующем
входе ОУ v(2).
Выходной сигнал - напряжение на выходе ОУ v(4).