Расчёт схем с операционными усилителями

  • Вид работы:
    Дипломная (ВКР)
  • Предмет:
    Информатика, ВТ, телекоммуникации
  • Язык:
    Русский
    ,
    Формат файла:
    MS Word
    2,79 Мб
  • Опубликовано:
    2012-11-17
Вы можете узнать стоимость помощи в написании студенческой работы.
Помощь в написании работы, которую точно примут!

Расчёт схем с операционными усилителями

Федеральное агентство по образованиюРФ

Рязанский Государственный Радиотехнический Университет

Кафедра АИТП






КУРСОВАЯ РАБОТА

по Общей электронике и электротехнике на тему

«Расчёт схем с операционными усилителями»




Выполнили:

Студенты группы 9316

Фадеева Ольга

Сахи Максим

Проверил:

Морозов А.С.



Рязань 2011.

Введение

По принципу действия операционный усилитель сходен с обычным. Как и обычный усилитель, он предназначен для усиления напряжения или мощности входного сигнала. Однако свойства и параметры обычного усилителя полностью определены его схемой, в то время как свойства и параметры операционного усилителя определяются преимущественно параметрами цепи обратной связи.

Операционный усилитель обеспечивает усиление как медленно, так и быстро меняющихся сигналов, спектр частот которых может быть от ноля до нескольких мегагерц. Он имеет очень высокий коэффициент усиления по напряжению, высокое входное и низкое выходное сопротивления, очень низкий входной ток --доли микроампер и даже наноампер. Ранее подобные высококачественные усилители использовались исключительно в аналоговых вычислительных устройствах для выполнения таких математических операций, как суммирование и интегрирование. Отсюда и произошло их названии -- операционные усилители.

Операционные усилители выполняются в виде монолитных интегральных схем и по своим размерам и цене они почти не отличаются от отдельного взятого транзистора. Благодаря практически идеальным характеристикам операционных усилителей реализация схем на их основе оказывается значительно проще, чем на отдельных транзисторах.

Характеристики операционного усилителя К140УД 14А

Коэффициент усиления

Коу

50 000

Напряжение питания ( В )

Uпит

±15

Выходное напряжение ( В )

Uвых

±13

Выходной ток ( А )

Iвых

2,5

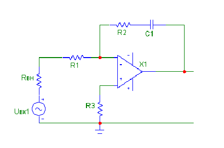
Расчет пропорционально-интегрального ПИ-звена

Для расчета элементов схемы задаются величины:

- долявходного сигнала,подающееся на внутреннее сопротивление источника (ε=0,75%);

Rвн- внутреннее сопротивление источника входного сигнала(Ом);

K- требуемый коэффициент пропорциональности звена (К=25);

Кi- требуемый коэффициент интегрирующей составляющей звена (т.е. коэффициент интеграции) ();

Схема ПИ-звена имеет вид:











Эта схема должна обеспечивать на выходе напряжение равное:


Необходимо рассчитать Ri и Cпри которых будут заданные значения K и Кi. Выполним расчет необходимых параметров:

kОм;

Так как

, то kОм

Постоянная времени интегратора

, а , тогда

 Ф =7,68 мкФ.

Для симметрирования неинвертирующего и инвертирующего входов установлено R3равное:

kОм

Далее рассчитаем рабочие мощности и напряжения на элементах:

и

 Вт

 Вт

 Вт

 В

Для выбора по справочнику радиоэлементов резисторов и конденсаторов необходимо учитывать, что коэффициент нагрузки элементов равен:

и ,

исходя из этого

 и.

Соответственно получаем, что

 Вт

Вт

 Вт

, Вт

, В

В соответствии с этим выбираем из справочника резисторы с фактическими значениями:

R=2,7104 Ом

R=68104 Ом

R=2,7104 Ом


Cф=1810-6 Ф = 18 мкФ

Uф=20 В

Проведем перерасчет значений Kи Kiпо фактическим данным:

=25,19

=2,06

Для построения логарифмических характеристик необходимо найти передаточную функцию:

операционный усилитель схема резистор

.

Перейдем от временных характеристик к характеристикам с оператором Лапласа.

,

Следовательно

.

В результате получим:

.

Выражая Kи Ki через полученные значения элементов получим формулу:

,

где и .

Подставив расчетные значения получаем:

, где и .

После замены pна jфазовая характеристика имеет вид:


В общем виде АФХ представляет собой комплексную величину с действительной частью Reи мнимой частью Im. .

Модуль АФХ имеет вид:


Подставим численные значения и получим:


Фазово-частотная характеристика имеет вид:


Для дальнейших расчетов определим значения относительной частоты:

. Тогда .

Построим таблицу значений величин:

lg()

20lg()

0,01

0,020576

-1,68664

103,1239

40,26719

-75,882

0,05

0,102881

-0,98767

32,16421

30,14746

-38,4537

0,1

0,205761

-0,68664

27,10233

28,66013

-21,6559

0,5

1,028807

0,012334

25,26927

28,05185

-4,5404

1

2,057613

0,313364

25,20984

28,0314

-2,2738

5

10,28807

1,012334

28,02484

-0,4549

10

20,57613

1,313364

25,1902

28,02463

-0,2275

30

61,7284

1,790485

25,19002

28,02457

-0,0759

50

102,8807

2,012334

25,19001

28,02457

-0,0455

100

205,7613

2,313364

25,19

28,02456

-0,0227




По этим данным построим ЛАЧХ:

И также построим ЛАФХ:















Определим форму выходного сигнала звена при входном сигнале типа меандр с амплитудой , В и частотой 1,1кГц.

Меандр - периодический сигнал прямоугольной формы, длительность импульса и длительность паузы которого в периоде равны.

Для построения входного сигнала вычислим период повторения по формуле:

 с

,

 

рассчитаем пропорциональную составляющую, т.е






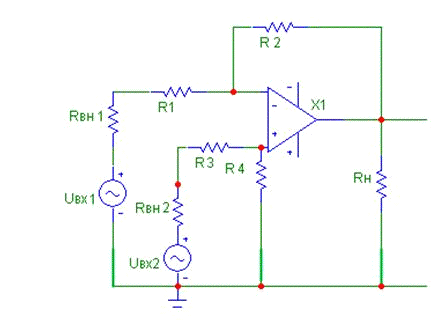
Расчет усилитель разности двух сигналов (сравнивающее устройство)

Для расчета элементов схемы задаются величины:

- долявходного сигнала,подающееся на внутреннее сопротивление источника (ε=0,75%);

Rвн- внутреннее сопротивление источника входного сигнала( Ом);

Ку - требуемый коэффициент усиления ();

Схема усилителя разности двух сигналов имеет вид:


Разделим выход на две составляющие: составляющая выхода от инвертируемого входа и  от неинвертируемого входа.


Определим

= ; =

Если допустить, что для симметрирования входов необходимо, чтобы  и  тогда через элементы запишется в виде:


Следовательно , определяется из выражения  ,т.е. Ом, тогда  , т.е. Ом. При том, что  ,  , . Тогда имеем Ом,  Ом , Ом.

Рассчитаем рабочую мощность резисторов

 Вт ; Вт ;

 Вт ; Вт ;

Рассчитаем номинальную мощность для каждого сопротивления:

Вт

Вт

 Вт

 Вт

 Вт

Определим фактические значения сопротивлений:

R=2,7104 Ом

R=75104 Ом

R=2,7104 Ом

R=75104 Ом

Современные компьютеры позволяют с высокой точностью выполнять любые математические операции с числами. Однако на практике часто приходится оперировать с величинами, представленными в виде напряжения или тока. Так, большинство датчиков различных физических величин дают информацию об измеряемом параметре именно в таком виде. В этих случаях, чтобы использовать компьютер, приходится применять аналого-цифровые и цифроаналоговые преобразователи. Конечно, такие системы достаточно сложные и дорогостоящие, что не всегда экономически оправдано.

Аналоговая схемотехника на основе операционных усилителей позволяет создавать самые различные вычислительные схемы весьма просто и эффективно. На основе операционных усилителей могут быть реализованы четыре основных действия арифметики, операции дифференцирования и интегрирования. Недостатком этих вычислительных схем является невысокая точность вычислений - не более 0,1%. Однако этой точности в ряде случаев бывает вполне достаточно.

С развитием технологии изготовления интегральных схем произошли значительные изменения в схемотехнике операционного усилителя, связанные с использованием транзисторов различного типа проводимости не только в качестве усилителей, но и генераторов тока, а также отражателей тока и динамических нагрузок. Это операционные усилители второго поколения. В их основу положена так называемая трехкаскадная схема. Отличительной особенностью операционных усилителей является их защита от перегрузок. Третье поколение операционных усилителей характерно использованием во входных дифференциальных каскадах так называемых супербета биполярных транзисторов. Такие транзисторы применяются только во входных каскадах, где они обеспечивают такие же малые входные токи, как и полевые транзисторы, но быстродействие и усиление оказываются выше.

Список литературы

1.   Акимов Н.Н., Ващуков Е.П. Резисторы, конденсаторы, трансформаторы, коммутационные устройства РЭА. - Мн.:Беларусь,1994-591с.

2.       Хоровиц П., Хилл У. Искусство схемотехники, т.1.- М.: Мир,1986-600с.

.        Марше Ж. Операционные усилители и их применение.- Л.: «Энергия», 1974-216с.

.        Андреев Ю.Н., Антонян А.И., Иванов Д.М. Резисторы. - М.: Энергоиздат, 1981-352с.

.        Клочков, М.И.Расчет элементов и моделирование схем энергетической и информационной электроники. -Хабаровск: ДВГУПС, 2004. - 138 c.

.        Михайлов И.В., Пропошин А.И. Конденсаторы. - М.-Л.: «Энергия», 1965-32с.

Похожие работы на - Расчёт схем с операционными усилителями

 

Не нашли материал для своей работы?
Поможем написать уникальную работу
Без плагиата!
Без нейросетей!