Соосность мостов автомобиля

  • Вид работы:
    Курсовая работа (т)
  • Предмет:
    Транспорт, грузоперевозки
  • Язык:
    Русский
    ,
    Формат файла:
    MS Word
    41,09 Кб
  • Опубликовано:
    2012-08-05
Вы можете узнать стоимость помощи в написании студенческой работы.
Помощь в написании работы, которую точно примут!

Соосность мостов автомобиля

Введение

Объектом диагностирования в данной работе является соосность мостов автомобиля. Необходимо разработать метрологическое обеспечение процесса диагностирования соосности мостов автомобиля.

Соосность мостов автомобиля - характеристика отражающая взаиморасположение мостов автомобиля относительно друг друга, посредствам осевого смещение (рис.1 а) и углового смещения (рис.1 б).

Рис.1 Нарушения соосности мостов

Всякий раз, когда нарушена соосность какой-либо детали, вне зависимости от того, находится ли она в двигателе, трансмиссии или подвеске, могут возникнуть небезопасные условия движения. Автомобилем с непараллельными мостами несомненно гораздо тяжелее управлять на опасных дорогах. Если непараллельность достаточно велика, то автомобиль может стать опасным даже на хорошей дороге, так как водитель должен постоянно бороться с тенденцией такого автомобиля к повороту.

Параллельность сдвоенных мостов должна быть проверена каждый раз, когда автомобиль поступает в мастерскую для технического обслуживания подвески. Такая проверка должна производиться не более чем через 50 тыс. км пробега тягача, а прицепа - от 160 тыс. до 200 тыс. км на соответствующем оборудовании.

Необходимость следующего центрирования осей может наступить до истечения 160 тыс. км пробега. Оно может быть вызвано небольшими ударами (при переезде через бордюрный камень или ударе об угловую стойку) или повреждениями при столкновении. Даже обычный износ втулок реактивных штанг подвески на одной стороне автомобиля может вызвать непараллельность мостов.

При левостороннем управлении автомобилем колеса правого борта воспринимают больше ударных нагрузок, чем колеса левого борта, так как они больше передвигаются по неровностям на краях дороги, а также в результате перераспределения массы автомобиля по бортам из-за того, что большинство дорог имеет слегка выпуклый профиль. Обычный износ втулок или замена реактивной штанги могут вызвать непараллельность сдвоенных мостов. Несомненно, что проверка параллельности мостов при любых ремонтных работах должна стать правилом.

Шины с радиальным кордом более чувствительны к непараллельности мостов, чем шины с диагональным кордом для всех типов осей и подвесок. Симптомы износа шин с радиальным кордом часто появляются после 16-32 тыс. км пробега, а у шин с диагональным кордом - после 80-92 тыс. км пробега. Для шин с радиальным кордом, установленных на управляемых осях, характерен износ плечевых зон с внутренней и внешней сторон. При повороте края протектора стремятся подняться, так как в отличие от шин, установленных на ведущих мостах, в этом случае отсутствует сила, сохраняющая плоскость контакта шины с полотном дороги. Этот износ обычно не влияет на долговечность шины, так он наблюдается только на первых 0,79 мм ширины протектора.

В то время как износ шин и расход топлива, зависящие от сохранения параллельности мостов, могут быть определены, безопасность движения, являющаяся даже более важным фактором, измерить не так легко. Регулярные проверки и регулировки параллельности мостов только в целях безопасности значительно уменьшают дополнительные затраты, связанные с повреждениями, авариями и простоями автомобилей.

Оптимизация выбора измерительных средств диагностирования

Общие принципы выбора СИ

При выборе СИ учитывают совокупность метрологических (цена деления, погрешность, пределы измерений, измерительное усилие), эксплуатационных и экономических показателей, к которым относятся: массовость (повторяемость измеряемых размеров) и доступность их для контроля; стоимость и надежность СИ, метод измерения; время, затрачиваемое на настройку и процесс измерения; масса, габаритные размеры, рабочая нагрузка; жесткость объекта контроля, шероховатость его поверхности; режим работы и т.д.

Вот некоторые общие принципы выбора на основании накопленного опыта сводятся к следующим положениям:

I. Для гарантирования заданной или расчетной относительной погрешности измерения δи относительная погрешность СИ δси должна быть на 25 - 30 % ниже, чем δи (т.е. δси = 0,7δи). Если известна приведенная погрешность γи измерения, то приведенная погрешность СИ


где х и хN - результат измерения и нормированное значение шкалы СИ.

II. Выбор СИ при диагностировании АТС зависит от количества находящихся в эксплуатации однотипных объектов, подлежащих контролю или измерению, а также объема необходимой измерительной информации и обеспечения безопасности.

III. При выборе СИ по метрологическим характеристикам учитывают:

) если параметр диагностирования неустойчив или имеет большую вариацию при переходе от объекта к объекту (типа АТС), т.е. возможны существенные отклонения измеряемого параметра за пределы поля допуска, то нужно, чтобы пределы шкалы СИ превышали диапазон рассеяния значений параметра;

) цена деления шкалы должна выбираться с учетом заданной точности измерения. Например, если размер нужно контролировать с точностью до 0,01 мм, то и СИ нужно выбирать с ценой деления 0,01 мм, так как СИ с более грубой шкалой внесет дополнительные субъективные погрешности;

) поскольку качество измерения определяется величиной относительной погрешности δ=(±∆/х)·100 %, т.е. с уменьшением х величина δ увеличивается (качество измерения ухудшается). Следовательно, качество измерений на разных участках шкалы неодинаково.

Поэтому при измерениях рабочий участок шкалы СИ должен выбираться по правилу: относительная погрешность в пределах рабочего участка шкалы не должна превышать приведенную погрешность более чем в 3 раза (δ≤3γ). Из этого правила следует: а) при односторонней равномерной шкале с нулевой отметкой в ее начале рабочий участок занимает последние две трети длины шкалы; б) при двусторонней шкале с нулевой отметкой посредине - последнюю треть каждого сектора; в) при шкале без нуля рабочий участок может распространяться на всю длину шкалы.

В пределах рабочего участка шкалы наибольшая возможная абсолютная погрешность равновероятна на всех отметках. Таким образом, при выборе СИ важно определить рабочий участок шкалы и цену ее деления. Последняя зависит от класса точности СИ и числа nq ступеней квантования.

IV. К регистрирующей аппаратуре предъявляются следующие основные требования:

сигнал, проходящий через СИ, должен сохранять необходимую информацию, не подвергаться искажению и отделяться от помех;

СИ должны потреблять минимум энергии от объекта измерения и их подключение не должно нарушать его нормальной работы. Особые требования предъявляются к точности и чувствительности СИ, так как эти низкие показатели сведут на нет все усилия по повышению точности измерений;

СИ должен иметь достаточный объем для регистрации всех необходимых значений параметра;

СИ должен обеспечивать получение информации в необходимые сроки.

Если СИ не может одновременно удовлетворять всем предъявляемым требованиям, то выбираются наиболее важные из них, позволяющие наилучшим образом справиться с выполнением поставленной задачи.

Выбор СИ по коэффициенту уточнения

Это самый простой способ, предусматривающий сравнение точности измерения и точности функционирования объекта контроля. При выборе СИ данным способом предусматривается введение коэффициента точности (уточнения) Кт при известном допуске на параметр Т

То =2,5мм           Tу=1,5мм

F=25±1,25            F=15±0,75

                                                                                   (1.1)

                                                                                   (1.2)

где R - относительная погрешность метода измерений, которая равна 0,3 тогда

Предел основной допускаемой погрешности СИ находят по формуле

∆д=Т/2,6Кт=RT/1,3≥∆си

∆д=0,3*25/1,3=5,8 мм - осевого

∆д=0,3*15/1,3=3,5 мм - углового

Так как наиболее широкое распространение получило нормирование класса точности СИ по приведенной погрешности, то результат представляем в виде приведенной погрешности

-для осевого смещения

 - для углового смещения

где Xmax - максимальное значение измеряемой величины.

Выбор СИ с учетом безошибочности контроля и его стоимости

Выбор СИ с учетом безошибочности контроля и его стоимости осуществляется как метод оптимизации по критериям точности (классу точности γ или абсолютной предельной погрешности ΔСИ) СИ, его стоимости ССИ и достоверности измерения. Целевая функция G, определяющая минимум вероятности неверного заключения Рн.з=РI+РII и минимум стоимости при оптимальном классе точности, имеет вид

 = min [Рн.з/Рн.з0 + С/С0],

где С/С0 - относительное значение стоимости СИ, С0 - соответственно максимальное значение стоимости СИ, Рн.з/Рн.з0, Рн.з0 - относительная и максимальная вероятности неверного заключения.

Расчетные значения вероятностных показателей средств измерения осевого, углового смещения (табл.1).

Табл. 1

Тип средства измерения

Класс точности γ

Погрешность измерения Δизм, мм

2Δизм/Т

Вероятность неверного заключения Рн.з

Рн.з/Рн.з0

С/С0

Целевая функция G

С

Инфракрасный аналоговый кранометр «FURION2d»

1

0,45

0,36

0,11

1

1

2

100

0,5

0,75

0,6

0,041

0,3

0,5

0,8

50


Граф. 1

Из графика 1 видно, что оптимальное значение точности СИ для измерения свободного хода педалей соответствует классу точности 0,5.

Разработка методики выполнения измерений

Основные положения:

МВИ определяют качество измерений, разрабатываются и применяются с целью обеспечения измерений физических величин с точностью, правильностью и достоверностью, удовлетворяющих регламентированным для них нормам. Аттестация МВИ и контроль реализаций МВИ являются конечными этапами метрологической деятельности, направленной на обеспечение единства измерений. К применению допускаются реализации аттестованных МВИ.

. Формирование исходных данных для разработки МВИ

Исходные данные для разработки МВИ включают:

назначение МВИ;

характеристики измеряемой величины;

нормы точности и правильности измерений;

условия измерений;

характеристики объекта измерений.

Назначение МВИ: измеряемая величина - осевое смещение и углового смещение мостов автомобиля.

Характеристики измеряемой величины: смещение осевых параллелей мостов не должны превышать пределы:

От 10 до 15 мм для осевого смещения

От 20 до 25 мм для углового смещения

В качестве норм точности: предел основной допустимой погрешности СИ для контроля осевого и углового смещения не должен превышать 0,5 мкм.

. Документ на МВИ оформляется по разделам, расположенные в следующем порядке (табл.2), и номеруется по порядку оформления документов с начала календарного года.

Табл. 2

№ п/п

Наименование части документа

Содержание

Описание

1

Вводная часть

Установление назначения и области применения документа на МВИ

Настоящая методика устанавливает МВИ осевого и углового смещения мостов

2

Нормы точности и правильности измерений

Установление требований к точности и правильности измерений

Реализация данной МВИ обеспечивает выполнение измерений с максимально допустимым отклонением показания от измеряемой величины, не превышающим ±0,5 мкм

3

Средства измерений и вспомогательные устройства

Установление перечня СИ и вспомогательных устройств, применяемых при выполнении измерений

При выполнении измерений применяют следующие СИ: Оптический измеритель соосности «РКР090» Параметры и характеристики указаны после табл. 3.

4

Метод измерений

Описание физического принципа, положенного в основу метода

Измерение осевого и углового смещения происходит методом прямого измерения отклонения луча лазерного показателя от центра шкалы.

5

Требования безопасности

Перечисление требований, обеспечивающих при выполнении измерений безопасность труда, производственную санитарию и охрану окружающей среды

При выполнении измерений осевого и углового смещения следует выполнять следующие требования безопасности: - к работе с приборами допускаются лица, прошедшие инструктаж по технике безопасности.

6

Требования к квалификации операторов

Сведения об уровне квалификации лиц, допускаемых к выполнению измерений и обработке их результатов

К выполнению измерений и (или) обработке их результатов допускаются лица, имеющие среднетехническое образование, а также имеющие неполное высшее образование.

7

Условия выполнения измерений

Перечисление влияющих величин, их номинальные значения с указанием пределов допускаемых отклонений от номинальных значений

Условия измерения: Нормальные значения основных влияющих величин (по ГОСТ 7.055-23) Температура окружающей среды 15ºС. Атмосферное давление 101 кПа - 110кПа (760 мм. рт. ст.- 774 мм. рт. ст.). Относительная влажность окружающего воздуха 20-80% Отсутствие вибраций, тряски, ударов, влияющих на работу прибора Направление линии измерения линейных размеров до 160 мм у наружных поверхностей.

8

Подготовка к выполнению измерений

Перечисление и описание подготовительных работ, которые проводят перед выполнением измерений (прогрев аппаратуры, установка нуля, калибровка)

Убедиться в прочном креплении автомобиля на подвесе. Осуществить внешний осмотр универсального углового кронштейна, лазерного указателя, линейной шкалы для выявления возможных повреждений. Проверить заряд батарей питания в лазерных указателях. Счистить грязь и пыль с места крепления универсального углового кронштейна.

9

Выполнение измерений

Перечисление операций, объема (периодичности и числа измерений), требований к последовательности операций, их описание, а также требований к числу значащих цифр результатов промежуточных измерений

Универсальный угловой кронштейн крепиться к мосту и стойке трансмиссии автомобиля у одного из колёс так, что бы один из лазерных указателей смотрел на противоположное колесо, а второй на противоположным мост. На месте попадания лучей указателей закрепляться шкалы положением ноль на луч (приложение А). С помощью прижимного винта доводим одну из балок кронштейна до полного прилегания к мосту. После снимаются показания отклонения луча от центра шкалы.

10

Обработка результатов измерений

Полученные значения сравнивают с допустимыми и делают необходимые выводы.

11

Оформление результатов измерений

Приведение требований к форме, в которой приводят полученные результаты измерений.

Результаты измерений заносят и хранят в памяти ЭВМ.

Оптический измеритель соосности «РКР090»: параметры и характеристики

Принцип действия оптического измеритель соосности «РКР090» основан на измерения отклонения луча лазерного указателя от центра линейной шкалы.

генератора монохроматических электромагнитных волн красного диапазона:

Мощность 12 мВт

Питание две AA\AAA\CR123 батареи 1,2 В.

Максимальная дальность измерительного луча 12 м.

Угловой кронштейн универсальный

Диапазон раздвижки захвата , мм от 360 до 550

Габариты в сложенном состоянии 363х112х140

Масса 8 кг

Линейная шкала

линейка с верхними пределами измерений 150-300 мм с двумя шкалами

основные размеры линеек, штрихов и числовых обозначений должны соответствовать указанным в таблице (табл.3)

Табл.3 (Размеры в мм)

Наименование основных размеров

Пределы измерений


До 150

До 1000

Ширина линеек

18,0-22,0

36,0-40,0

Толщина линеек

0,4-06

0,8-1,0

Длина миллиметровых штрихов, не менее

3,5

5,0

Длина полусантиметровых штрихов, не менее

5,0

7,0

Длина сантиметровых штрихов, не менее

6,5

9,0

Высота числовых обозначении, не менее

3,0

3,0

Ширина штрихов

0,20±0,05

Техника безопасности при работе с оптическим измерителем соосности «РКР090»

Измеритель содержит монохроматический лазер, который при длительном воздействии может повредить сетчатку глаза. Не допускать попадания луча в глаза.

Прежде чем приступать к работе следует внимательно изучить подвижные части универсального углового кронштейна.

Поверка СИ

Метод непосредственного сличения без промежуточных приборов довольно прост и широко используется при поверке СИ невысокой точности: штриховых мер длины (линейки, рулетки); мер вместимости (мерные колбы, бюретки); приборов для непосредственного измерения тока, напряжения, частоты; СИ механических величин и т.д. При этом одна и та же физическая величина Х измеряется поверяемым СИ и рабочим эталоном (РЭ). Разность их показаний ∆=ХСИ-ХРЭ является абсолютной погрешностью поверяемого СИ. Приводя ее к нормирующему значению ХN, получают приведенную погрешность СИ γ=(∆/ХN)·100%. Нормирующее значение ХN для СИ с равномерной, практически равномерной или степенной шкалой устанавливается равным большему из пределов измерений или большему из модулей пределов (для СИ с нулем отсчета внутри диапазона измерений). Для СИ, в которых принята шкала с условным нулем ХN устанавливают равным модулю разности пределов измерений. Для СИ с существенно неравномерной шкалой ХN устанавливается равным длине шкалы или ее части. Относительная погрешность определяется по формуле: δ=(∆/ХСИ)·100%.

Этот метод может реализовываться двумя способами:

) регистрацией совмещений. При этом указатель поверяемого прибора путем изменения входного сигнала совмещают с проверяемой отметкой шкалы, а погрешность определяют расчетным путем как разность между показанием поверяемого прибора и действительным значением, определяемым по показаниям рабочего эталона.

) отсчитыванием погрешности по шкале поверяемого прибора. При этом номинальное для поверяемой отметки шкалы значение размера физической величины устанавливают по РЭ, а погрешность определяют как разность между проверяемой отметкой поверяемого СИ и его указателем.

Метод сличения с помощью компаратора (прибора сравнения) более точен и позволяет косвенно сравнить две однородные или разнородные физические величины методами противопоставления или замещения. Сам по себе компаратор не содержит образцовых мер или СИ. Наиболее широкое распространение имеют следующие компараторы: образцовые весы - для поверки гирь; мосты переменного и постоянного тока - для поверки электрических емкостей, индуктивностей, сопротивлений; потенциометры - для поверки ЭДС. Основные требования к компараторам - высокая чувствительность и стабильность.

Метод прямого измерения в соответствии с которым СИ могут быть поверены прямым измерением поверяемым СИ величины, воспроизводимой образцовой мерой.

Как и при поверки методом непосредственного сличения, определение основной погрешности поверяемого СИ проводят двумя способами:

) изменением размера меры до совмещения указателя поверяемого СИ с поверяемой отметкой с последующим определением абсолютной погрешности ∆ как разности между показанием СИ ХСИ и действительным значением меры ХРЭ. Реализация данного способа может быть осуществлена только при наличии магазина мер, позволяющего достаточно плавно изменять воспроизводимую им физическую величину.

) предварительной установкой размера меры ХРЭ, равного номинальному для данного показания поверяемого СИ и последующим отсчетом показания ХСИ по его отсчетному устройству и определением погрешности ∆ как разности ХСИ-ХРЭ.

Метод косвенных измерений заключается в использовании прямых измерений и соответствующего пересчета окончательной погрешности в соответствии с известной функциональной зависимостью. При этом необходимо учитывать, что конечный результат всегда содержит составляющие погрешности косвенного измерения.

Локальная поверочная схема

Поверочные схемы устанавливают систему передачи размера единицы физической величины от государственного эталона или исходного рабочего эталона рабочим СИ.

Поверочные схемы в зависимости от области распространения подразделяются на государственные, ведомственные и локальные. Локальная поверочная схема, разрабатываемая подразделением метрологической службы (МС) предприятия, проводящим поверку, распространяется на СИ, поверяемые в данном органе государственной или ведомственной МС. Локальную поверочную схему разрабатывают в качестве нормативно-технического документа предприятия (организации) после ее согласования с территориальным органом государственной МС. Поверочная схема должна включать не менее двух ступеней передачи размера единицы. Она должна оформляться в виде чертежа.

На чертеже локальной поверочной схемы должны быть указаны:

наименование СИ и методов поверки;

номинальные значения или диапазоны значений физических величин;

допускаемые значения погрешностей СИ;

допускаемые значения погрешностей методов поверки.

Локальная поверочная схема представлена в приложении А.

Оптимизация межповерочных интервалов

Для обнаружения скрытых метрологических отказов производят поверки СИ через определенные МПИ.

Очевидно, величина МПИ должна быть оптимальной, так как частые поверки связаны с материальными и трудовыми затратами по их организации и проведению, изъятию СИ из технологического процесса, а редкие - могут привести к повышению погрешности измерений из-за метрологических отказов СИ.

Рабочие СИ подлежащие государственному метрологическому контролю и надзору подвергаются обязательной государственной поверке и имеют вполне определенные МПИ. Периодичность же поверок СИ, обслуживаемых ведомственной МС, должна устанавливаться ведомствами на соответствующей методической основе и базироваться на определенных критериях.

При техническом подходе МПИ, как правило, устанавливают на основе статистических данных о надежности СИ в условиях реальной эксплуатации. Расчетное значение МПИ можно оценить по формуле


где Т0 - наработка СИ на отказ; РДОП - допускаемая вероятность безотказной работы СИ по метрологическим отказам (РДОП =0,85; 0,90; 0,99).

Оценку правильности назначенного МПИ производят с доверительной вероятностью 0,8


Р - статистическое значение вероятности безотказной работы, N - количество СИ однородной группы, n - количество СИ, забракованных по скрытым метрологическим отказам в течение МПИ.

Если условие не выполняется, то очередной МПИ корректируется по уравнению


где .

Если из статистического анализа известны параметры потока метрологических отказов в период работы λt и в период хранения λх, то можно ввести уточнение первого МПИ как


где  Т0 - наработка на отказ; ТФ - фактическая наработка СИ за МПИ; tK - календарное (нормированное в НТД на конкретное СИ) значение МПИ.

Очевидно, для повышения достоверности расчетов и установления единого МПИ для данного средства технического диагностирования (СТД) следует найти функцию, в которой определены как экономические, так и технические показатели с учетом характеристик эксплуатационной надежности.

Расчетные значения МПИ приводят в соответствие с нормированным рядом: 0,25; 0,50; 0,75; 1,0; 2,0; 3,0; 4,0; 6,0; 9,0; 12,0 ×К (в месяцах), где К - целое положительное число. Этот ряд справедлив как для работающих СИ, так и для СИ, находящихся на хранении.

Анализ состояния измерений

Анализ состояния измерений, испытаний и контроля на предприятии проводится с целью установления соответствия достигнутого уровня метрологического обеспечения определенным требованиям и разработки на этой основе предложений по его улучшению. При разработке документированной процедуры, регламентирующей проведение анализа, целесообразно руководствоваться требованиями инструкций: МИ 2240-98, МИ 2386-96, МИ 2427-97 и МИ 2304-94.

В процессе анализа устанавливают:

• влияние состояния измерений, контроля и испытаний на основные технико-экономические показатели деятельности предприятия;

• наличие в подразделениях предприятия необходимых документов ГСИ и другой нормативной документации, регламентирующей требования к КИО;

• состояние использования на предприятии государственных и других стандартов, регламентирующих требования к обеспечению единства и требуемой точности измерений, испытаний и контроля;

• оснащенность предприятия современным КИО и потребность в нем;

• эффективность использования КИО, а также имеющихся средств поверки и калибровки;

• организационная структура и состояние деятельности метрологической службы предприятия;

• состояние аттестации, унификации и стандартизации применяемых методик измерения, испытания и контроля;

• техническое и метрологическое состояние применяемых КИО, обеспеченность их ремонтом, поверкой, калибровкой;

• состояние и эффективность работ по проведению метрологической экспертизы документации предприятия;

• потребность предприятия в государственных стандартах и стандартных справочных данных о свойствах веществ и материалов, необходимых для обеспечения качества продукции;

• потребности предприятия в специалистах-метрологах. Работа по оценке состояния изменений, испытаний и контроля проводится под руководством МС федерального органа исполнительной власти юридических лиц (их объединений) с участием специалистов технических служб предприятия (организации), в составе которого функционирует лаборатория, при необходимости с привлечением представителей ГМС.

Для проведения оценки состояния измерений готовятся материалы, в которых должны быть отражены следующие сведения:

• перечень нормативных документов на выполняемые виды работ, используемые объекты и измеряемые (контролируемые) параметры этих объектов;

• перечень документов на МВИ и методы испытаний (в том числе государственные и отраслевые стандарты);

•данные о состоянии МВИ;

•данные о применяемых СИ и испытательном оборудовании;

• оснащенность лаборатории стандартными образцами всех категорий;

• данные о составе и квалификации кадров, включая действующие формы повышения квалификации;

• справка о состоянии производственных помещений.

При оценке состояния измерений проверяют:

• положение о метрологическом подразделении;

• планы (графики) отмены и пересмотра документов на МВИ;

• наличие необходимых СИ, в том числе стандартных образцов всех категорий, обеспечивающих проведение измерений;

• наличие испытательного и вспомогательного оборудования, реактивов и материалов необходимого качества;

• должностные инструкции, утвержденные в установленном порядке;

• оснащенность всех стадий производства КИО, удовлетворяющих установленным в документации требованиям к точности;

• обеспеченность контролем (измерениями) содержания вредных веществ в выбросах в атмосферу, стоках и почве в целях охраны окружающей среды;

• состояние актуализированного фонда нормативных документов.

При проведении анализа действующей документации должны быть рассмотрены:

• оптимальность номенклатуры измеряемых параметров;

• наличие установленных норм точности измерений;

• оценка возможности проведения измерений с требуемой точностью;

• установление соответствия показателей точности измерений (испытаний) требованиям эффективности производства и достоверности контроля, а также стандартизованным способам выражения точности измерений (испытаний);

• достоверность нормируемого метода оценки результатов измерений, контроля и испытаний;

• наличие, уровень унификации и стандартизации МВИ;

• оценка правильности выбора МВИ, контроля и испытаний и соответствие требованиям документов, регламентирующих методики;

• оценка правильности выбора СИ, стандартных образцов состава и свойств веществ и материалов, реагентов, испытательного оборудования;

• выявление требований к измерениям, контролю и испытаниям, определяющих потребительские и другие свойства продукции;

• соответствие регламентируемых в документации требований к производительности методик и СИ;

• установление достоверности и правильности применения данных о физических константах и свойствах веществ и материалов.

В результате такого анализа документации выявляется взаимосвязь требований точности контроля основных параметров с качеством выпускаемой продукции, системой учета материальных ресурсов.

Важным звеном оценки состояния измерений является анализ деятельности МС предприятия. При его проведении устанавливается:

• наличие утвержденного положения о МС;

• укомплектованность МС квалифицированными кадрами и наличие плана повышения их квалификации;

• наличие лицензии на изготовление и ремонт СИ;

• соблюдение установленных законодательством правил поверки и калибровки СИ;

• степень участия специалистов МС в обеспечении качества конкретных видов продукции;

• степень участия МС в работах, направленных на совершенствование МО производства;

• состояние основных форм метрологического контроля за СИ;

• наличие информации об отказах КИО в процессе эксплуатации, о состоянии и условиях их хранения, об эффективности использования;

• эффективность взаимодействия МС по вопросам МО производства с другими техническими службами предприятия;

• формы взаимодействия МС предприятия с органами ГМС.

• представляются сведения о СИ, обеспеченных (и не обеспеченных) поверкой, калибровкой и ремонтом с указанием организаций, осуществляющих поверку и ремонт;

• определяется потребность предприятия в эталонах, а также в стандартных образцах состава и свойств веществ и материалов;

• определяется потребность в разработке новых средств поверки и калибровки более высокой точности и производительности и новых типов стандартных образцов;

• выявляется номенклатура применяемых на предприятии средств измерений, не обеспеченных ремонтом;

• представляются сведения о состоянии испытательного оборудования, применяемого на предприятии;

• выявляются претензии предприятия к качеству изготовления и техническим характеристикам средств измерений, контроля и испытаний, применяемых на данном предприятии, и рассматриваются предложения по устранению этих недостатков;

• составляются предложения по пересмотру отдельных пунктов нормативной документации на СИ, методики их поверки и калибровки в целях уточнения или повышения требований к выполнению измерений, снижения трудоемкости поверочных работ;

• проверяются все применяемые на предприятии МВИ, испытаний и контроля с целью оценки соответствия нормируемых номенклатуры и значений показателей точности измерений требованиям к точности, достоверности и эффективности контроля (измерений), установленным в конструкторской и технологической документации.

Анализ состояния измерений, контроля и испытаний на предприятии проводится либо добровольно (с периодичностью 1-2 года), либо в обязательном порядке (при аттестации производства, сертификации систем менеджмента качества, аккредитации испытательных и метрологических лабораторий).

Результаты работ оформляют актом, который доводится до сведения руководителя лаборатории и представляется в организацию, ответственную за проведение оценки состояния измерений. В зависимости от выявленного состояния измерений в акте делают вывод о соответствии достигнутого уровня МО измерений современным требованиям или о наличии (отсутствии) условий для выполнения измерений в закрепленной области деятельности. Последнее решение принимают в случае, если выявлено одно из грубейших нарушений:

• несоответствие используемой методики контролируемому объекту;

• нарушение правил аттестации МВИ, установленных ГОСТ Р 8.563-96;

• неправомерность использования СИ, МВИ и методов испытаний или стандартных образцов;

• систематическое получение результатов испытаний и измерений с нарушением требований методик;

• отсутствие необходимых СИ, испытательного и вспомогательного оборудования, стандартных образцов, реактивов и материалов или несоответствие их установленным требованиям:

• недостаточная укомплектованность квалифицированными кадрами;

• несоответствие помещений лаборатории установленным требованиям.

диагностирование соосность мост автомобиль

Приложение

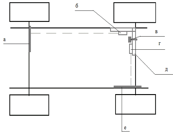
Схема крепления и устройство оптического измерителя соосности «РКР090»

а - шкала осевого смещения, б - лазерный указатель осевого смещения, в - прижимной винт, г - лазерный указатель углового смещения, д - универсальный угловой кронштейн, е - шкала углового смещения

Локальная поверочная схема измерительной линейки

Примечания:

L - числовое значение длины в метрах

δ` - погрешность передачи размера единицы

Список литературы

1.   Методические указания к практическим занятиям по курсу «методы и средства диагностирования автомобильных средств» Романов В.Н. Суслов И.Е. Владимир 2007 г.

2.       ГОСТ 8.020-75 «Государственный первичный эталон и государственная поверочная схема для средств измерений длины.»

.        ГОСТ 8.050-73 «Нормальные условия выполнения линейных и угловых измерений.»

.        Сергеев А.Г., Крохин В.В. Метрология: Учебное пособие для вузов М.: Логос, 2000.-408 с.

5.   Аринин И. Н. Диагностирование технического состояния автомобилей;

6.       Сергеев А. Г. МО автомобильного транспорта;

.        Круглов В. А. Диагностирование технического состояния автомобилей;

8.   Ютт В.Е. Электрооборудование автомобилей

9.       Методические указания к лабораторным работам по дисциплинам «Методы и средства технического диагностирования автомобилей» и «Технологическое оборудование предприятий автосервиса». Ч.2. Составители: Латышев М.В., Киндеев Е.А., Касаткина Э.Ф.


Не нашли материал для своей работы?
Поможем написать уникальную работу
Без плагиата!
Без нейросетей!