Чувствительность систем управления
Содержание
1. Построение МТЧ НОУ. Ранжирование параметров
2. Построение МТЧ ДОУ к вариации интервала дискретности
3. Построение МТЧ спроектированной системы по каждому из параметров
и для значения
выделение
доминирующих параметров по степени их влияния на величину
перерегулирования
и длительность
переходного
процесса
4. Построение матрицы функций модальной чувствительности и
выделение неблагоприятного сочетания вариаций параметров
5. Вычисление матриц Кg и К методом модального управления, базовый
алгоритм которого дополняется контролем нормы
медианной составляющей
интервальной матрицы
спроектированной
системы с последующим вычислением оценки
Вывод
Литература
1.
Построение МТЧ НОУ. Ранжирование параметров
Дана передаточная функция "вход-выход (ВВ)" НОУ:
,
Номинальные значения параметров:
Заданные коэффициенты ПФ:
. Передаточная функция вход-выход НОУ:
Используя канонический наблюдаемый базис векторно-матричного
описания ВСВ НОУ, получим:
,
,
.
Матрицы номинального объекта управления имеют реализации:
,
,
.
Построим семейство моделей траекторной чувствительности.
Для j-ой модели траекторной чувствительности
получим представление:
Матрицы моделей траекторной чувствительности - реализации:
И затем, сформируем семейство агрегированных систем:
, где
,
,
Матрицы агрегированной системы представлены как:
,
,
.
Получим:
,
,
,
;
,
,
,
;
,
,
,
;
,
,
,
;
,
,
,
;
,
Проверим управляемость агрегированных систем по выходу
с помощью матриц управляемости
:
,
С использованием матрицы управляемости агрегированной системы
проранжируем параметры
по потенциальной чувствительности:
Для достижения нулевой чувствительности q5 - го параметра потребуется наименьшее число затрат; для
достижения нулевой чувствительности q7 - го
параметра - наибольшее число затрат.
Т.е. чем выше норма, тем меньше затрат на управление, и наоборот.
2. Построение
МТЧ ДОУ к вариации интервала дискретности
Задан интервал дискретности
, метод перехода к дискретному векторно-матричному ВСВ описанию
объекта управления (ДОУ) - произвольный (заменой производной отношением
конечных малых.)
Переход к дискретному описанию ОУ осуществляется по формулам:
,
,
,где
,
,
.
,
,
,
откуда при
имеем:
Построим модель траекторной чувствительности к вариации
интервала дискретности.
Для модели траекторной чувствительности получим
представление:
где
,
,
,
.
Получим:
Получим агрегированную систему вида:
, где
.
Матрицы агрегируемой системы имеют представления:
.
;
.
Проверим управляемость агрегированной системы по выходу
с помощью матрицы управляемости:
,
Так как норма не равна нулю, то в данной системе существуют
структурные возможности к минимизации чувствительности неадаптивными методами
(алгоритмами) управления.
3.
Построение МТЧ спроектированной системы по каждому из параметров и для значения
выделение доминирующих
параметров по степени их влияния на величину
перерегулирования и
длительность
переходного процесса
Закон управления (ЗУ)
должен доставлять системе
образованной соединением НОУ и ЗУ, с помощью:
матрицы
прямой связи по входу
равенство входа
и выхода
в неподвижном состоянии при номинальных значениях параметров;
матрицы
обратной связи по состоянию
при номинальных значениях параметров
распределение мод Баттерворта с характеристической частотой
.
Построить МТЧ спроектированной системы по каждому из параметров и
для значения
выделить доминирующие параметры по
степени их влияния на величину
перерегулирования и длительность
переходного процесса. Построить матрицу функций модальной
чувствительности и выделить неблагоприятное сочетание вариаций параметров.
ОУ (из пункта 1):
,
,
.
Закон управления имеет вид:
.
Для нахождения матриц обратной и прямой связи
и
, решим матричное уравнение Сильвестра:
,
в котором:
,
,
.
Для целей обеспечения гарантированной вычислительной устойчивости
матричных процедур решения уравнения Сильвестра матрицу
следует задавать в диагональной (блочно
диагональной) форме
.
По требуемым показателям выбираем
,
Решая матричное уравнение типа Сильвестра получаем матрицы:
Тогда матрицу ЛСОС можно определить как:
.
Номинальные матрицы спроектированной системы имеют реализации:
Теперь построим семейство МТЧ и агрегированных систем.
Для j-ой модели траекторной чувствительности получим
представление:
, где
,
,
,
.
И семейство агрегированных систем:
, где
,
,
,
.
В результате расчетов сформировано:
чувствительность система управление
Сформируем спроектированную систему по каждому из параметров при
в форме:
.
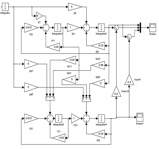
Схема моделирования агрегированной системы представлена на рисунке
3.1.
Рисунок 3.1 - схема моделирования агрегированной системы:
номинального объекта управления и модели траекторной чувствительности к
вариации одного из параметров (q2)
Исследуем влияние вариации каждого из параметров по графикам,
на которых приведем переходные характеристики номинальной и возмущенной систем.
Графики представлены на рисунке 3.2 - 3.5.
Рисунок 3.2 - Графики переходных процессов системы при
Рисунок 3.3 - Графики переходных процессов системы при
Рисунок 3.4 - Графики переходных процессов системы при
Рисунок 3.5 - Графики переходных процессов системы при
Рисунок 3.6 - Графики переходных процессов системы при
Обозначим:
- разница между
и
;
- разница между
и
;
- разница между
и
;
- разница между
и
.
,
- максимальные из этих значений.
Определим степень влияния каждого из параметров на качественные
характеристики переходных процессов:
j=2:
=5%;
=4%;
=5%;
=0.05с;
=0.2с;
=0.2с.
j=4:
=5%;
=4%;
=5%;
=0.02с;
=0.2;
=0.2с.
j=5:
=6%;
=4%;
=6%;
=0.03с;
=0.2;
=0.2с.
j=7: - отличия отсутствуют
Доминирующими параметрами по степени влияния на величину
перерегулирования σ являются параметры
и
.
Доминирующим параметром на длительность переходного процесса
является параметр
.
4. Построение
матрицы функций модальной чувствительности и выделение неблагоприятного
сочетания вариаций параметров
Получим спектр собственных значений
.
Составим матрицу Вандермонда:
.
Вычислим функции модальной чувствительности
(
) с помощью соотношений:
,
;
,
;
,
;
,
;
,
.
Сконструируем матрицу функций модальной чувствительности в виде
функций чувствительности вещественной и мнимой частей:
, где
По нормам столбцов выделяем доминирующие параметры:
Для выделения неблагоприятного сочетания вариаций параметров
воспользуемся сингулярным разложением матрицы модальной чувствительности:
,
,

Вектор наиболее неблагоприятного сочетания параметров может быть
сформирован так:
, где
-й столбец матрицы
соответствует максимальному сингулярному
числу.
Таким образом:
5. Вычисление матриц Кg и К методом модального управления, базовый
алгоритм которого дополняется контролем нормы
медианной составляющей
интервальной матрицы
спроектированной системы с последующим вычислением
оценки
Дано ВМО ВСВ НОУ с интервальными матричными компонентами в
форме:
получаемое с использованием интервальной арифметики на основе
интервальной реализации параметров
, записываемых в форме
при следующих граничных (угловых) значениях:
Закон управления (ЗУ):
должен доставлять системе с интервальными матричными компонентами
образованной объединением НОУ и ЗУ, с помощью:
матрицы
прямой связи по входу
равенство входа
и выхода
в неподвижном состоянии при медианных значениях параметров;
матрицы
обратной связи по состоянию
при медианных значениях параметров
распределение мод Баттерворта с характеристической частотой
, которая гарантирует достижение оценки
относительной интервальности матрицы состояния системы
не больше заданной
. Методом модального управления, базовый алгоритм которого,
опирающийся на решение матричного уравнения Сильвестра и примененный к
медианным составляющим интервальных матричных компонентов ВМО ВСВ НОУ,
дополняется контролем нормы
медианной составляющей интервальной матрицы
спроектированной системы с последующим
вычислением оценки
, вычислить матрицы
и
. ВМО ВСВ интервального ОУ (из пункта 1):
,
,
.
В примечании к заданию рекомендуется преобразовать систему так,
чтобы интервальной была бы только матрица состояния.
Для этого введем третью переменную состояния
и новое входное воздействие
:
Изначально:
После преобразования:
Таким образом, матрицы описания ОУ принимают вид:
Определим угловые значения матрицы
. Очевидно, что элементы матрицы
примут: максимальные значения при:
и
, минимальные значения при:
и
.
Остается лишь сравнить значения матрицы при
и
.
при
,
при
,
Граничные значения матрицы
получим, скомпоновав экстремальные значения каждой составляющей
матрицы
:
,
.
Необходимо отметить, что полученные граничные значения
интервальной матрицы
физически не реализуемы, то есть элементы
матрицы не могут принять одновременно указанные экстремальные значения. Другими
словами, здесь неизбежно закладывается избыточность в задании матрицы.
Это сделано формально с тем, чтобы все реализации матрицы
ограничивались указанными значениями.
Далее, найдём медианное значение как среднее арифметическое
угловых значений:
Найдем также абсолютную разность между угловым и медианным
значением для последующего расчета относительной интервальности:
.
,
.
.
Теперь можем сформировать медианное модальное управление.
Матрицы эталонной модели с учетом требования к выбору корней
полинома Баттерворта (
) имеют вид:



-1=
Тогда медианная составляющая матрицы
замкнутой системы имеет вид:
Таким образом, на частоте среза
достигается требуемая относительная интервальность матрицы
состояния системы.
Сформируем закон управления:
,
.
,
Закон управления имеет вид:
.
Вывод
В реальных условиях на работу системы могут влиять изменения
различных параметров (к примеру изменение направления и силы ветра, амплитуда
внешних шумов, изменение напряжения в сети питания и т.д.). Такие изменения,
для повышения надежности и соответствию необходимым паказателям качества,
необходимо учитывать при разработке или усовершенствовании системы.
В данной работе были проделаны исследования над системами,
функционирующими в условиях неопределенности. Для них можно оценить степень
влияния каждого варьируемого параметра на внутренние связи системы, ее корни и
собственные векторы, длительность переходных процессов и перерегулирование. При
такой оценке строятся модели траекторной чувствительности системы к вариации
параметров. Также для объекта, заданного в интервальном представлении, возможно
сформировать закон управления методом модального управления.
Литература
1.
Мирошник И.В. "Теория автоматического управления. Линейные системы"
.
Никифоров В.О., Ушаков А.В. "Управление в условиях неопределенности:
чувствительность, адаптация, робастность." - СПб.: СПб ГИТМО (ТУ), 2002.
.
Конспект лекций по курсу "Адаптивное и робастное управление".
.
Квакернаак Х., Сиван Р. "Линейные оптимальные системы управления". -
М.: Мир, 1977.