Разработка цифровой ИС, выполняющей функцию демультиплексора
Содержание
Введение
. Краткий анализ технического
задания
. Разработка функциональной
схемы
. Разработка принципиальной
схемы
. Моделирование ИС с
применением САПР
Заключение
Список используемой
литературы
Введение
В настоящее время создание новых типов ИМС (интегральных микросхем)
различного назначения, разработка новых типов микросхем с заданными
характеристиками является важнейшей задачей, решаемой с помощью методов и
средств микросхемотехники. Существует целый ряд различных вариантов элементных
баз, на основе которых формируется логическая схема. Поэтому схемотехническое
проектирование микросхемы, осуществляемое в данной работе, необходимо начать с
выбора элементной базы из числа уже разработанных вариантов схем логических
элементов [1].
Первая стадия структурного проектирования состоит в создании на выбранной
элементной базе структурной схемы, которая обеспечивает выполнение функций,
определенных техническим заданием, и в проверке правильности функционирования
синтезированной структуры. На втором этапе, схемном проектировании, необходимо
получить электрическую схему разрабатываемой ИС и определить ее основные
параметры.
В данной работе моделирование схемотехники и определение параметров
производится с применением САПР, что позволяет выбирать оптимальную
схемотехническую реализацию разрабатываемой ИС.
Проектирование одной из основных логических ИС, которой является
демультиплексор, представляет собой актуальную задачу, поскольку, несмотря на
стремительный прогресс в микросхемотехнике, классические ИС не утрачивают
своего значения [2].
1 Краткий анализ технического задания
Согласно техническому заданию необходимо разработать цифровой ИС,
выполняющей функцию демультиплексора на 8 выходов. Демультиплексором называется
функциональный узел, обеспечивающий передачу информации, поступающей по одной
входной линии связи, на несколько выходных линий.
Исходные данные разрабатываемой ИС:
напряжение питания + 5 В;
потребляемая мощность 550 мВт;
среднее время задержки распространения сигнала 8 нс;
предельная частота 50 МГц;
нагрузочная способность 4;
емкость нагрузки 20 пФ;
диапазон рабочих температур -20 - +70 ºС;
Z-состояние
на выходе схемы - нет;
наличие сигнала S (SС) на входе - да.
Из анализа исходных данных и характеристик элементных баз цифровых ИС
следует, что наиболее подходящим будет применение эмиттерно - связанной логики
(ЭСЛ). Элементы ЭСЛ имеют малое время задержки распространения сигнала,
поскольку транзисторы токового переключателя не переходят в режим насыщения, и,
следовательно, отсутствует время рассасывания неосновных носителей заряда в
базовой области [3].
демультиплексор
микросхема вентиль эмиттерный
2 Разработка функциональной схемы
Согласно предложенному заданию, необходимо разработать микросхему,
выполняющую логическую функцию демультиплексора 1×8, который в соответствии с принятым
адресом направляет информацию в одну из четырех линий. При этом на остальных
линиях поддерживается логический «Ø».
Таблица 1. Таблица истинности демультиплексора 1×8 [1].
|
S2
|
S1
|
S0
|
F0
|
F1
|
F2
|
F3
|
F4
|
F5
|
F6
|
F7
|
|
0 0 0 0 1 1 1 1
|
0 0 1 1 0 0 1 1
|
0 1 0 1 0 1 0 1
|
А 0 0 0 0 0 0 0
|
0 А 0 0 0 0 0 0
|
0 0 А 0 0 0 0 0
|
0 0 0 А 0 0 0 0
|
0 0 0 0 А 0 0 0
|
0 0 0 0 0 А 0 0
|
0 0 0 0 0 0 А 0
|
0 0 0 0 0 0 0 А
|
Логическая схема, выполняющая данные функции, показана на рисунке 1.
Реализация функции демультиплексирования на элементах ИЛИ-НЕ
предпочтительна, поскольку необходимо связать логическую и принципиальную схему
(на выходах вентиля ЭСЛ реализуются функции ИЛИ-НЕ/ИЛИ).
В микросхемах демультиплексор имеет следующее обозначение:
Рисунок
1. Обозначение демультиплексора.
где
DI (data input) - поле входных сигналов;
DMX
(демультиплексор) - обозначение функции, которую выполняет логический элемент;
DO (data output) - поле выходных сигналов;
СS (crystal select) - управляющий сигнал, который запрещает («1») или
разрешает («Ø»)
работу схемы. Таким образом, если СS = «Ø», на всех выходах схемы будет наблюдаться ее работа в
зависимости от входных, а если СS = «1», то схема работать не будет, независимо от входных
сигналов.
Из
таблицы истинности видно, что минимизировать данные функции невозможно, так как
они представлены в тупиковой форме. Поэтому синтез функциональной схемы
проводится непосредственно по записанным выходным функциям в базисе «ИЛИ-НЕ».
Рисунок.
2. Функциональная схема демультиплексора 1х8 в базисе ИЛИ-НЕ
Рисунок
3. Временная диаграмма работы функциональной схемы при CS=0
Рисунок
4. Временная диаграмма работы функциональной схемы при CS=1
3 Разработка принципиальной схемы
Элементы ЭСЛ относятся к потенциальным элементам: при построении схем ЭВМ
на их основе они соединяются между собой потенциальными связями, т.е. без
конденсаторов и трансформаторов. Значения «1» и «Ø» представляются в виде напряжений.
Для положительной логики UØ = -1,45 - -1,9 В, U1 = - 0,7 - - 0,9 В [2].
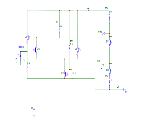
Схема основного вентиля на основе ЭСЛ, приведена на рисунке 5.
Рисунок 5. Схема основного вентиля на основе ЭСЛ.
При разработке схемы считаем, что эмиттерные переходы любых транзисторов
открываются при Uбэ = 0,7 B, падение напряжения на диодах в прямом направлении
составляет также 0,7 В.
Исходные данные для расчета основного вентиля схемы:
коэффициент усиления транзисторов β = 50;
коэффициент разветвления Краз = 4;
емкость нагрузки Сн = 20 пФ;
уровень напряжения UØ = -1,5 В;
уровень напряжения U1 = -0,7 В;
Перечень необходимых параметров указывается в процессе расчета.
Расчет статических параметров:
Проведем расчет статических параметров типового вентиля схемы согласно
формулам, приведенным в [2].
Падение напряжения на открытом p-n-переходе (В)
Опорное
напряжение (В)
Сопротивления
(Ом)
Входной ток логической «1» и «0» (А):
Напряжение порога переключения (В):
Ширина
активной зоны (В):
Логический
перепад (В):
Напряжение
статической помехоустойчивости по уровню «0» и «1» (В):
Ток
логической части элемента (А):
Токи эмиттерных повторителей (А):
Токи источника опорного напряжения (А):
Общий ток, потребляемый элементом в состоянии «1» «0» (А):
Мощность потребления логической части элемента (Вт):
Мощность, потребляемая эмиттерными повторителями (Вт):
Мощность, потребляемая источником опорного напряжения (Вт):
Суммарная мощность, потребляемая элементом (Вт):
Входное сопротивление элемента (Ом):
Выходное сопротивление элемента (Ом):



Из проведенного расчета можно сделать вывод, что типовой вентиль ИС
удовлетворяет основным требованиям.
4 Моделирование ИС с применением САПР
К основным статическим характеристикам относятся входная передаточная,
выходная. Так как инвертор является стандартным элементом, то получим все
характеристики только для базового элемента ИЛИ-НЕ.
Определим основные параметры и построим характеристики демультиплексора с
помощью САПР MicroCap 9.
Входная характеристика вентиля представлена на рисунке 6.
Рисунок 6. Входная характеристика вентиля.
Передаточная характеристика показана на рисунке 7 :
Рисунок 7. Передаточная характеристика.
Рисунок 8. Выходная характеристика при логической 1 на входе
Рисунок 9. Выходная характеристика при логическом 0 на входе
Принципиальная схема, представленная выполненная с помощью
схемотехнической САПР MicroCap 9, синтезируется непосредственно на основе функциональной схемы. Она
представлена на рисунке 10:
Рисунок 10. Принципиальная схема.
Входные сигналы представлены на рисунке 11:
Рисунок 11. Входные сигналы (два последних сверху-вниз информационный
сигнал и сигнал CS
соответственно).
Проводя анализ динамического режима работы схемы, приведем эпюры
выходного напряжения (рисунок 12)
Рисунок 12. Эпюры выходного напряжения.
Заключение
Проведенный анализ полученной схемы демультиплексора 1×8 показывает, что схема, разработанная
на базе ЭСЛ - элементов, практически полностью удовлетворяет заданию на
курсовой проект, в том числе по основным параметрам таким, как предельная
частота и потребляемая мощность.
Список используемой литературы:
1. Алексенко
А.Г., Шагурин И.И. Микросхемотехника: Учеб. пособ. для вузов. - М.: Радио и
связь, 1990. 496 с.
. Соломатин
Н.М. Логические элементы ЭВМ. - М.: Высш. шк., 1990. 160 с.
. Голиков
А.А., Меер В.В. Импульсно-аналоговая электроника и цифровые интегральные схемы:
Учеб. пособ. для вузов. - М.: МЭИ, 1983. 228 с.