Аналоговые интегральные схемы
Содержание
Введение
1. Постановка
задачи
2. Выбор и
обоснование схемы
3. Расчет мощного
каскада
4. Расчет
предмощного каскада
5. Расчет
гальванической развязки
6. Схем задержки
(защита от сквозных токов)
7. Расчет схемы
широтно-импульсного модулятора
8. Задатчик
9. Формирование ООС
по току
10. Расчет
источников питания
11. Расчет схемы
защиты от длительного пускового режима, КЗ
12. Системные расчеты
Вывод о качественных показателях САУ
Заключение
Литература
Введение
Электроника проникает во все новые области науки и техники. Она давно уже
вышла за рамки техники связи и обработки данных и в настоящее время применяется
в измерительной аппаратуре, системах управления и регулирования.
Электроника имеет короткую, но богатую событиям историю. Первый ее период
связан с простейшими передатчиками ключевого действия, и способными
воспринимать их сигналы приёмниками, которые появились в начале нашего века.
Затем наступила эпоха вакуумных ламп, которая ознаменовала собой возможность
претворения в жизнь самых смелых идей. В истории развития электроники
наблюдается тенденция уменьшения стоимости устройств при увеличении объема их
производства. Современный этап развития человеческого общества характеризуется
все возрастающим проникновением электроники во все сферы жизни и деятельности
людей. Достижения в области электроники в значительной мере способствуют
успешному решению сложнейших научно-технических задач, повышению эффективности
решения научных проблем, созданию новых машин и оборудования, разработке
эффективных технологий и систем управления, получению материалов с уникальными
свойствами, совершенствованию процессов сбора и обработки информации.
Результаты изучения электронных процессов и явлений, а также исследование
и разработка методов создания электронных приборов и устройств получают свое
воплощение в многообразных средствах электронной техники, развитие которой
происходит по двум тесно пересекающимся направлениям. Первое из них связано с
созданием электронных видов аппаратуры, систем для научной и практической деятельности
человека.
1. Постановка задачи
Одной из важнейших задач техники является автоматическое управление
каким-либо процессом или объектом. Система автоматического управления должна
обеспечить определенное функционирование объекта при заданных воздействиях.
Однако из-за наличия различных возмущающих воздействий фактическое состояние
объекта управления будет отличаться от желаемого. Поэтому система
автоматического управления (САУ) должна учитывать не только алгоритм
функционирования объекта, но и причины, вызывающие отклонения от заданного
состояния или фактического состояния. В настоящее время в технике используются
три основных метода построения систем управления.
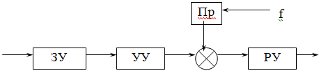
1) Метод разомкнутого контура (см. рис.
1).

Рис.1.1
Структурная схема системы автоматического управления
ЗУ - задающее устройство
УУ - устройство управления
ОУ - объект управления
f -
возмущающее воздействие
Алгоритм управления вырабатывается только на основе заданного
функционирования объекта управления. При наличии возмущающих воздействий f состояние объекта отличается от
заданного. Этот метод применяется тогда, когда можно измерить возмущающее
воздействие. Затем, по результату измерения вводится изменение в алгоритм
управления, которое компенсировало бы возмущающее воздействие.
2) В системах автоматического управления
используется другой метод (см. рис.1. 2).
Он позволяет повысить точность, но компенсируются только воздействия,
которые измеряются, т.е. невозможно учесть все факторы, влияющие на функционирование
схемы. В таких системах ошибку рассогласования никогда нельзя свести к нулю.
Поэтому используется третий метод.
При управлении по методу обратной связи корректировки в алгоритм
управления вносятся по фактическому положению объекта управления. Этот метод
является самым оптимальным, т.к. заключает в себе следующие достоинства:
минимальная погрешность управления;
схема отличительно проста;
система устойчива.
Рис.1.2.
Структурная схема системы автоматического управления
) Метод обратной связи (см. рис 1.3).
Рис.1.3.
Структурная схема САУ с обратной связью
В курсовом проекте необходимо спроектировать такую систему, которая
поддерживала бы температуру на определённом уровне посредством изменения
скорости вращения исполнительного двигателя САУ.
Скорость двигателя изменяется под действием температуры. Таким образом,
имеем функционально замкнутую систему. В общем случае система может быть
статической или астатической. Признаком астатизма является наличие в схеме
интегрирующих звеньев. В астатической системе мощный каскад раccчитывается на пусковой режим
двигателя с возможностью реверса.
. Выбор и обоснование схемы
Свойство полупроводниковых транзисторов и тиристоров работать в ключевом
режиме со временем перехода из закрытого состояния в открытое и обратно за
микросекунды, позволяет осуществить импульсное управление двигателем.
Наибольшее распространение получили схемы якорного управления двигателем, когда
на якорную обмотку двигателя независимого возбуждения периодически подается
постоянное напряжение. При этом за время включенного состояния от источника к
двигателю происходит передача энергии, одна часть которой передается через вал
двигателя к нагрузке, а другая накапливается в виде электромагнитной энергии.
За счет последней двигатель продолжает развивать вращающий момент в отключенном
состоянии.
Наибольшее распространение получили 2 схемы управления двигателем в
режиме широтно-импульсной модуляции (ШИМ):
"П"-образная схема представленная на рис. 2.1;
- "Т"-образная схема представленная на рис. 2.2.
Рис.2.1. "П"-образная схема
Рис.2.2. "Т"-образная схема
Как и каждая из схем, используемых в радиоэлектронике, обе эти схемы
имеют свои достоинства и недостатки, причем недостатки эти зависят еще и от
способа управления двигателем:
·
симметричного
способа управления двигателем;
·
несимметричного
способа управления двигателем.
Достоинством симметричного метода управления двигателем является ее
несложность, а недостатки следующие:
·
когда вращения
нет, то по цепи якоря двигателя протекает переменный ток из-за чего возможна
вибрация вращающейся части двигателя под действием переменного тока - дрожание,
(военные считают это достоинством симметричного способа управления, так как при
дрожании размягчается смазка, уменьшается нечувствительность);
·
одновременно
коммутируются все четыре ключа, отсюда вытекает, что это ведет к высоким
потерям на ключах в импульсе.
Достоинством схемы несимметричного управления является то, что ток
протекает через один ключ (в 2 раза меньше потери как в статике, так и в
динамике).
Обе схемы содержат одинаковое число элементов, причем диоды применяются
не только для защиты от ЭДС самоиндукции, а и для защиты от рекуперации
(возврата энергии обратно источнику питания).
Если в первой схеме все 4 транзистора одной проводимости, то во второй
схеме - комплементарные пары, благодаря чему все эммитерные электроды имеют
общую точку - "земля 2" цепи управления (предмощные каскады) могут
питаться от одного источника питания, в то время, как в первой схеме необходимо
3 источника питания предмощных каскадов, гальванически развязанных отдельно для
каждого транзистора (это недостаток первой схемы в сравнении со второй схемой).
Вторая схема лучше, ей необходимы комплементарные пары, а также
транзисторы VT1, VT3 и диоды VD1, VD3 должны выдерживать двойное напряжение в
сравнении с первой схемой.
В данном курсовом проекте задана Т-образная схема и интегральный закон
управления выходным каскадом.
Данная схема подключена непосредственно к предмощному каскаду, так как
для открывания мощных транзисторов необходим большой ток. Предмощный каскад
подключается к оптопаре. Это необходимо для того, чтобы токи высоких частот
большой силы не создали помех для работы высокочуствительного формирователя
ШИМ. Гальваническая развязка на оптопарах способствует более безопасной работе
схемы. Т.к. выходное напряжение с измерительного моста задатчика имеет величину
нескольких мВт, то необходим усилитель этого выходного сигнала. После усилителя
сигнал поступает на схему ШИМ. Устройство питается от источников напряжения
стабилизированных и не стабилизированных.
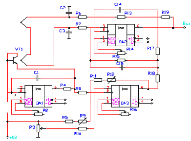
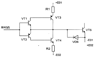
3. Расчет мощного каскада
Рис3.1
Схема выходного каскада показана на рис.3.1.
Двигатель постоянного тока питается через мощные транзисторы. Для
безопасной работы выходного каскада необходимо правильно выбрать транзисторы
мощного каскада. Напряжение нагрузки:
(3.1)
Амплитуда импульсов:
(3.2)
Найдем напряжение, которое необходимо подавать на усилительный каскад:
Принимает стандартное значение
.
Найдем ток, который должен выдерживать транзистор. Так как при пуске
двигателя ток может превышать в несколько раз номинальный ток. Пусковой ток
рассчитаем из формулы
, тогда:
, (3.4)
где
,
и
- паспортные данные двигателя. Следовательно:
Напряжение, которое должен выдерживать транзистор:
кэ.доп=Uvdобр≥2*К×Е1≥2*1,1*×24≥52.8, (3.5)
где К - коэффициент запаса, К=(1,1…2)=1,1.
Ток, который должен выдержать транзистор:
IК MAX ≥1,2× Iпуск≥1,2×6.48≥7.8А (3.6)
Найдем частоту ШИМ
Тя находится в пределах 0.0002-0.008с, зададимся Тя=0.002с (см. далее), f=500 гЦ.
Если частоту уменьшить, то становятся заметны рывки скорости. При больших
частотах возрастают потери на гистерезис в элементах двигателя, а так же в
ключах схемы.
Тогда период следования тактовых импульсов будет равен
,
где: Т- период импульсов, для данного
двигателя Т=0,002 с.
По полученным параметрам выбираем транзисторы VT1-VT4 - 2T818Б(р-п-р),
2Т819Б(п-р-п) со следующими параметрами:
·
максимально
допустимый постоянный ток коллектора IК MAX=15А;
·
напряжение
насыщения коллектор-эмиттер UКЭ НАС = 3 В;
·
допустимое
напряжение коллектор-эмиттер UКЭ ДОП = 80 В;
·
коэффициент
передачи h21Э = 20;
·
максимально
допустимая рассеиваемая мощность PДОП=100Вт;
·
максимальная
частота работы f=3 МГц
Проверим правильность выбора транзисторов. Необходимо, чтобы рассчитанная
мощность, рассеиваемая транзистором, была меньше мощности по справочным данным.
Графо-аналитический метод
Рис. 3.2
Найдём Rн и Rя для пускового и номинального режима
н=12/0.8=15
Ом;
Rя=12/6.48=1.85 Ом; (3.8)
Ти, Тп можно найти по формулам:
(3.10)
где следует принять
На промежутке времени
к двигателю коммутируется Епит и ток
(3.11)
Величину Се найдем по формуле
(3.12)
Максимальную величину скачка тока для расчета tп следует принять
(3.13)
При сохранении
величина Uср
независима от Т, что обеспечивает постоянство угловой скорости двигателя.
(2.14)
Возможен другой подход к расчёту Т. В качестве критерия берутся
дополнительные потери мощности. Окончательная формула для расчёта
имеет вид:
(2.15)
Максимальные потери при
=0.5
Проведя перевод к относительным величинам, минимизируя выражения получим
формулу для расчёта величины Т при условии минимальных потерь:
(2.16)
При условии максимальных потерь
(2.17)
Наиболее оптимальный метод расчёта - разложение в ряд Фурье.
Мощность, рассеиваемая транзистором:
(3.14)
В пусковом режиме Е=Епит=24В, tи - длительность импульсов и для пускового режима. Временной параметр ts является суммой: tф+tс,
где tC - время размыкания ключа;
tФ - время замыкания ключа.

(3.15)
(3.16)
где
- время пролета неосновных носителей в области базы,
-открывающий и закрывающий токи базовой цепи ключа;
(3.17)
(3.18)
, (3.19)
где
-коэффициент принимают в пределах 1,3<К<5, принимаем
К=2, тогда
Закрывающий ток
выбираем равным
, тогда

После вычисления Ртр эту величину сравнивают с Рдоп VT cоотношение Ртр< Рдоп, выбор VT произведен корректно, площадь теплоотвода рассчитывают по
формуле:

(3.20)
где
- коэффициент, характеризующий радиатор, для алюминия
чернёного
;
- максимальная температура среды, эта величина равна 70°С;
- тепловое сопротивление переход-корпус,
;
- тепловое сопротивление корпус-радиатор, можно принять
, при условии применения шлифовки контакта корпус-радиатор,
различных паст, медных шайб.
В целях предотвращения выгорания транзистора, вследствие возникновения
ЭДС самоиндукции, в схеме предусмотрены защитные диоды, которые выбираются из
тех же условий, что и транзисторы.
Выбираем диод КД213A.
Параметры диода:
Рассчитаем мощность диода
Выбираем по полученным параметрам диод КД213А (Iпр=10А,Uобр=100В,
Fдоп 200кГц).
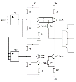
. Расчет предмощного каскада
В общем случае управляющие сигналы для мощных ключей формируются
маломощными электронными схемами или микроконтроллерами. Между управляющей
схемой, микроконтроллером вводится гальваническая развязка, разделяющая и
защищающая управ-ляющую схему от высокого напряжения мощных ключей. Наибольшее
применение для этой цели транзисторные оптопары, работающие в клю-чевом режиме.
При расчете предмощного каскада необходимо учесть, что максимальный ток для
оптопары (т.е. входной ток мощного каскада) составляет 200мА (оптопара
АОТ110А). Поэтому если Iб
транзистора мощного каскада ≥200мА, то необходимо несколько предмощных
транзисторов. Каждый транзистор позволяет уменьшить входной ток (Iб) в ß раз (Iк≈ß•Iб, где ß- условный коэффициент усиления по
току. Для несоставных транзисторов ß≤h21э и можно для мощных транзисторов принять ß≈10).
Предмощные каскады предназначены для формирования импульсов открывающей и
закрывающей полярности по отношению к мощным ключам. Для формирования
двухполярных импульсов необхо-димы 2 источника питания. Наибольшее усиление по
току обеспечивают схемы эммитерных повторителей. Они же дают и максимальное
быстро-действие. Для дальнейшего увеличения коэффициента усиления по току
применяют составные транзисторы.
На основании вышеизложенного компануем принципиальную схему предмощного
каскада, см. рис.4.1. В данном курсовом проекте используется схема составных
транзисторов на комплементарных парах. В связи с тем, что биполярные ключи,
которым необходимо открывающее U и I, а также закрывающее U и I предмощный
каскад должен формировать "+" и "-" полярности. Для двуполярных
импульсов необходимы два источника питания.
Предмощный каскад должен быть как можно более высокочастотным, так как
чем круче фронты, тем меньше потери в выходных силовых ключах.
Обычно предмощные каскады используют схемы типа повторителей и составные
транзисторы.
Рис.4.1. Схема электрическая принципиальная предмощного каскада.
Расчет предмощного каскада начнем с выбора комплементарной пары VT2 и
VT4. Исходными данными являются ток и напряжение питания. Принимаем напряжение
питания Е1=Е2=5В. Это напряжение выбирается из-за небольшой величины и широкого
распространения источников 5В и так как UБЭVT5=1В. Эти транзисторы выбираем на
двойное напряжение, т.к в импульсном режиме один из них открыт, а другой
закрыт. Следовательно к одному из них прикладывается двойное напряжение. Током
Iк2 транзистора VT2 является ток базы Iб1 силового ключа VT5. По справочнику
выбираем транзисторы комплементарных пар КТ814А и КТ815А, со следующими
параметрами:
максимально допустимый постоянный ток коллектора
=5А;
напряжение насыщени коллектор-эммитер
=0,6В;
коэффициент передачи
=40;
ток базы max
=0,5А;
максимальная рассеиваемая мощность Рк=10Вт.
Рассчитаем сопротивление R1:
(4.1)
где UБЭVT5 - постоянное напряжение база-эмиттер транзистора
VT5.
R1=5,7Ом
стандартный номинал.
Рассчитаем мощность рассеяния по формуле:
(4.2)
Рассчитаем мощность рассеиваемую транзистором VT2 по формуле:
Так как величина рассчитываемой мощности удовлетворяет условию
Ртр<Рдоп, то расчет произведен корректно. Произведем
выбор транзисторов VT1,VT3. Эти транзисторы выбираются на
двойное напряжение Uкэдоп≥2·Е1:
, (4.3)
где В- условный коэффициент усиления по току и принимаем В=200, тогда
По полученным параметрам выбираем транзисторы КТ315Г и КТ361Г со
следующими параметрами:
максимально допустимый постоянный ток коллектора: IК MAX=100мА;
-напряжение насыщения коллектор-эмиттер UКЭ НАС = 0,6 В;
коэффициент передачи h21Э = 40.
Расчет мощности рассеивания этих транзисторов не производим, т.к. они
работают в облегченных режимах.
Диод VD имеет двойное назначение:
защищает переход эмиттер-база транзистора VT5 от напряжения Е;
образует небольшую удерживающую величину, при которой VT5 закрыт.
Исходя из вышеизложенного выбираем диод КД503Г(Iдоп.и=300мА, Uдоп=100В,
Fдоп=800кГц).
.
Расчет гальванической развязки
В качестве гальванической развязки применим оптическую связь. Оптическая
связь защищает предыдущие информационные каскады от высокого напряжения
выходных каскадов. С точки зрения минимизации числа
элементов схемы целесообразно в качестве гальванической развязки использовать
диодно-транзисторную схему оптопары типа АОТ. Выбираем одну из типовых схем
гальванической развязки, которая показана на рис.5.1. Транзистор оптопары
должен работать в ключевом режиме.
Рис.5.1. Схема гальванической развязки.
Данная схема гальванической развязки особенно хорошо согласуется со
схемой предмощного каскада рис.4.1., т.к. последняя для своей эффективной
работы требует двуполярного управляющего сигнала.
Транзисторы оптопары (VT1опт
,VT2опт) должны работать в ключевом режиме,
допустимый выходной ток элемента двоичной логики должен быть больше входного
тока оптопары. Во избежание перегрузки элементов двоичной логики приходится
включать дополнительные (буферные) каскады на транзисторах (VT1 буф, VT2 буф).
Выбор оптопары осуществляется из условия, что допустимый выходной ток
оптопары IВЫХ ДОП должен быть хотя бы в (1,1…1,2) раза
больше, чем IВХ предмощного каскада:
Выбираем оптопару типа АОТ122А. Задаваясь
величиной напряжений
(в общем случае необходимо, чтобы (
Е коммутации) согласно уравнению
(V1ОПТ- открыт, V2ОПТ- закрыт).
(5.1)
определяем величину сопротивления
:
(5.2)
Выбираем резистор
,R10 из стандартных значений величин R10 = 220 Ом. Находим максимальный сквозной ток
из следующего уравнения (принимаем,
что все VT премощного каскада закрыты):
, (5.3)
(5.4)
Так как Iопт.доп £1,1×Iск.max , 15мА ≤1,1×15,9=17,49мА, то оптопара выбрана
корректно. Зная IВХОПТ выбирается
буферный транзистор, см. рис.5.1. Так как IВХОПТ=16,5мА, то выбираем
транзистор типа КТ315Ж, со следующими параметрами:
максимально допустимый постоянный ток коллектора IКMAX=150мА;
напряжение насыщения коллектор-эмиттер UКЭ НАС = 0,5 В;
коэффициент передачи h21Э = 30;
ток базы Iб=0,15 мА.
, (5.5)
где Uэ =1 В (менее не желательно из-за
возможных помех).
Выбираем ближайшее стандартное значение сопротивления R3=62 Ом.
Напряжение
Из уравнения
находим, что при Е1=5В, UБ=1,6В:
(5.6)
Для нормальной работы схемы необходимо, чтобы ток, протекающий через
делитель напряжения, был всегда больше Iб. Для точки 1 (см.рис.5.1.) R1 и R2 - параллельное соединение. Поэтому необходимо:
. (5.7)
Для выполнения этого неравенства возьмем:
(5.8)
Зная
,
и учитывая (5.3.7) находим сопротивление
:
(5.9)
(5.10)
Выбираем ближайшие стандартный значения резисторов R1=620Ом, а резистор R2 =300 Ом.
Так как, когда на выходе микросхемы DD1 будет логический ноль, справедливо уравнение (логика DD1 с открытым коллектором):
,
то микросхема логики DD1
выбрана верно. Время переключения выбранной оптопары 6+100=106мkс, а период переключения мощного
каскада Т=0,001с=1000мkc,
поэтому по своему быстродействию оптопара выбрана верно.
6. Схема задержки (защита от сквозных
токов)
При переключении мощных транзисторов, как правило, транзистор быстрее
открывается, чем закрывается (при закрывании сказывается запаздывание из-за
эффекта рассасывания неосновных носителей в базе). С учетом этого в стволе, где
находятся транзисторы VT1, VT2 (см. рис. 3.1), могут протекать большие
неуправляемые токи (сквозные токи), которые приведут к отказу VT. Стандартный
способ борьбы - организация временных задержек на открывание VT, а сигнал на
закрывание подается мгновенно.
Простое схемное решение изображено на рис.6.1.
Рис.6.1. Схема формирования временной задержки.
В качестве компаратора DA1 выбираем, как и в предыдущих каскадах
микросхему К554СА3, а в качестве инвертора микросхему К555ЛА3.
Для расчета RC-цепи используем известную формулу:
, (6.1)
где:
;
-минимальное напряжение выхода схемы ШИМ,
;
(справочные данные VT1, транзисторов предмощного каскада и
оптопары);
(напряжение срабатывания DA1); С принимаем равным 1нФ.
Тогда:
. Тогда:
Принимаем стандартное значение
.
На инверсный вход компаратора подается через делитель
напряжение
. Суммарное сопротивление
равно
, тогда приняв
, будем иметь
.
. Расчет схемы широтно-импульсного модулятора
Схема
модулятора должна обеспечить на выходе симметричный закон управления.
Рис.7.1. Схема ШИМ. Выходное напряжение принимаем из условия
где, Uвых+(-) - максимальное выходное напряжение
ОУ и берется из справочника.
Uу max = 0,65 * 12 = 7.2 В ;
Наиболее оптимальным выбором является микросхема К140УД6. Это
операционный усилитель общего назначения с внутренней частотной коррекцией и
защитой выхода при коротких замыканиях нагрузки.
Таблица 7.1.
|
f, МГц
|
Uпит, В
|
Iпот,мА
|
Iвх,нА
|
Кос,дБ
|
Uвых max в
|
|
1
|
±15±1,5
|
£2,8
|
£100
|
³70
|
12
|
Произведём расчёт схемы:
R5=R4
(6.2)
T=0.002,
R5 примем10кОм, С 0.0047 мкФ, R1 5.1 кОм, тогда:
(6.3)
примем 470 Ом
Остальные резисторы можно принять без расчёта равными 10 кОм.
8. Задатчик
В данном курсовом проекте в качестве датчика температуры задана термопара
ТВР-251 со следующими параметрами:
градуировка ПП-1;
- пределы измерения 100-1800 Град. С.
Классическая схема включения термопары приведена на рис.8.1.
рис 8.1. Схема включения термопары
Опорная термопара необходима для того, чтобы устранить нежелательное
действие дополнительных термопар, возникающих в точках соприкосновения
различных металлов. Если термопары находятся на значительном расстоянии от
измерительной схемы, применяются компенсационные провода.
Схема измерительного преобразователя, как правило, должна обладать
достаточным усилительным эффектом (термопары имеют низкое выходное напряжение
порядка 50 мкВ/С), учитывать синфазные помехи промышленной частоты и
радиопомехи, иметь достаточно высокое входное сопротивление (Rвх>10 кОм), чтобы предотвратить
ошибки, возникающие при перегрузке датчика.
В схеме 8.1. результирующее напряжение зависит от температуры обеих
термопар (их разности), что можно использовать при синтезе задатчика, если
температуру опорного спая задать как необходимую стабилизируемую.
Задавать температуру опорной термопары можно двумя способами:
1. Помещать вспомогательную термопару в
холодильник, термостат.
В данном курсовом проекте применяется дифференциальный задатчик с
компенсацией температуры среды по опорной термопаре 8.2.
рис 8.2. Дифференциальный задатчик с компенсацией температуры среды по
опорной термопаре
Схема реализована на дифференциальном усилителе DA3 с T-образной
цепью обратной связи, обеспечивающей требуемое усиление по напряжению.
Шунтирующие конденсаторы C3,C2 ослабляют ВЧ-радиопомехи,
конденсаторы C34,C15, подключённые параллельно резисторам обратной связи,
дополнительно ограничивают полосу пропускания (НЧ-фильтр). Схема компенсации
напряжения на опорном спае (DA1,DA3) подключена к выходной цепи. Это
сделано для того, чтобы сохранить точный дифференциальный баланс на входе и
обеспечить высокое подавление синфазной помехи. Так как сам усилитель имеет
коэффициент передачи Kу=200,
то на выходе схемы компенсации напряжение термоЭДС необходимо усиливать до
величины ККОМП=Ку*КТ, где в качестве КТ можно принять КТ = 10.2 мкВ/К.
На схеме DA1 реализован
вспомогательный датчик, работающий в диапазоне изменения температуры среды. В
качестве датчиков можно взять любые.
Усреднённый коэффициент передачи датчика можно принять как:
Резистор R9 определяет ток диода
(транзистора) и должен обладать высокой стабильностью и низким температурным
коэффициентом сопротивления. На выходе схемы DA1 (точка 1) будет действовать напряжение минус UД. Так как КД - величина
отрицательная, то с помощью резистора R4он преобразуется в положительную величину, так как токи, протекающие
через резисторы R8 и R5, вычитаются (противоположная
полярность источников).
Коэффициент усиления схемы DA3
должен быть таким, чтобы коэффициент передачи схемы компенсации был равен
коэффициенту термопары КТ с учётом КУ дифференциального усилителя. Таким
образом, должно выполняться равенство:
(8.3)
Отсюда можно найти требуемую величину КDA3, которая в свою очередь определятся как:
Примем R8 =47 кОм, тогда R11 определяется как
:
Из стандартного ряда сопротивлений выбираем ближайшее наибольшее: R11 = 200 Ом .
На инвертирующий вход схемы DD3 необходимо подавать напряжение прямо пропорциональное температуре
стабилизации согласно формуле:
Определим величину резистора R10:
Примем R5=150 кОм, следовательно:
Примем R10=200 Ом
В качестве микросхем DA1-DA3 возьмём К140УД6 (температурный
дрейф ±20 мкВ/°С).
Так как сигнал от задатчика очень мал (порядка 200 милливольт) то
необходимый коэффициент усиления можно найти как:
Необходимо поставить добавочный усилитель, с коэффициентом усиления 40.
Таким образом, так как усилитель двухкаскадный Ку1=40,2=1.
Произведём расчет одного каскада инвертирующего усилителя:
(8.8)
Зададимся R2=1 кОм, тогда,
при Ку=40:
Примем R3=42 кОм. Расчёт второго каскада
выполнен аналогично. R3=1
кОм, R7=1 кОм. R2,R6 служат для
более устойчивой работы усилителя, и равны 10 кОм. Два каскада необходимы для
соблюдения полярности выходного напряжения.
9. Формирование отрицательной обратной
связи в по току
Для интегральной ШИМ необходимо синтезировать напряжение
определенной величины и полярности в момент
срабатывания одного из триггеров (в момент подачи
к якорю двигателя) длительностью tи.
Полярность
должна всегда быть противоположной
. Один из вариантов схемной
реализации этой задачи приведен на (рис.9.1.).
Обратная связь предназначена для съема
по напряжению на якоре двигателя.
Входит в состав схемы формирования ШИМ. Т.к. имеется ООС, то она стабилизирует
работу всего контура, охваченного обратной связью.
Потенциал в точке 1 по отношению к общей точке (земле) в зависимости от
состояния мощных VT будет иметь значения:
, если открыт VT1, а VT2 и VT3 закрыты;
, если открыт VT2, а VT4 и VT1 закрыты;
, если VT1 и VT2 закрыты.
Схема рассчитывается таким образом, чтобы при
ни один из компараторов DA1 и DA2 не
переключался. Этот эффект можно осуществить подачей соответствующего напряжения
на вторые их входы. При изменении
(как величины, так и полярности)
сработает один из компараторов и будет организована подача напряжения
на вход интегратора (рис.9.1.).
Расчет и выбор элементов схемы аналогичен пунктам 7. и 8 В качестве
компараторов выбираем микросхему К554СА3, в качестве логики - К555ЛА7.
Резисторы
и
образуют стандартную защитную цепь.
Произведем расчет резисторов
.
Сумма сопротивлений
и
должна быть такой, чтоб на них расходовалась применяемая с
инженерной точки зрения мощность рассеивания
. Примем
.
Найдем величину
:
,
где
- напряжение в точке 1,
. (9.1.)
.
Следовательно
находим по формуле:
. (9.2.)
Принимаем стандартные значения сопротивлений:
,
.
В качестве
выбираем МЛТ, а в качестве
- потенциометр СП3-9.
Резисторы
; резисторы
те же, что и резисторы
в разделе 7
,
мощность резисторов 0,125Вт.
Оптопары предназначены для передачи сигналов минимальной мощности т.к.
выходной сигнал
подается на вход ОУ (раздел 7. схема ШИМ) входной ток
которых меньше 100нА , поэтому выбираем оптоэлектронные ключи К249КП1. Буферные
транзисторы и соответственно резисторы
и
принимаем те же, что и в разделе 7.:
, транзисторы КТ315Ж.
Рис.9.1. Схема формирования обратной связи для Т-схемы.
.
Расчет источников питания
Источники питания предназначены для организации питания всех схем блока
управления.
Наибольшее распространение в качестве стабилизированных источников питания
нашли источники на интегральных стабилизаторах типа КРЕН. Они имеют большой
выбор стабилизаторов как по выходному напряжению, так и по мощности.
Интегральные стабилизаторы данного типа выпускаются на универсальное и
фиксированное напряжение. При токах нагрузки, превышающих выходной ток
стабилизатора возможно подключение мощных транзисторов, позволяющих увеличить
выходной ток стабилизатора до 5А. В качестве нестабилизированного источника
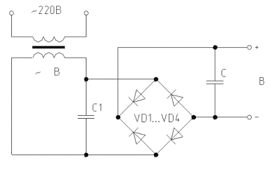
применим типовой источник, состоящий из выпрямительного моста и фильтров.
Рис.10.1. Нестабилизированный источник питания.
Диоды для выпрямителя выбираются по двум основным параметрам: постоянному
(выпрямленному) току, который должен выдавать выпрямитель, и обратному
напряжению. Эти параметры диодов приводятся в справочниках.
Выпрямленный ток диода должен быть не меньше полного тока, потребляемого
нагрузкой. Максимальное обратное напряжение , прикладываемое к диоду, равно
удвоенному амплитудному входному напряжению источника:
, где Uвх=24В
(101)
тогда
.
Диоды должны быть рассчитаны на ток Iд>IПУСК.
Исходя из вышеизложенного выбираем диоды КД2997Б.
Конденсаторы являются фильтрами. Величина конденсатора С1 обычно выбирается
в пределах 0,02-0,1 мкФ, выбираем С1=0,047 мкФ на напряжение не менее 2·Uвх=2·24=48В, выбираем стандартное
значение напряжения - 50В.C2
зависит от тока нагрузки. Ёмкость С2 при токе 6.48A можно рассчитать как
Примем С=70000 мкФ(из 2-х конденсаторов 20000, и 50000), U=50В. (
-девиация напряжения, Т-период
сетевого напряжения 0.02с)
Стабилизированные источники питания выполняются на интегральных
стабилизаторах по типовым схемам.
Для источника напряжения +5В (рис.10.2), питающего микросхемы ТТL-логики К155 и К555, оптопары,
задатчик и др. схем, выбираем стабилизатор с фиксированным напряжением +5В
КРЕН5А, у которого Uвых=5В, Iвых=3А. Кондесаторы С1 и С2
выбираются из соображений, изложенных в п.5.8.1. Выбираем С1=1000 мкФ,
напряжение 63В; С2=5000 мкФ, напряжение 16В.
Рис.10.2. Источник напряжения +5В.
Для источника напряжений ±15В (рис.10.3), питающего компараторы, ОУ,
выбираем стабилизатор с фиксированными двуполярным напряжениям ±15В КРЕН6А, у
которого Uвых=±15В, Iвых=1,5А. Конденсаторы выбираются аналогично предыдущему
пункту, С1=С2=1000 мкФ, напряжение 63В, С3=С4=5000 мкФ, напряжение 25В.
Рис.10.3. Источник напряжений ±15В.
Для источника напряжения +5В (рис.10.4), питающего предмощный каскад,
выбираем стабилизатор с фиксированным напряжением +5В КРЕН5А, у которого Uвых=5В, Iвых=3А. Конденсаторы С1 и С2 выбираются из вышеизложенных
соображений.
Выбираем С1=1000 мкФ, напряжение 63В; С2=5000 мкФ, напряжение 25В.
Рис.10.4. Источник напряжения +5В
11. Расчет схемы защиты от длительного
пускового режима
Схема должна организовывать:
1) определение пускового режима (по току двигателя). Если IЯ=IПУСК - это пусковой режим;
) определение необходимого времени ожидания срабатывания защиты;
) обеспечение гальванической развязки мощного каскада от остальной схемы.
Для Т-схемы применяется схемное решение, изображенное на рис.11.1.
Схема должна рассчитываться так, чтобы при
компаратор DA1 находился в состоянии, обеспечивающем разряд конденсатора C (VТопт открыт). При уменьшении
(например до
) компаратор DA1 должен переброситься в противоположное состояние и C будет заряжаться от источника E2 (VТопт закрыт).
Конденсатор разряжается по экспоненциальному закону от величины E2 до
. Этим организуется временная
задержка срабатывания защиты. Когда Uc будет меньше напряжения, подаваемого на второй вход компаратора DA2, то на его выходе установится
нулевой потенциал, что повлечет срабатывание триггера защиты DD2. Выход последнего должен так
подключаться в схему управления мощным каскадом, чтобы все его транзисторы были
закрыты.
Триггер предотвращает многократное запускание двигателя, так как после
срабатывания схемы конденсатор C
повторно заряжается - будет повторный пусковой режим и т.д. Резисторы
и
должны быть такими, чтобы в пусковом
режиме на них выделялась мощность
:
Принимаем стандартное значение сопротивления R1=0,1 Ом, R2=R1=0,1 Ом. Найдем
, при котором обеспечивается
переключение компаратора DA1:
Такое же напряжение
должно подаваться на второй вход компаратора DA1. При этом
необходимо обеспечивать, чтобы
для кремниевых диодов
. (11.3.)
Применение делителя R1, R2, R4 облегчает реализацию выполнения
скорректированного уравнения:
А на второй вход компаратора DA1 организуется подача напряжения
. Кроме того резистор
и будет защищать диоды VD5 и VD6 от
пускового тока. Отсюда:
Выбираем стандартное
.
Сопротивление резистора R12, рассчитываем по следующей формуле:
где: ∆t - время
срабатывания защиты (∆t =
1.2с);
UНАЧ
= 5В;
UКОН
- напряжение при
котором срабатывает компаратор DA2, UКОН≥0,6×UНАЧ=0,6×5=3В;
U¥=UОСТ.ОПТ=1,5 В;
С=1мкФ.
Принимаем ближайшее стандартное значение R12=1.3 МОм.
Зададимся величиной резистора R11=200 Ом. Рассчитаем максимальный ток оптопары:
(11.7.)
Выбираем оптопару АОТ122Б, со следующими параметрами:
|
Uобр, В
|
Uк, В
|
Iвх, мА
|
Iвых, мА
|
|
1,6
|
30
|
15
|
25
|
Учитывая параметры оптопары, выбираем транзистор VTбуф КТ315Ж со
следующими параметрами:
·
максимально
допустимый постоянный ток коллектора IК MAX=150мА;
·
напряжение
насыщения коллектор-эмиттер UКЭ НАС = 0,5 В;
·
коэффициент
передачи h21Э = 30;
·
ток базы Iб=0,15
мА.
Сопротивление R7, R8, R9, R10
рассчитываются по методике раздела 5:=6,2 Ом; R8 =300 Ом; R7=620 Ом.
Выходной ток DD1:
В качестве DD1 возьмем К155ЛА6 (4И-НЕ).
Резисторы R6, R16 принимаем: R6= R16 =3,3 кОм.
Аналогичным образом строится схема защиты от КЗ с током срабатывания 

1.5
. При этом в схему вводится ещё одна цепочка DA1-DA2. UR3
найдём по формуле 10.1.2
UR3=1.5
*0.1*6.48=0.972 В
При этом напряжении происходит срабатывание компаратора и обеспечивается
защита от КЗ. Все остальные номиналы оставлены без изменений. Полная схема
защиты приведена на чертеже. UR5=0.186
В. Защита от КЗ выполнена по аналогичной схеме, из неё удалён лишь элемент
задержки С. Для суммирования сигналов от элементов защиты применена схема на
логических элементах, приведённая на рис 10.1.3.
Опишем работу схемы: сигнал защиты поступает на входы 1, или 2,
инвертируется и поступает на логический элемент "ИЛИ". При
срабатывании любой из схем защит на выходе элемента DD2 формируется логический 0, который запрещает прохождение
управляющих импульсов и закрывает ключевые транзисторы через элементы DD1.3,DD3.
. Системные расчеты
В том случае, когда используется интегральная ШИМ, с якоря на вход
интегратора подаётся обратная связь по напряжению. Структурная схема может быть
представлена на рисунке 6.1.
Рис. 12.1 Структурная схема блока, охваченного отрицательной обратной
связью.
Переходные процессы импульсные, поэтому необходимо применять импульсные
методы расчёта. Однако если удастся показать, что частота следования импульсов
в несколько раз превышает частоту среза, то могут применяться непрерывные
методы расчёта, что намного упрощает задачу. Представим передаточные функции
элементов в виде апериодических звеньев. Коэффициенты передачи некоторых
блоков, за исключением последнего, принимаем за единицу.
где
, где tх и UУmin находится по формуле
.
) Компаратор:
где:
;
Тк = 3×10-6 с - постоянная времени компаратора;
) Триггер:
где
;
Ттр = 20×10-9 с - постоянная времени задержки триггера.
4) Элемент задержки:
где
;
Тэз = 5×10-9 с - время задержки на открывание ранее закрытого в паре
транзистора.
5) Гальваническая развязка:
где
;
Тк = 0,1624×10-6 с - из справочника.
6) Предмощный каскад:
где
;
Тпрк = 2,5×10-6 с - постоянная времени наиболее мощного
транзистора в предмощном каскаде.
7) Мощный каскад:
где
; ТMK =
2,5×10-6 с - постоянная времени
одного из транзисторов, входящего в состав мощного каскада.
) Компаратор ОС:
,
где
- постоянная времени компаратора.
9) Гальваническая развязка обратной связи:
,
где
,
- из справочника.
.1. Таким образом, в целом получаем передаточную функцию цепи, входящую в
контур:
Для построения ЛАХ применим типовые правила:
1 Находим
ФЧХ строится по результатам расчета выражения:
Для построения ЛАЧХ и ФЧХ воспользуемся программным пакетом Matlab. Характеристики приведены на рисунке
12.2.
Рисунок 12.2 - ЛАХ и ФЧХ разомкнутой системы.
Выводы о качественных показателях САУ.
Для нормального функционирования САУ необходимо, чтобы запас по фазе был
равен15-30°, а запас
устойчивости по амплитуде - 30-60 Дб. В данном курсовом проекте Δa » 40 Дб, Δj » 40°,
что свидетельствует об устойчивости системы (см. рисунок 12.2).
Заключение
В курсовом проекте был разработан электронный блок, который поддерживал
бы температуру в диапазоне от +15°С до +50°С посредством изменения скорости вращения исполнительного микродвигателя
постоянного тока с постоянными магнитами.
В результате расчета был произведен выбор элементов схемы мощного и
предмощного каскада, элементов гальванической развязки, а также анализ
элементов задержки, генератора формирования коротких импульсов и схемы ШИМ. Для
предотвращения выхода системы из строя в критических режимах работы была
использована схема защиты от перегрузок.
гальванический импульс перегрузка электронный
Литература
. Булычев А.П. "Аналоговые интегральные схемы", Беларусь, 1993
2. Гольперин
М.В. "Практическая схемотехника в промышленной автоматике",
Энергоиздат, 1988
3.
Гутников B.C. "Интегральная электроника в измерительных
устройствах" Энергоиздат, 1988
4. Игумнов Д.В. "Полупроводниковые устройства непрерывного
действия", Радио и связь, 1980
.
Потемкин Е.С. "Функциональные узлы цифровой автоматики", Энергоиздат,
1988
6.
Иванов В.И. "Полупроводниковые оптоэлектронные приборы. Справочник.",
Москва, Энергоатомиздат, 1988
7.
Дубровский В.В. "Резисторы. Справочник ." Москва, Радио и связь, 1987
8.
Уитсон Дж. " 500 практических схем на ИС", Мир, 1992
9.
Хоровиц П.В., Хилл У. "Искусство схемотехники", Перевод с англ. Под
ред. Гольфмана, Мир, 1983