Аналоговые и цифровые мультиплексоры

  • Вид работы:
    Отчет по практике
  • Предмет:
    Информатика, ВТ, телекоммуникации
  • Язык:
    Русский
    ,
    Формат файла:
    MS Word
    36,5 Кб
  • Опубликовано:
    2012-09-27
Вы можете узнать стоимость помощи в написании студенческой работы.
Помощь в написании работы, которую точно примут!

Аналоговые и цифровые мультиплексоры

МИНИСТЕРСТВО ОБРАЗОВАНИЯ И НАУКИ РЕСПУБЛИКИ КАЗАХСТАН

АЛМАТИНСКИЙ УНИВЕРСИТЕТ ЭНЕРГЕТИКИ И СВЯЗИ

Факультет: «Радиотехника и связь»

Кафедра: «Электроника»

Дисциплина: «Схемотехника»






ОТЧЕТ

по расчетно-графической работе №2

Выполнила: ст.гр. БВТ-09-04

Альжанова А.Б.

Принял: проф. Шанаев О.Т.

Вариант №1.






Алматы 2011

ВВЕДЕНИЕ

Дешифратор - это логическое устройство, работающее следующим образом: он получает на вход закодированный сигнал (двоичный, двоично-десятичный и т.п.), и выдает его на одном из n своих выходов. Существуют другие дешифраторы, преобразующие один код в другой.

Число входов дешифратора обычно меньше числа выходов.

Примеры дешифраторов:

v  дешифратор 2 в 4; дешифратор 3 в 8; дешифратор 4 в 8;

v  дешифратор двоично-десятичного кода в двоичный;

v  дешифратор двоичного кода в код для 7-сегментного индикатора.ультиплексор - устройство, имеющее несколько сигнальных входов, один или более управляющих входов и один выход. Мультиплексор позволяет передать сигнал с одного из входов на выход; при этом выбор желаемого входа осуществляется подачей соответствующей комбинации управляющих сигналов.

Аналоговые и цифровые мультиплексоры значительно различаются по принципу работы. Первые электрически соединяют выбранный вход с выходом (при этом сопротивление между ними невелико - порядка единиц/десятков м). Вторые же не образуют прямого электрического соединения между выбранным входом и выходом, а лишь «копируют» на выход логический уровень ('0' или '1') с выбранного входа. Аналоговые мультиплексоры иногда называют ключами.

ЗАДАНИЕ

Разработать схемы таблично заданного комбинационного устройства:

v  на основе дешифраторов с восемью выходами (микросхемы 74138);

v  на основе мультиплексора с восемью информационными входами (микросхемы 74151);

v  на основе мультиплексора с четырьмя информационными входами (микросхемы 74153).

Х3

Х2

Х1

Х0

F

0

0

0

0

1

0

0

0

1

0

0

0

1

0

0

0

0

1

1

1

0

1

0

0

0

0

1

0

1

1

0

1

1

0

1

0

1

1

1

0

0

0

0

0

1

0

0

1

0

1

0

1

0

1

1

0

1

1

0

1

1

0

0

1

1

1

0

1

1

1

1

1

0

1

1

1

1

1

1


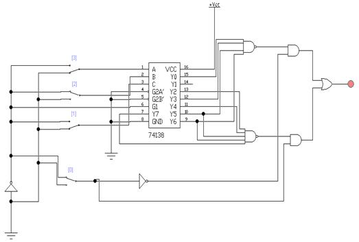
Задание 1

Так как в мультиплексоре входа три, а в таблице истинности переменных четыре, то таблица делится пополам, Х1,Х2,Х3 подаются на входы A,B и C, а на выход идет два И-НЕ элемента, которые идут на И вместе с Х0 и !Х0, а эти И идут на ИЛИ, который идет на выход.

)        Х3=0; Х2=0; Х1=0; Х0=0;

Рис. 1.1

)        Х3=0; Х2=1; Х1=0; Х0=1;

Рис.1.2

)        Х3=1; Х2=0; Х1=1; Х0=0;

Рис.1.3

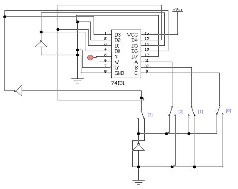
Задание 2

Здесь таблица делится уже на 2 части. Х2, Х1 и Х0 идут на входы A,B и C соответственно, а на входы D0..D7 подается либо 0, либо 1, либо функция от Х3, в зависимости от значений функции в данной таблице истинности.

)        Х3=0; Х2=0; Х1=0; Х0=0;

Рис.2.1

2)                              Х3=0; Х2=0; Х1=1; Х0=1;

Рис.2.2

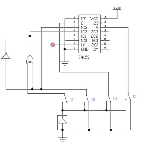
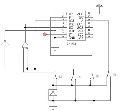
Задание 3

В адрес A и B подаются Х1 и Х0, в то время, как из Х3 и Х2 складываются формулы на основе логических элементов и подаются на входы 1С0…1С3.

1)                              Х3=0; Х2=0; Х1=0; Х0=0;

Рис.3.1

)        Х3=0; Х2=1; Х1=0; Х0=1;

Рис.3.2

Выводы

дешифратор мультиплексор информационный вход

В результате работы были получены логические схемы комбинационных устройств, реализованные на дешифраторах и мультиплексорах.

Схемы были смоделированы при помощи программного продукта Electronics Workbench Pro.

2.       Шанаев О.Т. Система моделирования Electronic Workbench - на казахском и русском языках. - Алматы: АИЭС, 2003.

.        Шанаев О.Т. Цифровые устройства и микропроцессоры. Методические указания к выполнению курсовой работы. - Алматы: АИЭС, 2008.

Похожие работы на - Аналоговые и цифровые мультиплексоры

 

Не нашли материал для своей работы?
Поможем написать уникальную работу
Без плагиата!
Без нейросетей!